Приказ ФНС РФ от 18.10.2023 N ЕД-7-23/757@

"Об утверждении Порядка направления требования о представлении документов (информации), пояснений и представления документов (информации), пояснений по требованию налогового органа в электронной форме через информационные системы организации, к которым предоставлен доступ налоговому органу, а также форматов документов, используемых налоговыми органами и организациями при представлении документов (информации), пояснений в электронной форме"
Редакция от 18.10.2023 — Действует с 01.01.2026

Зарегистрировано в Минюсте России 19 января 2024 г. N 76912


ФЕДЕРАЛЬНАЯ НАЛОГОВАЯ СЛУЖБА

ПРИКАЗ
от 18 октября 2023 г. N ЕД-7-23/757@

ОБ УТВЕРЖДЕНИИ ПОРЯДКА НАПРАВЛЕНИЯ ТРЕБОВАНИЯ О ПРЕДСТАВЛЕНИИ ДОКУМЕНТОВ (ИНФОРМАЦИИ), ПОЯСНЕНИЙ И ПРЕДСТАВЛЕНИЯ ДОКУМЕНТОВ (ИНФОРМАЦИИ), ПОЯСНЕНИЙ ПО ТРЕБОВАНИЮ НАЛОГОВОГО ОРГАНА В ЭЛЕКТРОННОЙ ФОРМЕ ЧЕРЕЗ ИНФОРМАЦИОННЫЕ СИСТЕМЫ ОРГАНИЗАЦИИ, К КОТОРЫМ ПРЕДОСТАВЛЕН ДОСТУП НАЛОГОВОМУ ОРГАНУ, А ТАКЖЕ ФОРМАТОВ ДОКУМЕНТОВ, ИСПОЛЬЗУЕМЫХ НАЛОГОВЫМИ ОРГАНАМИ И ОРГАНИЗАЦИЯМИ ПРИ ПРЕДСТАВЛЕНИИ ДОКУМЕНТОВ (ИНФОРМАЦИИ), ПОЯСНЕНИЙ В ЭЛЕКТРОННОЙ ФОРМЕ

В соответствии с абзацем первым пункта 4 статьи 31, абзацем шестым пункта 5 статьи 93.1, абзацем четвертым пункта 4 статьи 105.29 части первой Налогового кодекса Российской Федерации, абзацем первым пункта 1 и подпунктом 5.9.37 пункта 5 Положения о Федеральной налоговой службе, утвержденного постановлением Правительства Российской Федерации от 30.09.2004 N 506, в целях приведения нормативных правовых актов Федеральной налоговой службы в соответствие с положениями главы 14 части первой Налогового кодекса Российской Федерации и в связи с принятием Федерального закона от 31.07.2023 N 389-ФЗ "О внесении изменений в части первую и вторую Налогового кодекса Российской Федерации, отдельные законодательные акты Российской Федерации и о приостановлении действия абзаца второго пункта 1 статьи 78 части первой Налогового кодекса Российской Федерации" приказываю:

1. Утвердить:

Порядок направления требования о представлении документов (информации), пояснений и представления документов (информации), пояснений по требованию налогового органа в электронной форме через информационные системы организации, к которым предоставлен доступ налоговому органу, согласно приложению N 1 к настоящему приказу;

формат требования о представлении документов (информации), пояснений в электронной форме согласно приложению N 2 к настоящему приказу;

формат представления ответа на требование о представлении документов (информации), пояснений в электронной форме согласно приложению N 3 к настоящему приказу;

формат решения о продлении (об отказе в продлении) сроков представления документов (информации), пояснений в электронной форме согласно приложению N 4 к настоящему приказу;

формат протокола обработки документов (информации) при взаимодействии через информационные системы налогоплательщика, к которым предоставлен доступ налоговому органу при проведении налогового мониторинга, в электронной форме согласно приложению N 5 к настоящему приказу;

формат сообщения об ошибке в электронной форме согласно приложению N 6 к настоящему приказу.

2. Установить, что настоящий приказ вступает в силу с 01.01.2026.

3. Контроль за исполнением настоящего приказа возложить на заместителя руководителя Федеральной налоговой службы, координирующего вопросы проведения налогового мониторинга.

Руководитель
Федеральной налоговой службы
Д.В. ЕГОРОВ

Приложение N 1
к приказу ФНС России
от 18 октября 2023 г. N ЕД-7-23/757@

ПОРЯДОК НАПРАВЛЕНИЯ ТРЕБОВАНИЯ О ПРЕДСТАВЛЕНИИ ДОКУМЕНТОВ (ИНФОРМАЦИИ), ПОЯСНЕНИЙ И ПРЕДСТАВЛЕНИЯ ДОКУМЕНТОВ (ИНФОРМАЦИИ), ПОЯСНЕНИЙ ПО ТРЕБОВАНИЮ НАЛОГОВОГО ОРГАНА В ЭЛЕКТРОННОЙ ФОРМЕ ЧЕРЕЗ ИНФОРМАЦИОННЫЕ СИСТЕМЫ ОРГАНИЗАЦИИ, К КОТОРЫМ ПРЕДОСТАВЛЕН ДОСТУП НАЛОГОВОМУ ОРГАНУ

I. Общие положения

1. Настоящий Порядок определяет общие положения организации электронного взаимодействия при проведении налогового мониторинга через информационные системы организации, к которым предоставлен доступ налоговому органу, с применением усиленной квалифицированной электронной подписи (далее - УКЭП):

1) при направлении в электронной форме требований налоговых органов о представлении документов (информации), пояснений на основании пунктов 1, 2, 2.1 и 3.1 статьи 93.1, пунктов 2, 3 статьи 105.29, пункта 4.2 статьи 105.30 Налогового кодекса Российской Федерации;

2) при представлении в налоговые органы документов (информации), пояснений по требованиям налоговых органов, направленных на основании пунктов 1, 2, 2.1 и 3.1 статьи 93.1, пунктов 2, 3 статьи 105.29, пункта 4.2 статьи 105.30 Налогового кодекса Российской Федерации.

Документы (информация), пояснения, указанные в настоящем пункте, в том числе прилагаемые к ним документы, далее в настоящем Порядке именуются Документами.

2. Участниками электронного взаимодействия при направлении Документов в электронной форме через информационные системы организаций, к которым предоставлен доступ налоговому органу, являются:

налоговые органы;

налогоплательщики, плательщики сборов, плательщики страховых взносов, налоговые агенты, в отношении которых осуществляется налоговый контроль в форме налогового мониторинга, в лице их представителей (далее - плательщики).

Налоговые органы и плательщики могут являться как отправителями, так и получателями Документов.

3. В процессе электронного взаимодействия при направлении Документов также используются следующие электронные документы:

протокол обработки документов (информации) при взаимодействии через информационные системы налогоплательщика, к которым предоставлен доступ налоговому органу при проведении налогового мониторинга, в электронной форме (приложение N 5 к настоящему приказу) (далее - Протокол обработки);

сообщение об ошибке в электронной форме (приложение N 6 к настоящему приказу) (далее - Сообщение об ошибке).

4. Участники электронного взаимодействия в течение времени доступа к информационным системам организаций, к которым предоставлен доступ налоговому органу в соответствии с регламентом информационного взаимодействия на основании пункта 6 статьи 105.26 Налогового кодекса Российской Федерации, обеспечивают поступление Документов и электронных документов, указанных в пункте 3 настоящего Порядка.

5. Дата направления Документов в электронной форме через информационные системы организации, к которым предоставлен доступ налоговому органу, фиксируется в Протоколе обработки.

Время направления Документов в электронной форме определяется по времени, действующему в часовых зонах, в которых расположены, соответственно, отправители и получатели Документов.

II. Направление Документов в электронной форме через информационные системы организаций, к которым предоставлен доступ налоговому органу

6. Отправители направляют подписанные УКЭП Документы в электронной форме через информационные системы организации, к которым предоставлен доступ налоговому органу.

Документы, которые преобразованы из ранее составленных Документов на бумажном носителе в электронную форму путем сканирования, направляются с сохранением их реквизитов.

7. При поступлении Документов в электронной форме и отсутствии оснований для отказа в их приеме получатели не позднее трех рабочих дней со дня направления Документов формируют Протокол обработки с признаком обработки "1 - принят" и направляют его отправителям.

Указанный в настоящем пункте Протокол обработки является подтверждением приема Документов в электронной форме.

8. При наличии ошибок форматно-логического контроля файлов при приеме Документов в электронной форме получатели не позднее трех рабочих дней со дня направления Документов направляют отправителям Протокол обработки с признаком обработки "2 - не принят" или Сообщение об ошибке.

Указанные в настоящем пункте Протокол обработки и Сообщение об ошибке являются подтверждением отказа в приеме Документов в электронной форме.

9. При получении Протокола обработки с признаком обработки "2 - не принят" или Сообщения об ошибке отправители не позднее трех рабочих дней со дня получения Протокола обработки или Сообщения об ошибке устраняют выявленные несоответствия (ошибки), отраженные в названных электронных документах, и повторяют процедуру направления Документов.

Приложение N 2
к приказу ФНС России
от 18 октября 2023 г. N ЕД-7-23/757@

ФОРМАТ ТРЕБОВАНИЯ О ПРЕДСТАВЛЕНИИ ДОКУМЕНТОВ (ИНФОРМАЦИИ), ПОЯСНЕНИЙ В ЭЛЕКТРОННОЙ ФОРМЕ

I. ОБЩИЕ ПОЛОЖЕНИЯ

1. Настоящий формат описывает требования к XML-файлам (далее - файл обмена) передачи в электронной форме налоговыми органами налогоплательщику, плательщику сбора, плательщику страховых взносов, налоговому агенту (далее - налогоплательщик) требования о представлении документов (информации), пояснений.

2. Номер версии настоящего формата 5.02, часть 432.

II. ОПИСАНИЕ ФАЙЛА ОБМЕНА

3. Имя файла обмена должно иметь следующий вид:

R_T_A_K_O_GGGGMMDD_N, где:

R_T - префикс, принимающий значение ON_TRPREDDOC;

A_K - идентификатор получателя информации, где: A - идентификатор получателя, которому направляется файл обмена, K - идентификатор конечного получателя, для которого предназначена информация из данного файла обмена. Передача файла от отправителя к конечному получателю (K) может осуществляться в несколько этапов через другие налоговые органы, осуществляющие передачу файла на промежуточных этапах, которые обозначаются идентификатором A. В случае передачи файла от отправителя к конечному получателю при отсутствии налоговых органов, осуществляющих передачу на промежуточных этапах, значения идентификаторов A и K совпадают. Каждый из идентификаторов (A и K) имеет вид:

для организаций - девятнадцатиразрядный код (идентификационный номер налогоплательщика (далее - ИНН) и код причины постановки на учет (далее - КПП) организации (обособленного подразделения);

O - идентификатор отправителя информации, имеет вид:

для налоговых органов - четырехразрядный код налогового органа;

GGGG - год формирования передаваемого файла, MM - месяц, DD - день;

N - идентификационный номер файла (длина - от 1 до 36 знаков. Идентификационный номер файла должен обеспечивать уникальность файла).

Расширение имени файла - xml. Расширение имени файла может указываться как строчными, так и прописными буквами.

Параметры первой строки файла обмена

Первая строка XML-файла должна иметь следующий вид:

<?xml version ="1.0" encoding ="windows-1251"?>

Имя файла, содержащего XML-схему файла обмена, должно иметь следующий вид:

ON_TRPREDDOC_1_432_00_05_02_xx, где xx - номер версии схемы.

Расширение имени файла - xsd.

XML-схема файла обмена приводится отдельным файлом.

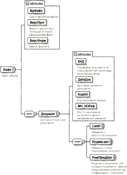
4. Логическая модель файла обмена представлена в виде диаграммы структуры файла обмена на рисунке 1 настоящего формата. Элементами логической модели файла обмена являются элементы и атрибуты XML-файла. Перечень структурных элементов логической модели файла обмена и сведения о них приведены в таблицах 4.1 - 4.19 настоящего формата.

Для каждого структурного элемента логической модели файла обмена приводятся следующие сведения:

наименование элемента. Приводится полное наименование элемента. В строке таблицы могут быть описаны несколько элементов, наименования которых разделены символом "|". Такая форма записи применяется при наличии в файле обмена только одного элемента из описанных в этой строке;

сокращенное наименование (код) элемента. Приводится сокращенное наименование элемента. Синтаксис сокращенного наименования должен удовлетворять спецификации XML;

признак типа элемента. Может принимать следующие значения: "С" - сложный элемент логической модели (содержит вложенные элементы), "П" - простой элемент логической модели, реализованный в виде элемента XML-файла, "А" - простой элемент логической модели, реализованный в виде атрибута элемента XML-файла. Простой элемент логической модели не содержит вложенные элементы;

формат элемента. Формат элемента представляется следующими условными обозначениями: T - символьная строка; N - числовое значение (целое или дробное).

Формат символьной строки указывается в виде T(n-k) или T(=k), где: n - минимальное количество знаков, k - максимальное количество знаков, символ "-" - разделитель, символ "=" означает фиксированное количество знаков в строке. В случае, если минимальное количество знаков равно 0, формат имеет вид T(0-k). В случае, если максимальное количество знаков не ограничено, формат имеет вид T(n-).

Формат числового значения указывается в виде N(m.k), где: m - максимальное количество знаков в числе, включая целую и дробную часть числа без разделяющей десятичной точки и знака (для отрицательного числа), k - максимальное число знаков дробной части числа. Если число знаков дробной части числа равно 0 (то есть число целое), то формат числового значения имеет вид N(m).

Для простых элементов, являющихся базовыми в XML, например, элемент с типом "date", поле "Формат элемента" не заполняется. Для таких элементов в поле "Дополнительная информация" указывается тип базового элемента;

признак обязательности элемента определяет обязательность наличия элемента (совокупности наименования элемента и его значения) в файле обмена. Признак обязательности элемента может принимать следующие значения: "О" - наличие элемента в файле обмена обязательно; "Н" - наличие элемента в файле обмена необязательно, то есть элемент может отсутствовать. Если элемент принимает ограниченный перечень значений (по классификатору, справочнику, кодовому словарю), то признак обязательности элемента дополняется символом "К". В случае если количество реализаций элемента может быть более одной, то признак обязательности элемента дополняется символом "М".

К вышеперечисленным признакам обязательности элемента может добавляться значение "У" в случае описания в XML-схеме условий, предъявляемых к элементу в файле обмена, описанных в графе "Дополнительная информация";

дополнительная информация содержит, при необходимости, требования к элементу файла обмена, не указанные ранее. Для сложных элементов указывается ссылка на таблицу, в которой описывается состав данного элемента. Для элементов, принимающих ограниченный перечень значений из классификатора (справочника, кодового словаря), указывается соответствующее наименование классификатора (справочника, кодового словаря) или приводится перечень возможных значений. Для классификатора (справочника, кодового словаря) может указываться ссылка на его местонахождение. Для элементов, использующих пользовательский тип данных, указывается наименование типового элемента.

Рисунок 1. Диаграмма структуры файла обмена

Таблица 4.1

Файл обмена (Файл)

Наименование элементаСокращенное наименование (код) элементаПризнак типа элементаФормат элементаПризнак обязательности элементаДополнительная информация
Идентификатор файлаИдФайлАT(1-255)ОУСодержит (повторяет) имя сформированного файла (без расширения)
Версия программы, с помощью которой сформирован файлВерсПрогАT(1-40)О 
Версия форматаВерсФормАT(1-5)ОПринимает значение: 5.02
Состав и структура документаДокументС ОСостав элемента представлен в таблице 4.2

Таблица 4.2

Состав и структура документа (Документ)

Наименование элементаСокращенное наименование (код) элементаПризнак типа элементаФормат элементаПризнак обязательности элементаДополнительная информация
Код формы документа по классификатору налоговых документов (КНД)КНДАT(=7)ОКТиповой элемент <КНДТип>.
Принимает значение:
1165013 - указывается при направлении требования о представлении документов (информации) |
1165050 - указывается при направлении требования о представлении пояснений
Дата формирования документаДатаДокАT(=10)ОТиповой элемент <ДатаТип>.
Дата в формате ДД.ММ.ГГГГ
Код налогового органаКодНОАT(=4)ОКТиповой элемент <СОНОТип>
Место нахождения налогового органа, направившего требованиеМН_НОТребАT(1-512)О 
Сведения о налогоплательщикеСвНПС ОСостав элемента представлен в таблице 4.3
Сведения о лице, подписавшем документПодписантС ОСостав элемента представлен в таблице 4.5
Требование о представлении документов (информации), поясненийТребПредДокС ОСостав элемента представлен в таблице 4.6

Таблица 4.3

Сведения о налогоплательщике (СвНП)

Наименование элементаСокращенное наименование (код) элементаПризнак типа элементаФормат элементаПризнак обязательности элементаДополнительная информация
Сведения об организации - налогоплательщикеНПЮЛС ОСостав элемента представлен в таблице 4.4

Таблица 4.4

Сведения об организации - налогоплательщике (НПЮЛ)

Наименование элементаСокращенное наименование (код) элементаПризнак типа элементаФормат элементаПризнак обязательности элементаДополнительная информация
Наименование организации - налогоплательщика (плательщика сбора, плательщика страховых взносов, налогового агента)НаимОргАT(1-1000)О 
ИНН организацииИННЮЛАT(=10)ОТиповой элемент <ИННЮЛТип>
КППКППАT(=9)ОТиповой элемент <КППТип>
Адрес в пределах места нахождения организацииАдресОргАT(1-512)Н 

Таблица 4.5

Сведения о лице, подписавшем документ (Подписант)

Наименование элементаСокращенное наименование (код) элементаПризнак типа элементаФормат элементаПризнак обязательности элементаДополнительная информация
ДолжностьДолжАT(1-255)О 
Телефон исполнителяТлфИспАT(1-20)Н 
Фамилия, имя, отчество (при наличии) должностного лица налогового органаФИОДолжнС ОТиповой элемент <ФИОТип>.
Состав элемента представлен в таблице 4.19
Фамилия, имя, отчество (при наличии) исполнителяФИОИспС ОТиповой элемент <ФИОТип>.
Состав элемента представлен в таблице 4.19

Таблица 4.6

Требование о представлении документов (информации), пояснений (ТребПредДок)

Наименование элементаСокращенное наименование (код) элементаПризнак типа элементаФормат элементаПризнак обязательности элементаДополнительная информация
Номер требованияНомТребАT(1-25)О 
Учетный номер требованияУчНомТребАT(=32)ОПринимает значение в виде глобально уникального идентификатора (GUID) без дефисов
Количество рабочих дней на исполнение требования после полученияКолДниАN(2)ОПринимает числовое значение.
В настоящий момент возможные значения: 5 или 10
Основание для истребования документов |ОснИстребС ОСостав элемента представлен в таблице 4.7.
Элемент присутствует при направлении требования о представлении документов (информации) (<КНД>= 1165013 из таблицы 4.2)
Основание для представления поясненийОснПояснС ОСостав элемента представлен в таблице 4.8.
Элемент присутствует при направлении требования о представлении пояснений (<КНД>= 1165050 из таблицы 4.2)
Поручение об истребовании документов (информации)ПоручИстребС НСостав элемента представлен в таблице 4.9.
Элемент присутствует при направлении требования по основаниям, предусмотренным статьей 93.1 Налогового кодекса Российской Федерации (далее - Кодекс), когда проверяемое и лицо, у которого истребуют документы, учитываются в разных налоговых органах
Лицо, деятельности которого касаются истребуемые документы (информация)ЛицоИстребС нСостав элемента представлен в таблице 4.10

Таблица 4.7

Основание для истребования документов (ОснИстреб)

Наименование элементаСокращенное наименование (код) элементаПризнак типа элементаФормат элементаПризнак обязательности элементаДополнительная информация
Основание для истребования документов (информации)ОснИстребДокАT(1-1000)О 
Краткое наименование мероприятия налогового контроляНаимМрпКонтрАT(1-1000)О 
КНД документа-основания проведения мероприятия налогового контроляКНДДокОснАT(=7)НКТиповой элемент <КНДТип>
Наименование документа-основания для проведения мероприятия налогового контроляНаимДокОснАT(1-1000)Н 
Дата документа-основания для проведения мероприятия налогового контроляДатаДокОснАT(=10)ОТиповой элемент <ДатаТип>. Дата в формате ДД.ММ.ГГГГ
Отчетный год документа-основания для проведения мероприятия налогового контроляОтчетГодА НТиповой элемент <xs:gYear>. Год в формате ГГГГ
Отчетный период документа-основания для проведения мероприятия налогового контроляПериодАT(=2)НКПринимает значение в соответствии с кодами, определяющими отчетный (налоговый) период для деклараций (расчетов), при проверке которых истребуются документы
Номер корректировки документа-основания для проведения мероприятия налогового контроляНомКоррАN(3)Н 
Код налогового органа проведения мероприятия налогового контроля
(Код налогового органа, инициировавший процедуру истребования)
КодНОИницАT(=4)НКТиповой элемент <СОНОТип>
Сведения об истребуемых документах (информации)СвИстребС ОТиповой элемент <СвИстребТип>.
Состав элемента представлен в таблице 4.14

Таблица 4.8

Основание для представления пояснений (ОснПоясн)

Наименование элементаСокращенное наименование (код) элементаПризнак типа элементаФормат элементаПризнак обязательности элементаДополнительная информация
Основание для представления поясненийОснПредПояснАT(=1)ОКПринимает значение:
1 - п. 2 ст. 105.29 Кодекса |
2 - п. 3 ст. 105.29 Кодекса
Причины направления требования о представлении поясненийПричНапрАT(1-5000)О 
Требуемые действияТребДействАT(1-1000)ОУказывается одно из требований, предусмотренных п. 2 ст. 105.29 или п. 3 ст. 105.29 Кодекса

Таблица 4.9

Поручение об истребовании документов (информации) (ПоручИстреб)

Наименование элементаСокращенное наименование (код) элементаПризнак типа элементаФормат элементаПризнак обязательности элементаДополнительная информация
Код формы поручения по КНДКНДПоручАT(=7)ОКТиповой элемент <КНДТип>.
Принимает значение: 1165014
Дата поручения об истребованииДатаПоручАT(=10)ОТиповой элемент <ДатаТип>.
Дата в формате ДД.ММ.ГГГГ
Номер поручения об истребованииНомПоручАT(1-25)О 
Код налогового органа, сформировавшего поручениеКодНОПоручАT(=4)ОКТиповой элемент <СОНОТип>
Сведения об истребуемых документах (информации)СвИстребС ОМТиповой элемент <СвИстребТип>.
Состав элемента представлен в таблице 4.14

Таблица 4.10

Лицо, деятельности которого касаются истребуемые документы (информация) (ЛицоИстреб)

Наименование элементаСокращенное наименование (код) элементаПризнак типа элементаФормат элементаПризнак обязательности элементаДополнительная информация
Сведения о юридическом лице (российской организации) |СвЮЛС ОСостав элемента представлен в таблице 4.11
Сведения о физическом лице/индивидуальном предпринимателе |СвФЛС ОСостав элемента представлен в таблице 4.12
Сведения об иностранной организацииСвИОС ОСостав элемента представлен в таблице 4.13

Таблица 4.11

Сведения о юридическом лице (российской организации) (СвЮЛ)

Наименование элементаСокращенное наименование (код) элементаПризнак типа элементаФормат элементаПризнак обязательности элементаДополнительная информация
Полное наименование организацииНаимОргАT(1-1000)О 
ИНН организацииИННЮЛАT(=10)ОТиповой элемент <ИННЮЛТип>
КППКППАT(=9)ОТиповой элемент <КППТип>
Адрес в пределах места нахождения организацииАдрМНТекстАT(1-255)Н 

Таблица 4.12

Сведения о физическом лице/индивидуальном предпринимателе (СвФЛ)

Наименование элементаСокращенное наименование (код) элементаПризнак типа элементаФормат элементаПризнак обязательности элементаДополнительная информация
ИНН физического лицаИННФЛАT(=12)НТиповой элемент <ИННФЛТип>
Основной государственный регистрационный номер индивидуального предпринимателя (ОГРНИП)ОГРНИПАT(=15)НТиповой элемент <ОГРНИПТип>
Адрес физического лица (индивидуального предпринимателя)АдрТекстАT(1-255)Н 
Код вида документа, удостоверяющего личностьКодВидДокАT(=2)НКТиповой элемент <СПДУЛТип>.
Принимает значение:
03 - свидетельство о рождении |
07 - военный билет |
08 - временное удостоверение, выданное взамен военного билета |
10 - паспорт иностранного гражданина |
12 - вид на жительство в Российской Федерации |
14 - временное удостоверение личности гражданина Российской Федерации |
15 - разрешение на временное проживание в Российской Федерации |
21 - паспорт гражданина Российской Федерации |
23 - свидетельство о рождении, выданное уполномоченным органом иностранного государства |
24 - удостоверение личности военнослужащего Российской Федерации |
91 - иные документы
Серия и номер документа, удостоверяющего личностьСерНомДокАT(1-25)Н 
Дата выдачи документа, удостоверяющего личностьДатаДокАT(=10)НТиповой элемент <ДатаТип>.
Дата в формате ДД.ММ.ГГГГ
Фамилия, имя, отчество (при наличии)ФИОС ОТиповой элемент <ФИОТип>.
Состав элемента представлен в таблице 4.19

Таблица 4.13

Сведения об иностранной организации (СвИО)

Наименование элементаСокращенное наименование (код) элементаПризнак типа элементаФормат элементаПризнак обязательности элементаДополнительная информация
Полное наименование иностранной организацииНаимИОАT(1-1000)О 
Полное наименование иностранной организации в латинской транскрипцииНаимИОЛатАT(1-1000)Н 
ИНН иностранной организацииИННЮЛАT(=10)НТиповой элемент <ИННЮЛТип>
КППКППАT(=9)НТиповой элемент <КППТип>
Адрес в пределах места нахождения организацииАдрИОТекстАT(1-255)Н 
Регистрационный номерРегНомерАT(1-70)Н 
Код налогоплательщика в стране регистрации/инкорпорации/или аналогКодРегИОАT(1-80)Н 
Код общероссийского классификатора стран мира (ОКСМ) страны регистрации (инкорпорации), аккредитацииОКСМАT(=3)НКТиповой элемент <ОКСМТип>.
Принимает значение в соответствии с Общероссийским классификатором стран мира

Таблица 4.14

Сведения об истребуемых документах (информации) (СвИстребТип)

Наименование элементаСокращенное наименование (код) элементаПризнак типа элементаФормат элементаПризнак обязательности элементаДополнительная информация
Сведения об истребуемых документахСвИстребДокС НМСостав элемента представлен в таблице 4.15.
Элемент обязателен при отсутствии элемента <СвИстребИнф>
Сведения об истребуемой информацииСвИстребИнфС НМСостав элемента представлен в таблице 4.18.
Элемент обязателен при отсутствии элемента <СвИстребДок>

Таблица 4.15

Сведения об истребуемых документах (СвИстребДок)

Наименование элементаСокращенное наименование (код) элементаПризнак типа элементаФормат элементаПризнак обязательности элементаДополнительная информация
Номер пункта требованияНомТребДокАT(3-6)О 
Наименование истребуемого документаНаимДокТребАT(1-2000)О 
Идентификатор документа в информационной системе налогоплательщика |ИдДокИСНППT(1-500)О 
Информация об истребуемом документеИнфДокТребС ОМСостав элемента представлен в таблице 4.16

Таблица 4.16

Информация об истребуемом документе (ИнфДокТреб)

Наименование элементаСокращенное наименование (код) элементаПризнак типа элементаФормат элементаПризнак обязательности элементаДополнительная информация
Вид документаВидДокАT(=1)ОКПринимает значение:
1 - истребуемый документ |
2 - документ-основание к истребуемому документу, договор, на основании которого составлены первичные документы
Код вида документаКодВидДокАT(=10)ОКПринимает значение кода вида документа
Реквизиты документаРеквДокС ОМСостав элемента представлен в таблице 4.17

Таблица 4.17

Реквизиты документа (РеквДок)

Наименование элементаСокращенное наименование (код) элементаПризнак типа элементаФормат элементаПризнак обязательности элементаДополнительная информация
Код реквизитаКодРеквАT(=5)ОКПринимает значение кода реквизита документа
Значение реквизитаЗначРеквАT(1-500)О 

Таблица 4.18

Сведения об истребуемой информации (СвИстребИнф)

Наименование элементаСокращенное наименование (код) элементаПризнак типа элементаФормат элементаПризнак обязательности элементаДополнительная информация
Номер пункта требованияНомТребИнфАT(3-6)О 
Описание истребуемой информацииОписТребИнфАT(1-2000)О 

Таблица 4.19

Фамилия, имя, отчество (ФИОТип)

Наименование элементаСокращенное наименование (код) элементаПризнак типа элементаФормат элементаПризнак обязательности элементаДополнительная информация
ФамилияФамилияАT(1-60)О 
ИмяИмяАT(1-60)О 
ОтчествоОтчествоАT(1-60)Н 

Приложение N 3
к приказу ФНС России
от 18 октября 2023 г. N ЕД-7-23/757@

ФОРМАТ ПРЕДСТАВЛЕНИЯ ОТВЕТА НА ТРЕБОВАНИЕ О ПРЕДСТАВЛЕНИИ ДОКУМЕНТОВ (ИНФОРМАЦИИ), ПОЯСНЕНИЙ В ЭЛЕКТРОННОЙ ФОРМЕ

I. ОБЩИЕ ПОЛОЖЕНИЯ

1. Настоящий формат описывает требования к XML-файлам (далее - файл обмена) передачи в налоговые органы в электронной форме ответа на требование о представлении документов (информации), пояснений.

2. Номер версии настоящего формата 5.02, часть 433.

II. ОПИСАНИЕ ФАЙЛА ОБМЕНА

3. Имя файла обмена должно иметь следующий вид:

R_T_A_K_O_GGGGMMDD_N, где:

R_T - префикс, принимающий значение ON_OTRPREDDOC;

A_K - идентификатор получателя информации, где: A - идентификатор получателя, которому направляется файл обмена, K - идентификатор конечного получателя, для которого предназначена информация из данного файла обмена. Передача файла от отправителя к конечному получателю (K) может осуществляться в несколько этапов через другие налоговые органы, осуществляющие передачу файла на промежуточных этапах, которые обозначаются идентификатором A. В случае передачи файла от отправителя к конечному получателю при отсутствии налоговых органов, осуществляющих передачу на промежуточных этапах, значения идентификаторов A и K совпадают. Каждый из идентификаторов (A и K) имеет вид для налоговых органов - четырехразрядный код налогового органа;

O - идентификатор отправителя информации, имеет вид:

для организаций - девятнадцатиразрядный код (идентификационный номер налогоплательщика (далее - ИНН) и код причины постановки на учет (далее - КПП) организации (обособленного подразделения);

GGGG - год формирования передаваемого файла, MM - месяц, DD - день;

N - идентификационный номер файла (длина - от 1 до 36 знаков. Идентификационный номер файла должен обеспечивать уникальность файла).

Расширение имени файла - xml. Расширение имени файла может указываться как строчными, так и прописными буквами.

Параметры первой строки файла обмена

Первая строка XML-файла должна иметь следующий вид:

<?xml version ="1.0" encoding ="windows-1251"?>

Имя файла, содержащего XML-схему файла обмена, должно иметь следующий вид:

ON_OTRPREDDOC_1_433_00_05_02_xx, где xx - номер версии схемы.

Расширение имени файла - xsd.

XML-схема файла обмена приводится отдельным файлом.

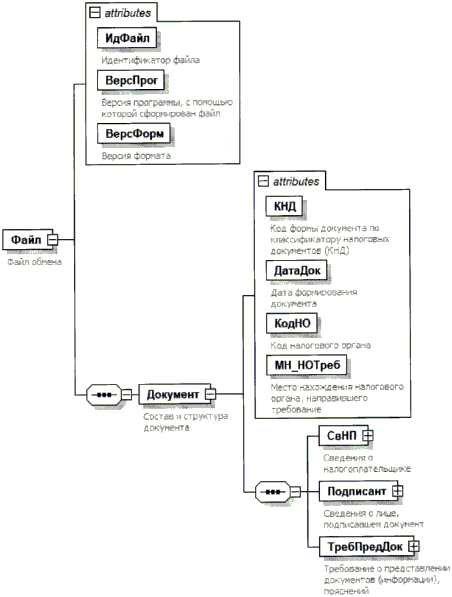
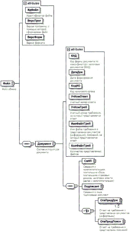
4. Логическая модель файла обмена представлена в виде диаграммы структуры файла обмена на рисунке 1 настоящего формата. Элементами логической модели файла обмена являются элементы и атрибуты XML-файла. Перечень структурных элементов логической модели файла обмена и сведения о них приведены в таблицах 4.1 - 4.18 настоящего формата.

Для каждого структурного элемента логической модели файла обмена приводятся следующие сведения:

наименование элемента. Приводится полное наименование элемента. В строке таблицы могут быть описаны несколько элементов, наименования которых разделены символом "|". Такая форма записи применяется при наличии в файле обмена только одного элемента из описанных в этой строке;

сокращенное наименование (код) элемента. Приводится сокращенное наименование элемента. Синтаксис сокращенного наименования должен удовлетворять спецификации XML;

признак типа элемента. Может принимать следующие значения: "С" - сложный элемент логической модели (содержит вложенные элементы), "П" - простой элемент логической модели, реализованный в виде элемента XML-файла, "А" - простой элемент логической модели, реализованный в виде атрибута элемента XML-файла. Простой элемент логической модели не содержит вложенные элементы;

формат элемента. Формат элемента представляется следующими условными обозначениями: T - символьная строка; N - числовое значение (целое или дробное).

Формат символьной строки указывается в виде T(n-k) или T(=k), где: n - минимальное количество знаков, k - максимальное количество знаков, символ "-" - разделитель, символ "=" означает фиксированное количество знаков в строке. В случае, если минимальное количество знаков равно 0, формат имеет вид T(0-k). В случае, если максимальное количество знаков не ограничено, формат имеет вид T(n-).

Формат числового значения указывается в виде N(m.k), где: m - максимальное количество знаков в числе, включая знак (для отрицательного числа), целую и дробную часть числа без разделяющей десятичной точки, k - максимальное число знаков дробной части числа. Если число знаков дробной части числа равно 0 (то есть число целое), то формат числового значения имеет вид N(m).

Для простых элементов, являющихся базовыми в XML, например, элемент с типом "date", поле "Формат элемента" не заполняется. Для таких элементов в поле "Дополнительная информация" указывается тип базового элемента;

признак обязательности элемента определяет обязательность наличия элемента (совокупности наименования элемента и его значения) в файле обмена. Признак обязательности элемента может принимать следующие значения: "О" - наличие элемента в файле обмена обязательно; "Н" - наличие элемента в файле обмена необязательно, то есть элемент может отсутствовать. Если элемент принимает ограниченный перечень значений (по классификатору, справочнику, кодовому словарю), то признак обязательности элемента дополняется символом "К". В случае если количество реализаций элемента может быть более одной, то признак обязательности элемента дополняется символом "М".

К вышеперечисленным признакам обязательности элемента может добавляться значение "У" в случае описания в XML-схеме условий, предъявляемых к элементу в файле обмена, описанных в графе "Дополнительная информация";

дополнительная информация содержит, при необходимости, требования к элементу файла обмена, не указанные ранее. Для сложных элементов указывается ссылка на таблицу, в которой описывается состав данного элемента. Для элементов, принимающих ограниченный перечень значений из классификатора (справочника, кодового словаря), указывается соответствующее наименование классификатора (справочника, кодового словаря) или приводится перечень возможных значений. Для классификатора (справочника, кодового словаря) может указываться ссылка на его местонахождение. Для элементов, использующих пользовательский тип данных, указывается наименование типового элемента.

Рисунок 1. Диаграмма структуры файла обмена

Таблица 4.1

Файл обмена (Файл)

Наименование элементаСокращенное наименование (код) элементаПризнак типа элементаФормат элементаПризнак обязательности элементаДополнительная информация
Идентификатор файлаИдФайлАT(1-255)ОУСодержит (повторяет) имя сформированного файла (без расширения)
Версия программы, с помощью которой сформирован файлВерсПрогАT(1-40)О 
Версия форматаВерсФормАT(1-5)ОПринимает значение: 5.02
Состав и структура документаДокументС ОСостав элемента представлен в таблице 4.2

Таблица 4.2

Состав и структура документа (Документ)

Наименование элементаСокращенное наименование (код) элементаПризнак типа элементаФормат элементаПризнак обязательности элементаДополнительная информация
Код формы документа по классификатору налоговых документов (КНД)КНДАT(=7)ОКТиповой элемент <КНДТип>.
Принимает значение: 1184032
Дата формирования документаДатаДокАT(=10)ОТиповой элемент <ДатаТип>.
Дата в формате ДД.ММ.ГГГГ
Код налогового органаКодНОАT(=4)ОКТиповой элемент <СОНОТип>
Учетный номер ответаУчНомОтветАT(=32)ОПринимает значение в виде глобально уникального идентификатора (GUID) без дефисов
Учетный номер требования, на который представляется ответУчНомТребАT(=32)ОПринимает значение в виде глобально уникального идентификатора (GUID) без дефисов
Имя файла требования о представлении документов (информации), пояснений, на который представляется ответИмяФайлТребАT(1-255)ОСодержит (повторяет) имя файла требования налогового органа (без расширения)
Количество представленных файловКолФайлТребАN(5)НУказывается суммарное количество файлов, содержащих:
- документы, представленные в виде xml-файла (элемент <ДокФайл>),
- документы, представленные в виде скан-образа (элемент <ДокСкан>),
- усиленную квалифицированную (неквалифицированную) электронную подпись (далее - ЭП).
Сведения о налогоплательщике, плательщике сбора, плательщике страховых взносов, налоговом агенте (далее - налогоплательщик)СвНПС ОСостав элемента представлен в таблице 4.3
Сведения о лице, подписавшем документПодписантС ОСостав элемента представлен в таблице 4.5
Ответ на требование о представлении документов (информации) |ОтвПредДокС ОМСостав элемента представлен в таблице 4.7
Ответ на требование о представлении поясненийОтвПредПояснС ОСостав элемента представлен в таблице 4.12

Таблица 4.3

Сведения о налогоплательщике (СвНП)

Наименование элементаСокращенное наименование (код) элементаПризнак типа элементаФормат элементаПризнак обязательности элементаДополнительная информация
Сведения об организации - налогоплательщикеНПЮЛС ОСостав элемента представлен в таблице 4.4

Таблица 4.4

Сведения об организации - налогоплательщике (НПЮЛ)

Наименование элементаСокращенное наименование (код) элементаПризнак типа элементаФормат элементаПризнак обязательности элементаДополнительная информация
Наименование организации - налогоплательщика (плательщика сбора, плательщика страховых взносов, налогового агента)НаимОргАT(1-1000)О 
ИНН организацииИННЮЛАT(=10)ОТиповой элемент <ИННЮЛТип>
КППКППАT(=9)ОТиповой элемент <КППТип>

Таблица 4.5

Сведения о лице, подписавшем документ (Подписант)

Наименование элементаСокращенное наименование (код) элементаПризнак типа элементаФормат элементаПризнак обязательности элементаДополнительная информация
Признак лица, подписавшего документПрПодпАT(=1)ОКПринимает значение:
1 - налогоплательщик |
2 - уполномоченный представитель
ДолжностьДолжАT(1-255)О 
Фамилия, имя, отчество (при наличии) руководителя организации (представителя организации)ФИОС ОТиповой элемент <ФИОТип>.
Состав элемента представлен в таблице 4.18
Сведения о представителе организацииСвПредС НУСостав элемента представлен в таблице 4.6.
Элемент обязателен при <ПрПодп> = 2

Таблица 4.6

Сведения о представителе организации (СвПред)

Наименование элементаСокращенное наименование (код) элементаПризнак типа элементаФормат элементаПризнак обязательности элементаДополнительная информация
Наименование и реквизиты документа, подтверждающего полномочия представителя организацииНаимДокАT(1-120)ОДля доверенности, совершенной в форме электронного документа, указывается GUID доверенности

Таблица 4.7

Ответ на требование о представлении документов (информации) (ОтвПредДок)

Наименование элементаСокращенное наименование (код) элементаПризнак типа элементаФормат элементаПризнак обязательности элементаДополнительная информация
Номер пункта требованияНомПунктТребАT(3-6)ОУказывается порядковый номер запрашиваемого документа согласно требованию о представлении документов (информации) в виде N.XXXX, где:
N принимает значения 1 (документы) или 2 (информация), XXXX - порядковый номер в разделе
Наименование, реквизиты или иные индивидуализирующие признаки документаНаимДокАT(1-1000)НУЭлемент обязателен, если первый символ (N) в значении элемента <НомПунктТреб> принимает значение 1 (документы)
Описание истребуемой информацииОписТребИнфАT(1-2000)НУЭлемент обязателен, если первый символ (N) в значении элемента <НомПунктТреб> принимает значение 2 (информация)
Номер документаНомДокАT(1-100)Н 
Дата документаДатаДокАT(=10)НТиповой элемент <ДатаТип>. Дата в формате ДД.ММ.ГГГГ
Начало отчетного периода, к которому относится документНачПерАT(=10)НТиповой элемент <ДатаТип>. Дата в формате ДД.ММ.ГГГГ
Конец отчетного периода, к которому относится документКонПерАT(=10)НТиповой элемент <ДатаТип>. Дата в формате ДД.ММ.ГГГГ
Сумма по документуСуммаДокАN(17.2)Н 
Сведения о контрагенте по документуКонтрагентС НСостав элемента представлен в таблице 4.8
Информация о представленном документе |ИнфДокПредС ОТиповой элемент <ИнфДокПредТип>.
Состав элемента представлен в таблице 4.13
Информация о невозможности представления документа (информации), пояснений в срокИнфДокНеПредС ОТиповой элемент <ИнфДокНеПредТип>.
Состав элемента представлен в таблице 4.16

Таблица 4.8

Сведения о контрагенте по документу (Контрагент)

Наименование элементаСокращенное наименование (код) элементаПризнак типа элементаФормат элементаПризнак обязательности элементаДополнительная информация
Сведения о юридическом лице (российской организации) |СвЮЛС ОСостав элемента представлен в таблице 4.9
Сведения о физическом лице/индивидуальном предпринимателе |СвФЛС ОСостав элемента представлен в таблице 4.10
Сведения об иностранной организацииСвИОС ОСостав элемента представлен в таблице 4.11

Таблица 4.9

Сведения о юридическом лице (российской организации) (СвЮЛ)

Наименование элементаСокращенное наименование (код) элементаПризнак типа элементаФормат элементаПризнак обязательности элементаДополнительная информация
Полное наименование организацииНаимОргАT(1-1000)О 
ИНН организацииИННЮЛАT(=10)ОТиповой элемент <ИННЮЛТип>
КППКППАT(=9)НТиповой элемент <КППТип>
Адрес в пределах места нахождения организацииАдрМНТекстАT(1-255)Н 

Таблица 4.10

Сведения о физическом лице/индивидуальном предпринимателе (СвФЛ)

Наименование элементаСокращенное наименование (код) элементаПризнак типа элементаФормат элементаПризнак обязательности элементаДополнительная информация
ИНН физического лицаИННФЛАT(=12)НТиповой элемент <ИННФЛТип>
Основной государственный регистрационный номер индивидуального предпринимателя (ОГРНИП)ОГРНИПАT(=15)НТиповой элемент <ОГРНИПТип>
Адрес места жительства физического лица/индивидуального предпринимателяАдрТекстАT(1-255)Н 
Код вида документа, удостоверяющего личностьКодВидДокАT(=2)НКТиповой элемент <СПДУЛТип>.
Принимает значение:
03 - свидетельство о рождении |
07 - военный билет |
08 - временное удостоверение, выданное взамен военного билета |
10 - паспорт иностранного гражданина |
12 - вид на жительство в Российской Федерации |
14 - временное удостоверение личности гражданина Российской Федерации |
15 - разрешение на временное проживание в Российской Федерации |
21 - паспорт гражданина Российской Федерации |
23 - свидетельство о рождении, выданное уполномоченным органом иностранного государства |
24 - удостоверение личности военнослужащего Российской Федерации |
91 - иные документы
Серия и номер документа, удостоверяющего личностьСерНомДокАT(1-25)Н 
Дата выдачи документа, удостоверяющего личностьДатаДокАT(=10)НТиповой элемент <ДатаТип>. Дата в формате ДД.ММ.ГГГГ
Фамилия, имя, отчество (при наличии)ФИОС ОТиповой элемент <ФИОТип>.
Состав элемента представлен в таблице 4.18

Таблица 4.11

Сведения об иностранной организации (СвИО)

Наименование элементаСокращенное наименование (код) элементаПризнак типа элементаФормат элементаПризнак обязательности элементаДополнительная информация
Полное наименование иностранной организацииНаимИОАT(1-1000)О 
Полное наименование иностранной организации в латинской транскрипцииНаимИОЛатАT(1-1000)Н 
ИНН иностранной организацииИННЮЛАT(=10)НТиповой элемент <ИННЮЛТип>
КППКППАT(=9)НТиповой элемент <КППТип>
Адрес в пределах места нахождения организацииАдрИОТекстАT(1-255)Н 
Регистрационный номерРегНомерАT(1-70)Н 
Код налогоплательщика в стране регистрации/инкорпорации/или аналогКодРегИОАT(1-80)Н 
Код общероссийского классификатора стран мира (ОКСМ) страны регистрации (инкорпорации), аккредитацииОКСМАT(=3)НКТиповой элемент <ОКСМТип>. Принимает значение в соответствии с Общероссийским классификатором стран мира

Таблица 4.12

Ответ на требование о представлении пояснений (ОтвПредПоясн)

Наименование элементаСокращенное наименование (код) элементаПризнак типа элементаФормат элементаПризнак обязательности элементаДополнительная информация
Пояснения по требованиюПояснТребПT(1-10000)О 
Информация о представленном документе |ИнфДокПредС НТиповой элемент <ИнфДокПредТип>.
Состав элемента представлен в таблице 4.13
Информация о невозможности представления документа (информации), пояснений в срокИнфДокНеПредС НТиповой элемент <ИнфДокНеПредТип>. Состав элемента представлен в таблице 4.16.
Элемент заполняется в случае направления ответа на требование о представлении пояснений по основанию для представления пояснений, принимающему значение "2" (п. 3 ст. 105.29 Налогового кодекса Российской Федерации)

Таблица 4.13

Информация о представленном документе (ИнфДокПредТип)

Наименование элементаСокращенное наименование (код) элементаПризнак типа элементаФормат элементаПризнак обязательности элементаДополнительная информация
Идентификатор документа в информационной системе налогоплательщикаИдДокИСНПАT(1-500)О 
Документ, представленный в виде xml-файлаДокФайлС НУСостав элемента представлен в таблице 4.14.
Элемент обязателен при отсутствии <ДокСкан>
Документ, представленный в виде скан-образаДокСканС НУСостав элемента представлен в таблице 4.15.
Элемент обязателен при отсутствии <ДокФайл>

Таблица 4.14

Документ, представленный в виде xml-файла (ДокФайл)

Наименование элементаСокращенное наименование (код) элементаПризнак типа элементаФормат элементаПризнак обязательности элементаДополнительная информация
Имя файла документаИмяФайлАT(1-255)ОСодержит (повторяет) имя файла представляемого в налоговый орган документа (без расширения) в соответствии с утвержденным форматом для данного документа
Код документа по КНДКНДДокАT(=7)ОКТиповой элемент <КНДТип>
Имя файла ЭП данного документаИмяФайлЭППT(1-255)НМИмя файла ЭП имеет следующий вид:
ИмяФайл.sgn, где:
ИмяФайл - имя файла, представляемого в налоговый орган документа в соответствии с утвержденным форматом для данного документа, (без расширения);
Элемент обязателен при направлении юридически значимых электронных документов, которыми между собой обмениваются субъекты экономической деятельности

Таблица 4.15

Документ, представленный в виде скан-образа (ДокСкан)

Наименование элементаСокращенное наименование (код) элементаПризнак типа элементаФормат элементаПризнак обязательности элементаДополнительная информация
Имя файла документаИмяФайлАT(1-255)О 
Расширение файла документаРасшФайлАT(1-4)ОКДопустимые форматы вложений:
xls | xlsx | doc | docx | pdf | jpg | jpeg | tif | tiff
Код вида документаКодВидДокАT(=10)ОКПринимает значение кода вида документа
Имя файла ЭП нотариуса (при наличии)ИмяФайлЭПАT(1-255)НИмя файла ЭП имеет следующий вид:
ИмяФайл.sgn, где:
ИмяФайл - имя файла, представляемого в налоговый орган документа в соответствии с утвержденным форматом для данного документа, (без расширения)

Таблица 4.16

Информация о невозможности представления документа (информации), пояснений в срок (ИнфДокНеПредТип)

Наименование элементаСокращенное наименование (код) элементаПризнак типа элементаФормат элементаПризнак обязательности элементаДополнительная информация
Подробное описание причины невозможности представления истребуемых документов (информации), поясненийОписПричНеПредАT(1-2500)О 
Код группы причин, к которой относится причина, указанная в подробном описании причины невозможности представления истребуемых документов (информации), поясненийКодПричНеПредАT(=2)ОКПринимает значение:
10 - необходимо продление срока
исполнения требования о представлении документов (информации), пояснений по объективным причинам (документы хранятся в удаленных хранилищах (архивах); существенные объемы истребованных документов (информации); другие причины) |
21 - невозможно представление истребованных документов (информации) по причине их отсутствия - утрачены |
22 - невозможно представление истребованных документов (информации) по причине их отсутствия - не поступали (не составлялись) |
23 - невозможно представление истребованных документов (информации) в связи с тем, что были переданы аудиторской организации (индивидуальному аудитору) |
24 - невозможно представление истребованных документов (информации) в связи с тем, что были переданы правоохранительным органам (изъяты правоохранительным органом) |
30 - документы (информация), пояснения ранее были представлены в налоговый орган (независимо от оснований такого представления - по требованию налогового органа, в числе приложений к налоговой декларации (расчету), в числе приложений к письменным пояснениям, возражениям, другие основания)
Указанные документы (информация), пояснения могут быть представлены в срок, не позднее (возможный срок представления)СрокПредАT(=10)НУТиповой элемент <ДатаТип>. Дата в формате ДД.ММ.ГГГГ.
Элемент обязателен при <КодПричНеПред> = 10
Документ, подтверждающий невозможность представить документы (информацию), пояснения в срокДокПодНевПредС НМУСостав элемента представлен в таблице 4.17
Элемент обязателен при <КодПричНеПред> = 21 | 23 | 24 | 30

Таблица 4.17

Документ, подтверждающий невозможность представить документы (информацию), пояснения в срок (ДокПодНевПред)

Наименование элементаСокращенное наименование (код) элементаПризнак типа элементаФормат элементаПризнак обязательности элементаДополнительная информация
Имя файла документаИмяФайлАT(1-255)О 
Расширение файла документаРасшФайлАT(1-4)ОКПринимает значение: pdf | jpg | jpeg | tif | tiff

Таблица 4.18

Фамилия, имя, отчество (ФИОТип)

Наименование элементаСокращенное наименование (код) элементаПризнак типа элементаФормат элементаПризнак обязательности элементаДополнительная информация
ФамилияФамилияАT(1-60)О 
ИмяИмяАT(1-60)О 
ОтчествоОтчествоАT(1-60)Н 

Приложение N 4
к приказу ФНС России
от 18 октября 2023 г. N ЕД-7-23/757@

ФОРМАТ РЕШЕНИЯ О ПРОДЛЕНИИ (ОБ ОТКАЗЕ В ПРОДЛЕНИИ) СРОКОВ ПРЕДСТАВЛЕНИЯ ДОКУМЕНТОВ (ИНФОРМАЦИИ), ПОЯСНЕНИЙ В ЭЛЕКТРОННОЙ ФОРМЕ

I. ОБЩИЕ ПОЛОЖЕНИЯ

1 Настоящий формат описывает требования к XML-файлам (далее - файл обмена) передачи налоговыми органами налогоплательщику, плательщику сбора, плательщику страховых взносов, налоговому агенту (далее - налогоплательщик) решения о продлении (об отказе в продлении) сроков представления документов (информации), пояснений в электронной форме.

2. Номер версии настоящего формата 5.01, часть 442.

II. ОПИСАНИЕ ФАЙЛА ОБМЕНА

3. Имя файла обмена должно иметь следующий вид:

R_T_A_K_O_GGGGMMDD_N, где:

R_T - префикс, принимающий значение ON_RESHPREDDOC;

A_K - идентификатор получателя информации, где: A - идентификатор получателя, которому направляется файл обмена, K - идентификатор конечного получателя, для которого предназначена информация из данного файла обмена. Передача файла от отправителя к конечному получателю (K) может осуществляться в несколько этапов через другие налоговые органы, осуществляющие передачу файла на промежуточных этапах, которые обозначаются идентификатором A. В случае передачи файла от отправителя к конечному получателю при отсутствии налоговых органов, осуществляющих передачу на промежуточных этапах, значения идентификаторов A и K совпадают. Каждый из идентификаторов (A и K) имеет вид:

для организаций - девятнадцатиразрядный код (идентификационный номер налогоплательщика (далее - ИНН) и код причины постановки на учет (далее - КПП) организации (обособленного подразделения);

O - идентификатор отправителя информации, имеет вид:

для налоговых органов - четырехразрядный код налогового органа;

GGGG - год формирования передаваемого файла, MM - месяц, DD - день;

N - идентификационный номер файла (длина - от 1 до 36 знаков. Идентификационный номер файла должен обеспечивать уникальность файла).

Расширение имени файла - xml. Расширение имени файла может указываться как строчными, так и прописными буквами.

Параметры первой строки файла обмена

Первая строка XML-файла должна иметь следующий вид:

<?xml version ="1.0" encoding ="windows-1251"?>

Имя файла, содержащего XML-схему файла обмена, должно иметь следующий вид:

ON_RESHPREDDOC_1_442_00_05_01_xx, где xx - номер версии схемы.

Расширение имени файла - xsd.

XML-схема файла обмена приводится отдельным файлом.

4. Логическая модель файла обмена представлена в виде диаграммы структуры файла обмена на рисунке 1 настоящего формата. Элементами логической модели файла обмена являются элементы и атрибуты XML-файла. Перечень структурных элементов логической модели файла обмена и сведения о них приведены в таблицах 4.1 - 4.7 настоящего формата.

Для каждого структурного элемента логической модели файла обмена приводятся следующие сведения:

наименование элемента. Приводится полное наименование элемента. В строке таблицы могут быть описаны несколько элементов, наименования которых разделены символом "|". Такая форма записи применяется при наличии в файле обмена только одного элемента из описанных в этой строке;

сокращенное наименование (код) элемента. Приводится сокращенное наименование элемента. Синтаксис сокращенного наименования должен удовлетворять спецификации XML;

признак типа элемента. Может принимать следующие значения: "С" - сложный элемент логической модели (содержит вложенные элементы), "П" - простой элемент логической модели, реализованный в виде элемента XML-файла, "А" - простой элемент логической модели, реализованный в виде атрибута элемента XML-файла. Простой элемент логической модели не содержит вложенные элементы;

формат элемента. Формат элемента представляется следующими условными обозначениями: T - символьная строка; N - числовое значение (целое или дробное).

Формат символьной строки указывается в виде T(n-k) или T(=k), где: n - минимальное количество знаков, k - максимальное количество знаков, символ "-" - разделитель, символ "=" означает фиксированное количество знаков в строке. В случае, если минимальное количество знаков равно 0, формат имеет вид T(0-k). В случае, если максимальное количество знаков не ограничено, формат имеет вид T(n-).

Формат числового значения указывается в виде N(m.k), где: m - максимальное количество знаков в числе, включая целую и дробную часть числа без разделяющей десятичной точки и знака (для отрицательного числа), k - максимальное число знаков дробной части числа. Если число знаков дробной части числа равно 0 (то есть число целое), то формат числового значения имеет вид N(m).

Для простых элементов, являющихся базовыми в XML, например, элемент с типом "date", поле "Формат элемента" не заполняется. Для таких элементов в поле "Дополнительная информация" указывается тип базового элемента;

признак обязательности элемента определяет обязательность наличия элемента (совокупности наименования элемента и его значения) в файле обмена. Признак обязательности элемента может принимать следующие значения: "О" - наличие элемента в файле обмена обязательно; "Н" - наличие элемента в файле обмена необязательно, то есть элемент может отсутствовать. Если элемент принимает ограниченный перечень значений (по классификатору, справочнику, кодовому словарю), то признак обязательности элемента дополняется символом "К". В случае если количество реализаций элемента может быть более одной, то признак обязательности элемента дополняется символом "М".

К вышеперечисленным признакам обязательности элемента может добавляться значение "У" в случае описания в XML-схеме условий, предъявляемых к элементу в файле обмена, описанных в графе "Дополнительная информация";

дополнительная информация содержит, при необходимости, требования к элементу файла обмена, не указанные ранее. Для сложных элементов указывается ссылка на таблицу, в которой описывается состав данного элемента. Для элементов, принимающих ограниченный перечень значений из классификатора (справочника, кодового словаря), указывается соответствующее наименование классификатора (справочника, кодового словаря) или приводится перечень возможных значений. Для классификатора (справочника, кодового словаря) может указываться ссылка на его местонахождение. Для элементов, использующих пользовательский тип данных, указывается наименование типового элемента.

Рисунок 1. Диаграмма структуры файла обмена

Таблица 4.1

Файл обмена (Файл)

Наименование элементаСокращенное наименование (код) элементаПризнак типа элементаФормат элементаПризнак обязательности элементаДополнительная информация
Идентификатор файлаИдФайлАT(1-255)ОУСодержит (повторяет) имя сформированного файла (без расширения)
Версия программы, с помощью которой сформирован файлВерсПрогАT(1-40)О 
Версия форматаВерсФормАT(1-5)ОПринимает значение: 5.01
Состав и структура документаДокументС ОСостав элемента представлен в таблице 4.2

Таблица 4.2

Состав и структура документа (Документ)

Наименование элементаСокращенное наименование (код) элементаПризнак типа элементаФормат элементаПризнак обязательности элементаДополнительная информация
Код формы документа по классификатору налоговых документов (КНД)КНДАT(=7)ОКТиповой элемент <КНДТип>. Принимает значение: 1160075
Дата формирования документаДатаДокАT(=10)ОТиповой элемент <ДатаТип>. Дата в формате ДД.ММ.ГГГГ
Код налогового органаКодНОАT(=4)ОКТиповой элемент <СОНОТип>
Место нахождения налогового органа, направившего решениеМН_НОРешАT(1-512)О 
Сведения о налогоплательщикеСвНПС ОСостав элемента представлен в таблице 4.3
Сведения о лице, подписавшем документПодписантС ОСостав элемента представлен в таблице 4.5
Решение о продлении (об отказе в продлении) сроков представления документов (информации), поясненийРешПредДокС ОСостав элемента представлен в таблице 4.6

Таблица 4.3

Сведения о налогоплательщике (СвНП)

Наименование элементаСокращенное наименование (код) элементаПризнак типа элементаФормат элементаПризнак обязательности элементаДополнительная информация
Сведения об организации - налогоплательщикеНПЮЛС ОСостав элемента представлен в таблице 4.4

Таблица 4.4

Сведения об организации - налогоплательщике (НПЮЛ)

Наименование элементаСокращенное наименование (код) элементаПризнак типа элементаФормат элементаПризнак обязательности элементаДополнительная информация
Наименование организации - налогоплательщика (плательщика сбора, плательщика страховых взносов, налогового агента)НаимОргАT(1-1000)О 
ИНН организацииИННЮЛАT(=10)ОТиповой элемент <ИННЮЛТип>
КППКППАT(=9)ОТиповой элемент <КППТип>
Адрес в пределах места нахождения организацииАдресОргАT(1-512)Н 

Таблица 4.5

Сведения о лице, подписавшем документ (Подписант)

Наименование элементаСокращенное наименование (код) элементаПризнак типа элементаФормат элементаПризнак обязательности элементаДополнительная информация
ДолжностьДолжАT(1-255)О 
ТелефонТлфИспАT(1-20)Н 
Фамилия, имя, отчество (при наличии) должностного лица налогового органаФИОДолжнС ОТиповой элемент <ФИОТип>.
Состав элемента представлен в таблице 4.7
Фамилия, имя, отчество (при наличии)ФИОИспС ОТиповой элемент <ФИОТип>.
Состав элемента представлен в таблице 4.7

Таблица 4.6

Решение о продлении (об отказе в продлении) сроков представления документов (информации), пояснений (РешПредДок)

Наименование элементаСокращенное наименование (код) элементаПризнак типа элементаФормат элементаПризнак обязательности элементаДополнительная информация
Номер решенияНомРешАT(1-25)О 
Учетный номер решенияУчНомРешАT(=32)ОПринимает значение в виде глобально уникального идентификатора (GUID) без дефисов
Дата вынесения решенияДатаРешАT(=10)ОТиповой элемент <ДатаТип>. Дата в формате ДД.ММ.ГГГГ
Учетный номер требования, по которому вынесено решениеУчНомТребАT(=32)ОПринимает значение в виде глобально уникального идентификатора (GUID) без дефисов
Имя файла требования о представлении документов (информации), пояснений, по которому вынесено решениеИмяФайлТребАT(1-255)ОСодержит (повторяет) имя файла требования налогового органа (без расширения)
Учетный номер ответа налогоплательщика (уведомления), содержащего информацию о невозможности представления документа (информации), пояснений в срок, на основании которого вынесено решениеУчНомОтветАT(=32)ОПринимает значение в виде глобально уникального идентификатора (GUID) без дефисов
Имя файла ответа налогоплательщика (уведомления), содержащего информацию о невозможности представления документа (информации), пояснений в срок, на основании которого вынесено решениеИмяФайлОтветАT(1-255)НСодержит (повторяет) имя файла ответа налогоплательщика (без расширения)
Дата поступления ответа (уведомления) в налоговый органДатаОтветАT(=10)ОТиповой элемент <ДатаТип>. Дата в формате ДЦ.ММ.ГГГГ
Основание вынесения решенияОснРешАT(=1)ОКПринимает значение:
1 - пункт 3 статьи 93 Налогового кодекса Российской Федерации |
2 - пункт 5 статьи 105.29 Налогового кодекса Российской Федерации |
3 - пункт 5 статьи 93.1 Налогового кодекса Российской Федерации
Вид решенияВидРешАT(=1)ОКПринимает значение:
1 - срок исполнения требования продлен |
2 - отказ в продлении срока исполнения требования
Срок представления документов (информации), пояснений, указанный в решении (включительно)ДатаИспРешАT(=10)НУТиповой элемент <ДатаТип>.
Дата в формате ДД.ММ.ГГГГ. Элемент обязателен при <ВидРеш> = 1

Таблица 4.7

Фамилия, имя, отчество (ФИОТип)

Наименование элементаСокращенное наименование (код) элементаПризнак типа элементаФормат элементаПризнак обязательности элементаДополнительная информация
ФамилияФамилияАT(1-60)О 
ИмяИмяАT(1-60)О 
ОтчествоОтчествоАT(1-60)Н 

Приложение N 5
к приказу ФНС России
от 18 октября 2023 г. N ЕД-7-23/757@

ФОРМАТ ПРОТОКОЛА ОБРАБОТКИ ДОКУМЕНТОВ (ИНФОРМАЦИИ) ПРИ ВЗАИМОДЕЙСТВИИ ЧЕРЕЗ ИНФОРМАЦИОННЫЕ СИСТЕМЫ НАЛОГОПЛАТЕЛЬЩИКА, К КОТОРЫМ ПРЕДОСТАВЛЕН ДОСТУП НАЛОГОВОМУ ОРГАНУ ПРИ ПРОВЕДЕНИИ НАЛОГОВОГО МОНИТОРИНГА, В ЭЛЕКТРОННОЙ ФОРМЕ

I. ОБЩИЕ ПОЛОЖЕНИЯ

1. Настоящий формат описывает требования к XML-файлам (далее - файл обмена) передачи протокола обработки документов (информации) при взаимодействии через информационные системы организации, к которым предоставлен доступ налоговому органу при проведении налогового мониторинга, в электронной форме.

2. Номер версии настоящего формата 5.02, часть 436.

II. ОПИСАНИЕ ФАЙЛА ОБМЕНА

3. Имя файла обмена должно иметь следующий вид:

R_T_A_K_O_GGGGMMDD_N, где:

R_T - префикс, принимающий значение ON_PROTOBRNM;

A_K - идентификатор получателя информации, где: A - идентификатор получателя, которому направляется файл обмена, K - идентификатор конечного получателя, для которого предназначена информация из данного файла обмена. Передача файла от отправителя к конечному получателю (K) может осуществляться в несколько этапов через другие налоговые органы, осуществляющие передачу файла на промежуточных этапах, которые обозначаются идентификатором A. В случае передачи файла от отправителя к конечному получателю при отсутствии налоговых органов, осуществляющих передачу на промежуточных этапах, значения идентификаторов A и K совпадают. Каждый из идентификаторов (A и K) имеет вид:

для организаций - девятнадцатиразрядный код (идентификационный номер налогоплательщика (далее - ИНН) и код причины постановки на учет (далее - КПП) организации по месту постановки на учет в качестве крупнейшего налогоплательщика;

для налоговых органов - четырехразрядный код налогового органа;

O - идентификатор отправителя информации, имеет вид:

для организаций - девятнадцатиразрядный код (ИНН и КПП организации по месту постановки на учет в качестве крупнейшего налогоплательщика);

для налоговых органов - четырехразрядный код налогового органа;

GGGG - год формирования передаваемого файла, MM - месяц, DD - день;

N - идентификационный номер файла (длина - от 1 до 36 знаков. Идентификационный номер файла должен обеспечивать уникальность файла).

Расширение имени файла - xml. Расширение имени файла может указываться как строчными, так и прописными буквами.

Параметры первой строки файла обмена

Первая строка XML файла должна иметь следующий вид:

<?xml version ="1.0" encoding ="windows-1251"?>

Имя файла, содержащего XML-схему файла обмена, должно иметь следующий вид:

ON_PROTOBRNM_1_436_00_05_02_xx, где xx - номер версии схемы.

Расширение имени файла - xsd.

XML-схема файла обмена приводится отдельным файлом.

4. Логическая модель файла обмена представлена в виде диаграммы структуры файла обмена на рисунке 1 настоящего формата. Элементами логической модели файла обмена являются элементы и атрибуты XML-файла. Перечень структурных элементов логической модели файла обмена и сведения о них приведены в таблицах 4.1 - 4.13 настоящего формата.

Для каждого структурного элемента логической модели файла обмена приводятся следующие сведения:

наименование элемента. Приводится полное наименование элемента. В строке таблицы могут быть описаны несколько элементов, наименования которых разделены символом "|". Такая форма записи применяется при наличии в файле обмена только одного элемента из описанных в этой строке;

сокращенное наименование (код) элемента. Приводится сокращенное наименование элемента. Синтаксис сокращенного наименования должен удовлетворять спецификации XML;

признак типа элемента. Может принимать следующие значения: "С" - сложный элемент логической модели (содержит вложенные элементы), "П" - простой элемент логической модели, реализованный в виде элемента XML-файла, "А" - простой элемент логической модели, реализованный в виде атрибута элемента XML-файла. Простой элемент логической модели не содержит вложенные элементы;

формат элемента. Формат элемента представляется следующими условными обозначениями: T - символьная строка; N - числовое значение (целое или дробное).

Формат символьной строки указывается в виде T(n-k) или T(=k), где: n - минимальное количество знаков, k - максимальное количество знаков, символ "-" - разделитель, символ "=" означает фиксированное количество знаков в строке. В случае, если минимальное количество знаков равно 0, формат имеет вид T(0-k). В случае, если максимальное количество знаков не ограничено, формат имеет вид T(n-).

Формат числового значения указывается в виде N(m.k), где: m - максимальное количество знаков в числе, включая знак (для отрицательного числа), целую и дробную часть числа без разделяющей десятичной точки, k - максимальное число знаков дробной части числа. Если число знаков дробной части числа равно 0 (то есть число целое), то формат числового значения имеет вид N(m).

Для простых элементов, являющихся базовыми в XML, например, элемент с типом "date", поле "Формат элемента" не заполняется. Для таких элементов в поле "Дополнительная информация" указывается тип базового элемента;

признак обязательности элемента определяет обязательность наличия элемента (совокупности наименования элемента и его значения) в файле обмена. Признак обязательности элемента может принимать следующие значения: "О" - наличие элемента в файле обмена обязательно; "Н" - наличие элемента в файле обмена необязательно, то есть элемент может отсутствовать. Если элемент принимает ограниченный перечень значений (по классификатору, справочнику, кодовому словарю), то признак обязательности элемента дополняется символом "К". В случае если количество реализаций элемента может быть более одной, то признак обязательности элемента дополняется символом "М".

К вышеперечисленным признакам обязательности элемента может добавляться значение "У" в случае описания в XML-схеме условий, предъявляемых к элементу в файле обмена, описанных в графе "Дополнительная информация";

дополнительная информация содержит, при необходимости, требования к элементу файла обмена, не указанные ранее. Для сложных элементов указывается ссылка на таблицу, в которой описывается состав данного элемента. Для элементов, принимающих ограниченный перечень значений из классификатора (справочника, кодового словаря), указывается соответствующее наименование классификатора (справочника, кодового словаря) или приводится перечень возможных значений. Для классификатора (справочника, кодового словаря) может указываться ссылка на его местонахождение. Для элементов, использующих пользовательский тип данных, указывается наименование типового элемента.

Рисунок 1. Диаграмма структуры файла обмена

Таблица 4.1

Файл обмена (Файл)

Наименование элементаСокращенное наименование (код) элементаПризнак типа элементаФормат элементаПризнак обязательности элементаДополнительная информация
Идентификатор файлаИдФайлАT(1-255)ОУСодержит (повторяет) имя сформированного файла (без расширения)
Версия программы, с помощью которой сформирован файлВерсПрогАT(1-40)О 
Версия форматаВерсФормАT(1-5)ОПринимает значение: 5.02
Состав и структура документаДокументС ОСостав элемента представлен в таблице 4.2

Таблица 4.2

Состав и структура документа (Документ)

Наименование элементаСокращенное наименование (код) элементаПризнак типа элементаФормат элементаПризнак обязательности элементаДополнительная информация
Код формы документа по классификатору налоговых документов (КНД)КНДАT(=7)ОКТиповой элемент <КНДТип>. Принимает значение: 1184037
Идентификатор документооборотаИдДОАT(=32)ОУниверсальный уникальный идентификатор документооборота, на который сформирован протокол обработки
Имя файла принятого контейнераИмяКонтейнерАT(1-255)ОСодержит (повторяет) имя файла транспортного контейнера, на который формируется протокол обработки
Дата поступления документаДатаПостАT(=10)ОТиповой элемент <ДатаТип>. Дата в формате ДД.ММ.ГГГГ
Количество полученных файловКолПолучФайлАN(4)ОУказывается суммарное количество файлов, содержащихся в архиве
Дата направления документаДатаНапрАT(=10)ОТиповой элемент <ДатаТип>. Дата в формате ДД.ММ.ГГГГ
Время направления документаВремяНапрАT(=8)ОТиповой элемент <ВремяТип>.
Время в формате ЧЧ.ММ.СС.
Значение указывается в диапазоне 00.00.00 - 23.59.59 (по Гринвичу)
Признак отправителяПризнОтпрАT(=1)ОКПринимает значение:
1 - налоговый орган |
2 - налогоплательщик
Регистрационный номер документаРегНомДокАT(1-50)Н 
Признак обработкиПризнОбрАT(=1)ОКПринимает значение:
1 - принят |
2 - не принят
Код налогового органаКодНОАT(=4)ОКТиповой элемент <СОНОТип>
Сведения о налогоплательщике, плательщике сбора, плательщике страховых взносов, налоговом агентеСвНПС ОСостав элемента представлен в таблице 4.3
Сведения о лице, подписавшем документПодписантС ОСостав элемента представлен в таблице 4.5
Сведения о результатах обработкиСвРезДокС ОСостав элемента представлен в таблице 4.7

Таблица 4.3

Сведения о налогоплательщике (СвНП)

Наименование элементаСокращенное наименование (код) элементаПризнак типа элементаФормат элементаПризнак обязательности элементаДополнительная информация
Сведения об организацииНПЮЛС ОСостав элемента представлен в таблице 4.4

Таблица 4.4

Сведения об организации (НПЮЛ)

Наименование элементаСокращенное наименование (код) элементаПризнак типа элементаФормат элементаПризнак обязательности элементаДополнительная информация
Наименование организации - налогоплательщика (плательщика сбора, плательщика страховых взносов, налогового агента)НаимОргАT(1-1000)О 
ИНН организацииИННЮЛАT(=10)ОТиповой элемент <ИННЮЛТип>
КППКППАT(=9)ОТиповой элемент <КППТип>

Таблица 4.5

Сведения о лице, подписавшем документ (Подписант)

Наименование элементаСокращенное наименование (код) элементаПризнак типа элементаФормат элементаПризнак обязательности элементаДополнительная информация
Признак лица, подписавшего документПрПодпАT(=1)ОКПринимает значение:
1 - налогоплательщик |
2 - уполномоченный представитель налогоплательщика |
3 - налоговый орган
ДолжностьДолжАT(1-255)О 
Фамилия, имя, отчество (при наличии) руководителя организации (представителя организации)ФИОС ОТиповой элемент <ФИОТип>.
Состав элемента представлен в таблице 4.13
Сведения о представителе организацииСвПредС НУСостав элемента представлен в таблице 4.6.
Элемент обязателен при <ПрПодп> = 2

Таблица 4.6

Сведения о представителе организации (СвПред)

Наименование элементаСокращенное наименование (код) элементаПризнак типа элементаФормат элементаПризнак обязательности элементаДополнительная информация
Наименование и реквизиты документа, подтверждающего полномочия представителя организацииНаимДокАT(1-120)ОДля доверенности, совершенной в форме электронного документа, указывается GUID доверенности

Таблица 4.7

Сведения о результатах обработки (СвРезДок)

Наименование элементаСокращенное наименование (код) элементаПризнак типа элементаФормат элементаПризнак обязательности элементаДополнительная информация
Сведения о принятом документе |СвПринДокС ОМУСостав элемента представлен в таблице 4.8.
Элемент обязателен при <ПризнОбр> = 1
Сведения об ошибках обработкиСвОшибОбрС ОУСостав элемента представлен в таблице 4.9.
Элемент обязателен при <ПризнОбр> = 2

Таблица 4.8

Сведения о принятом документе (СвПринДок)

Наименование элементаСокращенное наименование (код) элементаПризнак типа элементаФормат элементаПризнак обязательности элементаДополнительная информация
Имя поступившего файлаИмяПостФайлАT(1-255)ОИмя основного файла без расширения
Идентификатор документаИдДокАT(=32)ОУниверсальный уникальный идентификатор документа
Код формы документа по КНДКНДАT(=7)НКТиповой элемент <КНДТип>
Код вида документа (информации)КодВидДокАT(=2)НКПринимает значение в соответствии с перечнем видов документов (информации) в соответствии с приложением N 1 к Требованиям к регламенту информационного взаимодействия, утвержденным приказом ФНС России от 11.05.2021 N ЕД-7-23/476@ (зарегистрирован Минюстом России 04.08.2021 регистрационный N 64541). Заполняется в случае направления документа с КНД 1184031

Таблица 4.9

Сведения об ошибках обработки (СвОшибОбр)

Наименование элементаСокращенное наименование (код) элементаПризнак типа элементаФормат элементаПризнак обязательности элементаДополнительная информация
Перечень выявленных нарушенийПеречВыявНарС ОМСостав элемента представлен в таблице 4.10
Выявленные нарушения по файламВыявлНарФайлС НМСостав элемента представлен в таблице 4.11

Таблица 4.10

Перечень выявленных нарушений (ПеречВыявНар)

Наименование элементаСокращенное наименование (код) элементаПризнак типа элементаФормат элементаПризнак обязательности элементаДополнительная информация
Код ошибкиКодОшАT(=10)ОКПринимает значение в соответствии с кодами ошибок по КОФО
Сообщение об ошибкеСообОшАT(0-)ОСведения представляются как раздел CDATA. Текстовая строка, представленная в соответствии с рекомендациями XML 1.0

Таблица 4.11

Выявленные нарушения по файлам (ВыявлНарФайл)

Наименование элементаСокращенное наименование (код) элементаПризнак типа элементаФормат элементаПризнак обязательности элементаДополнительная информация
Имя файла, в котором выявлены нарушенияИмяФайлНарушАT(1-255)ОСодержит (повторяет) имя файла, в котором обнаружены ошибки (без расширения)
Перечень выявленных нарушенийПеречВыявНарС ОМСостав элемента представлен в таблице 4.12

Таблица 4.12

Перечень выявленных нарушений (ПеречВыявНар)

Наименование элементаСокращенное наименование (код) элементаПризнак типа элементаФормат элементаПризнак обязательности элементаДополнительная информация
Код ошибкиКодОшАT(=10)ОКПринимает значение в соответствии с кодами ошибок по КОФО
Сообщение об ошибкеСообОшАT(0-)ОСведения представляются как раздел CDATA. Текстовая строка, представленная в соответствии с рекомендациями XML 1.0
Дополнительные сведения по ошибкеДопСвОшАT(0-)НСведения представляются как раздел CDATA. Текстовая строка, представленная в соответствии с рекомендациями XML 1.0

Таблица 4.13

Фамилия, имя, отчество (ФИОТип)

Наименование элементаСокращенное наименование (код) элементаПризнак типа элементаФормат элементаПризнак обязательности элементаДополнительная информация
ФамилияФамилияАT(1-60)О 
ИмяИмяАT(1-60)О 
ОтчествоОтчествоАT(1-60)Н 

Приложение N 6
к приказу ФНС России
от 18 октября 2023 г. N ЕД-7-23/757@

ФОРМАТ СООБЩЕНИЯ ОБ ОШИБКЕ В ЭЛЕКТРОННОЙ ФОРМЕ

I. ОБЩИЕ ПОЛОЖЕНИЯ

1. Настоящий формат описывает требования к XML-файлам (далее - файл обмена) передачи сообщения об ошибке в электронной форме.

2. Номер версии настоящего формата 1.0, часть 439.

II. ОПИСАНИЕ ФАЙЛА ОБМЕНА

3. Имя файла обмена должно иметь следующий вид:

R_T_TicketId, где:

R_T - префикс, принимающий значение TR_ERRORNM

TicketId - идентификатор запроса, на который формируется сообщение об ошибке.

Расширение имени файла-xml. Расширение имени файла может указываться как строчными, так и прописными буквами.

Параметры первой строки файла обмена

Первая строка XML-файла должна иметь следующий вид:

<?xml version ="1.0" encoding ="windows-1251"?>

Имя файла, содержащего XML-схему файла обмена, должно иметь следующий вид:

TR_ERRORNM_1_439_00_01_01_xx, где xx - номер версии схемы.

Расширение имени файла - xsd.

XML-схема файла обмена приводится отдельным файлом.

4. Логическая модель файла обмена представлена в виде диаграммы структуры файла обмена на рисунке 1 настоящего формата. Элементами логической модели файла обмена являются элементы и атрибуты XML-файла. Перечень структурных элементов логической модели файла обмена и сведения о них приведены в таблицах 4.1 - 4.2 настоящего формата.

Для каждого структурного элемента логической модели файла обмена приводятся следующие сведения:

наименование элемента. Приводится полное наименование элемента. В строке таблицы могут быть описаны несколько элементов, наименования которых разделены символом "|". Такая форма записи применяется при наличии в файле обмена только одного элемента из описанных в этой строке;

сокращенное наименование (код) элемента. Приводится сокращенное наименование элемента. Синтаксис сокращенного наименования должен удовлетворять спецификации XML;

признак типа элемента. Может принимать следующие значения: "С" - сложный элемент логической модели (содержит вложенные элементы), "П" - простой элемент логической модели, реализованный в виде элемента XML-файла, "А" - простой элемент логической модели, реализованный в виде атрибута элемента XML-файла. Простой элемент логической модели не содержит вложенные элементы;

формат элемента. Формат элемента представляется следующими условными обозначениями: T - символьная строка; N - числовое значение (целое или дробное).

Формат символьной строки указывается в виде T(n-k) или T(=k), где: n - минимальное количество знаков, k - максимальное количество знаков, символ "-" - разделитель, символ "=" означает фиксированное количество знаков в строке. В случае, если минимальное количество знаков равно 0, формат имеет вид T(0-k). В случае, если максимальное количество знаков не ограничено, формат имеет вид T(n-).

Формат числового значения указывается в виде N(m.k), где: m - максимальное количество знаков в числе, включая целую и дробную часть числа без разделяющей десятичной точки и знака (для отрицательного числа), k - максимальное число знаков дробной части числа. Если число знаков дробной части числа равно 0 (то есть число целое), то формат числового значения имеет вид N(m).

Для простых элементов, являющихся базовыми в XML, например, элемент с типом "date", поле "Формат элемента" не заполняется. Для таких элементов в поле "Дополнительная информация" указывается тип базового элемента;

признак обязательности элемента определяет обязательность наличия элемента (совокупности наименования элемента и его значения) в файле обмена. Признак обязательности элемента может принимать следующие значения: "О" - наличие элемента в файле обмена обязательно; "Н" - наличие элемента в файле обмена необязательно, то есть элемент может отсутствовать. Если элемент принимает ограниченный перечень значений (по классификатору, справочнику, кодовому словарю), то признак обязательности элемента дополняется символом "К". В случае если количество реализаций элемента может быть более одной, то признак обязательности элемента дополняется символом "М".

К вышеперечисленным признакам обязательности элемента может добавляться значение "У" в случае описания в XML схеме условий, предъявляемых к элементу в файле обмена, описанных в графе "Дополнительная информация";

дополнительная информация содержит, при необходимости, требования к элементу файла обмена, не указанные ранее. Для сложных элементов указывается ссылка на таблицу, в которой описывается состав данного элемента.

Для элементов, принимающих ограниченный перечень значений из классификатора (справочника, кодового словаря), указывается соответствующее наименование классификатора (справочника, кодового словаря) или приводится перечень возможных значений. Для классификатора (справочника, кодового словаря) может указываться ссылка на его местонахождение. Для элементов, использующих пользовательский тип данных, указывается наименование типового элемента.

Рисунок 1. Диаграмма структуры файла обмена

Таблица 4.1

Файл сообщения об ошибке (Файл)

Наименование элементаСокращенное наименование (код) элементаПризнак типа элементаФормат элементаПризнак обязательности элементаДополнительная информация
Идентификатор сообщения (TicketId)ИдСообАT(1-32)ОИдентификатор сообщения - уникальная для данного отправителя сообщений последовательность символов
Имя файла контейнераИмяКонтейнерАT(1-255)ОСодержит (повторяет) имя файла транспортного контейнера, на который формируется сообщение об ошибке
Сведения об ошибкеСвОшибС ОМСостав элемента представлен в таблице 4.2

Таблица 4.2

Сведения об ошибке (СвОшиб)

Наименование элементаСокращенное наименование (код) элементаПризнак типа элементаФормат элементаПризнак обязательности элементаДополнительная информация
Имя файла, в котором выявлены нарушенияИмяФайлНарушПT(1-255)ИМСодержит (повторяет) имя файла, в котором обнаружены ошибки (без расширения)
Код ошибкиКодОшибкиПT(=10)ОКПринимает значение в соответствии с кодами ошибок по КОФО
Текстовое описание возникшей ошибки при приеме транспортного контейнераОписОшибкиПT(1-)ОСведения представляются как раздел CDATA. Текстовая строка, представленная в соответствии с рекомендациями XML 1.0