Приказ ФНС РФ от 26.09.2023 N ЕД-7-3/676@

"Об утверждении формы налоговой декларации по налогу на сверхприбыль, Порядка ее заполнения, а также формата представления налоговой декларации по налогу на сверхприбыль в электронной форме"
Редакция от 26.09.2023 — Действует с 01.01.2024

Зарегистрировано в Минюсте России 30 октября 2023 г. N 75775


ФЕДЕРАЛЬНАЯ НАЛОГОВАЯ СЛУЖБА

ПРИКАЗ
от 26 сентября 2023 г. N ЕД-7-3/676@

ОБ УТВЕРЖДЕНИИ ФОРМЫ НАЛОГОВОЙ ДЕКЛАРАЦИИ ПО НАЛОГУ НА СВЕРХПРИБЫЛЬ, ПОРЯДКА ЕЕ ЗАПОЛНЕНИЯ, А ТАКЖЕ ФОРМАТА ПРЕДСТАВЛЕНИЯ НАЛОГОВОЙ ДЕКЛАРАЦИИ ПО НАЛОГУ НА СВЕРХПРИБЫЛЬ В ЭЛЕКТРОННОЙ ФОРМЕ

В соответствии с абзацем первым пункта 7 статьи 80 части первой Налогового кодекса Российской Федерации, а также подпунктом 5.9.36 пункта 5 Положения о Федеральной налоговой службе, утвержденного постановлением Правительства Российской Федерации от 30.09.2004 N 506, в связи с принятием Федерального закона от 04.08.2023 N 414-ФЗ "О налоге на сверхприбыль", Федерального закона от 04.08.2023 N 415-ФЗ "О внесении изменений в часть первую и статью 270 части второй Налогового кодекса Российской Федерации" приказываю:

1. Утвердить:

форму налоговой декларации по налогу на сверхприбыль согласно приложению N 1 к настоящему приказу;

порядок заполнения налоговой декларации по налогу на сверхприбыль согласно приложению N 2 к настоящему приказу;

формат представления налоговой декларации по налогу на сверхприбыль в электронной форме согласно приложению N 3 к настоящему приказу.

2. Установить, что настоящий приказ вступает в силу по истечении двух месяцев со дня его официального опубликования, но не ранее 01.01.2024.

3. Контроль за исполнением настоящего приказа возложить на заместителя руководителя Федеральной налоговой службы, координирующего методологическое и организационное обеспечение работы налоговых органов по вопросам исчисления в соответствующий бюджет налогов и сборов, иных обязательных платежей (за исключением транспортного налога, налога на имущество организаций, налога на имущество физических лиц, земельного налога, налога на доходы физических лиц, страховых взносов).

Руководитель
Федеральной налоговой службы
Д.В. ЕГОРОВ

Приложение N 1
к приказу ФНС России
от 26.09.2023 N ЕД-7-3/676@

                          ИНН            
                                                                           
      3130   1015         КПП                         Стр. 0 0 1

Форма по КНД 1151163

НАЛОГОВАЯ ДЕКЛАРАЦИЯ ПО НАЛОГУ НА СВЕРХПРИБЫЛЬ

Номер корректировки       Налоговый период 9 9     Отчетный год   2 0 2 4
                                                                             
Представляется в налоговый орган (код)                             Код места нахождения (учета)        
                                                                             
                                                                             
                                                                             
                                                                             
                                                                             
                                                                             
                                                                             
                                                                             
(полное наименование организации)
                                                                             
Форма реорганизации (ликвидация) (код)   ИНН/КПП реорганизованной организации                   /                
                                                               
Номер контактного телефона                                                        
                                                                             
На                         страницах с приложением подтверждающих документов или их копий на       листах
                                                                               

Достоверность и полноту сведений, указанных в настоящей декларации, подтверждаю: Заполняется работником налогового органа
Сведения о представлении декларации
                                                                                     
    1 - налогоплательщик                                                          
  2 - представитель налогоплательщика                                                    
                                                                                 
                                          Данная декларация представлена (код)          
                                               
                                        на         страницах                
                                                                                 
                                        с приложением подтверждающих документов
(фамилия, имя, отчество <*> полностью)                                              
                                          или их копий на         листах          
                                                                                   
Подпись       Дата     .     .             Дата представления декларации       .     .        
                                                                                     
Наименование и реквизиты документа,
подтверждающего полномочия представителя налогоплательщика
                                             
                                                                                     
                                                                                 
                                                                                     
                                        Фамилия И.О. <*>     Подпись
                                                                                     

<*> Отчество указывается при наличии.
                                                                                     
                                                                                 

                          ИНН            
                                                                           
      3130   1022         КПП                         Стр.      

Раздел 1. Сумма налога, подлежащая уплате

Показатели Код строки Значения показателей
1 2 3
                                                                               
Код по ОКТМО                 001                                        
                                                                               
Код бюджетной классификации 005 1 8 2 1 0 1 0 3 0 0 0 0 1 1 0 0 0 1 1 0
                                                                             
Сумма налога с учетом вычета (в рублях)
((стр. 120 - стр. 125) разд. 2)
010                                    
                                               

Раздел 2. Расчет суммы налога

Показатели Код строки Значения показателей
1 2 3
                                                                             
Прибыль за 2018 год 010                                        
                                                                             
Прибыль за 2019 год 020                                        
                                                                               
Прибыль за 2021 год 030                                        
                                                                             
Прибыль за 2022 год 040                                        
                                                                             
Средняя арифметическая величина прибыли за 2018 - 2019 годы
((стр. 010 + стр. 020) / 2)
050                                        
                                               
                                                                             
Средняя арифметическая величина прибыли за 2021 - 2022 годы
((стр. 030 + стр. 040) / 2)
060                                        
                                               
                                                                               
Признак заполнения Раздела 2.1 Декларации 070     0 - нет                                
                                          1 - да                                
                                                                               
Налоговая база (сверхприбыль)
(стр. 060 - стр. 050, если стр. 070 = 0)
(стр. 040 / 2, если стр. 070 = 1)
100                                        
                                               
                                               
                                                                             
Сумма налога, исчисленная по ставке 10%
(стр. 100 * 10 / 100)
120                                        
                                               
                                                                               
Размер налогового вычета
(стр. 130 в пределах 50% от стр. 120)
125                                        
                                               
                                                                             
Сумма обеспечительного платежа (сумма стр. 135) 130                         .              
                                                                               
Реквизиты и суммы платежных документов, которыми перечислен обеспечительный платеж                                                
                                                                             
Сумма 135                         .              
                                                                             
Дата документа             .     .                            
                                                                             
Номер документа                                                              
                                                                             
Сумма 135                         .              
                                                                             
Дата документа             .     .                            
                                                                             
Номер документа                                                              
                                                                             
Сумма 135                         .              
                                                                             
Дата документа             .     .                            
                                                                             
Номер документа                                                              
                                                                             
Достоверность и полноту сведений, указанных на данной странице, подтверждаю:
                                    (подпись)             (дата)                  
                                                                             
                          ИНН            
                                                                           
      3130   1039         КПП                         Стр.      

Раздел 2.1. Балансовая стоимость активов

Показатели Код строки Значения показателей
1 2 3
                                                                                     
Балансовая стоимость активов на конец 2018 года 010                         .              
                                                                                     
Балансовая стоимость активов на конец 2019 года 020                         .              
                                                                                       
Балансовая стоимость активов на конец 2021 года 030                         .              
                                                                                     
Балансовая стоимость активов на конец 2022 года 040                         .              
                                                                                     
Средняя арифметическая величина показателей балансовой стоимости активов на конец 2018 и 2019 годов
((стр. 010 + стр. 020) / 2)
050                         .              
                                               
                                                                                     
Средняя арифметическая величина показателей балансовой стоимости активов на конец 2021 и 2022 годов
((стр. 030 + стр. 040) / 2)
060                         .              
                                               
                                                                                       
Признак распределения прибыли за 2021 год и (или) 2022 год 070       0 - нет                              
                                                      1 - да                              
                                                                                       
Отношение средней арифметической величины прибыли за 2021 - 2022 годы к средней арифметической величине прибыли за 2018 - 2019 годы
(стр. 060 разд. 2 / стр. 050 разд. 2)
080                         .              
                                               
                                               
                                                                                       
Отношение средней арифметической величины балансовой стоимости активов на конец 2021 - 2022 годов к средней арифметической величине аналогичных показателей за 2018 - 2019 годы
(стр. 060 / стр. 050)
090                         .              
                                               
                                               
Достоверность и полноту сведений, указанных на данной странице, подтверждаю:
                                    (подпись)             (дата)                  
                                                                             
                          ИНН            
                                                                           
      3130   1046         КПП                         Стр.      

Раздел 3. Сведения о реорганизации

Показатели Код строки Значения показателей
1 2 3
                                                                               
Форма реорганизации (код) 220     1 - преобразование                    
                                                    2 - слияние                    
                                                    3 - разделение                    
                                                    5 - присоединение                    
                                                                               
ИНН реорганизованной организации 250                                
                                                                               
Полное наименование реорганизованной организации 260                                
                                                                               
                                                                             
                                                                               
                                                                             
                                                                               
                                                                             
                                                                               
                                                                             
                                                                               
Дата завершения реорганизации         270     .     .                    
                                                                               
Признак корректировки налоговой базы по налогу на прибыль организаций       280       0 - нет                      
                                                      1 - да                      
                                                                               
Доля налогоплательщика, определенная при разделении       290     .                          

Данные о величине прибыли реорганизованной организации

за 2018 год (в рублях)                             300                                
                                                                               
за 2019 год (в рублях)                             310                                
                                                                               
за 2021 год (в рублях)                             320                                
                                                                               
за 2022 год (в рублях)                             330                                

Достоверность и полноту сведений, указанных на данной странице, подтверждаю:
                                    (подпись)             (дата)                  
                                                                             

Приложение N 2
к приказу ФНС России
от 26.09.2023 N ЕД-7-3/676@

ПОРЯДОК ЗАПОЛНЕНИЯ НАЛОГОВОЙ ДЕКЛАРАЦИИ ПО НАЛОГУ НА СВЕРХПРИБЫЛЬ

I. Общие положения

1. Налоговая декларация по налогу на сверхприбыль (далее - Декларация) представляется по форме, утвержденной приложением N 1 к настоящему приказу, организациями, признающимися налогоплательщиками налога на сверхприбыль (далее - налогоплательщики, налог соответственно) в соответствии со статьей 2 Федерального закона от 04.08.2023 N 414-ФЗ "О налоге на сверхприбыль" (далее - Федеральный закон).

2. Декларация состоит из:

титульного листа;

раздела 1 "Сумма налога, подлежащая уплате" (далее - Раздел 1 Декларации);

раздела 2 "Расчет суммы налога" (далее - Раздел 2 Декларации);

раздела 2.1 "Балансовая стоимость активов" (далее - Раздел 2.1 Декларации);

раздела 3 "Сведения о реорганизации" (далее - Раздел 3 Декларации).

Титульный лист, разделы 1 и 2 Декларации заполняются и включаются в состав Декларации всеми налогоплательщиками.

3. Раздел 2.1 Декларации подлежит заполнению и включается в состав Декларации только налогоплательщиками, для которых налоговая база признается равной половине прибыли за 2022 год в соответствии с частью 6 статьи 4 Федерального закона.

4. Раздел 3 Декларации подлежит заполнению и включается в состав Декларации только налогоплательщиками - российскими организациями, указанными в части 1 статьи 2 Федерального закона, которые определяют среднюю арифметическую величину прибыли за соответствующий год с учетом требований, установленных частями 7 - 10 статьи 3 Федерального закона.

5. Значения стоимостных показателей Декларации указываются в полных рублях в случаях, предусмотренных настоящим Порядком. При указании значений стоимостных показателей в полных рублях значения показателей менее 50 копеек отбрасываются, а 50 копеек и более округляются до полного рубля.

6. Страницы Декларации должны иметь сквозную нумерацию, начиная с титульного листа (страница 001). Порядковый номер страницы записывается в определенном для нумерации поле слева направо, начиная с первого (левого) знакоместа. Например, для первой страницы - "001", для третьей - "003".

7. При заполнении Декларации используются чернила черного, фиолетового или синего цвета. При этом не допускается исправление ошибок с помощью корректирующего или иного аналогичного средства, а также не допускается двусторонняя печать Декларации на бумажном носителе и скрепление листов Декларации, приводящее к порче бумажного носителя.

8. Каждому показателю Декларации соответствует одно поле, состоящее из определенного количества знакомест. В каждом поле указывается только один показатель.

Исключение составляют показатели, значением которых являются дата или десятичная дробь. Для указания даты используются по порядку три поля: день (поле из двух знакомест), месяц (поле из двух знакомест) и год (поле из четырех знакомест), разделенные знаком "." (точка). Для десятичной дроби используются два поля, разделенные знаком "." (точка). Первое поле соответствует целой части десятичной дроби, второе - дробной части десятичной дроби.

Заполнение полей Декларации значениями текстовых, числовых, кодовых показателей осуществляется слева направо, начиная с первого (левого) знакоместа.

При заполнении полей Декларации с использованием программного обеспечения значения числовых показателей выравниваются по правому (последнему) знакоместу.

Заполнение текстовых полей бланка Декларации осуществляется заглавными печатными символами.

В случае отсутствия какого-либо показателя во всех знакоместах соответствующего поля проставляется прочерк.

При подготовке Декларации с использованием программного обеспечения при распечатке на принтере допускается отсутствие обрамления знакомест и прочерков для незаполненных знакомест. Расположение и размеры значений реквизитов не должны изменяться. Печать знаков выполняется шрифтом Courier New высотой 16 - 18 пунктов.

9. Организация - правопреемник налогоплательщика представляет в налоговый орган по месту своего нахождения (по месту учета в качестве крупнейшего налогоплательщика) Декларацию (уточненную Декларацию) за реорганизованную после 31 декабря 2023 года организацию (в форме присоединения к другому юридическому лицу, слияния нескольких юридических лиц, разделения юридического лица, преобразования одного юридического лица в другое) с указанием в титульном листе (страница 001) по реквизиту "Код места нахождения (учета)" кода "215" или "216", а в верхней его части - идентификационного номера налогоплательщика (далее - ИНН) и кода причины постановки на учет (далее - КПП) организации-правопреемника. В реквизите "налогоплательщик" указывается полное наименование реорганизованной организации.

В реквизите "ИНН/КПП реорганизованной организации" указываются соответственно ИНН и КПП, которые были присвоены организации до реорганизации налоговым органом по месту ее нахождения (для организации, отнесенной к категории крупнейших налогоплательщиков, - налоговым органом по месту учета в качестве крупнейшего налогоплательщика).

Коды форм реорганизации и ликвидации приведены в приложении N 1 к настоящему Порядку.

Если представляемая в налоговый орган Декларация не является Декларацией за реорганизованную после 31 декабря 2023 года организацию, то по реквизиту "ИНН/КПП реорганизованной организации" проставляются прочерки.

II. Заполнение титульного листа

10. Титульный лист Декларации заполняется налогоплательщиком, кроме раздела "Заполняется работником налогового органа".

11. При заполнении титульного листа необходимо указать:

1) в поле "ИНН" для российской организации указывается ИНН в соответствии со свидетельством о постановке на учет российской организации в налоговом органе по месту ее нахождения;

2) в поле "КПП" для российской организации указывается КПП в соответствии со свидетельством о постановке на учет российской организации в налоговом органе по месту ее нахождения с указанием по реквизиту "Код места нахождения (учета)" кода "214".

Аналогичный код "214" указывают иностранные организации, признаваемые налоговыми резидентами Российской Федерации в порядке, установленном статьей 246.2 Налогового кодекса Российской Федерации (далее - Кодекс);

3) в поле "КПП" для организации, отнесенной к категории крупнейших налогоплательщиков, указывается КПП на основании уведомления о постановке на учет в налоговом органе юридического лица в качестве крупнейшего налогоплательщика с указанием по реквизиту "Код места нахождения (учета)" кода "213".

Аналогичный код "213" указывают организации, являвшиеся в 2022 году в соответствии со статьей 25.1 Кодекса ответственными участниками консолидированной группы налогоплательщиков;

4) в поле "ИНН" для иностранной организации, осуществляющей деятельность на территории Российской Федерации через обособленное подразделение, указывается ИНН в соответствии со свидетельством о постановке на учет иностранной организации в налоговом органе.

В поле "КПП" для иностранной организации, осуществляющей деятельность на территории Российской Федерации через обособленное подразделение, указывается КПП в соответствии со свидетельством о постановке на учет иностранной организации в налоговом органе с указанием по реквизиту "Код места нахождения (учета)" кода "331";

5) номер корректировки.

При заполнении первичной Декларации и уточненных Деклараций по реквизиту "Номер корректировки" должна обеспечиваться сквозная нумерация, где "Номер корректировки" для первичной Декларации принимает значение "0--", для уточненной декларации номер указывается последовательно ("1-", "2-", "3-" и так далее).

Не допускается заполнение номера корректировки по уточненной Декларации без ранее представленной первичной Декларации;

6) код налогового органа, в который представляется Декларация;

7) полное наименование организации;

8) номер контактного телефона;

9) количество страниц, на которых составлена Декларация;

10) количество листов подтверждающих документов или их копий, включая документы или их копии, подтверждающие полномочия представителя налогоплательщика (в случае представления Декларации представителем налогоплательщика), приложенных к Декларации.

12. В разделе титульного листа "Достоверность и полноту сведений, указанных в настоящей декларации, подтверждаю" указывается:

1) в случае подтверждения достоверности и полноты сведений в Декларации руководителем организации-налогоплательщика проставляется "1"; в случае подтверждения достоверности и полноты сведений представителем налогоплательщика проставляется "2";

2) при представлении Декларации налогоплательщиком по строке "фамилия, имя, отчество <*> полностью" указываются построчно фамилия, имя, отчество (здесь и далее отчество указывается при наличии) руководителя организации полностью. Проставляется личная подпись руководителя организации и дата подписания;

3) при представлении Декларации представителем налогоплательщика - физическим лицом по строке "фамилия, имя, отчество <*> полностью" указываются построчно фамилия, имя, отчество представителя налогоплательщика полностью. Проставляется личная подпись представителя налогоплательщика, дата подписания, а также указывается вид документа, подтверждающего полномочия представителя;

4) по строке "Наименование и реквизиты документа, подтверждающего полномочия представителя налогоплательщика" указывается вид документа, подтверждающего полномочия представителя налогоплательщика, и его реквизиты или указывается в соответствии с положениями пункта 3 статьи 29 и пункта 5 статьи 80 Кодекса GUID доверенности, совершенной в форме электронного документа.

13. Раздел "Заполняется работником налогового органа" содержит сведения о Декларации (указывается код способа представления Декларации согласно приложению N 1 к настоящему Порядку); количество страниц Декларации; количество листов подтверждающих документов или их копий, приложенных к Декларации; дату представления; фамилию и инициалы имени и отчества работника налогового органа, принявшего Декларацию; его подпись.

III. Заполнение Раздела 1 "Сумма налога, подлежащая уплате" Декларации

14. В Разделе 1 Декларации указывается сумма налога, подлежащая уплате в федеральный бюджет.

15. По строке 001 "Код по ОКТМО" указывается код соответствующего муниципального образования по месту нахождения организации. Код указывается в соответствии с Общероссийским классификатором территорий муниципальных образований ОК 033-2013.

16. При заполнении реквизита "Код по ОКТМО", под который отводится одиннадцать знакомест, в свободных знакоместах справа от значения кода, в случае, если код ОКТМО имеет восемь знаков, проставляются прочерки.

Например, для восьмизначного кода ОКТМО 12445698 указывается одиннадцатизначное значение "12445698---".

17. По строке 005 указан код бюджетной классификации, в соответствии с которым подлежит зачислению сумма налога, рассчитанная в Декларации.

18. По строке 010 указывается сумма налога с учетом налогового вычета, предусмотренного частью 2 статьи 6 Федерального закона, которая определяется как разница показателей строк 120 и 125 Раздела 2 Декларации.

IV. Заполнение Раздела 2 "Расчет суммы налога" Декларации

19. По строкам 010, 020, 030 и 040 указывается прибыль налогоплательщика за соответствующий год, которая для целей Федерального закона исчисляется:

российскими организациями и (или) иностранными организациями, осуществляющими свою деятельность в Российской Федерации через постоянные представительства, определяемые в соответствии с пунктом 2 статьи 306 Кодекса, а также иностранными организациями, признаваемыми налоговыми резидентами Российской Федерации в порядке, установленном статьей 246.2 Кодекса, как сумма налоговых баз по налогу на прибыль организаций, определяемых в соответствии с положениями статьи 274 Кодекса с учетом положений статьи 283 Кодекса, без учета налоговых баз, к которым применяются налоговые ставки, предусмотренные пунктами 1.6, 1.14, 3, 4, 4.1, 4.3, 4.4 и 5 статьи 284 Кодекса, а также без учета налоговой базы от осуществления деятельности, связанной с реализацией инвестиционного проекта, являющегося предметом соглашения о защите и поощрении капиталовложений;

по российским организациям, являвшимся по состоянию на 31 декабря 2022 года участниками консолидированной группы налогоплательщиков, в состав которой в 2022 году не входили организации, указанные в пунктах 4 - 6 части 4 статьи 2 Федерального закона, как сумма налоговой базы по налогу на прибыль организаций в соответствии со статьей 278.1 Кодекса и налоговых баз по налогу на прибыль организаций, которые не учитывались при исчислении налога на прибыль организаций по консолидированной группе налогоплательщиков, без учета налоговых баз, к которым применяются налоговые ставки, предусмотренные пунктами 1.6, 1.14, 3, 4, 4.1, 4.3, 4.4 и 5 статьи 284 Кодекса.

Особенности исчисления прибыли установлены частями 4 - 12 статьи 3 Федерального закона.

20. По строке 050 указывается средняя арифметическая величина прибыли за 2018 год и прибыли за 2019 год, которая рассчитывается как сумма показателей строк 010 и 020, деленная на два.

21. По строке 060 указывается средняя арифметическая величина прибыли за 2021 год и прибыли за 2022 год, которая рассчитывается как сумма показателей строк 030 и 040, деленная на два.

22. По реквизиту "Признак заполнения Раздела 2.1 Декларации" (строка 070) налогоплательщик подтверждает включение в состав Декларации Раздела 2.1 Декларации в случаях, предусмотренных пунктом 3 настоящего Порядка. Если в состав Декларации включается Раздел 2.1 Декларации, проставляется "1", если не включается, проставляется "0".

23. По строке 100 указывается налоговая база, определяемая путем вычитания из показателя строки 060 (средняя арифметическая величина прибыли за 2021 год и прибыли за 2022 год) показателя строки 050 (средняя арифметическая величина прибыли за 2018 год и прибыли за 2019 год).

24. В случае если показатель строки 100 (налоговая база) превышает половину исчисленной прибыли за 2022 год, то для налогоплательщиков, у которых отношение средней арифметической величины прибыли за 2021 год и прибыли за 2022 год к средней арифметической величине прибыли за 2018 год и прибыли за 2019 год оказалось ниже отношения средней арифметической величины показателей балансовой стоимости активов на конец 2021 и 2022 годов к средней арифметической величине аналогичных показателей за 2018 год и 2019 год, налоговая база признается равной половине прибыли за 2022 год в соответствии с частью 6 статьи 4 Федерального закона.

25. По строке 120 указывается исчисленная сумма налога, определяемая путем умножения размера налоговой базы на ставку налога в размере 10 процентов, установленную статьей 5 Федерального закона.

26. По строке 125 указывается размер налогового вычета, который определяется как сумма обеспечительного платежа по налогу, перечисленного в федеральный бюджет за период с 1 октября по 30 ноября 2023 года включительно. При этом размер налогового вычета не может превышать половину суммы налога, исчисленного в порядке, установленном частью 1 статьи 6 Федерального закона (показатель строки 120).

В случае возврата до установленного статьей 7 Федерального закона срока уплаты налога полностью или частично налогоплательщику (правопреемнику налогоплательщика) на основании его заявления ранее перечисленного им обеспечительного платежа по налогу, размер налогового вычета принимается равным нулю в соответствии с частью 5 статьи 6 Федерального закона.

27. По строке 130 указывается сумма обеспечительного платежа, перечисленного в федеральный бюджет за период с 1 октября по 30 ноября 2023 года включительно, которая определяется как сумма показателей строк 135.

28. По строкам 135 указываются суммы и реквизиты платежных документов, которыми в федеральный бюджет перечислен обеспечительный платеж. При заполнении Декларации в электронной форме налогоплательщик может добавить необходимое ему количество строк 135.

29. В случае заполнения строки 125 или строки 130 налогоплательщик одновременно с Декларацией представляет в налоговый орган копии платежных документов, подтверждающих перечисление обеспечительного платежа.

30. Значения показателей строк 010 - 040, 100 - 125 указываются в полных рублях в соответствии с пунктом 5 настоящего Порядка.

V. Заполнение Раздела 2.1 "Балансовая стоимость активов" Декларации

31. Раздел 2.1 Декларации подлежит заполнению и включается в состав Декларации только налогоплательщиками, для которых налоговая база признается равной половине прибыли за 2022 год в соответствии с частью 6 статьи 4 Федерального закона.

32. По строкам 010, 020, 030 и 040 указывается балансовая стоимость активов на конец соответствующего года.

33. По строке 050 указывается средняя арифметическая величина показателей балансовой стоимости активов на конец 2018 и 2019 годов, которая рассчитывается как сумма показателей строк 010 и 020, деленная на два.

34. По строке 060 указывается средняя арифметическая величина показателей балансовой стоимости активов на конец 2021 и 2022 годов, которая рассчитывается как сумма показателей строк 030 и 040, деленная на два.

35. По реквизиту "Признак распределения прибыли за 2021 год и (или) 2022 год" (строка 070) подтверждается отсутствие фактов распределения прибыли за 2021 год и (или) 2022 год. В случае если прибыль за 2021 год и (или) 2022 год не распределялась, проставляется "0", если распределялась, проставляется "1".

36. По строке 080 указывается отношение средней арифметической величины прибыли за 2021 год и прибыли 2022 год к средней арифметической величине прибыли за 2018 год и прибыли за 2019 год, которое определяется путем деления показателя строки 060 Раздела 2 Декларации на показатель строки 050 Раздела 2 Декларации.

При этом в случае если средняя арифметическая величина прибыли за 2018 год и прибыли за 2019 год (строка 050 Раздела 2 Декларации) оказалась равна нулю, то по строке 080 указывается 1 в соответствии с частью 6 статьи 4 Федерального закона.

37. По строке 090 указывается отношение средней арифметической величины показателей балансовой стоимости активов на конец 2021 и 2022 годов к средней арифметической величине аналогичных показателей за 2018 год и 2019 год, которое определяется путем деления показателя строки 060 на показатель строки 050.

VI. Заполнение Раздела 3 "Сведения о реорганизации" Декларации

38. Раздел 3 Декларации подлежит заполнению и включается в состав Декларации только налогоплательщиками - российскими организациями, указанными в части 1 статьи 2 Федерального закона, которые определяют среднюю арифметическую величину прибыли за соответствующий год с учетом требований, установленных частями 7 - 10 статьи 3 Федерального закона.

39. Раздел 3 Декларации заполняется налогоплательщиком в отношении каждой организации, в результате реорганизации которой в форме слияния или разделения он был создан, а также в отношении каждой организации, реорганизованной в форме присоединения к налогоплательщику, при условии, что реорганизация была завершена до 31 декабря 2023 года.

40. По реквизиту "Форма реорганизации (код)" (строка 220) указывается код, определяющий форму реорганизации:

1) налогоплательщик, созданный в результате реорганизации в форме преобразования, при заполнении Раздела 3 Декларации в отношении реорганизованной организации, правопреемником которой он является, указывает код "1";

2) налогоплательщик, созданный в результате реорганизации в форме слияния, при заполнении Раздела 3 Декларации в отношении реорганизованной организации, правопреемником которой он является, указывает код "2";

3) налогоплательщик, созданный в результате реорганизации в форме разделения, при заполнении Раздела 3 Декларации в отношении организации, правопреемником которой он является, указывает код "3";

4) налогоплательщик, который был реорганизован в форме присоединения к нему другой организации, при заполнении Раздела 3 Декларации в отношении присоединенной организации, правопреемником которой он является, указывает код "5".

41. По строке 250 указывается ИНН реорганизованной организации, в отношении которой заполняется Раздел 3 Декларации.

42. По строке 260 указывается наименование реорганизованной организации, в отношении которой заполняется Раздел 3 Декларации.

43. По строке 270 указывается дата завершения реорганизации организации, в отношении которой заполняется Раздел 3 Декларации.

44. По реквизиту "Признак корректировки налоговой базы по налогу на прибыль организаций" (строка 280) налогоплательщик подтверждает отсутствие (наличие) фактов корректировки налоговой базы по налогу на прибыль организаций за 2018, 2019, 2021 и (или) 2022 годы.

В случае если в отношении реорганизованной организации имеются вступившие в силу решения о привлечении (отказе в привлечении) к ответственности за совершение налогового правонарушения, в том числе решения по результатам проверок полноты исчисления и уплаты налогов в связи с совершением сделок между взаимозависимыми лицами, которыми установлены факты занижения налоговой базы по налогу на прибыль организаций за 2018, 2019, 2021 и (или) 2022 годы, проставляется "1". В случае их отсутствия проставляется "0".

45. По строке 290 указывается размер доли (в процентах), определенной в случаях создания налогоплательщика в результате реорганизации в форме разделения в соответствии с частью 8 статьи 3 Федерального закона.

46. По строкам 300, 310, 320 и 330 указываются данные о величине прибыли реорганизованной организации, в отношении которой заполняется Раздел 3 Декларации, за годы, предшествующие реорганизации.

При заполнении Раздела 3 Декларации в отношении организации, реорганизованной в форме разделения, данные о величине прибыли указываются с учетом доли налогоплательщика, размер которой указан по строке 290.

Значения показателей строк 300 - 330 указываются в полных рублях в соответствии с пунктом 5 настоящего Порядка.

Приложение
к Порядку заполнения декларации
по налогу на сверхприбыль,
утвержденному приказом ФНС России
от 26.09.2023 N ЕД-7-3/676@

Коды форм реорганизации и код ликвидации организации

Наименование Код
Преобразование 1
Слияние 2
Разделение 3
Присоединение 5
Разделение с одновременным присоединением 6
Ликвидация 0

Коды, определяющие способ представления налоговой декларации в налоговый орган

Наименование Код
на бумажном носителе (по почте) 01
на бумажном носителе (лично) 02
по телекоммуникационным каналам связи с электронной подписью 04
Другое 05
на бумажном носителе с использованием штрих-кода (лично) 09
на бумажном носителе с использованием штрих-кода (по почте) 10

Приложение N 3
к приказу ФНС России
от 26.09.2023 N ЕД-7-3/676@

ФОРМАТ ПРЕДСТАВЛЕНИЯ НАЛОГОВОЙ ДЕКЛАРАЦИИ ПО НАЛОГУ НА СВЕРХПРИБЫЛЬ В ЭЛЕКТРОННОЙ ФОРМЕ

I. ОБЩИЕ СВЕДЕНИЯ

1. Настоящий формат описывает требования к XML-файлам (далее - файл обмена) передачи в электронной форме налоговой декларации по налогу на сверхприбыль в налоговый орган.

2. Номер версии настоящего формата 5.01, часть 313.

II. ОПИСАНИЕ ФАЙЛА ОБМЕНА

3. Имя файла обмена должно иметь следующий вид:

R_T_A_K_O_GGGGMMDD_N, где:

R_T - префикс, принимающий значение NO_SVERHPRIB;

A_K - идентификатор получателя информации, где: A - идентификатор получателя, которому направляется файл обмена, K - идентификатор конечного получателя, для которого предназначена информация из данного файла обмена. Передача файла от отправителя к конечному получателю (K) может осуществляться в несколько этапов через другие налоговые органы, осуществляющие передачу файла на промежуточных этапах, которые обозначаются идентификатором A. В случае передачи файла от отправителя к конечному получателю при отсутствии налоговых органов, осуществляющих передачу на промежуточных этапах, значения идентификаторов A и K совпадают. Каждый из идентификаторов (A и K) имеет вид для налоговых органов - четырехразрядный код налогового органа;

O - идентификатор отправителя информации, имеет вид:

для организаций - девятнадцатиразрядный код (идентификационный номер налогоплательщика (далее - ИНН) и код причины постановки на учет (далее - КПП) организации (обособленного подразделения);

для физических лиц - двенадцатиразрядный код (ИНН физического лица);

GGGG - год формирования передаваемого файла, MM - месяц, DD - день;

N - идентификационный номер файла. (Длина - от 1 до 36 знаков. Идентификационный номер файла должен обеспечивать уникальность файла).

Расширение имени файла - xml. Расширение имени файла может указываться как строчными, так и прописными буквами.

Параметры первой строки файла обмена

Первая строка XML-файла должна иметь следующий вид:

<?xml version ="1.0" encoding ="windows-1251"?>

Имя файла, содержащего XML-схему файла обмена, должно иметь следующий вид:

NO_SVERHPRIB_1_313_00_05_01_xx, где xx - номер версии схемы.

Расширение имени файла - xsd.

XML-схема файла обмена приводится отдельным файлом и размещается на сайте Федеральной налоговой службы.

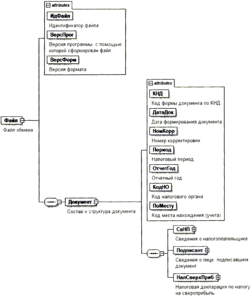
4. Логическая модель файла обмена представлена в виде диаграммы структуры файла обмена на рисунке 1 настоящего формата. Элементами логической модели файла обмена являются элементы и атрибуты XML-файла. Перечень структурных элементов логической модели файла обмена и сведения о них приведены в таблицах 4.1 - 4.14 настоящего формата.

Для каждого структурного элемента логической модели файла обмена приводятся следующие сведения:

наименование элемента. Приводится полное наименование элемента. В строке таблицы могут быть описаны несколько элементов, наименования которых разделены символом "|". Такая форма записи применяется при наличии в файле обмена только одного элемента из описанных в этой строке;

сокращенное наименование (код) элемента. Приводится сокращенное наименование элемента. Синтаксис сокращенного наименования должен удовлетворять спецификации XML;

признак типа элемента. Может принимать следующие значения: "С" сложный элемент логической модели (содержит вложенные элементы), "П" - простой элемент логической модели, реализованный в виде элемента XML-файла, "А" - простой элемент логической модели, реализованный в виде атрибута элемента XML-файла. Простой элемент логической модели не содержит вложенные элементы;

формат элемента. Формат элемента представляется следующими условными обозначениями: T - символьная строка; N - числовое значение (целое или дробное).

Формат символьной строки указывается в виде T(n-k) или T(=k), где: n - минимальное количество знаков, k - максимальное количество знаков, символ "-" - разделитель, символ "=" означает фиксированное количество знаков в строке. В случае если минимальное количество знаков равно 0, формат имеет вид T(0-k). В случае если максимальное количество знаков не ограничено, формат имеет вид T(n-).

Формат числового значения указывается в виде N(m.k), где: m - максимальное количество знаков в числе, включая целую и дробную часть числа без разделяющей десятичной точки и знака (для отрицательного числа), k - максимальное число знаков дробной части числа. Если число знаков дробной части числа равно 0 (то есть число целое), то формат числового значения имеет вид N(m).

Для простых элементов, являющихся базовыми в XML, таких как элемент с типом "date", поле "Формат элемента" не заполняется. Для таких элементов в поле "Дополнительная информация" указывается тип базового элемента;

признак обязательности элемента определяет обязательность наличия элемента (совокупности наименования элемента и его значения) в файле обмена. Признак обязательности элемента может принимать следующие значения: "О" - наличие элемента в файле обмена обязательно; "Н" - наличие элемента в файле обмена необязательно, то есть элемент может отсутствовать. Если элемент принимает ограниченный перечень значений (по классификатору, кодовому словарю), то признак обязательности элемента дополняется символом "К". В случае если количество реализаций элемента может быть более одной, то признак обязательности элемента дополняется символом "М".

К вышеперечисленным признакам обязательности элемента может добавляться значение "У" в случае описания в XML-схеме условий, предъявляемых к элементу в файле обмена, описанных в графе "Дополнительная информация";

дополнительная информация содержит, при необходимости, требования к элементу файла обмена, не указанные ранее. Для сложных элементов указывается ссылка на таблицу, в которой описывается состав данного элемента. Для элементов, принимающих ограниченный перечень значений из классификатора (кодового словаря), указывается соответствующее наименование классификатора (кодового словаря) или приводится перечень возможных значений. Для классификатора (кодового словаря) может указываться ссылка на его местонахождение. Для элементов, использующих пользовательский тип данных, указывается наименование типового элемента.

Рисунок 1. Диаграмма структуры файла обмена

Таблица 4.1

Файл обмена (Файл)

Наименование элемента Сокращенное наименование (код) элемента Признак типа элемента Формат элемента Признак обязательности элемента Дополнительная информация
Идентификатор файла ИдФайл А T(1-255) ОУ Содержит (повторяет) имя сформированного файла (без расширения)
Версия программы, с помощью которой сформирован файл ВерсПрог А T(1-40) О  
Версия формата ВерсФорм А T(1-5) О Принимает значение: 5.01
Состав и структура документа Документ С   О Состав элемента представлен в таблице 4.2

Таблица 4.2

Состав и структура документа (Документ)

Наименование элемента Сокращенное наименование (код) элемента Признак типа элемента Формат элемента Признак обязательности элемента Дополнительная информация
Код формы документа по КНД КНД А T(=7) ОК Типовой элемент <КНДТип>.
Принимает значение: 1151163
Дата формирования документа ДатаДок А T(=10) О Типовой элемент <ДатаТип>.
Дата в формате ДД.ММ.ГГГГ
Номер корректировки НомКорр А N(3) О Принимает значение:
0 - первичный документ,
1, 2, 3 и так далее - уточненный документ.
Для уточненного документа значение должно быть на 1 больше ранее принятого налоговым органом документа.
Налоговый период Период А T(=2) ОК Принимает значение: 99
Отчетный год ОтчетГод А   О Типовой элемент <xs:gYear>.
Год в формате ГГГГ. Принимает значение: 2024
Код налогового органа КодНО А T(=4) ОК Типовой элемент <СОНОТип>
Код места нахождения (учета) ПоМесту А T(=3) ОК Принимает значение:
213 - по месту учета в качестве
крупнейшего налогоплательщика |
214 - по месту нахождения
российской организации, не являющейся крупнейшим налогоплательщиком |
215 - по месту нахождения
правопреемника, не являющегося крупнейшим налогоплательщиком |
216 - по месту учета
правопреемника, являющегося крупнейшим налогоплательщиком |
331 - по месту осуществления
деятельности иностранной организации через отделение иностранной организации
Сведения о налогоплательщике СвНП С   О Состав элемента представлен в таблице 4.3
Сведения о лице, подписавшем документ Подписант С   О Состав элемента представлен в таблице 4.6
Налоговая декларация по налогу на сверхприбыль НалСверхПриб С   О Состав элемента представлен в таблице 4.8

Таблица 4.3

Сведения о налогоплательщике (СвНП)

Наименование элемента Сокращенное наименование (код) элемента Признак типа элемента Формат элемента Признак обязательности элемента Дополнительная информация
Номер контактного телефона Тлф А T(1-20) Н  
Налогоплательщик - организация НПЮЛ С   О Состав элемента представлен в таблице 4.4

Таблица 4.4

Налогоплательщик - организация (НПЮЛ)

Наименование элемента Сокращенное наименование (код) элемента Признак типа элемента Формат элемента Признак обязательности элемента Дополнительная информация
Полное наименование организации НаимОрг А T(1-1000) О  
ИНН организации ИННЮЛ А T(=10) О Типовой элемент <ИННЮЛТип>
КПП организации КПП А T(=9) О Типовой элемент <КППТип>
Сведения о реорганизованной (ликвидированной) организации СвРеоргЮЛ С   Н Состав элемента представлен в таблице 4.5

Таблица 4.5

Сведения о реорганизованной (ликвидированной) организации (СвРеоргЮЛ)

Наименование элемента Сокращенное наименование (код) элемента Признак типа элемента Формат элемента Признак обязательности элемента Дополнительная информация
Форма реорганизации (ликвидация) (код) ФормРеорг А T(=1) ОК Принимает значение:
0 - ликвидация |
1 - преобразование |
2 - слияние |
3 - разделение |
5 - присоединение |
6 - разделение с одновременным присоединением
ИНН реорганизованной организации ИННЮЛ А T(=10) НУ Типовой элемент <ИННЮЛТип>.
Элемент обязателен при <ФормРеорг> = 1 | 2 | 3 | 5 | 6
КПП реорганизованной организации КПП А T(=9) НУ Типовой элемент <КППТип>.
Элемент обязателен при <ФормРеорг> = 1 | 2 | 3 | 5 | 6

Таблица 4.6

Сведения о лице, подписавшем документ (Подписант)

Наименование элемента Сокращенное наименование (код) элемента Признак типа элемента Формат элемента Признак обязательности элемента Дополнительная информация
Признак лица, подписавшего документ ПрПодп А T(=1) ОК Принимает значение:
1 - налогоплательщик |
2 - представитель налогоплательщика
Фамилия, имя, отчество (при наличии) ФИО С   О Типовой элемент <ФИОТип>.
Состав элемента представлен в таблице 4.14
Сведения о представителе налогоплательщика СвПред С   НУ Состав элемента представлен в таблице 4.7.
Элемент обязателен при <ПрПодп>=2

Таблица 4.7

Сведения о представителе налогоплательщика (СвПред)

Наименование элемента Сокращенное наименование (код) элемента Признак типа элемента Формат элемента Признак обязательности элемента Дополнительная информация
Наименование и реквизиты документа, подтверждающего полномочия представителя налогоплательщика НаимДок А T(1-120) О Для доверенности, совершенной в форме электронного документа, указывается GUID доверенности

Таблица 4.8

Налоговая декларация по налогу на сверхприбыль (НалСверхПриб)

Наименование элемента Сокращенное наименование (код) элемента Признак типа элемента Формат элемента Признак обязательности элемента Дополнительная информация
Сумма налога, подлежащая уплате СумНалПУ С   О Состав элемента представлен в таблице 4.9
Расчет суммы налога РасчСумНал С   О Состав элемента представлен в таблице 4.10
Сведения о реорганизации СведРеорг С   НМ Состав элемента представлен в таблице 4.13

Таблица 4.9

Сумма налога, подлежащая уплате (СумНалПУ)

Наименование элемента Сокращенное наименование (код) элемента Признак типа элемента Формат элемента Признак обязательности элемента Дополнительная информация
Код по ОКТМО ОКТМО А T(=8) | T(=11) ОК Типовой элемент <ОКТМОТип>.
Принимает значение в соответствии с Общероссийским классификатором территорий муниципальных образований
Код бюджетной классификации КБК А T(=20) ОК Типовой элемент <КБКТип>.
Принимает значение: 18210103000011000110
Сумма налога с учетом вычета (в рублях) СумНалВыч А N(15) О Принимает значение от 0 и более

Таблица 4.10

Расчет суммы налога (РасчСумНал)

Наименование элемента Сокращенное наименование (код) элемента Признак типа элемента Формат элемента Признак обязательности элемента Дополнительная информация
Прибыль за 2018 год Приб2018 А N(15) О Принимает значение от 0 и более
Прибыль за 2019 год Приб2019 А N(15) О Принимает значение от 0 и более
Прибыль за 2021 год Приб2021 А N(15) О Принимает значение от 0 и более
Прибыль за 2022 год Приб2022 А N(15) О Принимает значение от 0 и более
Средняя арифметическая величина прибыли за 2018 - 2019 годы СрПриб201819 А N(15) О Принимает значение от 0 и более
Средняя арифметическая величина прибыли за 2021 - 2022 годы СрПриб202122 А N(15) О Принимает значение от 0 и более
Признак заполнения Раздела 2.1 Декларации ПрЗап А T(=1) ОК Принимает значение:
0 - нет |
1 - да
Налоговая база (сверхприбыль) НалБаза А N(15) О Принимает значение от 0 и более
Сумма налога, исчисленная по ставке 10% СумНалЮПроц А N(15) О Принимает значение от 0 и более
Размер налогового вычета НалВыч А N(15) О Принимает значение от 0 и более
Сумма обеспечительного платежа СумОбесп А N(17.2) О Принимает значение от 0 и более
Реквизиты и суммы платежных документов, которыми перечислен обеспечительный платеж РеквСумПлат С   НМ Состав элемента представлен в таблице 4.11
Балансовая стоимость активов ПокСтоимАкт С   НУ Состав элемента представлен в таблице 4.12.
Элемент является обязательным при <ПрЗап>=1 и должен отсутствовать при <ПрЗап>=0

Таблица 4.11

Реквизиты и суммы платежных документов, которыми перечислен обеспечительный платеж (РеквСумПлат)

Наименование элемента Сокращенное наименование (код) элемента Признак типа элемента Формат элемента Признак обязательности элемента Дополнительная информация
Сумма СумДокум А N(17.2) О Принимает значение от 0 и более
Дата документа ДатаДокум А T(=10) О Типовой элемент <ДатаТип>.
Дата в формате ДД.ММ.ГГГГ
Номер документа НомДокум А T(1-15) О  

Таблица 4.12

Балансовая стоимость активов (ПокСтоимАкт)

Наименование элемента Сокращенное наименование (код) элемента Признак типа элемента Формат элемента Признак обязательности элемента Дополнительная информация
Балансовая стоимость активов на конец 2018 года СтоимАкт2018 А N(17.2) О Принимает значение от 0 и более
Балансовая стоимость активов на конец 2019 года СтоимАкт2019 А N(17.2) О Принимает значение от 0 и более
Балансовая стоимость активов на конец 2021 года СтоимАкт2021 А N(17.2) О Принимает значение от 0 и более
Балансовая стоимость активов на конец 2022 года СтоимАкт2022 А N(17.2) О Принимает значение от 0 и более
Средняя арифметическая величина показателей балансовой стоимости активов на конец 2018 и 2019 годов СрСтоимАкт201819 А N(17.2) О Принимает значение от 0 и более
Средняя арифметическая величина показателей балансовой стоимости активов на конец 2021 и 2022 годов СрСтоимАкт202122 А N(17.2) О Принимает значение от 0 и более
Признак распределения прибыли за 2021 год и (или) 2022 год ПрРаспр А T(=1) ОК Принимает значение:
0 - нет |
1 - да
Отношение средней арифметической величины прибыли за 2021 - 2022 годы к средней арифметической величине прибыли за 2018 - 2019 годы ОтнСрПриб А N(18.6) О Принимает значение от 0 и более
Отношение средней арифметической величины балансовой стоимости активов на конец 2021 - 2022 годов к средней арифметической величине аналогичных показателей за 2018 - 2019 годы ОтнСрСтоимАкт А N(18.6) О Принимает значение от 0 и более

Таблица 4.13

Сведения о реорганизации (СведРеорг)

Наименование элемента Сокращенное наименование (код) элемента Признак типа элемента Формат элемента Признак обязательности элемента Дополнительная информация
Код формы реорганизации КодРеорг А T(=1) ОК Принимает значение:
1 - преобразование |
2 - слияние |
3 - разделение |
5 - присоединение
ИНН реорганизованной организации ИННЮЛРеорг А T(=10) О Типовой элемент <ИННЮЛТип>
Полное наименование реорганизованной организации НаимРеорг А T(1-1000) О  
Дата завершения реорганизации ДатаРеорг А T(=10) О Типовой элемент <ДатаТип>.
Дата в формате ДД.ММ.ГГГГ
Признак корректировки налоговой базы по налогу на прибыль организаций ПрКорр А T(=1) ОК Принимает значение:
0 - нет |
1 - да
Доля налогоплательщика, определенная при разделении ДоляНП А N(10.8) НУ Принимает значение от 0 и более.
Элемент является обязательным при <КодРеорг>=3 и должен отсутствовать при остальных значениях <КодРеорг>
Величина прибыли реорганизованной организации за 2018 год (в рублях) ПрибРеорг2018 А N(15) Н Принимает значение от 0 и более
Величина прибыли реорганизованной организации за 2019 год (в рублях) ПрибРеорг2019 А N(15) Н Принимает значение от 0 и более
Величина прибыли реорганизованной организации за 2021 год (в рублях) ПрибРеорг2021 А N(15) Н Принимает значение от 0 и более
Величина прибыли реорганизованной организации за 2022 год (в рублях) ПрибРеорг2022 А N(15) Н Принимает значение от 0 и более

Таблица 4.14

Фамилия, имя, отчество (ФИОТип)

Наименование элемента Сокращенное наименование (код) элемента Признак типа элемента Формат элемента Признак обязательности элемента Дополнительная информация
Фамилия Фамилия А T(1-60) О  
Имя Имя А T(1-60) О  
Отчество Отчество А T(1-60) Н