Письмо Минфина РФ от 30.11.2023 N 02-06-07/115365

"Методические рекомендации по реализации электронного документооборота, сформированные по итогам второго этапа "Пилотного" внедрения"

МИНИСТЕРСТВО ФИНАНСОВ РОССИЙСКОЙ ФЕДЕРАЦИИ

ПИСЬМО
от 30 ноября 2023 г. N 02-06-07/115365

МЕТОДИЧЕСКИЕ РЕКОМЕНДАЦИИ ПО РЕАЛИЗАЦИИ ЭЛЕКТРОННОГО ДОКУМЕНТООБОРОТА, СФОРМИРОВАННЫЕ ПО ИТОГАМ ВТОРОГО ЭТАПА "ПИЛОТНОГО" ВНЕДРЕНИЯ

Министерство финансов Российской Федерации в целях методологического сопровождения применения унифицированных форм электронных первичных учетных документов бухгалтерского учета, утвержденных приказом Министерства финансов Российской Федерации от 15 апреля 2021 г. N 61н "Об утверждении унифицированных форм электронных документов бухгалтерского учета, применяемых при ведении бюджетного учета, бухгалтерского учета государственных (муниципальных) учреждений, и Методических указаний по их формированию и применению" подготовило по результатам второго этапа "пилотного" внедрения электронного документооборота в субъектах Российской Федерации Методические рекомендации по применению организациями бюджетной сферы унифицированных форм электронных первичных учетных документов, используемых при ведении бюджетного учета, бухгалтерского учета государственных (муниципальных) учреждений, включенных во второй этап "пилотного" проекта (далее - Методические рекомендации по результатам второго этапа "пилотного" внедрения).

Методические рекомендации по результатам второго этапа "пилотного" внедрения и прилагаемые и ним примеры заполнения первичных учетных документов согласно утвержденным унифицированным формам электронных первичных учетных документов размещены на официальном сайте Министерства финансов Российской Федерации в разделе "Деятельность/Бюджет/Учет, отчетность и статистика государственных финансов/Учет и отчетность о государственных финансах/Учет государственных финансов/Методический кабинет".

А.М. ЛАВРОВ

МЕТОДИЧЕСКИЕ РЕКОМЕНДАЦИИ ПО ФОРМИРОВАНИЮ ЭЛЕКТРОННОГО ПЕРВИЧНОГО УЧЕТНОГО ДОКУМЕНТА ИЗВЕЩЕНИЕ О НАЧИСЛЕНИИ ДОХОДОВ (УТОЧНЕНИИ НАЧИСЛЕНИЯ)
(КОД ФОРМЫ 0510432)

Извещение о начислении доходов (уточнении начисления) (ф. 0510432) (далее - Извещение (ф. 0510432) применяется всеми типами учреждений бюджетной сферы, осуществляющими администрирование доходов бюджетов бюджетной системы Российской Федерации и (или) начисление доходов от оказания платных работ, услуг, в том числе: по гражданско-правовым договорам, предусматривающим отдельные этапы выполнения работ, услуг; по договорам операционной аренды (финансовой аренды); по долгосрочным договорам; от иных доходов, поэтапно признаваемых в течение будущих периодов (периода действия договора) доходами текущего периода.

Извещение (ф. 0510432) не применяется для начисления:

доходов от межбюджетных трансфертов, субсидий, субвенций, иных межбюджетных трансфертов.

доходов от предусмотренных законодательством Российской Федерации налогов, сборов (за исключением государственной пошлины), в том числе от налогов, предусмотренных специальными налоговыми режимами, региональных налогов, местных налогов и сборов, а также пеней и штрафов по ним.

Извещение (ф. 0510432) формируется в виде электронного документа средствами системы "Электронный бюджет", ведомственной информационной системы главного администратора (администратора) доходов бюджета, иной информационной системы, обеспечивающей администрирование доходов бюджетов и (или) ведение бухгалтерского учета.

Начисление доходов, отражаемых в Извещении (ф. 0510432), осуществляется на основании документов-оснований, позволяющих право требования от контрагента (плательщика) указанных платежей в соответствии с законодательством Российской Федерации, законодательством субъектов Российской Федерации, актами органов местного самоуправления, иными актами (например, постановление об административном нарушении, определение о наложении судебного штрафа, договор, иные документы-основания).

Извещение (ф. 0510432) формируется по одному событию (по одному документу-основанию).

Информация о начисленных доходах, отраженная в Извещениях (ф. 0510432), может обобщаться в Ведомости начисления доходов бюджета (ф. 0510837) (далее - Ведомость (ф. 0510837) в целях передачи для отражения в бухгалтерском учете сводных данных первичных учетных документов.

Особенности заполнения Извещения (ф. 0510432)

В заголовочной части Извещения (ф. 0510432) отражаются следующие реквизиты:

дата формирования Извещения (ф. 0510432), с указанием в кодовой зоне даты в формате "ДД.ММ.ГГГГ" и периода времени, в котором осуществлено начисление суммы денежных средств, подлежащих уплате (до 21 часа или после 21 часа по местному времени), либо времени начисления суммы денежных средств, подлежащих уплате в формате "ЧЧ:ММ:СС";

"Нормативный правовой (правовой) акт" - информация о нормативном правовом (правовом) акте, являющимся основанием для исчисления суммы денежных средств, подлежащих уплате (например, Кодекс Российской Федерации об административных правонарушениях, Бюджетный кодекс Российской Федерации);

"Тип операции" - наименование типа операции (статуса операций) по начислению (уточнению начисления) доходов с указанием в кодовой зоне кода статуса операции. Код статуса операции заполняется из справочника статусов операций (группировочные коды операций: "01.00" - новый (первичное начисление доходов; "02.00" - уточнение ранее начисленных доходов; "03.00" - аннулирование ранее начисленных доходов). Группировочные коды статусов детализируются субъектом учета (администратором доходов) самостоятельно и утверждаются в рамках своей учетной политики (при централизации учета формируются в соответствии с единой учетной политикой централизованной бухгалтерии) (например, 01.10 - начисление доходов текущего финансового года; 01.20 - начисление доходов будущих периодов; 01.21 - начисление доходов будущих периодов по решениям о наложении административного штрафа, не вступивших в законную силу; 01.30 - начисление доходов при исправлении ошибок).

Заполнение раздела 1 "Реквизиты контрагента (плательщика)".

В разделе отражаются:

в графе 1 - идентификатор контрагента, сформированный субъектом учета;

в графе 2 - полное наименование юридического лица или фамилия, имя, отчество (при наличии) физического лица (индивидуального предпринимателя) контрагента (плательщика доходов). Для индивидуального предпринимателя перед фамилией, именем, отчеством (при наличии) указывается аббревиатура "ИП";

в графе 3 - код статуса плательщика определяется в соответствии с Правилами указания информации в реквизитах распоряжений о переводе денежных средств в уплату платежей в бюджетную систему Российской Федерации;

в графе 4 - тип плательщика (физическое лицо, индивидуальный предприниматель, юридическое лицо - нерезидент Российской Федерации, юридическое лицо - резидент Российской Федерации.

В случае если контрагентом (плательщиком) является физическое лицо:

в графе 5 - ИНН физического лица (заполняется при наличии);

графа 6 не заполняется;

в графе 7 - тип документа, удостоверяющего личность физического лица;

в графе 8 - серия и номер документа, удостоверяющего личность физического лица.

В случае если контрагентом (плательщиком) является индивидуальный предприниматель:

в графе 5 - ИНН индивидуального предпринимателя;

графы 6 - 8 - не заполняются.

В случае если контрагентом (плательщиком) является юридическое лицо - резидент Российской Федерации или юридическое лицо - нерезидент Российской Федерации:

в графе 5 - ИНН юридического лица либо код иностранной организации юридического лица;

графа 6 - КПП юридического лица;

графы 7 и 8 не заполняются.

Заполнение раздела 2 "Реквизиты получателя денежных средств".

В графах 1 - 10 раздела 2 "Реквизиты получателя денежных средств" отражаются наименование получателя денежных средств, идентификационный номер налогоплательщика (ИНН) Получателя, код причины постановки на учет в налоговом органе (КПП) Получателя, основной государственный регистрационный номер (ОГРН) Получателя, наименование органа Федерального казначейства, в котором осуществляется обслуживание лицевого счета Получателя, номер лицевого счета, открытого органом, осуществляющим кассовое обслуживание, наименование банка Получателя, БИК банка Получателя, номер расчетного счета Получателя, номер корреспондентского счета Получателя, соответственно.

Заполнение раздела 3 "Сведения о начисляемом доходе".

В разделе отражаются:

в графе 1 - наименование платежа, предусмотренного документом-основанием для начисления доходов;

в графе 2 - уникальный идентификатор начислений, сформированный субъектом учета (администратором доходов бюджетов бюджетной системы Российской Федерации);

в графах 3 - 5 - наименование, дата и номер документа-основания для начисления доходов соответственно. В случае поступления информации об оспаривании плательщиком требования по уплате ранее начисленной суммы дохода, в графах 3 - 5 отражается информация о документе, подтверждающем факт возбуждения производства об оспаривании требования по уплате доходов (например, определение о назначении дела к судебному разбирательству);

в графе 6 - уникальный номер реестровой записи источника дохода бюджета бюджетной системы Российской Федерации в соответствии с реестром источников доходов соответствующего бюджета бюджетной системы Российской Федерации, код по ОКТМО которого указан в кодовой зоне заголовочной части Извещения (ф. 0510432);

в графе 7 - код классификации доходов бюджетов по бюджетной классификации Российской Федерации;

в графе 8 - код КОСГУ, соответствующий экономической сущности осуществляемого факта хозяйственной жизни;

в графе 9 - код по ОКТМО территории муниципального образования (межселенной территории), на которой мобилизуются денежные средства от уплаты соответствующего дохода;

в графе 10 - дата признания дохода согласно документу-основанию начисления доходов (далее - дата признания дохода) с учетом следующих положений:

в случае невозможности установления конкретной даты признания дохода на момент формирования Извещения (ф. 0510432), например, в связи с оспариванием предъявленных требований (постановления о привлечении к административной ответственности), в графе 10 проставляется значение "31.12.2999";

при поступлении документа, определяющего дату признания дохода и (или) предельную дату исполнения плательщиком обязательства по уплате дохода в отношении ранее оспариваемых требований (например, решения суда, вступившего в законную силу), субъектом учета формируется Извещение (ф. 0510432) по уточнению даты признания дохода и предельной даты исполнения плательщиком обязательства по уплате платежа с отражением в кодовой зоне заголовочной части кода типа операции группы "02 00" и в графе 10 значения равного дате признания дохода в формате "ДД.ММ.ГГГГ";

при формировании Извещения (ф. 0510432) для отражения доходов по договорам аренды (финансовой аренды), по гражданско-правовым договорам, предусматривающим отдельные этапы выполнения работ, услуг, по долгосрочным договорам, по иным доходам, поэтапно признаваемым в течение будущих периодов (периода действия договора) доходами текущего периода в графе 10 проставляется значение "по графику". При этом подлежит заполнению раздел 5 "График исполнения платежей" Извещения (ф. 0510432);

в графе 11 - дата исполнения плательщиком обязательства по уплате платежа, определяемая согласно документу-основанию для начисления доходов (далее - дата исполнения платежа), в формате "ДД.ММ.ГГГГ" с учетом следующих положений:

в случае невозможности установления конкретной даты исполнения платежа на момент формирования Извещения (ф. 0510432), например, в связи с оспариванием предъявленных требований по платежам (постановления о привлечении к административной ответственности) в графе 11 проставляется значение "31.12.2999";

при поступлении документа, определяющего дату исполнения платежа в отношении ранее оспариваемых требований (например, решения суда, вступившего в законную силу), субъектом учета формируется Извещение (ф. 0510432) по уточнению даты признания дохода и (или) даты исполнения платежа с отражением в кодовой зоне заголовочной части кода типа операции группы "02 00" и в графе 11 - соответствующей даты исполнения платежа. При этом значение графы 11 не может быть ранее даты признания дохода, отраженной в графе 10 раздела 3 "Сведения о начисляемом доходе" Извещения (ф. 0510432);

при формировании Извещения (ф. 0510432) для отражения доходов по договорам операционной аренды (финансовой аренды), по гражданско-правовым договорам, предусматривающим отдельные этапы выполнения работ, услуг, по долгосрочным договорам, по иным доходам, поэтапно признаваемым в течение будущих периодов (периода действия договора) доходами текущего периода, в графе 11 проставляется дата окончания договора аренды (иного документа, являющегося основанием для начисления доходов, поэтапно признаваемых в течение будущих периодов доходами текущего периода);

в графе 12 - код валюты по Общероссийскому классификатору валют (ОКВ).

В случае указания в документе-основании для начисления дохода суммы платежа в иностранной валюте, в графе 13 отражается сумма начислений в иностранной валюте. При этом в графе 14 отражается сумма начислений в рублевом эквиваленте по курсу пересчета на более раннюю дату из следующих дат: дата признания доходов, указанная в графе 10 раздела 3 "Сведения о начисляемом доходе" Извещения (ф. 0510432), или дата формирования Извещения (ф. 0510432). В случае отражения в графе 10 раздела 3 "Сведения о начисляемом доходе" Извещения (ф. 0510432) значения "31.12.2999" или значения "по графику" сумма начислений в рублевом эквиваленте рассчитывается на дату документа-основания для начисления доходов, указанную в графе 4 раздела 3 "Сведения о начисляемом доходе" Извещения (ф. 0510432).

В случае указания в документе-основании для начисления доходов суммы платежа в рублях, графа 13 не заполняется. При этом сумма платежа отражается в графе 14. Бюджетные (автономные) учреждения в графе 14 отражают сумму дохода от реализации, полученного в рамках приносящей доход деятельности, с учетом налога на добавленную стоимость (если операции формируют налоговую базу по НДС, согласно законодательству Российской Федерации о налогах).

В случае формирования Извещения (ф. 0510432) по изменению суммы ранее произведенных начислений доходов в графах 13 и 14 отражаются:

сумма со знаком "минус" - при условии отражения в кодовой зоне заголовочной части кода статуса операции группы "03 00";

вычитаемый показатель в круглых скобках - при условии отражения в кодовой зоне заголовочной части кода статуса операции группы "02 00" (в части операций по уменьшению сумм ранее произведенных начислений доходов, не связанному с исправлением ошибок).

При наступлении даты признания доходов, указанной в графе 10 раздела 3 "Сведения о начисляемом доходе" Извещения (ф. 0510432), средствами информационной системы, обеспечивающей ведение бухгалтерского учета, осуществляется автоматическое формирование признание доходов текущего финансового года, в уменьшение ранее начисленных доходов будущих периодов.

В разделе 4 "Дополнительные сведения о начислении" отражаются:

в графе 1 - дата направления (вручения) плательщику документа с начислением в формате "ДД.ММ.ГГГГ". Заполняется в случае, если документ-основание для начисления доходов был направлен (вручен) субъектом учета плательщику;

в графе 2 - значение "Предварительное начисление", в случае если информация о доходе подлежит передаче в ГИС ГМП до факта осуществления субъектом учета начисления суммы, подлежащей уплате плательщиком (например, при направлении дела на рассмотрение в суд);

в графе 3 - дата, до которой актуально выставленное начисление в формате "ДД.ММ.ГГГГ". В случае если начисление не имеет срока исковой давности, графа 3 не заполняется;

в графе 4 - количество дней от даты начисления, по истечении которых необходимо повторно предоставлять уведомление о начислении суммы дохода плательщику в случае, если оно не оплачено или сумма платежей меньше суммы к оплате, указанной в Извещении (ф. 0510432);

в графе 5 - сумма скидки от полной суммы начисления доходов по Извещению (ф. 0510432);

в графе 6 - процент скидки от начисления доходов по Извещению (ф. 0510432);

в графе 7 - коэффициент, понижающий размер начисления доходов по Извещению (ф. 0510432);

в графе 8 - срок действия скидки (учета коэффициента), отраженной в графах 6 и 7 раздела 4 "Дополнительные сведения о начислении" Извещения (ф. 0510432);

в графе 9 - значение основания платежа, которое подлежит отражению в реквизите "106" Распоряжения о переводе денежных средств в бюджет <1>;

<1> Приказ Минфина России от 12.11.2013 N 107н "Об утверждении Правил указания информации в реквизитах распоряжений о переводе денежных средств в уплату платежей в бюджетную систему Российской Федерации"

в графе 10 - значение показателя налогового периода или кода таможенного органа, осуществляющего в соответствии с законодательством Российской Федерации функции по выработке государственной политики и нормативному регулированию, контролю и надзору в области таможенного дела, которое подлежит отражению в реквизите "107" Распоряжения о переводе денежных средств в бюджет;

в графе 11 - номер документа, который подлежит отражению в реквизите "108" Распоряжения о переводе денежных средств в бюджет;

в графе 12 - дата документа-основания для начисления доходов, указанного в графе 11 раздела 4 "Дополнительные сведения о начислении" Извещения (ф. 0510432), в формате "ДД.ММ.ГГГГ";

графа 13 - дополнительные сведения (при наличии).

Раздел 5 "График исполнения платежей" формируется в случае необходимости отражения графика исполнения платежей по договорам операционной аренды (финансовой аренды), по гражданско-правовым договорам, предусматривающим отдельные этапы выполнения работ, услуг, по долгосрочным договорам, по иным доходам, поэтапно признаваемым в течение будущих периодов (периода действия договора) доходами текущего периода.

В разделе 5 отражаются:

в графе 1 - дата исполнения платежа согласно документу-основанию для начисления дохода в формате "ДД.ММ.ГГГГ";

в графе 2 - код валюты по Общероссийскому классификатору валют (ОКВ).

В случае указания в документе-основании для начисления дохода суммы платежа в иностранной валюте, в графе 3 отражается сумма начислений в иностранной валюте. При этом в графе 4 отражается сумма начислений в рублевом эквиваленте по курсу пересчета на дату документа-основания для начисления доходов, указанную в графе 4 раздела 3 "Сведения о начисляемом доходе" Извещения (ф. 0510432).

В случае указания в документе-основании для начисления доходов суммы платежа в рублях, графа 3 не заполняется. При этом сумма платежа отражается в графе 4.

Итоговая сумма, отраженная в графах 3 и 4, должна соответствовать сумме, указанной в графах 13 и 14 раздела 3 "Сведения о начисляемом доходе" Извещения (ф. 0510432).

При наступлении срока платежа, указанного по соответствующей строке графы 1 раздела 5 "График исполнения платежа", средствами информационной системы, обеспечивающей ведение бухгалтерского учета, осуществляется признание доходов текущего финансового года, в уменьшение ранее начисленных доходов будущих периодов.

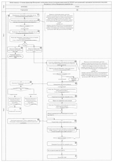
Описание бизнес-процесса Извещения (ф. 0510432) (Приложение N 1)

Формирование Извещения (ф. 0510432) осуществляется средствами модуля формирования начислений и квитирования оплат подсистемы управления доходами системы "Электронный бюджет" (МУН), ведомственной информационной системы (далее - ВИС) главного администратора (администратора) доходов бюджета, иной информационной системы (ИИС), обеспечивающей администрирование доходов бюджета или учет доходов учреждения, в том числе системы ведения бухгалтерского учета (далее - ПУиО).

Сформированный и подписанный документ с применением технологии передачи данных согласно установленным требованиям к форматам файлов, одновременно выгружается и передается для загрузок в систему бухгалтерского учета и систему ГИС ГМП (если предусмотрена обязательная выгрузка в ГИС ГМП).

После загрузки данных в системе ПУиО выполняется процедура контроля в заданном объеме (например, проверка наличия кода дохода по БК, уникального номера реестровой записи источника дохода бюджета, наличия УИН (при необходимости), наличия ранее начисленных доходов бюджета в случае формирования, проверка идентификационных данных контрагента (плательщика).

По результатам выполнения контроля автоматически формируется уведомление для ответственного исполнителя, сформировавшее Извещение (ф. 0510432) в системах МУН или ВИС. Ответственным исполнителем осуществляется исправление замечаний и повторяется процедура передачи исправленной информации в систему ПУиО.

В случае отсутствия ошибок, документ отрабатывается в бухгалтерском учете с отражением данных в журнале операций расчетов с дебиторами по доходам (ф. 0504071). Ответственному исполнителю (системы МУН, ВИС, ИИС) направляется уведомление об отражении документа в учете.

При формировании документа средствами системы бухгалтерского учета (ПУиО) ответственный исполнитель формирует Извещение (ф. 0510432) на основании документа-основания (например, договора аренды, договора, предусматривающего отдельные этапы выполнения работ (услуг), акты выполненных работ, оказанных услуг, иных документов, подтверждающих право учреждения на признание дохода, решения о взыскании ущерба). Выбирается тип операции по группе "01 00", "02 00", "03 00". Осуществляется форматно-логический контроль. В случае отсутствия ошибок, документ подписывается ЭЦП и отрабатывается в бухгалтерском учете с отражением данных в журнале операций расчетов с дебиторами по доходам (ф. 0504071) и, при необходимости, в Карточке учета средств и расчетов (ф. 0504051).

Осуществляется последующий контроль даты признания дохода - реквизит в графе 10 раздела 3 "Сведения о начисляемом доходе" (например, наступление даты по графику или по вступившему в законную силу постановления об административном правонарушении). При выполнении условия наступления даты признания дохода, осуществляется отражение в бухгалтерском учете операций по признанию доходов текущего финансового года, в уменьшение ранее начисленных доходов будущих периодов.

Пример заполнения Извещения (ф. 0510432) по администрируемым штрафам (Приложение N 2)

Исходные данные для заполнения примера: Извещение N 1501 от 28.02.22 г.

Центральное межрегиональное управление федерального агентства по техническому регулированию и метрологии (ЦМТУ Росстандарта) (код по Сводному реестру - 00178152, находится в ведении Федерального агентства по техническому регулированию и метрологии, глава по БК - 172) является администратором доходов федерального бюджета в части административных штрафов, установленных главой 19 КоАП РФ.

Реквизиты ЦМТУ Росстандарта: ИНН 7727521471, КПП 770301001, ОГРН 1047796716890, ОКТМО "65701000".

Реквизиты для перечисления штрафов: УФК по городу Москве, расчетный счет 40102810545370000003 в ГУ Банка России по Центральному федеральному округу, лицевой счет 04731781520.

За нарушение законодательства (п. 2, ст. 19.4.1 КоАП Российской Федерации) юридическому лицу-резидент Российской Федерации ООО "Проектсервис" (ИНН 9701054554, КПП 770101001, идентификатор "2009701054554770101001") было оформлено Постановление об административном правонарушении от 28.02.2022 N 80М, с наложением штрафа на юридическое лицо в сумме 50 000,00 рублей. Представителю ООО "Проектсервис" вручено постановление 14.03.2022 г., которое вступает в законную силу - 25.03.2022 (в данном примере срок рассчитывается как 10 дней от даты вручения документа). Дата исполнения установлена - 24.05.2022 г.".

Согласно реестру источников дохода федерального бюджета на 2022 год для доходов, соответствующих данному штрафу, установлены следующие идентификаторы:

- уникальный номер реестровой записи источника дохода - 11601012934100000001220001;

- КБК 11601191019000140 "Административные штрафы, установленные главой 19 Кодекса Российской Федерации об административных правонарушениях, за административные правонарушения против порядка управления, налагаемые судьями федеральных судов, должностными лицами федеральных государственных органов, учреждений, Центрального банка Российской Федерации (иные штрафы)";

- КОСГУ 145 "Прочие доходы от сумм принудительного изъятия".

Заполнение заголовочной части Извещения (ф. 0510432) от 28.02.2022 N 1501.

учреждение - "Центральное межрегиональное управление федерального агентства по техническому регулированию и метрологии", в кодовой части - "00178152";

обособленное подразделение - не заполняется в связи с отсутствием;

структурное подразделение - "Отдел доходов";

Главный администратор доходов бюджета - "Федеральное агентство по техническому регулированию и метрологии", глава по БК - "172";

наименование бюджета - "федеральный бюджет", в кодовой части - код ОКТМО - "00000001";

нормативный правовой акт - "Кодекс Российской Федерации об административных правонарушениях";

тип операции - "начисление доходов будущих периодов по решениям о наложении административного штрафа, не вступившего в законную силу", в кодовой части указан код операции - "01 21".

В разделе 1 "Реквизиты контрагента (плательщика) отражается из справочников, входящих в состав используемой информационной системы:

в графе 1 - "2009701054554770101001",

в графе 2 - "ООО "Проектсервис" (из справочника "Контрагенты");

в графе 3 - "08" - значение соответствует типу плательщика "плательщик - юридическое лицо, индивидуальный предприниматель, нотариус, занимающийся частной практикой, адвокат, учредивший адвокатский кабинет, глава крестьянского (фермерского) хозяйства, осуществляющие перевод денежных средств в уплату платежей в бюджетную систему Российской Федерации (за исключением налогов, сборов, страховых взносов и иных платежей, администрируемых налоговыми органами)" (из справочника "Контрагенты");

в графе 4 - "юридическое лицо - резидент Российской Федерации" (из справочника "Контрагенты");

в графе 5 - "9701054554" (из справочника "Контрагенты");

в графе 6 - "770101001" (из справочника "Контрагенты");

графы 7 и 8 (документ удостоверяющий личность) не заполняется.

В разделе 2 "Реквизиты получателя денежных средств" отражается из справочника "Учреждение" (название условное):

в графе 1 - ЦМТУ Росстандарта;

в графе 2 - "7727521471";

в графе 3 - "770301001";

в графе 4 - "1047796716890;

в графе 5 - "УФК по г. Москве;

в графе 6 - "04731781520;

в графе 7 - "ГУ Банка России по Центральному федеральному округу;

в графе 8 - "004525988;

в графе 10 - "40102810545370000003;

в графе 10 информация не указана, корреспондентский счет отсутствует;

В разделе 3 "Сведения о начисляемом доходе" отражается из справочников системы администратора доходов:

в графе 1 - "административные штрафы, установленные главой 19 КоАП РФ";

в графе 2 - "17209965144380684300" - присвоенный начислению уникальный идентификатор начисления, согласно установленной структуре кода (16 знаков) <2>, идентификатор сформирован стандартными функциями используемой системы;

<2> документ "Государственная информационная система о государственных и муниципальных платежах. Форматы взаимодействия Государственной информационной системы о государственных и муниципальных платежах с информационными системами участников. Версия 2.1" (утв. Казначейством России 01.11.2018)

в графах 3 - 5 - последовательно указано "постановление об административном правонарушении", "28.02.2022", "80М", информация поступила из системы учета доходов;

в графе 6 - "11601012934100000001220001", информация поступила из системы учета доходов;

в графе 7 - "11601191019000140", информация поступила из системы учета доходов;

в графе 8 - "145", информация поступила из системы учета доходов;

в графе 9 - "65701000", информация поступила из системы учета доходов;

в графе 10 - "25.03.2022", информация поступила из системы учета доходов;

в графе 11 - "24.05.2022", информация поступила из системы учета доходов;

в графе 12 - "643", информация поступила из системы учета доходов;

в графе 13 информация не указана, в связи с отсутствием особых отметок;

в графе 14 - "50 000,00", информация поступила из системы учета доходов;

В разделе 4 "Дополнительные сведения о начислении" указано:

в графе 1 - "14.03.2022", информация поступила из системы учета доходов;

в графе 2 - информация не указана, поскольку информация о данном доходе не передается в ГИС ГМП до факта осуществления начисления суммы, подлежащей уплате плательщиком;

графа 3 - не заполняется (в связи с отсутствием информации);

графа 4 - не заполнена, поскольку повторное предоставление уведомление не требуется (скидки не предусмотрены);

графа 5 - не заполнена, поскольку скидки от полной суммы начисления доходов не предусмотрены;

графа 6 - не заполнена, поскольку скидки от полной суммы начисления доходов не предусмотрены;

графа 7 - не заполнена, поскольку понижающие коэффициенты от полной суммы начисления доходов не предусмотрены;

графа 8 - не заполнена, поскольку скидки или понижающие коэффициенты от полной суммы начисления доходов не предусмотрены;

графа 9 - не заполнена (скидки не предусмотрены);

графа 10 - не заполнена (скидки не предусмотрены);

графа 11 - не заполнена (скидки не предусмотрены);

графа 12 - не заполнена (скидки не предусмотрены).

Пример заполнения Извещение (ф. 0510432) для доходов от сдачи в аренду имущества (Приложение N 3)

Исходные данные для заполнения примера: Извещение N 1 от 10.01.2022 г.

Центральное межрегиональное управление федерального агентства по техническому регулированию и метрологии (ЦМТУ Росстандарта) (код по сводному реестру - 00178152, находится в ведении Федерального агентства по техническому регулированию и метрологии, глава по БК - 172) является администратором доходов федерального бюджета в части доходов от сдачи в аренду имущества, находящегося в оперативном управлении федеральных органов государственной власти и созданных ими учреждений (за исключением имущества федеральных бюджетных и автономных учреждений).

Реквизиты ЦМТУ Росстандарта: ИНН 7727521471, КПП 7703001001, ОГРН 1047796716890, ОКТМО "65701000".

Согласно реестру источников дохода федерального бюджета на 2022 год для доходов от аренды федерального имущества, установлены следующие идентификаторы:

1 - уникальный номер реестровой записи источника дохода - 11101104502000000011220001;

2 - КБК 11105031016000120 "Доходы от сдачи в аренду имущества, находящегося в оперативном управлении федеральных органов государственной власти и созданных ими учреждений (за исключением имущества федеральных бюджетных и автономных учреждений)";

3 - КОСГУ 121 "Доходы от операционной аренды".

Реквизиты для перечисления доходов от арендной платы: УФК по городу Москве, расчетный счет 40102810545370000003 в ГУ Банка России по Центральному федеральному округу, лицевой счет 04731781520.

Между ЦМТУ Росстандарта и ООО "Проектсервис" (идентификационные данные указаны в предыдущем примере) заключен договор операционной аренды от 10.01.2022 г. N 1538 на срок 11 месяцев, стоимость аренды в месяц составляет 50 000,00 рублей. Акт приема-передачи 17.01.2022 г. Составлен график платежей.

В разделе 1 "Реквизиты контрагента (плательщика) отражаются из справочника "Контрагенты;

в графе 1 - "2009701054554770101001;

в графе 2 - "ООО "Проектсервис;

в графе 3 - "08";

в графе 4 - "юридическое лицо - резидент Российской Федерации;

в графе 5 - "9701054554;

в графе 6 - "770101001;

графы 7 и 8 (документ удостоверяющий личность) не заполняется.

В разделе 2 "Реквизиты получателя денежных средств" отражаются из справочника "Учреждение" (название условное);

в графе 1 - ЦМТУ Росстандарта;

в графе 2 - "7727521471;

в графе 3 - "770301001;

в графе 4 - "1047796716890;

в графе 5 - "УФК по г. Москве;

в графе 6 - "04731781520;

в графе 7 - "ГУ Банка России по Центральному федеральному округу;

в графе 8 - "004525988;

в графе 10 - "40102810545370000003;

в графе 10 информация не указана, корреспондентский счет отсутствует;

В разделе 3 "Сведения о начисляемом доходе" отражается информация из системы учета доходов:

в графе 1 - "доходы от сдачи в аренду имущества, находящегося в оперативном управлении федеральных органов государственной власти и созданных ими учреждений (за исключением имущества федеральных бюджетных и автономных учреждений)",

в графе 2 - "17209965144380684300" указан 16-значный идентификатор УИН, идентификатор сформирован стандартными функциями используемой системы учета;

в графах 3 - 5 - "договор аренды", "10.01.2022", "1538";

в графе 6 - "11101104502000000011220001";

в графе 7 - "11105031016000120;

в графе 8 - "121";

в графе 9 - "65701000;

в графе 10 - "по графику";

в графе 11 - "17.12.2022" равная дате окончания договора аренды;

в графе 12 - "643";

в графе 13 информация не указывается;

в графе 14 - "550 000,00", равная сумме договора за весь период аренды (11 мес. x 55 000,00);

Раздел 4 "Дополнительные сведения о начислении" для арендных платежей не заполняется.

В разделе 5 "График исполнения платежей" указано:

в графе 1 - сроки ежемесячного платежа "17.01.2022", "10.02.2022", "10.03.2022", "10.04.2022", "10.05.2022", "10.06.2022", "10.07.2022", "10.08.2022", "10.09.2022", "10.10.2022", "10.11.2022", "17.12.2022";

в графе 2 для каждой из 11 строк указано "643";

графа 3 не заполняется;

в графе 4 построчно указана сумма ежемесячной аренды, в строке "итого" указана общая сумма договора "550 000,00".

Документ подписан ответственным исполнителем с указанием номера контактного телефона, адреса электронной почты.

ИЗВЕЩЕНИЕ N __
О НАЧИСЛЕНИИ ДОХОДА (УТОЧНЕНИИ НАЧИСЛЕНИЯ)

КОДЫ
    Форма по ОКУД 0510432
  от "__" ____________ 20__ г. Дата  
    Время  
Учреждение   по Сводному реестру  
Обособленное подразделение   по Сводному реестру  
Структурное подразделение      
Главный администратор доходов бюджета   Глава по БК  
Наименование бюджета   по ОКТМО  
Единица измерения: руб (с точностью до второго десятичного знака) по ОКЕИ 383
Нормативный правовой (правовой) акт      
  (реквизиты акта)    
Тип операции      
  (наименование типа операции)    

1. Реквизиты контрагента (плательщика)

Контрагент (плательщик) Код статуса плательщика Тип плательщика ИНН КПП Документ, удостоверяющий личность
идентификатор наименование тип серия, номер
1 2 3 4 5 6 7 8
             

2. Реквизиты получателя денежных средств

Наименование получателя ИНН КПП ОГРН Банковские реквизиты
наименование органа, осуществляющего кассовое обслуживание лицевой счет наименование банка БИК расчетный счет корреспондентский счет
1 2 3 4 5 6 7 8 9 10
                 

3. Сведения о начисляемом доходе

Наименование платежа Аналитический признак задолженности Код КОСГУ Код по ОКТМО Дата признания доходов Предельная дата исполнения Код валюты по ОКВ Сумма начисления
уникальный идентификатор начисления документ-основание уникальный номер реестровой записи источника дохода бюджета код дохода по бюджетной классификации Российской Федерации в иностранной валюте в рублях (рублевом эквиваленте)
наименование дата номер
1 2 3 4 5 6 7 8 9 10 11 12 13 14
                         

4. Дополнительные сведения о начислении

Дата отсылки (вручения) плательщику документа Признак предварительного начисления Дата, вплоть до которой актуально выставленное начисление Период повторного предоставления уведомления о начислении Сумма скидки Процент скидки Коэффициент, понижающий размер начисления Срок действия скидки (учета коэффициента) Показатель Особые отметки
основания платежа налогового периода номера документа даты документа
1 2 3 4 5 6 7 8 9 10 11 12 13
                       

Форма 0510432 с. 2

5. График исполнения платежей

Срок платежа Код валюты по ОКВ Сумма начисления
в иностранной валюте в рублях (рублевом эквиваленте)
1 2 3 4
     
     
Итого      
Ответственный исполнитель                    
    (должность)   (подпись)   (расшифровка подписи)   (номер контактного телефона)   (электронный адрес)

"__" ________ 20__ г.

В электронном документе текст, обозначенный знаком "#", в тексте официального источника выделен серым цветом, обозначенный знаком "$", выделен желтым цветом, обозначенный знаком "&", выделен зеленым цветом, обозначенный знаком "*", выделен синим цветом.

Справочно:   #   автоматически   &   из справочника   $   ручной ввод   *   расчетным способом

  при создании следующий по порядку в пределах финансового года #    
  ИЗВЕЩЕНИЕ N      
  о начислении дохода
(уточнении начисления)
  КОДЫ
Учреждение   Форма по ОКУД 0510432
от текущей даты
на момент создания #
от "__" ____________ 20__ г.
-----------> ДД.ММ.ГГГГ #
Дата
  Время ЧЧ:ММ:СС #
из справочника Учреждения в зависимости от пользователя, формирующего документ. С возможностью корректировки # ----------> из
справочника
Учреждения.
Код по
------
Сводному
--------
реестру
------- #
по Сводному реестру
Обособленное подразделение из справочника Учреждения в зависимости от пользователя, формирующего документ. С возможностью корректировки # ----------> из
справочника
Учреждения.
Код по
------
Сводному
--------
реестру
------- #
по Сводному реестру
Структурное подразделение из справочника Учреждения в зависимости от пользователя, формирующего документ. С возможностью корректировки #    
Главный администратор доходов бюджета из справочника Учреждения в зависимости от пользователя, формирующего документ. С возможностью корректировки # ----------> из
справочника
Учреждения.
Код главы
---------
по БК
------ #
Глава по БК
Наименование бюджета из справочника Бюджеты. С возможностью корректировки # ----------> из
справочника
Бюджеты.
Код по
------
ОКТМО
------ #
по ОКТМО
Единица измерения: руб (с точностью до второго десятичного знака) по ОКЕИ 383
Нормативный правовой (правовой) акт из справочника Нормативный правовой (правовой) акт &    
  (реквизиты акта)    
Тип операции из справочника Типы операций &   из справочника Типы операций #
  (наименование типа операции)    

1. Реквизиты контрагента (плательщика)

Контрагент (плательщик) Код статуса плательщика Тип плательщика ИНН КПП Документ, удостоверяющий личность
идентификатор наименование тип серия, номер
1 2 5 4 3 6 7 8
из справочника Контрагенты. Идентификатор плательщика
&
из справочника Контрагенты. Наименование
в зависимости от значения в гр. 1 Раздела 1 #
из справочника Контрагенты.
Статус плательщика
в зависимости от значения в гр. 1 Раздела 1 #
из справочника Контрагенты.
Тип плательщика
в зависимости от значения в гр. 1 Раздела 1 #
из справочника Контрагенты. ИНН
в зависимости от значения в гр. 1 Раздела 1 #
из справочника Контрагенты.
КПП
в зависимости от значения в гр. 1 Раздела 1 #
из справочника
Тип документа, удостоверяющего личность
в зависимости от значения в гр. 1 Раздела 1 #
из справочника Контрагенты в зависимости от значения в гр. 1 Раздела 1 #

2. Реквизиты получателя денежных средств

Наименование получателя ИНН КПП ОГРН Банковские реквизиты
наименование органа, осуществляющего кассовое обслуживание лицевой счет наименование банка БИК расчетный счет корреспондентский счет
1 2 3 4 5 6 7 8 9 10
из справочника Учреждения. С возможностью корректировки & из справочника Учреждения. ИНН # из справочника Учреждения. КПП # из справочника Учреждения. ОГРН # из справочника Учреждения # из справочника Лицевой счет & из справочника Лицевой счет # из справочника Лицевой счет # из справочника Лицевой счет # из справочника Лицевой счет #

3. Сведения о начисляемом доходе

Наименование платежа Аналитический признак задолженности Код КОСГУ Код по ОКТМО Дата признания доходов Предельная дата исполнения Код валюты по ОКВ Сумма начисления
уникальный идентификатор начисления документ-основание уникальный номер реестровой записи источника дохода бюджет а код дохода по бюджетной классификации Российской Федерации в иностранной валюте в рублях (рублевом эквиваленте)
наименование дата номер
1 2 3 4 5 6 7 8 9 10 11 12 13 14
из документа-основания $ формируется в соответствии с форматами взаимодействия ГИС ГМП с информационной системой администратора доходов бюджета # из справочника Документы-основания & формате "ДД.ММ.ГГГГ из документа-основания $ из документа-основания $ из справочника Перечень источников доходов & из справочника Перечень источников доходов.
Код по БК в зависимости от гр. 6 #
из справочника КОСГУ & из справочника ОКТМО & из справочника Дата признания доходов по документу-основанию (либо по документу подтверждающему отсылку (вручение) документа) & в формате "ДД.ММ.ГГГГ" из документа-основания $ из справочника ОКВ. С возможностью корректировки & из документа-основания $ из документа-основания $

4. Дополнительные сведения о начислении

Дата отсылки (вручения) плательщику документа Признак предварительного начисления Дата, вплоть до которой актуально выставленное начисление Период повторного предоставления уведомления о начислении Сумма скидки Процент скидки Коэффициент, понижающий размер начисления Срок действия скидки (учета коэффициента) Показатель Особые отметки
основания платежа налогового периода номера документа даты документа
1 2 3 4 5 6 7 8 9 10 11 12 13
в формате "ДД.ММ.ГГГГ" $ может принимать значение "Предварительное начисление" $ в формате "ДД.ММ.ГГГГ" $ $ в зависимости от алгоритма расчета скидки, предусмотренного документом-основанием уменьшения (списания) начисленных доходов $ от значения в гр. 5 Раздела 4 * в зависимости от алгоритма расчета понижающего коэффициента, предусмотренного документом-основанием уменьшения (списания) начисленных доходов $ в зависимости от алгоритма расчета срока, предусмотренного документом-основанием уменьшения (списания) начисленных доходов $ в формате, предусмотренном для формирования реквизита "106" Распоряжения переводе денежных средств $ в формате, предусмотренном для формирования реквизита "107" Распоряжения переводе денежных средств $ в формате, предусмотренном для формирования реквизита "108" Распоряжения переводе денежных средств $ в формате, предусмотренном для формирования реквизита "109" Распоряжения переводе денежных средств в формате "ДД.ММ.ГГГГ" $ $

Форма 0510432 с. 2

Ответственный исполнитель В зависимости от настроек пользователя-подписанта #   $   $
  (должность)   (подпись)   (расшифровка подписи)   (номер контактного телефона)   (электронный адрес)
"   " дата подписания ответственным исполнителем # 20   г.

ИЗВЕЩЕНИЕ N 1501    
  о начислении дохода
(уточнении начисления)
  КОДЫ
    Форма по ОКУД 0510432
от " 28 " февраля 20 22 г. Дата 28.02.2022
                Время 15:23:10
Учреждение ЦЕНТРАЛЬНОЕ МЕЖРЕГИОНАЛЬНОЕ ТЕРРИТОРИАЛЬНОЕ УПРАВЛЕНИЕ ФЕДЕРАЛЬНОГО АГЕНТСТВА ПО ТЕХНИЧЕСКОМУ РЕГУЛИРОВАНИЮ И МЕТРОЛОГИИ по Сводному реестру 00178152
Обособленное подразделение   по Сводному реестру  
Структурное подразделение Отдел доходов    
Главный администратор доходов бюджета Федеральное агентство по техническому регулированию и метрологии Глава по БК 172
Наименование бюджета Федеральный бюджет по ОКТМО 00000001
Единица измерения: руб (с точностью до второго десятичного знака) по ОКЕИ 383
Нормативный правовой (правовой) акт Кодекс Российской Федерации об административных правонарушениях    
  (реквизиты акта)    
Тип операции Начисление доходов будущих периодов по решениям о наложении административного штрафа, не вступивших в законную силу   01.21.
  (наименование типа операции)    

1. Реквизиты контрагента (плательщика)

Контрагент (плательщик) Код статуса плательщика Тип плательщика ИНН КПП Документ, удостоверяющий личность
идентификатор наименование тип серия, номер
1 2 3 4 5 6 7 8
2009701054554770101001 ООО "Проектсервис" 08 юридическое лицо - резидент Российской Федерации 9701054554 770101001 - -

2. Реквизиты получателя денежных средств

Наименование получателя ИНН КПП ОГРН Банковские реквизиты
наименование органа, осуществляющего кассовое обслуживание лицевой счет наименование банка БИК расчетный счет корреспондентский счет
1 2 3 4 5 6 7 8 9 10
ЦМТУ РОССТАНДАРТА 7727521471 770301001 1047796716890 УФК по г. Москве 04731781520 ГУ Банка России по Центральному федеральному округу 004525988 40102810545370000003 -

3. Сведения о начисляемом доходе

Наименование платежа Аналитический признак задолженности Код КОСГУ Код по ОКТМО Дата признания доходов Предельная дата исполнения Код валюты по ОКВ Сумма начисления
уникальный идентификатор начисления документ-основание уникальный номер реестровой записи источника дохода бюджета код дохода по бюджетной классификации Российской Федерации в иностранной валюте в рублях (рублевом эквиваленте)
наименование дата номер
1 2 3 4 5 6 7 8 9 10 11 12 13 14
Административные штрафы, установленные главой 19 КоАП РФ 17209965144380684300 Постановление об административном правонарушении 28.02.2022 80М 1 16 01 0 129 341 00000001 22 0001 1 16 01191 01 9000 140 145 65701000 25.03.2022 24.05.2022 643 - 50 000,00

4. Дополнительные сведения о начислении

Дата отсылки (вручения) плательщику документа Признак предварительного начисления Дата, вплоть до которой актуально выставленное начисление Период повторного предоставления уведомления о начислении Сумма скидки Процент скидки Коэффициент, понижающий размер начисления Срок действия скидки (учета коэффициента) Показатель Особые отметки
основания платежа налогового периода номера документа даты документа
1 2 3 4 5 6 7 8 9 10 11 12 13
14.03.2022                        
Ответственный исполнитель   Главный специалист   Кузьмов   Кузьмов К.К.   +712322456789   abc@mail.ru
    (должность)   (подпись)   (расшифровка подписи)   (номер контактного телефона)   (электронный адрес)
" 28 " февраля 20 22 г.

ИЗВЕЩЕНИЕ N 1    
  о начислении дохода
(уточнении начисления)
  КОДЫ
    Форма по ОКУД 0510432
от " 10 " января 20 22 г. Дата 10.01.2022
                Время 15:23:10
Учреждение ЦЕНТРАЛЬНОЕ МЕЖРЕГИОНАЛЬНОЕ ТЕРРИТОРИАЛЬНОЕ УПРАВЛЕНИЕ ФЕДЕРАЛЬНОГО АГЕНТСТВА ПО ТЕХНИЧЕСКОМУ РЕГУЛИРОВАНИЮ И МЕТРОЛОГИИ по Сводному реестру 00178152
Обособленное подразделение   по Сводному реестру  
Структурное подразделение Отдел доходов    
Главный администратор доходов бюджета Федеральное агентство по техническому регулированию и метрологии Глава по БК 172
Наименование бюджета Федеральный бюджет по ОКТМО 00000001
Единица измерения: руб (с точностью до второго десятичного знака) по ОКЕИ 383
Нормативный правовой (правовой) акт Бюджетный кодекс Российской Федерации    
  (реквизиты акта)    
Тип операции Начисление доходов будущих периодов от операционной аренды имущества, переданного арендаторам согласно заключенным договорам   01.22.
  (наименование типа операции)    

1. Реквизиты контрагента (плательщика)

Контрагент (плательщик) Код статуса плательщика Тип плательщика ИНН КПП Документ, удостоверяющий личность
идентификатор наименование тип серия, номер
1 2 3 4 5 6 7 8
2009701054554770101001 ООО "Проектсервис" 08 юридическое лицо - резидент Российской Федерации 9701054554 770101001 - -

2. Реквизиты получателя денежных средств

Наименование получателя ИНН КПП ОГРН Банковские реквизиты
наименование органа, осуществляющего кассовое обслуживание лицевой счет наименование банка БИК расчетный счет корреспондентский счет
1 2 3 4 5 6 7 8 9 10
ЦМТУ РОССТАНДАРТА 7727521471 770301001 1047796716890 УФК по г. Москве 04731781520 ГУ Банка России по Центральному федеральному округу 004525988 40102810545370000003 -

3. Сведения о начисляемом доходе

Наименование платежа Аналитический признак задолженности Код КОСГУ Код по ОКТМО Дата признания доходов Предельная дата исполнения Код валюты по ОКВ Сумма начисления
уникальный идентификатор начисления документ-основание уникальный номер реестровой записи источника дохода бюджета код дохода по бюджетной классификации Российской Федерации В иностранной валюте в рублях (рублевом эквиваленте)
наименование дата номер
1 2 3 4 5 6 7 8 9 10 11 12 13 14
Доходы от сдачи в аренду имущества, находящегося в оперативном управлении федеральных органов государственной власти и созданных ими учреждений (за исключением имущества федеральных бюджетных и автономных учреждений) 17209965144380684300 Договор аренды 10.01.2022 1538 1 11 01 1 045 020 0000001 1 22 0001 1 11 05031 01 6000 120 121 65701000 по графику' 17.12.2022 643   550 000,00

4. Дополнительные сведения о начислении

Дата отсылки (вручения) плательщику документа Признак предварительного начисления Дата, вплоть до которой актуально выставленное начисление Период повторного предоставления уведомления о начислении Сумма скидки Процент скидки Коэффициент, понижающий размер начисления Срок действия скидки (учета коэффициента) Показатель Особые отметки
основания платежа налогового периода номера документа даты документа
1 2 3 4 5 6 7 8 9 10 11 12 13
                       

Форма 0510432 с. 2

5. График исполнения платежей

Срок платежа Код валюты по ОКВ Сумма начисления
в иностранной валюте в рублях (рублевом эквиваленте)
1 2 3 4
17.01.2022 643 - 22 581,00
10.02.2022 643 - 50 000,00
10.03.2022 643 - 50 000,00
10.04.2022 643 - 50 000,00
10.05.2022 643 - 50 000,00
10.06.2022 643 - 50 000,00
10.07.2022 643 - 50 000,00
10.08.2022 643 - 50 000,00
10.09.2022 643 - 50 000,00
10.10.2022 643 - 50 000,00
10.11.2022 643 - 50 000,00
17.12.2022 643 - 27 419,00
Итого 643 - 550 000,00
Ответственный исполнитель   Главный специалист   Кузьмов   Кузьмов К.К.   +712322456789   abc@mail.ru
    (должность)   (подпись)   (расшифровка подписи)   (номер контактного телефона)   (электронный адрес)
" 10 " января 20 22 г.

ПРИМЕР СПРАВОЧНИКА "СТАТУС ПЛАТЕЛЬЩИКА"

Код Наименование
01 налогоплательщик (плательщик сборов, страховых взносов и иных платежей, администрируемых налоговыми органами) - юридическое лицо
02 налоговый агент
03 организация федеральной почтовой связи, составившая распоряжение о переводе денежных средств по каждому платежу физического лица, за исключением уплаты таможенных платежей
04 налоговый орган
05 Федеральная служба судебных приставов и ее территориальные органы
06 участник внешнеэкономической деятельности - юридическое лицо, за исключением получателя международного почтового отправления
07 таможенный орган
08 плательщик - юридическое лицо, индивидуальный предприниматель, нотариус, занимающийся частной практикой, адвокат, учредивший адвокатский кабинет, глава крестьянского (фермерского) хозяйства, осуществляющие перевод денежных средств в уплату платежей в бюджетную систему Российской Федерации (за исключением налогов, сборов, страховых взносов и иных платежей, администрируемых налоговыми органами)
09 налогоплательщик (плательщик сборов, страховых взносов и иных платежей, администрируемых налоговыми органами) - индивидуальный предприниматель
10 налогоплательщик (плательщик сборов, страховых взносов и иных платежей, администрируемых налоговыми органами) - нотариус, занимающийся частной практикой
11 налогоплательщик (плательщик сборов, страховых взносов и иных платежей, администрируемых налоговыми органами) - адвокат, учредивший адвокатский кабинет
12 налогоплательщик (плательщик сборов, страховых взносов и иных платежей, администрируемых налоговыми органами) - глава крестьянского (фермерского) хозяйства
13 налогоплательщик (плательщик сборов, за совершение налоговыми органами юридически значимых действий, страховых взносов и иных платежей, администрируемых налоговыми органами) - физическое лицо
15 кредитная организация (филиал кредитной организации), платежный агент, организация федеральной почтовой связи, составившие платежное поручение на общую сумму с реестром на перевод денежных средств, принятых от плательщиков - физических лиц
16 участник внешнеэкономической деятельности - физическое лицо
17 участник внешнеэкономической деятельности - индивидуальный предприниматель
18 плательщик таможенных платежей, нс являющийся декларантом, на которого законодательством Российской Федерации возложена обязанность по уплате таможенных платежей
19 организации и их филиалы (далее - организации), составившие распоряжение о переводе денежных средств, удержанных из заработной платы (дохода) должника - физического лица в счет погашения задолженности по платежам в бюджетную систему Российской Федерации на основании исполнительного документа, направленного в организацию в установленном порядке
20 кредитная организация (филиал кредитной организации), платежный агент, составившие распоряжение о переводе денежных средств по каждому платежу физического лица
21 ответственный участник консолидированной группы налогоплательщиков
22 участник консолидированной группы налогоплательщиков
23 Фонд социального страхования Российской Федерации
24 плательщик - физическое лицо, осуществляющее перевод денежных средств в уплату сборов, страховых взносов, администрируемых Фондом социального страхования Российской Федерации, и иных платежей в бюджетную систему Российской Федерации (за исключением сборов за совершение налоговыми органами юридически значимых действий и иных платежей, администрируемых налоговыми и таможенными органами)

МЕТОДИЧЕСКИЕ РЕКОМЕНДАЦИИ ПО ЗАПОЛНЕНИЮ ПЕРВИЧНОГО УЧЕТНОГО ДОКУМЕНТА ВЕДОМОСТЬ НАЧИСЛЕНИЯ ДОХОДОВ БЮДЖЕТА (Ф. 0510837)

Ведомость начисления доходов бюджета (ф. 0510837) (далее - Ведомость (ф. 0510837) применяется для всех типов учреждений бюджетной сферы.

Ведомость (ф. 0510837), формируется для начисления администрируемых доходов бюджета, доходов от государственной пошлины.

Ведомость (ф. 0510837) не применяется для начисления доходов:

от межбюджетных трансфертов, субсидий, субвенций, иных межбюджетных трансфертов;

от арендных платежей (арендной платы) по договорам операционной аренды (финансовой аренды);

от платежей по гражданско-правовым договорам, предусматривающим отдельные этапы выполнения работ, услуг;

от платежей по долгосрочным договорам;

от иных доходов, поэтапно признаваемых в течение будущих периодов (периода действия договора) доходами текущего периода;

от предусмотренных законодательством Российской Федерации о налогах и сборах федеральных налогов и сборов (за исключением государственной пошлины), в том числе от налогов, предусмотренных специальными налоговыми режимами, региональных налогов, местных налогов и сборов, а также пеней и штрафов по ним.

Ведомость (ф. 0510837) формируется в соответствии с документами, являющимися основанием для начисления доходов бюджета.

Ведомость (ф. 0510837) формируется субъектом учета (администратором доходов бюджета) в виде электронного документа, средствами системы "Электронный бюджет", ведомственной информационной системы главного администратора (администратора) доходов бюджета или иной информационной системы, обеспечивающей администрирование доходов бюджетов и (или) ведение бухгалтерского учета.

Ведомость (ф. 0510837) формируется ответственным исполнителем (уполномоченным лицом) администратора доходов бюджета и подписывается им ЭЦП с указанием должности, расшифровки подписи, номера контактного телефона (при наличии), адреса электронной почты (при наличии) и даты подписания документа.

Заполнение Ведомости (ф. 0510837)

В заголовочной части отражается:

дата формирования Ведомости (ф. 0510837);

наименование учреждения, осуществляющего в соответствии с законодательством Российской Федерации контроль за правильностью исчисления, полнотой и своевременностью уплаты, начисление, учет, взыскание и принятие решений о возврате (зачете) излишне уплаченных (взысканных) платежей, пеней и штрафов по ним, являющихся доходами бюджетов бюджетной системы Российской Федерации (полномочия администратора доходов бюджета), с указанием в кодовой строке код по Сводному реестру;

обособленное подразделение;

наименование структурного подразделения субъекта учета, сотрудником которого является ответственный исполнитель администратора доходов бюджета, формирующий документ;

наименование главного администратора доходов бюджета (Учредителя) с указание в кодовой зоне строки главы по БК;

наименование бюджета с указанием в кодовой зоне строки по ОКТМО.

В содержательной части Ведомости (ф. 0510837) отражается:

графы 1 и 2 - идентификатор контрагента, сформированный субъектом учета (администратором доходов бюджета) и полное наименование юридического лица или фамилия, имя, отчество (при наличии) индивидуального предпринимателя либо физического лица, заполняется из справочника (например, справочник Контрагенты);

графа 3 - код строки отражается порядковый номер в формате XXX (например, 001, 002);

графа 4 - уникальный идентификатор начисления, сформированный субъектом учета (администратором доходов бюджетов бюджетной системы Российской Федерации). Аналитический признак задолженности заполняется в соответствии с форматами взаимодействия Государственной информационной системы о государственных и муниципальных платежах (далее - ГИС ГМП) с информационной системой администратора доходов бюджета. Графа 4 не заполняется в части задолженности по доходам, по которой информация необходимая для их уплаты, включая подлежащую к уплате сумму, не размещается в ГИС ГМП;

графа 5 - наименование документа-основания задолженности (например, договор, решение суда);

графы 6 и 7 - дата в формате "ДД.ММ.ГГГГ" и номер документа-основания, задолженности соответственно;

графа 8 - уникальный номер реестровой записи источника дохода бюджета (например, 1 16 01 0 129 341 00000001 24 0001), аналитический признак задолженности формируется в соответствии с форматами взаимодействия ГИС ГМП с информационной системой администратора доходов бюджета. Графа 8 не заполняется в части задолженности по доходам, по которым информация необходимая для их уплаты, включая подлежащую к уплате сумму, не размещается в ГИС ГМП;

графа 9 - код дохода по бюджетной классификации Российской Федерации, в соответствии с информацией, указанной в графе 8;

графа 10 - код КОСГУ, соответствующий экономической сущности осуществляемого факта хозяйственной жизни;

графа 11 - код по ОКТМО территории муниципального образования (межселенной территории), на которой мобилизуются средства от уплаты соответствующего дохода бюджета, заполняется из справочника ОКТМО;

графа 12 - код статуса операции заполняется из справочника статусов операций (группировочные коды операций: "01.00" - новый (первичное начисление доходов; "02.00" - уточнение ранее начисленных доходов; "03.00" - аннулирование ранее начисленных доходов). Группировочные коды статусов детализируются субъектом учета (администратором доходов) самостоятельно и утверждаются в рамках своей учетной политики, при централизации учета в соответствии с единой учетной политикой формируются централизованной бухгалтерией (например, 01.10 - начисление доходов текущего финансового года; 01.20 - начисление доходов будущих периодов; 01.21 - начисление доходов будущих периодов по решениям о наложении административного штрафа, не вступивших в законную силу; 01.30 - начисление доходов при исправлении ошибок);

графа 13 - дата признания доходов бюджета в формате "ДД.ММ.ГГГ" соответствует дате вступления в силу документа-основания начисления доходов. В случае невозможности установления конкретной даты признания дохода бюджета на момент формирования Ведомости (ф. 0510837) в графе 13 проставляется значение "31.12.2999". В случае поступления в отношении оспариваемых требований по платежам в бюджет документа, который определяет дату признания дохода и (или) предельную дату исполнения плательщиком обязательств по уплате в доход бюджета платежа, администратор доходов бюджета формирует Ведомость (ф. 0510837) по уточнению даты признания дохода и предельной даты исполнения плательщиком обязательств по уплате в доход бюджета платежа с отражением в графе 12 кода статуса операции группы "02.00" (например, 02.23 - уточнение даты вступления в законную силу в связи с поступлением решения суда об оставлении без изменения решения о наложении административного штрафа) и в графе 13 значение равное дате признания дохода.

графа 14 - предельная дата исполнения заполняется из документа-основания, соответствует дате исполнения плательщиком обязательств по уплате в доход бюджета платежа. В случае невозможности установления точной даты исполнения платежа на момент формирования Ведомости (ф. 0510837) в графе 14 проставляется значение "31.12.2999". При поступлении в отношении оспариваемых требований по платежам в бюджет документа, который определяет дату исполнения платежа, администратором доходов бюджета формируется Ведомость (ф. 0510837) по уточнению даты признания дохода и (или) даты исполнения платежа с отражением в графе 12 кода статуса операции группы "02 00" и в графе 14 - соответствующей даты исполнения платежа. При этом значение графы 14 не может быть ранее даты, отраженной в графе 13, и даты формирования Ведомости (ф. 0510837).

графа 15 - код валюты по ОКВ из справочника Общероссийского классификатора валют;

графа 16 - сумма начисления в иностранной валюте заполняется в случае указания в документе-основании начисления доходов суммы платежа в иностранной валюте;

графа 17 - сумма начисления в рублях (рублевом эквиваленте) заполняется по курсу пересчета на более раннюю дату из следующих дат: дата признания доходов, указанная в графе 13, или дата формирования Ведомости (ф. 0510837). В случае отражения в графе 13 значения "31.12.2999" сумма начислений в рублевом эквиваленте рассчитывается на дату документа-основания начисления доходов, указанную в графе 6. Если в документе-основании начисление суммы дохода указано в рублях, графа 16 Ведомости (ф. 0510837) не заполняется, а сумма платежа отражается в графе 17 Ведомости (ф. 0510837).

При формировании Ведомости (ф. 0510837) по изменению суммы ранее произведенных начислений доходов в бюджет в графах 16 и 17 отражаются:

суммы со знаком "минус" в случае если в графе 12 указан код статуса операции группы "03 00";

вычитаемый показатель в круглых скобках в случае если в графе 12 указан код статуса операции группы "02 00" в части операций по уменьшению сумм ранее произведенных начислений доходов бюджета, не связанных с исправлением ошибок.

графа 18 - особые отметки (при наличии).

В строке "Итого по коду дохода" в графах 16 и (или) 17 отражается сумма доходов в иностранной валюте и в рублях (рублевом эквиваленте) соответственно в разрезе кодов доходов по бюджетной классификации Российской Федерации.

В соответствующих строках "в том числе" в графах 16 и 17 отражается сумма доходов в иностранной валюте и в рублях (рублевом эквиваленте) соответственно в разрезе кодов доходов по бюджетной классификации Российской Федерации с детализацией по кодам КОСГУ, ОКТМО, групп статусов операций. Ведомость (ф. 0510837) подписывается ответственным исполнителем субъекта учета (администратора доходов бюджета) ЭЦП с указанием должности, расшифровки подписи, номера контактного телефона (при наличии), адреса электронной почты (при наличии) и даты подписания документа.

Описание бизнес-процесса Ведомости (ф. 0510837)
(Приложение N 1)

Формирование Ведомости (ф. 0510837) осуществляется следующими процессами:

- в ведомственной информационной системе (далее - ИС) главного администратора доходов (администратора) доходов бюджета или иной ИС, обеспечивающей администрирование доходов бюджета и (или) ведение бухгалтерского учета (далее при совместном упоминании - ВИС);

- в подсистеме учета и отчетности (ПУиО) или иная ИС, обеспечивающая ведение бухгалтерского учета (далее при совместном упоминании - ПУиО).

В соответствии с бизнес-процессом ответственный исполнитель формирует Ведомость (ф. 0510837).

Формирование информационной системы администрирования доходов осуществляется от выбора информационной системы (ВИС или ПУиО).

Процесс формирования Ведомости (ф. 0510837) в ВИС.

ВИС администрирования доходов формируется в зависимости от наличия возможности подписания ЭЦП.

Если есть возможность подписания ЭЦП, то ответственный исполнитель осуществляет формирование Ведомости (ф. 0510837) и осуществляет подписание Ведомости (ф. 0510837) ЭЦП, затем производится выгрузка Ведомости (ф. 0510837) в ПУиО и в процессе загрузки в бухгалтерию (централизованную бухгалтерию) выполняется форматно-логический контроль.

При форматно-логическом контроле осуществляется проверка: на наличие кодов дохода по БК, уникального номера реестровой записи источника дохода бюджета в перечне источников доходов и их соответствие; наличия УИН для соответствующего дохода; дат; идентификатора контрагента и наименования организации (ФИО ИП) с данными ЕГРЮЛ; наличия начислений в случае корректировки суммы ранее начисленного дохода бюджета; заполнения "даты признания доходов" и "предельной даты исполнения".

После загрузки и контроля, формируется протокол загрузки Ведомости (ф. 0510837), в котором отражается информация о результате контроля Ведомости (ф. 0510837).

Если контроль отрицательный, то Ведомость (ф. 0510837) направляется на этап создания формуляра ПУиО, и в графе 18 проставляется особая отметка.

Одновременно ответственный исполнитель получает уведомление от бухгалтерии (централизованной бухгалтерии) о результате контроля Ведомости (ф. 0510837), которое направляется в ВИС администрирования доходов. После уведомления о результатах контроля в бухгалтерию (централизованную бухгалтерию) Ведомость (ф. 0510837) принимает статус "Отказано".

В случае если результат контроля "положительный в части", Ведомость (ф. 0510837) принимает статус "Принят в части".

В случае если результат контроля "положительный полностью", Ведомость (ф. 0510837) принимает статус "Отражен в учете". После отражения в учете, информация отражается в Журнале операций расчетов с дебиторами по доходам (ф. 0504071). Бухгалтерия (централизованная бухгалтерия) направляет администратору доходов уведомление о статусе проведения в учете. Бухгалтерия (централизованная бухгалтерия) проводит контроль наступления даты признания доходов бюджета (графа 13 Ведомость (ф. 0510837). Если дата наступила, в бухгалтерском учете отражаются операции по признанию доходов текущего финансового года в уменьшение ранее начисленных доходов будущих периодов. В случае если нет возможности подписания Ведомости (ф. 0510837) ЭЦП, ответственный исполнитель ВИС администрирования доходов осуществляет формирование Ведомости (ф. 0510837) и из ВИС производится выгрузка Ведомости (ф. 0510837) с приложением скан-копий документов в ПУиО.

В случае если требуется внесение данных в формуляр Ведомости (ф. 0510837), поступившей из ВИС, осуществляется заполнение формуляра Ведомости (ф. 0510837) и определение типа операции, затем проводится контроль на заполнение обязательных реквизитов, также выполняется форматно-логический контроль. Если внесение данных в формуляр Ведомости (ф. 0510837) не требуется, осуществляется контроль на заполнение обязательных реквизитов. Выполняется форматно-логический контроль, который включает в себя проверку: на наличие кода дохода по БК, уникального номера реестровой записи источника дохода бюджета в перечне источников доходов и их соответствие; наличия УИН для соответствующего дохода; дат; идентификатора контрагента и наименование организации (ФИО ИП) с данными ЕГРЮЛ; наличия начислений в случае корректировки суммы ранее начисленного дохода бюджета; заполнения "даты признания доходов" и "предельной даты исполнения". В случае выявления расхождений в результате форматно-логического контроля система предупреждает о нарушении форматно-логического контроля, в том числе отсутствие первичных начислений по соответствующему доходу в случае корректировки суммы ранее начисленного дохода бюджета, Ведомость (ф. 0510837) возвращается на этап заполнения Ведомости (ф. 0510837) в ПУиО. Если не выявлены расхождения в результате форматно-логического контроля Ведомость (ф. 0510837) принимает статус "Новый". Ведомость (ф. 0510837) подписывается ЭЦП и направляется для отражения в учете.

Процесс формирования в ПУиО.

Ответственный исполнитель создает Ведомость (ф. 0510837), затем осуществляется заполнение Ведомости (ф. 0510837) и определение типа операции. Далее проводится контроль на заполнение обязательных реквизитов, форматно-логический контроль на проверку: на наличия кода дохода по БК, уникального номера реестровой записи источника дохода бюджета в перечне источников доходов и их соответствие; наличия УИН для соответствующего дохода; дат; идентификатора контрагента и наименование организации (ФИО ИП) с данными ЕГРЮЛ; наличия начислений в случае корректировки суммы ранее начисленного дохода бюджета; заполнения "даты признания доходов" и "предельной даты исполнения". В случае выявления расхождений в результате форматно-логического контроля система предупреждает о нарушении форматно-логического контроля, в том числе отсутствие первичных начислений по соответствующему доходу в случае корректировки суммы ранее начисленного дохода бюджета, Ведомость (ф. 0510837) возвращается на этап заполнения Ведомости (ф. 0510837) в ПУиО. Если не выявлены расхождения в результате форматно-логического контроля Ведомость (ф. 0510837) принимает статус "Новый". Ведомость (ф. 0510837) подписывается ЭЦП и направляется для отражения в учете.

Пример заполнения Ведомости (ф. 0510837) (Приложение N 2)

Ответственным исполнителем Департамента жилищно-коммунального хозяйства города Москвы (далее - ДЖКХ г. Москвы) Громовой А.И. в целях начисления доходов сформирована Ведомость (ф. 0510837) от 28 февраля 2024 г.:

1) ДЖКХ г. Москвы заключили договор с ООО "Стройка+" на выполнение работ по капитальному ремонту здания. ООО "Стройка+" в установленный договором срок не выполнила работы, ДЖКХ г. Москвы предъявлено требование об уплате неустойки в сумме 20 000,00 руб., ООО "Стройка+" сумму неустойки не оспаривает.

В Ведомости (ф. 0510837) отражаются следующие показатели:

идентификатор - 2009724053134772401001;

наименование контрагента - ООО "Стройка+";

УИН - 17209965144380684300;

наименование документа-основания задолженности - "Требование";

дата - 28.02.2024;

номер - 80Ф;

уникальный номер реестровой записи источника доходов бюджета - 1 16 01 0 129 341 00000001 24 0001;

код дохода по бюджетной классификации Российской федерации - 1 16 07010 04 0000 140 "Штрафы, неустойки, пени, уплаченные в случае просрочки исполнения поставщиком (подрядчиком, исполнителем) обязательств, предусмотренных муниципальным контрактом, заключенным муниципальным органом, казенным учреждением городского округа";

код КОСГУ - 141;

код по ОКТМО - 45000000;

код статуса операции - 01.20 (начисление доходов будущих периодов);

дата признания доходов бюджета - 10.03.2024;

предельная дата исполнения - 01.05.2024;

код валюты по ОКВ - 643;

сумма в рублях (рублевом эквиваленте) - 20 000,00;

2). ДЖКХ г. Москвы по решению суда N 3/457-ПТ от 28.02.2024 г. предъявлен штраф на сумму 15 000,00 руб. к физическому лицу Смирнову Г.П. Сумму штрафа, определенную решением суда, Смирнов Г.П. не оспаривает.

В Ведомости (ф. 0510837) отражаются следующие показатели:

идентификатор - 1010000000006505645050;

наименование контрагента - Смирнов Г.П.;

УИН - 172000489380094532;

наименование документа-основания возникновения задолженности наименование - Решение суда;

дата - 28.02.2024;

номер - 3/457-ПТ;

уникальный номер реестровой записи источника доходов бюджета - 1 16 01 0 129 341 00000001 24 0001;

код дохода по бюджетной классификации Российской Федерации - 1 16 10010 01 0000 140 "Платежи по искам о возмещении ущерба, а также платежи, уплачиваемые при добровольном возмещении ущерба, причиненного федеральному имуществу (за исключением имущества, закрепленного за федеральными бюджетными (автономными) учреждениями, унитарными предприятиями)";

код КОСГУ - 145;

код по ОКТМО - 45000000;

код статуса - 01.20 (начисление доходов будущих периодов)

дата признания доходов бюджета - 21.03.2024;

предельная дата исполнения - 07.04.2024;

код валюты по ОКВ - 643;

сумма в рублях (рублевом эквиваленте) - 15 000,00;

Всего сумма строк по графе 17 равна 35 000,00.

Ответственный исполнитель специалист отдела доходов Громова А.И. подписывает Ведомость (ф. 0510837) ЭЦП.

ВЕДОМОСТЬ N __
НАЧИСЛЕНИЯ ДОХОДОВ БЮДЖЕТА

    КОДЫ
    Форма по ОКУД 0510837
  от "__" ______ 20__ г. Дата  
Учреждение   по Сводному реестру  
Обособленное подразделение   по Сводному реестру  
Структурное подразделение      
Главный администратор доходов бюджета (Учредитель)   Глава по БК  
Наименование бюджета   по ОКТМО  
Единица измерения: руб (с точностью до второго десятичного знака) по ОКЕИ 383
Контрагент Код строки Аналитический признак задолженности Код КОСГУ Код по ОКТМО Код статуса операции Дата признания доходов бюджета Предельная дата исполнения Код валюты по ОКВ Сумма начисления Особые отметки
идентификатор наименование уникальный идентификатор начислений документ-основание начисления доходов уникальный номер реестровой записи источника дохода бюджета код дохода по бюджетной классификации Российской Федерации в иностранной валюте в рублях (рублевом эквиваленте)
наименование дата номер
1 2 3 4 5 6 7 8 9 10 11 12 13 14 15 16 17 18
                                 
                                 
Итого по коду дохода   x x x x x        
в том числе:
по коду КОСГУ:
    x x x x        
      x x x x        
по коду ОКТМО:       x x x        
        x x x        
по коду статуса:         x x        
          x x        
       
  Всего    
Ответственный исполнитель                  
  (должность)   (подпись)   (расшифровка подписи)   (номер контактного телефона)   (электронный адрес)
"__" _____________ 20__ г.

СПРАВОЧНИК: ТИПЫ ОПЕРАЦИЙ (ПРИМЕР)

Код Статус, отражающий изменение данных (ГИС ГМП) Наименование
01 Новый Новый (первичное начисление)
01.10 Начисление доходов текущего финансового года
01.20 Начисление будущих доходов
01.21 Начисление доходов будущих периодов по решениям о наложении административного штрафа, не вступивших в законную силу
...  
01.30 Начисление доходов при исправлении ошибок
...  
...  
02 Уточнение Уточнение ранее начисленных доходов
02.10 Уточнение ранее начисленных доходов текущего финансового года
02.20 Уточнение ранее начисленных доходов будущих периодов
02.21 Уточнение суммы доходов в связи с поступлением решения суда об изменении суммы по решению о наложении административного штрафа
02.22 Уточнение даты признания доходов в связи с поступлением документа-основания, подтверждающего обжалование решения о наложении административного штрафа
02.23 Уточнение даты вступления в законную силу в связи с поступлением решения суда об оставлении без изменения решения о наложении административного штрафа
02.24 Уточнение суммы доходов в связи с поступлением решения суда об отмене решения о наложении административного штрафа
...  
02.30 Уточнение начисленных доходов при исправлении ошибок
...  
02.40 Исправление технической ошибки (без уточнения суммы по документу-основанию)
...  
03 Уточнение об аннулировании Аннулирование ранее начисленных доходов
03.10 Аннулирование начисленных доходов текущего финансового года
03.20 Аннулирование начисления доходов при исправлении ошибок
...  
03.30 Аннулировнаие признания доходов текущего финансового года
...  
03.40 Аннулирование исправления технической ошибки (без уточнения суммы по документу-основанию)
...  
04 Уточнение о деаннулировании (отмена аннулирования) Деаннулирование ранее аннулированных доходов
04.10 Отмена аннулирования начисления доходов текущего финансового года
04.20 Отмена аннулирования начисления доходов при исправлении ошибок
...  
04.30 Отмена аннулирования признания доходов текущего финансового года в уменьшение ранее начисленных доходов будущих периодов
...  
04.40 Отмена аннулирования исправления технической ошибки (без уточнения суммы по документу-основанию)
...  

В электронном документе текст, обозначенный знаком "#", в тексте официального источника выделен серым цветом, обозначенный знаком "$", выделен желтым цветом, обозначенный знаком "&", выделен зеленым цветом, обозначенный знаком "*", выделен синим цветом.

Справочно:   #   автоматически   &   из справочника   $   ручной ввод   *   расчетным способом

ВЕДОМОСТЬ N при создании следующий по порядку в пределах финансового года #  
  начисления доходов бюджета  
    КОДЫ
    Форма по ОКУД 0510837
  от "__" от текущей даты на момент создания 20__ г. # -----------> дд.мм.гггг #
Дата
Учреждение из справочника Учреждения в зависимости от пользователя, формирующего документ. С возможностью корректировки # -----------> из
справочника
Учреждения.
Код по
------
Сводному
--------
реестру
------- #
по Сводному реестру
Обособленное подразделение из справочника Учреждения в зависимости от пользователя, формирующего документ. С возможностью корректировки # -----------> из
справочника
Учреждения.
Код по
------
Сводному
--------
реестру
------- #
по Сводному реестру
Структурное подразделение из справочника Учреждения в зависимости от пользователя, формирующего документ. С возможностью корректировки #    
Главный администратор доходов бюджета (Учредитель) из справочника Учреждения в зависимости от пользователя, формирующего документ. С возможностью корректировки # -----------> из
справочника
Учреждения.
Код главы
---------
по БК
------ #
Глава по БК
Наименование бюджета из справочника Бюджеты. С возможностью корректировки # -----------> из
справочника
Бюджеты.
Код по
------
ОКТМО
------ #
по ОКТМО
Единица измерения: руб (с точностью до второго десятичного знака) по ОКЕИ 383
Контрагент Код строки Аналитический признак задолженности Код по ОКТМО Код статуса операции Дата признания доходов бюджета Предельная дата исполнения Код валюты по ОКВ Сумма начисления Особые отметки
идентификатор наименование уникальный идентификатор начислений документ-основание уникальный номер реестровой записи источника дохода бюджета код дохода по бюджетной классификации Российской Федерации код КОСГУ в иностранной валюте в рублях (рублевом эквиваленте)
наименование дата номер
1 2 3 4 5 6 7 8 9 10 11 12 13 14 15 16 17 18
из справочника Контрагенты.
Идентификатор &
из справочника Контрагенты.
Наименование в зависимости от идентификатора в гр. 1 #
в формате XXX (001, 002 и т.д.) # формируется в соответствии с форматами взаимодействия ГИС ГМП с информационной системой администратора доходов бюджета # из справочника Документы-основания & формате "ДД.ММ.ГГГГ" из документа-основания $ из документа-основания $ формируется в соответствии с форматами взаимодействия ГИС ГМП с информационной системой администратора доходов бюджета # из справочника Перечень источников доходов.
Код по БК
в зависимости от гр. 8 #
из справочника КОСГУ & из справочника ОКТМО & из справочника Типы операций & из справочника Дата признания доходов по документа-основанию & в формате "ДД.ММ.ГГГГ" из документа-основания $ из справочника ОКВ.
С возможностью корректировки &
из документа-основания $ из документа-основания $ $
                                   
            Итого по коду дохода из гр. 9 # X X X X X из гр. 15 # сумма строк по гр. 16 для соответствующего кода доходов по БК * сумма строк по гр. 17 для соответствующего кода доходов по БК *  
              в том числе:                    
              по коду КОСГУ: из гр. 9 # из гр. 10 # X X X X из гр. 15 # сумма строк по гр. 16 для соответствующего кода доходов по БК и коду КОСГУ * сумма строк по гр. 17 для соответствующего кода доходов по БК и коду КОСГУ *  
                    X X X X        
              по коду ОКТМО: из гр. 9 # из гр. 10 # из гр. 11 # X X X из гр. 15 # сумма строк по гр. 16 для соответствующего кода доходов по БК и коду ОКТМО * сумма строк по гр. 17 для соответствующего кода доходов по БК и коду ОКТМО *  
                      X X X        
              по коду статуса: из гр. 9 # из гр. 10 # из гр. 11 # из гр. 12 # X X из гр. 15 # сумма строк по гр. 16 для соответствующего кода доходов по БК и кода статуса документа * сумма строк по гр. 17 для соответствующего кода доходов по БК и кода статуса документа *  
                        X X        
                                   
                              Всего сумма итоговых строк по гр. 17 *  
Ответственный исполнитель В зависимости от настроек пользователя-подписанта #   ручной ввод $   ручной ввод $
  (должность)   (подпись)   (расшифровка подписи)   (номер контактного телефона)   (электронный адрес)
"   " дата подписания ответственным исполнителем # 20   г.

ВЕДОМОСТЬ N _1__
НАЧИСЛЕНИЯ ДОХОДОВ БЮДЖЕТА

    КОДЫ
    Форма по ОКУД 0510837
  от 28 февраля 2024 г. Дата 28.02.2024
Учреждение Департамент жилищно-коммунального хозяйства города Москвы по Сводному реестру 45А2285
Обособленное подразделение   по Сводному реестру  
Структурное подразделение Отдел доходов    
Главный администратор доходов бюджета (Учредитель) Правительство Москвы Глава по БК 020
Наименование бюджета Бюджет г. Москвы по ОКТМО 45000000
Единица измерения: руб (с точностью до второго десятичного знака) по ОКЕИ 383
Контрагент Код строки Аналитический признак задолженности Код КОСГУ Код по ОКТМО Код статуса операции Дата признания доходов бюджета Предельная дата исполнения Код валюты по ОКВ Сумма начисления Особые отметки
идентификатор наименование уникальный идентификатор начислений документ-основание начисления доходов уникальный номер реестровой записи источника дохода бюджета код дохода по бюджетной классификации Российской Федерации в иностранной валюте в рублях (рублевом эквиваленте)
наименование дата номер
1 2 3 4 5 6 7 8 9 10 11 12 13 14 15 16 17 18
2009724053134772401001 ООО "Стройка+" 001 17209965144380684300 Требование 28.02.2024 80Ф 1 16 01 0 129341 0000000 1 24 0001 1 16 07010 04 0000 140 141 45000000 01.20 10.03.2024 01.05.2024 643 - 20 000,00  
1010000000006505645050 Смирнов Г.П 002 172000489380094532 Решения суда 28.02.2024 3/457-ПТ 1 16 01 0 129341 0000000 1 24 0001 1 16 10010 01 0000 140 145 45000000 01.20 21.03.2024 07.04.2024 643 - 15 000,00  
Итого по коду дохода 1 16 07010 04 0000 140 x x x x x 643 - 20 000,00  
в том числе: 1 16 10010 01 0000 140 x x x x x 643 - 15 000,00  
по коду КОСГУ: 1 16 07010 04 0000 140 141 x x x x 643 - 20 000,00  
  1 16 10010 01 0000 140 145 x x x x x - 15 000,00  
  - - x x x x 643 - -  
по коду ОКТМО: 1 16 07010 04 0000 140 141 45000000 x x x 643 - 20 000,00  
  1 16 10010 01 0000 140 145 45000000 x x x 643 - 15 000,00  
  - - - x x x - - -  
по коду статуса: 1 16 07010 04 0000 140 141 45000000 01 10 x x 643 - 20 000,00  
  1 16 10010 01 0000 140 145 45000000 01 02 x x 643   15 000,00  
       
  Всего 35 000,00  
Ответственный исполнитель специалист отдела доходов   Громова   Громова А.И.   8 (495) 542-12-58   grom23@mail.ru
  (должность)   (подпись)   (расшифровка подписи)   (номер контактного телефона)   (электронный адрес)
"28" февраля 2024 г.  

РЕКОМЕНДАЦИИ ПО ФОРМИРОВАНИЮ "РЕШЕНИЕ О ПРИЗНАНИИ (ВОССТАНОВЛЕНИИ) СОМНИТЕЛЬНОЙ ЗАДОЛЖЕННОСТИ ПО ДОХОДАМ" (КОД ФОРМЫ 0510445)

Для случая признания сомнительной задолженности

Решение (ф. 0510445) применяется всеми типами учреждений бюджетной сферы в целях оформления решения о признании задолженности неплатежеспособных дебиторов сомнительной и выбытия с балансового учета субъекта учета, а также о восстановлении сомнительной задолженности на балансовых счетах Рабочего плана счетов.

Порядок принятия решения и критерии признания сомнительной задолженности устанавливаются в локальном правовом акте субъекта учета.

Источником информации для формирования Решения (ф. 0510445), являются документы (результаты) проведенной инвентаризации (с выявленными фактами нарушения сроков оплаты) с приложением дополнительных документов, подтверждающих обстоятельства (случаи), указывающие на наличие отдельных (или по совокупности) признаков (критериев) признания задолженности в качестве сомнительной.

В случае применения субъектом учета способа организации аналитического учета по группе плательщиков доходов, формирование разделов Решения (ф. 0510445) осуществляется по соответствующим группам плательщиков доходов.

Формирование Решения (ф. 0510445) может осуществляться:

- средствами модуля формирования начислений и квитирования оплат подсистемы управления доходами государственной информационной системы управления общественными финансами "Электронный бюджет" (далее - система МУН) с применением технологии передачи данных согласно установленным требованиям к форматам файлов;

- средствами ведомственной информационной системы главного администратора (администратора) доходов бюджета (далее - система ВИС) с применением технологии передачи данных согласно установленным к требованиям к форматам файлов;

- средствами иной информационной системы, обеспечивающей администрирование доходов бюджетов (далее - система ИИС) с применением технологии передачи данных согласно установленным требованиями к форматам файлов;

- средствами информационной системы ведения бухгалтерского учета (далее - система ПУиО).

После утверждения Решения (ф. 0510445), дебиторская задолженность, признанная Комиссией сомнительной, выбывает с балансового учета и отражается на забалансовом счете 04 "Сомнительная задолженность".

Аналитический учет по забалансовому счету 04 "Сомнительная задолженность" ведется в соответствии с требованиями нормативных правовых актов по ведению бухгалтерского учета, в том числе в разрезе реквизитов, необходимых для определения задолженности (дебитора) в целях возможного ее восстановления (в разрезе документов, на основании которых указанная задолженность отнесена к сомнительной задолженности).

Бизнес-процесс Решения (ф. 0510445) (приложение N 1)

Бизнес-процесс формирования, проведения процедур форматно-логического контроля данных, подписания и отражения в учете Решения (ф. 0510445) зависит:

- от наличия отдельной информационной системы учета доходов бюджета;

- от наличия возможности подписания документа всеми участниками средствами отдельной информационной системы учета доходов бюджета.

1. При использовании администратором дохода бюджета (далее - АДБ) системы МУН (возможность подписания уже предусмотрена в системе), в системе ВИС (с возможностью подписания) или в системе ИИС (с возможностью подписания), формирование Решения (ф. 0510445) осуществляется в самой системе МУН (ВИС, ИИС). Подписание осуществляется средствами системы с соблюдением единого алгоритма проведения голосования и принятия комиссионного решения сформированием документа Лист Голосования, соблюдением порядка наличия кворума присутствия и кворума принятия решения.

Сформированный и подписанный документ с применением технологии передачи данных, согласно установленным требованиям к форматам файлов, выгружается ответственным исполнителем и передается для загрузки в систему бухгалтерского учета (ПУиО). Автоматически выполняется процедура форматно-логического контроля:

- проверка на наличие кода дохода по БК, уникального номера реестровой записи источника дохода бюджета в Реестре источников доходов, их соответствие;

- проверка наличия УИН для соответствующего дохода с учетом приказа Минфина России от 25.12.2019 N 250н;

- проверка непротиворечивости дат;

- проверка на наличие отрицательных сумм;

- проверка идентификатора контрагента и наименования организации (ФИО ИП) с данными ЕГРЮЛ (ЕГРИП);

- проверка правильности определения кода дохода по БК, увязка с Перечнем источников доходов;

- проверка на наличие необходимых скан-копий.

По результатам выполнения контроля автоматически формируется протокол загрузки Решения (ф. 0510445), отправляемый ответственному исполнителю для исправления замечаний и повторного осуществления передачи документа.

В случае отсутствия ошибок, документ поступает в бухгалтерию для отражения в учете.

В зависимости от формируемой операции (признание сомнительной задолженности или восстановление сомнительной задолженности) на основании соответствующего утвержденного Решения (ф. 0510445) формируются:

соответствующие корреспонденции с отражением в Журнале операций расчетов с дебиторами по доходам (ф. 0504071);

информация в Карточке учета средств и расчетов (ф. 0504051);

уменьшение или увеличение показателей по забалансовому счету для отражения в Журнале операций по забалансовым счетам (ф. 0509213);

Направляется уведомление ответственному исполнителю (система МУН, ВИС, ИИС) об отражении документа в учете.

2. При формировании Решения (ф. 0510445) средствами системы ВИС (или системы ИИС) при отсутствии возможности комиссионного подписания средствами системы, сформированное Решение (ф. 0510445) с прикрепленными скан-копиями документов выгружается ответственным исполнителем и передается для загрузки (автоматического приема информации) в систему бухгалтерского учета с применением технологии передачи данных согласно установленным требованиям к форматам файлов. Автоматически выполняется процедура контроля наличия обязательных приложений (скан-копии документов).

В случае отрицательных результатов документ возвращается на доработку.

В случае положительного итога контроля, документ направляется для осуществления процедуры проведения голосования и принятия комиссионного решения с формированием документа Лист Голосования, соблюдением порядка наличия кворума присутствия и кворума принятия решения.

Далее документ направляется при необходимости, на согласование главному администратору доходов бюджета (Учредителю). Согласованный ГАДБ (Учредителем) документ направляется на утверждение руководителю (уполномоченному лицу) субъекта учета и в случае положительного решения (подписания ЭЦП) направляется для отражения в учете (отражение операций в учете осуществляется автоматически или уполномоченным лицом бухгалтерии (централизованной бухгалтерии). Осуществляются действия, указанные в пункте 1 настоящих Методических рекомендаций.

3. При формировании Решения (ф. 0510445) средствами системы ПУиО, ответственным исполнителем осуществляются следующие действия:

формирование Решения (ф. 0510445) на основании выбранного документа-основания;

выбор типа операции (признание сомнительной задолженности);

заполнение всех полей Раздела 1 "Реквизиты контрагента" из документа-основания;

заполнение граф 1 - 14 Раздела 2 "Сведения о задолженности" (при отсутствии отдельной информации в документе-основании, отсутствующая информация вводится вручную (или из справочника) на основании дополнительных документов (приложений);

заполнение граф 1 и 2 Раздела 3 "Заключение комиссии" и заполнение граф 3 - 10, с использованием информации из справочника (словаря системы);

формирование данных о Комиссии, путем выбора из справочника комиссий.

Автоматически осуществляется форматно-логический контроль:

проверка на наличие кода дохода по БК, уникального номера реестровой записи источника дохода бюджета в Перечне источников доходов, их соответствие;

проверка наличия УИН для соответствующего дохода с учетом приказа Минфина России от 25.12.2019 N 250н (при необходимости УИН);

проверка непротиворечивости дат;

проверка на наличие отрицательных сумм;

проверка идентификатора контрагента и наименования организации (ФИО ИП) с данными ЕГРЮЛ (ЕГРИП);

проверка правильности определения кода дохода по БК, увязки с перечнем источников доходов;

проверка наличия обязательных скан-копий.

После форматно-логического контроля осуществляется процедура голосования всеми присутствующими членами комиссии с подписанием простой ЭП и председателя комиссии с подписанием ЭЦП, согласно единому алгоритму комиссионного принятия решений путем голосования.

Документ направляется на утверждение при необходимости, на согласование главному администратору доходов бюджета (Учредителю) и в случае положительного решения (подписания ЭЦП) направляется на утверждение руководителю (уполномоченному лицу) субъекта учета (подписание ЭЦП).

Утвержденное Решение (ф. 0510445) направляется для отражения операций в учете (отражение операций осуществляется автоматически или уполномоченным лицом бухгалтерии (централизованной бухгалтерии). Далее осуществляются действия, указанные в пункте 1 настоящих Методических рекомендаций.

Основанием для признания Комиссией задолженности по доходам сомнительной может относиться, например:

информация, поступившая от судебных приставов, об отсутствие должника по месту государственной регистрации или возврат корреспонденции при досудебном урегулировании сложившейся задолженности;

информация о начале процедуры банкротства юридического лица, несостоятельности физического лица;

информация об отзыве лицензии (лицензий) у должника, являющегося кредитной или страховой организацией;

информация о смерти должника (объявлении умершим, признании безвестно отсутствующим) и отсутствием достоверной информации о правопреемстве (наследниках);

информация об утрате должником-физическим лицом дееспособности;

информация о приостановлении осуществляемого в отношении должника исполнительного производства (принудительного взыскания);

информация о приостановлении предварительного следствия или уголовного дела, в отношении должника.

Пример формирования Решения (ф. 0510445) при признании задолженности по доходам сомнительной (приложение N 2)

Для примера по заполнению документа Решения (ф. 0510455) использованы следующие исходные данные.

Решение (ф. 0510455) сформировано 27.12.2022 г. N 33.

В целях составления актуальной бухгалтерской отчетности, субъект учета (Департамент образования Энской области) осуществляет регламентные мероприятия по анализу дебиторской задолженности по доходам, на предмет несоответствия критериям признания актива, после проведения процедуры годовой инвентаризации.

Приказом Департамента образования Энской области N 345 от 01.02.2022 о постоянно действующей комиссии по поступлению и выбытию активов (далее - Приказ N 345), определен состав комиссии по поступлению и выбытию активов (далее - Комиссия) и определены положением о Комиссии полномочия Комиссии по вопросам принятия решения о признании задолженности дебиторов по доходам в качестве сомнительной (состав комиссии 5 человек, кворум присутствия - не менее 80%, кворум принятия решения - не менее 60%).

Комиссия принимает решения, основываясь на положениях локального акта - приказа N 67 от 23.01.2022 "Об утверждении Порядка принятия решения о признании задолженности по доходам в качестве сомнительной" (далее - Порядок N 67). Согласно Порядку N 67, дополнительное согласование Решения (ф. 0510445) с главным администратором доходов бюджета (Учредителем, ГАДБ) не предусмотрено.

На основании результатов о проведенной инвентаризации (Акт о результатах проведения инвентаризации, сформированного на основании Инвентаризационной описи расчетов по поступлениям" от 23.12.2022 N 128 (далее - Опись N 128) выявлена одна позиция (плательщик физическое лицо Ситникова Алла Анатольевна) по просроченной дебиторской задолженности с признаками сомнительной.

Ответственным исполнителем Комиссии формируется Решение (ф. 0510455) от 27.12.2022 г. N 33 (далее - Решение N 33).

На момент проведения инвентаризации, указанная задолженность была отражена на балансовом счете 11402022020000410120971007, контрагент - Ситникова Анна Анатольевна (бывший сотрудник учреждения), обязанная возместить причиненный учреждению ущерб по недостачи основных средств на основании решения суда А40-32231/2022 от 31.05.2022 г. на сумму 150 000,00. Решение суда вступило в законную силу 30.06.2022 г., добровольное возмещение ущерба Ситниковой А.А. не произведено. В соответствии с Постановлением судебного пристава N 19499/99/99035-ИП от 26.11.2022 процедура исполнительного производства приостановлена в связи с отсутствием имущества должника и имущество объявлено в розыск (подпункт 2, пункт 2 статья 40, федерального закона N 229-ФЗ "Об исполнительном производстве").

На основании указанной информации Комиссией принято решение о признании задолженности сомнительной. На основании утвержденного Решения N 33 формируются корреспонденции по выбытию задолженности с балансового учета (Дт 040110173 и Кт 020971667), одновременно отражается увеличение забалансового счета 04 "Сомнительная задолженность" в сумме задолженности, выбывшей с балансового учета и информация по забалансовому счету 04 отражается в Журнале операций по забалансовому счету (ф. 0509213).

Особенности заполнения отдельных реквизитов заголовочной части документа

Общепринятые реквизиты заголовочной части оформляются в соответствии с общими правилами, указанными в Методических указаниях по применению унифицированных форм электронных документов бухгалтерского учета, применяемых при ведении бюджетного учета, бухгалтерского учета государственных (муниципальных) учреждений, утвержденных приказом Министерства финансов Российской Федерации от 15.04.2021 N 61н (далее - Методические указания, Приказ N 61н).

В реквизите "Наименование операции" указано значение "Признание сомнительной задолженности" с указанием в кодовой зоне значения "1".

Реквизит "Решение о признании сомнительной задолженности по доходам" не заполняется (причина: указанный реквизит заполняется для операции "Восстановление сомнительной задолженности").

Реквизиты "Документ-основание о создании комиссии", "Реквизиты акта, которым установлен порядок принятия решения", "Инвентаризационная опись расчетов по поступлениям" заполняются данными в соответствии с условиями примера, описанными в пункте "Исходные данные (условия примера) для формирования Решения".

Особенности заполнение отдельных реквизитов содержательной части документа

В случае если субъект учета не использует способ организации аналитического учета по группам плательщиков доходов, в табличной части отражается персонифицированная информация по каждому контрагенту, являющемуся предметом рассмотрения. Поэтому реквизит "Группа учета" не заполняется.

При использовании механизма формирования документа с применением технологии передачи данных согласно установленных требований к форматам файлов (из систем МУН, ВИС, ИИС) соответствующие словари принимающей и передающей информационных систем должны быть синхронизированы.

В разделе 1 "Реквизиты контрагента" отражены:

в графе 1 - идентификатор контрагента, сформированной субъектом учета, в структуре, предусмотренной приказом N 61н. В случае отсутствия информации о документах физического лица, данные о которых отражаются в 2 - 22 разрядах идентификатора контрагента, в указанных разрядах отражаются нули.

в графе 3 - порядковый код строки, при этом ограничения на разрядность кода не устанавливаются и определяются свойствами информационной системы учета;

в графе 5 - данные не формируются, поскольку КПП контрагента не заполняется для физического лица;

в графе 6 - данные не формируются, поскольку контрагент не является юридическим лицом, или индивидуальным предпринимателем.

Графы 2 - 6 заполняются из данных Инвентаризационной описи (или Акта о результатах инвентаризации) и справочных данных информационной системы.

В разделе 2 "Сведения о задолженности" отражены:

в графе 1 - идентификатор контрагента, указанный в графе 1 раздела 1 "Реквизиты контрагента", графа заполняется на основании данных о контрагенте-дебиторе;

в графе 2 - код строки, указанный в графе 3 раздела 1 "Реквизиты контрагента";

в графе 3 - значение уникального идентификатора начислений, автоматически сформированного встроенными средствами системы бухгалтерского учета;

в графах 4 - 6 - наименование, номер и дата документа-основания возникновения дебиторской задолженности соответственно (согласно условиям примера) (в примере - Решение суда А40-32231/2022 от 31.05.2022 г.);

в графе 7 - дата образования задолженности, в том числе дата вступления в законную силу документа-основания возникновения задолженности. В примере отражена дата вступления решения суда в законную силу по истечении месяца с момента вынесения решения - 30.06.2022 г.

в графе 8 - указано значение уникального номера реестровой записи источника дохода бюджета, например, в реестре источников доходов бюджета Энской области, доход по коду дохода "1140202202" имеет номер реестровой записи (условные данные) "114020018003990000000200001";

в графе 9 - код классификации доходов бюджетов Российской Федерации (его составная часть - аналитический код вида поступлений), по которому субъектом учета, учитывается задолженность по доходам должника (например, на счете 020971000 "Расчеты по доходам от операций с основными средствами");

в графе 11 - значение отсутствует (в соответствии с условиями примера);

в графе 12 - указано значение "150 000,00", сумма задолженности в рублях (рублевом эквиваленте);

в графах 13 и 14 - не заполнены (в соответствии с условиями примера).

Итоги по Разделу 2 формируются автоматически с группировкой по контрагентам.

В разделе 3 "Заключение комиссии" отражено:

Заключение сформировано по каждому контрагенту и документу-основанию:

в графе 3 - наименование случая (ситуации, основного критерия) признания задолженности по доходам в качестве сомнительной. Графа заполняется при наличии информации в исходном документе или ответственным лицом из справочника (в примере, "Признать задолженность неплатежеспособного дебитора сомнительной").

в графах 4 - 6 - наименование, номер и дата документа-основания для признания сомнительной задолженности, соответственно. В примере это Постановление судебного пристава N 19499/99/99035-ИП от 26.11.2022;

в графе 7 - номер балансового счета бухгалтерского учета, на котором отражена задолженность на дату принятия Решения N 33: балансовый счет для случая (операции) признания задолженности сомнительной - 11402022020000410120971007. Информация заполняется из Инвентаризационной описи или Акта о результатах инвентаризации;

в графе 8 - код вида финансового обеспечения, информация заполняется из данных графы 7;

в графе 9 - код КОСТУ;

в графе 10 - резолюция, сформированная по результатам рассмотрения документов - оснований членами Комиссии: "Признать задолженность неплатежеспособного дебитора сомнительной". Информация может заполняться, например, из справочника резолюций.

в графе 11 автоматически проставляется процентный итог голосования за резолюцию "Признать задолженность неплатежеспособного дебитора сомнительной", сформированный по единому алгоритму принятия решений в форме голосования для всех документов, подписываемых Комиссией на основании данных, оформленных документом "Лист голосования", приложенным к Решению (ф. 0510445);

в примере графа 12 не заполнена, т.к. Комиссией поддержано положительное решение по итогам голосования, следовательно, резолюция "снято с обсуждения" не проставляется.

Отражение результатов отработки документа в учете

При отражении документа в учете формируются бухгалтерские записи по выбытию с баланса дебиторской задолженности по доходам (020500000, 020900000) в соответствии с действующим законодательством. Одновременно осуществляется отражение списанной задолженности на счете 04" Сомнительная задолженность".

При наличии в графе 12 значения "снято с обсуждения", по соответствующей строке документа бухгалтерские записи не формируются.

Оформляющая часть документа

Решение (ф. 0510445) подписывается членами Комиссии простой ЭП, председателем Комиссии - ЭЦП.

Решение (ф. 0510445) утверждается руководителем учреждения (или уполномоченным лицом) с применением ЭЦП.

При необходимости Решение (ф. 0510445) дополнительно может согласовывать с главным администратором доходов бюджета (Учредителем) - заполняется информация "Согласовано" и подписывается руководителем (уполномоченным лицом) главного администратора доходов бюджета (Учредителя) с применением ЭЦП. Для Решения N 33 согласования с главным администратором доходов бюджета (Учредителем) не требуется на основании Порядка N 67.

Подписания документа (простой ЭП, ЭЦП) может осуществляться в системах МУН, ВИС, ИИС, и (или) системе ПУиО, в зависимости от используемых средств формирования.

Рекомендации по формированию первичного учетного документа "Решение о признании (восстановлении) сомнительной задолженности по доходам" (код формы 0510445) для случая восстановления

Основанием для формирования Решения (ф. 0510445) в целях восстановления сомнительной задолженности на балансовом учете (далее - Решение о восстановлении (ф. 0510445) являются факты поступления денежных средств в погашение задолженности или наступление событий, свидетельствующих о появлении наследников, изменении имущественного состояния должника, возобновлении процедуры взыскания или следственных действий. Решение о восстановлении (ф. 0510445) заполняется на основании первоначального Решения (ф. 0510445) о признании сомнительной задолженности (при наличии).

Решение о восстановлении (ф. 0510445) формируется на дату зачисления средств, поступивших в оплату задолженности на счета (лицевые счета) субъектов учета, на дату возобновления процедуры взыскания, на дату поступления достоверной, документально подтвержденной информации об изменении имущественного положения должника или в иных случаях.

Все возможные варианты бизнес-процессов повторяют действия, описанные в рекомендациях по формированию Решения (ф. 0510445) о признании задолженности дебиторов по доходам в качестве сомнительной.

Примеры случаев восстановления сомнительной задолженности.

Случаи для восстановления задолженности, учитываемой в качестве сомнительной, например, могут быть следующими:

- поступление средств в счет погашения сомнительной задолженности неплатежеспособных дебиторов;

- поступление информации об изменении имущественного положения должника;

- возобновление приостановленной процедуры принудительного взыскания;

- поступление информации о появлении правопреемников (наследников);

- возврат лицензий кредитным и страховым организациям;

- в иных случаях;

Исходные данные (условия) для формирования Решения о восстановлении (ф. 0510445)

Для примера по заполнению Решения о восстановлении (ф. 0510445) от 01.11.2023 г. N 34 (далее - Решение N 34) использованы следующие исходные данные:

Приказом Департамента образования Энской области N 345 от 01.02.2022 "О постоянно действующей комиссии по поступлению и выбытию активов" (далее - Приказ N 345), определен состав Комиссии и определены полномочия по вопросам принятия решения о восстановлении задолженности дебиторов по доходам, признанной в качестве сомнительной (состав комиссии 5 человек, кворум присутствия - не менее 80%, кворум принятия решения - не менее 60%).

От физического лица Ситниковой А.А. поступили на счет бюджета Энской области денежные средства, которые должны были быть возмещены в соответствии с решением суда от 31.05.2022 N А40-32231/2022.

Решение N 34 формируется средствами информационной системы бухгалтерского учета из данных Решения N 33.

Задолженность, признанная сомнительной на основании Решения N 33, по при поступлении денежных средств в сумме 150000,00 рублей на счет бюджета Энской области отражается на балансовых счетах (например, Дт 021002410 и Кт 020971667). Уменьшение забалансового счета 04 "Сомнительная задолженность" отражается на основании Решения N 34 с отражением восстановленной задолженности по доходам на соответствующих балансовых счетах (в данном случае Дт 020971567).

Особенности заполнения отдельных реквизитов заголовочной части документа.

В реквизите "Наименование операции" указано значение "Восстановление сомнительной задолженности" с указанием в кодовой зоне значения "2".

Реквизиты "Документ-основание о создании комиссии", "Реквизиты акта, которым установлен порядок принятия решения", "Решение о признании сомнительной задолженности по доходам" заполняются данными в соответствии с условиями примера, описанными в пункте "Исходные данные (условия) для формирования Решения".

Реквизит "Инвентаризационная опись расчетов по поступлениям" не заполняется (причина: указанный реквизит заполняется для операции "Признание сомнительной задолженности").

Особенности заполнения отдельных реквизитов содержательной части документа в разделе 1 "Реквизиты контрагента":

в графе 3 - порядковый код строки, при этом ограничения на разрядность кода не устанавливаются и определяются свойствами информационной системы учета;

в графе 5 - данные не формируются, поскольку КПП контрагента не заполняется для физического лица;

в графе 6 - данные не формируются, поскольку контрагент не является юридическим лицом, или индивидуальным предпринимателем.

Графы 1 - 6 заполняются данными на основании Решения (ф. 0510445) от 27.12.2022 г. N 33.

Особенности заполнения отдельных реквизитов содержательной части документа в разделе 2 "Сведения о задолженности" отражается:

в графе 1 - идентификатор контрагента, указанный в графе 1 раздела 1 "Реквизиты контрагента", графа заполняется на основании данных о контрагенте-дебиторе из Решения N 33;

в графе 3 - указываем значение уникального идентификатора начислений на основании данных из Решения N 33 (при наличии);

в графах 4 - 6 - наименование, номер и дата документа-основания возникновения первоначальной (восстанавливаемой) дебиторской задолженности соответственно (согласно условиям примера). Графы заполняется на основании данных из Решения N 33 (в примере - Решение суда А40-32231/2022 от 31.05.2022 г.);

в графе 7 - дата образования задолженности, равная дате вступления в законную силу документа-основания Решения суда А40-32231/2022. В примере отражена дата вступления решения суда в законную силу по истечении месяца с момента вынесения решения - 30.06.2022 г.; в графе 8 - указано значение уникального номера реестровой записи источника дохода бюджета, например, в реестре источников доходов бюджета Энской области, доход по коду дохода "1140202202" имеет номер реестровой записи (условные данные) "1 14 02 001800399000000 02 00001". Графа заполняется на основании данных из Решения N 33;

в графе 9 - код классификации доходов бюджетов Российской Федерации (его составная часть - аналитический код вида поступлений), по которому субъектом учета, учитывалась первоначальная задолженность по доходам должника на счете 020971000 "Расчеты по ущербу основным средствам", информация заполняется из Решения N 33;

графе 11 - не заполняются в связи отсутствием задолженности в иностранной валюте;

в графе 12 - значение "150000,00", информация заполняется из Решения N 33;

в графах 13 и 14 - не заполнены, поскольку в примере, данные о начисленных пенях и штрафах в Решении N 33 и (или) в учете отсутствуют.

Итоги по Разделу 2 формируются автоматически с группировкой по контрагентам.

Особенности заполнения отдельных реквизитов в разделе 3 "Заключение комиссии":

в графе 3 - наименование случая восстановления сомнительной задолженности по доходам. Графа заполняется ответственным лицом, путем выбора из справочника.

в графах 4 - 6 - наименование, номер и дата документа-основания для признания сомнительной задолженности, соответственно. В примере - выписка из лицевого счета АДБ от 30.10.2023 N 456;

в графе 7 - номер забалансового счета бухгалтерского учета, на котором отражена задолженность на дату принятия Решения N 34: забалансовый счет 04 "Сомнительная задолженность", информация выбирается из справочника;

в графе 8 - код вида финансового обеспечения, информация заполняется из аналогичной графы Решения N 33;

в графе 9 - код КОСГУ, информация заполняется из аналогичной графы Решения N 33;

в графе 10 - резолюция, сформированная по результатам рассмотрения документов-оснований членами Комиссии: "Восстановить задолженность, учитываемую в качестве сомнительной". Информация заполняется ответственным исполнителем, путем выбора из справочника;

в графе 11 автоматически проставляется процентный итог голосования за резолюцию "Восстановить задолженность, учитываемую в качестве сомнительной", сформированный по единому алгоритму принятия решений в форме голосования для всех документов, подписываемых комиссией на основании данных, оформленных документом "Лист голосования", приложенным к Решению (ф. 0510445);

в графе 12 - в примере графа не заполнена, т.к. комиссией поддержано положительное решение по итогам голосования, следовательно, резолюция "снято с обсуждения" не проставляется.

Отражение результатов отработки документа в учете.

При отражении документа в учете формируются бухгалтерские записи по восстановлению на балансе дебиторской задолженности по доходам (020500000, 020900000) в соответствии с действующим законодательством. Одновременно осуществляется уменьшение задолженности на счете 04 "Сомнительная задолженность".

При наличии в графе 12 значения "снято с обсуждения", по соответствующей строке документа бухгалтерские записи не формируются.

Оформляющая часть документа.

Решение о восстановлении (ф. 0510445) подписывается членами Комиссии простой ЭП, председателем Комиссии - ЭЦП.

Решение о восстановлении (ф. 0510445) утверждается руководителем учреждения (или уполномоченным лицом) с применением ЭЦП.

При необходимости дополнительного согласования принятого решения с Главным администратором доходов бюджета (Учредителем) - заполняется информация "Согласовано" и подписывается руководителем (уполномоченным лицом) Главного администратора доходов бюджета (Учредителя) с применением ЭЦП. Для Решения N 34 согласования с Главным администратором доходов бюджета (Учредителем) не предусмотрено.

Подписание документа (простой ЭП, ЭЦП) может осуществляться в системах МУН, ВИС, ИИС, и (или) системе ПУиО, в зависимости от используемых средств формирования документа, описанных подробно в разделе "Бизнес-процесс".

СОГЛАСОВАНО   УТВЕРЖДАЮ
Руководитель
(уполномоченное лицо)
    Руководитель
(уполномоченное лицо)
  (наименование главного администратора доходов бюджета (Учредителя)      
                   
(должность)   (подпись)   (расшифровка подписи)   (должность)   (подпись)   (расшифровка подписи)
                                   
"___" ______________ 20__ г. "___" ______________ 20__ г.

РЕШЕНИЕ N _________
О ПРИЗНАНИИ (ВОССТАНОВЛЕНИИ) СОМНИТЕЛЬНОЙ ЗАДОЛЖЕННОСТИ ПО ДОХОДАМ

      КОДЫ
      Форма по ОКУД 0510445
  "___" ______________ 20__ г.   Дата  
 
Учреждение     по Сводному реестру  
Обособленное подразделение     по Сводному реестру  
Структурное подразделение        
Главный администратор бюджетных средств (Учредитель)     Глава по БК  
Наименование бюджета     по ОКТМО  
Наименование операции        
  (признание сомнительной задолженности - код "1", восстановление сомнительной задолженности - код "2")      
Единица измерения: руб (с точностью до второго десятичного знака)     по ОКЕИ 383
         
Документ-основание о создании комиссии     Номер  
      Дата  
         
Реквизиты акта,
которым установлен порядок принятия решения
    Номер  
    Дата  
         
Инвентаризационная опись расчетов по поступлениям номер   дата        
           
Решение о признании сомнительной задолженности по доходам номер   дата        
1. Реквизиты контрагента  
1.1 Группа учета <*>  
Контрагент Код строки ИНН КПП ОГРН
идентификатор наименование
1 2 3 4 5 6
         
         

Форма 0510445 с. 2

2. Сведения о задолженности  
2.1 Группа учета <*>  
Идентификатор контрагента Код строки Сведения о начислении задолженности Уникальный номер реестровой записи источника дохода бюджета Код дохода по БК Код валюты по ОКВ Сумма задолженности
уникальный идентификатор начислений документ-основание возникновения задолженности дата образования задолженности по доходным платежам по пеням и штрафам по соответствующим платежам
наименование номер дата в иностранной валюте в рублях (рублевом эквиваленте) в иностранной валюте в рублях (рублевом эквиваленте)
1 2 3 4 5 6 7 8 9 10 11 12 13 14
                         
                         
  Итого по коду БК   643 x   x  
Итого по контрагенту   x x x x x x x x 643 x   x  
   
Всего задолженности 643 x   x  
3. Заключение комиссии  
3.1 Группа учета <*>  
Идентификатор контрагента Код строки Случай признания (восстановления) сомнительной задолженности Документ-основание признания (восстановления) сомнительной задолженности Номер счета Аналитический признак задолженности Резолюция Комиссии Итог голосования Комиссии "за", % Резолюция по итогу голосования Комиссии ("снято с обсуждения")
наименование номер дата КФО код КОСГУ
1 2 3 4 5 6 7 8 9 10 11 12
                     
                     

<*> Количество подразделов определяется количеством групп учета.

Приложение N            
  (наименование документа)   (имя файла.pdf)  
            Особые отметки
имя файла.pdf
               
Председатель комиссии              
  (должность)   (подпись)   (расшифровка подписи)  
             
Члены комиссии:              
  (должность)   (подпись)   (расшифровка подписи)  
             
               
  (должность)   (подпись)   (расшифровка подписи)  
             
                 
  (должность)   (подпись)   (расшифровка подписи)    
               
Ответственный исполнитель                      
  (должность)   (подпись)   (расшифровка подписи)   (номер контактного телефона)   (электронный адрес)    
               
"___" ______________ 20__ г.            

В электронном документе текст, обозначенный знаком "#", в тексте официального источника выделен серым цветом, обозначенный знаком "$", выделен желтым цветом, обозначенный знаком "&", выделен зеленым цветом, обозначенный знаком "*", выделен синим цветом.

Справочно:   #   автоматически   $   ручной ввод   &   из справочника   *   расчетным способом
СОГЛАСОВАНО   УТВЕРЖДАЮ
Руководитель
(уполномоченное лицо)
Согласно Регламенту согласования (при необходимости) &   Руководитель
(уполномоченное лицо)
  (наименование главного администратора доходов бюджета (Учредителя)      
Автоматически от реквизитов Исполнителя #   ЭЦП $   Автоматически от реквизитов Исполнителя #   Автоматически от Подписанта #   ЭЦП $   Автоматически от Подписанта #
(должность)   (подпись)   (расшифровка подписи)   (должность)   (подпись)   (расшифровка подписи)
  " # " дата подписания ЭЦП #   20 # г.   " # " дата подписания ЭЦП #   20 # г.

РЕШЕНИЕ N при создании следующий по порядку в пределах финансового года #  
о признании (восстановлении) сомнительной задолженности по доходам
      КОДЫ
      Форма по ОКУД 0510445
  от " # " от текущей даты на момент создания # 20 # г.   Дата дд.мм.гггг #
               
Учреждение из соответствующего справочника (Учреждения) в зависимости от пользователя, формирующего документ. С возможностью корректировки #   по Сводному реестру Учреждения. Код по СВР #
Обособленное подразделение из справочника Учреждения в зависимости от пользователя, формирующего документ. С возможностью корректировки #   по Сводному реестру Учреждения. Код по СВР #
Структурное подразделение из справочника Учреждения в зависимости от пользователя, формирующего документ, с возможностью корректировки или при переданных полномочиях - наименование уполномоченной организации #     Код по СВР для Уполномоченной организации #
Главный администратор бюджетных средств (Учредитель) из соответствующего справочника в зависимости от поля "Учреждение" #   Глава по БК Код главы по БК #
Наименование бюджета от реквизитов ГАДБ (Учредителя) или учреждения #     Код по ОКТМО #
Наименование операции выбор: признание сомнительной задолженности/восстановление сомнительной задолженности &     от выбранной позиции в поле "наименование операции" #
  (признание сомнительной задолженности - код "1", восстановление сомнительной задолженности - код "2")    
Единица измерения: руб (с точностью до второго десятичного знака)     по ОКЕИ 383
         
Документ-основание о создании комиссии Из соответствующего справочника (Постоянно действующие комиссии) &   Номер #
      Дата #
         
Реквизиты акта, которым установлен порядок принятия решения Из соответствующего справочника (Локальные правовые акты) &   Номер #
    Дата #
         
Инвентаризационная опись расчетов по поступлениям номер & дата &      
           
Решение о признании сомнительной задолженности по доходам номер & дата &      
1. Реквизиты контрагента  
1.1 Группа учета из соответствующего справочника (Группа плательщиков) &
Контрагент Код строки ИНН КПП ОГРН
идентификатор наименование
1 2 3 4 5 6
В случае признания задолженности сомнительной - из Инвентаризационной описи расчетов по поступлениям, иных документов, подтверждающих обстоятельства для признания сомнительной задолженности
В случае восстановления задолженности - от Решения о признании сомнительной задолженности #
Автоматически от гр. 1 Раздела 1 по соответствующему коду строки # автоматически по порядку # Автоматически от гр. 1 Раздела 1 # Автоматически от гр. 1 Раздела 1 (при наличии) # Автоматически от гр. 1 Раздела 1 (при наличии) #
2. Сведения о задолженности  
2.1 Группа учета из соответствующего справочника (Группа плательщиков) &
Идентификатор контрагента Код строки Сведения о начислении задолженности Уникальный номер реестровой записи источника дохода бюджета Код дохода по БК Код валюты по ОКВ Сумма задолженности
уникальный идентификатор начислений документ-основание возникновения задолженности дата образования задолженности по доходным платежам по пеням и штрафам по соответствующим платежам
наименование номер дата в иностранной валюте в рублях (рублевом эквиваленте) в иностранной валюте в рублях (рублевом эквиваленте)
1 2 3 4 5 6 7 8 9 10 11 12 13 14
автомат. от гр. 1 Раздела 1 по соответствующему коду строки # # автомат. от гр. 1 Раздела 2 # автомат. от гр. 2 Раздела 2 # автомат. от гр. 2 Раздела 2 # дд.мм.гггг # Автоматически от документа-основания # Автоматически от документа-основания # Автоматически от документа-основания # # Автоматически от документа-основания # Автоматически от документа-основания # Автоматически от документа-основания # Автоматически от документа-основания #
  Итого по коду БК код БК # 643 x сумма строк по графе 12 для соотв. кода БК * x сумма строк по графе 14 для соотв. кода БК *
Итого по контрагенту идентификатор контрагента # x x x x x x x x 643 x сумма строк по графе 12 для соотв. кода Контрагента * x сумма строк по графе 14 для соотв. кода Контрагента *
   
Всего задолженности 643 x сумма итоговых строк по графе 12 * x сумма итоговых строк по графе 14 *
3. Заключение комиссии  
3.1 Группа учета из справочника Группа плательщиков &
Идентификатор контрагента Код строки Случай признания (восстановления) сомнительной задолженности Документ-основание признания (восстановления) сомнительной задолженности Номер счета Аналитический признак задолженности Резолюция Комиссии Итог голосования Комиссии "за", % Резолюция по итогу голосования Комиссии ("снято с обсуждения")
наименование номер дата КФО код КОСГУ
1 2 3 4 5 6 7 8 9 10 11 12
Автоматически из графы 1 Раздела 1 по каждому коду строки # # Из соответствующего справочника Случаи для признания (восстановления) задолженности & Из соответствующего справочника Документы, подтверждающие признание (восстановления) задолженности с возможностью корректировки & от графы 4 или вручную & от графы 4 или вручную & из соответствующего справочника & из соответствующего справочника & из соответствующего справочника & из справочника Заключение комиссии & расчет согласно единому алгоритму * если значение гр. 11 менее установленного кворума принятия решения = значение "снято с обсуждения" #
Приложение N 1   документ $   документ.pdf #  
  (наименование документа)   (имя файла.pdf)  
            Особые отметки
имя файла.pdf
               
Председатель комиссии Автоматически от ФИО #   ЭЦП $   Автоматически из Документа-основания о создании комиссии #   из соответствующего справочника Особые отметки &
  (должность)   (подпись)   (расшифровка подписи)  
             
Члены комиссии: #   ЭП $   #   особое мнение.pdf из листа голосования #
  (должность)   (подпись)   (расшифровка подписи)  
               
Ответственный исполнитель #   ЭП $   #   от реквизитов ответственного исполнителя #   от реквизитов ответственного исполнителя #    
  (должность)   (подпись)   (расшифровка подписи)   (номер контактного телефона)   (электронный адрес)    
               
" # " дата подписания представителем комиссии # 20 # г.            
СОГЛАСОВАНО   УТВЕРЖДАЮ
Руководитель
(уполномоченное лицо)
    Руководитель
(уполномоченное лицо)
  (наименование главного администратора доходов бюджета (Учредителя)      
            Директор департамента   ЭЦП   Руководителев О.В.
(должность)   (подпись)   (расшифровка подписи)   (должность)   (подпись)   (расшифровка подписи)
  "   "     20   г.   " 28 " декабря   20 22 г.
                                   

РЕШЕНИЕ N 33  
о признании (восстановлении) сомнительной задолженности по доходам
      КОДЫ
      Форма по ОКУД 0510445
  от " 27 " декабря 20 22 г.   Дата 27.12.2022
               
Учреждение Департамент образования Энской области   по Сводному реестру 2345678
Обособленное подразделение     по Сводному реестру 2346789
Структурное подразделение Административный отдел      
Главный администратор бюджетных средств (Учредитель) Департамент образования Энской области   Глава по БК 556
Наименование бюджета бюджет Энской области     99 000 000
Наименование операции признание сомнительной задолженности     1
  (признание сомнительной задолженности - код "1", восстановление сомнительной задолженности - код "2")    
Единица измерения: руб (с точностью до второго десятичного знака)     по ОКЕИ 383
         
Документ-основание о создании комиссии Приказ   Номер 345
      Дата 01.02.2022
         
Реквизиты акта, которым установлен порядок принятия решения Приказ   Номер 67
  Дата 23.01.2022
         
Инвентаризационная опись расчетов по поступлениям номер 128 дата 23.12.2022      
           
Решение о признании сомнительной задолженности по доходам номер   дата        
1. Реквизиты контрагента  
1.1 Группа учета  
Контрагент Код строки ИНН КПП ОГРН
идентификатор наименование
1 2 3 4 5 6
1010000000004518123456 Ситникова Алла Анатольевна 001 993323456789    
2. Сведения о задолженности  
2.1 Группа учета  
Идентификатор контрагента Код строки Сведения о начислении задолженности Уникальный номер реестровой записи источника дохода бюджета Код дохода по БК Код валюты по ОКВ Сумма задолженности
уникальный идентификатор начислений документ-основание возникновения задолженности дата образования задолженности по доходным платежам по пеням и штрафам по соответствующим платежам
наименование номер дата в иностранной валюте в рублях (рублевом эквиваленте) в иностранной валюте в рублях (рублевом эквиваленте)
1 2 3 4 5 6 7 8 9 10 11 12 13 14
1010000000004518123456 001 1234567898765 решение суда А40-32231/2022 31.05.2022 30.06.2022 114020018003990000000200001 1 14 02022 02 0000 410 643   150 000,00 x x
  Итого по коду БК 1 14 02022 02 0000 410 643 x 150 000,00 x x
Итого по контрагенту 1010000000004518123456 x x x x x x x x 643 x 150 000,00 x x
Всего задолженности 643 x 150 000,00 x x
3. Заключение комиссии  
3.1 Группа учета  
Идентификатор контрагента Код строки Случай признания (восстановления) сомнительной задолженности Документ-основание признания (восстановления) сомнительной задолженности Номер счета Аналитический признак задолженности Резолюция Комиссии Итог голосования Комиссии "за", % Резолюция по итогу голосования Комиссии ("снято с обсуждения")
наименование номер дата КФО код КОСГУ
1 2 3 4 5 6 7 8 9 10 11 12
1010000000004518123456 001 подп. 2, п. 2, ст 40, 229-ФЗ (розыск имущества должника) Постановление судебного пристава 19499/99/99035-ИП 26.11.2022 11402022020000410120971007 1 410 признать задолженность неплатежеспособного дебитора сомнительной 100  
Приложение N 1   Решение суда А40-32231/2022 от 31.05.2022   Решение-суда-А40-32231-2022.pdf  
  (наименование документа)   (имя файла.pdf)  
Приложение N 2   Постановление судебного пристава 19499/99/99035-ИП от 26.11.2020   Постановление19499/99/99035-ИП.pdf  
  (наименование документа)   (имя файла.pdf)  
            Особые отметки
имя файла.pdf
               
Председатель комиссии начальник отдела   ЭП   Албышева Бронислава Якововна    
  (должность)   (подпись)   (расшифровка подписи)  
             
Члены комиссии: ведущий специалист   ЭП   Барышникова Берта Прохоровна    
  (должность)   (подпись)   (расшифровка подписи)  
             
  ведущий специалист   ЭП   Блоков Родион Родионович    
  (должность)   (подпись)   (расшифровка подписи)  
             
  ведущий специалист   ЭП   Брантова Дария Никаровна   особое мнение N 1.pdf
  (должность)   (подпись)   (расшифровка подписи)  
             
Ответственный исполнитель ведущий специалист   ЭП   Синицын Виктор Николаевич   +7 (555) 983-36-99   sinicyn@fsvps.ru    
  (должность)   (подпись)   (расшифровка подписи)   (номер контактного телефона)   (электронный адрес)    
               
" 27 " декабря 20 22 г.            
СОГЛАСОВАНО   УТВЕРЖДАЮ
Руководитель
(уполномоченное лицо)
    Руководитель
(уполномоченное лицо)
  (наименование главного администратора доходов бюджета (Учредителя)      
            Директор департамента   ЭЦП   Руководителев О.В.
(должность)   (подпись)   (расшифровка подписи)   (должность)   (подпись)   (расшифровка подписи)
                    " 03 " ноября   20 23 г.
"___" ______________ 20__ г.                        

РЕШЕНИЕ N 34  
о признании (восстановлении) сомнительной задолженности по доходам
      КОДЫ
      Форма по ОКУД 0510445
  от " 01 " ноября 20 23 г.   Дата 01.11.2023
               
Учреждение Департамент образования Энской области   по Сводному реестру 2345678
Обособленное подразделение     по Сводному реестру 2346789
Структурное подразделение Административный отдел      
Главный администратор бюджетных средств (Учредитель) Департамент образования Энской области   Глава по БК 556
Наименование бюджета бюджет Энской области     99 000 000
Наименование операции восстановление сомнительной задолженности     2
  (признание сомнительной задолженности - код "1", восстановление сомнительной задолженности - код "2")    
Единица измерения: руб (с точностью до второго десятичного знака)     по ОКЕИ 383
         
Документ-основание о создании комиссии Приказ   Номер 345
      Дата 01.02.2022
         
Реквизиты акта, которым установлен порядок принятия решения Приказ   Номер 67
  Дата 23.01.2022
         
Инвентаризационная опись расчетов по поступлениям номер   дата        
           
Решение о признании сомнительной задолженности по доходам номер 33 дата 27.12.2022      
1. Реквизиты контрагента  
1.1 Группа учета  
Контрагент Код строки ИНН КПП ОГРН
идентификатор наименование
1 2 3 4 5 6
1010000000004518123456 Ситникова Алла Анатольевна 001 993323456789    
2. Сведения о задолженности  
2.1 Группа учета  
Идентификатор контрагента Код строки Сведения о начислении задолженности Уникальный номер реестровой записи источника дохода бюджета Код дохода по БК Код валюты по ОКВ Сумма задолженности
уникальный идентификатор начислений документ-основание возникновения задолженности дата образования задолженности по доходным платежам по пеням и штрафам по соответствующим платежам
наименование номер дата в иностранной валюте в рублях (рублевом эквиваленте) в иностранной валюте в рублях (рублевом эквиваленте)
1 2 3 4 5 6 7 8 9 10 11 12 13 14
1010000000004518123456 001 1234567898765 Решение суда А40-32231/2022 31.05.2022 30.06.2022 114020018003990000000200001 1 14 02022 02 0000 410 643 x 150 000,00 x x
  Итого по коду БК 1 14 02022 02 0000 410 643 x 150 000,00 x x
Итого по контрагенту 1010000000004518123456 x x x x x x x x 643 x 150 000,00 x x
Всего задолженности 643 x 150 000,00 x x
3. Заключение комиссии  
3.1 Группа учета  
Идентификатор контрагента Код строки Случай признания (восстановления) сомнительной задолженности Документ-основание признания (восстановления) сомнительной задолженности Номер счета Аналитический признак задолженности Резолюция Комиссии Итог голосования Комиссии "за", % Резолюция по итогу голосования Комиссии ("снято с обсуждения")
наименование номер дата КФО код КОСГУ
1 2 3 4 5 6 7 8 9 10 11 12
1010000000004518123456 001 Поступление денежных средств в счет погашения задолженности Выписка с лицевого счета АДБ 456 30.10.2023 11402022020000410120971007 04 410 восстановить задолженность, учитываемую в качестве сомнительной 100  
Приложение N 1   Выписка с лицевого счета АДБ N 456 от 30.10.2023   выписка.pdf  
  (наименование документа)   (имя файла.pdf)  
            Особые отметки
имя файла.pdf
               
Председатель комиссии начальник отдела   ЭП   Албышева Бронислава Якововна    
  (должность)   (подпись)   (расшифровка подписи)  
             
Члены комиссии: ведущий специалист   ЭП   Барышникова Берта Прохоровна    
  (должность)   (подпись)   (расшифровка подписи)  
             
  ведущий специалист       Блоков Родион Родионович   отпуск
  (должность)   (подпись)   (расшифровка подписи)  
             
  ведущий специалист   ЭП   Брантова Дария Никаровна    
  (должность)   (подпись)   (расшифровка подписи)  
             
Ответственный исполнитель ведущий специалист   ЭП   Синицын Виктор Николаевич   +7 (555) 983-36-99   sinicyn@fsvps.ru    
  (должность)   (подпись)   (расшифровка подписи)   (номер контактного телефона)   (электронный адрес)    
               
" 01 " ноября 20 23 г.