Приказ ФНС РФ от 12.10.2023 N БВ-7-11/737@

"Об утверждении формы справки об уплате пенсионных взносов по договору негосударственного пенсионного обеспечения для представления в налоговый орган, Порядка ее заполнения, формата и порядка представления в налоговый орган негосударственным пенсионным фондом сведений о фактических расходах налогоплательщика на уплату пенсионных взносов по договору негосударственного пенсионного обеспечения, необходимых для предоставления социального налогового вычета по налогу на доходы физических лиц, в электронной форме"
Редакция от 12.10.2023 — Действует с 01.01.2024

Зарегистрировано в Минюсте России 1 декабря 2023 г. N 76220


ФЕДЕРАЛЬНАЯ НАЛОГОВАЯ СЛУЖБА

ПРИКАЗ
от 12 октября 2023 г. N БВ-7-11/737@

ОБ УТВЕРЖДЕНИИ ФОРМЫ СПРАВКИ ОБ УПЛАТЕ ПЕНСИОННЫХ ВЗНОСОВ ПО ДОГОВОРУ НЕГОСУДАРСТВЕННОГО ПЕНСИОННОГО ОБЕСПЕЧЕНИЯ ДЛЯ ПРЕДСТАВЛЕНИЯ В НАЛОГОВЫЙ ОРГАН, ПОРЯДКА ЕЕ ЗАПОЛНЕНИЯ, ФОРМАТА И ПОРЯДКА ПРЕДСТАВЛЕНИЯ В НАЛОГОВЫЙ ОРГАН НЕГОСУДАРСТВЕННЫМ ПЕНСИОННЫМ ФОНДОМ СВЕДЕНИЙ О ФАКТИЧЕСКИХ РАСХОДАХ НАЛОГОПЛАТЕЛЬЩИКА НА УПЛАТУ ПЕНСИОННЫХ ВЗНОСОВ ПО ДОГОВОРУ НЕГОСУДАРСТВЕННОГО ПЕНСИОННОГО ОБЕСПЕЧЕНИЯ, НЕОБХОДИМЫХ ДЛЯ ПРЕДОСТАВЛЕНИЯ СОЦИАЛЬНОГО НАЛОГОВОГО ВЫЧЕТА ПО НАЛОГУ НА ДОХОДЫ ФИЗИЧЕСКИХ ЛИЦ, В ЭЛЕКТРОННОЙ ФОРМЕ

В соответствии с абзацем первым пункта 4 статьи 31 части первой Налогового кодекса Российской Федерации, абзацем вторым подпункта 4 пункта 1 статьи 219, абзацем первым пункта 3.1 статьи 221.1 части второй Налогового кодекса Российской Федерации, подпунктом 5.9.37 пункта 5 Положения о Федеральной налоговой службе, утвержденного постановлением Правительства Российской Федерации от 30.09.2004 N 506, в целях предоставления налогоплательщикам налоговых вычетов по налогу на доходы физических лиц в упрощенном порядке, а также в связи с принятием Федерального закона от 31.07.2023 N 389-ФЗ "О внесении изменений в части первую и вторую Налогового кодекса Российской Федерации, отдельные законодательные акты Российской Федерации и о приостановлении действия абзаца второго пункта 1 статьи 78 части первой Налогового кодекса Российской Федерации" приказываю:

1. Утвердить:

форму справки об уплате пенсионных взносов по договору негосударственного пенсионного обеспечения для представления в налоговый орган согласно приложению N 1 к настоящему приказу;

порядок заполнения формы справки об уплате пенсионных взносов по договору негосударственного пенсионного обеспечения для представления в налоговый орган согласно приложению N 2 к настоящему приказу;

формат представления в налоговый орган негосударственным пенсионным фондом сведений о фактических расходах налогоплательщика на уплату пенсионных взносов по договору негосударственного пенсионного обеспечения, необходимых для предоставления социального налогового вычета по налогу на доходы физических лиц, в электронной форме согласно приложению N 3 к настоящему приказу;

порядок представления в налоговый орган негосударственным пенсионным фондом сведений о фактических расходах налогоплательщика на уплату пенсионных взносов по договору негосударственного пенсионного обеспечения, необходимых для предоставления социального налогового вычета по налогу на доходы физических лиц, в электронной форме согласно приложению N 4 к настоящему приказу.

2. Установить, что настоящий приказ вступает в силу по истечении десяти дней после дня его официального опубликования, но не ранее 1 января 2024 года.

3. Контроль за исполнением настоящего приказа возложить на заместителя руководителя Федеральной налоговой службы, координирующего методологическое обеспечение работы налоговых органов по вопросам исчисления, полноты и своевременности внесения в соответствующий бюджет налога на доходы физических лиц.

Исполняющий обязанности руководителя
Федеральной налоговой службы
В.В. БАЦИЕВ

Приложение N 1
к приказу ФНС России
от 12.10.2023 N БВ-7-11/737@

                                    ИНН          
                                                                                 
        2700   1011         КПП                 Стр. 0 0 1

Форма по КНД 1151157

СПРАВКА ОБ УПЛАТЕ ПЕНСИОННЫХ ВЗНОСОВ ПО ДОГОВОРУ НЕГОСУДАРСТВЕННОГО ПЕНСИОННОГО ОБЕСПЕЧЕНИЯ ДЛЯ ПРЕДСТАВЛЕНИЯ В НАЛОГОВЫЙ ОРГАН

Номер справки                           Номер корректировки           Отчетный год          
                                                                               
Данные негосударственного пенсионного фонда:                                                            
                                                                               
                                                                             
                                                                               
                                                                             
                                                                               
                                                                             
                                                                               
                                                                             
                                                                               
(наименование организации)
                                                                               
Данные физического лица (его супруга/супруги), уплатившего пенсионные взносы по договору негосударственного пенсионного обеспечения (далее - налогоплательщик):      
                                                                               
Фамилия                                                                        
                                                                               
Имя                                                                        
                                                                               
Отчество <1>                                                                        
                                                                               
ИНН <2>                                   Дата рождения     .     .                      
                                                                               
Сведения о документе, удостоверяющем личность:                                                      
                                                                               
Код вида документа       Серия и номер                                                      
                                                                               
Дата выдачи     .     .                                                            
                                                                               
Налогоплательщик и лицо, в пользу которого заключен договор негосударственного пенсионного обеспечения, являются одним лицом   0 - нет                            
                                                1 - да                            
Сведения о расходах на уплату пенсионных взносов:                                                              
                                                                               
Дата договора     .     .                                                            
                                                                               
Номер договора                                                                      
                                                                               
Сумма расходов на уплату пенсионных взносов                             .                              
Достоверность и полноту сведений, указанных в настоящей справке, подтверждаю:     Зона QR-кода  
                                                                               
                                                                             
                                                                               
                                                                             
                                                                               
                                                                             
                                                                               
(фамилия, имя, отчество)                                        
                                                                               
Подпись           Дата     .     .                                                
                                                                               
Справка составлена на           страницах                                                    
                                                                               

<1> Отчество указывается при наличии (относится ко всем листам документа).
<2> ИНН указывается при наличии.
                                                                               
                                                                             

                                    ИНН          
                                                                                 
        2700   1028         КПП                 Стр. 0 0 2
Данные физического лица, в пользу которого заключен договор негосударственного пенсионного обеспечения <1>:                                        
                                                                               
Фамилия                                                                        
                                                                               
Имя                                                                        
                                                                               
Отчество                                                                        
                                                                               
ИНН <2>                                   Дата рождения     .     .                      
                                                                               
Сведения о документе, удостоверяющем личность:                                                
                                                                               
Код вида документа             Серия и номер                                                
                                                                               
Дата выдачи     .     .                                                            
                                                                               

<1> Данные заполняются, если налогоплательщик и лицо, в пользу которого заключен договор (договоры) негосударственного пенсионного обеспечения не являются одним лицом.
<2> ИНН указывается при наличии.
                                                                               
                    Достоверность и полноту сведений, указанных на данной странице, подтверждаю:                      
                                    (подпись)             (дата)                      
                                                                               

Приложение N 2
к приказу ФНС России
от 12.10.2023 N БВ-7-11/737@

ПОРЯДОК ЗАПОЛНЕНИЯ ФОРМЫ СПРАВКИ ОБ УПЛАТЕ ПЕНСИОННЫХ ВЗНОСОВ ПО ДОГОВОРУ НЕГОСУДАРСТВЕННОГО ПЕНСИОННОГО ОБЕСПЕЧЕНИЯ ДЛЯ ПРЕДСТАВЛЕНИЯ В НАЛОГОВЫЙ ОРГАН

1. Справка об уплате пенсионных взносов по договору негосударственного пенсионного обеспечения для представления в налоговый орган (далее - Справка) заполняется негосударственными пенсионными фондами (обособленными подразделениями негосударственных пенсионных фондов), имеющими соответствующие лицензии, выданные в соответствии с законодательством Российской Федерации (далее - Фонды), в целях предоставления налогоплательщикам социального налогового вычета по налогу на доходы физических лиц, предусмотренного подпунктом 4 пункта 1 статьи 219 Налогового кодекса Российской Федерации (далее - Кодекс).

2. Справка заполняется на основании заявления физического лица (его супруга/супруги) о выдаче Справки, уплатившего пенсионные взносы (далее - налогоплательщик) по договору (договорам) негосударственного пенсионного обеспечения, заключенному (заключенным) налогоплательщиком с Фондом в свою пользу и (или) в пользу членов семьи и (или) близких родственников в соответствии с Семейным кодексом Российской Федерации (супругов, родителей и детей, в том числе усыновителей и усыновленных, дедушки, бабушки и внуков, полнородных и неполнородных (имеющих общих отца или мать) братьев и сестер), детей-инвалидов, находящихся под опекой (попечительством), за запрашиваемый налоговый период (год).

3. Справка заполняется отдельно по каждому договору негосударственного пенсионного обеспечения.

4. Справка заполняется в двух экземплярах. Один экземпляр выдается налогоплательщику, обратившемуся за выдачей Справки, второй экземпляр остается в Фонде.

5. В целях получения обоими супругами социального налогового вычета по расходам на уплату пенсионных взносов в заполняемой Справке указывается согласованная супругами сумма расходов конкретного супруга, обратившегося за выдачей Справки.

Заполнение Справок в отношении одних и тех же понесенных расходов на уплату пенсионных взносов одновременно налогоплательщику и его супругу (супруге) не допускается.

6. Заполнение Справки осуществляется вручную либо распечатывается на принтере с использованием чернил синего или черного цвета. Двусторонняя печать Справки на бумажном носителе не допускается.

7. Справка может подготавливаться с использованием программного обеспечения, предусматривающего при распечатывании Справки вывод на страницах двумерного штрих-кода.

При заполнении Справки, подготовленной с использованием программного обеспечения, необходимо учитывать следующее:

7.1. Значения числовых показателей выравниваются по правому (последнему) знакоместу.

7.2. Печать знаков должна выполняться шрифтом Courier New высотой 16 - 18 пунктов.

В Справке, подготовленной с использованием программного обеспечения, при распечатке на принтере допускается отсутствие обрамления знакомест и прочерков для незаполненных знакомест. Расположение и размеры Справки не должны изменяться.

8. В Справке заполняются все реквизиты и суммовые показатели, если иное не предусмотрено настоящим Порядком.

9. Наличие исправлений в Справке не допускается.

10. Каждому показателю Справки соответствует одно поле, состоящее из определенного количества знакомест. В каждом поле указывается только один показатель.

Исключение составляют показатели, значением которых являются дата или десятичная дробь. Для десятичной дроби используются два поля, разделенные знаком "." (точка). Первое поле соответствует целой части десятичной дроби, второе - дробной части десятичной дроби.

11. Заполнение полей Справки значениями текстовых, числовых, кодовых показателей осуществляется слева направо начиная с первого (левого) знакоместа.

12. Показателям, выраженным в денежных единицах, соответствуют два поля, разделенные знаком "." (точка). Первое поле соответствует значению показателя, состоящее из целых денежных единиц, во втором - из части соответствующей денежной единицы.

13. Для указания даты используются по порядку три поля: день (поле из двух знакомест), месяц (поле из двух знакомест) и год (поле из четырех знакомест), разделенные знаком "." ("точка").

14. Все значения стоимостных показателей указываются в рублях и копейках.

В случае если знакомест для указания дробной части больше, чем цифр, то в свободных знакоместах соответствующего поля ставится прочерк. Например, сумма расходов на уплату пенсионных взносов заполняется по формату: 13 знакомест для целой части и 2 знакоместа для дробной части и, соответственно, при сумме расходов на уплату пенсионных взносов "1234356.50" они указываются "1234356------.50".

15. В поле "ИНН" в верхней части каждой страницы Справки указывается идентификационный номер налогоплательщика (далее - ИНН) Фонда.

16. В поле "КПП" в верхней части каждой заполняемой страницы Справки указывается код причины постановки на учет (КПП) по месту нахождения Фонда (месту нахождения обособленного подразделения Фонда).

17. После заполнения необходимых листов Справки проставляется сквозная нумерация страниц в поле "Стр.", расположенном в верхней части каждой страницы.

18. В поле "Номер справки" указывается уникальный порядковый номер Справки, присваиваемый Фондом в системе внутреннего учета за соответствующий налоговый период (год), в отношении каждого физического лица, обратившегося за выдачей соответствующей Справки, отдельно по каждому договору негосударственного пенсионного обеспечения.

Порядковый номер Справки должен содержать только числовое значение.

В случае заполнения корректирующей Справки поле "Номер справки" принимает такое же значение, что и в первичной Справке.

19. Поле "Номер корректировки" имеет сквозную нумерацию (например, "0--", "1--", "2--", ..., "10--" и так далее).

При заполнении Фондом Справки (корректирующей Справки) учитываются Справки, ранее выданные за соответствующий период, и сведения, представленные в отношении налогоплательщика за соответствующий период Фондом в налоговый орган в электронной форме, в порядке, предусмотренном абзацем первым пункта 3.1 статьи 221.1 Кодекса.

В случае заполнения Фондом Справки (корректирующей Справки) с точно соответствующими сведениями, представленными ранее в отношении налогоплательщика Фондом в налоговый орган в электронной форме, в поле "Номер корректировки" заполняется соответствующий номер корректировки, указанный при передаче соответствующих сведений в электронной форме в порядке, предусмотренном абзацем первым пункта 3.1 статьи 221.1 Кодекса.

При заполнении аннулирующей Справки указывается номер корректировки "999".

20. В поле "Отчетный год" указывается налоговый период (год), за который заполняется Справка, в котором осуществлялись соответствующие расходы на уплату пенсионных взносов.

21. В поле "Данные негосударственного пенсионного фонда:" указывается сокращенное наименование (в случае отсутствия - полное наименование) Фонда (обособленного подразделения Фонда). Содержательная часть наименования (его аббревиатура или название) располагается в начале строки.

22. В разделе "Данные физического лица (его супруга/супруги), уплатившего пенсионные взносы по договору негосударственного пенсионного обеспечения (далее - налогоплательщик):" заполняются персональные данные физического лица, обратившегося за выдачей Справки:

22.1. В полях "Фамилия", "Имя", "Отчество" указываются соответственно фамилия, имя и отчество (при наличии) полностью, без сокращений, в соответствии с документом, удостоверяющим личность физического лица.

22.2. В поле "ИНН" указывается ИНН физического лица (при наличии).

При заполнении поля "ИНН" поля "Код вида документа", "Серия и номер", "Дата выдачи" раздела "Сведения о документе, удостоверяющем личность" не заполняются.

22.3. В поле "Дата рождения" указывается день, месяц и год рождения физического лица в соответствии с документом, удостоверяющим личность физического лица (цифрами день, месяц, год в формате ДД.ММ.ГГГГ).

22.4. В поле "Код вида документа" указывается код вида документа в соответствии с приложением к настоящему Порядку.

22.5. В поле "Серия и номер" указывается серия и номер документа, удостоверяющего личность физического лица. Серия и номер документа отделяются пробелом.

22.6. В поле "Дата выдачи" указывается соответственно дата выдачи документа, удостоверяющего личность физического лица.

23. В поле "Налогоплательщик и лицо, в пользу которого заключен договор негосударственного пенсионного обеспечения, являются одним лицом:" указывается соответствующий признак:

0 - налогоплательщик и лицо, в пользу которого заключен договор негосударственного пенсионного обеспечения, не являются одним лицом;

1 - налогоплательщик и лицо, в пользу которого заключен договор негосударственного пенсионного обеспечения, являются одним лицом.

При указании признака "1" следующие поля раздела "Данные физического лица, в пользу которого заключен договор негосударственного пенсионного обеспечения:" не заполняются, страница 002 Справки не заполняется.

24. В разделе "Сведения о расходах на уплату пенсионных взносов" необходимые сведения заполняются в следующем порядке:

24.1. В поле "Дата договора" указывается дата заключения соответствующего договора.

24.2. В поле "Номер договора" указывается номер соответствующего договора.

24.3. В поле "Сумма расходов на уплату пенсионных взносов" указывается общая сумма произведенных расходов на уплату пенсионных взносов по соответствующему договору, согласованная супругами.

25. Общая сумма произведенных расходов на уплату пенсионных взносов по договору негосударственного пенсионного обеспечения указывается в Справке (в том числе в корректирующей Справке) нарастающим итогом за налоговый период (год).

26. В разделе "Достоверность и полноту сведений, указанных в настоящей справке, подтверждаю:" необходимые сведения заполняются в следующем порядке:

26.1. В полях "Фамилия", "Имя", "Отчество" указываются соответственно фамилия, имя и отчество (при наличии) сотрудника Фонда, заполняющего Справку для выдачи налогоплательщику.

26.2. В поле "Подпись" ставится подпись сотрудника Фонда, заполняющего Справку (заполняется на каждой странице Справки).

26.3. В поле "Дата" указывается день, месяц, год заполнения Справки (заполняется на каждой странице Справки).

27. Раздел "Зона QR-кода" может заполняться с использованием программного обеспечения, предусматривающего при распечатывании Справки вывод на странице Справки QR-кода, содержащего показатели Справки.

28. В разделе "Данные физического лица, в пользу которого заключен договор негосударственного пенсионного обеспечения:" заполняются персональные данные физического лица, в пользу которого заключен договор негосударственного пенсионного обеспечения:

28.1. В полях "Фамилия", "Имя", "Отчество" указываются соответственно фамилия, имя и отчество (при наличии) полностью, без сокращений и в соответствии с документом, удостоверяющим личность физического лица.

28.2. В поле "ИНН" указывается ИНН физического лица, в пользу которого заключен договор негосударственного пенсионного обеспечения (при наличии).

При заполнении поля "ИНН" поля "Код вида документа", "Серия и номер", "Дата выдачи" раздела "Сведения о документе, удостоверяющем личность" не заполняются.

28.3. В поле "Дата рождения" указывается день, месяц и год рождения физического лица в соответствии с документом, удостоверяющим личность физического лица цифрами день, месяц, год в формате ДД.ММ.ГГГГ).

28.4. В поле "Код вида документа" указывается код вида документа в соответствии с приложением к настоящему Порядку.

28.5. Поле "Серия и номер" заполняется с учетом положений подпункта 22.5 пункта 22 настоящего Порядка при наличии реквизитов в документе, удостоверяющем личность физического лица.

28.6. В поле "Дата выдачи" указывается дата выдачи документа, удостоверяющего личность физического лица.

Приложение
к Порядку заполнения формы справки
об уплате пенсионных взносов по договору
негосударственного пенсионного обеспечения
для представления в налоговый орган,
утвержденному приказом ФНС России
от 12.10.2023 N БВ-7-11/737@

КОДЫ ВИДОВ ДОКУМЕНТА

Код Наименование документа
21 Паспорт гражданина Российской Федерации
03 Свидетельство о рождении
07 Военный билет
08 Временное удостоверение, выданное взамен военного билета
10 Паспорт иностранного гражданина
11 Свидетельство о рассмотрении ходатайства о признании лица беженцем на территории Российской Федерации по существу
12 Вид на жительство в Российской Федерации
13 Удостоверение беженца
14 Временное удостоверение личности гражданина Российской Федерации
15 Разрешение на временное проживание в Российской Федерации
19 Свидетельство о предоставлении временного убежища на территории Российской Федерации
23 Свидетельство о рождении, выданное уполномоченным органом иностранного государства
24 Удостоверение личности военнослужащего Российской Федерации
27 Военный билет офицера запаса
91 Иные документы

Приложение N 3
к приказу ФНС России
от 12.10.2023 N БВ-7-11/737@

ФОРМАТ ПРЕДСТАВЛЕНИЯ В НАЛОГОВЫЙ ОРГАН НЕГОСУДАРСТВЕННЫМ ПЕНСИОННЫМ ФОНДОМ СВЕДЕНИЙ О ФАКТИЧЕСКИХ РАСХОДАХ НАЛОГОПЛАТЕЛЬЩИКА НА УПЛАТУ ПЕНСИОННЫХ ВЗНОСОВ ПО ДОГОВОРУ НЕГОСУДАРСТВЕННОГО ПЕНСИОННОГО ОБЕСПЕЧЕНИЯ, НЕОБХОДИМЫХ ДЛЯ ПРЕДОСТАВЛЕНИЯ СОЦИАЛЬНОГО НАЛОГОВОГО ВЫЧЕТА ПО НАЛОГУ НА ДОХОДЫ ФИЗИЧЕСКИХ ЛИЦ, В ЭЛЕКТРОННОЙ ФОРМЕ

I. ОБЩИЕ СВЕДЕНИЯ

1. Настоящий формат описывает требования к XML-файлам (далее - файл обмена) передачи в налоговые органы негосударственным пенсионным фондом сведений о фактических расходах налогоплательщика на уплату пенсионных взносов по договору негосударственного пенсионного обеспечения, необходимых для предоставления социального налогового вычета по налогу на доходы физических лиц, в электронной форме.

2. Номер версии настоящего формата 5.01, часть CCLXXIX.

II. ОПИСАНИЕ ФАЙЛА ОБМЕНА

3. Имя файла обмена должно иметь следующий вид:

R_T_A_K_O_GGGGMMDD_N, где:

R_T - префикс, принимающий значение UT_SVOPLPENS;

A_K - идентификатор получателя информации, где: A - идентификатор получателя, которому направляется файл обмена, K - идентификатор конечного получателя, для которого предназначена информация из данного файла обмена. Передача файла от отправителя к конечному получателю (K) может осуществляться в несколько этапов через другие налоговые органы, осуществляющие передачу файла на промежуточных этапах, которые обозначаются идентификатором A. В случае передачи файла от отправителя к конечному получателю при отсутствии налоговых органов, осуществляющих передачу на промежуточных этапах, значения идентификаторов A и K совпадают. Каждый из идентификаторов (A и K) имеет вид для налоговых органов - четырехразрядный код налогового органа;

O - идентификатор отправителя информации, имеет вид:

для организаций - девятнадцатиразрядный код (идентификационный номер налогоплательщика (далее - ИНН) и код причины постановки на учет (далее - КПП) организации (обособленного подразделения);

для физических лиц - двенадцатиразрядный код (ИНН физического лица, при наличии. При отсутствии ИНН - последовательность из двенадцати нулей).

GGGG - год формирования передаваемого файла, MM - месяц, DD - день;

N - идентификационный номер файла. (Длина - от 1 до 36 знаков. Идентификационный номер файла должен обеспечивать уникальность файла).

Расширение имени файла - xml. Расширение имени файла может указываться как строчными, так и прописными буквами.

Параметры первой строки файла обмена

Первая строка XML-файла должна иметь следующий вид:

<?xml version="1.0" encoding="windows-1251"?>

Имя файла, содержащего XML-схему файла обмена, должно иметь следующий вид:

UT_SVOPLPENS_1_279_00_05_01_xx, где xx - номер версии схемы.

Расширение имени файла - xsd.

XML-схема файла обмена приводится отдельным файлом и размещается на официальном сайте Федеральной налоговой службы в информационно-телекоммуникационной сети "Интернет".

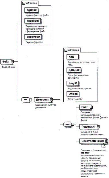
4. Логическая модель файла обмена представлена в виде диаграммы структуры файла обмена на рисунке 1 настоящего формата. Элементами логической модели файла обмена являются элементы и атрибуты XML-файла. Перечень структурных элементов логической модели файла обмена и сведения о них приведены в таблицах 4.1 - 4.10 настоящего формата.

Для каждого структурного элемента логической модели файла обмена приводятся следующие сведения:

наименование элемента. Приводится полное наименование элемента. В строке таблицы могут быть описаны несколько элементов, наименования которых разделены символом "|". Такая форма записи применяется при наличии в файле обмена только одного элемента из описанных в этой строке;

сокращенное наименование (код) элемента. Приводится сокращенное наименование элемента. Синтаксис сокращенного наименования должен удовлетворять спецификации XML;

признак типа элемента. Может принимать следующие значения: "С" - сложный элемент логической модели (содержит вложенные элементы), "П" - простой элемент логической модели, реализованный в виде элемента XML-файла, "А" - простой элемент логической модели, реализованный в виде атрибута элемента XML-файла. Простой элемент логической модели не содержит вложенные элементы;

формат элемента. Формат элемента представляется следующими условными обозначениями: T - символьная строка; N - числовое значение (целое или дробное).

Формат символьной строки указывается в виде T(n-k) или T(=k), где: n - минимальное количество знаков, k - максимальное количество знаков, символ "-" - разделитель, символ "=" означает фиксированное количество знаков в строке. В случае если минимальное количество знаков равно 0, формат имеет вид T(0-k). В случае если максимальное количество знаков не ограничено, формат имеет вид T(n-).

Формат числового значения указывается в виде N(m.k), где: m - максимальное количество знаков в числе, включая знак (для отрицательного числа), целую и дробную часть числа без разделяющей десятичной точки, k - максимальное число знаков дробной части числа. Если число знаков дробной части числа равно 0 (то есть число целое), то формат числового значения имеет вид N(m).

Для простых элементов, являющихся базовыми в XML, таких как элемент с типом "date", поле "Формат элемента" не заполняется. Для таких элементов в поле "Дополнительная информация" указывается тип базового элемента;

признак обязательности элемента определяет обязательность наличия элемента (совокупности наименования элемента и его значения) в файле обмена. Признак обязательности элемента может принимать следующие значения: "О" - наличие элемента в файле обмена обязательно; "Н" - наличие элемента в файле обмена необязательно, то есть элемент может отсутствовать. Если элемент принимает ограниченный перечень значений (по классификатору, кодовому словарю), то признак обязательности элемента дополняется символом "К". В случае если количество реализаций элемента может быть более одной, то признак обязательности элемента дополняется символом "М".

К вышеперечисленным признакам обязательности элемента может добавляться значение "У" в случае описания в XML-схеме условий, предъявляемых к элементу в файле обмена, описанных в графе "Дополнительная информация";

дополнительная информация содержит, при необходимости, требования к элементу файла обмена, не указанные ранее. Для сложных элементов указывается ссылка на таблицу, в которой описывается состав данного элемента. Для элементов, принимающих ограниченный перечень значений из классификатора (кодового словаря), указывается соответствующее наименование классификатора (кодового словаря) или приводится перечень возможных значений. Для классификатора (кодового словаря) может указываться ссылка на его местонахождение. Для элементов, использующих пользовательский тип данных, указывается наименование типового элемента.

Рисунок 1. Диаграмма структуры файла обмена

Таблица 4.1

Файл обмена (Файл)

Наименование элемента Сокращенное наименование (код) элемента Признак типа элемента Формат элемента Признак обязательности элемента Дополнительная информация
Идентификатор файла ИдФайл А T(1-255) ОУ Содержит (повторяет) имя сформированного файла (без расширения)
Версия программы, с помощью которой сформирован файл ВерсПрог А T(1-40) О  
Версия формата ВерсФорм А T(1-5) О Принимает значение: 5.01
Состав и структура документа Документ С   О Состав элемента представлен в таблице 4.2

Таблица 4.2

Состав и структура документа (Документ)

Наименование элемента Сокращенное наименование (код) элемента Признак типа элемента Формат элемента Признак обязательности элемента Дополнительная информация
Код формы отчетности по КНД КНД А T(=7) ОК Типовой элемент <КНДТип>.
Принимает значение: 1184044
Дата формирования документа ДатаДок А T(=10) О Типовой элемент <ДатаТип>.
Дата в формате ДД.ММ.ГГГГ
Код налогового органа КодНО А T(=4) ОК Типовой элемент <СОНОТип>
Отчетный год ОтчГод А   О Типовой элемент <xs:gYear>.
Год в формате ГГГГ
Сведения о негосударственном пенсионном фонде (далее - Фонд) СвНП С   О Состав элемента представлен в таблице 4.3
Сведения о лице, подписавшем документ Подписант С   О Состав элемента представлен в таблице 4.5
Сведения о фактических расходах налогоплательщика на уплату пенсионных взносов по договору негосударственного пенсионного обеспечения, необходимых для предоставления социального налогового вычета по налогу на доходы физических лиц СведУплПенсВзн С   ОМ Состав элемента представлен в таблице 4.7

Таблица 4.3

Сведения о негосударственном пенсионном фонде (СвНП)

Наименование элемента Сокращенное наименование (код) элемента Признак типа элемента Формат элемента Признак обязательности элемента Дополнительная информация
Фонд НПЮЛ С   О Состав элемента представлен в таблице 4.4

Таблица 4.4

Фонд (НПЮЛ)

Наименование элемента Сокращенное наименование (код) элемента Признак типа элемента Формат элемента Признак обязательности элемента Дополнительная информация
Наименование организации НаимОрг А T(1-1000) О  
ИНН организации ИННЮЛ А T(=10) О Типовой элемент <ИННЮЛТип>
КПП КПП А T(=9) О Типовой элемент <КППТип>

Таблица 4.5

Сведения о лице, подписавшем документ (Подписант)

Наименование элемента Сокращенное наименование (код) элемента Признак типа элемента Формат элемента Признак обязательности элемента Дополнительная информация
Признак лица, подписавшего документ ПрПодп А T(=1) ОК Принимает значение:
1 - руководитель фонда |
2 - представитель фонда
Фамилия, имя, отчество (при наличии) ФИО С   О Типовой элемент <ФИОТип>.
Состав элемента представлен в таблице 4.10
Сведения о представителе организации СвПред С   НУ Состав элемента представлен в таблице 4.6.
Элемент обязателен для <ПрПодп>=2

Таблица 4.6

Сведения о представителе организации (СвПред)

Наименование элемента Сокращенное наименование (код) элемента Признак типа элемента Формат элемента Признак обязательности элемента Дополнительная информация
Наименование документа, подтверждающего полномочия представителя НаимДок А T(1-120) О Для доверенности, совершенной в электронной форме, необходимо указывать GUID доверенности

Таблица 4.7

Сведения о фактических расходах налогоплательщика на уплату пенсионных взносов по договору негосударственного пенсионного обеспечения, необходимых для предоставления социального налогового вычета по налогу на доходы физических лиц (СведУплПенсВзн)

Наименование элемента Сокращенное наименование (код) элемента Признак типа элемента Формат элемента Признак обязательности элемента Дополнительная информация
Номер сведений НомерСвед А T(1-12) О Содержит только числовые символы.
Указывается уникальный порядковый номер сведений, присваиваемый Фондом в системе внутреннего учета за соответствующий налоговый период (год), в отношении каждого лица, обратившегося за представлением сведений в налоговый орган в электронной форме, отдельно по каждому договору негосударственного пенсионного обеспечения.
Номер корректировки НомКорр А N(3) О Принимает значение:
0 - первичный документ,
1 - 998 - номер корректировки для корректирующего документа,
999 - при представлении аннулирующих сведений
Показатель имеет сквозную нумерацию. В случае выдачи ранее физическому лицу (его супругу/супруге), уплатившему соответствующие пенсионные взносы за соответствующий налоговый период (год) негосударственным пенсионным фондом Справки об уплате пенсионных взносов по договору негосударственного пенсионного обеспечения для представления в налоговый орган (далее - Справка), указывается последовательно соответствующий номер корректировки.
В случае представления сведений с точно соответствующими сведениями, указанными в Справке, заполняется соответствующий номер корректировки, указанный в Справке.
Налогоплательщик и лицо, в пользу которого заключен договор негосударственного пенсионного обеспечения, являются одним лицом ПрВыгодопр А T(=1) ОК Принимает значение:
0 - нет |
1 - да
Дата договора ДатаДоговор А T(=10) О Типовой элемент <ДатаТип>.
Дата в формате ДД.ММ.ГГГГ
Номер договора НомерДоговор А T(1-40) О  
Сумма расходов на уплату пенсионных взносов СуммаРасх А N(15.2) О Указывается сумма расходов нарастающим итогом с начала налогового периода
Данные физического лица (его супруга/супруги), уплатившего пенсионные взносы по договору негосударственного пенсионного обеспечения (его супруга/супруги)
(далее - налогоплательщик)
НППлатПенсВзн С   О Типовой элемент <ДанФИОТип>.
Состав элемента представлен в таблице 4.8
Данные физического лица, в пользу которого заключен договор негосударственного пенсионного обеспечения Выгодопр С   НУ Типовой элемент <ДанФИОТип>.
Состав элемента представлен в таблице 4.8.
Элемент обязателен при <ПрВыгодопр>=0 и не заполняется при <ПрВыгодопр>=1

Таблица 4.8

Данные физического лица (ДанФИОТип)

Наименование элемента Сокращенное наименование (код) элемента Признак типа элемента Формат элемента Признак обязательности элемента Дополнительная информация
ИНН ИНН А T(=12) Н Типовой элемент <ИННФЛТип>
Дата рождения ДатаРожд А T(=10) О Типовой элемент <ДатаТип>.
Дата в формате ДД.ММ.ГГГГ
Фамилия, имя, отчество (при наличии) физического лица ФИО С   О Типовой элемент <ФИОТип>.
Состав элемента представлен в таблице 4.10
Сведения о документе, удостоверяющем личность СведДок С   НУ Элемент обязателен при отсутствии элемента <ИНН>.
Состав элемента представлен в таблице 4.9

Таблица 4.9

Сведения о документе, удостоверяющем личность (СведДок)

Наименование элемента Сокращенное наименование (код) элемента Признак типа элемента Формат элемента Признак обязательности элемента Дополнительная информация
Код вида документа КодВидДок А T(=2) ОК Принимает значение:
21 - Паспорт гражданина Российской Федерации |
03 - Свидетельство о рождении |
07 - Военный билет |
08 - Временное удостоверение, выданное взамен военного билета |
10 - Паспорт иностранного гражданина |
11 - Свидетельство о рассмотрении ходатайства о признании лица беженцем на территории Российской Федерации по существу |
12 - Вид на жительство в Российской Федерации |
13 - Удостоверение беженца |
14 - Временное удостоверение личности гражданина Российской Федерации |
15 - Разрешение на временное проживание в Российской Федерации |
19 - Свидетельство о предоставлении временного убежища на территории Российской Федерации |
23 - Свидетельство о рождении, выданное уполномоченным органом иностранного государства|
24 - Удостоверение личности военнослужащего Российской Федерации |
27 - Военный билет офицера запаса |
91 - Иные документы
Серия и номер СерНомДок А T(1-25) О  
Дата выдачи ДатаДок А T(=10) О Типовой элемент <ДатаТип>.
Дата в формате ДД.ММ.ГГГГ

Таблица 4.10

Фамилия, имя, отчество (ФИОТип)

Наименование элемента Сокращенное наименование (код) элемента Признак типа элемента Формат элемента Признак обязательности элемента Дополнительная информация
Фамилия Фамилия А T(1-60) О  
Имя Имя А T(1-60) О  
Отчество Отчество А T(1-60) Н  

Приложение N 4
к приказу ФНС России
от 12.10.2023 N БВ-7-11/737@

ПОРЯДОК ПРЕДСТАВЛЕНИЯ В НАЛОГОВЫЙ ОРГАН НЕГОСУДАРСТВЕННЫМ ПЕНСИОННЫМ ФОНДОМ СВЕДЕНИЙ О ФАКТИЧЕСКИХ РАСХОДАХ НАЛОГОПЛАТЕЛЬЩИКА НА УПЛАТУ ПЕНСИОННЫХ ВЗНОСОВ ПО ДОГОВОРУ НЕГОСУДАРСТВЕННОГО ПЕНСИОННОГО ОБЕСПЕЧЕНИЯ, НЕОБХОДИМЫХ ДЛЯ ПРЕДОСТАВЛЕНИЯ СОЦИАЛЬНОГО НАЛОГОВОГО ВЫЧЕТА ПО НАЛОГУ НА ДОХОДЫ ФИЗИЧЕСКИХ ЛИЦ, В ЭЛЕКТРОННОЙ ФОРМЕ

1. Настоящий порядок определяет порядок представления в налоговый орган негосударственными пенсионными фондами (далее - Фонд), имеющими соответствующие лицензии, выданные в соответствии с законодательством Российской Федерации, сведений о фактических расходах налогоплательщика на уплату пенсионных взносов по договору негосударственного пенсионного обеспечения, необходимых для предоставления социального налогового вычета по налогу на доходы физических лиц, предусмотренного подпунктом 4 пункта 1 статьи 219 Налогового кодекса Российской Федерации (далее - Кодекс), в электронной форме (далее - Сведения).

2. Сведения представляются в налоговый орган в электронной форме на основании заявления физического лица (его супруга/супруги), непосредственно уплатившего пенсионные взносы (далее - налогоплательщик), Фондом, в котором были понесены соответствующие расходы на уплату пенсионных взносов, при наличии у указанного Фонда технической возможности, а также при соблюдении условий, указанных в абзаце втором подпункта 4 пункта 1 статьи 219 Кодекса.

3. Сведения должны быть представлены в течение 30 календарных дней после дня подачи заявления налогоплательщика за запрашиваемый налоговый период (год) (как за текущий, так и по итогам налогового периода), в котором осуществлялись соответствующие расходы на уплату пенсионных взносов.

4. Представление Сведений в отношении одних и тех же понесенных расходов на уплату пенсионных взносов одновременно налогоплательщику и его супругу (супруге) не допускается.

5. В случае обращения налогоплательщика к Фонду для представления в налоговый орган сведений об уплате пенсионных взносов по договору (договорам) негосударственного пенсионного обеспечения, заключенному (заключенным) с Фондом в свою пользу и (или) в пользу членов семьи и (или) близких родственников в соответствии с Семейным кодексом Российской Федерации (супругов, родителей и детей, в том числе усыновителей и усыновленных, дедушки, бабушки и внуков, полнородных и неполнородных (имеющих общих отца или мать) братьев и сестер), детей-инвалидов, находящихся под опекой (попечительством), для предоставления социального налогового вычета, предусмотренного подпунктом 4 пункта 1 статьи 219 Кодекса, в порядке, предусмотренном абзацем первым пункта 3.1 статьи 221.1 Кодекса, Сведения представляются в налоговый орган по каждому физическому лицу, в пользу которого заключен договор негосударственного пенсионного обеспечения, по каждому такому договору.

6. При представлении Сведений в электронной форме (в том числе корректирующих) учитываются Справки об уплате пенсионных взносов по договору негосударственного пенсионного обеспечения для представления в налоговый орган, выданные Фондом за налоговый период (год), в котором уплачивались пенсионные взносы, налогоплательщику на бумажном носителе.

7. Сведения представляются в налоговый орган по месту нахождения Фонда (обособленного подразделения Фонда).

8. Представление Фондом в налоговый орган Сведений осуществляется в электронной форме по телекоммуникационным каналам связи с применением усиленной квалифицированной электронной подписи в порядке, установленном приказом ФНС России от 16.07.2020 N ЕД-7-2/448@ "Об утверждении Порядка направления и получения документов, предусмотренных Налоговым кодексом Российской Федерации и используемых налоговыми органами при реализации своих полномочий в отношениях, регулируемых законодательством о налогах и сборах, а также представления документов по требованию налогового органа в электронной форме по телекоммуникационным каналам связи" (зарегистрирован Министерством юстиции Российской Федерации 19.08.2020, регистрационный N 59335) с изменениями, внесенными приказами ФНС России от 23.10.2020 N ЕД-7-15/772@ (зарегистрирован Министерством юстиции Российской Федерации 01.12.2020, регистрационный N 61185), от 07.09.2021 N ЕД-7-8/795@ (зарегистрирован Министерством юстиции Российской Федерации 19.10.2021, регистрационный N 65470), от 23.12.2022 N ЕД-7-21/1250@ (зарегистрирован Министерством юстиции Российской Федерации 08.02.2023, регистрационный N 72283).