Письмо ФНС РФ от 06.12.2023 N БС-4-11/15314@

"Об утверждении приказов и направлении рекомендуемых документов"

ФЕДЕРАЛЬНАЯ НАЛОГОВАЯ СЛУЖБА

ПИСЬМО
от 6 декабря 2023 г. N БС-4-11/15314@

ОБ УТВЕРЖДЕНИИ ПРИКАЗОВ И НАПРАВЛЕНИИ РЕКОМЕНДУЕМЫХ ДОКУМЕНТОВ

Федеральная налоговая служба сообщает, что с 1 января 2024 года вступают в силу положения, введенные Федеральным законом от 31.07.2023 N 389-ФЗ "О внесении изменений в части первую и вторую Налогового кодекса Российской Федерации, отдельные законодательные акты Российской Федерации и о приостановлении действия абзаца второго пункта 1 статьи 78 части первой Налогового кодекса Российской Федерации" (далее - Федеральный закон), в части порядка предоставления социальных налоговых вычетов по налогу на доходы физических лиц по расходам, связанным с медицинскими и образовательными услугами, добровольным медицинским страхованием, негосударственным пенсионным обеспечением, добровольным пенсионным страхованием и добровольным страхованием жизни, а также с физкультурно-оздоровительными услугами.

Данный Федеральный закон предполагает введение унифицированных документов, подтверждающих фактические расходы налогоплательщиков-физических лиц на соответствующие медицинские, образовательные и другие оказанные услуги (на уплату страховых (пенсионных) взносов), заменяющих все действующие в настоящее время подтверждающие право на социальные налоговые вычеты документы, и выдаваемых налогоплательщикам организациями и индивидуальными предпринимателями, осуществляющими образовательную деятельность, организациями и индивидуальными предпринимателями, осуществляющими медицинскую деятельность, страховыми организациями, негосударственными пенсионными фондами, а также физкультурно-спортивными организациями и индивидуальными предпринимателями, осуществляющими деятельность в области физической культуры и спорта в качестве основного вида деятельности.

Также Федеральным законом предусматривается возможность представления соответствующих сведений, подтверждающих фактические расходы налогоплательщиков на оплату услуг (уплату страховых (пенсионных) взносов), в налоговый орган непосредственно указанными организациями, индивидуальными предпринимателями, негосударственными пенсионными фондами в электронной форме, по телекоммуникационным каналам связи с применением усиленной квалифицированной электронной подписи - при наличии у них технической возможности на такое взаимодействие с налоговыми органами.

Соответствующие изменения внесены в статьи 219 и 221.1 Налогового кодекса Российской Федерации и применяются к расходам налогоплательщиков, понесенным с 1 января 2024 года.

Таким образом, данные сведения уже в 2024 году будут использоваться для подтверждения права налогоплательщиков на соответствующие социальные налоговые вычеты для получения их в течение налогового периода (2024 года) у работодателя, а с 1 января 2025 года по расходам граждан, произведенным в 2024 году, в рамках упрощенного порядка предоставления социальных налоговых вычетов и налоговой декларации по налогу на доходы физических лиц (форма 3-НДФЛ) за истекший налоговый период (2024 год).

В целях реализации данных изменений утверждены и размещены на сайте ФНС России соответствующие приказы ФНС России

- https://www.nalog.gov.ru/rn77/about_fts/docs/14110792/

- https://www.nalog.gov.ru/rn77/about_fts/docs/14112940/

- https://www.nalog.gov.ru/rn77/about_fts/docs/14112778/

- https://www.nalog.gov.ru/rn77/about_fts/docs/14112652/

- https://www.nalog.gov.ru/rn77/about_fts/docs/14112883/.

Одновременно ФНС России направляет для сведения и использования в работе следующие рекомендуемые документы, используемые с 01.01.2024 в рамках процедуры предоставления социальных налоговых вычетов:

форматы представления справок об оплате соответствующих услуг (уплате страховых (пенсионных) взносов) для представления в налоговый орган в электронной форме и XSD-схемы к ним;

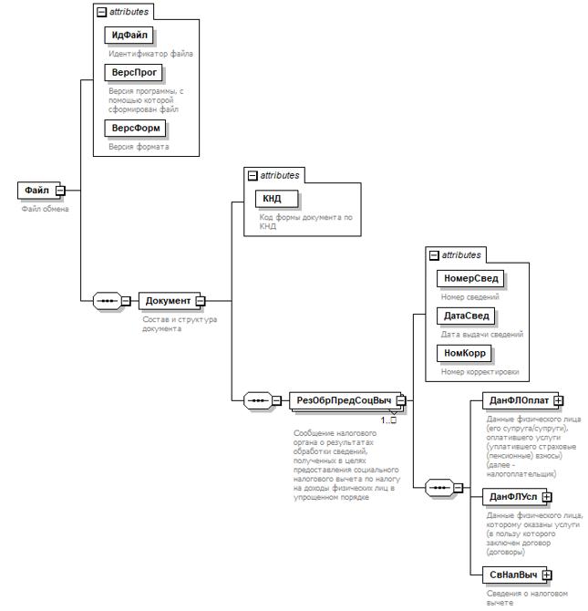
форма сообщения налогового органа о результатах обработки сведений, полученных в целях предоставления социального налогового вычета по налогу на доходы физических лиц в упрощенном порядке, в электронной форме (форма по КНД 1184048);

формат передачи сообщения налогового органа о результатах обработки сведений, полученных в целях предоставления социального налогового вычета по налогу на доходы физических лиц в упрощенном порядке, в электронной форме и XSD-схема к нему;

бланки журналов сформированных справок (сведений) об оплате соответствующих услуг (уплате страховых (пенсионных) взносов) для представления в налоговый орган, для использования организациями и индивидуальными предпринимателями, оказывающими соответствующие услуги.

УФНС России по субъектам Российской Федерации необходимо довести настоящее письмо и приложения к нему до нижестоящих налоговых органов.

Приложение: Рекомендуемые документы

Действительный
государственный советник
Российской Федерации
2 класса
С.Л. БОНДАРЧУК

Приложение N 1
к письму ФНС России
от "__" _____ 2023 г. N ____

Форма по КНД 1115139

Код налогового органа <1>

ЖУРНАЛ
СФОРМИРОВАННЫХ СПРАВОК (СВЕДЕНИЙ) ОБ ОПЛАТЕ МЕДИЦИНСКИХ УСЛУГ ДЛЯ ПРЕДСТАВЛЕНИЯ В НАЛОГОВЫЙ ОРГАН
за ____ год

Данные медицинской организации/индивидуального предпринимателя, осуществляющего медицинскую деятельность:

ИНН

КПП <2>

Наименование организации/Фамилия, имя, отчество <3> индивидуального предпринимателя

N п/п Номер справки (сведения) Номер корректировки Налогоплательщик Признак Пациент <5> Сумма расходов Фамилия, имя, отчество <3> выдавшего справку Дата формирования Статус <6>
Фамилия, имя, отчество <3> ИНН <4> Дата рождения Код вида документа Серия, номер Дата выдачи Фамилия, имя, отчество <3> ИНН <4> Дата рождения Код вида документа Серия, номер Дата выдачи По коду услуги <1> По коду услуги <2>
1 2 3 4 5 6 7 8 9 10 11 12 13 14 15 16 17 18 19 20 21
                                         

<1> Указывается код налогового органа по месту нахождения организации (месту нахождения обособленного подразделения организации) либо по месту жительства индивидуального предпринимателя.

<2> Указывается код причины постановки на учет, присвоенный налоговым органом по месту нахождения организации либо (месту нахождения обособленного подразделения организации).

<3> Отчество указывается при наличии.

<4> ИНН указывается при наличии.

<5> Заполняется, если налогоплательщик не является пациентом (по графе 10 значение 0).

<6> Указывается "Бумажный носитель" или имя файла в формате передачи данных в электронной форме в зависимости от способа формирования сведения.

Приложение N
к письму ФНС России
от "__" _____ 2023 г. N ____

ФОРМАТ ПРЕДСТАВЛЕНИЯ СПРАВКИ ОБ ОПЛАТЕ МЕДИЦИНСКИХ УСЛУГ ДЛЯ ПРЕДСТАВЛЕНИЯ В НАЛОГОВЫЙ ОРГАН В ЭЛЕКТРОННОЙ ФОРМЕ

I. ОБЩИЕ СВЕДЕНИЯ

1. Настоящий формат описывает требования к XML-файлам (далее - файл обмена) передачи в налоговый органы справки об оплате медицинских услуг для представления в налоговый орган (далее - Справка) в электронной форме.

2. Номер версии настоящего формата 5.01, часть CCLXIX.

II. ОПИСАНИЕ ФАЙЛА ОБМЕНА

3. Имя файла обмена должно иметь следующий вид:

R_Т_A_K_О_GGGGMMDD_N, где:

R_Т - префикс, принимающий значение UT_SPROPLMEDUSL;

A_K - идентификатор получателя информации, где: A - идентификатор получателя, которому направляется файл обмена, K - идентификатор конечного получателя, для которого предназначена информация из данного файла обмена. Передача файла от отправителя к конечному получателю (K) может осуществляться в несколько этапов через другие налоговые органы, осуществляющие передачу файла на промежуточных этапах, которые обозначаются идентификатором А. В случае передачи файла от отправителя к конечному получателю при отсутствии налоговых органов, осуществляющих передачу на промежуточных этапах, значения идентификаторов А и K совпадают. Каждый из идентификаторов (A и K) имеет вид для налоговых органов - четырехразрядный код налогового органа;

О - идентификатор отправителя информации, имеет вид:

для организаций - девятнадцатиразрядный код (идентификационный номер налогоплательщика (далее - ИНН) и код причины постановки на учет (далее - КПП) организации (обособленного подразделения);

для физических лиц - двенадцатиразрядный код (ИНН физического лица, при наличии. При отсутствии ИНН - последовательность из двенадцати нулей).

GGGG - год формирования передаваемого файла, MM - месяц, DD - день;

N - идентификационный номер файла. (Длина - от 1 до 36 знаков. Идентификационный номер файла должен обеспечивать уникальность файла).

Расширение имени файла - XML. Расширение имени файла может указываться как строчными, так и прописными буквами.

Параметры первой строки файла обмена

Первая строка XML-файла должна иметь следующий вид:

<?xml version ="1.0" encoding ="windows-1251"?>

Имя файла, содержащего XML-схему файла обмена, должно иметь следующий вид:

UT_SPROPLMEDUSL_1_269_00_05_01_xx, где xx - номер версии схемы.

Расширение имени файла - xsd.

XML-схема файла обмена приводится отдельным файлом и размещается на официальном сайте Федеральной налоговой службы в информационно-телекоммуникационной сети "Интернет".

4. Логическая модель файла обмена представлена в виде диаграммы структуры файла обмена на рисунке 1 настоящего формата. Элементами логической модели файла обмена являются элементы и атрибуты XML-файла. Перечень структурных элементов логической модели файла обмена и сведения о них приведены в таблицах 4.1 - 4.10 настоящего формата.

Для каждого структурного элемента логической модели файла обмена приводятся следующие сведения:

наименование элемента. Приводится полное наименование элемента. В строке таблицы могут быть описаны несколько элементов, наименования которых разделены символом "|". Такая форма записи применяется при наличии в файле обмена только одного элемента из описанных в этой строке;

сокращенное наименование (код) элемента. Приводится сокращенное наименование элемента. Синтаксис сокращенного наименования должен удовлетворять спецификации XML;

признак типа элемента. Может принимать следующие значения: "С" - сложный элемент логической модели (содержит вложенные элементы), "П" - простой элемент логической модели, реализованный в виде элемента XML-файла, "А" - простой элемент логической модели, реализованный в виде атрибута элемента XML-файла. Простой элемент логической модели не содержит вложенные элементы;

формат элемента. Формат элемента представляется следующими условными обозначениями: Т - символьная строка; N - числовое значение (целое или дробное).

Формат символьной строки указывается в виде Т(n- k) или T(=k), где: n - минимальное количество знаков, k - максимальное количество знаков, символ "-" - разделитель, символ "=" означает фиксированное количество знаков в строке. В случае если минимальное количество знаков равно 0, формат имеет вид Т(0-k). В случае если максимальное количество знаков не ограничено, формат имеет вид Т(n-).

Формат числового значения указывается в виде N(m. k), где: m - максимальное количество знаков в числе, включая знак (для отрицательного числа), целую и дробную часть числа без разделяющей десятичной точки, k - максимальное число знаков дробной части числа. Если число знаков дробной части числа равно 0 (то есть число целое), то формат числового значения имеет вид N(m).

Для простых элементов, являющихся базовыми в XML, таких как элемент с типом "date", поле "Формат элемента" не заполняется. Для таких элементов в поле "Дополнительная информация" указывается тип базового элемента;

признак обязательности элемента определяет обязательность наличия элемента (совокупности наименования элемента и его значения) в файле обмена. Признак обязательности элемента может принимать следующие значения: "О" - наличие элемента в файле обмена обязательно; "Н" - наличие элемента в файле обмена необязательно, то есть элемент может отсутствовать. Если элемент принимает ограниченный перечень значений (по классификатору, кодовому словарю), то признак обязательности элемента дополняется символом "К". В случае если количество реализаций элемента может быть более одной, то признак обязательности элемента дополняется символом "М".

К вышеперечисленным признакам обязательности элемента может добавляться значение "У" в случае описания в XML-схеме условий, предъявляемых к элементу в файле обмена, описанных в графе "Дополнительная информация".

дополнительная информация содержит, при необходимости, требования к элементу файла обмена, не указанные ранее. Для сложных элементов указывается ссылка на таблицу, в которой описывается состав данного элемента. Для элементов, принимающих ограниченный перечень значений из классификатора (кодового словаря), указывается соответствующее наименование классификатора (кодового словаря) или приводится перечень возможных значений. Для классификатора (кодового словаря) может указываться ссылка на его местонахождение. Для элементов, использующих пользовательский тип данных, указывается наименование типового элемента.

Рисунок 1. Диаграмма структуры файла обмена

Таблица 4.1

Файл обмена (Файл)

Наименование элемента Сокращенное наименование (код) элемента Признак типа элемента Формат элемента Признак обязательности элемента Дополнительная информация
Идентификатор файла ИдФайл А T(1-255) ОУ Содержит (повторяет) имя сформированного файла (без расширения)
Версия программы, с помощью которой сформирован файл ВерсПрог А T(1-40) О  
Версия формата ВерсФорм А T(1-5) О Принимает значение: 5.01
Состав и структура документа Документ С   О Состав элемента представлен в таблице 4.2

Таблица 4.2

Состав и структура документа (Документ)

Наименование элемента Сокращенное наименование (код) элемента Признак типа элемента Формат элемента Признак обязательности элемента Дополнительная информация
Код формы отчетности по КНД КНД А T(=7) ОК Типовой элемент <КНДТип>.
Принимает значение: 1151156
Дата формирования документа ДатаДок А T(=10) О Типовой элемент <ДатаТип>.
Дата в формате ДД.ММ.ГГГГ
Отчетный год ОтчГод А   О Типовой элемент <xs:gYear>.
Год в формате ГГГГ
Сведения о налогоплательщике СвНП С   О Состав элемента представлен в таблице 4.3
Сведения о лице, подписавшем документ Подписант С   О Состав элемента представлен в таблице 4.6
Справка об оплате медицинских услуг для представления в налоговый орган СпрОплМедУсл С   О Состав элемента представлен в таблице 4.7

Таблица 4.3

Сведения о налогоплательщике (СвНП)

Наименование элемента Сокращенное наименование (код) элемента Признак типа элемента Формат элемента Признак обязательности элемента Дополнительная информация
Налогоплательщик - медицинская организация | НПЮЛ С   О Состав элемента представлен в таблице 4.4
Налогоплательщик - индивидуальный предприниматель, осуществляющий медицинскую деятельность НПИП С   О Состав элемента представлен в таблице 4.5

Таблица 4.4

Налогоплательщик - медицинская организация (НПЮЛ)

Наименование элемента Сокращенное наименование (код) элемента Признак типа элемента Формат элемента Признак обязательности элемента Дополнительная информация
Наименование медицинской организации НаимОрг А T(1-1000) О  
ИНН организации ИННЮЛ А T(=10) О Типовой элемент <ИННЮЛТип>
КПП КПП А T(=9) О Типовой элемент <КППТип>

Таблица 4.5

Налогоплательщик - индивидуальный предприниматель, осуществляющий медицинскую деятельность (НПИП)

Наименование элемента Сокращенное наименование (код) элемента Признак типа элемента Формат элемента Признак обязательности элемента Дополнительная информация
ИНН индивидуального предпринимателя ИННФЛ А T(=12) О Типовой элемент <ИННФЛТип>
Фамилия, имя, отчество (при наличии) индивидуального предпринимателя ФИО С   О Типовой элемент <ФИОТип>.
Состав элемента представлен в таблице 4.10

Таблица 4.6

Сведения о лице, подписавшем документ (Подписант)

Наименование элемента Сокращенное наименование (код) элемента Признак типа элемента Формат элемента Признак обязательности элемента Дополнительная информация
Фамилия, имя, отчество (при наличии) ФИО С   О Типовой элемент <ФИОТип>.
Состав элемента представлен в таблице 4.10

Таблица 4.7

Справка об оплате медицинских услуг для представления в налоговый орган (СпрОплМедУсл)

Наименование элемента Сокращенное наименование (код) элемента Признак типа элемента Формат элемента Признак обязательности элемента Дополнительная информация
Номер справки НомерСправ А T(1-12) О Содержит только числовые символы.
Указывается уникальный порядковый номер Справки, присваиваемый медицинской организацией (обособленным подразделением медицинской организации, индивидуальным предпринимателем, осуществляющим медицинскую деятельность) в системе внутреннего учета за соответствующий налоговый период (год), в отношении каждого лица, обратившегося за представлением Справки в налоговый орган в электронной форме, отдельно по каждому физическому лицу, которому непосредственно оказаны медицинские услуги
Номер корректировки НомКорр А N(3) О Принимает значение:
0 - первичный документ,
1 - 998 - номер корректировки для корректирующего документа,
999 - при выдаче аннулирующей Справки
Показатель имеет сквозную нумерацию.
В случае представления ранее в отношении физического лица, оплатившего соответствующую услугу (или его супругу/супруге) за соответствующий налоговый период (год) медицинской организацией (обособленным подразделением медицинской организации, индивидуальным предпринимателем, осуществляющим медицинскую деятельность) Сведений об оплате медицинских услуг, необходимых для предоставления социального налогового вычета, предусмотренного подпунктом 3 пункта 1 статьи 219 Налогового кодекса Российской Федерации, в электронной форме (далее - Сведения), указывается последовательно соответствующий номер корректировки.
В случае выдачи Справки с точно соответствующими данными, представленными в Сведениях, указывается соответствующий номер корректировки, указанный в Сведениях
Налогоплательщик и пациент являются одним лицом ПрПациент А T(=1) ОК Принимает значение:
0 - нет |
1 - да
Сумма расходов на оказанные медицинские услуги по коду услуги "1" СуммаКод1 А N(15.2) НУ Элемент обязателен при отсутствии элемента <СуммаКод2>.
Указывается сумма расходов нарастающим итогом с начала налогового периода
Сумма расходов на оказанные медицинские услуги по коду услуги "2" СуммаКод2 А N(15.2) НУ Элемент обязателен при отсутствии элемента <СуммаКод1>.
Указывается сумма расходов нарастающим итогом с начала налогового периода
Данные физического лица (его супруга/супруги), оплатившего медицинские услуги (далее - налогоплательщик) НППлатМедУсл С   О Типовой элемент <ДанФИОТип>.
Состав элемента представлен в таблице 4.8
Данные физического лица, которому оказаны медицинские услуги Пациент С   НУ Типовой элемент <ДанФИОТип>.
Состав элемента представлен в таблице 4.8.
Элемент обязателен при <ПрПациент>=0 и не заполняется при <ПрПациент>=1

Таблица 4.8

Данные физического лица (ДанФИОТип)

Наименование элемента Сокращенное наименование (код) элемента Признак типа элемента Формат элемента Признак обязательности элемента Дополнительная информация
ИНН ИНН А T(=12) Н Типовой элемент <ИННФЛТип>
Дата рождения ДатаРожд А T(=10) О Типовой элемент <ДатаТип>
Фамилия, имя, отчество (при наличии) ФИО С   О Типовой элемент <ФИОТип>.
Состав элемента представлен в таблице 4.10
Сведения о документе, удостоверяющем личность СведДок С   НУ Состав элемента представлен в таблице 4.9.
Элемент обязателен при отсутствии элемента <ИНН>

Таблица 4.9

Сведения о документе, удостоверяющем личность (СведДок)

Наименование элемента Сокращенное наименование (код) элемента Признак типа элемента Формат элемента Признак обязательности элемента Дополнительная информация
Код вида документа КодВидДок А T(=2) ОК Принимает значение:
21 - паспорт гражданина Российской Федерации |
03 - Свидетельство о рождении |
07 - Военный билет |
08 - Временное удостоверение, выданное взамен военного билета |
10 - Паспорт иностранного гражданина |
11 - Свидетельство о рассмотрении ходатайства о признании лица беженцем на территории Российской Федерации по существу |
12 - Вид на жительство в Российской Федерации |
13 - Удостоверение беженца |
14 - Временное удостоверение личности гражданина Российской Федерации |
15 - Разрешение на временное проживание в Российской Федерации |
19 - Свидетельство о предоставлении временного убежища на территории Российской Федерации |
23 - Свидетельство о рождении, выданное уполномоченным органом иностранного государства |
24 - Удостоверение личности военнослужащего Российской Федерации |
27 - Военный билет офицера запаса |
91 - Иные документы
Серия и номер СерНомДок А T(1-25) О  
Дата выдачи ДатаДок А T(=10) О Типовой элемент <ДатаТип>.
Дата в формате ДД.ММ.ГГГГ

Таблица 4.10

Фамилия, имя, отчество (ФИОТип)

Наименование элемента Сокращенное наименование (код) элемента Признак типа элемента Формат элемента Признак обязательности элемента Дополнительная информация
Фамилия Фамилия А T(1-60) О  
Имя Имя А T(1-60) О  
Отчество Отчество А T(1-60) Н  

Приложение N 2
к письму ФНС России
от "__" _____ 2023 г. N ____

Форма по КНД 1115140

Код налогового органа <1>

ЖУРНАЛ
СФОРМИРОВАННЫХ СПРАВОК (СВЕДЕНИЙ) ОБ УПЛАТЕ СТРАХОВЫХ ВЗНОСОВ ДЛЯ ПРЕДСТАВЛЕНИЯ В НАЛОГОВЫЙ ОРГАН
за ____ год

Данные страховой организации:

ИНН

КПП <2>

Наименование организации

N п/п Номер справки (сведения) Номер корректировки Налогоплательщик Признак Застрахованное лицо (лицо, в пользу которого заключен договор) <5> Договор Сумма расходов Фамилия, имя, отчество <3> выдавшего справку Дата формирования Статус <7>
Фамилия, имя, отчество <3> ИНН <4> Дата рождения Код вида документа Серия, номер Дата выдачи Фамилия, имя, отчество <3> ИНН <4> Дата рождения Код вида документа Серия, номер Дата выдачи Тип <6> Дата Номер
1 2 3 4 5 6 7 8 9 10 11 12 13 14 15 16 17 18 19 20 21 22 23
                                             

<1> Указывается код налогового органа по месту нахождения организации (месту нахождения обособленного подразделения организации).

<2> Указывается код причины постановки на учет, присвоенный налоговым органом по месту нахождения организации либо по месту нахождения обособленного подразделения организации.

<3> Отчество указывается при наличии.

<4> ИНН указывается при наличии.

<5> Заполняется, если налогоплательщик не является застрахованным физическим лицом (лицом, в пользу которого заключен договор добровольного пенсионного страхования и (или) добровольного страхования жизни) (по графе 10 значение 0).

<6> Указывается значение: 1-договор добровольного личного страхования, 2-договор добровольного пенсионного страхования, 3-договор добровольного страхования жизни

<7> Указывается "Бумажный носитель" или имя файла в формате передачи данных в электронной форме в зависимости от способа формирования сведения.

Приложение N
к письму ФНС России
от "__" _____ 2023 г. N ____

ФОРМАТ ПРЕДСТАВЛЕНИЯ СПРАВКИ ОБ УПЛАТЕ СТРАХОВЫХ ВЗНОСОВ ДЛЯ ПРЕДСТАВЛЕНИЯ В НАЛОГОВЫЙ ОРГАН В ЭЛЕКТРОННОЙ ФОРМЕ

I. ОБЩИЕ СВЕДЕНИЯ

1. Настоящий формат описывает требования к XML файлам (далее - файл обмена) передачи в налоговый органы справки об уплате страховых взносов для представления в налоговый орган (далее - Справка) в электронной форме.

2. Номер версии настоящего формата 5.01, часть CCLXXII.

II. ОПИСАНИЕ ФАЙЛА ОБМЕНА

3. Имя файла обмена должно иметь следующий вид:

R_Т_A_K_О_GGGGMMDD_N, где:

R_Т - префикс, принимающий значение UT_SPROPLSTRVZN;

A_K - идентификатор получателя информации, где: A - идентификатор получателя, которому направляется файл обмена, K - идентификатор конечного получателя, для которого предназначена информация из данного файла обмена. Передача файла от отправителя к конечному получателю (K) может осуществляться в несколько этапов через другие налоговые органы, осуществляющие передачу файла на промежуточных этапах, которые обозначаются идентификатором А. В случае передачи файла от отправителя к конечному получателю при отсутствии налоговых органов, осуществляющих передачу на промежуточных этапах, значения идентификаторов А и K совпадают. Каждый из идентификаторов (A и K) имеет вид для налоговых органов - четырехразрядный код налогового органа;

О - идентификатор отправителя информации, имеет вид:

для организаций - девятнадцатиразрядный код (идентификационный номер налогоплательщика (далее - ИНН) и код причины постановки на учет (далее - КПП) организации (обособленного подразделения);

для физических лиц - двенадцатиразрядный код (ИНН физического лица, при наличии. При отсутствии ИНН - последовательность из двенадцати нулей).

GGGG - год формирования передаваемого файла, MM - месяц, DD - день;

N - идентификационный номер файла. (Длина - от 1 до 36 знаков. Идентификационный номер файла должен обеспечивать уникальность файла).

Расширение имени файла - xml. Расширение имени файла может указываться как строчными, так и прописными буквами.

Параметры первой строки файла обмена

Первая строка XML файла должна иметь следующий вид:

<?xml version ="1.0" encoding ="windows-1251"?>

Имя файла, содержащего XML схему файла обмена, должно иметь следующий вид:

UT_SPROPLSTRVZN_1_272_00_05_01_xx, где xx - номер версии схемы.

Расширение имени файла - xsd.

XML схема файла обмена приводится отдельным файлом и размещается на официальном сайте Федеральной налоговой службы в информационно-телекоммуникационной сети "Интернет".

4. Логическая модель файла обмена представлена в виде диаграммы структуры файла обмена на рисунке 1 настоящего формата. Элементами логической модели файла обмена являются элементы и атрибуты XML файла. Перечень структурных элементов логической модели файла обмена и сведения о них приведены в таблицах 4.1 - 4.9 настоящего формата.

Для каждого структурного элемента логической модели файла обмена приводятся следующие сведения:

наименование элемента. Приводится полное наименование элемента. В строке таблицы могут быть описаны несколько элементов, наименования которых разделены символом "|". Такая форма записи применяется при наличии в файле обмена только одного элемента из описанных в этой строке;

сокращенное наименование (код) элемента. Приводится сокращенное наименование элемента. Синтаксис сокращенного наименования должен удовлетворять спецификации XML;

признак типа элемента. Может принимать следующие значения: "С" - сложный элемент логической модели (содержит вложенные элементы), "П" - простой элемент логической модели, реализованный в виде элемента XML файла, "А" - простой элемент логической модели, реализованный в виде атрибута элемента XML файла. Простой элемент логической модели не содержит вложенные элементы;

формат элемента. Формат элемента представляется следующими условными обозначениями: Т - символьная строка; N - числовое значение (целое или дробное).

Формат символьной строки указывается в виде Т(n-k) или T(=k), где: n - минимальное количество знаков, k - максимальное количество знаков, символ "-" - разделитель, символ "=" означает фиксированное количество знаков в строке. В случае, если минимальное количество знаков равно 0, формат имеет вид Т(0-k). В случае, если максимальное количество знаков неограничено, формат имеет вид Т(n-).

Формат числового значения указывается в виде N(m.k), где: m - максимальное количество знаков в числе, включая знак (для отрицательного числа), целую и дробную часть числа без разделяющей десятичной точки, k - максимальное число знаков дробной части числа. Если число знаков дробной части числа равно 0 (то есть число целое), то формат числового значения имеет вид N(m).

Для простых элементов, являющихся базовыми в XML, таких как, элемент с типом "date", поле "Формат элемента" не заполняется. Для таких элементов в поле "Дополнительная информация" указывается тип базового элемента;

признак обязательности элемента определяет обязательность наличия элемента (совокупности наименования элемента и его значения) в файле обмена. Признак обязательности элемента может принимать следующие значения: "О" - наличие элемента в файле обмена обязательно; "Н" - наличие элемента в файле обмена необязательно, то есть элемент может отсутствовать. Если элемент принимает ограниченный перечень значений (по классификатору, кодовому словарю), то признак обязательности элемента дополняется символом "К". В случае, если количество реализаций элемента может быть более одной, то признак обязательности элемента дополняется символом "М".

К вышеперечисленным признакам обязательности элемента может добавляться значение "У" в случае описания в XML схеме условий, предъявляемых к элементу в файле обмена, описанных в графе "Дополнительная информация".

дополнительная информация содержит, при необходимости, требования к элементу файла обмена, не указанные ранее. Для сложных элементов указывается ссылка на таблицу, в которой описывается состав данного элемента. Для элементов, принимающих ограниченный перечень значений из классификатора (кодового словаря), указывается соответствующее наименование классификатора (кодового словаря) или приводится перечень возможных значений. Для классификатора (кодового словаря) может указываться ссылка на его местонахождение. Для элементов, использующих пользовательский тип данных, указывается наименование типового элемента.

Рисунок 1. Диаграмма структуры файла обмена

Таблица 4.1

Файл обмена (Файл)

Наименование элемента Сокращенное наименование (код) элемента Признак типа элемента Формат элемента Признак обязательности элемента Дополнительная информация
Идентификатор файла ИдФайл А T(1-255) ОУ Содержит (повторяет) имя сформированного файла (без расширения)
Версия программы, с помощью которой сформирован файл ВерсПрог А T(1-40) О  
Версия формата ВерсФорм А T(1-5) О Принимает значение: 5.01
Состав и структура документа Документ С   О Состав элемента представлен в таблице 4.2

Таблица 4.2

Состав и структура документа (Документ)

Наименование элемента Сокращенное наименование (код) элемента Признак типа элемента Формат элемента Признак обязательности элемента Дополнительная информация
Код формы отчетности по КНД КНД А T(=7) ОК Типовой элемент <КНДТип>.
Принимает значение: 1151159
Дата формирования документа ДатаДок А T(=10) О Типовой элемент <ДатаТип>.
Дата в формате ДД.ММ.ГГГГ
Отчетный год ОтчГод А   О Типовой элемент <xs:gYear>.
Год в формате ГГГГ
Сведения о налогоплательщике СвНП С   О Состав элемента представлен в таблице 4.3
Сведения о лице, подписавшем документ Подписант С   О Состав элемента представлен в таблице 4.5
Справка об уплате страховых взносов для представления в налоговый орган СпрОплСтрВзн С   О Состав элемента представлен в таблице 4.6

Таблица 4.3

Сведения о налогоплательщике (СвНП)

Наименование элемента Сокращенное наименование (код) элемента Признак типа элемента Формат элемента Признак обязательности элемента Дополнительная информация
Налогоплательщик - страховая организация НПЮЛ С   О Состав элемента представлен в таблице 4.4

Таблица 4.4

Налогоплательщик - страховая организация (НПЮЛ)

Наименование элемента Сокращенное наименование (код) элемента Признак типа элемента Формат элемента Признак обязательности элемента Дополнительная информация
Наименование организации НаимОрг А T(1-1000) О  
ИНН организации ИННЮЛ А T(=10) О Типовой элемент <ИННЮЛТип>
КПП КПП А T(=9) О Типовой элемент <КППТип>

Таблица 4.5

Сведения о лице, подписавшем документ (Подписант)

Наименование элемента Сокращенное наименование (код) элемента Признак типа элемента Формат элемента Признак обязательности элемента Дополнительная информация
Фамилия, имя, отчество (при наличии) ФИО С   О Типовой элемент <ФИОТип>.
Состав элемента представлен в таблице 4.9

Таблица 4.6

Справка об уплате страховых взносов для представления в налоговый орган (СпрОплСтрВзн)

Наименование элемента Сокращенное наименование (код) элемента Признак типа элемента Формат элемента Признак обязательности элемента Дополнительная информация
Номер справки НомерСправ А T(1-12) О Содержит только числовые символы.
Указывается уникальный порядковый номер Справки, присваиваемый страховой организацией (обособленным подразделением страховой организации) в системе внутреннего учета за соответствующий налоговый период (год), в отношении каждого лица, обратившегося за представлением Справки в налоговый орган в электронной форме, отдельно по каждому по каждому застрахованному лицу (лицу, в пользу которого заключен договор добровольного пенсионного страхования и (или) добровольного страхования жизни), отдельно по каждому такому договору
Номер корректировки НомКорр А N(3) О Принимает значение:
0 - первичный документ,
1 - 998 - номер корректировки для корректирующего документа,
999 - при выдаче аннулирующей Справки
Показатель имеет сквозную нумерацию.
В случае представления ранее в отношении физического лица, уплатившему соответствующие взносы (или его супругу/супруге) за соответствующий налоговый период (год) страховой организацией (обособленным подразделением страховой организации) Сведений об уплате страховых взносов, необходимых для предоставления социального налогового вычета, предусмотренного подпунктами 3 и 4 пункта 1 статьи 219 Налогового кодекса Российской Федерации, в электронной форме (далее - Сведения), указывается последовательно соответствующий номер корректировки.
В случае выдачи Справки с идентичными данными, представленными в Сведениях, указывается соответствующий номер корректировки, указанный в Сведениях
Налогоплательщик и застрахованное физическое лицо (лицо, в пользу которого заключен договор добровольного пенсионного страхования и (или) добровольного страхования жизни) являются одним лицом ПрЗастрах А T(=1) ОК Принимает значение:
0 - нет |
1 - да
Тип договора ТипДоговор А Т(=1) ОК Принимает значение:
1 - договор добровольного личного страхования (договор добровольного страхования супруга (супруги), родителей, детей (в том числе усыновленных) в возрасте до 18 лет (до 24 лет, если дети (в том числе усыновленные) являются обучающимися по очной форме обучения в организациях, осуществляющих образовательную деятельность) и подопечных в возрасте до 18 лет (бывших подопечных, после прекращения опеки или попечительства, обучающихся по очной форме обучения в организациях, осуществляющих образовательную деятельность, в возрасте до 24 лет) |
2 - договор добровольного пенсионного страхования |
3 - договор добровольного страхования жизни
Дата договора ДатаДоговор А T(=10) О Типовой элемент <ДатаТип>.
Дата в формате ДД.ММ.ГГГГ
Номер договор НомерДоговор А Т(1-40) О  
Сумма расходов на уплату страховых взносов СуммаРасх А N(15.2) О Указывается сумма расходов нарастающим итогом с начала налогового периода
Данные физического лица (его супруга/супруги), уплатившего страховые взносы (далее - налогоплательщик) НППлатСтрахВзн С   О Типовой элемент <ДанФИОТип>.
Состав элемента представлен в таблице 4.7
Данные застрахованного физического лица (лица, в пользу которого заключен договор добровольного пенсионного страхования и (или) добровольного страхования жизни) ЗастрЛицо С   НУ Типовой элемент <ДанФИОТип>.
Состав элемента представлен в таблице 4.7.
Элемент обязателен при <ПрЗастрах>=0 и не заполняется при <ПрЗастрах>=1

Таблица 4.7

Данные физического лица (ДанФИОТип)

Наименование элемента Сокращенное наименование (код) элемента Признак типа элемента Формат элемента Признак обязательности элемента Дополнительная информация
ИНН ИНН А T(=12) Н Типовой элемент <ИННФЛТип>
Дата рождения ДатаРожд А T(=10) О Типовой элемент <ДатаТип>.
Дата в формате ДД.ММ.ГГГГ
Фамилия, имя, отчество (при наличии) ФИО С   О Типовой элемент <ФИОТип>.
Состав элемента представлен в таблице 4.9
Сведения о документе, удостоверяющем личность СведДок С   НУ Состав элемента представлен в таблице 4.8.
Элемент обязателен при отсутствии элемента <ИНН>

Таблица 4.8

Сведения о документе, удостоверяющем личность (СведДок)

Наименование элемента Сокращенное наименование (код) элемента Признак типа элемента Формат элемента Признак обязательности элемента Дополнительная информация
Код вида документа КодВидДок А T(=2) ОК Принимает значение:
21 - паспорт гражданина Российской Федерации |
03 - Свидетельство о рождении |
07 - Военный билет |
08 - Временное удостоверение, выданное взамен военного билета |
10 - Паспорт иностранного гражданина |
11 - Свидетельство о рассмотрении ходатайства о признании лица беженцем на территории Российской Федерации по существу |
12 - Вид на жительство в Российской Федерации |
13 - Удостоверение беженца |
14 - Временное удостоверение личности гражданина Российской Федерации |
15 - Разрешение на временное проживание в Российской Федерации |
19 - Свидетельство о предоставлении временного убежища на территории Российской Федерации |
23 - Свидетельство о рождении, выданное уполномоченным органом иностранного государства |
24 - Удостоверение личности военнослужащего Российской Федерации |
27 - Военный билет офицера запаса |
91 - Иные документы
Серия и номер СерНомДок А T(1-25) О  
Дата выдачи ДатаДок А T(=10) О Типовой элемент <ДатаТип>.
Дата в формате ДД.ММ.ГГГГ

Таблица 4.9

Фамилия, имя, отчество (ФИОТип)

Наименование элемента Сокращенное наименование (код) элемента Признак типа элемента Формат элемента Признак обязательности элемента Дополнительная информация
Фамилия Фамилия А T(1-60) О  
Имя Имя А T(1-60) О  
Отчество Отчество А T(1-60) Н  

Приложение N 3
к письму ФНС России
от "__" _____ 2023 г. N ____

Форма по КНД 1115141

Код налогового органа <1>

ЖУРНАЛ
СФОРМИРОВАННЫХ СПРАВОК (СВЕДЕНИЙ) ОБ ОПЛАТЕ ОБРАЗОВАТЕЛЬНЫХ УСЛУГ ДЛЯ ПРЕДСТАВЛЕНИЯ В НАЛОГОВЫЙ ОРГАН
за ____ год

Данные образовательной организации/индивидуального предпринимателя, осуществляющего образовательную деятельность:

ИНН

КПП <2>

Наименование организации/Фамилия, имя, отчество <3> индивидуального предпринимателя

N п/п Номер справки (сведения) Номер корректировки Налогоплательщик Признак Обучаемый <5> Сумма расходов Фамилия, имя, отчество <3> выдавшего справку Дата формирования Статус <6>
Фамилия, имя, отчество <3> ИНН <4> Дата рождения Код вида документа Серия, номер Дата выдачи Фамилия, имя, отчество <3> ИНН <4> Дата рождения Код вида документа Серия, номер Дата выдачи
1 2 3 4 5 6 7 8 9 10 11 12 13 14 15 16 17 18 19 20
                                       

<1> Указывается код налогового органа по месту нахождения организации (месту нахождения обособленного подразделения организации, месту нахождения отделения иностранной организации) либо по месту жительства индивидуального предпринимателя.

<2> Указывается код причины постановки на учет, присвоенный налоговым органом по месту нахождения организации (месту нахождения обособленного подразделения организации, месту нахождения отделения иностранной организации).

<3> Отчество указывается при наличии.

<4> ИНН указывается при наличии.

<5> Заполняется, если налогоплательщик не является обучаемым (по графе 10 значение 0).

<6> Указывается "Бумажный носитель" или имя файла в формате передачи данных в электронной форме в зависимости от способа формирования сведения.

Приложение N
к письму ФНС России
от "__" _____ 2023 г. N ____

ФОРМАТ ПРЕДСТАВЛЕНИЯ СПРАВКИ ОБ ОПЛАТЕ ОБРАЗОВАТЕЛЬНЫХ УСЛУГ ДЛЯ ПРЕДСТАВЛЕНИЯ В НАЛОГОВЫЙ ОРГАН В ЭЛЕКТРОННОЙ ФОРМЕ

I. ОБЩИЕ СВЕДЕНИЯ

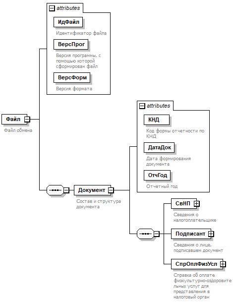
1. Настоящий формат описывает требования к XML-файлам (далее - файл обмена) передачи в налоговый органы справки об оплате образовательных услуг для представления в налоговый орган (далее - Справка) в электронной форме.

2. Номер версии настоящего формата 5.01, часть CCLXXI.

II. ОПИСАНИЕ ФАЙЛА ОБМЕНА

3. Имя файла обмена должно иметь следующий вид:

R_Т_A_K_О_GGGGMMDD_N, где:

R_Т - префикс, принимающий значение UT_SPROPLOBUCH;

A_K - идентификатор получателя информации, где: A - идентификатор получателя, которому направляется файл обмена, K - идентификатор конечного получателя, для которого предназначена информация из данного файла обмена. Передача файла от отправителя к конечному получателю (K) может осуществляться в несколько этапов через другие налоговые органы, осуществляющие передачу файла на промежуточных этапах, которые обозначаются идентификатором А. В случае передачи файла от отправителя к конечному получателю при отсутствии налоговых органов, осуществляющих передачу на промежуточных этапах, значения идентификаторов А и K совпадают. Каждый из идентификаторов (A и K) имеет вид для налоговых органов - четырехразрядный код налогового органа;

О - идентификатор отправителя информации, имеет вид:

для организаций - девятнадцатиразрядный код (идентификационный номер налогоплательщика (далее - ИНН) и код причины постановки на учет (далее - КПП) организации (обособленного подразделения);

для физических лиц - двенадцатиразрядный код (ИНН физического лица, при наличии. При отсутствии ИНН - последовательность из двенадцати нулей).

GGGG - год формирования передаваемого файла, MM - месяц, DD - день;

N - идентификационный номер файла. (Длина - от 1 до 36 знаков. Идентификационный номер файла должен обеспечивать уникальность файла).

Расширение имени файла - XML. Расширение имени файла может указываться как строчными, так и прописными буквами.

Параметры первой строки файла обмена

Первая строка XML-файла должна иметь следующий вид:

<?xml version ="1.0" encoding ="windows-1251"?>

Имя файла, содержащего XML-схему файла обмена, должно иметь следующий вид:

UT_SPROPLOBUCH_1_271_00_05_01_xx, где xx - номер версии схемы.

Расширение имени файла - xsd.

XML-схема файла обмена приводится отдельным файлом и размещается на официальном сайте Федеральной налоговой службы в информационно-телекоммуникационной сети "Интернет".

4. Логическая модель файла обмена представлена в виде диаграммы структуры файла обмена на рисунке 1 настоящего формата. Элементами логической модели файла обмена являются элементы и атрибуты XML-файла. Перечень структурных элементов логической модели файла обмена и сведения о них приведены в таблицах 4.1 - 4.10 настоящего формата.

Для каждого структурного элемента логической модели файла обмена приводятся следующие сведения:

наименование элемента. Приводится полное наименование элемента. В строке таблицы могут быть описаны несколько элементов, наименования которых разделены символом "|". Такая форма записи применяется при наличии в файле обмена только одного элемента из описанных в этой строке;

сокращенное наименование (код) элемента. Приводится сокращенное наименование элемента. Синтаксис сокращенного наименования должен удовлетворять спецификации XML;

признак типа элемента. Может принимать следующие значения: "С" - сложный элемент логической модели (содержит вложенные элементы), "П" - простой элемент логической модели, реализованный в виде элемента XML- файла, "А" - простой элемент логической модели, реализованный в виде атрибута элемента XML-файла. Простой элемент логической модели не содержит вложенные элементы;

формат элемента. Формат элемента представляется следующими условными обозначениями: Т - символьная строка; N - числовое значение (целое или дробное).

Формат символьной строки указывается в виде Т(n-k) или T(=k), где: n - минимальное количество знаков, k - максимальное количество знаков, символ "-" - разделитель, символ "=" означает фиксированное количество знаков в строке. В случае, если минимальное количество знаков равно 0, формат имеет вид Т(0-k). В случае, если максимальное количество знаков неограничено, формат имеет вид Т(n-).

Формат числового значения указывается в виде N(m.к), где: m - максимальное количество знаков в числе, включая знак (для отрицательного числа), целую и дробную часть числа без разделяющей десятичной точки, k - максимальное число знаков дробной части числа. Если число знаков дробной части числа равно 0 (то есть число целое), то формат числового значения имеет вид N(m).

Для простых элементов, являющихся базовыми в XML, таких как, элемент с типом "date", поле "Формат элемента" не заполняется. Для таких элементов в поле "Дополнительная информация" указывается тип базового элемента;

признак обязательности элемента определяет обязательность наличия элемента (совокупности наименования элемента и его значения) в файле обмена. Признак обязательности элемента может принимать следующие значения: "О" - наличие элемента в файле обмена обязательно; "Н" - наличие элемента в файле обмена необязательно, то есть элемент может отсутствовать. Если элемент принимает ограниченный перечень значений (по классификатору, кодовому словарю), то признак обязательности элемента дополняется символом "К". В случае, если количество реализаций элемента может быть более одной, то признак обязательности элемента дополняется символом "М".

К вышеперечисленным признакам обязательности элемента может добавляться значение "У" в случае описания в XML-схеме условий, предъявляемых к элементу в файле обмена, описанных в графе "Дополнительная информация".

дополнительная информация содержит, при необходимости, требования к элементу файла обмена, не указанные ранее. Для сложных элементов указывается ссылка на таблицу, в которой описывается состав данного элемента. Для элементов, принимающих ограниченный перечень значений из классификатора (кодового словаря), указывается соответствующее наименование классификатора (кодового словаря) или приводится перечень возможных значений. Для классификатора (кодового словаря) может указываться ссылка на его местонахождение. Для элементов, использующих пользовательский тип данных, указывается наименование типового элемента.

Рисунок 1. Диаграмма структуры файла обмена

Таблица 4.1

Файл обмена (Файл)

Наименование элемента Сокращенное наименование (код) элемента Признак типа элемента Формат элемента Признак обязательности элемента Дополнительная информация
Идентификатор файла ИдФайл А T(1-255) ОУ Содержит (повторяет) имя сформированного файла (без расширения)
Версия программы, с помощью которой сформирован файл ВерсПрог А T(1-40) О  
Версия формата ВерсФорм А T(1-5) О Принимает значение: 5.01
Состав и структура документа Документ С   О Состав элемента представлен в таблице 4.2

Таблица 4.2

Состав и структура документа (Документ)

Наименование элемента Сокращенное наименование (код) элемента Признак типа элемента Формат элемента Признак обязательности элемента Дополнительная информация
Код формы отчетности по КНД КНД А T(=7) ОК Типовой элемент <КНДТип>.
Принимает значение: 1151158
Дата формирования документа ДатаДок А T(=10) О Типовой элемент <ДатаТип>.
Дата в формате ДД.ММ.ГГГГ
Отчетный год ОтчГод А   О Типовой элемент <xs:gYear>.
Год в формате ГГГГ
Сведения о налогоплательщике СвНП С   О Состав элемента представлен в таблице 4.3
Сведения о лице, подписавшем документ Подписант С   О Состав элемента представлен в таблице 4.6
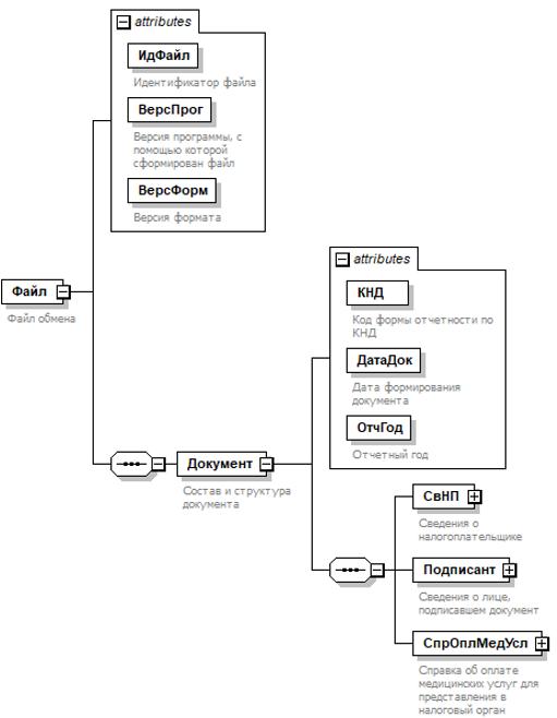
Справка об оплате образовательных услуг для представления в налоговый орган СпрОплОбрУсл С   О Состав элемента представлен в таблице 4.7

Таблица 4.3

Сведения о налогоплательщике (СвНП)

Наименование элемента Сокращенное наименование (код) элемента Признак типа элемента Формат элемента Признак обязательности элемента Дополнительная информация
Налогоплательщик - образовательная организация | НПЮЛ С   О Состав элемента представлен в таблице 4.4
Налогоплательщик - индивидуальный предприниматель, осуществляющий образовательную деятельность НПИП С   О Состав элемента представлен в таблице 4.5

Таблица 4.4

Налогоплательщик - образовательная организация (НПЮЛ)

Наименование элемента Сокращенное наименование (код) элемента Признак типа элемента Формат элемента Признак обязательности элемента Дополнительная информация
Наименование образовательной организации НаимОрг А T(1-1000) О  
ИНН организации ИННЮЛ А T(=10) О Типовой элемент <ИННЮЛТип>
КПП КПП А T(=9) О Типовой элемент <КППТип>

Таблица 4.5

Налогоплательщик - индивидуальный предприниматель, осуществляющий образовательную деятельность (НПИП)

Наименование элемента Сокращенное наименование (код) элемента Признак типа элемента Формат элемента Признак обязательности элемента Дополнительная информация
ИНН индивидуального предпринимателя ИННФЛ А T(=12) О Типовой элемент <ИННФЛТип>
Фамилия, имя, отчество индивидуального предпринимателя ФИО С   О Типовой элемент <ФИОТип>.
Состав элемента представлен в таблице 4.10

Таблица 4.6

Сведения о лице, подписавшем документ (Подписант)

Наименование элемента Сокращенное наименование (код) элемента Признак типа элемента Формат элемента Признак обязательности элемента Дополнительная информация
Фамилия, имя, отчество (при наличии) ФИО С   О Типовой элемент <ФИОТип>.
Состав элемента представлен в таблице 4.10

Таблица 4.7

Справка об оплате образовательных услуг для представления в налоговый орган (СпрОплОбрУсл)

Наименование элемента Сокращенное наименование (код) элемента Признак типа элемента Формат элемента Признак обязательности элемента Дополнительная информация
Номер справки НомерСправ А T(1-12) О Содержит только числовые символы.
Указывается уникальный порядковый номер Справки, присваиваемый образовательной организацией (обособленным подразделением образовательной организации, отделением иностранной организации, индивидуальным предпринимателем, оказывающим образовательные услуги) в системе внутреннего учета за соответствующий налоговый период (год), в отношении каждого лица, обратившегося за представлением Справки в налоговый орган в электронной форме, отдельно по каждому по каждому физическому лицу, которому непосредственно оказаны образовательные услуги
Номер корректировки НомКорр А N(3) О Принимает значение:
0 - первичный документ,
1 - 998 - номер корректировки для корректирующего документа,
999 - при выдаче аннулирующей Справки
Показатель имеет сквозную нумерацию.
В случае представления ранее в отношении физического лица, оплатившего соответствующую услугу (или его супругу/супруге) за соответствующий налоговый период (год) образовательной организацией (обособленным подразделением образовательной организации, отделением иностранной организации, индивидуальным предпринимателем, оказывающим образовательные услуги) Сведений об оплате образовательных услуг, необходимых для предоставления социального налогового вычета, предусмотренного подпунктом 2 пункта 1 статьи 219 Налогового кодекса Российской Федерации, в электронной форме (далее - Сведения), указывается последовательно соответствующий номер корректировки.
В случае выдачи Справки с идентичными данными, представленными в Сведениях, указывается соответствующий номер корректировки, указанный в Сведениях
Обучение проводилось по очной форме обучения ПрФормОбуч А T(=1) ОК Принимает значение:
0 - нет |
1 - да
Налогоплательщик и обучаемый являются одним лицом ПрОбуч А T(=1) ОКУ Принимает значение:
0 - нет |
1 - да
Принимает значение 1 при <ПрФормОбуч>=0
Сумма расходов на оказанные образовательные услуги СуммаРасх А N(15.2) О Указывается сумма расходов нарастающим итогом с начала налогового периода
Данные физического лица (его супруга/супруги), оплатившего образовательные услуги (далее - налогоплательщик) НППлатОбрУсл С   О Типовой элемент <ДанФИОТип>.
Состав элемента представлен в таблице 4.8
Данные физического лица, которому оказаны образовательные услуги Обучаемый С   НУ Типовой элемент <ДанФИОТип>.
Состав элемента представлен в таблице 4.8.
Элемент обязателен при <ПрОбуч>=0 и не заполняется при <ПрОбуч>=1

Таблица 4.8

Данные физического лица (ДанФИОТип)

Наименование элемента Сокращенное наименование (код) элемента Признак типа элемента Формат элемента Признак обязательности элемента Дополнительная информация
ИНН ИНН А T(=12) Н Типовой элемент <ИННФЛТип>
Дата рождения ДатаРожд А T(=10) О Типовой элемент <ДатаТип>.
Дата в формате ДД.ММ.ГГГГ
Фамилия, имя, отчество (при наличии) ФИО С   О Типовой элемент <ФИОТип>.
Состав элемента представлен в таблице 4.10
Сведения о документе, удостоверяющем личность СведДок С   НУ Состав элемента представлен в таблице 4.9.
Элемент обязателен при отсутствии элемента <ИНН>

Таблица 4.9

Сведения о документе, удостоверяющем личность (СведДок)

Наименование элемента Сокращенное наименование (код) элемента Признак типа элемента Формат элемента Признак обязательности элемента Дополнительная информация
Код вида документа КодВидДок А T(=2) ОК Принимает значение:
21 - паспорт гражданина Российской Федерации |
03 - Свидетельство о рождении |
07 - Военный билет |
08 - Временное удостоверение, выданное взамен военного билета |
10 - Паспорт иностранного гражданина |
11 - Свидетельство о рассмотрении ходатайства о признании лица беженцем на территории Российской Федерации по существу |
12 - Вид на жительство в Российской Федерации |
13 - Удостоверение беженца |
14 - Временное удостоверение личности гражданина Российской Федерации |
15 - Разрешение на временное проживание в Российской Федерации |
19 - Свидетельство о предоставлении временного убежища на территории Российской Федерации |
23 - Свидетельство о рождении, выданное уполномоченным органом иностранного государства |
24 - Удостоверение личности военнослужащего Российской Федерации |
27 - Военный билет офицера запаса |
91 - Иные документы
Серия и номер СерНомДок А T(1-25) О  
Дата выдачи ДатаДок А T(=10) О Типовой элемент <ДатаТип>.
Дата в формате ДД.ММ.ГГГГ

Таблица 4.10

Фамилия, имя, отчество (ФИОТип)

Наименование элемента Сокращенное наименование (код) элемента Признак типа элемента Формат элемента Признак обязательности элемента Дополнительная информация
Фамилия Фамилия A T(1-60) О  
Имя Имя A T(1-60) О  
Отчество Отчество A T(1-60) Н  

Приложение N 4
к письму ФНС России
от "__" _____ 2023 г. N ____

Форма по КНД 1115142

Код налогового органа <1>

ЖУРНАЛ
СФОРМИРОВАННЫХ СПРАВОК (СВЕДЕНИЙ) ОБ УПЛАТЕ ПЕНСИОННЫХ ВЗНОСОВ ПО ДОГОВОРУ НЕГОСУДАРСТВЕННОГО ПЕНСИОННОГО ОБЕСПЕЧЕНИЯ ДЛЯ ПРЕДСТАВЛЕНИЯ В НАЛОГОВЫЙ ОРГАН
за ____ год

Данные негосударственного пенсионного фонда:

ИНН

КПП <2>

Наименование негосударственного пенсионного фонда

N п/п Номер справки (сведения) Номер корректировки Налогоплательщик Признак Лицо, в пользу которого заключен договор <5> Договор Сумма расходов Фамилия, имя, отчество <3> выдавшего справку Дата формирования Статус <6>
Фамилия, имя, отчество <3> ИНН <4> Дата рождения Код вида документа Серия, номер Дата выдачи Фамилия, имя, отчество <3> ИНН <4> Дата рождения Код вида документа Серия, номер Дата выдачи Дата Номер
1 2 3 4 5 6 7 8 9 10 11 12 13 14 15 16 17 18 19 20 21 22
                                           

<1> Указывается код налогового органа по месту нахождения негосударственного пенсионного фонда (месту нахождения обособленного подразделения негосударственного пенсионного фонда).

<2> Указывается код причины постановки на учет, присвоенный налоговым органом по месту нахождения негосударственного пенсионного фонда либо по месту нахождения обособленного подразделения негосударственного пенсионного фонда.

<3> Отчество указывается при наличии.

<4> ИНН указывается при наличии.

<5> Заполняется, если налогоплательщик не является лицом, в пользу которого заключен договор негосударственного пенсионного обеспечения (по графе 10 значение 0).

<6> Указывается "Бумажный носитель" или имя файла в формате передачи данных в электронной форме в зависимости от способа формирования сведения.

Приложение N
к письму ФНС России
от "__" _____ 2023 г. N ____

ФОРМАТ ПРЕДСТАВЛЕНИЯ СПРАВКИ ОБ УПЛАТЕ ПЕНСИОННЫХ ВЗНОСОВ ПО ДОГОВОРУ НЕГОСУДАРСТВЕННОГО ПЕНСИОННОГО ОБЕСПЕЧЕНИЯ ДЛЯ ПРЕДСТАВЛЕНИЯ В НАЛОГОВЫЙ ОРГАН В ЭЛЕКТРОННОЙ ФОРМЕ

I. ОБЩИЕ СВЕДЕНИЯ

1. Настоящий формат описывает требования к XML-файлам (далее - файл обмена) передачи в налоговый орган справки об уплате пенсионных взносов по договору негосударственного пенсионного обеспечения для представления в налоговый орган (далее - Справка) в электронной форме.

2. Номер версии настоящего формата 5.01, часть CCLXX.

II. ОПИСАНИЕ ФАЙЛА ОБМЕНА

3. Имя файла обмена должно иметь следующий вид:

R_Т_A_K_О_GGGGMMDD_N, где:

R_Т - префикс, принимающий значение UT_SPROPLPENS;

A_K - идентификатор получателя информации, где: A - идентификатор получателя, которому направляется файл обмена, K - идентификатор конечного получателя, для которого предназначена информация из данного файла обмена. Передача файла от отправителя к конечному получателю (K) может осуществляться в несколько этапов через другие налоговые органы, осуществляющие передачу файла на промежуточных этапах, которые обозначаются идентификатором А. В случае передачи файла от отправителя к конечному получателю при отсутствии налоговых органов, осуществляющих передачу на промежуточных этапах, значения идентификаторов А и K совпадают. Каждый из идентификаторов (A и K) имеет вид для налоговых органов - четырехразрядный код налогового органа;

О - идентификатор отправителя информации, имеет вид:

для организаций - девятнадцатиразрядный код (идентификационный номер налогоплательщика (далее - ИНН) и код причины постановки на учет (далее - КПП) организации (обособленного подразделения);

для физических лиц - двенадцатиразрядный код (ИНН физического лица, при наличии. При отсутствии ИНН - последовательность из двенадцати нулей).

GGGG - год формирования передаваемого файла, MM - месяц, DD - день;

N - идентификационный номер файла. (Длина - от 1 до 36 знаков. Идентификационный номер файла должен обеспечивать уникальность файла).

Расширение имени файла - XML. Расширение имени файла может указываться как строчными, так и прописными буквами.

Параметры первой строки файла обмена

Первая строка XML-файла должна иметь следующий вид:

<?xml version ="1.0" encoding ="windows-1251"?>

Имя файла, содержащего XML-схему файла обмена, должно иметь следующий вид:

UT_SPROPLPENS_1_270_00_05_01_xx, где xx - номер версии схемы.

Расширение имени файла - xsd.

XML-схема файла обмена приводится отдельным файлом и размещается на официальном сайте Федеральной налоговой службы в информационно-телекоммуникационной сети "Интернет".

4. Логическая модель файла обмена представлена в виде диаграммы структуры файла обмена на рисунке 1 настоящего формата. Элементами логической модели файла обмена являются элементы и атрибуты XML-файла. Перечень структурных элементов логической модели файла обмена и сведения о них приведены в таблицах 4.1 - 4.9 настоящего формата.

Для каждого структурного элемента логической модели файла обмена приводятся следующие сведения:

наименование элемента. Приводится полное наименование элемента. В строке таблицы могут быть описаны несколько элементов, наименования которых разделены символом "|". Такая форма записи применяется при наличии в файле обмена только одного элемента из описанных в этой строке;

сокращенное наименование (код) элемента. Приводится сокращенное наименование элемента. Синтаксис сокращенного наименования должен удовлетворять спецификации XML;

признак типа элемента. Может принимать следующие значения: "С" - сложный элемент логической модели (содержит вложенные элементы), "П" - простой элемент логической модели, реализованный в виде элемента XML- файла, "А" - простой элемент логической модели, реализованный в виде атрибута элемента XML-файла. Простой элемент логической модели не содержит вложенные элементы;

формат элемента. Формат элемента представляется следующими условными обозначениями: Т - символьная строка; N - числовое значение (целое или дробное).

Формат символьной строки указывается в виде Т(n-k) или T(=k), где: n - минимальное количество знаков, к - максимальное количество знаков, символ "-" - разделитель, символ "=" означает фиксированное количество знаков в строке. В случае, если минимальное количество знаков равно 0, формат имеет вид Т(0-k). В случае, если максимальное количество знаков неограничено, формат имеет вид Т(n-).

Формат числового значения указывается в виде N(m.k), где: m - максимальное количество знаков в числе, включая знак (для отрицательного числа), целую и дробную часть числа без разделяющей десятичной точки, k - максимальное число знаков дробной части числа. Если число знаков дробной части числа равно 0 (то есть число целое), то формат числового значения имеет вид N(m).

Для простых элементов, являющихся базовыми в XML, таких как, элемент с типом "date", поле "Формат элемента" не заполняется. Для таких элементов в поле "Дополнительная информация" указывается тип базового элемента;

признак обязательности элемента определяет обязательность наличия элемента (совокупности наименования элемента и его значения) в файле обмена. Признак обязательности элемента может принимать следующие значения: "О" - наличие элемента в файле обмена обязательно; "Н" - наличие элемента в файле обмена необязательно, то есть элемент может отсутствовать. Если элемент принимает ограниченный перечень значений (по классификатору, кодовому словарю), то признак обязательности элемента дополняется символом "К". В случае, если количество реализаций элемента может быть более одной, то признак обязательности элемента дополняется символом "М".

К вышеперечисленным признакам обязательности элемента может добавляться значение "У" в случае описания в XML-схеме условий, предъявляемых к элементу в файле обмена, описанных в графе "Дополнительная информация".

дополнительная информация содержит, при необходимости, требования к элементу файла обмена, не указанные ранее. Для сложных элементов указывается ссылка на таблицу, в которой описывается состав данного элемента. Для элементов, принимающих ограниченный перечень значений из классификатора (кодового словаря), указывается соответствующее наименование классификатора (кодового словаря) или приводится перечень возможных значений. Для классификатора (кодового словаря) может указываться ссылка на его местонахождение. Для элементов, использующих пользовательский тип данных, указывается наименование типового элемента.

Рисунок 1. Диаграмма структуры файла обмена

Таблица 4.1

Файл обмена (Файл)

Наименование элемента Сокращенное наименование (код) элемента Признак типа элемента Формат элемента Признак обязательности элемента Дополнительная информация
Идентификатор файла ИдФайл А T(1-255) ОУ Содержит (повторяет) имя сформированного файла (без расширения)
Версия программы, с помощью которой сформирован файл ВерсПрог А T(1-40) О  
Версия формата ВерсФорм А T(1-5) О Принимает значение: 5.01
Состав и структура документа Документ С   О Состав элемента представлен в таблице 4.2

Таблица 4.2

Состав и структура документа (Документ)

Наименование элемента Сокращенное наименование (код) элемента Признак типа элемента Формат элемента Признак обязательности элемента Дополнительная информация
Код формы отчетности по КНД КНД А T(=7) ОК Типовой элемент <КНДТип>.
Принимает значение: 1151157
Дата формирования документа ДатаДок А T(=10) О Типовой элемент <ДатаТип>.
Дата в формате ДД.ММ.ГГГГ
Отчетный год ОтчГод А   О Типовой элемент <xs:gYear>.
Год в формате ГГГГ
Сведения о налогоплательщике СвНП С   О Состав элемента представлен в таблице 4.3
Сведения о лице, подписавшем документ Подписант С   О Состав элемента представлен в таблице 4.5
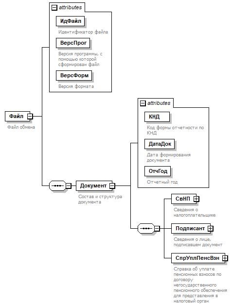
Справка об уплате пенсионных взносов по договору негосударственного пенсионного обеспечения для представления в налоговый орган СпрУплПенсВзн С   О Состав элемента представлен в таблице 4.6

Таблица 4.3

Сведения о налогоплательщике (СвНП)

Наименование элемента Сокращенное наименование (код) элемента Признак типа элемента Формат элемента Признак обязательности элемента Дополнительная информация
Налогоплательщик - негосударственный пенсионный фонд НПЮЛ С   О Состав элемента представлен в таблице 4.4

Таблица 4.4

Налогоплательщик - негосударственный пенсионный фонд (НПЮЛ)

Наименование элемента Сокращенное наименование (код) элемента Признак типа элемента Формат элемента Признак обязательности элемента Дополнительная информация
Наименование организации НаимОрг А T(1-1000) О  
ИНН организации ИННЮЛ А T(=10) О Типовой элемент <ИННЮЛТип>
КПП КПП А T(=9) О Типовой элемент <КППТип>

Таблица 4.5

Сведения о лице, подписавшем документ (Подписант)

Наименование элемента Сокращенное наименование (код) элемента Признак типа элемента Формат элемента Признак обязательности элемента Дополнительная информация
Фамилия, имя, отчество (при наличии) ФИО С   О Типовой элемент <ФИОТип>.
Состав элемента представлен в таблице 4.9

Таблица 4.6

Справка об уплате пенсионных взносов по договору негосударственного пенсионного обеспечения для представления в налоговый орган (СпрУплПенсВзн)

Наименование элемента Сокращенное наименование (код) элемента Признак типа элемента Формат элемента Признак обязательности элемента Дополнительная информация
Номер справки НомерСправ А T(1-12) О Содержит только числовые символы.
Указывается уникальный порядковый номер Справки, присваиваемый негосударственным пенсионным фондом (обособленным подразделением негосударственного пенсионного фонда) в системе внутреннего учета за соответствующий налоговый период (год), в отношении каждого лица, обратившегося за представлением Справки в налоговый орган в электронной форме, отдельно по каждому по каждому лицу, в пользу которого заключен договор негосударственного пенсионного обеспечения, по каждому такому договору
Номер корректировки НомКорр А N(3) О Принимает значение:
0 - первичный документ,
1 - 998 - номер корректировки для корректирующего документа,
999 - при выдаче аннулирующей Справки
Показатель имеет сквозную нумерацию.
В случае представления ранее в отношении физического лица, уплатившему соответствующие пенсионные взносы (или его супругу/супруге) за соответствующий налоговый период (год) негосударственным пенсионным фондом (обособленным подразделением негосударственного пенсионного фонда) Сведений об уплате пенсионных взносов по договору негосударственного пенсионного обеспечения, необходимых для предоставления социального налогового вычета, предусмотренного подпунктом 4 пункта 1 статьи 219 Налогового кодекса Российской Федерации, в электронной форме (далее - Сведения), указывается последовательно соответствующий номер корректировки.
В случае выдачи Справки с идентичными данными, представленными в Сведениях, указывается соответствующий номер корректировки, указанный в Сведениях
Налогоплательщик и лицо, в пользу которого заключен договор негосударственного пенсионного обеспечения, являются одним лицом ПрВыгодопр А T(=1) ОК Принимает значение:
0 - нет |
1 - да
Дата договора ДатаДоговор А T(=10) О Типовой элемент <ДатаТип>.
Дата в формате ДД.ММ.ГГГГ
Номер договор НомерДоговор А Т(1-40) О  
Сумма расходов на уплату пенсионных взносов СуммаРасх А N(15.2) О Указывается сумма расходов нарастающим итогом с начала налогового периода
Данные физического лица (его супруга/супруги), уплатившего пенсионные взносы по договору негосударственного пенсионного обеспечения (далее - налогоплательщик) НППлатПенсВзн С   О Типовой элемент <ДанФИОТип>.
Состав элемента представлен в таблице 4.7
Данные физического лица, в пользу которого заключен договор негосударственного пенсионного обеспечения Выгодопр С   НУ Типовой элемент <ДанФИОТип>.
Состав элемента представлен в таблице 4.7.
Элемент обязателен при <ПрВыгодопр>=0 и не заполняется при <ПрВыгодопр>=1

Таблица 4.7

Данные физического лица (ДанФИОТип)

Наименование элемента Сокращенное наименование (код) элемента Признак типа элемента Формат элемента Признак обязательности элемента Дополнительная информация
ИНН ИНН А T(=12) Н Типовой элемент <ИННФЛТип>
Дата рождения ДатаРожд А T(=10) О Типовой элемент <ДатаТип>
Фамилия, имя, отчество (при наличии) физического лица ФИО С   О Типовой элемент <ФИОТип>.
Состав элемента представлен в таблице 4.9
Сведения о документе, удостоверяющем личность СведДок С   НУ Состав элемента представлен в таблице 4.8.
Элемент обязателен при отсутствии элемента <ИНН>

Таблица 4.8

Сведения о документе, удостоверяющем личность (СведДок)

Наименование элемента Сокращенное наименование (код) элемента Признак типа элемента Формат элемента Признак обязательности элемента Дополнительная информация
Код вида документа КодВидДок А T(=2) ОК Принимает значение:
21 - паспорт гражданина Российской Федерации |
03 - Свидетельство о рождении |
07 - Военный билет |
08 - Временное удостоверение, выданное взамен военного билета |
10 - Паспорт иностранного гражданина |
11 - Свидетельство о рассмотрении ходатайства о признании лица беженцем на территории Российской Федерации по существу |
12 - Вид на жительство в Российской Федерации |
13 - Удостоверение беженца |
14 - Временное удостоверение личности гражданина Российской Федерации |
15 - Разрешение на временное проживание в Российской Федерации |
19 - Свидетельство о предоставлении временного убежища на территории Российской Федерации |
23 - Свидетельство о рождении, выданное уполномоченным органом иностранного государства |
24 - Удостоверение личности военнослужащего Российской Федерации |
27 - Военный билет офицера запаса |
91 - Иные документы
Серия и номер СерНомДок А T(1-25) О  
Дата выдачи ДатаДок А T(=10) О Типовой элемент <ДатаТип>.
Дата в формате ДД.ММ.ГГГГ

Таблица 4.9

Фамилия, имя, отчество (ФИОТип)

Наименование элемента Сокращенное наименование (код) элемента Признак типа элемента Формат элемента Признак обязательности элемента Дополнительная информация
Фамилия Фамилия А T(1-60) О  
Имя Имя А T(1-60) О  
Отчество Отчество А T(1-60) Н  

Приложение N 5
к письму ФНС России
от "__" _____ 2023 г. N ____

Форма по КНД 1115143

Код налогового органа <1>

ЖУРНАЛ
СФОРМИРОВАННЫХ СПРАВОК (СВЕДЕНИЙ) ОБ ОПЛАТЕ ФИЗКУЛЬТУРНО-ОЗДОРОВИТЕЛЬНЫХ УСЛУГ ДЛЯ ПРЕДСТАВЛЕНИЯ В НАЛОГОВЫЙ ОРГАН
за ____ год

Данные физкультурно-спортивной организации/индивидуального предпринимателя, осуществляющего деятельность в области физической культуры и спорта:

ИНН

КПП <2>

Наименование организации/Фамилия, имя, отчество <3> индивидуального предпринимателя

N п/п Номер справки (сведения) Номер корректировки Налогоплательщик Признак Клиент <5> Сумма расходов Фамилия, имя, отчество <3> выдавшего справку Дата формирования Статус <6>
Фамилия, имя, отчество <3> ИНН <4> Дата рождения Код вида документа Серия, номер Дата выдачи Фамилия, имя, отчество <3> ИНН <4> Дата рождения Код вида документа Серия, номер Дата выдачи
1 2 3 4 5 6 7 8 9 10 11 12 13 14 15 16 17 18 19 20
                                       

<1> Указывается код налогового органа по месту нахождения организации (месту нахождения обособленного подразделения организации, месту нахождения отделения иностранной организации) либо по месту жительства индивидуального предпринимателя.

<2> Указывается код причины постановки на учет, присвоенный налоговым органом по месту нахождения организации (месту нахождения обособленного подразделения организации, месту нахождения отделения иностранной организации).

<3> Отчество указывается при наличии.

<4> ИНН указывается при наличии.

<5> Заполняется, если налогоплательщик не является клиентом (по графе 10 значение 0).

<6> Указывается "Бумажный носитель" или имя файла в формате передачи данных в электронной форме в зависимости от способа формирования сведения.

Приложение N
к письму ФНС России
от "__" _____ 2023 г. N ____

ФОРМАТ ПРЕДСТАВЛЕНИЯ СПРАВКИ ОБ ОПЛАТЕ ФИЗКУЛЬТУРНО-ОЗДОРОВИТЕЛЬНЫХ УСЛУГ ДЛЯ ПРЕДСТАВЛЕНИЯ В НАЛОГОВЫЙ ОРГАН В ЭЛЕКТРОННОЙ ФОРМЕ

I. ОБЩИЕ СВЕДЕНИЯ

1. Настоящий формат описывает требования к XML файлам (далее - файл обмена) передачи в налоговый органы справки об оплате физкультурно-оздоровительных услуг для представления в налоговый орган (далее - Справка) в электронной форме.

2. Номер версии настоящего формата 5.01, часть CCLXXIII.

II. ОПИСАНИЕ ФАЙЛА ОБМЕНА

3. Имя файла обмена должно иметь следующий вид:

R_Т_A_K_О_GGGGMMDD_N, где:

R_Т - префикс, принимающий значение UT_SPROPLFITNES;

A_K - идентификатор получателя информации, где: A - идентификатор получателя, которому направляется файл обмена, K - идентификатор конечного получателя, для которого предназначена информация из данного файла обмена. Передача файла от отправителя к конечному получателю (K) может осуществляться в несколько этапов через другие налоговые органы, осуществляющие передачу файла на промежуточных этапах, которые обозначаются идентификатором А. В случае передачи файла от отправителя к конечному получателю при отсутствии налоговых органов, осуществляющих передачу на промежуточных этапах, значения идентификаторов А и K совпадают. Каждый из идентификаторов (A и K) имеет вид для налоговых органов - четырехразрядный код налогового органа;

О - идентификатор отправителя информации, имеет вид:

для организаций - девятнадцатиразрядный код (идентификационный номер налогоплательщика (далее - ИНН) и код причины постановки на учет (далее - КПП) организации (обособленного подразделения);

для физических лиц - двенадцатиразрядный код (ИНН физического лица, при наличии. При отсутствии ИНН - последовательность из двенадцати нулей).

GGGG - год формирования передаваемого файла, MM - месяц, DD - день;

N - идентификационный номер файла. (Длина - от 1 до 36 знаков. Идентификационный номер файла должен обеспечивать уникальность файла).

Расширение имени файла - xml. Расширение имени файла может указываться как строчными, так и прописными буквами.

Параметры первой строки файла обмена

Первая строка XML файла должна иметь следующий вид:

<?xml version ="1.0" encoding ="windows-1251"?>

Имя файла, содержащего XML схему файла обмена, должно иметь следующий вид:

UT_SPROPLFITNES_1_273_00_05_01_xx, где xx - номер версии схемы.

Расширение имени файла - xsd.

XML схема файла обмена приводится отдельным файлом и размещается на официальном сайте Федеральной налоговой службы в информационно-телекоммуникационной сети "Интернет".

4. Логическая модель файла обмена представлена в виде диаграммы структуры файла обмена на рисунке 1 настоящего формата. Элементами логической модели файла обмена являются элементы и атрибуты XML файла. Перечень структурных элементов логической модели файла обмена и сведения о них приведены в таблицах 4.1 - 4.10 настоящего формата.

Для каждого структурного элемента логической модели файла обмена приводятся следующие сведения:

наименование элемента. Приводится полное наименование элемента. В строке таблицы могут быть описаны несколько элементов, наименования которых разделены символом "|". Такая форма записи применяется при наличии в файле обмена только одного элемента из описанных в этой строке;

сокращенное наименование (код) элемента. Приводится сокращенное наименование элемента. Синтаксис сокращенного наименования должен удовлетворять спецификации XML;

признак типа элемента. Может принимать следующие значения: "С" - сложный элемент логической модели (содержит вложенные элементы), "П" - простой элемент логической модели, реализованный в виде элемента XML файла, "А" - простой элемент логической модели, реализованный в виде атрибута элемента XML файла. Простой элемент логической модели не содержит вложенные элементы;

формат элемента. Формат элемента представляется следующими условными обозначениями: Т - символьная строка; N - числовое значение (целое или дробное).

Формат символьной строки указывается в виде Т(n-k) или T(=k), где: n - минимальное количество знаков, k - максимальное количество знаков, символ "-" - разделитель, символ "=" означает фиксированное количество знаков в строке. В случае, если минимальное количество знаков равно 0, формат имеет вид Т(0-k). В случае, если максимальное количество знаков неограничено, формат имеет вид Т(n-).

Формат числового значения указывается в виде N(m.k), где: m - максимальное количество знаков в числе, включая знак (для отрицательного числа), целую и дробную часть числа без разделяющей десятичной точки, k - максимальное число знаков дробной части числа. Если число знаков дробной части числа равно 0 (то есть число целое), то формат числового значения имеет вид N(m).

Для простых элементов, являющихся базовыми в XML, таких как, элемент с типом "date", поле "Формат элемента" не заполняется. Для таких элементов в поле "Дополнительная информация" указывается тип базового элемента;

признак обязательности элемента определяет обязательность наличия элемента (совокупности наименования элемента и его значения) в файле обмена. Признак обязательности элемента может принимать следующие значения: "О" - наличие элемента в файле обмена обязательно; "Н" - наличие элемента в файле обмена необязательно, то есть элемент может отсутствовать. Если элемент принимает ограниченный перечень значений (по классификатору, кодовому словарю), то признак обязательности элемента дополняется символом "К". В случае, если количество реализаций элемента может быть более одной, то признак обязательности элемента дополняется символом "М".

К вышеперечисленным признакам обязательности элемента может добавляться значение "У" в случае описания в XML схеме условий, предъявляемых к элементу в файле обмена, описанных в графе "Дополнительная информация".

дополнительная информация содержит, при необходимости, требования к элементу файла обмена, не указанные ранее. Для сложных элементов указывается ссылка на таблицу, в которой описывается состав данного элемента. Для элементов, принимающих ограниченный перечень значений из классификатора (кодового словаря), указывается соответствующее наименование классификатора (кодового словаря) или приводится перечень возможных значений. Для классификатора (кодового словаря) может указываться ссылка на его местонахождение. Для элементов, использующих пользовательский тип данных, указывается наименование типового элемента.

Рисунок 1. Диаграмма структуры файла обмена

Таблица 4.1

Файл обмена (Файл)

Наименование элемента Сокращенное наименование (код) элемента Признак типа элемента Формат элемента Признак обязательности элемента Дополнительная информация
Идентификатор файла ИдФайл А T(1-255) ОУ Содержит (повторяет) имя сформированного файла (без расширения)
Версия программы, с помощью которой сформирован файл ВерсПрог А T(1-40) О  
Версия формата ВерсФорм А T(1-5) О Принимает значение: 5.01
Состав и структура документа Документ С   О Состав элемента представлен в таблице 4.2

Таблица 4.2

Состав и структура документа (Документ)

Наименование элемента Сокращенное наименование (код) элемента Признак типа элемента Формат элемента Признак обязательности элемента Дополнительная информация
Код формы отчетности по КНД КНД А T(=7) ОК Типовой элемент <КНДТип>.
Принимает значение: 1151160
Дата формирования документа ДатаДок А T(=10) О Типовой элемент <ДатаТип>.
Дата в формате ДД.ММ.ГГГГ
Отчетный год ОтчГод А   О Типовой элемент <xs:gYear>.
Год в формате ГГГГ
Сведения о налогоплательщике СвНП С   О Состав элемента представлен в таблице 4.3
Сведения о лице, подписавшем документ Подписант С   О Состав элемента представлен в таблице 4.6
Справка об оплате физкультурно-оздоровительных услуг для представления в налоговый орган СпрОплФизУсл С   О Состав элемента представлен в таблице 4.7

Таблица 4.3

Сведения о налогоплательщике (СвНП)

Наименование элемента Сокращенное наименование (код) элемента Признак типа элемента Формат элемента Признак обязательности элемента Дополнительная информация
Налогоплательщик - физкультурно-спортивная организация | НПЮЛ С   О Состав элемента представлен в таблице 4.4
Налогоплательщик - индивидуальный предприниматель, осуществляющий деятельность в области физической культуры и спорта НПИП С   О Состав элемента представлен в таблице 4.5

Таблица 4.4

Налогоплательщик - физкультурно-спортивная организация (НПЮЛ)

Наименование элемента Сокращенное наименование (код) элемента Признак типа элемента Формат элемента Признак обязательности элемента Дополнительная информация
Наименование организации НаимОрг А T(1-1000) О  
ИНН организации ИННЮЛ А T(=10) О Типовой элемент <ИННЮЛТип>
КПП КПП А T(=9) О Типовой элемент <КППТип>

Таблица 4.5

Налогоплательщик - индивидуальный предприниматель, осуществляющий деятельность в области физической культуры и спорта (НПИП)

Наименование элемента Сокращенное наименование (код) элемента Признак типа элемента Формат элемента Признак обязательности элемента Дополнительная информация
ИНН индивидуального предпринимателя ИННФЛ А T(=12) О Типовой элемент <ИННФЛТип>
Фамилия, имя, отчество (при наличии) индивидуального предпринимателя ФИО С   О Типовой элемент <ФИОТип>.
Состав элемента представлен в таблице 4.10

Таблица 4.6

Сведения о лице, подписавшем документ (Подписант)

Наименование элемента Сокращенное наименование (код) элемента Признак типа элемента Формат элемента Признак обязательности элемента Дополнительная информация
Фамилия, имя, отчество (при наличии) ФИО С   О Типовой элемент <ФИОТип>.
Состав элемента представлен в таблице 4.10

Таблица 4.7

Справка об оплате физкультурно-оздоровительных услуг для представления в налоговый орган (СпрОплФизУсл)

Наименование элемента Сокращенное наименование (код) элемента Признак типа элемента Формат элемента Признак обязательности элемента Дополнительная информация
Номер справки НомерСправ А T(1-12) О Содержит только числовые символы.
Указывается уникальный порядковый номер Справки, присваиваемый физкультурно-спортивной организацией (обособленным подразделением физкультурно-спортивной организации, индивидуальным предпринимателем, оказывающим физкультурно-оздоровительные услуги) в системе внутреннего учета за соответствующий налоговый период (год), в отношении каждого лица, обратившегося за представлением Справки в налоговый орган в электронной форме, отдельно по каждому физическому лицу, которому непосредственно оказаны физкультурно-оздоровительные услуги
Номер корректировки НомКорр А N(3) О Принимает значение:
0 - первичный документ,
1 - 998 - номер корректировки для корректирующего документа,
999 - при выдаче аннулирующей Справки
Показатель имеет сквозную нумерацию.
В случае представления ранее в отношении физического лица, оплатившего соответствующую услугу (или его супругу/супруге) за соответствующий налоговый период (год) физкультурно-спортивной организацией (обособленным подразделением физкультурно-спортивной организации, индивидуальным предпринимателем, оказывающим физкультурно-оздоровительные услуги) Сведений об оплате физкультурно-оздоровительных услуг, необходимых для предоставления социального налогового вычета, предусмотренного подпунктом 7 пункта 1 статьи 219 Налогового кодекса Российской Федерации, в электронной форме (далее - Сведения), указывается последовательно соответствующий номер корректировки.
В случае выдачи Справки с идентичными данными, представленными в Сведениях, указывается соответствующий номер корректировки, указанный в Сведениях
Налогоплательщик и клиент являются одним лицом ПрКлиент А T(=1) ОК Принимает значение:
0 - нет |
1 - да
Сумма расходов на оказанные физкультурно-оздоровительные услуги СуммаРасх А N(15.2) О Указывается сумма расходов нарастающим итогом с начала налогового периода
Данные физического лица (его супруга/супруги), оплатившего физкультурно-оздоровительные услуги (далее - налогоплательщик) НППлатФизУсл С   О Типовой элемент <ДанФИОТип>.
Состав элемента представлен в таблице 4.8
Данные физического лица, которому оказаны физкультурно-оздоровительные услуги Клиент С   НУ Типовой элемент <ДанФИОТип>.
Состав элемента представлен в таблице 4.8.
Элемент обязателен при <ПрКлиент>=0 и не заполняется при <ПрКлиент>=1

Таблица 4.8

Данные физического лица (ДанФИОТип)

Наименование элемента Сокращенное наименование (код) элемента Признак типа элемента Формат элемента Признак обязательности элемента Дополнительная информация
ИНН ИНН А T(=12) Н Типовой элемент <ИННФЛТип>
Дата рождения ДатаРожд А T(=10) О Типовой элемент <ДатаТип>.
Дата в формате ДД.ММ.ГГГГ
Фамилия, имя, отчество (при наличии) ФИО С   О Типовой элемент <ФИОТип>.
Состав элемента представлен в таблице 4.10
Сведения о документе, удостоверяющем личность СведДок С   НУ Состав элемента представлен в таблице 4.9.
Элемент обязателен при отсутствии элемента <ИНН>

Таблица 4.9

Сведения о документе, удостоверяющем личность (СведДок)

Наименование элемента Сокращенное наименование (код) элемента Признак типа элемента Формат элемента Признак обязательности элемента Дополнительная информация
Код вида документа КодВидДок А T(=2) ОК Принимает значение:
21 - паспорт гражданина Российской Федерации |
03 - Свидетельство о рождении |
07 - Военный билет |
08 - Временное удостоверение, выданное взамен военного билета |
10 - Паспорт иностранного гражданина |
11 - Свидетельство о рассмотрении ходатайства о признании лица беженцем на территории Российской Федерации по существу |
12 - Вид на жительство в Российской Федерации |
13 - Удостоверение беженца |
14 - Временное удостоверение личности гражданина Российской Федерации |
15 - Разрешение на временное проживание в Российской Федерации |
19 - Свидетельство о предоставлении временного убежища на территории Российской Федерации |
23 - Свидетельство о рождении, выданное уполномоченным органом иностранного государства |
24 - Удостоверение личности военнослужащего Российской Федерации |
27 - Военный билет офицера запаса |
91 - Иные документы
Серия и номер СерНомДок А T(1-25) О  
Дата выдачи ДатаДок А T(=10) О Типовой элемент <ДатаТип>. Дата в формате ДД.ММ.ГГГГ

Таблица 4.10

Фамилия, имя, отчество (ФИОТип)

Наименование элемента Сокращенное наименование (код) элемента Признак типа элемента Формат элемента Признак обязательности элемента Дополнительная информация
Фамилия Фамилия А T(1-60) О  
Имя Имя А T(1-60) О  
Отчество Отчество А T(1-60) Н  

Приложение
к приказу ФНС России
от __________ 20__ г. N ____

Форма по КНД 1184048

 
  ИНН/КПП <1>
   
  Наименование организации/ФИО <2> индивидуального предпринимателя

СООБЩЕНИЕ
НАЛОГОВОГО ОРГАНА О РЕЗУЛЬТАТАХ ОБРАБОТКИ СВЕДЕНИЙ, ПОЛУЧЕННЫХ В ЦЕЛЯХ ПРЕДОСТАВЛЕНИЯ СОЦИАЛЬНОГО НАЛОГОВОГО ВЫЧЕТА ПО НАЛОГУ НА ДОХОДЫ ФИЗИЧЕСКИХ ЛИЦ В УПРОЩЕННОМ ПОРЯДКЕ, В ЭЛЕКТРОННОЙ ФОРМЕ
от ______________ N __________

наименование налогового органа

рассмотрев представленные от ___-___-______ г. сведения N ______ (номер корректировки _____) в порядке, предусмотренном пунктом 3.1 статьи 221.1 Налогового кодекса Российской Федерации, сообщает о невозможности предоставления социального налогового вычета в упрощенном порядке (множественно):

  1 - в сумме, уплаченной налогоплательщиком за свое обучение в организациях, осуществляющих образовательную деятельность, а также за обучение брата (сестры) в возрасте до 24 лет, супруга (супруги) по очной форме обучения в организациях, осуществляющих образовательную деятельность;
   
    2 - в сумме, уплаченной налогоплательщиком за обучение своих детей в возрасте до 24 лет, подопечных в возрасте до 18 лет, бывших подопечных после прекращения опеки или попечительства в возрасте до 24 лет по очной форме обучения в организациях, осуществляющих образовательную деятельность;
    3 - в сумме, уплаченной налогоплательщиком за медицинские услуги (за исключением расходов по дорогостоящим видам лечения), оказанные медицинскими организациями, индивидуальными предпринимателями, осуществляющими медицинскую деятельность, налогоплательщику, супругу (супруге) налогоплательщика, его родителям, детям (в том числе усыновленным) в возрасте до 18 лет (до 24 лет, если дети (в том числе усыновленные) являются обучающимися по очной форме обучения в организациях, осуществляющих образовательную деятельность), подопечным в возрасте до 18 лет (бывшим подопечным, после прекращения опеки или попечительства, обучающимся по очной форме обучения в организациях, осуществляющих образовательную деятельность, в возрасте до 24 лет);
    4 - в сумме, уплаченной налогоплательщиком за медицинские услуги по дорогостоящим видам лечения, оказанные медицинскими организациями, индивидуальными предпринимателями, осуществляющими медицинскую деятельность, налогоплательщику, супругу (супруге) налогоплательщика, родителям, детям (в том числе усыновленным) в возрасте до 18 лет (до 24 лет, если дети (в том числе усыновленные) являются обучающимися по очной форме обучения в организациях, осуществляющих образовательную деятельность), подопечным в возрасте до 18 лет (бывшим подопечным, после прекращения опеки или попечительства, обучающимся по очной форме обучения в организациях, осуществляющих образовательную деятельность, в возрасте до 24 лет);
    5 - в сумме страховых взносов, уплаченных налогоплательщиком по договорам добровольного личного страхования, а также по договорам добровольного страхования супруга (супруги) налогоплательщика, его родителей, детей (в том числе усыновленных) в возрасте до 18 лет (до 24 лет, если дети (в том числе усыновленные) являются обучающимися по очной форме обучения в организациях, осуществляющих образовательную деятельность), подопечных в возрасте до 18 лет (бывших подопечных, после прекращения опеки или попечительства, обучающихся по очной форме обучения в организациях, осуществляющих образовательную деятельность, в возрасте до 24 лет);
    6 - в сумме уплаченных налогоплательщиком пенсионных взносов по договору (договорам) негосударственного пенсионного обеспечения, заключенному (заключенным) с негосударственным пенсионным фондом в свою пользу и (или) в пользу членов семьи и (или) близких родственников в соответствии с Семейным кодексом Российской Федерации (супругов, родителей и детей, в том числе усыновителей и усыновленных, дедушки, бабушки и внуков, полнородных и неполнородных (имеющих общих отца или мать) братьев и сестер), детей-инвалидов, находящихся под опекой (попечительством);
    7 - в сумме уплаченных налогоплательщиком страховых взносов по договору (договорам) добровольного пенсионного страхования, заключенному (заключенным) со страховой организацией в свою пользу и (или) в пользу супруга (в том числе вдовы, вдовца), родителей (в том числе усыновителей), детей-инвалидов (в том числе усыновленных, находящихся под опекой (попечительством);
    8 - в сумме уплаченных налогоплательщиком страховых взносов по договору (договорам) добровольного страхования жизни, если такие договоры заключаются на срок не менее пяти лет, заключенному (заключенным) со страховой организацией в свою пользу и (или) в пользу супруга (в том числе вдовы, вдовца), родителей (в том числе усыновителей), детей (в том числе усыновленных, находящихся под опекой (попечительством);
    9 - в сумме, уплаченной налогоплательщиком за физкультурно-оздоровительные услуги, оказанные ему, его детям (в том числе усыновленным) в возрасте до 18 лет (до 24 лет, если дети (в том числе усыновленные) являются обучающимися по очной форме обучения в организациях, осуществляющих образовательную деятельность), подопечным в возрасте до 18 лет (бывшим подопечным, после прекращения опеки или попечительства, обучающимся по очной форме обучения в организациях, осуществляющих образовательную деятельность, в возрасте до 24 лет), физкультурно-спортивными организациями, индивидуальными предпринимателями, осуществляющими деятельность в области физической культуры и спорта в качестве основного вида деятельности.
Данные физического лица (его супруга/супруги), оплатившего услуги (уплатившего страховые (пенсионные) взносы)
ФИО <2> _______________________________________________________
ИНН <3> __________________________________
Данные физического лица, которому оказаны услуги (в пользу которого заключен договор (договоры):
ФИО <2> _______________________________________________________
ИНН <3> __________________________________

Социальный налоговый вычет не может быть предоставлен в связи со следующим:

  1 - отсутствие у организации, осуществляющей образовательную деятельность, индивидуального предпринимателя (за исключением случаев осуществления индивидуальными предпринимателями образовательной деятельности непосредственно) лицензии на осуществление образовательной деятельности (абзац третий подпункта 2 пункта 1 статьи 219 Налогового кодекса Российской Федерации);
 
   
    2 - отсутствие у страховой организации лицензии на ведение соответствующего вида деятельности (абзац второй подпункта 3 пункта 1 статьи 219 Налогового кодекса Российской Федерации);
    3 - отсутствие у медицинской организации, индивидуального предпринимателя лицензии на осуществление медицинской деятельности (абзац шестой подпункта 3 пункта 1 статьи 219 Налогового кодекса Российской Федерации);
    4 - отсутствие у страховой организации (негосударственного пенсионного фонда) лицензии на ведение соответствующего вида деятельности (абзац второй подпункта 4 пункта 1 статьи 219 Налогового кодекса Российской Федерации);
    5 - отсутствие физкультурно-спортивной организации, индивидуального предпринимателя в перечне физкультурно-спортивных организаций, индивидуальных предпринимателей, осуществляющих деятельность в области физической культуры и спорта в качестве основного вида деятельности (абзац шестой подпункта 7 пункта 1 статьи 219 Налогового кодекса Российской Федерации);
    6 - физическое лицо - налогоплательщик (его супруг/супруга), оплатившее услуги (уплатившее страховые (пенсионные) взносы), не идентифицировано;
    7 - физическое лицо, которому оказаны услуги (в пользу которого заключен договор (договоры), не идентифицировано;
    8 - иное:
     

<1> КПП указывается для организаций

<2> Отчество указывается при наличии

<3> ИНН указывается при наличии

Приложение N
к письму ФНС России
от "__" _____ 2022 г. N ____

ФОРМАТ ПЕРЕДАЧИ СООБЩЕНИЯ НАЛОГОВОГО ОРГАНА О РЕЗУЛЬТАТАХ ОБРАБОТКИ СВЕДЕНИЙ, ПОЛУЧЕННЫХ В ЦЕЛЯХ ПРЕДОСТАВЛЕНИЯ СОЦИАЛЬНОГО НАЛОГОВОГО ВЫЧЕТА ПО НАЛОГУ НА ДОХОДЫ ФИЗИЧЕСКИХ ЛИЦ В УПРОЩЕННОМ ПОРЯДКЕ, В ЭЛЕКТРОННОЙ ФОРМЕ

I. ОБЩИЕ СВЕДЕНИЯ

1. Настоящий формат описывает требования к XML-файлам (далее - файл обмена) передачи налоговыми органами сообщения налогового органа о результатах обработки сведений, полученных в целях предоставления социального налогового вычета по налогу на доходы физических лиц в упрощенном порядке, в электронной форме.

2. Номер версии настоящего формата 5.01, часть 876.

II. ОПИСАНИЕ ФАЙЛА ОБМЕНА

3. Имя файла обмена должно иметь следующий вид:

1184048_O_P_N 1_GGGGMMDD_N 2, где:

1184048 - префикс, принимающий значение кода документа в соответствии с КНД;

О - идентификатор налогового органа, сформировавшего файл - четырехразрядный код налогового органа;

P - идентификатор налогоплательщика, для которого предназначен файл, имеет вид:

для организаций - девятнадцатиразрядный код (ИНН и КПП организации); для физических лиц - двенадцатиразрядный код (ИНН физического лица, при наличии. При отсутствии ИНН - последовательность из двенадцати нулей);

GGGGMMDD - дата формирования файла;

N 1, N 2 - идентификационные номера файла (GUID). Если документ состоит из нескольких файлов, N 1 одинаковый для всех файлов одного документа, N 2 уникален для каждого файла независимо от принадлежности к документу.

Расширение имени файла - xml. Расширение имени файла может указываться как строчными, так и прописными буквами.

Параметры первой строки файла обмена

Первая строка XML-файла должна иметь следующий вид:

<?xml version ="1.0" encoding ="windows-1251"?>

Имя файла, содержащего XML-схему файла обмена, должно иметь следующий вид:

ON_REZOBRSVVICH_1_876_00_05_01_xx, где xx - номер версии схемы.

Расширение имени файла - xsd.

XML-схема файла обмена приводится отдельным файлом и размещается на официальном сайте Федеральной налоговой службы в информационно-телекоммуникационной сети "Интернет".

4. Логическая модель файла обмена представлена в виде диаграммы структуры файла обмена на рисунке 1 настоящего формата. Элементами логической модели файла обмена являются элементы и атрибуты XML-файла. Перечень структурных элементов логической модели файла обмена и сведения о них приведены в таблицах 4.1 - 4.7 настоящего формата.

Для каждого структурного элемента логической модели файла обмена приводятся следующие сведения:

наименование элемента. Приводится полное наименование элемента. В строке таблицы могут быть описаны несколько элементов, наименования которых разделены символом "|". Такая форма записи применяется при наличии в файле обмена только одного элемента из описанных в этой строке;

сокращенное наименование (код) элемента. Приводится сокращенное наименование элемента. Синтаксис сокращенного наименования должен удовлетворять спецификации XML;

признак типа элемента. Может принимать следующие значения: "С" - сложный элемент логической модели (содержит вложенные элементы), "П" - простой элемент логической модели, реализованный в виде элемента XML-файла, "А" - простой элемент логической модели, реализованный в виде атрибута элемента XML-файла. Простой элемент логической модели не содержит вложенные элементы;

формат элемента. Формат элемента представляется следующими условными обозначениями: Т - символьная строка; N - числовое значение (целое или дробное).

Формат символьной строки указывается в виде Т(n-k) или T(=k), где: n - минимальное количество знаков, k - максимальное количество знаков, символ "-" - разделитель, символ "=" означает фиксированное количество знаков в строке. В случае если минимальное количество знаков равно 0, формат имеет вид Т(0-k). В случае если максимальное количество знаков неограничено, формат имеет вид Т(n-).

Формат числового значения указывается в виде N(m.k), где: m - максимальное количество знаков в числе, включая знак (для отрицательного числа), целую и дробную часть числа без разделяющей десятичной точки, k - максимальное число знаков дробной части числа. Если число знаков дробной части числа равно 0 (то есть число целое), то формат числового значения имеет вид N(m).

Для простых элементов, являющихся базовыми в XML, таких как элемент с типом "date", поле "Формат элемента" не заполняется. Для таких элементов в поле "Дополнительная информация" указывается тип базового элемента;

признак обязательности элемента определяет обязательность наличия элемента (совокупности наименования элемента и его значения) в файле обмена. Признак обязательности элемента может принимать следующие значения: "О" - наличие элемента в файле обмена обязательно; "Н" - наличие элемента в файле обмена необязательно, то есть элемент может отсутствовать. Если элемент принимает ограниченный перечень значений (по классификатору, кодовому словарю), то признак обязательности элемента дополняется символом "К". В случае если количество реализаций элемента может быть более одной, то признак обязательности элемента дополняется символом "М".

К вышеперечисленным признакам обязательности элемента может добавляться значение "У" в случае описания в XML-схеме условий, предъявляемых к элементу в файле обмена, описанных в графе "Дополнительная информация".

дополнительная информация содержит, при необходимости, требования к элементу файла обмена, не указанные ранее. Для сложных элементов указывается ссылка на таблицу, в которой описывается состав данного элемента. Для элементов, принимающих ограниченный перечень значений из классификатора (кодового словаря), указывается соответствующее наименование классификатора (кодового словаря) или приводится перечень возможных значений. Для классификатора (кодового словаря) может указываться ссылка на его местонахождение. Для элементов, использующих пользовательский тип данных, указывается наименование типового элемента.

Рисунок 1. Диаграмма структуры файла обмена

Таблица 4.1

Файл обмена (Файл)

Наименование элемента Сокращенное наименование (код) элемента Признак типа элемента Формат элемента Признак обязательности элемента Дополнительная информация
Идентификатор файла ИдФайл А T(1-255) ОУ Содержит (повторяет) имя сформированного файла (без расширения)
Версия программы, с помощью которой сформирован файл ВерсПрог А T(1-40) О  
Версия формата ВерсФорм А T(1-5) О Принимает значение: 5.01
Состав и структура документа Документ С   О Состав элемента представлен в таблице 4.2

Таблица 4.2

Состав и структура документа (Документ)

Наименование элемента Сокращенное наименование (код) элемента Признак типа элемента Формат элемента Признак обязательности элемента Дополнительная информация
Код формы документа по КНД КНД А T(=7) ОК Типовой элемент <КНДТип>.
Принимает значение: 1184048
Сообщение налогового органа о результатах обработки сведений, полученных в целях предоставления социального налогового вычета по налогу на доходы физических лиц в упрощенном порядке, в электронной форме РезОбрПредСоцВыч С   ОМ Состав элемента представлен в таблице 4.3

Таблица 4.3

Сообщение налогового органа о результатах обработки сведений, полученных в целях предоставления социального налогового вычета по налогу на доходы физических лиц в упрощенном порядке, в электронной форме (РезОбрПредСоцВыч)

Наименование элемента Сокращенное наименование (код) элемента Признак типа элемента Формат элемента Признак обязательности элемента Дополнительная информация
Номер сведений НомерСвед А T(1-12) О Содержит только числовые символы
Дата выдачи сведений ДатаСвед А T(=10) О Типовой элемент <ДатаТип>.
Дата в формате ДД.ММ.ГГГГ
Номер корректировки НомКорр А N(3) О Принимает значение:
0 - первичный документ,
1 - 999 - номер корректировки для корректирующего документа
Данные физического лица (его супруга/супруги), оплатившего услуги (уплатившего страховые (пенсионные) взносы) (далее - налогоплательщик) ДанФЛОплат С   О Типовой элемент <ДанФИОТип>.
Состав элемента представлен в таблице 4.6
Данные физического лица, которому оказаны услуги (в пользу которого заключен договор (договоры) ДанФЛУсл С   О Типовой элемент <ДанФИОТип>.
Состав элемента представлен в таблице 4.6
Сведения о налоговом вычете СвНалВыч С   О Состав элемента представлен в таблице 4.4

Таблица 4.4

Сведения о налоговом вычете (СвНалВыч)

Наименование элемента Сокращенное наименование (код) элемента Признак типа элемента Формат элемента Признак обязательности элемента Дополнительная информация
Признак налогового вычета ПрНалВыч П T(=1) ОКМ Принимает значение:
1 - в сумме, уплаченной налогоплательщиком за свое обучение в организациях, осуществляющих образовательную деятельность, а также за обучение брата (сестры) в возрасте до 24 лет, супруга (супруги) по очной форме обучения в организациях, осуществляющих образовательную деятельность |
2 - в сумме, уплаченной налогоплательщиком за обучение своих детей в возрасте до 24 лет, подопечных в возрасте до 18 лет, бывших подопечных после прекращения опеки или попечительства в возрасте до 24 лет по очной форме обучения в организациях, осуществляющих образовательную деятельность |
3 - в сумме, уплаченной налогоплательщиком за медицинские услуги (за исключением расходов по дорогостоящим видам лечения), оказанные медицинскими организациями, индивидуальными предпринимателями, осуществляющими медицинскую деятельность, налогоплательщику, супругу (супруге) налогоплательщика, его родителям, детям (в том числе усыновленным) в возрасте до 18 лет (до 24 лет, если дети (в том числе усыновленные) являются обучающимися по очной форме обучения в организациях, осуществляющих образовательную деятельность), подопечным в возрасте до 18 лет (бывшим подопечным, после прекращения опеки или попечительства, обучающимся по очной форме обучения в организациях, осуществляющих образовательную деятельность, в возрасте до 24 лет) |
4 - в сумме, уплаченной налогоплательщиком за медицинские услуги по дорогостоящим видам лечения, оказанные медицинскими организациями, индивидуальными предпринимателями, осуществляющими медицинскую деятельность, налогоплательщику, супругу (супруге) налогоплательщика, родителям, детям (в том числе усыновленным) в возрасте до 18 лет (до 24 лет, если дети (в том числе усыновленные) являются обучающимися по очной форме обучения в организациях, осуществляющих образовательную деятельность), подопечным в возрасте до 18 лет (бывшим подопечным, после прекращения опеки или попечительства, обучающимся по очной форме обучения в организациях, осуществляющих образовательную деятельность, в возрасте до 24 лет) |
5 - в сумме страховых взносов, уплаченных налогоплательщиком по договорам добровольного личного страхования, а также по договорам добровольного страхования супруга (супруги) налогоплательщика, его родителей, детей (в том числе усыновленных) в возрасте до 18 лет (до 24 лет, если дети (в том числе усыновленные) являются обучающимися по очной форме обучения в организациях, осуществляющих образовательную деятельность), подопечных в возрасте до 18 лет (бывших подопечных, после прекращения опеки или попечительства, обучающихся по очной форме обучения в организациях, осуществляющих образовательную деятельность, в возрасте до 24 лет) |
6 - в сумме уплаченных налогоплательщиком пенсионных взносов по договору (договорам) негосударственного пенсионного обеспечения, заключенному (заключенным) с негосударственным пенсионным фондом в свою пользу и (или) в пользу членов семьи и (или) близких родственников в соответствии с Семейным кодексом Российской Федерации (супругов, родителей и детей, в том числе усыновителей и усыновленных, дедушки, бабушки и внуков, полнородных и неполнородных (имеющих общих отца или мать) братьев и сестер), детей-инвалидов, находящихся под опекой (попечительством) |
7 - в сумме уплаченных налогоплательщиком страховых взносов по договору (договорам) добровольного пенсионного страхования, заключенному (заключенным) со страховой организацией в свою пользу и (или) в пользу супруга (в том числе вдовы, вдовца), родителей (в том числе усыновителей), детей-инвалидов (в том числе усыновленных, находящихся под опекой (попечительством) |
8 - в сумме уплаченных налогоплательщиком страховых взносов по договору (договорам) добровольного страхования жизни, если такие договоры заключаются на срок не менее пяти лет, заключенному (заключенным) со страховой организацией в свою пользу и (или) в пользу супруга (в том числе вдовы, вдовца), родителей (в том числе усыновителей), детей (в том числе усыновленных, находящихся под опекой (попечительством) |
9 - в сумме, уплаченной налогоплательщиком за физкультурно-оздоровительные услуги, оказанные ему, его детям (в том числе усыновленным) в возрасте до 18 лет (до 24 лет, если дети (в том числе усыновленные) являются обучающимися по очной форме обучения в организациях, осуществляющих образовательную деятельность), подопечным в возрасте до 18 лет (бывшим подопечным, после прекращения опеки или попечительства, обучающимся по очной форме обучения в организациях, осуществляющих образовательную деятельность, в возрасте до 24 лет), физкультурно-спортивными организациями, индивидуальными предпринимателями, осуществляющими деятельность в области физической культуры и спорта в качестве основного вида деятельности
Причина непредоставления налогового вычета ПричНепред С   ОМ Состав элемента представлен в таблице 4.5

Таблица 4.5

Причина непредоставления налогового вычета (ПричНепред)

Наименование элемента Сокращенное наименование (код) элемента Признак типа элемента Формат элемента Признак обязательности элемента Дополнительная информация
Признак причины ПрПричина П T(=1) ОК Принимает значение:
1 - отсутствие у организации, осуществляющей образовательную деятельность, индивидуального предпринимателя (за исключением случаев осуществления индивидуальными предпринимателями образовательной деятельности непосредственно) лицензии на осуществление образовательной деятельности (абзац третий подпункта 2 пункта 1 статьи 219 Налогового кодекса Российской Федерации); |
2 - отсутствие у страховой организации лицензии на ведение соответствующего вида деятельности (абзац второй подпункта 3 пункта 1 статьи 219 Налогового кодекса Российской Федерации); |
3 - отсутствие у медицинской организации, индивидуального предпринимателя лицензии на осуществление медицинской деятельности (абзац шестой подпункта 3 пункта 1 статьи 219 Налогового кодекса Российской Федерации); |
4 - отсутствие у страховой организации (негосударственного пенсионного фонда) лицензии на ведение соответствующего вида деятельности (абзац второй подпункта 4 пункта 1 статьи 219 Налогового кодекса Российской Федерации); |
5 - отсутствие физкультурно-спортивной организации, индивидуального предпринимателя в перечне физкультурно-спортивных организаций, индивидуальных предпринимателей, осуществляющих деятельность в области физической культуры и спорта в качестве основного вида деятельности (абзац шестой подпункта 7 пункта 1 статьи 219 Налогового кодекса Российской Федерации); |
6 - физическое лицо - налогоплательщик (его супруг/супруга), оплатившее услуги (уплатившее страховые (пенсионные) взносы), не идентифицировано; |
7 - физическое лицо, которому оказаны услуги (в пользу которого заключен договор (договоры), не идентифицировано; |
8 - иное
Сведения об иных причинах Причина П T(1-500) НУ Элемент обязателен при <ПрПричина>=8

Таблица 4.6

Данные физического лица (ДанФИОТип)

Наименование элемента Сокращенное наименование (код) элемента Признак типа элемента Формат элемента Признак обязательности элемента Дополнительная информация
ИНН ИНН А T(=12) Н Типовой элемент <ИННФЛТип>
Фамилия, имя, отчество ФИО С   О Типовой элемент <ФИОТип>.
Состав элемента представлен в таблице 4.7

Таблица 4.7

Фамилия, имя, отчество (ФИОТип)

Наименование элемента Сокращенное наименование (код) элемента Признак типа элемента Формат элемента Признак обязательности элемента Дополнительная информация
Фамилия Фамилия А T(1-60) О  
Имя Имя А T(1-60) О  
Отчество Отчество А T(1-60) Н