Письмо ФНС РФ от 20.12.2023 N ШЮ-4-17/15923@

"О рекомендованных формах и форматах отчетов о движении средств и переводах электронных средств платежа"

Данный документ утрачивает силу с 15.07.2024 в части рекомендованных форматов Отчетов резидентов - юридических лиц и индивидуальных предпринимателей (письмо ФНС РФ от 11.06.2024 N ШЮ-4-17/6466@).

Данный документ дополнен Письмом ФНС РФ от 19.02.2024 N ШЮ-4-17/1835@.


ФЕДЕРАЛЬНАЯ НАЛОГОВАЯ СЛУЖБА

ПИСЬМО
от 20 декабря 2023 г. N ШЮ-4-17/15923@

О РЕКОМЕНДОВАННЫХ ФОРМАХ И ФОРМАТАХ ОТЧЕТОВ О ДВИЖЕНИИ СРЕДСТВ И ПЕРЕВОДАХ ЭЛЕКТРОННЫХ СРЕДСТВ ПЛАТЕЖА

Федеральная налоговая служба в целях обеспечения реализации положений Постановления Правительства РФ от 14.11.2023 N 1911 "О внесении изменений в некоторые акты Правительства Российской Федерации" направляет адаптированные для машинной обработки рекомендуемые формы:

- Отчета о движении денежных средств и иных финансовых активов физического лица - резидента по счету (вкладу) в банке и иной организации финансового рынка, расположенных за пределами территории Российской Федерации, и о переводах денежных средств без открытия банковского счета с использованием электронных средств платежа, предоставленных иностранными поставщиками платежных услуг (КНД 1112520).

- Отчета о движении денежных средств и иных финансовых активов юридического лица - резидента и индивидуального предпринимателя - резидента по счету (вкладу) в банке и иной организации финансового рынка, расположенных за пределами территории Российской Федерации, и о переводах денежных средств без открытия банковского счета с использованием электронных средств платежа, предоставленных иностранными поставщиками платежных услуг (КНД 1112521).

Одновременно направляем рекомендуемые форматы названных отчетов и xml-схемы к ним. Письма ФНС России ФНС России от 21.12.2021 N ШЮ-4-17/17916@ "О форматах Отчетов о движении средств и переводах электронных средств платежа" и от 22.07.2022 N КВ-4-17/9471@ "О расширении использования форматов Отчетов о движении средств и переводах электронных средств платежа" утрачивают силу с даты настоящего письма, за исключением возможности представления отчетов либо их корректировок за прошедшие периоды.

Управлениям ФНС России по субъектам Российской Федерации и межрегиональным инспекциям ФНС России по крупнейшим налогоплательщикам довести настоящее письмо до нижестоящих налоговых органов и налогоплательщиков.

О реализации возможности приема отчетов в электронной форме будет сообщено дополнительно. До указанной доработки необходимо обеспечить прием отчетов на бумажных носителях.

Бесплатное программное обеспечение "Налогоплательщик ЮЛ" для подготовки отчетов юридическими лицами, индивидуальными предпринимателями и физическими лицами, представляемых на бумажном носителе, размещено на главной странице сайта ФНС России (www.nalog.ru) в разделе "Программные средства". Возможность подготовки отчетов по рекомендуемым формам запланирована к реализации в программном обеспечении "Налогоплательщик ЮЛ" версии 4.84, подлежащей размещению на сайте ФНС России не позднее 27.12.2023.

Действительный
государственный советник
Российской Федерации
2 класса
Ю.В. ШЕПЕЛЕВА

                    ИНН <1>          
                                                                 
        5430   4017                               Стр. 0 0 1

Форма по КНД 1112520 Лист 1

ОТЧЕТ О ДВИЖЕНИИ ДЕНЕЖНЫХ СРЕДСТВ И ИНЫХ ФИНАНСОВЫХ АКТИВОВ ФИЗИЧЕСКОГО ЛИЦА - РЕЗИДЕНТА ПО СЧЕТУ (ВКЛАДУ) В БАНКЕ И ИНОЙ ОРГАНИЗАЦИИ ФИНАНСОВОГО РЫНКА, РАСПОЛОЖЕННЫХ ЗА ПРЕДЕЛАМИ ТЕРРИТОРИИ РОССИЙСКОЙ ФЕДЕРАЦИИ, И О ПЕРЕВОДАХ ДЕНЕЖНЫХ СРЕДСТВ БЕЗ ОТКРЫТИЯ БАНКОВСКОГО СЧЕТА С ИСПОЛЬЗОВАНИЕМ ЭЛЕКТРОННЫХ СРЕДСТВ ПЛАТЕЖА, ПРЕДОСТАВЛЕННЫХ ИНОСТРАННЫМИ ПОСТАВЩИКАМИ ПЛАТЕЖНЫХ УСЛУГ

Представляется в налоговый орган (код)                       Номер корректировки <2>                            
                                                                               
Сведения о физическом лице - резиденте <3>                                                            
                                                                               
Фамилия                                                                    
                                                                               
Имя                                                                    
                                                                               
Отчество <4>                                                                    
                                                                               
Дата рождения     .     .                                                          
                                                                               
Сведения о документе, удостоверяющем личность                                         Код вида документа <5>      
                                                                               
Серия и номер                                             Дата выдачи       .     .      
                                                                               
Кем выдан                                                                        
                                                                               
                                                    Код подразделения         -    
                                                                               
Номер контактного телефона                                                                  
                                                                               
Отчет составлен на           страницах с приложением подтверждающих документов или их копий на         листах              
                                                                               
                                                                               
  Достоверность и полноту сведений, указанных в настоящем отчете, подтверждаю:     Заполняется работником налогового органа  
                                            Сведения о представлении отчета  
        1 - физическое лицо - резидент                                                        
        2 - уполномоченный представитель физического лица - резидента         Данный отчет представлен (код)                    
                                                                               
                                          на       страницах                    
                                                                               
                                          с приложением подтверждающих документов              
                                                                               
                                          или их копий на       листах                
  (фамилия, имя, отчество <4> представителя физического лица резидента)                                          
                                            Дата представления отчета     .     .          
                                                                               
ИНН <1>                                                                          
                                                                               
Номер контактного телефона                                                                  
                                                                               
                                                                             
                                                                               
Подпись     Дата       .     .                                                
                                                                               
  Наименование и реквизиты документа, подтверждающего полномочия представителя                                        
                                                                               
                                                                             
                                            Фамилия И.О. <4>   Подпись  
                                                                             
                                                                               
                                                                               

<1> ИНН указывается при наличии.
<2> 0 - первичный документ; 1, 2, 3 и так далее - уточненный документ;
999 - отмена сообщения. Для уточненного документа значение должно быть на 1 больше ранее принятого налоговым органом документа.
<3> Фамилия, имя, отчество указываются в соответствии с документом, удостоверяющим личность.
<4> Отчество указывается при наличии.
<5> Вид документа указывается в соответствии со справочником "Коды видов документов, удостоверяющих личность налогоплательщика" (приложение N 5 к Порядку заполнения и представления расчета сумм налога на доходы физических лиц, исчисленных и удержанных налоговым агентом (форма 6-НДФЛ), утвержденному приказом ФНС России от 15.10.2020 N ЕД-7-11/753@).
                                                                               
                                                                             

                    ИНН <1>          
                                                                 
        5430   4024                               Стр.      

Лист 2

Раздел 1. Сведения о движении денежных средств и иных финансовых активов по счету (вкладу) в банке и иной организации финансового рынка, расположенных за пределами территории Российской Федерации

Подраздел 1.1. Сведения о счете (вкладе) в банке или иной организации финансового рынка, расположенных за пределами территории Российской Федерации

Годовая отчетность за период с     .     .           по     .     .                            
                                                                               
    1 - банк                                                                      
    2 - иная организация финансового рынка                                                          
                                                                               
Вид иной организации финансового рынка <2>                                                          
                                                                               
    небанковская кредитная организация                   акционерный инвестиционный фонд                        
                                                                               
    страховщик, осуществляющий деятельность по добровольному страхованию жизни         управляющая компания инвестиционного фонда, паевого инвестиционного фонда или негосударственного пенсионного фонда              
                         
                         
                                                                               
    профессиональный участник рынка ценных бумаг, осуществляющий брокерскую деятельность, и (или) деятельность по управлению ценными бумагами, и (или) депозитарную деятельность         центральный контрагент                        
                                                   
            управляющий товарищ инвестиционного товарищества              
                                                   
                                                                               
    управляющий по договору доверительного управления имуществом         иная организация или структура без образования юридического лица, которая в рамках своей деятельности принимает от клиентов денежные средства или иные финансовые активы для хранения, управления, инвестирования и (или) осуществления иных сделок в интересах клиента либо прямо или косвенно за счет клиента              
                         
                                                     
    негосударственный пенсионный фонд                                
                                                     
                                                     
                                                                               
Наименование                                                                      
                                                                               
                                                                             
                                                                               
                                                                             
                                                                               
                                                                             
(в латинской транскрипции)
                                                                               
SWIFT код или БИК <3>                                                                  
              (цифры и буквы в латинской транскрипции)                
Номер налогоплательщика (его аналог), присвоенный налоговым органом (иным уполномоченным органом) в иностранном государстве (территории), налоговым резидентом которого являются банк или иная организация финансового рынка
                                                                               
                                                                             
                                                                               
                                                                             
                                                                               
Полный адрес                                                                        
                                                                               
                                                                             
                                                                               
                                                                             
                                                                               
                                                                             
                                                                               
                                                                  Код страны <4>      
(в латинской транскрипции)
                                                                               
Номер счета (вклада)                                                                    
            (цифры и буквы в латинской транскрипции)
                                                                               
Признак личного (совместного) использования счета (вклада)     1 - личное использование                                  
                                  2 - общее (совместное) использование                            
                                                                               
Дата открытия счета (вклада)     .     .                 Дата закрытия счета (вклада)     .     .        
                                                                               
Данные о разрешении Банка России, на основании которого открыт счет в банке, расположенном за пределами территории Российской Федерации, если счет открыт на основании разрешения Банка России
                                                                               
Дата выдачи разрешения       .     .           Номер разрешения                              
                                                                               

<1> ИНН указывается при наличии.
<2> Указывается "1" в случае соответствия вида иной организации финансового рынка или "0" при несоответствии.
<3> Заполняется в случае, если счет (вклад) открыт в банке. Может заполняться при наличии SWIFT кода или БИК у иной организации финансового рынка.
<4> Код страны указывается в соответствии с Общероссийским классификатором стран мира ОК (МК (ИСО 3166) 004-97) 025-2001.
                                                                               
                                                                             

                    ИНН <1>          
                                                                 
        5430   4031                               Стр.      

Лист 3

Подраздел 1.2. Сведения о движении денежных средств по счету (вкладу) в банке или иной организации финансового рынка, расположенных за пределами территории Российской Федерации

Цифровой код валюты счета (вклада) <2>                                                            
                                                                               
Показатели   Сумма
(в единицах соответствующей валюты)
                                                                               
Остаток денежных средств на счете (вкладе) на начало отчетного года                                       .    
                                                                               
Зачислено денежных средств за отчетный год - всего                                       .    
                                                                               
Списано денежных средств за отчетный год - всего                                       .    
                                                                               
Остаток денежных средств на счете (вкладе) на конец отчетного года                                       .    
                                                                             
                                                                               
                                                                               
Цифровой код валюты счета (вклада) <2>                                                            
                                                                               
Показатели   Сумма
(в единицах соответствующей валюты)
                                                                               
Остаток денежных средств на счете (вкладе) на начало отчетного года                                       .    
                                                                               
Зачислено денежных средств за отчетный год - всего                                       .    
                                                                               
Списано денежных средств за отчетный год - всего                                       .    
                                                                               
Остаток денежных средств на счете (вкладе) на конец отчетного года                                       .    
                                                                             
                                                                               
                                                                               
Цифровой код валюты счета (вклада) <2>                                                            
                                                                               
Показатели   Сумма
(в единицах соответствующей валюты)
                                                                               
Остаток денежных средств на счете (вкладе) на начало отчетного года                                       .    
                                                                               
Зачислено денежных средств за отчетный год - всего                                       .    
                                                                               
Списано денежных средств за отчетный год - всего                                       .    
                                                                               
Остаток денежных средств на счете (вкладе) на конец отчетного года                                       .    
                                                                             
                                                                               
                                                                               
Цифровой код валюты счета (вклада) <2>                                                            
                                                                               
Показатели   Сумма
(в единицах соответствующей валюты)
                                                                               
Остаток денежных средств на счете (вкладе) на начало отчетного года                                       .    
                                                                               
Зачислено денежных средств за отчетный год - всего                                       .    
                                                                               
Списано денежных средств за отчетный год - всего                                       .    
                                                                               
Остаток денежных средств на счете (вкладе) на конец отчетного года                                       .    
                                                                               

<1> ИНН указывается при наличии.
<2> Код валюты указывается в соответствии с Общероссийским классификатором валют ОК (МК (ИСО 4217) 003-97) 014-2000.
                                                                               
                                                                             
                    ИНН <1>          
                                                                 
        5430   4048                               Стр.      

Лист 4

Подраздел 1.3. Сведения о стоимости и видах иных финансовых активов на счетах (вкладах) в банке или иной организации финансового рынка, расположенных за пределами территории Российской Федерации

Цифровой код используемой валюты для стоимостной оценки иных финансовых активов в денежном эквиваленте <2>                                            
                                           
                                                                               
Показатели   Сумма
(в единицах соответствующей валюты)
                                                                               
Стоимость иных финансовых активов на начало отчетного года                                       .    
                                                                               
Стоимость иных финансовых активов, зачисленных на счет в отчетном году, - всего                                       .    
                                                                               
Стоимость иных финансовых активов, списанных со счета в отчетном году, - всего                                       .    
                                                                               
Стоимость иных финансовых активов на конец отчетного года                                       .    
                                                                               
Вид иных финансовых активов <3>                                                      
                                                                               
    ценные бумаги                           доли участия в уставном (складочном) капитале юридического лица        
                                                                               
    производные финансовые инструменты                 права требования из договора страхования                
                                                                               
    доли участия в иностранной структуре без образования юридического лица       иные финансовые активы, не включенные в вышеуказанный перечень      
                                                                               
                                                                               
                                                                               
Цифровой код используемой валюты для стоимостной оценки иных финансовых активов в денежном эквиваленте <2>                                            
                                           
                                                                               
Показатели   Сумма
(в единицах соответствующей валюты)
                                                                               
Стоимость иных финансовых активов на начало отчетного года                                       .    
                                                                               
Стоимость иных финансовых активов, зачисленных на счет в отчетном году, - всего                                       .    
                                                                               
Стоимость иных финансовых активов, списанных со счета в отчетном году, - всего                                       .    
                                                                               
Стоимость иных финансовых активов на конец отчетного года                                       .    
                                                                               
Вид иных финансовых активов <3>                                                      
                                                                               
    ценные бумаги                           доли участия в уставном (складочном) капитале юридического лица        
                                                                               
    производные финансовые инструменты                 права требования из договора страхования                
                                                                               
    доли участия в иностранной структуре без образования юридического лица       иные финансовые активы, не включенные в вышеуказанный перечень      
                                                                               

<1> ИНН указывается при наличии.
<2> Код валюты указывается в соответствии с Общероссийским классификатором валют ОК (МК (ИСО 4217) 003-97) 014-2000.
<3> Указывается "1" в случае соответствия иного финансового актива или "0" при несоответствии.
                                                                               
                                                                             
                    ИНН <1>          
                                                                 
        5430   4055                               Стр.      
Лист 5

Раздел 2. Сведения о переводах денежных средств без открытия банковского счета с использованием электронных средств платежа, предоставленных иностранными поставщиками платежных услуг

Подраздел 2.1. Сведения об электронном средстве платежа, предоставленном иностранным поставщиком платежных услуг в целях осуществления перевода денежных средств без открытия банковского счета

Годовая отчетность за период с     .     .         по     .     .                              
                                                                               
    1 - банк                                                                    
    2 - иная организация финансового рынка                                                          
    3 - иной поставщик платежных услуг                                                            
                                                                               
Наименование                                                                      
                                                                               
                                                                             
                                                                               
                                                                             
                                                                               
                                                                             
                                                                               
                                                                             
(в латинской транскрипции)
                                                                               
SWIFT код или БИК <2>                                                                    
                                                                               
Номер налогоплательщика (его аналог), присвоенный налоговым органом (иным уполномоченным органом) в иностранном государстве (территории), налоговым резидентом которого является банк или иная организация финансового рынка, или иной поставщик платежных услуг
 
                                                                               
                                                                             
                                                                               
                                                                             
                                                                               
Полный адрес                                                                        
                                                                               
                                                                             
                                                                               
                                                                             
                                                                               
                                                                             
                                                                               
                                                              Код страны <3>      
(в латинской транскрипции)                  
                                                                               
Идентификатор электронного средства платежа <4>                                                
                                                                             
(цифры и буквы в латинской транскрипции)            
                                                                               
Признак личного (совместного) использования электронного средства платежа         1 - личное использование                                              
        2 - общее (совместное) использование                                      
                                                                 
                                                                               
Дата предоставления права использования электронного средства платежа       .     .                                
                                                                               
Дата прекращения права использования электронного средства платежа       .     .                                
                                                                               

<1> ИНН указывается при наличии.
<2> Заполняется в случае, если электронное средство платежа предоставлено банком. Может заполняться при наличии SWIFT кода или БИК у иной организации финансового рынка.
<3> Код страны указывается в соответствии с Общероссийским классификатором стран мира ОК (МК (ИСО 3166) 004-97) 025-2001.
<4> Идентификатор электронного средства платежа, предоставленного иностранным поставщиком платежных услуг.
                                                                               
                                                                             

                    ИНН <1>          
                                                                 
        5430   4062                               Стр.      

Лист 5

Подраздел 2.2. Сведения о переводах денежных средств без открытия банковского счета с использованием электронных средств платежа, предоставленных иностранными поставщиками платежных услуг

Цифровой код используемой валюты <2>                                                            
                                                                               
Показатели   Сумма
(в единицах соответствующей валюты)
                                                                               
Остаток денежных средств на электронном средстве платежа на начало отчетного года                                     .    
                                                                               
Зачислено денежных средств за отчетный год - всего                                       .    
                                                                               
Списано денежных средств за отчетный год - всего                                       .    
                                                                               
Остаток денежных средств на электронном средстве платежа на конец отчетного года                                     .    
                                                                             
                                                                               
                                                                               
Цифровой код используемой валюты <2>                                                            
                                                                               
Показатели   Сумма
(в единицах соответствующей валюты)
                                                                               
Остаток денежных средств на электронном средстве платежа на начало отчетного года                                     .    
                                                                               
Зачислено денежных средств за отчетный год - всего                                       .    
                                                                               
Списано денежных средств за отчетный год - всего                                       .    
                                                                               
Остаток денежных средств на электронном средстве платежа на конец отчетного года                                       .    
                                                                             
                                                                               
                                                                               
Цифровой код используемой валюты <2>                                                            
                                                                               
Показатели   Сумма
(в единицах соответствующей валюты)
                                                                               
Остаток денежных средств на электронном средстве платежа на начало отчетного года                                     .    
                                                                               
Зачислено денежных средств за отчетный год - всего                                       .    
                                                                               
Списано денежных средств за отчетный год - всего                                       .    
                                                                               
Остаток денежных средств на электронном средстве платежа на конец отчетного года                                       .    
                                                                             
                                                                               
                                                                               
Цифровой код используемой валюты <2>                                                            
                                                                               
Показатели   Сумма
(в единицах соответствующей валюты)
                                                                               
Остаток денежных средств на электронном средстве платежа на начало отчетного года                                     .    
                                                                               
Зачислено денежных средств за отчетный год - всего                                       .    
                                                                               
Списано денежных средств за отчетный год - всего                                       .    
                                                                               
Остаток денежных средств на электронном средстве платежа на конец отчетного года                                       .    
                                                                               

<1> ИНН указывается при наличии.
<2> Код валюты указывается в соответствии с Общероссийским классификатором валют ОК (МК (ИСО 4217) 003-97) 014-2000.
                                                                               
                                                                             

ФОРМАТ ПРЕДСТАВЛЕНИЯ СВЕДЕНИЙ ПО ОТЧЕТУ О ДВИЖЕНИИ ДЕНЕЖНЫХ СРЕДСТВ И ИНЫХ ФИНАНСОВЫХ АКТИВОВ ФИЗИЧЕСКОГО ЛИЦА - РЕЗИДЕНТА ПО СЧЕТУ (ВКЛАДУ) В БАНКЕ И ИНОЙ ОРГАНИЗАЦИИ ФИНАНСОВОГО РЫНКА, РАСПОЛОЖЕННЫХ ЗА ПРЕДЕЛАМИ ТЕРРИТОРИИ РОССИЙСКОЙ ФЕДЕРАЦИИ, И О ПЕРЕВОДАХ ДЕНЕЖНЫХ СРЕДСТВ БЕЗ ОТКРЫТИЯ БАНКОВСКОГО СЧЕТА С ИСПОЛЬЗОВАНИЕМ ЭЛЕКТРОННЫХ СРЕДСТВ ПЛАТЕЖА, ПРЕДОСТАВЛЕННЫХ ИНОСТРАННЫМИ ПОСТАВЩИКАМИ ПЛАТЕЖНЫХ УСЛУГ, В ЭЛЕКТРОННОЙ ФОРМЕ

I. ОБЩИЕ СВЕДЕНИЯ

1. Настоящий формат описывает требования к XML-файлам (далее - файлам обмена) передачи в электронной форме физическими лицами - резидентами налоговым органам отчетов о движении средств и иных финансовых активов по счетам (вкладам) в банках и иных организациях финансового рынка, расположенных за пределами территории Российской Федерации, и о переводах денежных средств без открытия банковского счета с использованием электронных средств платежа, предоставленных иностранными поставщиками платежных услуг.

2. Настоящий формат (часть DXLIII, версия 5.05) разработан в соответствии с формой "Отчет о движении средств и иных финансовых активов физического лица - резидента по счету (вкладу) в банке и иной организации финансового рынка, расположенных за пределами территории Российской Федерации, и о переводах денежных средств без открытия банковского счета с использованием электронных средств платежа, предоставленных иностранными поставщиками платежных услуг", представленной в приложении к Правилам представления физическими лицами - резидентами налоговым органам отчетов о движении средств по счетам (вкладам) в банках за пределами территории Российской Федерации, утвержденными постановлением Правительства Российской Федерации от 12.12.2015 N 1365 "О порядке представления физическими лицами - резидентами налоговым органам отчетов о движении денежных средств и иных финансовых активов по счетам (вкладам) в банках и иных организациях финансового рынка, расположенных за пределами территории Российской Федерации, и о переводах денежных средств без открытия банковского счета с использованием электронных средств платежа, предоставленных иностранными поставщиками платежных услуг", с изменениями, утвержденными постановлением Правительства Российской Федерации от 14.11.2023 N 1911.

II. ОПИСАНИЕ ФАЙЛА ОБМЕНА

3. Имя файла обмена должно иметь следующий вид:

R_T_A_K_O_GGGGMMDD_N, где:

R_T - префикс, принимающий значение:

UT_OTFLSCHIN 0 - для файлов обмена, содержащих первичное сообщение;

UT_OTFLSCHIN 2 - для файлов обмена, содержащих коррекцию ошибки налогоплательщика или отзыв сообщения;

A_K - идентификатор получателя информации, где: A - идентификатор получателя, которому направляется файл обмена, K - идентификатор конечного получателя, для которого предназначена информация из данного файла обмена. Передача файла от отправителя к конечному получателю (K) может осуществляться в несколько этапов через другие налоговые органы, осуществляющие передачу файла на промежуточных этапах, которые обозначаются идентификатором A. В случае передачи файла от отправителя к конечному получателю при отсутствии налоговых органов, осуществляющих передачу на промежуточных этапах, значения идентификаторов A и K совпадают. Каждый из идентификаторов (A и K) имеет вид для налоговых органов - четырехразрядный код налогового органа;

O - идентификатор отправителя информации, имеет вид:

для организаций - девятнадцатиразрядный код (идентификационный номер налогоплательщика (далее - ИНН) и код причины постановки на учет (далее - КПП) организации (обособленного подразделения);

для физических лиц - двенадцатиразрядный код (ИНН физического лица, при наличии. При отсутствии ИНН - последовательность из двенадцати нулей);

GGGG - год формирования передаваемого файла, MM - месяц, DD - день;

N - идентификационный номер файла (длина - от 1 до 36 знаков. Идентификационный номер файла должен обеспечивать уникальность файла).

Расширение имени файла - xml. Расширение имени файла может указываться как строчными, так и прописными буквами.

Параметры первой строки файла обмена

Первая строка XML файла должна иметь следующий вид:

<?xml version ="1.0" encoding ="windows-1251"?>

Имя файла, содержащего XML-схему файла обмена, должно иметь следующий вид:

UT_OTFLSCHIN_1_543_00_05_05_xx, где xx - номер версии схемы.

Расширение имени файла - xsd.

XML-схема файла обмена приводится отдельным файлом.

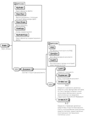
4. Логическая модель файла обмена представлена в виде диаграммы структуры файла обмена на рисунке 1 настоящего формата. Элементами логической модели файла обмена являются элементы и атрибуты XML-файла. Перечень структурных элементов логической модели файла обмена и сведения о них приведены в таблицах 4.1 - 4.19 настоящего формата.

Для каждого структурного элемента логической модели файла обмена приводятся следующие сведения:

наименование элемента. Приводится полное наименование элемента. В строке таблицы могут быть описаны несколько элементов, наименования которых разделены символом "|". Такая форма записи применяется при наличии в файле обмена только одного элемента из описанных в этой строке;

сокращенное наименование (код) элемента. Приводится сокращенное наименование элемента. Синтаксис сокращенного наименования должен удовлетворять спецификации XML;

признак типа элемента. Может принимать следующие значения: "С" - сложный элемент логической модели (содержит вложенные элементы), "П" - простой элемент логической модели, реализованный в виде элемента XML-файла, "А" - простой элемент логической модели, реализованный в виде атрибута элемента XML-файла. Простой элемент логической модели не содержит вложенные элементы;

формат элемента. Формат элемента представляется следующими условными обозначениями: T - символьная строка; N - числовое значение (целое или дробное).

Формат символьной строки указывается в виде T(n-k) или T(=k), где: n - минимальное количество знаков, k - максимальное количество знаков, символ "-" - разделитель, символ "=" означает фиксированное количество знаков в строке. В случае если минимальное количество знаков равно 0, формат имеет вид T(0-k). В случае если максимальное количество знаков не ограничено, формат имеет вид T(n-).

Формат числового значения указывается в виде N(m.k), где: m - максимальное количество знаков в числе, включая целую и дробную часть числа без разделяющей десятичной точки и знака (для отрицательного числа), k - максимальное число знаков дробной части числа. Если число знаков дробной части числа равно 0 (то есть число целое), то формат числового значения имеет вид N(m).

Для простых элементов, являющихся базовыми в XML, таких как элемент с типом "date", поле "Формат элемента" не заполняется. Для таких элементов в поле "Дополнительная информация" указывается тип базового элемента;

признак обязательности элемента определяет обязательность наличия элемента (совокупности наименования элемента и его значения) в файле обмена. Признак обязательности элемента может принимать следующие значения: "О" - наличие элемента в файле обмена обязательно; "Н" - наличие элемента в файле обмена необязательно, то есть элемент может отсутствовать. Если элемент принимает ограниченный перечень значений (по классификатору, кодовому словарю), то признак обязательности элемента дополняется символом "К". В случае если количество реализаций элемента может быть более одной, то признак обязательности элемента дополняется символом "М".

К вышеперечисленным признакам обязательности элемента может добавляться значение "У" в случае описания в XML-схеме условий, предъявляемых к элементу в файле обмена, описанных в графе "Дополнительная информация";

дополнительная информация содержит, при необходимости, требования к элементу файла обмена, не указанные ранее. Для сложных элементов указывается ссылка на таблицу, в которой описывается состав данного элемента. Для элементов, принимающих ограниченный перечень значений из классификатора (кодового словаря), указывается соответствующее наименование классификатора (кодового словаря) или приводится перечень возможных значений. Для классификатора (кодового словаря) может указываться ссылка на его местонахождение. Для элементов, использующих пользовательский тип данных, указывается наименование типового элемента.

Рисунок 1. Диаграмма структуры файла обмена

Таблица 4.1

Файл обмена (Файл)

Наименование элемента Сокращенное наименование (код) элемента Признак типа элемента Формат элемента Признак обязательности элемента Дополнительная информация
Идентификатор файла ИдФайл А T(1-255) ОУ Содержит (повторяет) имя сформированного файла (без расширения)
Версия программы, с помощью которой сформирован файл ВерсПрог А T(1-40) О Указывается версия программы, с помощью которой сформирован файл или подготовлены данные для его формирования
Версия формата ВерсФорм А T(1-5) О Принимает значение: 5.05
Номер корректировки НомКорр А N(3) О Принимает значение:
0 - первичный документ,
1, 2, 3 и так далее - уточненный документ.
Для уточненного документа значение должно быть на 1 больше ранее принятого налоговым органом документа.
999 - отмена документа
Идентификатор корректируемого файла ИдФайлКорр А T(1-255) НУ Содержит (повторяет) имя корректируемого (отменяемого) первичного файла (без расширения).
Элемент обязателен при <НомКорр> больше 0.
Данный показатель применяется только для представления в электронной форме
Состав и структура документа Документ С   О Состав элемента представлен в таблице 4.2

Таблица 4.2

Состав и структура документа (Документ)

Наименование элемента Сокращенное наименование (код) элемента Признак типа элемента Формат элемента Признак обязательности элемента Дополнительная информация
Код формы отчетности по КНД КНД А T(=7) ОК Типовой элемент <КНДТип>.
Принимает значение: 1112520
Дата формирования документа ДатаДок А T(=10) О Типовой элемент <ДатаТип>.
Дата в формате ДД.ММ.ГГГГ.
Значение элемента должно соответствовать значению <GGGGMMDD> из имени файла
Код налогового органа, в который представляется отчет КодНО А T(=4) ОК Типовой элемент <СОНОТип>
Сведения о резиденте СвНП С   О Состав элемента представлен в таблице 4.3
Лицо, подписавшее документ Подписант С   О Состав элемента представлен в таблице 4.5
Сведения о движении денежных средств и иных финансовых активов по счету (вкладу) в банке и иной организации финансового рынка, расположенных за пределами территории Российской Федерации | ОтчИнСчет С   НМУ Состав элемента представлен в таблице 4.7.
Элемент должен отсутствовать при значении элемента <НомКорр> = 999 (таблица 4.1).
Элемент является обязательным при отсутствии элемента <ОтчИнЭСП> и при значении элемента <НомКорр> 999 (таблица 4.1).
Элемент может быть заполнен при наличии элемента <ОтчИнЭСП> и при значении элемента <НомКорр> 999 (таблица 4.1)
Сведения о переводах денежных средств без открытия банковского счета с использованием электронных средств платежа, предоставленных иностранными поставщиками платежных услуг ОтчИнЭСП С   НМУ Состав элемента представлен в таблице 4.14.
Элемент должен отсутствовать при значении элемента <НомКорр> = 999 (таблица 4.1).
Элемент является обязательным при отсутствии элемента <ОтчИнСчет> и при значении элемента <НомКорр> 999 (таблица 4.1).
Элемент может быть заполнен при наличии элемента <ОтчИнСчет> и при значении элемента <НомКорр> 999 (таблица 4.1)

Таблица 4.3

Сведения о резиденте (СвНП)

Наименование элемента Сокращенное наименование (код) элемента Признак типа элемента Формат элемента Признак обязательности элемента Дополнительная информация
Номер контактного телефона физического лица - резидента Тлф А T(1-20) Н  
Физическое лицо - резидент НПФЛ С   О Состав элемента представлен в таблице 4.4

Таблица 4.4

Физическое лицо - резидент (НПФЛ)

Наименование элемента Сокращенное наименование (код) элемента Признак типа элемента Формат элемента Признак обязательности элемента Дополнительная информация
ИНН физического лица - резидента ИННФЛ А T(=12) Н Типовой элемент <ИННФЛТип>
Дата рождения физического лица - резидента ДатаРожд А T(=10) О Типовой элемент <ДатаТип>.
Дата в формате ДД.ММ.ГГГГ
Фамилия, имя, отчество физического лица - резидента ФИО С   О Типовой элемент <ФИОТип>.
Состав элемента представлен в таблице 4.19
Сведения о документе, удостоверяющем личность физического лица - резидента УдЛичнФЛ С   О Типовой элемент <УдЛичнФЛТип>.
Состав элемента представлен в таблице 4.18

Таблица 4.5

Лицо, подписавшее документ (Подписант)

Наименование элемента Сокращенное наименование (код) элемента Признак типа элемента Формат элемента Признак обязательности элемента Дополнительная информация
Признак лица, подписавшего документ ПрПодп А T(=1) ОК Принимает значение:
1 - физическое лицо - резидент |
2 - уполномоченный представитель физического лица - резидента
ИНН физического лица ИННФЛ А T(=12) Н Типовой элемент <ИННФЛТип>
Номер контактного телефона Тлф А T(1-20) Н  
Фамилия, имя, отчество представителя физического лица - резидента ФИО С   НУ Типовой элемент <ФИОТип>.
Состав элемента представлен в таблице 4.19.
Элемент обязателен при <ПрПодп> = 2
Сведения о документе, подтверждающем полномочия представителя физического лица - резидента СвПред С   НУ Состав элемента представлен в таблице 4.6.
Элемент обязателен при <ПрПодп> = 2

Таблица 4.6

Сведения о документе, подтверждающем полномочия представителя физического лица - резидента (СвПред)

Наименование элемента Сокращенное наименование (код) элемента Признак типа элемента Формат элемента Признак обязательности элемента Дополнительная информация
Наименование и реквизиты документа, подтверждающего полномочия представителя НаимДок А T(1-120) О Для доверенности, совершенной в форме электронного документа, указывается GUID доверенности

Таблица 4.7

Сведения о движении денежных средств и иных финансовых активов по счету (вкладу) в банке и иной организации финансового рынка, расположенных за пределами территории Российской Федерации (ОтчИнСчет)

Наименование элемента Сокращенное наименование (код) элемента Признак типа элемента Формат элемента Признак обязательности элемента Дополнительная информация
Начало периода годовой отчетности ОтчПерН А T(=10) О Типовой элемент <ДатаТип>.
Дата в формате ДД.ММ.ГГГГ
Конец периода годовой отчетности ОтчПерК А T(=10) О Типовой элемент <ДатаТип>.
Дата в формате ДД.ММ.ГГГГ.
Не может быть меньше, чем дата, указанная в элементе <ОтчПерН>.
Значение ГГГГ = значению ГГГГ во всех элементах <ОтчПерН> (таблицы 4.7 и 4.14)
Признак организации ПрОрг А T(=1) ОК Принимает значение:
1 - банк |
2 - иная организация финансового рынка
Вид иной организации финансового рынка ВидДрОФР С   НУ Состав элемента представлен в таблице 4.8.
Элемент должен отсутствовать при значении элемента <ПрОрг> = 1.
Элемент является обязательным при значении элемента <ПрОрг>=2. Хотя бы из один из элементов в таблице 4.8 <КрОрг>, <ДобрСтрах>, <УчРынкЦенБум>, <УпрДогИмущ>, <НегосПенсФонд>, <АкцИнвФонд>, <УпрКомпФонд>, <ЦентрКонтр>, <УпрТовИнв>, <ИнОргУпр> должен принимать значение = 1
Сведения о банке или иной организации финансового рынка, расположенных за пределами территории Российской Федерации, в которых открыт счет (вклад) СвБанкИно С   О Состав элемента представлен в таблице 4.9
Сведения о счете (вкладе) СвСчетИно С   О Состав элемента представлен в таблице 4.10

Таблица 4.8

Вид иной организации финансового рынка (ВидДрОФР)

Наименование элемента Сокращенное наименование (код) элемента Признак типа элемента Формат элемента Признак обязательности элемента Дополнительная информация
Небанковская кредитная организация КрОрг А T(=1) ОК Принимает значение:
0 - отсутствует |
1 - присутствует
Страховщик, осуществляющий деятельность по добровольному страхованию жизни ДобрСтрах А T(=1) ОК Принимает значение:
0 - отсутствует |
1 - присутствует
Профессиональный участник рынка ценных бумаг, осуществляющий брокерскую деятельность, и (или) деятельность по управлению ценными бумагами, и (или) депозитарную деятельность УчРынкЦенБум А T(=1) ОК Принимает значение:
0 - отсутствует |
1 - присутствует
Управляющий по договору доверительного управления имуществом УпрДогИмущ А T(=1) ОК Принимает значение:
0 - отсутствует |
1 - присутствует
Негосударственный пенсионный фонд НегосПенсФонд А T(=1) ОК Принимает значение:
0 - отсутствует |
1 - присутствует
Акционерный инвестиционный фонд АкцИнвФонд А T(=1) ОК Принимает значение:
0 - отсутствует |
1 - присутствует
Управляющая компания инвестиционного фонда, паевого инвестиционного фонда или негосударственного пенсионного фонда УпрКомпФонд А T(=1) ОК Принимает значение:
0 - отсутствует |
1 - присутствует
Центральный контрагент ЦентрКонтр А T(=1) ОК Принимает значение:
0 - отсутствует |
1 - присутствует
Управляющий товарищ инвестиционного товарищества УпрТовИнв А T(=1) ОК Принимает значение:
0 - отсутствует |
1 - присутствует
Иная организация или структура без образования юридического лица, которая в рамках своей деятельности принимает от клиентов денежные средства или иные финансовые активы для хранения, управления, инвестирования и (или) осуществления иных сделок в интересах клиента либо прямо или косвенно за счет клиента ИнОргУпр А T(=1) ОК Принимает значение:
0 - отсутствует |
1 - присутствует

Таблица 4.9

Сведения о банке или иной организации финансового рынка, расположенных за пределами территории Российской Федерации, в которых открыт счет (вклад) (СвБанкИно)

Наименование элемента Сокращенное наименование (код) элемента Признак типа элемента Формат элемента Признак обязательности элемента Дополнительная информация
Наименование (в латинской транскрипции) НаимБанкИно А T(1-1000) О Значение заполняется с использованием букв латинского алфавита, пробелов и символов 0123456789!"`@#N$%&'()[]<>{}*+~=_-.,:;/|\^?
где должно соблюдаться следующее соответствие символов и кодов ASCII:
" <0022>
` <0060>
@ <0040>
N <2116>
$ <0024>
' <0027>
~ <007E>
_ <005F>
/ <002F>
| <007C>
\ <005C>
^ <005E>
SWIFT код или БИК СвифтБик А T(3-25) НУ Значение заполняется только цифрами и буквами латинского алфавита.
Элемент является обязательным при значении элемента <ПрОрг> = 1 (из таблицы 4.7).
Элемент может быть заполнен при значении элемента <ПрОрг> = 2 (из таблицы 4.7)
Номер налогоплательщика (его аналог), присвоенный налоговым органом (иным уполномоченным органом) в иностранном государстве (территории), налоговым резидентом которого является банк или иная организация финансового рынка НомНП А T(1-50) Н  
Полный адрес (в латинской транскрипции) АдрБанкИно А T(1-255) О Значение заполняется с использованием букв латинского алфавита, пробелов и символов 0123456789!"`@#N$%&'()[]<>{}*+~=_-.,:;/|\^?
где должно соблюдаться следующее соответствие символов и кодов ASCII:
" <0022>
` <0060>
@ <0040>
N <2116>
$ <0024>
' <0027>
~ <007E>
_ <005F>
/ <002F>
| <007C>
\ <005C>
^ <005E>
Код страны ОКСМ А T(=3) ОКУ Типовой элемент <ОКСМТип>.
Принимает значение в соответствии с Общероссийским классификатором стран мира. Не может принимать значение = 643 | 010

Таблица 4.10

Сведения о счете (вкладе) (СвСчетИно)

Наименование элемента Сокращенное наименование (код) элемента Признак типа элемента Формат элемента Признак обязательности элемента Дополнительная информация
Номер счета (вклада) НомСчет А T(1-34) О Значение заполняется только цифрами и буквами латинского алфавита
Признак личного (совместного) использования счета (вклада) ПрЛичнИсп А T(=1) ОК Принимает значение:
1 - личное использование |
2 - общее (совместное) использование
Дата открытия счета (вклада) ДатаОткр А T(=10) О Типовой элемент <ДатаТип>.
Дата в формате ДД.ММ.ГГГГ
Дата закрытия счета (вклада) ДатаЗакр А T(=10) Н Типовой элемент <ДатаТип>.
Дата в формате ДД.ММ.ГГГГ
Дата выдачи разрешения Банка России, на основании которого открыт счет в банке, расположенном за пределами территории Российской Федерации ДатаРазрБР А T(=10) Н Типовой элемент <ДатаТип>.
Дата в формате ДД.ММ.ГГГГ
Номер разрешения Банка России, на основании которого открыт счет в банке, расположенном за пределами территории Российской Федерации НомРазрБР А T(1-16) Н  
Сведения о движении денежных средств по счету (вкладу) в банке или иной организации финансового рынка, расположенных за пределами территории Российской Федерации СведДС С   НМУ Состав элемента представлен в таблице 4.11.
Элемент является обязательным при отсутствии элемента <СведФА>.
Элемент может быть заполнен при наличии элемента <СведФА>
Сведения о стоимости и видах иных финансовых активов на счетах (вкладах) в банке или иной организации финансового рынка, расположенных за пределами территории Российской Федерации СведФА С   НМУ Состав элемента представлен в таблице 4.12.
Элемент является обязательным при отсутствии элемента <СведДС>.
Элемент может быть заполнен при наличии элемента <СведДС>

Таблица 4.11

Сведения о движении денежных средств по счету (вкладу) в банке или иной организации финансового рынка, расположенных за пределами территории Российской Федерации (СведДС)

Наименование элемента Сокращенное наименование (код) элемента Признак типа элемента Формат элемента Признак обязательности элемента Дополнительная информация
Цифровой код валюты счета (вклада) ОКВ А T(=3) ОК Типовой элемент <ОКВТип>.
Принимает значение в соответствии с Общероссийским классификатором валют
Остаток денежных средств на счете (вкладе) на начало отчетного года (в единицах соответствующей валюты) ОстНачДС А N(20.2) О  
Зачислено денежных средств за отчетный год - всего (в единицах соответствующей валюты) СумЗачДС А N(20.2) О Принимает значение от 0 и более
Списано денежных средств за отчетный год - всего (в единицах соответствующей валюты) СумСписДС А N(20.2) О Принимает значение от 0 и более
Остаток денежных средств на счете (вкладе) на конец отчетного года (в единицах соответствующей валюты) ОстКонДС А N(20.2) О  

Таблица 4.12

Сведения о стоимости и видах иных финансовых активов на счетах (вкладах) в банке или иной организации финансового рынка, расположенных за пределами территории Российской Федерации (СведФА)

Наименование элемента Сокращенное наименование (код) элемента Признак типа элемента Формат элемента Признак обязательности элемента Дополнительная информация
Цифровой код используемой валюты для стоимостной оценки иных финансовых активов в денежном эквиваленте ОКВ А T(=3) ОК Типовой элемент <ОКВТип>.
Принимает значение в соответствии с Общероссийским классификатором валют
Стоимость иных финансовых активов на начало отчетного года (в единицах соответствующей валюты) ОстНачФА А N(20.2) О  
Стоимость иных финансовых активов, зачисленных на счет в отчетном году, - всего (в единицах соответствующей валюты) СумЗачФА А N(20.2) О Принимает значение от 0 и более
Стоимость иных финансовых активов, списанных со счета в отчетном году, - всего (в единицах соответствующей валюты) СумСписФА А N(20.2) О Принимает значение от 0 и более
Стоимость иных финансовых активов на конец отчетного года (в единицах соответствующей валюты) ОстКонФА А N(20.2) О  
Виды иных финансовых активов ВидФинАкт С   ОУ Состав элемента представлен в таблице 4.13.
Хотя бы из один из элементов в таблице 4.13
<ЦенБум>, <ПрФинАкт>, <УчУстКап>, <УчИнСтр>, <ТребДог>, <ИнФинАкт> должен принимать значение = 1

Таблица 4.13

Виды иных финансовых активов (ВидФинАкт)

Наименование элемента Сокращенное наименование (код) элемента Признак типа элемента Формат элемента Признак обязательности элемента Дополнительная информация
Ценные бумаги ЦенБум A T(=1) ОК Принимает значение:
0 - отсутствует |
1 - присутствует
Производные финансовые инструменты ПрФинАкт А T(=1) ОК Принимает значение:
0 - отсутствует |
1 - присутствует
Доли участия в иностранной структуре без образования юридического лица УчИнСтр А T(=1) ОК Принимает значение:
0 - отсутствует |
1 - присутствует
Доли участия в уставном (складочном) капитале юридического лица УчУстКап А T(=1) ОК Принимает значение:
0 - отсутствует |
1 - присутствует
Права требования из договора страхования ТребДог А T(=1) ОК Принимает значение:
0 - отсутствует |
1 - присутствует
Иные финансовые активы, не включенные в вышеуказанный перечень ИнФинАкт А T(=1) ОК Принимает значение:
0 - отсутствует |
1 - присутствует

Таблица 4.14

Сведения о переводах денежных средств без открытия банковского счета с использованием электронных средств платежа, предоставленных иностранными поставщиками платежных услуг (ОтчИнЭСП)

Наименование элемента Сокращенное наименование (код) элемента Признак типа элемента Формат элемента Признак обязательности элемента Дополнительная информация
Начало периода годовой отчетности ОтчПерН A T(=10) О Типовой элемент <ДатаТип>.
Дата в формате ДД.ММ.ГГГГ
Конец периода годовой отчетности ОтчПерК A T(=10) О Типовой элемент <ДатаТип>.
Дата в формате ДД.ММ.ГГГГ.
Не может быть меньше, чем дата, указанная в элементе <ОтчПерН>.
Значение ГГГГ = значению ГГГГ во всех элементах <ОтчПерН> (таблицы 4.7 и 4.14)
Признак организации ПрОрг A T(=1) ОК Принимает значение:
1 - банк |
2 - иная организация финансового рынка |
3 - иной поставщик платежных услуг
Сведения о банке или иной организации финансового рынка, или ином поставщике платежных услуг, расположенных за пределами территории Российской Федерации СвБанкИно А   О Состав элемента представлен в таблице 4.15
Сведения об электронном средстве платежа СвЭСПИно С   О Состав элемента представлен в таблице 4.16

Таблица 4.15

Сведения о банке или иной организации финансового рынка, или ином поставщике платежных услуг, расположенных за пределами территории Российской Федерации (СвБанкИно)

Наименование элемента Сокращенное наименование (код) элемента Признак типа элемента Формат элемента Признак обязательности элемента Дополнительная информация
Наименование (в латинской транскрипции) НаимБанкИно А T(1-1000) О Значение заполняется с использованием букв латинского алфавита, пробелов и символов 0123456789!"`@#N$%&'()[]<>{}*+~=_-.,:;/|\^?
где должно соблюдаться следующее соответствие символов и кодов ASCII:
" <0022>
` <0060>
@ <0040>
N <2116>
$ <0024>
' <0027>
~ <007E>
_ <005F>
/ <002F>
| <007C>
\ <005C>
^ <005E>
SWIFT код или БИК СвифтБик А T(3-25) НУ Значение заполняется только цифрами и буквами латинского алфавита.
Элемент является обязательным при значении элемента <ПрОрг> = 1 (из таблицы 4.14).
Элемент может быть заполнен при значении элемента <ПрОрг> = 2 | 3 (из таблицы 4.14)
Номер налогоплательщика (его аналог), присвоенный налоговым органом (иным уполномоченным органом) в иностранном государстве (территории), налоговым резидентом которого является банк или иная организация финансового рынка, или иной поставщик платежных услуг НомНП А T(1-50) Н  
Полный адрес (в латинской транскрипции) АдрБанкИно А T(1-255) О Значение заполняется с использованием букв латинского алфавита, пробелов и символов 0123456789!"`@#N$%&'()[]<>{}*+~=_-.,:;/|\^?
где должно соблюдаться следующее соответствие символов и кодов ASCII:
" <0022>
` <0060>
@ <0040>
N <2116>
$ <0024>
' <0027>
~ <007E>
_ <005F>
/ <002F>
| <007C>
\ <005C>
^ <005E>
Код страны ОКСМ А T(=3) ОКУ Типовой элемент <ОКСМТип>.
Принимает значение в соответствии с Общероссийским классификатором стран мира. Не может принимать значение = 643 | 010

Таблица 4.16

Сведения об электронном средстве платежа (СвЭСПИно)

Наименование элемента Сокращенное наименование (код) элемента Признак типа элемента Формат элемента Признак обязательности элемента Дополнительная информация
Идентификатор электронного средства платежа ИдЭСП А T(1-34) О Значение заполняется только цифрами и буквами латинского алфавита
Признак личного (совместного) использования электронного средства платежа ПрЛичнИсп А T(=1) ОК Принимает значение:
1 - личное использование |
2 - общее (совместное) использование
Дата предоставления права использования электронного средства платежа ДатаПред А T(=10) О Типовой элемент <ДатаТип>.
Дата в формате ДД.ММ.ГГГГ
Дата прекращения права использования электронного средства платежа ДатаПрекр А T(=10) Н Типовой элемент <ДатаТип>.
Дата в формате ДД.ММ.ГГГГ
Сведения о переводах денежных средств без открытия банковского счета с использованием электронных средств платежа, предоставленных иностранными поставщиками платежных услуг СведЭСП С   ОМ Состав элемента представлен в таблице 4.17

Таблица 4.17

Сведения о переводах денежных средств без открытия банковского счета с использованием электронных средств платежа, предоставленных иностранными поставщиками платежных услуг (СведЭСП)

Наименование элемента Сокращенное наименование (код) элемента Признак типа элемента Формат элемента Признак обязательности элемента Дополнительная информация
Цифровой код используемой валюты ОКВ А T(=3) ОК Типовой элемент <ОКВТип>.
Принимает значение в соответствии с Общероссийским классификатором валют
Остаток денежных средств на электронном средстве платежа на начало отчетного года (в единицах соответствующей валюты) ОстНачЭСП А N(20.2) О  
Зачислено денежных средств за отчетный год - всего (в единицах соответствующей валюты) СумЗачЭСП А N(20.2) О Принимает значение от 0 и более
Списано денежных средств за отчетный год - всего (в единицах соответствующей валюты) СумСписЭСП А N(20.2) О Принимает значение от 0 и более
Остаток денежных средств на электронном средстве платежа на конец отчетного года (в единицах соответствующей валюты) ОстКонЭСП А N(20.2) О  

Таблица 4.18

Сведения о документе, удостоверяющем личность (УдЛичнФЛТип)

Наименование элемента Сокращенное наименование (код) элемента Признак типа элемента Формат элемента Признак обязательности элемента Дополнительная информация
Код вида документа, удостоверяющего личность КодВидДок А T(=2) ОК Типовой элемент <СПДУЛТип>.
Принимает значение:
21 - паспорт гражданина Российской Федерации |
22 - загранпаспорт гражданина Российской Федерации |
03 - свидетельство о рождении |
07 - военный билет |
08 - временное удостоверение, выданное взамен военного билета |
10 - паспорт иностранного гражданина |
11 - свидетельство о рассмотрении ходатайства о признании лица беженцем на территории Российской Федерации по существу |
12 - вид на жительство в Российской Федерации |
13 - удостоверение беженца |
14 - временное удостоверение личности гражданина Российской Федерации |
15 - разрешение на временное проживание в Российской Федерации |
18 - свидетельство о предоставлении временного убежища на территории Российской Федерации |
23 - свидетельство о рождении, выданное уполномоченным органом иностранного государства |
24 - удостоверение личности военнослужащего Российской Федерации |
91 - иные документы, признаваемые в соответствии с законодательством Российской Федерации или в соответствии с международными договорами Российской Федерации в качестве документов, удостоверяющих личность налогоплательщика
Серия и номер документа, удостоверяющего личность СерНомДок А T(1-25) О  
Дата выдачи документа, удостоверяющего личность ДатаДок А T(=10) О Типовой элемент <ДатаТип>.
Дата в формате ДД.ММ.ГГГГ
Кем выдан документ, удостоверяющий личность ВыдДок А T(1-255) О  
Код подразделения органа, выдавшего документ, удостоверяющий личность КодВыдДок А T(=7) НУ Элемент является обязательным при <КодВидДок> = 21.
Значение в формате XXX-XXX, где X - число от 0 до 9

Таблица 4.19

Фамилия, имя, отчество (ФИОТип)

Наименование элемента Сокращенное наименование (код) элемента Признак типа элемента Формат элемента Признак обязательности элемента Дополнительная информация
Фамилия Фамилия А T(1-60) О  
Имя Имя А T(1-60) О  
Отчество Отчество А T(1-60) Н  
                    ИНН          
                                                                 
        5540   4013         КПП                   Стр. 0 0 1
Форма по КНД 1112521 Лист 1

ОТЧЕТ О ДВИЖЕНИИ ДЕНЕЖНЫХ СРЕДСТВ И ИНЫХ ФИНАНСОВЫХ АКТИВОВ ЮРИДИЧЕСКОГО ЛИЦА - РЕЗИДЕНТА И ИНДИВИДУАЛЬНОГО ПРЕДПРИНИМАТЕЛЯ - РЕЗИДЕНТА ПО СЧЕТУ (ВКЛАДУ) В БАНКЕ И ИНОЙ ОРГАНИЗАЦИИ ФИНАНСОВОГО РЫНКА, РАСПОЛОЖЕННЫХ ЗА ПРЕДЕЛАМИ ТЕРРИТОРИИ РОССИЙСКОЙ ФЕДЕРАЦИИ, И О ПЕРЕВОДАХ ДЕНЕЖНЫХ СРЕДСТВ БЕЗ ОТКРЫТИЯ БАНКОВСКОГО СЧЕТА С ИСПОЛЬЗОВАНИЕМ ЭЛЕКТРОННЫХ СРЕДСТВ ПЛАТЕЖА, ПРЕДОСТАВЛЕННЫХ ИНОСТРАННЫМИ ПОСТАВЩИКАМИ ПЛАТЕЖНЫХ УСЛУГ

Представляется в налоговый орган (код)                 Номер корректировки <1>                                
                                                                               
Сведения о резиденте <2>                                                                    
                                                                               
                                                                             
                                                                               
                                                                             
                                                                               
                                                                             
(полное наименование юридического лица - резидента/фамилия, имя, отчество <3> индивидуального предпринимателя - резидента)
                                                                               
ОГРН                                 ОГРНИП                                      
                                                                               
Наименование филиала, представительства или иного подразделения юридического лица - резидента, расположенного за пределами территории Российской Федерации        
                                                                               
                                                                             
                                                                               
                                                                             
                                                                               
Место нахождения филиала, представительства или иного подразделения юридического лица - резидента, расположенного за пределами территории Российской Федерации      
                                                                               
                                                                             
                                                                               
                                                              Код страны <4>      
                                                                               
Номер контактного телефона                                                                
                                                                               
Отчет составлен на       страницах с приложением подтверждающих документов или их копий на       листах                      
                                                                               
                                                                               
  Достоверность и полноту сведений, указанных в настоящем отчете, подтверждаю:     Заполняется работником налогового органа  
                                            Сведения о представлении отчета  
        1 - руководитель юридического лица - резидента                                                
        2 - уполномоченный представитель резидента         Данный отчет представлен (код)                    
        3 - индивидуальный предприниматель - резидент                                                  
                                          на       страницах                    
                                                                               
                                          с приложением подтверждающих документов              
                                                                               
                                          или их копий на       листах                
  (фамилия, имя, отчество <3> руководителя или представителя резидента)                                          
                                            Дата представления отчета     .     .          
                                                                               
ИНН                                                                          
                                                                               
Номер контактного телефона                                                                  
                                                                               
                                                                             
                                                                               
Подпись     Дата       .     .                                                
                                                                               
  Наименование и реквизиты документа, подтверждающего полномочия представителя                                        
                                                                               
                                                                             
                                            Фамилия И.О. <3>   Подпись  
                                                                             
                                                                               
                                                                               

<1> 0 - первичный документ; 1, 2, 3 и так далее - уточненный документ;
999 - отмена сообщения. Для уточненного документа значение должно быть на 1 больше ранее принятого налоговым органом документа.
<2> Фамилия, имя, отчество указываются в соответствии с документом, удостоверяющим личность гражданина.
<3> Отчество указывается при наличии.
<4> Код страны указывается в соответствии с Общероссийским классификатором стран мира ОК (МК (ИСО 3166) 004-97) 025-2001.
                                                                               
                                                                             
                    ИНН          
                                                                 
        5540   4020         КПП                   Стр.      
Лист 2

Раздел 1. Сведения о движении денежных средств и иных финансовых активов по счету (вкладу) в банке и иной организации финансового рынка, расположенных за пределами территории Российской Федерации

Подраздел 1.1. Сведения о счете (вкладе) в банке или иной организации финансового рынка, расположенных за пределами территории Российской Федерации

Квартальная отчетность за период с     .     .           по     .     .                            
                                                                               
    1 - банк                                                                      
    2 - иная организация финансового рынка                                                          
                                                                               
Вид иной организации финансового рынка <1>                                                          
                                                                               
    небанковская кредитная организация                   акционерный инвестиционный фонд                        
                                                                               
    страховщик, осуществляющий деятельность по добровольному страхованию жизни         управляющая компания инвестиционного фонда, паевого инвестиционного фонда или негосударственного пенсионного фонда              
                         
                         
                                                                               
    профессиональный участник рынка ценных бумаг, осуществляющий брокерскую деятельность, и (или) деятельность по управлению ценными бумагами, и (или) депозитарную деятельность         центральный контрагент                        
                                                   
            управляющий товарищ инвестиционного товарищества              
                                                   
                                                                               
    управляющий по договору доверительного управления имуществом         иная организация или структура без образования юридического лица, которая в рамках своей деятельности принимает от клиентов денежные средства или иные финансовые активы для хранения, управления, инвестирования и (или) осуществления иных сделок в интересах клиента либо прямо или косвенно за счет клиента              
                         
                                                     
    негосударственный пенсионный фонд                                
                                                     
                                                     
                                                                               
Наименование                                                                      
                                                                               
                                                                             
                                                                               
                                                                             
                                                                               
                                                                             
(в латинской транскрипции)
                                                                               
SWIFT код или БИК <2>                                                                  
                               
Номер налогоплательщика (его аналог), присвоенный налоговым органом (иным уполномоченным органом) в иностранном государстве (территории), налоговым резидентом которого является банк или иная организация финансового рынка
                                                                               
                                                                             
                                                                               
                                                                             
                                                                               
Полный адрес                                                                        
                                                                               
                                                                             
                                                                               
                                                                             
                                                                               
                                                                             
                                                                               
                                                                  Код страны <3>      
(в латинской транскрипции)
                                                                               
Номер счета (вклада)                                                                    
            (цифры и буквы в латинской транскрипции)
                                                                               
Признак личного (совместного) использования счета (вклада) физическим лицом - резидентом <4>     1 - личный                                  
    2 - общий (совместный)                            
                                                                               
Дата открытия счета (вклада)     .     .                 Дата закрытия счета (вклада)     .     .        
                                                                               
Дата договора     .     .           Номер договора                                        
                                                                               
Данные о разрешении Банка России, на основании которого открыт счет в банке, расположенном за пределами территории Российской Федерации, если счет открыт на основании разрешения Банка России
                                                                               
Дата выдачи разрешения       .     .           Номер разрешения                              
                                                                               

<1> Указывается "1" в случае соответствия вида иной организации финансового рынка или "0" при несоответствии.
<2> Заполняется в случае, если счет (вклад) открыт в банке. Может заполняться при наличии SWIFT кода или БИК у иной организации финансового рынка.
<3> Код страны указывается в соответствии с Общероссийским классификатором стран мира ОК (МК (ИСО 3166) 004-97) 025-2001.
<4> Заполняется физическим лицом - резидентом, зарегистрированным в качестве индивидуального предпринимателя в соответствии с законодательством Российской Федерации.
                                                                               
                                                                             

                    ИНН          
                                                                 
        5540   4037         КПП                   Стр.      
Лист 3

Подраздел 1.2. Сведения о движении денежных средств по счету (вкладу) в банке или иной организации финансового рынка, расположенных за пределами территории Российской Федерации

Цифровой код валюты счета (вклада) <1>                                                            
                                                                               
Показатели   Сумма
(в единицах соответствующей валюты)
                                                                               
Остаток денежных средств на счете (вкладе) на начало отчетного квартала                                       .    
                                                                               
Зачислено денежных средств за отчетный квартал - всего                                       .    
                                                                               
Списано денежных средств за отчетный квартал - всего                                       .    
                                                                               
Остаток денежных средств на счете (вкладе) на конец отчетного квартала                                       .    
                                                                               

<1> Код валюты указывается в соответствии с Общероссийским классификатором валют ОК (МК (ИСО 4217) 003-97) 014-2000.                          
                                                                               
                                                                             

                    ИНН          
                                                                 
        5540   4044         КПП                   Стр.      

Приложение 1 к подразделу 1.2
   
Лист 4

Цифровой код валюты счета (вклада) <1>                                                            
                                                                               
Зачислено денежных средств за отчетный квартал (по кодам видов операций)
                                                                               
Код вида операции <2>         Сумма
(в единицах соответствующей валюты)
                                                                               
          01                                                               .    
                                                                               
          02                                                               .    
                                                                               
          03                                                               .    
                                                                               
          04                                                               .    
                                                                               
          05                                                               .    
                                                                               
          06                                                               .    
                                                                               
          07                                                               .    
                                                                               
          08                                                               .    
                                                                               
          09                                                               .    
                                                                               
          10                                                               .    
                                                                               
          11                                                               .    
                                                                               
          12                                                               .    
                                                                               
          13                                                               .    
                                                                               
          14                                                               .    
                                                                               
          15                                                               .    
                                                                               
          16                                                               .    
                                                                               
          17                                                               .    
                                                                               
          18                                                               .    
                                                                               
          19                                                               .    
                                                                               
          20                                                               .    
                                                                               
          21                                                               .    
                                                                               
          22                                                               .    
                                                                               
          23                                                               .    
                                                                               
          24                                                               .    
                                                                               
          25                                                               .    
                                                                               
          26                                                               .    
                                                                               
          27                                                               .    
                                                                               

<1> Код валюты указывается в соответствии с Общероссийским классификатором валют ОК (МК (ИСО 4217) 003-97) 014-2000.
<2> Код вида валютной операции указывается в соответствии с нормативным актом Банка России, регулирующим порядок представления резидентами и нерезидентами уполномоченным банкам подтверждающих документов и информации при осуществлении валютных операций.
                                                                               
                                                                             
                    ИНН          
                                                                 
        5540   4051         КПП                   Стр.      

Приложение 2 к подразделу 1.2
   
  Лист 5

Цифровой код валюты счета (вклада) <1>                                                            
                                                                               
Зачислено денежных средств за отчетный квартал по внешнеторговым контрактам (кредитным договорам), поставленным на учет в уполномоченных банках
                                                                               
Код вида операции <2>                                                                  
                                                                               
01 Уникальный номер контракта                           /         /         /   /          
                                                                               
  Сумма зачисления (наличная форма) <3>                                           .              
                                                                               
  Сумма зачисления (безналичная форма) <3>                                         .              
                                                                               
                                                                               
02 Уникальный номер контракта                           /         /         /   /          
                                                                               
  Сумма зачисления (наличная форма) <3>                                           .              
                                                                               
  Сумма зачисления (безналичная форма) <3>                                         .              
                                                                               
                                                                               
03 Уникальный номер контракта                           /         /         /   /          
                                                                               
  Сумма зачисления (наличная форма) <3>                                           .              
                                                                               
  Сумма зачисления (безналичная форма) <3>                                         .              
                                                                               
                                                                               
04 Уникальный номер контракта                           /         /         /   /          
                                                                               
  Сумма зачисления (наличная форма) <3>                                           .              
                                                                               
  Сумма зачисления (безналичная форма) <3>                                         .              
                                                                               
                                                                               
05 Уникальный номер контракта                           /         /         /   /          
                                                                               
  Сумма зачисления (наличная форма) <3>                                           .              
                                                                               
  Сумма зачисления (безналичная форма) <3>                                         .              
                                                                               
                                                                               
06 Уникальный номер контракта                           /         /         /   /          
                                                                               
  Сумма зачисления (наличная форма) <3>                                           .              
                                                                               
  Сумма зачисления (безналичная форма) <3>                                         .              
                                                                               
                                                                               
07 Уникальный номер контракта                           /         /         /   /          
                                                                               
  Сумма зачисления (наличная форма) <3>                                           .              
                                                                               
  Сумма зачисления (безналичная форма) <3>                                         .              
                                                                               
                                                                               
08 Уникальный номер контракта                           /         /         /   /          
                                                                               
  Сумма зачисления (наличная форма) <3>                                           .              
                                                                               
  Сумма зачисления (безналичная форма) <3>                                         .              
                                                                               

<1> Код валюты указывается в соответствии с Общероссийским классификатором валют ОК (МК (ИСО 4217) 003-97) 014-2000.
<2> Код вида валютной операции указывается в соответствии с нормативным актом Банка России, регулирующим порядок представления резидентами и нерезидентами уполномоченным банкам подтверждающих документов и информации при осуществлении валютных операций.
<3> В единицах соответствующей валюты.
                                                                               
                                                                             
                    ИНН          
                                                                 
        5540   4068         КПП                   Стр.      

Приложение 3 к подразделу 1.2
   
  Лист 6
Цифровой код валюты счета (вклада) <1>                                                            
                                                                               
Списано денежных средств за отчетный квартал (по кодам видов операций)
                                                                               
Код вида операции <2>         Сумма
(в единицах соответствующей валюты)
                                                                               
          01                                                               .    
                                                                               
          02                                                               .    
                                                                               
          03                                                               .    
                                                                               
          04                                                               .    
                                                                               
          05                                                               .    
                                                                               
          06                                                               .    
                                                                               
          07                                                               .    
                                                                               
          08                                                               .    
                                                                               
          09                                                               .    
                                                                               
          10                                                               .    
                                                                               
          11                                                               .    
                                                                               
          12                                                               .    
                                                                               
          13                                                               .    
                                                                               
          14                                                               .    
                                                                               
          15                                                               .    
                                                                               
          16                                                               .    
                                                                               
          17                                                               .    
                                                                               
          18                                                               .    
                                                                               
          19                                                               .    
                                                                               
          20                                                               .    
                                                                               
          21                                                               .    
                                                                               
          22                                                               .    
                                                                               
          23                                                               .    
                                                                               
          24                                                               .    
                                                                               
          25                                                               .    
                                                                               
          26                                                               .    
                                                                               
          27                                                               .    
                                                                               

<1> Код валюты указывается в соответствии с Общероссийским классификатором валют ОК (МК (ИСО 4217) 003-97) 014-2000.
<2> Код вида валютной операции указывается в соответствии с нормативным актом Банка России, регулирующим порядок представления резидентами и нерезидентами уполномоченным банкам подтверждающих документов и информации при осуществлении валютных операций.
                                                                               
                                                                             

                    ИНН          
                                                                 
        5540   4075         КПП                   Стр.      

Приложение 4 к подразделу 1.2
   
  Лист 7

Цифровой код валюты счета (вклада) <1>                                                            
                                                                               
Списано денежных средств за отчетный квартал по внешнеторговым контрактам (кредитным договорам), поставленным на учет в уполномоченных банках
                                                                               
Код вида операции <2>                                                                  
                                                                               
01 Уникальный номер контракта                           /         /         /   /          
                                                                               
  Сумма списания <3>                                           .              
                                                                               
                                                                               
02 Уникальный номер контракта                           /         /         /   /          
                                                                               
  Сумма списания <3>                                           .              
                                                                               
                                                                               
03 Уникальный номер контракта                           /         /         /   /          
                                                                               
  Сумма списания <3>                                           .              
                                                                               
                                                                               
04 Уникальный номер контракта                           /         /         /   /          
                                                                               
  Сумма списания <3>                                           .              
                                                                               
05 Уникальный номер контракта                           /         /         /   /          
                                                                               
  Сумма списания <3>                                           .              
                                                                               
                                                                               
06 Уникальный номер контракта                           /         /         /   /          
                                                                               
  Сумма списания <3>                                           .              
                                                                               
07 Уникальный номер контракта                           /         /         /   /          
                                                                               
  Сумма списания <3>                                           .              
                                                                               
                                                                               
08 Уникальный номер контракта                           /         /         /   /          
                                                                               
  Сумма списания <3>                                           .              
                                                                               
09 Уникальный номер контракта                           /         /         /   /          
                                                                               
  Сумма списания <3>                                           .              
                                                                               
                                                                               
10 Уникальный номер контракта                           /         /         /   /          
                                                                               
  Сумма списания <3>                                           .              
                                                                               
11 Уникальный номер контракта                           /         /         /   /          
                                                                               
  Сумма списания <3>                                           .              
                                                                               
                                                                               
12 Уникальный номер контракта                           /         /         /   /          
                                                                               
  Сумма списания <3>                                           .              
                                                                               

<1> Код валюты указывается в соответствии с Общероссийским классификатором валют ОК (МК (ИСО 4217) 003-97) 014-2000.
<2> Код вида валютной операции указывается в соответствии с нормативным актом Банка России, регулирующим порядок представления резидентами и нерезидентами уполномоченным банкам подтверждающих документов и информации при осуществлении валютных операций.
<3> В единицах соответствующей валюты.
                                                                               
                                                                             
                    ИНН          
                                                                 
        5540   4082         КПП                   Стр.      
Лист 8

Подраздел 1.3. Сведения о стоимости и видах иных финансовых активов на счетах (вкладах) в банке или иной организации финансового рынка, расположенных за пределами территории Российской Федерации

Цифровой код используемой валюты для стоимостной оценки иных финансовых активов в денежном эквиваленте <1>                                            
                                           
                                                                               
Показатели   Сумма
(в единицах соответствующей валюты)
                                                                               
Стоимость иных финансовых активов на начало отчетного квартала                                       .    
                                                                               
Стоимость иных финансовых активов, зачисленных на счет в отчетном квартале - всего                                     .    
                                                                               
Стоимость иных финансовых активов, списанных со счета в отчетном квартале, - всего                                     .    
                                                                               
Стоимость иных финансовых активов на конец отчетного квартала                                             .    
                                                                               
Виды иных финансовых активов <2>                                                                
                                                                               
    ценные бумаги                                                                
                                                                               
    производные финансовые инструменты                                                          
                                                                               
    доли участия в уставном (складочном) капитале юридического лица                                                
                                                                               
    доли участия в иностранной структуре без образования юридического лица                                            
                                                                               
    права требования из договора страхования                                                        
                                                                               
    иные финансовые активы, не включенные в вышеуказанный перечень                                              
                                                                               

<1> Код валюты указывается в соответствии с Общероссийским классификатором валют ОК (МК (ИСО 4217) 003-97) 014-2000.
<2> Указывается "1" в случае соответствия иного финансового актива или "0" при несоответствии.
                                                                               
                                                                             

                    ИНН          
                                                                 
        5540   4099         КПП                   Стр.      
Лист 9

Раздел 2. Сведения о переводах денежных средств без открытия банковского счета с использованием электронных средств платежа, предоставленных иностранными поставщиками платежных услуг

Подраздел 2.1. Сведения об электронном средстве платежа, предоставленном иностранным поставщиком платежных услуг в целях осуществления перевода денежных средств без открытия банковского счета

Отчетность за период с     .     .         по     .     .                              
                                                                               
    1 - банк                                                                    
    2 - иная организация финансового рынка                                                          
    3 - иной поставщик платежных услуг                                                            
                                                                               
Наименование                                                                      
                                                                               
                                                                             
                                                                               
                                                                             
                                                                               
                                                                             
                                                                               
                                                                             
(в латинской транскрипции)
                                                                               
SWIFT код или БИК <1>                                                                    
            (цифры и буквы в латинской транскрипции)                  
Номер налогоплательщика (его аналог), присвоенный налоговым органом (иным уполномоченным органом) в иностранном государстве (территории), налоговым резидентом которого является банк, или иная организация финансового рынка, или иной поставщик платежных услуг  
                                                                               
                                                                             
                                                                               
                                                                             
                                                                               
Полный адрес                                                                        
                                                                               
                                                                             
                                                                               
                                                                             
                                                                               
                                                                             
                                                                               
                                                              Код страны <2>      
(в латинской транскрипции)                  
                                                                               
Идентификатор электронного средства платежа <3>                                                
                                                                             
(цифры и буквы в латинской транскрипции)            
                                                                               
Признак личного (совместного) использования электронного средства платежа физическим лицом - резидентом <4>         1 - личный                                              
        2 - общий (совместный)                                      
                                                                 
                                                                 
Дата предоставления права использования электронного средства платежа       .     .                                
                                                                               
Дата прекращения права использования электронного средства платежа       .     .                                
                                                                               

<1> Заполняется в случае, если электронное средство платежа предоставлено банком. Может заполняться при наличии SWIFT кода или БИК у иной организации финансового рынка.
<2> Код страны указывается в соответствии с Общероссийским классификатором стран мира ОК (МК (ИСО 3166) 004-97) 025-2001.
<3> Идентификатор электронного средства платежа, предоставленного иностранным поставщиком плательных услуг.
<4> Заполняется физическим лицом - резидентом, зарегистрированным в качестве индивидуального предпринимателя в соответствии с законодательством Российской Федерации.
                                                                               
                                                                             

                    ИНН          
                                                                 
        5540   4105         КПП                   Стр.      
Лист 10

Подраздел 2.2. Сведения о переводах денежных средств без открытия банковского счета с использованием электронных средств платежа, предоставленных иностранными поставщиками платежных услуг

Цифровой код используемой валюты <1>                                                            
                                                                               
Показатели   Сумма
(в единицах соответствующей валюты)
                                                                               
Остаток денежных средств на электронном средстве платежа на начало отчетного года (квартала)                                     .    
                                         
                                                                               
Зачислено денежных средств на электронное средство платежа - всего                                       .    
                                                                               
Списано денежных средств с электронного средства платежа - всего                                       .    
                                                                               
Остаток денежных средств на электронном средстве платежа на конец отчетного квартала                                     .    
                                                                               

<1> Код валюты указывается в соответствии с Общероссийским классификатором валют мира ОК (МК (ИСО 4217) 003-97) 014-2000.                      
                                                                               
                                                                             
                    ИНН          
                                                                 
        5540   4112         КПП                   Стр.      

Приложение 1 к подразделу 2.2
   
  Лист 11

Цифровой код используемой валюты <1>                                                            
                                                                               
Зачислено денежных средств на электронные средства платежа, предоставленные иностранными поставщиками платежных услуг (по кодам видов операций)
                                                                               
Код вида операции <2>         Сумма
(в единицах соответствующей валюты)
                                                                               
          01                                                               .    
                                                                               
          02                                                               .    
                                                                               
          03                                                               .    
                                                                               
          04                                                               .    
                                                                               
          05                                                               .    
                                                                               
          06                                                               .    
                                                                               
          07                                                               .    
                                                                               
          08                                                               .    
                                                                               
          09                                                               .    
                                                                               
          10                                                               .    
                                                                               
          11                                                               .    
                                                                               
          12                                                               .    
                                                                               
          13                                                               .    
                                                                               
          14                                                               .    
                                                                               
          15                                                               .    
                                                                               
          16                                                               .    
                                                                               
          17                                                               .    
                                                                               
          18                                                               .    
                                                                               
          19                                                               .    
                                                                               
          20                                                               .    
                                                                               
          21                                                               .    
                                                                               
          22                                                               .    
                                                                               
          23                                                               .    
                                                                               
          24                                                               .    
                                                                               
          25                                                               .    
                                                                               
          26                                                               .    
                                                                               
          27                                                               .    
                                                                               

<1> Код валюты указывается в соответствии с Общероссийским классификатором валют ОК (МК (ИСО 4217) 003-97) 014-2000.
<2> Код вида валютной операции указывается в соответствии с нормативным актом Банка России, регулирующим порядок представления резидентами и нерезидентами уполномоченным банкам подтверждающих документов и информации при осуществлении валютных операций.
                                                                               
                                                                             

                    ИНН          
                                                                 
        5540   4129         КПП                   Стр.      

Приложение 2 к подразделу 2.2
   
  Лист 12
Цифровой код используемой валюты <1>                                                            
                                                                               
Списано денежных средств с электронных средств платежа, предоставленных иностранными поставщиками платежных услуг (по кодам видов операций)
                                                                               
Код вида операции <2>         Сумма
(в единицах соответствующей валюты)
                                                                               
          01                                                               .    
                                                                               
          02                                                               .    
                                                                               
          03                                                               .    
                                                                               
          04                                                               .    
                                                                               
          05                                                               .    
                                                                               
          06                                                               .    
                                                                               
          07                                                               .    
                                                                               
          08                                                               .    
                                                                               
          09                                                               .    
                                                                               
          10                                                               .    
                                                                               
          11                                                               .    
                                                                               
          12                                                               .    
                                                                               
          13                                                               .    
                                                                               
          14                                                               .    
                                                                               
          15                                                               .    
                                                                               
          16                                                               .    
                                                                               
          17                                                               .    
                                                                               
          18                                                               .    
                                                                               
          19                                                               .    
                                                                               
          20                                                               .    
                                                                               
          21                                                               .    
                                                                               
          22                                                               .    
                                                                               
          23                                                               .    
                                                                               
          24                                                               .    
                                                                               
          25                                                               .    
                                                                               
          26                                                               .    
                                                                               
          27                                                               .    
                                                                               

<1> Код валюты указывается в соответствии с Общероссийским классификатором валют ОК (МК (ИСО 4217) 003-97) 014-2000.
<2> Код вида валютной операции указывается в соответствии с нормативным актом Банка России, регулирующим порядок представления резидентами и нерезидентами уполномоченным банкам подтверждающих документов и информации при осуществлении валютных операций.
                                                                               
                                                                             

ФОРМАТ ПРЕДСТАВЛЕНИЯ СВЕДЕНИЙ ПО ОТЧЕТУ О ДВИЖЕНИИ ДЕНЕЖНЫХ СРЕДСТВ И ИНЫХ ФИНАНСОВЫХ АКТИВОВ ЮРИДИЧЕСКОГО ЛИЦА - РЕЗИДЕНТА И ИНДИВИДУАЛЬНОГО ПРЕДПРИНИМАТЕЛЯ - РЕЗИДЕНТА ПО СЧЕТУ (ВКЛАДУ) В БАНКЕ И ИНОЙ ОРГАНИЗАЦИИ ФИНАНСОВОГО РЫНКА, РАСПОЛОЖЕННЫХ ЗА ПРЕДЕЛАМИ ТЕРРИТОРИИ РОССИЙСКОЙ ФЕДЕРАЦИИ, И О ПЕРЕВОДАХ ДЕНЕЖНЫХ СРЕДСТВ БЕЗ ОТКРЫТИЯ БАНКОВСКОГО СЧЕТА С ИСПОЛЬЗОВАНИЕМ ЭЛЕКТРОННЫХ СРЕДСТВ ПЛАТЕЖА, ПРЕДОСТАВЛЕННЫХ ИНОСТРАННЫМИ ПОСТАВЩИКАМИ ПЛАТЕЖНЫХ УСЛУГ, В ЭЛЕКТРОННОЙ ФОРМЕ

I. ОБЩИЕ СВЕДЕНИЯ

1. Настоящий формат описывает требования к XML-файлам (далее - файл обмена) передачи в электронной форме юридическими лицами - резидентами и индивидуальными предпринимателями - резидентами налоговым органам отчетов о движении средств и иных финансовых активов по счетам (вкладам) в банках и иных организациях финансового рынка, расположенных за пределами территории Российской Федерации, и о переводах денежных средств без открытия банковского счета с использованием электронных средств платежа, предоставленных иностранными поставщиками платежных услуг.

2. Настоящий формат (часть DLIV, версия 5.04) разработан в соответствии с формой "Отчет о движении средств и иных финансовых активов юридического лица - резидента и индивидуального предпринимателя - резидента по счету (вкладу) в банке и иной организации финансового рынка, расположенных за пределами территории Российской Федерации, и о переводах денежных средств без открытия банковского счета с использованием электронных средств платежа, предоставленных иностранными поставщиками платежных услуг", представленной в приложении к Правилам представления юридическими лицами - резидентами и индивидуальными предпринимателями - резидентами налоговым органам отчетов о движении средств по счетам (вкладам) в банках за пределами территории Российской Федерации, утвержденным постановлением Правительства Российской Федерации от 28.12.2005 N 819 "Об утверждении правил представления юридическими лицами - резидентами и индивидуальными предпринимателями - резидентами налоговым органам отчетов о движении денежных средств и иных финансовых активов по счетам (вкладам) в банках и иных организациях финансового рынка, расположенных за пределами территории Российской Федерации, и о переводах денежных средств без открытия банковского счета с использованием электронных средств платежа, предоставленных иностранными поставщиками платежных услуг", с изменениями, утвержденными постановлением Правительства Российской Федерации от 14.11.2023 N 1911.

II. ОПИСАНИЕ ФАЙЛА ОБМЕНА

3. Имя файла обмена должно иметь следующий вид:

R_T_A_K_O_GGGGMMDD_N, где:

R_T - префикс, принимающий значение:

UT_OTULSCHIN 0 - для файлов обмена, содержащих первичное сообщение;

UT_OTULSCHIN 2 - для файлов обмена, содержащих коррекцию ошибки налогоплательщика или отзыв сообщения;

A_K - идентификатор получателя информации, где: A - идентификатор получателя, которому направляется файл обмена, K - идентификатор конечного получателя, для которого предназначена информация из данного файла обмена. Передача файла от отправителя к конечному получателю (K) может осуществляться в несколько этапов через другие налоговые органы, осуществляющие передачу файла на промежуточных этапах, которые обозначаются идентификатором A. В случае передачи файла от отправителя к конечному получателю при отсутствии налоговых органов, осуществляющих передачу на промежуточных этапах, значения идентификаторов A и K совпадают. Каждый из идентификаторов (A и K) имеет вид для налоговых органов - четырехразрядный код налогового органа;

O - идентификатор отправителя информации, имеет вид:

для организаций - девятнадцатиразрядный код (идентификационный номер налогоплательщика (далее - ИНН) и код причины постановки на учет (далее - КПП) организации (обособленного подразделения);

для физических лиц - двенадцатиразрядный код (ИНН физического лица);

GGGG - год формирования передаваемого файла, MM - месяц, DD - день;

N - идентификационный номер файла (длина - от 1 до 36 знаков. Идентификационный номер файла должен обеспечивать уникальность файла).

Расширение имени файла - xml. Расширение имени файла может указываться как строчными, так и прописными буквами.

Параметры первой строки файла обмена

Первая строка XML файла должна иметь следующий вид:

<?xml version ="1.0" encoding ="windows-1251"?>

Имя файла, содержащего XML-схему файла обмена, должно иметь следующий вид:

UT_OTULSCHIN_1_554_00_05_04_xx, где xx - номер версии схемы.

Расширение имени файла - xsd.

XML-схема файла обмена приводится отдельным файлом.

4. Логическая модель файла обмена представлена в виде диаграммы структуры файла обмена на рисунке 1 настоящего формата. Элементами логической модели файла обмена являются элементы и атрибуты XML-файла. Перечень структурных элементов логической модели файла обмена и сведения о них приведены в таблицах 4.1 - 4.29 настоящего формата.

Для каждого структурного элемента логической модели файла обмена приводятся следующие сведения:

наименование элемента. Приводится полное наименование элемента. В строке таблицы могут быть описаны несколько элементов, наименования которых разделены символом "|". Такая форма записи применяется при наличии в файле обмена только одного элемента из описанных в этой строке;

сокращенное наименование (код) элемента. Приводится сокращенное наименование элемента. Синтаксис сокращенного наименования должен удовлетворять спецификации XML;

признак типа элемента. Может принимать следующие значения: "С" - сложный элемент логической модели (содержит вложенные элементы), "П" - простой элемент логической модели, реализованный в виде элемента XML-файла, "А" - простой элемент логической модели, реализованный в виде атрибута элемента XML-файла. Простой элемент логической модели не содержит вложенные элементы;

формат элемента. Формат элемента представляется следующими условными обозначениями: T - символьная строка; N - числовое значение (целое или дробное).

Формат символьной строки указывается в виде T(n-k) или T(=k), где: n - минимальное количество знаков, k - максимальное количество знаков, символ "-" - разделитель, символ "=" означает фиксированное количество знаков в строке. В случае если минимальное количество знаков равно 0, формат имеет вид T(0-k). В случае если максимальное количество знаков не ограничено, формат имеет вид T(n-).

Формат числового значения указывается в виде N(m.k), где: m - максимальное количество знаков в числе, включая целую и дробную часть числа без разделяющей десятичной точки и знака (для отрицательного числа), k - максимальное число знаков дробной части числа. Если число знаков дробной части числа равно 0 (то есть число целое), то формат числового значения имеет вид N(m).

Для простых элементов, являющихся базовыми в XML, таких как элемент с типом "date", поле "Формат элемента" не заполняется. Для таких элементов в поле "Дополнительная информация" указывается тип базового элемента;

признак обязательности элемента определяет обязательность наличия элемента (совокупности наименования элемента и его значения) в файле обмена. Признак обязательности элемента может принимать следующие значения: "О" - наличие элемента в файле обмена обязательно; "Н" - наличие элемента в файле обмена необязательно, то есть элемент может отсутствовать. Если элемент принимает ограниченный перечень значений (по классификатору, кодовому словарю), то признак обязательности элемента дополняется символом "К". В случае если количество реализаций элемента может быть более одной, то признак обязательности элемента дополняется символом "М".

К вышеперечисленным признакам обязательности элемента может добавляться значение "У" в случае описания в XML-схеме условий, предъявляемых к элементу в файле обмена, описанных в графе "Дополнительная информация";

дополнительная информация содержит, при необходимости, требования к элементу файла обмена, не указанные ранее. Для сложных элементов указывается ссылка на таблицу, в которой описывается состав данного элемента. Для элементов, принимающих ограниченный перечень значений из классификатора (кодового словаря), указывается соответствующее наименование классификатора (кодового словаря) или приводится перечень возможных значений. Для классификатора (кодового словаря) может указываться ссылка на его местонахождение. Для элементов, использующих пользовательский тип данных, указывается наименование типового элемента.

Рисунок 1. Диаграмма структуры файла обмена

Таблица 4.1

Файл обмена (Файл)

Наименование элемента Сокращенное наименование (код) элемента Признак типа элемента Формат элемента Признак обязательности элемента Дополнительная информация
Идентификатор файла ИдФайл А T(1-255) ОУ Содержит (повторяет) имя сформированного файла (без расширения)
Версия программы, с помощью которой сформирован файл ВерсПрог А T(1-40) О Указывается версия программы, с помощью которой сформирован файл или подготовлены данные для его формирования
Версия формата ВерсФорм А T(1-5) О Принимает значение: 5.04
Номер корректировки НомКорр А N(3) О Принимает значение:
0 - первичный документ,
1, 2, 3 и так далее - уточненный документ.
Для уточненного документа значение должно быть на 1 больше ранее принятого налоговым органом документа.
999 - отмена документа
Идентификатор корректируемого файла ИдФайлКорр А T(1-255) НУ Содержит (повторяет) имя корректируемого (отменяемого) первичного файла (без расширения).
Элемент обязателен при <НомКорр> больше 0.
Данный показатель применяется только для представления в электронной форме
Состав и структура документа Документ С   О Состав элемента представлен в таблице 4.2

Таблица 4.2

Состав и структура документа (Документ)

Наименование элемента Сокращенное наименование (код) элемента Признак типа элемента Формат элемента Признак обязательности элемента Дополнительная информация
Код формы отчетности по КНД КНД А T(=7) ОК Типовой элемент <КНДТип>.
Принимает значение: 1112521
Дата формирования документа ДатаДок А T(=10) О Типовой элемент <ДатаТип>.
Дата в формате ДД.ММ.ГГГГ.
Значение элемента должно соответствовать значению <GGGGMMDD> из имени файла
Код налогового органа, в который представляется отчет КодНО А T(=4) ОК Типовой элемент <СОНОТип>
Сведения о резиденте СвНП С   О Состав элемента представлен в таблице 4.3
Лицо, подписавшее документ Подписант С   О Состав элемента представлен в таблице 4.7
Сведения о движении денежных средств и иных финансовых активов по счету (вкладу) в банке и иной организации финансового рынка, расположенных за пределами территории Российской Федерации | ОтчИнСчет С   НУ Состав элемента представлен в таблице 4.9.
Элемент должен отсутствовать при значении элемента <НомКорр> = 999 (таблица 4.1).
Элемент является обязательным при отсутствии элемента <ОтчИнЭСП> и при значении элемента <НомКорр> 999 (таблица 4.1)
Сведения о переводах денежных средств без открытия банковского счета с использованием электронных средств платежа, предоставленных иностранными поставщиками платежных услуг ОтчИнЭСП С   НУ Состав элемента представлен в таблице 4.22.
Элемент должен отсутствовать при значении элемента <НомКорр> = 999 (таблица 4.1).
Элемент является обязательным при отсутствии элемента <ОтчИнСчет> и при значении элемента <НомКорр> 999 (таблица 4.1)

Таблица 4.3

Сведения о резиденте (СвНП)

Наименование элемента Сокращенное наименование (код) элемента Признак типа элемента Формат элемента Признак обязательности элемента Дополнительная информация
Номер контактного телефона Тлф А T(1-20) Н  
Юридическое лицо - резидент | НПЮЛ С   О Состав элемента представлен в таблице 4.4
Индивидуальный предприниматель - резидент НПФЛ С   О Состав элемента представлен в таблице 4.6

Таблица 4.4

Юридическое лицо - резидент (НПЮЛ)

Наименование элемента Сокращенное наименование (код) элемента Признак типа элемента Формат элемента Признак обязательности элемента Дополнительная информация
Полное наименование юридического лица - резидента Наим А T(1-1000) О  
ИНН юридического лица - резидента ИННЮЛ А T(=10) О Типовой элемент <ИННЮЛТип>
КПП юридического лица - резидента КПП А T(=9) О Типовой элемент <КППТип>
ОГРН юридического лица - резидента ОГРН А T(=13) О Типовой элемент <ОГРНТип>
Сведения о филиале, представительстве или ином подразделении юридического лица - резидента, расположенном за пределами территории Российской Федерации СвФил С   Н Состав элемента представлен в таблице 4.5

Таблица 4.5

Сведения о филиале, представительстве или ином подразделении юридического лица - резидента, расположенном за пределами территории Российской Федерации (СвФил)

Наименование элемента Сокращенное наименование (код) элемента Признак типа элемента Формат элемента Признак обязательности элемента Дополнительная информация
Наименование филиала, представительства или иного подразделения юридического лица - резидента, расположенного за пределами территории Российской Федерации Наим А T(1-1000) О  
Место нахождения филиала, представительства или иного подразделения юридического лица - резидента, расположенного за пределами территории Российской Федерации Адр А T(1-255) О  
Код страны филиала, представительства или иного подразделения юридического лица - резидента, расположенного за пределами территории Российской Федерации ОКСМ А T(=3) ОКУ Типовой элемент <ОКСМТип>.
Принимает значение в соответствии с Общероссийским классификатором стран мира. Не может принимать значение = 643 | 010

Таблица 4.6

Индивидуальный предприниматель - резидент (НПФЛ)

Наименование элемента Сокращенное наименование (код) элемента Признак типа элемента Формат элемента Признак обязательности элемента Дополнительная информация
ИНН индивидуального предпринимателя - резидента ИННФЛ А T(=12) О Типовой элемент <ИННФЛТип>
ОГРНИП индивидуального предпринимателя - резидента ОГРНИП А T(=15) О Типовой элемент <ОГРНИПТип>
Фамилия, имя, отчество индивидуального предпринимателя - резидента ФИО С   О Типовой элемент <ФИОТип>.
Состав элемента представлен в таблице 4.29

Таблица 4.7

Лицо, подписавшее документ (Подписант)

Наименование элемента Сокращенное наименование (код) элемента Признак типа элемента Формат элемента Признак обязательности элемента Дополнительная информация
Признак лица, подписавшего документ ПрПодп А T(=1) ОК Принимает значение:
1 - руководитель юридического лица - резидента |
2 - уполномоченный представитель резидента |
3 - индивидуальный предприниматель - резидент
ИНН физического лица ИННФЛ А T(=12) НУ Типовой элемент <ИННФЛТип>.
Элемент должен отсутствовать при значении элемента <ПрПодп> = 3.
Элемент может быть заполнен при значении элемента <ПрПодп> = 1 или <ПрПодп> = 2
Номер контактного телефона Тлф А T(1-20) Н  
Фамилия, имя, отчество руководителя или представителя резидента ФИО С   НУ Типовой элемент <ФИОТип>.
Состав элемента представлен в таблице 4.29.
Элемент является обязательным при значении элемента <ПрПодп> = 1 или <ПрПодп> = 2
Сведения о документе, подтверждающем полномочия представителя резидента СвПред С   НУ Состав элемента представлен в таблице 4.8. Элемент обязателен при <ПрПодп> = 2

Таблица 4.8

Сведения о документе, подтверждающем полномочия представителя резидента (СвПред)

Наименование элемента Сокращенное наименование (код) элемента Признак типа элемента Формат элемента Признак обязательности элемента Дополнительная информация
Наименование и реквизиты документа, подтверждающего полномочия представителя НаимДок А T(1-120) О Для доверенности, совершенной в форме электронного документа, указывается GUID доверенности

Таблица 4.9

Сведения о движении денежных средств и иных финансовых активов по счету (вкладу) в банке и иной организации финансового рынка, расположенных за пределами территории Российской Федерации (ОтчИнСчет)

Наименование элемента Сокращенное наименование (код) элемента Признак типа элемента Формат элемента Признак обязательности элемента Дополнительная информация
Начало периода квартальной отчетности ОтчПерН А T(=10) О Типовой элемент <ДатаТип>.
Дата в формате ДД.ММ.ГГГГ
Конец периода квартальной отчетности ОтчПерК А T(=10) О Типовой элемент <ДатаТип>.
Дата в формате ДД.ММ.ГГГГ.
Не может быть меньше, чем дата, указанная в элементе <ОтчПерН> (таблица 4.9).
Значение ГГГГ = значению ГГГГ в элементе <ОтчПерН> (таблица 4.9)
Признак организации ПрОрг А T(=1) ОК Принимает значение:
1 - банк |
2 - иная организация финансового рынка
Вид иной организации финансового рынка ВидДрОФР С   НУ Состав элемента представлен в таблице 4.10.
Элемент должен отсутствовать при значении элемента <ПрОрг> = 1.
Элемент является обязательным при значении элемента <ПрОрг>=2. Хотя бы из один из элементов в таблице 4.10 <КрОрг>, <ДобрСтрах>, <УчРынкЦенБум>, <УпрДогИмущ>, <НегосПенсФонд>, <АкцИнвФонд>, <УпрКомпФонд>, <ЦентрКонтр>, <УпрТовИнв>, <ИнОргУпр> должен принимать значение = 1
Сведения о банке или иной организации финансового рынка, расположенных за пределами территории Российской Федерации, в которых открыт счет (вклад) СвБанкИно С   О Состав элемента представлен в таблице 4.11
Сведения о счете (вкладе) СвСчетИно С   О Состав элемента представлен в таблице 4.12

Таблица 4.10

Вид иной организации финансового рынка (ВидДрОФР)

Наименование элемента Сокращенное наименование (код) элемента Признак типа элемента Формат элемента Признак обязательности элемента Дополнительная информация
Небанковская кредитная организация КрОрг А T(=1) ОК Принимает значение:
0 - отсутствует |
1 - присутствует
Страховщик, осуществляющий деятельность по добровольному страхованию жизни ДобрСтрах А T(=1) ОК Принимает значение:
0 - отсутствует |
1 - присутствует
Профессиональный участник рынка ценных бумаг, осуществляющий брокерскую деятельность, и (или) деятельность по управлению ценными бумагами, и (или) депозитарную деятельность УчРынкЦенБум А T(=1) ОК Принимает значение:
0 - отсутствует |
1 - присутствует
Управляющий по договору доверительного управления имуществом УпрДогИмущ А T(=1) ОК Принимает значение:
0 - отсутствует |
1 - присутствует
Негосударственный пенсионный фонд НегосПенсФонд А T(=1) ОК Принимает значение:
0 - отсутствует |
1 - присутствует
Акционерный инвестиционный фонд АкцИнвФонд А T(=1) ОК Принимает значение:
0 - отсутствует |
1 - присутствует
Управляющая компания инвестиционного фонда, паевого инвестиционного фонда или негосударственного пенсионного фонда УпрКомпФонд А T(=1) ОК Принимает значение:
0 - отсутствует |
1 - присутствует
Центральный контрагент ЦентрКонтр А T(=1) ОК Принимает значение:
0 - отсутствует |
1 - присутствует
Управляющий товарищ инвестиционного товарищества УпрТовИнв А T(=1) ОК Принимает значение:
0 - отсутствует |
1 - присутствует
Иная организация или структура без образования юридического лица, которая в рамках своей деятельности принимает от клиентов денежные средства или иные финансовые активы для хранения, управления, инвестирования и (или) осуществления иных сделок в интересах клиента либо прямо или косвенно за счет клиента ИнОргУпр А T(=1) ОК Принимает значение:
0 - отсутствует |
1 - присутствует

Таблица 4.11

Сведения о банке или иной организации финансового рынка, расположенных за пределами территории Российской Федерации, в которых открыт счет (вклад) (СвБанкИно)

Наименование элемента Сокращенное наименование (код) элемента Признак типа элемента Формат элемента Признак обязательности элемента Дополнительная информация
Наименование (в латинской транскрипции) НаимБанкИно А T(1-1000) О Значение заполняется с использованием букв латинского алфавита, пробелов и символов 0123456789!"`@#N$%&'()[]<>{}*+~=_-.,:;/|\^?
где должно соблюдаться следующее соответствие символов и кодов ASCII:
" <0022>
` <0060>
@ <0040>
N <2116>
$ <0024>
' <0027>
~ <007E>
_ <005F>
/ <002F>
| <007C>
\ <005C>
^ <005E>
SWIFT код или БИК СвифтБик А T(3-25) НУ Значение заполняется только цифрами и буквами латинского алфавита.
Элемент является обязательным при значении элемента <ПрОрг> = 1 (из таблицы 4.9).
Элемент может быть заполнен при значении элемента <ПрОрг> = 2 (из таблицы 4.9)
Номер налогоплательщика (его аналог), присвоенный налоговым органом (иным уполномоченным органом) в иностранном государстве (территории), налоговым резидентом которого является банк или иная организация финансового рынка НомНП А T(1-50) Н  
Полный адрес (в латинской транскрипции) АдрБанкИно А T(1-255) О Значение заполняется с использованием букв латинского алфавита, пробелов и символов 0123456789!"`@#N$%&'()[]<>{}*+~=_-.,:;/|\^?
где должно соблюдаться следующее соответствие символов и кодов ASCII:
" <0022>
` <0060>
@ <0040>
N <2116>
$ <0024>
' <0027>
~ <007E>
_ <005F>
/ <002F>
| <007C>
\ <005C>
^ <005E>
Код страны ОКСМ А T(=3) ОКУ Типовой элемент <ОКСМТип>.
Принимает значение в соответствии с Общероссийским классификатором стран мира. Не может принимать значение = 643 | 010

Таблица 4.12

Сведения о счете (вкладе) (СвСчетИно)

Наименование элемента Сокращенное наименование (код) элемента Признак типа элемента Формат элемента Признак обязательности элемента Дополнительная информация
Номер счета (вклада) НомСчет А T(1-34) О Значение заполняется только цифрами и буквами латинского алфавита
Признак личного (совместного) использования счета (вклада) физическим лицом - резидентом ПрЛичнИсп А T(=1) НКУ Принимает значение:
1 - личный |
2 - общий (совместный).
Элемент должен присутствовать только при наличии элемента <НПФЛ> (таблица 4.3)
Дата открытия счета (вклада) ДатаОткр А T(=10) О Типовой элемент <ДатаТип>.
Дата в формате ДД.ММ.ГГГГ
Дата закрытия счета (вклада) ДатаЗакр А T(=10) Н Типовой элемент <ДатаТип>.
Дата в формате ДД.ММ.ГГГГ
Дата договора ДатаДог А T(=10) Н Типовой элемент <ДатаТип>.
Дата в формате ДД.ММ.ГГГГ
Номер договора НомДог А T(1-16) Н  
Дата выдачи разрешения Банка России, на основании которого открыт счет в банке, расположенном за пределами территории Российской Федерации ДатаРазрБР А T(=10) Н Типовой элемент <ДатаТип>.
Дата в формате ДД.ММ.ГГГГ
Номер разрешения Банка России, на основании которого открыт счет в банке, расположенном за пределами территории Российской Федерации НомРазрБР А T(1-16) Н  
Сведения о движении денежных средств по счету (вкладу) в банке или иной организации финансового рынка, расположенных за пределами территории Российской Федерации СведДС С   НМУ Состав элемента представлен в таблице 4.13.
Элемент является обязательным при отсутствии элемента <СведФА>.
Элемент может быть заполнен при наличии элемента <СведФА>
Сведения о стоимости иных финансовых активов на счетах (вкладах) в банке или иной организации финансового рынка, расположенных за пределами территории Российской Федерации СведФА С   НМУ Состав элемента представлен в таблице 4.20.
Элемент является обязательным при отсутствии элемента <СведДС>.
Элемент может быть заполнен при наличии элемента <СведДС>

Таблица 4.13

Сведения о движении денежных средств по счету (вкладу) в банке или иной организации финансового рынка, расположенных за пределами территории Российской Федерации (СведДС)

Наименование элемента Сокращенное наименование (код) элемента Признак типа элемента Формат элемента Признак обязательности элемента Дополнительная информация
Цифровой код валюты счета (вклада) ОКВ А T(=3) ОК Типовой элемент <ОКВТип>.
Принимает значение в соответствии с Общероссийским классификатором валют
Остаток денежных средств на счете (вкладе) на начало отчетного квартала (в единицах соответствующей валюты) ОстНачДС А N(20.2) О  
Зачислено денежных средств за отчетный квартал - всего (в единицах соответствующей валюты) СумЗачДС А N(20.2) О Принимает значение от 0 и более
Списано денежных средств за отчетный квартал - всего (в единицах соответствующей валюты) СумСписДС А N(20.2) О Принимает значение от 0 и более
Остаток денежных средств на счете (вкладе) на конец отчетного квартала (в единицах соответствующей валюты) ОстКонДС А N(20.2) О  
Зачислено денежных средств за отчетный квартал (в единицах соответствующей валюты) ЗачДС С   НУ Состав элемента представлен в таблице 4.14.
Элемент является обязательным, если значение элемента <СумЗачДС> 0
Списано денежных средств за отчетный квартал (в единицах соответствующей валюты) СписДС С   НУ Состав элемента представлен в таблице 4.17.
Элемент является обязательным, если значение элемента <СумСписДС> 0

Таблица 4.14

Зачислено денежных средств за отчетный квартал (в единицах соответствующей валюты) (ЗачДС)

Наименование элемента Сокращенное наименование (код) элемента Признак типа элемента Формат элемента Признак обязательности элемента Дополнительная информация
Зачислено денежных средств за отчетный квартал по кодам видов операций (в единицах соответствующей валюты) ЗачДСКод С   ОМ Состав элемента представлен в таблице 4.15

Таблица 4.15

Зачислено денежных средств за отчетный квартал по кодам видов операций (в единицах соответствующей валюты) (ЗачДСКод)

Наименование элемента Сокращенное наименование (код) элемента Признак типа элемента Формат элемента Признак обязательности элемента Дополнительная информация
Код вида операции КодОпер А T(=5) О Код вида валютной операции указывается в соответствии с нормативным актом Банка России, регулирующим порядок представления резидентами и нерезидентами уполномоченным банкам подтверждающих документов и информации при осуществлении валютных операций
Сумма (в единицах соответствующей валюты) Сумма А N(20.2) О Принимает значение более 0
Зачислено денежных средств за отчетный квартал по внешнеторговым контрактам (кредитным договорам), поставленным на учет в уполномоченных банках ЗачДСКонтрУБ С   НМ Состав элемента представлен в таблице 4.16

Таблица 4.16

Зачислено денежных средств за отчетный квартал по внешнеторговым контрактам (кредитным договорам), поставленным на учет в уполномоченных банках (ЗачДСКонтрУБ)

Наименование элемента Сокращенное наименование (код) элемента Признак типа элемента Формат элемента Признак обязательности элемента Дополнительная информация
Уникальный номер контракта НомКонтрУБ А T(=22) О Значение в формате XXXXXXXX/XXXX/XXXX/X/X, где X - число от 0 до 9
Сумма зачисления (наличная форма) (в единицах соответствующей валюты) СумЗачНал А N(20.2) ОУ Принимает значение от 0 и более.
Не допускается значение = 0, если значение элемента <СумЗачБезнал> = 0
Сумма зачисления (безналичная форма) (в единицах соответствующей валюты) СумЗачБезнал А N(20.2) ОУ Принимает значение от 0 и более.
Не допускается значение = 0, если значение элемента <СумЗачНал> = 0

Таблица 4.17

Списано денежных средств за отчетный квартал (в единицах соответствующей валюты) (СписДС)

Наименование элемента Сокращенное наименование (код) элемента Признак типа элемента Формат элемента Признак обязательности элемента Дополнительная информация
Списано денежных средств за отчетный квартал по кодам видов операций (в единицах соответствующей валюты) СписДСКод С   ОМ Состав элемента представлен в таблице 4.18

Таблица 4.18

Списано денежных средств за отчетный квартал по кодам видов операций (в единицах соответствующей валюты) (СписДСКод)

Наименование элемента Сокращенное наименование (код) элемента Признак типа элемента Формат элемента Признак обязательности элемента Дополнительная информация
Код вида операции КодОпер А T(=5) О Код вида валютной операции указывается в соответствии с нормативным актом Банка России, регулирующим порядок представления резидентами и нерезидентами уполномоченным банкам подтверждающих документов и информации при осуществлении валютных операций
Сумма (в единицах соответствующей валюты) Сумма А N(20.2) О Принимает значение более 0
Списано денежных средств за отчетный квартал по внешнеторговым контрактам, (кредитным договорам), поставленным на учет в уполномоченных банках СписДСКонтрУБ С   НМ Состав элемента представлен в таблице 4.19

Таблица 4.19

Списано денежных средств за отчетный квартал по внешнеторговым контрактам, (кредитным договорам), поставленным на учет в уполномоченных банках (СписДСКонтрУБ)

Наименование элемента Сокращенное наименование (код) элемента Признак типа элемента Формат элемента Признак обязательности элемента Дополнительная информация
Уникальный номер контракта НомКонтр А T(=22) О Значение в формате XXXXXXXX/XXXX/XXXX/X/X, где X - число от 0 до 9
Сумма списания (в единицах соответствующей валюты) СумСпис А N(20.2) О Принимает значение более 0

Таблица 4.20

Сведения о стоимости иных финансовых активов на счетах (вкладах) в банке или иной организации финансового рынка, расположенных за пределами территории Российской Федерации (СведФА)

Наименование элемента Сокращенное наименование (код) элемента Признак типа элемента Формат элемента Признак обязательности элемента Дополнительная информация
Цифровой код используемой валюты для стоимостной оценки иных финансовых активов в денежном эквиваленте ОКВ А T(=3) ОК Типовой элемент <ОКВТип>.
Принимает значение в соответствии с Общероссийским классификатором валют
Стоимость иных финансовых активов на начало отчетного квартала (в единицах соответствующей валюты) ОстНачФА А N(20.2) О  
Стоимость иных финансовых активов, зачисленных на счет в отчетном квартале, - всего (в единицах соответствующей валюты) СумЗачФА А N(20.2) О Принимает значение от 0 и более
Стоимость иных финансовых активов, списанных со счета в отчетном квартале, - всего (в единицах соответствующей валюты) СумСписФА А N(20.2) О Принимает значение от 0 и более
Стоимость иных финансовых активов на конец отчетного квартала (в единицах соответствующей валюты) ОстКонФА А N(20.2) О  
Виды иных финансовых активов ВидФинАкт С   ОУ Состав элемента представлен в таблице 4.21.
Хотя бы из один из элементов в таблице 4.21 <ЦенБум>, <ПрФинАкт>, <УчУстКап>, <УчИнСтр>, <ТребДог>, <ИнФинАкт> должен принимать значение = 1

Таблица 4.21

Виды иных финансовых активов (ВидФинАкт)

Наименование элемента Сокращенное наименование (код) элемента Признак типа элемента Формат элемента Признак обязательности элемента Дополнительная информация
Ценные бумаги ЦенБум А T(=1) ОК Принимает значение:
0 - отсутствует |
1 - присутствует
Производные финансовые инструменты ПрФинАкт А T(=1) ОК Принимает значение:
0 - отсутствует |
1 - присутствует
Доли участия в уставном (складочном) капитале юридического лица УчУстКап А T(=1) ОК Принимает значение:
0 - отсутствует |
1 - присутствует
Доли участия в иностранной структуре без образования юридического лица УчИнСтр А T(=1) ОК Принимает значение:
0 - отсутствует |
1 - присутствует
Права требования из договора страхования ТребДог А T(=1) ОК Принимает значение:
0 - отсутствует |
1 - присутствует
Иные финансовые активы, не включенные в вышеуказанный перечень ИнФинАкт А T(=1) ОК Принимает значение:
0 - отсутствует |
1 - присутствует

Таблица 4.22

Сведения о переводах денежных средств без открытия банковского счета с использованием электронных средств платежа, предоставленных иностранными поставщиками платежных услуг (ОтчИнЭСП)

Наименование элемента Сокращенное наименование (код) элемента Признак типа элемента Формат элемента Признак обязательности элемента Дополнительная информация
Начало периода отчетности ОтчПерН А T(=10) О Типовой элемент <ДатаТип>.
Дата в формате ДД.ММ.ГГГГ
Конец периода отчетности ОтчПерК А T(=10) О Типовой элемент <ДатаТип>.
Дата в формате ДД.ММ.ГГГГ.
Не может быть меньше, чем дата, указанная в элементе <ОтчПерН> (таблица 4.22).
Значение ГГГГ = значению ГГГГ в элементе <ОтчПерН> (таблица 4.22)
Признак организации ПрОрг А T(=1) ОК Принимает значение:
1 - банк |
2 - иная организация финансового рынка |
3 - иной поставщик платежных услуг
Сведения о банке или иной организации финансового рынка, или ином поставщике платежных услуг, расположенных за пределами территории Российской Федерации СвБанкИно С   О Состав элемента представлен в таблице 4.23
Сведения об электронном средстве платежа СвЭСПИно С   О Состав элемента представлен в таблице 4.24

Таблица 4.23

Сведения о банке или иной организации финансового рынка, или ином поставщике платежных услуг, расположенных за пределами территории Российской Федерации (СвБанкИно)

Наименование элемента Сокращенное наименование (код) элемента Признак типа элемента Формат элемента Признак обязательности элемента Дополнительная информация
Наименование (в латинской транскрипции) НаимБанкИно А T(1-1000) О Значение заполняется с использованием букв латинского алфавита, пробелов и символов 0123456789!"`@#N$%&'()[]<>{}*+~=_-.,:;/|\^?
где должно соблюдаться следующее соответствие символов и кодов ASCII:
" <0022>
` <0060>
@ <0040>
N <2116>
$ <0024>
' <0027>
~ <007E>
_ <005F>
/ <002F>
| <007C>
\ <005C>
^ <005E>
SWIFT код или БИК СвифтБик А T(3-25) НУ Значение заполняется только цифрами и буквами латинского алфавита.
Элемент является обязательным при значении элемента <ПрОрг> = 1 (из таблицы 4.22).
Элемент может быть заполнен при значении элемента <ПрОрг> = 2 | 3 (из таблицы 4.22)
Номер налогоплательщика (его аналог), присвоенный налоговым органом (иным уполномоченным органом) в иностранном государстве (территории), налоговым резидентом которого является банк или иная организация финансового рынка, или иной поставщик платежных услуг НомНП А T(1-50) Н  
Полный адрес (в латинской транскрипции) АдрБанкИно А T(1-255) О Значение заполняется с использованием букв латинского алфавита, пробелов и символов 0123456789!"`@#N$%&'()[]<>{}*+~=_-.,:;/|\^?
где должно соблюдаться следующее соответствие символов и кодов ASCII:
" <0022>
` <0060>
@ <0040>
N <2116>
$ <0024>
' <0027>
~ <007E>
_ <005F>
/ <002F>
| <007C>
\ <005C>
^ <005E>
Код страны ОКСМ А T(=3) ОКУ Типовой элемент <ОКСМТип>.
Принимает значение в соответствии с Общероссийским классификатором стран мира. Не может принимать значение = 643 | 010

Таблица 4.24

Сведения об электронном средстве платежа (СвЭСПИно)

Наименование элемента Сокращенное наименование (код) элемента Признак типа элемента Формат элемента Признак обязательности элемента Дополнительная информация
Идентификатор электронного средства платежа ИдЭСП А T(1-34) О Значение заполняется только цифрами и буквами латинского алфавита
Признак личного (совместного) использования электронного средства платежа физическим лицом - резидентом ПрЛичнИсп А T(=1) НКУ Принимает значение:
1 - личное |
2 - общее (совместное).
Элемент должен присутствовать только при наличии элемента <НПФЛ> (таблица 4.3)
Дата предоставления права использования электронного средства платежа ДатаПред А T(=10) О Типовой элемент <ДатаТип>.
Дата в формате ДД.ММ.ГГГГ
Дата прекращения права использования электронного средства платежа ДатаПрекр А T(=10) Н Типовой элемент <ДатаТип>.
Дата в формате ДД.ММ.ГГГГ
Сведения о переводах денежных средств без открытия банковского счета с использованием электронных средств платежа, предоставленных иностранными поставщиками платежных услуг СведЭСП С   НМ Состав элемента представлен в таблице 4.25

Таблица 4.25

Сведения о переводах денежных средств без открытия банковского счета с использованием электронных средств платежа, предоставленных иностранными поставщиками платежных услуг (СведЭСП)

Наименование элемента Сокращенное наименование (код) элемента Признак типа элемента Формат элемента Признак обязательности элемента Дополнительная информация
Цифровой код используемой валюты ОКВ А T(=3) ОК Типовой элемент <ОКВТип>.
Принимает значение в соответствии с Общероссийским классификатором валют
Остаток денежных средств на электронном средстве платежа на начало отчетного года (квартала) (в единицах соответствующей валюты) ОстНачЭСП А N(20.2) О  
Зачислено денежных средств на электронное средство платежа - всего (в единицах соответствующей валюты) СумЗачЭСП А N(20.2) О Принимает значение от 0 и более
Списано денежных средств с электронного средства платежа - всего (в единицах соответствующей валюты) СумСписЭСП А N(20.2) О Принимает значение от 0 и более
Остаток денежных средств на электронном средстве платежа на конец отчетного квартала (в единицах соответствующей валюты) ОстКонЭСП А N(20.2) О  
Зачислено денежных средств на электронные средства платежа, предоставленные иностранными поставщиками платежных услуг (в единицах соответствующей валюты) ЗачСред С   НУ Состав элемента представлен в таблице 4.26.
Элемент является обязательным, если значение элемента <СумЗачЭСП> 0
Списано денежных средств с электронных средств платежа, предоставленных иностранными поставщиками платежных услуг (в единицах соответствующей валюты) СписСред С   НУ Состав элемента представлен в таблице 4.27.
Элемент является обязательным, если значение элемента <СумСписЭСП> 0

Таблица 4.26

Зачислено денежных средств на электронные средства платежа, предоставленные иностранными поставщиками платежных услуг (в единицах соответствующей валюты) (ЗачСред)

Наименование элемента Сокращенное наименование (код) элемента Признак типа элемента Формат элемента Признак обязательности элемента Дополнительная информация
Зачислено денежных средств на электронные средства платежа, предоставленные иностранными поставщиками платежных услуг, по кодам видов операций (в единицах соответствующей валюты) ЗачСредКод С   ОМ Типовой элемент <СвСредТип>.
Состав элемента представлен в таблице 4.28

Таблица 4.27

Списано денежных средств с электронных средств платежа, предоставленных иностранными поставщиками платежных услуг (в единицах соответствующей валюты) (СписСред)

Наименование элемента Сокращенное наименование (код) элемента Признак типа элемента Формат элемента Признак обязательности элемента Дополнительная информация
Списано денежных средств с электронных средств платежа, предоставленных иностранными поставщиками платежных услуг, по кодам видов операций (в единицах соответствующей валюты) СписСредКод С   ОМ Типовой элемент <СвСредТип>.
Состав элемента представлен в таблице 4.28

Таблица 4.28

Сведения о зачисленных (списанных) денежных средствах (СвСредТип)

Наименование элемента Сокращенное наименование (код) элемента Признак типа элемента Формат элемента Признак обязательности элемента Дополнительная информация
Код вида операции КодОпер А T(=5) ОК Код вида валютной операции указывается в соответствии с нормативным актом Банка России, регулирующим порядок представления резидентами и нерезидентами уполномоченным банкам подтверждающих документов и информации при осуществлении валютных операций
Сумма (в единицах соответствующей валюты) Сумма А N(20.2) О Принимает значение более 0

Таблица 4.29

Фамилия, имя, отчество (ФИОТип)

Наименование элемента Сокращенное наименование (код) элемента Признак типа элемента Формат элемента Признак обязательности элемента Дополнительная информация
Фамилия Фамилия А T(1-60) О  
Имя Имя А T(1-60) О  
Отчество Отчество А T(1-60) Н