Приказ ФНС РФ от 17.11.2023 N ЕД-7-3/853@

"Об утверждении формы сведений о полученном разрешении на добычу (вылов) водных биологических ресурсов, сумме сбора за пользование объектами водных биологических ресурсов, подлежащей уплате в виде разового и регулярных взносов, Порядка ее заполнения и формата представления в электронной форме"
Редакция от 17.11.2023 — Действует с 06.02.2024

Зарегистрировано в Минюсте России 25 января 2024 г. N 76988


ФЕДЕРАЛЬНАЯ НАЛОГОВАЯ СЛУЖБА

ПРИКАЗ
от 17 ноября 2023 г. N ЕД-7-3/853@

ОБ УТВЕРЖДЕНИИ ФОРМЫ СВЕДЕНИЙ О ПОЛУЧЕННОМ РАЗРЕШЕНИИ НА ДОБЫЧУ (ВЫЛОВ) ВОДНЫХ БИОЛОГИЧЕСКИХ РЕСУРСОВ, СУММЕ СБОРА ЗА ПОЛЬЗОВАНИЕ ОБЪЕКТАМИ ВОДНЫХ БИОЛОГИЧЕСКИХ РЕСУРСОВ, ПОДЛЕЖАЩЕЙ УПЛАТЕ В ВИДЕ РАЗОВОГО И РЕГУЛЯРНЫХ ВЗНОСОВ, ПОРЯДКА ЕЕ ЗАПОЛНЕНИЯ И ФОРМАТА ПРЕДСТАВЛЕНИЯ В ЭЛЕКТРОННОЙ ФОРМЕ

В соответствии с абзацем первым пункта 4 статьи 31 части первой Налогового кодекса Российской Федерации, абзацем первым пункта 2 и пунктом 3 статьи 333.7 части второй Налогового кодекса Российской Федерации, а также подпунктом 5.9.37 пункта 5 Положения о Федеральной налоговой службе, утвержденного постановлением Правительства Российской Федерации от 30.09.2004 N 506, в целях реализации положений главы 25.1 "Сборы за пользование объектами животного мира и за пользование объектами водных биологических ресурсов" части второй Налогового кодекса Российской Федерации приказываю:

1. Утвердить:

форму сведений о полученном разрешении на добычу (вылов) водных биологических ресурсов, сумме сбора за пользование объектами водных биологических ресурсов, подлежащей уплате в виде разового и регулярных взносов, согласно приложению N 1 к настоящему приказу;

порядок заполнения формы сведений о полученном разрешении на добычу (вылов) водных биологических ресурсов, сумме сбора за пользование объектами водных биологических ресурсов, подлежащей уплате в виде разового и регулярных взносов, согласно приложению N 2 к настоящему приказу;

формат представления сведений о полученном разрешении на добычу (вылов) водных биологических ресурсов, сумме сбора за пользование объектами водных биологических ресурсов, подлежащей уплате в виде разового и регулярных взносов, в электронной форме согласно приложению N 3 к настоящему приказу.

2. Признать утратившим силу приказ Федеральной налоговой службы от 14.06.2017 N ММВ-7-3/505@ "Об утверждении формы сведений о полученных разрешениях на добычу (вылов) водных биологических ресурсов, суммах сбора за пользование объектами водных биологических ресурсов, подлежащих уплате в виде разового и регулярных взносов, и порядка ее заполнения" (зарегистрирован Министерством юстиции Российской Федерации 29.09.2017, регистрационный N 48363).

3. Контроль за исполнением настоящего приказа возложить на заместителя руководителя Федеральной налоговой службы, координирующего вопросы методологического и организационного обеспечения работы налоговых органов по вопросам исчисления в соответствующий бюджет налогов и сборов, иных обязательных платежей (за исключением транспортного налога, налога на имущество организаций, налога на имущество физических лиц, земельного налога, налога на доходы физических лиц, страховых взносов).

Руководитель
Федеральной налоговой службы
Д.В. ЕГОРОВ

Приложение N 1
к приказу ФНС России
от 17.11.2023 N ЕД-7-3/853@

                    ИНН      
                                                             
    0690   6016     КПП                   Стр. 0 0 1

Форма по КНД 1110011

СВЕДЕНИЯ
О ПОЛУЧЕННОМ РАЗРЕШЕНИИ НА ДОБЫЧУ (ВЫЛОВ) ВОДНЫХ БИОЛОГИЧЕСКИХ РЕСУРСОВ, СУММЕ СБОРА ЗА ПОЛЬЗОВАНИЕ ОБЪЕКТАМИ ВОДНЫХ БИОЛОГИЧЕСКИХ РЕСУРСОВ, ПОДЛЕЖАЩЕЙ УПЛАТЕ В ВИДЕ РАЗОВОГО И РЕГУЛЯРНЫХ ВЗНОСОВ

Номер корректировки           Номер разрешения                                              
                                                                               
Год промысла                                                                        
                                                                               
Представляется в налоговый орган (код) по месту нахождения (учета) (код)
(наименование плательщика сбора)
Номер контактного телефона                                      
 
На       страницах с приложением подтверждающих документов или их копий на       листах
Достоверность и полноту сведений,
указанных в настоящем документе, подтверждаю:
Заполняется работником налогового органа
Сведения о представлении документа
                                                                                   
    1 - плательщик сбора                                                        
  2 - представитель плательщика сбора                                                  
                                            Данный документ представлен (код)          
                                                                               
                                                                   
                                        На       страницах                
                                             
                                        с приложением подтверждающих документов          
(фамилия, имя, отчество <*> полностью)                                     .      
      или их копий на   листах                  
                                                                   
Подпись           Дата     .     .             Дата представления документа   .   .        
                                                                                   
Наименование и реквизиты документа,
подтверждающего полномочия представителя плательщика сбора
                                           
                                                                                   
                                                                               
                                                                                   
                                        Фамилия, И.О. <*>     Подпись
                                                                                   

<*> Отчество указывается при наличии.
                                                                                   
                                                                                 
                    ИНН      
                                                             
    0690   6023     КПП                   Стр.      

Раздел 1. Сведения о суммах сбора за пользование объектами водных биологических ресурсов, подлежащей уплате в виде разового и регулярных взносов

Показатели Код строки Значения показателей
                                                                           
Код бюджетной классификации 010
Код по ОКТМО 020
Сумма разового взноса, подлежащая уплате в бюджет (в рублях) 030
Срок уплаты разового взноса 040 . .
Наличие регулярных взносов               045     0 - отсутствуют                          
                                      1 - присутствуют                        
                                                                           
Суммы регулярных взносов, подлежащие уплате в бюджет, и сроки их уплаты
                                                                           
Сумма регулярного взноса (в рублях) Срок уплаты регулярного взноса
050 060
. .
. .
. .
. .
. .
. .
. .
. .
. .
. .
. .
. .
                                                                           
              Достоверность и полноту сведений, указанных на данной странице, подтверждаю:              
                                                                           
                (подпись)     (дата)              
                                                                           
                                                                       

                    ИНН      
                                                             
    0690   6030     КПП                   Стр.      

Раздел 2. Сведения о полученном разрешении на добычу (вылов) водных биологических ресурсов и внесенных изменениях в ранее полученное разрешение, сумме сбора за пользование объектами водных биологических ресурсов

Срок действия разрешения:
дата начала срока действия 010 . .
дата окончания срока действия 020 . .
Дата внесения изменения             030 . .
Код ставки сбора               040                                                
                                                                             
Сумма вычета (в рублях)           050                                                
                                                                             
Сумма сбора, подлежащая уплате в бюджет (в рублях) 060                                                
                                                     
Сведения о суммах сбора, исчисленных по видам водных биологических ресурсов
                                                                             
Код объекта водных биологических ресурсов Количество водных биологических ресурсов (в тоннах) Сумма сбора, исчисленная по объектам водных биологических ресурсов (в рублях)
070 080 090
                                                                             
.
.
.
.
.
.
.
.
.
.
.
.
.
.
.
.
                                                                             
.
                                                                             
                                                                             
                                                                         

Приложение N 2
к приказу ФНС России
от 17.11.2023 N ЕД-7-3/853@

ПОРЯДОК ЗАПОЛНЕНИЯ ФОРМЫ СВЕДЕНИЙ О ПОЛУЧЕННОМ РАЗРЕШЕНИИ НА ДОБЫЧУ (ВЫЛОВ) ВОДНЫХ БИОЛОГИЧЕСКИХ РЕСУРСОВ, СУММЕ СБОРА ЗА ПОЛЬЗОВАНИЕ ОБЪЕКТАМИ ВОДНЫХ БИОЛОГИЧЕСКИХ РЕСУРСОВ, ПОДЛЕЖАЩЕЙ УПЛАТЕ В ВИДЕ РАЗОВОГО И РЕГУЛЯРНЫХ ВЗНОСОВ

I. Общие положения

1. Сведения о полученном разрешении на добычу (вылов) водных биологических ресурсов, сумме сбора за пользование объектами водных биологических ресурсов, подлежащей уплате в виде разового и регулярных взносов (далее - Сведения), представляются по форме, приведенной в приложении N 1 к настоящему приказу, включающей следующие разделы:

титульный лист;

раздел 1 "Сведения о сумме сбора за пользование объектами водных биологических ресурсов, подлежащей уплате в виде разового и регулярных взносов" (далее - Раздел 1 Сведений);

раздел 2 "Сведения о полученном разрешении на добычу (вылов) водных биологических ресурсов и внесенных изменениях в ранее полученное разрешение, сумме сбора за пользование объектами водных биологических ресурсов" (далее - Раздел 2 Сведений).

2. Для заполнения Сведений применяются:

коды места представления Сведений согласно приложению N 1 к настоящему Порядку;

коды способов представления Сведений согласно приложению N 2 к настоящему Порядку;

коды ставки сбора, соответствующие виду пользования объектами водных биологических ресурсов, согласно приложению N 3 к настоящему Порядку;

коды объектов водных биологических ресурсов согласно приложению N 4 к настоящему Порядку.

3. Каждому показателю Сведений соответствует одно поле, состоящее из определенного количества знакомест. В каждом поле указывается только один показатель. Исключение составляет показатель, значением которого является дата.

Для указания даты используются по порядку три поля: день (поле из двух знакомест), месяц (поле из двух знакомест) и год (поле из четырех знакомест), разделенные знаком "." (точка).

4. Все значения стоимостных показателей Сведений указываются в полных рублях. При этом значения показателей менее 50 копеек отбрасываются, а значения показателей, равные 50 копейкам и более, округляются до полного рубля.

5. Страницы Сведений имеют сквозную нумерацию начиная с титульного листа, вне зависимости от наличия (отсутствия) и количества заполняемых разделов, листов. Порядковый номер страницы проставляется в определенном для нумерации поле слева направо, начиная с первого (левого) знакоместа, например, для первой страницы - "001", для третьей - "003".

6. Заполнение полей Сведений значениями текстовых, числовых, кодовых показателей осуществляется слева направо начиная с первого (левого) знакоместа.

При заполнении полей Сведений с использованием программного обеспечения значения числовых показателей выравниваются по правому (последнему) знакоместу.

Заполнение текстовых полей Сведений осуществляется заглавными печатными символами.

При заполнении полей Сведений, представляемых на бумажном носителе, используются чернила черного, фиолетового или синего цвета.

Не допускается исправление ошибок с помощью корректирующего или иного аналогичного средства.

Не допускается двусторонняя печать Сведений на бумажном носителе и скрепление листов Сведений, приводящее к порче бумажного носителя.

В случае отсутствия какого-либо показателя во всех знакоместах соответствующего поля проставляется прочерк. Прочерк представляет собой прямую линию, проведенную посередине знакомест по всей длине поля.

Если для указания какого-либо показателя не требуется заполнения всех знакомест соответствующего поля, в незаполненных знакоместах в правой части поля проставляется прочерк.

Например, в верхней части каждой страницы Сведений указывается идентификационный номер налогоплательщика (далее - ИНН) и код причины постановки на учет (далее - КПП) организации в порядке, определенном в главе II "Титульный лист" настоящего Порядка. При указании десятизначного ИНН организации в поле из двенадцати знакомест показатель заполняется слева направо начиная с первого знакоместа, в последних двух знакоместах ставится прочерк: "5024002119--".

Дробные числовые показатели заполняются аналогично правилам заполнения целых числовых показателей. В случае если знакомест для указания дробной части больше, чем цифр, то в свободных знакоместах соответствующего поля ставится прочерк. Например, количество водных биологических ресурсов (в тоннах) в Сведениях заполняется следующим образом: 12 знакомест для целой части и 3 знакоместа для дробной части и, соответственно, при количестве в размере "1234356.233" они указываются как "1234356-----.233".

При подготовке Сведений с использованием программного обеспечения при распечатке на принтере допускается отсутствие обрамления знакомест и прочерков для незаполненных знакомест. Расположение и размеры значений показателей не должны изменяться. Печать знаков выполняется шрифтом Courier New высотой 16 - 18 пунктов.

7. Уточненные Сведения включают те разделы Сведений, которые ранее были представлены плательщиком сбора в налоговый орган, с учетом внесенных в них изменений.

II. Титульный лист

8. Титульный лист Сведений заполняется плательщиком сбора, за исключением раздела "Заполняется работником налогового органа".

9. В полях "ИНН" и "КПП" указываются ИНН и КПП, которые присвоены организации при постановке на учет в налоговом органе.

Для российской организации указывается ИНН в соответствии со свидетельством о постановке на учет российской организации в налоговом органе по месту ее нахождения.

Для российской организации указывается КПП в соответствии со свидетельством о постановке на учет российской организации в налоговом органе.

Для крупнейших налогоплательщиков ИНН и КПП указываются на основании уведомления о постановке на учет в налоговом органе организации в качестве крупнейшего налогоплательщика.

Для индивидуального предпринимателя ИНН указывается в соответствии со свидетельством о постановке на учет физического лица в налоговом органе.

Соответствующие ИНН и КПП указываются в верхней части каждой страницы, включенной в состав Сведений.

10. При заполнении поля "Номер корректировки" необходимо учесть следующее.

При заполнении первичных Сведений, уточненных Сведений или Сведений о внесенных изменениях в ранее полученное разрешение на добычу (вылов) водных биологических ресурсов (далее - уточненные Сведения) по показателю "Номер корректировки" должна обеспечиваться сквозная нумерация, где "номер корректировки" для первичных Сведений принимает значение "0--", для уточненных Сведений номер указывается последовательно ("1--", "2--", "3--" и так далее).

Не допускается заполнение номера корректировки по уточненным Сведениям без ранее принятых налоговым органом первичных Сведений.

11. В поле "Номер разрешения" указывается номер полученного разрешения на добычу (вылов) водных биологических ресурсов (далее - разрешение).

В случае обнаружения плательщиком сбора ошибки в указании номера полученного разрешения необходимо представить Сведения об аннулировании ранее представленных Сведений. В этом случае заполняется только титульный лист в следующем порядке: в поле "Номер корректировки" необходимо отразить значение "999" и в поле "Номер разрешения" отразить ранее указанный номер разрешения.

12. В поле "Год промысла" указывается календарный год периода действия разрешения.

13. В поле "Представляется в налоговый орган (код)" указывается код налогового органа, в который представляются Сведения.

14. В поле "по месту нахождения (учета) (код)" указывается код места представления Сведений в налоговый орган согласно приложению N 1 к настоящему Порядку.

15. В поле "Наименование плательщика сбора" указывается полное наименование организации, соответствующее наименованию, указанному в учредительных документах (при наличии в наименовании латинской транскрипции таковая указывается); в случае представления Сведений индивидуальным предпринимателем указываются его фамилия, имя, отчество (при наличии) в соответствии с документом, удостоверяющим личность.

16. В поле "Номер контактного телефона" указывается номер контактного телефона с указанием телефонного кода.

17. В поле "На ___ страницах с приложением подтверждающих документов или их копий на ___ листах" указывается количество страниц, на которых составлены Сведения, а также количество приложенных к Сведениям листов подтверждающих документов и (или) их копий, в том числе количество листов документа, подтверждающего полномочия представителя плательщика сбора (в случае представления Сведений представителем плательщика сбора).

18. В поле "Достоверность и полноту сведений, указанных в настоящем документе, подтверждаю" отражается следующая информация:

1) в верхней части проставляются:

"1" - если достоверность и полнота сведений подтверждены руководителем организации - плательщика сбора или индивидуальным предпринимателем - плательщиком сбора;

"2" - если достоверность и полнота сведений подтверждены представителем плательщика сбора;

2) в поле "фамилия, имя, отчество полностью" построчно указываются:

при представлении Сведений организацией - фамилия, имя, отчество (при наличии) руководителя организации полностью;

при представлении Сведений индивидуальным предпринимателем - фамилия, имя, отчество (при наличии) индивидуального предпринимателя.

Также проставляется подпись лица, сведения о котором указаны в поле "фамилия, имя, отчество полностью", и дата подписания.

3) при представлении Сведений представителем плательщика сбора в поле "Наименование и реквизиты документа, подтверждающего полномочия представителя плательщика сбора" указываются наименование документа, подтверждающего полномочия представителя плательщика сбора, и его реквизиты. При этом к Сведениям прилагается копия подтверждающего документа.

Для доверенности, совершенной в форме электронного документа в соответствии с положениями пункта 3 статьи 29 и пункта 5 статьи 80 Налогового кодекса Российской Федерации (далее - НК), указывается GUID доверенности.

19. Раздел "Заполняется работником налогового органа" содержит информацию о представлении Сведений: код способа представления сведений согласно приложению N 2 к настоящему Порядку; количество страниц Сведений; количество листов приложенных к Сведениям подтверждающих документов или их копий; дату представления Сведений.

Все поля данного раздела заполняются работником налогового органа. Указываются фамилия и инициалы имени и отчества работника налогового органа, принявшего Сведения, и проставляется его подпись.

III. Раздел 1 "Сведения о сумме сбора за пользование объектами водных биологических ресурсов, подлежащей уплате в виде разового и регулярных взносов" Сведений

20. Раздел 1 Сведений заполняется плательщиком сбора в отношении полученного разрешения, номер которого указан в поле "Номер разрешения" титульного листа Сведений.

21. По строке 010 указывается код бюджетной классификации (далее - КБК), в соответствии с которым должно производиться зачисление сумм сбора на счета органов Федерального казначейства.

22. По строке 020 "Код по ОКТМО" в соответствии с Общероссийским классификатором территорий муниципальных образований ОК 033-2013 указывается код муниципального образования, на территории которого осуществляется уплата сбора по КБК, отраженному по строке 010.

23. По строкам 030 - 060 указываются данные о суммах сбора, подлежащих уплате в виде разового и регулярных взносов, сроках их уплаты.

24. По строке 030 указывается сумма разового взноса, подлежащая уплате в соответствии с пунктом 2 статьи 333.5 НК по сроку, отраженному по строке 040.

Значение строки 030 равно 15 процентам от общей суммы сбора, определяемой как сумма значений строк 090 Раздела 2 Сведений.

25. По строке 040 указывается срок уплаты разового взноса, отраженного по строке 030.

26. По строке 045 указывается признак наличия регулярных взносов:

"0" - часть суммы сбора, подлежащая уплате в виде регулярных взносов, отсутствует (в том числе в случае применения плательщиком сбора вычета по сбору);

"1" - регулярные взносы присутствуют.

27. По строке 050 указываются суммы регулярных взносов, подлежащие уплате в бюджет по срокам, отраженным по строке 060 Раздела 1 Сведений.

Часть сбора, подлежащая уплате в виде регулярных взносов, определяется как разность значения строки 060 Раздела 2 Сведений и значения строки 030 Раздела 1 Сведений.

В случае если указанная разность равна нулю, часть сбора, подлежащая уплате в виде регулярных взносов, отсутствует. При этом строка 050 не заполняется, а по строке 045 указывается признак "0".

28. По строкам 060 указываются сроки уплаты регулярных взносов, отраженных по строкам 050.

В случае отсутствия у плательщика сбора части сбора, подлежащей уплате в виде регулярных взносов, строка 060 не заполняется.

29. При представлении Сведений на бумажном носителе в случае недостаточности строк Раздела 1 Сведений для отражения сумм регулярных взносов и сроков их уплаты заполняется необходимое количество дополнительных листов Раздела 1 Сведений.

30. Сведения, указанные в Разделе 1 Сведений, в строке "Достоверность и полноту сведений, указанных на данной странице, подтверждаю" для организаций подтверждаются подписью руководителя организации или представителя, для индивидуальных предпринимателей - подписью индивидуального предпринимателя или представителя. При этом проставляется дата подписания.

IV. Раздел 2 "Сведения о полученном разрешении на добычу (вылов) водных биологических ресурсов и внесенных изменениях в ранее полученное разрешение, сумме сбора за пользование объектами водных биологических ресурсов" Сведений

31. В Разделе 2 Сведений отражается информация о полученном разрешении и (или) о внесенных изменениях в ранее полученное разрешение, номер которого указан в поле "Номер разрешения" титульного листа Сведений.

В Разделе 2 Сведений подлежат отражению сведения о внесенных изменениях в ранее полученное разрешение, срок действия которого не истек, в случае, если внесенные изменения повлекли изменение суммы сбора, подлежащей уплате в бюджет, вследствие изменения объема водных биологических ресурсов, подлежащих добыче (вылову), либо изменения срока действия разрешения.

При заполнении Раздела 2 Сведений указываются сведения по всем видам водных биологических ресурсов, отраженным в разрешении, включая виды, по которым объемы добычи или сроки действия разрешения не изменялись.

32. По строкам 010 и 020 указываются сроки действия разрешения:

по строке 010 - дата начала срока действия;

по строке 020 - дата окончания срока действия.

В случае изменения срока действия разрешения в строке 020 указывается измененная дата окончания срока действия разрешения.

33. По строке 030 указывается дата внесения изменения в ранее полученное разрешение, срок действия которого не истек.

При представлении первичных Сведений в строке 030 проставляется прочерк.

34. По строке 040 указывается код ставки сбора, соответствующий виду пользования объектами водных биологических ресурсов, согласно приложению N 3 к настоящему Порядку.

35. По строке 050 указывается сумма вычета, установленного пунктом 1 статьи 333.4-1 НК РФ, применяемого по разрешению, номер которого указан в поле "Номер разрешения" титульного листа Сведений.

Значение строки 050 не может превышать 85 процентов от суммы сбора, определяемой как сумма значений строк 090.

36. По строке 060 указывается сумма сбора, подлежащая уплате в бюджет, с учетом применения вычета.

Значение строки 060 рассчитывается как разность суммы всех значений строк 090 и значения строки 050.

Значение строки 060 не может быть менее нуля.

37. По строке 070 указывается код объекта водных биологических ресурсов, подлежащих добыче (вылову) на основании разрешения, согласно приложению N 4 к настоящему Порядку.

38. По строке 080 указывается количество водных биологических ресурсов по каждому коду, отраженному по строке 070, с точностью до третьего знака после запятой.

39. По строке 090 указывается сумма сбора, исчисленная по соответствующему объекту водных биологических ресурсов, код которого отражен по строке 070.

Значение строки 090 рассчитывается как произведение строки 080 и ставки сбора, соответствующей коду ставки сбора, указанному по строке 040.

40. При представлении Сведений на бумажном носителе в случае недостаточности строк Раздела 2 Сведений заполняется необходимое количество дополнительных листов Раздела 2 Сведений.

Приложение N 1
к Порядку заполнения формы
сведений о полученном разрешении
на добычу (вылов) водных
биологических ресурсов, сумме
сбора за пользование объектами водных
биологических ресурсов, подлежащей
уплате в виде разового и регулярных
взносов, утвержденному
приказом ФНС России
от 17.11.2023 N ЕД-7-3/853@

КОДЫ МЕСТА ПРЕДСТАВЛЕНИЯ СВЕДЕНИЙ

Код Наименование
123 По месту учета индивидуального предпринимателя
212 По месту учета российской организации
213 По месту учета в качестве крупнейшего налогоплательщика
220 По месту нахождения обособленного подразделения российской организации

Приложение N 2
к Порядку заполнения формы
сведений о полученном разрешении
на добычу (вылов) водных
биологических ресурсов, сумме
сбора за пользование объектами водных
биологических ресурсов, подлежащей
уплате в виде разового и регулярных
взносов, утвержденному
приказом ФНС России
от 17.11.2023 N ЕД-7-3/853@

КОДЫ СПОСОБОВ ПРЕДСТАВЛЕНИЯ СВЕДЕНИЙ

Код Наименование
01 на бумажном носителе (по почте)
02 на бумажном носителе (лично)
04 по телекоммуникационным каналам связи с электронной подписью
05 другое
09 на бумажном носителе с использованием штрих-кода (лично)
10 на бумажном носителе с использованием штрих-кода (по почте)

Приложение N 3
к Порядку заполнения формы
сведений о полученном разрешении
на добычу (вылов) водных
биологических ресурсов, сумме
сбора за пользование объектами водных
биологических ресурсов, подлежащей
уплате в виде разового и регулярных
взносов, утвержденному
приказом ФНС России
от 17.11.2023 N ЕД-7-3/853@

КОДЫ СТАВКИ СБОРА, СООТВЕТСТВУЮЩИЕ ВИДУ ПОЛЬЗОВАНИЯ ОБЪЕКТАМИ ВОДНЫХ БИОЛОГИЧЕСКИХ РЕСУРСОВ

Код ставки сбора Наименование пользования объектами водных биологических ресурсов
10 Пользование объектами водных биологических ресурсов, облагаемое по ставке сбора, установленной пунктом 4 или пунктом 5 статьи 333.3 НК (по полной ставке сбора)
20 Пользование объектами водных биологических ресурсов, облагаемое по ставке сбора, установленной пунктом 6 статьи 333.3 НК (по ставке 0 руб.)
30 Пользование объектами водных биологических ресурсов, облагаемое в соответствии с пунктом 7 статьи 333.3 НК (в размере 15% ставки сбора, установленной пунктом 4 или пунктом 5 статьи 333.3 НК)

Приложение N 4
к Порядку заполнения формы
сведений о полученном разрешении
на добычу (вылов) водных
биологических ресурсов, сумме
сбора за пользование объектами водных
биологических ресурсов, подлежащей
уплате в виде разового и регулярных
взносов, утвержденному
приказом ФНС России
от 17.11.2023 N ЕД-7-3/853@

КОДЫ ОБЪЕКТОВ ВОДНЫХ БИОЛОГИЧЕСКИХ РЕСУРСОВ

Код Наименование объекта водных биологических ресурсов
Дальневосточный бассейн (внутренние морские воды, территориальное море, исключительная экономическая зона Российской Федерации и континентальный шельф Российской Федерации в Чукотском, Восточно-Сибирском, Беринговом, Охотском, Японском морях и Тихом океане)
1181 Минтай
1103 Треска
1182 Сельдь
1107 Палтус
1108 Терпуг
1109 Морской окунь
1110 Угольная
1111 Тунец
1112 Корюшка
1113 Сайра
1114 Голец
1115 Горбуша
1116 Кета
1118 Кижуч
1119 Чавыча
1120 Нерка
1121 Сима
1122 Щипощек
1123 Осетровые
1126 Мойва
1127 Анчоус
1128 Ликоды
1129 Макрурусы
1130 Сайка
1131 Лемонема
1132 Бычки
1133 Рыбы-собаки
1134 Песчанка
1135 Акулы
1136 Скаты
1137 Кефалевые рыбы
1138 Прочие
1124 Камбала
1125 Навага
1183 Краб камчатский
1142 Краб синий
1143 Краб равношипый
1184 Краб-стригун бэрди
1146 Краб-стригун опилио
1147 Краб-стригун ангулятус
1148 Краб-стригун красный
1149 Краб-стригун веррилла
1150 Краб-стригун таннери
1151 Краб коуэзи
1152 Краб колючий района южных Курильских островов
1153 Краб колючий других районов промысла
1154 Краб волосатый четырехугольный района юго-восточного Сахалина и залива Анива зоны Охотского моря и юго-западного Сахалина зоны Японского моря
1155 Краб волосатый четырехугольный других районов промысла
1156 Креветка углохвостая
1157 Креветка северная
1158 Креветка северная Берингова моря
1159 Креветка травяная
1160 Креветка гребенчатая
1161 Другие виды креветок
1162 Кальмар
1163 Кальмар подзоны Приморье
1164 Осьминоги
1165 Трубач
1166 Морской гребешок
1169 Корбикула
1168 Спизула
1185 Прочие моллюски (мидии и другие)
1171 Трепанг
1172 Кукумария
1173 Морской еж серый
1174 Морской еж черный
1175 Морской еж палевый
1176 Морской еж многоиглый
1177 Морской еж зеленый
1178 Морские ежи другие
1179 Водоросли
1180 Прочие водные биологические ресурсы
Северный бассейн (Белое море, внутренние морские воды, территориальное море, исключительная экономическая зона Российской Федерации и континентальный шельф Российской Федерации в море Лаптевых, Карском и Баренцевом морях и районе архипелага Шпицберген)
1201 Треска
1202 Пикша
1203 Атлантический лосось (семга)
1204 Горбуша
1205 Сельдь
1206 Сельдь чешско-печорская
1207 Сельдь беломорская
1208 Камбала
1209 Палтус черный
1210 Морской окунь
1211 Сайда
1212 Сиговые
1213 Ряпушка
1214 Корюшка
1215 Навага
1216 Зубатки
1217 Сайка
1218 Мойва
1219 Пинагор
1220 Песчанка европейская
1221 Звездчатый скат
1222 Полярная акула
1223 Менек
1224 Прочие
1225 Краб камчатский
1226 Креветка северная
1227 Креветка шримс-медвежонок
1228 Креветки другие (эвфаузииды)
1229 Морской гребешок
1230 Прочие моллюски
1231 Морской еж зеленый
1232 Кукумария
1233 Водоросли
1234 Краб-стригун опилио
Балтийский бассейн (внутренние морские воды, территориальное море, исключительная экономическая зона Российской Федерации и континентальный шельф Российской Федерации в Балтийском море, Вислинском, Куршском и Финском заливах)
1301 Салака (сельдь)
1302 Шпрот (килька)
1303 Атлантический лосось (балтийский лосось)
1304 Треска
1305 Сиг-пыжьян
1306 Камбала-тюрбо
1307 Камбала других видов
1308 Угорь
1309 Минога
1310 Судак
1311 Рыбец (сырть)
1312 Окунь
1319 Корюшка
1313 Ряпушка
1314 Лещ
1315 Щука
1316 Налим
1317 Колюшка
1318 Плотва
1320 Ерш
1321 Снеток
1322 Чехонь
1323 Красноперка
1324 Густера
1325 Прочие
Каспийский бассейн (районы Каспийского моря, в которых Российская Федерация осуществляет юрисдикцию в отношении рыболовства)
1401 Килька анчоусовидная
1402 Килька большеглазая
1403 Килька обыкновенная
1404 Сельдь долгинская
1405 Сельдь каспийский пузанок
1406 Сельдь большеглазый пузанок
1407 Сельдь проходная-черноспинка
1409 Кефаль (крупный частик)
1410 Атерина (крупный частик)
1411 Лещ (крупный частик)
1412 Сазан (крупный частик)
1413 Сом (крупный частик)
1414 Густера (крупный частик)
1415 Щука (крупный частик)
1416 Прочие, за исключением судака и кутума (крупный частик)
1417 Судак
1418 Кутум
1419 Вобла
1420 Осетровые
1421 Красноперка
1422 Линь
1423 Окунь
1424 Карась
1425 Прочие пресноводные в прилове
1426 Раки
Азово-Черноморский бассейн (внутренние морские воды и территориальное море, исключительная экономическая зона Российской Федерации в Черном море, районы Азовского моря с Таганрогским заливом, в которых Российская Федерация осуществляет юрисдикцию в отношении рыболовства)
1501 Судак
1502 Камбала-калкан
1503 Кефаль всех видов
1504 Лещ
1505 Тарань
1506 Хамса
1507 Тюлька
1508 Шпрот (килька)
1509 Рыбец (сырть)
1510 Барабуля
1511 Сельдь
1512 Пиленгас
1513 Осетровые
1514 Скат
1515 Чехонь
1516 Акула-катран
1517 Ставрида
1518 Атерина
1519 Бычки
1520 Скафарка
1521 Мерланг
1522 Прочие
1523 Прочие водные биологические ресурсы (моллюски, водоросли)
1524 Артемия
Внутренние водные объекты (реки, водохранилища, озера)
1601 Осетровые
1602 Балтийский лосось (атлантический лосось)
1649 Семга (атлантический лосось)
1606 Нельма
1607 Таймень
1609 Угорь
1612 Кумжа
1650 Горбуша
1610 Кета
1605 Кижуч
1603 Чавыча
1608 Нерка
1611 Сима
1613 Байкальский белый хариус
1614 Чир
1615 Муксун
1616 Кунджа
1617 Мальма
1618 Голец
1619 Палия
1620 Форель всех видов
1621 Ленок
1622 Сиг
1623 Омуль
1624 Пыжьян
1625 Пелядь
1626 Усач
1627 Черноспинка
1628 Рыбец (сырть)
1629 Жерех
1630 Хариус
1631 Шемая
1632 Кутум
1633 Сом
1634 Минога
1635 Белый амур
1637 Толстолобик
1639 Крупный частик (за исключением судака)
1640 Судак
1641 Рипус
1642 Тарань
1643 Вобла
1644 Ряпушка
1645 Артемия
1646 Гаммарус
1647 Раки
1648 Прочие объекты водных биологических ресурсов
Код Наименование объекта водных биологических ресурсов - морского млекопитающего
2001 Касатка и другие китообразные (за исключением белухи)
2002 Белуха
2003 Тихоокеанский морж
2004 Котик морской
2005 Кольчатая нерпа (акиба)
2006 Крылатка
2007 Морской заяц (лахтак)
2008 Ларга
2009 Гренландский тюлень
2010 Каспийский тюлень
2011 Байкальская нерпа

Приложение N 3
к приказу ФНС России
от 17.11.2023 N ЕД-7-3/853@

ФОРМАТ ПРЕДСТАВЛЕНИЯ СВЕДЕНИЙ О ПОЛУЧЕННОМ РАЗРЕШЕНИИ НА ДОБЫЧУ (ВЫЛОВ) ВОДНЫХ БИОЛОГИЧЕСКИХ РЕСУРСОВ, СУММЕ СБОРА ЗА ПОЛЬЗОВАНИЕ ОБЪЕКТАМИ ВОДНЫХ БИОЛОГИЧЕСКИХ РЕСУРСОВ, ПОДЛЕЖАЩЕЙ УПЛАТЕ В ВИДЕ РАЗОВОГО И РЕГУЛЯРНЫХ ВЗНОСОВ, В ЭЛЕКТРОННОЙ ФОРМЕ

I. ОБЩИЕ СВЕДЕНИЯ

1. Настоящий формат описывает требования к XML-файлам (далее - файл обмена) передачи в электронной форме сведений о полученном разрешении на добычу (вылов) водных биологических ресурсов, сумме сбора за пользование объектами водных биологических ресурсов, подлежащей уплате в виде разового и регулярных взносов.

2. Номер версии настоящего формата 5.04, часть LXIX.

II. ОПИСАНИЕ ФАЙЛА ОБМЕНА

3. Имя файла обмена должно иметь следующий вид:

R_T_A_K_O_GGGGMMDD_N, где:

R_T - префикс, принимающий значение NO_LPVBR;

A_K - идентификатор получателя информации, где: A - идентификатор получателя, которому направляется файл обмена, K - идентификатор конечного получателя, для которого предназначена информация из данного файла обмена. Передача файла от отправителя к конечному получателю (K) может осуществляться в несколько этапов через другие налоговые органы, осуществляющие передачу файла на промежуточных этапах, которые обозначаются идентификатором A. В случае передачи файла от отправителя к конечному получателю при отсутствии налоговых органов, осуществляющих передачу на промежуточных этапах, значения идентификаторов A и K совпадают. Каждый из идентификаторов (A и K) имеет вид для налоговых органов - четырехразрядный код налогового органа;

O - идентификатор отправителя информации, имеет вид:

для организаций - девятнадцатиразрядный код (идентификационный номер налогоплательщика (далее - ИНН) и код причины постановки на учет (далее - КПП) организации (обособленного подразделения);

для физических лиц - двенадцатиразрядный код (ИНН физического лица);

GGGG - год формирования передаваемого файла, MM - месяц, DD - день;

N - идентификационный номер файла. (Длина - от 1 до 36 знаков. Идентификационный номер файла должен обеспечивать уникальность файла).

Расширение имени файла - xml. Расширение имени файла может указываться как строчными, так и прописными буквами.

Параметры первой строки файла обмена

Первая строка XML-файла должна иметь следующий вид:

<?xml version ="1.0" encoding ="windows-1251"?>

Имя файла, содержащего XML-схему файла обмена, должно иметь следующий вид:

NO_LPVBR_1_069_00_05_04_xx, где xx - номер версии схемы.

Расширение имени файла - xsd.

XML-схема файла обмена приводится отдельным файлом и размещается на сайте Федеральной налоговой службы.

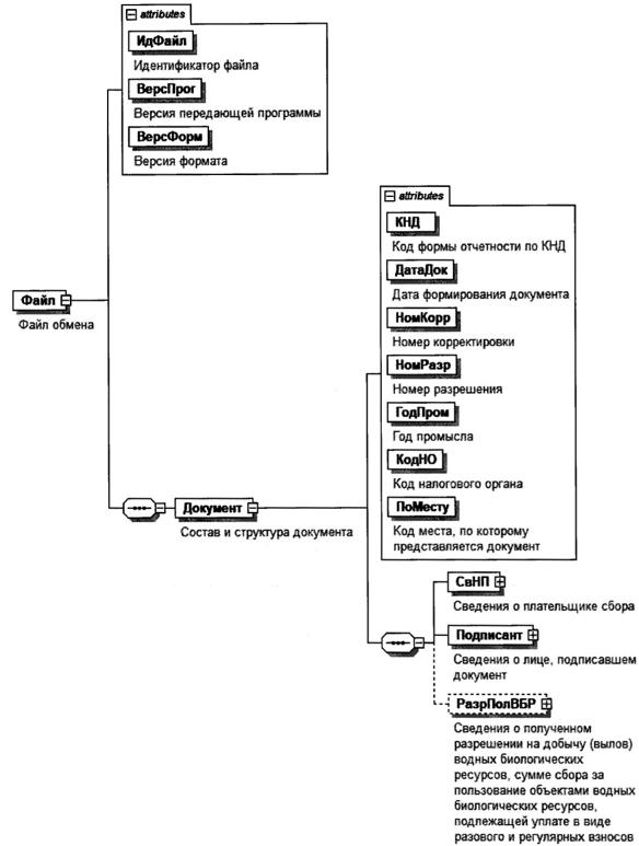
4. Логическая модель файла обмена представлена в виде диаграммы структуры файла обмена на рисунке 1 настоящего формата. Элементами логической модели файла обмена являются элементы и атрибуты XML-файла. Перечень структурных элементов логической модели файла обмена и сведения о них приведены в таблицах 4.1 - 4.13 настоящего формата.

Для каждого структурного элемента логической модели файла обмена приводятся следующие сведения:

наименование элемента. Приводится полное наименование элемента. В строке таблицы могут быть описаны несколько элементов, наименования которых разделены символом "|". Такая форма записи применяется при наличии в файле обмена только одного элемента из описанных в этой строке.

сокращенное наименование (код) элемента. Приводится сокращенное наименование элемента. Синтаксис сокращенного наименования должен удовлетворять спецификации XML;

признак типа элемента. Может принимать следующие значения: "С" - сложный элемент логической модели (содержит вложенные элементы), "П" - простой элемент логической модели, реализованный в виде элемента XML-файла, "А" - простой элемент логической модели, реализованный в виде атрибута элемента XML-файла. Простой элемент логической модели не содержит вложенные элементы;

формат элемента. Формат элемента представляется следующими условными обозначениями: T - символьная строка; N - числовое значение (целое или дробное).

Формат символьной строки указывается в виде T(n-k) или T(=k), где: n - минимальное количество знаков, k - максимальное количество знаков, символ "-" - разделитель, символ "=" означает фиксированное количество знаков в строке. В случае, если минимальное количество знаков равно 0, формат имеет вид T(0-k). В случае, если максимальное количество знаков не ограничено, формат имеет вид T(n-).

Формат числового значения указывается в виде N(m.k), где: m - максимальное количество знаков в числе, включая целую и дробную часть числа без разделяющей десятичной точки и знака (для отрицательного числа), k - максимальное число знаков дробной части числа. Если число знаков дробной части числа равно 0 (то есть число целое), то формат числового значения имеет вид N(m).

Для простых элементов, являющихся базовыми в XML, таких как элемент с типом "date", поле "Формат элемента" не заполняется. Для таких элементов в поле "Дополнительная информация" указывается тип базового элемента;

признак обязательности элемента определяет обязательность наличия элемента (совокупности наименования элемента и его значения) в файле обмена. Признак обязательности элемента может принимать следующие значения: "О" - наличие элемента в файле обмена обязательно; "Н" - наличие элемента в файле обмена необязательно, то есть элемент может отсутствовать. Если элемент принимает ограниченный перечень значений (по классификатору, кодовому словарю), то признак обязательности элемента дополняется символом "К". В случае, если количество реализаций элемента может быть более одной, то признак обязательности элемента дополняется символом "М".

К вышеперечисленным признакам обязательности элемента может добавляться значение "У" в случае описания в XML-схеме условий, предъявляемых к элементу в файле обмена, описанных в графе "Дополнительная информация";

дополнительная информация содержит, при необходимости, требования к элементу файла обмена, не указанные ранее. Для сложных элементов указывается ссылка на таблицу, в которой описывается состав данного элемента. Для элементов, принимающих ограниченный перечень значений из классификатора (кодового словаря), указывается соответствующее наименование классификатора (кодового словаря) или приводится перечень возможных значений. Для классификатора (кодового словаря) может указываться ссылка на его местонахождение. Для элементов, использующих пользовательский тип данных, указывается наименование типового элемента.

Рисунок 1. Диаграмма структуры файла обмена

Таблица 4.1

Файл обмена (Файл)

Наименование элемента Сокращенное наименование (код) элемента Признак типа элемента Формат элемента Признак обязательности элемента Дополнительная информация
Идентификатор файла ИдФайл А T(1-255) ОУ Содержит (повторяет) имя сформированного файла (без расширения)
Версия передающей программы ВерсПрог А T(1-40) О  
Версия формата ВерсФорм А T(1-5) О Принимает значение: 5.04
Состав и структура документа Документ С   О Состав элемента представлен в таблице 4.2

Таблица 4.2

Состав и структура документа (Документ)

Наименование элемента Сокращенное наименование (код) элемента Признак типа элемента Формат элемента Признак обязательности элемента Дополнительная информация
Код формы отчетности по КНД КНД А T(=7) ОК Типовой элемент <КНДТип>.
Принимает значение: 1110011
Дата формирования документа ДатаДок А T(=10) О Типовой элемент <ДатаТип>.
Дата в формате ДД.ММ.ГГГГ
Номер корректировки НомКорр А N(3) О Принимает значение:
0 - первичный документ,
1, 2, 3 и так далее - уточненный документ.
Для уточненного документа значение должно быть на 1 больше ранее принятого налоговым органом документа.
999 - аннулирование документа
Номер разрешения НомРазр А T(=22) О  
Год промысла ГодПром А   О Типовой элемент <xs:gYear>.
Год в формате ГГГГ
Код налогового органа КодНО А T(=4) ОК Типовой элемент <СОНОТип>
Код места, по которому представляется документ ПоМесту А T(=3) ОК Принимает значение в соответствии с приложением N 1 к Порядку заполнения формы сведений о полученном разрешении на добычу (вылов) водных биологических ресурсов, сумме сбора за пользование объектами водных биологических ресурсов, подлежащей уплате в виде разового и регулярных взносов, приведенному в приложении к настоящему приказу (далее - Порядок заполнения):
123 - по месту учета индивидуального предпринимателя |
212 - по месту учета российской организации |
213 - по месту учета в качестве крупнейшего налогоплательщика |
220 - по месту нахождения обособленного подразделения российской организации
Сведения о плательщике сбора СвНП С   О Состав элемента представлен в таблице 4.3
Сведения о лице, подписавшем документ Подписант С   О Состав элемента представлен в таблице 4.6
Сведения о полученном разрешении на добычу (вылов) водных биологических ресурсов, сумме сбора за пользование объектами водных биологических ресурсов, подлежащей уплате в виде разового и регулярных взносов РазрПолВБР С   НУ Состав элемента представлен в таблице 4.8.
Элемент должен отсутствовать при <НомКорр>=999 и является обязательным при остальных значениях <НомКорр>

Таблица 4.3

Сведения о плательщике сбора (СвНП)

Наименование элемента Сокращенное наименование (код) элемента Признак типа элемента Формат элемента Признак обязательности элемента Дополнительная информация
Номер контактного телефона Тлф А T(1-20) Н  
Плательщик сбора - юридическое лицо | НПЮЛ С   О Состав элемента представлен в таблице 4.4
Плательщик сбора - физическое лицо, зарегистрированное в качестве индивидуального предпринимателя НПФЛ С   О Состав элемента представлен в таблице 4.5

Таблица 4.4

Плательщик сбора - юридическое лицо (НПЮЛ)

Наименование элемента Сокращенное наименование (код) элемента Признак типа элемента Формат элемента Признак обязательности элемента Дополнительная информация
Наименование организации НаимОрг А T(1-1000) О  
ИНН организации ИННЮЛ А T(=10) О Типовой элемент <ИННЮЛТип>
КПП организации КПП А T(=9) О Типовой элемент <КППТип>

Таблица 4.5

Плательщик сбора - физическое лицо, зарегистрированное в качестве индивидуального предпринимателя (НПФЛ)

Наименование элемента Сокращенное наименование (код) элемента Признак типа элемента Формат элемента Признак обязательности элемента Дополнительная информация
ИНН физического лица ИННФЛ А T(=12) О Типовой элемент <ИННФЛТип>
Фамилия, имя, отчество (при наличии) физического лица ФИО С   О Типовой элемент <ФИОТип>.
Состав элемента представлен в таблице 4.13

Таблица 4.6

Сведения о лице, подписавшем документ (Подписант)

Наименование элемента Сокращенное наименование (код) элемента Признак типа элемента Формат элемента Признак обязательности элемента Дополнительная информация
Признак лица, подписавшего документ ПрПодп А T(=1) ОК Принимает значение:
1 - плательщик сбора |
2 - представитель плательщика сбора
Фамилия, имя, отчество (при наличии) ФИО С   НУ Типовой элемент <ФИОТип>.
Состав элемента представлен в таблице 4.13.
Элемент обязателен при выполнении одного из условий:
- <ПрПодп>=2 |
- <ПрПодп>=1 и наличие <НПЮЛ>
Сведения о представителе плательщика сбора СвПред С   НУ Состав элемента представлен в таблице 4.7.
Элемент обязателен при <ПрПодп>=2

Таблица 4.7

Сведения о представителе плательщика сбора (СвПред)

Наименование элемента Сокращенное наименование (код) элемента Признак типа элемента Формат элемента Признак обязательности элемента Дополнительная информация
Наименование и реквизиты документа, подтверждающего полномочия представителя плательщика сбора НаимДок А T(1-120) О Для доверенности, совершенной в форме электронного документа, указывается GUID доверенности

Таблица 4.8

Сведения о полученном разрешении на добычу (вылов) водных биологических ресурсов, сумме сбора за пользование объектами водных биологических ресурсов, подлежащей уплате в виде разового и регулярных взносов (РазрПолВБР)

Наименование элемента Сокращенное наименование (код) элемента Признак типа элемента Формат элемента Признак обязательности элемента Дополнительная информация
Сведения о сумме сбора за пользование объектами водных биологических ресурсов, подлежащей уплате в виде разового и регулярных взносов СборУпл С   О Состав элемента представлен в таблице 4.9
Сведения о полученном разрешении на добычу (вылов) водных биологических ресурсов и внесенных изменениях в ранее полученное разрешение, сумме сбора за пользование объектами водных биологических ресурсов СведРазрПол С   О Состав элемента представлен в таблице 4.11

Таблица 4.9

Сведения о сумме сбора за пользование объектами водных биологических ресурсов, подлежащей уплате в виде разового и регулярных взносов (СборУпл)

Наименование элемента Сокращенное наименование (код) элемента Признак типа элемента Формат элемента Признак обязательности элемента Дополнительная информация
Код бюджетной классификации КБК А T(=20) ОК Типовой элемент <КБКТип>
Код по ОКТМО ОКТМО А T(=8) | T(=11) ОК Типовой элемент <ОКТМОТип>.
Принимает значение в соответствии с Общероссийским классификатором территорий муниципальных образований
Сумма разового взноса, подлежащая уплате в бюджет СумВзносРаз А N(15) О  
Срок уплаты разового взноса ДатаВзносРаз А T(=10) О Типовой элемент <ДатаТип>.
Дата в формате ДД.ММ.ГГГГ
Наличие регулярных взносов НалРегВзнос А T(=1) ОК Принимает значение:
0 - отсутствуют |
1 - присутствуют
Суммы регулярных взносов, подлежащие уплате в бюджет, и сроки их уплаты РегВзнос С   НМУ Состав элемента представлен в таблице 4.10.
Элемент является обязательным при <НалРегВзнос>=1 и должен отсутствовать при <НалРегВзнос>=0

Таблица 4.10

Суммы регулярных взносов, подлежащие уплате в бюджет, и сроки их уплаты (РегВзнос)

Наименование элемента Сокращенное наименование (код) элемента Признак типа элемента Формат элемента Признак обязательности элемента Дополнительная информация
Сумма регулярного взноса СумВзносРег А N(15) О  
Срок уплаты регулярного взноса ДатаВзносРег А T(=10) О Типовой элемент <ДатаТип>.
Дата в формате ДД.ММ.ГГГГ

Таблица 4.11

Сведения о полученном разрешении на добычу (вылов) водных биологических ресурсов и внесенных изменениях в ранее полученное разрешение, сумме сбора за пользование объектами водных биологических ресурсов (СведРазрПол)

Наименование элемента Сокращенное наименование (код) элемента Признак типа элемента Формат элемента Признак обязательности элемента Дополнительная информация
Дата начала срока действия разрешения ДатаНачРазр А T(=10) О Типовой элемент <ДатаТип>.
Дата в формате ДД.ММ.ГГГГ
Дата окончания срока действия разрешения ДатаОкончРазр А T(=10) О Типовой элемент <ДатаТип>.
Дата в формате ДД.ММ.ГГГГ
Дата внесения изменения ДатаИзм А T(=10) НУ Типовой элемент <ДатаТип>.
Дата в формате ДД.ММ.ГГГГ.
Элемент должен отсутствовать при <НомКорр>=0 (из таблицы 4.2)
Код ставки сбора КодСтСбор А T(=2) ОК Принимает значение в соответствии с приложением N 3 к Порядку заполнения
Сумма вычета СумВыч А N(15) Н  
Сумма сбора, подлежащая уплате в бюджет СумСборУпл А N(15) О  
Сведения о суммах сбора, исчисленных по видам водных биологических ресурсов СумСборВБР С   ОМ Состав элемента представлен в таблице 4.12

Таблица 4.12

Сведения о суммах сбора, исчисленных по видам водных биологических ресурсов (СумСборВБР)

Наименование элемента Сокращенное наименование (код) элемента Признак типа элемента Формат элемента Признак обязательности элемента Дополнительная информация
Код объекта водных биологических ресурсов КодВБР А T(=4) ОК Принимает значение в соответствии с приложением N 4 к Порядку заполнения
Количество водных биологических ресурсов КолВБР А N(15.3) О  
Сумма сбора, исчисленная по объектам водных биологических ресурсов СумСборИсч А N(15) О  

Таблица 4.13

Фамилия, имя, отчество (ФИОТип)

Наименование элемента Сокращенное наименование (код) элемента Признак типа элемента Формат элемента Признак обязательности элемента Дополнительная информация
Фамилия Фамилия А T(1-60) О  
Имя Имя А T(1-60) О  
Отчество (при наличии) Отчество А T(1-60) Н