Приказ ФНС РФ от 30.10.2023 N ЕД-7-14/786@

"Об утверждении формы, Порядка ее заполнения и формата представления сведений о фактах первичной выдачи или замены документа, удостоверяющего личность гражданина Российской Федерации на территории Российской Федерации, об изменениях персональных данных, содержащихся во вновь выданном документе, и фактах подачи гражданином заявления об утрате документа, удостоверяющего личность гражданина Российской Федерации на территории Российской Федерации, в электронной форме"
Редакция от 30.10.2023 — Действует с 08.05.2024

Зарегистрировано в Минюсте России 7 февраля 2024 г. N 77180


ФЕДЕРАЛЬНАЯ НАЛОГОВАЯ СЛУЖБА

ПРИКАЗ
от 30 октября 2023 г. N ЕД-7-14/786@

ОБ УТВЕРЖДЕНИИ ФОРМЫ, ПОРЯДКА ЕЕ ЗАПОЛНЕНИЯ И ФОРМАТА ПРЕДСТАВЛЕНИЯ СВЕДЕНИЙ О ФАКТАХ ПЕРВИЧНОЙ ВЫДАЧИ ИЛИ ЗАМЕНЫ ДОКУМЕНТА, УДОСТОВЕРЯЮЩЕГО ЛИЧНОСТЬ ГРАЖДАНИНА РОССИЙСКОЙ ФЕДЕРАЦИИ НА ТЕРРИТОРИИ РОССИЙСКОЙ ФЕДЕРАЦИИ, ОБ ИЗМЕНЕНИЯХ ПЕРСОНАЛЬНЫХ ДАННЫХ, СОДЕРЖАЩИХСЯ ВО ВНОВЬ ВЫДАННОМ ДОКУМЕНТЕ, И ФАКТАХ ПОДАЧИ ГРАЖДАНИНОМ ЗАЯВЛЕНИЯ ОБ УТРАТЕ ДОКУМЕНТА, УДОСТОВЕРЯЮЩЕГО ЛИЧНОСТЬ ГРАЖДАНИНА РОССИЙСКОЙ ФЕДЕРАЦИИ НА ТЕРРИТОРИИ РОССИЙСКОЙ ФЕДЕРАЦИИ, В ЭЛЕКТРОННОЙ ФОРМЕ

В соответствии с пунктами 8 и 10 статьи 85 Налогового кодекса Российской Федерации, а также подпунктом 5.9.37 пункта 5 Положения о Федеральной налоговой службе, утвержденного постановлением Правительства Российской Федерации от 30.09.2004 N 506, в целях совершенствования информационного взаимодействия налоговых органов с органами, осуществляющими выдачу и замену документов, удостоверяющих личность гражданина Российской Федерации на территории Российской Федерации, приказываю:

1. Утвердить:

форму сведений о фактах первичной выдачи или замены документа, удостоверяющего личность гражданина Российской Федерации на территории Российской Федерации, об изменениях персональных данных, содержащихся во вновь выданном документе, и фактах подачи гражданином заявления об утрате документа, удостоверяющего личность гражданина Российской Федерации на территории Российской Федерации, согласно приложению N 1 к настоящему приказу;

порядок заполнения формы сведений о фактах первичной выдачи или замены документа, удостоверяющего личность гражданина Российской Федерации на территории Российской Федерации, об изменениях персональных данных, содержащихся во вновь выданном документе, и фактах подачи гражданином заявления об утрате документа, удостоверяющего личность гражданина Российской Федерации на территории Российской Федерации, согласно приложению N 2 к настоящему приказу;

формат представления сведений о фактах первичной выдачи или замены документа, удостоверяющего личность гражданина Российской Федерации на территории Российской Федерации, об изменениях персональных данных, содержащихся во вновь выданном документе, и фактах подачи гражданином заявления об утрате документа, удостоверяющего личность гражданина Российской Федерации на территории Российской Федерации, в электронной форме согласно приложению N 3 к настоящему приказу.

2. Признать утратившими силу:

подпункты 1.13 и 1.14 пункта 1 приказа Федеральной налоговой службы от 17.09.2007 N ММ-3-09/536@ "Об утверждении форм сведений, предусмотренных статьей 85 Налогового кодекса Российской Федерации" (зарегистрирован Министерством юстиции Российской Федерации 19.10.2007, регистрационный N 10369) с изменениями, внесенными приказами Федеральной налоговой службы от 16.07.2008 N ММ-3-6/313@ (зарегистрирован Министерством юстиции Российской Федерации 06.08.2008, регистрационный N 12068), от 31.03.2009 N ММ-7-6/149@ (зарегистрирован Министерством юстиции Российской Федерации 22.04.2009, регистрационный N 13810), от 22.11.2010 N ММВ-7-6/632@ (зарегистрирован Министерством юстиции Российской Федерации 29.12.2010, регистрационный N 19439), от 13.01.2011 N ММВ-7-11/11@ (зарегистрирован Министерством юстиции Российской Федерации 01.03.2011, регистрационный N 19976), от N ММВ-7-11/973@ (зарегистрирован Министерством юстиции Федерации 12.02.2013, регистрационный N 27024), от N ММВ-7-14/518@ (зарегистрирован Министерством юстиции Федерации 26.12.2013, регистрационный N 30862), от N ММВ-7-11/578@ (зарегистрирован Министерством юстиции Федерации 08.12.2014, регистрационный N 35107), от N ММВ-7-11/2@ (зарегистрирован Министерством юстиции Федерации 13.02.2015, регистрационный N 36004), от N ММВ-7-11/545@ (зарегистрирован Министерством юстиции Федерации 22.12.2015, регистрационный N 40195), от N ММВ-7-14/112@ (зарегистрирован Министерством юстиции Федерации 04.04.2016, регистрационный N 41662), от N ММВ-7-21/419@ (зарегистрирован Министерством юстиции Федерации 08.08.2018, регистрационный N 51817), от N ММВ-7-14/259@ (зарегистрирован Министерством юстиции Федерации 19.06.2019, регистрационный N 54978), от 13.02.2020 N ЕД-7-14/98@ (зарегистрирован Министерством юстиции Российской Федерации 03.06.2020, регистрационный N 58570), от 18.06.2021 N ЕД-7-14/571@ (зарегистрирован Министерством юстиции Российской Федерации 17.12.2021, регистрационный N 66430), от 13.05.2022 N ЕД-7-14/404@ (зарегистрирован Министерством юстиции Российской Федерации 03.08.2022, регистрационный N 69484), от 27.06.2022 N ЕД-7-14/517@ (зарегистрирован Министерством юстиции Российской Федерации 09.11.2022, регистрационный N 70874);

абзац второй пункта 1 приказа Федеральной налоговой службы от 12.04.2006 N САЭ-3-13/224@ "Об утверждении форматов файлов информации, представляемой в налоговые органы от органов, учреждений и организаций, перечисленных в пунктах 1, 2, 3, 8 статьи 85 части первой Налогового кодекса Российской Федерации" (зарегистрирован Министерством юстиции Российской Федерации 12.05.2006, регистрационный N 7807) с изменениями, внесенными приказом Федеральной налоговой службы от 22.10.2012 N ММВ-7-6/777@ (зарегистрирован Министерством юстиции Российской Федерации 21.12.2012, регистрационный N 26256), от 27.06.2022 N ЕД-7-14/517@ (зарегистрирован Министерством юстиции Российской Федерации 09.11.2022, регистрационный N 70874).

3. Установить, что настоящий приказ вступает в силу по истечении трех месяцев со дня его официального опубликования.

4. Контроль за исполнением настоящего приказа возложить на заместителя руководителя Федеральной налоговой службы, координирующего методологическое обеспечение работы налоговых органов по вопросу учета юридических и физических лиц.

Руководитель
Федеральной налоговой службы
Д.В. ЕГОРОВ

Приложение N 1
к приказу ФНС России
от 30.10.2023 N ЕД-7-14/786@

Форма ЗП

Форма по КНД 1114719

  В налоговый орган  
(полное наименование органа, осуществившего выдачу или замену документа) органа)     (наименование налогового органа)
ОГРН                             Код налогового органа        
                                       
ИНН                                      
                                       
КПП                                      

СВЕДЕНИЯ О ФАКТАХ ПЕРВИЧНОЙ ВЫДАЧИ ИЛИ ЗАМЕНЫ ДОКУМЕНТА, УДОСТОВЕРЯЮЩЕГО ЛИЧНОСТЬ ГРАЖДАНИНА РОССИЙСКОЙ ФЕДЕРАЦИИ НА ТЕРРИТОРИИ РОССИЙСКОЙ ФЕДЕРАЦИИ, ОБ ИЗМЕНЕНИЯХ ПЕРСОНАЛЬНЫХ ДАННЫХ, СОДЕРЖАЩИХСЯ ВО ВНОВЬ ВЫДАННОМ ДОКУМЕНТЕ, И ФАКТАХ ПОДАЧИ ГРАЖДАНИНОМ ЗАЯВЛЕНИЯ ОБ УТРАТЕ ДОКУМЕНТА, УДОСТОВЕРЯЮЩЕГО ЛИЧНОСТЬ ГРАЖДАНИНА РОССИЙСКОЙ ФЕДЕРАЦИИ НА ТЕРРИТОРИИ РОССИЙСКОЙ ФЕДЕРАЦИИ

          первичная выдача документа                                                  
Вид документа       замена документа             (нужное отметить знаком "V")                      
            заявление об утрате документа                                                    

ЛИСТ А

Сведения о первичной выдаче или замене документа, удостоверяющего личность гражданина Российской Федерации на территории Российской Федерации, и об изменениях персональных данных, содержащихся во вновь выданном документе

1. Сведения о лице, которому выдан (заменен) документ, удостоверяющий личность:

1.1. Фамилия                                                                      
                                                                               
1.2. Имя                                                                        
                                                                               
1.3. Отчество (при наличии)                                                                    
                                                                               
1.4. Пол       1 - мужской;                                                            
            2 - женский                                                            
                                                                               
1.5. Дата рождения     .     .                                                            
                                                                               
1.6. Место рождения                                                                        
                                                                               
1.7. Номер записи федерального регистра сведений о населении (при наличии)                                                
                                                                               
                                                                             
                                                                               
2. Сведения о выданном (замененном) документе, удостоверяющем личность:                                                
                                                                               
2.1. Реквизиты выданного документа:                                                                
                                                                               
2.1.1. Код вида документа                                                                
                                                                               
2.1.2. Серия и номер документа                                                                  
                                                                               
2.1.3. Дата выдачи документа         .     .                                                  
                                                                               
2.1.4. Дата получения документа                   .     .                                        
                                                                               
2.1.5. Наименование органа, выдавшего документ                                                              
                                                                               
                                                                               
                                                                               
2.1.6 Код подразделения органа, выдавшего документ                                                            
                                                                               
2.2. Реквизиты замененного документа:                                                                
                                                                               
2.2.1. Код причины выдачи (замены) документа                                                              
                                                                               
2.2.2. Код вида документа                                                                      
                                                                               
2.2.3. Серия и номер документа                                                                    
                                                                               
2.2.4. Дата выдачи документа         .     .                                                  
                                                                               
2.2.5. Наименование органа, выдавшего документ                                                            
                                                                               
                                                                               
                                                                               
2.2.6. Код подразделения органа, выдавшего документ (при наличии)                                                        
                                                                               
2.2.7. Номер записи акта гражданского состояния о рождении:                                                        
                                                                               
                                                                             
                                                                               
3. Сведения о замененных персональных данных физического лица (до внесения изменений)                                            
                                                                               
3.1. Фамилия                                                                        
                                                                               
3.2. Имя                                                                          
                                                                               
3.3. Отчество (при наличии)                                                                      
                                                                               
3.4. Пол         1 - мужской;                                                          
              2 - женский                                                          
                                                                               
3.5. Дата рождения       .     .                                                          
                                                                               
3.6. Место рождения                                                                        
                                                                               
4. Сведения об адресе регистрации по месту жительства на территории Российской Федерации                                  
                                                                               
4.1. почтовый индекс (при наличии)                                                                  
                                                                               
4.2. субъект Российской Федерации             код                                                
                                                                               
4.3. вид       1 - муниципальный район;                                                        
            2 - городской округ;                                                        
            3 - внутригородская территория города федерального значения;                                            
            4 - муниципальный округ                                        
            5 - федеральная территория                                                      
                                                                               
                    наименование                                                      
                                                                               
                                                                             
                                                                               
4.4. вид       1 - муниципальный район;                                                        
            2 - городской округ;                                                            
            3 - межселенная территория в составе муниципального района;                                        
            4 - внутригородской район городского округа                                                  
                                                                               
                    наименование                                                      
                                                                               
                                                                             
                                                                               
4.5. населенный пункт (город, деревня, село и прочее)     вид                                                    
                                                                               
                    наименование                                                      
                                                                               
                                                                             
                                                                               
4.6. элемент планировочной структуры (при наличии)   тип                                                    
                                                                               
                    наименование                                                      
                                                                               
                                                                             
                                                                               
                                                                             
                                                                               
4.7. элемент улично-дорожной сети (при наличии)     тип                                                    
                                                                               
                    наименование                                                      
                                                                               
                                                                             
                                                                               
                                                                             
                                                                               
                                                                             
                                                                               
                    тип                     номер                                  
                                                                               
4.8. здание (строение) / сооружение     тип                     номер                                  
                                                                               
                    тип                     номер                                  
                                                                               
4.9. помещение в пределах здания (строения), сооружения     тип                     номер                                  
      (квартира, офис и прочее)                                      
                                                                               
4.10. помещение в пределах квартиры     тип                     номер                                  
                                                                               
4.11. уникальный номер адреса объекта адресации в государственном адресном реестре                                            

ЛИСТ Б

Сведения из заявления гражданина об утрате документа, удостоверяющего личность гражданина Российской Федерации на территории Российской Федерации

1.1. Фамилия                                                                          
                                                                               
1.2. Имя                                                                          
                                                                               
1.3. Отчество (при наличии)                                                                    
                                                                               
2. Дата подачи заявления об утрате документа     .     .                                                
                                                                               
3. Сведения об утраченном документе:                                                                
                                                                               
3.1. Код вида документа                                                                    
                                                                               
3.2. Серия и номер документа                                                                  
                                                                               
3.3. Дата выдачи документа       .     .                                                      
                                                                               
3.4. Наименование органа, выдавшего документ                                                            
                                                                               
                                                                             
                                                                               
3.5. Код подразделения органа, выдавшего документ (при наличии)                                                        

Приложение N 2
к приказу ФНС России
от 30.10.2023 N ЕД-7-14/786@

ПОРЯДОК ЗАПОЛНЕНИЯ ФОРМЫ СВЕДЕНИЙ О ФАКТАХ ПЕРВИЧНОЙ ВЫДАЧИ ИЛИ ЗАМЕНЫ ДОКУМЕНТА, УДОСТОВЕРЯЮЩЕГО ЛИЧНОСТЬ ГРАЖДАНИНА РОССИЙСКОЙ ФЕДЕРАЦИИ НА ТЕРРИТОРИИ РОССИЙСКОЙ ФЕДЕРАЦИИ, ОБ ИЗМЕНЕНИЯХ ПЕРСОНАЛЬНЫХ ДАННЫХ, СОДЕРЖАЩИХСЯ ВО ВНОВЬ ВЫДАННОМ ДОКУМЕНТЕ, И ФАКТАХ ПОДАЧИ ГРАЖДАНИНОМ ЗАЯВЛЕНИЯ ОБ УТРАТЕ ДОКУМЕНТА, УДОСТОВЕРЯЮЩЕГО ЛИЧНОСТЬ ГРАЖДАНИНА РОССИЙСКОЙ ФЕДЕРАЦИИ НА ТЕРРИТОРИИ РОССИЙСКОЙ ФЕДЕРАЦИИ

1. Форма сведений о фактах первичной выдачи или замены документа, удостоверяющего личность гражданина Российской Федерации на территории Российской Федерации, об изменениях персональных данных, содержащихся во вновь выданном документе, и фактах подачи гражданином заявления об утрате документа, удостоверяющего личность гражданина Российской Федерации на территории Российской Федерации (далее - Форма) формируется на основании сведений, представляемых в соответствии с пунктом 8 статьи 85 Налогового кодекса Российской Федерации органами, осуществляющими выдачу и замену документов, удостоверяющих личность гражданина Российской Федерации на территории Российской Федерации.

2. Форма состоит из:

титульного листа;

листа А "Сведения о первичной выдаче или замене документа, удостоверяющего личность гражданина Российской Федерации на территории Российской Федерации, и об изменениях персональных данных, содержащихся во вновь выданном документе";

листа Б "Сведения из заявления гражданина об утрате документа, удостоверяющего личность гражданина Российской Федерации на территории Российской Федерации".

3. Для заполнения Формы применяются:

коды видов документов согласно приложению N 1 к настоящему порядку;

коды субъектов Российской Федерации и иных территорий Российской Федерации согласно приложению N 2 к настоящему порядку;

коды причины выдачи (замены) документа согласно приложению N 3 к настоящему порядку.

4. При заполнении титульного листа указываются сведения об органе, осуществившем выдачу или замену документа:

полное наименование;

основной государственный регистрационный номер (ОГРН);

идентификационный номер налогоплательщика (ИНН) и код причины постановки на учет (КПП).

5. На титульном листе указываются наименование и код налогового органа, в который представляется Форма.

6. В поле "Вид документа" титульного листа указывается один из перечисленных видов предоставляемых документов:

первичная выдача документа;

замена документа;

заявление об утрате документа.

7. В листе А "Сведения о первичной выдаче или замене документа, удостоверяющего личность гражданина Российской Федерации на территории Российской Федерации, и об изменениях персональных данных, содержащихся во вновь выданном документе" указываются сведения о лице, которому выдан (заменен) документ, удостоверяющий личность; сведения о выданном (замененном) документе, удостоверяющем личность, сведения о замененных персональных данных физического лица (до внесения изменений) (при наличии таких сведений), а также сведения об адресе регистрации по месту жительства на территории Российской Федерации.

8. В строках 1.1 - 1.3 листа А указываются полностью фамилия, имя, отчество (при наличии) физического лица, которому выдан (заменен) документ, удостоверяющий личность гражданина Российской Федерации на территории Российской Федерации (далее - физическое лицо).

9. В строке 1.4 указывается код пола физического лица:

код "1" - мужской;

код "2" - женский.

10. В строках 1.5 - 1.6 листа А указываются дата рождения и место рождения физического лица соответственно.

11. В строке 1.7 листа А указывается номер записи федерального регистра сведений о населении физического лица (при наличии таких сведений).

12. В строках 2.1.1 - 2.1.6 листа А указываются реквизиты выданного документа, удостоверяющего личность гражданина Российской Федерации на территории Российской Федерации (далее - документ), а именно:

код 21 - паспорт гражданина Российской Федерации согласно приложению N 1 к настоящему порядку;

серия и номер документа;

дата выдачи документа;

дата получения документа;

наименование органа, выдавшего документ;

код подразделения органа, выдавшего документ (при наличии таких сведений).

13. В строках 2.2.1 - 2.2.7 листа А указываются реквизиты замененного документа:

код причины выдачи (замены) документа в соответствии с приложением N 3 к настоящему порядку;

код вида документа в соответствии с приложением N 1 к настоящему порядку;

серия и номер документа;

дата выдачи документа;

наименование органа, выдавшего документ;

код подразделения органа, выдавшего документ (при наличии таких сведений);

номер записи акта гражданского состояния о рождении, содержащейся в Едином государственном реестре записей актов гражданского состояния (далее - ЕГР ЗАГС), в отношении лиц, не достигших 14-летнего возраста, государственная регистрация рождения которых произведена после 01.10.2018.

В случае указания в строке 2.2.7 листа А номера записи акта гражданского состояния о рождении, содержащейся в ЕГР ЗАГС, при первичной выдаче документа по достижении лица 14-летнего возраста реквизиты замененного документа (сведения о свидетельстве о рождении по строкам 2.2.2 - 2.2.6) могут не указываться.

14. В строках 3.1 - 3.6 листа А указываются персональные данные физического лица до внесения в них изменений:

фамилия;

имя;

отчество (при наличии) физического лица;

пол. При этом код "1" указывается, если пол физического лица мужской, код "2" - женский;

дата рождения;

место рождения.

15. В строках 4.1 - 4.11 листа А указываются сведения об адресе регистрации по месту жительства на территории Российской Федерации, содержащиеся в документе, удостоверяющем личность гражданина Российской Федерации на территории Российской Федерации.

Сведения об адресе регистрации по месту жительства на территории Российской Федерации представляются с указанием муниципального образования:

16. В строке 4.1 листа А указывается почтовый индекс (при наличии).

17. В строке 4.2 листа А указывается код субъекта Российской Федерации в соответствии с приложением N 2 к настоящему порядку.

18. В строке 4.3 листа А:

В поле "вид" указывается цифровое значение, соответствующее виду муниципального образования:

для муниципального района - "1";

для городского округа - "2";

для внутригородской территории города федерального значения - "3";

для муниципального округа - "4";

для федеральной территории - "5".

В поле "наименование" указывается наименование соответствующего вида муниципального образования.

19. В строке 4.4 листа А:

В поле "вид" указывается цифровое значение, соответствующее виду муниципального образования:

для городского поселения - "1";

для сельского поселения - "2";

для межселенной территории в составе муниципального района - "3";

для внутригородского района городского округа - "4".

В поле "наименование" указывается наименование соответствующего вида муниципального образования.

В случае проставления в поле "вид" цифрового значения "3" поле "наименование" заполняется при наличии наименования межселенной территории в составе муниципального района.

20. В строке 4.5 листа А указывается населенный пункт (город, деревня, село и прочее).

В поле "вид" указывается сокращенное наименование вида населенного пункта.

В поле "наименование" указывается наименование соответствующего населенного пункта.

21. В строке 4.6 листа А указывается элемент планировочной структуры (при наличии).

В поле "тип" указывается сокращенное наименование типа элемента планировочной структуры.

В поле "наименование" указывается наименование соответствующего типа элемента планировочной структуры.

22. В строке 4.7 листа А указывается элемент улично-дорожной сети (при наличии).

В поле "тип" указывается сокращенное наименование типа элемента улично-дорожной сети.

В поле "наименование" указывается наименование соответствующего типа элемента улично-дорожной сети.

23. В строке 4.8 листа А указывается здание (строение)/сооружение (при наличии).

В поле "тип" указывается сокращенное наименование типа элемента объекта адресации.

В поле "номер" указывается номер соответствующего типа элемента объекта адресации.

При наличии в структуре адреса объекта адресации одновременно нескольких типов элементов объектов адресации (строение, сооружение, корпус, литер и прочее) последовательно указываются тип и наименование всех имеющихся элементов объекта адресации.

24. В строке 4.9 листа А указывается помещение в пределах здания (строения), сооружения (при наличии).

В поле "тип" указывается сокращенное наименование типа элемента объекта адресации.

В поле "номер" указывается номер соответствующего типа элемента объекта адресации.

25. В строке 4.10 листа А указывается помещение в пределах квартиры (при наличии).

В поле "тип" указывается сокращенное наименование типа элемента объекта адресации.

В поле "номер" указывается номер соответствующего элемента объекта адресации.

26. В строке 4.11 листа А указывается уникальный номер адреса объекта адресации в государственном адресном реестре, заполняемый автоматически при наборе адреса, содержащегося в государственном адресном реестре, в случае представления его в электронной форме.

27. В листе Б "Сведения из заявления гражданина об утрате документа, удостоверяющего личность гражданина Российской Федерации на территории Российской Федерации" указываются сведения о лице, подавшем заявление об утрате документа, удостоверяющего личность гражданина Российской Федерации на территории Российской Федерации, дате подачи заявления об утрате документа и сведения об утраченном документе.

28. В строках 1.1 - 1.3 листа Б указываются фамилия, имя, отчество (при наличии) физического лица, подавшего заявление об утрате документа, удостоверяющего личность гражданина Российской Федерации на территории Российской Федерации.

29. В строке 2 листа Б указывается дата подачи гражданином заявления об утрате документа, удостоверяющего личность гражданина Российской Федерации на территории Российской Федерации.

30. В строках 3.1 - 3.5 листа Б указываются сведения об утраченном документе, удостоверявшем личность физического лица:

код 21 - паспорт гражданина Российской Федерации согласно приложению N 1 к настоящему порядку;

серия и номер документа;

дата выдачи документа;

наименование органа, выдавшего документ;

код подразделения органа, выдавшего документ (при наличии таких сведений).

Приложение N 1
к Порядку заполнения формы сведений
о фактах первичной выдачи или замены
документа, удостоверяющего личность
гражданина Российской Федерации
на территории Российской Федерации,
об изменениях персональных данных,
содержащихся во вновь выданном
документе, и фактах подачи гражданином
заявления об утрате документа,
удостоверяющего личность,
утвержденному приказом ФНС России
от 30.10.2023 N ЕД-7-14/786@

КОДЫ ВИДОВ ДОКУМЕНТОВ

Код Наименование документа
01 Паспорт гражданина СССР
03 Свидетельство о рождении
10 Паспорт иностранного гражданина
11 Свидетельство о рассмотрении ходатайства о признании лица беженцем на территории Российской Федерации по существу
12 Вид на жительство в Российской Федерации
13 Удостоверение беженца
15 Разрешение на временное проживание в Российской Федерации
19 Свидетельство о предоставлении временного убежища на территории Российской Федерации
21 Паспорт гражданина Российской Федерации
23 Свидетельство о рождении, выданное уполномоченным органом иностранного государства
91 Иные документы, признаваемые в соответствии с законодательством Российской Федерации или в соответствии с международными договорами Российской Федерации в качестве документов, удостоверяющих личность налогоплательщика

Приложение N 2
к Порядку заполнения формы сведений
о фактах первичной выдачи или замены
документа, удостоверяющего личность
гражданина Российской Федерации
на территории Российской Федерации,
об изменениях персональных данных,
содержащихся во вновь выданном
документе, и фактах подачи гражданином
заявления об утрате документа,
удостоверяющего личность,
утвержденному приказом ФНС России
от 30.10.2023 N ЕД-7-14/786@

КОДЫ СУБЪЕКТОВ РОССИЙСКОЙ ФЕДЕРАЦИИ И ИНЫХ ТЕРРИТОРИЙ РОССИЙСКОЙ ФЕДЕРАЦИИ

Код Наименование
01 Республика Адыгея (Адыгея)
02 Республика Башкортостан
03 Республика Бурятия
04 Республика Алтай
05 Республика Дагестан
06 Республика Ингушетия
07 Кабардино-Балкарская Республика
08 Республика Калмыкия
09 Карачаево-Черкесская Республика
10 Республика Карелия
11 Республика Коми
12 Республика Марий Эл
13 Республика Мордовия
14 Республика Саха (Якутия)
15 Республика Северная Осетия - Алания
16 Республика Татарстан (Татарстан)
17 Республика Тыва
18 Удмуртская Республика
19 Республика Хакасия
20 Чеченская Республика
21 Чувашская Республика - Чувашия
22 Алтайский край
23 Краснодарский край
24 Красноярский край
25 Приморский край
26 Ставропольский край
27 Хабаровский край
28 Амурская область
29 Архангельская область
30 Астраханская область
31 Белгородская область
32 Брянская область
33 Владимирская область
34 Волгоградская область
35 Вологодская область
36 Воронежская область
37 Ивановская область
38 Иркутская область
39 Калининградская область
40 Калужская область
41 Камчатский край
42 Кемеровская область - Кузбасс
43 Кировская область
44 Костромская область
45 Курганская область
46 Курская область
47 Ленинградская область
48 Липецкая область
49 Магаданская область
50 Московская область
51 Мурманская область
52 Нижегородская область
53 Новгородская область
54 Новосибирская область
55 Омская область
56 Оренбургская область
57 Орловская область
58 Пензенская область
59 Пермский край
60 Псковская область
61 Ростовская область
62 Рязанская область
63 Самарская область
64 Саратовская область
65 Сахалинская область
66 Свердловская область
67 Смоленская область
68 Тамбовская область
69 Тверская область
70 Томская область
71 Тульская область
72 Тюменская область
73 Ульяновская область
74 Челябинская область
75 Забайкальский край
76 Ярославская область
77 г. Москва
78 г. Санкт-Петербург
79 Еврейская автономная область
83 Ненецкий автономный округ
86 Ханты-Мансийский автономный округ - Югра
87 Чукотский автономный округ
89 Ямало-Ненецкий автономный округ
90 Запорожская область
91 Республика Крым
92 г. Севастополь
93 Донецкая Народная Республика
94 Луганская Народная Республика
95 Херсонская область
99 Иные территории, включая город и космодром Байконур

Приложение N 3
к Порядку заполнения формы сведений
о фактах первичной выдачи или замены
документа, удостоверяющего личность
гражданина Российской Федерации
на территории Российской Федерации,
об изменениях персональных данных,
содержащихся во вновь выданном
документе, и фактах подачи гражданином
заявления об утрате документа,
удостоверяющего личность,
утвержденному приказом ФНС России
от 30.10.2023 N ЕД-7-14/786@

КОДЫ ПРИЧИНЫ ВЫДАЧИ (ЗАМЕНЫ) ДОКУМЕНТА

Код Наименование причины выдачи (замены) документа
02 Изменение фамилии, имени либо отчества, сведений о дате рождения, о месте рождения
05 Изменение пола
06 Непригодность документа, удостоверяющего личность
07 Обнаружение неточностей или ошибок в документе, удостоверяющем личность
08 Иная причина
09 Достижение возраста 14 лет
10 Достижение возраста 20 лет либо 45 лет
11 Приобретение гражданства Российской Федерации
12 Утрата паспорта

Приложение N 3
к приказу ФНС России
от 30.10.2023 N ЕД-7-14/786@

ФОРМАТ ПРЕДСТАВЛЕНИЯ СВЕДЕНИЙ О ФАКТАХ ПЕРВИЧНОЙ ВЫДАЧИ ИЛИ ЗАМЕНЫ ДОКУМЕНТА, УДОСТОВЕРЯЮЩЕГО ЛИЧНОСТЬ ГРАЖДАНИНА РОССИЙСКОЙ ФЕДЕРАЦИИ НА ТЕРРИТОРИИ РОССИЙСКОЙ ФЕДЕРАЦИИ, ОБ ИЗМЕНЕНИЯХ ПЕРСОНАЛЬНЫХ ДАННЫХ, СОДЕРЖАЩИХСЯ ВО ВНОВЬ ВЫДАННОМ ДОКУМЕНТЕ, И ФАКТАХ ПОДАЧИ ГРАЖДАНИНОМ ЗАЯВЛЕНИЯ ОБ УТРАТЕ ДОКУМЕНТА, УДОСТОВЕРЯЮЩЕГО ЛИЧНОСТЬ ГРАЖДАНИНА РОССИЙСКОЙ ФЕДЕРАЦИИ НА ТЕРРИТОРИИ РОССИЙСКОЙ ФЕДЕРАЦИИ, В ЭЛЕКТРОННОЙ ФОРМЕ

I. ОБЩИЕ ПОЛОЖЕНИЯ

1. Настоящий формат описывает требования к XML-файлам передачи в электронной форме органами, осуществляющими выдачу или замену документа, удостоверяющего личность гражданина Российской Федерации на территории Российской Федерации, в налоговые органы сведений о первичной выдаче, замене или утрате документа, удостоверяющего личность гражданина Российской Федерации на территории Российской Федерации (далее - файл обмена).

2. Номер версии настоящего формата 4.03, часть 370_16.

II. ОПИСАНИЕ ФАЙЛА ОБМЕНА

3. Имя файла обмена должно иметь следующий вид:

R_T_P_O_GGGGMMDD_N, где:

R_T - префикс, принимающий значение: VO_MSVIDUDLICN;

P - идентификатор получателя информации, для налоговых органов представляется в виде четырехразрядного кода налогового органа;

O - идентификатор отправителя информации (девятнадцатиразрядный код (ИНН, КПП) органа, осуществляющего выдачу или замену документа, удостоверяющего личность гражданина Российской Федерации на территории Российской Федерации;

GGGG - год формирования передаваемого файла, MM - месяц, DD - день;

N - идентификационный номер файла (длина - от 1 до 36 знаков. Идентификационный номер файла должен обеспечивать уникальность файла).

Расширение имени файла - xml. Расширение имени файла может указываться как строчными, так и прописными буквами.

Параметры первой строки файла обмена

Первая строка XML-файла должна иметь следующий вид:

<?xml version="1.0" encoding = "windows-1251"?>

Имя файла, содержащего XML-схему файла обмена, должно иметь следующий вид:

VO_MSVIDUDLICN_2_370_16_04_03_xx, где xx - номер версии схемы.

Расширение имени файла - xsd.

XML-схема файла обмена приводится отдельным файлом.

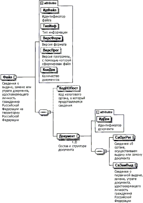
4. Логическая модель файла обмена представлена в виде диаграммы структуры файла обмена на рисунке 1 настоящего формата. Элементами логической модели файла обмена являются элементы и атрибуты XML-файла. Перечень структурных элементов логической модели файла обмена и сведения о них приведены в таблицах 4.1 - 4.16 настоящего формата.

Для каждого структурного элемента логической модели файла обмена приводятся следующие сведения:

наименование элемента. Приводится полное наименование элемента.

В строке таблицы могут быть описаны несколько элементов, наименования которых разделены символом "|". Такая форма записи применяется при наличии в файле обмена только одного элемента из описанных в этой строке;

сокращенное наименование (код) элемента. Приводится сокращенное наименование элемента. Синтаксис сокращенного наименования должен удовлетворять спецификации XML;

признак типа элемента. Может принимать следующие значения: "С" - сложный элемент логической модели (содержит вложенные элементы), "П" - простой элемент логической модели, реализованный в виде элемента XML-файла, "А" - простой элемент логической модели, реализованный в виде атрибута элемента XML-файла. Простой элемент логической модели не содержит вложенные элементы;

формат элемента. Формат элемента представляется следующими условными обозначениями: T - символьная строка; N - числовое значение (целое или дробное).

Формат символьной строки указывается в виде T(n-k) или T(=k), где: n - минимальное количество знаков, k - максимальное количество знаков, символ "-" - разделитель, символ "=" означает фиксированное количество знаков в строке. В случае, если минимальное количество знаков равно О, формат имеет вид T(0-k). В случае, если максимальное количество знаков неограниченно, формат имеет вид T(n-).

Формат числового значения указывается в виде N(m.k), где: m - максимальное количество знаков в числе, включая знак (для отрицательного числа), целую и дробную часть числа без разделяющей десятичной точки, к - максимальное число знаков дробной части числа. Если число знаков дробной части числа равно 0 (то есть число целое), то формат числового значения имеет вид N(m).

Для простых элементов, являющихся базовыми в XML, таких как элемент с типом "date", поле "Формат элемента" не заполняется. Для таких элементов в поле "Дополнительная информация" указывается тип базового элемента;

признак обязательности элемента определяет обязательность наличия элемента (совокупности наименования элемента и его значения) в файле обмена. Признак обязательности элемента может принимать следующие значения: "О" - наличие элемента в файле обмена обязательно; "Н" - наличие элемента в файле обмена необязательно, то есть элемент может отсутствовать. Если элемент принимает ограниченный перечень значений по классификатору (кодовому словарю), то признак обязательности элемента дополняется символом "К". В случае, если количество реализаций элемента может быть более одной, то признак обязательности элемента дополняется символом "М".

К вышеперечисленным признакам обязательности элемента может добавляться значение "У" в случае описания в XML-схеме условий, предъявляемых к элементу в файле обмена, описанных в графе "Дополнительная информация";

дополнительная информация содержит, при необходимости, требования к элементу файла обмена, не указанные ранее. Для сложных элементов указывается ссылка на таблицу, в которой описывается состав данного элемента. Для элементов, принимающих ограниченный перечень значений из классификатора (кодового словаря), указывается соответствующее наименование классификатора (кодового словаря) или приводится перечень возможных значений. Для классификатора (кодового словаря) может указываться ссылка на его местонахождение. Для элементов, использующих пользовательский тип данных, указывается наименование типового элемента.

Рис 1. Диаграмма структуры файла обмена

Таблица 4.1

Сведения о выдаче, замене или утрате документа, удостоверяющего личность гражданина Российской Федерации на территории Российской Федерации (Файл)

Наименование элемента Сокращенное наименование (код) элемента Признак типа элемента Формат элемента Признак обязательности элемента Дополнительная информация
Идентификатор файла ИдФайл А T(1-255) ОУ Содержит (повторяет) имя сформированного файла (без расширения)
Тип информации ТипИнф А T(1-50) ОК Принимает значение: ВЫДУДЛИЧН_РЕГЛ
Версия формата ВерсФорм А T(1-5) О Принимает значение: 4.03
Версия программы, с помощью которой сформирован файл ВерсПрог А T(1-40) Н  
Количество документов КолДок А N(9) О КолДок >= 1
Код налогового органа, в который представляются сведения КодНОПост П T(=4) НК Типовой элемент <СОНОТип>
Состав и структура документа Документ С   ОМ Состав элемента представлен в таблице 4.2

Таблица 4.2

Состав и структура документа (Документ)

Наименование элемента Сокращенное наименование (код) элемента Признак типа элемента Формат элемента Признак обязательности элемента Дополнительная информация
Идентификатор документа ИдДок А T(1-36) О Указывается глобально уникальный идентификатор документа (GUID)
Код формы по КНД КНД А T(=7) ОК Типовой элемент <КНДТип>. Принимает значение: 1114719
Сведения об органе, осуществившем выдачу или замену документа СвОргРег С   О Состав элемента представлен в таблице 4.3
Сведения о первичной выдаче, замене или утрате документа, удостоверяющего личность гражданина Российской Федерации на территории Российской Федерации СвЗамВыд С   О Состав элемента представлен в таблице 4.4

Таблица 4.3

Сведения об органе, осуществившем выдачу или замену документа (СвОргРег)

Наименование элемента Сокращенное наименование (код) элемента Признак типа элемента Формат элемента Признак обязательности элемента Дополнительная информация
Наименование органа, осуществившего выдачу или замену документа НаимОрг А T(1-254) О  
ИНН органа, осуществившего выдачу или замену документа ИННЮЛ А T(=10) О Типовой элемент <ИННЮЛТип>
КПП органа, осуществившего выдачу или замену документа КПП А T(=9) О Типовой элемент <КППТип>
ОГРН органа, осуществившего выдачу или замену документа ОГРН А T(=13) О Типовой элемент <ОГРНТип>

Таблица 4.4

Сведения о первичной выдаче, замене или утрате документа, удостоверяющего личность гражданина Российской Федерации (СвЗамВыд)

Наименование элемента Сокращенное наименование (код) элемента Признак типа элемента Формат элемента Признак обязательности элемента Дополнительная информация
Сведения о первичной выдаче документа | ПервВыдача С   О Состав элемента представлен в таблице 4.5
Сведения о замене документа | Замена С   О Состав элемента представлен в таблице 4.6
Сведения о заявлении об утрате документа Утрата С   О Состав элемента представлен в таблице 4.8

Таблица 4.5

Сведения о первичной выдаче документа (ПервВыдача)

Наименование элемента Сокращенное наименование (код) элемента Признак типа элемента Формат элемента Признак обязательности элемента Дополнительная информация
Вид документа ПризнДок А T(=1) ОК Принимает значение: первичная выдача документа - 3
Дата получения документа ДатаДокФакт А T(=10) Н Типовой элемент <ДатаТип>. Дата в формате ДД.ММ.ГГГГ
Код причины выдачи (замены) документа ПричВыдДок А T(1-2) ОК Принимает значение в соответствии с приложением N 3 "Коды причины выдачи (замены) документа" к порядку заполнения формы сведений о фактах первичной выдачи или замены документа, удостоверяющего личность гражданина Российской Федерации на территории Российской Федерации, об изменениях персональных данных, содержащихся во вновь выданном документе, и фактах подачи гражданином заявления об утрате документа, удостоверяющего личность гражданина Российской Федерации на территории Российской Федерации (далее - Порядок), а именно: 9 | 11
Номер записи акта гражданского состояния о рождении НомЗапРожд А T(=21) НУ Элемент обязателен если <ПричВыдДок> = 9 в случае отсутствия <УдЛичн>
Сведения о физическом лице, которому выдан документ СведФЛ С   О Типовой элемент <СвФЛВыдЗам>.
Состав элемента представлен в таблице 4.9
Реквизиты выданного документа ВыдДок С   О Типовой элемент <УдЛичнТип>.
Состав элемента представлен в таблице 4.15
Реквизиты замененного документа УдЛичн С   Н Типовой элемент <УдЛичнТип>.
Состав элемента представлен в таблице 4.15.
Элемент обязателен при <ПричВыдДок> = 9 при отсутствии <НомЗапРожд>, при значении <ПричВыдДок> = 11 элемент заполняется при наличии данных

Таблица 4.6

Сведения о замене документа (Замена)

Наименование элемента Сокращенное наименование (код) элемента Признак типа элемента Формат элемента Признак обязательности элемента Дополнительная информация
Вид документа ПризнДок А T(=1) ОК Принимает значение: замена документа - 1
Код причины выдачи (замены) документа ПричЗамДок А T(1-2) ОК Принимает значение в соответствии с приложением N 3 "Коды причины выдачи (замены) документа" к Порядку, а именно: 2 | 5 | 6 | 7 | 8 | 10 | 12
Дата получения документа ДатаДокФакт А T(=10) Н Типовой элемент <ДатаТип>. Дата в формате ДД.ММ.ГГГГ
Сведения о физическом лице, которому заменен документ СведФЛ С   О Типовой элемент <СвФЛВыдЗам>.
Состав элемента представлен в таблице 4.9
Реквизиты выданного документа ВыдДок С   О Типовой элемент <УдЛичнТип>.
Состав элемента представлен в таблице 4.15
Реквизиты замененного документа ЗамДок С   НУ Типовой элемент <УдЛичнТип>.
Состав элемента представлен в таблице 4.15.
Элемент обязателен при значении <ПричЗамДок> = (2 | 5 | 6 | 7 | 8 | 10), при значении <ПричЗамДок> = 12 элемент заполняется при наличии данных
Сведения о замененных персональных данных физического лица (до внесения изменений) ЗамРекв С   НУ Состав элемента представлен в таблице 4.7.
Элемент обязателен при значении <ПричЗамДок> = (2 | 5), при значении <ПричЗамДок> = (6 | 7 | 8 | 10 | 12) элемент заполняется при наличии данных

Таблица 4.7

Сведения о замененных персональных данных физического лица (до внесения изменений) (ЗамРекв)

Наименование элемента Сокращенное наименование (код) элемента Признак типа элемента Формат элемента Признак обязательности элемента Дополнительная информация
Признак полноты представляемой даты рождения физического лица ПрДатаРожд А T(=1) ОК Принимает значение
1 - в дате только год рождения |
2 - в дате месяц и год рождения |
3 - полная дата рождения
Дата рождения ДатаРожд А T(=10) О Типовой элемент <ДатаТип>.
Дата в формате ДД.ММ.ГГГГ.
Значение элемента должно быть меньше или равно текущей дате.
Если <ПрДатаРожд> = 3, то <ДатаРожд> = ДЦ.ММ.ГГГГ,
Если <ПрДатаРожд> = 2, то <ДатаРожд> = 01.ММ.ГГГГ,
Если <ПрДатаРожд> = 1, то <ДатаРожд> = 01.01.ГГГГ
Место рождения МестоРожд А T(1-254) Н  
Пол Пол А T(=1) НК Принимает значение:
1 - мужской |
2 - женский
Фамилия, имя, отчество ФИОФЛ С   Н Типовой элемент <ФИОПрТип>.
Состав элемента представлен в таблице 4.16

Таблица 4.8

Сведения о заявлении об утрате документа (Утрата)

Наименование элемента Сокращенное наименование (код) элемента Признак типа элемента Формат элемента Признак обязательности элемента Дополнительная информация
Вид документа ПризнДок А T(=1) О Принимает значение: заявление об утрате документа - 2
Дата подачи заявления об утрате документа ДатаУтратДок А T(=10) Н Типовой элемент <ДатаТип>. Дата в формате ДД.ММ.ГГГГ
Фамилия, имя, отчество физического лица, подавшего заявление об утрате документа ФИОФЛ С   О Типовой элемент <ФИОПрТип>.
Состав элемента представлен в таблице 4.16
Реквизиты утраченного документа УтрДокум С   О Типовой элемент <УдЛичнТип>.
Состав элемента представлен в таблице 4.15

Таблица 4.9

Сведения о физическом лице, которому выдан (заменен) документ (СвФЛВыдЗам)

Наименование элемента Сокращенное наименование (код) элемента Признак типа элемента Формат элемента Признак обязательности элемента Дополнительная информация
Признак полноты представляемой даты рождения физического лица ПрДатаРожд А T(=1) ОК Принимает значение
1 - в дате только год рождения |
2 - в дате месяц и год рождения |
3 - полная дата рождения
Дата рождения ДатаРожд А T(=10) О Типовой элемент <ДатаТип>.
Дата в формате ДД.ММ.ГГГГ.
Значение элемента должно быть меньше или равно текущей даты
Место рождения МестоРожд А T(1-254) О  
Пол Пол А T(=1) ОК Принимает значение:
1 - мужской |
2 - женский
Номер записи федерального регистра сведений о населении ИдЕРН А T(=12) Н  
Фамилия, имя, отчество ФИОФЛ С   О Типовой элемент <ФИОПрТип>.
Состав элемента представлен в таблице 4.16
Адрес регистрации по месту жительства на территории Российской Федерации АдрФИАС С   О Типовой элемент <АдрФИАС>.
Состав элемента представлен в таблице 4.10

Таблица 4.10

Адрес регистрации по месту жительства на территории Российской Федерации (АдрФИАС)

Наименование элемента Сокращенное наименование (код) элемента Признак типа элемента Формат элемента Признак обязательности элемента Дополнительная информация
Уникальный номер адреса объекта адресации в государственном адресном реестре ИдНом А T(1-36) Н Указывается только при представлении в электронной форме, заполняемый автоматически при наборе адреса, содержащегося в государственном адресном реестре
Почтовый индекс Индекс А T(=6) Н  
Субъект Российской Федерации (код) Регион П T(=2) О Типовой элемент <ССРФТип>.
Принимает значения в соответствии с приложением N 2 "Коды субъектов Российской Федерации и иных территорий Российской Федерации" к Порядку
Муниципальный район/городской округ/внутригородская территория города федерального значения/муниципальный округ/федеральная территория МуниципРайон С   НУ Типовой элемент <ВидНаимКодТип>.
Состав элемента представлен в таблице 4.11.
Элемент обязателен, если значение элемента <Регион> не равно 99
Городское поселение/сельское поселение/межселенная территория в составе муниципального района/внутригородской район городского округа ГородСелПоселен С   Н Типовой элемент <ВидНаимКодТип>.
Состав элемента представлен в таблице 4.11
Населенный пункт (город, деревня, село и прочее) НаселенПункт С   Н Типовой элемент <ВидНаимТип>.
Состав элемента представлен в таблице 4.12
Элемент планировочной структуры ЭлПланСтруктур С   Н Типовой элемент <ТипНаимТип>.
Состав элемента представлен в таблице 4.13
Элемент улично-дорожной сети ЭлУлДорСети С   Н Типовой элемент <ТипНаимТип>.
Состав элемента представлен в таблице 4.13
Здание (строение)/сооружение Здание С   НМ Типовой элемент <НомерТип>.
Состав элемента представлен в таблице 4.14.
Признак множественности М принимает значение 3
Помещение в пределах здания (строения), сооружения ПомещЗдания С   Н Типовой элемент <НомерТип>.
Состав элемента представлен в таблице 4.14
Помещение в пределах квартиры ПомещКвартиры С   Н Типовой элемент <НомерТип>.
Состав элемента представлен в таблице 4.14

Таблица 4.11

Сведения о виде (код) и наименовании адресного элемента (ВидНаимКодТип)

Наименование элемента Сокращенное наименование (код) элемента Признак типа элемента Формат элемента Признак обязательности элемента Дополнительная информация
Вид (код) элемента ВидКод А T(=1) ОК Принимает значения:
для элемента <МуниципРайон>
1 - муниципальный район |
2 - городской округ |
3 - внутригородская территория города федерального значения |
4 - муниципальный округ |
5 - федеральная территория
для элемента <ГородСелПоселен>
1 - городское поселение |
2 - сельское поселение |
3 - межселенная территория в составе муниципального района |
4 - внутригородской район городского округа
Наименование элемента Наим А T(1-255) О  

Таблица 4.12

Сведения о виде и наименовании адресного элемента (ВидНаимТип)

Наименование элемента Сокращенное наименование (код) элемента Признак типа элемента Формат элемента Признак обязательности элемента Дополнительная информация
Вид элемента Вид А T(1-50) О  
Наименование элемента Наим А T(1-255) О  

Таблица 4.13

Сведения о типе и наименовании адресного элемента (ТипНаимТип)

Наименование элемента Сокращенное наименование (код) элемента Признак типа элемента Формат элемента Признак обязательности элемента Дополнительная информация
Тип элемента Тип А T(1-50) О  
Наименование элемента Наим А T(1-255) О  

Таблица 4.14

Сведения о номере адресного элемента (НомерТип)

Наименование элемента Сокращенное наименование (код) элемента Признак типа элемента Формат элемента Признак обязательности элемента Дополнительная информация
Тип элемента Тип А T(1-50) О  
Номер элемента Номер А T(1-255) О  

Таблица 4.15

Реквизиты документа, удостоверяющего личность (УдЛичнТип)

Наименование элемента Сокращенное наименование (код) элемента Признак типа элемента Формат элемента Признак обязательности элемента Дополнительная информация
Код вида документа КодВидДок А T(=2) ОК Типовой элемент <СПДУЛТип>.
Принимает значение в соответствии с приложением N 1 "Коды видов документов" к Порядку
Серия и номер документа СерНомДок А T(1-25) О  
Дата выдачи документа ДатаУдЛичн А T(=10) О Типовой элемент <ДатаТип>. Дата в формате ДД.ММ.ГГГГ
Наименование органа, выдавшего документ КемВыдЦок А T(1-254) О  
Код подразделения органа, выдавшего документ КодПодрВыдДок А T(=7) Н  

Таблица 4.16

Фамилия, имя, отчество физического лица (ФИОПрТип)

Наименование элемента Сокращенное наименование (код) элемента Признак типа элемента Формат элемента Признак обязательности элемента Дополнительная информация
Признак отсутствия фамилии | ПрФамилия П T(=1) ОК Принимает значение: 1
Фамилия Фамилия П T(1-60) ОУ Элемент должен присутствовать при отсутствии элемента <Имя>
Признак отсутствия имени | ПрИмя П T(=1) ОК Принимает значение: 1
Имя Имя П T(1-60) ОУ Элемент должен присутствовать при отсутствии элемента <Фамилия>
Признак отсутствия отчества | ПрОтчество П T(=1) ОК Принимает значение: 1
Отчество Отчество П T(1-60) О