Приказ ФНС РФ от 26.12.2023 N ЕД-7-15/1003@

"Об утверждении форм, Порядка заполнения и форматов представления реестров, предусмотренных подпунктами 1, 2, 4 - 6 пункта 1, пунктами 2 и 2.1 статьи 165 Налогового кодекса Российской Федерации, в электронной форме"
Редакция от 26.12.2023 — Действует с 01.07.2024

Зарегистрировано в Минюсте России 29 февраля 2024 г. N 77385


ФЕДЕРАЛЬНАЯ НАЛОГОВАЯ СЛУЖБА

ПРИКАЗ
от 26 декабря 2023 г. N ЕД-7-15/1003@

ОБ УТВЕРЖДЕНИИ ФОРМ, ПОРЯДКА ЗАПОЛНЕНИЯ И ФОРМАТОВ ПРЕДСТАВЛЕНИЯ РЕЕСТРОВ, ПРЕДУСМОТРЕННЫХ ПОДПУНКТАМИ 1, 2, 4 - 6 ПУНКТА 1, ПУНКТАМИ 2 И 2.1 СТАТЬИ 165 НАЛОГОВОГО КОДЕКСА РОССИЙСКОЙ ФЕДЕРАЦИИ, В ЭЛЕКТРОННОЙ ФОРМЕ

В соответствии с абзацем первым пункта 4 статьи 31 части первой Налогового кодекса Российской Федерации, абзацем первым пункта 16 статьи 165 части второй Налогового кодекса Российской Федерации, абзацем первым пункта 1 и подпунктом 5.9.37 пункта 5 Положения о Федеральной налоговой службе, утвержденного постановлением Правительства Российской Федерации от 30.09.2004 N 506, в целях приведения форм документов, предусмотренных Налоговым кодексом Российской Федерации и используемых налоговыми органами при реализации своих полномочий в отношениях, регулируемых законодательством о налогах и сборах, в соответствие с законодательством Российской Федерации, а также в связи с принятием Федерального закона от 19.12.2022 N 549-ФЗ "О внесении изменений в главу 21 части второй Налогового кодекса Российской Федерации" приказываю:

1. Утвердить:

форму реестра, содержащего сведения из деклараций на товары (полных деклараций на товары), контрактов, договоров и предусмотренного подпунктом 1 пункта 1, пунктом 2 статьи 165 Налогового кодекса Российской Федерации, согласно приложению N 1 к настоящему приказу;

форму реестра, содержащего сведения из деклараций на товары, транспортных, товаросопроводительных и (или) иных документов, контрактов, договоров и предусмотренного подпунктом 2 пункта 1, пунктом 2.1 статьи 165 Налогового кодекса Российской Федерации, согласно приложению N 2 к настоящему приказу;

форму реестра, содержащего сведения из деклараций на товары, контрактов, договоров и предусмотренного подпунктом 4 пункта 1, пунктом 2 статьи 165 Налогового кодекса Российской Федерации, согласно приложению N 3 к настоящему приказу;

форму реестра, содержащего сведения из деклараций на товары либо из таможенных деклараций CN 23 и предусмотренного подпунктом 5 пункта 1 статьи 165 Налогового кодекса Российской Федерации, согласно приложению N 4 к настоящему приказу;

форму реестра, содержащего сведения из деклараций на товары для экспресс-грузов и предусмотренного подпунктом 6 пункта 1 статьи 165 Налогового кодекса Российской Федерации, согласно приложению N 5 к настоящему приказу;

порядок заполнения форм реестров, предусмотренных подпунктами 1, 2, 4 - 6 пункта 1, пунктами 2 и 2.1 статьи 165 Налогового кодекса Российской Федерации, согласно приложению N 6 к настоящему приказу;

формат представления реестра, содержащего сведения из деклараций на товары (полных деклараций на товары), контрактов, договоров и предусмотренного подпунктом 1 пункта 1, пунктом 2 статьи 165 Налогового кодекса Российской Федерации, в электронной форме согласно приложению N 7 к настоящему приказу;

формат представления реестра, содержащего сведения из деклараций на товары, транспортных, товаросопроводительных и (или) иных документов, контрактов, договоров и предусмотренного подпунктом 2 пункта 1, пунктом 2.1 статьи 165 Налогового кодекса Российской Федерации, в электронной форме согласно приложению N 8 к настоящему приказу;

формат представления реестра, содержащего сведения из деклараций на товары, контрактов, договоров и предусмотренного подпунктом 4 пункта 1, пунктом 2 статьи 165 Налогового кодекса Российской Федерации, в электронной форме согласно приложению N 9 к настоящему приказу;

формат представления реестра, содержащего сведения из деклараций на товары либо из таможенных деклараций CN 23 и предусмотренного подпунктом 5 пункта 1 статьи 165 Налогового кодекса Российской Федерации, в электронной форме согласно приложению N 10 к настоящему приказу;

формат представления реестра, содержащего сведения из деклараций на товары для экспресс-грузов и предусмотренного подпунктом 6 пункта 1 статьи 165 Налогового кодекса Российской Федерации, в электронной форме согласно приложению N 11 к настоящему приказу.

2. Признать утратившим силу приказ ФНС России от 20.08.2020 N ЕД-7-15/593@ "Об утверждении формы и порядка заполнения реестра деклараций на товары либо таможенных деклараций CN 23, предусмотренного абзацем двенадцатым пункта 15 статьи 165 Налогового кодекса Российской Федерации, и реестра деклараций на товары для экспресс-грузов, предусмотренного абзацем десятым пункта 15 статьи 165 Налогового кодекса Российской Федерации, а также форматов и порядка их представления в электронной форме" (зарегистрирован Министерством юстиции Российской Федерации 11.09.2020, регистрационный N 59797).

3. Установить, что настоящий приказ вступает в силу по истечении одного месяца после дня его официального опубликования, но не ранее 1-го числа очередного налогового периода по налогу на добавленную стоимость.

4. Контроль за исполнением настоящего приказа возложить на заместителя руководителя Федеральной налоговой службы, координирующего вопросы налогового контроля в форме камеральных проверок.

Руководитель
Федеральной налоговой службы
Д.В. ЕГОРОВ

Приложение N 1
к приказу ФНС России
от 26.12.2023 N ЕД-7-15/1003@

Форма
КНД 1155110

РЕЕСТР, СОДЕРЖАЩИЙ СВЕДЕНИЯ ИЗ ДЕКЛАРАЦИЙ НА ТОВАРЫ (ПОЛНЫХ ДЕКЛАРАЦИЙ НА ТОВАРЫ), КОНТРАКТОВ, ДОГОВОРОВ И ПРЕДУСМОТРЕННЫЙ ПОДПУНКТОМ 1 ПУНКТА 1, ПУНКТОМ 2 СТАТЬИ 165 НАЛОГОВОГО КОДЕКСА РОССИЙСКОЙ ФЕДЕРАЦИИ

Налоговый период (код):
Отчетный год:
Номер корректировки:
 
Налогоплательщик
ИНН <1>: КПП <2>:
Наименование организации/фамилия, имя, отчество <3> индивидуального предпринимателя:
Форма реорганизации (ликвидация) организации (код): ИНН/КПП реорганизованной организации:
 
Код операции:
ИТОГО налоговая база (в рублях):
N п/п Регистрационный номер декларации на товары (полной декларации на товары)
(при экспорте)
Налоговая база по соответствующей операции по реализации товаров, обоснованность применения налоговой ставки 0 процентов по которой документально подтверждена
(в рублях и копейках)
Контракт/договор
Номер Дата
1 2 3 4 5
       

<1> Идентификационный номер налогоплательщика.

<2> Код причины постановки на учет.

<3> Отчество указывается при наличии.

Приложение N 2
к приказу ФНС России
от 26.12.2023 N ЕД-7-15/1003@

Форма
N КНД 1155117

РЕЕСТР, СОДЕРЖАЩИЙ СВЕДЕНИЯ ИЗ ДЕКЛАРАЦИЙ НА ТОВАРЫ, ТРАНСПОРТНЫХ, ТОВАРОСОПРОВОДИТЕЛЬНЫХ И (ИЛИ) ИНЫХ ДОКУМЕНТОВ, КОНТРАКТОВ, ДОГОВОРОВ И ПРЕДУСМОТРЕННЫЙ ПОДПУНКТОМ 2 ПУНКТА 1, ПУНКТОМ 2.1 СТАТЬИ 165 НАЛОГОВОГО КОДЕКСА РОССИЙСКОЙ ФЕДЕРАЦИИ

Налоговый период (код):
Отчетный год:
Номер корректировки:
 
Налогоплательщик
ИНН <1>: КПП <2>:
Наименование организации/фамилия, имя, отчество <3> индивидуального предпринимателя:
Форма реорганизации (ликвидация) организации (код): ИНН/КПП реорганизованной организации:
 
Код операции:
ИТОГО налоговая база (в рублях):
N п/п Код вида транспорта (море/авиа) Признак таможенного декларирования Регистрационный номер декларации на товары Дата вывоза припасов Транспортный, товаросопроводительный и (или) иной документ, подтверждающий вывоз припасов Наименование воздушных судов, морских судов или судов смешанного (река - море) плавания Код товара по товарной номенклатуре внешнеэкономической деятельности (по припасам) Количество припасов (в том числе топлива и горюче-смазочных материалов)
(в тоннах)
Налоговая база по соответствующей операции по реализации припасов, по которой обоснованность применения налоговой ставки 0 процентов документально подтверждена
(в рублях и копейках)
Контракт/договор
Вид документа Номер документа Дата документа Номер Дата
1 2 3 4 5 6 7 8 9 10 11 12 13 14
                         

<1> Идентификационный номер налогоплательщика.

<2> Код причины постановки на учет.

<3> Отчество указывается при наличии.

Приложение N 3
к приказу ФНС России
от 26.12.2023 N ЕД-7-15/1003@

Форма
КНД 1155222

РЕЕСТР, СОДЕРЖАЩИЙ СВЕДЕНИЯ ИЗ ДЕКЛАРАЦИЙ НА ТОВАРЫ, КОНТРАКТОВ, ДОГОВОРОВ И ПРЕДУСМОТРЕННЫЙ ПОДПУНКТОМ 4 ПУНКТА 1, ПУНКТОМ 2 СТАТЬИ 165 НАЛОГОВОГО КОДЕКСА РОССИЙСКОЙ ФЕДЕРАЦИИ

Налоговый период (код):
Отчетный год:
Номер корректировки:
 
Налогоплательщик
ИНН <1>: КПП <2>:
Наименование организации/фамилия, имя, отчество <3> индивидуального предпринимателя:
Форма реорганизации (ликвидация) организации (код): ИНН/КПП реорганизованной организации:
 
Код операции:
ИТОГО налоговая база (в рублях):
N п/п Регистрационный номер декларации на товары
(при ввозе)
Регистрационный номер декларации на товары
(при реэкспорте)
Налоговая база по соответствующей операции по реализации товаров, обоснованность применения налоговой ставки 0 процентов по которой документально подтверждена
(в рублях и копейках)
Контракт/договор
Номер Дата
1 2 3 4 5 6
         

<1> Идентификационный номер налогоплательщика.

<2> Код причины постановки на учет.

<3> Отчество указывается при наличии.

Приложение N 4
к приказу ФНС России
от 26.12.2023 N ЕД-7-15/1003@

Форма
КНД 1155126

РЕЕСТР, СОДЕРЖАЩИЙ СВЕДЕНИЯ ИЗ ДЕКЛАРАЦИЙ НА ТОВАРЫ ЛИБО ИЗ ТАМОЖЕННЫХ ДЕКЛАРАЦИЙ CN 23 И ПРЕДУСМОТРЕННЫЙ ПОДПУНКТОМ 5 ПУНКТА 1 СТАТЬИ 165 НАЛОГОВОГО КОДЕКСА РОССИЙСКОЙ ФЕДЕРАЦИИ

Налоговый период (код):
Отчетный год:
Номер корректировки:
 
Налогоплательщик
ИНН <1>: КПП <2>:
Наименование организации/фамилия, имя, отчество <3> индивидуального предпринимателя:
Форма реорганизации (ликвидация) организации (код): ИНН/КПП реорганизованной организации:
 
Код операции:
ИТОГО налоговая база (в рублях):
N п/п Код вида документа Регистрационный номер декларации на товары Номер отправления из таможенной декларации CN 23 Сведения об отправителе Налоговая база по соответствующей операции по реализации товаров, обоснованность применения налоговой ставки 0 процентов по которой документально подтверждена
(в рублях и копейках)
Примечание (при наличии)
Наименование организации, фамилия имя отчество (при наличии) индивидуального предпринимателя ИНН
1 2 3 4 5 6 7 8
             

<1> Идентификационный номер налогоплательщика.

<2> Код причины постановки на учет.

<3> Отчество указывается при наличии.

Приложение N 5
к приказу ФНС России
от 26.12.2023 N ЕД-7-15/1003@

Форма
КНД 1155128

РЕЕСТР, СОДЕРЖАЩИЙ СВЕДЕНИЯ ИЗ ДЕКЛАРАЦИЙ НА ТОВАРЫ ДЛЯ ЭКСПРЕСС-ГРУЗОВ И ПРЕДУСМОТРЕННЫЙ ПОДПУНКТОМ 6 ПУНКТА 1 СТАТЬИ 165 НАЛОГОВОГО КОДЕКСА РОССИЙСКОЙ ФЕДЕРАЦИИ

Налоговый период (код):
Отчетный год:
Номер корректировки:
 
Налогоплательщик
ИНН <1>: КПП <2>:
Наименование организации/фамилия, имя, отчество <3> индивидуального предпринимателя:
Форма реорганизации (ликвидация) организации (код): ИНН/КПП реорганизованной организации:
 
Код операции:
ИТОГО налоговая база (в рублях):
N п/п Регистрационный номер декларации на товары для экспресс-грузов Индивидуальная накладная Документ, составленный налогоплательщиком для получателя и содержащий сведения о стоимости реализованного товара Налоговая база по соответствующей операции по реализации товаров, обоснованность применения налоговой ставки 0 процентов по которой документально подтверждена
(в рублях и копейках)
Примечание (при наличии)
номер номер дата
1 2 3 4 5 6 7
           

<1> Идентификационный номер налогоплательщика.

<2> Код причины постановки на учет.

<3> Отчество указывается при наличии.

Приложение N 6
к приказу ФНС России
от 26.12.2023 N ЕД-7-15/1003@

ПОРЯДОК ЗАПОЛНЕНИЯ ФОРМ РЕЕСТРОВ, ПРЕДУСМОТРЕННЫХ ПОДПУНКТАМИ 1, 2, 4 - 6 ПУНКТА 1, ПУНКТАМИ 2 И 2.1 СТАТЬИ 165 НАЛОГОВОГО КОДЕКСА РОССИЙСКОЙ ФЕДЕРАЦИИ

I. Заполнение формы реестра, содержащего сведения из деклараций на товары (полных деклараций на товары), контрактов, договоров и предусмотренного подпунктом 1 пункта 1, пунктом 2 статьи 165 Налогового кодекса Российской Федерации

1. В строке "Налоговый период (код)" указывается код, определяющий налоговый период, отраженный в налоговой декларации по налогу на добавленную стоимость (далее - НДС), к которой представляется реестр, предусмотренный подпунктом 1 пункта 1, пунктом 2 статьи 165 Налогового кодекса Российской Федерации (далее - Реестр).

2. В строке "Отчетный год" указывается год, отраженный в налоговой декларации по НДС, к которой представляется Реестр.

3. В строке "Номер корректировки" при представлении в налоговый орган первичного Реестра за налоговый период проставляется "0--", при представлении уточненного Реестра за соответствующий налоговый период указывается номер корректировки (например, "1--", "2--").

4. В строке "Налогоплательщик" указываются следующие сведения:

"ИНН" - идентификационный номер налогоплательщика (далее - ИНН);

"КПП" - код причины постановки на учет (далее - КПП);

"Наименование организации/фамилия, имя, отчество <1> индивидуального предпринимателя" указывается наименование организации либо наименование представительства (филиала) иностранной организации, иного обособленного подразделения иностранной организации, осуществляющего деятельность на территории Российской Федерации, а в случае представления Реестра индивидуальным предпринимателем указываются его фамилия, имя, отчество (при наличии).

При представлении Реестра в налоговый орган по месту учета организацией-правопреемником по операциям, осуществленным реорганизованной организацией, указываются ИНН и КПП организации-правопреемника. В поле "Наименование организации/фамилия, имя, отчество <1> индивидуального предпринимателя" указывается наименование реорганизованной организации.

В строке "Форма реорганизации (ликвидация) организации (код)" коды форм реорганизации организации и код ликвидации организации принимают значение в соответствии с приложением N 1 к настоящему Порядку;

в строке "ИНН/КПП реорганизованной организации" указываются соответственно ИНН и КПП, которые присвоены организации до ее реорганизации по месту ее нахождения (налогоплательщикам, отнесенным к категории крупнейших, - по месту учета в качестве крупнейшего налогоплательщика).

5. В строке "Код операции" указывается соответствующий код операции согласно приложению N 1 к Порядку заполнения налоговой декларации по налогу на добавленную стоимость, утвержденному приказом ФНС России от 29.10.2014 N ММВ-7-3/558@ "Об утверждении формы налоговой декларации по налогу на добавленную стоимость, порядка ее заполнения, а также формата представления налоговой декларации по налогу на добавленную стоимость в электронной форме" (зарегистрирован Министерством юстиции Российской Федерации 15.12.2014, регистрационный N 35171) с изменениями, внесенными приказами ФНС России от 20.12.2016 N ММВ-7-3/696@ (зарегистрирован Министерством юстиции Российской Федерации 11.01.2017, регистрационный N 45170), от 28.12.2018 N СА-7-3/853@ (зарегистрирован Министерством юстиции Российской Федерации 28.01.2019, регистрационный N 53586), от 20.11.2019 N ММВ-7-3/579@ (зарегистрирован Министерством юстиции Российской Федерации 20.12.2019, регистрационный N 56946), от 19.08.2020 N ЕД-7-3/591@ (зарегистрирован Министерством юстиции Российской Федерации 09.09.2020, регистрационный N 59728), от 26.03.2021 N ЕД-7-3/228@ (зарегистрирован Министерством юстиции Российской Федерации 26.04.2021, регистрационный N 63231), от 24.12.2021 N ЕД-7-3/1149@ (зарегистрирован Министерством юстиции Российской Федерации 31.01.2022, регистрационный N 67051), от 12.12.2022 N ЕД-7-3/1191@ (зарегистрирован Министерством юстиции Российской Федерации 23.01.2023, регистрационный N 72107) (далее - приказ ФНС России от 29.10.2014 N ММВ-7-3/558@).

6. В строке "ИТОГО налоговая база (в рублях)" указывается общая сумма налоговой базы по соответствующей операции по реализации товаров, по которой обоснованность применения налоговой ставки 0 процентов по НДС документально подтверждена. Данная строка формируется по коду операции и соответствует общей сумме показателей строк 020 раздела 4 налоговой декларации по НДС по соответствующей операции по реализации товаров.

7. В графах указываются следующие сведения:

в графе 1 - порядковый номер соответствующей операции по реализации товаров;

в графе 2 - регистрационный номер декларации на товары (полной декларации на товары) (при экспорте) по соответствующей операции по реализации товаров;

в графе 3 - налоговая база по соответствующей операции по реализации товаров, по которой обоснованность применения налоговой ставки 0 процентов по НДС документально подтверждена;

в графах 4 и 5 - номер и дата контракта/договора в отношении соответствующей операции по реализации товаров.

В случаях, когда реализация товаров на экспорт осуществляется через комиссионера, поверенного или агента по договору комиссии, договору поручения либо агентскому договору, в графе 4 указывается номер договора комиссии, договора поручения либо агентского договора налогоплательщика с комиссионером, поверенным или агентом в отношении соответствующей операции по реализации товаров. В случае отсутствия номера указывается "б/н".

В случаях, когда реализация товаров на экспорт осуществляется через комиссионера, поверенного или агента по договору комиссии, договору поручения либо агентскому договору, в графе 5 указывается дата договора комиссии, договора поручения либо агентского договора налогоплательщика с комиссионером, поверенным или агентом в отношении соответствующей операции по реализации товаров.

II. Заполнение формы реестра, содержащего сведения из деклараций на товары, транспортных, товаросопроводительных и (или) иных документов, контрактов, договоров и предусмотренного подпунктом 2 пункта 1, пунктом 2.1 статьи 165 Налогового кодекса Российской Федерации

8. В строке "Налоговый период (код)" указывается код, определяющий налоговый период, отраженный в налоговой декларации по НДС, к которой представляется реестр, предусмотренный подпунктом 2 пункта 1, пунктом 2.1 статьи 165 Налогового кодекса Российской Федерации (далее - Реестр).

9. В строке "Отчетный год" указывается год, отраженный в налоговой декларации по НДС, к которой представляется Реестр.

10. В строке "Номер корректировки" при представлении в налоговый орган первичного Реестра за налоговый период проставляется "0--", при представлении уточненного Реестра за соответствующий налоговый период указывается номер корректировки (например, "1--", "2--").

11. В строке "Налогоплательщик" указываются следующие сведения:

"ИНН" - идентификационный номер налогоплательщика;

"КПП" - код причины постановки на учет;

"Наименование организации/фамилия, имя, отчество <1> индивидуального предпринимателя" - наименование организации либо наименование представительства (филиала) иностранной организации, иного обособленного подразделения иностранной организации, осуществляющего деятельность на территории Российской Федерации, а в случае представления индивидуальным предпринимателем указываются его фамилия, имя, отчество (при наличии).

При представлении Реестра в налоговый орган по месту учета организацией-правопреемником по операциям, осуществленным реорганизованной организацией, указываются ИНН и КПП организации-правопреемника. В поле "Наименование организации/фамилия, имя, отчество <1> индивидуального предпринимателя" указывается наименование реорганизованной организации.

В строке "Форма реорганизации (ликвидация) организации (код)" коды форм реорганизации организации и код ликвидации организации принимают значение в соответствии с приложением N 1 к настоящему Порядку;

в строке "ИНН/КПП реорганизованной организации" указываются соответственно ИНН и КПП, которые присвоены организации до ее реорганизации по месту ее нахождения (налогоплательщикам, отнесенным к категории крупнейших, - по месту учета в качестве крупнейшего налогоплательщика).

12. В строке "Код операции" указывается соответствующий код операции согласно приложению N 1 к Порядку заполнения налоговой декларации по налогу на добавленную стоимость, утвержденному приказом ФНС России от 29.10.2014 N ММВ-7-3/558@.

13. В строке "ИТОГО налоговая база (в рублях)" указывается общая сумма налоговой базы по соответствующей операции по реализации товаров, по которой обоснованность применения налоговой ставки 0 процентов по НДС документально подтверждена. Данная строка формируется по коду операции и соответствует общей сумме показателей строк 020 раздела 4 налоговой декларации по НДС по соответствующей операции по реализации товаров.

14. В графах указываются следующие сведения:

в графе 1 - порядковый номер по соответствующей операции по реализации припасов;

в графе 2 - код вида транспорта (море/авиа) по соответствующей операции по реализации припасов, заполняется в соответствии с приложением N 3 к Решению Комиссии Таможенного союза от 20.09.2010 N 378 "О классификаторах, используемых для заполнения таможенных документов" <2>;

<2> Является обязательным для Российской Федерации в соответствии с Договором об учреждении Евразийского экономического сообщества от 10 октября 2000 г. (Собрание законодательства Российской Федерации, 2002, N 7, ст. 632), ратифицированным Федеральным законом от 22 мая 2001 г. N 56-ФЗ "О ратификации Договора об учреждении Евразийского экономического сообщества" (Договор вступил в силу для Российской Федерации 30 мая 2001 г.); Договором о Евразийском экономическом союзе от 29 мая 2014 г., ратифицированным Федеральным законом от 3 октября 2014 г. N 279-ФЗ "О ратификации Договора о Евразийском экономическом союзе" (Договор вступил в силу для Российской Федерации 1 января 2015 г.)".

в графе 3 - признак декларирования:

1 - в случае, когда декларирование предусмотрено;

2 - в случае вывоза припасов в государство - член Евразийского экономического союза;

в графе 4 - регистрационный номер декларации на товары по соответствующей операции по реализации припасов. Графа заполняется в случае, если декларирование предусмотрено законодательством Евразийского экономического союза;

в графе 5 - дата вывоза припасов согласно декларации на товары или иного документа, подтверждающего вывоз припасов за пределы таможенной территории Евразийского экономического союза, в государство - член Евразийского экономического союза воздушными и морскими судами, судами смешанного (река - море) плавания, или в целях использования их в деятельности, связанной с добычей углеводородного сырья на морском месторождении углеводородного сырья;

в графе 6 - виды (наименования) транспортных, товаросопроводительных и (или) иных документов в соответствии с приложением N 2 к настоящему Порядку;

в графе 7 - номер транспортного, товаросопроводительного и (или) иного документа, подтверждающего вывоз припасов из Российской Федерации в государство - член Евразийского экономического союза воздушными и морскими судами, судами смешанного (река - море) плавания, или в пункт назначения за пределами таможенной территории Евразийского экономического союза, находящийся на континентальном шельфе Российской Федерации и (или) в исключительной экономической зоне Российской Федерации либо в российской части (российском секторе) дна Каспийского моря. В случае отсутствия номера указывается "б/н";

в графе 8 - дата транспортного, товаросопроводительного и (или) иного документа, подтверждающего вывоз припасов из Российской Федерации в государство - член Евразийского экономического союза воздушными и морскими судами, судами смешанного (река - море) плавания, или в пункт назначения за пределами таможенной территории Евразийского экономического союза, находящийся на континентальном шельфе Российской Федерации и (или) в исключительной экономической зоне Российской Федерации либо в российской части (российском секторе) дна Каспийского моря;

в графе 9 - наименование воздушных судов, морских судов или судов смешанного (река - море) плавания; заполняется из транспортного, товаросопроводительного и (или) иного документа, подтверждающего вывоз припасов из Российской Федерации в государство - член Евразийского экономического союза воздушными или морскими судами, судами смешанного (река - море) плавания, или в пункт назначения за пределами таможенной территории Евразийского экономического союза, находящийся на континентальном шельфе Российской Федерации и (или) в исключительной экономической зоне Российской Федерации либо в российской части (российском секторе) дна Каспийского моря. В зависимости от кода вида транспорта заполняется соответствующее наименование;

в графе 10 - коды товаров по Товарной номенклатуре внешнеэкономической деятельности Евразийского экономического союза (по припасам) <3> (далее - ТН ВЭД ЕАЭС) заполняются из транспортного, товаросопроводительного и (или) иного документа, подтверждающего вывоз припасов из Российской Федерации в государство - член Евразийского экономического союза воздушными и морскими судами, судами смешанного (река - море) плавания, или в пункт назначения за пределами таможенной территории Евразийского экономического союза, находящийся на континентальном шельфе Российской Федерации и (или) в исключительной экономической зоне Российской Федерации либо в российской части (российском секторе) дна Каспийского моря;

<3> Официальный сайт Евразийского экономического союза http://www.eaeunion.org/, 06.10.2021. Вступило в силу для Российской Федерации 16.10.2021. С изменениями, внесенными Решением Коллегии Евразийской экономической комиссии от 07.03.2023 N 24 (официальный сайт Евразийского экономического союза http://www.eaeunion.org/, 10.03.2023, вступило в силу для Российской Федерации 09.04.2023). Является обязательным для Российской Федерации в соответствии с Договором о Евразийском экономическом союзе от 29.05.2014, ратифицированным Федеральным законом от 03.10.2014 N 279-ФЗ "О ратификации Договора о Евразийском экономическом союзе".

в графе 11 - количество припасов (в том числе топлива и горючесмазочных материалов (ГСМ) (в тоннах) заполняется из транспортного, товаросопроводительного или иного документа, подтверждающего вывоз припасов из Российской Федерации в государство - член Евразийского экономического союза воздушными и морскими судами, судами смешанного (река - море) плавания, или в пункт назначения за пределами таможенной территории Евразийского экономического союза, находящийся на континентальном шельфе Российской Федерации и (или) в исключительной экономической зоне Российской Федерации либо в российской части (российском секторе) дна Каспийского моря. В случаях, когда в документе используется несколько наименований припасов, графа 11 указывается в отношении каждого кода товара по ТН ВЭД ЕАЭС;

в графе 12 - налоговая база по соответствующей операции по реализации припасов, по которой обоснованность применения налоговой ставки 0 процентов по НДС документально подтверждена;

в графах 13 и 14 - номер и дата контракта/договора в отношении соответствующей операции по реализации припасов.

В случаях, когда реализация припасов на экспорт осуществляется через комиссионера, поверенного или агента по договору комиссии, договору поручения либо агентскому договору, в графе 13 указывается номер договора комиссии, договора поручения либо агентского договора налогоплательщика с комиссионером, поверенным или агентом в отношении соответствующей операции по реализации припасов. В случае отсутствия номера указывается "б/н".

В случаях, когда реализация припасов на экспорт осуществляется через комиссионера, поверенного или агента по договору комиссии, договору поручения либо агентскому договору, в графе 14 указывается дата договора комиссии, договора поручения либо агентского договора налогоплательщика с комиссионером, поверенным или агентом в отношении соответствующей операции по реализации припасов.

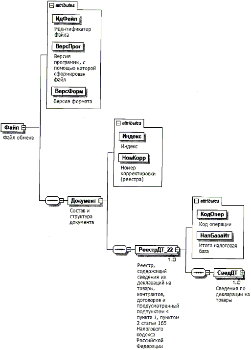
III. Заполнение формы реестра, содержащего сведения из деклараций на товары, контрактов, договоров и предусмотренного подпунктом 4 пункта 1, пунктом 2 статьи 165 Налогового кодекса Российской Федерации

15. В строке "Налоговый период (код)" указывается код, определяющий налоговый период, отраженный в налоговой декларации по НДС, к которой представляется реестр, предусмотренный подпунктом 4 пункта 1, пунктом 2 статьи 165 Налогового кодекса Российской Федерации (далее - Реестр).

16. В строке "Отчетный год" указывается год, отраженный в налоговой декларации по НДС, к которой представляется Реестр.

17. В строке "Номер корректировки" при представлении в налоговый орган первичного Реестра за налоговый период проставляется "0--", при представлении уточненного Реестра за соответствующий налоговый период указывается номер корректировки (например, "1--", "2--").

18. В строке "Налогоплательщик" указываются следующие сведения:

"ИНН" - идентификационный номер налогоплательщика;

"КПП" - код причины постановки на учет;

"Наименование организации/фамилия, имя, отчество <1> индивидуального предпринимателя" - указывается наименование организации либо наименование представительства (филиала) иностранной организации, иного обособленного подразделения иностранной организации, осуществляющего деятельность на территории Российской Федерации, а в случае представления индивидуальным предпринимателем указываются его фамилия, имя, отчество (при наличии).

При представлении Реестра в налоговый орган по месту учета организацией-правопреемником по операциям, осуществленным реорганизованной организацией, указываются ИНН и КПП организации-правопреемника. В поле "Наименование организации/фамилия, имя, отчество <1> индивидуального предпринимателя" указывается наименование реорганизованной организации.

В строке "Форма реорганизации (ликвидация) организации (код)" коды форм реорганизации организации и код ликвидации организации принимают значение в соответствии с приложением N 1 к настоящему Порядку;

в строке "ИНН/КПП реорганизованной организации" указываются соответственно ИНН и КПП, которые присвоены организации до ее реорганизации по месту ее нахождения (налогоплательщикам, отнесенным к категории крупнейших, - по месту учета в качестве крупнейшего налогоплательщика).

19. В строке "Код операции" указывается соответствующий код операции согласно приложению N 1 к Порядку заполнения налоговой декларации по налогу на добавленную стоимость, утвержденному приказом ФНС России от 29.10.2014 N ММВ-7-3/558@.

20. В строке "ИТОГО налоговая база (в рублях)" указывается общая сумма налоговой базы по соответствующей операции по реализации товаров, по которой обоснованность применения налоговой ставки 0 процентов по НДС документально подтверждена. Данная строка формируется по коду операции и соответствует общей сумме показателей строк 020 раздела 4 налоговой декларации по НДС по соответствующей операции по реализации товаров.

21. В графах указываются следующие сведения:

в графе 1 - порядковый номер соответствующей операции по реализации товаров (работ, услуг);

в графе 2 - регистрационный номер декларации (при ввозе) по соответствующей операции по ввозу товаров, под таможенной процедурой свободной таможенной зоны, свободного склада или переработки на таможенной территории;

в графе 3 - регистрационный номер декларации (при реэкспорте) по соответствующей операции по реализации товаров;

в графе 4 - налоговая база по соответствующей операции по реализации товаров, по которой обоснованность применения налоговой ставки 0 процентов по НДС документально подтверждена;

в графах 5 и 6 - номер и дата контракта/договора в отношении соответствующей операции по реализации товаров.

В случаях, когда реализация товаров на экспорт осуществляется через комиссионера, поверенного или агента по договору комиссии, договору поручения либо агентскому договору, в графе 5 указывается номер договора комиссии, договора поручения либо агентского договора налогоплательщика с комиссионером, поверенным или агентом в отношении соответствующей операции по реализации товаров. В случае отсутствия номера указывается "б/н".

В случаях, когда реализация товаров на экспорт осуществляется через комиссионера, поверенного или агента по договору комиссии, договору поручения либо агентскому договору, в графе 6 указывается дата договора комиссии, договора поручения либо агентского договора налогоплательщика с комиссионером, поверенным или агентом в отношении соответствующей операции по реализации товаров.

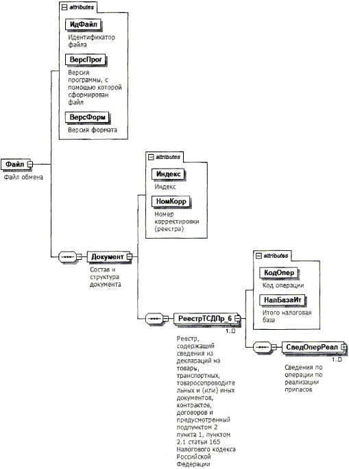
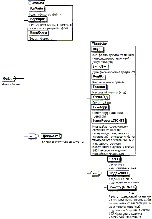
IV. Заполнение формы реестра, содержащего сведения из деклараций на товары либо из таможенных деклараций CN 23 и предусмотренного подпунктом 5 пункта 1 статьи 165 Налогового кодекса Российской Федерации

22. В строке "Налоговый период (код)" указывается код, определяющий налоговый период, отраженный в налоговой декларации по НДС, к которой представляется реестр, предусмотренный подпунктом 5 пункта 1 статьи 165 Налогового кодекса Российской Федерации (далее - Реестр).

23. В строке "Отчетный год" указывается год, отраженный в налоговой декларации по НДС, к которой представляется Реестр.

24. В строке "Номер корректировки" при представлении в налоговый орган первичного Реестра за налоговый период проставляется "0--", при представлении уточненного Реестра за соответствующий налоговый период указывается номер корректировки (например, "1--", "2--").

25. В строке "Налогоплательщик" указываются следующие сведения:

"ИНН" - идентификационный номер налогоплательщика;

"КПП" - код причины постановки на учет;

"Наименование организации/фамилия, имя, отчество <1> индивидуального предпринимателя" - указывается наименование организации либо наименование представительства (филиала) иностранной организации, иного обособленного подразделения иностранной организации, осуществляющего деятельность на территории Российской Федерации, а в случае представления индивидуальным предпринимателем указываются его фамилия, имя, отчество (при наличии).

При представлении Реестра в налоговый орган по месту учета организацией-правопреемником по операциям, осуществленным реорганизованной организацией, указываются ИНН и КПП организации-правопреемника. В поле "Наименование организации/фамилия, имя, отчество <1> индивидуального предпринимателя" указывается наименование реорганизованной организации.

В строке "Форма реорганизации (ликвидация) организации (код)" коды форм реорганизации организации и код ликвидации организации принимают значение в соответствии с приложением N 1 к настоящему Порядку;

в строке "ИНН/КПП реорганизованной организации" указываются соответственно ИНН и КПП, которые присвоены организации до ее реорганизации по месту ее нахождения (налогоплательщикам, отнесенным к категории крупнейших, - по месту учета в качестве крупнейшего налогоплательщика).

26. В строке "Код операции" указывается соответствующий код операции согласно приложению N 1 к Порядку заполнения налоговой декларации по налогу на добавленную стоимость, утвержденному приказом ФНС России от 29.10.2014 N ММВ-7-3/558@.

27. В строке "ИТОГО налоговая база (в рублях)" указывается общая сумма налоговой базы по соответствующей операции по реализации товаров, по которой обоснованность применения налоговой ставки 0 процентов по НДС документально подтверждена. Данная строка формируется по коду операции и соответствует общей сумме показателей строк 020 раздела 4 налоговой декларации по НДС по соответствующей операции по реализации товаров.

28. В графах Реестра деклараций на товары либо таможенных деклараций CN 23 указываются следующие сведения:

в графе 1 - порядковый номер по соответствующей операции по реализации товаров;

в графе 2 - код вида документа: 1 - сведения из деклараций на товары; 2 - таможенная декларация CN 23;

в графе 3 - регистрационный номер декларации на товары по соответствующей операции по реализации товаров. В случае декларирования товаров по форме CN 23 указывается регистрационный номер, проставленный таможенным органом. В случае выбора в графе 2 значение "1" указывается регистрационный номер декларации на товары;

в графе 4 - номер отправления из таможенной декларации CN 23, проставляется уникальный номер почтового отправления из бланка по форме CN 23, который соответствует 13-значному буквенно-цифровому штриховому коду (штрихкод).

В случае выбора в графе 2 значения "2" указывается номер отправления из таможенной декларации CN 23 и является обязательным для заполнения;

в графе 5 - наименование организации-отправителя/фамилия, имя, отчество (при наличии) физического лица-отправителя;

в графе 6 - идентификационный номер налогоплательщика отправителя (10 знаков для организации, 12 знаков для физического лица);

в графе 7 - налоговая база по соответствующей операции по реализации товаров, по которой обоснованность применения налоговой ставки 0 процентов по НДС документально подтверждена;

в графе 8 - иная информация, относящаяся к операции, по реализации товаров, отраженной по соответствующей строке Реестра деклараций на товары либо таможенных деклараций CN 23, в том числе вид, номер и дата документа, представляемого одновременно с налоговой декларацией по НДС, за исключением документов, указанных в графах 3 и 4 Реестра (при наличии).

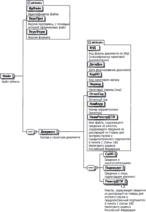
V. Заполнение формы реестра, содержащего сведения из деклараций на товары для экспресс-грузов и предусмотренного подпунктом 6 пункта 1 статьи 165 Налогового кодекса Российской Федерации

29. В строке "Налоговый период (код)" указывается код, определяющий налоговый период, отраженный в налоговой декларации по НДС, к которой представляется реестр, предусмотренный подпунктом 6 пункта 1 статьи 165 Налогового кодекса Российской Федерации (далее - Реестр).

30. В строке "Отчетный год" указывается год, отраженный в налоговой декларации по НДС, к которой представляется Реестр.

31. В строке "Номер корректировки" при представлении в налоговый орган первичного Реестра за налоговый период проставляется "0--", при представлении уточненного Реестра за соответствующий налоговый период указывается номер корректировки (например, "1--", "2--").

32. В строке "Налогоплательщик" указываются следующие сведения:

"ИНН" - идентификационный номер налогоплательщика;

"КПП" - код причины постановки на учет;

"Наименование организации/фамилия, имя, отчество <1> индивидуального предпринимателя" - указывается наименование организации либо наименование представительства (филиала) иностранной организации, иного обособленного подразделения иностранной организации, осуществляющего деятельность на территории Российской Федерации, а в случае представления индивидуальным предпринимателем указываются его фамилия, имя, отчество (при наличии).

При представлении в налоговый орган по месту учета организацией-правопреемником Реестра по операциям, осуществленным реорганизованной организацией, указываются ИНН и КПП организации-правопреемника. В поле "Наименование организации/фамилия, имя, отчество <1> индивидуального предпринимателя" указывается наименование реорганизованной организации.

<1> Отчество указывается при наличии.

В строке "Форма реорганизации (ликвидация) организации (код)" коды форм реорганизации организации и код ликвидации организации принимают значение в соответствии с приложением N 1 к настоящему Порядку;

в строке "ИНН/КПП реорганизованной организации" указываются соответственно ИНН и КПП, которые присвоены организации до ее реорганизации по месту ее нахождения (налогоплательщикам, отнесенным к категории крупнейших, - по месту учета в качестве крупнейшего налогоплательщика).

33. В строке "Код операции" указывается соответствующий код операции согласно приложению N 1 к Порядку заполнения налоговой декларации по налогу на добавленную стоимость, утвержденному приказом ФНС России от 29.10.2014 N ММВ-7-3/558@.

34. В строке "ИТОГО налоговая база (в рублях)" указывается общая сумма налоговой базы по соответствующей операции по реализации товаров, по которой обоснованность применения налоговой ставки 0 процентов по НДС документально подтверждена. Данная строка формируется по коду операции и соответствует общей сумме показателей строк 020 раздела 4 налоговой декларации по НДС по соответствующей операции по реализации товаров.

35. В графах Реестра деклараций на товары для экспресс-грузов указываются следующие сведения:

в графе 1 - порядковый номер по соответствующей операции по реализации товаров;

в графе 2 - регистрационный номер декларации на товары для экспресс-грузов по соответствующей операции по реализации товаров;

в графе 3 - номер индивидуальной накладной (цифровое или буквенно-цифровое значение, которое указано в графе 3 декларации на товары для экспресс-грузов);

в графе 4 - номер документа (инвойса, счет-фактуры, счет-проформы, счета), составленного налогоплательщиком для получателя и содержащего сведения о стоимости реализованного товара, наименовании товара. В случае отсутствия номера документа проставляется "б/н";

в графе 5 - дата документа (инвойса, счет-фактуры, счет-проформы, счета), составленного налогоплательщиком для получателя и содержащего сведения о стоимости реализованного товара, наименовании товара;

в графе 6 - налоговая база по соответствующей операции по реализации товаров, по которой обоснованность применения налоговой ставки 0 процентов по НДС документально подтверждена;

в графе 7 - иная информация, относящаяся к операции, реализации товаров отраженной по соответствующей строке Реестра деклараций на товары для экспресс-грузов, в том числе вид, номер и дата документа, представляемого одновременно с налоговой декларацией по НДС, за исключением документов, указанных в графах 2 - 5 Реестра (при наличии).

Приложение N 1
к Порядку заполнения форм реестров,
предусмотренных подпунктами 1, 2, 4 -
6 пункта 1, пунктами 2 и 2.1 статьи 165
Налогового кодекса Российской Федерации,
утвержденному приказом ФНС России
от 26.12.2023 N ЕД-7-15/1003@

КОДЫ ФОРМ РЕОРГАНИЗАЦИИ И КОД ЛИКВИДАЦИИ ОРГАНИЗАЦИИ

Код Наименование
1 Преобразование
2 Слияние
3 Разделение
5 Присоединение
6 Разделение с одновременным присоединением
0 Ликвидация

Приложение N 2
к Порядку заполнения форм реестров,
предусмотренных подпунктами 1, 2, 4 -
6 пункта 1, пунктами 2 и 2.1 статьи 165
Налогового кодекса Российской Федерации,
утвержденному приказом ФНС России
от 26.12.2023 N ЕД-7-15/1003@

НАИМЕНОВАНИЯ И КОДЫ ВИДОВ ТРАНСПОРТНЫХ И ТОВАРОСОПРОВОДИТЕЛЬНЫХ ДОКУМЕНТОВ

Код Наименование транспортного и товаросопроводительного документа
01 Международная товарно-транспортная накладная (CMR)
02 Коносамент
03 Железнодорожная накладная
04 Грузовая авианакладная
05 Книжка международной перевозки
(Книжка МДП)
06 Поручение на отгрузку
07 Морская накладная
08 Заправочная ведомость
09 Поручение на погрузку припасов
10 Генеральная декларация
11 Карго манифест
12 Иной документ

Приложение N 7
к приказу ФНС России
от 26.12.2023 N ЕД-7-15/1003@

ФОРМАТ ПРЕДСТАВЛЕНИЯ РЕЕСТРА, СОДЕРЖАЩЕГО СВЕДЕНИЯ ИЗ ДЕКЛАРАЦИЙ НА ТОВАРЫ (ПОЛНЫХ ДЕКЛАРАЦИЙ НА ТОВАРЫ), КОНТРАКТОВ, ДОГОВОРОВ И ПРЕДУСМОТРЕННОГО ПОДПУНКТОМ 1 ПУНКТА 1, ПУНКТОМ 2 СТАТЬИ 165 НАЛОГОВОГО КОДЕКСА РОССИЙСКОЙ ФЕДЕРАЦИИ, В ЭЛЕКТРОННОЙ ФОРМЕ

I. ОБЩИЕ ПОЛОЖЕНИЯ

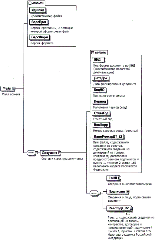
1. Настоящий формат описывает требования к XML-файлам (далее - файл обмена) для передачи реестра, содержащего сведения из деклараций на товары (полных деклараций на товары), контрактов, договоров и предусмотренного подпунктом 1 пункта 1, пунктом 2 статьи 165 Налогового кодекса Российской Федерации, в электронной форме (далее - Реестр).

1.1. Реестр представляется в виде двух обязательных частей:

- сведения, определяющие Реестр. Номер версии настоящего формата 5.04, часть 810.

- сведения из документов, подтверждающих обоснованность применения налоговой ставки 0 процентов по налогу на добавленную стоимость. Номер версии настоящего формата 5.04, часть 810-1.

II. ОПИСАНИЕ ФАЙЛА ОБМЕНА СВЕДЕНИЙ, ОПРЕДЕЛЯЮЩИХ РЕЕСТР

2. Имя файла обмена должно иметь следующий вид:

R_T_A_K_O_GGGGMMDD_N, где:

R_T - префикс, принимающий значение: KO_RRTDNDS;

A_K - идентификатор получателя информации, где: A - идентификатор получателя, которому направляется файл обмена, K - идентификатор конечного получателя, для которого предназначена информация из данного файла обмена. Передача файла от отправителя к конечному получателю (K) может осуществляться в несколько этапов через другие налоговые органы, осуществляющие передачу файла на промежуточных этапах, которые обозначаются идентификатором A. В случае передачи файла от отправителя к конечному получателю при отсутствии налоговых органов, осуществляющих передачу на промежуточных этапах, значения идентификаторов A и K совпадают. Каждый из идентификаторов (A и K) имеет вид для налоговых органов - четырехразрядный код (код налогового органа в соответствии с классификатором "Система обозначения налоговых органов") (далее - СОНО);

O - идентификатор отправителя информации, имеет вид:

для организаций - девятнадцатиразрядный код (идентификационный номер налогоплательщика (далее - ИНН) и код причины постановки на учет (далее - КПП) организации (обособленного подразделения);

для физических лиц - двенадцатиразрядный код (ИНН физического лица, при отсутствии ИНН - последовательность из двенадцати нулей).

GGGG - год формирования передаваемого файла, MM - месяц, DD - день;

N - идентификационный номер файла (длина - от 1 до 36 знаков, идентификационный номер файла должен обеспечивать уникальность файла).

Расширение имени файла - xml. Расширение имени файла может указываться как строчными, так и прописными буквами.

Параметры первой строки файла обмена

Первая строка XML-файла должна иметь следующий вид:

<?xml version ="1.0" encoding ="windows-1251"?>

Имя файла, содержащего XML-схему файла обмена, должно иметь следующий вид:

KO_RRTDNDS_1_810_01_05_04_xx, где xx - номер версии схемы.

Расширение имени файла - xsd.

XML-схема файла обмена приводится отдельным файлом и размещается на официальном сайте Федеральной налоговой службы в информационно-телекоммуникационной сети "Интернет".

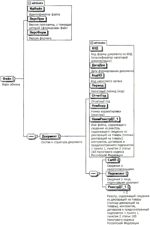
3. Логическая модель файла обмена представлена в виде диаграммы структуры файла обмена на рисунке 1 настоящего формата. Элементами логической модели файла обмена являются элементы и атрибуты XML-файла. Перечень структурных элементов логической модели файла обмена и сведения о них приведены в таблицах 3.1 - 3.10 настоящего формата.

Для каждого структурного элемента логической модели файла обмена приводятся следующие сведения:

наименование элемента. Приводится полное наименование элемента. В строке таблицы могут быть описаны несколько элементов, наименования которых разделены символом "|". Такая форма записи применяется при наличии в файле обмена только одного элемента из описанных в этой строке;

сокращенное наименование (код) элемента. Приводится сокращенное наименование элемента. Синтаксис сокращенного наименования должен удовлетворять спецификации XML;

признак типа элемента. Может принимать следующие значения: "С" - сложный элемент логической модели (содержит вложенные элементы), "П" - простой элемент логической модели, реализованный в виде элемента XML-файла, "А" - простой элемент логической модели, реализованный в виде атрибута элемента XML-файла. Простой элемент логической модели не содержит вложенные элементы;

формат элемента. Формат элемента представляется следующими условными обозначениями: T - символьная строка; N - числовое значение (целое или дробное).

Формат символьной строки указывается в виде T(n-k) или T(=k), где: n - минимальное количество знаков, k - максимальное количество знаков, символ "-" - разделитель, символ "=" означает фиксированное количество знаков в строке. В случае если минимальное количество знаков равно 0, формат имеет вид T(0-k). В случае если максимальное количество знаков не ограничено, формат имеет вид T(n-).

Формат числового значения указывается в виде N(m.k), где: m - максимальное количество знаков в числе, включая знак (для отрицательного числа), целую и дробную часть числа без разделяющей десятичной точки, k - максимальное число знаков дробной части числа. Если число знаков дробной части числа равно 0 (то есть число целое), то формат числового значения имеет вид N(m).

Для простых элементов, являющихся базовыми в XML, например, элемент с типом "date", поле "Формат элемента" не заполняется. Для таких элементов в поле "Дополнительная информация" указывается тип базового элемента;

признак обязательности элемента определяет обязательность наличия элемента (совокупности наименования элемента и его значения) в файле обмена. Признак обязательности элемента может принимать следующие значения: "О" - наличие элемента в файле обмена обязательно; "Н" - наличие элемента в файле обмена необязательно, то есть элемент может отсутствовать. Если элемент принимает ограниченный перечень значений (по классификатору, справочнику, кодовому словарю), то признак обязательности элемента дополняется символом "К". В случае если количество реализаций элемента может быть более одной, то признак обязательности элемента дополняется символом "М".

К вышеперечисленным признакам обязательности элемента может добавляться значение "У" в случае описания в XML-схеме условий, предъявляемых к элементу в файле обмена, описанных в графе "Дополнительная информация";

дополнительная информация содержит, при необходимости, требования к элементу файла обмена, не указанные ранее. Для сложных элементов указывается ссылка на таблицу, в которой описывается состав данного элемента. Для элементов, принимающих ограниченный перечень значений из классификатора (справочника, кодового словаря), указывается соответствующее наименование классификатора (кодового словаря) или приводится перечень возможных значений. Для классификатора (справочника, кодового словаря) может указываться ссылка на его местонахождение. Для элементов, использующих пользовательский тип данных, указывается наименование типового элемента.

Рисунок 1. Диаграмма структуры файла обмена

Таблица 3.1

Файл обмена (Файл)

Наименование элемента Сокращенное наименование (код) элемента Признак типа элемента Формат элемента Признак обязательности элемента Дополнительная информация
Идентификатор файла ИдФайл А T(1-255) ОУ Содержит (повторяет) имя сформированного файла (без расширения)
Версия программы, с помощью которой сформирован файл ВерсПрог А T(1-40) О  
Версия формата ВерсФорм А T(1-5) О Принимает значение: 5.04
Состав и структура документа Документ С   О Состав элемента представлен в таблице 3.2

Таблица 3.2

Состав и структура документа (Документ)

Наименование элемента Сокращенное наименование (код) элемента Признак типа элемента Формат элемента Признак обязательности элемента Дополнительная информация
Код формы документа по КНД (классификатор налоговой документации) КНД А T(=7) ОК Типовой элемент <КНДТип>.
Принимает значение: 1155110
Дата формирования документа ДатаДок А T(=10) О Типовой элемент <ДатаТип>.
Дата в формате ДД.ММ.ГГГГ
Код налогового органа КодНО А T(=4) ОК Типовой элемент <СОНОТип>
Налоговый период (код) Период А T(=2) ОК Принимает значение:
01 - январь |
02 - февраль |
03 - март |
04 - апрель |
05 - май |
06 - июнь |
07 - июль |
08 - август |
09 - сентябрь |
10 - октябрь |
11 - ноябрь |
12 - декабрь |
21 - 1 квартал |
22 - 2 квартал |
23 - 3 квартал |
24 - 4 квартал |
51 - 1 квартал при реорганизации (ликвидации) организации |
54 - 2 квартал при реорганизации (ликвидации) организации |
55 - 3 квартал при реорганизации (ликвидации) организации |
56 - 4 квартал при реорганизации (ликвидации) организации |
71 - за январь при реорганизации (ликвидации) организации |
72 - за февраль при реорганизации (ликвидации) организации |
73 - за март при реорганизации (ликвидации) организации |
74 - за апрель при реорганизации (ликвидации) организации |
75 - за май при реорганизации (ликвидации) организации |
76 - за июнь при реорганизации (ликвидации) организации |
          77 - за июль при реорганизации (ликвидации) организации |
78 - за август при реорганизации
(ликвидации) организации |
79 - за сентябрь при реорганизации (ликвидации) организации |
80 - за октябрь при реорганизации (ликвидации) организации |
81 - за ноябрь при реорганизации (ликвидации) организации |
82 - за декабрь при реорганизации (ликвидации) организации
Отчетный год ОтчетГод А   О Типовой элемент <xs:gYear>.
Год в формате ГГГГ
Номер корректировки (реестра) НомКорр А N(3) О Принимает значение:
0 - первичный документ,
1, 2, 3 и так далее - уточненный документ.
Для уточненного документа значение должно быть на 1 больше ранее принятого налоговым органом документа
Имя файла, содержащего сведения из реестра, содержащего сведения из деклараций на товары (полных деклараций на товары), контрактов, договоров и предусмотренного подпунктом 1 пункта 1, пунктом 2 статьи 165 Налогового кодекса Российской Федерации НаимРеестрДТ_1 А T(1-255) О Содержит (повторяет) имя файла (с расширением) с префиксом KO_RRTDNDS.2
Сведения о налогоплательщике СвНП С   О Состав элемента представлен в таблице 3.3
Сведения о лице, подписавшем документ Подписант С   О Состав элемента представлен в таблице 3.7
Реестр, содержащий сведения из деклараций на товары (полных деклараций на товары), контрактов, договоров и предусмотренный подпунктом 1 пункта 1, пунктом 2 статьи 165 Налогового кодекса Российской Федерации РеестрДТ_1 С   ОМ Состав элемента представлен в таблице 3.9

Таблица 3.3

Сведения о налогоплательщике (СвНП)

Наименование элемента Сокращенное наименование (код) элемента Признак типа элемента Формат элемента Признак обязательности элемента Дополнительная информация
Налогоплательщик - организация | НПЮЛ С   О Состав элемента представлен в таблице 3.4
Налогоплательщик - индивидуальный предприниматель НПФЛ С   О Состав элемента представлен в таблице 3.6

Таблица 3.4

Налогоплательщик - организация (НПЮЛ)

Наименование элемента Сокращенное наименование (код) элемента Признак типа элемента Формат элемента Признак обязательности элемента Дополнительная информация
Наименование организации НаимОрг А T(1-1000) О  
ИНН организации ИННЮЛ А T(=10) О Типовой элемент <ИННЮЛТип>
КПП организации КПП А T(=9) О Типовой элемент <КППТип>
Сведения о реорганизованной (ликвидированной) организации СвРеоргЮЛ С   Н Состав элемента представлен в таблице 3.5

Таблица 3.5

Сведения о реорганизованной (ликвидированной) организации (СвРеоргЮЛ)

Наименование элемента Сокращенное наименование (код) элемента Признак типа элемента Формат элемента Признак обязательности элемента Дополнительная информация
Код формы реорганизации (ликвидации) ФормРеорг А T(=1) ОК Принимает значение:
0 - ликвидация |
1 - преобразование |
2 - слияние |
3 - разделение |
5 - присоединение |
6 - разделение с одновременным присоединением
ИНН реорганизованной организации ИННЮЛ А T(=10) НУ Типовой элемент <ИННЮЛТип>.
Элемент обязателен при <ФормРеорг> = 1 | 2 | 3 | 5 | 6
КПП реорганизованной организации КПП А T(=9) НУ Типовой элемент <КППТип>.
Элемент обязателен при <ФормРеорг> = 1 | 2 | 3 | 5 | 6

Таблица 3.6

Налогоплательщик - индивидуальный предприниматель (НПФЛ)

Наименование элемента Сокращенное наименование (код) элемента Признак типа элемента Формат элемента Признак обязательности элемента Дополнительная информация
ИНН физического лица, зарегистрированного в качестве индивидуального предпринимателя ИННФЛ А T(=12) О Типовой элемент <ИННФЛТип>
Фамилия, имя, отчество (при наличии) индивидуального предпринимателя ФИО С   О Типовой элемент <ФИОТип>.
Состав элемента представлен в таблице 3.10

Таблица 3.7

Сведения о лице, подписавшем документ (Подписант)

Наименование элемента Сокращенное наименование (код) элемента Признак типа элемента Формат элемента Признак обязательности элемента Дополнительная информация
Признак лица, подписавшего документ ПрПодп А T(=1) ОК Принимает значение:
1 - налогоплательщик |
2 - представитель налогоплательщика
Номер контактного телефона Тлф А T(1-20) Н  
Фамилия, имя, отчество (при наличии) ФИО С   О Типовой элемент <ФИОТип>.
Состав элемента представлен в таблице 3.10
Сведения о представителе налогоплательщика СвПред С   НУ Состав элемента представлен в таблице 3.8
Элемент обязателен при <ПрПодп>=2

Таблица 3.8

Сведения о представителе налогоплательщика (СвПред)

Наименование элемента Сокращенное наименование (код) элемента Признак типа элемента Формат элемента Признак обязательности элемента Дополнительная информация
Наименование документа, подтверждающего полномочия представителя налогоплательщика НаимДок А T(1-120) О Для доверенности, совершенной в электронной форме, указывается GUID доверенности
Наименование организации - представителя налогоплательщика НаимОрг А T(1-1000) Н  

Таблица 3.9

Реестр, содержащий сведения из деклараций на товары (полных деклараций на товары), контрактов, договоров и предусмотренный подпунктом 1 пункта 1, пунктом 2 статьи 165 Налогового кодекса Российской Федерации (РеестрДТ_1)

Наименование элемента Сокращенное наименование (код) элемента Признак типа элемента Формат элемента Признак обязательности элемента Дополнительная информация
Код операции КодОпер А T(=7) ОК Принимает значение:
1011410 | 1010456 | 1010457 | 1010458 | 1010459 | 1010460 | 1011410 | 1011412 | 1011422 | 1011424 | 1011425 | 1011426
Итого налоговая база НалБазаИт А N(14) О  

Таблица 3.10

Фамилия, имя, отчество (ФИОТип)

Наименование элемента Сокращенное наименование (код) элемента Признак типа элемента Формат элемента Признак обязательности элемента Дополнительная информация
Фамилия Фамилия А T(1-60) О  
Имя Имя А T(1-60) О  
Отчество Отчество А T(1-60) Н  

III. ОПИСАНИЕ ФАЙЛА ОБМЕНА СВЕДЕНИЙ ИЗ ДОКУМЕНТОВ, ПОДТВЕРЖДАЮЩИХ ОБОСНОВАННОСТЬ ПРИМЕНЕНИЯ НАЛОГОВОЙ СТАВКИ 0 ПРОЦЕНТОВ ПО НАЛОГУ НА ДОБАВЛЕННУЮ СТОИМОСТЬ

4. Имя файла обмена должно иметь следующий вид:

R_T_A_K_O_GGGGMMDD_N, где:

R_T - префикс, принимающий значение: KO_RRTDNDS.2;

A_K - идентификатор получателя информации, где: A - идентификатор получателя, которому направляется файл обмена, K - идентификатор конечного получателя, для которого предназначена информация из данного файла обмена. Передача файла от отправителя к конечному получателю (K) может осуществляться в несколько этапов через другие налоговые органы, осуществляющие передачу файла на промежуточных этапах, которые обозначаются идентификатором A. В случае передачи файла от отправителя к конечному получателю при отсутствии налоговых органов, осуществляющих передачу на промежуточных этапах, значения идентификаторов A и K совпадают. Каждый из идентификаторов (A и K) имеет вид для налоговых органов - четырехразрядный код (код налогового органа в соответствии с классификатором СОНО);

O - идентификатор отправителя информации, имеет вид:

для организаций - девятнадцатиразрядный код ИНН и КПП организации (обособленного подразделения);

для физических лиц - двенадцатиразрядный код ИНН, при отсутствии ИНН - последовательность из двенадцати нулей.

GGGG - год формирования передаваемого файла, MM - месяц, DD - день;

N - идентификационный номер файла (длина - от 1 до 36 знаков, идентификационный номер файла должен обеспечивать уникальность файла).

Расширение имени файла - xml. Расширение имени файла может указываться как строчными, так и прописными буквами.

Параметры первой строки файла обмена

Первая строка XML-файла должна иметь следующий вид:

<?xml version ="1.0" encoding ="windows-1251"?>

Имя файла, содержащего XML-схему файла обмена, должно иметь следующий вид:

KO_RRTDNDS.2_1_810_02_05_04_xx, где xx - номер версии схемы.

Расширение имени файла - xsd.

XML-схема файла обмена приводится отдельным файлом и размещается на официальном сайте Федеральной налоговой службы в информационно-телекоммуникационной сети "Интернет".

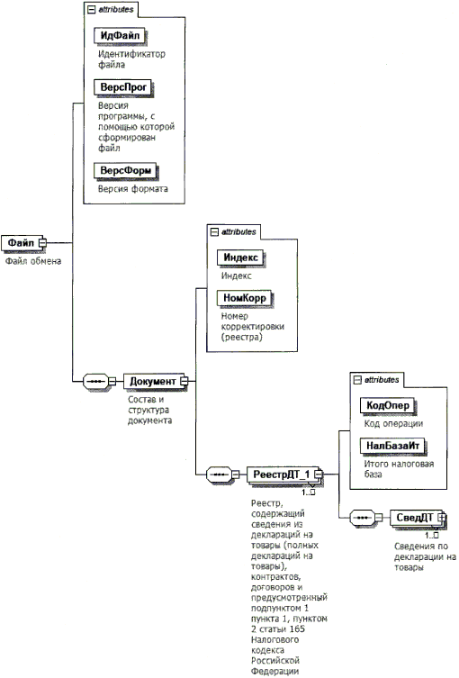
5. Логическая модель файла обмена представлена в виде диаграммы структуры файла обмена на рисунке 2 настоящего формата. Элементами логической модели файла обмена являются элементы и атрибуты XML-файла. Перечень структурных элементов логической модели файла обмена и сведения о них приведены в таблицах 5.1 - 5.5 настоящего формата.

Для каждого структурного элемента логической модели файла обмена приводятся следующие сведения:

наименование элемента. Приводится полное наименование элемента. В строке таблицы могут быть описаны несколько элементов, наименования которых разделены символом "|". Такая форма записи применяется при наличии в файле обмена только одного элемента из описанных в этой строке;

сокращенное наименование (код) элемента. Приводится сокращенное наименование элемента. Синтаксис сокращенного наименования должен удовлетворять спецификации XML;

признак типа элемента. Может принимать следующие значения: "С" - сложный элемент логической модели (содержит вложенные элементы), "П" - простой элемент логической модели, реализованный в виде элемента XML-файла, "А" - простой элемент логической модели, реализованный в виде атрибута элемента XML-файла. Простой элемент логической модели не содержит вложенные элементы;

формат элемента. Формат элемента представляется следующими условными обозначениями: T - символьная строка; N - числовое значение (целое или дробное).

Формат символьной строки указывается в виде T(n-k) или T(=k), где: n - минимальное количество знаков, k - максимальное количество знаков, символ "-" - разделитель, символ "=" означает фиксированное количество знаков в строке. В случае если минимальное количество знаков равно 0, формат имеет вид T(0-k). В случае если максимальное количество знаков не ограничено, формат имеет вид T(n-).

Формат числового значения указывается в виде N(m.k), где: m - максимальное количество знаков в числе, включая знак (для отрицательного числа), целую и дробную часть числа без разделяющей десятичной точки, k - максимальное число знаков дробной части числа. Если число знаков дробной части числа равно 0 (то есть число целое), то формат числового значения имеет вид N(m).

Для простых элементов, являющихся базовыми в XML, например, элемент с типом "date", поле "Формат элемента" не заполняется. Для таких элементов в поле "Дополнительная информация" указывается тип базового элемента;

признак обязательности элемента определяет обязательность наличия элемента (совокупности наименования элемента и его значения) в файле обмена. Признак обязательности элемента может принимать следующие значения: "О" - наличие элемента в файле обмена обязательно; "Н" - наличие элемента в файле обмена необязательно, то есть элемент может отсутствовать. Если элемент принимает ограниченный перечень значений (по классификатору, справочнику, кодовому словарю), то признак обязательности элемента дополняется символом "К". В случае если количество реализаций элемента может быть более одной, то признак обязательности элемента дополняется символом "М".

К вышеперечисленным признакам обязательности элемента может добавляться значение "У" в случае описания в XML-схеме условий, предъявляемых к элементу в файле обмена, описанных в графе "Дополнительная информация";

дополнительная информация содержит, при необходимости, требования к элементу файла обмена, не указанные ранее. Для сложных элементов указывается ссылка на таблицу, в которой описывается состав данного элемента. Для элементов, принимающих ограниченный перечень значений из классификатора (справочника, кодового словаря), указывается соответствующее наименование классификатора (справочника, кодового словаря) или приводится перечень возможных значений. Для классификатора (справочника, кодового словаря) может указываться ссылка на его местонахождение. Для элементов, использующих пользовательский тип данных, указывается наименование типового элемента.

Рисунок 2. Диаграмма структуры файла обмена

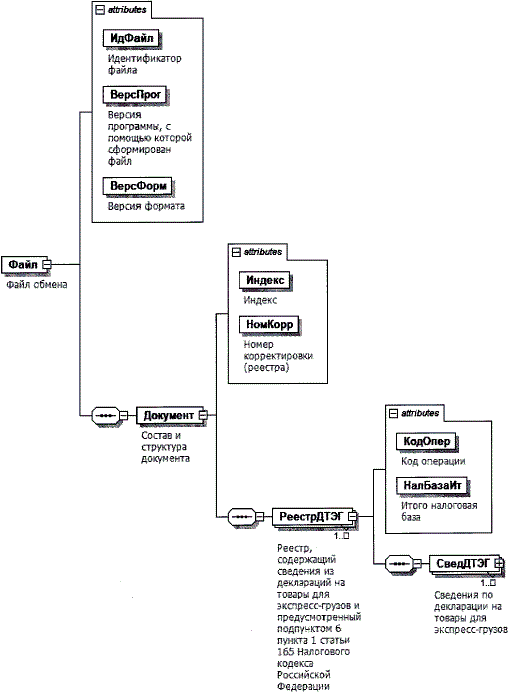
Таблица 5.1

Файл обмена (Файл)

Наименование элемента Сокращенное наименование (код) элемента Признак типа элемента Формат элемента Признак обязательности элемента Дополнительная информация
Идентификатор файла ИдФайл А T(1-255) ОУ Содержит (повторяет) имя сформированного файла (без расширения)
Версия программы, с помощью которой сформирован файл ВерсПрог А T(1-40) О  
Версия формата ВерсФорм А T(1-5) О Принимает значение: 5.04
Состав и структура документа Документ С   О Состав элемента представлен в таблице 5.2

Таблица 5.2

Состав и структура документа (Документ)

Наименование элемента Сокращенное наименование (код) элемента Признак типа элемента Формат элемента Признак обязательности элемента Дополнительная информация
Индекс Индекс А T(=7) ОК Типовой элемент <КНДТип>.
Принимает значение: 0005110
Номер корректировки (реестра) НомКорр А N(3) О Принимает значение:
0 - первичный документ,
1, 2, 3 и так далее - уточненный документ. Для уточненного документа значение должно быть на 1 больше ранее принятого налоговым органом документа.
Элемент повторяет значение элемента <НомКорр> из файла с префиксом KO_RRTDNDS
Реестр, содержащий сведения из деклараций на товары (полных деклараций на товары), контрактов, договоров и предусмотренный подпунктом 1 пункта 1, пунктом 2 статьи 165 Налогового кодекса Российской Федерации РеестрДТ_1 С   ОМ Состав элемента представлен в таблице 5.3

Таблица 5.3

Реестр, содержащий сведения из деклараций на товары (полных деклараций на товары), контрактов, договоров и предусмотренный подпунктом 1 пункта 1, пунктом 2 статьи 165 Налогового кодекса Российской Федерации (РеестрДТ_1)

Наименование элемента Сокращенное наименование (код) элемента Признак типа элемента Формат элемента Признак обязательности элемента Дополнительная информация
Код операции КодОпер А T(=7) ОК Принимает значение:
1010410 | 1010456 | 1010457 | 1010458 | 1010459 | 1010460 | 1011410 | 1011412 | 1011422 | 1011424 | 1011425 | 1011426
Итого налоговая база НалБазаИт А N(14) О  
Сведения по декларации на товары СведДТ С   ОМ Состав элемента представлен в таблице 5.4

Таблица 5.4

Сведения по декларации на товары (СведДТ)

Наименование элемента Сокращенное наименование (код) элемента Признак типа элемента Формат элемента Признак обязательности элемента Дополнительная информация
Номер по порядку НомПор А N(7) О  
Регистрационный номер декларации на товары (полной декларации на товары) РегНомДТ А T(23-29) О  
Налоговая база по соответствующей операции по реализации товаров, по которой обоснованность применения налоговой ставки 0 процентов по налогу на добавленную стоимость документально подтверждена НалБазаОпПдтв А N(16.2) О  
Сведения о контракте/договоре СведКонтрДог С   ОМ Состав элемента представлен в таблице 5.5

Таблица 5.5

Сведения о контракте/договоре (СведКонтрДог)

Наименование элемента Сокращенное наименование (код) элемента Признак типа элемента Формат элемента Признак обязательности элемента Дополнительная информация
Номер контракта/договора НомКонтрДог А T(1-50) О При отсутствии номера в документе элемент принимает значение "б/н"
Д\Дата контракта/договора ДатаКонтрДог А T(=10) О Типовой элемент <ДатаТип>.
Дата в формате ДД.ММ.ГГГГ

Приложение N 8
к приказу ФНС России
от 26.12.2023 N ЕД-7-15/1003@

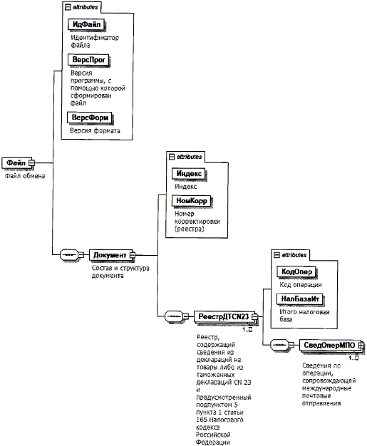
ФОРМАТ ПРЕДСТАВЛЕНИЯ РЕЕСТРА, СОДЕРЖАЩЕГО СВЕДЕНИЯ ИЗ ДЕКЛАРАЦИЙ НА ТОВАРЫ, ТРАНСПОРТНЫХ, ТОВАРОСОПРОВОДИТЕЛЬНЫХ И (ИЛИ) ИНЫХ ДОКУМЕНТОВ, КОНТРАКТОВ, ДОГОВОРОВ И ПРЕДУСМОТРЕННОГО ПОДПУНКТОМ 2 ПУНКТА 1, ПУНКТОМ 2.1 СТАТЬИ 165 НАЛОГОВОГО КОДЕКСА РОССИЙСКОЙ ФЕДЕРАЦИИ, В ЭЛЕКТРОННОЙ ФОРМЕ

I. ОБЩИЕ ПОЛОЖЕНИЯ

1. Настоящий формат описывает требования к XML-файлам (далее - файл обмена) для передачи реестра, содержащего сведения из деклараций на товары, транспортных, товаросопроводительных и (или) иных документов, контрактов, договоров и предусмотренного подпунктом 2 пункта 1, пунктом 2.1 статьи 165 Налогового кодекса Российской Федерации, в электронной форме (далее - Реестр).

1.1. Реестр представляется в виде двух обязательных частей:

- сведения, определяющие Реестр. Номер версии настоящего формата 5.04, часть 817.

- сведения из документов, подтверждающих обоснованность применения налоговой ставки 0 процентов по налогу на добавленную стоимость. Номер версии настоящего формата 5.04, часть 817-1.

II. ОПИСАНИЕ ФАЙЛА ОБМЕНА СВЕДЕНИЙ, ОПРЕДЕЛЯЮЩИХ РЕЕСТР

2. Имя файла обмена должно иметь следующий вид:

R_T_A_K_O_GGGGMMDD_N, где:

R_T - префикс, принимающий значение: KO_RRDPRNDS;

A_K - идентификатор получателя информации, где: A - идентификатор получателя, которому направляется файл обмена, K - идентификатор конечного получателя, для которого предназначена информация из данного файла обмена. Передача файла от отправителя к конечному получателю (K) может осуществляться в несколько этапов через другие налоговые органы, осуществляющие передачу файла на промежуточных этапах, которые обозначаются идентификатором A. В случае передачи файла от отправителя к конечному получателю при отсутствии налоговых органов, осуществляющих передачу на промежуточных этапах, значения идентификаторов A и K совпадают. Каждый из идентификаторов (A и K) имеет вид для налоговых органов - четырехразрядный код (код налогового органа в соответствии с классификатором "Система обозначения налоговых органов") (далее - СОНО);

O - идентификатор отправителя информации, имеет вид:

для организаций - девятнадцатиразрядный код (идентификационный номер налогоплательщика (далее - ИНН) и код причины постановки на учет (далее - КПП) организации (обособленного подразделения);

для физических лиц - двенадцатиразрядный код (ИНН физического лица, при отсутствии ИНН - последовательность из двенадцати нулей).

GGGG - год формирования передаваемого файла, MM - месяц, DD - день;

N - идентификационный номер файла (длина - от 1 до 36 знаков, идентификационный номер файла должен обеспечивать уникальность файла).

Расширение имени файла - xml. Расширение имени файла может указываться как строчными, так и прописными буквами.

Параметры первой строки файла обмена

Первая строка XML-файла должна иметь следующий вид:

<?xml version ="1.0" encoding ="windows-1251"?>

Имя файла, содержащего XML-схему файла обмена, должно иметь следующий вид:

KO_RRDPRNDS_1_817_01_05_04_xx, где xx - номер версии схемы.

Расширение имени файла - xsd.

XML-схема файла обмена приводится отдельным файлом и размещается на официальном сайте Федеральной налоговой службы в информационно-телекоммуникационной сети "Интернет".

3. Логическая модель файла обмена представлена в виде диаграммы структуры файла обмена на рисунке 1 настоящего формата. Элементами логической модели файла обмена являются элементы и атрибуты XML-файла. Перечень структурных элементов логической модели файла обмена и сведения о них приведены в таблицах 3.1 - 3.10 настоящего формата.

Для каждого структурного элемента логической модели файла обмена приводятся следующие сведения:

наименование элемента. Приводится полное наименование элемента. В строке таблицы могут быть описаны несколько элементов, наименования которых разделены символом "|". Такая форма записи применяется при наличии в файле обмена только одного элемента из описанных в этой строке;

сокращенное наименование (код) элемента. Приводится сокращенное наименование элемента. Синтаксис сокращенного наименования должен удовлетворять спецификации XML;

признак типа элемента. Может принимать следующие значения: "С" - сложный элемент логической модели (содержит вложенные элементы), "П" - простой элемент логической модели, реализованный в виде элемента XML-файла, "А" - простой элемент логической модели, реализованный в виде атрибута элемента XML-файла. Простой элемент логической модели не содержит вложенные элементы;

формат элемента. Формат элемента представляется следующими условными обозначениями: T - символьная строка; N - числовое значение (целое или дробное).

Формат символьной строки указывается в виде T(n-k) или T(=k), где: n - минимальное количество знаков, k - максимальное количество знаков, символ "-" - разделитель, символ "=" означает фиксированное количество знаков в строке. В случае если минимальное количество знаков равно 0, формат имеет вид T(0-k). В случае если максимальное количество знаков не ограничено, формат имеет вид T(n-).

Формат числового значения указывается в виде N(m.k), где: m - максимальное количество знаков в числе, включая знак (для отрицательного числа), целую и дробную часть числа без разделяющей десятичной точки, k - максимальное число знаков дробной части числа. Если число знаков дробной части числа равно 0 (то есть число целое), то формат числового значения имеет вид N(m).

Для простых элементов, являющихся базовыми в XML, например, элемент с типом "date", поле "Формат элемента" не заполняется. Для таких элементов в поле "Дополнительная информация" указывается тип базового элемента;

признак обязательности элемента определяет обязательность наличия элемента (совокупности наименования элемента и его значения) в файле обмена. Признак обязательности элемента может принимать следующие значения: "О" - наличие элемента в файле обмена обязательно; "Н" - наличие элемента в файле обмена необязательно, то есть элемент может отсутствовать. Если элемент принимает ограниченный перечень значений (по классификатору, справочнику, кодовому словарю), то признак обязательности элемента дополняется символом "К". В случае если количество реализаций элемента может быть более одной, то признак обязательности элемента дополняется символом "М".

К вышеперечисленным признакам обязательности элемента может добавляться значение "У" в случае описания в XML-схеме условий, предъявляемых к элементу в файле обмена, описанных в графе "Дополнительная информация";

дополнительная информация содержит, при необходимости, требования к элементу файла обмена, не указанные ранее. Для сложных элементов указывается ссылка на таблицу, в которой описывается состав данного элемента. Для элементов, принимающих ограниченный перечень значений из классификатора (справочника, кодового словаря), указывается соответствующее наименование классификатора (справочника, кодового словаря) или приводится перечень возможных значений. Для классификатора (справочника, кодового словаря) может указываться ссылка на его местонахождение. Для элементов, использующих пользовательский тип данных, указывается наименование типового элемента.

Рисунок 1. Диаграмма структуры файла обмена

Таблица 3.1

Файл обмена (Файл)

Наименование элемента Сокращенное наименование (код) элемента Признак типа элемента Формат элемента Признак обязательности элемента Дополнительная информация
Идентификатор файла ИдФайл А T(1-255) ОУ Содержит (повторяет) имя сформированного файла (без расширения)
Версия программы, с помощью которой сформирован файл ВерсПрог А T(1-40) О  
Версия формата ВерсФорм А T(1-5) О Принимает значение: 5.04
Состав и структура документа Документ С   О Состав элемента представлен в таблице 3.2

Таблица 3.2

Состав и структура документа (Документ)

Наименование элемента Сокращенное наименование (код) элемента Признак типа элемента Формат элемента Признак обязательности элемента Дополнительная информация
Код формы документа по КНД (классификатор налоговой документации) КНД А T(=7) ОК Типовой элемент <КНДТип>.
Принимает значение: 1155117
Дата формирования документа ДатаДок А T(=10) О Типовой элемент <ДатаТип>.
Дата в формате ДД.ММ.ГГГГ
Код налогового органа КодНО А T(=4) ОК Типовой элемент <СОНОТип>
Налоговый период (код) Период А T(=2) ОК Принимает значение:
01 - январь |
02 - февраль |
03 - март |
04 - апрель |
05 - май |
06 - июнь |
07 - июль |
08 - август |
09 - сентябрь |
10 - октябрь |
11 - ноябрь |
12 - декабрь |
21 - 1 квартал |
22 - 2 квартал |
23 - 3 квартал |
24 - 4 квартал |
51 - 1 квартал при реорганизации (ликвидации) организации |
54 - 2 квартал при реорганизации (ликвидации) организации |
55 - 3 квартал при реорганизации (ликвидации) организации |
56 - 4 квартал при реорганизации (ликвидации) организации |
71 - за январь при реорганизации (ликвидации) организации |
72 - за февраль при реорганизации (ликвидации) организации |
73 - за март при реорганизации (ликвидации) организации |
74 - за апрель при реорганизации (ликвидации) организации |
74 - за апрель при реорганизации (ликвидации) организации |
75 - за май при реорганизации (ликвидации) организации |
76 - за июнь при реорганизации (ликвидации) организации |
          77 - за июль при реорганизации (ликвидации) организации |
78 - за август при реорганизации (ликвидации) организации |
79 - за сентябрь при реорганизации
(ликвидации) организации |
80 - за октябрь при реорганизации (ликвидации) организации |
81 - за ноябрь при реорганизации (ликвидации) организации |
82 - за декабрь при реорганизации (ликвидации) организации
Отчетный год ОтчетГод А   О Типовой элемент <xs:gYear>.
Год в формате ГГГГ
Номер корректировки (реестра) НомКорр А N(3) О Принимает значение:
0 - первичный документ,
1, 2, 3 и так далее - уточненный документ.
Для уточненного документа значение должно быть на 1 больше ранее принятого налоговым органом документа
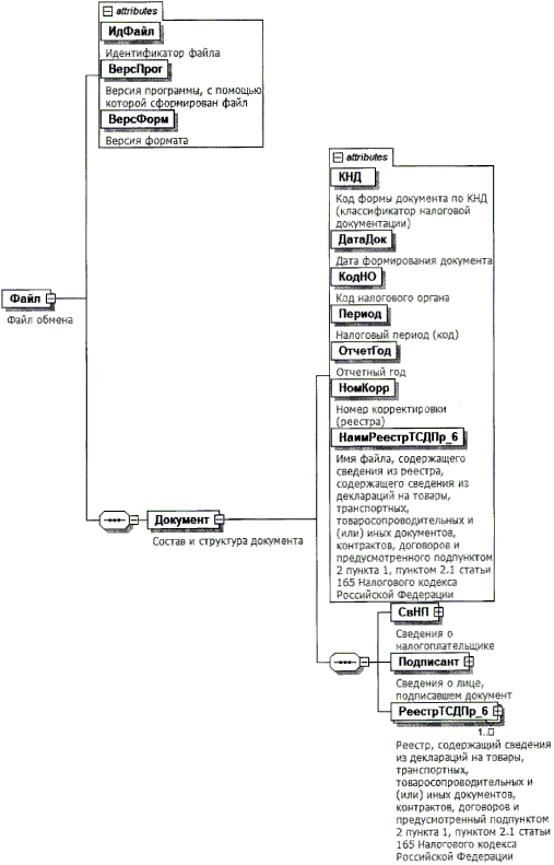
Имя файла, содержащего сведения из реестра, содержащего сведения из деклараций на товары, транспортных, товаросопроводительных и (или) иных документов, контрактов, договоров и предусмотренного подпунктом 2 пункта 1, пунктом 2.1 статьи 165 Налогового кодекса Российской Федерации НаимРеестрТСДПр_6 А T(1-255) О Содержит (повторяет) имя файла (с расширением) с префиксом
KO_RRDPRNDS.2
Сведения о налогоплательщике СвНП С   О Состав элемента представлен в таблице 3.3
Сведения о лице, подписавшем документ Подписант С   О Состав элемента представлен в таблице 3.7
Реестр, содержащий сведения из деклараций на товары, транспортных, товаросопроводительных и (или) иных документов, контрактов, договоров и предусмотренный подпунктом 2 пункта 1, пунктом 2.1 статьи 165 Налогового кодекса Российской Федерации РеестрТСДПр_6 С   ОМ Состав элемента представлен в таблице 3.9

Таблица 3.3

Сведения о налогоплательщике (СвНП)

Наименование элемента Сокращенное наименование (код) элемента Признак типа элемента Формат элемента Признак обязательности элемента Дополнительная информация
Налогоплательщик - организация | НПЮЛ С   О Состав элемента представлен в таблице 3.4
Налогоплательщик - индивидуальный предприниматель НПФЛ С   О Состав элемента представлен в таблице 3.6

Таблица 3.4

Налогоплательщик - организация (НПЮЛ)

Наименование элемента Сокращенное наименование (код) элемента Признак типа элемента Формат элемента Признак обязательности элемента Дополнительная информация
Наименование организации НаимОрг А T(1-1000) О  
ИНН организации ИННЮЛ А T(=10) О Типовой элемент <ИННЮЛТип>
КПП организации КПП А T(=9) О Типовой элемент <КППТип>
Сведения о реорганизованной (ликвидированной) организации СвРеоргЮЛ С   Н Состав элемента представлен в таблице 3.5

Таблица 3.5

Сведения о реорганизованной (ликвидированной) организации (СвРеоргЮЛ)

Наименование элемента Сокращенное наименование (код) элемента Признак типа элемента Формат элемента Признак обязательности элемента Дополнительная информация
Код формы реорганизации (ликвидации) ФормРеорг А T(=1) ОК Принимает значение:
0 - ликвидация |
1 - преобразование |
2 - слияние |
3 - разделение |
5 - присоединение |
6 - разделение с одновременным присоединением
ИНН реорганизованной организации ИННЮЛ А T(=10) НУ Типовой элемент <ИННЮЛТип>.
Элемент обязателен при <ФормРеорг> = 1 | 2 | 3 | 5 | 6
КПП реорганизованной организации КПП А T(=9) НУ Типовой элемент <КППТип>.
Элемент обязателен при <ФормРеорг> = 1 | 2 | 3 | 5 | 6

Таблица 3.6

Налогоплательщик - индивидуальный предприниматель (НПФЛ)

Наименование элемента Сокращенное наименование (код) элемента Признак типа элемента Формат элемента Признак обязательности элемента Дополнительная информация
ИНН физического лица, зарегистрированного в качестве индивидуального предпринимателя ИННФЛ А T(=12) О Типовой элемент <ИННФЛТип>
Фамилия, имя, отчество (при наличии) индивидуального предпринимателя ФИО С   О Типовой элемент <ФИОТип>.
Состав элемента представлен в таблице 3.10

Таблица 3.7

Сведения о лице, подписавшем документ (Подписант)

Наименование элемента Сокращенное наименование (код) элемента Признак типа элемента Формат элемента Признак обязательности элемента Дополнительная информация
Признак лица, подписавшего документ ПрПодп А T(=1) ОК Принимает значение:
1 - налогоплательщик |
2 - представитель налогоплательщика
Номер контактного телефона Тлф А T(1-20) Н  
Фамилия, имя, отчество (при наличии) ФИО С   О Типовой элемент <ФИОТип>.
Состав элемента представлен в таблице 3.10
Сведения о представителе налогоплательщика СвПред С   НУ Состав элемента представлен в таблице 3.8
Элемент обязателен при <ПрПодп>=2

Таблица 3.8

Сведения о представителе налогоплательщика (СвПред)

Наименование элемента Сокращенное наименование (код) элемента Признак типа элемента Формат элемента Признак обязательности элемента Дополнительная информация
Наименование документа, подтверждающего полномочия представителя налогоплательщика НаимДок А T(1-120) О Для доверенности, совершенной в электронной форме, указывается GUID доверенности
Наименование организации - представителя налогоплательщика НаимОрг А T(1-1000) Н  

Таблица 3.9

Реестр, содержащий сведения из деклараций на товары, транспортных, товаросопроводительных и (или) иных документов, контрактов, договоров и предусмотренный подпунктом 2 пункта 1, пунктом 2.1 статьи 165 Налогового кодекса Российской Федерации (РеестрТСДПр_6)

Наименование элемента Сокращенное наименование (код) элемента Признак типа элемента Формат элемента Признак обязательности элемента Дополнительная информация
Код операции КодОпер А T(=7) ОК Принимает значение: 1010442
Итого налоговая база НалБазаИт А N(14) О  

Таблица 3.10

Фамилия, имя, отчество (ФИОТип)

Наименование элемента Сокращенное наименование (код) элемента Признак типа элемента Формат элемента Признак обязательности элемента Дополнительная информация
Фамилия Фамилия А T(1-60) О  
Имя Имя А T(1-60) О  
Отчество Отчество А T(1-60) Н  

III. ОПИСАНИЕ ФАЙЛА ОБМЕНА СВЕДЕНИЙ ИЗ ДОКУМЕНТОВ, ПОДТВЕРЖДАЮЩИХ ОБОСНОВАННОСТЬ ПРИМЕНЕНИЯ НАЛОГОВОЙ СТАВКИ 0 ПРОЦЕНТОВ ПО НАЛОГУ НА ДОБАВЛЕННУЮ СТОИМОСТЬ

4. Имя файла обмена должно иметь следующий вид:

R_T_A_K_O_GGGGMMDD_N, где:

R_T - префикс, принимающий значение: KO_RRDPRNDS.2;

A_K - идентификатор получателя информации, где: A - идентификатор получателя, которому направляется файл обмена, K - идентификатор конечного получателя, для которого предназначена информация из данного файла обмена. Передача файла от отправителя к конечному получателю (K) может осуществляться в несколько этапов через другие налоговые органы, осуществляющие передачу файла на промежуточных этапах, которые обозначаются идентификатором A. В случае передачи файла от отправителя к конечному получателю при отсутствии налоговых органов, осуществляющих передачу на промежуточных этапах, значения идентификаторов A и K совпадают. Каждый из идентификаторов (A и K) имеет вид для налоговых органов - четырехразрядный код (код налогового органа в соответствии с классификатором СОНО);

O - идентификатор отправителя информации, имеет вид:

для организаций - девятнадцатиразрядный код ИНН и КПП организации (обособленного подразделения);

для физических лиц - двенадцатиразрядный код ИНН, при отсутствии ИНН - последовательность из двенадцати нулей.

GGGG - год формирования передаваемого файла, MM - месяц, DD - день;

N - идентификационный номер файла (длина - от 1 до 36 знаков, идентификационный номер файла должен обеспечивать уникальность файла).

Расширение имени файла - xml. Расширение имени файла может указываться как строчными, так и прописными буквами.

Параметры первой строки файла обмена

Первая строка XML-файла должна иметь следующий вид:

<?xml version ="1.0" encoding ="windows-1251"?>

Имя файла, содержащего XML-схему файла обмена, должно иметь следующий вид:

KO_RRDPRNDS.2_1_817_02_05_04_xx, где xx - номер версии схемы.

Расширение имени файла - xsd.

XML-схема файла обмена приводится отдельным файлом и размещается на официальном сайте Федеральной налоговой службы в информационно-телекоммуникационной сети "Интернет".

5. Логическая модель файла обмена представлена в виде диаграммы структуры файла обмена на рисунке 2 настоящего формата. Элементами логической модели файла обмена являются элементы и атрибуты XML-файла. Перечень структурных элементов логической модели файла обмена и сведения о них приведены в таблицах 5.1 - 5.7 настоящего формата.

Для каждого структурного элемента логической модели файла обмена приводятся следующие сведения:

наименование элемента. Приводится полное наименование элемента. В строке таблицы могут быть описаны несколько элементов, наименования которых разделены символом "|". Такая форма записи применяется при наличии в файле обмена только одного элемента из описанных в этой строке;

сокращенное наименование (код) элемента. Приводится сокращенное наименование элемента. Синтаксис сокращенного наименования должен удовлетворять спецификации XML;

признак типа элемента. Может принимать следующие значения: "С" - сложный элемент логической модели (содержит вложенные элементы), "П" - простой элемент логической модели, реализованный в виде элемента XML-файла, "А" - простой элемент логической модели, реализованный в виде атрибута элемента XML-файла. Простой элемент логической модели не содержит вложенные элементы;

формат элемента. Формат элемента представляется следующими условными обозначениями: T - символьная строка; N - числовое значение (целое или дробное).

Формат символьной строки указывается в виде T(n-k) или T(=k), где: n - минимальное количество знаков, k - максимальное количество знаков, символ "-" - разделитель, символ "=" означает фиксированное количество знаков в строке. В случае если минимальное количество знаков равно 0, формат имеет вид T(0-k). В случае если максимальное количество знаков не ограничено, формат имеет вид T(n-).

Формат числового значения указывается в виде N(m.k), где: m - максимальное количество знаков в числе, включая знак (для отрицательного числа), целую и дробную часть числа без разделяющей десятичной точки, k - максимальное число знаков дробной части числа. Если число знаков дробной части числа равно 0 (то есть число целое), то формат числового значения имеет вид N(m).

Для простых элементов, являющихся базовыми в XML, например, элемент с типом "date", поле "Формат элемента" не заполняется. Для таких элементов в поле "Дополнительная информация" указывается тип базового элемента;

признак обязательности элемента определяет обязательность наличия элемента (совокупности наименования элемента и его значения) в файле обмена. Признак обязательности элемента может принимать следующие значения: "О" - наличие элемента в файле обмена обязательно; "Н" - наличие элемента в файле обмена необязательно, то есть элемент может отсутствовать. Если элемент принимает ограниченный перечень значений (по классификатору, справочнику, кодовому словарю), то признак обязательности элемента дополняется символом "К". В случае если количество реализаций элемента может быть более одной, то признак обязательности элемента дополняется символом "М".

К вышеперечисленным признакам обязательности элемента может добавляться значение "У" в случае описания в XML-схеме условий, предъявляемых к элементу в файле обмена, описанных в графе "Дополнительная информация";

дополнительная информация содержит, при необходимости, требования к элементу файла обмена, не указанные ранее. Для сложных элементов указывается ссылка на таблицу, в которой описывается состав данного элемента. Для элементов, принимающих ограниченный перечень значений из классификатора (справочника, кодового словаря), указывается соответствующее наименование классификатора (кодового словаря) или приводится перечень возможных значений. Для классификатора (справочника, кодового словаря) может указываться ссылка на его местонахождение. Для элементов, использующих пользовательский тип данных, указывается наименование типового элемента.

Рисунок 2. Диаграмма структуры файла обмена

Таблица 5.1

Файл обмена (Файл)

Наименование элемента Сокращенное наименование (код) элемента Признак типа элемента Формат элемента Признак обязательности элемента Дополнительная информация
Идентификатор файла ИдФайл А T(1-255) ОУ Содержит (повторяет) имя сформированного файла (без расширения)
Версия программы, с помощью которой сформирован файл ВерсПрог А T(1-40) О  
Версия формата ВерсФорм А T(1-5) О Принимает значение: 5.04
Состав и структура документа Документ С   О Состав элемента представлен в таблице 5.2

Таблица 5.2

Состав и структура документа (Документ)

Наименование элемента Сокращенное наименование (код) элемента Признак типа элемента Формат элемента Признак обязательности элемента Дополнительная информация
Индекс Индекс А T(=7) ОК Типовой элемент <КНДТип>.
Принимает значение: 0005117
Номер корректировки (реестра) НомКорр А N(3) О Принимает значение:
0 - первичный документ,
1, 2, 3 и так далее - уточненный документ. Для уточненного документа значение должно быть на 1 больше ранее принятого налоговым органом документа.
Элемент повторяет значение элемента <НомКорр> из файла с префиксом KO_RRDPRNDS
Реестр, содержащий сведения из деклараций на товары, транспортных, товаросопроводительных и (или) иных документов, контрактов, договоров и предусмотренный подпунктом 2 пункта 1, пунктом 2.1 статьи 165 Налогового кодекса Российской Федерации РеестрТСДПр_6 С   ОМ Состав элемента представлен в таблице 5.3

Таблица 5.3

Реестр, содержащий сведения из деклараций на товары, транспортных, товаросопроводительных и (или) иных документов, контрактов, договоров и предусмотренный подпунктом 2 пункта 1, пунктом 2.1 статьи 165 Налогового кодекса Российской Федерации (РеестрТСДПр_6)

Наименование элемента Сокращенное наименование (код) элемента Признак типа элемента Формат элемента Признак обязательности элемента Дополнительная информация
Код операции КодОпер А T(=7) ОК Принимает значение: 1010442
Итого налоговая база НалБазаИт А N(14) О  
Сведения по операции по реализации припасов СведОперРеал С   ОМ Состав элемента представлен в таблице 5.4

Таблица 5.4

Сведения по операции по реализации припасов (СведОперРеал)

Наименование элемента Сокращенное наименование (код) элемента Признак типа элемента Формат элемента Признак обязательности элемента Дополнительная информация
Номер по порядку НомПор А N(7) О  
Код вида транспорта (море/авиа) КодВидТС А T(=2) ОК Принимает значение:
10 - морской/речной транспорт |
40 - авиатранспорт
Признак таможенного декларирования ПризнДекл А T(=1) ОК Принимает значение:
1 - таможенное декларирование предусмотрено |
2 - вывоз припасов в государство - член Евразийского экономического союза
Регистрационный номер декларации на товары РегНомТД А T(23-29) Н Элемент обязателен при <ПризнДекл>=1
Дата отметки о вывозе припасов ДатаОтмВывоз А T(=10) О Типовой элемент <ДатаТип>.
Дата в формате ДД.ММ.ГГГГ
Налоговая база по соответствующей операции по реализации припасов, по которой обоснованность применения налоговой ставки 0 процентов по налогу на добавленную стоимость документально подтверждена НалБазаОпПдтв А N(16.2) О  
Сведения о транспортном, товаросопроводительном и (или) ином документе, подтверждающем вывоз припасов СвТрДок С   ОМ Состав элемента представлен в таблице 5.5
Сведения о контракте/договоре СведКонтрДог С   ОМ Состав элемента представлен в таблице 5.7

Таблица 5.5

Сведения о транспортном, товаросопроводительном и (или) ином документе, подтверждающем вывоз припасов (СвТрДок)

Наименование элемента Сокращенное наименование (код) элемента Признак типа элемента Формат элемента Признак обязательности элемента Дополнительная информация
Вид транспортного, товаросопроводительного и (или) иного документа ВидТрДок А T(=2) ОК Принимает значение:
02 - коносамент |
04 - авианакладная |
08 - заправочная ведомость |
09 - поручение на погрузку припасов |
12 - иной документ
Номер транспортного, товаросопроводительного и (или) иного документа НомТрДок А T(1-50) О При отсутствии номера в документе элемент принимает значение "б/н"
Дата транспортного, товаросопроводительного и (или) иного документа ДатаТрДок А T(=10) О Типовой элемент <ДатаТип>.
Дата в формате ДД.ММ.ГГГГ
Наименование воздушных судов, морских судов или судов смешанного (река - море) плавания НаимСудна А T(1-150) Н  
Сведения по товару (припасам) СведТовар С   ОМ Состав элемента представлен в таблице 5.6

Таблица 5.6

Сведения по товару (припасам) (СведТовар)

Наименование элемента Сокращенное наименование (код) элемента Признак типа элемента Формат элемента Признак обязательности элемента Дополнительная информация
Код товара по товарной номенклатуре внешнеэкономической деятельности (ТН ВЭД) (по припасам) КодТНВЭД А T(1-14) ОК Принимает значение согласно Разделу V к единой Товарной номенклатуре внешнеэкономической деятельности Евразийского экономического союза и Единого таможенного тарифа Евразийского экономического союза
Количество припасов, в том числе топлива и горюче-смазочных материалов (ГСМ) (в тоннах) КоличГСМ А N(12.3) О  

Таблица 5.7

Сведения о контракте/договоре (СведКонтрДог)

Наименование элемента Сокращенное наименование (код) элемента Признак типа элемента Формат элемента Признак обязательности элемента Дополнительная информация
Номер контракта/договора НомКонтрДог А T(1-50) О При отсутствии номера в документе элемент принимает значение "б/н"
Дата контракта/договора ДатаКонтрДог А T(=10) О Типовой элемент <ДатаТип>.
Дата в формате ДД.ММ.ГГГГ

Приложение N 9
к приказу ФНС России
от 26.12.2023 N ЕД-7-15/1003@

ФОРМАТ ПРЕДСТАВЛЕНИЯ РЕЕСТРА, СОДЕРЖАЩЕГО СВЕДЕНИЯ ИЗ ДЕКЛАРАЦИЙ НА ТОВАРЫ, КОНТРАКТОВ, ДОГОВОРОВ И ПРЕДУСМОТРЕННОГО ПОДПУНКТОМ 4 ПУНКТА 1, ПУНКТОМ 2 СТАТЬИ 165 НАЛОГОВОГО КОДЕКСА РОССИЙСКОЙ ФЕДЕРАЦИИ, В ЭЛЕКТРОННОЙ ФОРМЕ

I. ОБЩИЕ ПОЛОЖЕНИЯ

1. Настоящий формат описывает требования к XML-файлам (далее - файл обмена) для передачи реестра, содержащего сведения из деклараций на товары, контрактов, договоров и предусмотренного подпунктом 4 пункта 1, пунктом 2 статьи 165 Налогового кодекса Российской Федерации, в электронной форме (далее - Реестр).

1(1). Реестр представляется в виде двух обязательных частей:

- сведения, определяющие Реестр. Номер версии настоящего формата 5.01, часть 841.

- сведения из документов, подтверждающих обоснованность применения налоговой ставки 0 процентов по налогу на добавленную стоимость. Номер версии настоящего формата 5.01, часть 841-1.

II. ОПИСАНИЕ ФАЙЛА ОБМЕНА СВЕДЕНИЙ, ОПРЕДЕЛЯЮЩИХ РЕЕСТР

2. Имя файла обмена должно иметь следующий вид:

R_T_A_K_O_GGGGMMDD_N, где:

R_T - префикс, принимающий значение: KO_RRTD165-22;

A_K - идентификатор получателя информации, где: A - идентификатор получателя, которому направляется файл обмена, K - идентификатор конечного получателя, для которого предназначена информация из данного файла обмена. Передача файла от отправителя к конечному получателю (K) может осуществляться в несколько этапов через другие налоговые органы, осуществляющие передачу файла на промежуточных этапах, которые обозначаются идентификатором A. В случае передачи файла от отправителя к конечному получателю при отсутствии налоговых органов, осуществляющих передачу на промежуточных этапах, значения идентификаторов A и K совпадают. Каждый из идентификаторов (A и K) имеет вид для налоговых органов - четырехразрядный код (код налогового органа в соответствии с классификатором "Система обозначения налоговых органов") (далее - СОНО);

O - идентификатор отправителя информации, имеет вид:

для организаций - девятнадцатиразрядный код (идентификационный номер налогоплательщика (далее - ИНН) и код причины постановки на учет (далее - КПП) организации (обособленного подразделения);

для физических лиц - двенадцатиразрядный код (ИНН физического лица, при отсутствии ИНН - последовательность из двенадцати нулей).

GGGG - год формирования передаваемого файла, MM - месяц, DD - день;

N - идентификационный номер файла (длина - от 1 до 36 знаков, идентификационный номер файла должен обеспечивать уникальность файла).

Расширение имени файла - xml. Расширение имени файла может указываться как строчными, так и прописными буквами.

Параметры первой строки файла обмена

Первая строка XML-файла должна иметь следующий вид:

<?xml version ="1.0" encoding ="windows-1251"?>

Имя файла, содержащего XML-схему файла обмена, должно иметь следующий вид:

KO_RRTD165-22_1_841_01_05_01_xx, где xx - номер версии схемы.

Расширение имени файла - xsd.

XML-схема файла обмена приводится отдельным файлом и размещается на официальном сайте Федеральной налоговой службы в информационно-телекоммуникационной сети "Интернет".

3. Логическая модель файла обмена представлена в виде диаграммы структуры файла обмена на рисунке 1 настоящего формата. Элементами логической модели файла обмена являются элементы и атрибуты XML-файла. Перечень структурных элементов логической модели файла обмена и сведения о них приведены в таблицах 3.1 - 3.10 настоящего формата.

Для каждого структурного элемента логической модели файла обмена приводятся следующие сведения:

наименование элемента. Приводится полное наименование элемента. В строке таблицы могут быть описаны несколько элементов, наименования которых разделены символом "|". Такая форма записи применяется при наличии в файле обмена только одного элемента из описанных в этой строке;

сокращенное наименование (код) элемента. Приводится сокращенное наименование элемента. Синтаксис сокращенного наименования должен удовлетворять спецификации XML;

признак типа элемента. Может принимать следующие значения: "С" - сложный элемент логической модели (содержит вложенные элементы), "П" - простой элемент логической модели, реализованный в виде элемента XML-файла, "А" - простой элемент логической модели, реализованный в виде атрибута элемента XML-файла. Простой элемент логической модели не содержит вложенные элементы;

формат элемента. Формат элемента представляется следующими условными обозначениями: T - символьная строка; N - числовое значение (целое или дробное).

Формат символьной строки указывается в виде T(n-k) или T(=k), где: n - минимальное количество знаков, k - максимальное количество знаков, символ "-" - разделитель, символ "=" означает фиксированное количество знаков в строке. В случае если минимальное количество знаков равно 0, формат имеет вид T(0-k). В случае если максимальное количество знаков не ограничено, формат имеет вид T(n-).

Формат числового значения указывается в виде N(m.k), где: m - максимальное количество знаков в числе, включая знак (для отрицательного числа), целую и дробную часть числа без разделяющей десятичной точки, k - максимальное число знаков дробной части числа. Если число знаков дробной части числа равно 0 (то есть число целое), то формат числового значения имеет вид N(m).

Для простых элементов, являющихся базовыми в XML, например, элемент с типом "date", поле "Формат элемента" не заполняется. Для таких элементов в поле "Дополнительная информация" указывается тип базового элемента;

признак обязательности элемента определяет обязательность наличия элемента (совокупности наименования элемента и его значения) в файле обмена. Признак обязательности элемента может принимать следующие значения: "О" - наличие элемента в файле обмена обязательно; "Н" - наличие элемента в файле обмена необязательно, то есть элемент может отсутствовать. Если элемент принимает ограниченный перечень значений (по классификатору, справочнику, кодовому словарю), то признак обязательности элемента дополняется символом "К". В случае если количество реализаций элемента может быть более одной, то признак обязательности элемента дополняется символом "М".

К вышеперечисленным признакам обязательности элемента может добавляться значение "У" в случае описания в XML-схеме условий, предъявляемых к элементу в файле обмена, описанных в графе "Дополнительная информация";

дополнительная информация содержит, при необходимости, требования к элементу файла обмена, не указанные ранее. Для сложных элементов указывается ссылка на таблицу, в которой описывается состав данного элемента. Для элементов, принимающих ограниченный перечень значений из классификатора (справочника, кодового словаря), указывается соответствующее наименование классификатора (справочника, кодового словаря) или приводится перечень возможных значений. Для классификатора (справочника, кодового словаря) может указываться ссылка на его местонахождение. Для элементов, использующих пользовательский тип данных, указывается наименование типового элемента.

Рисунок 1. Диаграмма структуры файла обмена

Таблица 3.1

Файл обмена (Файл)

Наименование элемента Сокращенное наименование (код) элемента Признак типа элемента Формат элемента Признак обязательности элемента Дополнительная информация
Идентификатор файла ИдФайл А T(1-255) ОУ Содержит (повторяет) имя сформированного файла (без расширения)
Версия программы, с помощью которой сформирован файл ВерсПрог А T(1-40) О  
Версия формата ВерсФорм А T(1-5) О Принимает значение: 5.01
Состав и структура документа Документ С   О Состав элемента представлен в таблице 3.2

Таблица 3.2

Состав и структура документа (Документ)

Наименование элемента Сокращенное наименование (код) элемента Признак типа элемента Формат элемента Признак обязательности элемента Дополнительная информация
Код формы документа по КНД (классификатор налоговой документации) КНД А T(=7) ОК Типовой элемент <КНДТип>.
Принимает значение: 1155222
Дата формирования документа ДатаДок А T(=10) О Типовой элемент <ДатаТип>.
Дата в формате ДД.ММ.ГГГГ
Код налогового органа КодНО А T(=4) ОК Типовой элемент <СОНОТип>
Налоговый период (код) Период А T(=2) ОК Принимает значение:
01 - январь |
02 - февраль |
03 - март |
04 - апрель |
05 - май |
06 - июнь |
07 - июль |
08 - август |
09 - сентябрь |
10 - октябрь |
11 - ноябрь |
12 - декабрь |
21 - 1 квартал |
22 - 2 квартал |
23 - 3 квартал |
24 - 4 квартал |
51 - 1 квартал при реорганизации
(ликвидации) организации |
54 - 2 квартал при реорганизации
(ликвидации) организации |
55 - 3 квартал при реорганизации
(ликвидации) организации |
56 - 4 квартал при реорганизации
(ликвидации) организации |
71 - за январь при реорганизации
(ликвидации) организации |
72 - за февраль при реорганизации
(ликвидации) организации |
73 - за март при реорганизации (ликвидации) организации |
          74 - за апрель при реорганизации
(ликвидации) организации |
75 - за май при реорганизации (ликвидации) организации |
76 - за июнь при реорганизации
(ликвидации) организации |
77 - за июль при реорганизации
(ликвидации) организации |
78 - за август при реорганизации
(ликвидации) организации |
79 - за сентябрь при реорганизации
(ликвидации) организации |
80 - за октябрь при реорганизации
(ликвидации) организации |
81 - за ноябрь при реорганизации (ликвидации) организации |
82 - за декабрь при реорганизации (ликвидации) организации
Отчетный год ОтчетГод А   О Типовой элемент <xs:gYear>.
Год в формате ГГГГ
Номер корректировки (реестра) НомКорр А N(3) О Принимает значение:
0 - первичный документ,
1, 2, 3 и так далее - уточненный документ.
Для уточненного документа значение должно быть на 1 больше ранее принятого налоговым органом документа
Имя файла, содержащего сведения из реестра, содержащего сведения из деклараций на товары, контрактов, договоров и предусмотренного подпунктом 4 пункта 1, пунктом 2 статьи 165 Налогового кодекса Российской Федерации НаимРеестрДТ_22 А T(1-255) О Содержит (повторяет) имя файла (с расширением) с префиксом
KO_RRTD165-22.2
Сведения о налогоплательщике СвНП С   О Состав элемента представлен в таблице 3.3
Сведения о лице, подписавшем документ Подписант С   О Состав элемента представлен в таблице 3.7
Реестр, содержащий сведения из деклараций на товары, контрактов, договоров и предусмотренный подпунктом 4 пункта 1, пунктом 2 статьи 165 Налогового кодекса Российской Федерации РеестрДТ_22 С   ОМ Состав элемента представлен в таблице 3.9

Таблица 3.3

Сведения о налогоплательщике (СвНП)

Наименование элемента Сокращенное наименование (код) элемента Признак типа элемента Формат элемента Признак обязательности элемента Дополнительная информация
Налогоплательщик - организация | НПЮЛ С   О Состав элемента представлен в таблице 3.4
Налогоплательщик - индивидуальный предприниматель НПФЛ С О Состав элемента представлен в таблице 3.6

Таблица 3.4

Налогоплательщик - организация (НПЮЛ)

Наименование элемента Сокращенное наименование (код) элемента Признак типа элемента Формат элемента Признак обязательности элемента Дополнительная информация
Наименование организации НаимОрг А T(1-1000) О  
ИНН организации ИННЮЛ А T(=10) О Типовой элемент <ИННЮЛТип>
КПП организации КПП А T(=9) О Типовой элемент <КППТип>
Сведения о реорганизованной (ликвидированной) организации СвРеоргЮЛ С   Н Состав элемента представлен в таблице 3.5

Таблица 3.5

Сведения о реорганизованной (ликвидированной) организации (СвРеоргЮЛ)

Наименование элемента Сокращенное наименование (код) элемента Признак типа элемента Формат элемента Признак обязательности элемента Дополнительная информация
Код формы реорганизации (ликвидации) ФормРеорг А T(=1) ОК Принимает значение:
0 - ликвидация |
1 - преобразование |
2 - слияние |
3 - разделение |
5 - присоединение |
6 - разделение с одновременным присоединением
ИНН реорганизованной организации ИННЮЛ А T(=10) НУ Типовой элемент <ИННЮЛТип>.
Элемент обязателен при
<ФормРеорг> = 1 | 2 | 3 | 5 | 6
КПП реорганизованной организации КПП А T(=9) НУ Типовой элемент <КППТип>.
Элемент обязателен при
<ФормРеорг> = 1 | 2 | 3 | 5 | 6

Таблица 3.6

Налогоплательщик - индивидуальный предприниматель (НПФЛ)

Наименование элемента Сокращенное наименование (код) элемента Признак типа элемента Формат элемента Признак обязательности элемента Дополнительная информация
ИНН физического лица, зарегистрированного в качестве индивидуального предпринимателя ИННФЛ А T(=12) О Типовой элемент <ИННФЛТип>
Фамилия, имя, отчество (при наличии) индивидуального предпринимателя ФИО С   О Типовой элемент <ФИОТип>.
Состав элемента представлен в таблице 3.10

Таблица 3.7

Сведения о лице, подписавшем документ (Подписант)

Наименование элемента Сокращенное наименование (код) элемента Признак типа элемента Формат элемента Признак обязательности элемента Дополнительная информация
Признак лица, подписавшего документ ПрПодп А T(=1) ОК Принимает значение:
1 - налогоплательщик |
2 - представитель налогоплательщика
Номер контактного телефона Тлф А T(1-20) Н  
Фамилия, имя, отчество (при наличии) ФИО С   О Типовой элемент <ФИОТип>.
Состав элемента представлен в таблице 3.10
Сведения о представителе налогоплательщика СвПред С   НУ Состав элемента представлен в таблице 3.8.
Элемент обязателен при <ПрПодп>=2

Таблица 3.8

Сведения о представителе налогоплательщика (СвПред)

Наименование элемента Сокращенное наименование (код) элемента Признак типа элемента Формат элемента Признак обязательности элемента Дополнительная информация
Наименование документа, подтверждающего полномочия представителя налогоплательщика НаимДок А T(1-120) О Для доверенности, совершенной в электронной форме, указывается GUID доверенности
Наименование организации - представителя налогоплательщика НаимОрг А T(1-1000) Н  

Таблица 3.9

Реестр, содержащий сведения из деклараций на товары, контрактов, договоров и предусмотренный подпунктом 4 пункта 1, пунктом 2 статьи 165 Налогового кодекса Российской Федерации (РеестрДТ_22)

Наименование элемента Сокращенное наименование (код) элемента Признак типа элемента Формат элемента Признак обязательности элемента Дополнительная информация
Код операции КодОпер А T(=7) ОК Принимает значение:
1011432 | 1011433 | 1011434 | 1011435 | 1011436 | 1011437 | 1011438 | 1011439 | 1011440 | 1011441 | 1011442 | 1011443
Итого налоговая база НалБазаИт А N(14) О  

Таблица 3.10

Фамилия, имя, отчество (ФИОТип)

Наименование элемента Сокращенное наименование (код) элемента Признак типа элемента Формат элемента Признак обязательности элемента Дополнительная информация
Фамилия Фамилия А T(1-60) О  
Имя Имя А T(1-60) О  
Отчество Отчество А T(1-60) Н  

III. ОПИСАНИЕ ФАЙЛА ОБМЕНА СВЕДЕНИЙ ИЗ ДОКУМЕНТОВ, ПОДТВЕРЖДАЮЩИХ ОБОСНОВАННОСТЬ ПРИМЕНЕНИЯ НАЛОГОВОЙ СТАВКИ 0 ПРОЦЕНТОВ ПО НАЛОГУ НА ДОБАВЛЕННУЮ СТОИМОСТЬ

4. Имя файла обмена должно иметь следующий вид:

R_T_A_K_O_GGGGMMDD_N, где:

R_T - префикс, принимающий значение: KO_RRTD165-22.2;

A_K - идентификатор получателя информации, где: A - идентификатор получателя, которому направляется файл обмена, K - идентификатор конечного получателя, для которого предназначена информация из данного файла обмена. Передача файла от отправителя к конечному получателю (K) может осуществляться в несколько этапов через другие налоговые органы, осуществляющие передачу файла на промежуточных этапах, которые обозначаются идентификатором A. В случае передачи файла от отправителя к конечному получателю при отсутствии налоговых органов, осуществляющих передачу на промежуточных этапах, значения идентификаторов A и K совпадают. Каждый из идентификаторов (A и K) имеет вид для налоговых органов - четырехразрядный код (код налогового органа в соответствии с классификатором СОНО);

O - идентификатор отправителя информации, имеет вид:

для организаций - девятнадцатиразрядный код ИНН и КПП организации (обособленного подразделения);

для физических лиц - двенадцатиразрядный код ИНН, при отсутствии ИНН - последовательность из двенадцати нулей.

GGGG - год формирования передаваемого файла, MM - месяц, DD - день;

N - идентификационный номер файла (длина - от 1 до 36 знаков, идентификационный номер файла должен обеспечивать уникальность файла).

Расширение имени файла - xml. Расширение имени файла может указываться как строчными, так и прописными буквами.

Параметры первой строки файла обмена

Первая строка XML-файла должна иметь следующий вид:

<?xml version ="1.0" encoding ="windows-1251"?>

Имя файла, содержащего XML-схему файла обмена, должно иметь следующий вид:

KO_RRTD165-22.2_1_841_02_05_04_xx, где xx - номер версии схемы.

Расширение имени файла - xsd.

XML-схема файла обмена приводится отдельным файлом и размещается на официальном сайте Федеральной налоговой службы в информационно-телекоммуникационной сети "Интернет".

5. Логическая модель файла обмена представлена в виде диаграммы структуры файла обмена на рисунке 2 настоящего формата. Элементами логической модели файла обмена являются элементы и атрибуты XML-файла. Перечень структурных элементов логической модели файла обмена и сведения о них приведены в таблицах 5.1 - 5.6 настоящего формата.

Для каждого структурного элемента логической модели файла обмена приводятся следующие сведения:

наименование элемента. Приводится полное наименование элемента. В строке таблицы могут быть описаны несколько элементов, наименования которых разделены символом "|". Такая форма записи применяется при наличии в файле обмена только одного элемента из описанных в этой строке;

сокращенное наименование (код) элемента. Приводится сокращенное наименование элемента. Синтаксис сокращенного наименования должен удовлетворять спецификации XML;

признак типа элемента. Может принимать следующие значения: "С" - сложный элемент логической модели (содержит вложенные элементы), "П" - простой элемент логической модели, реализованный в виде элемента XML-файла, "А" - простой элемент логической модели, реализованный в виде атрибута элемента XML-файла. Простой элемент логической модели не содержит вложенные элементы;

формат элемента. Формат элемента представляется следующими условными обозначениями: T - символьная строка; N - числовое значение (целое или дробное).

Формат символьной строки указывается в виде T(n-k) или T(=k), где: n - минимальное количество знаков, k - максимальное количество знаков, символ "-" - разделитель, символ "=" означает фиксированное количество знаков в строке. В случае если минимальное количество знаков равно 0, формат имеет вид T(0-k). В случае если максимальное количество знаков не ограничено, формат имеет вид T(n-).

Формат числового значения указывается в виде N(m.k), где: m - максимальное количество знаков в числе, включая знак (для отрицательного числа), целую и дробную часть числа без разделяющей десятичной точки, k - максимальное число знаков дробной части числа. Если число знаков дробной части числа равно 0 (то есть число целое), то формат числового значения имеет вид N(m).

Для простых элементов, являющихся базовыми в XML, например, элемент с типом "date", поле "Формат элемента" не заполняется. Для таких элементов в поле "Дополнительная информация" указывается тип базового элемента;

признак обязательности элемента определяет обязательность наличия элемента (совокупности наименования элемента и его значения) в файле обмена. Признак обязательности элемента может принимать следующие значения: "О" - наличие элемента в файле обмена обязательно; "Н" - наличие элемента в файле обмена необязательно, то есть элемент может отсутствовать. Если элемент принимает ограниченный перечень значений (по классификатору, справочнику, кодовому словарю), то признак обязательности элемента дополняется символом "К". В случае если количество реализаций элемента может быть более одной, то признак обязательности элемента дополняется символом "М".

К вышеперечисленным признакам обязательности элемента может добавляться значение "У" в случае описания в XML-схеме условий, предъявляемых к элементу в файле обмена, описанных в графе "Дополнительная информация";

дополнительная информация содержит, при необходимости, требования к элементу файла обмена, не указанные ранее. Для сложных элементов указывается ссылка на таблицу, в которой описывается состав данного элемента. Для элементов, принимающих ограниченный перечень значений из классификатора (справочника, кодового словаря), указывается соответствующее наименование классификатора (справочника, кодового словаря) или приводится перечень возможных значений. Для классификатора (справочника, кодового словаря) может указываться ссылка на его местонахождение. Для элементов, использующих пользовательский тип данных, указывается наименование типового элемента.

Рисунок 2. Диаграмма структуры файла обмена

Таблица 5.1

Файл обмена (Файл)

Наименование элемента Сокращенное наименование (код) элемента Признак типа элемента Формат элемента Признак обязательности элемента Дополнительная информация
Идентификатор файла ИдФайл А T(1-255) ОУ Содержит (повторяет) имя сформированного файла (без расширения)
Версия программы, с помощью которой сформирован файл ВерсПрог А T(1-40) О  
Версия формата ВерсФорм А T(1-5) О Принимает значение: 5.01
Состав и структура документа Документ С   О Состав элемента представлен в таблице 5.2

Таблица 5.2

Состав и структура документа (Документ)

Наименование элемента Сокращенное наименование (код) элемента Признак типа элемента Формат элемента Признак обязательности элемента Дополнительная информация
Индекс Индекс А T(=7) ОК Типовой элемент <КНДТип>.
Принимает значение: 0005222
Номер корректировки (реестра) НомКорр А N(3) О Принимает значение:
0 - первичный документ,
1, 2, 3 и так далее - уточненный документ.
Для уточненного документа значение должно быть на 1 больше ранее принятого налоговым органом документа.
Элемент повторяет значение элемента <НомКорр> из файла с префиксом
KO_RRTD165-22
Реестр, содержащий сведения из деклараций на товары, контрактов, договоров и предусмотренный подпунктом 4 пункта 1, пунктом 2 статьи 165 Налогового кодекса Российской Федерации РеестрДТ_22 С   ОМ Состав элемента представлен в таблице 5.3

Таблица 5.3

Реестр, содержащий сведения из деклараций на товары, контрактов, договоров и предусмотренный подпунктом 4 пункта 1, пунктом 2 статьи 165 Налогового кодекса Российской Федерации (РеестрДТ_22)

Наименование элемента Сокращенное наименование (код) элемента Признак типа элемента Формат элемента Признак обязательности элемента Дополнительная информация
Код операции КодОпер А T(=7) ОК Принимает значение:
1011432 | 1011433 | 1011434 | 1011435 | 1011436 | 1011437 | 1011438 | 1011439 | 1011440 | 1011441 | 1011442 | 1011443
Итого налоговая база НалБазаИт А N(14) О  
Сведения по декларации на товары СведДТ С   ОМ Состав элемента представлен в таблице 5.4

Таблица 5.4

Сведения по декларации на товары (СведДТ)

Наименование элемента Сокращенное наименование (код) элемента Признак типа элемента Формат элемента Признак обязательности элемента Дополнительная информация
Номер по порядку НомПор А N(7) О  
Регистрационный номер декларации на товары (при реэкспорте) РегНомДТРЭ А T(23-29) О  
Налоговая база по соответствующей операции по реализации товаров, по которой обоснованность применения налоговой ставки 0 процентов по налогу на добавленную стоимость документально подтверждена НалБазаОпПдтв А N(16.2) О  
Сведения о декларации на товары (при ввозе) СведДТВ С   ОМ Состав элемента представлен в таблице 5.5
Сведения о контракте/договоре СведКонтрДог С   ОМ Состав элемента представлен в таблице 5.6

Таблица 5.5

Сведения о декларации на товары (при ввозе) (СведДТВ)

Наименование элемента Сокращенное наименование (код) элемента Признак типа элемента Формат элемента Признак обязательности элемент Дополнительная информация
Регистрационный номер декларации на товары (при ввозе) РегНомДТВ А T(23-29) О  

Таблица 5.6

Сведения о контракте/договоре (СведКонтрДог)

Наименование элемента Сокращенное наименование (код) элемента Признак типа элемента Формат элемента Признак обязательности элемента Дополнительная информация
Номер контракта/договора НомКонтрДог А T(1-50) О При отсутствии номера в документе элемент принимает значение "б/н"
Дата контракта/договора ДатаКонтрДог А T(=10) О Типовой элемент <ДатаТип>.
Дата в формате ДД.ММ.ГГГГ

Приложение N 10
к приказу ФНС России
от 26.12.2023 N ЕД-7-15/1003@

ФОРМАТ ПРЕДСТАВЛЕНИЯ РЕЕСТРА, СОДЕРЖАЩЕГО СВЕДЕНИЯ ИЗ ДЕКЛАРАЦИЙ НА ТОВАРЫ ЛИБО ИЗ ТАМОЖЕННЫХ ДЕКЛАРАЦИЙ CN 23 И ПРЕДУСМОТРЕННОГО ПОДПУНКТОМ 5 ПУНКТА 1 СТАТЬИ 165 НАЛОГОВОГО КОДЕКСА РОССИЙСКОЙ ФЕДЕРАЦИИ, В ЭЛЕКТРОННОЙ ФОРМЕ

I. ОБЩИЕ ПОЛОЖЕНИЯ

1. Настоящий формат описывает требования к XML-файлам (далее - файлы обмена) для передачи реестра, содержащего сведения из деклараций на товары либо из таможенных деклараций CN 23 и предусмотренного подпунктом 5 пункта 1 статьи 165 Налогового кодекса Российской Федерации, в электронной форме (далее - Реестр).

1.1. Реестр представляется в виде двух обязательных частей:

- сведения, определяющие Реестр. Номер версии настоящего формата 5.04, часть 810-1.

- сведения из документов, подтверждающих обоснованность применения налоговой ставки 0 процентов по налогу на добавленную стоимость. Номер версии настоящего формата 5.03, часть 833-1.

II. ОПИСАНИЕ ФАЙЛА ОБМЕНА СВЕДЕНИЙ, ОПРЕДЕЛЯЮЩИХ РЕЕСТР

2. Имя файла обмена должно иметь следующий вид:

R_T_A_K_O_GGGGMMDD_N, где:

R_T - префикс, принимающий значение: KO_RRTDCN 23

A_K - идентификатор получателя информации, где: A - идентификатор получателя, которому направляется файл обмена, K - идентификатор конечного получателя, для которого предназначена информация из данного файла обмена. Передача файла от отправителя к конечному получателю (K) может осуществляться в несколько этапов через другие налоговые органы, осуществляющие передачу файла на промежуточных этапах, которые обозначаются идентификатором A. В случае передачи файла от отправителя к конечному получателю при отсутствии налоговых органов, осуществляющих передачу на промежуточных этапах, значения идентификаторов A и K совпадают. Каждый из идентификаторов (A и K) имеет вид для налоговых органов - четырехразрядный код налогового органа (код налогового органа в соответствии с классификатором "Система обозначения налоговых органов") (далее - СОНО);

O - идентификатор отправителя информации, имеет вид:

для организаций - девятнадцатиразрядный код (идентификационный номер налогоплательщика (далее - ИНН) и код причины постановки на учет (далее - КПП) организации (обособленного подразделения);

для физических лиц - двенадцатиразрядный код (ИНН физического лица, при отсутствии ИНН - последовательность из двенадцати нулей).

GGGG - год формирования передаваемого файла, MM - месяц, DD - день;

N - идентификационный номер файла. (длина - от 1 до 36 знаков. Идентификационный номер файла должен обеспечивать уникальность файла).

Расширение имени файла - xml. Расширение имени файла может указываться как строчными, так и прописными буквами.

Параметры первой строки файла обмена

Первая строка XML-файла должна иметь следующий вид:

<?xml version ="1.0" encoding ="windows-1251"?>

Имя файла, содержащего XML-схему файла обмена, должно иметь следующий вид:

KO_RRTDCN 23_1_833_01_05_03_xx, где xx - номер версии схемы.

Расширение имени файла - xsd.

XML-схема файла обмена приводится отдельным файлом и размещается на официальном сайте Федеральной налоговой службы в информационно-телекоммуникационной сети "Интернет".

3. Логическая модель файла обмена представлена в виде диаграммы структуры файла обмена на рисунке 1 настоящего формата. Элементами логической модели файла обмена являются элементы и атрибуты XML-файла. Перечень структурных элементов логической модели файла обмена и сведения о них приведены в таблицах 3.1 - 3.10 настоящего формата.

Для каждого структурного элемента логической модели файла обмена приводятся следующие сведения:

наименование элемента. Приводится полное наименование элемента. В строке таблицы могут быть описаны несколько элементов, наименования которых разделены символом "|". Такая форма записи применяется при наличии в файле обмена только одного элемента из описанных в этой строке;

сокращенное наименование (код) элемента. Приводится сокращенное наименование элемента. Синтаксис сокращенного наименования должен удовлетворять спецификации XML;

признак типа элемента. Может принимать следующие значения: "С" - сложный элемент логической модели (содержит вложенные элементы), "П" - простой элемент логической модели, реализованный в виде элемента XML-файла, "А" - простой элемент логической модели, реализованный в виде атрибута элемента XML-файла. Простой элемент логической модели не содержит вложенные элементы;

формат элемента. Формат элемента представляется следующими условными обозначениями: T - символьная строка; N - числовое значение (целое или дробное).

Формат символьной строки указывается в виде T(n-k) или T(=k), где: n - минимальное количество знаков, k - максимальное количество знаков, символ "-" - разделитель, символ "=" означает фиксированное количество знаков в строке. В случае если минимальное количество знаков равно 0, формат имеет вид T(0-k). В случае если максимальное количество знаков не ограничено, формат имеет вид T(n-).

Формат числового значения указывается в виде N(m.k), где: m - максимальное количество знаков в числе, включая знак (для отрицательного числа), целую и дробную часть числа без разделяющей десятичной точки, k - максимальное число знаков дробной части числа. Если число знаков дробной части числа равно 0 (то есть число целое), то формат числового значения имеет вид N(m).

Для простых элементов, являющихся базовыми в XML, например, элемент с типом "date", поле "Формат элемента" не заполняется. Для таких элементов в поле "Дополнительная информация" указывается тип базового элемента;

признак обязательности элемента определяет обязательность наличия элемента (совокупности наименования элемента и его значения) в файле обмена. Признак обязательности элемента может принимать следующие значения: "О" - наличие элемента в файле обмена обязательно; "Н" - наличие элемента в файле обмена необязательно, то есть элемент может отсутствовать. Если элемент принимает ограниченный перечень значений (по классификатору, кодовому словарю), то признак обязательности элемента дополняется символом "К". В случае если количество реализаций элемента может быть более одной, то признак обязательности элемента дополняется символом "М".

К вышеперечисленным признакам обязательности элемента может добавляться значение "У" в случае описания в XML-схеме условий, предъявляемых к элементу в файле обмена, описанных в графе "Дополнительная информация";

дополнительная информация содержит, при необходимости, требования к элементу файла обмена, не указанные ранее. Для сложных элементов указывается ссылка на таблицу, в которой описывается состав данного элемента. Для элементов, принимающих ограниченный перечень значений из классификатора (кодового словаря), указывается соответствующее наименование классификатора (кодового словаря) или приводится перечень возможных значений. Для классификатора (кодового словаря) может указываться ссылка на его местонахождение. Для элементов, использующих пользовательский тип данных, указывается наименование типового элемента.

Рисунок 1. Диаграмма структуры файла обмена

Таблица 3.1

Файл обмена (Файл)

Наименование элемента Сокращенное наименование (код) элемента Признак типа элемента Формат элемента Признак обязательности элемента Дополнительная информация
Идентификатор файла ИдФайл А T(1-255) ОУ Содержит (повторяет) имя сформированного файла (без расширения)
Версия программы, с помощью которой сформирован файл ВерсПрог А T(1-40) О  
Версия формата ВерсФорм А T(1-5) О Принимает значение: 5.03
Состав и структура документа Документ С   О Состав элемента представлен в таблице 3.2

Таблица 3.2

Состав и структура документа (Документ)

Наименование элемента Сокращенное наименование (код) элемента Признак типа элемента Формат элемента Признак обязательности элемента Дополнительная информация
Код формы документа по КНД (классификатор налоговой документации) КНД А T(=7) ОК Типовой элемент <КНДТип>. Принимает значение: 1155126
Дата формирования документа ДатаДок А T(=10) О Типовой элемент <ДатаТип>.
Дата в формате ДД.ММ.ГГГГ
Код налогового органа КодНО А T(=4) ОК Типовой элемент <СОНОТип>
Налоговый период (код) Период А T(=2) ОК Принимает значение:
01 - январь |
02 - февраль |
03 - март |
04 - апрель |
05 - май |
06 - июнь |
07 - июль |
08 - август |
09 - сентябрь |
10 - октябрь |
11 - ноябрь |
12 - декабрь |
21 - 1 квартал |
22 - 2 квартал |
23 - 3 квартал |
24 - 4 квартал |
51 - 1 квартал при реорганизации (ликвидации) организации |
54 - 2 квартал при реорганизации (ликвидации) организации |
55 - 3 квартал при реорганизации (ликвидации) организации |
56 - 4 квартал при реорганизации (ликвидации) организации |
71 - за январь при реорганизации (ликвидации) организации |
72 - за февраль при реорганизации (ликвидации) организации |
73 - за март при реорганизации (ликвидации) организации |
          74 - за апрель при реорганизации (ликвидации) организации |
75 - за май при реорганизации (ликвидации) организации |
76 - за июнь при реорганизации (ликвидации) организации |
77 - за июль при реорганизации (ликвидации) организации |
78 - за август при реорганизации (ликвидации) организации |
79 - за сентябрь при реорганизации (ликвидации) организации |
80 - за октябрь при реорганизации
(ликвидации) организации |
81 - за ноябрь при реорганизации
(ликвидации) организации |
82 - за декабрь при реорганизации (ликвидации) организации
Отчетный год ОтчетГод А   О Типовой элемент <xs:gYear>.
Год в формате ГГГГ
Номер корректировки (реестра) НомКорр А N(3) О Принимает значение:
0 - первичный документ,
1, 2, 3 и так далее - уточненный документ.
Для уточненного документа значение должно быть на 1 больше ранее принятого налоговым органом документа
Имя файла, содержащего сведения из реестра, содержащего сведения из деклараций на товары либо из таможенных деклараций CN 23 и предусмотренного подпунктом 5 пункта 1 статьи 165 Налогового кодекса Российской Федерации НаимРеестрДТСN 23 А T(1-255) О Содержит (повторяет) имя файла (с расширением) с префиксом
KO_RRTDCN 23.2
Сведения о налогоплательщике СвНП С   О Состав элемента представлен в таблице 3.3
Сведения о лице, подписавшем документ Подписант С   О Состав элемента представлен в таблице 3.7
Реестр, содержащий сведения из деклараций на товары либо из таможенных деклараций CN 23 и предусмотренный подпунктом 5 пункта 1 статьи 165 Налогового кодекса Российской Федерации РеестрДТСN 23 С   ОМ Состав элемента представлен в таблице 3.9

Таблица 3.3

Сведения о налогоплательщике (СвНП)

Наименование элемента Сокращенное наименование (код) элемента Признак типа элемента Формат элемента Признак обязательности элемента Дополнительная информация
Налогоплательщик - организация | НПЮЛ С   О Состав элемента представлен в таблице 3.4
Налогоплательщик - индивидуальный предприниматель НПФЛ С О Состав элемента представлен в таблице 3.6

Таблица 3.4

Налогоплательщик - организация (НПЮЛ)

Наименование элемента Сокращенное наименование (код) элемента Признак типа элемента Формат элемента Признак обязательности элемента Дополнительная информация
Наименование организации НаимОрг А T(1-1000) О  
ИНН организации ИННЮЛ А T(=10) О Типовой элемент <ИННЮЛТип>
КПП организации КПП А T(=9) О Типовой элемент <КППТип>
Сведения о реорганизованной (ликвидированной) организации СвРеоргЮЛ С   Н Состав элемента представлен в таблице 3.5

Таблица 3.5

Сведения о реорганизованной (ликвидированной) организации (СвРеоргЮЛ)

Наименование элемента Сокращенное наименование (код) элемента Признак типа элемента Формат элемента Признак обязательности элемента Дополнительная информация
Код формы реорганизации (ликвидации) ФормРеорг А T(=1) ОК Принимает значение:
0 - ликвидация |
1 - преобразование |
2 - слияние |
3 - разделение |
5 - присоединение |
6 - разделение с одновременным присоединением
ИНН реорганизованной организации ИННЮЛ А T(=10) НУ Типовой элемент <ИННЮЛТип>.
Элемент обязателен при
<ФормРеорг> = 1 | 2 | 3 | 5 | 6
КПП реорганизованной организации КПП А T(=9) НУ Типовой элемент <КППТип>.
Элемент обязателен при
<ФормРеорг> = 1 | 2 | 3 | 5 | 6

Таблица 3.6

Налогоплательщик - индивидуальный предприниматель (НПФЛ)

Наименование элемента Сокращенное наименование (код) элемента Признак типа элемента Формат элемента Признак обязательности элемента Дополнительная информация
ИНН физического лица, зарегистрированного в качестве индивидуального предпринимателя ИННФЛ А T(=12) О Типовой элемент <ИННФЛТип>
Фамилия, имя, отчество (при наличии) индивидуального предпринимателя ФИО С   О Типовой элемент <ФИОТип>.
Состав элемента представлен в таблице 3.10

Таблица 3.7

Сведения о лице, подписавшем документ (Подписант)

Наименование элемента Сокращенное наименование (код) элемента Признак типа элемента Формат элемента Признак обязательности элемента Дополнительная информация
Признак лица, подписавшего документ ПрПодп А T(=1) ОК Принимает значение:
1 - налогоплательщик |
2 - представитель налогоплательщика
Номер контактного телефона Тлф А T(1-20) Н  
Фамилия, имя, отчество (при наличии) ФИО С   О Типовой элемент <ФИОТип>.
Состав элемента представлен в таблице 3.10
Сведения о представителе налогоплательщика СвПред С   НУ Состав элемента представлен в таблице 3.8
Элемент обязателен при <ПрПодп>=2

Таблица 3.8

Сведения о представителе налогоплательщика (СвПред)

Наименование элемента Сокращенное наименование (код) элемента Признак типа элемента Формат элемента Признак обязательности элемента Дополнительная информация
Наименование документа, подтверждающего полномочия представителя налогоплательщика НаимДок А T(1-120) О Для доверенности, совершенной в электронной форме, указывается GUID доверенности
Наименование организации - представителя налогоплательщика НаимОрг А T(1-1000) Н  

Таблица 3.9

Реестр, содержащий сведения из деклараций на товары либо из таможенных деклараций CN 23 и предусмотренный подпунктом 5 пункта 1 статьи 165 Налогового кодекса Российской Федерации (РеестрДТСN 23)

Наименование элемента Сокращенное наименование (код) элемента Признак типа элемента Формат элемента Признак обязательности элемента Дополнительная информация
Код операции КодОпер А T(=7) ОК Принимает значение:
1010410 | 1010456 | 1010457 | 1010458 | 1010459 | 1010460 | 1011410 | 1011412 | 1011422 | 1011424 | 1011425 | 1011426
Итого налоговая база НалБазаИт А N(14) О  

Таблица 3.10

Фамилия, имя, отчество (ФИОТип)

Наименование элемента Сокращенное наименование (код) элемента Признак типа элемента Формат элемента Признак обязательности элемента Дополнительная информация
Фамилия Фамилия А T(1-60) О  
Имя Имя А T(1-60) О  
Отчество Отчество А T(1-60) Н  

III. ОПИСАНИЕ ФАЙЛА ОБМЕНА СВЕДЕНИЙ ИЗ ДОКУМЕНТОВ, ПОДТВЕРЖДАЮЩИХ ОБОСНОВАННОСТЬ ПРИМЕНЕНИЯ НАЛОГОВОЙ СТАВКИ НОЛЬ ПРОЦЕНТОВ ПО НАЛОГУ НА ДОБАВЛЕННУЮ СТОИМОСТЬ

4. Имя файла обмена должно иметь следующий вид:

R_T_A_K_O_GGGGMMDD_N, где:

R_T - префикс, принимающий значение: KO_RRTDCN 23.2;

A_K - идентификатор получателя информации, где: A - идентификатор получателя, которому направляется файл обмена, K - идентификатор конечного получателя, для которого предназначена информация из данного файла обмена. Передача файла от отправителя к конечному получателю (K) может осуществляться в несколько этапов через другие налоговые органы, осуществляющие передачу файла на промежуточных этапах, которые обозначаются идентификатором A. В случае передачи файла от отправителя к конечному получателю при отсутствии налоговых органов, осуществляющих передачу на промежуточных этапах, значения идентификаторов A и K совпадают. Каждый из идентификаторов (A и K) имеет вид для налоговых органов - четырехразрядный код налогового органа (код налогового органа в соответствии с классификатором СОНО);

O - идентификатор отправителя информации, имеет вид:

для организаций - девятнадцатиразрядный код (идентификационный номер налогоплательщика (далее - ИНН) и код причины постановки на учет (далее - КПП) организации (обособленного подразделения);

для физических лиц - двенадцатиразрядный код (ИНН физического лица, при наличии, при отсутствии ИНН - последовательность из двенадцати нулей).

GGGG - год формирования передаваемого файла, MM - месяц, DD - день;

N - идентификационный номер файла. (длина - от 1 до 36 знаков. Идентификационный номер файла должен обеспечивать уникальность файла).

Расширение имени файла - xml. Расширение имени файла может указываться как строчными, так и прописными буквами.

Параметры первой строки файла обмена

Первая строка XML-файла должна иметь следующий вид:

<?xml version ="1.0" encoding ="windows-1251"?>

Имя файла, содержащего XML-схему файла обмена, должно иметь следующий вид:

KO_RRTDCN 23.2_1_833_02_05_03_xx, где xx - номер версии схемы.

Расширение имени файла - xsd.

XML-схема файла обмена приводится отдельным файлом и размещается на официальном сайте Федеральной налоговой службы в информационно-телекоммуникационной сети "Интернет".

5. Логическая модель файла обмена представлена в виде диаграммы структуры файла обмена на рисунке 2 настоящего формата. Элементами логической модели файла обмена являются элементы и атрибуты XML-файла. Перечень структурных элементов логической модели файла обмена и сведения о них приведены в таблицах 5.1 - 5.8 настоящего формата.

Для каждого структурного элемента логической модели файла обмена приводятся следующие сведения:

наименование элемента. Приводится полное наименование элемента. В строке таблицы могут быть описаны несколько элементов, наименования которых разделены символом "|". Такая форма записи применяется при наличии в файле обмена только одного элемента из описанных в этой строке;

сокращенное наименование (код) элемента. Приводится сокращенное наименование элемента. Синтаксис сокращенного наименования должен удовлетворять спецификации XML;

признак типа элемента. Может принимать следующие значения: "С" - сложный элемент логической модели (содержит вложенные элементы), "П" - простой элемент логической модели, реализованный в виде элемента XML-файла, "А" - простой элемент логической модели, реализованный в виде атрибута элемента XML-файла. Простой элемент логической модели не содержит вложенные элементы;

формат элемента. Формат элемента представляется следующими условными обозначениями: T - символьная строка; N - числовое значение (целое или дробное).

Формат символьной строки указывается в виде T(n-k) или T(=k), где: n - минимальное количество знаков, k - максимальное количество знаков, символ "-" - разделитель, символ "=" означает фиксированное количество знаков в строке. В случае если минимальное количество знаков равно 0, формат имеет вид T(0-k). В случае если максимальное количество знаков не ограничено, формат имеет вид T(n-).

Формат числового значения указывается в виде N(m.k), где: m - максимальное количество знаков в числе, включая знак (для отрицательного числа), целую и дробную часть числа без разделяющей десятичной точки, k - максимальное число знаков дробной части числа. Если число знаков дробной части числа равно 0 (то есть число целое), то формат числового значения имеет вид N(m).

Для простых элементов, являющихся базовыми в XML, например, элемент с типом "date", поле "Формат элемента" не заполняется. Для таких элементов в поле "Дополнительная информация" указывается тип базового элемента;

признак обязательности элемента определяет обязательность наличия элемента (совокупности наименования элемента и его значения) в файле обмена. Признак обязательности элемента может принимать следующие значения: "О" - наличие элемента в файле обмена обязательно; "Н" - наличие элемента в файле обмена необязательно, то есть элемент может отсутствовать. Если элемент принимает ограниченный перечень значений (по классификатору, кодовому словарю), то признак обязательности элемента дополняется символом "К". В случае если количество реализаций элемента может быть более одной, то признак обязательности элемента дополняется символом "М".

К вышеперечисленным признакам обязательности элемента может добавляться значение "У" в случае описания в XML-схеме условий, предъявляемых к элементу в файле обмена, описанных в графе "Дополнительная информация";

дополнительная информация содержит, при необходимости, требования к элементу файла обмена, не указанные ранее. Для сложных элементов указывается ссылка на таблицу, в которой описывается состав данного элемента. Для элементов, принимающих ограниченный перечень значений из классификатора (кодового словаря), указывается соответствующее наименование классификатора (кодового словаря) или приводится перечень возможных значений. Для классификатора (кодового словаря) может указываться ссылка на его местонахождение. Для элементов, использующих пользовательский тип данных, указывается наименование типового элемента.

Рисунок 2. Диаграмма структуры файла обмена

Таблица 5.1

Файл обмена (Файл)

Наименование элемента Сокращенное наименование (код) элемента Признак типа элемента Формат элемента Признак обязательности элемента Дополнительная информация
Идентификатор файла ИдФайл А T(1-255) ОУ Содержит (повторяет) имя сформированного файла (без расширения)
Версия программы, с помощью которой сформирован файл ВерсПрог А T(1-40) О  
Версия формата ВерсФорм А T(1-5) О Принимает значение: 5.03
Состав и структура документа Документ С   О Состав элемента представлен в таблице 5.2

Таблица 5.2

Состав и структура документа (Документ)

Наименование элемента Сокращенное наименование (код) элемента Признак типа элемента Формат элемента Признак обязательности элемента Дополнительная информация
Индекс Индекс А T(=7) ОК Типовой элемент <КНДТип>.
Принимает значение: 0005126
Номер корректировки (реестра) НомКорр А N(3) О Принимает значение:
0 - первичный документ,
1, 2, 3 и так далее - уточненный документ.
Для уточненного документа значение должно быть на 1 больше ранее принятого налоговым органом документа. Элемент повторяет значение элемента <НомКорр> из файла с префиксом KO_RRTDCN 23
Реестр, содержащий сведения из деклараций на товары либо из таможенных деклараций CN 23 и предусмотренный подпунктом 5 пункта 1 статьи 165 Налогового кодекса Российской Федерации РеестрДТСN 23 С   ОМ Состав элемента представлен в таблице 5.3

Таблица 5.3

Реестр, содержащий сведения из деклараций на товары либо из таможенных деклараций CN 23 и предусмотренный подпунктом 5 пункта 1 статьи 165 Налогового кодекса Российской Федерации (РеестрДТСN 23)

Наименование элемента Сокращенное наименование (код) элемента Признак типа элемента Формат элемента Признак обязательности элемента Дополнительная информация
Код операции КодОпер А T(=7) ОК Принимает значение:
1010410 | 1010456 | 1010457 | 1010458 | 1010459 | 1010460 | 1011410 | 1011412 | 1011422 | 1011424 | 1011425 | 1011426
Итого налоговая база НалБазаИт А N(14) О  
Сведения по операции, сопровождающей международные почтовые отправления СведОперМПО С   ОМ Состав элемента представлен в таблице 5.4

Таблица 5.4

Сведения по операции, сопровождающей международные почтовые отправления (СведОперМПО)

Наименование элемента Сокращенное наименование (код) элемента Признак типа элемента Формат элемента Признак обязательности элемента Дополнительная информация
Номер по порядку НомПор А N(7) О  
Код вида документа КодВидДок А T(=1) ОК Принимает значение:
1 - регистрационный номер декларации на товары |
2 - номер отправления из таможенной декларации CN 23
Регистрационный номер декларации на товары РегНомТД А T(23-29) О  
Номер отправления из таможенной декларации CN 23 ИдНомСN 23 А T(=13) НУ Типовой буквенно-цифровой элемент (штрих код).
Элемент обязателен при <КодВидДок>=2
Налоговая база по соответствующей операции по реализации услуг, обоснованность применения налоговой ставки 0 процентов по налогу на добавленную стоимость документально подтверждена НалБазаОпПдтв А N(16.2) О  
Примечание Прим А T(1-1000) Н  
Сведения об отправителе международного почтового отправления СвОтпрМПО С   О Состав элемента представлен в таблице 5.5

Таблица 5.5

Сведения об отправителе международного почтового отправления (СвОтпрМПО)

Наименование элемента Сокращенное наименование (код) элемента Признак типа элемента Формат элемента Признак обязательности элемента Дополнительная информация
Сведения об организации | СведОрг С   О Состав элемента представлен в таблице 5.6
Сведения о физическом лице СведФЛ С О Состав элемента представлен в таблице 5.7

Таблица 5.6

Сведения об организации (СведОрг)

Наименование элемента Сокращенное наименование (код) элемента Признак типа элемента Формат элемента Признак обязательности элемента Дополнительная информация
Наименование организации НаимОрг А T(1-1000) О  
ИНН организации ИННЮЛ А T(=10) Н Типовой элемент <ИННЮЛТип>

Таблица 5.7

Сведения о физическом лице (СведФЛ)

Наименование элемента Сокращенное наименование (код) элемента Признак типа элемента Формат элемента Признак обязательности элемента Дополнительная информация
ИНН физического лица ИННФЛ А T(=12) Н Типовой элемент <ИННФЛТип>
Фамилия, имя, отчество (при наличии) ФИО С   О Типовой элемент <ФИОТип>.
Состав элемента представлен в таблице 5.8

Таблица 5.8

Фамилия, имя, отчество (ФИОТип)

Наименование элемента Сокращенное наименование (код) элемента Признак типа элемента Формат элемента Признак обязательности элемента Дополнительная информация
Фамилия Фамилия А T(1-60) О  
Имя Имя А T(1-60) О  
Отчество Отчество А T(1-60) Н  

Приложение N 11
к приказу ФНС России
от 26.12.2023 N ЕД-7-15/1003@

ФОРМАТ ПРЕДСТАВЛЕНИЯ РЕЕСТРА, СОДЕРЖАЩЕГО СВЕДЕНИЯ ИЗ ДЕКЛАРАЦИЙ НА ТОВАРЫ ДЛЯ ЭКСПРЕСС-ГРУЗОВ И ПРЕДУСМОТРЕННОГО ПОДПУНКТОМ 6 ПУНКТА 1 СТАТЬИ 165 НАЛОГОВОГО КОДЕКСА РОССИЙСКОЙ ФЕДЕРАЦИИ, В ЭЛЕКТРОННОЙ ФОРМЕ

I. ОБЩИЕ ПОЛОЖЕНИЯ

1. Настоящий формат описывает требования к XML-файлам (далее - файлы обмена) для передачи реестра, содержащего сведения из деклараций на товары для экспресс-грузов и предусмотренного подпунктом 6 пункта 1 статьи 165 Налогового кодекса Российской Федерации, в электронной форме (далее - Реестр).

1.1. Реестр представляется в виде двух обязательных частей:

- сведения, определяющие Реестр. Номер версии формата 5.03, часть 835;

- сведения из документов, подтверждающих обоснованность применения налоговой ставки ноль процентов по налогу на добавленную стоимость. Номер версии формата 5.03, часть 835-1.

II. ОПИСАНИЕ ФАЙЛА ОБМЕНА СВЕДЕНИЙ, ОПРЕДЕЛЯЮЩИХ РЕЕСТР

2. Имя файла обмена должно иметь следующий вид:

R_T_A_K_O_GGGGMMDD_N, где:

R_T - префикс, принимающий значение: KO_RRDTEG

A_K - идентификатор получателя информации, где: A - идентификатор получателя, которому направляется файл обмена, K - идентификатор конечного получателя, для которого предназначена информация из данного файла обмена. Передача файла от отправителя к конечному получателю (K) может осуществляться в несколько этапов через другие налоговые органы, осуществляющие передачу файла на промежуточных этапах, которые обозначаются идентификатором A. В случае передачи файла от отправителя к конечному получателю при отсутствии налоговых органов, осуществляющих передачу на промежуточных этапах, значения идентификаторов A и K совпадают. Каждый из идентификаторов (A и K) имеет вид для налоговых органов - четырехразрядный код налогового органа (код налогового органа в соответствии с классификатором "Система обозначения налоговых органов") (далее - СОНО);

O - идентификатор отправителя информации, имеет вид:

для организаций - девятнадцатиразрядный код (идентификационный номер налогоплательщика (далее - ИНН) и код причины постановки на учет (далее - КПП) организации (обособленного подразделения);

для физических лиц - двенадцатиразрядный код (ИНН физического лица, при отсутствии ИНН - последовательность из двенадцати нулей).

GGGG - год формирования передаваемого файла, MM - месяц, DD - день;

N - идентификационный номер файла (длина - от 1 до 36 знаков. Идентификационный номер файла должен обеспечивать уникальность файла).

Расширение имени файла - xml. Расширение имени файла может указываться как строчными, так и прописными буквами.

Параметры первой строки файла обмена

Первая строка XML-файла должна иметь следующий вид:

<?xml version ="1.0" encoding ="windows-1251"?>

Имя файла, содержащего XML-схему файла обмена, должно иметь следующий вид:

KO_RRDTEG_1_835_01_05_03_xx, где xx - номер версии схемы.

Расширение имени файла - xsd.

XML-схема файла обмена приводится отдельным файлом и размещается на официальном сайте Федеральной налоговой службы в информационно-телекоммуникационной сети "Интернет".

3. Логическая модель файла обмена представлена в виде диаграммы структуры файла обмена на рисунке 1 настоящего формата. Элементами логической модели файла обмена являются элементы и атрибуты XML-файла. Перечень структурных элементов логической модели файла обмена и сведения о них приведены в таблицах 3.1 - 3.10 настоящего формата.

Для каждого структурного элемента логической модели файла обмена приводятся следующие сведения:

наименование элемента. Приводится полное наименование элемента. В строке таблицы могут быть описаны несколько элементов, наименования которых разделены символом "|". Такая форма записи применяется при наличии в файле обмена только одного элемента из описанных в этой строке;

сокращенное наименование (код) элемента. Приводится сокращенное наименование элемента. Синтаксис сокращенного наименования должен удовлетворять спецификации XML;

признак типа элемента. Может принимать следующие значения: "С" - сложный элемент логической модели (содержит вложенные элементы), "П" - простой элемент логической модели, реализованный в виде элемента XML-файла, "А" - простой элемент логической модели, реализованный в виде атрибута элемента XML-файла. Простой элемент логической модели не содержит вложенные элементы;

формат элемента. Формат элемента представляется следующими условными обозначениями: T - символьная строка; N - числовое значение (целое или дробное).

Формат символьной строки указывается в виде T(n-k) или T(=k), где: n - минимальное количество знаков, k - максимальное количество знаков, символ "-" - разделитель, символ "=" означает фиксированное количество знаков в строке. В случае если минимальное количество знаков равно 0, формат имеет вид T(0-k). В случае если максимальное количество знаков не ограничено, формат имеет вид T(n-).

Формат числового значения указывается в виде N(m.k), где: m - максимальное количество знаков в числе, включая знак (для отрицательного числа), целую и дробную часть числа без разделяющей десятичной точки, k - максимальное число знаков дробной части числа. Если число знаков дробной части числа равно 0 (то есть число целое), то формат числового значения имеет вид N(m).

Для простых элементов, являющихся базовыми в XML, например, элемент с типом "date", поле "Формат элемента" не заполняется. Для таких элементов в поле "Дополнительная информация" указывается тип базового элемента;

признак обязательности элемента определяет обязательность наличия элемента (совокупности наименования элемента и его значения) в файле обмена. Признак обязательности элемента может принимать следующие значения: "О" - наличие элемента в файле обмена обязательно; "Н" - наличие элемента в файле обмена необязательно, то есть элемент может отсутствовать. Если элемент принимает ограниченный перечень значений (по классификатору, кодовому словарю), то признак обязательности элемента дополняется символом "К". В случае если количество реализаций элемента может быть более одной, то признак обязательности элемента дополняется символом "М".

К вышеперечисленным признакам обязательности элемента может добавляться значение "У" в случае описания в XML-схеме условий, предъявляемых к элементу в файле обмена, описанных в графе "Дополнительная информация";

дополнительная информация содержит, при необходимости, требования к элементу файла обмена, не указанные ранее. Для сложных элементов указывается ссылка на таблицу, в которой описывается состав данного элемента. Для элементов, принимающих ограниченный перечень значений из классификатора (кодового словаря), указывается соответствующее наименование классификатора (кодового словаря) или приводится перечень возможных значений. Для классификатора (кодового словаря) может указываться ссылка на его местонахождение. Для элементов, использующих пользовательский тип данных, указывается наименование типового элемента.

Рисунок 1. Диаграмма структуры файла обмена

Таблица 3.1

Файл обмена (Файл)

Наименование элемента Сокращенное наименование (код) элемента Признак типа элемента Формат элемента Признак обязательности элемента Дополнительная информация
Идентификатор файла ИдФайл А T(1-255) ОУ Содержит (повторяет) имя сформированного файла (без расширения)
Версия программы, с помощью которой сформирован файл ВерсПрог А T(1-40) О  
Версия формата ВерсФорм А T(1-5) О Принимает значение: 5.03
Состав и структура документа Документ С   О Состав элемента представлен в таблице 3.2

Таблица 3.2

Состав и структура документа (Документ)

Наименование элемента Сокращенное наименование (код) элемента Признак типа элемента Формат элемента Признак обязательности элемента Дополнительная информация
Код формы документа по КНД (классификатор налоговой документации) КНД А T(=7) ОК Типовой элемент <КНДТип>. Принимает значение: 1155128
Дата формирования документа ДатаДок А T(=10) О Типовой элемент <ДатаТип>.
Дата в формате ДД.ММ.ГГГГ
Код налогового органа КодНО А T(=4) ОК Типовой элемент <СОНОТип>
Налоговый период (код) Период А T(=2) ОК Принимает значение:
01 - январь |
02 - февраль |
03 - март |
04 - апрель |
05 - май |
06 - июнь |
07 - июль |
08 - август |
09 - сентябрь |
10 - октябрь |
11 - ноябрь |
12 - декабрь |
21 - 1 квартал |
22 - 2 квартал |
23 - 3 квартал |
24 - 4 квартал |
51 - 1 квартал при реорганизации (ликвидации) организации |
54 - 2 квартал при реорганизации (ликвидации) организации |
55 - 3 квартал при реорганизации (ликвидации) организации |
56 - 4 квартал при реорганизации (ликвидации) организации |
71 - за январь при реорганизации (ликвидации) организации |
72 - за февраль при реорганизации (ликвидации) организации |
73 - за март при реорганизации (ликвидации) организации |
          74 - за апрель при реорганизации (ликвидации) организации |
75 - за май при реорганизации (ликвидации) организации |
76 - за июнь при реорганизации (ликвидации) организации |
77 - за июль при реорганизации (ликвидации) организации |
78 - за август при реорганизации (ликвидации) организации |
79 - за сентябрь при реорганизации (ликвидации) организации |
80 - за октябрь при реорганизации (ликвидации) организации |
81 - за ноябрь при реорганизации (ликвидации) организации |
82 - за декабрь при реорганизации (ликвидации) организации
Отчетный год ОтчетГод А   О Типовой элемент <xs:gYear>.
Год в формате ГГГГ
Номер корректировки (реестра) НомКорр А N(3) О Принимает значение:
0 - первичный документ,
1, 2, 3 и так далее - уточненный документ.
Для уточненного документа значение должно быть на 1 больше ранее принятого налоговым органом документа
Имя файла, содержащего сведения из реестра, содержащего сведения из деклараций на товары для экспресс-грузов и предусмотренного подпунктом 6 пункта 1 статьи 165 Налогового кодекса Российской Федерации НаимРеестрДТЭГ А T(1-255) О Содержит (повторяет) имя файла (с расширением) с префиксом KO_RRDTEG.2
Сведения о налогоплательщике СвНП С   О Состав элемента представлен в таблице 3.3
Сведения о лице, подписавшем документ Подписант С   О Состав элемента представлен в таблице 3.7
Реестр, содержащий сведения из деклараций на товары для экспресс-грузов и предусмотренный подпунктом 6 пункта 1 статьи 165 Налогового кодекса Российской Федерации РеестрДТЭГ С   ОМ Состав элемента представлен в таблице 3.9

Таблица 3.3

Сведения о налогоплательщике (СвНП)

Наименование элемента Сокращенное наименование (код) элемента Признак типа элемента Формат элемента Признак обязательности элемента Дополнительная информация
Налогоплательщик - организация | НПЮЛ С   О Состав элемента представлен в таблице 3.4
Налогоплательщик - индивидуальный предприниматель НПФЛ С   О Состав элемента представлен в таблице 3.6

Таблица 3.4

Налогоплательщик - организация (НПЮЛ)

Наименование элемента Сокращенное наименование (код) элемента Признак типа элемента Формат элемента Признак обязательности элемента Дополнительная информация
Наименование организации НаимОрг А T(1-1000) О  
ИНН организации ИННЮЛ А T(=10) О Типовой элемент <ИННЮЛТип>
КПП организации КПП А T(=9) О Типовой элемент <КППТип>
Сведения о реорганизованной (ликвидированной) организации СвРеоргЮЛ С   Н Состав элемента представлен в таблице 3.5

Таблица 3.5

Сведения о реорганизованной (ликвидированной) организации (СвРеоргЮЛ)

Наименование элемента Сокращенное наименование (код) элемента Признак типа элемента Формат элемента Признак обязательности элемента Дополнительная информация
Код формы реорганизации (ликвидации) ФормРеорг А T(=1) ОК Принимает значение:
0 - ликвидация |
1 - преобразование |
2 - слияние |
3 - разделение |
5 - присоединение |
6 - разделение с одновременным присоединением
ИНН реорганизованной организации ИННЮЛ А T(=10) НУ Типовой элемент <ИННЮЛТип>.
Элемент обязателен при
<ФормРеорг> = 1 | 2 | 3 | 5 | 6
КПП реорганизованной организации КПП А T(=9) НУ Типовой элемент <КППТип>.
Элемент обязателен при
<ФормРеорг> = 1 | 2 | 3 | 5 | 6

Таблица 3.6

Налогоплательщик - индивидуальный предприниматель (НПФЛ)

Наименование элемента Сокращенное наименование (код) элемента Признак типа элемента Формат элемента Признак обязательности элемента Дополнительная информация
ИНН физического лица, зарегистрированного в качестве индивидуального предпринимателя ИННФЛ А T(=12) О Типовой элемент <ИННФЛТип>
Фамилия, имя, отчество (при наличии) индивидуального предпринимателя ФИО С   О Типовой элемент <ФИОТип>.
Состав элемента представлен в таблице 3.10

Таблица 3.7

Сведения о лице, подписавшее документ (Подписант)

Наименование элемента Сокращенное наименование (код) элемента Признак типа элемента Формат элемента Признак обязательности элемента Дополнительная информация
Признак лица, подписавшего документ ПрПодп А T(=1) ОК Принимает значение:
1 - налогоплательщик |
2 - представитель налогоплательщика
Номер контактного телефона Тлф А T(1-20) Н  
Фамилия, имя, отчество (при наличии) ФИО С   О Типовой элемент <ФИОТип>.
Состав элемента представлен в таблице 3.10
Сведения о представителе налогоплательщика СвПред С   НУ Состав элемента представлен в таблице 3.8.
Элемент обязателен при <ПрПодп>=2

Таблица 3.8

Сведения о представителе налогоплательщика (СвПред)

Наименование элемента Сокращенное наименование (код) элемента Признак типа элемента Формат элемента Признак обязательности элемента Дополнительная информация
Наименование документа, подтверждающего полномочия представителя налогоплательщика НаимДок А T(1-120) О Для доверенности, совершенной в электронной форме, указывается GUID доверенности
Наименование организации - представителя налогоплательщика НаимОрг А T(1-1000) Н  

Таблица 3.9

Реестр, содержащий сведения из деклараций на товары для экспресс-грузов и предусмотренный подпунктом 6 пункта 1 статьи 165 Налогового кодекса Российской Федерации (РеестрДТЭГ)

Наименование элемента Сокращенное наименование (код) элемента Признак типа элемента Формат элемента Признак обязательности элемента Дополнительная информация
Код операции КодОпер А T(=7) ОК Принимает значение:
1010410 | 1010456 | 1010457 | 1010458 | 1010459 | 1010460 | 1011410 | 1011412 | 1011422 | 1011424 | 1011425 | 1011426
Итого налоговая база НалБазаИт А N(14) О  

Таблица 3.10

Фамилия, имя, отчество (ФИОТип)

Наименование элемента Сокращенное наименование (код) элемента Признак типа элемента Формат элемента Признак обязательности элемента Дополнительная информация
Фамилия Фамилия А T(1-60) О  
Имя Имя А T(1-60) О  
Отчество Отчество А T(1-60) Н  

III. ОПИСАНИЕ ФАЙЛА ОБМЕНА СВЕДЕНИЙ ИЗ ДОКУМЕНТОВ, ПОДТВЕРЖДАЮЩИХ ОБОСНОВАННОСТЬ ПРИМЕНЕНИЯ НАЛОГОВОЙ СТАВКИ НОЛЬ ПРОЦЕНТОВ ПО НАЛОГУ НА ДОБАВЛЕННУЮ СТОИМОСТЬ

4. Имя файла обмена должно иметь следующий вид:

R_T_A_K_O_GGGGMMDD_N, где:

R_T - префикс, принимающий значение: KO_RRDTEG.2;

A_K - идентификатор получателя информации, где: A - идентификатор получателя, которому направляется файл обмена, K - идентификатор конечного получателя, для которого предназначена информация из данного файла обмена. Передача файла от отправителя к конечному получателю (K) может осуществляться в несколько этапов через другие налоговые органы, осуществляющие передачу файла на промежуточных этапах, которые обозначаются идентификатором A. В случае передачи файла от отправителя к конечному получателю при отсутствии налоговых органов, осуществляющих передачу на промежуточных этапах, значения идентификаторов A и K совпадают. Каждый из идентификаторов (A и K) имеет вид для налоговых органов - четырехразрядный код налогового органа (код налогового органа в соответствии с классификатором СОНО);

O - идентификатор отправителя информации, имеет вид:

для организаций - девятнадцатиразрядный код (идентификационный номер налогоплательщика (далее - ИНН) и код причины постановки на учет (далее - КПП) организации (обособленного подразделения);

для физических лиц - двенадцатиразрядный код (ИНН физического лица, при наличии. При отсутствии ИНН - последовательность из двенадцати нулей).

GGGG - год формирования передаваемого файла, MM - месяц, DD - день;

N - идентификационный номер файла (длина - от 1 до 36 знаков. Идентификационный номер файла должен обеспечивать уникальность файла).

Расширение имени файла - xml. Расширение имени файла может указываться как строчными, так и прописными буквами.

Параметры первой строки файла обмена

Первая строка XML-файла должна иметь следующий вид:

<?xml version ="1.0" encoding ="windows-1251"?>

Имя файла, содержащего XML-схему файла обмена, должно иметь следующий вид:

KO_RRDTEG.2_1_835_01_05_03_xx, где xx - номер версии схемы.

Расширение имени файла - xsd.

XML-схема файла обмена приводится отдельным файлом и размещается на официальном сайте Федеральной налоговой службы в информационно-телекоммуникационной сети "Интернет".

5. Логическая модель файла обмена представлена в виде диаграммы структуры файла обмена на рисунке 2 настоящего формата. Элементами логической модели файла обмена являются элементы и атрибуты XML-файла. Перечень структурных элементов логической модели файла обмена и сведения о них приведены в таблицах 5.1 - 5.4 настоящего формата.

Для каждого структурного элемента логической модели файла обмена приводятся следующие сведения:

наименование элемента. Приводится полное наименование элемента. В строке таблицы могут быть описаны несколько элементов, наименования которых разделены символом "|". Такая форма записи применяется при наличии в файле обмена только одного элемента из описанных в этой строке;

сокращенное наименование (код) элемента. Приводится сокращенное наименование элемента. Синтаксис сокращенного наименования должен удовлетворять спецификации XML;

признак типа элемента. Может принимать следующие значения: "С" - сложный элемент логической модели (содержит вложенные элементы), "П" - простой элемент логической модели, реализованный в виде элемента XML-файла, "А" - простой элемент логической модели, реализованный в виде атрибута элемента XML-файла. Простой элемент логической модели не содержит вложенные элементы;

формат элемента. Формат элемента представляется следующими условными обозначениями: T - символьная строка; N - числовое значение (целое или дробное).

Формат символьной строки указывается в виде T(n-k) или T(=k), где: n - минимальное количество знаков, k - максимальное количество знаков, символ "-" - разделитель, символ "=" означает фиксированное количество знаков в строке. В случае если минимальное количество знаков равно 0, формат имеет вид T(0-k). В случае если максимальное количество знаков не ограничено, формат имеет вид T(n-).

Формат числового значения указывается в виде N(m.k), где: m - максимальное количество знаков в числе, включая знак (для отрицательного числа), целую и дробную часть числа без разделяющей десятичной точки, k - максимальное число знаков дробной части числа. Если число знаков дробной части числа равно 0 (то есть число целое), то формат числового значения имеет вид N(m).

Для простых элементов, являющихся базовыми в XML, например, элемент с типом "date", поле "Формат элемента" не заполняется. Для таких элементов в поле "Дополнительная информация" указывается тип базового элемента;

признак обязательности элемента определяет обязательность наличия элемента (совокупности наименования элемента и его значения) в файле обмена. Признак обязательности элемента может принимать следующие значения: "О" - наличие элемента в файле обмена обязательно; "Н" - наличие элемента в файле обмена необязательно, то есть элемент может отсутствовать. Если элемент принимает ограниченный перечень значений (по классификатору, кодовому словарю), то признак обязательности элемента дополняется символом "К". В случае если количество реализаций элемента может быть более одной, то признак обязательности элемента дополняется символом "М".

К вышеперечисленным признакам обязательности элемента может добавляться значение "У" в случае описания в XML-схеме условий, предъявляемых к элементу в файле обмена, описанных в графе "Дополнительная информация";

дополнительная информация содержит, при необходимости, требования к элементу файла обмена, не указанные ранее. Для сложных элементов указывается ссылка на таблицу, в которой описывается состав данного элемента. Для элементов, принимающих ограниченный перечень значений из классификатора (кодового словаря), указывается соответствующее наименование классификатора (кодового словаря) или приводится перечень возможных значений. Для классификатора (кодового словаря) может указываться ссылка на его местонахождение. Для элементов, использующих пользовательский тип данных, указывается наименование типового элемента.

Рисунок 2. Диаграмма структуры файла обмена

Таблица 5.1

Файл обмена (Файл)

Наименование элемента Сокращенное наименование (код) элемента Признак типа элемента Формат элемента Признак обязательности элемента Дополнительная информация
Идентификатор файла ИдФайл А T(1-255) ОУ Содержит (повторяет) имя сформированного файла (без расширения)
Версия программы, с помощью которой сформирован файл ВерсПрог А T(1-40) О  
Версия формата ВерсФорм А T(1-5) О Принимает значение: 5.03
Состав и структура документа Документ С   О Состав элемента представлен в таблице 5.2

Таблица 5.2

Состав и структура документа (Документ)

Наименование элемента Сокращенное наименование (код) элемента Признак типа элемента Формат элемента Признак обязательности элемента Дополнительная информация
Индекс Индекс А T(=7) ОК Типовой элемент <КНДТип>.
Принимает значение: 0005128
Номер корректировки (реестра) НомКорр А N(3) О Принимает значение:
0 - первичный документ,
1, 2, 3 и так далее - уточненный документ.
Для уточненного документа значение должно быть на 1 больше ранее принятого налоговым органом документа.
Элемент повторяет значение элемента <НомКорр> из файла с префиксом
KO_RRTDCN 23
Реестр, содержащий сведения из деклараций на товары для экспресс-грузов и предусмотренный подпунктом 6 пункта 1 статьи 165 Налогового кодекса Российской Федерации РеестрДТЭГ С   ОМ Состав элемента представлен в таблице 5.3

Таблица 5.3

Реестр, содержащий сведения из деклараций на товары для экспресс-грузов и предусмотренный подпунктом 6 пункта 1 статьи 165 Налогового кодекса Российской Федерации (РеестрДТЭГ)

Наименование элемента Сокращенное наименование (код) элемента Признак типа элемента Формат элемента Признак обязательности элемента Дополнительная информация
Код операции КодОпер А T(=7) ОК Принимает значение:
1010410 | 1010456 | 1010457 | 1010458 | 1010459 | 1010460 | 1011410 | 1011412 | 1011422 | 1011424 | 1011425 | 1011426
Итого налоговая база НалБазаИт А N(14) О  
Сведения о декларации на товары для экспресс-грузов СведДТЭГ С   ОМ Состав элемента представлен в таблице 5.4

Таблица 5.4

Сведения по декларации на товары для экспресс-грузов (СведДТЭГ)

Наименование элемента Сокращенное наименование (код) элемента Признак типа элемента Формат элемента Признак обязательности элемента Дополнительная информация
Номер по порядку НомПор А N(7) О  
Регистрационный номер декларации на товары для экспресс-грузов РегНомДТ А T(23-29) О  
Номер документа, составленного налогоплательщиком для получателя и содержащего сведения о стоимости реализованного товара НомДокСтоим А T(1-50) О При отсутствии номера в документе элемент принимает значение "б/н"
Дата документа, составленного налогоплательщиком для получателя и содержащего сведения о стоимости реализованного товара ДатаДокСтоим А T(=10) О Типовой элемент <ДатаТип>.
Дата в формате ДД.ММ.ГГГГ
Налоговая база по соответствующей операции по реализации товаров, обоснованность применения налоговой ставки 0 процентов по налогу на добавленную стоимость документально подтверждена НалБазаОпПдтв А N(16.2) О  
Примечание Прим А T(1-1000) Н  
Номер индивидуальной накладной НомИндНаклад П T(1-50) ОМ