Письмо ФНС РФ от 07.03.2024 N ЕА-4-15/2652@

"О направлении информации"
Редакция от 07.03.2024 — Документ не действует

Данный документ фактически утратил силу в связи с изданием Приказа ФНС РФ от 28.02.2024 N ЕД-7-15/162@, от 20.03.2024 N ЕД-7-15/217@, утвердивших формы, форматы и порядки, предусмотренные статьями 74.1, 176.1, 203.1 НК РФ, а также порядки их заполнения и представления.

Данный документ дополнен Письмом ФНС РФ от 27.03.2024 N ЕА-4-15/3458@.


ФЕДЕРАЛЬНАЯ НАЛОГОВАЯ СЛУЖБА

ПИСЬМО
от 7 марта 2024 г. N ЕА-4-15/2652@

О НАПРАВЛЕНИИ ИНФОРМАЦИИ

До момента регистрации в Минюсте России соответствующих приказов ФНС России подлежат применению рекомендуемые формы вышеуказанных документов, форматы направления документов в электронной форме, порядок заполнения форм, xsd-схемы, указанные в приложении к письму.

Федеральная налоговая служба в связи с вступлением в силу с 1 апреля 2024 года Федерального закона от 31.07.2023 N 389-ФЗ "О внесении изменений в части первую и вторую Налогового кодекса Российской Федерации, отдельные законодательные акты Российской Федерации и о приостановлении действия абзаца второго пункта 1 статьи 78 части первой Налогового кодекса Российской Федерации" направляет:

XSD-схемы к данному документу не приводятся.

- рекомендуемый формат направления гарантом банковской гарантии в налоговый орган в соответствии с нормами статьи 74.1 для использования гарантии в рамках статей 64, 67, 77, 138, 176.1, 184, 203.1, 204 Налогового кодекса Российской Федерации (далее - Кодекс) и рекомендуемый порядок направления банковской гарантии в налоговый орган в электронной форме и XSD-схему;

- рекомендуемые форматы представления заявлений, предусмотренных статьями 74.1, 176.1, 203.1 Кодекса, формы заявлений, порядок их заполнения и XSD-схемы.

Во избежание дублирования информации территориальным налоговым органам не выполнять доведение указанной информации до налогоплательщиков через операторов электронного документооборота.

Одновременно поручаю Управлению электронного документооборота ФНС России довести настоящее письмо до всех налогоплательщиков, взаимодействующих с налоговыми органами по телекоммуникационным каналам связи через операторов электронного документооборота.

Рекомендуемые формат и порядок направления банковской электронной гарантии, форматы представления заявлений, формы заявлений, предусмотренных статьями 74.1, 176.1, 203.1 Кодекса, порядок их заполнения, приведены в приложении к настоящему Письму подлежат размещению на сайте ФНС России.

Действительный
государственный Советник
Российской Федерации
2 класса
А.В. ЕГОРИЧЕВ

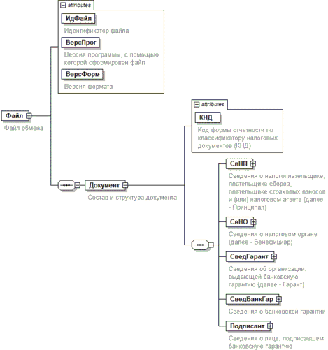
Приложение N 1

ФОРМАТ НАПРАВЛЕНИЯ БАНКОВСКОЙ ГАРАНТИИ В НАЛОГОВЫЙ ОРГАН В ЭЛЕКТРОННОЙ ФОРМЕ

I. ОБЩИЕ ПОЛОЖЕНИЯ

1. Настоящий формат описывает требования к XML-файлам (далее - файл обмена) передачи в электронной форме банковской гарантии в налоговые органы.

2. Номер версии настоящего формата 5.03, часть 310_64.

II. ОПИСАНИЕ ФАЙЛА ОБМЕНА

3. Имя файла обмена должно иметь следующий вид:

R_T_A_K_O_GGGGMMDD_N, где:

R_T - префикс, принимающий значение ON_SVBANKGAR;

A_K - идентификатор получателя информации, где: A - идентификатор получателя, которому направляется файл обмена, K - идентификатор конечного получателя, для которого предназначена информация из данного файла обмена. Передача файла от отправителя к конечному получателю (K) может осуществляться в несколько этапов через другие налоговые органы, осуществляющие передачу файла на промежуточных этапах, которые обозначаются идентификатором A. В случае передачи файла от отправителя к конечному получателю при отсутствии налоговых органов, осуществляющих передачу на промежуточных этапах, значения идентификаторов A и K совпадают. Каждый из идентификаторов (A и K) имеет вид для налоговых органов - четырехразрядный код налогового органа;

O - идентификатор отправителя информации, имеет вид:

для организаций - девятнадцатиразрядный код (идентификационный номер налогоплательщика (далее - ИНН) и код причины постановки на учет (далее - КПП) организации (обособленного подразделения);

для физических лиц, которые являются представителями налогоплательщика-организации, - двенадцатиразрядный код (ИНН физического лица);

GGGG - год формирования передаваемого файла, MM - месяц, DD - день;

N - идентификационный номер файла (длина - от 1 до 36 знаков. Идентификационный номер файла должен обеспечивать уникальность файла).

Расширение имени файла - xml. Расширение имени файла может указываться как строчными, так и прописными буквами.

Параметры первой строки файла обмена

Первая строка XML-файла должна иметь следующий вид:

<?xml version ="1.0" encoding ="windows-1251"?>

Имя файла, содержащего XML-схему файла обмена, должно иметь следующий вид:

ON_SVBANKGAR_2_310_64_05_03_xx, где xx - номер версии схемы.

Расширение имени файла - xsd.

XML-схема файла обмена приводится отдельным файлом.

4. Логическая модель файла обмена представлена в виде диаграммы структуры файла обмена на рисунке 1 настоящего формата. Элементами логической модели файла обмена являются элементы и атрибуты XML-файла. Перечень структурных элементов логической модели файла обмена и сведения о них приведены в таблицах 4.1 - 4.21 настоящего формата.

Для каждого структурного элемента логической модели файла обмена приводятся следующие сведения:

наименование элемента. Приводится полное наименование элемента. В строке таблицы могут быть описаны несколько элементов, наименования которых разделены символом "|". Такая форма записи применяется при наличии в файле обмена только одного элемента из описанных в этой строке;

сокращенное наименование (код) элемента. Приводится сокращенное наименование элемента. Синтаксис сокращенного наименования должен удовлетворять спецификации XML;

признак типа элемента. Может принимать следующие значения: "С" - сложный элемент логической модели (содержит вложенные элементы), "П" - простой элемент логической модели, реализованный в виде элемента XML-файла, "А" - простой элемент логической модели, реализованный в виде атрибута элемента XML-файла. Простой элемент логической модели не содержит вложенные элементы;

формат элемента. Формат элемента представляется следующими условными обозначениями: T - символьная строка; N - числовое значение (целое или дробное).

Формат символьной строки указывается в виде T(n-k) или T(=k), где: n - минимальное количество знаков, k - максимальное количество знаков, символ "-" - разделитель, символ "=" означает фиксированное количество знаков в строке. В случае если минимальное количество знаков равно 0, формат имеет вид T(0-k). В случае если максимальное количество знаков не ограничено, формат имеет вид T(n-).

Формат числового значения указывается в виде N(m.k), где: m - максимальное количество знаков в числе, включая целую и дробную часть числа без разделяющей десятичной точки и знака (для отрицательного числа), k - максимальное число знаков дробной части числа. Если число знаков дробной части числа равно 0 (то есть число целое), то формат числового значения имеет вид N(m).

Для простых элементов, являющихся базовыми в XML, таких как элемент с типом "date", поле "Формат элемента" не заполняется. Для таких элементов в поле "Дополнительная информация" указывается тип базового элемента;

признак обязательности элемента определяет обязательность наличия элемента (совокупности наименования элемента и его значения) в файле обмена. Признак обязательности элемента может принимать следующие значения: "О" - наличие элемента в файле обмена обязательно; "Н" - наличие элемента в файле обмена необязательно, то есть элемент может отсутствовать. Если элемент принимает ограниченный перечень значений (по классификатору, кодовому словарю), то признак обязательности элемента дополняется символом "К". В случае если количество реализаций элемента может быть более одной, то признак обязательности элемента дополняется символом "М".

К вышеперечисленным признакам обязательности элемента может добавляться значение "У" в случае описания в XML-схеме условий, предъявляемых к элементу в файле обмена, описанных в графе "Дополнительная информация";

дополнительная информация содержит, при необходимости, требования к элементу файла обмена, не указанные ранее. Для сложных элементов указывается ссылка на таблицу, в которой описывается состав данного элемента. Для элементов, принимающих ограниченный перечень значений из классификатора (кодового словаря), указывается соответствующее наименование классификатора (кодового словаря) или приводится перечень возможных значений. Для классификатора (кодового словаря) может указываться ссылка на его местонахождение. Для элементов, использующих пользовательский тип данных, указывается наименование типового элемента.

Рисунок 1. Диаграмма структуры файла обмена

Таблица 4.1

Файл обмена (Файл)

Наименование элемента Сокращенное наименование (код) элемента Признак типа элемента Формат элемента Признак обязательности элемента Дополнительная информация
Идентификатор файла ИдФайл А T(1-255) ОУ Содержит (повторяет) имя сформированного файла (без расширения)
Версия программы, с помощью которой сформирован файл ВерсПрог А T(1-40) О  
Версия формата ВерсФорм А T(1-5) О Принимает значение: 5.03
Состав и структура документа Документ С   О Состав элемента представлен в таблице 4.2

Таблица 4.2

Состав и структура документа (Документ)

Наименование элемента Сокращенное наименование (код) элемента Признак типа элемента Формат элемента Признак обязательности элемента Дополнительная информация
Код формы отчетности по классификатору налоговых документов (КНД) КНД А T(=7) ОК Типовой элемент <КНДТип>.
Принимает значение: 1114319
Сведения о налогоплательщике, плательщике сборов, плательщике страховых взносов и (или) налоговом агенте (далее - Принципал) СвНП С   О Состав элемента представлен в таблице 4.3
Сведения о налоговом органе (далее - Бенефициар) СвНО С   О Состав элемента представлен в таблице 4.6
Сведения об организации, выдающей банковскую гарантию (далее - Гарант) СведГарант С   О Состав элемента представлен в таблице 4.7
Сведения о банковской гарантии СведБанкГар С   О Состав элемента представлен в таблице 4.10
Сведения о лице, подписавшем банковскую гарантию Подписант С   О Состав элемента представлен в таблице 4.18

Таблица 4.3

Сведения о налогоплательщике, плательщике сборов, плательщике страховых взносов и (или) налоговом агенте (далее - Принципал) (СвНП)

Наименование элемента Сокращенное наименование (код) элемента Признак типа элемента Формат элемента Признак обязательности элемента Дополнительная информация
Принципал - организация | НПЮЛ С   О Состав элемента представлен в таблице 4.4
Принципал - физическое лицо, в том числе зарегистрированное в качестве индивидуального предпринимателя НПФЛ С   О Состав элемента представлен в таблице 4.5

Таблица 4.4

Принципал - организация (НПЮЛ)

Наименование элемента Сокращенное наименование (код) элемента Признак типа элемента Формат элемента Признак обязательности элемента Дополнительная информация
Полное наименование Принципала НаимОрг А T(1-1000) О  
ИНН Принципала ИННЮЛ А T(=10) О Типовой элемент <ИННЮЛТип>
КПП Принципала КПП А T(=9) О Типовой элемент <КППТип>
Основной государственный регистрационный номер (далее - ОГРН) Принципала ОГРН А T(=13) О Типовой элемент <ОГРНТип>

Таблица 4.5

Принципал - физическое лицо, в том числе зарегистрированное в качестве индивидуального предпринимателя (НПФЛ)

Наименование элемента Сокращенное наименование (код) элемента Признак типа элемента Формат элемента Признак обязательности элемента Дополнительная информация
ИНН Принципала ИННФЛ А T(=12) О Типовой элемент <ИННФЛТип>
Основной государственный регистрационный номер индивидуального предпринимателя (далее - ОГРНИП) Принципала ОГРНИП А T(=15) Н Типовой элемент <ОГРНИПТип>
Фамилия, имя, отчество (при наличии) Принципала ФИО С   О Типовой элемент <ФИОТип>.
Состав элемента представлен в таблице 4.21
Сведения о документе, удостоверяющего личность УдЛичнФЛ С   О Типовой элемент <УдЛичнФЛТип>.
Состав элемента представлен в таблице 4.20

Таблица 4.6

Сведения о налоговом органе (далее - Бенефициар) (СвНО)

Наименование элемента Сокращенное наименование (код) элемента Признак типа элемента Формат элемента Признак обязательности элемента Дополнительная информация
Код налогового органа по месту представления Принципалом банковской гарантии КодНО А T(=4) ОК Типовой элемент <СОНОТип>

Таблица 4.7

Сведения об организации, выдающей банковскую гарантию (далее - Гарант) (СведГарант)

Наименование элемента Сокращенное наименование (код) элемента Признак типа элемента Формат элемента Признак обязательности элемента Дополнительная информация
Сведения о Гаранте СведБанк С   О Состав элемента представлен в таблице 4.8
Сведения о филиале Гаранта СведФилБанк С   Н Состав элемента представлен в таблице 4.9

Таблица 4.8

Сведения о Гаранте (СведБанк)

Наименование элемента Сокращенное наименование (код) элемента Признак типа элемента Формат элемента Признак обязательности элемента Дополнительная информация
Полное наименование НаимБанк А T(1-1000) О  
Номер лицензии, выданной Банком России НомЛицБанк А T(1-20) О При отсутствии лицензии заполняется значением "00000"
Дата выдачи лицензии ДатаВыдЛиц А T(=10) НУ Типовой элемент <ДатаТип>.
Дата в формате ДД.ММ.ГГГГ.
Должен отсутствовать при <НомЛицБанк>=00000 и является обязательным в остальных случаях
Регистрационный номер Гаранта РегНом А N(4) НУ Должен отсутствовать при <НомЛицБанк>=00000 и является обязательным в остальных случаях
ОГРН ОГРНБанк А T(=13) О Типовой элемент <ОГРНТип>
ИНН ИННБанк А T(=10) О Типовой элемент <ИННЮЛТип>
КПП КППБанк А T(=9) О Типовой элемент <КППТип>
Номер корреспондентского счета Гаранта КорСчетБанк А T(=20) О Типовой элемент <КорСчТип>
Банковский идентификационный код (далее - БИК) Гаранта БИК А T(=9) ОК Типовой элемент <БИКТип>.
При отсутствии заполняется значением "000000000"

Таблица 4.9

Сведения о филиале Гаранта (СведФилБанк)

Наименование элемента Сокращенное наименование (код) элемента Признак типа элемента Формат элемента Признак обязательности элемента Дополнительная информация
Полное наименование филиала НаимФБанк А T(1-1000) О  
ИНН филиала ИННФБанк А T(=10) О Типовой элемент <ИННЮЛТип>
КПП филиала КППФБанк А T(=9) О Типовой элемент <КППТип>
Номер корреспондентского субсчета филиала Гаранта КорСчетФБанк А T(=20) О Типовой элемент <КорСчТип>
Номер филиала НомФил А N(4) О  
БИК филиала БИК А T(=9) ОК Типовой элемент <БИКТип>

Таблица 4.10

Сведения о банковской гарантии (СведБанкГар)

Наименование элемента Сокращенное наименование (код) элемента Признак типа элемента Формат элемента Признак обязательности элемента Дополнительная информация
Номер банковской гарантии НомГар А T(1-50) О  
Дата выдачи банковской гарантии ДатаВыдГар А T(=10) О Типовой элемент <ДатаТип>.
Дата в формате ДД.ММ.ГГГГ
Вид (назначение) банковской гарантии ВидГар А T(=2) ОКУ Принимает значение:
01 - гарантия выдается Принципалу в целях возмещения налога на добавленную стоимость в заявительном порядке (статья 176.1 Налогового кодекса Российской Федерации (далее - Кодекс) |
02 - гарантия выдается Принципалу в целях возмещения акциза в заявительном порядке (статья 203.1 Кодекса) |
03 - гарантия выдается Принципалу в целях освобождения от уплаты акциза при экспорте подакцизной продукции (статья 184 Кодекса) |
04 - гарантия выдается Принципалу в целях одновременного освобождения от уплаты акциза при экспорте подакцизной продукции (статья 184 Кодекса) и освобождения от уплаты авансовых платежей акциза (статья 204 Кодекса) |
05 - гарантия выдается Принципалу в целях освобождения от уплаты авансовых платежей акциза (случаи, предусмотренные статьей 204 Кодекса) |
06 - гарантия выдается Принципалу в целях изменения срока уплаты налогов, сборов, страховых взносов (случаи, предусмотренные статьями 64 и 67 Кодекса) |
          07 - гарантия выдается Принципалу в целях замены ареста имущества (случаи, предусмотренные статьей 77 Кодекса) |
08 - гарантия выдается в целях приостановления исполнения обжалуемого решения полностью или частично по заявлению лица, подавшего жалобу (пункт 5 статьи 138 Кодекса) |
09 - гарантия выдается Принципалу в целях замены обеспечительных мер (подпункт 1 пункта 11 статьи 101 Кодекса).
Значение элемента должно совпадать со значением элемента <ООБГ>
Обязательства, обеспечиваемые банковской гарантией ООБГ А T(=2) ОК Детализация гарантируемых обязательств:
Отражается код обязательств Гаранта, предусмотренных нормами Кодекса.
Принимает значение:
01 - обязательство, предусмотренное подпунктом 2 пункта 2 статьи 176.1 Кодекса:
- на основании требования Бенефициара уплатить в бюджет за Принципала сумму налога, излишне полученную им в результате возмещения налога в заявительном порядке, если решение Бенефициара о возмещении суммы налога, заявленной Принципалом к возмещению в заявительном порядке, будет отменено полностью или частично в случаях, предусмотренных статьей 176.1 Кодекса |
02 - обязательство, предусмотренное пунктом 2 статьи 203.1 Кодекса:
- на основании требования Бенефициара уплатить в бюджет за Принципала суммы налога, излишне полученные им в результате возмещения налога, если решение Бенефициара о возмещении суммы налога, заявленной к возмещению Принципалом, будет отменено полностью или частично в случаях, предусмотренных статьей 203.1 Кодекса |
03 - обязательство, предусмотренное пунктом 2 статьи 184 Кодекса:
- на основании требования Бенефициара уплатить акциз в случае непредставления Принципалом документов Бенефициару в порядке и сроки, которые установлены пунктами 7, 7.2 статьи 198 Кодекса и неуплаты Принципалом соответствующей суммы акциза |
04 - обязательства, предусмотренные пунктом 4 статьи 184 Кодекса:
- на основании требования Бенефициара уплатить денежную сумму по банковской гарантии, представленной в целях одновременного освобождения от уплаты акциза и авансового платежа акциза, в части неуплаченной или не полностью уплаченной Принципалом суммы акциза (авансового платежа акциза) в случае:
          - неуплаты или неполной уплаты Принципалом акциза в срок, установленный пунктом 3 статьи 204 Кодекса, по реализованной алкогольной и (или) подакцизной спиртосодержащей продукции, произведенной из этилового спирта, при закупке (передаче в соответствии с подпунктом 22 пункта 1 статьи 182 Кодекса), ввозе на территорию Российской Федерации с территорий государств - членов Евразийского экономического союза, в отношении которого Принципалу предоставлено освобождение от уплаты авансового платежа акциза в связи с представлением банковской гарантии;
- неуплаты Принципалом в установленный срок суммы авансового платежа акциза, обязанность по уплате которой возникает в соответствии с пунктом 6 статьи 184 Кодекса |
05 - обязательства, предусмотренные пунктом 11 статьи 204 Кодекса:
- на основании требования Бенефициара уплатить денежную сумму в части неуплаченной или не полностью уплаченной суммы акциза (авансового платежа акциза) в случае:
- неуплаты или неполной уплаты Принципалом акциза в срок, установленный пунктом 3 статьи 204 Кодекса, по реализованной алкогольной и (или) подакцизной спиртосодержащей продукции, произведенной из этилового спирта, при закупке (передаче в соответствии с подпунктом 22 пункта 1 статьи 182 Кодекса), ввозе на территорию Российской Федерации с территорий государств - членов Евразийского экономического союза, в отношении которого Принципалу предоставлено освобождение от уплаты авансового платежа акциза в связи с представлением банковской гарантии;
          - неуплаты или неполной уплаты Принципалом суммы авансового платежа акциза, обязанность по уплате которой возникает в соответствии с подпунктом 2 пункта 13 статьи 204 Кодекса |
06 - обязательства, предусмотренные статьями 64 и 67 Кодекса:
- на основании требования Бенефициара уплатить за Принципала соответствующую сумму задолженности в случае ее неуплаты или неполной уплаты Принципалом в установленный срок |
07 - обязательство, предусмотренное подпунктом 1 пункта 12.1 статьи 77 Кодекса:
- на основании требования Бенефициара уплатить за Принципала сумму задолженности Принципала в случае неуплаты или неполной уплаты этой суммы в установленный срок |
08 - обязательство, предусмотренное пунктом 5 статьи 138 Кодекса:
- на основании требования Бенефициара уплатить за Принципала суммы налога, сбора, страховых взносов, пеней, штрафа, не уплаченные на день принятия вышестоящим налоговым органом решения по жалобе |
09 - обязательство, предусмотренные подпунктом 1 пункта 11 статьи 101 Кодекса:
- на основании требования Бенефициара уплатить
указанную в решении о привлечении к ответственности за совершение налогового правонарушения или в решении об отказе в привлечении к ответственности за совершение налогового правонарушения сумму задолженности в случае неуплаты этой суммы Принципалом в установленный срок
Дата вступления в силу банковской гарантии ДатаНачГар А T(=10) О Типовой элемент <ДатаТип>.
Дата в формате ДД.ММ.ГГГГ
Срок действия банковской гарантии (по указанную дату включительно) ДатаОкГар А T(=10) О Типовой элемент <ДатаТип>.
Дата в формате ДД.ММ.ГГГГ
Сумма по банковской гарантии СумГар А N(15) О  
Код валюты ВалГар А T(=3) ОК Принимает значение RUB в соответствии с Общероссийским классификатором валют (далее - ОКВ)
Соблюдение лимита ЛимГар А T(=1) ОК Принимает значение:
0 - Гарант не гарантирует, что при выдаче данной гарантии соблюдены требования, установленные пунктом 8.1 статьи 74.1 Кодекса и постановлением Правительства Российской Федерации от 24.07.2017 N 874 "О максимальной сумме одной банковской гарантии и максимальной сумме всех одновременно действующих банковских гарантий, выданных одним Гарантом, для принятия банковских гарантий налоговыми органами в целях обеспечения уплаты налогов" (далее - Постановление N 874) |
1 - Гарант гарантирует, что при выдаче данной гарантии соблюдены требования к максимальной сумме одной банковской гарантии и максимальной сумме всех одновременно действующих банковских гарантий, выданных одним Гарантом, установленные пунктом 8.1 статьи 74.1 Кодекса и Постановлением N 874
Признак обязательств Гаранта по банковской гарантии ПризнОбяз А T(=1) ОК Принимает значение: 1 (допустимые значения типа = 1):
- гарантия является безотзывной и непередаваемой;
- гарантия предусматривает право налогового органа на применение мер по взысканию с гаранта сумм, обязанность по уплате которых обеспечена настоящей банковской гарантией, в порядке и сроки, предусмотренные статьями 46 и 47 Кодекса, в случае неисполнения Гарантом в установленный срок требования об уплате денежной суммы по банковской гарантии, направленного до окончания срока действия банковской гарантии;
- обязательство по банковской гарантии (требование платежа) подлежит исполнению Гарантом в течение пяти рабочих дней со дня получения им требования об уплате денежной суммы по банковской гарантии. Гарант не вправе отказать налоговому органу в удовлетворении требования об уплате денежной суммы по банковской гарантии (за исключением случая, если такое требование предъявлено Гаранту после окончания срока, на который выдана банковская гарантия).
- обязательство Гаранта не предъявлять требования к налоговому органу в части представления документов, не предусмотренных статьей 74.1 Кодекса;
- ответственность Гаранта перед налоговым органом ограничивается суммой, на которую выдана гарантия
Сведения о налоговом документе-основании для выдачи гарантии СведДокОсн С   О Состав элемента представлен в таблице 4.11

Таблица 4.11

Сведения о налоговом документе-основании для выдачи гарантии (СведДокОсн)

Наименование элемента Сокращенное наименование (код) элемента Признак типа элемента Формат элемента Признак обязательности элемента Дополнительная информация
Обязательства, предусмотренные заявительным порядком возмещения налога на добавленную стоимость, акциза | ЗаявПор С   НУ Состав элемента представлен в таблице 4.12. Элемент обязателен, если <ВидГар> (из таблицы 4.10) принимает значение 01 | 02 (а также при значении 03 | 04 | 05 при отсутствии элемента <Обяз184.204>), и должен отсутствовать при остальных значениях <ВидГар>
Обязательство, предусмотренное статьями 64 и 67 Кодекса | ОтРсИнк С   НУ Состав элемента представлен в таблице 4.13.
Элемент обязателен, если <ВидГар> (из таблицы 4.10) принимает значение 06, и должен отсутствовать при остальных значениях <ВидГар>
Обязательство, предусмотренное подпунктом 1 пункта 12.1 статьи 77 Кодекса | АрИмущ С   НМУ Состав элемента представлен в таблице 4.14.
Элемент обязателен, если <ВидГар> (из таблицы 4.10) принимает значение 07, и должен отсутствовать при остальных значениях <ВидГар>
Обязанность по уплате суммы налога, сбора, страховых взносов, пеней, штрафа, не уплаченной на день принятия вышестоящим налоговым органом решения по жалобе | РешЖал С   НМУ Состав элемента представлен в таблице 4.15.
Элемент обязателен, если <ВидГар> (из таблицы 4.10) принимает значение 08, и должен отсутствовать при остальных значениях <ВидГар>
Обязательства, предусмотренные подпунктом 1 пункта 11 статьи 101 Кодекса | АдмНар С   НУ Состав элемента представлен в таблице 4.16.
Элемент обязателен, если <ВидГар> (из таблицы 4.10) принимает значение 09, и должен отсутствовать при остальных значениях <ВидГар>
Обязательства, предусмотренные статьями 184, 204 Кодекса при экспорте подакцизной продукции, а также при применении освобождения от уплаты авансовых платежей Обяз184.204 С   НУ Состав элемента представлен в таблице 4.17.
Элемент обязателен, если <ВидГар> (из таблицы 4.10) принимает значение 03 | 04 | 05 при отсутствии элемента <ЗаявПор>, и должен отсутствовать при остальных значениях <ВидГар>

Таблица 4.12

Обязательства, предусмотренные заявительным порядком возмещения налога на добавленную стоимость, акциза (ЗаявПор)

Наименование элемента Сокращенное наименование (код) элемента Признак типа элемента Формат элемента Признак обязательности элемента Дополнительная информация
Документ-основание КНД А T(=7) ОК Типовой элемент <КНДТип>.
Принимает значение:
1151001 - Налоговая декларация по налогу на добавленную стоимость |
1151089 - Налоговая декларация по акцизам на автомобильный бензин, дизельное топливо, моторные масла для дизельных и (или) карбюраторных (инжекторных) двигателей, прямогонный бензин, средние дистилляты, бензол, параксилол, ортоксилол, авиационный керосин, природный газ, этан, сжиженные углеводородные газы, сталь жидкую, автомобили легковые и мотоциклы |
1151095 - Налоговая декларация по акцизам на нефтяное сырье |
1150019 - Извещение об уплате авансового платежа акциза по алкогольной и (или) спиртосодержащей продукции |
1150020 - Извещение об освобождении от уплаты авансового платежа акциза по алкогольной и (или) спиртосодержащей продукции
Код налогового периода документа-основания Период А T(=2) ОК Принимает значение:
01 - январь |
02 - февраль |
03 - март |
04 - апрель |
05 - май |
06 - июнь |
07 - июль |
08 - август |
09 - сентябрь |
10 - октябрь |
11 - ноябрь |
12 - декабрь |
21 - 1 квартал |
22 - 2 квартал |
23 - 3 квартал |
24 - 4 квартал |
99 - иной налоговый период
Текстовое описание налогового периода документа-основания ТекстПериод А T(1-255) НУ Элемент является обязательным при значении элемента <Период> = 99 и для извещения об уплате авансового платежа по акцизам и об освобождении от уплаты авансового платежа по акцизам
Отчетный год документа-основания ОтчГод А   О Типовой элемент <xs:gYear>.
Год в формате ГГГГ

Таблица 4.13

Обязательство, предусмотренное статьями 64 и 67 Кодекса (ОтРсИнк)

Наименование элемента Сокращенное наименование (код) элемента Признак типа элемента Формат элемента Признак обязательности элемента Дополнительная информация
Документ-основание КНД А T(=7) ОК Принимает значение:
1120453 - Решение о предоставлении отсрочки (рассрочки) по уплате задолженности по налогам, сборам и страховым взносам и (или) налогов, сборов, страховых взносов, срок уплаты которых не наступил |
1120454 - Решение о предоставлении инвестиционного налогового кредита |
1150086 - Заявление о предоставлении отсрочки, рассрочки, инвестиционного налогового кредита
Номер документа-основания НомДок А T(1-255) О  
Дата документа-основания ДатаДок А T(=10) О Типовой элемент <ДатаТип>. Дата в формате ДД.ММ.ГГГГ
Код налогового органа, сформировавшего документ-основание КодНО А T(=4) ОК Типовой элемент <СОНОТип>

Таблица 4.14

Обязательство, предусмотренное подпунктом 1 пункта 12.1 статьи 77 Кодекса (АрИмущ)

Наименование элемента Сокращенное наименование (код) элемента Признак типа элемента Формат элемента Признак обязательности элемента Дополнительная информация
Документ-основание КНД А T(=7) ОК Типовой элемент <КНДТип>.
Принимает значение:
1162517 - Постановление о наложении ареста на имущество налогоплательщика-организации
Номер документа-основания НомДок А T(1-255) О  
Дата документа-основания ДатаДок А T(=10) О Типовой элемент <ДатаТип>.
Дата в формате ДД.ММ.ГГГГ
Код налогового органа, сформировавшего документ-основание КодНО А T(=4) ОК Типовой элемент <СОНОТип>

Таблица 4.15

Обязанность по уплате суммы налога, сбора, страховых взносов, пеней, штрафа, не уплаченной на день принятия вышестоящим налоговым органом решения по жалобе (РешЖал)

Наименование элемента Сокращенное наименование (код) элемента Признак типа элемента Формат элемента Признак обязательности элемента Дополнительная информация
Документ-основание КНД А T(=7) ОК Типовой элемент <КНДТип>.
Принимает значение:
1165020 - Решение о привлечении к ответственности за совершение налогового правонарушения |
1165021 - Решение об отказе в привлечении к ответственности за совершение налогового правонарушения
Номер документа-основания НомДок А T(1-255) О  
Дата документа-основания ДатаДок А T(=10) О Типовой элемент <ДатаТип>.
Дата в формате ДД.ММ.ГГГГ
Код налогового органа, сформировавшего документ-основание КодНО А T(=4) ОК Типовой элемент <СОНОТип>

Таблица 4.16

Обязательства, предусмотренные подпунктом 1 пункта 11 статьи 101 Кодекса (АдмНар)

Наименование элемента Сокращенное наименование (код) элемента Признак типа элемента Формат элемента Признак обязательности элемента Дополнительная информация
Документ-основание КНД А T(=7) ОК Типовой элемент <КНДТип>.
Принимает значение:
1165037 - Решение о принятии обеспечительных мер
Номер документа-основания НомДок А T(1-255) О  
Дата документа-основания ДатаДок А T(=10) О Типовой элемент <ДатаТип>.
Дата в формате ДД.ММ.ГГГГ
Код налогового органа, вынесшего документ-основание КодНО А T(=4) ОК Типовой элемент <СОНОТип>

Таблица 4.17

Обязательства, предусмотренные статьями 184, 204 Кодекса при экспорте подакцизной продукции, а также при применении освобождения от уплаты авансовых платежей (Обяз184.204)

Наименование элемента Сокращенное наименование (код) элемента Признак типа элемента Формат элемента Признак обязательности элемента Дополнительная информация
Документ-основание КНД А T(=7) ОК Типовой элемент <КНДТип>.
Принимает значение:
1151074 - Налоговая декларация по акцизам на табак (табачные изделия), табачную продукцию, электронные системы доставки никотина и жидкости для электронных систем доставки никотина |
1151089 - Налоговая декларация по акцизам на автомобильный бензин, дизельное топливо, моторные масла для дизельных и (или) карбюраторных (инжекторных) двигателей, прямогонный бензин, средние дистилляты, бензол, параксилол, ортоксилол, авиационный керосин, природный газ, этан, сжиженные углеводородные газы, сталь жидкую, автомобили легковые и мотоциклы |
1151090 - Налоговая декларация по акцизам на этиловый спирт, алкогольную и (или) подакцизную спиртосодержащую продукцию, сахаросодержащие напитки, а также на виноград |
1150019 - Извещение об уплате авансового платежа акциза по алкогольной и (или) спиртосодержащей продукции |
1150020 - Извещение об освобождении от уплаты авансового платежа акциза по алкогольной и (или) спиртосодержащей продукции
Код налогового периода документа-основания Период А T(=2) ОК Принимает значение:
01 - январь |
02 - февраль |
03 - март |
04 - апрель |
05 - май |
06 - июнь |
07 - июль |
08 - август |
09 - сентябрь |
10 - октябрь |
11 - ноябрь |
12 - декабрь |
99 - иной налоговый период
Текстовое описание налогового периода документа-основания ТекстПериод А T(1-255) НУ Элемент является обязательным при значении элемента <Период> = 99 и для извещения об уплате авансового платежа по акцизам и об освобождении от уплаты авансового платежа по акцизам
Отчетный год документа-основания ОтчГод А   О Типовой элемент <xs:gYear>.
Год в формате ГГГГ

Таблица 4.18

Сведения о лице, подписавшем банковскую гарантию (Подписант)

Наименование элемента Сокращенное наименование (код) элемента Признак типа элемента Формат элемента Признак обязательности элемента Дополнительная информация
Признак лица, подписавшего документ ПрПодп А T(=1) ОК Принимает значение:
1 - руководитель Гаранта |
2 - уполномоченный представитель Гаранта
Должность Долж А T(1-255) Н  
Номер контактного телефона ответственного исполнителя Гаранта ТелОтв А T(1-20) О  
Фамилия, имя, отчество (при наличии) ФИО С   О Типовой элемент <ФИОТип>.
Состав элемента представлен в таблице 4.21
Сведения об уполномоченном представителе Гаранта СвПред С   НУ Состав элемента представлен в таблице 4.19. Элемент обязателен при <ПрПодп>=2

Таблица 4.19

Сведения об уполномоченном представителе Гаранта (СвПред)

Наименование элемента Сокращенное наименование (код) элемента Признак типа элемента Формат элемента Признак обязательности элемента Дополнительная информация
Наименование документа, подтверждающего полномочия представителя Гаранта НаимДок А T(1-120) О Для доверенности, совершенной в форме электронного документа, указывается GUID доверенности

Таблица 4.20

Сведения о документе, удостоверяющем личность (УдЛичнФЛТип)

Наименование элемента Сокращенное наименование (код) элемента Признак типа элемента Формат элемента Признак обязательности элемента Дополнительная информация
Код вида документа КодВидДок А T(=2) ОК Типовой элемент <СПДУЛТип>.
Принимает значение:
21 - паспорт гражданина Российской Федерации |
03 - свидетельство о рождении |
10 - паспорт иностранного гражданина |
11 - свидетельство о рассмотрении ходатайства о признании лица беженцем на территории Российской Федерации по существу |
12 - вид на жительство в Российской Федерации |
13 - удостоверение беженца |
16 - временное удостоверение личности лица без гражданства в Российской Федерации |
19 - свидетельство о предоставлении временного убежища на территории Российской Федерации |
22 - загранпаспорт гражданина Российской Федерации |
23 - свидетельство о рождении, выданное уполномоченным органом иностранного государства |
61 - свидетельство о регистрации по месту жительства |
63 - свидетельство о регистрации по месту пребывания |
91 - иные документы, признаваемые в соответствии с законодательством Российской Федерации или в соответствии с международными договорами Российской Федерации в качестве документов, удостоверяющих личность налогоплательщика
Серия и номер документа СерНомДок А T(1-25) О  
Дата выдачи документа ДатаДок А T(=10) О Типовой элемент <ДатаТип>.
Дата в формате ДД.ММ.ГГГГ
Наименование органа, выдавшего документ ВыдДок А T(1-255) О  
Код подразделения КодВыдДок А T(=7) Н  

Таблица 4.21

Фамилия, имя, отчество (ФИОТип)

Наименование элемента Сокращенное наименование (код) элемента Признак типа элемента Формат элемента Признак обязательности элемента Дополнительная информация
Фамилия Фамилия А T(1-60) О  
Имя Имя А T(1-60) О  
Отчество Отчество А T(1-60) Н  

Приложение N 2

ПОРЯДОК НАПРАВЛЕНИЯ БАНКОВСКОЙ ГАРАНТИИ В НАЛОГОВЫЙ ОРГАН В ЭЛЕКТРОННОЙ ФОРМЕ

Общие положения

1. Настоящий порядок определяет для случаев, предусмотренных Налоговым кодексом Российской Федерации, порядок направления по телекоммуникационным каналам связи (далее - ТКС) банковской гарантии (далее - гарантия) в электронной форме.

2. Гарантия направляется в налоговый орган по месту нахождения (месту жительства) налогоплательщика, плательщика сбора, плательщика страховых взносов, налогового агента (в отношении налогоплательщика, отнесенного к категории крупнейших - в межрегиональную инспекцию ФНС России по крупнейшим налогоплательщикам, межрайонную инспекцию ФНС России по крупнейшим налогоплательщикам) (далее - по месту учета налогоплательщика).

Направление гарантии в электронной форме

3. Направление гарантии осуществляется по ТКС по формату, утвержденному приложением N 2 к настоящему приказу в порядке, установленном приказом ФНС России от 16.07.2020 N ЕД-7-2/448@ "Об утверждении Порядка направления и получения документов, предусмотренных Налоговым кодексом Российской Федерации и используемых налоговыми органами при реализации своих полномочий в отношениях, регулируемых законодательством о налогах и сборах, а также представления документов по требованию налогового органа в электронной форме по телекоммуникационным каналам связи" (зарегистрирован Министерством юстиции Российской Федерации 19.08.2020, регистрационный N 59335) с изменениями, внесенными приказами Федеральной налоговой службы от 23.10.2020 N ЕД-7-15/772@ (зарегистрирован Министерством юстиции Российской Федерации 01.12.2020, регистрационный N 61185), от 07.09.2021 N ЕД-7-8/795@ (зарегистрирован Министерством юстиции Российской Федерации 19.10.2021, регистрационный N 65470) и от 23.12.2022 N ЕД-7-21/1250@ (зарегистрирован Министерством юстиции Российской Федерации 08.02.2023, регистрационный N 72283).

4. Направление гарантии, подписанной уполномоченным представителем, допускается без представления соответствующей доверенности на уполномоченного представителя по месту учета налогоплательщика при условии включения информации об идентификационном номере файла доверенности в виде 36-разрядного глобального уникального идентификатора (GUID доверенности) в гарантию.

5. Гарантия считается принятой налоговым органом, если гаранту поступила квитанция о приеме гарантии.

6. Гарантия не считается принятой, если:

1) направлена не по месту учета налогоплательщика;

2) направлена с несоблюдением требований к формату представления гарантии;

3) невозможно идентифицировать налогоплательщика, плательщика сборов, плательщика страховых взносов, налогового агента, по обязательствам которого представлена гарантия.

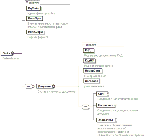
Приложение N 3

ФОРМАТ ПРЕДСТАВЛЕНИЯ ЗАЯВЛЕНИЯ ОБ УВЕДОМЛЕНИИ НАЛОГОПЛАТЕЛЬЩИКА ОБ ОСВОБОЖДЕНИИ ГАРАНТА ОТ ОБЯЗАТЕЛЬСТВ ПО БАНКОВСКОЙ ГАРАНТИИ В ЭЛЕКТРОННОЙ ФОРМЕ

I. ОБЩИЕ СВЕДЕНИЯ

1. Настоящий формат описывает требования к XML-файлам (далее - файл обмена) передачи в налоговый орган заявления об уведомлении налогоплательщика об освобождении гаранта от обязательств по банковской гарантии в электронной форме.

2. Номер версии настоящего формата 5.01, часть 319.

II. ОПИСАНИЕ ФАЙЛА ОБМЕНА

3. Имя файла обмена должно иметь следующий вид:

R_T_A_K_O_GGGGMMDD_N, где:

R_T - префикс, принимающий значение ON_OSVGARBG;

A_K - идентификатор получателя информации, где: A - идентификатор получателя, которому направляется файл обмена, K - идентификатор конечного получателя, для которого предназначена информация из данного файла обмена. Передача файла от отправителя к конечному получателю (K) может осуществляться в несколько этапов через другие налоговые органы, осуществляющие передачу файла на промежуточных этапах, которые обозначаются идентификатором A. В случае передачи файла от отправителя к конечному получателю при отсутствии налоговых органов, осуществляющих передачу на промежуточных этапах, значения идентификаторов A и K совпадают. Каждый из идентификаторов (A и K) имеет вид для налоговых органов - четырехразрядный код налогового органа;

O - идентификатор отправителя информации, имеет вид:

для организаций - девятнадцатиразрядный код (идентификационный номер налогоплательщика (далее - ИНН) и код причины постановки на учет (далее - КПП) организации (обособленного подразделения);

для физических лиц, в том числе индивидуальных предпринимателей - двенадцатиразрядный код (ИНН физического лица);

GGGG - год формирования передаваемого файла, MM - месяц, DD - день;

N - идентификационный номер файла. (Длина - от 1 до 36 знаков. Идентификационный номер файла должен обеспечивать уникальность файла).

Расширение имени файла - xml. Расширение имени файла может указываться как строчными, так и прописными буквами.

Параметры первой строки файла обмена

Первая строка XML-файла должна иметь следующий вид:

<?xml version ="1.0" encoding ="windows-1251"?>

Имя файла, содержащего XML-схему файла обмена, должно иметь следующий вид:

ON_OSVGARBG_1_319_00_05_01_xx, где xx - номер версии схемы.

Расширение имени файла - xsd.

XML-схема файла обмена приводится отдельным файлом.

4. Логическая модель файла обмена представлена в виде диаграммы структуры файла обмена на рисунке 1 настоящего формата. Элементами логической модели файла обмена являются элементы и атрибуты XML-файла. Перечень структурных элементов логической модели файла обмена и сведения о них приведены в таблицах 4.1 - 4.10 настоящего формата.

Для каждого структурного элемента логической модели файла обмена приводятся следующие сведения:

наименование элемента. Приводится полное наименование элемента. В строке таблицы могут быть описаны несколько элементов, наименования которых разделены символом "|". Такая форма записи применяется при наличии в файле обмена только одного элемента из описанных в этой строке.

сокращенное наименование (код) элемента. Приводится сокращенное наименование элемента. Синтаксис сокращенного наименования должен удовлетворять спецификации XML;

признак типа элемента. Может принимать следующие значения: "С" - сложный элемент логической модели (содержит вложенные элементы), "П" - простой элемент логической модели, реализованный в виде элемента XML-файла, "А" - простой элемент логической модели, реализованный в виде атрибута элемента XML-файла. Простой элемент логической модели не содержит вложенные элементы;

формат элемента. Формат элемента представляется следующими условными обозначениями: T - символьная строка; N - числовое значение (целое или дробное).

Формат символьной строки указывается в виде T(n-k) или T(=k), где: n - минимальное количество знаков, k - максимальное количество знаков, символ "-" - разделитель, символ "=" означает фиксированное количество знаков в строке. В случае, если минимальное количество знаков равно 0, формат имеет вид T(0-k). В случае, если максимальное количество знаков не ограничено, формат имеет вид T(n-).

Формат числового значения указывается в виде N(m.k), где: m - максимальное количество знаков в числе, включая целую и дробную часть числа без разделяющей десятичной точки и знака (для отрицательного числа), k - максимальное число знаков дробной части числа. Если число знаков дробной части числа равно 0 (то есть число целое), то формат числового значения имеет вид N(m).

Для простых элементов, являющихся базовыми в XML, таких как элемент с типом "date", поле "Формат элемента" не заполняется. Для таких элементов в поле "Дополнительная информация" указывается тип базового элемента;

признак обязательности элемента определяет обязательность наличия элемента (совокупности наименования элемента и его значения) в файле обмена. Признак обязательности элемента может принимать следующие значения: "О" - наличие элемента в файле обмена обязательно; "Н" - наличие элемента в файле обмена необязательно, то есть элемент может отсутствовать. Если элемент принимает ограниченный перечень значений (по классификатору, кодовому словарю), то признак обязательности элемента дополняется символом "К". В случае, если количество реализаций элемента может быть более одной, то признак обязательности элемента дополняется символом "М".

К вышеперечисленным признакам обязательности элемента может добавляться значение "У" в случае описания в XML-схеме условий, предъявляемых к элементу в файле обмена, описанных в графе "Дополнительная информация";

дополнительная информация содержит, при необходимости, требования к элементу файла обмена, не указанные ранее. Для сложных элементов указывается ссылка на таблицу, в которой описывается состав данного элемента. Для элементов, принимающих ограниченный перечень значений из классификатора (справочника, кодового словаря), указывается соответствующее наименование классификатора (справочника, кодового словаря) или приводится перечень возможных значений. Для классификатора (справочника, кодового словаря) может указываться ссылка на его местонахождение. Для элементов, использующих пользовательский тип данных, указывается наименование типового элемента.

Рисунок 1. Диаграмма структуры файла обмена

Таблица 4.1

Файл обмена (Файл)

Наименование элемента Сокращенное наименование (код) элемента Признак типа элемента Формат элемента Признак обязательности элемента Дополнительная информация
Идентификатор файла ИдФайл А T(1-255) ОУ Содержит (повторяет) имя сформированного файла (без расширения)
Версия программы, с помощью которой сформирован файл ВерсПрог А T(1-40) О  
Версия формата ВерсФорм А T(1-5) О Принимает значение: 5.01
Состав и структура документа Документ С   О Состав элемента представлен в таблице 4.2

Таблица 4.2

Состав и структура документа (Документ)

Наименование элемента Сокращенное наименование (код) элемента Признак типа элемента Формат элемента Признак обязательности элемента Дополнительная информация
Код формы документа по КНД КНД А T(=7) ОК Типовой элемент <КНДТип>.
Принимает значение: 1150142
Код налогового органа КодНО А T(=4) ОК Типовой элемент <СОНОТип>
Номер заявления НомерЗаяв А T(1-10) О  
Дата заявления ДатаЗаяв А T(=10) О Типовой элемент <ДатаТип>.
Дата в формате ДД.ММ.ГГГГ
Сведения о налогоплательщике СвНП С   О Состав элемента представлен в таблице 4.3
Сведения о лице, подписавшем документ Подписант С   О Состав элемента представлен в таблице 4.6
Заявление об уведомлении налогоплательщика об освобождении гаранта от обязательств по банковской гарантии ЗаявОсвБГ С   О Состав элемента представлен в таблице 4.8

Таблица 4.3

Сведения о налогоплательщике (СвНП)

Наименование элемента Сокращенное наименование (код) элемента Признак типа элемента Формат элемента Признак обязательности элемента Дополнительная информация
Налогоплательщик - организация | НПЮЛ С   О Состав элемента представлен в таблице 4.4
Налогоплательщик - физическое лицо, в том числе зарегистрированное в качестве индивидуального предпринимателя НПФЛ С   О Состав элемента представлен в таблице 4.5

Таблица 4.4

Налогоплательщик - организация (НПЮЛ)

Наименование элемента Сокращенное наименование (код) элемента Признак типа элемента Формат элемента Признак обязательности элемента Дополнительная информация
Полное наименование организации НаимОрг А T(1-1000) О  
ИНН организации ИННЮЛ А T(=10) О Типовой элемент <ИННЮЛТип>
КПП организации КПП А T(=9) О Типовой элемент <КППТип>

Таблица 4.5

Налогоплательщик - физическое лицо, в том числе зарегистрированное в качестве индивидуального предпринимателя (НПФЛ)

Наименование элемента Сокращенное наименование (код) элемента Признак типа элемента Формат элемента Признак обязательности элемента Дополнительная информация
ИНН физического лица ИННФЛ А T(=12) О Типовой элемент <ИННФЛТип>
ОГРНИП ОГРНИП А T(=15) Н Типовой элемент <ОГРНИПТип>.
Указывается, если заявителем является физическое лицо, зарегистрированное в качестве индивидуального предпринимателя
Фамилия, имя, отчество (при наличии) физического лица ФИО С   О Типовой элемент <ФИОТип>.
Состав элемента представлен в таблице 4.10

Таблица 4.6

Сведения о лице, подписавшем документ (Подписант)

Наименование элемента Сокращенное наименование (код) элемента Признак типа элемента Формат элемента Признак обязательности элемента Дополнительная информация
Признак лица, подписавшего документ ПрПодп А T(=1) ОК Принимает значение:
1 - налогоплательщик |
2 - представитель налогоплательщика
Номер контактного телефона Тлф А T(1-20) Н  
Фамилия, имя, отчество (при наличии) ФИО С   НУ Типовой элемент <ФИОТип>.
Состав элемента представлен в таблице 4.10.
Элемент обязателен при выполнении одного из условий:
- <ПрПодп> = 2 |
- <ПрПодп> = 1 и наличие <НПЮЛ>
Сведения о представителе налогоплательщика СвПред С   НУ Состав элемента представлен в таблице 4.7.
Элемент обязателен при <ПрПодп>=2

Таблица 4.7

Сведения о представителе налогоплательщика (СвПред)

Наименование элемента Сокращенное наименование (код) элемента Признак типа элемента Формат элемента Признак обязательности элемента Дополнительная информация
Наименование и реквизиты документа, подтверждающего полномочия представителя налогоплательщика НаимДок А T(1-120) О Для доверенности, совершенной в форме электронного документа, указывается GUID доверенности

Таблица 4.8

Заявление об уведомлении налогоплательщика об освобождении гаранта от обязательств по банковской гарантии (ЗаявОсвБГ)

Наименование элемента Сокращенное наименование (код) элемента Признак типа элемента Формат элемента Признак обязательности элемента Дополнительная информация
Прошу на основании настоящего заявления уведомить в электронной форме по телекоммуникационным каналам связи об освобождении гаранта от обязательств по ПрОсвБГ А T(=1) ОК Принимает значение:
1 - банковской гарантии |
2 - банковским гарантиям
Сведения о банковской гарантии СведБГ С   ОМ Состав элемента представлен в таблице 4.9

Таблица 4.9

Сведения о банковской гарантии (СведБГ)

Наименование элемента Сокращенное наименование (код) элемента Признак типа элемента Формат элемента Признак обязательности элемента Дополнительная информация
Дата Дата А T(=10) О Типовой элемент <ДатаТип>.
Дата в формате ДД.ММ.ГГГГ
Номер Номер А T(1-50) О  
Кем выдана КемВыд А T(=1) ОК Принимает значение:
1 - банк |
2 - филиал банка |
3 - иной гарант, установленный Налоговым кодексом Российской Федерации
Наименование Наим А T(1-1000) О  
БИК БИК А T(=9) НКУ Типовой элемент <БИКТип>.
Элемент является обязательным при
<КемВыд>= 1 | 2
ИНН ИНН А T(=10) О Типовой элемент <ИННЮЛТип>
КПП КПП А T(=9) О Типовой элемент <КППТип>
Сумма банковской гарантии СумБГ А N(15) О Принимает значение от 0 и более

Таблица 4.10

Фамилия, имя, отчество (ФИОТип)

Наименование элемента Сокращенное наименование (код) элемента Признак типа элемента Формат элемента Признак обязательности элемента Дополнительная информация
Фамилия Фамилия А T(1-60) О  
Имя Имя А T(1-60) О  
Отчество Отчество А T(1-60) Н  

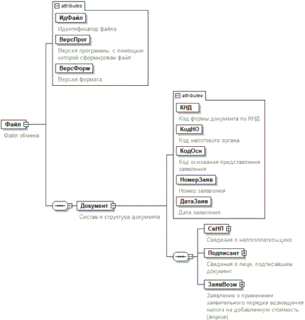
Приложение N 4

ФОРМАТ ПРЕДСТАВЛЕНИЯ ЗАЯВЛЕНИЯ О ПРИМЕНЕНИИ ЗАЯВИТЕЛЬНОГО ПОРЯДКА ВОЗМЕЩЕНИЯ НАЛОГА НА ДОБАВЛЕННУЮ СТОИМОСТЬ (АКЦИЗА) В ЭЛЕКТРОННОЙ ФОРМЕ

I. ОБЩИЕ СВЕДЕНИЯ

1. Настоящий формат описывает требования к XML-файлам (далее - файл обмена) передачи в налоговый орган заявления о применении заявительного порядка возмещения налога на добавленную стоимость (акциза) в электронной форме.

2. Номер версии настоящего формата 5.01, часть 317.

II. ОПИСАНИЕ ФАЙЛА ОБМЕНА

3. Имя файла обмена должно иметь следующий вид:

R_T_A_K_O_GGGGMMDD_N, где:

R_T - префикс, принимающий значение ON_ZVVOZM;

A_K - идентификатор получателя информации, где: A - идентификатор получателя, которому направляется файл обмена, K - идентификатор конечного получателя, для которого предназначена информация из данного файла обмена. Передача файла от отправителя к конечному получателю (K) может осуществляться в несколько этапов через другие налоговые органы, осуществляющие передачу файла на промежуточных этапах, которые обозначаются идентификатором A. В случае передачи файла от отправителя к конечному получателю при отсутствии налоговых органов, осуществляющих передачу на промежуточных этапах, значения идентификаторов A и K совпадают. Каждый из идентификаторов (A и K) имеет вид для налоговых органов - четырехразрядный код налогового органа;

O - идентификатор отправителя информации, имеет вид:

для организаций - девятнадцатиразрядный код (идентификационный номер налогоплательщика (далее - ИНН) и код причины постановки на учет (далее - КПП) организации (обособленного подразделения);

для физических лиц, зарегистрированных в качестве индивидуальных предпринимателей - двенадцатиразрядный код (ИНН физического лица);

GGGG - год формирования передаваемого файла, MM - месяц, DD - день;

N - идентификационный номер файла. (Длина - от 1 до 36 знаков. Идентификационный номер файла должен обеспечивать уникальность файла).

Расширение имени файла - xml. Расширение имени файла может указываться как строчными, так и прописными буквами.

Параметры первой строки файла обмена

Первая строка XML-файла должна иметь следующий вид:

<?xml version="1.0" encoding="windows-1251"?>

Имя файла, содержащего XML-схему файла обмена, должно иметь следующий вид:

ON_ZVVOZM_1_317_00_05_01_xx, где xx - номер версии схемы.

Расширение имени файла - xsd.

XML-схема файла обмена приводится отдельным файлом.

4. Логическая модель файла обмена представлена в виде диаграммы структуры файла обмена на рисунке 1 настоящего формата. Элементами логической модели файла обмена являются элементы и атрибуты XML-файла. Перечень структурных элементов логической модели файла обмена и сведения о них приведены в таблицах 4.1 - 4.16 настоящего формата.

Для каждого структурного элемента логической модели файла обмена приводятся следующие сведения:

наименование элемента. Приводится полное наименование элемента. В строке таблицы могут быть описаны несколько элементов, наименования которых разделены символом "|". Такая форма записи применяется при наличии в файле обмена только одного элемента из описанных в этой строке.

сокращенное наименование (код) элемента. Приводится сокращенное наименование элемента. Синтаксис сокращенного наименования должен удовлетворять спецификации XML;

признак типа элемента. Может принимать следующие значения: "С" - сложный элемент логической модели (содержит вложенные элементы), "П" - простой элемент логической модели, реализованный в виде элемента XML-файла, "А" - простой элемент логической модели, реализованный в виде атрибута элемента XML-файла. Простой элемент логической модели не содержит вложенные элементы;

формат элемента. Формат элемента представляется следующими условными обозначениями: T - символьная строка; N - числовое значение (целое или дробное).

Формат символьной строки указывается в виде T(n-k) или T(=k), где: n - минимальное количество знаков, k - максимальное количество знаков, символ "-" - разделитель, символ "=" означает фиксированное количество знаков в строке. В случае, если минимальное количество знаков равно 0, формат имеет вид T(0-k). В случае, если максимальное количество знаков не ограничено, формат имеет вид T(n-).

Формат числового значения указывается в виде N(m.k), где: m - максимальное количество знаков в числе, включая целую и дробную часть числа без разделяющей десятичной точки и знака (для отрицательного числа), k - максимальное число знаков дробной части числа. Если число знаков дробной части числа равно 0 (то есть число целое), то формат числового значения имеет вид N(m).

Для простых элементов, являющихся базовыми в XML, таких как элемент с типом "date", поле "Формат элемента" не заполняется. Для таких элементов в поле "Дополнительная информация" указывается тип базового элемента;

признак обязательности элемента определяет обязательность наличия элемента (совокупности наименования элемента и его значения) в файле обмена. Признак обязательности элемента может принимать следующие значения: "О" - наличие элемента в файле обмена обязательно; "Н" - наличие элемента в файле обмена необязательно, то есть элемент может отсутствовать. Если элемент принимает ограниченный перечень значений (по классификатору, кодовому словарю), то признак обязательности элемента дополняется символом "К". В случае, если количество реализаций элемента может быть более одной, то признак обязательности элемента дополняется символом "М".

К вышеперечисленным признакам обязательности элемента может добавляться значение "У" в случае описания в XML-схеме условий, предъявляемых к элементу в файле обмена, описанных в графе "Дополнительная информация";

дополнительная информация содержит, при необходимости, требования к элементу файла обмена, не указанные ранее. Для сложных элементов указывается ссылка на таблицу, в которой описывается состав данного элемента. Для элементов, принимающих ограниченный перечень значений из классификатора (справочника, кодового словаря), указывается соответствующее наименование классификатора (справочника, кодового словаря) или приводится перечень возможных значений. Для классификатора (справочника, кодового словаря) может указываться ссылка на его местонахождение. Для элементов, использующих пользовательский тип данных, указывается наименование типового элемента.

Рисунок 1. Диаграмма структуры файла обмена

Таблица 4.1

Файл обмена (Файл)

Наименование элемента Сокращенное наименование (код) элемента Признак типа элемента Формат элемента Признак обязательности элемента Дополнительная информация
Идентификатор файла ИдФайл А T(1-255) ОУ Содержит (повторяет) имя сформированного файла (без расширения)
Версия программы, с помощью которой сформирован файл ВерсПрог А T(1-40) О  
Версия формата ВерсФорм А T(1-5) О Принимает значение: 5.01
Состав и структура документа Документ С   О Состав элемента представлен в таблице 4.2

Таблица 4.2

Состав и структура документа (Документ)

Наименование элемента Сокращенное наименование (код) элемента Признак типа элемента Формат элемента Признак обязательности элемента Дополнительная информация
Код формы документа по КНД КНД А T(=7) ОК Типовой элемент <КНДТип>.
Принимает значение: 1151152
Код налогового органа КодНО А T(=4) ОК Типовой элемент <СОНОТип>
Код основания представления заявления КодОсн А T(=2) ОК Принимает значение:
01 - по основанию, предусмотренному абзацем 1 пункта 7 статьи 176.1, абзацем 1 пункта 2 статьи 203.1 Налогового кодекса Российской Федерации (общеустановленный случай) |
02 - по основанию, предусмотренному абзацем 6 пункта 7 статьи 176.1, абзацем 12 пункта 2 статьи 203.1 Налогового кодекса Российской Федерации, в пределах суммы превышения заявленных сумм к возмещению из бюджета в уточненной налоговой декларации над суммой ранее возмещенного налога за налоговый период (в случае представления уточненной налоговой декларации, увеличивающей суммы налога к возмещению из бюджета)
Номер заявления НомерЗаяв А T(1-10) О  
Дата заявления ДатаЗаяв А T(=10) О Типовой элемент <ДатаТип>.
Дата в формате ДД.ММ.ГГГГ
Сведения о налогоплательщике СвНП С   О Состав элемента представлен в таблице 4.3
Сведения о лице, подписавшем документ Подписант С   О Состав элемента представлен в таблице 4.6
Заявление о применении заявительного порядка возмещения налога на добавленную стоимость (акциза) ЗаявВозм С   О Состав элемента представлен в таблице 4.8

Таблица 4.3

Сведения о налогоплательщике (СвНП)

Наименование элемента Сокращенное наименование (код) элемента Признак типа элемента Формат элемента Признак обязательности элемента Дополнительная информация
Налогоплательщик - организация | НПЮЛ С   О Состав элемента представлен в таблице 4.4
Налогоплательщик - индивидуальный предприниматель НПФЛ С   О Состав элемента представлен в таблице 4.5

Таблица 4.4

Налогоплательщик - организация (НПЮЛ)

Наименование элемента Сокращенное наименование (код) элемента Признак типа элемента Формат элемента Признак обязательности элемента Дополнительная информация
Полное наименование организации НаимОрг А T(1-1000) О  
ИНН организации ИННЮЛ А T(=10) О Типовой элемент <ИННЮЛТип>
КПП организации КПП А T(=9) О Типовой элемент <КППТип>

Таблица 4.5

Налогоплательщик - индивидуальный предприниматель (НПФЛ)

Наименование элемента Сокращенное наименование (код) элемента Признак типа элемента Формат элемента Признак обязательности элемента Дополнительная информация
ИНН индивидуального предпринимателя ИННФЛ А T(=12) О Типовой элемент <ИННФЛТип>
Фамилия, имя, отчество (при наличии) индивидуального предпринимателя ФИО С   О Типовой элемент <ФИОТип>.
Состав элемента представлен в таблице 4.16

Таблица 4.6

Сведения о лице, подписавшем документ (Подписант)

Наименование элемента Сокращенное наименование (код) элемента Признак типа элемента Формат элемента Признак обязательности элемента Дополнительная информация
Признак лица, подписавшего документ ПрПодп А T(=1) ОК Принимает значение:
1 - налогоплательщик |
2 - представитель налогоплательщика
Номер контактного телефона Тлф А T(1-20) Н  
Фамилия, имя, отчество (при наличии) ФИО С   НУ Типовой элемент <ФИОТип>.
Состав элемента представлен в таблице 4.16.
Элемент обязателен при выполнении одного из условий:
- <ПрПодп> = 2 |
- <ПрПодп> = 1 и наличие <НПЮЛ>
Сведения о представителе налогоплательщика СвПред С   НУ Состав элемента представлен в таблице 4.7.
Элемент обязателен при <ПрПодп> = 2

Таблица 4.7

Сведения о представителе налогоплательщика (СвПред)

Наименование элемента Сокращенное наименование (код) элемента Признак типа элемента Формат элемента Признак обязательности элемента Дополнительная информация
Наименование и реквизиты документа, подтверждающего полномочия представителя налогоплательщика НаимДок А T(1-120) О Для доверенности, совершенной в форме электронного документа, указывается GUID доверенности

Таблица 4.8

Заявление о применении заявительного порядка возмещения налога на добавленную стоимость (акциза) (ЗаявВозм)

Наименование элемента Сокращенное наименование (код) элемента Признак типа элемента Формат элемента Признак обязательности элемента Дополнительная информация
К возмещению ВидНалог А T(=1) ОК Принимает значение:
1 - НДС |
2 - акциз
Способ представления декларации СпосПред А T(=1) ОК Принимает значение:
1 - по телекоммуникационным каналам связи |
2 - на бумажном носителе
Вид представленного документа ВидДок А T(=1) ОК Принимает значение:
1 - банковская гарантия |
2 - договор поручительства
Остаток заявленной суммы налога (акциза) к возмещению из бюджета в заявительном порядке, не подлежащий возврату на счет налогоплательщика СумВозмНеВоз А N(15) Н Элемент обязателен к заполнению при наличии разницы между суммой значений, указанных в элементе <СумНДС> (таблица 4.10), или значением, указанным в элементе <СумАкц> (таблица 4.11), и значением, указанным в элементе <СумВозм> (таблица 4.12)
Сведения о налоговой декларации | СведДекл С   ОУ Состав элемента представлен в таблице 4.9.
Элемент обязателен при <СпосПред>=2
Имя файла декларации ИмяФайлДекл П T(1-255) ОУ Элемент обязателен при <СпосПред>=1
Сведения о сумме НДС, заявленной к возмещению в заявительном порядке | СведСумНДС С   ОМУ Состав элемента представлен в таблице 4.10.
Элемент обязателен при <ВидНалог>=1.
Если в элементе <ОснНК> (таблица 4.10) указан код "02", то также допускается код "07"; если указан код "05", то допускается код "07"; если указан код "07", то допускается код "02" или "05". В иных случаях множественность не допускается
Сведения о сумме акциза, заявленной к возмещению в заявительном порядке СведСумАкц С   ОУ Состав элемента представлен в таблице 4.11.
Элемент обязателен при <ВидНалог>=2
Сведения о возврате на счет налогоплательщика заявленной суммы налога (акциза), подлежащей возмещению в заявительном порядке СведВозм С   Н Состав элемента представлен в таблице 4.12
Реквизиты банковской гарантии (гарантий) либо договора (договоров) поручительства РеквБГПор С   НМ Состав элемента представлен в таблице 4.15

Таблица 4.9

Сведения о налоговой декларации (СведДекл)

Наименование элемента Сокращенное наименование (код) элемента Признак типа элемента Формат элемента Признак обязательности элемента Дополнительная информация
Код декларации по КНД КНДДекл А T(=7) НКУ Типовой элемент <КНДТип>.
Принимает значение:
1151089 - Налоговая декларация по акцизам на автомобильный бензин, дизельное топливо, моторные масла для дизельных и (или) карбюраторных (инжекторных) двигателей, прямогонный бензин, средние дистилляты, бензол, параксилол, ортоксилол, авиационный керосин, природный газ, этан, сжиженные углеводородные газы, сталь жидкую, автомобили легковые и мотоциклы |
1151095 - Налоговая декларация по акцизам на нефтяное сырье.
Элемент является обязательным при <ВидНалог>=2 (таблица 4.8) и должен отсутствовать при <ВидНалог>=1
Отчетный год декларации ОтчетГод А   О Типовой элемент <xs:gYear>.
Год в формате ГГГГ
Налоговый период декларации Период А T(=2) ОК Указываются коды, определяющие налоговый (отчетный) период, в соответствии с порядками заполнения налоговых деклараций, утвержденными приказами ФНС России на основании пункта 7 статьи 80 Налогового кодекса Российской Федерации
Номер корректировки НомКорр А N(3) О  
Дата представления декларации ДатаДекл А T(=10) О Типовой элемент <ДатаТип>.
Дата в формате ДД.ММ.ГГГГ

Таблица 4.10

Сведения о сумме НДС, заявленной к возмещению в заявительном порядке (СведСумНДС)

Наименование элемента Сокращенное наименование (код) элемента Признак типа элемента Формат элемента Признак обязательности элемента Дополнительная информация
Статья Налогового кодекса Российской Федерации, являющаяся основанием для применения заявительного порядка возмещения налога ОснНК А T(=2) ОКУ Принимает значение:
01 - подпункт 1 пункта 2 статьи 176.1 Налогового кодекса Российской Федерации |
02 - подпункт 2 пункта 2 статьи 176.1 Налогового кодекса Российской Федерации |
05 - подпункт 5 пункта 2 статьи 176.1 Налогового кодекса Российской Федерации |
06 - подпункт 7 пункта 2 статьи 176.1 Налогового кодекса Российской Федерации |
07 - подпункт 8 пункта 2 статьи 176.1 Налогового кодекса Российской Федерации.
При наличии <НПФЛ> (таблица 4.3) допускается только значение 02 | 05 | 07
Заявленная сумма НДС к возмещению СумНДС A N(15) О  

Таблица 4.11

Сведения о сумме акциза, заявленной к возмещению в заявительном порядке (СведСумАкц)

Наименование элемента Сокращенное наименование (код) элемента Признак типа элемента Формат элемента Признак обязательности элемента Дополнительная информация
Статья Налогового кодекса Российской Федерации, являющаяся основанием для применения заявительного порядка возмещения налога ОснНК А T(=2) ОК Принимает значение:
08 - подпункт 1 пункта 1 статьи 203.1 Налогового кодекса Российской Федерации |
09 - подпункт 2 пункта 1 статьи 203.1 Налогового кодекса Российской Федерации |
10 - подпункт 3 пункта 1 статьи 203.1 Налогового кодекса Российской Федерации |
11 - подпункт 4 пункта 1 статьи 203.1 Налогового кодекса Российской Федерации |
12 - подпункт 5 пункта 1 статьи 203.1 Налогового кодекса Российской Федерации |
13 - подпункт 6 пункта 1 статьи 203.1 Налогового кодекса Российской Федерации |
14 - подпункт 7 пункта 1 статьи 203.1 Налогового кодекса Российской Федерации |
15 - подпункт 8 пункта 1 статьи 203.1 Налогового кодекса Российской Федерации |
16 - подпункт 9 пункта 1 статьи 203.1 Налогового кодекса Российской Федерации |
17 - организация относится к категории, указанной в абзаце 6 пункта 2 статьи 203.1 Налогового кодекса Российской Федерации |
18 - пункт 1.1 статьи 203.1 Налогового кодекса Российской Федерации
Заявленная сумма акциза к возмещению СумАкц А N(15) О  

Таблица 4.12

Сведения о возврате на счет налогоплательщика заявленной суммы налога (акциза), подлежащей возмещению в заявительном порядке (СведВозм)

Наименование элемента Сокращенное наименование (код) элемента Признак типа элемента Формат элемента Признак обязательности элемента Дополнительная информация
Сумма, подлежащая возврату на счет налогоплательщика СумВозм А N(15) О Значение элемента не может превышать сумму значений, указанных в элементе <СумНДС> (таблица 4.10), или значение, указанное в элементе <СумАкц> (таблица 4.11)
Сведения о счете | СведСчет С   О Состав элемента представлен в таблице 4.13
Сведения о лицевом счете бюджетной организации, открытым в территориальных органах Федерального казначейства, финансовых органах субъектов Российской Федерации (муниципальных образований), органах управления государственными внебюджетными фондами Российской Федерации СведЛицСчет С   О Состав элемента представлен в таблице 4.14

Таблица 4.13

Сведения о счете (СведСчет)

Наименование элемента Сокращенное наименование (код) элемента Признак типа элемента Формат элемента Признак обязательности элемента Дополнительная информация
Наименование банка НаимБанк А T(1-1000) О  
БИК БИК А T(=9) ОК Типовой элемент <БИКТип>
Номер счета налогоплательщика для возврата НомСчет А T(=20) О  

Таблица 4.14

Сведения о лицевом счете бюджетной организации, открытым в территориальных органах Федерального казначейства, финансовых органах субъектов Российской Федерации (муниципальных образований), органах управления государственными внебюджетными фондами Российской Федерации (СведЛицСчет)

Наименование элемента Сокращенное наименование (код) элемента Признак типа элемента Формат элемента Признак обязательности элемента Дополнительная информация
Наименование владельца счета НаимВладСчет А T(1-1000) О  
Код бюджетной классификации получателя КБКПолуч А T(=20) НК Типовой элемент <КБКТип>
Код по ОКТМО получателя ОКТМО А T(=8) |
T(=11)
ОК Типовой элемент <ОКТМОТип>.
Принимает значения в соответствии с Общероссийским классификатором территорий муниципальных образований
Номер лицевого счета получателя НомЛиц А T(=11) Н  
Назначение платежа НазнПлат А T(1-1000) Н  

Таблица 4.15

Реквизиты банковской гарантии (гарантий) либо договора (договоров) поручительства (РеквБГПор)

Наименование элемента Сокращенное наименование (код) элемента Признак типа элемента Формат элемента Признак обязательности элемента Дополнительная информация
Дата Дата А T(=10) О Типовой элемент <ДатаТип>.
Дата в формате ДД.ММ.ГГГГ
Номер Номер А T(1-50) О  
Сумма банковской гарантии (договора поручительства) СумБГПор А N(15) О Принимает значение от 0 и более
Кем выдана КемВыд А T(=1) ОКУ Принимает значение:
1 - банк |
2 - филиал банка |
3 - иной гарант, установленный Налоговым кодексом Российской Федерации |
4 - поручитель.
При <ВидДок>=1 (таблица 4.8), элемент должен принимать значение 1 | 2 | 3, при <ВидДок>=2, элемент должен принимать значение 4
Наименование Наим А T(1-1000) О  
БИК БИК А T(=9) НКУ Типовой элемент <БИКТип>.
Элемент является обязательным при
<КемВыд>= 1 | 2
ИНН ИНН А T(=10) О Типовой элемент <ИННЮЛТип>
КПП КПП А T(=9) О Типовой элемент <КППТип>

Таблица 4.16

Фамилия, имя, отчество (ФИОТип)

Наименование элемента Сокращенное наименование (код) элемента Признак типа элемента Формат элемента Признак обязательности элемента Дополнительная информация
Фамилия Фамилия А T(1-60) О  
Имя Имя А T(1-60) О  
Отчество Отчество А T(1-60) Н  

Приложение N 6

ПОРЯДОК ЗАПОЛНЕНИЯ ФОРМЫ ЗАЯВЛЕНИЯ ОБ УВЕДОМЛЕНИИ НАЛОГОПЛАТЕЛЬЩИКА ОБ ОСВОБОЖДЕНИЯ ГАРАНТА ОТ ОБЯЗАТЕЛЬСТВ ПО БАНКОВСКОЙ ГАРАНТИИ В ЭЛЕКТРОННОЙ ФОРМЕ

Общие положения

1. Форма заявления об уведомлении налогоплательщика об освобождении гаранта от обязательств по банковской гарантии, представляемого в электронной форме по телекоммуникационным каналам связи, разработана в соответствии с требованиями абзаца четвертого пункта 2 статьи 74.1 Налогового кодекса Российской Федерации (далее - Кодекс).

2. В состав заявления об уведомлении налогоплательщика об освобождении гаранта от обязательств по банковской гарантии (далее - Заявление) включаются:

1) Титульный лист;

2) Лист "Сведения о банковских гарантиях".

3. В случае, если показатели Заявления не могут быть размещены на одной странице, заполняется необходимое количество страниц.

Порядок заполнения Заявления

4. В поле "ИНН" - в верхней части Заявления указывается идентификационный номер налогоплательщика (ИНН), состоящего на учете в налоговом органе, в соответствии со Свидетельством о постановке на учет в налоговом органе.

5. В поле "КПП" указывается код причины постановки на учет в налоговом органе налогоплательщика-организации или обособленного подразделения организации по месту его нахождения. Индивидуальные предприниматели поле "КПП" не заполняют.

6. В поле "Представляется в налоговый орган (код)" указывается код налогового органа, в который подается Заявление. Узнать код можно на официальном интернет-сайте ФНС России.

7. В поле "Номер заявления" указывается порядковый номер Заявления, присвоенный налогоплательщиком при ведении делопроизводства в текущем году.

8. В поле "Дата заявления" указывается календарная дата Заявления, отраженная налогоплательщиком при ведении делопроизводства в текущем году.

9. В поле "Полное наименование (фамилия, имя, отчество) налогоплательщика" необходимо отразить полное наименование организации, соответствующее наименованию, указанному в Едином государственном реестре юридических лиц. Физические лица, в том числе индивидуальные предприниматели, указывают фамилию, имя и отчество (при наличии) полностью.

10. В поле "Прошу на основании настоящего заявления уведомить в электронной форме по телекоммуникационным каналам связи об освобождении гаранта от обязательств по", необходимо выбрать и указать соответствующий код из предложенных вариантов, где:

"1" - банковская гарантия

"2" - банковские гарантии.

Код 1 заполняется, если необходимо получить сведения в отношении одной банковской гарантии.

Код 2 заполняется, если необходимо получить сведения в отношении нескольких банковских гарантий.

11. В поле "Дата" указывается календарная дата выдачи банковской гарантии, в отношении которой налогоплательщик просит представить сведения об освобождении гаранта от обязательств по данной банковской гарантии.

12. В поле "Номер" указывается номер, присвоенный в учете гарантом банковской гарантии, в отношении которой налогоплательщик просит представить сведения об освобождении гаранта от обязательств по данной банковской гарантии.

13. В поле "Кем выдана" указывается соответствующий признак (код) из предложенных вариантов сведений о гарантах, а также полное наименование гаранта, соответствующее наименованию, указанному в Едином государственном реестре юридических лиц.

14. В поле "БИК" указывается банковский идентификационный код гаранта (при наличии).

15. В полях "ИНН", КПП указывается идентификационный номер гаранта, код причины постановки на учете в налоговом органе гаранта или обособленного подразделения гаранта по месту его нахождения.

16. В поле "на сумму" указывается цифрами сумма в целых рублях в пределах суммы банковской гарантии.

17. В разделе "Достоверность и полноту сведений, указанных в настоящем заявлении, подтверждаю":

При указании лица, подтверждающего достоверность и полноту сведений, указанных в Заявлении, в поле, состоящем из одного знакоместа, проставляется соответствующий код:

"1" - налогоплательщик;

"2" - представитель налогоплательщика.

При указании кода "2" также заполняются поля с указанием фамилии, имени и отчества (при наличии) представителя налогоплательщика.

18. В поле "Номер контактного телефона" указывается номер телефона с кодом страны и города (без пробелов и прочерков).

19. В поле "Наименование и реквизиты документа, подтверждающего полномочия представителя" указывается наименование и реквизиты документа, подтверждающего полномочия представителя налогоплательщика.

Для доверенности в форме электронного документа в соответствии с положениями пункта 3 статьи 29 Кодекса, подтверждающей полномочия представителя налогоплательщика, указывается GUID доверенности.

20. Раздел "Сведения о банковских гарантиях" заполняется по аналогии с пунктами 11 - 16 Порядка заполнения Заявления для случая, когда налогоплательщику необходимо получить сведения в отношении двух и более банковских гарантий.

Представление Заявления в налоговый орган

21. Заявление представляется по формату, утвержденному ФНС России, согласно приложению N 7 к настоящему приказу по телекоммуникационным каналом связи (далее - ТКС) в электронной форме с применением усиленной квалифицированной электронной подписи в порядке, установленном приказом ФНС России от 16.07.2020 N ЕД-7-2/448@ "Об утверждении порядка направления и получения документов, предусмотренных Налоговым кодексом Российской Федерации и используемых налоговыми органами при реализации своих полномочий в отношениях, регулируемых законодательством о налогах с сборах, а также представления документов по требованию налогового органа в электронной форме по телекоммуникационным каналам связи" в налоговый орган по месту нахождения налогоплательщика, в который была представлена соответствующая декларация (в отношении налогоплательщика, отнесенного к категории крупнейших, - в межрегиональную инспекцию ФНС России по крупнейшим налогоплательщикам) (далее - в налоговый орган по месту учета налогоплательщика).

22. Датой представления Заявления считается:

дата его отправки в электронной форме по ТКС, зафиксированная в подтверждении даты отправки оператора электронного документооборота.

23. Заявление не считается принятым, если:

1) направлено в налоговый орган, в который не направлялись банковские гарантии, указанные в Заявлении;

2) направлено с несоблюдением требований к формату представления Заявления;

3) невозможно идентифицировать представленные в Заявлении сведения о банковских гарантиях.

Приложение N 7

ПОРЯДОК ЗАПОЛНЕНИЯ И ПРЕДСТАВЛЕНИЯ В ЭЛЕКТРОННОЙ ФОРМЕ ЗАЯВЛЕНИЯ О ПРИМЕНЕНИИ ЗАЯВИТЕЛЬНОГО ПОРЯДКА ВОЗМЕЩЕНИЯ НАЛОГА НА ДОБАВЛЕННУЮ СТОИМОСТЬ (АКЦИЗА)

Общие положения

1. Настоящий порядок заполнения и представления в электронной форме заявления о применении заявительного порядка возмещения налога на добавленную стоимость (акциза) (далее - Порядок) разработан в соответствии с пунктом 25 статьи 176.1 и пунктом 21 статьи 203.1 Налогового кодекса Российской Федерации (далее - Кодекс).

2. В состав заявления о применении заявительного порядка возмещения налога на добавленную стоимость, акциза (далее - Заявление), включаются:

1) Титульный лист;

2) Лист "Сведения о возврате на счет налогоплательщика заявленной суммы налога (акциза), подлежащей возмещению в заявительном порядке".

3. В случае, если показатели Заявления не могут быть размещены на одной странице, заполняется необходимое количество страниц.

Заполнение Титульного листа

4. В поле "ИНН" - в верхней части Заявления указывается идентификационный номер налогоплательщика (ИНН), состоящего на учете в налоговом органе, в соответствии со Свидетельством о постановке на учет в налоговом органе.

5. В поле "КПП" указывается код причины постановки на учет в налоговом органе налогоплательщика-организации или обособленного подразделения организации по месту его нахождения. Индивидуальные предприниматели поле "КПП" не заполняют.

6. В поле "Настоящее заявление представляется (код)" указывается код признака суммы, заявляемой к возмещению из бюджета, где:

"01" - Заявление представляется не позднее 5-ти дней со дня подачи в налоговый орган налоговой декларации (уточненной налоговой декларации) на полную сумму налога (акциза), предъявляемую к возмещению из бюджета в заявительном порядке (абзац 1 пункта 7 статьи 176.1 либо абзац 1 пункта 2 статьи 203.1 Кодекса);

"02" - Заявление представляется в пределах суммы превышения налога либо акциза, заявленной к возмещению из бюджета в уточненной налоговой декларации, над суммой, ранее возмещенной за тот же налоговый период, в соответствии с абзацем 6 пункта 7 статьи 176.1 либо абзацем 12 пункта 2 статьи 203.1 Кодекса (не позднее 5-ти дней со дня подачи уточненной налоговой декларации, увеличивающей суммы налога к возмещению из бюджета по сравнению с ранее поданной декларацией).

7. В поле "К возмещению" указывается:

"1" - НДС или

"2" - Акциз.

8. Поле "Код декларации по КНД" заполняется, если значение поля "К возмещению" равно "2" и принимает значения:

- 1151089 - Налоговая декларация по акцизам на автомобильный бензин, дизельное топливо, моторные масла для дизельных и (или) карбюраторных (инжекторных) двигателей, прямогонный бензин, средние дистилляты, бензол, параксилол, ортоксилол, авиационный керосин, природный газ, этан, сжиженные углеводородные газы, сталь жидкую, автомобили легковые и мотоциклы;

- 1151095 - Налоговая декларация по акцизам на нефтяное сырье.

9. В поле "Способ представления декларации" указывается код способа представления декларации, в которой заявлена сумма налога к возмещению, по которой реализуется право возмещения налога в заявительном порядке путем представления Заявления, где:

"1" - декларация представлена по телекоммуникационным каналам связи;

"2" - декларация представлена на бумажном носителе, в случаях, установленных Кодексом.

10. В поле "Номер заявления" указывается порядковый номер Заявления, присвоенный налогоплательщиком при ведении делопроизводства в текущем году.

11. В поле "Дата заявления" указывается календарная дата Заявления, указанная налогоплательщиком при ведении делопроизводства в текущем году.

12. В поле "Представляется в налоговый орган (код)" указывается код налогового органа, в который подается Заявление. Узнать код можно на официальном интернет-сайте ФНС России.

13. В случае представления декларации на бумажном носителе в поле "Отчетный год декларации" указывается календарный год соответствующей декларации с заявленными суммами налога (акциза) к возмещению из бюджета в заявительном порядке на основании Заявления.

При представлении декларации по телекоммуникационным каналам связи, поле не заполняется.

14. В случае представления декларации на бумажном носителе в поле "Налоговый период декларации (код)" указываются коды, определяющие налоговый период, в соответствии с порядками заполнения налоговых деклараций, утвержденными приказами ФНС России на основании пункта 7 статьи 80 Налогового кодекса Российской Федерации.

При представлении декларации по телекоммуникационным каналам связи, поле не заполняется.

15. В случае представления декларации на бумажном носителе в поле "Номер корректировки" указывается номер корректировки, отраженный в соответствующей Заявлению декларации, где "номер корректировки" для первичной декларации принимает значение "0--", для уточненных деклараций номер указывается последовательно ("1--", "2--" и т.д.).

При представлении декларации по телекоммуникационным каналам связи, поле не заполняется.

16. В случае представления декларации по телекоммуникационным каналам связи в поле "Имя файла декларации" указывается имя файла налоговой декларации.

17. В случае представления декларации на бумажном носителе в поле "Дата представления декларации" указывается дата, определяемая согласно пункту 4 статьи 80 Кодекса. При представлении декларации по телекоммуникационным каналам связи, поле не заполняется.

18. В поле "Полное наименование налогоплательщика" необходимо отразить полное наименование организации, соответствующее наименованию, указанному в Едином государственном реестре юридических лиц. Индивидуальные предприниматели указывают фамилию, имя и отчество (при наличии) полностью.

19. В поле 1.1 указывается код, соответствующий конкретному подпункту пункта 2 статьи 176.1 Кодекса (за исключением подпункта 6 пункта 2 статьи 176.1 Кодекса (Приложение N 1 к Порядку), обосновывающему право налогоплательщика на применение заявительного порядка возмещения налога на добавленную стоимость и величина суммы налога в рублях, заявляемая к возмещению в заявительном порядке по этому основанию.

20. Поле 1.2 заполняется в случае, предусмотренном пунктом 2.2 статьи 176.1 Кодекса, налогоплательщиками налога на добавленную стоимость, указанными в подпункте 8 пункта 2 статьи 176.1 Кодекса при превышении критерия, установленного подпунктом 2.2 статьи 176.1 Кодекса, с указанием величины суммы в рублях, заявляемой к возмещению в заявительном порядке на основании банковской гарантии либо договора поручительства.

21. При применении заявительного порядка возмещения акциза в поле 1.3 указывается код, соответствующий конкретному подпункту пункта 1 либо абзацу 6 пункта 2 статьи 203.1 Кодекса (за исключением подпункта 10 пункта 1 статьи 203.1 Кодекса) (Приложение N 1 к Порядку), обосновывающему право налогоплательщика на применение заявительного порядка возмещения акциза и величина суммы акциза, заявляемая к возмещению из бюджета в заявительном порядке по указанному основанию.

22. В случаях применения заявительного порядка возмещения налога на основании банковской гарантии (гарантий) либо договора поручительства (договоров) в поле "Вид представленного документа" необходимо выбрать соответствующий код:

"1" - банковская гарантия;

"2" - договор поручительства.

23. В разделе "Достоверность и полноту сведений, указанных в настоящем заявлении, подтверждаю":

При указании лица, подтверждающего достоверность и полноту сведений, указанных в Заявлении, в поле, состоящем из одного знакоместа, проставляется соответствующий код:

"1" - налогоплательщик;

"2" - представитель налогоплательщика.

При указании кода "2" также заполняются поля с указанием фамилии, имени и отчества (при наличии) представителя налогоплательщика.

24. В поле "Номер контактного телефона" указывается номер телефона с кодом страны и города (без пробелов и прочерков).

25. В поле "Наименование и реквизиты документа, подтверждающего полномочия представителя" указывается наименование и реквизиты документа, подтверждающего полномочия представителя налогоплательщика.

Для доверенности в форме электронного документа в соответствии с положениями пункта 3 статьи 29 Кодекса, подтверждающей полномочия представителя налогоплательщика, указывается GUID доверенности.

Заполнение листа "Сведения о возврате на счет налогоплательщика заявленной суммы налога (акциза), подлежащей возмещению в заявительном порядке"

26. В поле "В размере" Раздела 1 указывается сумма налога на добавленную стоимость или акциза полностью либо частично из подлежащей возмещению в заявительном порядке (сумма, указанная в полях 1.1 и 1.2, либо сумма, указанная в поле 1.3 Титульного листа Заявления), которую необходимо возвратить на счет налогоплательщика, открытый в банке.

При отсутствии необходимости в возврате денежных средств на счет, открытый в банке, в данном поле проставляется числовой ноль.

27. В поле "Наименование банка" подраздела 1.1 Раздела 1 отражается полное наименование банка, в котором открыт счет налогоплательщика, указываемый налогоплательщиком для возврата денежных сумм, соответствующее наименованию в Едином государственном реестре юридических лиц.

При отсутствии необходимости в возврате денежных средств на счет, открытый в банке, данное поле не заполняется.

28. В поле "БИК" подраздела 1.1 Раздела 1 указывается банковский идентификационный код банка, наименование которого указано в поле "Наименование банка".

При отсутствии необходимости в возврате денежных средств на счет, открытый в банке, данное поле не заполняется.

29. В поле "Номер счета налогоплательщика для возврата" подраздела 1.1 Раздела 1 указывается счет налогоплательщика, открытый в банке, указанным в поле "Наименование банка".

При отсутствии необходимости в возврате денежных средств на счет, открытый в банке, данное поле не заполняется.

30. Подраздел 1.2 Раздела 1 заполняется в случае применения заявительного порядка возмещения налога бюджетной организацией с лицевым счетом, открытым в территориальных органах Федерального казначейства, финансовых органах субъектов Российской Федерации (муниципальных образований), органах управления государственными внебюджетными фондами Российской Федерации.

31. По реквизитам подраздела 1.2 Раздела 1 указываются соответствующие сведения о получателе денежных сумм и назначении платежа.

При отсутствии необходимости в возврате денежных средств на лицевой счет получателя поля подраздела 1.2 Раздела 1 не заполняются.

32. В Разделе 2 "Остаток заявленной суммы налога (акциза) к возмещению из бюджета в заявительном порядке, не подлежащий возврату на счет налогоплательщика" в поле "В размере" указывается сумма налога либо акциза, не подлежащая возврату на счет налогоплательщика в случае, если налогоплательщиком принято решение оставить денежные средства на едином налоговом счете.

При отсутствии сумм к заполнению проставляется числовой ноль.

33. В Разделе 3 "Реквизиты банковской гарантии (гарантий) либо договора (договоров) поручительства" указываются данные банковской гарантии (гарантий) либо договора (договоров) поручительства, представляемых в целях применения заявительного порядка возмещения налога либо акциза к соответствующей налоговой декларации, включая полное наименование гаранта (поручителя), соответствующее наименованию, указанному в Едином государственном реестре юридических лиц.

34. По реквизиту "БИК" указывается банковский идентификационный код гаранта, выдавшего гарантию (при наличии).

35. В полях "ИНН", "КПП" указывается идентификационный номер гаранта (поручителя), код причины постановки на учет в налоговом органе гаранта (поручителя) или обособленного подразделения гаранта (поручителя) по месту его нахождения.

36. Для каждой гарантии (договора поручительства) данные раздела 3 заполняются отдельно.

В электронном документе нумерация разделов соответствует официальному источнику.

IV. Представление Заявления в налоговый орган

37. Заявление о применении заявительного порядка возмещения налога на добавленную стоимость (акциза) представляется в электронной форме по формату, утвержденному ФНС России согласно приложению N 8 к настоящему приказу через оператора электронного документооборота по телекоммуникационным каналам связи (далее - ТКС) с применением усиленной квалифицированной электронной подписи в порядке, установленном приказом ФНС России от 16.07.2020 N ЕД-7-2/448@ "Об утверждении порядка направления и получения документов, предусмотренных Налоговым кодексом Российской Федерации и используемых налоговыми органами при реализации своих полномочий в отношениях, регулируемых законодательством о налогах с сборах, а также представления документов по требованию налогового органа в электронной форме по телекоммуникационным каналам связи" в налоговый орган по месту нахождения налогоплательщика, в который была представлена соответствующая декларация (в отношении налогоплательщика, отнесенного к категории крупнейших, - в межрегиональную инспекцию ФНС России по крупнейшим налогоплательщикам) (далее - в налоговый орган по месту учета налогоплательщика).

38. Датой представления Заявления считается дата его отправки в электронной форме по ТКС, зафиксированная в подтверждении даты отправки оператора электронного документооборота.

39. Заявление не считается принятым, если:

1) направлено в налоговый орган, в которым налогоплательщик не состоит на администрировании по налогу на добавленную стоимость либо соответствующим акцизам;

2) направлено с несоблюдением требований к формату представления Заявления;

3) невозможно идентифицировать представленные в Заявлении сведения о банковских гарантиях и (или) договорах поручительства и (или) счете/лицевом счете налогоплательщика и (или) отражаемые в Титульном листе сведения о соответствующей налоговой декларации (уточненной налоговой декларации), в которой заявлена к возмещению сумма налога либо акциза.

Приложение N 1
к Порядку Заполнения
и представления в электронной форме
заявления о применении заявительного
порядка возмещения налога
на добавленную стоимость (Акциза)

КОДЫ СООТВЕТСТВИЯ ОСНОВАНИЯМ ПРИМЕНЕНИЯ ЗАЯВИТЕЛЬНОГО ПОРЯДКА ВОЗМЕЩЕНИЯ НАЛОГА (АКЦИЗА) СОГЛАСНО КОДЕКСУ

- 01 - подпункт 1 пункта 2 статьи 176.1 Кодекса

- 02 - подпункт 2 пункта 2 статьи 176.1 Кодекса

- 05 - подпункт 5 пункта 2 статьи 176.1 Кодекса

- 06 - подпункт 7 пункта 2 статьи 176.1 Кодекса

- 07 - подпункт 8 пункта 2 статьи 176.1 Кодекса

- 08 - подпункт 1 пункта 1 статьи 203.1 Кодекса

- 09 - подпункт 2 пункта 1 статьи 203.1 Кодекса

- 10 - подпункт 3 пункта 1 статьи 203.1 Кодекса

- 11 - подпункт 4 пункта 1 статьи 203.1 Кодекса;

- 12 - подпункт 5 пункта 1 статьи 203.1 Кодекса;

- 13 - подпункт 6 пункта 1 статьи 203.1 Кодекса;

- 14 - подпункт 7 пункта 1 статьи 203.1 Кодекса;

- 15 - подпункт 8 пункта 1 статьи 203.1 Кодекса;

- 16 - подпункт 9 пункта 1 статьи 203.1 Кодекса;

- 17 - организация относится к категории, указанной в абзаце 6 пункта 2 статьи 203.1 Кодекса.

- 18 - пункт 1.1 статьи 203.1 Кодекса.

Приложение N 8

ПОРЯДОК ЗАПОЛНЕНИЯ И ПРЕДСТАВЛЕНИЯ ФОРМЫ ЗАЯВЛЕНИЯ О ЗАМЕНЕ БАНКОВСКОЙ ГАРАНТИИ (БАНКОВСКИХ ГАРАНТИЙ) ИЛИ ДОГОВОРА ПОРУЧИТЕЛЬСТВА (ДОГОВОРОВ ПОРУЧИТЕЛЬСТВА) В ЭЛЕКТРОННОЙ ФОРМЕ

Общие положения

1. Настоящий порядок заполнения и представления формы заявления о замене банковской гарантии (банковских гарантий) или договора поручительства (договоров поручительства) (далее - Порядок) разработан в соответствии с требованиями пункта 25 статьи 176.1 и пункта 21 статьи 203.1 Налогового кодекса Российской Федерации (далее - Кодекс).

2. Заявление о замене банковской гарантии (банковских гарантий) (далее - Заявление) представляется налогоплательщиками при необходимости замены ранее представленных гарантии (гарантий) либо договора (договоров) поручительства на новую банковскую гарантию (гарантии) либо на новый договор (договоры) согласно нормам абзацев четвертого и пятого пункта 7 статьи 176.1, либо абзацев десятого и одиннадцатого пункта 2 статьи 203.1 Кодекса.

3. В состав Заявления, включаются:

1) Титульный лист;

2) Лист "Сведения о замене банковской гарантии (банковских гарантий) или договора поручительства (договоров поручительства)".

Порядок заполнения Титульного листа

4. В поле "ИНН" - в верхней части Заявления указывается идентификационный номер налогоплательщика (ИНН), состоящего на учете в налоговом органе, в соответствии со Свидетельством о постановке на учет в налоговом органе.

5. В поле "КПП" указывается код причины постановки на учет в налоговом органе налогоплательщика-организации или обособленного подразделения организации по месту его нахождения. Индивидуальные предприниматели поле "КПП" не заполняют.

6. В поле "Представляется в налоговый орган (код)" указывается код налогового органа, в который подается Заявление. Узнать код можно на официальном интернет-сайте ФНС России.

7. В поле "Номер заявления" указывается порядковый номер Заявления, отражаемый в учете налогоплательщика (при ведении делопроизводства) в текущем году.

8. В поле "Дата заявления" указывается календарная дата Заявления, отражаемая в учете налогоплательщика (при ведении делопроизводства) в текущем году.

9. В поле "Полное наименование налогоплательщика" необходимо отразить полное наименование организации, соответствующее наименованию, указанному в Едином государственном реестре юридических лиц. Индивидуальные предприниматели указывают фамилию, имя и отчество (при наличии) полностью.

10. В поле "Вид документа" необходимо выбрать и указать код значения, где:

"1" - банковская гарантия;

"2" - договор поручительства.

11. В поле "Дата" указывается календарная дата выдачи заменяемой банковской гарантии (гарантий) либо календарная дата заключения заменяемого договора (договоров) поручительства.

12. В поле "Номер" указывается номер, присвоенный в учете гарантом заменяемой банковской гарантии (гарантиям) либо номер, присвоенный в учете поручителя заменяемому договору (договорам) поручительства.

13. В поле "Сумма банковской гарантии, договора поручительства" указываются соответствующие сведения из заменяемого документа (документов) цифрами в полных рублях.

14. В поле "Кем выдана (выдан)" необходимо выбрать и указать код соответственного значения, где:

"1" - банк;

"2" - филиал банка;

"3" - иной гарант, установленный Налоговым кодексом Российской Федерации;

"4" - поручитель.

Также указывается полное наименование гаранта, соответствующее наименованию, указанному в Едином государственном реестре юридических лиц.

15. В поле "БИК" указывается банковский идентификационный код гаранта (при наличии).

16. В полях "ИНН", "КПП" указывается идентификационный номер гаранта (поручителя), код причины постановки на учет в налоговом органе гаранта (поручителя) или обособленного подразделения гаранта (поручителя) по месту его нахождения.

17. В поле "направленную(ый)" ранее к налоговой декларации по" указывается соответствующий код значения:

"1" - НДС;

"2" - Акциз.

18. Поле "Код декларации по КНД" заполняется, если значение поля "направленную(ый) ранее к налоговой декларации по" равно "2", и принимает значения:

- 1151089 - Налоговая декларация по акцизам на автомобильный бензин, дизельное топливо, моторные масла для дизельных и (или) карбюраторных (инжекторных) двигателей, прямогонный бензин, средние дистилляты, бензол, параксилол, ортоксилол, авиационный керосин, природный газ, этан, сжиженные углеводородные газы, сталь жидкую, автомобили легковые и мотоциклы;

- 1151095 - Налоговая декларация по акцизам на нефтяное сырье.

19. В поле "Способ представления декларации" указывается признак (код) способа представления декларации, к которой представлялись заменяемые банковская гарантия (гарантии) либо договор (договоры) поручительства, где:

1 - декларация представлена по телекоммуникационным каналам связи;

2 - декларация представлена на бумажном носителе, в случаях, установленных Кодексом.

20. В случае представления вышеуказанной декларации на бумажном носителе в поле "Отчетный год декларации" указывается календарный год соответствующей декларации с заявленными суммами налога (акциза) к возмещению из бюджета в заявительном порядке.

При представлении вышеуказанной декларации по телекоммуникационным каналам связи, поле не заполняется.

21. В случае представления декларации на бумажном носителе в поле "Налоговый период декларации (код)" указываются коды, определяющие налоговый период, в соответствии с порядками заполнения налоговых деклараций, утвержденными приказами ФНС России на основании пункта 7 статьи 80 Налогового кодекса Российской Федерации.

При представлении декларации по телекоммуникационным каналам связи поле не заполняется.

22. В случае представления декларации на бумажном носителе в поле "Номер корректировки" указывается номер корректировки, отраженный в соответствующей Заявлению декларации, где "номер корректировки" для первичной декларации принимает значение "0--", для уточненных деклараций номер указывается последовательно ("1--", "2--" и т.д.).

При представлении декларации по телекоммуникационным каналам связи, поле не заполняется.

23. В случае представления декларации по телекоммуникационным каналам связи в поле "Имя файла декларации" указывается имя файла налоговой декларации.

24. При необходимости заполнения соответствующей информации по нескольким банковским гарантиям или договорам поручительства заполняется необходимое количество наборов сведений в соответствии с пунктами 10 - 23 Порядка. В случае, если показатели Заявления не могут быть размещены на одной странице, заполняется необходимое количество страниц.

25. В разделе "Достоверность и полноту сведений, указанных в настоящем заявлении, подтверждаю":

При указании лица, подтверждающего достоверность и полноту сведений, указанных в Заявлении, проставляется соответствующий код:

"1" - налогоплательщик;

"2" - представитель налогоплательщика.

При указании кода "2" также заполняются поля с указанием фамилии, имени и отчества (при наличии) представителя налогоплательщика.

26. В поле "Номер контактного телефона" указывается номер телефона с кодом страны и города (без пробелов).

27. В поле "Наименование и реквизиты документа, подтверждающего полномочия представителя" указывается наименование и реквизиты документа, подтверждающего полномочия представителя налогоплательщика.

Для доверенности в форме электронного документа в соответствии с положениями пункта 3 статьи 29 Кодекса, подтверждающей полномочия представителя налогоплательщика, указывается GUID доверенности.

Порядок заполнения листа "Сведения о замене банковской гарантии (банковских гарантий) или договора поручительства (договоров поручительства)"

28. При заполнении сведений о замене банковской гарантии (банковских гарантий) или договора поручительства (договоров поручительства) в поле "Заменить на" необходимо выбрать и указать признак (код) нового обеспечения из предложенных вариантов, где:

"1" - банковская гарантия (банковские гарантии);

"2" - договор поручительства (договоры поручительства).

29. В поле "Дата" указывается календарная дата выдачи новой банковской гарантии либо календарная дата заключения нового договора поручительства.

30. В поле "Номер" указывается номер, присвоенный в учете банком-гарантом новой банковской гарантии либо номер, присвоенный в учете новому договору поручительства.

31. В поле "Сумма банковской гарантии, договора поручительства" указываются соответствующие сведения цифрами в полных рублях из новых документов.

32. Поле "Кем выдана (выдан)" заполняется по аналогии с пунктом 14 Порядка.

33. Поле "БИК" заполняется по аналогии с пунктом 15 Порядка.

34. В полях "ИНН", "КПП" указывается идентификационный номер налогоплательщика-гаранта (поручителя), код причины постановки на учет в налоговом органе гаранта (поручителя) или обособленного подразделения гаранта (поручителя) по месту его нахождения.

35. При необходимости заполнения информации по нескольким банковским гарантиям или договорам поручительства заполняется необходимое количество наборов сведений в соответствии с пунктами 28 - 34 Порядка. В случае, если показатели Заявления не могут быть размещены на одной странице, заполняется необходимое количество страниц.

В электронном документе нумерация разделов соответствует официальному источнику.

IV. Представление Заявления в налоговый орган

36. Заявление о замене банковской гарантии (банковских гарантий) или договора поручительства (договоров поручительства) представляется по формату, утвержденному ФНС России согласно приложению N 9 к настоящему приказу через оператора электронного документооборота по телекоммуникационным каналом связи (далее - ТКС) в электронной форме с применением усиленной квалифицированной электронной подписи в порядке, установленном приказом ФНС России от 16.07.2020 N ЕД-7-2/448@ "Об утверждении порядка направления и получения документов, предусмотренных Налоговым кодексом Российской Федерации и используемых налоговыми органами при реализации своих полномочий в отношениях, регулируемых законодательством о налогах и сборах, а также представления документов по требованию налогового органа в электронной форме по телекоммуникационным каналам связи" в налоговый орган по месту нахождения налогоплательщика, в который была представлена соответствующая декларация (в отношении налогоплательщика, отнесенного к категории крупнейших, - в межрегиональную инспекцию ФНС России по крупнейшим налогоплательщикам).

37. Датой представления Заявления считается дата его отправки в электронной форме по ТКС, зафиксированная в подтверждении даты отправки оператора электронного документооборота.

38. Заявление не считается принятым, если:

1) направлено в налоговый орган, в которым налогоплательщик не состоит на администрировании по налогу на добавленную стоимость и (или) акцизам;

2) направлено с несоблюдением требований к формату представления Заявления;

3) невозможно идентифицировать представленные в Заявлении сведения о банковских гарантиях и (или) договорах поручительства и (или) отражаемые в Заявлении сведения о соответствующей налоговой декларации (уточненной налоговой декларации), в которой заявлена к возмещению сумма налога либо акциза.

Приложение N 9
к приказу ФНС России
от "__" _________ 202_ г. N ____

ФОРМАТ ПРЕДСТАВЛЕНИЯ ЗАЯВЛЕНИЯ О ЗАМЕНЕ БАНКОВСКОЙ ГАРАНТИИ (БАНКОВСКИХ ГАРАНТИЙ) ИЛИ ДОГОВОРА ПОРУЧИТЕЛЬСТВА (ДОГОВОРОВ ПОРУЧИТЕЛЬСТВА) В ЭЛЕКТРОННОЙ ФОРМЕ

I. ОБЩИЕ СВЕДЕНИЯ

1. Настоящий формат описывает требования к XML-файлам (далее - файл обмена) передачи в налоговый орган заявления о замене банковской гарантии (банковских гарантий) или договора поручительства (договоров поручительства) в электронной форме.

2. Номер версии настоящего формата 5.01, часть 318.

II. ОПИСАНИЕ ФАЙЛА ОБМЕНА

3. Имя файла обмена должно иметь следующий вид:

R_T_A_K_O_GGGGMMDD_N, где:

R_T - префикс, принимающий значение ON_ZAMBG;

A_K - идентификатор получателя информации, где: A - идентификатор получателя, которому направляется файл обмена, K - идентификатор конечного получателя, для которого предназначена информация из данного файла обмена. Передача файла от отправителя к конечному получателю (K) может осуществляться в несколько этапов через другие налоговые органы, осуществляющие передачу файла на промежуточных этапах, которые обозначаются идентификатором A. В случае передачи файла от отправителя к конечному получателю при отсутствии налоговых органов, осуществляющих передачу на промежуточных этапах, значения идентификаторов A и K совпадают. Каждый из идентификаторов (A и K) имеет вид для налоговых органов - четырехразрядный код налогового органа;

O - идентификатор отправителя информации, имеет вид:

для организаций - девятнадцатиразрядный код (идентификационный номер налогоплательщика (далее - ИНН) и код причины постановки на учет (далее - КПП) организации (обособленного подразделения);

для физических лиц, зарегистрированных в качестве индивидуальных предпринимателей - двенадцатиразрядный код (ИНН физического лица);

GGGG - год формирования передаваемого файла, MM - месяц, DD - день;

N - идентификационный номер файла. (Длина - от 1 до 36 знаков. Идентификационный номер файла должен обеспечивать уникальность файла).

Расширение имени файла - xml. Расширение имени файла может указываться как строчными, так и прописными буквами.

Параметры первой строки файла обмена

Первая строка XML-файла должна иметь следующий вид:

<?xml version ="1.0" encoding ="windows-1251"?>

Имя файла, содержащего XML-схему файла обмена, должно иметь следующий вид:

ON_ZAMBG_1_318_00_05_01_xx, где xx - номер версии схемы.

Расширение имени файла - xsd.

XML-схема файла обмена приводится отдельным файлом.

4. Логическая модель файла обмена представлена в виде диаграммы структуры файла обмена на рисунке 1 настоящего формата. Элементами логической модели файла обмена являются элементы и атрибуты XML-файла. Перечень структурных элементов логической модели файла обмена и сведения о них приведены в таблицах 4.1 - 4.11 настоящего формата.

Для каждого структурного элемента логической модели файла обмена приводятся следующие сведения:

наименование элемента. Приводится полное наименование элемента. В строке таблицы могут быть описаны несколько элементов, наименования которых разделены символом "|". Такая форма записи применяется при наличии в файле обмена только одного элемента из описанных в этой строке.

сокращенное наименование (код) элемента. Приводится сокращенное наименование элемента. Синтаксис сокращенного наименования должен удовлетворять спецификации XML;

признак типа элемента. Может принимать следующие значения: "С" - сложный элемент логической модели (содержит вложенные элементы), "П" - простой элемент логической модели, реализованный в виде элемента XML-файла, "А" - простой элемент логической модели, реализованный в виде атрибута элемента XML-файла. Простой элемент логической модели не содержит вложенные элементы;

формат элемента. Формат элемента представляется следующими условными обозначениями: T - символьная строка; N - числовое значение (целое или дробное).

Формат символьной строки указывается в виде T(n-k) или T(=k), где: n - минимальное количество знаков, k - максимальное количество знаков, символ "-" - разделитель, символ "=" означает фиксированное количество знаков в строке. В случае, если минимальное количество знаков равно 0, формат имеет вид T(0-k). В случае, если максимальное количество знаков не ограничено, формат имеет вид T(n-).

Формат числового значения указывается в виде N(m.k), где: m - максимальное количество знаков в числе, включая целую и дробную часть числа без разделяющей десятичной точки и знака (для отрицательного числа), k - максимальное число знаков дробной части числа. Если число знаков дробной части числа равно 0 (то есть число целое), то формат числового значения имеет вид N(m).

Для простых элементов, являющихся базовыми в XML, таких как элемент с типом "date", поле "Формат элемента" не заполняется. Для таких элементов в поле "Дополнительная информация" указывается тип базового элемента;

признак обязательности элемента определяет обязательность наличия элемента (совокупности наименования элемента и его значения) в файле обмена. Признак обязательности элемента может принимать следующие значения: "О" - наличие элемента в файле обмена обязательно; "Н" - наличие элемента в файле обмена необязательно, то есть элемент может отсутствовать. Если элемент принимает ограниченный перечень значений (по классификатору, кодовому словарю), то признак обязательности элемента дополняется символом "К". В случае, если количество реализаций элемента может быть более одной, то признак обязательности элемента дополняется символом "М".

К вышеперечисленным признакам обязательности элемента может добавляться значение "У" в случае описания в XML-схеме условий, предъявляемых к элементу в файле обмена, описанных в графе "Дополнительная информация";

дополнительная информация содержит, при необходимости, требования к элементу файла обмена, не указанные ранее. Для сложных элементов указывается ссылка на таблицу, в которой описывается состав данного элемента. Для элементов, принимающих ограниченный перечень значений из классификатора (справочника, кодового словаря), указывается соответствующее наименование классификатора (справочника, кодового словаря) или приводится перечень возможных значений. Для классификатора (справочника, кодового словаря) может указываться ссылка на его местонахождение. Для элементов, использующих пользовательский тип данных, указывается наименование типового элемента.

Рисунок 1. Диаграмма структуры файла обмена

Таблица 4.1

Файл обмена (Файл)

Наименование элемента Сокращенное наименование (код) элемента Признак типа элемента Формат элемента Признак обязательности элемента Дополнительная информация
Идентификатор файла ИдФайл А T(1-255) ОУ Содержит (повторяет) имя сформированного файла (без расширения)
Версия программы, с помощью которой сформирован файл ВерсПрог А T(1-40) О  
Версия формата ВерсФорм А T(1-5) О Принимает значение: 5.01
Состав и структура документа Документ С   О Состав элемента представлен в таблице 4.2

Таблица 4.2

Состав и структура документа (Документ)

Наименование элемента Сокращенное наименование (код) элемента Признак типа элемента Формат элемента Признак обязательности элемента Дополнительная информация
Код формы документа по КНД КНД А T(=7) ОК Типовой элемент <КНДТип>.
Принимает значение: 1150141
Код налогового органа КодНО А T(=4) ОК Типовой элемент <СОНОТип>
Номер заявления НомерЗаяв А T(1-10) О  
Дата заявления ДатаЗаяв А T(=10) О Типовой элемент <ДатаТип>.
Дата в формате ДД.ММ.ГГГГ
Сведения о налогоплательщике СвНП С   О Состав элемента представлен в таблице 4.3
Сведения о лице, подписавшем документ Подписант С   О Состав элемента представлен в таблице 4.6
Заявление о замене банковской гарантии (банковских гарантий) или договора поручительства (договоров поручительства) ЗаявЗамен С   О Состав элемента представлен в таблице 4.8

Таблица 4.3

Сведения о налогоплательщике (СвНП)

Наименование элемента Сокращенное наименование (код) элемента Признак типа элемента Формат элемента Признак обязательности элемента Дополнительная информация
Налогоплательщик - организация | НПЮЛ С   О Состав элемента представлен в таблице 4.4
Налогоплательщик - индивидуальный предприниматель НПФЛ С   О Состав элемента представлен в таблице 4.5

Таблица 4.4

Налогоплательщик - организация (НПЮЛ)

Наименование элемента Сокращенное наименование (код) элемента Признак типа элемента Формат элемента Признак обязательности элемента Дополнительная информация
Полное наименование организации НаимОрг А T(1-1000) О  
ИНН организации ИННЮЛ А T(=10) О Типовой элемент <ИННЮЛТип>
КПП организации КПП А T(=9) О Типовой элемент <КППТип>

Таблица 4.5

Налогоплательщик - индивидуальный предприниматель (НПФЛ)

Наименование элемента Сокращенное наименование (код) элемента Признак типа элемента Формат элемента Признак обязательности элемента Дополнительная информация
ИНН индивидуального предпринимателя ИННФЛ А T(=12) О Типовой элемент <ИННФЛТип>
Фамилия, имя, отчество (при наличии) индивидуального предпринимателя ФИО С   О Типовой элемент <ФИОТип>.
Состав элемента представлен в таблице 4.11

Таблица 4.6

Сведения о лице, подписавшем документ (Подписант)

Наименование элемента Сокращенное наименование (код) элемента Признак типа элемента Формат элемента Признак обязательности элемента Дополнительная информация
Признак лица, подписавшего документ ПрПодп А T(=1) ОК Принимает значение:
1 - налогоплательщик |
2 - представитель налогоплательщика
Номер контактного телефона Тлф А T(1-20) Н  
Фамилия, имя, отчество (при наличии) ФИО С   НУ Типовой элемент <ФИОТип>.
Состав элемента представлен в таблице 4.11.
Элемент обязателен при выполнении одного из условий:
- <ПрПодп> = 2 |
- <ПрПодп> = 1 и наличие <НПЮЛ>
Сведения о представителе налогоплательщика СвПред С   НУ Состав элемента представлен в таблице 4.7.
Элемент обязателен при <ПрПодп> = 2

Таблица 4.7

Сведения о представителе налогоплательщика (СвПред)

Наименование элемента Сокращенное наименование (код) элемента Признак типа элемента Формат элемента Признак обязательности элемента Дополнительная информация
Наименование и реквизиты документа, подтверждающего полномочия представителя налогоплательщика НаимДок А T(1-120) О Для доверенности, совершенной в форме электронного документа, указывается GUID доверенности

Таблица 4.8

Заявление о замене банковской гарантии (банковских гарантий) или договора поручительства (договоров поручительства) (ЗаявЗамен)

Наименование элемента Сокращенное наименование (код) элемента Признак типа элемента Формат элемента Признак обязательности элемента Дополнительная информация
Вид налога ВидНалог А T(=1) ОК Принимает значение:
1 - НДС |
2 - акциз
Способ представления декларации СпосПред А T(=1) ОК Принимает значение:
1 - по телекоммуникационным каналам связи |
2 - на бумажном носителе
Сведения о документе, подлежащему замене СведДокЗам С   О Типовой элемент <СведБГПорТип>.
Состав элемента представлен в таблице 4.10
Сведения о налоговой декларации | СведДекл С   ОУ Состав элемента представлен в таблице 4.9.
Элемент обязателен при <СпосПред>=2
Имя файла декларации ИмяФайлДекл П T(1-255) ОУ Элемент обязателен при <СпосПред>=1
Сведения о документе, представленному на замену СведДокПредЗам С   ОМУ Типовой элемент <СведБГПорТип>.
Состав элемента представлен в таблице 4.10.
Значение элемента <ВидДок> должно соответствовать значению <ВидДок> в элементе <СведДокЗам>

Таблица 4.9

Сведения о налоговой декларации (СведДекл)

Наименование элемента Сокращенное наименование (код) элемента Признак типа элемента Формат элемента Признак обязательности элемента Дополнительная информация
Код декларации по КНД КНДДекл А T(=7) НКУ Типовой элемент <КНДТип>.
Принимает значение:
1151089 - Налоговая декларация по акцизам на автомобильный бензин, дизельное топливо, моторные масла для дизельных и (или) карбюраторных (инжекторных) двигателей, прямогонный бензин, средние дистилляты, бензол, параксилол, ортоксилол, авиационный керосин, природный газ, этан, сжиженные углеводородные газы, сталь жидкую, автомобили легковые и мотоциклы |
1151095 - Налоговая декларация по акцизам на нефтяное сырье.
Элемент является обязательным при <ВидНалог>=2 (таблица 4.8) и должен отсутствовать при <ВидНалог>=1
Отчетный год декларации ОтчетГод А   О Типовой элемент <xs:gYear>
Год в формате ГГГГ
Налоговый период декларации Период А T(=2) ОК Указываются коды, определяющие налоговый период, в соответствии с порядками заполнения налоговых деклараций, утвержденными приказами ФНС России на основании пункта 7 статьи 80 Налогового кодекса Российской Федерации
Номер корректировки НомКорр А N(3) О  
Дата представления декларации ДатаДекл А T(=10) О Типовой элемент <ДатаТип>.
Дата в формате ДД.ММ.ГГГГ

Таблица 4.10

Сведения о банковской гарантии (договоре поручительства) (СведБГПорТип)

Наименование элемента Сокращенное наименование (код) элемента Признак типа элемента Формат элемента Признак обязательности элемента Дополнительная информация
Вид документа ВидДок А T(=1) ОК Принимает значение:
1 - банковская гарантия |
2 - договор поручительства
Дата Дата А T(=10) О Типовой элемент <ДатаТип>.
Дата в формате ДД.ММ.ГГГГ
Номер Номер А T(1-50) О  
Сумма банковской гарантии (договора поручительства) СумБГПор А N(15) О Принимает значение от 0 и более
Кем выдана (выдан) КемВыд А T(=1) ОКУ Принимает значение:
1 - банк |
2 - филиал банка |
3 - иной гарант, установленный Налоговым кодексом Российской Федерации |
4 - поручитель.
При <ВидДок>=1, элемент должен принимать значение 1 | 2 | 3, при <ВидДок>=2, элемент должен принимать значение 4
Наименование Наим А T(1-1000) О  
БИК БИК А T(=9) НКУ Типовой элемент <БИКТип>.
Элемент является обязательным при
<КемВыд>= 1 | 2
ИНН ИНН А T(=10) О Типовой элемент <ИННЮЛТип>
КПП КПП А T(=9) О Типовой элемент <КППТип>

Таблица 4.11

Фамилия, имя, отчество (ФИОТип)

Наименование элемента Сокращенное наименование (код) элемента Признак типа элемента Формат элемента Признак обязательности элемента Дополнительная информация
Фамилия Фамилия А T(1-60) О  
Имя Имя А T(1-60) О  
Отчество Отчество А T(1-60) Н  

Приложение N 1
к приказу ФНС России
от "__" ________ 2024 г. N ____

ИНН                                                                            
                                                                               
КПП <1>                   Стр. 0 0 1                                              

Форма по КНД 1150142

ЗАЯВЛЕНИЕ ОБ УВЕДОМЛЕНИИ НАЛОГОПЛАТЕЛЬЩИКА ОБ ОСВОБОЖДЕНИИ ГАРАНТА ОТ ОБЯЗАТЕЛЬСТВ ПО БАНКОВСКОЙ ГАРАНТИИ

Представляется в налоговый орган (код)                                                                
                                                                               
Номер заявления                       Дата заявления       .     .                              
                                                                               
Полное наименование (фамилия, имя, отчество <2>) налогоплательщика, в том числе физического лица, не являющегося индивидуальным предпринимателем    
                                                                               
                                                                               
                                                                               
                                                                               
                                                                               
                                                                               
ОГРНИП <3>                                                          
                                                                               
Прошу на основании настоящего заявления уведомить в электронной форме по телекоммуникационным каналам связи об освобождении гаранта от обязательств по       1 - банковской гарантии                          
                                         
    2 - банковским гарантиям                          
                                                                               
                                                                               
Дата   .   .       Номер                    
                                                                               
Кем выдана:       1 - банк                                                              
            2 - филиал банка                                                              
            3 - иной гарант, установленный Налоговым кодексом Российской Федерации                                  
                                                                               
                                                                               
                                                                               
                                                                               
                                                                               
(наименование)
                                                                               
БИК                                                                    
                                                                               
ИНН       КПП                                                
                                                                               
на сумму     рублей                                                  
        (цифрами)                                                        
                                                                               
Достоверность и полноту сведений, указанных в настоящем заявлении, подтверждаю:
                                                                               
    1 - налогоплательщик                                                              
    2 - представитель налогоплательщика                                                              
                                                                               
Фамилия  
                                                                               
Имя  
                                                                               
Отчество <2>  
                                                                               
Номер контактного телефона                                                                
                                                                               
                                                         
                                                                               
Наименование и реквизиты документа, подтверждающего полномочия представителя налогоплательщика <4>                              
                                                                               
                                                                               
                                                                               
                                                                               
                                                                               

<1> КПП указывается для организаций.

<2> Отчество указывается при наличии.

<3> Указывается, если заявителем является физическое лицо, зарегистрированное в качестве индивидуального предпринимателя.

<4> Для доверенности в форме электронного документа в соответствии с положениями пункта 3 статьи 29 Кодекса, подтверждающей полномочия представителя налогоплательщика, указывается GUID доверенности.

ИНН                                                                            
                                                                               
КПП <1>                   Стр.                                                

Сведения о банковских гарантиях

Дата   .   .       Номер                    
                                                                               
Кем выдана:       1 - банк                                                              
            2 - филиал банка                                                              
            3 - иной гарант, установленный Налоговым кодексом Российской Федерации                                  
                                                                               
                                                                               
                                                                               
                                                                               
                                                                               
(наименование)
                                                                               
БИК                                                                    
                                                                               
ИНН       КПП                                                
                                                                               
на сумму     рублей                                                  
        (цифрами)                                                        
                                                                               
                                                                               
                                                                               
Дата   .   .       Номер                    
                                                                               
Кем выдана:       1 - банк                                                              
            2 - филиал банка                                                              
            3 - иной гарант, установленный Налоговым кодексом Российской Федерации                                  
                                                                               
                                                                               
                                                                               
                                                                               
                                                                               
(наименование)
                                                                               
БИК                                                                    
                                                                               
ИНН       КПП                                                
                                                                               
на сумму     рублей                                                  
        (цифрами)                                                        

<1> КПП указывается для организаций.

Приложение N 2
к приказу ФНС России
от "__" ________ 2024 г. N ____

ИНН                                                                            
                                                                               
КПП <1>                   Стр. 0 0 1                                              

Форма по КНД 1151152

ЗАЯВЛЕНИЕ О ПРИМЕНЕНИИ ЗАЯВИТЕЛЬНОГО ПОРЯДКА ВОЗМЕЩЕНИЯ НАЛОГА НА ДОБАВЛЕННУЮ СТОИМОСТЬ (АКЦИЗА) <2>

Настоящее заявление представляется (код) <3>           В налоговый орган (код)                      
                                                                               
Номер заявления <4>                 Дата заявления   .   .                
                                                                               
К возмещению       1 - НДС                     Код декларации по КНД <5>                    
              2 - акциз                                                              
                                                                               
Способ представления декларации               1 - по телекоммуникационным каналам связи                          
                              2 - на бумажном носителе                          
                                                                               
Отчетный год декларации <6>                   Налоговый период декларации (код) <6>, <7>                
                                                                               
Номер корректировки <6>             Дата представления декларации <6>   .            
                                                                               
Имя файла декларации <8>                                                                
                                                                               
                                                                               
                                                                               
                                                                               
                                                                               
                                                                               
Полное наименование (фамилия, имя, отчество <9>) налогоплательщика                                    
                                                                               
                                                                               
                                                                               
                                                                               
                                                                               
                                                                               
1.1 На основании <10>             заявленная сумма НДС к возмещению в заявительном порядке составляет:   рублей
                                                            (цифрами)      
                                                                               
1.2 На основании <10>             заявленная сумма НДС к возмещению в заявительном порядке составляет:   рублей
                                                            (цифрами)      
                                                                               
1.3 На основании <10>             заявленная сумма НДС к возмещению в заявительном порядке составляет:   рублей
                                                            (цифрами)      
                                                                               
                                                                               
                                                                               

Принимаю на себя обязательство вернуть в бюджет излишне полученные (зачтенные) в заявительном порядке суммы (включая проценты, предусмотренные пунктом 9 статьи 79 Налогового кодекса Российской Федерации (в случае их уплаты), а также уплатить начисленные на указанные суммы проценты в порядке:

- установленном пунктом 17 статьи 176.1 Налогового кодекса Российской Федерации;

- установленном пунктом 14 статьи 203.1 Налогового кодекса Российской Федерации,

в случае, если решение налогового органа будет отменено полностью или частично в случаях, предусмотренных

- статьей 176.1 Налогового кодекса Российской Федерации

- статьей 203.1 Налогового кодекса Российской Федерации.

Вид представленного документа     1 - банковская гарантия                                            
                      2 - договор поручительства                                            
Достоверность и полноту сведений, указанных в настоящем заявлении, подтверждаю:
                                                                               
    1 - налогоплательщик                                                              
    2 - представитель налогоплательщика                                                              
                                                                               
Фамилия  
                                                                               
Имя  
                                                                               
Отчество <9>  
                                                                               
Номер контактного телефона                                                                
                                                                               
                                                         
                                                                               
Наименование и реквизиты документа, подтверждающего полномочия представителя налогоплательщика <11>                              
                                                                               
                                                                               
                                                                               
                                                                               
                                                                               
ИНН                                                                            
                                                                               
КПП <1>                   Стр.                                                

1. Сведения о возврате на счет налогоплательщика заявленной суммы налога (акциза), подлежащей возмещению в заявительном порядке

в размере       рублей                                              
          (цифрами)                                                      

1.1. Сведения о счете

Наименование банка                                                                    
                                                                               
                                                                               
                                                                               
                                                                               
                                                                               
                                                                               
БИК                                                                  
                                                                               
Номер счета налогоплательщика для возврата      

1.2. Сведения о лицевом счете бюджетной организации, открытым в территориальных органах Федерального казначейства, финансовых органах субъектов Российской Федерации (муниципальных образований), органах управления государственными внебюджетными фондами Российской Федерации <12>

                                                                             
                                                                               
                                                                               
                                                                               
(наименование владельца счета)
                                                                               
Код бюджетной классификации получателя                      
                                                                               
Код по ОКТМО получателя                                            
                                                                               
Номер лицевого счета получателя                                            
                                                                               
Назначение платежа                                                                    
                                                                               
                                                                               
                                                                               
                                                                               
                                                                               

2. Остаток заявленной суммы налога (акциза) к возмещению из бюджета в заявительном порядке, не подлежащий возврату на счет налогоплательщика

в размере       рублей                                              
          (цифрами)                                                      

3. Реквизиты банковской гарантии (гарантий) либо договора (договоров) поручительства <13>

Дата   .   .       Номер                    
                                                                               
сумма банковской гарантии (договора поручительства)                       рублей              
                                      (цифрами)                      
                                                                               
Кем выдана:       1 - банк                                                              
            2 - филиал банка                                                              
            3 - иной гарант, установленный Налоговым кодексом Российской Федерации                                    
            4 - поручитель                                                          
                                                                               
                                                                               
                                                                               
                                                                               
                                                                               
(наименование)
                                                                               
БИК                                                                    
                                                                               
ИНН       КПП                                                

<1> Указывается КПП, присвоенный организации при постановке на учет в налоговом органе по месту ее нахождения. Для организации, отнесенной в соответствии со статьей 83 Налогового кодекса Российской Федерации к категории крупнейших налогоплательщиков, указывается КПП, присвоенный при постановке на учет в налоговом органе в качестве крупнейшего налогоплательщика. В отношении индивидуального предпринимателя КПП не указывается.

<2> Настоящее Заявление представляется не позднее 5-ти дней со дня подачи в налоговый орган налоговой декларации (уточненной налоговой декларации) на полную сумму налога (акциза), предъявляемую к возмещению из бюджета в заявительном порядке (абзац 1 пункта 7 статьи 176.1 либо абзац 1 пункта 2 статьи 203.1 Кодекса).

<3> 01 - По основанию, предусмотренному абзацем 1 пункта 7 статьи 176.1, абзацем 1 пункта 2 статьи 203.1 Налогового кодекса Российской Федерации (общеустановленный случай); 02 - по основанию, предусмотренному абзацем 6 пункта 7 статьи 176.1, абзацем 12 пункта 2 статьи 203.1 Налогового кодекса Российской Федерации, в пределах суммы превышения заявленных сумм к возмещению из бюджета в уточненной налоговой декларации над суммой ранее возмещенного налога за налоговый период (в случае представления уточненной налоговой декларации, увеличивающей суммы налога к возмещению из бюджета).

<4> Указывается уникальный (порядковый) номер заявления налогоплательщика в текущем году.

<5> Указывается при виде налога равном "2" и принимает значения: 1151089 - Налоговая декларация по акцизам на автомобильный бензин, дизельное топливо, моторные масла для дизельных и (или) карбюраторных (инжекторных) двигателей, прямогонный бензин, средние дистилляты, бензол, параксилол, ортоксилол, авиационный керосин, природный газ, этан, сжиженные углеводородные газы, сталь жидкую, автомобили легковые и мотоциклы; 1151095 - Налоговая декларация по акцизам на нефтяное сырье.

<6> Указывается при значении способа представления декларации равном "2".

<7> По реквизиту "Налоговый период" указываются коды, определяющие налоговый период, в соответствии с порядками заполнения налоговых деклараций, утвержденными приказами ФНС России на основании пункта 7 статьи 80 Налогового кодекса Российской Федерации.

<8> Указывается при значении способа представления декларации равном "1".

<9> Отчество указывается при наличии.

Официальный источник электронного документа содержит неточность: имеется в виду подпункта 6 пункта 1 статьи 203.1 НК РФ.

<10> 01 - подпункта 1 пункта 2 статьи 176.1 НК РФ; 02 - подпункта 2 пункта 2 статьи 176.1 НК РФ <*>; 05 - подпункта 5 пункта 2 статьи 176.1 НК РФ <*>; 06 - подпункта 7 пункта 2 статьи 176.1 НК РФ; 07 - подпункта 8 пункта 2 статьи 176.1 НК РФ; 08 - подпункта 1 пункта 1 статьи 203.1 НК РФ; 09 - подпункта 2 пункта 1 статьи 203.1 НК РФ; 10 - подпункта 3 пункта 1 статьи 203.1 НК РФ; 11 - подпункта 4 пункта 1 статьи 203.1 НК РФ; 12 - подпункта 5 пункта 1 статьи 203.1 НК РФ; 13 - подпункта 6 пункта 1 статьи 201 НК РФ; 14 - подпункта 7 пункта 1 статьи 203.1 НК РФ; 15 - подпункта 8 пункта 1 статьи 203.1 НК РФ; 16 - подпункта 9 пункта 1 статьи 203.1 НК РФ; 17 - организация относится к категории, указанной в абзаце 6 пункта 2 статьи 203.1 НК РФ; 18 - пункт 1.1 статьи 203.1 НК РФ.

<11> Для доверенности в форме электронного документа в соответствии с положениями пункта 3 статьи 29 Кодекса, подтверждающей полномочия представителя налогоплательщика, указывается GUID доверенности.

<12> Указывается при возврате на счета, открытые в органе, осуществляющем открытие и ведение лицевых счетов.

<13> Заполняется в случае, предусмотренном подпунктом 2 пункта 2 либо подпунктом 5 пункта 2 статьи 176.1 Налогового кодекса Российской Федерации, а также абзацем 4 п. 2 ст. 203.1 НК РФ.

<*> Возможно одновременное применение с подпунктом 8 пункта 2 статьи 176.1 НК РФ.

Приложение N 3
к приказу ФНС России
от "__" ________ 2024 г. N ____

ИНН                                                                            
                                                                               
КПП <1>                   Стр. 0 0 1                                              

Форма по КНД 1150141

ЗАЯВЛЕНИЕ О ЗАМЕНЕ БАНКОВСКОЙ ГАРАНТИИ (БАНКОВСКИХ ГАРАНТИЙ) ИЛИ ДОГОВОРА ПОРУЧИТЕЛЬСТВА (ДОГОВОРОВ ПОРУЧИТЕЛЬСТВА)

Представляется в налоговый орган (код)                                                                
                                                                               
Номер заявления                       Дата заявления       .     .                              
                                                                               
Полное наименование (фамилия, имя, отчество <2>) налогоплательщика    
                                                                               
                                                                               
                                                                               
                                                                               
                                                                               
                                                                               
Вид документа       1 - банковская гарантия                                                    
                2 - договор поручительства                                                
                                                                               
Дата   .   .       Номер                    
                                                                               
сумма банковской гарантии (договора поручительства)                       рублей              
                                      (цифрами)                      
                                                                               
Кем выдана:       1 - банк                                                              
            2 - филиал банка                                                              
            3 - иной гарант, установленный Налоговым кодексом Российской Федерации                                    
            4 - поручитель                                                          
                                                                               
                                                                               
                                                                               
                                                                               
                                                                               
(наименование)
                                                                               
БИК                                                                    
                                                                               
ИНН       КПП                                                
                                                                               
направленную(ый) ранее к налоговой декларации по       1 - НДС           Код декларации по КНД <3>                    
      2 - акциз                                                    
                                                                               
Способ представления декларации               1 - по телекоммуникационным каналам связи                          
                              2 - на бумажном носителе                          
                                                                               
Отчетный год декларации <4>                   Налоговый период декларации (код) <4>, <5>                
                                                                               
Номер корректировки <4>             Дата представления декларации <4>   .            
                                                                               
Имя файла декларации <6>                                                                
                                                                               
                                                                               
                                                                               
                                                                               
                                                                               
                                                                               
Достоверность и полноту сведений, указанных в настоящем заявлении, подтверждаю:
                                                                               
    1 - налогоплательщик                                                              
    2 - представитель налогоплательщика                                                              
                                                                               
Фамилия  
                                                                               
Имя  
                                                                               
Отчество <2>  
                                                                               
Номер контактного телефона                                                                
                                                                               
                                                         
                                                                               
Наименование и реквизиты документа, подтверждающего полномочия представителя налогоплательщика <7>                              
                                                                               
                                                                               
                                                                               
                                                                               
                                                                               

<1> КПП указывается для организаций.

<2> Отчество указывается при наличии.

<3> Указывается при виде налога равном "2" и принимает значения: 1151089 - Налоговая декларация по акцизам на автомобильный бензин, дизельное топливо, моторные масла для дизельных и (или) карбюраторных (инжекторных) двигателей, прямогонный бензин, средние дистилляты, бензол, параксилол, ортоксилол, авиационный керосин, природный газ, этан, сжиженные углеводородные газы, сталь жидкую, автомобили легковые и мотоциклы; 1151095 - Налоговая декларация по акцизам на нефтяное сырье.

<4> Указывается при значении способа представления декларации равном "2".

<5> По реквизиту "Налоговый период" указываются коды, определяющие налоговый период, в соответствии с порядками заполнения налоговых деклараций, утвержденными приказами ФНС России на основании пункта 7 статьи 80 Налогового кодекса Российской Федерации.

<6> Указывается при значении способа представления декларации равном "1".

<7> Для доверенности в форме электронного документа в соответствии с положениями пункта 3 статьи 29 Кодекса, подтверждающей полномочия представителя налогоплательщика, указывается GUID доверенности.

ИНН                                                                            
                                                                               
КПП <1>                   Стр.                                                

Сведения о замене банковской гарантии (банковских гарантий) или договора поручительства (договоров поручительства)

Заменить на:                                                                    
                                                                               
    1 - банковскую гарантию (банковские гарантии)                                                    
    2 - договор поручительства (договоры поручительства)                                                  
                                                                               
Дата   .   .       Номер                    
                                                                               
сумма банковской гарантии (договора поручительства)                       рублей              
                                      (цифрами)                      
                                                                               
Кем выдана:       1 - банк                                                              
            2 - филиал банка                                                              
            3 - иной гарант, установленный Налоговым кодексом Российской Федерации                                    
            4 - поручитель                                                          
                                                                               
                                                                               
                                                                               
                                                                               
                                                                               
(наименование)
                                                                               
БИК                                                                    
                                                                               
ИНН       КПП                                                
                                                                               
                                                                               
                                                                               
                                                                               
    1 - банковскую гарантию (банковские гарантии)                                                    
    2 - договор поручительства (договоры поручительства)                                                  
                                                                               
Дата   .   .       Номер                    
                                                                               
сумма банковской гарантии (договора поручительства)                       рублей              
                                      (цифрами)                      
                                                                               
Кем выдана (выдан):     1 - банк                                                              
            2 - филиал банка                                                              
            3 - иной гарант, установленный Налоговым кодексом Российской Федерации                                    
            4 - поручитель                                                          
                                                                               
                                                                               
                                                                               
                                                                               
                                                                               
(наименование)
                                                                               
БИК                                                                    
                                                                               
ИНН       КПП                                                

<1> КПП указывается для организаций.