Приказ ФНС РФ от 22.01.2024 N ЕД-7-23/53@

"Об утверждении форм и форматов документов, используемых при составлении мотивированного мнения налогового органа в электронной форме, формы мотивированного мнения налогового органа и требований к его составлению"
Редакция от 22.01.2024 — Действует с 19.04.2024

Зарегистрировано в Минюсте России 18 марта 2024 г. N 77535


ФЕДЕРАЛЬНАЯ НАЛОГОВАЯ СЛУЖБА

ПРИКАЗ
от 22 января 2024 г. N ЕД-7-23/53@

ОБ УТВЕРЖДЕНИИ ФОРМ И ФОРМАТОВ ДОКУМЕНТОВ, ИСПОЛЬЗУЕМЫХ ПРИ СОСТАВЛЕНИИ МОТИВИРОВАННОГО МНЕНИЯ НАЛОГОВОГО ОРГАНА В ЭЛЕКТРОННОЙ ФОРМЕ, ФОРМЫ МОТИВИРОВАННОГО МНЕНИЯ НАЛОГОВОГО ОРГАНА И ТРЕБОВАНИЙ К ЕГО СОСТАВЛЕНИЮ

В соответствии с абзацем первым пункта 4 статьи 31, абзацем первым пункта 2.1 статьи 105.29, абзацем третьим пункта 1, пунктом 4, абзацем вторым пункта 4.4, абзацем третьим пункта 4.5, абзацами третьим и четвертым пункта 5, абзацами первым и вторым пункта 6, абзацем первым пункта 8 и пунктом 9 статьи 105.30, пунктами 3 и 5 статьи 105.31 Налогового кодекса Российской Федерации, на основании абзаца первого пункта 1, подпункта 5.9.37 пункта 5 Положения о Федеральной налоговой службе, утвержденного постановлением Правительства Российской Федерации от 30.09.2004 N 506, в целях реализации положений главы 14.8 "Порядок проведения налогового мониторинга. Мотивированное мнение налогового органа" части первой Налогового кодекса Российской Федерации и в связи с принятием федеральных законов от 28.06.2022 N 225-ФЗ "О внесении изменений в части первую и вторую Налогового кодекса Российской Федерации" и от 31.07.2023 N 389-ФЗ "О внесении изменений в части первую и вторую Налогового кодекса Российской Федерации, отдельные законодательные акты Российской Федерации и о приостановлении действия абзаца второго пункта 1 статьи 78 части первой Налогового кодекса Российской Федерации" приказываю:

1. Утвердить:

форму уведомления о наличии оснований для составления мотивированного мнения налогового органа согласно приложению N 1 к настоящему приказу;

форму запроса о предоставлении мотивированного мнения налогового органа согласно приложению N 2 к настоящему приказу;

форму заявления об отзыве запроса о предоставлении мотивированного мнения налогового органа согласно приложению N 3 к настоящему приказу;

форму решения об оставлении запроса о предоставлении мотивированного мнения налогового органа без рассмотрения согласно приложению N 4 к настоящему приказу;

форму уведомления о приостановлении течения срока направления мотивированного мнения налогового органа по запросу организации согласно приложению N 5 к настоящему приказу;

форму решения о продлении срока направления мотивированного мнения налогового органа по запросу организации согласно приложению N 6 к настоящему приказу;

форму мотивированного мнения налогового органа согласно приложению N 7 к настоящему приказу;

форму уведомления о согласии с мотивированным мнением налогового органа согласно приложению N 8 к настоящему приказу;

форму уведомления о начале совершения (об отказе от совершения) планируемых сделок (операций) или совокупности взаимосвязанных сделок (операций) согласно приложению N 9 к настоящему приказу;

форму разногласий с мотивированным мнением налогового органа согласно приложению N 10 к настоящему приказу;

форму уведомления об изменении (оставлении без изменения) мотивированного мнения налогового органа согласно приложению N 11 к настоящему приказу;

форму уведомления о согласии (несогласии) с мотивированным мнением налогового органа по результатам взаимосогласительной процедуры согласно приложению N 12 к настоящему приказу;

форму уведомления о наличии (об отсутствии) невыполненных мотивированных мнений налогового органа согласно приложению N 13 к настоящему приказу;

формат представления запроса о предоставлении мотивированного мнения налогового органа в электронной форме согласно приложению N 14 к настоящему приказу;

формат представления заявления об отзыве запроса о предоставлении мотивированного мнения налогового органа в электронной форме согласно приложению N 15 к настоящему приказу;

формат представления уведомления о согласии с мотивированным мнением налогового органа в электронной форме согласно приложению N 16 к настоящему приказу;

формат представления уведомления о начале совершения (об отказе от совершения) планируемых сделок (операций) или совокупности взаимосвязанных сделок (операций) в электронной форме согласно приложению N 17 к настоящему приказу;

формат представления разногласий с мотивированным мнением налогового органа в электронной форме согласно приложению N 18 к настоящему приказу;

формат представления уведомления о согласии (несогласии) с мотивированным мнением налогового органа по результатам взаимосогласительной процедуры в электронной форме согласно приложению N 19 к настоящему приказу;

требования к составлению мотивированного мнения налогового органа согласно приложению N 20 к настоящему приказу.

2. Признать утратившим силу приказ Федеральной налоговой службы от 11.05.2021 N ЕД-7-23/477@ "Об утверждении форм и форматов документов, используемых при составлении мотивированного мнения налогового органа в электронной форме, а также формы мотивированного мнения налогового органа и требований к его составлению" (зарегистрирован Министерством юстиции Российской Федерации 10.08.2021, регистрационный N 64586).

3. Установить, что настоящий приказ вступает в силу по истечении 1 месяца со дня его официального опубликования, но не ранее 01.04.2024 <1>.

<1> Статья 5 Налогового кодекса Российской Федерации.

4. Контроль за исполнением настоящего приказа возложить на заместителя руководителя Федеральной налоговой службы, координирующего вопросы проведения налогового мониторинга.

Руководитель
Федеральной налоговой службы
Д.В. ЕГОРОВ

Приложение N 1
к приказу ФНС России
от 22 января 2024 г. N ЕД-7-23/53@

Форма по КНД 1125339

УВЕДОМЛЕНИЕ N ______
о наличии оснований для составления мотивированного мнения налогового органа

 
  (дата)
(наименование налогового органа)

в соответствии с абзацем первым пункта 2.1 статьи 105.29 Налогового кодекса Российской Федерации уведомляет

,
(наименование организации)  
ИНН <1>                                         КПП <2>                            

что в ходе проведения налогового мониторинга установлен/установлены факт/факты, свидетельствующий/свидетельствующие о неправильном исчислении (удержании), неполной и (или) несвоевременной уплате (перечислении) налогов, сборов, страховых взносов:

 
  ,
(указываются документально подтвержденные факты, свидетельствующие о неправильном исчислении (удержании), неполной и (или) несвоевременной уплате (перечислении) организацией налогов, сборов, страховых взносов, выявленные в ходе налогового мониторинга)  
о чем в соответствии с абзацем первым пункта 2 статьи 105.29 Налогового кодекса Российской Федерации сообщено организации с требованием от         N    
                                                                  (дата)      
представить в течение пяти дней необходимые пояснения или внести соответствующие исправления.                          

Организацией представлены (не представлены) <3> пояснения (документы):

 
  .
(указываются пояснения и документы, представленные организацией в ответ на требование/требования налогового органа, либо указывается, что организацией пояснения (документы) не представлены)  
С учетом представленных пояснений (сообщения, документов) организации от         N       налоговым органом установлен/установлены:    
                                    (дата)                                    

факт/факты, свидетельствующий/свидетельствующие о наличии оснований для составления мотивированного мнения:

 
 
(содержание установленных фактов, свидетельствующих о неправильном исчислении (удержании), неполной и (или) несвоевременной уплате (перечислении) организацией налогов, сборов, страховых взносов)
На основании изложенного налоговый орган  
   
   
(выводы и предложения налогового органа, направленные на устранение выявленных нарушений)

Руководитель (заместитель руководителя) налогового органа

   
(подпись)   (фамилия, имя, отчество <4>)

<1> Указывается идентификационный номер налогоплательщика.

<2> Указывается код причины постановки на учет, присвоенный организации при постановке на учет в налоговом органе по месту ее нахождения (для организации, отнесенной к категории крупнейших налогоплательщиков, - присвоенный при постановке на учет в налоговом органе в качестве крупнейшего налогоплательщика).

<3> Нужное указать.

<4> Отчество указывается при наличии.

Приложение N 2
к приказу ФНС России
от 22 января 2024 г. N ЕД-7-23/53@

Стр.

Форма по КНД 1110305

                                            В                                
                                                (наименование налогового органа)
                                                                               
                                              Код налогового органа              
                                              Период проведения налогового мониторинга          

ЗАПРОС N ________________
о предоставлении мотивированного мнения налогового органа

(наименование организации)
ИНН <1>                                         КПП <2>                            
                                                                               
Код основного вида экономической деятельности <3>                       .     .                      
                                                                               
Прошу предоставить в соответствии с абзацем первым пункта 4 статьи 105.30 Налогового кодекса Российской Федерации мотивированное мнение налогового органа в связи с
наличием сомнений/неясности по вопросу                                                            
                                                                               
(правильности исчисления/правильности удержания/полноты и своевременности уплаты (перечисления) (наименование налога, сбора, страховых взносов); правильности определения размеров фактических затрат, по которым Федеральным законом от 01.04.2020 N 69-ФЗ "О защите и поощрении капиталовложений в Российской Федерации" предусмотрено предоставление мер государственной поддержки)
по                   сделке (операции) или совокупности взаимосвязанных сделок (операций), а также по иным совершенным фактам хозяйственной жизни
  (совершенной/планируемой) <4>                                                            
организации в соответствии с договором (договорами, иными документами) <5>.                      
 
  .
(краткое описание вопроса)  
Сделка (операция) N п/п Описание деловой цели, основных условий, в том числе прав и обязанностей сторон, сроков и условий осуществления платежей по совершенной или планируемой сделке (операции) или совокупности взаимосвязанных сделок (операций), а также по иным совершенным фактам хозяйственной жизни организации
  Описание деловой цели  
Описание основных условий  
Описание прав и обязанностей сторон  
Описание сроков и условий осуществления платежей  
Иная информация <6> (при наличии)  
  Информация о деятельности контрагентов, иных лиц и выполняемых ими функциях по совершенной или планируемой сделке (операции) или совокупности взаимосвязанных сделок (операций), а также по иным совершенным фактам хозяйственной жизни организации с указанием государств и территорий, налоговыми резидентами которых они являются, и иную значимую для порядка исчисления (удержания) и уплаты (перечисления) налогов и сборов информацию по совершенной или планируемой сделке (операции) или совокупности взаимосвязанных сделок (операций), а также по иным совершенным фактам хозяйственной жизни организации
  Наименование контрагента 1  
ИНН контрагента 1
(регистрационный номер, присвоенный иностранной организации в стране регистрации (инкорпорации)
 
КПП контрагента 1  
Код страны регистрации (инкорпорации)
(для иностранной организации)
 
Адрес в пределах места нахождения
(адрес в стране регистрации (инкорпорации)
 
Основной вид деятельности  
Характер взаимоотношений <7>  
Признак взаимозависимости
(0 - отсутствие, 1 - наличие),
доля прямого и (или) косвенного участия
 
Иная информация о деятельности контрагента 1 (при наличии)  
  Фамилия, имя, отчество <8> контрагента 2  
ИНН контрагента 2  
Дата рождения  
Код страны (для иностранного гражданина)  
Характер взаимоотношений <7>  
Признак взаимозависимости
(0 - отсутствие, 1 - наличие),
доля прямого и (или) косвенного участия
 
Иная информация о деятельности контрагента 2 (при наличии)  

Позиция организации по вопросам порядка исчисления (удержания) и уплаты (перечисления) налогов и сборов в отношении совершенной или планируемой сделки (операции) или совокупности взаимосвязанных сделок (операций), а также по иным совершенным фактам хозяйственной жизни организации:

 

Приложение:

     
(дата)   (подпись)  

<1> Указывается идентификационный номер налогоплательщика.

<2> Указывается код причины постановки на учет, присвоенный организации при постановке на учет в налоговом органе по месту ее нахождения (для организации, отнесенной к категории крупнейших налогоплательщиков, - присвоенный при постановке на учет в налоговом органе в качестве крупнейшего налогоплательщика).

<3> Указывается основной код вида экономической деятельности (не менее 4-х цифровых знаков).

<4> Нужное указать.

<5> Реквизиты договора (договоров), дата отражения операции (сделки) в налоговом учете и дата отражения операции (сделки) в бухгалтерском учете указываются в случае совершенной сделки (операции) или совокупности совершенных взаимосвязанных сделок (операций).

<6> Организацией указывается любая иная информация (при наличии).

<7> Указывается, какой стороной по договору является российская (иностранная) организация, физическое лицо.

<8> Отчество указывается при наличии.

Приложение N 3
к приказу ФНС России
от 22 января 2024 г. N ЕД-7-23/53@

Форма по КНД 1125334

                            ИНН <1>                                            
                                                                               
                              КПП <2>                     Стр.                    

ЗАЯВЛЕНИЕ
ОБ ОТЗЫВЕ ЗАПРОСА О ПРЕДОСТАВЛЕНИИ МОТИВИРОВАННОГО МНЕНИЯ НАЛОГОВОГО ОРГАНА

                                      Номер заявления <3>                          
                                                                               
                                        Представляется в налоговый орган (код)                    
Полное наименование организации                                              
                                                                               
                                                                             
                                                                               
                                                                             
                                                                               
                                                                             
                                                                               
                                                                             
                                                                               
в соответствии с абзацем первым пункта 4.4 статьи 105.30 Налогового кодекса Российской Федерации отзывает                  
запрос от           N         о предоставлении мотивированного мнения налогового органа, направленный в                  
      (дата)                                               (наименование налогового органа)
в связи с                                                                         .
      (причина отзыва запроса о предоставлении мотивированного мнения налогового органа (при возможности отражения)  
                                                                               
                                                                               
                                                                               
                            ИНН <1>                                            
                                                                               
                              КПП <2>                     Стр.                    
                                                                                     
  Достоверность и полноту сведений, указанных в настоящем заявлении, подтверждаю:       Заполняется работником налогового органа
Сведения о представлении заявления
 
                                                                                       
    1 - законный представитель                       Настоящее заявление представлено (код) <6>                
    2 - уполномоченный представитель                                                                
                                              на         страницах с приложением подтверждающих документов
                                                                                     
                                              или их копий на       листах                    
                                                                                     
                                              Дата представления заявления     .     .            
                                                                                     
(фамилия, имя, отчество) <4>     Зарегистрировано за N                            
                                                                                       
Номер контактного телефона                       фамилия, имя, отчество <4>   Подпись
                                                                                     
                                                                                       
Подпись             Дата     .     .                                                      
                                                                                       
Наименование и реквизиты документа, подтверждающие
полномочия представителя организации <5>
                                             
                                                                                       
                                                                                     
                                                                                       
                                                                                     
                                                                                       

<1> Указывается идентификационный номер налогоплательщика.

<2> Указывается код причины постановки на учет, присвоенный организации при постановке на учет в налоговом органе по месту ее нахождения (для организации, отнесенной к категории крупнейших налогоплательщиков, - присвоенный при постановке на учет в налоговом органе в качестве крупнейшего налогоплательщика).

<3> Указывается уникальный (порядковый) номер заявления организации в текущем году.

<4> Отчество указывается при наличии.

<5> Для доверенности, совершенной в форме электронного документа, указывается GUID доверенности.

<6> 01 - на бумажном носителе (по почте); 02 - на бумажном носителе (лично); 03 - по телекоммуникационным каналам связи с электронной подписью; 04 - через информационные системы организации.

Приложение N 4
к приказу ФНС России
от 22 января 2024 г. N ЕД-7-23/53@

Форма по КНД 1121143

РЕШЕНИЕ N _______
ОБ ОСТАВЛЕНИИ ЗАПРОСА О ПРЕДОСТАВЛЕНИИ МОТИВИРОВАННОГО МНЕНИЯ НАЛОГОВОГО ОРГАНА БЕЗ РАССМОТРЕНИЯ

 
  (дата)
(наименование налогового органа)
в соответствии с абзацем вторым пункта 4.5 статьи 105.30 Налогового кодекса Российской Федерации, рассмотрев запрос о предоставлении мотивированного мнения налогового
органа от     N                    
  (дата и номер запроса)                  
,
(наименование организации)  
ИНН <1>                                         КПП <2>                            
РЕШИЛ

оставить без рассмотрения запрос о предоставлении мотивированного мнения налогового органа:

- в связи с несоответствием указанного запроса требованиям, установленным пунктом 4.1 статьи 105.30 Налогового кодекса Российской Федерации

 
  ;
(указываются требования пункта 4.1 статьи 105.30 Налогового кодекса Российской Федерации, несоответствие которым явилось причиной оставления запроса без рассмотрения)  
- в связи с получением заявления об отзыве запроса о предоставлении мотивированного мнения налогового органа от     N   .
                    (номер и дата заявления)  

Руководитель (заместитель руководителя) налогового органа

   
(подпись)   (фамилия, имя, отчество <3>)

<1> Указывается идентификационный номер налогоплательщика.

<2> Указывается код причины постановки на учет, присвоенный организации при постановке на учет в налоговом органе по месту ее нахождения (для организации, отнесенной к категории крупнейших налогоплательщиков, - присвоенный при постановке на учет в налоговом органе в качестве крупнейшего налогоплательщика).

<3> Отчество указывается при наличии.

Приложение N 5
к приказу ФНС России
от 22 января 2024 г. N ЕД-7-23/53@

Форма по КНД 1121144

УВЕДОМЛЕНИЕ N ____________
О ПРИОСТАНОВЛЕНИИ ТЕЧЕНИЯ СРОКА НАПРАВЛЕНИЯ МОТИВИРОВАННОГО МНЕНИЯ НАЛОГОВОГО ОРГАНА ПО ЗАПРОСУ ОРГАНИЗАЦИИ

 
  (дата)
(наименование налогового органа)
в соответствии с абзацем четвертым пункта 5 статьи 105.30 Налогового кодекса Российской Федерации, рассмотрев запрос о предоставлении мотивированного мнения налогового
органа от     N                    
  (дата и номер запроса)                  
(наименование организации)
ИНН <1>                                         КПП <2>                            

уведомляет о приостановлении течения срока направления мотивированного мнения налогового органа в связи с необходимостью получения разъяснений по вопросам применения законодательства о налогах и сборах

 
(указывается наименование органа, разъяснения которого необходимы для подготовки мотивированного мнения налогового органа)

Руководитель (заместитель руководителя) налогового органа

   
(подпись)   (фамилия, имя, отчество <3>)

<1> Указывается идентификационный номер налогоплательщика.

<2> Указывается код причины постановки на учет, присвоенный организации при постановке на учет в налоговом органе по месту ее нахождения (для организации, отнесенной к категории крупнейших налогоплательщиков, - присвоенный при постановке на учет в налоговом органе в качестве крупнейшего налогоплательщика).

<3> Отчество указывается при наличии.

Приложение N 6
к приказу ФНС России
от 22 января 2024 г. N ЕД-7-23/53@

Форма по КНД 1125333

РЕШЕНИЕ N _____________
О ПРОДЛЕНИИ СРОКА НАПРАВЛЕНИЯ МОТИВИРОВАННОГО МНЕНИЯ НАЛОГОВОГО ОРГАНА ПО ЗАПРОСУ ОРГАНИЗАЦИИ

 
  (дата)
(наименование налогового органа)

в соответствии с абзацем третьим пункта 5 статьи 105.30 Налогового кодекса Российской Федерации продлевает на 1 (один) месяц срок направления мотивированного мнения налогового органа по запросу

(наименование организации)
ИНН <1>                                         КПП <2>                            
от                   N                                                          
  (дата и номер запроса о предоставлении мотивированного мнения налогового органа)                                      
в связи с   .
  (основание для продления срока направления мотивированного мнения налогового органа)  

Руководитель (заместитель руководителя) налогового органа

   
(подпись)   (фамилия, имя, отчество <3>)

<1> Указывается идентификационный номер налогоплательщика.

<2> Указывается код причины постановки на учет, присвоенный организации при постановке на учет в налоговом органе по месту ее нахождения (для организации, отнесенной к категории крупнейших налогоплательщиков, - присвоенный при постановке на учет в налоговом органе в качестве крупнейшего налогоплательщика).

<3> Отчество указывается при наличии.

Приложение N 7
к приказу ФНС России
от 22 января 2024 г. N ЕД-7-23/53@

Форма по КНД 1125303

Экз. N _______

МОТИВИРОВАННОЕ МНЕНИЕ НАЛОГОВОГО ОРГАНА

N __________  
  (дата)
Руководителем (заместителем руководителя)                                                          
                      (наименование налогового органа)
                                                                   
(фамилия, имя, отчество <1>)
в рамках проведения налогового мониторинга                                                          
                                                                  за         год
(наименование организации, ИНН <2>, КПП <3>)              
на основании решения о проведении налогового мониторинга                                 от           N      
                            (наименование налогового органа)   (дата)        
в соответствии с пунктом 2 статьи 105.30 Налогового кодекса Российской Федерации (далее - Кодекс) составлено мотивированное мнение налогового органа <4>:

- по собственной инициативе в связи с установлением фактов, свидетельствующих о неправильном исчислении (удержании), неполной и (или) несвоевременной уплате (перечислении) организацией налогов, сборов, страховых взносов;

- по собственной инициативе в связи с установлением фактов, свидетельствующих об искажении организацией, признаваемой налогоплательщиком - участником соглашения о защите и поощрении капиталовложений, размеров фактических затрат, по которым Федеральным законом от 01.04.2020 N 69-ФЗ "О защите и поощрении капиталовложений в Российской Федерации" предусмотрено предоставление мер государственной поддержки;

- по запросу организации от             N       .                                            
              (дата и номер запроса)                                              
 
(содержание установленных фактов, свидетельствующих о неправильном исчислении (удержании), неполной и (или) несвоевременной уплате (перечислении) организацией налогов, сборов, страховых взносов либо об искажении размеров фактических затрат, по которым Федеральным законом от 01.04.2020 N 69-ФЗ "О защите и поощрении капиталовложений в Российской Федерации" предусмотрено предоставление мер государственной поддержки/содержание запроса организации с отражением позиции организации по вопросам правильности исчисления (удержания), полноты и своевременности уплаты (перечисления) налогов, сборов, страховых взносов), либо правильности определения размеров фактических затрат, по которым Федеральным законом от 01.04.2020 N 69-ФЗ "О защите и поощрении капиталовложений в Российской Федерации" предусмотрено предоставление мер государственной поддержки, и позиция налогового органа по указанным вопросам)

На основании изложенного налоговый орган установил:

N п/п ОКВЭД Наименование налога (сбора, страховых взносов) Норма Кодекса Позиция налогового органа по вопросам правильности исчисления (удержания), полноты и своевременности уплаты (перечисления) налогов, сборов, страховых взносов)
статья пункт подпункт абзац
1 2 3 4 5 6 7 8
               

Расчет сумм налогов, сборов, страховых взносов (пени, процентов) по мотивированному мнению налогового органа (при наличии):

N КНД Наименование налога (сбора, страховых взносов) Отчетный год Налоговый (отчетный) период Признак суммы по расчету <5> Налоговая база, рублей Сумма налога (сбора, страховых взносов), рублей <6> Пени, рублей <7> Проценты, рублей Код бюджетной классификации Код по ОКТМО <8> КПП Код налогового органа
1 2 3 4 5 6 7 8 9 10 11 12 13 14
                           
Итого:          

Сведения об установленных фактах, свидетельствующих об искажении организацией размеров фактических затрат:

N п/п Наименование объекта (недвижимого (движимого) имущества, результата интеллектуальной деятельности (средств индивидуализации) Инвентарный номер объекта (при наличии) Сумма искажений размеров фактических затрат, рублей Позиция налогового органа по вопросам правильности определения размеров фактических затрат, по которым Федеральным законом от 01.04.2020 N 69-ФЗ "О защите и поощрении капиталовложений в Российской Федерации" предусмотрено предоставление мер государственной поддержки
1 2 3 4 5
         
Итого    

Приложение: на ______ листах.

Руководитель (заместитель руководителя) налогового органа

   
(подпись)   (фамилия, имя, отчество <1>)
Мотивированное мнение налогового органа с количеством приложений   на   листах получил <9>:
      (количество листов)  
 
(должность, фамилия, имя, отчество <1> руководителя организации (представителя организации)  
  .
(наименование и реквизиты документа, подтверждающего полномочия представителя организации)  
       
  (дата)   (подпись)  

<1> Отчество указывается при наличии.

<2> Указывается идентификационный номер налогоплательщика.

<3> Указывается код причины постановки на учет, присвоенный организации при постановке на учет в налоговом органе по месту ее нахождения (для организации, отнесенной к категории крупнейших налогоплательщиков, - присвоенный при постановке на учет в налоговом органе в качестве крупнейшего налогоплательщика).

<4> Нужное подчеркнуть.

<5> В случае, если по расчету сумма налогов (пени, процентов) подлежит к доплате, указывается признак "1", к уменьшению - признак "2".

<6> Сумма налога (сбора, страховых взносов) без учета состояния расчета с бюджетом.

<7> По состоянию на дату составления мотивированного мнения налогового органа.

<8> Общероссийский классификатор территорий муниципальных образований.

<9> Заполняется в случае вручения документа на бумажном носителе.

Приложение N 8
к приказу ФНС России
от 22 января 2024 г. N ЕД-7-23/53@

Форма по КНД 1125336

                                            В                                
                                                (наименование налогового органа)
                                                                               
                                              Код налогового органа              

УВЕДОМЛЕНИЕ N _________
О СОГЛАСИИ С МОТИВИРОВАННЫМ МНЕНИЕМ НАЛОГОВОГО ОРГАНА

 
  (дата)
(наименование организации)
 
ИНН <1>                                         КПП <2>                            
в соответствии с абзацем первым пункта 6 статьи 105.30 Налогового кодекса Российской Федерации уведомляет о согласии с мотивированным мнением налогового органа от  
              N           , составленным                                            
(дата)                       (наименование налогового органа)
                                                                               
                                                                              .
(по собственной инициативе в связи с установлением фактов, свидетельствующих о неправильном исчислении (удержании), неполной и (или) несвоевременной уплате (перечислении) организацией налогов, сборов, страховых взносов либо об искажении размеров фактических затрат, по которым Федеральным законом от 01.04.2020 N 69-ФЗ "О защите и поощрении капиталовложений в Российской Федерации" предусмотрено предоставление мер государственной поддержки, или по запросу организации от _____________ N _______).  

В подтверждение выполнения мотивированного мнения налогового органа

(наименование организации)
 

сообщает об учете позиции налогового органа, изложенной в мотивированном мнении налогового органа, в налоговом учете и (или) налоговых декларациях (расчетах) (уточненных налоговых декларациях (уточненных расчетах), а также направляет документы, подтверждающие выполнение мотивированного мнения налогового органа (при их наличии) <3>.

Сумма налога (пени, процентов) к доплате (к уменьшению) по представленным налоговым декларациям (расчетам) (уточненным налоговым декларациям (уточненным расчетам) (при их наличии):

N КНД Дата представления налоговой декларации (расчета) Регистрационный номер налоговой декларации (расчета) Наименование налога (сбора, страховых взносов) Отчетный год Налоговый (отчетный) период Признак суммы по расчету <4> Налоговая база, рублей Сумма налога (сбора, страховых взносов), рублей Пени, рублей Проценты, рублей Код бюджетной классификации Код по ОКТМО <5> КПП Код налогового органа
1 2 3 4 5 6 7 8 9 10 11 12 13 14 15 16
                               
Итого:            

Приложение: на __________ листах.

(должность, фамилия, имя, отчество <6>) руководителя организации (представителя организации)
 
(наименование и реквизиты документа, подтверждающего полномочия представителя организации)
   
(дата)   (подпись)

<1> Указывается идентификационный номер налогоплательщика.

<2> Указывается код причины постановки на учет, присвоенный организации при постановке на учет в налоговом органе по месту ее нахождения (для организации, отнесенной к категории крупнейших налогоплательщиков, - присвоенный при постановке на учет в налоговом органе в качестве крупнейшего налогоплательщика).

<3> Нужное подчеркнуть.

<4> В случае, если по расчету сумма налогов (пени, процентов) подлежит к доплате, указывается признак "1", к уменьшению - признак "2".

<5> Общероссийский классификатор территорий муниципальных образований.

<6> Отчество указывается при наличии.

Приложение N 9
к приказу ФНС России
от 22 января 2024 г. N ЕД-7-23/53@

Форма по КНД 1110395

                                            В                                
                                                (наименование налогового органа)
                                                                               
                                              Код налогового органа              

УВЕДОМЛЕНИЕ N __________
О НАЧАЛЕ СОВЕРШЕНИЯ (ОБ ОТКАЗЕ ОТ СОВЕРШЕНИЯ) ПЛАНИРУЕМЫХ СДЕЛОК (ОПЕРАЦИЙ) ИЛИ СОВОКУПНОСТИ ВЗАИМОСВЯЗАННЫХ СДЕЛОК (ОПЕРАЦИЙ)

 
  (дата)
(наименование организации)
 
ИНН <1>                                         КПП <2>                            
в соответствии с абзацем вторым пункта 6 статьи 105.30 Налогового кодекса Российской Федерации уведомляет                             ,
                                                  (наименование налогового органа)  
составивший мотивированное мнение от                 N             в отношении планируемых сделок (операций) или совокупности  
                    (дата)                                            
взаимосвязанных сделок (операций), о начале совершения сделок (операций) с                                           ,
                                    (дата начала совершения сделки (операции)  
или об отказе от совершения сделок операций <3>                                                        
                                                                               
                                                                               
(указываются причины отказа от совершения сделок (операций)  

Приложение: на ________ листах.

(должность, фамилия, имя, отчество <4>) руководителя организации (представителя организации)
 
(наименование и реквизиты документа, подтверждающего полномочия представителя организации)
   
(дата)   (подпись)

<1> Указывается идентификационный номер налогоплательщика.

<2> Указывается код причины постановки на учет, присвоенный организации при постановке на учет в налоговом органе по месту ее нахождения (для организации, отнесенной к категории крупнейших налогоплательщиков, - присвоенный при постановке на учет в налоговом органе в качестве крупнейшего налогоплательщика).

<3> Нужное указать.

<4> Отчество указывается при наличии.

Приложение N 10
к приказу ФНС России
от 22 января 2024 г. N ЕД-7-23/53@

Форма по КНД 1125337

                                            В                                
                                                (наименование налогового органа)
                                                                               
                                              Код налогового органа              

РАЗНОГЛАСИЯ N ________
С МОТИВИРОВАННЫМ МНЕНИЕМ НАЛОГОВОГО ОРГАНА

 
  (дата)
,
(наименование организации)  
ИНН <1>                                         КПП <2>                            
получив мотивированное мнение налогового органа от             N         , составленное                      
                          (дата)                     (наименование налогового органа)
                                                                               
(по собственной инициативе в связи с установлением фактов, свидетельствующих о неправильном исчислении (удержании), неполной и (или) несвоевременной уплате (перечислении) организацией налогов, сборов, страховых взносов, либо об искажении размеров фактических затрат, по которым Федеральным законом от 01.04.2020 N 69-ФЗзащите и поощрении капиталовложений в Российской Федерации" предусмотрено предоставление мер государственной поддержки, или по запросу организации от ______________ N ______).
по вопросу                                                                          

в соответствии с абзацем первым пункта 8 статьи 105.30 Налогового кодекса Российской Федерации сообщает о несогласии с мотивированным мнением налогового органа по следующим основаниям:

.
(основания несогласия с мотивированным мнением налогового органа)  

Приложение: на __________ листах.

(должность, фамилия, имя, отчество <3> руководителя организации (представителя организации)
 
(наименование и реквизиты документа, подтверждающего полномочия представителя организации)
   
(дата)   (подпись)

<1> Указывается идентификационный номер налогоплательщика.

<2> Указывается код причины постановки на учет, присвоенный организации при постановке на учет в налоговом органе по месту ее нахождения (для организации, отнесенной к категории крупнейших налогоплательщиков, - присвоенный при постановке на учет в налоговом органе в качестве крупнейшего налогоплательщика).

<3> Отчество указывается при наличии.

Приложение N 11
к приказу ФНС России
от 22 января 2024 г. N ЕД-7-23/53@

Форма по КНД 1125306

УВЕДОМЛЕНИЕ N ________
ОБ ИЗМЕНЕНИИ (ОСТАВЛЕНИИ БЕЗ ИЗМЕНЕНИЯ) МОТИВИРОВАННОГО МНЕНИЯ НАЛОГОВОГО ОРГАНА

 
  (дата)
Федеральная налоговая служба в соответствии с пунктом 3 статьи 105.31 Налогового кодекса Российской Федерации уведомляет                      
                                                                              ,
(наименование организации, ИНН/КПП <1>)  
что по результатам взаимосогласительной процедуры, состоявшейся                                                
                                (дата, адрес)  
                                                                               
в присутствии (отсутствие) <2> организации                                                            
                                                                               
(должность, фамилия, имя, отчество <3> руководителя организации (представителя организации <4>)  
мотивированное мнение налогового органа от             N       , составленное                            
                      (дата)                   (наименование налогового органа)  
                                                                              ,
(по собственной инициативе в связи с установлением фактов, свидетельствующих о неправильном исчислении (удержании), неполной и (или) несвоевременной уплате (перечислении) организацией налогов, сборов, страховых взносов либо об искажении размеров фактических затрат, по которым Федеральным законом от 01.04.2020 N 69-ФЗ "О защите и поощрении капиталовложений в Российской Федерации" предусмотрено предоставление мер государственной поддержки, или по запросу организации от _____________ N ____).  

оставлено без изменения (изменено)

(указывается позиция Федеральной налоговой службы по установленным фактам, свидетельствующим о неправильном исчислении (удержании), неполной и (или) несвоевременной уплате (перечислении) организацией налогов, сборов, страховых взносов, либо об искажении размеров фактических затрат, по которым Федеральным законом от 01.04.2020 N 69-ФЗ "О защите и поощрении капиталовложений в Российской Федерации" предусмотрено предоставление мер государственной поддержки)
 
(содержание установленных фактов, свидетельствующих о неправильном исчислении (удержании), неполной и (или) несвоевременной уплате (перечислении) организацией налогов, сборов и страховых взносов, либо об искажении размеров фактических затрат, по которым Федеральным законом от 01.04.2020 N 69-ФЗ "О защите и поощрении капиталовложений в Российской Федерации" предусмотрено предоставление мер государственной поддержки, или содержание запроса организации с отражением позиции организации по вопросам правильности исчисления (удержания), полноты и своевременности уплаты (перечисления) налогов, сборов, страховых взносов, либо по вопросам правильности определения размеров фактических затрат, по которым Федеральным законом от 01.04.2020 N 69-ФЗ "О защите и поощрении капиталовложений в Российской Федерации" предусмотрено предоставление мер государственной поддержки, и позиции налогового органа по указанным вопросам)

Приложение: на _________ листах.

Руководитель (заместитель руководителя)

Федеральной налоговой службы

       
(классный чин)   (подпись)   (фамилия, имя, отчество <3>)

Уведомление об изменении (оставлении без изменения) мотивированного мнения налогового органа получил <5>:

(должность, фамилия, имя, отчество <3> руководителя организации (представителя организации)
 
(наименование и реквизиты документа, подтверждающего полномочия представителя организации)
   
(дата)   (подпись)

<1> Указывается идентификационный номер налогоплательщика. Указывается код причины постановки на учет, присвоенный организации при постановке на учет в налоговом органе по месту ее нахождения (для организации, отнесенной к категории крупнейших налогоплательщиков, - присвоенный при постановке на учет в налоговом органе в качестве крупнейшего налогоплательщика).

<2> Нужное подчеркнуть.

<3> Отчество указывается при наличии.

<4> Указать наименование и реквизиты документа, подтверждающего полномочия представителя организации.

<5> Заполняется в случае вручения документа на бумажном носителе.

Приложение N 12
к приказу ФНС России
от 22 января 2024 г. N ЕД-7-23/53@

Форма по КНД 1125338

                                            В                                
                                                (наименование налогового органа)
                                                                               
                                              Код налогового органа              

УВЕДОМЛЕНИЕ N _______
О СОГЛАСИИ (НЕСОГЛАСИИ) С МОТИВИРОВАННЫМ МНЕНИЕМ НАЛОГОВОГО ОРГАНА ПО РЕЗУЛЬТАТАМ ВЗАИМОСОГЛАСИТЕЛЬНОЙ ПРОЦЕДУРЫ

 
  (дата)
(наименование организации)
ИНН <1>                                         КПП <2>                            
в соответствии с абзацем первым пункта 5 статьи 105.31 Налогового кодекса Российской Федерации уведомляет о согласии <3> с мотивированным мнением налогового органа от  
              N           , составленным                                           ,
(дата)                       (наименование налогового органа)  
которое Федеральной налоговой службой по результатам взаимосогласительной процедуры изменено (оставлено без изменений) согласно уведомлению об изменении  
(оставлении без изменения) мотивированного мнения налогового органа от             N         .                      
                                  (дата)                                  

В подтверждение выполнения мотивированного мнения налогового органа

(наименование организации)

сообщает об учете позиции налогового органа, изложенной в мотивированном мнении налогового органа, в налоговом учете и (или) налоговых декларациях (расчетах) (уточненных налоговых декларациях (уточненных расчетах), а также направляет документы, подтверждающие выполнение мотивированного мнения налогового органа (при их наличии) <4>.

Сумма налога (пени, процентов) к доплате (к уменьшению) по представленным налоговым декларациям (расчетам) (уточненным налоговым декларациям (уточненным расчетам) (при их наличии):

N КНД Дата представления налоговой декларации (расчета) Регистрационный номер налоговой декларации (расчета) Наименование налога (сбора, страховых взносов) Отчетный год Налоговый (отчетный) период Признак суммы по расчету <5> Налоговая база, рублей Сумма налога (сбора, страховых взносов), рублей Пени, рублей Проценты, рублей Код бюджетной классификации Код по ОКТМО <6> КПП Код налогового органа
1 2 3 4 5 6 7 8 9 10 11 12 13 14 15 16
                               
Итого:            
Уведомляет о несогласии <7> с мотивированным мнением налогового органа от             N       , составленным              
                                    (дата)                                
                          , которое Федеральной налоговой службой по результатам взаимосогласительной процедуры изменено (оставлено без
(наименование налогового органа)                                                      
изменений) согласно уведомлению об изменении (оставлении без изменения) мотивированного мнения налогового органа от             N         ,
                                                        (дата)            
по следующим основаниям:                                                                  
.
(основания несогласия с мотивированным мнением налогового органа)  

Приложение: на __________ листах.

(должность, фамилия, имя, отчество <8> руководителя организации (представителя организации)
 
(наименование и реквизиты документа, подтверждающего полномочия представителя организации)
   
(дата)   (подпись)

<1> Указывается идентификационный номер налогоплательщика.

<2> Указывается код причины постановки на учет, присвоенный организации при постановке на учет в налоговом органе по месту ее нахождения (для организации, отнесенной к категории крупнейших налогоплательщиков, - присвоенный при постановке на учет в налоговом органе в качестве крупнейшего налогоплательщика).

<3> Заполняется в случае согласия с мотивированным мнением налогового органа.

<4> Нужное подчеркнуть.

<5> В случае, если по расчету сумма налогов (пени, штрафов, процентов) подлежит к доплате, указывается признак "1", к уменьшению - признак "2".

<6> Общероссийский классификатор территорий муниципальных образований.

<7> Заполняется в случае несогласия с мотивированным мнением налогового органа.

<8> Отчество указывается при наличии.

Приложение N 13
к приказу ФНС России
от 22 января 2024 г. N ЕД-7-23/53@

Форма по КНД 1125305

УВЕДОМЛЕНИЕ N _________
о наличии (об отсутствии) невыполненных мотивированных мнений налогового органа

 
  (дата)
(наименование налогового органа)

в соответствии с пунктом 9 статьи 105.30 Налогового кодекса Российской Федерации уведомляет

(наименование организации, ИНН/КПП <1>)

о наличии (об отсутствии) <2> невыполненных мотивированных мнений

  ,
(указываются дата и номер невыполненных мотивированных мнений <3>)  
составленных    
  (наименование налогового органа)  

Руководитель (заместитель руководителя) налогового органа

   
(подпись)   (фамилия, имя, отчество <4>)

С уведомлением о наличии (об отсутствии) невыполненных мотивированных мнений ознакомлен <5>:

(должность, фамилия, имя, отчество <4> руководителя организации (представителя организации)
 
(наименование и реквизиты документа, подтверждающего полномочия представителя организации)
   
(дата)   (подпись)

<1> Указывается идентификационный номер налогоплательщика. Указывается код причины постановки на учет, присвоенный организации при постановке на учет в налоговом органе по месту ее нахождения (для организации, отнесенной к категории крупнейших налогоплательщиков, - присвоенный при постановке на учет в налоговом органе в качестве крупнейшего налогоплательщика.

<2> Нужное подчеркнуть.

<3> Указывается при наличии невыполненных мотивированных мнений.

<4> Отчество указывается при наличии.

<5> Заполняется в случае вручения документа на бумажном носителе.

Приложение N 14
к приказу ФНС России
от 22 января 2024 г. N ЕД-7-23/53@

ФОРМАТ
ПРЕДСТАВЛЕНИЯ ЗАПРОСА О ПРЕДОСТАВЛЕНИИ МОТИВИРОВАННОГО МНЕНИЯ НАЛОГОВОГО ОРГАНА В ЭЛЕКТРОННОЙ ФОРМЕ

I. ОБЩИЕ СВЕДЕНИЯ

1. Настоящий формат описывает требования к XML-файлам (далее - файл обмена) передачи в налоговые органы в электронной форме запроса о предоставлении мотивированного мнения налогового органа.

2. Номер версии настоящего формата 5.03, часть 407.

II. ОПИСАНИЕ ФАЙЛА ОБМЕНА

3. Имя файла обмена должно иметь следующий вид:

R_T_A_K_O_GGGGMMDD_N, где:

R_T - префикс, принимающий значение ON_ZAPMMNO;

A_K - идентификатор получателя информации, где: A - идентификатор получателя, которому направляется файл обмена, K - идентификатор конечного получателя, для которого предназначена информация из данного файла обмена. Передача файла от отправителя к конечному получателю (K) может осуществляться в несколько этапов через другие налоговые органы, осуществляющие передачу файла на промежуточных этапах, которые обозначаются идентификатором A. В случае передачи файла от отправителя к конечному получателю при отсутствии налоговых органов, осуществляющих передачу на промежуточных этапах, значения идентификаторов A и K совпадают. Каждый из идентификаторов (A и K) имеет вид для налоговых органов - четырехразрядный код налогового органа;

O - идентификатор отправителя информации, имеет вид:

для организаций - девятнадцатиразрядный код (идентификационный номер налогоплательщика (далее - ИНН) и код причины постановки на учет (далее - КПП) организации (обособленного подразделения);

GGGG - год формирования передаваемого файла, MM - месяц, DD - день;

N - идентификационный номер файла (длина - от 1 до 36 знаков. Идентификационный номер файла должен обеспечивать уникальность файла).

Расширение имени файла - xml. Расширение имени файла может указываться как строчными, так и прописными буквами.

Параметры первой строки файла обмена

Первая строка XML-файла должна иметь следующий вид:

<?xml version ="1.0" encoding ="windows-1251"?>

Имя файла, содержащего XML-схему файла обмена, должно иметь следующий вид:

ON_ZAPMMNO_1_407_00_05_03_xx, где xx - номер версии схемы.

Расширение имени файла - xsd.

XML-схема файла обмена приводится отдельным файлом.

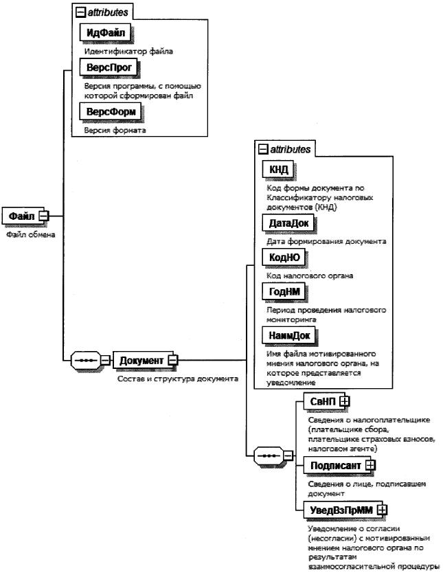
4. Логическая модель файла обмена представлена в виде диаграммы структуры файла обмена на рисунке 1 настоящего формата. Элементами логической модели файла обмена являются элементы и атрибуты XML-файла. Перечень структурных элементов логической модели файла обмена и сведения о них приведены в таблицах 4.1 - 4.15 настоящего формата.

Для каждого структурного элемента логической модели файла обмена приводятся следующие сведения:

наименование элемента. Приводится полное наименование элемента. В строке таблицы могут быть описаны несколько элементов, наименования которых разделены символом "|". Такая форма записи применяется при наличии в файле обмена только одного элемента из описанных в этой строке;

сокращенное наименование (код) элемента. Приводится сокращенное наименование элемента. Синтаксис сокращенного наименования должен удовлетворять спецификации XML;

признак типа элемента. Может принимать следующие значения: "С" - сложный элемент логической модели (содержит вложенные элементы), "П" - простой элемент логической модели, реализованный в виде элемента XML-файла, "А" - простой элемент логической модели, реализованный в виде атрибута элемента XML-файла. Простой элемент логической модели не содержит вложенные элементы;

формат элемента. Формат элемента представляется следующими условными обозначениями: T - символьная строка; N - числовое значение (целое или дробное).

Формат символьной строки указывается в виде T(n-k) или T(=k), где: n - минимальное количество знаков, k - максимальное количество знаков, символ "-" - разделитель, символ "=" означает фиксированное количество знаков в строке. В случае если минимальное количество знаков равно 0, формат имеет вид T(0-k). В случае если максимальное количество знаков не ограничено, формат имеет вид T(n-).

Формат числового значения указывается в виде N(m.k), где: m - максимальное количество знаков в числе, включая знак (для отрицательного числа), целую и дробную часть числа без разделяющей десятичной точки, k - максимальное число знаков дробной части числа. Если число знаков дробной части числа равно 0 (то есть число целое), то формат числового значения имеет вид N(m).

Для простых элементов, являющихся базовыми в XML, таких как элемент с типом "date", поле "Формат элемента" не заполняется. Для таких элементов в поле "Дополнительная информация" указывается тип базового элемента;

признак обязательности элемента определяет обязательность наличия элемента (совокупности наименования элемента и его значения) в файле обмена. Признак обязательности элемента может принимать следующие значения: "О" - наличие элемента в файле обмена обязательно; "Н" - наличие элемента в файле обмена необязательно, то есть элемент может отсутствовать. Если элемент принимает ограниченный перечень значений (по классификатору, справочнику, кодовому словарю), то признак обязательности элемента дополняется символом "К". В случае если количество реализаций элемента может быть более одной, то признак обязательности элемента дополняется символом "М".

К вышеперечисленным признакам обязательности элемента может добавляться значение "У" в случае описания в XML-схеме условий, предъявляемых к элементу в файле обмена, описанных в графе "Дополнительная информация".

дополнительная информация содержит, при необходимости, требования к элементу файла обмена, не указанные ранее. Для сложных элементов указывается ссылка на таблицу, в которой описывается состав данного элемента. Для элементов, принимающих ограниченный перечень значений из классификатора (справочника, кодового словаря), указывается соответствующее наименование классификатора (справочника, кодового словаря) или приводится перечень возможных значений. Для классификатора (справочника, кодового словаря) может указываться ссылка на его местонахождение. Для элементов, использующих пользовательский тип данных, указывается наименование типового элемента.

Рисунок 1. Диаграмма структуры файла обмена

Таблица 4.1

Файл обмена (Файл)

Наименование элемента Сокращенное наименование (код) элемента Признак типа элемента Формат элемента Признак обязательности элемента Дополнительная информация
Идентификатор файла ИдФайл А T(1-255) ОУ Содержит (повторяет) имя сформированного файла (без расширения)
Версия программы, с помощью которой сформирован файл ВерсПрог А T(1-40) О  
Версия формата ВерсФорм А T(1-5) О Принимает значение: 5.03
Состав и структура документа Документ С   О Состав элемента представлен в таблице 4.2

Таблица 4.2

Состав и структура документа (Документ)

Наименование элемента Сокращенное наименование (код) элемента Признак типа элемента Формат элемента Признак обязательности элемента Дополнительная информация
Код формы документа по Классификатору налоговых документов (КНД) КНД А T(=7) ОК Типовой элемент <КНДТип>.
Принимает значение: 1110305
Дата формирования документа ДатаДок А T(=10) О Типовой элемент <ДатаТип>.
Дата в формате ДД.ММ.ГГГГ
Период проведения налогового мониторинга ГодНМ А   О Типовой элемент <xs:gYear>.
Год в формате ГГГГ
Код налогового органа КодНО А T(=4) ОК Типовой элемент <СОНОТип>
Сведения о налогоплательщике (плательщике сбора, плательщике страховых взносов, налоговом агенте) СвНП С   О Состав элемента представлен в таблице 4.3
Сведения о лице, подписавшем документ Подписант С   О Состав элемента представлен в таблице 4.5
Запрос о предоставлении мотивированного мнения налогового органа ЗапрМненНО С   О Состав элемента представлен в таблице 4.7

Таблица 4.3

Сведения о налогоплательщике (плательщике сбора, плательщике страховых взносов, налоговом агенте) (СвНП)

Наименование элемента Сокращенное наименование (код) элемента Признак типа элемента Формат элемента Признак обязательности элемента Дополнительная информация
Сведения об организации НПЮЛ С   О Состав элемента представлен в таблице 4.4

Таблица 4.4

Сведения об организации (НПЮЛ)

Наименование элемента Сокращенное наименование (код) элемента Признак типа элемента Формат элемента Признак обязательности элемента Дополнительная информация
Наименование организации НаимОрг А T(1-1000) О  
ИНН организации ИННЮЛ А T(=10) О Типовой элемент <ИННЮЛТип>
КПП КПП А T(=9) О Типовой элемент <КППТип>

Таблица 4.5

Сведения о лице, подписавшем документ (Подписант)

Наименование элемента Сокращенное наименование (код) элемента Признак типа элемента Формат элемента Признак обязательности элемента Дополнительная информация
Признак лица, подписавшего документ ПрПодп А T(=1) ОК Принимает значение:
1 - законный представитель |
2 - уполномоченный представитель
Должность Долж А T(1-255) О  
Фамилия, имя, отчество (при наличии) руководителя организации (представителя организации) ФИО С   О Типовой элемент <ФИОТип>.
Состав элемента представлен в таблице 4.15
Сведения о представителе организации СвПред С   НУ Состав элемента представлен в таблице 4.6.
Элемент обязателен при <ПрПодп> = 2

Таблица 4.6

Сведения о представителе организации (СвПред)

Наименование элемента Сокращенное наименование (код) элемента Признак типа элемента Формат элемента Признак обязательности элемента Дополнительная информация
Наименование и реквизиты документа, подтверждающего полномочия представителя организации НаимДок А T(1-120) О Для доверенности, совершенной в форме электронного документа, указывается GUID доверенности

Таблица 4.7

Запрос о предоставлении мотивированного мнения налогового органа (ЗапрМненНО)

Наименование элемента Сокращенное наименование (код) элемента Признак типа элемента Формат элемента Признак обязательности элемента Дополнительная информация
           
Номер запроса НомЗапрос А T(1-4) О  
Признак запроса по вопросам совершения сделки (операции) или совокупности взаимосвязанных сделок (операций) или по иным совершенным фактам хозяйственной жизни организации ПризЗапр А T(=1) ОК Принимает значение:
1 - сделка (операция) |
2 - совокупность взаимосвязанных сделок (операций) |
3 - иные факты хозяйственной жизни организации
Код вида экономической деятельности по Общероссийскому классификатору видов экономической деятельности (ОКВЭД 2) ОКВЭД А T(2-8) ОК Типовой элемент <ОКВЭДТип>.
Принимает значение в соответствии с Общероссийским классификатором видов экономической деятельности ОК 029 - 2014
Вид сделки ВидСдел А T(=1) ОК Принимает значение:
1 - планируемая |
2 - совершенная
Количество представленных файлов КолФайл А N(4) Н Указывается суммарное количество файлов, содержащих:
- документы, представленные в виде xml-файла (<ДокФорм>),
- документы, представленные в виде скан-образа (<ДокСкан>)
Признак вопроса, по которому требуется предоставление мотивированного мнения налогового органа ПризВопрос П T(=1) ОКМ Принимает значение:
1 - правильности исчисления |
2 - правильности удержания |
3 - полноты и своевременности уплаты (перечисления) налогов, сборов, страховых взносов |
4 - правильности определения размеров фактических затрат, по которым Федеральным законом от 01.04.2020 N 69-ФЗ "О защите и поощрении капиталовложений в Российской Федерации" предусмотрено предоставление мер государственной поддержки
Код налога КодНалог П T(=6) НКМУ Принимает значение в соответствии с приложением N 2 "Перечень налогов, сборов, страховых взносов" к Требованиям к регламенту информационного взаимодействия, утвержденным приложением N 8 к приказу ФНС России от 11.05.2021 N ЕД-7-23/476@ (зарегистрирован Минюстом России 04.08.2021, регистрационный N 64541). Элемент отсутствует при <ПризВопрос>=4 и обязателен при <ПризВопрос>=1 | 2 | 3
Краткое описание вопроса ОписВопрос П T(1-4000) О  
Описание деловой цели, основных условий, в том числе прав и обязанностей сторон, сроков и условий осуществления платежей по совершенной или планируемой сделке (операции) или совокупности взаимосвязанных сделок (операций), а также по иным совершенным фактам хозяйственной жизни организации ОписСдел С   ОМ Состав элемента представлен в таблице 4.8
Позиция организации по вопросам порядка исчисления (удержания) и уплаты (перечисления) налогов и сборов в отношении совершенной или планируемой сделки (операции) или совокупности взаимосвязанных сделок (операций), а также по иным совершенным фактам хозяйственной жизни организации ПозицияОрг П T(1-) О  
Документ, представленный в виде скан-образа ДокСкан С   НМ Состав элемента представлен в таблице 4.13 Для вложений с расширением файла xls|xlsx|doc|docx|pdf|jpg|jpeg|tif|tiff
Документ, представленный в виде xml-файла ДокФорм С   НМ Состав элемента представлен в таблице 4.14 Для вложений с расширением файла xml

Таблица 4.8

Описание деловой цели, основных условий, в том числе прав и обязанностей сторон, сроков и условий осуществления платежей по совершенной или планируемой сделке (операции)

или совокупности взаимосвязанных сделок (операций), а также по иным совершенным фактам хозяйственной жизни организации (ОписСдел)

Наименование элемента Сокращенное наименование (код) элемента Признак типа элемента Формат элемента Признак обязательности элемента Дополнительная информация
Описание деловой цели ДелЦель А T(1-2000) О  
Описание основных условий ОснУсл А T(1-2000) О  
Описание прав и обязанностей сторон ПравОбяз А T(1-2000) О  
Описание сроков и условий осуществления платежей СрокИсп А T(1-1000) О  
Иная информация (при наличии) ИнаяИнф А T(1-2000) Н  
Информация о деятельности контрагентов, иных лиц и выполняемых ими функциях по совершенной или планируемой сделке (операции) или совокупности взаимосвязанных сделок (операций), а также по иным совершенным фактам хозяйственной жизни организации с указанием государств и территорий, налоговыми резидентами которых они являются, и иную значимую для порядка исчисления (удержания) и уплаты (перечисления) налогов и сборов информацию по совершенной или планируемой сделке (операции) или совокупности взаимосвязанных сделок (операций), а также по иным совершенным фактам хозяйственной жизни организации ИнфКонтр С   НМ Состав элемента представлен в таблице 4.9

Таблица 4.9

Информация о деятельности контрагентов, иных лиц и выполняемых ими функциях по совершенной или планируемой сделке (операции) или совокупности взаимосвязанных сделок (операций), а также по иным совершенным фактам хозяйственной жизни организации с указанием государств и территорий, налоговыми резидентами которых они являются, и иную значимую для порядка исчисления (удержания) и уплаты (перечисления) налогов и сборов информацию по совершенной или планируемой сделке (операции) или совокупности взаимосвязанных сделок (операций), а также по иным совершенным фактам хозяйственной жизни организации (ИнфКонтр)

Наименование элемента Сокращенное наименование (код) элемента Признак типа элемента Формат элемента Признак обязательности элемента Дополнительная информация
Признак контрагента ПризнКонтр А T(=1) ОК Принимает значение:
1 - российская организация |
2 - иностранная организация |
3 - физическое лицо
Характер взаимоотношений ХарВзаим А T(1-2000) О  
Признак взаимозависимости ПризВзаим А T(=1) ОК Принимает значение:
0 - отсутствие |
1 - наличие
Доля прямого участия контрагента ДоляПрямУч А N(18.15) Н  
Доля косвенного участия контрагента ДоляКосвУч А N(18.15) Н  
Иная информация о деятельности контрагента (при наличии) Иное А T(1-2000) Н  
Сведения о контрагенте - российской организации | СвРосОрг С   ОУ Состав элемента представлен в таблице 4.10
Элемент обязателен при <ПризнКонтр>=1
Сведения о контрагенте - иностранной организации | СвИнОрг С   ОУ Состав элемента представлен в таблице 4.11
Элемент обязателен при <ПризнКонтр>=2
Сведения о контрагенте - физическом лице СвФЛ С   ОУ Состав элемента представлен в таблице 4.12
Элемент обязателен при <ПризнКонтр>=3

Таблица 4.10

Сведения о контрагенте - российской организации (СвРосОрг)

Наименование элемента Сокращенное наименование (код) элемента Признак типа элемента Формат элемента Признак обязательности элемента Дополнительная информация
Наименование контрагента Контр А T(1-1000) О  
ИНН контрагента ИННЮЛ А T(=10) О Типовой элемент <ИННЮЛТип>
КПП контрагента КПП А T(=9) О Типовой элемент <КППТип>
Основной код вида экономической деятельности по ОКВЭД 2 ОКВЭД А T(2-8) ОК Типовой элемент <ОКВЭДТип>.
Принимает значение в соответствии с Общероссийским классификатором видов экономической деятельности ОК 029 - 2014
Адрес в пределах места нахождения организации АдрМНТекст А T(1-255) О  

Таблица 4.11

Сведения о контрагенте - иностранной организации (СвИнОрг)

Наименование элемента Сокращенное наименование (код) элемента Признак типа элемента Формат элемента Признак обязательности элемента Дополнительная информация
Полное наименование иностранной организации участника (в латинской транскрипции) НаимИнУчЛат А T(1-1000) О  
Код страны регистрации (инкорпорации) КодРег А T(=3) ОК Типовой элемент <ОКСМТип>.
Принимает значение в соответствии с Общероссийским классификатором стран мира
Регистрационный номер в стране регистрации (инкорпорации) РегНом А T(1-100) О  
Код налогоплательщика в стране регистрации (инкорпорации) или аналог (если имеется) КодНП А T(1-100) Н  
Адрес в стране регистрации (инкорпорации) (в латинской транскрипции) АдрРегТекстЛат А T(1-255) О  

Таблица 4.12

Сведения о контрагенте - физическом лице (СвФЛ)

Наименование элемента Сокращенное наименование (код) элемента Признак типа элемента Формат элемента Признак обязательности элемента Дополнительная информация
ИНН физического лица ИННФЛ А T(=12) Н Типовой элемент <ИННФЛТип>
Дата рождения ДатаРожд А T(=10) О Типовой элемент <ДатаТип>.
Дата в формате ДД.ММ.ГГГГ
Код страны регистрации (инкорпорации) КодРег А T(=3) НК Типовой элемент <ОКСМТип>.
Принимает значение в соответствии с Общероссийским классификатором стран мира
Фамилия, имя, отчество (при наличии) ФИО С   О Типовой элемент <ФИОТип>.
Состав элемента представлен в таблице 4.15

Таблица 4.13

Документ, представленный в виде скан-образа (ДокСкан)

Наименование элемента Сокращенное наименование (код) элемента Признак типа элемента Формат элемента Признак обязательности элемента Дополнительная информация
Код документа по КНД КНДДок А T(=7) ОК Типовой элемент <КНДТип>.
Принимает значение: 1110305
Наименование, реквизиты или иные индивидуализирующие признаки документа НаимДок А T(1-1000) О  
Имя файла документа ИмяФайл П T(1-255) ОМ Имя файла документа имеет вид:
1110305_0_P_N 1_GGGGMMDD_N 2, где:
- 1110305 - префикс файла документа
- O - идентификатор отправителя имеет вид:
для организаций - девятнадцатиразрядный код (ИНН и КПП организации);
для физических лиц - двенадцатиразрядный код (ИНН физического лица, при отсутствии ИНН - последовательность из двенадцати нулей);
- - P - идентификатор конечного получателя, четырехразрядный код налогового органа в соответствии со справочником "Система обозначения налоговых органов" (СОНО);
- GGGGMMDD - дата формирования файла;
- N 1, N 2 - идентификационные номера файла (GUID). Если документ состоит из нескольких файлов, N 1 одинаковый для всех файлов одного документа, N 2 уникален для каждого файла независимо от принадлежности к документу

Таблица 4.14

Документ, представленный в виде xml-файла (ДокФорм)

Наименование элемента Сокращенное наименование (код) элемента Признак типа элемента Формат элемента Признак обязательности элемента Дополнительная информация
Код документа по КНД КНДДок А T(=7) ОК Типовой элемент <КНДТип>
Наименование, реквизиты или иные индивидуализирующие признаки документа НаимДок А T(1-1000) О  
Имя файла документа ИмяФайл П T(1-255) ОМ Содержит (повторяет) имя файла представляемого в налоговый орган документа (без расширения) в соответствии с утвержденным форматом для данного документа

Таблица 4.15

Фамилия, имя, отчество (ФИОТип)

Наименование элемента Сокращенное наименование (код) элемента Признак типа элемента Формат элемента Признак обязательности элемента Дополнительная информация
Фамилия Фамилия А T(1-60) О  
Имя Имя А T(1-60) О  
Отчество Отчество А T(1-60) Н  

Приложение N 15
к приказу ФНС России
от 22 января 2024 г. N ЕД-7-23/53@

ФОРМАТ
ПРЕДСТАВЛЕНИЯ ЗАЯВЛЕНИЯ ОБ ОТЗЫВЕ ЗАПРОСА О ПРЕДОСТАВЛЕНИИ
МОТИВИРОВАННОГО МНЕНИЯ НАЛОГОВОГО ОРГАНА В ЭЛЕКТРОННОЙ ФОРМЕ

I. ОБЩИЕ ПОЛОЖЕНИЯ

1. Настоящий формат описывает требования к XML-файлам (далее - файл обмена) передачи заявления об отзыве запроса о предоставлении мотивированного мнения налогового органа в электронной форме в налоговые органы.

2. Номер версии настоящего формата 5.02, часть 410.

II. ОПИСАНИЕ ФАЙЛА ОБМЕНА

3. Имя файла обмена должно иметь следующий вид:

R_T_A_K_O_GGGGMMDD_N, где:

R_T - префикс, принимающий значение ON_UVOTZPMMNO;

A_K - идентификатор получателя информации, где: A - идентификатор получателя, которому направляется файл обмена, K - идентификатор конечного получателя, для которого предназначена информация из данного файла обмена. Передача файла от отправителя к конечному получателю (K) может осуществляться в несколько этапов через другие налоговые органы, осуществляющие передачу файла на промежуточных этапах, которые обозначаются идентификатором A. В случае передачи файла от отправителя к конечному получателю при отсутствии налоговых органов, осуществляющих передачу на промежуточных этапах, значения идентификаторов A и K совпадают. Каждый из идентификаторов (A и K) имеет вид для налоговых органов - четырехразрядный код налогового органа;

O - идентификатор отправителя информации, имеет вид:

для организаций - девятнадцатиразрядный код (идентификационный номер налогоплательщика (далее - ИНН) и код причины постановки на учет (далее - КПП) организации (обособленного подразделения);

GGGG - год формирования передаваемого файла, MM - месяц, DD - день;

N - идентификационный номер файла (длина - от 1 до 36 знаков. Идентификационный номер файла должен обеспечивать уникальность файла).

Расширение имени файла - xml. Расширение имени файла может указываться как строчными, так и прописными буквами.

Параметры первой строки файла обмена

Первая строка XML-файла должна иметь следующий вид:

<?xml version ="1.0" encoding ="windows-1251"?>

Имя файла, содержащего XML-схему файла обмена, должно иметь следующий вид:

ON_UVOTZPMMNO_1_410_00_05_02_xx, где xx - номер версии схемы.

Расширение имени файла - xsd.

XML-схема файла обмена приводится отдельным файлом.

4. Логическая модель файла обмена представлена в виде диаграммы структуры файла обмена на рисунке 1 настоящего формата. Элементами логической модели файла обмена являются элементы и атрибуты XML-файла. Перечень структурных элементов логической модели файла обмена и сведения о них приведены в таблицах 4.1 - 4.8 настоящего формата.

Для каждого структурного элемента логической модели файла обмена приводятся следующие сведения:

наименование элемента. Приводится полное наименование элемента. В строке таблицы могут быть описаны несколько элементов, наименования которых разделены символом "|". Такая форма записи применяется при наличии в файле обмена только одного элемента из описанных в этой строке;

сокращенное наименование (код) элемента. Приводится сокращенное наименование элемента. Синтаксис сокращенного наименования должен удовлетворять спецификации XML;

признак типа элемента. Может принимать следующие значения: "С" - сложный элемент логической модели (содержит вложенные элементы), "П" - простой элемент логической модели, реализованный в виде элемента XML-файла, "А" - простой элемент логической модели, реализованный в виде атрибута элемента XML-файла. Простой элемент логической модели не содержит вложенные элементы;

формат элемента. Формат элемента представляется следующими условными обозначениями: T - символьная строка; N - числовое значение (целое или дробное).

Формат символьной строки указывается в виде T(n-к) или T(=k), где: n - минимальное количество знаков, k - максимальное количество знаков, символ "-" - разделитель, символ "=" означает фиксированное количество знаков в строке. В случае если минимальное количество знаков равно 0, формат имеет вид T(0-k). В случае если максимальное количество знаков не ограничено, формат имеет вид T(n-).

Формат числового значения указывается в виде N(m.k), где: m - максимальное количество знаков в числе, включая знак (для отрицательного числа), целую и дробную часть числа без разделяющей десятичной точки, k - максимальное число знаков дробной части числа. Если число знаков дробной части числа равно 0 (то есть число целое), то формат числового значения имеет вид N(m).

Для простых элементов, являющихся базовыми в XML, таких как элемент с типом "date", поле "Формат элемента" не заполняется. Для таких элементов в поле "Дополнительная информация" указывается тип базового элемента;

признак обязательности элемента определяет обязательность наличия элемента (совокупности наименования элемента и его значения) в файле обмена. Признак обязательности элемента может принимать следующие значения: "О" - наличие элемента в файле обмена обязательно; "Н" - наличие элемента в файле обмена необязательно, то есть элемент может отсутствовать. Если элемент принимает ограниченный перечень значений (по классификатору, справочнику, кодовому словарю), то признак обязательности элемента дополняется символом "К". В случае если количество реализаций элемента может быть более одной, то признак обязательности элемента дополняется символом "М".

К вышеперечисленным признакам обязательности элемента может добавляться значение "У" в случае описания в XML-схеме условий, предъявляемых к элементу в файле обмена, описанных в графе "Дополнительная информация".

дополнительная информация содержит, при необходимости, требования к элементу файла обмена, не указанные ранее. Для сложных элементов указывается ссылка на таблицу, в которой описывается состав данного элемента. Для элементов, принимающих ограниченный перечень значений из классификатора (справочника, кодового словаря), указывается соответствующее наименование классификатора (справочника, кодового словаря) или приводится перечень возможных значений. Для классификатора (справочника, кодового словаря) может указываться ссылка на его местонахождение. Для элементов, использующих пользовательский тип данных, указывается наименование типового элемента.

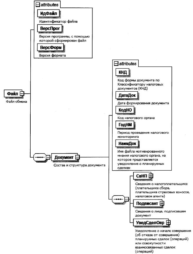
Рисунок 1. Диаграмма структуры файла обмена

Таблица 4.1

Файл обмена (Файл)

Наименование элемента Сокращенное наименование (код) элемента Признак типа элемента Формат элемента Признак обязательности элемента Дополнительная информация
Идентификатор файла ИдФайл А T(1-255) ОУ Содержит (повторяет) имя сформированного файла (без расширения)
Версия программы, с помощью которой сформирован файл ВерсПрог А T(1-40) О  
Версия формата ВерсФорм А T(1-5) О Принимает значение: 5.02
Состав и структура документа Документ С   О Состав элемента представлен в таблице 4.2

Таблица 4.2

Состав и структура документа (Документ)

Наименование элемента Сокращенное наименование (код) элемента Признак типа элемента Формат элемента Признак обязательности элемента Дополнительная информация
Код формы документа по Классификатору налоговых документов (КНД) КНД А T(=7) ОК Типовой элемент <КНДТип>.
Принимает значение: 1125334
Дата формирования документа ДатаДок А T(=10) О Типовой элемент <ДатаТип>.
Дата в формате ДД.ММ.ГГГГ
Код налогового органа КодНО А T(=4) ОК Типовой элемент <СОНОТип>
Год проведения налогового мониторинга ГодНМ А   О Типовой элемент <xs:gYear>.
Год в формате ГГГГ
Имя файла запроса о предоставлении мотивированного мнения налогового органа на который формируется уведомление об отзыве НаимДок А T(1-255) О Содержит (повторяет) имя файла запроса о предоставлении мотивированного мнения налогового органа (без расширения)
Сведения о налогоплательщике (плательщике сбора, плательщике страховых взносов, налоговом агенте) СвНП С   О Состав элемента представлен в таблице 4.3
Сведения о лице, подписавшем документ Подписант С   О Состав элемента представлен в таблице 4.5
Заявление об отзыве запроса о предоставлении мотивированного мнения налогового органа ЗаявОтзЗапММ С   О Состав элемента представлен в таблице 4.7

Таблица 4.3

Сведения о налогоплательщике (плательщике сбора, плательщике страховых взносов, налоговом агенте) (СвНП)

Наименование элемента Сокращенное наименование (код) элемента Признак типа элемента Формат элемента Признак обязательности элемента Дополнительная информация
Сведения об организации НПЮЛ С   О Состав элемента представлен в таблице 4.4

Таблица 4.4

Сведения об организации (НПЮЛ)

Наименование элемента Сокращенное наименование (код) элемента Признак типа элемента Формат элемента Признак обязательности элемента Дополнительная информация
Наименование организации НаимОрг А T(1-1000) О  
ИНН организации ИННЮЛ А T(=10) О Типовой элемент <ИННЮЛТип>
КПП КПП А T(=9) О Типовой элемент <КППТип>

Таблица 4.5

Сведения о лице, подписавшем документ (Подписант)

Наименование элемента Сокращенное наименование (код) элемента Признак типа элемента Формат элемента Признак обязательности элемента Дополнительная информация
Признак лица, подписавшего документ ПрПодп А T(=1) ОК Принимает значение:
1 - законный представитель |
2 - уполномоченный представитель
Должность Долж А T(1-255) О  
Фамилия, имя, отчество (при наличии) руководителя организации (представителя организации) ФИО С   О Типовой элемент <ФИОТип>.
Состав элемента представлен в таблице 4.8
Сведения о представителе организации СвПред С   НУ Состав элемента представлен в таблице 4.6.
Элемент обязателен при <ПрПодп> = 2

Таблица 4.6

Сведения о представителе организации (СвПред)

Наименование элемента Сокращенное наименование (код) элемента Признак типа элемента Формат элемента Признак обязательности элемента Дополнительная информация
Наименование и реквизиты документа, подтверждающего полномочия представителя организации НаимДок А T(1-120) О Для доверенности, совершенной в форме электронного документа, указывается GUID доверенности

Таблица 4.7

Заявление об отзыве запроса о предоставлении мотивированного мнения налогового органа (ЗаявОтзЗапММ)

Наименование элемента Сокращенное наименование (код) элемента Признак типа элемента Формат элемента Признак обязательности элемента Дополнительная информация
Номер заявления об отзыве запроса о предоставлении мотивированного мнения налогового органа НомЗаяв А T(1-10) О  
Код налогового органа, в который был направлен запрос о предоставлении мотивированного мнения КодНОЗапр А T(=4) ОК Типовой элемент <СОНОТип>
Дата запроса о предоставлении мотивированного мнения налогового органа ДатаЗапр А T(=10) О Типовой элемент <ДатаТип>.
Дата в формате ДД.ММ.ГГГГ
Номер запроса о предоставлении мотивированного мнения налогового органа НомЗапр А T(1-35) О  
Причина отзыва запроса о предоставлении мотивированного мнения налогового органа ОснОтзЗапрММ А T(1-1000) Н  

Таблица 4.8

Фамилия, имя, отчество (ФИОТип)

Наименование элемента Сокращенное наименование (код) элемента Признак типа элемента Формат элемента Признак обязательности элемента Дополнительная информация
Фамилия Фамилия А T(1-60) О  
Имя Имя А T(1-60) О  
Отчество Отчество А T(1-60) Н  

Приложение N 16
к приказу ФНС России
от 22 января 2024 г. N ЕД-7-23/53@

ФОРМАТ
ПРЕДСТАВЛЕНИЯ УВЕДОМЛЕНИЯ О СОГЛАСИИ С МОТИВИРОВАННЫМ МНЕНИЕМ НАЛОГОВОГО ОРГАНА В ЭЛЕКТРОННОЙ ФОРМЕ

I. ОБЩИЕ ПОЛОЖЕНИЯ

1. Настоящий формат описывает требования к XML-файлам (далее - файл обмена) передачи уведомления о согласии с мотивированным мнением налогового органа в электронной форме в налоговые органы.

2. Номер версии настоящего формата 5.02, часть 412.

II. ОПИСАНИЕ ФАЙЛА ОБМЕНА

3. Имя файла обмена должно иметь следующий вид:

R_T_A_K_O_GGGGMMDD_N, где:

R_T - префикс, принимающий значение ON_UVSOGLMMNO;

A_K - идентификатор получателя информации, где: A - идентификатор получателя, которому направляется файл обмена, K - идентификатор конечного получателя, для которого предназначена информация из данного файла обмена. Передача файла от отправителя к конечному получателю (K) может осуществляться в несколько этапов через другие налоговые органы, осуществляющие передачу файла на промежуточных этапах, которые обозначаются идентификатором A. В случае передачи файла от отправителя к конечному получателю при отсутствии налоговых органов, осуществляющих передачу на промежуточных этапах, значения идентификаторов A и K совпадают. Каждый из идентификаторов (A и K) имеет вид для налоговых органов - четырехразрядный код налогового органа;

O - идентификатор отправителя информации, имеет вид:

для организаций - девятнадцатиразрядный код (идентификационный номер налогоплательщика (далее - ИНН) и код причины постановки на учет (далее - КПП) организации (обособленного подразделения);

GGGG - год формирования передаваемого файла, MM - месяц, DD - день;

N - идентификационный номер файла (длина - от 1 до 36 знаков. Идентификационный номер файла должен обеспечивать уникальность файла).

Расширение имени файла - xml. Расширение имени файла может указываться как строчными, так и прописными буквами.

Параметры первой строки файла обмена

Первая строка XML-файла должна иметь следующий вид:

<?xml version ="1.0" encoding ="windows-1251"?>

Имя файла, содержащего XML-схему файла обмена, должно иметь следующий вид:

ON_UVSOGLMMNO_1_412_00_05_02_xx, где xx - номер версии схемы.

Расширение имени файла - xsd.

XML-схема файла обмена приводится отдельным файлом.

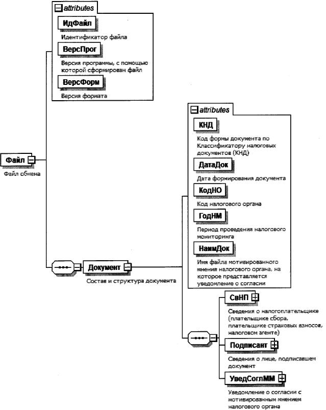
4. Логическая модель файла обмена представлена в виде диаграммы структуры файла обмена на рисунке 1 настоящего формата. Элементами логической модели файла обмена являются элементы и атрибуты XML-файла. Перечень структурных элементов логической модели файла обмена и сведения о них приведены в таблицах 4.1 - 4.10 настоящего формата.

Для каждого структурного элемента логической модели файла обмена приводятся следующие сведения:

наименование элемента. Приводится полное наименование элемента. В строке таблицы могут быть описаны несколько элементов, наименования которых разделены символом "|". Такая форма записи применяется при наличии в файле обмена только одного элемента из описанных в этой строке;

сокращенное наименование (код) элемента. Приводится сокращенное наименование элемента. Синтаксис сокращенного наименования должен удовлетворять спецификации XML;

признак типа элемента. Может принимать следующие значения: "С" - сложный элемент логической модели (содержит вложенные элементы), "П" - простой элемент логической модели, реализованный в виде элемента XML-файла, "А" - простой элемент логической модели, реализованный в виде атрибута элемента XML-файла. Простой элемент логической модели не содержит вложенные элементы;

формат элемента. Формат элемента представляется следующими условными обозначениями: T - символьная строка; N - числовое значение (целое или дробное).

Формат символьной строки указывается в виде T(n-k) или T(=k), где: n - минимальное количество знаков, к - максимальное количество знаков, символ "-" - разделитель, символ "=" означает фиксированное количество знаков в строке. В случае если минимальное количество знаков равно 0, формат имеет вид T(0-k). В случае если максимальное количество знаков не ограничено, формат имеет вид T(n-).

Формат числового значения указывается в виде N(m.k), где: m - максимальное количество знаков в числе, включая знак (для отрицательного числа), целую и дробную часть числа без разделяющей десятичной точки, k - максимальное число знаков дробной части числа. Если число знаков дробной части числа равно 0 (то есть число целое), то формат числового значения имеет вид N(m).

Для простых элементов, являющихся базовыми в XML, таких как элемент с типом "date", поле "Формат элемента" не заполняется. Для таких элементов в поле "Дополнительная информация" указывается тип базового элемента;

признак обязательности элемента определяет обязательность наличия элемента (совокупности наименования элемента и его значения) в файле обмена. Признак обязательности элемента может принимать следующие значения: "О" - наличие элемента в файле обмена обязательно; "Н" - наличие элемента в файле обмена необязательно, то есть элемент может отсутствовать. Если элемент принимает ограниченный перечень значений (по классификатору, справочнику, кодовому словарю), то признак обязательности элемента дополняется символом "К". В случае если количество реализаций элемента может быть более одной, то признак обязательности элемента дополняется символом "М".

К вышеперечисленным признакам обязательности элемента может добавляться значение "У" в случае описания в XML-схеме условий, предъявляемых к элементу в файле обмена, описанных в графе "Дополнительная информация".

дополнительная информация содержит, при необходимости, требования к элементу файла обмена, не указанные ранее. Для сложных элементов указывается ссылка на таблицу, в которой описывается состав данного элемента. Для элементов, принимающих ограниченный перечень значений из классификатора (справочника, кодового словаря), указывается соответствующее наименование классификатора (справочника, кодового словаря) или приводится перечень возможных значений. Для классификатора (справочника, кодового словаря) может указываться ссылка на его местонахождение. Для элементов, использующих пользовательский тип данных, указывается наименование типового элемента.

Рисунок 1. Диаграмма структуры файла обмена

Таблица 4.1

Файл обмена (Файл)

Наименование элемента Сокращенное наименование (код) элемента Признак типа элемента Формат элемента Признак обязательности элемента Дополнительная информация
Идентификатор файла ИдФайл А T(1-255) ОУ Содержит (повторяет) имя сформированного файла (без расширения)
Версия программы, с помощью которой сформирован файл ВерсПрог А T(1-40) О  
Версия формата ВерсФорм А T(1-5) О Принимает значение: 5.02
Состав и структура документа Документ С   О Состав элемента представлен в таблице 4.2

Таблица 4.2

Состав и структура документа (Документ)

Наименование элемента Сокращенное наименование (код) элемента Признак типа элемента Формат элемента Признак обязательности элемента Дополнительная информация
Код формы документа по Классификатору налоговых документов (КНД) КНД А T(=7) ОК Типовой элемент <КНДТип>.
Принимает значение: 1125336
Дата формирования документа ДатаДок А T(=10) О Типовой элемент <ДатаТип>.
Дата в формате ДД.ММ.ГГГГ
Код налогового органа КодНО А T(=4) ОК Типовой элемент <СОНОТип>
Период проведения налогового мониторинга ГодНМ А   О Типовой элемент <xs:gYear>.
Год в формате ГГГГ
Имя файла мотивированного мнения налогового органа, на которое представляется уведомление о согласии НаимДок А T(1-255) О Содержит (повторяет) имя файла мотивированного мнения налогового органа (без расширения)
Сведения о налогоплательщике (плательщике сбора, плательщике страховых взносов, налоговом агенте) СвНП С   О Состав элемента представлен в таблице 4.3
Сведения о лице, подписавшем документ Подписант С   О Состав элемента представлен в таблице 4.5
Уведомление о согласии с мотивированным мнением налогового органа УведСоглММ С   О Состав элемента представлен в таблице 4.7

Таблица 4.3

Сведения о налогоплательщике (плательщике сбора, плательщике страховых взносов, налоговом агенте) (СвНП)

Наименование элемента Сокращенное наименование (код) элемента Признак типа элемента Формат элемента Признак обязательности элемента Дополнительная информация
Сведения об организации НПЮЛ С   О Состав элемента представлен в таблице 4.4

Таблица 4.4

Сведения об организации (НПЮЛ)

Наименование элемента Сокращенное наименование (код) элемента Признак типа элемента Формат элемента Признак обязательности элемента Дополнительная информация
Наименование организации НаимОрг А T(1-1000) О  
ИНН организации ИННЮЛ А T(=10) О Типовой элемент <ИННЮЛТип>
КПП КПП А T(=9) О Типовой элемент <КППТип>

Таблица 4.5

Сведения о лице, подписавшем документ (Подписант)

Наименование элемента Сокращенное наименование (код) элемента Признак типа элемента Формат элемента Признак обязательности элемента Дополнительная информация
Признак лица, подписавшего документ ПрПодп А T(=1) ОК Принимает значение:
1 - законный представитель |
2 - уполномоченный представитель
Должность Долж А T(1-255) О  
Фамилия, имя, отчество (при наличии) руководителя организации (представителя организации) ФИО С   О Типовой элемент <ФИОТип>.
Состав элемента представлен в таблице 4.10
Сведения о представителе организации СвПред С   НУ Состав элемента представлен в таблице 4.6.
Элемент обязателен при <ПрПодп> = 2

Таблица 4.6

Сведения о представителе организации (СвПред)

Наименование элемента Сокращенное наименование (код) элемента Признак типа элемента Формат элемента Признак обязательности элемента Дополнительная информация
Наименование и реквизиты документа, подтверждающего полномочия представителя организации НаимДок А T(1-120) О Для доверенности, совершенной в форме электронного документа, указывается GUID доверенности

Таблица 4.7

Уведомление о согласии с мотивированным мнением налогового органа (УведСоглММ)

Наименование элемента Сокращенное наименование (код) элемента Признак типа элемента Формат элемента Признак обязательности элемента Дополнительная информация
Номер уведомления НомУвед А T(1-35) О  
Код налогового органа, составившего мотивированное мнение КодНО_ММ А T(=4) ОК Типовой элемент <СОНОТип>
Дата мотивированного мнения налогового органа ДатаММ А T(=10) О Типовой элемент <ДатаТип>.
Дата в формате ДД.ММ.ГГГГ
Номер мотивированного мнения налогового органа НомММ А T(1-35) О  
Признак мотивированного мнения ПризнММ А T(=1) ОК Принимает значение:
1 - по инициативе НО |
2 - по запросу организации
Дата запроса мотивированного мнения налогового органа ДатаЗапрММ А T(=10) НУ Типовой элемент <ДатаТип>.
Дата в формате ДД.ММ.ГГГГ
Элемент обязателен при <ПризнММ>=2
Номер запроса мотивированного мнения налогового органа НомЗапрММ А T(1-35) НУ Элемент обязателен при <ПризнММ>=2
Итого сумма налоговой базы, рублей НалБазаИт А N(17.2) Н  
Итого сумма налога (сбора, страховых взносов), рублей НалогИт А N(17.2) Н  
Итого сумма пени, рублей ПениИт А N(17.2) Н  
Итого сумма процентов, рублей ПроцентИт А N(17.2) Н  
Количество представленных файлов КолФайл А N(4) Н Указывается суммарное количество файлов, содержащих:
документы, представленные в виде скан-образа (<ДокСкан>)
Сведения о представленных налоговых декларациях (расчетах) СвПредНД С   НМ Состав элемента представлен в таблице 4.8
Документ, представленный в виде скан-образа ДокСкан С   НМ Состав элемента представлен в таблице 4.9

Таблица 4.8

Сведения о представленных налоговых декларациях (расчетах) (СвПредНД)

Наименование элемента Сокращенное наименование (код) элемента Признак типа элемента Формат элемента Признак обязательности элемента Дополнительная информация
Код формы документа по КНД КНД А T(=7) ОК Типовой элемент <КНДТип>
Дата представления налоговой декларации ДатаПредНД А T(=10) О Типовой элемент <ДатаТип>.
Дата в формате ДД.ММ.ГГГГ
Регистрационный номер налоговой декларации РегНомНД А N(38) О  
КПП КПП А T(=9) О Типовой элемент <КППТип>
Код налогового органа КодНО А T(=4) ОК Типовой элемент <СОНОТип>
Код бюджетной классификации КБК А T(=20) ОК Типовой элемент <КБКТип>
Код по Общероссийскому классификатору территорий муниципальных образований (ОКТМО) ОКТМО А T(8-11) ОК Типовой элемент <ОКТМОТип>.
Принимает значение в соответствии с Общероссийским классификатором территорий муниципальных образований
Отчетный год налогового периода ОтчетГод А   О Типовой элемент <xs:gYear>
Год в формате ГГГГ
Налоговый (отчетный) период (код) Период А T(=2) О Принимает значение в соответствии с кодами, определяющими расчетный (отчетный) период для декларации
Признак суммы по расчету ПризнСум А T(=1) ОК Принимает значение:
1 - к доплате |
2 - к уменьшению
Сумма налоговой базы, рублей НалБаза А N(17.2) Н  
Сумма налога (сбора, страховых взносов), рублей Налог А N(17.2) Н  
Сумма пени, рублей Пени А N(17.2) Н  
Сумма процентов, рублей Процент А N(17.2) Н  

Таблица 4.9

Документ, представленный в виде скан-образа (ДокСкан)

Наименование элемента Сокращенное наименование (код) элемента Признак типа элемента Формат элемента Признак обязательности элемента Дополнительная информация
Код документа по КНД КНДДок А T(=7) ОК Типовой элемент <КНДТип>.
Принимает значение: 1125336
Наименование, реквизиты или иные индивидуализирующие признаки документа НаимДок А T(1-1000) О  
Имя файла документа ИмяФайл П T(1-255) ОМ Имя файла сканированного документа имеет вид:
1125336_O_P_N 1_GGGGMMDD_N 2, где:
- 1125336 - префикс файла документа
- О - идентификатор отправителя имеет вид:
для организаций -
девятнадцатиразрядный код (ИНН и КПП организации);
для физических лиц -
двенадцатиразрядный код (ИНН физического лица, при отсутствии ИНН - последовательность из двенадцати нулей);
- P - идентификатор конечного получателя, четырехразрядный код налогового органа в соответствии со справочником "Система обозначения налоговых органов" (СОНО);
- GGGGMMDD - дата формирования файла;
- N 1, N 2 - идентификационные номера файла (GUID). Если документ состоит из нескольких файлов, N 1 одинаковый для всех файлов одного документа, N 2 уникален для каждого файла независимо от принадлежности к документу.
Расширение файла - pdf

Таблица 4.10

Фамилия, имя, отчество (ФИОТип)

Наименование элемента Сокращенное наименование (код) элемента Признак типа элемента Формат элемента Признак обязательности элемента Дополнительная информация
Фамилия Фамилия А T(1-60) О  
Имя Имя А T(1-60) О  
Отчество Отчество А T(1-60) Н  

Приложение N 17
к приказу ФНС России
от 22 января 2024 г. N ЕД-7-23/53@

ФОРМАТ
ПРЕДСТАВЛЕНИЯ УВЕДОМЛЕНИЯ О НАЧАЛЕ СОВЕРШЕНИЯ (ОБ ОТКАЗЕ ОТ СОВЕРШЕНИЯ) ПЛАНИРУЕМЫХ СДЕЛОК (ОПЕРАЦИЙ) ИЛИ СОВОКУПНОСТИ ВЗАИМОСВЯЗАННЫХ СДЕЛОК (ОПЕРАЦИЙ) В ЭЛЕКТРОННОЙ ФОРМЕ

I. ОБЩИЕ ПОЛОЖЕНИЯ

1. Настоящий формат описывает требования к XML-файлам (далее - файл обмена) передачи уведомления о начале совершения (об отказе от совершения) планируемых сделок (операций) или совокупности взаимосвязанных сделок (операций) в электронной форме в налоговые органы.

2. Номер версии настоящего формата 5.01, часть 444.

II. ОПИСАНИЕ ФАЙЛА ОБМЕНА

3. Имя файла обмена должно иметь следующий вид:

R_T_A_K_O_GGGGMMDD_N, где:

R_T - префикс, принимающий значение ON_UVSDELOP;

A_K - идентификатор получателя информации, где: A - идентификатор получателя, которому направляется файл обмена, K - идентификатор конечного получателя, для которого предназначена информация из данного файла обмена. Передача файла от отправителя к конечному получателю (K) может осуществляться в несколько этапов через другие налоговые органы, осуществляющие передачу файла на промежуточных этапах, которые обозначаются идентификатором A. В случае передачи файла от отправителя к конечному получателю при отсутствии налоговых органов, осуществляющих передачу на промежуточных этапах, значения идентификаторов A и K совпадают. Каждый из идентификаторов (A и K) имеет вид для налоговых органов - четырехразрядный код налогового органа;

O - идентификатор отправителя информации, имеет вид:

для организаций - девятнадцатиразрядный код (идентификационный номер налогоплательщика (далее - ИНН) и код причины постановки на учет (далее - КПП) организации (обособленного подразделения);

GGGG - год формирования передаваемого файла, MM - месяц, DD - день;

N - идентификационный номер файла (длина - от 1 до 36 знаков. Идентификационный номер файла должен обеспечивать уникальность файла).

Расширение имени файла - xml. Расширение имени файла может указываться как строчными, так и прописными буквами.

Параметры первой строки файла обмена

Первая строка XML-файла должна иметь следующий вид:

<?xml version ="1.0" encoding ="windows-1251"?>

Имя файла, содержащего XML-схему файла обмена, должно иметь следующий вид:

ON_UVSDELOP_1_444_00_05_01_xx, где xx - номер версии схемы.

Расширение имени файла - xsd.

XML-схема файла обмена приводится отдельным файлом.

4. Логическая модель файла обмена представлена в виде диаграммы структуры файла обмена на рисунке 1 настоящего формата. Элементами логической модели файла обмена являются элементы и атрибуты XML-файла. Перечень структурных элементов логической модели файла обмена и сведения о них приведены в таблицах 4.1 - 4.9 настоящего формата.

Для каждого структурного элемента логической модели файла обмена приводятся следующие сведения:

наименование элемента. Приводится полное наименование элемента. В строке таблицы могут быть описаны несколько элементов, наименования которых разделены символом "|". Такая форма записи применяется при наличии в файле обмена только одного элемента из описанных в этой строке;

сокращенное наименование (код) элемента. Приводится сокращенное наименование элемента. Синтаксис сокращенного наименования должен удовлетворять спецификации XML;

признак типа элемента. Может принимать следующие значения: "С" - сложный элемент логической модели (содержит вложенные элементы), "П" - простой элемент логической модели, реализованный в виде элемента XML-файла, "А" - простой элемент логической модели, реализованный в виде атрибута элемента XML-файла. Простой элемент логической модели не содержит вложенные элементы;

формат элемента. Формат элемента представляется следующими условными обозначениями: T - символьная строка; N - числовое значение (целое или дробное).

Формат символьной строки указывается в виде T(n-к) или T(=к), где: n - минимальное количество знаков, к - максимальное количество знаков, символ "-" - разделитель, символ "=" означает фиксированное количество знаков в строке. В случае если минимальное количество знаков равно 0, формат имеет вид T(0-к). В случае если максимальное количество знаков не ограничено, формат имеет вид T(n-).

Формат числового значения указывается в виде N(m.к), где: m - максимальное количество знаков в числе, включая знак (для отрицательного числа), целую и дробную часть числа без разделяющей десятичной точки, k - максимальное число знаков дробной части числа. Если число знаков дробной части числа равно 0 (то есть число целое), то формат числового значения имеет вид N(m).

Для простых элементов, являющихся базовыми в XML, таких как элемент с типом "date", поле "Формат элемента" не заполняется. Для таких элементов в поле "Дополнительная информация" указывается тип базового элемента;

признак обязательности элемента определяет обязательность наличия элемента (совокупности наименования элемента и его значения) в файле обмена. Признак обязательности элемента может принимать следующие значения: "О" - наличие элемента в файле обмена обязательно; "Н" - наличие элемента в файле обмена необязательно, то есть элемент может отсутствовать. Если элемент принимает ограниченный перечень значений (по классификатору, справочнику, кодовому словарю), то признак обязательности элемента дополняется символом "К". В случае если количество реализаций элемента может быть более одной, то признак обязательности элемента дополняется символом "М".

К вышеперечисленным признакам обязательности элемента может добавляться значение "У" в случае описания в XML-схеме условий, предъявляемых к элементу в файле обмена, описанных в графе "Дополнительная информация".

дополнительная информация содержит, при необходимости, требования к элементу файла обмена, не указанные ранее. Для сложных элементов указывается ссылка на таблицу, в которой описывается состав данного элемента. Для элементов, принимающих ограниченный перечень значений из классификатора (справочника, кодового словаря), указывается соответствующее наименование классификатора (справочника, кодового словаря) или приводится перечень возможных значений. Для классификатора (справочника, кодового словаря) может указываться ссылка на его местонахождение. Для элементов, использующих пользовательский тип данных, указывается наименование типового элемента.

Рисунок 1. Диаграмма структуры файла обмена

Таблица 4.1

Файл обмена (Файл)

Наименование элемента Сокращенное наименование (код) элемента Признак типа элемента Формат элемента Признак обязательности элемента Дополнительная информация
Идентификатор файла ИдФайл А T(1-255) ОУ Содержит (повторяет) имя сформированного файла (без расширения)
Версия программы, с помощью которой сформирован файл ВерсПрог А T(1-40) О  
Версия формата ВерсФорм А T(1-5) О Принимает значение: 5.01
Состав и структура документа Документ С   О Состав элемента представлен в таблице 4.2

Таблица 4.2

Состав и структура документа (Документ)

Наименование элемента Сокращенное наименование (код) элемента Признак типа элемента Формат элемента Признак обязательности элемента Дополнительная информация
Код формы документа по Классификатору налоговых документов (КНД) КНД А T(=7) ОК Типовой элемент <КНДТип>.
Принимает значение: 1110395
Дата формирования документа ДатаДок А T(=10) О Типовой элемент <ДатаТип>.
Дата в формате ДД.ММ.ГГГГ
Код налогового органа КодНО А T(=4) ОК Типовой элемент <СОНОТип>
Период проведения налогового мониторинга ГодНМ А   О Типовой элемент <xs:gYear>.
Год в формате ГГГГ
Имя файла мотивированного мнения налогового органа, на которое представляется уведомление о планируемых сделках НаимДок А T(1-255) О Содержит (повторяет) имя файла мотивированного мнения налогового органа (без расширения)
Сведения о налогоплательщике (плательщике сбора, плательщике страховых взносов, налоговом агенте) СвНП С   О Состав элемента представлен в таблице 4.3
Сведения о лице, подписавшем документ Подписант С   О Состав элемента представлен в таблице 4.5
Уведомление о начале совершения (об отказе от совершения) планируемых сделок (операций) или совокупности взаимосвязанных сделок (операций) УведСделОпр С   О Состав элемента представлен в таблице 4.7

Таблица 4.3

Сведения о налогоплательщике (плательщике сбора, плательщике страховых взносов, налоговом агенте) (СвНП)

Наименование элемента Сокращенное наименование (код) элемента Признак типа элемента Формат элемента Признак обязательности элемента Дополнительная информация
Сведения об организации НПЮЛ С   О Состав элемента представлен в таблице 4.4

Таблица 4.4

Сведения об организации (НПЮЛ)

Наименование элемента Сокращенное наименование (код) элемента Признак типа элемента Формат элемента Признак обязательности элемента Дополнительная информация
Наименование организации НаимОрг А T(1-1000) О  
ИНН организации ИННЮЛ А T(=10) О Типовой элемент <ИННЮЛТип>
КПП КПП А T(=9) О Типовой элемент <КППТип>

Таблица 4.5

Сведения о лице, подписавшем документ (Подписант)

Наименование элемента Сокращенное наименование (код) элемента Признак типа элемента Формат элемента Признак обязательности элемента Дополнительная информация
Признак лица, подписавшего документ ПрПодп А T(=1) ОК Принимает значение:
1 - законный представитель |
2 - уполномоченный представитель
Должность Долж А T(1-255) О  
Фамилия, имя, отчество (при наличии) руководителя организации (представителя организации) ФИО С   О Типовой элемент <ФИОТип>.
Состав элемента представлен в таблице 4.9
Сведения о представителе организации СвПред С   НУ Состав элемента представлен в таблице 4.6.
Элемент обязателен при <ПрПодп> = 2

Таблица 4.6

Сведения о представителе организации (СвПред)

Наименование элемента Сокращенное наименование (код) элемента Признак типа элемента Формат элемента Признак обязательности элемента Дополнительная информация
Наименование и реквизиты документа, подтверждающего полномочия представителя организации НаимДок А T(1-120) О Для доверенности, совершенной в форме электронного документа, указывается GUID доверенности

Таблица 4.7

Уведомление о начале совершения (об отказе от совершения) планируемых сделок (операций) или совокупности взаимосвязанных сделок (операций) (УведСделОпр)

Наименование элемента Сокращенное наименование (код) элемента Признак типа элемента Формат элемента Признак обязательности элемента Дополнительная информация
Номер уведомления НомУвед А T(1-35) О  
Код налогового органа, составившего мотивированное мнение КодНО_ММ А T(=4) ОК Типовой элемент <СОНОТип>
Дата мотивированного мнения налогового органа ДатаММ А T(=10) О Типовой элемент <ДатаТип>.
Дата в формате ДД.ММ.ГГГГ
Номер мотивированного мнения налогового органа НомММ А T(1-35) О  
Признак совершения сделок (операций) ПризнСдел А T(=1) ОК Принимает значение:
1 - о начало совершения сделок (операций) |
2 - об отказе от совершения сделок (операций)
Дата начала совершения сделок (операций) ДатаСдел А T(=10) НУ Типовой элемент <ДатаТип>.
Дата в формате ДД.ММ.ГГГГ
Элемент обязателен при <ПризнСдел>=1
Причины отказа от совершения сделок (операций) ПричОтказ А T(1-2000) НУ Элемент обязателен при <ПризнСдел>=2
Количество представленных файлов КолФайл А N(4) Н Указывается суммарное количество файлов, содержащих документы, представленные в виде скан-образа (<ДокСкан>)
Документ, представленный в виде скан-образа ДокСкан С   НМ Состав элемента представлен в таблице 4.8

Таблица 4.8

Документ, представленный в виде скан-образа (ДокСкан)

Наименование элемента Сокращенное наименование (код) элемента Признак типа элемента Формат элемента Признак обязательности элемента Дополнительная информация
Код документа по КНД КНДДок А T(=7) ОК Типовой элемент <КНДТип>.
Принимает значение: 1110395
Наименование, реквизиты или иные индивидуализирующие признаки документа НаимДок А T(1-1000) О  
Имя файла документа ИмяФайл П T(1-255) ОМ Имя файла сканированного документа имеет вид:
1110395_O_P_N 1_GGGGMMDD_N 2, где:
- 1110395 - префикс файла документа
- O - идентификатор отправителя имеет вид:
для организаций - девятнадцатиразрядный код (ИНН и КПП организации);
для физических лиц - двенадцатиразрядный код (ИНН физического лица, при отсутствии ИНН - последовательность из двенадцати нулей);
- P - идентификатор конечного получателя, четырехразрядный код налогового органа в соответствии со справочником "Система обозначения налоговых органов" (СОНО);
- GGGGMMDD - дата формирования файла;
- N 1, N 2 - идентификационные номера файла (GUID). Если документ состоит из нескольких файлов, N 1 одинаковый для всех файлов одного документа, N 2 уникален для каждого файла независимо от принадлежности к документу.
Расширение файла - pdf

Таблица 4.9

Фамилия, имя, отчество (ФИОТип)

Наименование элемента Сокращенное наименование (код) элемента Признак типа элемента Формат элемента Признак обязательности элемента Дополнительная информация
Фамилия Фамилия А T(1-60) О  
Имя Имя А T(1-60) О  
Отчество Отчество А T(1-60) Н  

Приложение N 18
к приказу ФНС России
от 22 января 2024 г. N ЕД-7-23/53@

ФОРМАТ
ПРЕДСТАВЛЕНИЯ РАЗНОГЛАСИЙ С МОТИВИРОВАННЫМ МНЕНИЕМ НАЛОГОВОГО ОРГАНА В ЭЛЕКТРОННОЙ ФОРМЕ

I. ОБЩИЕ ПОЛОЖЕНИЯ

1. Настоящий формат описывает требования к XML-файлам (далее - файл обмена) передачи разногласий с мотивированным мнением налогового органа в электронной форме в налоговые органы.

2. Номер версии настоящего формата 5.02, часть 411.

II. ОПИСАНИЕ ФАЙЛА ОБМЕНА

3. Имя файла обмена должно иметь следующий вид:

R_T_A_K_O_GGGGMMDD_N, где:

R_T - префикс, принимающий значение ON_RAZNMMNO;

A_K - идентификатор получателя информации, где: A - идентификатор получателя, которому направляется файл обмена, K - идентификатор конечного получателя, для которого предназначена информация из данного файла обмена. Передача файла от отправителя к конечному получателю (K) может осуществляться в несколько этапов через другие налоговые органы, осуществляющие передачу файла на промежуточных этапах, которые обозначаются идентификатором A. В случае передачи файла от отправителя к конечному получателю при отсутствии налоговых органов, осуществляющих передачу на промежуточных этапах, значения идентификаторов A и K совпадают. Каждый из идентификаторов (A и K) имеет вид для налоговых органов - четырехразрядный код налогового органа;

O - идентификатор отправителя информации, имеет вид:

для организаций - девятнадцатиразрядный код (идентификационный номер налогоплательщика (далее - ИНН) и код причины постановки на учет (далее - КПП) организации (обособленного подразделения);

GGGG - год формирования передаваемого файла, MM - месяц, DD - день;

N - идентификационный номер файла (длина - от 1 до 36 знаков. Идентификационный номер файла должен обеспечивать уникальность файла).

Расширение имени файла - xml. Расширение имени файла может указываться как строчными, так и прописными буквами.

Параметры первой строки файла обмена

Первая строка XML-файла должна иметь следующий вид:

<?xml version ="1.0" encoding ="windows-1251"?>

Имя файла, содержащего XML-схему файла обмена, должно иметь следующий вид:

ON_RAZNMMNO_1_411_00_05_02_xx, где xx - номер версии схемы.

Расширение имени файла - xsd.

XML-схема файла обмена приводится отдельным файлом.

4. Логическая модель файла обмена представлена в виде диаграммы структуры файла обмена на рисунке 1 настоящего формата. Элементами логической модели файла обмена являются элементы и атрибуты XML-файла. Перечень структурных элементов логической модели файла обмена и сведения о них приведены в таблицах 4.1 - 4.9 настоящего формата.

Для каждого структурного элемента логической модели файла обмена приводятся следующие сведения:

наименование элемента. Приводится полное наименование элемента. В строке таблицы могут быть описаны несколько элементов, наименования которых разделены символом "|". Такая форма записи применяется при наличии в файле обмена только одного элемента из описанных в этой строке;

сокращенное наименование (код) элемента. Приводится сокращенное наименование элемента. Синтаксис сокращенного наименования должен удовлетворять спецификации XML;

признак типа элемента. Может принимать следующие значения: "С" - сложный элемент логической модели (содержит вложенные элементы), "П" - простой элемент логической модели, реализованный в виде элемента XML-файла, "А" - простой элемент логической модели, реализованный в виде атрибута элемента XML-файла. Простой элемент логической модели не содержит вложенные элементы;

формат элемента. Формат элемента представляется следующими условными обозначениями: T - символьная строка; N - числовое значение (целое или дробное).

Формат символьной строки указывается в виде T(n-к) или T(=к), где: n - минимальное количество знаков, к - максимальное количество знаков, символ "-" - разделитель, символ "=" означает фиксированное количество знаков в строке. В случае если минимальное количество знаков равно 0, формат имеет вид T(0-к). В случае если максимальное количество знаков не ограничено, формат имеет вид T(n-).

Формат числового значения указывается в виде N(m.к), где: m - максимальное количество знаков в числе, включая знак (для отрицательного числа), целую и дробную часть числа без разделяющей десятичной точки, k - максимальное число знаков дробной части числа. Если число знаков дробной части числа равно 0 (то есть число целое), то формат числового значения имеет вид N(m).

Для простых элементов, являющихся базовыми в XML, таких как элемент с типом "date", поле "Формат элемента" не заполняется. Для таких элементов в поле "Дополнительная информация" указывается тип базового элемента;

признак обязательности элемента определяет обязательность наличия элемента (совокупности наименования элемента и его значения) в файле обмена. Признак обязательности элемента может принимать следующие значения: "О" - наличие элемента в файле обмена обязательно; "Н" - наличие элемента в файле обмена необязательно, то есть элемент может отсутствовать. Если элемент принимает ограниченный перечень значений (по классификатору, справочнику, кодовому словарю), то признак обязательности элемента дополняется символом "К". В случае если количество реализаций элемента может быть более одной, то признак обязательности элемента дополняется символом "М".

К вышеперечисленным признакам обязательности элемента может добавляться значение "У" в случае описания в XML-схеме условий, предъявляемых к элементу в файле обмена, описанных в графе "Дополнительная информация".

дополнительная информация содержит, при необходимости, требования к элементу файла обмена, не указанные ранее. Для сложных элементов указывается ссылка на таблицу, в которой описывается состав данного элемента. Для элементов, принимающих ограниченный перечень значений из классификатора (справочника, кодового словаря), указывается соответствующее наименование классификатора (справочника, кодового словаря) или приводится перечень возможных значений. Для классификатора (справочника, кодового словаря) может указываться ссылка на его местонахождение. Для элементов, использующих пользовательский тип данных, указывается наименование типового элемента.

Рисунок 1. Диаграмма структуры файла обмена

Таблица 4.1

Файл обмена (Файл)

Наименование элемента Сокращенное наименование (код) элемента Признак типа элемента Формат элемента Признак обязательности элемента Дополнительная информация
Идентификатор файла ИдФайл А T(1-255) ОУ Содержит (повторяет) имя сформированного файла (без расширения)
Версия программы, с помощью которой сформирован файл ВерсПрог А T(1-40) О  
Версия формата ВерсФорм А T(1-5) О Принимает значение: 5.02
Состав и структура документа Документ С   О Состав элемента представлен в таблице 4.2

Таблица 4.2

Состав и структура документа (Документ)

Наименование элемента Сокращенное наименование (код) элемента Признак типа элемента Формат элемента Признак обязательности элемента Дополнительная информация
Код формы документа по Классификатору налоговых документов (КНД) КНД А T(=7) ОК Типовой элемент <КНДТип>.
Принимает значение: 1125337
Дата формирования документа ДатаДок А T(=10) О Типовой элемент <ДатаТип>.
Дата в формате ДД.ММ.ГГГГ
Код налогового органа КодНО А T(=4) ОК Типовой элемент <СОНОТип>
Период проведения налогового мониторинга ГодНМ А   О Типовой элемент <xs:gYear>.
Год в формате ГГГГ
Имя файла мотивированного мнения налогового органа на которое предоставляются разногласия НаимДок А T(1-255) О Содержит (повторяет) имя файла мотивированного мнения налогового органа (без расширения)
Сведения о налогоплательщике (плательщике сбора, плательщике страховых взносов, налоговом агенте) СвНП С   О Состав элемента представлен в таблице 4.3
Сведения о лице, подписавшем документ Подписант С   О Состав элемента представлен в таблице 4.5
Разногласия с мотивированным мнением налогового органа РазнММ С   О Состав элемента представлен в таблице 4.7

Таблица 4.3

Сведения о налогоплательщике (плательщике сбора, плательщике страховых взносов, налоговом агенте) (СвНП)

Наименование элемента Сокращенное наименование (код) элемента Признак типа элемента Формат элемента Признак обязательности элемента Дополнительная информация
Сведения об организации НПЮЛ С   О Состав элемента представлен в таблице 4.4

Таблица 4.4

Сведения об организации (НПЮЛ)

Наименование элемента Сокращенное наименование (код) элемента Признак типа элемента Формат элемента Признак обязательности элемента Дополнительная информация
Наименование организации НаимОрг А T(1-1000) О  
ИНН организации ИННЮЛ А T(=10) О Типовой элемент <ИННЮЛТип>
КПП КПП А T(=9) О Типовой элемент <КППТип>

Таблица 4.5

Сведения о лице, подписавшем документ (Подписант)

Наименование элемента Сокращенное наименование (код) элемента Признак типа элемента Формат элемента Признак обязательности элемента Дополнительная информация
Признак лица, подписавшего документ ПрПодп А T(=1) ОК Принимает значение:
1 - законный представитель |
2 - уполномоченный представитель
Должность Долж А T(1-255) О  
Фамилия, имя, отчество (при наличии) руководителя организации (представителя организации) ФИО С   О Типовой элемент <ФИОТип>.
Состав элемента представлен в таблице 4.9
Сведения о представителе организации СвПред С   НУ Состав элемента представлен в таблице 4.6.
Элемент обязателен при <ПрПодп> = 2

Таблица 4.6

Сведения о представителе организации (СвПред)

Наименование элемента Сокращенное наименование (код) элемента Признак типа элемента Формат элемента Признак обязательности элемента Дополнительная информация
Наименование и реквизиты документа, подтверждающего полномочия представителя организации НаимДок А T(1-120) О Для доверенности, совершенной в форме электронного документа, указывается GUID доверенности

Таблица 4.7

Разногласия с мотивированным мнением налогового органа (РазнММ)

Наименование элемента Сокращенное наименование (код) элемента Признак типа элемента Формат элемента Признак обязательности элемента Дополнительная информация
Номер документа НомДок А T(1-35) О  
Код налогового органа, составившего мотивированное мнение КодНО_ММ А T(=4) ОК Типовой элемент <СОНОТип>
Дата мотивированного мнения налогового органа ДатаММ А T(=10) О Типовой элемент <ДатаТип>.
Дата в формате ДД.ММ.ГГГГ
Номер мотивированного мнения налогового органа НомММ А T(1-35) О  
Признак мотивированного мнения налогового органа ПризнММ А T(=1) ОК Принимает значение:
1 - по инициативе НО |
2 - по запросу организации
Дата запроса мотивированного мнения налогового органа ДатаЗапрММ А T(=10) НУ Типовой элемент <ДатаТип>.
Дата в формате ДД.ММ.ГГГГ
Элемент обязателен при <ПризнММ>=2
Номер запроса мотивированного мнения налогового органа НомЗапрММ А T(1-35) НУ Элемент обязателен при <ПризнММ>=2
Описание вопроса, по которому направлено мотивированное мнение налогового органа ОпиВопрос А T(1-4000) О  
Основания несогласия с мотивированным мнением налогового органа НесогласММ А T(1-4000) О  
Количество представленных файлов КолФайл А N(4) Н Указывается суммарное количество файлов, содержащих:
документы, представленные в виде скан-образа (<ДокСкан>)
Документ, представленный в виде скан-образа ДокСкан С   НМ Состав элемента представлен в таблице 4.8

Таблица 4.8

Документ, представленный в виде скан-образа (ДокСкан)

Наименование элемента Сокращенное наименование (код) элемента Признак типа элемента Формат элемента Признак обязательности элемента Дополнительная информация
Код документа по КНД КНДДок А T(=7) ОК Типовой элемент <КНДТип>.
Принимает значение: 1125337
Наименование, реквизиты или иные индивидуализирующие признаки документа НаимДок А T(1-1000) О  
Имя файла документа ИмяФайл П T(1-255) ОМ Имя файла сканированного документа имеет вид:
1125337_O_P_N 1_GGGGMMDD_N 2, где:
- 1125337 - префикс файла документа
- O - идентификатор отправителя имеет вид:
для организаций - девятнадцатиразрядный код (ИНН и КПП организации);
для физических лиц - двенадцатиразрядный код (ИНН физического лица, при отсутствии ИНН - последовательность из двенадцати нулей);
- P - идентификатор конечного получателя, четырехразрядный код налогового органа в соответствии со справочником "Система обозначения налоговых органов" (СОНО);
- GGGGMMDD - дата формирования файла;
- N 1, N 2 - идентификационные номера файла (GUID). Если документ состоит из нескольких файлов, N 1 одинаковый для всех файлов одного документа, N 2 уникален для каждого файла независимо от принадлежности к документу.
Расширение файла - pdf

Таблица 4.9

Фамилия, имя, отчество (ФИОТип)

Наименование элемента Сокращенное наименование (код) элемента Признак типа элемента Формат элемента Признак обязательности элемента Дополнительная информация
Фамилия Фамилия А T(1-60) О  
Имя Имя А T(1-60) О  
Отчество Отчество А T(1-60) Н  

Приложение N 19
к приказу ФНС России
от 22 января 2024 г. N ЕД-7-23/53@

ФОРМАТ
ПРЕДСТАВЛЕНИЯ УВЕДОМЛЕНИЯ О СОГЛАСИИ (НЕСОГЛАСИИ) С МОТИВИРОВАННЫМ МНЕНИЕМ НАЛОГОВОГО ОРГАНА ПО РЕЗУЛЬТАТАМ ВЗАИМОСОГЛАСИТЕЛЬНОЙ ПРОЦЕДУРЫ В ЭЛЕКТРОННОЙ ФОРМЕ

I. ОБЩИЕ ПОЛОЖЕНИЯ

1. Настоящий формат описывает требования к XML-файлам (далее - файл обмена) передачи уведомления о согласии (несогласии) с мотивированным мнением налогового органа по результатам взаимосогласительной процедуры в электронной форме в налоговые органы.

2. Номер версии настоящего формата 5.03, часть 413.

II. ОПИСАНИЕ ФАЙЛА ОБМЕНА

3. Имя файла обмена должно иметь следующий вид:

R_T_A_K_O_GGGGMMDD_N, где:

R_T - префикс, принимающий значение ON_UVVPRMMNO;

A_K - идентификатор получателя информации, где: A - идентификатор получателя, которому направляется файл обмена, K - идентификатор конечного получателя, для которого предназначена информация из данного файла обмена. Передача файла от отправителя к конечному получателю (K) может осуществляться в несколько этапов через другие налоговые органы, осуществляющие передачу файла на промежуточных этапах, которые обозначаются идентификатором A. В случае передачи файла от отправителя к конечному получателю при отсутствии налоговых органов, осуществляющих передачу на промежуточных этапах, значения идентификаторов A и K совпадают. Каждый из идентификаторов (A и K) имеет вид для налоговых органов - четырехразрядный код налогового органа;

O - идентификатор отправителя информации, имеет вид:

для организаций - девятнадцатиразрядный код (идентификационный номер налогоплательщика (далее - ИНН) и код причины постановки на учет (далее - КПП) организации (обособленного подразделения);

GGGG - год формирования передаваемого файла, MM - месяц, DD - день;

N - идентификационный номер файла (длина - от 1 до 36 знаков. Идентификационный номер файла должен обеспечивать уникальность файла).

Расширение имени файла - xml. Расширение имени файла может указываться как строчными, так и прописными буквами.

Параметры первой строки файла обмена

Первая строка XML-файла должна иметь следующий вид:

<?xml version ="1.0" encoding ="windows-1251"?>

Имя файла, содержащего XML-схему файла обмена, должно иметь следующий вид:

ON_UVVPRMMNO_1_413_00_05_03_xx, где xx - номер версии схемы.

Расширение имени файла - xsd.

XML-схема файла обмена приводится отдельным файлом.

4. Логическая модель файла обмена представлена в виде диаграммы структуры файла обмена на рисунке 1 настоящего формата. Элементами логической модели файла обмена являются элементы и атрибуты XML-файла. Перечень структурных элементов логической модели файла обмена и сведения о них приведены в таблицах 4.1 - 4.10 настоящего формата.

Для каждого структурного элемента логической модели файла обмена приводятся следующие сведения:

наименование элемента. Приводится полное наименование элемента. В строке таблицы могут быть описаны несколько элементов, наименования которых разделены символом "|". Такая форма записи применяется при наличии в файле обмена только одного элемента из описанных в этой строке;

сокращенное наименование (код) элемента. Приводится сокращенное наименование элемента. Синтаксис сокращенного наименования должен удовлетворять спецификации XML;

признак типа элемента. Может принимать следующие значения: "С" - сложный элемент логической модели (содержит вложенные элементы), "П" - простой элемент логической модели, реализованный в виде элемента XML-файла, "А" - простой элемент логической модели, реализованный в виде атрибута элемента XML-файла. Простой элемент логической модели не содержит вложенные элементы;

формат элемента. Формат элемента представляется следующими условными обозначениями: T - символьная строка; N - числовое значение (целое или дробное).

Формат символьной строки указывается в виде T(n-к) или T(=к), где: n - минимальное количество знаков, к - максимальное количество знаков, символ "-" - разделитель, символ "=" означает фиксированное количество знаков в строке. В случае если минимальное количество знаков равно 0, формат имеет вид T(0-к). В случае если максимальное количество знаков не ограничено, формат имеет вид T(n-).

Формат числового значения указывается в виде N(m.к), где: m - максимальное количество знаков в числе, включая знак (для отрицательного числа), целую и дробную часть числа без разделяющей десятичной точки, k - максимальное число знаков дробной части числа. Если число знаков дробной части числа равно 0 (то есть число целое), то формат числового значения имеет вид N(m).

Для простых элементов, являющихся базовыми в XML, таких как элемент с типом "date", поле "Формат элемента" не заполняется. Для таких элементов в поле "Дополнительная информация" указывается тип базового элемента;

признак обязательности элемента определяет обязательность наличия элемента (совокупности наименования элемента и его значения) в файле обмена. Признак обязательности элемента может принимать следующие значения: "О" - наличие элемента в файле обмена обязательно; "Н" - наличие элемента в файле обмена необязательно, то есть элемент может отсутствовать. Если элемент принимает ограниченный перечень значений (по классификатору, справочнику, кодовому словарю), то признак обязательности элемента дополняется символом "К". В случае если количество реализаций элемента может быть более одной, то признак обязательности элемента дополняется символом "М".

К вышеперечисленным признакам обязательности элемента может добавляться значение "У" в случае описания в XML-схеме условий, предъявляемых к элементу в файле обмена, описанных в графе "Дополнительная информация".

дополнительная информация содержит, при необходимости, требования к элементу файла обмена, не указанные ранее. Для сложных элементов указывается ссылка на таблицу, в которой описывается состав данного элемента. Для элементов, принимающих ограниченный перечень значений из классификатора (справочника, кодового словаря), указывается соответствующее наименование классификатора (справочника, кодового словаря) или приводится перечень возможных значений. Для классификатора (справочника, кодового словаря) может указываться ссылка на его местонахождение. Для элементов, использующих пользовательский тип данных, указывается наименование типового элемента.

Рисунок 1. Диаграмма структуры файла обмена

Таблица 4.1

Файл обмена (Файл)

Наименование элемента Сокращенное наименование (код) элемента Признак типа элемента Формат элемента Признак обязательности элемента Дополнительная информация
Идентификатор файла ИдФайл А T(1-255) ОУ Содержит (повторяет) имя сформированного файла (без расширения)
Версия программы, с помощью которой сформирован файл ВерсПрог А T(1-40) О  
Версия формата ВерсФорм А T(1-5) О Принимает значение: 5.03
Состав и структура документа Документ С   О Состав элемента представлен в таблице 4.2

Таблица 4.2

Состав и структура документа (Документ)

Наименование элемента Сокращенное наименование (код) элемента Признак типа элемента Формат элемента Признак обязательности элемента Дополнительная информация
Код формы документа по Классификатору налоговых документов (КНД) КНД А T(=7) ОК Типовой элемент <КНДТип>.
Принимает значение: 1125338
Дата формирования документа ДатаДок А T(=10) О Типовой элемент <ДатаТип>.
Дата в формате ДД.ММ.ГГГГ
Код налогового органа КодНО А T(=4) ОК Типовой элемент <СОНОТип>
Период проведения налогового мониторинга ГодНМ А   О Типовой элемент <xs:gYear>.
Год в формате ГГГГ
Имя файла мотивированного мнения налогового органа, на которое представляется уведомление НаимДок А T(1-255) О Содержит (повторяет) имя файла мотивированного мнения налогового органа (без расширения)
Сведения о налогоплательщике (плательщике сбора, плательщике страховых взносов, налоговом агенте) СвНП С   О Состав элемента представлен в таблице 4.3
Сведения о лице, подписавшем документ Подписант С   О Состав элемента представлен в таблице 4.5
Уведомление о согласии (несогласии) с мотивированным мнением налогового органа по результатам взаимосогласительной процедуры УведВзПрММ С   О Состав элемента представлен в таблице 4.7

Таблица 4.3

Сведения о налогоплательщике (плательщике сбора, плательщике страховых взносов, налоговом агенте) (СвНП)

Наименование элемента Сокращенное наименование (код) элемента Признак типа элемента Формат элемента Признак обязательности элемента Дополнительная информация
Сведения об организации НПЮЛ С   О Состав элемента представлен в таблице 4.4

Таблица 4.4

Сведения об организации (НПЮЛ)

Наименование элемента Сокращенное наименование (код) элемента Признак типа элемента Формат элемента Признак обязательности элемента Дополнительная информация
Наименование организации НаимОрг А T(1-1000) О  
ИНН организации ИННЮЛ А T(=10) О Типовой элемент <ИННЮЛТип>
КПП КПП А T(=9) О Типовой элемент <КППТип>

Таблица 4.5

Сведения о лице, подписавшем документ (Подписант)

Наименование элемента Сокращенное наименование (код) элемента Признак типа элемента Формат элемента Признак обязательности элемента Дополнительная информация
Признак лица, подписавшего документ ПрПодп А T(=1) ОК Принимает значение:
1 - законный представитель |
2 - уполномоченный представитель
Должность Долж А T(1-255) О  
Фамилия, имя, отчество (при наличии) руководителя организации (представителя организации) ФИО С   О Типовой элемент <ФИОТип>.
Состав элемента представлен в таблице 4.10
Сведения о представителе организации СвПред С   НУ Состав элемента представлен в таблице 4.6.
Элемент обязателен при <ПрПодп> = 2

Таблица 4.6

Сведения о представителе организации (СвПред)

Наименование элемента Сокращенное наименование (код) элемента Признак типа элемента Формат элемента Признак обязательности элемента Дополнительная информация
Наименование и реквизиты документа, подтверждающего полномочия представителя организации НаимДок А T(1-120) О Для доверенности, совершенной в форме электронного документа, указывается GUID доверенности

Таблица 4.7

Уведомление о согласии (несогласии) с мотивированным мнением налогового органа по результатам взаимосогласительной процедуры (УведВзПрММ)

Наименование элемента Сокращенное наименование (код) элемента Признак типа элемента Формат элемента Признак обязательности элемента Дополнительная информация
Номер уведомления НомУвед А T(1-35) О  
Признак согласия (несогласия) с мотивированным мнением налогового органа по результатам взаимосогласительной процедуры ПризнММ А T(=1) ОК Принимает значение:
1 - согласие с мотивированным мнением налогового органа |
2 - несогласие с мотивированным мнением налогового органа
Код налогового органа, составившего мотивированное мнение КодНО_ММ А T(=4) ОК Типовой элемент <СОНОТип>
Дата мотивированного мнения налогового органа ДатаММ А T(=10) О Типовой элемент <ДатаТип>.
Дата в формате ДД.ММ.ГГГГ
Номер мотивированного мнения налогового органа НомММ А T(1-35) О  
Дата уведомления об изменении (оставлении без изменения) мотивированного мнения налогового органа ДатаУведММ А T(=10) О Типовой элемент <ДатаТип>.
Дата в формате ДД.ММ.ГГГГ
Номер уведомления об изменении (оставлении без изменения) мотивированного мнения налогового органа НомУведММ А T(1-35) О  
Основания несогласия с мотивированным мнением налогового органа НесогласММ А T(1-4000) НУ Элемент обязателен при <ПризнММ>=2
Итого сумма налоговой базы, рублей НалБазаИт А N(17.2) Н  
Итого сумма налога (сбора, страховых взносов), рублей НалогИт А N(17.2) Н  
Итого сумма пени, рублей ПениИт А N(17.2) Н  
Итого сумма процентов, рублей ПроцентИт А N(17.2) Н  
Количество представленных файлов КолФайл А N(4) Н Указывается суммарное количество файлов, содержащих: документы, представленные в виде скан-образа (<ДокСкан>)
Подтверждение выполнения мотивированного мнения налогового органа ПдтвВыпММ С   НМ Состав элемента представлен в таблице 4.8
Документ, представленный в виде скан-образа ДокСкан С   НМ Состав элемента представлен в таблице 4.9

Таблица 4.8

Подтверждение выполнения мотивированного мнения налогового органа (ПдтвВыпММ)

Наименование элемента Сокращенное наименование (код) элемента Признак типа элемента Формат элемента Признак обязательности элемента Дополнительная информация
Код формы документа по КНД КНД А T(=7) ОК Типовой элемент <КНДТип>
Дата представления налоговой декларации ДатаПредНД А T(=10) О Типовой элемент <ДатаТип>.
Дата в формате ДД.ММ.ГГГГ
Регистрационный номер налоговой декларации РегНомНД А N(38) О  
КПП КПП А T(=9) О Типовой элемент <КППТип>
Код налогового органа КодНО А T(=4) ОК Типовой элемент <СОНОТип>
Код бюджетной классификации КБК А T(=20) ОК Типовой элемент <КБКТип>
Код по Общероссийскому классификатору территорий муниципальных образований (ОКТМО) ОКТМО А T(=8)|
T(=11)
ОК Типовой элемент <ОКТМОТип>.
Принимает значение в соответствии с Общероссийским классификатором территорий муниципальных образований
Отчетный год налогового периода ОтчетГод А   О Типовой элемент <xs:gYear>.
Год в формате ГГГГ
Налоговый период (код) Период А T(=2) О Принимают значение в соответствии с кодами, определяющими расчетный (отчетный) период для декларации
Признак суммы по расчету ПризнСум А T(=1) О Принимает значение:
1 - к доплате |
2 - к уменьшению
Сумма налоговой базы, рублей НалБаза А N(17.2) Н  
Сумма налога (сбора, страховых взносов), рублей Налог А N(17.2) Н  
Сумма пени, рублей Пени А N(17.2) Н  
Сумма процентов, рублей Процент А N(17.2) Н  

Таблица 4.9

Документ, представленный в виде скан-образа (ДокСкан)

Наименование элемента Сокращенное наименование (код) элемента Признак типа элемента Формат элемента Признак обязательности элемента Дополнительная информация
Код документа по КНД КНДДок А T(=7) ОК Типовой элемент <КНДТип>.
Принимает значение: 1125338
Наименование, реквизиты или иные индивидуализирующие признаки документа НаимДок А T(1-1000) О  
Имя файла документа ИмяФайл П T(1-255) ОМ Имя файла сканированного документа имеет вид:
1125338_O_P_N 1_GGGGMMDD_N 2, где:
- 1125338 - префикс файла документа
- O - идентификатор отправителя имеет вид:
для организаций - девятнадцатиразрядный код (ИНН и КПП организации);
для физических лиц - двенадцатиразрядный код (ИНН физического лица, при отсутствии ИНН - последовательность из двенадцати нулей);
- P - идентификатор конечного получателя, четырехразрядный код налогового органа в соответствии со справочником "Система обозначения налоговых органов" (СОНО);
- GGGGMMDD - дата формирования файла;
- N 1, N 2 - идентификационные номера файла (GUID). Если документ состоит из нескольких файлов, N 1 одинаковый для всех файлов одного документа, N 2 уникален для каждого файла независимо от принадлежности к документу.
Расширение файла - pdf

Таблица 4.10

Фамилия, имя, отчество (ФИОТип)

Наименование элемента Сокращенное наименование (код) элемента Признак типа элемента Формат элемента Признак обязательности элемента Дополнительная информация
Фамилия Фамилия А T(1-60) О  
Имя Имя А T(1-60) О  
Отчество Отчество А T(1-60) Н  

Приложение N 20
к приказу ФНС России
от 22 января 2024 г. N ЕД-7-23/53@

ТРЕБОВАНИЯ
К СОСТАВЛЕНИЮ МОТИВИРОВАННОГО МНЕНИЯ НАЛОГОВОГО ОРГАНА

1. Настоящие Требования к составлению мотивированного мнения налогового органа разработаны в целях установления единообразных подходов к составлению налоговыми органами при проведении налогового мониторинга мотивированного мнения налогового органа (далее - мотивированное мнение) по вопросам правильности исчисления (удержания), полноты и своевременности уплаты (перечисления) налогов, сборов, страховых взносов, а также по вопросам правильности определения размеров фактических затрат, по которым Федеральным законом от 01.04.2020 N 69-ФЗ "О защите и поощрении капиталовложений в Российской Федерации" предусмотрено предоставление мер государственной поддержки.

2. Мотивированное мнение составляется на русском языке и имеет сквозную нумерацию страниц.

3. Мотивированное мнение состоит из трех частей: вводной, описательной и итоговой.

4. Вводная часть мотивированного мнения содержит:

номер мотивированного мнения (присваивается при регистрации в налоговом органе);

дату мотивированного мнения, которая соответствует дате его подписания руководителем (заместителем руководителя) налогового органа, проводящего налоговый мониторинг;

наименование налогового органа, дату и номер решения руководителя (заместителя руководителя) налогового органа о проведении налогового мониторинга;

наименование организации, в отношении которой проводится налоговый мониторинг;

идентификационный номер налогоплательщика (ИНН);

код причины постановки на учет (КПП), присвоенный организации при постановке на учет в налоговом органе по месту ее нахождения. Для организации, отнесенной в соответствии со статьей 83 Налогового кодекса Российской Федерации (далее - Кодекс) к категории крупнейших налогоплательщиков, указывается КПП, присвоенный при постановке на учет в налоговом органе в качестве крупнейшего налогоплательщика;

период, за который проводится налоговый мониторинг;

основание составления мотивированного мнения;

5. Описательная часть мотивированного мнения, составленного по инициативе налогового органа по вопросам правильности исчисления (удержания), полноты и своевременности уплаты (перечисления) налогов, сборов, страховых взносов содержит изложение документально подтвержденных фактов, свидетельствующих о неправильном исчислении (удержании), неполной и (или) несвоевременной уплате (перечислении) организацией налогов, сборов, страховых взносов.

6. Описательная часть мотивированного мнения, составленного по инициативе налогового органа по вопросам правильности определения размеров фактических затрат, по которым Федеральным законом от 01.04.2020 N 69-ФЗ "О защите и поощрении капиталовложений в Российской Федерации" предусмотрено предоставление мер государственной поддержки, содержит изложение документально подтвержденных фактов, свидетельствующих об искажении организацией, признаваемой налогоплательщиком - участником соглашения о защите и поощрении капиталовложений, размеров фактических затрат, по которым Федеральным законом от 01.04.2020 N 69-ФЗ "О защите и поощрении капиталовложений в Российской Федерации" предусмотрено предоставление мер государственной поддержки.

7. Описательная часть мотивированного мнения, составленного по запросу организации, содержит изложение совершенных фактов хозяйственной жизни организации, в том числе позицию организации по вопросам правильности исчисления (удержания), полноты и своевременности уплаты (перечисления) налогов, сборов, страховых взносов по совершенной или планируемой сделке (операции) или совокупности взаимосвязанных сделок (операций), а также по иным совершенным фактам хозяйственной жизни организации за период проведения в отношении этой организации налогового мониторинга, а также позицию налогового органа по указанным вопросам.

8. В обоснование позиции налогового органа в описательной части мотивированного мнения содержатся ссылки на нормы законодательства Российской Федерации, которые необходимо отразить в таблице мотивированного мнения, содержащей следующую информацию:

в графе 1 - порядковый номер строки в таблице;

в графе 2 - код вида экономической деятельности;

в графе 3 - наименование налога (сбора, страховых взносов), в отношении которого составлено мотивированное мнение;

в графах 4 - 7 - норма Кодекса (абзац, подпункт, пункт, статья), в отношении применения которой составлено мотивированное мнение;

в графе 8 - позиция налогового органа по вопросам правильности исчисления (удержания), полноты и своевременности уплаты (перечисления) налогов, сборов, страховых взносов.

9. Итоговая часть мотивированного мнения, составленного по инициативе налогового органа по вопросам правильности исчисления (удержания), полноты и своевременности уплаты (перечисления) налогов, сборов, страховых взносов, отражает краткие выводы налогового органа, проводящего налоговый мониторинг, в отношении установленных фактов, свидетельствующих о неправильном исчислении (удержании), неполной и (или) несвоевременной уплате (перечислении) организацией налогов, сборов, страховых взносов.

10. Итоговая часть мотивированного мнения, составленного по запросу организации, отражает краткие выводы налогового органа, проводящего налоговый мониторинг, по вопросам правильности исчисления (удержания), полноты и своевременности уплаты (перечисления) налогов, сборов, страховых взносов, по совершенной или планируемой сделке (операции) или совокупности взаимосвязанных сделок (операций), а также по иным совершенным фактам хозяйственной жизни организации за период проведения в отношении этой организации налогового мониторинга по результатам совершенных фактов хозяйственной жизни организации.

11. Итоговая часть мотивированного мнения при наличии исчисленных сумм налогов (пени, процентов) к доплате (к уменьшению) содержит их расчет в таблице "Расчет сумм налогов, сборов, страховых взносов (пени, процентов) по мотивированному мнению налогового органа (при наличии)", в которой отражается следующая информация:

в графе 1 - порядковый номер строки в таблице;

в графе 2 - код налогового документа (КНД) формы налоговой отчетности;

в графе 3 - наименование налога (сбора, страховых взносов), в отношении которого составлено мотивированное мнение;

в графе 4 - отчетный год, за который исчислены суммы налогов (пени, процентов);

в графе 5 - налоговый (отчетный) период, за который исчислены суммы налогов (пени, процентов);

в графе 6 - признак суммы по расчету:

"1" - сумма налогов (пени, процентов) подлежит к доплате;

"2" - сумма налогов (пени, процентов) подлежит к уменьшению;

в графе 7 - налоговая база по налогу (сбору, страховым взносам) либо сумма налоговой льготы, либо сумма полученного убытка (в рублях);

в графе 8 - сумма налога (сбора, страховых взносов) в рублях, подлежащая уплате на основании налоговой декларации;

в графе 9 - сумма пени, рассчитанная на дату составления мотивированного мнения (в рублях);

в графе 10 - сумма процентов (в рублях);

в графе 11 - код бюджетной классификации;

в графе 12 - код муниципального образования;

в графе 13 - код причины постановки на учет налогоплательщика;

в графе 14 - код налогового органа.

12. Итоговая часть мотивированного мнения при наличии установленных фактов, свидетельствующих об искажении размеров фактических затрат, по которым Федеральным законом от 01.04.2020 N 69-ФЗ "О защите и поощрении капиталовложений в Российской Федерации" предусмотрено предоставление мер государственной поддержки, содержит сведения о них в таблице "Сведения об установленных фактах, свидетельствующих об искажении организацией размеров фактических затрат", в которой отражается следующая информация:

в графе 1 - порядковый номер строки в таблице;

в графе 2 - наименование объекта (недвижимого (движимого) имущества, результатов интеллектуальной деятельности или приравненных к ним средств индивидуализации), в отношении затрат по которому Федеральным законом от 01.04.2020 N 69-ФЗ "О защите и поощрении капиталовложений в Российской Федерации" предусмотрено предоставление мер государственной поддержки;

в графе 3 - инвентарный номер объекта, в отношении затрат по которому Федеральным законом от 01.04.2020 N 69-ФЗ "О защите и поощрении капиталовложений в Российской Федерации" предусмотрено предоставление мер государственной поддержки (указывается при наличии);

в графе 4 - сумма установленных налоговым органом искажений размеров фактических затрат, по которым Федеральным законом от 01.04.2020 N 69-ФЗ "О защите и поощрении капиталовложений в Российской Федерации" предусмотрено предоставление мер государственной поддержки (в рублях);

в графе 5 - позиция налогового органа по вопросам правильности определения размеров фактических затрат, по которым Федеральным законом от 01.04.2020 N 69-ФЗ "О защите и поощрении капиталовложений в Российской Федерации" предусмотрено предоставление мер государственной поддержки.

13. Мотивированное мнение подписывается руководителем (заместителем руководителя) налогового органа, проводящего налоговый мониторинг.