Письмо ФНС РФ от 13.03.2024 N СД-4-23/2854@

"О представлении в ФНС России документов, используемых при подготовке к переходу на налоговый мониторинг"

ФЕДЕРАЛЬНАЯ НАЛОГОВАЯ СЛУЖБА

ПИСЬМО
от 13 марта 2024 г. N СД-4-23/2854@

О ПРЕДСТАВЛЕНИИ В ФНС РОССИИ ДОКУМЕНТОВ, ИСПОЛЬЗУЕМЫХ ПРИ ПОДГОТОВКЕ К ПЕРЕХОДУ НА НАЛОГОВЫЙ МОНИТОРИНГ

Федеральная налоговая служба сообщает, что Концепцией развития и функционирования в Российской Федерации системы налогового мониторинга, утвержденной распоряжением Правительства Российской Федерации от 21.02.2020 N 381-р (далее - Концепция развития), определены основные направления развития системы налогового мониторинга, среди которых предусмотрены усовершенствование информационного взаимодействия и автоматизация процессов налогового мониторинга с учетом риск-ориентированного подхода и современного уровня технологического развития.

В целях осуществления налогового мониторинга в отношении компаний с государственным участием Правительством Российской Федерации 13.12.2019 утверждены Директивы представителям интересов Российской Федерации для участия в заседаниях советов директоров (наблюдательных советов) акционерных обществ, включенных в специальный перечень, утвержденный распоряжением Правительства Российской Федерации от 23.01.2003 N 91-р (далее - Директивы).

Для реализации положений Концепции развития и Директив, а также положений статьи 105.26 Налогового кодекса Российской Федерации с учетом принятия Федеральных законов от 28.06.2022 N 225-ФЗ "О внесении изменений в части первую и вторую Налогового кодекса Российской Федерации", от 18.03.2023 N 64-ФЗ "О внесении изменений в статью 105.26 части первой и статью 427 части второй Налогового кодекса Российской Федерации и статью 33.4 Федерального закона "Об обязательном пенсионном страховании в Российской Федерации", от 02.11.2023 N 522-ФЗ "О внесении изменений в статьи 5 и 105.26 части первой Налогового кодекса Российской Федерации" и от 19.12.2023 N 611-ФЗ "О внесении изменений в статьи 4 и 105.26 части первой и часть вторую Налогового кодекса Российской Федерации и статью 2 Федерального закона "О внесении изменений в части первую и вторую Налогового кодекса Российской Федерации, отдельные законодательные акты Российской Федерации и о приостановлении действия абзаца второго пункта 1 статьи 78 части первой Налогового кодекса Российской Федерации" ФНС России направляет рекомендуемые формы документов, порядки их заполнения, а также форматы их представления в электронной форме для использования налоговыми органами и организациями при подготовке к переходу налогоплательщиков на налоговый контроль в форме налогового мониторинга:

план-график по переходу на налоговый мониторинг (приложение N 1 к настоящему письму);

порядок заполнения плана-графика по переходу на налоговый мониторинг (приложение N 2 к настоящему письму);

формат представления плана-графика по переходу на налоговый мониторинг в электронной форме (приложение N 3 к настоящему письму);

форма дорожной карты по подготовке к переходу на налоговый мониторинг (приложение N 4 к настоящему письму);

порядок заполнения дорожной карты по подготовке к переходу на налоговый мониторинг (приложение N 5 к настоящему письму);

формат представления дорожной карты по подготовке к переходу на налоговый мониторинг в электронной форме (приложение N 6 к настоящему письму);

форма уведомления о согласовании дорожной карты по подготовке к переходу на налоговый мониторинг (приложение N 7 к настоящему письму);

форма уведомления об отказе в согласовании дорожной карты по подготовке к переходу на налоговый мониторинг (приложение N 8 к настоящему письму).

Актуальные версии форматов, а также XML-схемы к ним размещены на официальном сайте ФНС России в информационно-телекоммуникационной сети "Интернет" (www.nalog.gov.ru) в разделе "Документы".

Указанные форматы подлежат применению с 01.05.2024, начиная с представления дорожной карты по подготовке к переходу на налоговый мониторинг за период с 2025 года.

Руководителям управлений ФНС России по субъектам Российской Федерации и начальникам межрегиональных инспекций ФНС России по крупнейшим налогоплательщикам довести настоящее письмо до нижестоящих налоговых органов.

Одновременно сообщается об отмене письма ФНС России от 01.06.2021 N СД-4-23/7614@.

Действительный
государственный советник
Российской Федерации
2 класса
Д.С. САТИН

Приложение N 1
к письму ФНС России
от "__" _______ 202_ г. N ____

Форма по КНД 1125329

В  
    (наименование налогового органа)
  Код налогового органа              
  Порядковый номер редакции         /    
    год / номер версии <1>
  Директивы от 13.12.2019 N 11528п-П13   да     нет

ПЛАН-ГРАФИК ПО ПЕРЕХОДУ НА НАЛОГОВЫЙ МОНИТОРИНГ

(наименование организации)
ИНН <2>                     КПП <3>                  

направляет перечень организаций, планирующих перейти на налоговый мониторинг, в период ____ - ____ года:

N п/п Код налогового органа по месту постановки на учет организации Наименование налогового органа ИНН Наименование организации Переход на налоговый мониторинг (планируемый год) Признак участия <4> Соответствие условиям, предусмотренным пунктом 3 статьи 105.26 Налогового кодекса Российской Федерации
0 - не соответствует;
1 - соответствует
Способ информационного взаимодействия:
1 - удаленный доступ в информационные системы организации;
2 - аналитическая витрина;
3 - телекоммуникационные каналы связи
1 2 3 4 5 6 7 8 9
                 
                 
                 
       
(должность, Ф.И.О. <5> руководителя организации (представителя организации)
       
(наименование и реквизиты документа, подтверждающего полномочия представителя организации) <6>
       
  (дата)   (подпись)  

<1> Указывается самый ранний год, с которого планируется переход на налоговый мониторинг, и номер версии, при представлении первичного плана-графика по переходу на налоговый мониторинг "00", в последующем (уточненном) плане-графике указывается номер корректировки версии "01", "02" и так далее.

<2> Указывается идентификационный номер налогоплательщика.

<3> Указывается код причины постановки на учет, присвоенный организации при постановке на учет в налоговом органе по месту ее нахождения (для организации, отнесенной к категории крупнейших налогоплательщиков - присвоенный при постановке на учет в налоговом органе в качестве крупнейшего налогоплательщика).

<4> Указывается признак участия: 0 - нет, 1 - государственное участие; 2 - участник соглашения о защите и поощрении капиталовложений (СЗПК), 3 - участник промышленного кластера, 4 - организация является государственным или муниципальным учреждением, 5 - резидент территории опережающего развития (ТОР), 6 - резидент свободного порта Владивосток, 7 - резидент Арктической зоны Российской Федерации, 8 - резидент особой экономической зоны.

<5> Отчество указывается при наличии.

<6> Для доверенности, совершенной в форме электронного документа, указывается GUID доверенности.

Приложение N 2
к письму ФНС России
от "__" _______ 202_ г. N ____

ПОРЯДОК ЗАПОЛНЕНИЯ ПЛАНА-ГРАФИКА ПО ПЕРЕХОДУ НА НАЛОГОВЫЙ МОНИТОРИНГ

1. План-график по переходу на налоговый мониторинг (далее - План-график) представляется организацией в случае принятия решения о переходе на налоговый мониторинг.

2. План-график представляется организацией в отношении зависимых (дочерних) организаций в случае принятия решения о переходе указанных организаций на налоговый мониторинг.

3. План-график представляется организацией в налоговый орган по месту своего нахождения. Если организация отнесена в соответствии со статьей 83 Налогового кодекса Российской Федерации (далее - Кодекс) к категории крупнейших налогоплательщиков, то План-график представляется в налоговый орган по месту ее учета в качестве крупнейшего налогоплательщика.

Организация вправе вносить соответствующие изменения (дополнения) в План-график.

План-график составляется по рекомендованному образцу согласно приложению N 1 к настоящему письму ФНС России.

4. Титульный лист Плана-графика должен содержать:

наименование и код налогового органа, в который представляется План-график;

порядковый номер редакции Плана-графика, который состоит из указания года перехода на налоговый мониторинг и номера версии представления Плана-графика (при представлении первичного Плана-графика указывается "00", при представлении уточненного Плана-графика указывается номер версии по порядку);

признак Директивы, в котором указывается признак "да", если План-график заполняется организацией во исполнение Директивы Правительства Российской Федерации от 13.12.2019 N 11528п-П13 представителям интересов Российской Федерации для участия в заседаниях советов директоров (наблюдательных советов) акционерных обществ, включенных в специальный перечень, утвержденный распоряжением Правительства Российской Федерации от 23.01.2003 N 91-р (далее - Директивы). Признак "нет" указывается в случае заполнения Плана-графика не во исполнение Директив;

наименование организации-налогоплательщика (плательщика сбора, плательщика страховых взносов, налогового агента);

идентификационный номер налогоплательщика (далее - ИНН);

код причины постановки на учет (далее - КПП), присвоенный организации при постановке на учет в налоговом органе по месту ее нахождения. Для организации, отнесенной в соответствии со статьей 83 Кодекса к категории крупнейших налогоплательщиков, указывается КПП, присвоенный при постановке на учет в налоговом органе в качестве крупнейшего налогоплательщика;

период, в котором организация планирует перейти на налоговый мониторинг. Если План-график представляется в отношении зависимых (дочерних) организаций и для каждой организации отражен свой планируемый год перехода на налоговый мониторинг, то указывается период, в течение которого указанные организации планируют перейти на налоговый мониторинг.

5. В таблице Плана-графика отражается следующая информация:

в графе 1 - порядковый номер строки в таблице;

в графе 2 - указывается код налогового органа по месту постановки на учет организации. Если организация отнесена в соответствии со статьей 83 Кодекса к категории крупнейших налогоплательщиков, то указывается код налогового органа по месту ее учета в качестве крупнейшего налогоплательщика;

в графе 3 - указывается наименование налогового органа по месту постановки на учет организации. Если организация отнесена в соответствии со статьей 83 Кодекса к категории крупнейших налогоплательщиков, то указывается наименование налогового органа по месту ее учета в качестве крупнейшего налогоплательщика;

в графе 4 - указывается ИНН организации, планирующей перейти на налоговый мониторинг;

в графе 5 - указывается наименование организации, планирующей перейти на налоговый мониторинг;

в графе 6 - указывается календарный год, в котором организация планирует перейти на налоговый мониторинг;

в графе 7 - указывается признак участия (0 - при отсутствии признака участия; 1 - в случае если пакет акций организации принадлежит государству напрямую или косвенно; 2 - в случае если организация является участником соглашения о защите и поощрении капиталовложений (СЗПК), заключенного в соответствии с Федеральным законом от 01.04.2020 N 69-ФЗ "О защите и поощрении капиталовложений в Российской Федерации"; 3 - в случае если организация является участником промышленного кластера, соответствующего требованиям к промышленным кластерам, установленным Постановлением Правительства РФ от 31.07.2015 N 779 "О промышленных кластерах и специализированных организациях промышленных кластеров"; 4 - в случае если организация является государственным или муниципальным учреждением; 5 - в случае если организация является резидентом территории опережающего развития (ТОР) в соответствии с Федеральным законом от 29.12.2014 N 473-ФЗ "О территориях опережающего развития в Российской Федерации"; 6 - в случае если организация является резидентом свободного порта Владивосток в соответствии с Федеральным законом от 13.07.2015 N 212-ФЗ "О свободном порте Владивосток"; 7 - в случае если организация является резидентом Арктической зоны Российской Федерации в соответствии с Федеральным законом от 13.07.2020 N 193-ФЗ "О государственной поддержке предпринимательской деятельности в Арктической зоне Российской Федерации"; 8 - в случае если организация является резидентом особой экономической зоны в соответствии с Федеральным законом от 22.07.2005 N 116-ФЗ "Об особых экономических зонах в Российской Федерации". При наличии у организации нескольких признаков участия указываются все признаки;

в графе 8 - указывается признак соответствия условиям, установленным пунктом 3 статьи 105.26 Кодекса (0 - не соответствует, 1 - соответствует);

в графе 9 - указывается код, характеризующий способ информационного взаимодействия организации с налоговым органом при проведении налогового мониторинга:

"1" - предоставление доступа к информационным системам организации;

"2" - предоставление доступа к аналитической витрине данных;

"3" - по телекоммуникационным каналам связи через оператора электронного документооборота.

6. План-график подписывается руководителем организации или ее уполномоченным представителем.

При подписании Плана-графика представителем организации указываются наименование, иные реквизиты документа, подтверждающего полномочия представителя организации. При этом копия документа, подтверждающего полномочия представителя организации, прилагается к Плану-графику.

Для доверенности, совершенной в форме электронного документа в соответствии с положениями пункта 3 статьи 29 и пункта 5 статьи 80 Кодекса, указывается GUID доверенности.

Приложение N 3
к письму ФНС России
от "__" _______ 202_ г. N ____

ФОРМАТ ПРЕДСТАВЛЕНИЯ ПЛАНА-ГРАФИКА ПО ПЕРЕХОДУ НА НАЛОГОВЫЙ МОНИТОРИНГ В ЭЛЕКТРОННОЙ ФОРМЕ

I. ОБЩИЕ СВЕДЕНИЯ

1. Настоящий формат описывает требования к XML-файлам (далее - файл обмена) передачи плана-графика по переходу налогоплательщиков на налоговый мониторинг в электронной форме в налоговые органы.

2. Номер версии настоящего формата 5.02, часть 405.

II. ОПИСАНИЕ ФАЙЛА ОБМЕНА

3. Имя файла обмена должно иметь следующий вид:

R_T_A_K_O_GGGGMMDD_N, где:

R_T - префикс, принимающий значение ON_PGNALMON;

A_K - идентификатор получателя информации, где: A - идентификатор получателя, которому направляется файл обмена, K - идентификатор конечного получателя, для которого предназначена информация из данного файла обмена. Передача файла от отправителя к конечному получателю (K) может осуществляться в несколько этапов через другие налоговые органы, осуществляющие передачу файла на промежуточных этапах, которые обозначаются идентификатором A. В случае передачи файла от отправителя к конечному получателю при отсутствии налоговых органов, осуществляющих передачу на промежуточных этапах, значения идентификаторов A и K совпадают. Каждый из идентификаторов (A и K) имеет вид для налоговых органов - четырехразрядный код налогового органа;

O - идентификатор отправителя информации, имеет вид:

для организаций - девятнадцатиразрядный код (идентификационный номер налогоплательщика (далее - ИНН) и код причины постановки на учет (далее - КПП) организации (обособленного подразделения);

GGGG - год формирования передаваемого файла, MM - месяц, DD - день;

N - идентификационный номер файла (длина - от 1 до 36 знаков. Идентификационный номер файла должен обеспечивать уникальность файла).

Расширение имени файла - xml. Расширение имени файла может указываться как строчными, так и прописными буквами.

Параметры первой строки файла обмена

Первая строка XML-файла должна иметь следующий вид:

<?xml version ="1.0" encoding ="windows-1251"?>

Имя файла, содержащего XML-схему файла обмена, должно иметь следующий вид:

ON_PGNALMON_1_405_00_05_02_xx, где xx - номер версии схемы.

Расширение имени файла - xsd.

XML-схема файла обмена приводится отдельным файлом.

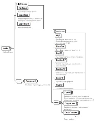
4. Логическая модель файла обмена представлена в виде диаграммы структуры файла обмена на рисунке 1 настоящего формата. Элементами логической модели файла обмена являются элементы и атрибуты XML-файла. Перечень структурных элементов логической модели файла обмена и сведения о них приведены в таблицах 4.1 - 4.8 настоящего формата.

Для каждого структурного элемента логической модели файла обмена приводятся следующие сведения:

наименование элемента. Приводится полное наименование элемента. В строке таблицы могут быть описаны несколько элементов, наименования которых разделены символом "|". Такая форма записи применяется при наличии в файле обмена только одного элемента из описанных в этой строке;

сокращенное наименование (код) элемента. Приводится сокращенное наименование элемента. Синтаксис сокращенного наименования должен удовлетворять спецификации XML;

признак типа элемента. Может принимать следующие значения: "С" - сложный элемент логической модели (содержит вложенные элементы), "П" - простой элемент логической модели, реализованный в виде элемента XML-файла, "А" - простой элемент логической модели, реализованный в виде атрибута элемента XML-файла. Простой элемент логической модели не содержит вложенные элементы;

формат элемента. Формат элемента представляется следующими условными обозначениями: T - символьная строка; N - числовое значение (целое или дробное).

Формат символьной строки указывается в виде T(n-k) или T(=k), где: n - минимальное количество знаков, k - максимальное количество знаков, символ "-" - разделитель, символ "=" означает фиксированное количество знаков в строке. В случае если минимальное количество знаков равно 0, формат имеет вид T(0-k). В случае если максимальное количество знаков не ограничено, формат имеет вид T(n-).

Формат числового значения указывается в виде N(m.k), где: m - максимальное количество знаков в числе, включая целую и дробную часть числа без разделяющей десятичной точки и знака (для отрицательного числа), k - максимальное число знаков дробной части числа. Если число знаков дробной части числа равно 0 (то есть число целое), то формат числового значения имеет вид N(m).

Для простых элементов, являющихся базовыми в XML, таких как элемент с типом "date", поле "Формат элемента" не заполняется. Для таких элементов в поле "Дополнительная информация" указывается тип базового элемента;

признак обязательности элемента определяет обязательность наличия элемента (совокупности наименования элемента и его значения) в файле обмена. Признак обязательности элемента может принимать следующие значения: "О" - наличие элемента в файле обмена обязательно; "Н" - наличие элемента в файле обмена необязательно, то есть элемент может отсутствовать. Если элемент принимает ограниченный перечень значений (по классификатору, справочнику, кодовому словарю), то признак обязательности элемента дополняется символом "К". В случае если количество реализаций элемента может быть более одной, то признак обязательности элемента дополняется символом "М".

К вышеперечисленным признакам обязательности элемента может добавляться значение "У" в случае описания в XML-схеме условий, предъявляемых к элементу в файле обмена, описанных в графе "Дополнительная информация";

дополнительная информация содержит, при необходимости, требования к элементу файла обмена, не указанные ранее. Для сложных элементов указывается ссылка на таблицу, в которой описывается состав данного элемента. Для элементов, принимающих ограниченный перечень значений из классификатора (справочника, кодового словаря), указывается соответствующее наименование классификатора (справочника, кодового словаря) или приводится перечень возможных значений. Для классификатора (справочника, кодового словаря) может указываться ссылка на его местонахождение. Для элементов, использующих пользовательский тип данных, указывается наименование типового элемента.

Рисунок 1. Диаграмма структуры файла обмена

Таблица 4.1

Файл обмена (Файл)

Наименование элемента Сокращенное наименование (код) элемента Признак типа элемента Формат элемента Признак обязательности элемента Дополнительная информация
Идентификатор файла ИдФайл А T(1-255) ОУ Содержит (повторяет) имя сформированного файла (без расширения)
Версия программы, с помощью которой сформирован файл ВерсПрог А T(1-40) О  
Версия формата ВерсФорм А T(1-5) О Принимает значение: 5.02
Состав и структура документа Документ С   О Состав элемента представлен в таблице 4.2

Таблица 4.2

Состав и структура документа (Документ)

Наименование элемента Сокращенное наименование (код) элемента Признак типа элемента Формат элемента Признак обязательности элемента Дополнительная информация
Код формы документа по Классификатору налоговых документов (КНД) КНД А T(=7) ОК Типовой элемент <КНДТип>.
Принимает значение: 1125329
Дата формирования документа ДатаДок А T(=10) О Типовой элемент <ДатаТип>.
Дата в формате ДД.ММ.ГГГГ
Год представления плана-графика ГодПГ А   О Типовой элемент <xs:gYear>.
Год в формате ГГГГ
Начало периода для включения в план-график ГодНачПГ А   О Типовой элемент <xs:gYear>.
Год в формате ГГГГ
Окончание периода для включения в план-график ГодКонПГ А   О Типовой элемент <xs:gYear>.
Год в формате ГГГГ
Версия плана-графика ВерсПГ А N(2) О Указывается последовательная нумерация версий плана-графика. При представлении плана-графика по переходу на налоговый мониторинг в первичном плане-графике указывается "0", в последующем (уточненном) плане-графике указывается следующий номер корректировки версии "1", "2" и т.д.
Не допускается к регистрации следующий номер корректировки версии, если не зарегистрирован предыдущий
Код налогового органа КодНО А T(=4) ОК Типовой элемент <СОНОТип>
Сведения о налогоплательщике (плательщике сбора, плательщике страховых взносов, налоговом агенте) СвНП С   О Состав элемента представлен в таблице 4.3
Сведения о лице, подписавшем документ Подписант С   О Состав элемента представлен в таблице 4.5
План-график ПланГрафик С   ОМ Состав элемента представлен в таблице 4.7

Таблица 4.3

Сведения о налогоплательщике (плательщике сбора, плательщике страховых взносов, налоговом агенте) (СвНП)

Наименование элемента Сокращенное наименование (код) элемента Признак типа элемента Формат элемента Признак обязательности элемента Дополнительная информация
Сведения об организации НПЮЛ С   О Состав элемента представлен в таблице 4.4

Таблица 4.4

Сведения об организации (НПЮЛ)

Наименование элемента Сокращенное наименование (код) элемента Признак типа элемента Формат элемента Признак обязательности элемента Дополнительная информация
Наименование НаимОрг А T(1-1000) О  
ИНН ИННЮЛ А T(=10) О Типовой элемент <ИННЮЛТип>
КПП КПП А T(=9) О Типовой элемент <КППТип>
Во исполнение Директивы ПрДирект А T(=1) ОК Принимает значение:
1 - да |
2 - нет

Таблица 4.5

Сведения о лице, подписавшем документ (Подписант)

Наименование элемента Сокращенное наименование (код) элемента Признак типа элемента Формат элемента Признак обязательности элемента Дополнительная информация
Признак лица, подписавшего документ ПрПодп А T(=1) ОК Принимает значение:
1 - законный представитель |
2 - уполномоченный представитель
Должность Долж А T(1-255) О  
Фамилия, имя, отчество (при наличии) руководителя организации (представителя организации) ФИО С   О Типовой элемент <ФИОТип>.
Состав элемента представлен в таблице 4.8
Сведения о представителе организации СвПред С   НУ Состав элемента представлен в таблице 4.6.
Элемент обязателен при <ПрПодп> = 2

Таблица 4.6

Сведения о представителе организации (СвПред)

Наименование элемента Сокращенное наименование (код) элемента Признак типа элемента Формат элемента Признак обязательности элемента Дополнительная информация
Наименование и реквизиты документа, подтверждающего полномочия представителя организации НаимДок А T(1-120) О Для доверенности, совершенной в форме электронного документа, указывается GUID доверенности

Таблица 4.7

План-график (ПланГрафик)

Наименование элемента Сокращенное наименование (код) элемента Признак типа элемента Формат элемента Признак обязательности элемента Дополнительная информация
Код налогового органа по месту постановки на учет организации - потенциального участника налогового мониторинга КодНОУч А T(=4) ОК Типовой элемент <СОНОТип>
ИНН организации ИННЮЛ А T(=10) О Типовой элемент <ИННЮЛТип>
Наименование организации - потенциального участника налогового мониторинга НаимОрг А T(1-1000) О  
Переход на налоговый мониторинг (планируемый год) ПланГод А   О Типовой элемент <xs:gYear>.
Год в формате ГГГГ
Соответствие условиям пункта 3 статьи 105.26 Налогового кодекса Российской Федерации ПрСоотвУслов А T(=1) ОК Принимает значение:
0 - не соответствует |
1 - соответствует
Способ информационного взаимодействия СпосИнфВз А T(=1) ОК Принимает значение:
1 - удаленный доступ в информационную систему (ИС) |
2 - аналитическая витрина |
3 - телекоммуникационный канал связи (ТКС)
Признак участия ПрУчаст П T(=1) ОКМ Принимает значение:
0 - нет |
1 - государственное участие |
2 - участник соглашения о защите и поощрении капиталовложений (СЗПК) |
3 - участник промышленного кластера |
4 - организация является государственным или муниципальным учреждением |
5 - резидент территории опережающего развития (ТОР) |
6 - резидент свободного порта Владивосток |
7 - резидент Арктической зоны Российской Федерации |
8 - резидент особой экономической зоны.
Указывается либо значение "0", либо одно или несколько значений от "1" до "8"

Таблица 4.8

Фамилия, имя, отчество (ФИОТип)

Наименование элемента Сокращенное наименование (код) элемента Признак типа элемента Формат элемента Признак обязательности элемента Дополнительная информация
Фамилия Фамилия А T(1-60) О  
Имя Имя А T(1-60) О  
Отчество Отчество А T(1-60) Н  

Приложение N 4
к письму ФНС России
от "__" _______ 202_ г. N ____

Форма по КНД 1125330

В  
    (наименование налогового органа)
  Код налогового органа              
  Код налогового органа <1>              
  Порядковый номер редакции         /    
    год /номер версии <2>
  Признак участия <3>          
  Директивы от 13.12.2019 N 11528п-П13   да     нет

ДОРОЖНАЯ КАРТА ПО ПОДГОТОВКЕ К ПЕРЕХОДУ НА НАЛОГОВЫЙ МОНИТОРИНГ

(наименование организации)
ИНН <4>                     КПП <5>                  

в рамках подготовки к переходу на налоговый мониторинг с ____ года выбирает способ информационного взаимодействия <6> _____________________________ и направляет дорожную карту:

Наименование мероприятия Описание Ожидаемый результат Срок Исполнитель (соисполнители)
1 2 3 4 5
         
         
         
       
(должность, Ф.И.О. <7> руководителя организации (представителя организации)
       
(наименование и реквизиты документа, подтверждающего полномочия представителя организации) <8>
       
  (дата)   (подпись)  

<1> Указывается код налогового органа, который будет проводить налоговый мониторинг.

<2> Указывается планируемый год перехода на налоговый мониторинг и номер версии, при представлении первичной дорожной карты по подготовке перехода на налоговый мониторинг "00", в последующей (уточненной) дорожной карте указывается номер корректировки версии "01", "02" и так далее.

<3> Указывается признак участия: 0 - нет, 1 - государственное участие; 2 - участник соглашения о защите и поощрении капиталовложений (СЗПК), 3 - участник промышленного кластера, 4 - организация является государственным или муниципальным учреждением, 5 - резидент территории опережающего развития (ТОР), 6 - резидент свободного порта Владивосток, 7 - резидент Арктической зоны Российской Федерации, 8 - резидент особой экономической зоны.

<4> Указывается идентификационный номер налогоплательщика.

<5> Указывается код причины постановки на учет, присвоенный организации при постановке на учет в налоговом органе по месту ее нахождения (для организации, отнесенной к категории крупнейших налогоплательщиков - присвоенный при постановке на учет в налоговом органе в качестве крупнейшего налогоплательщика).

<6> Указывается способ информационного взаимодействия: 1 - предоставление доступа к информационным системам организации; 2 - предоставление доступа к аналитической витрине данных; 3 - по телекоммуникационным каналам связи через оператора электронного документооборота.

<7> Отчество указывается при наличии.

<8> Для доверенности, совершенной в форме электронного документа, указывается GUID доверенности.

Приложение N 5
к письму ФНС России
от "__" _______ 202_ г. N ____

ПОРЯДОК ЗАПОЛНЕНИЯ ДОРОЖНОЙ КАРТЫ ПО ПОДГОТОВКЕ К ПЕРЕХОДУ НА НАЛОГОВЫЙ МОНИТОРИНГ

1. Дорожная карта по подготовке к переходу на налоговый мониторинг (далее - Дорожная карта) разрабатывается организацией совместно с налоговым органом в случае принятия организацией, соответствующей условиям, установленным пунктом 3 статьи 105.26 Налогового кодекса Российской Федерации (далее - Кодекс), решения о намерении представить в налоговый орган заявление о проведении налогового мониторинга.

Дорожная карта представляется организацией в налоговый орган по месту своего нахождения. Если организация отнесена в соответствии со статьей 83 Кодекса к категории крупнейших налогоплательщиков, то Дорожная карта представляется в налоговый орган по месту ее учета в качестве крупнейшего налогоплательщика.

Организация вправе внести соответствующие изменения (дополнения) в Дорожную карту.

2. Организация, планирующая перейти на налоговый мониторинг, и на которую распространяются Директивы Правительства Российской Федерации от 13.12.2019 N 11528п-П13 представителям интересов Российской Федерации для участия в заседаниях советов директоров (наблюдательных советов) акционерных обществ, включенных в специальный перечень, утвержденный распоряжением Правительства Российской Федерации от 23.01.2003 N 91-р (далее - Директива), также представляет в налоговый орган Дорожную карту.

3. Дорожная карта организации подлежит согласованию с Управлением налогового мониторинга ФНС России в случаях, если Дорожная карта представлена:

в рамках исполнения Директив;

в территориальный налоговый орган.

4. Дорожная карта должна содержать порядок подготовки и обсуждения с налоговым органом:

регламента информационного взаимодействия;

информации об организации системы внутреннего контроля организации;

информации о рисках и контрольных процедурах организации, идентифицированных в целях налогового мониторинга;

сроков демонстрации и проведения тестирования информационного взаимодействия организации с налоговым органом;

сроков подготовки и представления организацией документов в налоговый орган, предусмотренных статьей 105.27 Кодекса.

5. Титульный лист Дорожной карты должен содержать:

наименование налогового органа, в который представляется Дорожная карта;

код налогового органа, в который представляется Дорожная карта;

код налогового органа, который будет проводить налоговый мониторинг;

порядковый номер редакции Дорожной карты, который состоит из указания планируемого года перехода на налоговый мониторинг и номера версии представления Дорожной карты (при представлении первичной Дорожной карты указывается - "00", при представлении уточненной Дорожной карты указывается номер версии по порядку);

признак участия, в котором указывается:

0 - при отсутствии признака участия;

1 - в случае если пакет акций организации принадлежит государству напрямую или косвенно;

2 - в случае, если организация является участником соглашения о защите и поощрении капиталовложений (СЗПК), заключенного в соответствии с Федеральным законом от 01.04.2020 N 69-ФЗ "О защите и поощрении капиталовложений в Российской Федерации";

3 - в случае если организация является участником промышленного кластера, соответствующего требованиям к промышленным кластерам, установленным постановлением Правительства Российской Федерации от 31.07.2015 N 779 "О промышленных кластерах и специализированных организациях промышленных кластеров";

4 - в случае если организация является государственным или муниципальным учреждением;

5 - в случае если организация является резидентом территории опережающего развития (ТОР) в соответствии с Федеральным законом от 29.12.2014 N 473-ФЗ "О территориях опережающего развития в Российской Федерации";

6 - в случае если организация является резидентом свободного порта Владивосток в соответствии с Федеральным законом от 13.07.2015 N 212-ФЗ "О свободном порте Владивосток";

7 - в случае если организация является резидентом Арктической зоны Российской Федерации в соответствии с Федеральным законом от 13.07.2020 N 193-ФЗ "О государственной поддержке предпринимательской деятельности в Арктической зоне Российской Федерации";

8 - в случае если организация является резидентом особой экономической зоны в соответствии с Федеральным законом от 22.07.2005 N 116-ФЗ "Об особых экономических зонах в Российской Федерации".

При наличии у организации нескольких признаков участия указываются все признаки;

признак Директива, в котором указывается признак "да", если Дорожная карта заполняется организацией во исполнение Директивы. Признак "нет" указывается в случае заполнения Дорожной карты не во исполнение Директивы;

наименование организации-налогоплательщика (плательщика сбора, плательщика страховых взносов, налогового агента);

идентификационный номер налогоплательщика;

код причины постановки на учет (далее - КПП), присвоенный организации при постановке на учет в налоговом органе по месту ее нахождения. Для организации, отнесенной в соответствии со статьей 83 Кодекса к категории крупнейших налогоплательщиков, указывается КПП, присвоенный при постановке на учет в налоговом органе в качестве крупнейшего налогоплательщика.

период, в котором организация планирует перейти на налоговый мониторинг;

способ информационного взаимодействия:

"1" - предоставление доступа к информационным системам организации;

"2" - предоставление доступа к аналитической витрине данных;

"3" - по телекоммуникационным каналам связи через оператора электронного документооборота.

6. В таблице Дорожной карты отражается следующая информация:

в графе 1 - указывается наименование этапа подготовки к переходу организации на налоговый мониторинг;

в графе 2 - указывается описание этапа подготовки к переходу организации на налоговый мониторинг;

в графе 3 - указывается ожидаемый результат (итог) каждого этапа подготовки к переходу организации на налоговый мониторинг;

в графе 4 - указывается срок, к которому должен быть реализован соответствующий этап подготовки к переходу организации на налоговый мониторинг;

в графе 5 - указывается исполнитель/соисполнители (организация, налоговый орган), ответственный/ответственные за подготовку и реализацию этапа перехода организации на налоговый мониторинг.

7. Дорожная карта подписывается руководителем организации (ее представителем).

При подписании Дорожной карты представителем организации указываются наименование, иные реквизиты документа, подтверждающего полномочия представителя организации. При этом копия документа, подтверждающего полномочия представителя организации, прилагается к Дорожной карте.

Для доверенности, совершенной в форме электронного документа в соответствии с положениями пункта 3 статьи 29 и пункта 5 статьи 80 Кодекса, указывается GUID доверенности.

Приложение N 6
к письму ФНС России
от "__" _______ 202_ г. N ____

ФОРМАТ ПРЕДСТАВЛЕНИЯ ДОРОЖНОЙ КАРТЫ ПО ПОДГОТОВКЕ К ПЕРЕХОДУ НА НАЛОГОВЫЙ МОНИТОРИНГ В ЭЛЕКТРОННОЙ ФОРМЕ

I. ОБЩИЕ СВЕДЕНИЯ

1. Настоящий формат описывает требования к XML-файлам (далее - файл обмена) передачи дорожной карты по подготовке к переходу на налоговый мониторинг в электронной форме в налоговые органы.

2. Номер версии настоящего формата 5.02, часть 406.

II. ОПИСАНИЕ ФАЙЛА ОБМЕНА

3. Имя файла обмена должно иметь следующий вид:

R_T_A_K_O_GGGGMMDD_N, где:

R_T - префикс, принимающий значение ON_DKNALMON;

A_K - идентификатор получателя информации, где: A - идентификатор получателя, которому направляется файл обмена, K - идентификатор конечного получателя, для которого предназначена информация из данного файла обмена. Передача файла от отправителя к конечному получателю (K) может осуществляться в несколько этапов через другие налоговые органы, осуществляющие передачу файла на промежуточных этапах, которые обозначаются идентификатором A. В случае передачи файла от отправителя к конечному получателю при отсутствии налоговых органов, осуществляющих передачу на промежуточных этапах, значения идентификаторов A и K совпадают. Каждый из идентификаторов (A и K) имеет вид для налоговых органов - четырехразрядный код налогового органа;

O - идентификатор отправителя информации, имеет вид:

для организаций - девятнадцатиразрядный код (идентификационный номер налогоплательщика (далее - ИНН) и код причины постановки на учет (далее - КПП) организации (обособленного подразделения);

GGGG - год формирования передаваемого файла, MM - месяц, DD - день;

N - идентификационный номер файла (длина - от 1 до 36 знаков. Идентификационный номер файла должен обеспечивать уникальность файла).

Расширение имени файла - xml. Расширение имени файла может указываться как строчными, так и прописными буквами.

Параметры первой строки файла обмена

Первая строка XML-файла должна иметь следующий вид:

<?xml version ="1.0" encoding ="windows-1251"?>

Имя файла, содержащего XML-схему файла обмена, должно иметь следующий вид:

ON_DKNALMON_1_406_00_05_02_xx, где xx - номер версии схемы.

Расширение имени файла - xsd.

XML-схема файла обмена приводится отдельным файлом.

4. Логическая модель файла обмена представлена в виде диаграммы структуры файла обмена на рисунке 1 настоящего формата. Элементами логической модели файла обмена являются элементы и атрибуты XML-файла. Перечень структурных элементов логической модели файла обмена и сведения о них приведены в таблицах 4.1 - 4.10 настоящего формата.

Для каждого структурного элемента логической модели файла обмена приводятся следующие сведения:

наименование элемента. Приводится полное наименование элемента. В строке таблицы могут быть описаны несколько элементов, наименования которых разделены символом "|". Такая форма записи применяется при наличии в файле обмена только одного элемента из описанных в этой строке;

сокращенное наименование (код) элемента. Приводится сокращенное наименование элемента. Синтаксис сокращенного наименования должен удовлетворять спецификации XML;

признак типа элемента. Может принимать следующие значения: "С" - сложный элемент логической модели (содержит вложенные элементы), "П" - простой элемент логической модели, реализованный в виде элемента XML-файла, "А" - простой элемент логической модели, реализованный в виде атрибута элемента XML-файла. Простой элемент логической модели не содержит вложенные элементы;

формат элемента. Формат элемента представляется следующими условными обозначениями: T - символьная строка; N - числовое значение (целое или дробное).

Формат символьной строки указывается в виде T(n-k) или T(=k), где: n - минимальное количество знаков, k - максимальное количество знаков, символ "-" - разделитель, символ "=" означает фиксированное количество знаков в строке. В случае если минимальное количество знаков равно 0, формат имеет вид T(0-k). В случае если максимальное количество знаков не ограничено, формат имеет вид T(n-).

Формат числового значения указывается в виде N(m.к), где: m - максимальное количество знаков в числе, включая знак (для отрицательного числа), целую и дробную часть числа без разделяющей десятичной точки, k - максимальное число знаков дробной части числа. Если число знаков дробной части числа равно 0 (то есть число целое), то формат числового значения имеет вид N(m).

Для простых элементов, являющихся базовыми в XML, таких как элемент с типом "date", поле "Формат элемента" не заполняется. Для таких элементов в поле "Дополнительная информация" указывается тип базового элемента;

признак обязательности элемента определяет обязательность наличия элемента (совокупности наименования элемента и его значения) в файле обмена. Признак обязательности элемента может принимать следующие значения: "О" - наличие элемента в файле обмена обязательно; "Н" - наличие элемента в файле обмена необязательно, то есть элемент может отсутствовать. Если элемент принимает ограниченный перечень значений (по классификатору, справочнику, кодовому словарю), то признак обязательности элемента дополняется символом "К". В случае если количество реализаций элемента может быть более одной, то признак обязательности элемента дополняется символом "М".

К вышеперечисленным признакам обязательности элемента может добавляться значение "У" в случае описания в XML-схеме условий, предъявляемых к элементу в файле обмена, описанных в графе "Дополнительная информация".

дополнительная информация содержит, при необходимости, требования к элементу файла обмена, не указанные ранее. Для сложных элементов указывается ссылка на таблицу, в которой описывается состав данного элемента. Для элементов, принимающих ограниченный перечень значений из классификатора (справочника, кодового словаря), указывается соответствующее наименование классификатора (справочника, кодового словаря) или приводится перечень возможных значений. Для классификатора (справочника, кодового словаря) может указываться ссылка на его местонахождение. Для элементов, использующих пользовательский тип данных, указывается наименование типового элемента.

Рисунок 1. Диаграмма структуры файла обмена

Таблица 4.1

Файл обмена (Файл)

Наименование элемента Сокращенное наименование (код) элемента Признак типа элемента Формат элемента Признак обязательности элемента Дополнительная информация
Идентификатор файла ИдФайл А T(1-255) ОУ Содержит (повторяет) имя сформированного файла (без расширения)
Версия программы, с помощью которой сформирован файл ВерсПрог А T(1-40) О  
Версия формата ВерсФорм А T(1-5) О Принимает значение: 5.02
Состав и структура документа Документ С   О Состав элемента представлен в таблице 4.2

Таблица 4.2

Состав и структура документа (Документ)

Наименование элемента Сокращенное наименование (код) элемента Признак типа элемента Формат элемента Признак обязательности элемента Дополнительная информация
Код формы документа по Классификатору налоговых документов (КНД) КНД А T(=7) ОК Типовой элемент <КНДТип>.
Принимает значение: 1125330
Дата формирования документа ДатаДок А T(=10) О Типовой элемент <ДатаТип>.
Дата в формате ДД.ММ.ГГГГ
Планируемый год проведения налогового мониторинга ГодНМ А   О Типовой элемент <xs:gYear>.
Год в формате ГГГГ
Код налогового органа КодНО А T(=4) ОК Типовой элемент <СОНОТип>
Код налогового органа, который будет проводить налоговый мониторинг КодНОНМ А T(=4) ОК Типовой элемент <СОНОТип>
Версия дорожной карты ВерсДК А N(2) О Указывается последовательная нумерация версий дорожной карты. При представлении первоначальной версии дорожной карты к планируемому году проведения налогового мониторинга указывается "0", в последующей (уточненной) версии дорожной карты, применительно к году проведения налогового мониторинга указывается следующий номер корректировки версии "1", "2" и т.д.
Не допускается к регистрации следующий номер корректировки версии, если не зарегистрирован предыдущий
Сведения о налогоплательщике (плательщике сбора, плательщике страховых взносов, налоговом агенте) СвНП С   О Состав элемента представлен в таблице 4.3
Сведения о лице, подписавшем документ Подписант С   О Состав элемента представлен в таблице 4.5
Дорожная карта ДорожКарта С   ОМ Состав элемента представлен в таблице 4.7

Таблица 4.3

Сведения о налогоплательщике (плательщике сбора, плательщике страховых взносов, налоговом агенте) (СвНП)

Наименование элемента Сокращенное наименование (код) элемента Признак типа элемента Формат элемента Признак обязательности элемента Дополнительная информация
Сведения об организации НПЮЛ С   О Состав элемента представлен в таблице 4.4

Таблица 4.4

Сведения об организации (НПЮЛ)

Наименование элемента Сокращенное наименование (код) элемента Признак типа элемента Формат элемента Признак обязательности элемента Дополнительная информация
Наименование НаимОрг А T(1-1000) О  
ИНН ИННЮЛ А T(=10) О Типовой элемент <ИННЮЛТип>
КПП КПП А T(=9) О Типовой элемент <КППТип>
Во исполнение Директивы ПрДирект А T(=1) ОК Принимает значение:
1 - да |
2 - нет
Способ информационного взаимодействия СпосИнфВз А T(=1) ОК Принимает значение:
1 - удаленный доступ в информационную систему (ИС) |
2 - аналитическая витрина |
3 - телекоммуникационный канал связи (ТКС)
Признак участия ПрУчаст П T(=1) ОКМ Принимает значение:
0 - нет |
1 - государственное участие |
2 - участник соглашения о защите и поощрении капиталовложений (СЗПК) |
3 - участник промышленного кластера |
4 - организация является государственным или муниципальным учреждением |
5 - резидент территории опережающего развития (ТОР) |
6 - резидент свободного порта Владивосток |
7 - резидент Арктической зоны Российской Федерации |
8 - резидент особой экономической зоны.
Указывается либо значение "0", либо одно или несколько значений от "1" до "8"

Таблица 4.5

Сведения о лице, подписавшем документ (Подписант)

Наименование элемента Сокращенное наименование (код) элемента Признак типа элемента Формат элемента Признак обязательности элемента Дополнительная информация
Признак лица, подписавшего документ ПрПодп А T(=1) ОК Принимает значение:
1 - законный представитель |
2 - уполномоченный представитель
Должность Долж А T(1-255) О  
Фамилия, имя, отчество (при наличии) руководителя организации (представителя организации) ФИО С   О Типовой элемент <ФИОТип>.
Состав элемента представлен в таблице 4.10
Сведения о представителе организации СвПред С   НУ Состав элемента представлен в таблице 4.6.
Элемент обязателен при <ПрПодп> = 2

Таблица 4.6

Сведения о представителе организации (СвПред)

Наименование элемента Сокращенное наименование (код) элемента Признак типа элемента Формат элемента Признак обязательности элемента Дополнительная информация
Наименование и реквизиты документа, подтверждающего полномочия представителя организации НаимДок А T(1-120) О Для доверенности, совершенной в форме электронного документа, указывается GUID доверенности

Таблица 4.7

Дорожная карта (ДорожКарта)

Наименование элемента Сокращенное наименование (код) элемента Признак типа элемента Формат элемента Признак обязательности элемента Дополнительная информация
Раздел дорожной карты РазделДК А T(1-2) О  
Наименование раздела дорожной карты НаимРазделДК А T(1-1000) О  
Планы мероприятий ПланМер С   ОМ Состав элемента представлен в таблице 4.8

Таблица 4.8

Планы мероприятий (ПланМер)

Наименование элемента Сокращенное наименование (код) элемента Признак типа элемента Формат элемента Признак обязательности элемента Дополнительная информация
Пункт дорожной карты ПунктДК А T(1-2) О  
Наименование мероприятий НаимМер А T(1-1000) О  
Описание мероприятий ОписМер С   ОМ Состав элемента представлен в таблице 4.9

Таблица 4.9

Описание мероприятий (ОписМер)

Наименование элемента Сокращенное наименование (код) элемента Признак типа элемента Формат элемента Признак обязательности элемента Дополнительная информация
Номер мероприятия НомерМер А T(1-2) О  
Описание мероприятия ОписанМер А T(1-2000) О  
Ожидаемый результат РезултМер А T(1-1000) О  
Срок исполнения мероприятия СрокИспМер А T(=10) О Типовой элемент <ДатаТип>.
Дата в формате ДД.ММ.ГГГГ
Исполнитель (соисполнитель) ИсполнитМер А T(1-500) О  

Таблица 4.10

Фамилия, имя, отчество (ФИОТип)

Наименование элемента Сокращенное наименование (код) элемента Признак типа элемента Формат элемента Признак обязательности элемента Дополнительная информация
Фамилия Фамилия А T(1-60) О  
Имя Имя А T(1-60) О  
Отчество Отчество А T(1-60) Н  

Приложение N 7
к письму ФНС России
от "__" _______ 202_ г. N ____

                                              Форма по КНД 1125341
 
                     УВЕДОМЛЕНИЕ N ________
      о согласовании дорожной карты по подготовке к переходу
                     на налоговый мониторинг
 
                                              ____________________
                                                     (дата)
 
Налоговый орган ________________________________ подтверждает, что
              (наименование и код налогового органа)
__________________________________________________________________
            (наименование организации, ИНН/КПП <1>)
представил(а)  дд.мм.гггг  дорожную карту по подготовке к переходу
на налоговый мониторинг
в файле __________________________________________________________
                             (наименование файла)
в налоговый орган _______________________________________________,
                      (наименование и код налогового органа)
которая поступила дд.мм.гггг и согласована _______________________
                                  (наименование налогового органа)
дд.мм.гггг, регистрационный номер _______________________________.
 
Руководитель (заместитель руководителя) налогового органа
 
____________________            __________________________________
      (подпись)                           (Ф.И.О. <2>)
 

<1> Указывается идентификационный номер налогоплательщика/код причины постановки на учет, присвоенный организации при постановке на учет в налоговом органе по месту ее нахождения (для организации, отнесенной к категории крупнейших налогоплательщиков, - присвоенный при постановке на учет в налоговом органе в качестве крупнейшего налогоплательщика). <2> Отчество указывается при наличии.

Приложение N 8
к письму ФНС России
от "__" _______ 202_ г. N ____

                                              Форма по КНД 1125342
 
                     УВЕДОМЛЕНИЕ N ________
      об отказе в согласовании дорожной карты по подготовке
               к переходу на налоговый мониторинг
 
                                              ____________________
                                                     (дата)
 
Налоговый орган ________________________________ подтверждает, что
             (наименование и код налогового органа)
__________________________________________________________________
(наименование организации, ИНН/КПП <1>)
представил(а)  дд.мм.гггг  дорожную карту по подготовке к переходу
на налоговый мониторинг
в файле __________________________________________________________
                            (наименование файла)
в налоговый орган _______________________________________________,
                     (наименование и код налогового органа)
которая поступила дд.мм.гггг, регистрационный номер ______________
и сообщает об отказе в согласовании ______________________________
                                  (наименование налогового органа)
дд.мм.гггг по следующим основаниям:
_________________________________________________________________.
В   связи   с   вышеизложенным,   рекомендуется внести необходимые
изменения  и представить уточненную дорожную карту по подготовке к
переходу на налоговый мониторинг.
 
Руководитель (заместитель руководителя) налогового органа
 
____________________            __________________________________
      (подпись)                           (Ф.И.О. <2>)
 

<1> Указывается идентификационный номер налогоплательщика/код причины постановки на учет, присвоенный организации при постановке на учет в налоговом органе по месту ее нахождения (для организации, отнесенной к категории крупнейших налогоплательщиков, - присвоенный при постановке на учет в налоговом органе в качестве крупнейшего налогоплательщика). <2> Отчество указывается при наличии.