Письмо ФНС РФ от 13.03.2024 N СД-4-15/2857@

"О направлении рекомендуемых форм, Порядка заполнения и форматов представления реестров, предусмотренных пунктом 15 статьи 165 НК РФ (за исключением абзаца десятого пункта 15 статьи 165 НК РФ), в электронной форме"
Редакция от 13.03.2024 — Документ утратил силу, см. «Письмо ФНС РФ от 21.06.2024 N ЕА-4-15/7010@»

ФЕДЕРАЛЬНАЯ НАЛОГОВАЯ СЛУЖБА

ПИСЬМО
от 13 марта 2024 г. N СД-4-15/2857@

Федеральная налоговая служба в связи с вступлением в силу с 1 января 2024 года Федерального закона от 19.12.2022 N 549-ФЗ "О внесении изменений в главу 21 части второй Налогового кодекса Российской Федерации" и в целях обеспечения возможности представления налогоплательщиками в подтверждение обоснованности применения налоговой ставки 0 процентов по НДС в налоговые органы реестров, предусмотренных пунктом 15 статьи 165 Налогового кодекса Российской Федерации (далее - Кодекс) (за исключением абзаца десятого пункта 15 статьи 165 Кодекса), в электронной форме (далее - Реестры) одновременно с налоговой декларацией по НДС за 1 квартал 2024 года, направляет рекомендуемые формы и форматы Реестров.

Во избежание дублирования информации территориальным налоговым органам не выполнять доведение указанной информации до налогоплательщиков через операторов электронного документооборота.

Одновременно поручаю Управлению электронного документооборота ФНС России довести настоящее письмо до всех налогоплательщиков, взаимодействующих с налоговыми органами по телекоммуникационным каналам связи через операторов электронного документооборота.

XSD-схемы к данному документу не приводятся.

Рекомендуемые формы, форматы и порядок заполнения и представления Реестров, предусмотренных пунктом 15 статьи 165 Кодекса (за исключением абзаца десятого пункта 15 статьи 165 Кодекса), в налоговые органы в электронной форме, а также XSD-схемы приведены в приложении к настоящему Письму и подлежат размещению на сайте ФНС России.

Действительный
государственный советник
Российской Федерации
2 класса
Д.С. САТИН

Приложение N 1
к приказу ФНС России
от 14.03.2024 N ЕД-7-15/202@

Форма
КНД 1155221

РЕЕСТР, СОДЕРЖАЩИЙ СВЕДЕНИЯ ИЗ ДЕКЛАРАЦИЙ НА ТОВАРЫ (ТАМОЖЕННЫХ ДЕКЛАРАЦИЙ, ПОЛНЫХ ТАМОЖЕННЫХ ДЕКЛАРАЦИЙ) И ПРЕДУСМОТРЕННОГО ПОДПУНКТОМ 3 ПУНКТА 1, ПОДПУНКТОМ 3 ПУНКТА 3.2, ПОДПУНКТОМ 3 ПУНКТА 3.3, ПОДПУНКТОМ 3 ПУНКТА 3.6, ПОДПУНКТОМ 3 ПУНКТА 4 СТАТЬИ 165 НАЛОГОВОГО КОДЕКСА РОССИЙСКОЙ ФЕДЕРАЦИИ

Налоговый период (код):

Отчетный год:

Номер корректировки:

Налогоплательщик

ИНН <1>: КПП <2>:

Наименование организации/фамилия, имя, отчество <3> индивидуального предпринимателя:

Форма реорганизации (ликвидация) организации (код): ИНН/КПП реорганизованной организации:

Код операции:

ИТОГО налоговая база (в рублях):

N п/п Регистрационный номер декларации на товары (таможенной декларации, полной таможенной декларации) Налоговая база по соответствующей операции по реализации товаров (работ, услуг), обоснованность применения налоговой ставки 0 процентов по которой документально подтверждена
(в рублях и копейках)
Примечание
(при наличии)
1 2 3 4
     

<1> Идентификационный номер налогоплательщика.

<2> Код причины постановки на учет.

<3> Отчество указывается при наличии.

Приложение N 2
к приказу ФНС России
от 14.03.2024 N ЕД-7-15/202@

Форма
КНД 1155119

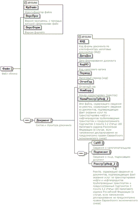
РЕЕСТР, СОДЕРЖАЩИЙ СВЕДЕНИЯ ИЗ ДОКУМЕНТОВ, ПОДТВЕРЖДАЮЩИХ ФАКТ ОКАЗАНИЯ УСЛУГ ПО ТРАНСПОРТИРОВКЕ НЕФТИ И НЕФТЕПРОДУКТОВ ТРУБОПРОВОДНЫМ ТРАНСПОРТОМ И ПРЕДУСМОТРЕННОГО ПОДПУНКТОМ 3 ПУНКТА 3.2 СТАТЬИ 165 НАЛОГОВОГО КОДЕКСА РОССИЙСКОЙ ФЕДЕРАЦИИ (В СЛУЧАЕ, ЕСЛИ ТАМОЖЕННОЕ ДЕКЛАРИРОВАНИЕ НЕ ПРЕДУСМОТРЕНО ПРАВОМ ЕВРАЗИЙСКОГО ЭКОНОМИЧЕСКОГО СОЮЗА)

Налоговый период (код):

Отчетный год:

Номер корректировки:

Налогоплательщик

ИНН <1>: КПП <2>:

Наименование организации/фамилия, имя, отчество <3> индивидуального предпринимателя:

Форма реорганизации (ликвидация) (код): ИНН/КПП реорганизованной организации:

Код операции:

ИТОГО налоговая база (в рублях):

N п/п Документ, подтверждающий оказание услуг Наименование пункта назначения нефти и нефтепродуктов (за пределами территории Российской Федерации или на границе Российской Федерации, в пункте перевалки) Номер договора на оказание услуг Грузоотправитель Маршрутное поручение (телеграмма) Наименование конечного пункта маршрута Количество нефти и нефтепродуктов, сданных в пункте назначения
(в тоннах)
Налоговая база по соответствующей операции по реализации работ (услуг), по которой обоснованность применения налоговой ставки 0 процентов документально подтверждена
(в рублях и копейках)
Примечание
(при наличии)
Номер Дата Наименование Адрес Номер Дата
1 2 3 4 5 6 7 8 9 10 11 12 13
                         

<1> Идентификационный номер налогоплательщика.

<2> Код причины постановки на учет.

<3> Отчество указывается при наличии.

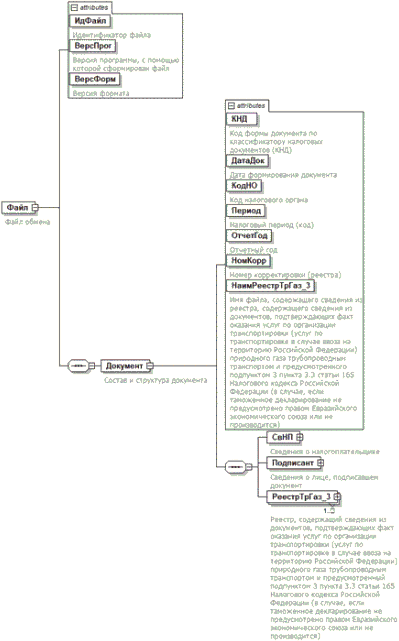
Приложение N 3
к приказу ФНС России
от 14.03.2024 N ЕД-7-15/202@

Форма
КНД 1155121

РЕЕСТР, СОДЕРЖАЩИЙ СВЕДЕНИЯ ИЗ ДОКУМЕНТОВ, ПОДТВЕРЖДАЮЩИХ ФАКТ ОКАЗАНИЯ УСЛУГ ПО ОРГАНИЗАЦИИ ТРАНСПОРТИРОВКИ (УСЛУГ ПО ТРАНСПОРТИРОВКЕ В СЛУЧАЕ ВВОЗА НА ТЕРРИТОРИЮ РОССИЙСКОЙ ФЕДЕРАЦИИ) ПРИРОДНОГО ГАЗА ТРУБОПРОВОДНЫМ ТРАНСПОРТОМ И ПРЕДУСМОТРЕННОГО ПОДПУНКТОМ 3 ПУНКТА 3.3 СТАТЬИ 165 НАЛОГОВОГО КОДЕКСА РОССИЙСКОЙ ФЕДЕРАЦИИ (В СЛУЧАЕ, ЕСЛИ ТАМОЖЕННОЕ ДЕКЛАРИРОВАНИЕ НЕ ПРЕДУСМОТРЕНО ПРАВОМ ЕВРАЗИЙСКОГО ЭКОНОМИЧЕСКОГО СОЮЗА ИЛИ НЕ ПРОИЗВОДИТСЯ)

Налоговый период (код):

Отчетный год:

Номер корректировки:

Налогоплательщик

ИНН <1>: КПП <2>:

Наименование организации/фамилия, имя, отчество <3> индивидуального предпринимателя:

Форма реорганизации (ликвидация) (код): ИНН/КПП реорганизованной организации:

Код операции:

ИТОГО налоговая база (в рублях):

N п/п Документ, подтверждающий оказание услуг Дата оказания услуги Договор на оказание услуг Объем транспортировки природного газа от пункта отправления до пункта назначения
(1000 куб.м)
Объем товарно-транспортных работ по маршруту транспортировки природного газа
(1000 куб.м/100 км)
Код валюты договора Стоимость услуг транспортировки природного газа от пункта отправления до пункта назначения
(1000 куб.м/100 км)
Налоговая база по соответствующей операции по реализации услуг, по которой обоснованность применения налоговой ставки 0 процентов документально подтверждена
(в рублях и копейках)
Примечание
(при наличии)
Номер документа Дата документа Номер Дата
1 2 3 4 5 6 7 8 9 10 11 12
                     

<1> Идентификационный номер налогоплательщика.

<2> Код причины постановки на учет.

<3> Отчество указывается при наличии.

Приложение N 4
к приказу ФНС России
от 14.03.2024 N ЕД-7-15/202@

Форма
КНД 1155120

РЕЕСТР, СОДЕРЖАЩИЙ СВЕДЕНИЯ ИЗ ПОЛНЫХ ТАМОЖЕННЫХ ДЕКЛАРАЦИЙ, ДОКУМЕНТОВ, ПОДТВЕРЖДАЮЩИХ ФАКТ ОКАЗАНИЯ УСЛУГ ПО ТРАНСПОРТИРОВКЕ НЕФТИ И НЕФТЕПРОДУКТОВ ТРУБОПРОВОДНЫМ ТРАНСПОРТОМ, ТРАНСПОРТНЫХ, ТОВАРОСОПРОВОДИТЕЛЬНЫХ И (ИЛИ) ИНЫХ ДОКУМЕНТОВ И ПРЕДУСМОТРЕННОГО ПОДПУНКТАМИ 3 И 4 ПУНКТА 3.2 СТАТЬИ 165 НАЛОГОВОГО КОДЕКСА РОССИЙСКОЙ ФЕДЕРАЦИИ

Налоговый период (код):

Отчетный год:

Номер корректировки:

Налогоплательщик

ИНН <1>: КПП <2>:

Наименование организации/фамилия, имя, отчество <3> индивидуального предпринимателя:

Форма реорганизации (ликвидация) (код): ИНН/КПП реорганизованной организации:

Код операции:

ИТОГО налоговая база (в рублях):

N п/п Признак таможенного декларирования Документ, подтверждающий факт оказания услуг Наименование пункта назначения нефти и нефтепродуктов (за пределами территории Российской Федерации или на Государственной границе Российской Федерации, в пункте перевалки) Номер договора на оказание услуг Грузоотправитель Маршрутное поручение (телеграмма) Наименование конечного пункта маршрута Количество нефти и нефтепродуктов, сданных в пункте назначения (в тоннах) Регистрационный номер полной таможенной декларации Код вида транспортного средства, которым нефть и нефтепродукты вывозились с территории Российской Федерации Транспортный, товаросопроводительный и (или) иной документ, подтверждающий вывоз нефти и нефтепродуктов за пределы территории Российской Федерации или таможенный транзит Налоговая база по соответствующей операции по реализации работ (услуг), по которой обоснованность применения налоговой ставки 0 процентов документально подтверждена
(в рублях и копейках)
Примечание
(при наличии)
Номер Дата Наименование Адрес Номер Дата Вид документа Номер Дата
1 2 3 4 5 6 7 8 9 10 11 12 13 14 15 16 17 18 19
                                     

<1> Идентификационный номер налогоплательщика.

<2> Код причины постановки на учет.

<3> Отчество указывается при наличии.

Приложение N 5
к приказу ФНС России
от 14.03.2024 N ЕД-7-15/202@

Форма
КНД 1155111

РЕЕСТР, СОДЕРЖАЩИЙ СВЕДЕНИЯ ИЗ ТАМОЖЕННЫХ ДЕКЛАРАЦИЙ, А ТАКЖЕ ТРАНСПОРТНЫХ, ТОВАРОСОПРОВОДИТЕЛЬНЫХ И (ИЛИ) ИНЫХ ДОКУМЕНТОВ И ПРЕДУСМОТРЕННОГО ПОДПУНКТАМИ 3 И 4 ПУНКТА 3.6, ПОДПУНКТАМИ 3 И 4 ПУНКТА 4 СТАТЬИ 165 НАЛОГОВОГО КОДЕКСА РОССИЙСКОЙ ФЕДЕРАЦИИ

Налоговый период (код):

Отчетный год:

Номер корректировки:

Налогоплательщик

ИНН <1>: КПП <2>:

Наименование организации/фамилия, имя, отчество <3> индивидуального предпринимателя:

Форма реорганизации (ликвидация) организации (код): ИНН/КПП реорганизованной организации:

Код операции:

ИТОГО налоговая база (в рублях):

N п/п Регистрационный номер таможенной декларации Налоговая база по соответствующей операции по реализации работ (услуг), по которой обоснованность применения налоговой ставки 0 процентов документально подтверждена
(в рублях и копейках)
Код вида транспортного средства, которым товары ввозились на территорию Российской Федерации или вывозились с территории Российской Федерации Транспортный, товаросопроводительный и (или) иной документ, подтверждающий вывоз товаров за пределы Российской Федерации или ввоз товаров на территорию Российской Федерации Примечание
(при наличии)
Вид документа Номер Дата
1 2 3 4 5 6 7 8
             

<1> Идентификационный номер налогоплательщика.

<2> Код причины постановки на учет.

<3> Отчество указывается при наличии.

Приложение N 6
к приказу ФНС России
от 14.03.2024 N ЕД-7-15/202@

Форма
КНД 1155112

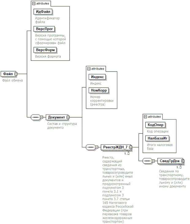
РЕЕСТР, СОДЕРЖАЩИЙ СВЕДЕНИЯ ИЗ ТРАНСПОРТНЫХ, ТОВАРОСОПРОВОДИТЕЛЬНЫХ И (ИЛИ) ИНЫХ ДОКУМЕНТОВ И ПРЕДУСМОТРЕННОГО ПОДПУНКТОМ 3 ПУНКТА 3.1 И ПОДПУНКТОМ 3 ПУНКТА 3.7 СТАТЬИ 165 НАЛОГОВОГО КОДЕКСА РОССИЙСКОЙ ФЕДЕРАЦИИ (ПРИ ПЕРЕВОЗКЕ ТОВАРОВ ЖЕЛЕЗНОДОРОЖНЫМ ТРАНСПОРТОМ)

Налоговый период (код):

Отчетный год:

Номер корректировки:

Налогоплательщик

ИНН <1>: КПП <2>:

Наименование организации/фамилия, имя, отчество <3> индивидуального предпринимателя:

Форма реорганизации (ликвидация) организации (код): ИНН/КПП реорганизованной организации:

Код операции:

ИТОГО налоговая база (в рублях):

N п/п Номер транспортного, товаросопроводительного и (или) иного документа Регистрационный номер таможенной декларации (при вывозе) Маршрут Налоговая база по соответствующей операции по реализации услуг, по которой обоснованность применения налоговой ставки 0 процентов документально подтверждена
(в рублях и копейках)
Транспортный, товаросопроводительный и (или) иной документ, указанный в соответствии с абзацем вторым подпункта 3 пункта 3.7 статьи 165 Налогового кодекса Российской Федерации Наименование судна Порт разгрузки Примечание
(при наличии)
Страна отправления Станция отправления Страна назначения Станция назначения Вид документа Номер документа Дата документа
1 2 3 4 5 6 7 8 9 10 11 12 13 14
                         

<1> Идентификационный номер налогоплательщика.

<2> Код причины постановки на учет.

<3> Отчество указывается при наличии.

Приложение N 7
к приказу ФНС России
от 14.03.2024 N ЕД-7-15/202@

Форма
КНД 1155113

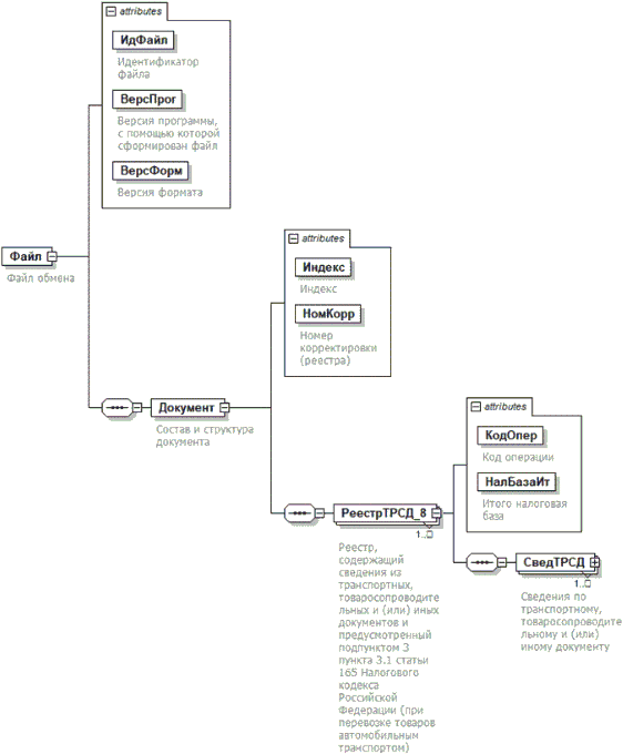
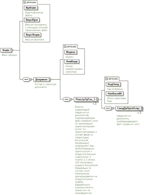
РЕЕСТР, СОДЕРЖАЩИЙ СВЕДЕНИЯ ИЗ ТРАНСПОРТНЫХ, ТОВАРОСОПРОВОДИТЕЛЬНЫХ И (ИЛИ) ИНЫХ ДОКУМЕНТОВ И ПРЕДУСМОТРЕННОГО ПОДПУНКТОМ 3 ПУНКТА 3.1 СТАТЬИ 165 НАЛОГОВОГО КОДЕКСА РОССИЙСКОЙ ФЕДЕРАЦИИ (ПРИ ПЕРЕВОЗКЕ ТОВАРОВ АВТОМОБИЛЬНЫМ ТРАНСПОРТОМ)

Налоговый период (код):

Отчетный год:

Номер корректировки:

Налогоплательщик

ИНН <1>: КПП <2>:

Наименование организации/фамилия, имя, отчество <3> индивидуального предпринимателя:

Форма реорганизации (ликвидация) организации (код): ИНН/КПП реорганизованной организации:

Код операции:

ИТОГО налоговая база (в рублях):

N п/п Транспортный, товаросопроводительный и (или) иной документ Номер таможенной накладной (при ввозе) Регистрационный номер таможенной декларации (при вывозе) Отправитель Получатель Перевозчик Регистрационный номер автомобиля Регистрационный номер прицепа Страна места погрузки груза Страна места разгрузки груза Налоговая база по соответствующей операции по реализации услуг, по которой обоснованность применения налоговой ставки 0 процентов документально подтверждена (в рублях и копейках) Примечание (при наличии)
Номер Дата Код направления прибытия (убытия) транспортного средства с товаром ИНН Наименование Адрес ИНН Наименование Адрес ИНН Наименование Адрес
1 2 3 4 5 6 7 8 9 10 11 12 13 14 15 16 17 18 19 20 21
                                       

<1> Идентификационный номер налогоплательщика.

<2> Код причины постановки на учет.

<3> Отчество указывается при наличии.

Приложение N 8
к приказу ФНС России
от 14.03.2024 N ЕД-7-15/202@

Форма
КНД 1155114

РЕЕСТР, СОДЕРЖАЩИЙ СВЕДЕНИЯ ИЗ ТРАНСПОРТНЫХ, ТОВАРОСОПРОВОДИТЕЛЬНЫХ И (ИЛИ) ИНЫХ ДОКУМЕНТОВ И ПРЕДУСМОТРЕННОГО ПОДПУНКТОМ 3 ПУНКТА 3.1 СТАТЬИ 165 НАЛОГОВОГО КОДЕКСА РОССИЙСКОЙ ФЕДЕРАЦИИ (ПРИ ПЕРЕВОЗКЕ ТОВАРОВ ВОЗДУШНЫМ ТРАНСПОРТОМ)

Налоговый период (код):

Отчетный год:

Номер корректировки:

Налогоплательщик

ИНН <1>: КПП <2>:

Наименование организации/фамилия, имя, отчество <3> индивидуального предпринимателя:

Форма реорганизации (ликвидация) организации (код): ИНН/КПП реорганизованной организации:

Код операции:

ИТОГО налоговая база (в рублях):

N п/п Номер транспортного, товаросопроводительного и (или) иного документа Отправитель Получатель Агент авиакомпании Маршрут Рейс Налоговая база по соответствующей операции по реализации услуг, по которой обоснованность применения налоговой ставки 0 процентов документально подтверждена (в рублях и копейках) Примечание (при наличии)
ИНН Наименование Адрес ИНН Наименование Адрес ИНН Наименование Адрес Код страны аэропорта отправления Код страны аэропорта назначения Аэропорт отправления Аэропорт назначения Номер рейса Дата рейса
1 2 3 4 5 6 7 8 9 10 11 12 13 14 15 16 17 18 19
                                   

<1> Идентификационный номер налогоплательщика.

<2> Код причины постановки на учет.

<3> Отчество указывается при наличии.

Приложение N 9
к приказу ФНС России
от 14.03.2024 N ЕД-7-15/202@

Форма
КНД 1155115

РЕЕСТР, СОДЕРЖАЩИЙ СВЕДЕНИЯ ИЗ ТРАНСПОРТНЫХ, ТОВАРОСОПРОВОДИТЕЛЬНЫХ И (ИЛИ) ИНЫХ ДОКУМЕНТОВ И ПРЕДУСМОТРЕННОГО ПОДПУНКТОМ 3 ПУНКТА 3.1, ПОДПУНКТОМ 3 ПУНКТА 3.5, ПОДПУНКТОМ 3 ПУНКТА 3.8, ПОДПУНКТАМИ 2 - 4 ПУНКТА 3.8-1, ПОДПУНКТОМ 2 ПУНКТА 3.11, ПОДПУНКТОМ 2 ПУНКТА 14 СТАТЬИ 165 НАЛОГОВОГО КОДЕКСА РОССИЙСКОЙ ФЕДЕРАЦИИ (ПРИ ПЕРЕВОЗКЕ ТОВАРОВ МОРСКИМИ ИЛИ РЕЧНЫМИ СУДАМИ, СУДАМИ СМЕШАННОГО (РЕКА - МОРЕ) ПЛАВАНИЯ)

Налоговый период (код):

Отчетный год:

Номер корректировки:

Налогоплательщик

ИНН <1>: КПП <2>:

Наименование организации/фамилия, имя, отчество <3> индивидуального предпринимателя:

Форма реорганизации (ликвидация) организации (код): ИНН/КПП реорганизованной организации:

Код операции:

ИТОГО налоговая база (в рублях):

N п/п Транспортный, товаросопроводительный и (или) иной документ Регистрационный номер таможенной декларации (при вывозе) Наименование судна Страна регистрации судна (флаг) Порт погрузки Порт разгрузки Дата отметки российского таможенного органа (при ввозе) Налоговая база по соответствующей операции по реализации услуг, по которой обоснованность применения налоговой ставки 0 процентов документально подтверждена (в рублях и копейках) Примечание (при наличии)
Вид документа Номер документа Дата документа
1 2 3 4 5 6 7 8 9 10 11 12
                     

<1> Идентификационный номер налогоплательщика.

<2> Код причины постановки на учет.

<3> Отчество указывается при наличии.

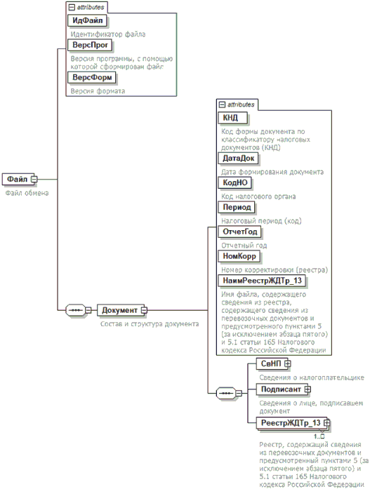
Приложение N 10
к приказу ФНС России
от 14.03.2024 N ЕД-7-15/202@

Форма
КНД 1155122

РЕЕСТР, СОДЕРЖАЩИЙ СВЕДЕНИЯ ИЗ ПЕРЕВОЗОЧНЫХ ДОКУМЕНТОВ И ПРЕДУСМОТРЕННОГО ПУНКТОМ 4.1 СТАТЬИ 165 НАЛОГОВОГО КОДЕКСА РОССИЙСКОЙ ФЕДЕРАЦИИ

Налоговый период (код):

Отчетный год:

Номер корректировки:

Налогоплательщик

ИНН <1>: КПП <2>:

Наименование организации/фамилия, имя, отчество <3> индивидуального предпринимателя:

Форма реорганизации (ликвидация) организации (код): ИНН/КПП реорганизованной организации:

Код операции:

ИТОГО налоговая база (в рублях):

N п/п Номер перевозочного, товаросопроводительного и (или) иного документа Маршрут Налоговая база по соответствующей операции по реализации услуг, по которой обоснованность применения налоговой ставки 0 процентов документально подтверждена (в рублях и копейках) Примечание (при наличии)
Станция отправления Входная железнодорожная станция (пограничная и (или) припортовая) Станция назначения Выходная железнодорожная станция (пограничная и (или) припортовая)
1 2 3 4 5 6 7 8
             

<1> Идентификационный номер налогоплательщика.

<2> Код причины постановки на учет.

<3> Отчество указывается при наличии.

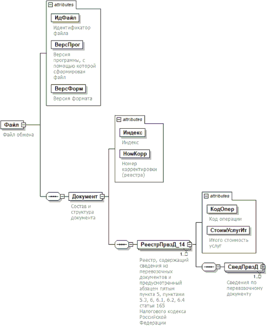
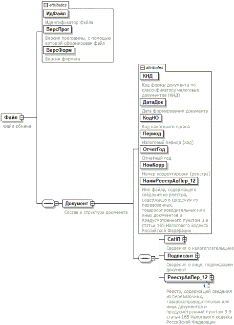
Приложение N 11
к приказу ФНС России
от 14.03.2024 N ЕД-7-15/202@

Форма
КНД 1155123

РЕЕСТР, СОДЕРЖАЩИЙ СВЕДЕНИЯ ИЗ ПЕРЕВОЗОЧНЫХ, ТОВАРОСОПРОВОДИТЕЛЬНЫХ ИЛИ ИНЫХ ДОКУМЕНТОВ И ПРЕДУСМОТРЕННОГО ПУНКТОМ 3.9 СТАТЬИ 165 НАЛОГОВОГО КОДЕКСА РОССИЙСКОЙ ФЕДЕРАЦИИ

Налоговый период (код):

Отчетный год:

Номер корректировки:

Налогоплательщик

ИНН <1>: КПП <2>:

Наименование организации/фамилия, имя, отчество <3> индивидуального предпринимателя:

Форма реорганизации (ликвидация) организации (код): ИНН/КПП реорганизованной организации:

Код операции:

ИТОГО налоговая база (в рублях):

N п/п Перевозочный, товаросопроводительный или иной документ Аэропорт (наименование, код) места прибытия (убытия) воздушного судна с товаром на территорию Российской Федерации (с территории Российской Федерации) Маршрут Дата отметки российского таможенного органа Налоговая база по соответствующей операции по реализации услуг, по которой обоснованность применения налоговой ставки 0 процентов документально подтверждена (в рублях и копейках) Примечание (при наличии)
Вид Номер Дата Код страны аэропорта отправления Код страны аэропорта прибытия/убытия Код страны аэропорта назначения Номер рейса прибытия Дата рейса прибытия Номер рейса убытия Дата рейса убытия
1 2 3 4 5 6 7 8 9 10 11 12 13 14 15
                           

<1> Идентификационный номер налогоплательщика.

<2> Код причины постановки на учет.

<3> Отчество указывается при наличии.

Приложение N 12
к приказу ФНС России
от 14.03.2024 N ЕД-7-15/202@

Форма
КНД 1155116

РЕЕСТР, СОДЕРЖАЩИЙ СВЕДЕНИЯ ИЗ ПЕРЕВОЗОЧНЫХ ДОКУМЕНТОВ И ПРЕДУСМОТРЕННОГО ПУНКТАМИ 5 (ЗА ИСКЛЮЧЕНИЕМ АБЗАЦА ПЯТОГО) И 5.1 СТАТЬИ 165 НАЛОГОВОГО КОДЕКСА РОССИЙСКОЙ ФЕДЕРАЦИИ

Налоговый период (код):

Отчетный год:

Номер корректировки:

Налогоплательщик

ИНН <1>: КПП <2>:

Наименование организации/фамилия, имя, отчество <3> индивидуального предпринимателя:

Форма реорганизации (ликвидация) организации (код): ИНН/КПП реорганизованной организации:

Код операции:

ИТОГО налоговая база (в рублях):

N п/п Дата реализации работы (услуги) Номер перевозочного документа Государство отправления товара Государство назначения товара Информация о входной пограничной и (или) припортовой железнодорожной станции Информация о выходной пограничной и (или) припортовой железнодорожной станции Номер декларации на товары, по которой товары помещались под таможенную процедуру экспорта, реэкспорта или таможенного транзита Дата календарного штемпеля пограничной железнодорожной станции или станции назначения либо станции отправления Стоимость работ (услуг) (в рублях и копейках) Примечание (при наличии)
Наименование станции Код станции Наименование станции Код станции
1 2 3 4 5 6 7 8 9 10 11 12 13
                         

<1> Идентификационный номер налогоплательщика.

<2> Код причины постановки на учет.

<3> Отчество указывается при наличии.

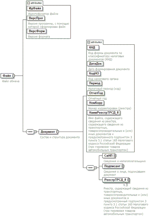
Приложение N 13
к приказу ФНС России
от 14.03.2024 N ЕД-7-15/202@

Форма
КНД 1155118

РЕЕСТР, СОДЕРЖАЩИЙ СВЕДЕНИЯ ИЗ ПЕРЕВОЗОЧНЫХ ДОКУМЕНТОВ И ПРЕДУСМОТРЕННОГО АБЗАЦЕМ ПЯТЫМ ПУНКТА 5 И ПУНКТАМИ 5.3, 6, 6.1, 6.2, 6.4 СТАТЬИ 165 НАЛОГОВОГО КОДЕКСА РОССИЙСКОЙ ФЕДЕРАЦИИ

Налоговый период (код):

Отчетный год:

Номер корректировки:

Налогоплательщик

ИНН <1>: КПП <2>:

Наименование организации/фамилия, имя, отчество <3> индивидуального предпринимателя:

Форма реорганизации (ликвидация) организации (код): ИНН/КПП реорганизованной организации:

Код операции:

ИТОГО налоговая база (в рублях):

N п/п Код вида транспорта Номер перевозочного документа Дата оказания услуги Маршрут Стоимость услуг по перевозке пассажиров и багажа (в рублях и копейках) Примечание (при наличии)
Пункт отправления Пункт назначения
1 2 3 4 5 6 7 8
             

<1> Идентификационный номер налогоплательщика.

<2> Код причины постановки на учет.

<3> Отчество указывается при наличии.

Приложение N 14
к приказу ФНС России
от 14.03.2024 N ЕД-7-15/202@

ПОРЯДОК ЗАПОЛНЕНИЯ РЕЕСТРОВ, ПРЕДУСМОТРЕННЫХ ПУНКТОМ 15 СТАТЬИ 165 НАЛОГОВОГО КОДЕКСА РОССИЙСКОЙ ФЕДЕРАЦИИ (ЗА ИСКЛЮЧЕНИЕМ АБЗАЦА ДЕСЯТОГО ПУНКТА 15 СТАТЬИ 165 НАЛОГОВОГО КОДЕКСА РОССИЙСКОЙ ФЕДЕРАЦИИ)

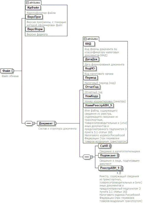
I. Заполнение реестра, содержащего сведения из деклараций на товары (таможенных деклараций, полных таможенных деклараций) и предусмотренного подпунктом 3 пункта 1, подпунктом 3 пункта 3.2, подпунктом 3 пункта 3.3, подпунктом 3 пункта 3.6, подпунктом 3 пункта 4 статьи 165 Налогового кодекса Российской Федерации

1. В строке "Налоговый период (код)" указывается код, определяющий налоговый период, отраженный в налоговой декларации по налогу на добавленную стоимость (далее - НДС), к которой представляется реестр, предусмотренный подпунктом 3 пункта 1, подпунктом 3 пункта 3.2, подпунктом 3 пункта 3.3, подпунктом 3 пункта 3.6, подпунктом 3 пункта 4 статьи 165 Налогового кодекса Российской Федерации (далее - Реестр).

2. В строке "Отчетный год" указывается год, отраженный в налоговой декларации по НДС, к которой представляется Реестр.

3. В строке "Номер корректировки" при представлении в налоговый орган первичного Реестра за налоговый период проставляется "0--", при представлении уточненного Реестра за соответствующий налоговый период указывается номер корректировки (например, "1--", "2--").

4. В строке "Налогоплательщик" указываются следующие сведения:

"ИНН" - идентификационный номер налогоплательщика (далее - ИНН);

"КПП" - код причины постановки на учет (далее - КПП);

"Наименование организации/фамилия, имя, отчество <1> индивидуального предпринимателя" указывается наименование организации либо наименование представительства (филиала) иностранной организации, иного обособленного подразделения иностранной организации, осуществляющего деятельность на территории Российской Федерации, а в случае представления Реестра индивидуальным предпринимателем указываются его фамилия, имя, отчество (при наличии).

<1> Отчество указывается при наличии.

При представлении Реестра в налоговый орган по месту учета организацией-правопреемником по операциям, осуществленным реорганизованной организацией, указываются ИНН и КПП организации-правопреемника. В поле "Наименование/фамилия, имя, отчество <1> индивидуального предпринимателя" указывается наименование реорганизованной организации.

В строке "Форма реорганизации (ликвидация) организации (код)" коды форм реорганизации организации и код ликвидации организации принимают значение в соответствии с приложением N 1 к настоящему Порядку;

в строке "ИНН/КПП реорганизованной организации" указываются соответственно ИНН и КПП, которые присвоены организации до ее реорганизации по месту ее нахождения (налогоплательщикам, отнесенным к категории крупнейших, - по месту учета в качестве крупнейшего налогоплательщика).

5. В строке "Код операции" указывается соответствующий код операции согласно приложению N 1 к Порядку заполнения налоговой декларации по налогу на добавленную стоимость, утвержденному приказом ФНС России от 29.10.2014 N ММВ-7-3/558@ "Об утверждении формы налоговой декларации по налогу на добавленную стоимость, порядка ее заполнения, а также формата представления налоговой декларации по налогу на добавленную стоимость в электронной форме" (зарегистрирован Министерством юстиции Российской Федерации 15.12.2014, регистрационный N 35171) с изменениями, внесенными приказами ФНС России от 20.12.2016 N ММВ-7-3/696@ (зарегистрирован Министерством юстиции Российской Федерации 11.01.2017, регистрационный N 45170), от 28.12.2018 N СА-7-3/853@ (зарегистрирован Министерством юстиции Российской Федерации 28.01.2019, регистрационный N 53586), от 20.11.2019 N ММВ-7-3/579@ (зарегистрирован Министерством юстиции Российской Федерации 20.12.2019, регистрационный N 56946), от 19.08.2020 N ЕД-7-3/591@ (зарегистрирован Министерством юстиции Российской Федерации 09.09.2020, регистрационный N 59728), от 26.03.2021 N ЕД-7-3/228@ (зарегистрирован Министерством юстиции Российской Федерации 26.04.2021, регистрационный N 63231), от 24.12.2021 N ЕД-7-3/1149@ (зарегистрирован Министерством юстиции Российской Федерации 31.01.2022, регистрационный N 67051), от 12.12.2022 N ЕД-7-3/1191@ (зарегистрирован Министерством юстиции Российской Федерации 23.01.2023, регистрационный N 72107) (далее - приказ ФНС России от 29.10.2014 N ММВ-7-3/558@).

6. В строке "ИТОГО налоговая база (в рублях)" указывается общая сумма налоговой базы по соответствующему коду операции по реализации товаров (работ, услуг), по которой обоснованность применения налоговой ставки 0 процентов по НДС документально подтверждена. Данная строка формируется по коду операции и соответствует общей сумме показателей строк 020 раздела 4 налоговой декларации по НДС по соответствующей операции по реализации товаров (работ, услуг).

7. В графах указываются следующие сведения:

в графе 1 - порядковый номер соответствующей операции по реализации товаров (работ, услуг);

в графе 2 - регистрационный номер декларации на товары (таможенной декларации, полной таможенной декларации) по соответствующей операции по реализации товаров (работ, услуг);

в графе 3 - налоговая база по соответствующей операции по реализации товаров (работ, услуг), обоснованность применения налоговой ставки 0 процентов по которой документально подтверждена (в рублях и копейках);

в графе 4 - иная информация, относящаяся к операции, реквизиты документов по которой указаны в строке Реестра, в том числе вид, номер и дата документа, представляемого одновременно с налоговой декларацией по НДС, за исключением документов, указанных в графе 2 Реестра (при наличии). Например, "договор/контракт N 5 от 29.02.2024". В случае указания нескольких документов в графе 4 указываются вид, номер и дата каждого документа, разделенные знаком ";" (точка с запятой).

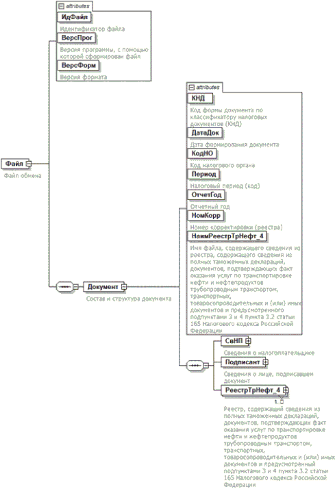
II. Заполнение реестра, содержащего сведения из документов, подтверждающих факт оказания услуг по транспортировке нефти и нефтепродуктов трубопроводным транспортом и предусмотренного подпунктом 3 пункта 3.2 статьи 165 Налогового кодекса Российской Федерации (в случае, если таможенное декларирование не предусмотрено правом Евразийского экономического союза)

8. В строке "Налоговый период (код)" указывается код, определяющий налоговый период, отраженный в налоговой декларации по НДС, к которой представляется Реестр, предусмотренный подпунктом 3 пункта 3.2 статьи 165 Налогового кодекса Российской Федерации.

9. В строке "Отчетный год" указывается год, отраженный в налоговой декларации по НДС, к которой представляется Реестр.

10. В строке "Номер корректировки" при представлении в налоговый орган первичного Реестра за налоговый период проставляется "0--", при представлении уточненного Реестра за соответствующий налоговый период указывается номер корректировки (например, "1--", "2--").

11. В строке "Налогоплательщик" указываются следующие сведения:

"ИНН" - идентификационный номер налогоплательщика;

"КПП" - код причины постановки на учет;

"Наименование организации/фамилия, имя, отчество <1> индивидуального предпринимателя" - наименование организации либо наименование представительства (филиала) иностранной организации, иного обособленного подразделения иностранной организации, осуществляющего деятельность на территории Российской Федерации, а в случае представления Реестра индивидуальным предпринимателем указываются его фамилия, имя, отчество (при наличии).

При представлении Реестра в налоговый орган по месту учета организацией-правопреемником по операциям, осуществленным реорганизованной организацией, указываются ИНН и КПП организации-правопреемника. В поле "Наименование/фамилия, имя, отчество <1> индивидуального предпринимателя" указывается наименование реорганизованной организации.

В строке "Форма реорганизации (ликвидация) организации (код)" коды форм реорганизации организации и код ликвидации организации принимают значение в соответствии с приложением N 1 к настоящему Порядку.

в строке "ИНН/КПП реорганизованной организации" указываются соответственно ИНН и КПП, которые присвоены организации до ее реорганизации по месту ее нахождения (налогоплательщикам, отнесенным к категории крупнейших, - по месту учета в качестве крупнейшего налогоплательщика).

12. В строке "Код операции" указывается соответствующий код операции согласно приложению N 1 к Порядку заполнения налоговой декларации по налогу на добавленную стоимость, утвержденному приказом ФНС России от 29.10.2014 N ММВ-7-3/558@.

13. В строке "ИТОГО налоговая база (в рублях)" указывается общая сумма налоговой базы по соответствующему коду операции по реализации работ (услуг), по которой обоснованность применения налоговой ставки 0 процентов по НДС документально подтверждена. Данная строка формируется по коду операции и соответствует общей сумме показателей строк 020 раздела 4 налоговой декларации по НДС по соответствующей операции по реализации работ (услуг).

14. В графах указываются следующие сведения:

в графе 1 - порядковый номер по соответствующей операции по реализации услуг;

в графе 2 - номер документа, подтверждающего факт оказания услуг по транспортировке нефти и нефтепродуктов трубопроводным транспортом (далее - акт оказанных услуг). При отсутствии номера указывается "б/н";

в графе 3 - дата акта оказанных услуг;

в графе 4 - наименование пункта назначения нефти и нефтепродуктов (за пределами территории Российской Федерации, или на границе Российской Федерации, в пункте перевалки), заполняются из акта оказанных услуг;

в графе 5 - номер договора на оказание услуг по транспортировке нефти и нефтепродуктов трубопроводным транспортом, заполняется из акта оказанных услуг;

в графе 6 - наименование грузоотправителя при оказании услуг по транспортировке нефти и нефтепродуктов трубопроводным транспортом, заполняется из акта оказанных услуг;

в графе 7 - адрес грузоотправителя при оказании услуг по транспортировке нефти и нефтепродуктов трубопроводным транспортом;

в графе 8 - номера маршрутных поручений (телеграмм), заполняются из акта оказанных услуг;

в графе 9 - даты маршрутных поручений (телеграмм), заполняются из акта оказанных услуг;

в графе 10 - наименование конечного пункта маршрута нефти и нефтепродуктов, заполняется из акта оказанных услуг;

в графе 11 - количество нефти и нефтепродуктов, сданных в пункте назначения (в тоннах), заполняется из акта оказанных услуг;

в графе 12 - налоговая база по соответствующей операции по реализации работ (услуг), по которой обоснованность применения налоговой ставки 0 процентов документально подтверждена (в рублях и копейках);

в графе 13 - иная информация, относящаяся к операции, реквизиты документов по которой указаны в строке Реестра, в том числе вид, номер и дата документа, представляемого одновременно с налоговой декларацией по НДС, за исключением документов, указанных в графах 2, 3, 6, 9, 10 Реестра (при наличии). Например, "договор/контракт N 5 от 29.02.2024". В случае указания нескольких документов в графе 13 указываются вид, номер и дата каждого документа, разделенные знаком ";" (точка с запятой).

III. Заполнение реестра, содержащего сведения из документов, подтверждающих факт оказания услуг по организации транспортировки (услуг по транспортировке в случае ввоза на территорию Российской Федерации) природного газа трубопроводным транспортом и предусмотренного подпунктом 3 пункта 3.3 статьи 165 Налогового кодекса Российской Федерации (в случае, если таможенное декларирование не предусмотрено правом Евразийского экономического союза или не производится)

15. В строке "Налоговый период (код)" указывается код, определяющий налоговый период, отраженный в налоговой декларации по НДС, к которой представляется Реестр, предусмотренный подпунктом 3 пункта 3.3 статьи 165 Налогового кодекса Российской Федерации.

16. В строке "Отчетный год" указывается год, отраженный в налоговой декларации по НДС, к которой представляется Реестр.

17. В строке "Номер корректировки" при представлении в налоговый орган первичного Реестра за налоговый период проставляется "0--", при представлении уточненного Реестра за соответствующий налоговый период указывается номер корректировки (например, "1--", "2--").

18. В строке "Налогоплательщик" указываются следующие сведения:

"ИНН" - идентификационный номер налогоплательщика;

"КПП" - код причины постановки на учет;

"Наименование организации/фамилия, имя, отчество <1> индивидуального предпринимателя" - указывается наименование организации либо наименование представительства (филиала) иностранной организации, иного обособленного подразделения иностранной организации, осуществляющего деятельность на территории Российской Федерации, а в случае представления Реестра индивидуальным предпринимателем указываются его фамилия, имя, отчество (при наличии).

При представлении Реестра в налоговый орган по месту учета организацией-правопреемником по операциям, осуществленным реорганизованной организацией, указываются ИНН и КПП организации-правопреемника. В поле "Наименование организации/фамилия, имя, отчество <1> индивидуального предпринимателя" указывается наименование реорганизованной организации.

В строке "Форма реорганизации (ликвидация) организации (код)" коды форм реорганизации организации и код ликвидации организации принимают значение в соответствии с приложением N 1 к настоящему Порядку.

в строке "ИНН/КПП реорганизованной организации" указываются соответственно ИНН и КПП, которые присвоены организации до ее реорганизации по месту ее нахождения (налогоплательщикам, отнесенным к категории крупнейших, - по месту учета в качестве крупнейшего налогоплательщика).

19. В строке "Код операции" указывается соответствующий код операции согласно приложению N 1 к Порядку заполнения налоговой декларации по налогу на добавленную стоимость, утвержденному приказом ФНС России от 29.10.2014 N ММВ-7-3/558@.

20. В строке "ИТОГО налоговая база (в рублях)" указывается общая сумма налоговой базы по соответствующему коду операции по реализации услуг, по которой обоснованность применения налоговой ставки 0 процентов по НДС документально подтверждена. Данная строка формируется по коду операции и соответствует общей сумме показателей строк 020 раздела 4 налоговой декларации по НДС по соответствующей операции по реализации услуг.

21. В графах указываются следующие сведения:

в графе 1 - порядковый номер по соответствующей операции по реализации услуг;

в графе 2 - номер документа, подтверждающего факт оказания услуг по организации транспортировки (услуг по транспортировке в случае ввоза на территорию Российской Федерации) природного газа трубопроводным транспортом, в случае, если таможенное декларирование не производится (далее - коммерческий акт или акт сдачи-приемки услуг по организации транспортировки газа). При отсутствии номера указывается "б/н";

в графе 3 - дата коммерческого акта или акта сдачи-приемки услуг по организации транспортировки газа;

в графе 4 - проставляется фактическая дата оказания услуги;

в графе 5 - номер договора на оказание услуг по транспортировке трубопроводным транспортом природного газа, заполняется из коммерческого акта или акта сдачи-приемки услуг по организации транспортировки газа. При отсутствии номера указывается "б/н";

в графе 6 - дата договора на оказание услуг по транспортировке трубопроводным транспортом природного газа, заполняется из коммерческого акта или акта сдачи-приемки услуг по организации транспортировки газа;

в графе 7 - объем транспортировки природного газа от пункта отправления до пункта назначения (в тысячах кубических метров), заполняется из коммерческого акта или акта сдачи-приемки услуг по организации транспортировки газа;

в графе 8 - объем товарно-транспортных работ (далее - ТТР) по маршруту транспортировки природного газа (в тысячах кубических метров на 100 километров), заполняется из коммерческого акта или акта сдачи-приемки услуг по организации транспортировки газа. (ТТР - товарно-транспортные работы = V (объем газа для прокачки) x L (расстояние) / 100 (километров) / 1000);

в графе 9 - код валюты договора. Принимает значение в соответствии с Общероссийским классификатором валют ОК (МК (ИСО 4217) 003-97) 014-2000);

в графе 10 - стоимость услуг транспортировки природного газа от пункта отправления до пункта назначения (в тысячах кубических метров на 100 километров), заполняется из коммерческого акта или акта сдачи-приемки услуг по организации транспортировки газа;

в графе 11 - налоговая база по соответствующей операции по реализации услуг, по которой обоснованность применения налоговой ставки 0 процентов документально подтверждена (в рублях и копейках);

в графе 12 - иная информация, относящаяся к операции, реквизиты документов по которой указаны в строке Реестра, в том числе вид, номер и дата документа, представляемого одновременно с налоговой декларацией по НДС, за исключением документов, указанных в графах 2, 3, 5, 6 Реестра (при наличии). Например, "договор/контракт N 5 от 29.02.2024". В случае указания нескольких документов в графе 12 указываются вид, номер и дата каждого документа, разделенные знаком ";" (точка с запятой).

IV. Заполнение реестра, содержащего сведения из полных таможенных деклараций, документов, подтверждающих факт оказания услуг по транспортировке нефти и нефтепродуктов трубопроводным транспортом, транспортных, товаросопроводительных и (или) иных документов и предусмотренного подпунктами 3 и 4 пункта 3.2 статьи 165 Налогового кодекса Российской Федерации

22. В строке "Налоговый период (код)" указывается код, определяющий налоговый период, отраженный в налоговой декларации по НДС, к которой представляется Реестр, предусмотренный подпунктами 3 и 4 пункта 3.2 статьи 165 Налогового кодекса Российской Федерации.

23. В строке "Отчетный год" указывается год, отраженный в налоговой декларации по НДС, к которой представляется Реестр.

24. В строке "Номер корректировки" при представлении в налоговый орган первичного Реестра за налоговый период проставляется "0--", при представлении уточненного Реестра за соответствующий налоговый период указывается номер корректировки (например, "1--", "2--").

25. В строке "Налогоплательщик" указываются следующие сведения:

"ИНН" - идентификационный номер налогоплательщика;

"КПП" - код причины постановки на налоговый учет;

"Наименование/фамилия, имя, отчество <1> индивидуального предпринимателя" - указывается наименование организации либо наименование представительства (филиала) иностранной организации, иного обособленного подразделения иностранной организации, осуществляющего деятельность на территории Российской Федерации, а в случае представления Реестра индивидуальным предпринимателем указываются его фамилия, имя, отчество (при наличии).

При представлении Реестра в налоговый орган по месту учета организацией-правопреемником по операциям, осуществленным реорганизованной организацией, указываются ИНН и КПП организации-правопреемника. В поле "Наименование организации/фамилия, имя, отчество <1> индивидуального предпринимателя" указывается наименование реорганизованной организации.

В строке "Форма реорганизации (ликвидация) организации (код)" коды форм реорганизации организации и код ликвидации организации принимают значение в соответствии с приложением N 1 к настоящему Порядку.

в строке "ИНН/КПП реорганизованной организации" указываются соответственно ИНН и КПП, которые присвоены организации до ее реорганизации по месту ее нахождения (налогоплательщикам, отнесенным к категории крупнейших, - по месту учета в качестве крупнейшего налогоплательщика).

26. В строке "Код операции" указывается соответствующий код операции согласно приложению N 1 к Порядку заполнения налоговой декларации по налогу на добавленную стоимость, утвержденному приказом ФНС России от 29.10.2014 N ММВ-7-3/558@.

27. В строке "ИТОГО налоговая база (в рублях)" указывается общая сумма налоговой базы по соответствующему коду операции по реализации работ (услуг), по которой обоснованность применения налоговой ставки 0 процентов по НДС документально подтверждена. Данная строка формируется по коду операции и соответствует общей сумме показателей строк 020 раздела 4 налоговой декларации по НДС по соответствующей операции по реализации работ (услуг).

28. В графах указываются следующие сведения:

в графе 1 - порядковый номер по соответствующей операции по реализации услуг;

в графе 2 - признак таможенного декларирования:

1 - в случае, когда таможенное декларирование предусмотрено;

2 - в случае, когда таможенное декларирование не предусмотрено.

В случае, когда таможенное декларирование не предусмотрено таможенным законодательством Евразийского экономического союза, заполняются графы 3 - 12;

в графе 3 - номер документа, подтверждающего факт оказания услуг по транспортировки нефти и нефтепродуктов трубопроводным транспортом (далее - акт оказанных услуг). При отсутствии номера указывается "б/н";

в графе 4 - дата акта оказанных услуг;

в графе 5 - наименование пункта назначения нефти и нефтепродуктов (за пределами территории Российской Федерации, на Государственной границе Российской Федерации, в пункте перевалки), заполняется из акта оказанных услуг;

в графе 6 - номер договора на оказание услуг, заполняется из акта оказанных услуг;

в графе 7 - наименование грузоотправителя, заполняется из акта оказанных услуг;

в графе 8 - адрес грузоотправителя, заполняется из акта оказанных услуг или иного документа при транспортировке нефти и нефтепродуктов трубопроводным транспортом;

в графе 9 - номера маршрутных поручений (телеграмм), заполняются из акта оказанных услуг;

в графе 10 - даты маршрутных поручений (телеграмм), заполняются из акта оказанных услуг;

в графе 11 - наименование конечного пункта маршрута нефти и нефтепродуктов, заполняется из акта оказанных услуг;

в графе 12 - количество нефти и нефтепродуктов, сданных в пункте назначения (в тоннах), заполняется из акта оказанных услуг;

в графе 13 - регистрационный номер полной таможенной декларации по соответствующей операции по реализации работ (услуг). Заполняется в случае, когда таможенное декларирование предусмотрено таможенным законодательством Евразийского экономического союза;

в графе 14 - код вида транспортного средства, которым нефть и нефтепродукты вывозились с территории Российской Федерации, или таможенного транзита по соответствующей операции по реализации работ (услуг). Графа 14 заполняется по видам транспорта в соответствии с приложением N 3 "Классификатор видов транспорта и транспортировки товаров" к Решению Комиссии Таможенного союза (далее - КТС) от 20.09.2010 N 378 "О классификаторах, используемых для заполнения таможенных документов" (далее - приложение N 3 к Решению Комиссии Таможенного союза от 20.09.2010 N 378). Графа 14 заполняется в случае оказания услуг по транспортировке нефти и нефтепродуктов трубопроводным транспортом;

в графе 15 - виды транспортных, товаросопроводительных и (или) иных документов, подтверждающие вывоз нефти и нефтепродуктов за пределы территории Российской Федерации или таможенный транзит в соответствии с приложением N 2 к настоящему Порядку. Налогоплательщик может не заполнять графу в случае, если в графе 14 указан код трубопроводного транспорта;

в графе 16 - номера транспортных, товаросопроводительных и (или) иных документов, подтверждающие вывоз нефти и нефтепродуктов за пределы территории Российской Федерации или таможенный транзит. Налогоплательщик может не заполнять графу в случае, если в графе 14 указан код трубопроводного транспорта. В случае отсутствия номера указывается "б/н";

в графе 17 - даты транспортных, товаросопроводительных и (или) иных документов, подтверждающие вывоз нефти и нефтепродуктов за пределы территории Российской Федерации или таможенный транзит. Налогоплательщик может не заполнять графу в случае, если в графе 14 указан код трубопроводного транспорта;

в графе 18 - налоговая база по соответствующей операции по реализации работ (услуг), по которой обоснованность применения налоговой ставки 0 процентов документально подтверждена (в рублях и копейках);

в графе 19 - иная информация, относящаяся к операции, реквизиты документов по которой указаны в строке Реестра, в том числе вид, номер и дата документа, представляемого одновременно с налоговой декларацией по НДС, за исключением документов, указанных в графах 3, 4, 10, 11, 15 - 17 Реестра (при наличии). Например, "договор/контракт N 5 от 29.02.2024". В случае указания нескольких документов в графе 19 указываются вид, номер и дата каждого документа, разделенные знаком ";" (точка с запятой).

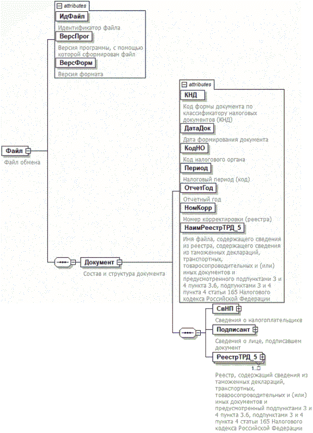
V. Заполнение реестра, содержащего сведения из таможенных деклараций, транспортных, товаросопроводительных и (или) иных документов и предусмотренного подпунктами 3 и 4 пункта 3.6, подпунктами 3 и 4 пункта 4 статьи 165 Налогового кодекса Российской Федерации

29. В строке "Налоговый период (код)" указывается код, определяющий налоговый период, отраженный в налоговой декларации по НДС, к которой представляется Реестр, предусмотренный подпунктами 3 и 4 пункта 3.6, подпунктами 3 и 4 пункта 4 статьи 165 Налогового кодекса Российской Федерации.

30. В строке "Отчетный год" указывается год, отраженный в налоговой декларации по НДС, к которой представляется Реестр.

31. В строке "Номер корректировки" при представлении в налоговый орган первичного Реестра за налоговый период проставляется "0--", при представлении уточненного Реестра за соответствующий налоговый период указывается номер корректировки (например, "1--", "2--").

32. В строке "Налогоплательщик" указываются следующие сведения:

"ИНН" - идентификационный номер налогоплательщика;

"КПП" - код причины постановки на налоговый учет;

"Наименование организации/фамилия, имя, отчество <1> индивидуального предпринимателя" - указывается наименование организации либо наименование представительства (филиала) иностранной организации, иного обособленного подразделения иностранной организации, осуществляющего деятельность на территории Российской Федерации, а в случае представления Реестра индивидуальным предпринимателем указываются его фамилия, имя, отчество (при наличии).

При представлении Реестра в налоговый орган по месту учета организацией-правопреемником по операциям, осуществленным реорганизованной организацией, указываются ИНН и КПП организации-правопреемника. В поле "Наименование организации/фамилия, имя, отчество <1> индивидуального предпринимателя" указывается наименование реорганизованной организации.

В строке "Форма реорганизации (ликвидация) организации (код)" коды форм реорганизации организации и код ликвидации организации принимают значение в соответствии с приложением N 1 к настоящему Порядку.

в строке "ИНН/КПП реорганизованной организации" указываются соответственно ИНН и КПП, которые присвоены организации до ее реорганизации по месту ее нахождения (налогоплательщикам, отнесенным к категории крупнейших, - по месту учета в качестве крупнейшего налогоплательщика).

33. В строке "Код операции" указывается соответствующий код операции согласно приложению N 1 к Порядку заполнения налоговой декларации по налогу на добавленную стоимость, утвержденному приказом ФНС России от 29.10.2014 N ММВ-7-3/558@.

34. В строке "ИТОГО налоговая база (в рублях)" указывается общая сумма налоговой базы по соответствующей операции по реализации работ (услуг), по которой обоснованность применения налоговой ставки 0 процентов по НДС документально подтверждена. Данная строка формируется по коду операции и соответствует общей сумме показателей строк 020 раздела 4 налоговой декларации по НДС по соответствующей операции по реализации работ (услуг).

35. В графах указываются следующие сведения:

в графе 1 - порядковый номер соответствующей операции по реализации работ (услуг);

в графе 2 - регистрационный номер таможенной декларации по соответствующей операции по реализации работ (услуг);

в графе 3 - налоговая база по соответствующей операции по реализации работ (услуг), по которой обоснованность применения налоговой ставки 0 процентов документально подтверждена (в рублях и копейках);

в графе 4 - коды видов транспортных средств, которыми товары ввозились на территорию Российской Федерации или вывозились с территории Российской Федерации, заполняются по видам транспорта в соответствии с приложением N 3 к Решению Комиссии Таможенного союза от 20.09.2010 N 378;

в графе 5 - виды транспортных, товаросопроводительных и (или) иных документов, подтверждающих вывоз товаров за пределы Российской Федерации или ввоз товаров на территорию Российской Федерации в соответствии с приложением N 2 к настоящему Порядку. Графа 5 не заполняется в случае, если в качестве вида транспортного средства (графа 4) указан код трубопроводного транспорта и линий электропередач;

в графе 6 - номера транспортных, товаросопроводительных и (или) иных документов, подтверждающих вывоз товаров за пределы Российской Федерации или ввоз товаров на территорию Российской Федерации по соответствующей операции по реализации работ (услуг). Налогоплательщик может не заполнять графу 6 в случае, если в качестве вида транспортного средства (графа 4) указан код трубопроводного транспорта и линий электропередач. В случае отсутствия номера указывается "б/н";

в графе 7 - даты транспортных, товаросопроводительных и (или) иных документов, подтверждающих вывоз товаров за пределы Российской Федерации или ввоз товаров на территорию Российской Федерации по соответствующей операции по реализации работ (услуг). Налогоплательщик может не заполнять графу 7 в случае, если в качестве вида транспортного средства (графа 4) указан код трубопроводного транспорта и линий электропередач;

в графе 8 - иная информация, относящаяся к операции, реквизиты документов по которой указаны в строке Реестра, в том числе вид, номер и дата документа, представляемого одновременно с налоговой декларацией по НДС, за исключением документов, указанных в графах 2, 5 - 7 Реестра (при наличии). Например, "договор/контракт N 5 от 29.02.2024". В случае указания нескольких документов в графе 8 указываются вид, номер и дата каждого документа, разделенные знаком ";" (точка с запятой).

VI. Заполнение реестра, содержащего сведения из транспортных, товаросопроводительных и (или) иных документов и предусмотренного подпунктом 3 пункта 3.1 и подпунктом 3 пункта 3.7 статьи 165 Налогового кодекса Российской Федерации (при перевозке товаров железнодорожным транспортом)

36. В строке "Налоговый период (код)" указывается код, определяющий налоговый период, отраженный в налоговой декларации по НДС, к которой представляется Реестр, предусмотренный подпунктом 3 пункта 3.1 и подпунктом 3 пункта 3.7 статьи 165 Налогового кодекса Российской Федерации.

37. В строке "Отчетный год" указывается год, отраженный в налоговой декларации по НДС, к которой представляется Реестр.

38. В строке "Номер корректировки" при представлении в налоговый орган первичного Реестра за налоговый период проставляется "0--", при представлении уточненного Реестра за соответствующий налоговый период указывается номер корректировки (например, "1--", "2--").

39. В строке "Налогоплательщик" указываются следующие сведения:

"ИНН" - идентификационный номер налогоплательщика;

"КПП" - код причины постановки на налоговый учет;

"Наименование организации/фамилия, имя, отчество <1> индивидуального предпринимателя" - указывается наименование организации либо наименование представительства (филиала) иностранной организации, иного обособленного подразделения иностранной организации, осуществляющего деятельность на территории Российской Федерации, а в случае представления Реестра индивидуальным предпринимателем указываются его фамилия, имя, отчество (при наличии).

При представлении Реестра в налоговый орган по месту учета организацией-правопреемником по операциям, осуществленным реорганизованной организацией, указываются ИНН и КПП организации-правопреемника. В поле "Наименование организации/фамилия, имя, отчество <1> индивидуального предпринимателя" указывается наименование реорганизованной организации.

В строке "Форма реорганизации (ликвидация) организации (код)" коды форм реорганизации организации и код ликвидации организации принимают значение в соответствии с приложением N 1 к настоящему Порядку.

в строке "ИНН/КПП реорганизованной организации" указываются соответственно ИНН и КПП, которые присвоены организации до ее реорганизации по месту ее нахождения (налогоплательщикам, отнесенным к категории крупнейших, - по месту учета в качестве крупнейшего налогоплательщика).

40. В строке "Код операции" указывается соответствующий код операции согласно приложению N 1 к Порядку заполнения налоговой декларации по налогу на добавленную стоимость, утвержденному приказом ФНС России от 29.10.2014 N ММВ-7-3/558@.

41. В строке "ИТОГО налоговая база (в рублях)" указывается общая сумма налоговой базы по соответствующей операции по реализации услуг, по которой обоснованность применения налоговой ставки 0 процентов по НДС документально подтверждена. Данная строка формируется по коду операции и соответствует общей сумме показателей строк 020 раздела 4 налоговой декларации по НДС по соответствующей операции по реализации услуг.

42. В графах указываются следующие сведения:

в графе 1 - порядковый номер по соответствующей операции по реализации услуг;

в графе 2 - номер транспортного, товаросопроводительного и (или) иного документа, подтверждающего вывоз товаров за пределы Российской Федерации или ввоз товаров на территорию Российской Федерации по соответствующей операции по реализации услуг (далее - железнодорожная накладная). При наличии серии из букв (1 - 2 буквы) серия указывается с номером без пробелов и тире;

в графе 3 - регистрационные номера таможенных деклараций (при вывозе) по соответствующей операции по реализации услуг, проставленные на экземплярах транспортных (перевозочных) документов при вывозе товаров за пределы Российской Федерации железнодорожным транспортом;

в графе 4 - страна отправления, заполняется из железнодорожной накладной. Графа заполняется в соответствии с Общероссийским классификатором стран мира (далее - ОКСМ). Например, код CN - код Китайской Народной Республики, код DE - код Федеративной Республики Германия;

в графе 5 - код станции отправления груза, указанный в графе "Станция отправления" железнодорожной накладной;

в графе 6 - страна назначения, заполняется из железнодорожной накладной. Графа 6 заполняется при реализации услуг, предусмотренных подпунктами 2.1, 2.7 пункта 1 статьи 164 Налогового кодекса Российской Федерации, в соответствии с ОКСМ. Например, код CN - код Китайской Народной Республики, код DE - код Федеративной Республики Германия;

в графе 7 - код станции назначения груза, указанный в графе "Станция назначения" железнодорожной накладной. Графа заполняется при реализации услуг, предусмотренных подпунктами 2.1, 2.7 пункта 1 статьи 164 Налогового кодекса Российской Федерации;

в графе 8 - налоговая база по соответствующей операции по реализации услуг, по которой обоснованность применения налоговой ставки 0 процентов документально подтверждена (в рублях и копейках);

в графе 9 - виды документов (коносамент, морская накладная или любой иной документ, подтверждающий факт приема к перевозке товара, а также поручение на отгрузку) в соответствии с подпунктом 3 пункта 3.5 статьи 165 Налогового кодекса Российской Федерации, принимают значение в соответствии с приложением N 2 к настоящему Порядку. Графа 9 заполняется в случае представления транспортных, товаросопроводительных и (или) иных документов в соответствии с подпунктом 3 пункта 3.7 статьи 165 Налогового кодекса Российской Федерации с учетом особенностей, предусмотренных подпунктом 3 пункта 3.5 статьи 165 Налогового кодекса Российской Федерации;

в графе 10 - номер документа, указанного в графе 9. Графа 10 заполняется в случае представления транспортных, товаросопроводительных и (или) иных документов в соответствии с подпунктом 3 пункта 3.7 статьи 165 Налогового кодекса Российской Федерации с учетом особенностей, предусмотренных подпунктом 3 пункта 3.5 статьи 165 Налогового кодекса Российской Федерации. В случае отсутствия номера указывается "б/н";

в графе 11 - дата документа, указанного в графе 9. Графа 11 заполняется в случае применения подпункта 3 пункта 3.7 статьи 165 Налогового кодекса Российской Федерации с учетом особенностей, предусмотренных подпунктом 3 пункта 3.5 статьи 165 Налогового кодекса Российской Федерации. В случае отсутствия даты на документе, подтверждающем факт приема к перевозке товара, или поручении на отгрузку в графе 11 указывается дата приема груза к перевозке;

в графе 12 - наименование судна заполняется из документа, указанного в графе 9. Графа 12 заполняется в случае применения подпункта 3 пункта 3.7 статьи 165 Налогового кодекса Российской Федерации с учетом особенностей, предусмотренных подпунктом 3 пункта 3.5 статьи 165 Налогового кодекса Российской Федерации;

в графе 13 - порт разгрузки судна и код страны назначения заполняется из документа, подтверждающего факт приема товара к перевозке, и поручения на отгрузку. Графа 14 заполняется при наличии в графе 9 кода документа "поручение на отгрузку". Код страны назначения заполняется в соответствии с ОКСМ. Например, код CN - код Китайской Народной Республики, код DE - код Федеративной Республики Германия;

в графе 14 - иная информация, относящаяся к операции, реквизиты документов по которой указаны в строке Реестра, в том числе вид, номер и дата документа, представляемого одновременно с налоговой декларацией по НДС, за исключением документов, указанных в графах 2, 3, 9 - 11 Реестра (при наличии). Например, "договор/контракт N 5 от 29.02.2024". В случае указания нескольких документов в графе 14 указываются вид, номер и дата каждого документа, разделенные знаком ";" (точка с запятой).

VII. Заполнение реестра, содержащего сведения из транспортных, товаросопроводительных и (или) иных документов и предусмотренного подпунктом 3 пункта 3.1 статьи 165 Налогового кодекса Российской Федерации (при перевозке товаров автомобильным транспортом)

43. В строке "Налоговый период (код)" указывается код, определяющий налоговый период, отраженный в налоговой декларации по НДС, к которой представляется Реестр, предусмотренный подпунктом 3 пункта 3.1 статьи 165 Налогового кодекса Российской Федерации.

44. В строке "Отчетный год" указывается год, отраженный в налоговой декларации по НДС, к которой представляется Реестр.

45. В строке "Номер корректировки" при представлении в налоговый орган первичного Реестра за налоговый период проставляется "0--", при представлении уточненного Реестра за соответствующий налоговый период указывается номер корректировки (например, "1--", "2--").

46. В строке "Налогоплательщик" указываются следующие сведения:

"ИНН" - идентификационный номер налогоплательщика;

"КПП" - код причины постановки на налоговый учет;

"Наименование организации/фамилия, имя, отчество <1> индивидуального предпринимателя" - указывается наименование организации либо наименование представительства (филиала) иностранной организации, иного обособленного подразделения иностранной организации, осуществляющего деятельность на территории Российской Федерации, а в случае представления Реестра индивидуальным предпринимателем указываются его фамилия, имя, отчество (при наличии).

При представлении Реестра в налоговый орган по месту учета организацией-правопреемником по операциям, осуществленным реорганизованной организацией, указываются ИНН и КПП организации-правопреемника. В поле "Наименование организации/фамилия, имя, отчество <1> индивидуального предпринимателя" указывается наименование реорганизованной организации.

В строке "Форма реорганизации (ликвидация) организации (код)" коды форм реорганизации организации и код ликвидации организации принимают значение в соответствии с приложением N 1 к настоящему Порядку.

в строке "ИНН/КПП реорганизованной организации" указываются соответственно ИНН и КПП, которые присвоены организации до ее реорганизации по месту ее нахождения (налогоплательщикам, отнесенным к категории крупнейших, - по месту учета в качестве крупнейшего налогоплательщика).

47. В строке "Код операции" указывается соответствующий код операции согласно приложению N 1 к Порядку заполнения налоговой декларации по налогу на добавленную стоимость, утвержденному приказом ФНС России от 29.10.2014 N ММВ-7-3/558@.

48. В строке "ИТОГО налоговая база (в рублях)" указывается общая сумма налоговой базы по соответствующей операции по реализации услуг, по которой обоснованность применения налоговой ставки 0 процентов по НДС документально подтверждена. Данная строка формируется по коду операции и соответствует общей сумме показателей строк 020 раздела 4 налоговой декларации по НДС по соответствующей операции по реализации услуг.

49. В графах указываются следующие сведения:

в графе 1 - порядковый номер по соответствующей операции по реализации услуг;

в графе 2 - номер транспортного, товаросопроводительного и (или) иного документа по соответствующей операции по реализации услуг, подтверждающего вывоз товаров за пределы Российской Федерации или ввоз товаров на территорию Российской Федерации (далее - накладная). При отсутствии номера указывается "б/н";

в графе 3 - дата накладной;

в графе 4 - код направления прибытия (убытия) транспортного средства с товаром на (с) территорию(и) Российской Федерации, принимает значение в соответствии с приложением N 3 к настоящему Порядку;

в графе 5 - номер таможенной накладной (при ввозе), проставляется таможенным органом в пункте пропуска при прибытии транспортного средства на территорию Российской Федерации в правом верхнем углу накладной. В случае, когда в графе 4 указано значение "D" (убытие транспортного средства), графа 5 не заполняется;

в графе 6 - регистрационные номера таможенных деклараций (при вывозе), проставляемые таможенным органом места убытия при вывозе товаров за пределы Российской Федерации автомобильным транспортом на накладной. В случае, когда в графе 4 указано значение "A" (прибытие транспортного средства), графа 6 не заполняется, в том числе при вывозе товаров автомобильным транспортом в страны члены ЕАЭС: Республика Беларусь, Республика Казахстан и Киргизская Республика;

в графе 7 - идентификационный номер налогоплательщика отправителя (указывается при наличии в накладной);

в графе 8 - наименование отправителя, заполняется из накладной;

в графе 9 - адрес отправителя, заполняется из накладной; указывается структурированное описание совокупности реквизитов местоположения объекта на местности (включая страну). Значение "Страна" указывается в соответствии с ОКСМ. Например, код CN - код Китайской Народной Республики, код DE - код Федеративной Республики Германия;

в графе 10 - идентификационный номер налогоплательщика получателя (указывается при наличии в накладной);

в графе 11 - наименование получателя, заполняется из накладной;

в графе 12 - адрес получателя, заполняется из накладной; указывается структурированное описание совокупности реквизитов местоположения объекта на местности (включая страну). Значение "Страна" указывается в соответствии с ОКСМ. Например, код CN - код Китайской Народной Республики, код DE - код Федеративной Республики Германия;

в графе 13 - идентификационный номер налогоплательщика перевозчика (указывается при наличии в накладной);

в графе 14 - наименование перевозчика, заполняется из накладной; может не заполняться в случае представления Реестра налогоплательщиком, оказывающим услуги по перевозке;

в графе 15 - адрес перевозчика, заполняется из накладной; указывается структурированное описание совокупности реквизитов местоположения объекта на местности (включая страну), может не заполняться в случае представления Реестра налогоплательщиком, оказывающим услуги по перевозке. Значение "Страна" указывается в соответствии с ОКСМ. Например, код CN - код Китайской Народной Республики, код DE - код Федеративной Республики Германия;

в графе 16 - регистрационные номера автомобилей, заполняются из накладной;

в графе 17 - регистрационные номера прицепов, заполняются из накладной;

в графе 18 - страна места погрузки груза, заполняется из накладной в соответствии с ОКСМ. Например, код CN - код Китайской Народной Республики, код DE - код Федеративной Республики Германия. В случае, когда в графе 4 указано значение "D" (убытие транспортного средства), графа 18 не заполняется;

в графе 19 - страна места разгрузки груза, заполняется из накладной в соответствии с ОКСМ. Например, код CN - код Китайской Народной Республики, код DE - код Федеративной Республики Германия. В случае, когда в графе 4 указано значение "A" (прибытие транспортного средства), графа 19 не заполняется;

в графе 20 - налоговая база по соответствующей операции по реализации услуг, по которой обоснованность применения налоговой ставки 0 процентов документально подтверждена (в рублях и копейках);

в графе 21 - иная информация, относящаяся к операции, реквизиты документов по которой указаны в строке Реестра, в том числе вид, номер и дата документа, представляемого одновременно с налоговой декларацией по НДС, за исключением документов, указанных в графах 2, 3, 6 Реестра (при наличии). Например, "договор/контракт N 5 от 29.02.2024". В случае указания нескольких документов в графе 21 указываются вид, номер и дата каждого документа, разделенные знаком ";" (точка с запятой).

VIII. Заполнение реестра, содержащего сведения из транспортных, товаросопроводительных и (или) иных документов и предусмотренного подпунктом 3 пункта 3.1 статьи 165 Налогового кодекса Российской Федерации (при перевозке товаров воздушным транспортом)

50. В строке "Налоговый период (код)" указывается код, определяющий налоговый период, отраженный в налоговой декларации по НДС, к которой представляется Реестр, предусмотренный подпунктом 3 пункта 3.1 статьи 165 Налогового кодекса Российской Федерации.

51. В строке "Отчетный год" указывается год, отраженный в налоговой декларации по НДС, к которой представляется Реестр.

52. В строке "Номер корректировки" при представлении в налоговый орган первичного Реестра за налоговый период проставляется "0--", при представлении уточненного Реестра за соответствующий налоговый период указывается номер корректировки (например, "1--", "2--").

53. В строке "Налогоплательщик" указываются следующие сведения:

"ИНН" - идентификационный номер налогоплательщика;

"КПП" - код причины постановки на налоговый учет;

"Наименование организации/фамилия, имя, отчество <1> индивидуального предпринимателя" - указывается наименование организации либо наименование представительства (филиала) иностранной организации, иного обособленного подразделения иностранной организации, осуществляющего деятельность на территории Российской Федерации, а в случае представления Реестра индивидуальным предпринимателем указываются его фамилия, имя, отчество (при наличии).

При представлении Реестра в налоговый орган по месту учета организацией-правопреемником по операциям, осуществленным реорганизованной организацией, указываются ИНН и КПП организации-правопреемника. В поле "Наименование организации/фамилия, имя, отчество <1> индивидуального предпринимателя" указывается наименование реорганизованной организации.

В строке "Форма реорганизации (ликвидация) организации (код)" коды форм реорганизации организации и код ликвидации организации принимают значение в соответствии с приложением N 1 к настоящему Порядку.

в строке "ИНН/КПП реорганизованной организации" указываются соответственно ИНН и КПП, которые присвоены организации до ее реорганизации по месту ее нахождения (налогоплательщикам, отнесенным к категории крупнейших, - по месту учета в качестве крупнейшего налогоплательщика).

54. В строке "Код операции" указывается соответствующий код операции согласно приложению N 1 к Порядку заполнения налоговой декларации по налогу на добавленную стоимость, утвержденному приказом ФНС России от 29.10.2014 N ММВ-7-3/558@.

55. В строке "ИТОГО налоговая база (в рублях)" указывается общая сумма налоговой базы по соответствующей операции по реализации услуг, по которой обоснованность применения налоговой ставки 0 процентов по НДС документально подтверждена. Данная строка формируется по коду операции и соответствует общей сумме показателей строк 020 раздела 4 налоговой декларации по НДС по соответствующей операции по реализации услуг.

56. В графах указываются следующие сведения:

в графе 1 - порядковый номер по соответствующей операции по реализации услуг;

в графе 2 - номер транспортного, товаросопроводительного и (или) иного документа по соответствующей операции по реализации услуг, подтверждающего вывоз товаров за пределы Российской Федерации или ввоз товаров на территорию Российской Федерации воздушным транспортом (далее - международная авиационная грузовая накладная);

в графе 3 - идентификационный номер налогоплательщика отправителя (указывается при наличии в международной авиационной грузовой накладной);

в графе 4 - наименование отправителя, заполняется из международной авиационной грузовой накладной;

в графе 5 - адрес отправителя, заполняется из международной авиационной грузовой накладной;

в графе 6 - идентификационный номер налогоплательщика получателя (указывается при наличии в международной авиационной грузовой накладной);

в графе 7 - наименование получателя, заполняется из международной авиационной грузовой накладной;

в графе 8 - адрес получателя, заполняется из международной авиационной грузовой накладной;

в графе 9 - идентификационный номер налогоплательщика агента авиакомпании, выдавшего международную авиационную грузовую накладную (указывается при наличии в международной авиационной грузовой накладной);

в графе 10 - наименование агента авиакомпании, выдавшего международную авиационную грузовую накладную, заполняется из международной авиационной грузовой накладной;

в графе 11 - адрес агента авиакомпании, выдавшего международную авиационную грузовую накладную, заполняется из международной авиационной грузовой накладной;

в графе 12 - код страны аэропорта отправления грузов, заполняется из международной авиационной грузовой накладной в соответствии с ОКСМ. Например, код CN - код Китайской Народной Республики, код DE - код Федеративной Республики Германия;

в графе 13 - код страны аэропорта назначения грузов, заполняется из международной авиационной грузовой накладной в соответствии с ОКСМ. Например, код CN - код Китайской Народной Республики, код DE - код Федеративной Республики Германия;

в графе 14 - аэропорт отправления (наименование, код) рейсов в составе маршрута, заполняется из международной авиационной грузовой накладной;

в графе 15 - аэропорт назначения (наименование, код) рейсов в составе маршрута, заполняется из международной авиационной грузовой накладной;

в графе 16 - номера рейсов, заполняются из международной авиационной грузовой накладной;

в графе 17 - даты рейсов, заполняются из международной авиационной грузовой накладной;

в графе 18 - налоговая база по соответствующей операции по реализации услуг, по которой обоснованность применения налоговой ставки 0 процентов документально подтверждена (в рублях и копейках);

в графе 19 - иная информация, относящаяся к операции, реквизиты документов по которой указаны в строке Реестра, в том числе вид, номер и дата документа, представляемого одновременно с налоговой декларацией по НДС, за исключением документов, указанных в графе 2 Реестра (при наличии). Например, "договор/контракт N 5 от 29.02.2024". В случае указания нескольких документов в графе 19 указываются вид, номер и дата каждого документа, разделенные знаком ";" (точка с запятой).

IX. Заполнение реестра, содержащего сведения из транспортных, товаросопроводительных и (или) иных документов и предусмотренного подпунктом 3 пункта 3.1, подпунктом 3 пункта 3.5, подпунктом 3 пункта 3.8, подпунктами 2 - 4 пункта 3.8-1, подпунктом 2 пункта 3.11, подпунктом 2 пункта 14 статьи 165 Налогового кодекса Российской Федерации (при перевозке товаров морскими или речными судами, судами смешанного (река - море) плавания)

57. В строке "Налоговый период (код)" указывается код, определяющий налоговый период, отраженный в налоговой декларации по НДС, к которой представляется Реестр, предусмотренный подпунктом 3 пункта 3.1, подпунктом 3 пункта 3.5, подпунктом 3 пункта 3.8, подпунктами 2 - 4 пункта 3.8-1, подпунктом 2 пункта 3.11, подпунктом 2 пункта 14 статьи 165 Налогового кодекса Российской Федерации.

58. В строке "Отчетный год" указывается год, отраженный в налоговой декларации по НДС, к которой представляется Реестр.

59. В строке "Номер корректировки" при представлении в налоговый орган первичного Реестра за налоговый период проставляется "0--", при представлении уточненного Реестра за соответствующий налоговый период указывается номер корректировки (например, "1--", "2--").

60. В строке "Налогоплательщик" указываются следующие сведения:

"ИНН" - идентификационный номер налогоплательщика;

"КПП" - код причины постановки на налоговый учет;

"Наименование организации/фамилия, имя, отчество <1> индивидуального предпринимателя" - указывается наименование организации либо наименование представительства (филиала) иностранной организации, иного обособленного подразделения иностранной организации, осуществляющего деятельность на территории Российской Федерации, а в случае представления Реестра индивидуальным предпринимателем указываются его фамилия, имя, отчество (при наличии).

При представлении Реестра в налоговый орган по месту учета организацией-правопреемником по операциям, осуществленным реорганизованной организацией, указываются ИНН и КПП организации-правопреемника. В поле "Наименование организации/фамилия, имя, отчество <1> индивидуального предпринимателя" указывается наименование реорганизованной организации.

В строке "Форма реорганизации (ликвидация) организации (код)" коды форм реорганизации организации и код ликвидации организации принимают значение в соответствии с приложением N 1 к настоящему Порядку.

в строке "ИНН/КПП реорганизованной организации" указываются соответственно ИНН и КПП, которые присвоены организации до ее реорганизации по месту ее нахождения (налогоплательщикам, отнесенным к категории крупнейших, - по месту учета в качестве крупнейшего налогоплательщика).

61. В строке "Код операции" указывается соответствующий код операции согласно приложению N 1 к Порядку заполнения налоговой декларации по налогу на добавленную стоимость, утвержденному приказом ФНС России от 29.10.2014 N ММВ-7-3/558@.

62. В строке "ИТОГО налоговая база (в рублях)" указывается общая сумма налоговой базы по соответствующей операции по реализации работ (услуг), по которой обоснованность применения налоговой ставки 0 процентов по НДС документально подтверждена. Данная строка формируется по коду операции и соответствует общей сумме показателей строк 020 раздела 4 налоговой декларации по НДС по соответствующей операции по реализации работ (услуг).

63. В графах указываются следующие сведения:

в графе 1 - порядковый номер по соответствующей операции по реализации работ (услуг);

в графе 2 - виды транспортных, товаросопроводительных и (или) иных документов (документ, подтверждающий факт приема товара к перевозке (к дальнейшей перевозке), а также поручение на отгрузку) по соответствующей операции, принимает значение в соответствии с приложением N 2 к настоящему Порядку;

в графе 3 - номер транспортного, товаросопроводительного и (или) иного документа; заполняется из документа, подтверждающего факт приема товара к перевозке (к дальнейшей перевозке), и поручения на отгрузку по соответствующей операции. При отсутствии номера указывается "б/н";

в графе 4 - дата транспортного, товаросопроводительного и (или) иного документа; заполняется из документа, подтверждающего факт приема товара к перевозке (к дальнейшей перевозке), и поручения на отгрузку по соответствующей операции. В случае отсутствия даты на документе, подтверждающем факт приема товара к перевозке, или поручении на отгрузку в данной графе указывается дата приема груза к перевозке;

в графе 5 - регистрационные номера таможенных деклараций (при вывозе) по соответствующей операции по реализации работ (услуг), заполняемые в случае наличия их в поручении на отгрузку экспортных грузов;

в графе 6 - наименование судна заполняется из документа, подтверждающего факт приема товара к перевозке, и поручения на отгрузку по соответствующей операции по реализации работ (услуг), предусмотренных подпунктами 2.1, 2.5, 2.8, 12 пункта 1 статьи 164 Налогового кодекса Российской Федерации;

в графе 7 - страна регистрации судна (флаг) из документа, подтверждающего факт приема товара к перевозке, и поручения на отгрузку в соответствии с ОКСМ. Например, код CN - код Китайской Народной Республики, код DE - код Федеративной Республики Германия;

в графе 8 - порт погрузки судна и код страны отправления; заполняется из документа, подтверждающего факт приема товара к перевозке, и поручения на отгрузку в соответствии с ОКСМ. Например, код CN - код Китайской Народной Республики, код DE - код Федеративной Республики Германия;

в графе 9 - порт разгрузки судна и код страны назначения заполняется из документа, подтверждающего факт приема товара к перевозке, и поручения на отгрузку в соответствии с ОКСМ. Например, код CN - код Китайской Народной Республики, код DE - код Федеративной Республики Германия;

в графе 10 - дата отметки российского таможенного органа (при ввозе) товаров морским и речным транспортом заполняется из документа, подтверждающего факт приема товара к перевозке. Графа 10 заполняется в случае выполнения работ (услуг), предусмотренных подпунктом 2.5 пункта 1 статьи 164 Налогового кодекса Российской Федерации, и указания в графе 9 значения "Код страны порта разгрузки" "RU - Российская Федерация";

в графе 11 - налоговая база по соответствующей операции по реализации работ (услуг), по которой обоснованность применения налоговой ставки 0 процентов документально подтверждена (в рублях и копейках);

в графе 12 - иная информация, относящаяся к операции, реквизиты документов по которой указаны в строке Реестра, в том числе вид, номер и дата документа, представляемого одновременно с налоговой декларацией по НДС, за исключением документов, указанных в графах 2 - 5 Реестра (при наличии). Например, "договор/контракт N 5 от 29.02.2024". В случае указания нескольких документов в графе 13 указываются вид, номер и дата каждого документа, разделенные знаком ";" (точка с запятой).

X. Заполнение реестра, содержащего сведения из перевозочных документов и предусмотренного пунктом 4.1 статьи 165 Налогового кодекса Российской Федерации

64. В строке "Налоговый период (код)" указывается код, определяющий налоговый период, отраженный в налоговой декларации по НДС, к которой представляется Реестр, предусмотренный пунктом 4.1 статьи 165 Налогового кодекса Российской Федерации.

65. В строке "Отчетный год" указывается год, отраженный в налоговой декларации по НДС, к которой представляется Реестр.

66. В строке "Номер корректировки" при представлении в налоговый орган первичного Реестра за налоговый период проставляется "0--", при представлении уточненного Реестра за соответствующий налоговый период указывается номер корректировки (например, "1--", "2--").

67. В строке "Налогоплательщик" указываются следующие сведения:

"ИНН" - идентификационный номер налогоплательщика;

"КПП" - код причины постановки на налоговый учет;

"Наименование организации/фамилия, имя, отчество <1> индивидуального предпринимателя" - указывается наименование организации либо наименование представительства (филиала) иностранной организации, иного обособленного подразделения иностранной организации, осуществляющего деятельность на территории Российской Федерации, а в случае представления Реестра индивидуальным предпринимателем указываются его фамилия, имя, отчество (при наличии).

При представлении Реестра в налоговый орган по месту учета организацией-правопреемником по операциям, осуществленным реорганизованной организацией, указываются ИНН и КПП организации-правопреемника. В поле "Наименование организации/фамилия, имя, отчество <1> индивидуального предпринимателя" указывается наименование реорганизованной организации.

В строке "Форма реорганизации (ликвидация) организации (код)" коды форм реорганизации организации и код ликвидации организации принимают значение в соответствии с приложением N 1 к настоящему Порядку.

в строке "ИНН/КПП реорганизованной организации" указываются соответственно ИНН и КПП, которые присвоены организации до ее реорганизации по месту ее нахождения (налогоплательщикам, отнесенным к категории крупнейших, - по месту учета в качестве крупнейшего налогоплательщика).

68. В строке "Код операции" указывается соответствующий код операции согласно приложению N 1 к Порядку заполнения налоговой декларации по налогу на добавленную стоимость, утвержденному приказом ФНС России от 29.10.2014 N ММВ-7-3/558@.

69. В строке "ИТОГО налоговая база (в рублях)" указывается общая сумма налоговой базы по соответствующей операции по реализации услуг, по которой обоснованность применения налоговой ставки 0 процентов по НДС документально подтверждена. Данная строка формируется по коду операции и соответствует общей сумме показателей строк 020 раздела 4 налоговой декларации по НДС по соответствующей операции по реализации услуг.

70. В графах указываются следующие сведения:

в графе 1 - порядковый номер по соответствующей операции по реализации услуг;

в графе 2 - номер перевозочного, товаросопроводительного и (или) иного документа, подтверждающего вывоз товаров за пределы Российской Федерации или ввоз товаров на территорию Российской Федерации, по соответствующей операции по реализации услуг (далее - железнодорожная накладная);

в графе 3 - код станции отправления или наименование станции отправления и код страны отправления.

Наименование и код станции отправления указываются в соответствии с данными из графы "Станция отправления" железнодорожной накладной.

Код страны отправления заполняется в соответствии с ОКСМ. Например, код CN - код Китайской Народной Республики, код DE - код Федеративной Республики Германия;

в графе 4 - наименование или код входной железнодорожной станции (пограничной и (или) припортовой), указанные в графе "Станция отправления" железнодорожной накладной.

в графе 5 - код станции назначения или наименование станции назначения и код страны назначения.

Наименование и код станции назначения указываются в соответствии с данными из графы "Станция назначения" железнодорожной накладной.

Код страны назначения заполняется в соответствии с ОКСМ. Например, код CN - код Китайской Народной Республики, код DE - код Федеративной Республики Германия;

в графе 6 - наименование или код выходной железнодорожной станции (пограничной и (или) припортовой), указанные в графе "Станция назначения" железнодорожной накладной;

в графе 7 - налоговая база по соответствующей операции по реализации услуг, по которой обоснованность применения налоговой ставки 0 процентов документально подтверждена (в рублях и копейках);

в графе 8 - иная информация, относящаяся к операции, реквизиты документов по которой указаны в строке Реестра, в том числе вид, номер и дата документа, представляемого одновременно с налоговой декларацией по НДС, за исключением документов, указанных в графе 2 Реестра (при наличии). Например, "договор/контракт N 5 от 29.02.2024". В случае указания нескольких документов в графе 8 указываются вид, номер и дата каждого документа, разделенные знаком ";" (точка с запятой).

XI. Заполнение реестра, содержащего сведения из перевозочных, товаросопроводительных или иных документов и предусмотренного пунктом 3.9 статьи 165 Налогового кодекса Российской Федерации

71. В строке "Налоговый период (код)" указывается код, определяющий налоговый период, отраженный в налоговой декларации по НДС, к которой представляется Реестр, предусмотренный пунктом 3.9 статьи 165 Налогового кодекса Российской Федерации.

72. В строке "Отчетный год" указывается год, отраженный в налоговой декларации по НДС, к которой представляется Реестр.

73. В строке "Номер корректировки" при представлении в налоговый орган первичного Реестра за налоговый период проставляется "0--", при представлении уточненного Реестра за соответствующий налоговый период указывается номер корректировки (например, "1--", "2--").

74. В строке "Налогоплательщик" указываются следующие сведения:

"ИНН" - идентификационный номер налогоплательщика;

"КПП" - код причины постановки на налоговый учет;

"Наименование организации/фамилия, имя, отчество <1> индивидуального предпринимателя" - указывается наименование организации либо наименование представительства (филиала) иностранной организации, иного обособленного подразделения иностранной организации, осуществляющего деятельность на территории Российской Федерации, а в случае представления Реестра индивидуальным предпринимателем указываются его фамилия, имя, отчество (при наличии).

При представлении Реестра в налоговый орган по месту учета организацией-правопреемником по операциям, осуществленным реорганизованной организацией, указываются ИНН и КПП организации-правопреемника. В поле "Наименование организации/фамилия, имя, отчество <1> индивидуального предпринимателя" указывается наименование реорганизованной организации.

В строке "Форма реорганизации (ликвидация) организации (код)" коды форм реорганизации организации и код ликвидации организации принимают значение в соответствии с приложением N 1 к настоящему Порядку.

в строке "ИНН/КПП реорганизованной организации" указываются соответственно ИНН и КПП, которые присвоены организации до ее реорганизации по месту ее нахождения (налогоплательщикам, отнесенным к категории крупнейших, - по месту учета в качестве крупнейшего налогоплательщика).

75. В строке "Код операции" указывается соответствующий код операции согласно приложению N 1 к Порядку заполнения налоговой декларации по налогу на добавленную стоимость, утвержденному приказом ФНС России от 29.10.2014 N ММВ-7-3/558@.

76. В строке "ИТОГО налоговая база (в рублях)" указывается общая сумма налоговой базы по соответствующей операции по реализации услуг, по которой обоснованность применения налоговой ставки 0 процентов по НДС документально подтверждена. Данная строка формируется по коду операции и соответствует общей сумме показателей строк 020 раздела 4 налоговой декларации по НДС по соответствующей операции по реализации услуг.

77. В графах указываются следующие сведения:

в графе 1 - порядковый номер по соответствующей операции по реализации услуг;

в графе 2 - вид перевозочного, товаросопроводительного или иного документа по соответствующей операции по реализации услуг, подтверждающего ввоз товаров на территорию Российской Федерации и вывоз товаров за пределы Российской Федерации воздушным транспортом (далее - перевозочный документ), принимает значение в соответствии с приложением N 2 к настоящему Порядку;

в графе 3 - номер перевозочного документа;

в графе 4 - дата перевозочного документа;

в графе 5 - аэропорт (наименование, код) места прибытия воздушного судна с товаром на территорию Российской Федерации и места убытия воздушного судна с товаром с территории Российской Федерации, заполняется из перевозочного документа;

в графе 6 - страна аэропорта отправления грузов (код), заполняется из перевозочного документа в соответствии с ОКСМ. Например, код CN - код Китайской Народной Республики, код DE - код Федеративной Республики Германия;

в графе 7 - страна аэропорта прибытия (убытия) грузов (код), заполняется из перевозочного документа в соответствии с ОКСМ. Например, код RU - код Российской Федерации;

в графе 8 - страна аэропорта места назначения грузов (код), заполняется из перевозочного документа в соответствии с ОКСМ. Например, код CN - код Китайской Народной Республики, код DE - код Федеративной Республики Германия;

в графе 9 - номера рейсов прибытия, заполняются из перевозочного документа;

в графе 10 - даты рейсов прибытия, заполняются из перевозочного документа;

в графе 11 - номера рейсов убытия, заполняются из перевозочного документа;

в графе 12 - даты рейсов убытия, заполняются из перевозочного документа;

в графе 13 - дата отметки российского таможенного органа, подтверждающего убытие товаров с территории Российской Федерации, проставляется на перевозочном документе;

в графе 14 - налоговая база по соответствующей операции по реализации услуг, по которой обоснованность применения налоговой ставки 0 процентов документально подтверждена (в рублях и копейках);

в графе 15 - иная информация, относящаяся к операции, реквизиты документов по которой указаны в строке Реестра, в том числе вид, номер и дата документа, представляемого одновременно с налоговой декларацией по НДС, за исключением документов, указанных в графах 2 - 4 Реестра (при наличии). Например, "договор/контракт N 5 от 29.02.2024". В случае указания нескольких документов в графе 15 указываются вид, номер и дата каждого документа, разделенные знаком ";" (точка с запятой).

XII. Заполнение реестра, содержащего сведения из перевозочных документов и предусмотренного пунктами 5 (за исключением абзаца пятого) и 5.1 статьи 165 Налогового кодекса Российской Федерации

78. В строке "Налоговый период (код)" указывается код, определяющий налоговый период, отраженный в налоговой декларации по НДС, к которой представляется Реестр, предусмотренный пунктами 5 (за исключением абзаца пятого) и 5.1 статьи 165 Налогового кодекса Российской Федерации.

79. В строке "Отчетный год" указывается год, отраженный в налоговой декларации по НДС, к которой представляется Реестр.

80. В строке "Номер корректировки" при представлении в налоговый орган первичного Реестра за налоговый период проставляется "0--", при представлении уточненного Реестра за соответствующий налоговый период указывается номер корректировки (например, "1--", "2--").

81. В строке "Налогоплательщик" указываются следующие сведения:

"ИНН" - идентификационный номер налогоплательщика;

"КПП" - код причины постановки на налоговый учет;

"Наименование организации/фамилия, имя, отчество <1> индивидуального предпринимателя" - указывается наименование организации либо наименование представительства (филиала) иностранной организации, иного обособленного подразделения иностранной организации, осуществляющего деятельность на территории Российской Федерации, а в случае представления Реестра индивидуальным предпринимателем указываются его фамилия, имя, отчество (при наличии).

При представлении Реестра в налоговый орган по месту учета организацией-правопреемником по операциям, осуществленным реорганизованной организацией, указываются ИНН и КПП организации-правопреемника. В поле "Наименование организации/фамилия, имя, отчество <1> индивидуального предпринимателя" указывается наименование реорганизованной организации.

В строке "Форма реорганизации (ликвидация) организации (код)" коды форм реорганизации организации и код ликвидации организации принимают значение в соответствии с приложением N 1 к настоящему Порядку.

в строке "ИНН/КПП реорганизованной организации" указываются соответственно ИНН и КПП, которые присвоены организации до ее реорганизации по месту ее нахождения (налогоплательщикам, отнесенным к категории крупнейших, - по месту учета в качестве крупнейшего налогоплательщика).

82. В строке "Код операции" указывается соответствующий код операции согласно приложению N 1 к Порядку заполнения налоговой декларации по налогу на добавленную стоимость, утвержденному приказом ФНС России от 29.10.2014 N ММВ-7-3/558@.

83. В строке "ИТОГО налоговая база (в рублях)" указывается общая сумма налоговой базы по соответствующей операции по реализации работ (услуг), по которой обоснованность применения налоговой ставки 0 процентов по НДС документально подтверждена. Данная строка формируется по коду операции и соответствует общей сумме показателей строк 020 раздела 4 налоговой декларации по НДС по соответствующей операции по реализации работ (услуг).

84. В графах указываются следующие сведения:

в графе 1 - порядковый номер по соответствующей операции по реализации работ (услуг);

в графе 2 - дата реализации работ или оказания услуг, заполняется из документов, оформленных при перевозках товаров железнодорожным транспортом (далее - железнодорожная накладная) при реализации работ (услуг), предусмотренных подпунктом 9.1 пункта 1 статьи 164 Налогового кодекса Российской Федерации;

в графе 3 - номер перевозочного документа, заполняется серия и номер железнодорожной накладной. При наличии серии из букв (1 - 2 буквы) серия указывается вместе с номером без пробелов и тире;

в графе 4 - код государства отправления товара; заполняется из железнодорожной накладной при реализации работ (услуг), предусмотренных подпунктом 3, 9, 9.1 пункта 1 статьи 164 Налогового кодекса Российской Федерации, в соответствии с ОКСМ. Например, код CN - код Китайской Народной Республики, код DE - код Федеративной Республики Германия;

в графе 5 - код государства назначения товара, заполняется из железнодорожной накладной в соответствии с ОКСМ. Например, код CN - код Китайской Народной Республики, код DE - код Федеративной Республики Германия;

в графе 6 - наименование входной (пограничной и (или) припортовой) железнодорожной станции, указанное в графе "Станция отправления" железнодорожной накладной; в случае перевозок грузов в прямом международном железнодорожном сообщении (через российские пограничные переходы) указывается входная пограничная станция перехода;

в графе 7 - код входной (пограничной и (или) припортовой) железнодорожной станции, указанный в графе "Станция отправления" железнодорожной накладной; в случае перевозок грузов в прямом международном железнодорожном сообщении (через российские пограничные переходы) указывается входная пограничная станция перехода;

в графе 8 - наименование выходной (пограничной и (или) припортовой) железнодорожной станции, указанное в графе "Станция назначения" железнодорожной накладной; в случае перевозок грузов прямым международным железнодорожным сообщением (через российские пограничные переходы) указывается выходная пограничная станция перехода;

в графе 9 - код выходной (пограничной и (или) припортовой) железнодорожной станции, указанный в графе "Станция назначения" железнодорожной накладной; в случае перевозок грузов прямым международным железнодорожным сообщением (через российские пограничные переходы) указывается выходная пограничная станция перехода;

в графе 10 - номер декларации на товары, по которой товары помещались под таможенную процедуру экспорта, реэкспорта или таможенного транзита. Графа 10 заполняется при реализации работ (услуг), предусмотренных подпунктом 3 и 9 пункта 1 статьи 164 Налогового кодекса Российской Федерации;

в графе 11 - дата календарного штемпеля пограничной железнодорожной станции (при перемещении товаров с территории Российской Федерации через выходные железнодорожные пограничные станции) или станции назначения (при перемещении товаров с территории Российской Федерации через выходные припортовые железнодорожные станции) либо станции отправления заполняется из железнодорожной накладной. Графа 11 заполняется при реализации работ (услуг), предусмотренных подпунктом 9.1 пункта 1 статьи 164 Налогового кодекса Российской Федерации (перемещение через территорию Российской Федерации и вывоз с территории Российской Федерации);

в графе 12 - стоимость работ (услуг) (в рублях и копейках); заполняется по соответствующей операции по реализации работ (услуг), по которой обоснованность применения налоговой ставки 0 процентов по НДС документально подтверждена;

в графе 13 - иная информация, относящаяся к операции, реквизиты документов по которой указаны в строке Реестра, в том числе вид, номер и дата документа, представляемого одновременно с налоговой декларацией по НДС, за исключением документов, указанных в графе 3 Реестра (при наличии). Например, "договор/контракт N 5 от 29.02.2024". В случае указания нескольких документов в графе 13 указываются вид, номер и дата каждого документа, разделенные знаком ";" (точка с запятой).

XIII. Заполнение реестра, содержащего сведения из перевозочных документов и предусмотренного абзацем пятым пункта 5 и пунктами 5.3, 6, 6.1, 6.2, 6.4 статьи 165 Налогового кодекса Российской Федерации

85. В строке "Налоговый период (код)" указывается код, определяющий налоговый период, отраженный в налоговой декларации по НДС, к которой представляется Реестр предусмотренный абзацем пятым пункта 5 и пунктами 5.3, 6, 6.1, 6.2, 6.4 статьи 165 Налогового кодекса Российской Федерации.

86. В строке "Отчетный год" указывается год, отраженный в налоговой декларации по НДС, к которой представляется Реестр.

87. В строке "Номер корректировки" при представлении в налоговый орган первичного Реестра за налоговый период проставляется "0--", при представлении уточненного Реестра за соответствующий налоговый период указывается номер корректировки (например, "1--", "2--").

88. В строке "Налогоплательщик" указываются следующие сведения:

"ИНН" - идентификационный номер налогоплательщика;

"КПП" - код причины постановки на налоговый учет;

"Наименование организации/фамилия, имя, отчество <1> индивидуального предпринимателя" - указывается наименование организации либо наименование представительства (филиала) иностранной организации, иного обособленного подразделения иностранной организации, осуществляющего деятельность на территории Российской Федерации, а в случае представления Реестра индивидуальным предпринимателем указываются его фамилия, имя, отчество (при наличии).

При представлении Реестра в налоговый орган по месту учета организацией-правопреемником по операциям, осуществленным реорганизованной организацией, указываются ИНН и КПП организации-правопреемника. В поле "Наименование организации/фамилия, имя, отчество <1> индивидуального предпринимателя" указывается наименование реорганизованной организации.

В строке "Форма реорганизации (ликвидация) организации (код)" коды форм реорганизации организации и код ликвидации организации принимают значение в соответствии с приложением N 1 к настоящему Порядку.

в строке "ИНН/КПП реорганизованной организации" указываются соответственно ИНН и КПП, которые присвоены организации до ее реорганизации по месту ее нахождения (налогоплательщикам, отнесенным к категории крупнейших, - по месту учета в качестве крупнейшего налогоплательщика).

89. В строке "Код операции" указывается соответствующий код операции согласно приложению N 1 к Порядку заполнения налоговой декларации по налогу на добавленную стоимость, утвержденному приказом ФНС России от 29.10.2014 N ММВ-7-3/558@.

90. В строке "ИТОГО налоговая база (в рублях)" указывается общая сумма налоговой базы по соответствующей операции по реализации услуг, по которой обоснованность применения налоговой ставки 0 процентов по НДС документально подтверждена. Данная строка формируется по коду операции и соответствует общей сумме показателей строк 020 раздела 4 налоговой декларации по НДС по соответствующей операции по реализации услуг.

91. В графах указываются следующие сведения:

в графе 1 - порядковый номер по соответствующей операции по реализации услуг;

в графе 2 - код вида транспорта, заполняется согласно приложению N 3 к Решению Комиссии Таможенного союза от 20.09.2010 N 378;

в графе 3 - номер перевозочного документа, заполняется из перевозочного документа, оформляемого при перевозке пассажиров и багажа по соответствующей операции по реализации услуг. В том числе указывается каждый номер перевозочного документа по перевозкам, по которым заключен договор фрахтования воздушного судна (воздушного чартера), пассажиров и багажа;

в графе 4 - фактическая дата оказания услуги по международной (внутренней) перевозке пассажиров и багажа;

в графе 5 - пункты отправления, заполняются из перевозочного документа, оформляемого при международной (внутренней) перевозке пассажиров и багажа по соответствующей операции по реализации услуг;

в графе 6 - пункты назначения, заполняются из перевозочного документа, оформляемого при международной (внутренней) перевозке пассажиров и багажа по соответствующей операции по реализации услуг;

в графе 7 - стоимость услуг по перевозке пассажиров и багажа, заполняется по соответствующей операции по реализации услуг, по которой обоснованность применения налоговой ставки 0 процентов документально подтверждена (в рублях и копейках);

в графе 8 - иная информация, относящаяся к операции, реквизиты документов по которой указаны в строке Реестра, в том числе вид, номер и дата документа, представляемого одновременно с налоговой декларацией по НДС, за исключением документов, указанных в графе 3 Реестра (при наличии). Например, "договор/контракт N 5 от 29.02.2024". В случае указания нескольких документов в графе 8 указываются вид, номер и дата каждого документа, разделенные знаком ";" (точка с запятой).

Приложение N 1
к Порядку заполнения реестров,
предусмотренных пунктом 15 статьи 165
Налогового кодекса Российской Федерации
(за исключением абзаца десятого
пункта 15 статьи 165 Налогового
кодекса Российской Федерации),
утвержденному приказом ФНС России
от 14.03.2024 N ЕД-7-15/202@

КОДЫ ФОРМ РЕОРГАНИЗАЦИИ И КОД ЛИКВИДАЦИИ ОРГАНИЗАЦИИ

Код Наименование
1 Преобразование
2 Слияние
3 Разделение
5 Присоединение
6 Разделение с одновременным присоединением
0 Ликвидация

Приложение N 2
к Порядку заполнения реестров,
предусмотренных пунктом 15 статьи 165
Налогового кодекса Российской Федерации
(за исключением абзаца десятого
пункта 15 статьи 165 Налогового
кодекса Российской Федерации),
утвержденному приказом ФНС России
от 14.03.2024 N ЕД-7-15/202@

НАИМЕНОВАНИЯ И КОДЫ ВИДОВ ТРАНСПОРТНЫХ И ТОВАРОСОПРОВОДИТЕЛЬНЫХ ДОКУМЕНТОВ

Код Наименование транспортного и товаросопроводительного документа
01 Международная товарно-транспортная накладная (CMR)
02 Коносамент
03 Железнодорожная накладная
04 Грузовая авианакладная
05 Книжка международной перевозки
(Книжка МДП)
06 Поручение на отгрузку
07 Морская накладная
08 Заправочная ведомость
09 Поручение на погрузку припасов
10 Генеральная декларация
11 Карго манифест
12 Иной документ

Приложение N 3
к Порядку заполнения реестров,
предусмотренных пунктом 15 статьи 165
Налогового кодекса Российской Федерации
(за исключением абзаца десятого
пункта 15 статьи 165 Налогового
кодекса Российской Федерации),
утвержденному приказом ФНС России
от 14.03.2024 N ЕД-7-15/202@

КОДЫ НАПРАВЛЕНИЯ ПЕРЕМЕЩЕНИЯ ТРАНСПОРТНОГО СРЕДСТВА

Код Наименование
A Прибытие транспортного средства с товаром на территорию Российской Федерации
D Убытие транспортного средства с товаром с территории Российской Федерации

Приложение N 15
к приказу ФНС России
от 14.03.2024 N ЕД-7-15/202@

ФОРМАТ ПРЕДСТАВЛЕНИЯ РЕЕСТРА, СОДЕРЖАЩЕГО СВЕДЕНИЯ ИЗ ДЕКЛАРАЦИЙ НА ТОВАРЫ (ТАМОЖЕННЫХ ДЕКЛАРАЦИЙ, ПОЛНЫХ ТАМОЖЕННЫХ ДЕКЛАРАЦИЙ) И ПРЕДУСМОТРЕННОГО ПОДПУНКТОМ 3 ПУНКТА 1, ПОДПУНКТОМ 3 ПУНКТА 3.2, ПОДПУНКТОМ 3 ПУНКТА 3.3, ПОДПУНКТОМ 3 ПУНКТА 3.6, ПОДПУНКТОМ 3 ПУНКТА 4 СТАТЬИ 165 НАЛОГОВОГО КОДЕКСА РОССИЙСКОЙ ФЕДЕРАЦИИ, В ЭЛЕКТРОННОЙ ФОРМЕ

I. ОБЩИЕ ПОЛОЖЕНИЯ

1. Настоящий формат описывает требования к XML файлам (далее - файл обмена) для передачи реестра, содержащего сведения из деклараций на товары (таможенных деклараций, полных таможенных деклараций) и предусмотренного подпунктом 3 пункта 1, подпунктом 3 пункта 3.2, подпунктом 3 пункта 3.3, подпунктом 3 пункта 3.6, подпунктом 3 пункта 4 статьи 165 Налогового кодекса Российской Федерации в электронной форме (далее - Реестр).

2. Реестр представляется в виде двух обязательных частей:

- сведения, определяющие Реестр. Номер версии настоящего формата 5.01, часть 840.

- сведения из документов, подтверждающих обоснованность применения налоговой ставки 0 процентов по налогу на добавленную стоимость. Номер версии настоящего формата 5.01, часть 840-1.

II. ОПИСАНИЕ ФАЙЛА ОБМЕНА СВЕДЕНИЙ, ОПРЕДЕЛЯЮЩИХ РЕЕСТР

3. Имя файла обмена должно иметь следующий вид:

R_T_A_K_O_GGGGMMDD_N, где:

R_T - префикс, принимающий значение: KO_RRTD165-21;

A_K - идентификатор получателя информации, где: A - идентификатор получателя, которому направляется файл обмена, K - идентификатор конечного получателя, для которого предназначена информация из данного файла обмена. Передача файла от отправителя к конечному получателю (K) может осуществляться в несколько этапов через другие налоговые органы, осуществляющие передачу файла на промежуточных этапах, которые обозначаются идентификатором A. В случае передачи файла от отправителя к конечному получателю при отсутствии налоговых органов, осуществляющих передачу на промежуточных этапах, значения идентификаторов A и K совпадают. Каждый из идентификаторов (A и K) имеет вид для налоговых органов - четырехразрядный код (код налогового органа в соответствии с классификатором "Система обозначения налоговых органов") (далее - СОНО);

O - идентификатор отправителя информации, имеет вид:

для организаций - девятнадцатиразрядный код (идентификационный номер налогоплательщика (далее - ИНН) и код причины постановки на учет (далее - КПП) организации (обособленного подразделения);

для физических лиц - двенадцатиразрядный код (ИНН физического лица, при отсутствии ИНН - последовательность из двенадцати нулей).

GGGG - год формирования передаваемого файла, MM - месяц, DD - день;

N - идентификационный номер файла (длина - от 1 до 36 знаков, идентификационный номер файла должен обеспечивать уникальность файла).

Расширение имени файла - xml. Расширение имени файла может указываться как строчными, так и прописными буквами.

Параметры первой строки файла обмена

Первая строка XML файла должна иметь следующий вид:

<?xml version = "1.0" encoding = "windows-1251"?>

Имя файла, содержащего XML схему файла обмена, должно иметь следующий вид:

KO_RRTD165-21_1_840_01_05_01_xx, где xx - номер версии схемы.

Расширение имени файла - xsd.

XML схема файла обмена приводится отдельным файлом и размещается на официальном сайте Федеральной налоговой службы в информационно-телекоммуникационной сети "Интернет".

4. Логическая модель файла обмена представлена в виде диаграммы структуры файла обмена на рисунке 1 настоящего формата. Элементами логической модели файла обмена являются элементы и атрибуты XML файла. Перечень структурных элементов логической модели файла обмена и сведения о них приведены в таблицах 4.1 - 4.10 настоящего формата.

Для каждого структурного элемента логической модели файла обмена приводятся следующие сведения:

наименование элемента. Приводится полное наименование элемента. В строке таблицы могут быть описаны несколько элементов, наименования которых разделены символом "|". Такая форма записи применяется при наличии в файле обмена только одного элемента из описанных в этой строке;

сокращенное наименование (код) элемента. Приводится сокращенное наименование элемента. Синтаксис сокращенного наименования должен удовлетворять спецификации XML;

признак типа элемента. Может принимать следующие значения: "С" - сложный элемент логической модели (содержит вложенные элементы), "П" - простой элемент логической модели, реализованный в виде элемента XML-файла, "А" - простой элемент логической модели, реализованный в виде атрибута элемента XML-файла. Простой элемент логической модели не содержит вложенные элементы;

формат элемента. Формат элемента представляется следующими условными обозначениями: Т - символьная строка; N - числовое значение (целое или дробное).

Формат символьной строки указывается в виде T(n-k) или T(=k), где: n - минимальное количество знаков, k - максимальное количество знаков, символ "-" - разделитель, символ "=" означает фиксированное количество знаков в строке. В случае если минимальное количество знаков равно 0, формат имеет вид T(0-k). В случае если максимальное количество знаков не ограничено, формат имеет вид T(n-).

Формат числового значения указывается в виде N(m.k), где: m - максимальное количество знаков в числе, включая знак (для отрицательного числа), целую и дробную часть числа без разделяющей десятичной точки, k - максимальное число знаков дробной части числа. Если число знаков дробной части числа равно 0 (то есть число целое), то формат числового значения имеет вид N(m).

Для простых элементов, являющихся базовыми в XML, например, элемент с типом "date", поле "Формат элемента" не заполняется. Для таких элементов в поле "Дополнительная информация" указывается тип базового элемента;

признак обязательности элемента определяет обязательность наличия элемента (совокупности наименования элемента и его значения) в файле обмена. Признак обязательности элемента может принимать следующие значения: "О" - наличие элемента в файле обмена обязательно; "Н" - наличие элемента в файле обмена необязательно, то есть элемент может отсутствовать. Если элемент принимает ограниченный перечень значений (по классификатору, справочнику, кодовому словарю), то признак обязательности элемента дополняется символом "К". В случае если количество реализаций элемента может быть более одной, то признак обязательности элемента дополняется символом "М".

К вышеперечисленным признакам обязательности элемента может добавляться значение "У" в случае описания в XML-схеме условий, предъявляемых к элементу в файле обмена, описанных в графе "Дополнительная информация";

дополнительная информация содержит, при необходимости, требования к элементу файла обмена, не указанные ранее. Для сложных элементов указывается ссылка на таблицу, в которой описывается состав данного элемента. Для элементов, принимающих ограниченный перечень значений из классификатора (справочника, кодового словаря), указывается соответствующее наименование классификатора (кодового словаря) или приводится перечень возможных значений. Для классификатора (справочника, кодового словаря) может указываться ссылка на его местонахождение. Для элементов, использующих пользовательский тип данных, указывается наименование типового элемента.

Рисунок 1. Диаграмма структуры файла обмена

Таблица 4.1

Файл обмена (Файл)

Наименование элемента Сокращенное наименование (код) элемента Признак типа элемента Формат элемента Признак обязательности элемента Дополнительная информация
Идентификатор файла ИдФайл А T(1-255) ОУ Содержит (повторяет) имя сформированного файла (без расширения)
Версия программы, с помощью которой сформирован файл ВерсПрог А T(1-40) О  
Версия формата ВерсФорм А T(1-5) О Принимает значение: 5.01
Состав и структура документа Документ С   О Состав элемента представлен в таблице 4.2

Таблица 4.2

Состав и структура документа (Документ)

Наименование элемента Сокращенное наименование (код) элемента Признак типа элемента Формат элемента Признак обязательности элемента Дополнительная информация
Код формы документа по классификатору налоговых документов (КНД) КНД А T(=7) ОК Типовой элемент <КНДТип>.
Принимает значение: 1155221
Дата формирования документа ДатаДок А T(=10) О Типовой элемент <ДатаТип>.
Дата в формате ДД.ММ.ГГГГ
Код налогового органа КодНО А T(=4) ОК Типовой элемент <СОНОТип>
Налоговый период (код) Период А T(=2) ОК Принимает значение:
01 - январь |
02 - февраль |
03 - март |
04 - апрель |
05 - май |
06 - июнь |
07 - июль |
08 - август |
09 - сентябрь |
10 - октябрь |
11 - ноябрь |
12 - декабрь |
21 - 1 квартал |
22 - 2 квартал |
23 - 3 квартал |
24 - 4 квартал |
51 - 1 квартал при реорганизации (ликвидации) организации |
54 - 2 квартал при реорганизации (ликвидации) организации |
55 - 3 квартал при реорганизации (ликвидации) организации |
56 - 4 квартал при реорганизации (ликвидации) организации |
71 - за январь при реорганизации (ликвидации) организации |
72 - за февраль при реорганизации (ликвидации) организации |
73 - за март при реорганизации (ликвидации) организации |
74 - за апрель при реорганизации (ликвидации) организации |
75 - за май при реорганизации (ликвидации) организации |
76 - за июнь при реорганизации (ликвидации) организации |
77 - за июль при реорганизации (ликвидации) организации |
78 - за август при реорганизации (ликвидации) организации |
79 - за сентябрь при реорганизации (ликвидации) организации |
80 - за октябрь при реорганизации (ликвидации) организации |
81 - за ноябрь при реорганизации (ликвидации) организации |
82 - за декабрь при реорганизации (ликвидации) организации
Отчетный год ОтчетГод А   О Типовой элемент <xs:gYear>.
Год в формате ГГГГ
Номер корректировки (реестра) НомКорр А N(3) О Принимает значение:
0 - первичный документ,
1, 2, 3 и так далее - уточненный документ.
Для уточненного документа значение должно быть на 1 больше ранее принятого налоговым органом документа
Имя файла, содержащего сведения из реестра, содержащего сведения из деклараций на товары (таможенных деклараций, полных таможенных деклараций) и предусмотренного подпунктом 3 пункта 1, подпунктом 3 пункта 3.2, подпунктом 3 пункта 3.3, подпунктом 3 пункта 3.6, подпунктом 3 пункта 4 статьи 165 Налогового кодекса Российской Федерации НаимРеестрДТ_21 А T(1-255) О Содержит (повторяет) имя файла (с расширением) с префиксом
KO_RRTD165-21.2
Сведения о налогоплательщике СвНП С   О Состав элемента представлен в таблице 4.3
Сведения о лице, подписавшем документ Подписант С   О Состав элемента представлен в таблице 4.7
Реестр, содержащий сведения из деклараций на товары (таможенных деклараций, полных таможенных деклараций) и предусмотренный подпунктом 3 пункта 1, подпунктом 3 пункта 3.2, подпунктом 3 пункта 3.3, подпунктом 3 пункта 3.6, подпунктом 3 пункта 4 статьи 165 Налогового кодекса Российской Федерации РеестрДТ_21 С   ОМ Состав элемента представлен в таблице 4.9

Таблица 4.3

Сведения о налогоплательщике (СвНП)

Наименование элемента Сокращенное наименование (код) элемента Признак типа элемента Формат элемента Признак обязательности элемента Дополнительная информация
Налогоплательщик - организация | НПЮЛ С   О Состав элемента представлен в таблице 4.4
Налогоплательщик - индивидуальный предприниматель НПФЛ С   О Состав элемента представлен в таблице 4.6

Таблица 4.4

Налогоплательщик - организация (НПЮЛ)

Наименование элемента Сокращенное наименование (код) элемента Признак типа элемента Формат элемента Признак обязательности элемента Дополнительная информация
Наименование организации НаимОрг А T(1-1000) О  
ИНН организации ИННЮЛ А T(=10) О Типовой элемент <ИННЮЛТип>
КПП организации КПП А T(=9) О Типовой элемент <КППТип>
Сведения о реорганизованной (ликвидированной) организации СвРеоргЮЛ С   Н Состав элемента представлен в таблице 4.5

Таблица 4.5

Сведения о реорганизованной (ликвидированной) организации (СвРеоргЮЛ)

Наименование элемента Сокращенное наименование (код) элемента Признак типа элемента Формат элемента Признак обязательности элемента Дополнительная информация
Код формы реорганизации (ликвидации) ФормРеорг А T(=1) ОК Принимает значение:
0 - ликвидация |
1 - преобразование |
2 - слияние |
3 - разделение |
5 - присоединение |
6 - разделение с одновременным присоединением
ИНН реорганизованной организации ИННЮЛ А T(=10) НУ Типовой элемент <ИННЮЛТип>.
Элемент обязателен при
<ФормРеорг> = 1 | 2 | 3 | 5 | 6
КПП реорганизованной организации КПП А T(=9) НУ Типовой элемент <КППТип>.
Элемент обязателен при
<ФормРеорг> = 1 | 2 | 3 | 5 | 6

Таблица 4.6

Налогоплательщик - индивидуальный предприниматель (НПФЛ)

Наименование элемента Сокращенное наименование (код) элемента Признак типа элемента Формат элемента Признак обязательности элемента Дополнительная информация
ИНН физического лица, зарегистрированного в качестве индивидуального предпринимателя ИННФЛ А T(=12) О Типовой элемент <ИННФЛТип>
Фамилия, имя, отчество (при наличии) индивидуального предпринимателя ФИО С   О Типовой элемент <ФИОТип>.
Состав элемента представлен в таблице 4.10

Таблица 4.7

Сведения о лице, подписавшем документ (Подписант)

Наименование элемента Сокращенное наименование (код) элемента Признак типа элемента Формат элемента Признак обязательности элемента Дополнительная информация
Признак лица, подписавшего документ ПрПодп А T(=1) ОК Принимает значение:
1 - налогоплательщик |
2 - представитель налогоплательщика
Номер контактного телефона Тлф А T(1-20) Н  
Фамилия, имя, отчество (при наличии) ФИО С   О Типовой элемент <ФИОТип>.
Состав элемента представлен в таблице 4.10
Сведения о представителе налогоплательщика СвПред С   НУ Состав элемента представлен в таблице 4.8.
Элемент обязателен при <ПрПодп>=2

Таблица 4.8

Сведения о представителе налогоплательщика (СвПред)

Наименование элемента Сокращенное наименование (код) элемента Признак типа элемента Формат элемента Признак обязательности элемента Дополнительная информация
Наименование документа, подтверждающего полномочия представителя налогоплательщика НаимДок А T(1-120) О Для доверенности, совершенной в электронной форме, указывается GUID доверенности
Наименование организации - представителя налогоплательщика НаимОрг А T(1-1000) Н  

Таблица 4.9

Реестр, содержащий сведения из деклараций на товары (таможенных деклараций, полных таможенных деклараций) и предусмотренный подпунктом 3 пункта 1, подпунктом 3 пункта 3.2, подпунктом 3 пункта 3.3, подпунктом 3 пункта 3.6, подпунктом 3 пункта 4 статьи 165 Налогового кодекса Российской Федерации (РеестрДТ_21)

Наименование элемента Сокращенное наименование (код) элемента Признак типа элемента Формат элемента Признак обязательности элемента Дополнительная информация
Код операции КодОпер А T(=7) ОК Принимает значение:
1010410 | 1010428 | 1010429 | 1010431 | 1010434 | 1010439 | 1010452 | 1010453 | 1010456 | 1010457 | 1010458 | 1010459 | 1010460 | 1010470 | 1010481 | 1010485 | 1010486 | 1010487 | 1011411 | 1011413 | 1011423 | 1011424 | 1011425 | 1011426
Итого налоговая база НалБазаИт А N(14) О  

Таблица 4.10

Фамилия, имя, отчество (ФИОТип)

Наименование элемента Сокращенное наименование (код) элемента Признак типа элемента Формат элемента Признак обязательности элемента Дополнительная информация
Фамилия Фамилия A T(1-60) О  
Имя Имя A T(1-60) О  
Отчество Отчество A T(1-60) Н  

III. ОПИСАНИЕ ФАЙЛА ОБМЕНА СВЕДЕНИЙ ИЗ ДОКУМЕНТОВ, ПОДТВЕРЖДАЮЩИХ ОБОСНОВАННОСТЬ ПРИМЕНЕНИЯ НАЛОГОВОЙ СТАВКИ 0 ПРОЦЕНТОВ ПО НАЛОГУ НА ДОБАВЛЕННУЮ СТОИМОСТЬ

5. Имя файла обмена должно иметь следующий вид:

R_T_A_K_O_GGGGMMDD_N, где:

R_T - префикс, принимающий значение: KO_RRTD165-21.2;

A_K - идентификатор получателя информации, где: A - идентификатор получателя, которому направляется файл обмена, K - идентификатор конечного получателя, для которого предназначена информация из данного файла обмена. Передача файла от отправителя к конечному получателю (K) может осуществляться в несколько этапов через другие налоговые органы, осуществляющие передачу файла на промежуточных этапах, которые обозначаются идентификатором A. В случае передачи файла от отправителя к конечному получателю при отсутствии налоговых органов, осуществляющих передачу на промежуточных этапах, значения идентификаторов A и K совпадают. Каждый из идентификаторов (A и K) имеет вид для налоговых органов - четырехразрядный код (код налогового органа в соответствии с классификатором СОНО);

O - идентификатор отправителя информации, имеет вид:

для организаций - девятнадцатиразрядный код (идентификационный номер налогоплательщика (далее - ИНН) и код причины постановки на учет (далее - КПП) организации (обособленного подразделения);

для физических лиц - двенадцатиразрядный код ИНН, при отсутствии ИНН - последовательность из двенадцати нулей.

GGGG - год формирования передаваемого файла, MM - месяц, DD - день;

N - идентификационный номер файла (длина - от 1 до 36 знаков, идентификационный номер файла должен обеспечивать уникальность файла).

Расширение имени файла - xml. Расширение имени файла может указываться как строчными, так и прописными буквами.

Параметры первой строки файла обмена

Первая строка XML файла должна иметь следующий вид:

<?xml version = "1.0" encoding ="windows-1251"?>

Имя файла, содержащего XML схему файла обмена, должно иметь следующий вид:

KO_RRTD165-21.2_1_840_02_05_04_xx, где xx - номер версии схемы.

Расширение имени файла - xsd.

XML схема файла обмена приводится отдельным файлом и размещается на официальном сайте Федеральной налоговой службы в информационно-телекоммуникационной сети "Интернет".

6. Логическая модель файла обмена представлена в виде диаграммы структуры файла обмена на рисунке 2 настоящего формата. Элементами логической модели файла обмена являются элементы и атрибуты XML файла. Перечень структурных элементов логической модели файла обмена и сведения о них приведены в таблицах 6.1 - 6.4 настоящего формата.

Для каждого структурного элемента логической модели файла обмена приводятся следующие сведения:

наименование элемента. Приводится полное наименование элемента. В строке таблицы могут быть описаны несколько элементов, наименования которых разделены символом "|". Такая форма записи применяется при наличии в файле обмена только одного элемента из описанных в этой строке;

сокращенное наименование (код) элемента. Приводится сокращенное наименование элемента. Синтаксис сокращенного наименования должен удовлетворять спецификации XML;

признак типа элемента. Может принимать следующие значения: "С" - сложный элемент логической модели (содержит вложенные элементы), "П" - простой элемент логической модели, реализованный в виде элемента XML-файла, "А" - простой элемент логической модели, реализованный в виде атрибута элемента XML-файла. Простой элемент логической модели не содержит вложенные элементы;

формат элемента. Формат элемента представляется следующими условными обозначениями: T - символьная строка; N - числовое значение (целое или дробное).

Формат символьной строки указывается в виде T(n-k) или T(=k), где: n - минимальное количество знаков, k - максимальное количество знаков, символ "-" - разделитель, символ "=" означает фиксированное количество знаков в строке. В случае если минимальное количество знаков равно 0, формат имеет вид T(0-k). В случае если максимальное количество знаков не ограничено, формат имеет вид T(n-).

Формат числового значения указывается в виде N(m.k), где: m - максимальное количество знаков в числе, включая знак (для отрицательного числа), целую и дробную часть числа без разделяющей десятичной точки, k - максимальное число знаков дробной части числа. Если число знаков дробной части числа равно 0 (то есть число целое), то формат числового значения имеет вид N(m).

Для простых элементов, являющихся базовыми в XML, например, элемент с типом "date", поле "Формат элемента" не заполняется. Для таких элементов в поле "Дополнительная информация" указывается тип базового элемента;

признак обязательности элемента определяет обязательность наличия элемента (совокупности наименования элемента и его значения) в файле обмена. Признак обязательности элемента может принимать следующие значения: "О" - наличие элемента в файле обмена обязательно; "Н" - наличие элемента в файле обмена необязательно, то есть элемент может отсутствовать. Если элемент принимает ограниченный перечень значений (по классификатору, справочнику, кодовому словарю), то признак обязательности элемента дополняется символом "К". В случае если количество реализаций элемента может быть более одной, то признак обязательности элемента дополняется символом "М".

К вышеперечисленным признакам обязательности элемента может добавляться значение "У" в случае описания в XML-схеме условий, предъявляемых к элементу в файле обмена, описанных в графе "Дополнительная информация";

дополнительная информация содержит, при необходимости, требования к элементу файла обмена, не указанные ранее. Для сложных элементов указывается ссылка на таблицу, в которой описывается состав данного элемента. Для элементов, принимающих ограниченный перечень значений из классификатора (справочника, кодового словаря), указывается соответствующее наименование классификатора (кодового словаря) или приводится перечень возможных значений. Для классификатора (справочника, кодового словаря) может указываться ссылка на его местонахождение. Для элементов, использующих пользовательский тип данных, указывается наименование типового элемента.

Рисунок 2. Диаграмма структуры файла обмена

Таблица 6.1

Файл обмена (Файл)

Наименование элемента Сокращенное наименование (код) элемента Признак типа элемента Формат элемента Признак обязательности элемента Дополнительная информация
Идентификатор файла ИдФайл А T(1-255) ОУ Содержит (повторяет) имя сформированного файла (без расширения)
Версия программы, с помощью которой сформирован файл ВерсПрог А T(1-40) О  
Версия формата ВерсФорм А T(1-5) О Принимает значение: 5.01
Состав и структура документа Документ С   О Состав элемента представлен в таблице 6.2

Таблица 6.2

Состав и структура документа (Документ)

Наименование элемента Сокращенное наименование (код) элемента Признак типа элемента Формат элемента Признак обязательности элемента Дополнительная информация
Индекс Индекс А T(=7) ОК Типовой элемент <КНДТип>.
Принимает значение: 0005221
Номер корректировки (реестра) НомКорр А N(3) О Принимает значение:
0 - первичный документ,
1, 2, 3 и так далее - уточненный документ. Для уточненного документа значение должно быть на 1 больше ранее принятого налоговым органом документа.
Элемент повторяет значение элемента <НомКорр> из файла с префиксом KO_RRTD165-21
Реестр, содержащий сведения из деклараций на товары (таможенных деклараций, полных таможенных деклараций) и предусмотренный подпунктом 3 пункта 1, подпунктом 3 пункта 3.2, подпунктом 3 пункта 3.3, подпунктом 3 пункта 3.6, подпунктом 3 пункта 4 статьи 165 Налогового кодекса Российской Федерации РеестрДТ_21 С   ОМ Состав элемента представлен в таблице 6.3

Таблица 6.3

Реестр, содержащий сведения из деклараций на товары (таможенных деклараций, полных таможенных деклараций) и предусмотренный подпунктом 3 пункта 1, подпунктом 3 пункта 3.2, подпунктом 3 пункта 3.3, подпунктом 3 пункта 3.6, подпунктом 3 пункта 4 статьи 165 Налогового кодекса Российской Федерации (РеестрДТ_21)

Наименование элемента Сокращенное наименование (код) элемента Признак типа элемента Формат элемента Признак обязательности элемента Дополнительная информация
Код операции КодОпер А T(=7) ОК Принимает значение:
1010410 | 1010428 | 1010429 | 1010431 | 1010434 | 1010439 | 1010452 | 1010453 | 1010456 | 1010457 | 1010458 | 1010459 | 1010460 | 1010470 | 1010481 | 1010485 | 1010486 | 1010487 | 1011411 | 1011413 | 1011423 | 1011424 | 1011425 | 1011426
Итого налоговая база НалБазаИт А N(14) О  
Сведения из декларации на товары СведДТ С   ОМ Состав элемента представлен в таблице 6.4

Таблица 6.4

Сведения из декларации на товары (СведДТ)

Наименование элемента Сокращенное наименование (код) элемента Признак типа элемента Формат элемента Признак обязательности элемента Дополнительная информация
Номер по порядку НомПор А N(7) О  
Регистрационный номер декларации на товары (таможенной декларации, полной таможенной декларации) РегНомДТ А T(23-29) О  
Налоговая база по соответствующей операции по реализации товаров (работ, услуг), по которой обоснованность применения налоговой ставки 0 процентов документально подтверждена НалБазаОпПдтв А N(16.2) О  
Примечание Прим А T(1-1000) Н  

Приложение N 16
к приказу ФНС России
от 14.03.2024 N ЕД-7-15/202@

ФОРМАТ ПРЕДСТАВЛЕНИЯ РЕЕСТРА, СОДЕРЖАЩЕГО СВЕДЕНИЯ ИЗ ДОКУМЕНТОВ, ПОДТВЕРЖДАЮЩИХ ФАКТ ОКАЗАНИЯ УСЛУГ ПО ТРАНСПОРТИРОВКЕ НЕФТИ И НЕФТЕПРОДУКТОВ ТРУБОПРОВОДНЫМ ТРАНСПОРТОМ И ПРЕДУСМОТРЕННОГО ПОДПУНКТОМ 3 ПУНКТА 3.2 СТАТЬИ 165 НАЛОГОВОГО КОДЕКСА РОССИЙСКОЙ ФЕДЕРАЦИИ (В СЛУЧАЕ, ЕСЛИ ТАМОЖЕННОЕ ДЕКЛАРИРОВАНИЕ НЕ ПРЕДУСМОТРЕНО ПРАВОМ ЕВРАЗИЙСКОГО ЭКОНОМИЧЕСКОГО СОЮЗА), В ЭЛЕКТРОННОЙ ФОРМЕ

I. ОБЩИЕ ПОЛОЖЕНИЯ

1. Настоящий формат описывает требования к XML-файлам (далее - файл обмена) для передачи реестра, содержащего сведения из документов, подтверждающих факт оказания услуг по транспортировке нефти и нефтепродуктов трубопроводным транспортом и предусмотренного подпунктом 3 пункта 3.2 статьи 165 Налогового кодекса Российской Федерации (в случае, если таможенное декларирование не предусмотрено правом Евразийского экономического союза), в электронной форме (далее - Реестр).

2. Реестр представляется в виде двух обязательных частей:

- сведения, определяющие Реестр. Номер версии настоящего формата 5.05, часть 819.

- сведения из документов, подтверждающих обоснованность применения налоговой ставки 0 процентов по налогу на добавленную стоимость. Номер версии настоящего формата 5.05, часть 819-1.

II. ОПИСАНИЕ ФАЙЛА ОБМЕНА СВЕДЕНИЙ, ОПРЕДЕЛЯЮЩИХ РЕЕСТР

3. Имя файла обмена должно иметь следующий вид:

R_T_A_K_O_GGGGMMDD_N, где:

R_T - префикс, принимающий значение: KO_RRNFTSNDS;

A_K - идентификатор получателя информации, где: A - идентификатор получателя, которому направляется файл обмена, K - идентификатор конечного получателя, для которого предназначена информация из данного файла обмена. Передача файла от отправителя к конечному получателю (K) может осуществляться в несколько этапов через другие налоговые органы, осуществляющие передачу файла на промежуточных этапах, которые обозначаются идентификатором A. В случае передачи файла от отправителя к конечному получателю при отсутствии налоговых органов, осуществляющих передачу на промежуточных этапах, значения идентификаторов A и K совпадают. Каждый из идентификаторов (A и K) имеет вид для налоговых органов - четырехразрядный код (код налогового органа в соответствии с классификатором "Система обозначения налоговых органов") (далее - СОНО);

O - идентификатор отправителя информации, имеет вид:

для организаций - девятнадцатиразрядный код (идентификационный номер налогоплательщика (далее - ИНН) и код причины постановки на учет (далее - КПП) организации (обособленного подразделения);

для физических лиц - двенадцатиразрядный код (ИНН физического лица, при отсутствии ИНН - последовательность из двенадцати нулей).

GGGG - год формирования передаваемого файла, MM - месяц, DD - день;

N - идентификационный номер файла (длина - от 1 до 36 знаков, идентификационный номер файла должен обеспечивать уникальность файла).

Расширение имени файла - xml. Расширение имени файла может указываться как строчными, так и прописными буквами.

Параметры первой строки файла обмена

Первая строка XML-файла должна иметь следующий вид:

<?xml version = "1.0" encoding ="windows-1251"?>

Имя файла, содержащего XML-схему файла обмена, должно иметь следующий вид:

KO_RRNFTSNDS_1_819_01_05_05_xx, где хх - номер версии схемы.

Расширение имени файла - xsd.

XML-схема файла обмена приводится отдельным файлом и размещается на официальном сайте Федеральной налоговой службы в информационно-телекоммуникационной сети "Интернет".

4. Логическая модель файла обмена представлена в виде диаграммы структуры файла обмена на рисунке 1 настоящего формата. Элементами логической модели файла обмена являются элементы и атрибуты XML-файла. Перечень структурных элементов логической модели файла обмена и сведения о них приведены в таблицах 4.1 - 4.10 настоящего формата.

Для каждого структурного элемента логической модели файла обмена приводятся следующие сведения:

наименование элемента. Приводится полное наименование элемента. В строке таблицы могут быть описаны несколько элементов, наименования которых разделены символом "|". Такая форма записи применяется при наличии в файле обмена только одного элемента из описанных в этой строке;

сокращенное наименование (код) элемента. Приводится сокращенное наименование элемента. Синтаксис сокращенного наименования должен удовлетворять спецификации XML;

признак типа элемента. Может принимать следующие значения: "С" - сложный элемент логической модели (содержит вложенные элементы), "П" - простой элемент логической модели, реализованный в виде элемента XML-файла, "А" - простой элемент логической модели, реализованный в виде атрибута элемента XML-файла. Простой элемент логической модели не содержит вложенные элементы;

формат элемента. Формат элемента представляется следующими условными обозначениями: T - символьная строка; N - числовое значение (целое или дробное).

Формат символьной строки указывается в виде T(n-k) или T(=k), где: n - минимальное количество знаков, k - максимальное количество знаков, символ "-" - разделитель, символ "=" означает фиксированное количество знаков в строке. В случае если минимальное количество знаков равно 0, формат имеет вид T(0-k). В случае если максимальное количество знаков не ограничено, формат имеет вид T(n-).

Формат числового значения указывается в виде N(m.k), где: m - максимальное количество знаков в числе, включая знак (для отрицательного числа), целую и дробную часть числа без разделяющей десятичной точки, k - максимальное число знаков дробной части числа. Если число знаков дробной части числа равно 0 (то есть число целое), то формат числового значения имеет вид N(m).

Для простых элементов, являющихся базовыми в XML, например, элемент с типом "date", поле "Формат элемента" не заполняется. Для таких элементов в поле "Дополнительная информация" указывается тип базового элемента;

признак обязательности элемента определяет обязательность наличия элемента (совокупности наименования элемента и его значения) в файле обмена. Признак обязательности элемента может принимать следующие значения: "О" - наличие элемента в файле обмена обязательно; "Н" - наличие элемента в файле обмена необязательно, то есть элемент может отсутствовать. Если элемент принимает ограниченный перечень значений (по классификатору, справочнику, кодовому словарю), то признак обязательности элемента дополняется символом "К". В случае если количество реализаций элемента может быть более одной, то признак обязательности элемента дополняется символом "М".

К вышеперечисленным признакам обязательности элемента может добавляться значение "У" в случае описания в XML-схеме условий, предъявляемых к элементу в файле обмена, описанных в графе "Дополнительная информация";

дополнительная информация содержит, при необходимости, требования к элементу файла обмена, не указанные ранее. Для сложных элементов указывается ссылка на таблицу, в которой описывается состав данного элемента. Для элементов, принимающих ограниченный перечень значений из классификатора (справочника, кодового словаря), указывается соответствующее наименование классификатора (справочника, кодового словаря) или приводится перечень возможных значений. Для классификатора (справочника, кодового словаря) может указываться ссылка на его местонахождение. Для элементов, использующих пользовательский тип данных, указывается наименование типового элемента.

Рисунок 1. Диаграмма структуры файла обмена

Таблица 4.1

Файл обмена (Файл)

Наименование элемента Сокращенное наименование (код) элемента Признак типа элемента Формат элемента Признак обязательности элемента Дополнительная информация
Идентификатор файла ИдФайл А T(1-255) ОУ Содержит (повторяет) имя сформированного файла (без расширения)
Версия программы, с помощью которой сформирован файл ВерсПрог А T(1-40) О  
Версия формата ВерсФорм А T(1-5) О Принимает значение: 5.05
Состав и структура документа Документ С   О Состав элемента представлен в таблице 4.2

Таблица 4.2

Состав и структура документа (Документ)

Наименование элемента Сокращенное наименование (код) элемента Признак типа элемента Формат элемента Признак обязательности элемента Дополнительная информация
Код формы документа по классификатору налоговых документов (КНД) КНД А T(=7) ОК Типовой элемент <КНДТип>.
Принимает значение: 1155119
Дата формирования документа ДатаДок А T(=10) О Типовой элемент <ДатаТип>.
Дата в формате ДД.ММ.ГГГГ
Код налогового органа КодНО А T(=4) ОК Типовой элемент <СОНОТип>
Налоговый период (код) Период А T(=2) ОК Принимает значение:
01 - январь |
02 - февраль |
03 - март |
04 - апрель |
05 - май |
06 - июнь |
07 - июль |
08 - август |
09 - сентябрь |
10 - октябрь |
11 - ноябрь |
12 - декабрь |
21 - 1 квартал |
22 - 2 квартал |
23 - 3 квартал |
24 - 4 квартал |
51 - 1 квартал при реорганизации (ликвидации) организации |
54 - 2 квартал при реорганизации (ликвидации) организации |
55 - 3 квартал при реорганизации (ликвидации) организации |
56 - 4 квартал при реорганизации (ликвидации) организации |
71 - за январь при реорганизации (ликвидации) организации |
72 - за февраль при реорганизации (ликвидации) организации |
73 - за март при реорганизации (ликвидации) организации |
74 - за апрель при реорганизации (ликвидации) организации |
75 - за май при реорганизации (ликвидации) организации |
76 - за июнь при реорганизации (ликвидации) организации |
77 - за июль при реорганизации (ликвидации) организации |
78 - за август при реорганизации (ликвидации) организации |
79 - за сентябрь при реорганизации (ликвидации) организации |
80 - за октябрь при реорганизации (ликвидации) организации |
81 - за ноябрь при реорганизации (ликвидации) организации |
82 - за декабрь при реорганизации (ликвидации) организации
Отчетный год ОтчетГод А   О Типовой элемент <xs:gYear>.
Год в формате ГГГГ
Номер корректировки (реестра) НомКорр А N(3) О Принимает значение:
0 - первичный документ,
1, 2, 3 и так далее - уточненный документ. Для уточненного документа значение должно быть на 1 больше ранее принятого налоговым органом документа
Имя файла, содержащего сведения из реестра, содержащего сведения из документов, подтверждающих факт оказания услуг по транспортировке нефти и нефтепродуктов трубопроводным транспортом и предусмотренного подпунктом 3 пункта 3.2 статьи 165 Налогового кодекса Российской Федерации (в случае, если таможенное декларирование не предусмотрено правом Евразийского экономического союза) НаимРеестрТрНеф_2 А T(1-255) О Содержит (повторяет) имя файла (с расширением) с префиксом KO_RRNFTSNDS.2
Сведения о налогоплательщике СвНП С   О Состав элемента представлен в таблице 4.3
Сведения о лице, подписавшем документ Подписант С   О Состав элемента представлен в таблице 4.7
Реестр, содержащий сведения из документов, подтверждающих факт оказания услуг по транспортировке нефти и нефтепродуктов трубопроводным транспортом и предусмотренный подпунктом 3 пункта 3.2 статьи 165 Налогового кодекса Российской Федерации (в случае, если таможенное декларирование не предусмотрено правом Евразийского экономического союза) РеестрТрНеф_2 С   ОМ Состав элемента представлен в таблице 4.9

Таблица 4.3

Сведения о налогоплательщике (СвНП)

Наименование элемента Сокращенное наименование (код) элемента Признак типа элемента Формат элемента Признак обязательности элемента Дополнительная информация
Налогоплательщик - организация | НПЮЛ С   О Состав элемента представлен в таблице 4.4
Налогоплательщик - индивидуальный предприниматель НПФЛ С   О Состав элемента представлен в таблице 4.6

Таблица 4.4

Налогоплательщик - организация (НПЮЛ)

Наименование элемента Сокращенное наименование (код) элемента Признак типа элемента Формат элемента Признак обязательности элемента Дополнительная информация
Наименование организации НаимОрг А T(1-1000) О  
ИНН организации ИННЮЛ А T(=10) О Типовой элемент <ИННЮЛТип>
КПП организации КПП А T(=9) О Типовой элемент <КППТип>
Сведения о реорганизованной (ликвидированной) организации СвРеоргЮЛ С   Н Состав элемента представлен в таблице 4.5

Таблица 4.5

Сведения о реорганизованной (ликвидированной) организации (СвРеоргЮЛ)

Наименование элемента Сокращенное наименование (код) элемента Признак типа элемента Формат элемента Признак обязательности элемента Дополнительная информация
Код формы реорганизации (ликвидации) ФормРеорг А T(=1) ОК Принимает значение:
0 - ликвидация |
1 - преобразование |
2 - слияние |
3 - разделение |
5 - присоединение |
6 - разделение с одновременным присоединением
ИНН реорганизованной организации ИННЮЛ А T(=10) НУ Типовой элемент <ИННЮЛТип>.
Элемент обязателен при
<ФормРеорг> = 1 | 2 | 3 | 5 | 6
КПП реорганизованной организации КПП А T(=9) НУ Типовой элемент <КППТип>.
Элемент обязателен при
<ФормРеорг> = 1 | 2 | 3 | 5 | 6

Таблица 4.6

Налогоплательщик - индивидуальный предприниматель (НПФЛ)

Наименование элемента Сокращенное наименование (код) элемента Признак типа элемента Формат элемента Признак обязательности элемента Дополнительная информация
ИНН физического лица, зарегистрированного в качестве индивидуального предпринимателя ИННФЛ А T(=12) О Типовой элемент <ИННФЛТип>
Фамилия, имя, отчество (при наличии) индивидуального предпринимателя ФИО С   О Типовой элемент <ФИОТип>.
Состав элемента представлен в таблице 4.10

Таблица 4.7

Сведения о лице, подписавшем документ (Подписант)

Наименование элемента Сокращенное наименование (код) элемента Признак типа элемента Формат элемента Признак обязательности элемента Дополнительная информация
Признак лица, подписавшего документ ПрПодп А T(=1) ОК Принимает значение:
1 - налогоплательщик |
2 - представитель налогоплательщика
Номер контактного телефона Тлф А T(1-20) Н  
Фамилия, имя, отчество (при наличии) ФИО С   О Типовой элемент <ФИОТип>.
Состав элемента представлен в таблице 4.10
Сведения о представителе налогоплательщика СвПред С   НУ Состав элемента представлен в таблице 4.8.
Элемент обязателен при <ПрПодп>=2

Таблица 4.8

Сведения о представителе налогоплательщика (СвПред)

Наименование элемента Сокращенное наименование (код) элемента Признак типа элемента Формат элемента Признак обязательности элемента Дополнительная информация
Наименование документа, подтверждающего полномочия представителя налогоплательщика НаимДок А T(1-120) О Для доверенности, совершенной в электронной форме, указывается GUID доверенности
Наименование организации - представителя налогоплательщика НаимОрг А T(1-1000) Н  

Таблица 4.9

Реестр, содержащий сведения из документов, подтверждающих факт оказания услуг по транспортировке нефти и нефтепродуктов трубопроводным транспортом и предусмотренный подпунктом 3 пункта 3.2 статьи 165 Налогового кодекса Российской Федерации (в случае, если таможенное декларирование не предусмотрено правом Евразийского экономического союза)) (РеестрТрНеф_2)

Наименование элемента Сокращенное наименование (код) элемента Признак типа элемента Формат элемента Признак обязательности элемента Дополнительная информация
Код операции КодОпер А T(=7) ОК Принимает значение: 1010430 | 1010454
Итого налоговая база НалБазаИт А N(14) О  

Таблица 4.10

Фамилия, имя, отчество (ФИОТип)

Наименование элемента Сокращенное наименование (код) элемента Признак типа элемента Формат элемента Признак обязательности элемента Дополнительная информация
Фамилия Фамилия А T(1-60) О  
Имя Имя А T(1-60) О  
Отчество Отчество А T(1-60) Н  

III. ОПИСАНИЕ ФАЙЛА ОБМЕНА СВЕДЕНИЙ ИЗ ДОКУМЕНТОВ, ПОДТВЕРЖДАЮЩИХ ОБОСНОВАННОСТЬ ПРИМЕНЕНИЯ НАЛОГОВОЙ СТАВКИ 0 ПРОЦЕНТОВ ПО НАЛОГУ НА ДОБАВЛЕННУЮ СТОИМОСТЬ

5. Имя файла обмена должно иметь следующий вид:

R_T_A_K_O_GGGGMMDD_N, где:

R_T - префикс, принимающий значение: KO_RRNFTSNDS.2;

A_K - идентификатор получателя информации, где: A - идентификатор получателя, которому направляется файл обмена, K - идентификатор конечного получателя, для которого предназначена информация из данного файла обмена. Передача файла от отправителя к конечному получателю (K) может осуществляться в несколько этапов через другие налоговые органы, осуществляющие передачу файла на промежуточных этапах, которые обозначаются идентификатором A. В случае передачи файла от отправителя к конечному получателю при отсутствии налоговых органов, осуществляющих передачу на промежуточных этапах, значения идентификаторов A и K совпадают. Каждый из идентификаторов (A и K) имеет вид для налоговых органов - четырехразрядный код (код налогового органа в соответствии с классификатором СОНО);

O - идентификатор отправителя информации, имеет вид:

для организаций - девятнадцатиразрядный код (идентификационный номер налогоплательщика (далее - ИНН) и код причины постановки на учет (далее - КПП) организации (обособленного подразделения);

для физических лиц - двенадцатиразрядный код ИНН, при отсутствии ИНН - последовательность из двенадцати нулей.

GGGG - год формирования передаваемого файла, MM - месяц, DD - день;

N - идентификационный номер файла (длина - от 1 до 36 знаков, идентификационный номер файла должен обеспечивать уникальность файла).

Расширение имени файла - xml. Расширение имени файла может указываться как строчными, так и прописными буквами.

Параметры первой строки файла обмена

Первая строка XML-файла должна иметь следующий вид:

<?xml version = "1.0" encoding ="windows-1251"?>

Имя файла, содержащего XML-схему файла обмена, должно иметь следующий вид:

KO_RRNFTSNDS.2_1_819_02_05_05_xx, где xx - номер версии схемы.

Расширение имени файла - xsd.

XML-схема файла обмена приводится отдельным файлом и размещается на официальном сайте Федеральной налоговой службы в информационно-телекоммуникационной сети "Интернет".

6. Логическая модель файла обмена представлена в виде диаграммы структуры файла обмена на рисунке 2 настоящего формата. Элементами логической модели файла обмена являются элементы и атрибуты XML-файла. Перечень структурных элементов логической модели файла обмена и сведения о них приведены в таблицах 6.1 - 6.5 настоящего формата.

Для каждого структурного элемента логической модели файла обмена приводятся следующие сведения:

наименование элемента. Приводится полное наименование элемента. В строке таблицы могут быть описаны несколько элементов, наименования которых разделены символом "|". Такая форма записи применяется при наличии в файле обмена только одного элемента из описанных в этой строке;

сокращенное наименование (код) элемента. Приводится сокращенное наименование элемента. Синтаксис сокращенного наименования должен удовлетворять спецификации XML;

признак типа элемента. Может принимать следующие значения: "С" - сложный элемент логической модели (содержит вложенные элементы), "П" - простой элемент логической модели, реализованный в виде элемента XML-файла, "А" - простой элемент логической модели, реализованный в виде атрибута элемента XML-файла. Простой элемент логической модели не содержит вложенные элементы;

формат элемента. Формат элемента представляется следующими условными обозначениями: Т - символьная строка; N - числовое значение (целое или дробное).

Формат символьной строки указывается в виде T(n-k) или T(=k), где: n - минимальное количество знаков, k - максимальное количество знаков, символ "-" - разделитель, символ "=" означает фиксированное количество знаков в строке. В случае если минимальное количество знаков равно 0, формат имеет вид T(0-k). В случае если максимальное количество знаков не ограничено, формат имеет вид T(n-).

Формат числового значения указывается в виде N(m.k), где: m - максимальное количество знаков в числе, включая знак (для отрицательного числа), целую и дробную часть числа без разделяющей десятичной точки, k - максимальное число знаков дробной части числа. Если число знаков дробной части числа равно 0 (то есть число целое), то формат числового значения имеет вид N(m).

Для простых элементов, являющихся базовыми в XML, например, элемент с типом "date", поле "Формат элемента" не заполняется. Для таких элементов в поле "Дополнительная информация" указывается тип базового элемента;

признак обязательности элемента определяет обязательность наличия элемента (совокупности наименования элемента и его значения) в файле обмена. Признак обязательности элемента может принимать следующие значения: "О" - наличие элемента в файле обмена обязательно; "Н" - наличие элемента в файле обмена необязательно, то есть элемент может отсутствовать. Если элемент принимает ограниченный перечень значений (по классификатору, справочнику, кодовому словарю), то признак обязательности элемента дополняется символом "К". В случае если количество реализаций элемента может быть более одной, то признак обязательности элемента дополняется символом "М".

К вышеперечисленным признакам обязательности элемента может добавляться значение "У" в случае описания в XML-схеме условий, предъявляемых к элементу в файле обмена, описанных в графе "Дополнительная информация";

дополнительная информация содержит, при необходимости, требования к элементу файла обмена, не указанные ранее. Для сложных элементов указывается ссылка на таблицу, в которой описывается состав данного элемента. Для элементов, принимающих ограниченный перечень значений из классификатора (справочника, кодового словаря), указывается соответствующее наименование классификатора (справочника, кодового словаря) или приводится перечень возможных значений. Для классификатора (справочника, кодового словаря) может указываться ссылка на его местонахождение. Для элементов, использующих пользовательский тип данных, указывается наименование типового элемента.

Рисунок 2. Диаграмма структуры файла обмена

Таблица 6.1

Файл обмена (Файл)

Наименование элемента Сокращенное наименование (код) элемента Признак типа элемента Формат элемента Признак обязательности элемента Дополнительная информация
Идентификатор файла ИдФайл А T(1-255) ОУ Содержит (повторяет) имя сформированного файла (без расширения)
Версия программы, с помощью которой сформирован файл ВерсПрог А T(1-40) О  
Версия формата ВерсФорм А T(1-5) О Принимает значение: 5.05
Состав и структура документа Документ С   О Состав элемента представлен в таблице 6.2

Таблица 6.2

Состав и структура документа (Документ)

Наименование элемента Сокращенное наименование (код) элемента Признак типа элемента Формат элемента Признак обязательности элемента Дополнительная информация
Индекс Индекс А T(=7) ОК Типовой элемент <КНДТип>.
Принимает значение: 0005119
Номер корректировки (реестра) НомКорр А N(3) О Принимает значение:
0 - первичный документ,
1, 2, 3 и так далее - уточненный документ. Для уточненного документа значение должно быть на 1 больше ранее принятого налоговым органом документа.
Элемент повторяет значение элемента <НомКорр> из файла с префиксом KO_RRNFTSNDS
Реестр, содержащий сведения из документов, подтверждающих факт оказания услуг по транспортировке нефти и нефтепродуктов трубопроводным транспортом и предусмотренный подпунктом 3 пункта 3.2 статьи 165 Налогового кодекса Российской Федерации (в случае, если таможенное декларирование не предусмотрено правом Евразийского экономического союза) РеестрТрНеф_2 С   ОМ Состав элемента представлен в таблице 6.3

Таблица 6.3

Реестр, содержащий сведения из документов, подтверждающих факт оказания услуг по транспортировке нефти и нефтепродуктов трубопроводным транспортом и предусмотренный подпунктом 3 пункта 3.2 статьи 165 Налогового кодекса Российской Федерации (в случае, если таможенное декларирование не предусмотрено правом Евразийского экономического союза) (РеестрТрНеф_2)

Наименование элемента Сокращенное наименование (код) элемента Признак типа элемента Формат элемента Признак обязательности элемента Дополнительная информация
Код операции КодОпер А T(=7) ОК Принимает значение: 1010430 | 1010454
Итого налоговая база НалБазаИт А N(14) О  
Сведения из документа, подтверждающего факт оказания услуг СведДкПдтвУслуг С   ОМ Состав элемента представлен в таблице 6.4

Таблица 6.4

Сведения из документа, подтверждающего факт оказания услуг (СведДкПдтвУслуг)

Наименование элемента Сокращенное наименование (код) элемента Признак типа элемента Формат элемента Признак обязательности элемента Дополнительная информация
Номер по порядку НомПор А N(7) О  
Номер документа, подтверждающего оказание услуг НомерДк А T(1-20) О При отсутствии номера в документе элемент принимает значение "б/н"
Дата документа, подтверждающего оказание услуг ДатаДк А T(=10) О Типовой элемент <ДатаТип>.
Дата в формате ДД.ММ.ГГГГ
Номер договора на оказание услуг НомерДог А T(1-20) О  
Наименование грузоотправителя НаимОтпр А T(1-1000) О  
Адрес грузоотправителя АдресОтпр А T(1-255) О  
Налоговая база по соответствующей операции по реализации работ (услуг), обоснованность применения налоговой ставки 0 процентов по которым документально подтверждена НалБазаОпПдтв А N(16.2) О  
Примечание Прим А T(1-1000) Н  
Сведения о маршрутном поручении (телеграмме) МаршПоруч С   ОМ Состав элемента представлен в таблице 6.5

Таблица 6.5

Сведения о маршрутном поручении (телеграмме) (МаршПоруч)

Наименование элемента Сокращенное наименование (код) элемента Признак типа элемента Формат элемента Признак обязательности элемента Дополнительная информация
Номер маршрутного поручения (телеграммы) НомМаршПоруч А T(1-50) О  
Дата маршрутного поручения (телеграммы) ДатаМаршПоруч А T(=10) О Типовой элемент <ДатаТип>.
Дата в формате ДД.ММ.ГГГГ
Наименование конечного пункта маршрута НаимПунктКон А T(1-50) О  
Количество нефти и нефтепродуктов, сданных в пункте назначения (в тоннах) КолНефтПН А N(12.3) О  
Наименование пункта назначения нефти и нефтепродуктов (за пределами территории Российской Федерации или на границе Российской Федерации) НаимПунктНазн А T(1-50) О  

Приложение N 17
к приказу ФНС России
от 14.03.2024 N _ЕД-7-15/202@

ФОРМАТ ПРЕДСТАВЛЕНИЯ РЕЕСТРА, СОДЕРЖАЩЕГО СВЕДЕНИЯ ИЗ ДОКУМЕНТОВ, ПОДТВЕРЖДАЮЩИХ ФАКТ ОКАЗАНИЯ УСЛУГ ПО ОРГАНИЗАЦИИ ТРАНСПОРТИРОВКИ (УСЛУГ ПО ТРАНСПОРТИРОВКЕ В СЛУЧАЕ ВВОЗА НА ТЕРРИТОРИЮ РОССИЙСКОЙ ФЕДЕРАЦИИ) ПРИРОДНОГО ГАЗА ТРУБОПРОВОДНЫМ ТРАНСПОРТОМ И ПРЕДУСМОТРЕННОГО ПОДПУНКТОМ 3 ПУНКТА 3.3 СТАТЬИ 165 НАЛОГОВОГО КОДЕКСА РОССИЙСКОЙ ФЕДЕРАЦИИ (В СЛУЧАЕ, ЕСЛИ ТАМОЖЕННОЕ ДЕКЛАРИРОВАНИЕ НЕ ПРЕДУСМОТРЕНО ПРАВОМ ЕВРАЗИЙСКОГО ЭКОНОМИЧЕСКОГО СОЮЗА ИЛИ НЕ ПРОИЗВОДИТСЯ), В ЭЛЕКТРОННОЙ ФОРМЕ

I. ОБЩИЕ ПОЛОЖЕНИЯ

1. Настоящий формат описывает требования к XML-файлам (далее - файл обмена) для передачи реестра, содержащего сведения из документов, подтверждающих факт оказания услуг по организации транспортировки (услуг по транспортировке в случае ввоза на территорию Российской Федерации) природного газа трубопроводным транспортом и предусмотренного подпунктом 3 пункта 3.3 статьи 165 Налогового кодекса Российской Федерации (в случае, если таможенное декларирование не предусмотрено правом Евразийского экономического союза или не производится), в электронной форме (далее - Реестр).

2. Реестр представляется в виде двух обязательных частей:

- сведения, определяющие Реестр. Номер версии настоящего формата 5.05, часть 821.

- сведения из документов, подтверждающих обоснованность применения налоговой ставки 0 процентов по налогу на добавленную стоимость. Номер версии настоящего формата 5.05, часть 821-1.

II. ОПИСАНИЕ ФАЙЛА ОБМЕНА СВЕДЕНИЙ, ОПРЕДЕЛЯЮЩИХ РЕЕСТР

3. Имя файла обмена должно иметь следующий вид:

R_T_A_K_O_GGGGMMDD_N, где:

R_T - префикс, принимающий значение: KO_RRGAZNDS;

A_K - идентификатор получателя информации, где: A - идентификатор получателя, которому направляется файл обмена, K - идентификатор конечного получателя, для которого предназначена информация из данного файла обмена. Передача файла от отправителя к конечному получателю (K) может осуществляться в несколько этапов через другие налоговые органы, осуществляющие передачу файла на промежуточных этапах, которые обозначаются идентификатором A. В случае передачи файла от отправителя к конечному получателю при отсутствии налоговых органов, осуществляющих передачу на промежуточных этапах, значения идентификаторов A и K совпадают. Каждый из идентификаторов (A и K) имеет вид для налоговых органов - четырехразрядный код (код налогового органа в соответствии с классификатором "Система обозначения налоговых органов") (далее - СОНО);

O - идентификатор отправителя информации, имеет вид:

для организаций - девятнадцатиразрядный код (идентификационный номер налогоплательщика (далее - ИНН) и код причины постановки на учет (далее - КПП) организации (обособленного подразделения);

для физических лиц - двенадцатиразрядный код (ИНН физического лица, при отсутствии ИНН - последовательность из двенадцати нулей).

GGGG - год формирования передаваемого файла, MM - месяц, DD - день;

N - идентификационный номер файла (длина - от 1 до 36 знаков, идентификационный номер файла должен обеспечивать уникальность файла).

Расширение имени файла - xml. Расширение имени файла может указываться как строчными, так и прописными буквами.

Параметры первой строки файла обмена

Первая строка XML-файла должна иметь следующий вид:

<?xml version = "1.0" encoding ="windows-1251"?>

Имя файла, содержащего XML-схему файла обмена, должно иметь следующий вид:

KO_RRGAZNDS_1_821_01_05_05_xx, где xx - номер версии схемы.

Расширение имени файла - xsd.

XML-схема файла обмена приводится отдельным файлом и размещается на официальном сайте Федеральной налоговой службы в информационно-телекоммуникационной сети "Интернет".

4. Логическая модель файла обмена представлена в виде диаграммы структуры файла обмена на рисунке 1 настоящего формата. Элементами логической модели файла обмена являются элементы и атрибуты XML-файла. Перечень структурных элементов логической модели файла обмена и сведения о них приведены в таблицах 4.1 - 4.10 настоящего формата.

Для каждого структурного элемента логической модели файла обмена приводятся следующие сведения:

наименование элемента. Приводится полное наименование элемента. В строке таблицы могут быть описаны несколько элементов, наименования которых разделены символом "|". Такая форма записи применяется при наличии в файле обмена только одного элемента из описанных в этой строке;

сокращенное наименование (код) элемента. Приводится сокращенное наименование элемента. Синтаксис сокращенного наименования должен удовлетворять спецификации XML;

признак типа элемента. Может принимать следующие значения: "С" - сложный элемент логической модели (содержит вложенные элементы), "П" - простой элемент логической модели, реализованный в виде элемента XML-файла, "А" - простой элемент логической модели, реализованный в виде атрибута элемента XML-файла. Простой элемент логической модели не содержит вложенные элементы;

формат элемента. Формат элемента представляется следующими условными обозначениями: T - символьная строка; N - числовое значение (целое или дробное).

Формат символьной строки указывается в виде T(n-k) или T(=k), где: n - минимальное количество знаков, k - максимальное количество знаков, символ "-" - разделитель, символ "=" означает фиксированное количество знаков в строке. В случае если минимальное количество знаков равно 0, формат имеет вид T(0-k). В случае если максимальное количество знаков не ограничено, формат имеет вид T(n-).

Формат числового значения указывается в виде N(m.k), где: m - максимальное количество знаков в числе, включая знак (для отрицательного числа), целую и дробную часть числа без разделяющей десятичной точки, k - максимальное число знаков дробной части числа. Если число знаков дробной части числа равно 0 (то есть число целое), то формат числового значения имеет вид N(m).

Для простых элементов, являющихся базовыми в XML, например, элемент с типом "date", поле "Формат элемента" не заполняется. Для таких элементов в поле "Дополнительная информация" указывается тип базового элемента;

признак обязательности элемента определяет обязательность наличия элемента (совокупности наименования элемента и его значения) в файле обмена. Признак обязательности элемента может принимать следующие значения: "О" - наличие элемента в файле обмена обязательно; "Н" - наличие элемента в файле обмена необязательно, то есть элемент может отсутствовать. Если элемент принимает ограниченный перечень значений (по классификатору, справочнику, кодовому словарю), то признак обязательности элемента дополняется символом "К". В случае если количество реализаций элемента может быть более одной, то признак обязательности элемента дополняется символом "М".

К вышеперечисленным признакам обязательности элемента может добавляться значение "У" в случае описания в XML-схеме условий, предъявляемых к элементу в файле обмена, описанных в графе "Дополнительная информация";

дополнительная информация содержит, при необходимости, требования к элементу файла обмена, не указанные ранее. Для сложных элементов указывается ссылка на таблицу, в которой описывается состав данного элемента. Для элементов, принимающих ограниченный перечень значений из классификатора (справочника, кодового словаря), указывается соответствующее наименование классификатора (справочника, кодового словаря) или приводится перечень возможных значений. Для классификатора (справочника, кодового словаря) может указываться ссылка на его местонахождение. Для элементов, использующих пользовательский тип данных, указывается наименование типового элемента.

Рисунок 1. Диаграмма структуры файла обмена

Таблица 4.1

Файл обмена (Файл)

Наименование элемента Сокращенное наименование (код) элемента Признак типа элемента Формат элемента Признак обязательности элемента Дополнительная информация
Идентификатор файла ИдФайл А T(1-255) ОУ Содержит (повторяет) имя сформированного файла (без расширения)
Версия программы, с помощью которой сформирован файл ВерсПрог А T(1-40) О  
Версия формата ВерсФорм А T(1-5) О Принимает значение: 5.05
Состав и структура документа Документ С   О Состав элемента представлен в таблице 4.2

Таблица 4.2

Состав и структура документа (Документ)

Наименование элемента Сокращенное наименование (код) элемента Признак типа элемента Формат элемента Признак обязательности элемента Дополнительная информация
Код формы документа по классификатору налоговых документов (КНД) КНД А T(=7) ОК Типовой элемент <КНДТип>.
Принимает значение: 1155121
Дата формирования документа ДатаДок А T(=10) О Типовой элемент <ДатаТип>.
Дата в формате ДД.ММ.ГГГГ
Код налогового органа КодНО А T(=4) ОК Типовой элемент <СОНОТип>
Налоговый период (код) Период А T(=2) ОК Принимает значение:
01 - январь |
02 - февраль |
03 - март |
04 - апрель |
05 - май |
06 - июнь |
07 - июль |
08 - август |
09 - сентябрь |
10 - октябрь |
11 - ноябрь |
12 - декабрь |
21 - 1 квартал |
22 - 2 квартал |
23 - 3 квартал |
24 - 4 квартал |
51 - 1 квартал при реорганизации (ликвидации) организации |
54 - 2 квартал при реорганизации (ликвидации) организации |
55 - 3 квартал при реорганизации (ликвидации) организации |
56 - 4 квартал при реорганизации (ликвидации) организации |
71 - за январь при реорганизации (ликвидации) организации |
72 - за февраль при реорганизации (ликвидации) организации |
73 - за март при реорганизации (ликвидации) организации |
74 - за апрель при реорганизации (ликвидации) организации |
75 - за май при реорганизации (ликвидации) организации |
76 - за июнь при реорганизации (ликвидации) организации |
77 - за июль при реорганизации (ликвидации) организации |
78 - за август при реорганизации (ликвидации) организации |
79 - за сентябрь при реорганизации (ликвидации) организации |
80 - за октябрь при реорганизации (ликвидации) организации |
81 - за ноябрь при реорганизации (ликвидации) организации |
82 - за декабрь при реорганизации (ликвидации) организации
Отчетный год ОтчетГод А   О Типовой элемент <xs:gYear>.
Год в формате ГГГГ
Номер корректировки (реестра) НомКорр А N(3) О Принимает значение:
0 - первичный документ,
1, 2, 3 и так далее - уточненный документ. Для уточненного документа значение должно быть на 1 больше ранее принятого налоговым органом документа
Имя файла, содержащего сведения из реестра, содержащего сведения из документов, подтверждающих факт оказания услуг по организации транспортировки (услуг по транспортировке в случае ввоза на территорию Российской Федерации) природного газа трубопроводным транспортом и предусмотренного подпунктом 3 пункта 3.3 статьи 165 Налогового кодекса Российской Федерации (в случае, если таможенное декларирование не предусмотрено правом Евразийского экономического союза или не производится) НаимРеестрТрГаз_3 А T(1-255) О Содержит (повторяет) имя файла (с расширением) с префиксом KO_RRGAZNDS.2
Сведения о налогоплательщике СвНП С   О Состав элемента представлен в таблице 4.3
Сведения о лице, подписавшем документ Подписант С   О Состав элемента представлен в таблице 4.7
Реестр, содержащий сведения из документов, подтверждающих факт оказания услуг по организации транспортировки (услуг по транспортировке в случае ввоза на территорию Российской Федерации) природного газа трубопроводным транспортом и предусмотренный подпунктом 3 пункта 3.3 статьи 165 Налогового кодекса Российской Федерации (в случае, если таможенное декларирование не предусмотрено правом Евразийского экономического союза или не производится) РеестрТрГаз_3 С   ОМ Состав элемента представлен в таблице 4.9

Таблица 4.3

Сведения о налогоплательщике (СвНП)

Наименование элемента Сокращенное наименование (код) элемента Признак типа элемента Формат элемента Признак обязательности элемента Дополнительная информация
Налогоплательщик - организация | НПЮЛ С   О Состав элемента представлен в таблице 4.4
Налогоплательщик - индивидуальный предприниматель НПФЛ С   О Состав элемента представлен в таблице 4.6

Таблица 4.4

Налогоплательщик - организация (НПЮЛ)

Наименование элемента Сокращенное наименование (код) элемента Признак типа элемента Формат элемента Признак обязательности элемента Дополнительная информация
Наименование организации НаимОрг А T(1-1000) О  
ИНН организации ИННЮЛ А T(=10) О Типовой элемент <ИННЮЛТип>
КПП организации КПП А T(=9) О Типовой элемент <КППТип>
Сведения о реорганизованной (ликвидированной) организации СвРеоргЮЛ С   Н Состав элемента представлен в таблице 4.5

Таблица 4.5

Сведения о реорганизованной (ликвидированной) организации (СвРеоргЮЛ)

Наименование элемента Сокращенное наименование (код) элемента Признак типа элемента Формат элемента Признак обязательности элемента Дополнительная информация
Код формы реорганизации (ликвидации) ФормРеорг А T(=1) ОК Принимает значение:
0 - ликвидация |
1 - преобразование |
2 - слияние |
3 - разделение |
5 - присоединение |
6 - разделение с одновременным присоединением
ИНН реорганизованной организации ИННЮЛ А T(=10) НУ Типовой элемент <ИННЮЛТип>.
Элемент обязателен при
<ФормРеорг> = 1 | 2 | 3 | 5 | 6
КПП реорганизованной организации КПП А T(=9) НУ Типовой элемент <КППТип>.
Элемент обязателен при
<ФормРеорг> = 1 | 2 | 3 | 5 | 6

Таблица 4.6

Налогоплательщик - индивидуальный предприниматель (НПФЛ)

Наименование элемента Сокращенное наименование (код) элемента Признак типа элемента Формат элемента Признак обязательности элемента Дополнительная информация
ИНН физического лица, зарегистрированного в качестве индивидуального предпринимателя ИННФЛ А T(=12) О Типовой элемент <ИННФЛТип>
Фамилия, имя, отчество (при наличии) индивидуального предпринимателя ФИО С   О Типовой элемент <ФИОТип>.
Состав элемента представлен в таблице 4.10

Таблица 4.7

Сведения о лице, подписавшем документ (Подписант)

Наименование элемента Сокращенное наименование (код) элемента Признак типа элемента Формат элемента Признак обязательности элемента Дополнительная информация
Признак лица, подписавшего документ ПрПодп А T(=1) ОК Принимает значение:
1 - налогоплательщик |
2 - представитель налогоплательщика
Номер контактного телефона Тлф А T(1-20) Н  
Фамилия, имя, отчество (при наличии) ФИО С   О Типовой элемент <ФИОТип>.
Состав элемента представлен в таблице 4.10
Сведения о представителе налогоплательщика СвПред С   НУ Состав элемента представлен в таблице 4.8.
Элемент обязателен при <ПрПодп>=2

Таблица 4.8

Сведения о представителе налогоплательщика (СвПред)

Наименование элемента Сокращенное наименование (код) элемента Признак типа элемента Формат элемента Признак обязательности элемента Дополнительная информация
Наименование документа, подтверждающего полномочия представителя налогоплательщика НаимДок А T(1-120) О Для доверенности, совершенной в электронной форме, указывается GUID доверенности
Наименование организации - представителя налогоплательщика НаимОрг А T(1-1000) Н  

Таблица 4.9

Реестр, содержащий сведения из документов, подтверждающих факт оказания услуг по организации транспортировки (услуг по транспортировке в случае ввоза на территорию Российской Федерации) природного газа трубопроводным транспортом и предусмотренный подпунктом 3 пункта 3.3 статьи 165 Налогового кодекса Российской Федерации (в случае, если таможенное декларирование не предусмотрено правом Евразийского экономического союза или не производится) (РеестрТрГаз_3)

Наименование элемента Сокращенное наименование (код) элемента Признак типа элемента Формат элемента Признак обязательности элемента Дополнительная информация
Код операции КодОпер A T(=7) ОК Принимает значение: 1010431
Итого налоговая база НалБазаИт A N(14) О  

Таблица 4.10

Фамилия, имя, отчество (ФИОТип)

Наименование элемента Сокращенное наименование (код) элемента Признак типа элемента Формат элемента Признак обязательности элемента Дополнительная информация
Фамилия Фамилия A T(1-60) О  
Имя Имя A T(1-60) О  
Отчество Отчество A T(1-60) Н  

III. ОПИСАНИЕ ФАЙЛА ОБМЕНА СВЕДЕНИЙ ИЗ ДОКУМЕНТОВ, ПОДТВЕРЖДАЮЩИХ ОБОСНОВАННОСТЬ ПРИМЕНЕНИЯ НАЛОГОВОЙ СТАВКИ 0 ПРОЦЕНТОВ ПО НАЛОГУ НА ДОБАВЛЕННУЮ СТОИМОСТЬ

5. Имя файла обмена должно иметь следующий вид:

R_T_A_K_O_GGGGMMDD_N, где:

R_T - префикс, принимающий значение: KO_RRGAZNDS.2;

A_K - идентификатор получателя информации, где: A - идентификатор получателя, которому направляется файл обмена, K - идентификатор конечного получателя, для которого предназначена информация из данного файла обмена. Передача файла от отправителя к конечному получателю (K) может осуществляться в несколько этапов через другие налоговые органы, осуществляющие передачу файла на промежуточных этапах, которые обозначаются идентификатором A. В случае передачи файла от отправителя к конечному получателю при отсутствии налоговых органов, осуществляющих передачу на промежуточных этапах, значения идентификаторов A и K совпадают. Каждый из идентификаторов (A и K) имеет вид для налоговых органов - четырехразрядный код (код налогового органа в соответствии с классификатором СОНО);

O - идентификатор отправителя информации, имеет вид:

для организаций - девятнадцатиразрядный код (идентификационный номер налогоплательщика (далее - ИНН) и код причины постановки на учет (далее - КПП) организации (обособленного подразделения);

для физических лиц - двенадцатиразрядный код ИНН, при отсутствии ИНН - последовательность из двенадцати нулей.

GGGG - год формирования передаваемого файла, MM - месяц, DD - день;

N - идентификационный номер файла (длина - от 1 до 36 знаков, идентификационный номер файла должен обеспечивать уникальность файла).

Расширение имени файла - xml. Расширение имени файла может указываться как строчными, так и прописными буквами.

Параметры первой строки файла обмена

Первая строка XML-файла должна иметь следующий вид:

<?xml version = "1.0" encoding ="windows-1251"?>

Имя файла, содержащего XML-схему файла обмена, должно иметь следующий вид:

KO_RRGAZNDS.2_1_821_02_05_05_xx, где xx - номер версии схемы.

Расширение имени файла - xsd.

XML-схема файла обмена приводится отдельным файлом и размещается на официальном сайте Федеральной налоговой службы в информационно-телекоммуникационной сети "Интернет".

6. Логическая модель файла обмена представлена в виде диаграммы структуры файла обмена на рисунке 2 настоящего формата. Элементами логической модели файла обмена являются элементы и атрибуты XML-файла. Перечень структурных элементов логической модели файла обмена и сведения о них приведены в таблицах 6.1 - 6.4 настоящего формата.

Для каждого структурного элемента логической модели файла обмена приводятся следующие сведения:

наименование элемента. Приводится полное наименование элемента. В строке таблицы могут быть описаны несколько элементов, наименования которых разделены символом "|". Такая форма записи применяется при наличии в файле обмена только одного элемента из описанных в этой строке;

сокращенное наименование (код) элемента. Приводится сокращенное наименование элемента. Синтаксис сокращенного наименования должен удовлетворять спецификации XML;

признак типа элемента. Может принимать следующие значения: "С" - сложный элемент логической модели (содержит вложенные элементы), "П" - простой элемент логической модели, реализованный в виде элемента XML-файла, "А" - простой элемент логической модели, реализованный в виде атрибута элемента XML-файла. Простой элемент логической модели не содержит вложенные элементы;

формат элемента. Формат элемента представляется следующими условными обозначениями: T - символьная строка; N - числовое значение (целое или дробное).

Формат символьной строки указывается в виде T(n-k) или T(=k), где: n - минимальное количество знаков, k - максимальное количество знаков, символ "-" - разделитель, символ "=" означает фиксированное количество знаков в строке. В случае если минимальное количество знаков равно 0, формат имеет вид T(0-k). В случае если максимальное количество знаков не ограничено, формат имеет вид T(n-).

Формат числового значения указывается в виде N(m.k), где: m - максимальное количество знаков в числе, включая знак (для отрицательного числа), целую и дробную часть числа без разделяющей десятичной точки, k - максимальное число знаков дробной части числа. Если число знаков дробной части числа равно 0 (то есть число целое), то формат числового значения имеет вид N(m).

Для простых элементов, являющихся базовыми в XML, например, элемент с типом "date", поле "Формат элемента" не заполняется. Для таких элементов в поле "Дополнительная информация" указывается тип базового элемента;

признак обязательности элемента определяет обязательность наличия элемента (совокупности наименования элемента и его значения) в файле обмена. Признак обязательности элемента может принимать следующие значения: "О" - наличие элемента в файле обмена обязательно; "Н" - наличие элемента в файле обмена необязательно, то есть элемент может отсутствовать. Если элемент принимает ограниченный перечень значений (по классификатору, справочнику, кодовому словарю), то признак обязательности элемента дополняется символом "К". В случае если количество реализаций элемента может быть более одной, то признак обязательности элемента дополняется символом "М".

К вышеперечисленным признакам обязательности элемента может добавляться значение "У" в случае описания в XML-схеме условий, предъявляемых к элементу в файле обмена, описанных в графе "Дополнительная информация";

дополнительная информация содержит, при необходимости, требования к элементу файла обмена, не указанные ранее. Для сложных элементов указывается ссылка на таблицу, в которой описывается состав данного элемента. Для элементов, принимающих ограниченный перечень значений из классификатора (справочника, кодового словаря), указывается соответствующее наименование классификатора (справочника, кодового словаря) или приводится перечень возможных значений. Для классификатора (справочника, кодового словаря) может указываться ссылка на его местонахождение. Для элементов, использующих пользовательский тип данных, указывается наименование типового элемента.

Рисунок 2. Диаграмма структуры файла обмена

Таблица 6.1

Файл обмена (Файл)

Наименование элемента Сокращенное наименование (код) элемента Признак типа элемента Формат элемента Признак обязательности элемента Дополнительная информация
Идентификатор файла ИдФайл А T(1-255) ОУ Содержит (повторяет) имя сформированного файла (без расширения)
Версия программы, с помощью которой сформирован файл ВерсПрог А T(1-40) О  
Версия формата ВерсФорм А T(1-5) О Принимает значение: 5.05
Состав и структура документа Документ С   О Состав элемента представлен в таблице 6.2

Таблица 6.2

Состав и структура документа (Документ)

Наименование элемента Сокращенное наименование (код) элемента Признак типа элемента Формат элемента Признак обязательности элемента Дополнительная информация
Индекс Индекс А T(=7) ОК Типовой элемент <КНДТип>.
Принимает значение: 0005121
Номер корректировки (реестра) НомКорр А N(3) О Принимает значение:
0 - первичный документ,
1, 2, 3 и так далее - уточненный документ. Для уточненного документа значение должно быть на 1 больше ранее принятого налоговым органом документа.
Элемент повторяет значение элемента <НомКорр> из файла с префиксом KO_RRGAZNDS
Реестр, содержащий сведения из документов, подтверждающих факт оказания услуг по организации транспортировки (услуг по транспортировке в случае ввоза на территорию Российской Федерации) природного газа трубопроводным транспортом и предусмотренный подпунктом 3 пункта 3.3 статьи 165 Налогового кодекса Российской Федерации (в случае, если таможенное декларирование не предусмотрено правом Евразийского экономического союза или не производится) РеестрТрГаз_3 С   ОМ Состав элемента представлен в таблице 6.3

Таблица 6.3

Реестр, содержащий сведения из документов, подтверждающих факт оказания услуг по организации транспортировки (услуг по транспортировке в случае ввоза на территорию Российской Федерации) природного газа трубопроводным транспортом и предусмотренный подпунктом 3 пункта 3.3 статьи 165 Налогового кодекса Российской Федерации (в случае, если таможенное декларирование не предусмотрено правом Евразийского экономического союза или не производится) (РеестрТрГаз_3)

Наименование элемента Сокращенное наименование (код) элемента Признак типа элемента Формат элемента Признак обязательности элемента Дополнительная информация
Код операции КодОпер А T(=7) ОК Принимает значение: 1010431
Итого налоговая база НалБазаИт А N(14) О  
Сведения из документа, подтверждающего факт оказания услуг СведДкПдтвУслуг С   ОМ Состав элемента представлен в таблице 6.4

Таблица 6.4

Сведения из документа, подтверждающего факт оказания услуг (СведДкПдтвУслуг)

Наименование элемента Сокращенное наименование (код) элемента Признак типа элемента Формат элемента Признак обязательности элемента Дополнительная информация
Номер по порядку НомПор А N(7) О  
Номер документа, подтверждающего оказание услуг по организации транспортировки газа НомерДк А T(1-20) О При отсутствии номера в документе элемент принимает значение "б/н"
Дата документа, подтверждающего оказание услуг по организации транспортировки газа ДатаДк А T(=10) О Типовой элемент <ДатаТип>.
Дата в формате ДД.ММ.ГГГГ
Дата оказания услуги ДатаУслуги А T(=10) О Типовой элемент <ДатаТип>.
Дата в формате ДД.ММ.ГГГГ
Номер договора на оказание услуг НомерДог А T(1-20) О При отсутствии номера в документе элемент принимает значение "б/н"
Дата договора на оказание услуг ДатаДог А T(=10) О Типовой элемент <ДатаТип>.
Дата в формате ДД.ММ.ГГГГ
Объем транспортировки природного газа от пункта отправления до пункта назначения (1000 куб.м) ОбГазНазн А N(12.3) О  
Объем товарно-транспортных работ (ТТР) по маршруту транспортировки природного газа (1000 куб.м/100 км) ОбГазМарш А N(12.3) О  
Код валюты договора КодВалютДог А T(=3) О Типовой элемент <ОКВТип>.
Принимает значение в соответствии с Общероссийским классификатором валют
Стоимость услуг транспортировки природного газа от пункта отправления до пункта назначения
(1000 куб.м/100 км)
СтУслугТрГаз А N(17.2) О  
Налоговая база по соответствующей операции по реализации услуг, по которой обоснованность применения налоговой ставки 0 процентов документально подтверждена НалБазаОпПдтв А N(16.2) О  
Примечание Прим А T(1-1000) Н  

Приложение N 18
к приказу ФНС России
от 14.03.2024 N ЕД-7-15/202@

ФОРМАТ ПРЕДСТАВЛЕНИЯ РЕЕСТРА, СОДЕРЖАЩЕГО СВЕДЕНИЯ ИЗ ПОЛНЫХ ТАМОЖЕННЫХ ДЕКЛАРАЦИЙ, ДОКУМЕНТОВ, ПОДТВЕРЖДАЮЩИХ ФАКТ ОКАЗАНИЯ УСЛУГ ПО ТРАНСПОРТИРОВКЕ НЕФТИ И НЕФТЕПРОДУКТОВ ТРУБОПРОВОДНЫМ ТРАНСПОРТОМ, ТРАНСПОРТНЫХ, ТОВАРОСОПРОВОДИТЕЛЬНЫХ И (ИЛИ) ИНЫХ ДОКУМЕНТОВ И ПРЕДУСМОТРЕННОГО ПОДПУНКТАМИ 3 И 4 ПУНКТА 3.2 СТАТЬИ 165 НАЛОГОВОГО КОДЕКСА РОССИЙСКОЙ ФЕДЕРАЦИИ, В ЭЛЕКТРОННОЙ ФОРМЕ

I. ОБЩИЕ ПОЛОЖЕНИЯ

1. Настоящий формат описывает требования к XML-файлам (далее - файл обмена) для передачи реестра, содержащего сведения из полных таможенных деклараций, документов, подтверждающих факт оказания услуг по транспортировке нефти и нефтепродуктов трубопроводным транспортом, транспортных, товаросопроводительных и (или) иных документов и предусмотренного подпунктами 3 и 4 пункта 3.2 статьи 165 Налогового кодекса Российской Федерации, в электронной форме (далее - Реестр).

2. Реестр представляется в виде двух обязательных частей:

- сведения, определяющие Реестр. Номер версии настоящего формата 5.05, часть 820.

- сведения из документов, подтверждающих обоснованность применения налоговой ставки 0 процентов по налогу на добавленную стоимость. Номер версии настоящего формата 5.05, часть 820-1.

II. ОПИСАНИЕ ФАЙЛА ОБМЕНА СВЕДЕНИЙ, ОПРЕДЕЛЯЮЩИХ РЕЕСТР

3. Имя файла обмена должно иметь следующий вид:

R_T_A_K_O_GGGGMMDD_N, где:

R_T - префикс, принимающий значение: KO_RRNEFTNDS;

A_K - идентификатор получателя информации, где: A - идентификатор получателя, которому направляется файл обмена, K - идентификатор конечного получателя, для которого предназначена информация из данного файла обмена. Передача файла от отправителя к конечному получателю (K) может осуществляться в несколько этапов через другие налоговые органы, осуществляющие передачу файла на промежуточных этапах, которые обозначаются идентификатором A. В случае передачи файла от отправителя к конечному получателю при отсутствии налоговых органов, осуществляющих передачу на промежуточных этапах, значения идентификаторов A и K совпадают. Каждый из идентификаторов (A и K) имеет вид для налоговых органов - четырехразрядный код (код налогового органа в соответствии с классификатором "Система обозначения налоговых органов") (далее - СОНО);

O - идентификатор отправителя информации, имеет вид:

для организаций - девятнадцатиразрядный код (идентификационный номер налогоплательщика (далее - ИНН) и код причины постановки на учет (далее - КПП) организации (обособленного подразделения);

для физических лиц - двенадцатиразрядный код (ИНН физического лица, при отсутствии ИНН - последовательность из двенадцати нулей).

GGGG - год формирования передаваемого файла, MM - месяц, DD - день;

N - идентификационный номер файла (длина - от 1 до 36 знаков, идентификационный номер файла должен обеспечивать уникальность файла).

Расширение имени файла - xml. Расширение имени файла может указываться как строчными, так и прописными буквами.

Параметры первой строки файла обмена

Первая строка XML-файла должна иметь следующий вид:

<?xml version = "1.0" encoding ="windows-1251"?>

Имя файла, содержащего XML-схему файла обмена, должно иметь следующий вид:

KO_RRNEFTNDS_1_820_01_05_05_xx, где xx - номер версии схемы.

Расширение имени файла - xsd.

XML-схема файла обмена приводится отдельным файлом и размещается на официальном сайте Федеральной налоговой службы в информационно-телекоммуникационной сети "Интернет".

4. Логическая модель файла обмена представлена в виде диаграммы структуры файла обмена на рисунке 1 настоящего формата. Элементами логической модели файла обмена являются элементы и атрибуты XML-файла. Перечень структурных элементов логической модели файла обмена и сведения о них приведены в таблицах 4.1 - 4.10 настоящего формата.

Для каждого структурного элемента логической модели файла обмена приводятся следующие сведения:

наименование элемента. Приводится полное наименование элемента. В строке таблицы могут быть описаны несколько элементов, наименования которых разделены символом "|". Такая форма записи применяется при наличии в файле обмена только одного элемента из описанных в этой строке;

сокращенное наименование (код) элемента. Приводится сокращенное наименование элемента. Синтаксис сокращенного наименования должен удовлетворять спецификации XML;

признак типа элемента. Может принимать следующие значения: "С" - сложный элемент логической модели (содержит вложенные элементы), "П" - простой элемент логической модели, реализованный в виде элемента XML-файла, "А" - простой элемент логической модели, реализованный в виде атрибута элемента XML-файла. Простой элемент логической модели не содержит вложенные элементы;

формат элемента. Формат элемента представляется следующими условными обозначениями: T - символьная строка; N - числовое значение (целое или дробное).

Формат символьной строки указывается в виде T(n-k) или T(=k), где: n - минимальное количество знаков, k - максимальное количество знаков, символ "-" - разделитель, символ "=" означает фиксированное количество знаков в строке. В случае если минимальное количество знаков равно 0, формат имеет вид T(0-k). В случае если максимальное количество знаков не ограничено, формат имеет вид T(n-).

Формат числового значения указывается в виде N(m.k), где: m - максимальное количество знаков в числе, включая знак (для отрицательного числа), целую и дробную часть числа без разделяющей десятичной точки, k - максимальное число знаков дробной части числа. Если число знаков дробной части числа равно 0 (то есть число целое), то формат числового значения имеет вид N(m).

Для простых элементов, являющихся базовыми в XML, например, элемент с типом "date", поле "Формат элемента" не заполняется. Для таких элементов в поле "Дополнительная информация" указывается тип базового элемента;

признак обязательности элемента определяет обязательность наличия элемента (совокупности наименования элемента и его значения) в файле обмена. Признак обязательности элемента может принимать следующие значения: "О" - наличие элемента в файле обмена обязательно; "Н" - наличие элемента в файле обмена необязательно, то есть элемент может отсутствовать. Если элемент принимает ограниченный перечень значений (по классификатору, справочнику, кодовому словарю), то признак обязательности элемента дополняется символом "К". В случае если количество реализаций элемента может быть более одной, то признак обязательности элемента дополняется символом "М".

К вышеперечисленным признакам обязательности элемента может добавляться значение "У" в случае описания в XML-схеме условий, предъявляемых к элементу в файле обмена, описанных в графе "Дополнительная информация";

дополнительная информация содержит, при необходимости, требования к элементу файла обмена, не указанные ранее. Для сложных элементов указывается ссылка на таблицу, в которой описывается состав данного элемента. Для элементов, принимающих ограниченный перечень значений из классификатора (справочника, кодового словаря), указывается соответствующее наименование классификатора (справочника, кодового словаря) или приводится перечень возможных значений. Для классификатора (справочника, кодового словаря) может указываться ссылка на его местонахождение. Для элементов, использующих пользовательский тип данных, указывается наименование типового элемента.

Рисунок 1. Диаграмма структуры файла обмена

Таблица 4.1

Файл обмена (Файл)

Наименование элемента Сокращенное наименование (код) элемента Признак типа элемента Формат элемента Признак обязательности элемента Дополнительная информация
Идентификатор файла ИдФайл А T(1-255) ОУ Содержит (повторяет) имя сформированного файла (без расширения)
Версия программы, с помощью которой сформирован файл ВерсПрог А T(1-40) О  
Версия формата ВерсФорм А T(1-5) О Принимает значение: 5.05
Состав и структура документа Документ С   О Состав элемента представлен в таблице 4.2

Таблица 4.2

Состав и структура документа (Документ)

Наименование элемента Сокращенное наименование (код) элемента Признак типа элемента Формат элемента Признак обязательности элемента Дополнительная информация
Код формы документа по классификатору налоговых документов (КНД) КНД А T(=7) ОК Типовой элемент <КНДТип>
Принимает значение: 1155120
Дата формирования документа ДатаДок А T(=10) О Типовой элемент <ДатаТип>
Дата в формате ДД.ММ.ГГГГ
Код налогового органа КодНО А T(=4) ОК Типовой элемент <СОНОТип>
Налоговый период (код) Период А T(=2) ОК Принимает значение:
01 - январь |
02 - февраль |
03 - март |
04 - апрель |
05 - май |
06 - июнь |
07 - июль |
08 - август |
09 - сентябрь |
10 - октябрь |
11 - ноябрь |
12 - декабрь |
21 - 1 квартал |
22 - 2 квартал |
23 - 3 квартал |
24 - 4 квартал |
51 - 1 квартал при реорганизации (ликвидации) организации |
54 - 2 квартал при реорганизации (ликвидации) организации |
55 - 3 квартал при реорганизации (ликвидации) организации |
56 - 4 квартал при реорганизации (ликвидации) организации |
71 - за январь при реорганизации (ликвидации) организации |
72 - за февраль при реорганизации (ликвидации) организации |
73 - за март при реорганизации (ликвидации) организации |
74 - за апрель при реорганизации (ликвидации) организации |
75 - за май при реорганизации (ликвидации) организации |
76 - за июнь при реорганизации (ликвидации) организации |
77 - за июль при реорганизации (ликвидации) организации |
78 - за август при реорганизации (ликвидации) организации |
79 - за сентябрь при реорганизации (ликвидации) организации |
80 - за октябрь при реорганизации (ликвидации) организации |
81 - за ноябрь при реорганизации (ликвидации) организации |
82 - за декабрь при реорганизации (ликвидации) организации
Отчетный год ОтчетГод А   О Типовой элемент <xs:gYear>
Год в формате ГГГГ
Номер корректировки (реестра) НомКорр А N(3) О Принимает значение:
0 - первичный документ,
1, 2, 3 и так далее - уточненный документ. Для уточненного документа значение должно быть на 1 больше ранее принятого налоговым органом документа
Имя файла, содержащего сведения из реестра, содержащего сведения из полных таможенных деклараций, документов, подтверждающих факт оказания услуг по транспортировке нефти и нефтепродуктов трубопроводным транспортом, транспортных, товаросопроводительных и (или) иных документов и предусмотренного подпунктами 3 и 4 пункта 3.2 статьи 165 Налогового кодекса Российской Федерации НаимРеестрТрНефт_4 А T(1-255) О Содержит (повторяет) имя файла (с расширением) с префиксом KO_RRNEFTNDS.2
Сведения о налогоплательщике СвНП С   О Состав элемента представлен в таблице 4.3
Сведения о лице, подписавшем документ Подписант С   О Состав элемента представлен в таблице 4.7
Реестр, содержащий сведения из полных таможенных деклараций, документов, подтверждающих факт оказания услуг по транспортировке нефти и нефтепродуктов трубопроводным транспортом, транспортных, товаросопроводительных и (или) иных документов и предусмотренный подпунктами 3 и 4 пункта 3.2 статьи 165 Налогового кодекса Российской Федерации РеестрТрНефт_4 С   ОМ Состав элемента представлен в таблице 4.9

Таблица 4.3

Сведения о налогоплательщике (СвНП)

Наименование элемента Сокращенное наименование (код) элемента Признак типа элемента Формат элемента Признак обязательности элемента Дополнительная информация
Налогоплательщик - организация | НПЮЛ С   О Состав элемента представлен в таблице 4.4
Налогоплательщик - индивидуальный предприниматель НПФЛ С   О Состав элемента представлен в таблице 4.6

Таблица 4.4

Налогоплательщик - организация (НПЮЛ)

Наименование элемента Сокращенное наименование (код) элемента Признак типа элемента Формат элемента Признак обязательности элемента Дополнительная информация
Наименование организации НаимОрг А T(1-1000) О  
ИНН организации ИННЮЛ А T(=10) О Типовой элемент <ИННЮЛТип>
КПП организации КПП А T(=9) О Типовой элемент <КППТип>
Сведения о реорганизованной (ликвидированной) организации СвРеоргЮЛ С   Н Состав элемента представлен в таблице 4.5

Таблица 4.5

Сведения о реорганизованной (ликвидированной) организации (СвРеоргЮЛ)

Наименование элемента Сокращенное наименование (код) элемента Признак типа элемента Формат элемента Признак обязательности элемента Дополнительная информация
Код формы реорганизации (ликвидации) ФормРеорг А T(=1) ОК Принимает значение:
0 - ликвидация |
1 - преобразование |
2 - слияние |
3 - разделение |
5 - присоединение |
6 - разделение с одновременным присоединением
ИНН реорганизованной организации ИННЮЛ А T(=10) НУ Типовой элемент <ИННЮЛТип>
Элемент обязателен при
<ФормРеорг> = 1 | 2 | 3 | 5 | 6
КПП реорганизованной организации КПП А T(=9) НУ Типовой элемент <КППТип>
Элемент обязателен при
<ФормРеорг> = 1 | 2 | 3 | 5 | 6

Таблица 4.6

Налогоплательщик - индивидуальный предприниматель (НПФЛ)

Наименование элемента Сокращенное наименование (код) элемента Признак типа элемента Формат элемента Признак обязательности элемента Дополнительная информация
ИНН физического лица, зарегистрированного в качестве индивидуального предпринимателя ИННФЛ А T(=12) О Типовой элемент <ИННФЛТип>
Фамилия, имя, отчество (при наличии) индивидуального предпринимателя ФИО С   О Типовой элемент <ФИОТип>.
Состав элемента представлен в таблице 4.10

Таблица 4.7

Сведения о лице, подписавшем документ (Подписант)

Наименование элемента Сокращенное наименование (код) элемента Признак типа элемента Формат элемента Признак обязательности элемента Дополнительная информация
Признак лица, подписавшего документ ПрПодп А T(=1) ОК Принимает значение:
1 - налогоплательщик |
2 - представитель налогоплательщика
Номер контактного телефона Тлф А T(1-20) Н  
Фамилия, имя, отчество (при наличии) ФИО С   О Типовой элемент <ФИОТип>
Состав элемента представлен в таблице 4.10
Сведения о представителе налогоплательщика СвПред С   НУ Состав элемента представлен в таблице 4.8
Элемент обязателен при <ПрПодп>=2

Таблица 4.8

Сведения о представителе налогоплательщика (СвПред)

Наименование элемента Сокращенное наименование (код) элемента Признак типа элемента Формат элемента Признак обязательности элемента Дополнительная информация
Наименование документа, подтверждающего полномочия представителя налогоплательщика НаимДок А T(1-120) О Для доверенности, совершенной в электронной форме, указывается GUID доверенности
Наименование организации - представителя налогоплательщика НаимОрг А T(1-1000) Н  

Таблица 4.9

Реестр, содержащий сведения из полных таможенных деклараций, документов, подтверждающих факт оказания услуг по транспортировке нефти и нефтепродуктов трубопроводным транспортом, транспортных, товаросопроводительных и (или) иных документов и предусмотренный подпунктами 3 и 4 пункта 3.2 статьи 165 Налогового кодекса Российской Федерации (РеестрТрНефт_4)

Наименование элемента Сокращенное наименование (код) элемента Признак типа элемента Формат элемента Признак обязательности элемента Дополнительная информация
Код операции КодОпер А T(=7) ОК Принимает значение:
1010428 | 1010429 | 1010430 | 1010452 | 1010453 | 1010470 | 1010471 | 1010472 | 1010473 | 1010474 | 1010475 | 1010476 | 1010477 | 1010478 | 1010479 | 1010480 | 1010481
Итого налоговая база НалБазаИт А N(14) О  

Таблица 4.10

Фамилия, имя, отчество (ФИОТип)

Наименование элемента Сокращенное наименование (код) элемента Признак типа элемента Формат элемента Признак обязательности элемента Дополнительная информация
Фамилия Фамилия А T(1-60) О  
Имя Имя А T(1-60) О  
Отчество Отчество А T(1-60) Н  

III. ОПИСАНИЕ ФАЙЛА ОБМЕНА СВЕДЕНИЙ ИЗ ДОКУМЕНТОВ, ПОДТВЕРЖДАЮЩИХ ОБОСНОВАННОСТЬ ПРИМЕНЕНИЯ НАЛОГОВОЙ СТАВКИ 0 ПРОЦЕНТОВ ПО НАЛОГУ НА ДОБАВЛЕННУЮ СТОИМОСТЬ

5. Имя файла обмена должно иметь следующий вид:

R_T_A_K_O_GGGGMMDD_N, где:

R_T - префикс, принимающий значение: KO_RRNEFTNDS.2;

A_K - идентификатор получателя информации, где: A - идентификатор получателя, которому направляется файл обмена, K - идентификатор конечного получателя, для которого предназначена информация из данного файла обмена. Передача файла от отправителя к конечному получателю (K) может осуществляться в несколько этапов через другие налоговые органы, осуществляющие передачу файла на промежуточных этапах, которые обозначаются идентификатором A. В случае передачи файла от отправителя к конечному получателю при отсутствии налоговых органов, осуществляющих передачу на промежуточных этапах, значения идентификаторов A и K совпадают. Каждый из идентификаторов (A и K) имеет вид для налоговых органов - четырехразрядный код (код налогового органа в соответствии с классификатором СОНО);

O - идентификатор отправителя информации, имеет вид:

для организаций - девятнадцатиразрядный код (идентификационный номер налогоплательщика (далее - ИНН) и код причины постановки на учет (далее - КПП) организации (обособленного подразделения);

для физических лиц - двенадцатиразрядный код ИНН, при отсутствии ИНН - последовательность из двенадцати нулей.

GGGG - год формирования передаваемого файла, MM - месяц, DD - день;

N - идентификационный номер файла (длина - от 1 до 36 знаков, идентификационный номер файла должен обеспечивать уникальность файла).

Расширение имени файла - xml. Расширение имени файла может указываться как строчными, так и прописными буквами.

Параметры первой строки файла обмена

Первая строка XML-файла должна иметь следующий вид:

<?xml version = "1.0" encoding ="windows-1251"?>

Имя файла, содержащего XML-схему файла обмена, должно иметь следующий вид:

KO_RRNEFTNDS.2_1_820_02_05_05_xx, где xx - номер версии схемы.

Расширение имени файла - xsd.

XML-схема файла обмена приводится отдельным файлом и размещается на официальном сайте Федеральной налоговой службы в информационно-телекоммуникационной сети "Интернет".

6. Логическая модель файла обмена представлена в виде диаграммы структуры файла обмена на рисунке 2 настоящего формата. Элементами логической модели файла обмена являются элементы и атрибуты XML-файла. Перечень структурных элементов логической модели файла обмена и сведения о них приведены в таблицах 6.1 - 6.7 настоящего формата.

Для каждого структурного элемента логической модели файла обмена приводятся следующие сведения:

наименование элемента. Приводится полное наименование элемента. В строке таблицы могут быть описаны несколько элементов, наименования которых разделены символом "|". Такая форма записи применяется при наличии в файле обмена только одного элемента из описанных в этой строке;

сокращенное наименование (код) элемента. Приводится сокращенное наименование элемента. Синтаксис сокращенного наименования должен удовлетворять спецификации XML;

признак типа элемента. Может принимать следующие значения: "С" - сложный элемент логической модели (содержит вложенные элементы), "П" - простой элемент логической модели, реализованный в виде элемента XML-файла, "А" - простой элемент логической модели, реализованный в виде атрибута элемента XML-файла. Простой элемент логической модели не содержит вложенные элементы;

формат элемента. Формат элемента представляется следующими условными обозначениями: T - символьная строка; N - числовое значение (целое или дробное).

Формат символьной строки указывается в виде T(n-k) или T(=k), где: n - минимальное количество знаков, k - максимальное количество знаков, символ "-" - разделитель, символ "=" означает фиксированное количество знаков в строке. В случае если минимальное количество знаков равно 0, формат имеет вид T(0-k). В случае если максимальное количество знаков не ограничено, формат имеет вид T(n-).

Формат числового значения указывается в виде N(m.k), где: m - максимальное количество знаков в числе, включая знак (для отрицательного числа), целую и дробную часть числа без разделяющей десятичной точки, k - максимальное число знаков дробной части числа. Если число знаков дробной части числа равно 0 (то есть число целое), то формат числового значения имеет вид N(m).

Для простых элементов, являющихся базовыми в XML, например, элемент с типом "date", поле "Формат элемента" не заполняется. Для таких элементов в поле "Дополнительная информация" указывается тип базового элемента;

признак обязательности элемента определяет обязательность наличия элемента (совокупности наименования элемента и его значения) в файле обмена. Признак обязательности элемента может принимать следующие значения: "О" - наличие элемента в файле обмена обязательно; "Н" - наличие элемента в файле обмена необязательно, то есть элемент может отсутствовать. Если элемент принимает ограниченный перечень значений (по классификатору, справочнику, кодовому словарю), то признак обязательности элемента дополняется символом "К". В случае если количество реализаций элемента может быть более одной, то признак обязательности элемента дополняется символом "М".

К вышеперечисленным признакам обязательности элемента может добавляться значение "У" в случае описания в XML-схеме условий, предъявляемых к элементу в файле обмена, описанных в графе "Дополнительная информация";

дополнительная информация содержит, при необходимости, требования к элементу файла обмена, не указанные ранее. Для сложных элементов указывается ссылка на таблицу, в которой описывается состав данного элемента. Для элементов, принимающих ограниченный перечень значений из классификатора (справочника, кодового словаря), указывается соответствующее наименование классификатора (справочника, кодового словаря) или приводится перечень возможных значений. Для классификатора (справочника, кодового словаря) может указываться ссылка на его местонахождение. Для элементов, использующих пользовательский тип данных, указывается наименование типового элемента.

Рисунок 2. Диаграмма структуры файла обмена

Таблица 6.1

Файл обмена (Файл)

Наименование элемента Сокращенное наименование (код) элемента Признак типа элемента Формат элемента Признак обязательности элемента Дополнительная информация
Идентификатор файла ИдФайл А T(1-255) ОУ Содержит (повторяет) имя сформированного файла (без расширения)
Версия программы, с помощью которой сформирован файл ВерсПрог А T(1-40) О  
Версия формата ВерсФорм А T(1-5) О Принимает значение: 5.05
Состав и структура документа Документ С   О Состав элемента представлен в таблице 6.2

Таблица 6.2

Состав и структура документа (Документ)

Наименование элемента Сокращенное наименование (код) элемента Признак типа элемента Формат элемента Признак обязательности элемента Дополнительная информация
Индекс Индекс А T(=7) ОК Типовой элемент <КНДТип>.
Принимает значение: 0005120
Номер корректировки (реестра) НомКорр А N(3) О Принимает значение:
0 - первичный документ,
1, 2, 3 и так далее - уточненный документ. Для уточненного документа значение должно быть на 1 больше ранее принятого налоговым органом документа
Элемент повторяет значение элемента <НомКорр> из файла с префиксом KO_RRNEFTNDS
Реестр, содержащий сведения из полных таможенных деклараций, документов, подтверждающих факт оказания услуг по транспортировке нефти и нефтепродуктов трубопроводным транспортом, транспортных, товаросопроводительных и (или) иных документов и предусмотренный подпунктами 3 и 4 пункта 3.2 статьи 165 Налогового кодекса Российской Федерации РеестрТрНефт_4 С   ОМ Состав элемента представлен в таблице 6.3

Таблица 6.3

Реестр, содержащий сведения из полных таможенных деклараций, документов, подтверждающих факт оказания услуг по транспортировке нефти и нефтепродуктов трубопроводным транспортом, транспортных, товаросопроводительных и (или) иных документов и предусмотренный подпунктами 3 и 4 пункта 3.2 статьи 165 Налогового кодекса Российской Федерации (РеестрТрНефт_4)

Наименование элемента Сокращенное наименование (код) элемента Признак типа элемента Формат элемента Признак обязательности элемента Дополнительная информация
Код операции КодОпер А T(=7) ОК Принимает значение:
1010428 | 1010429 | 1010430 | 1010452 | 1010453 | 1010470 | 1010471 | 1010472 | 1010473 | 1010474 | 1010475 | 1010476 | 1010477 | 1010478 | 1010479 | 1010480 | 1010481
Итого налоговая база НалБазаИт А N(14) О  
Сведения из документа, подтверждающего факт оказания услуг СведДкПдтвУслуг С   ОМ Состав элемента представлен в таблице 6.4

Таблица 6.4

Сведения из документа, подтверждающего факт оказания услуг (СведДкПдтвУслуг)

Наименование элемента Сокращенное наименование (код) элемента Признак типа элемента Формат элемента Признак обязательности элемента Дополнительная информация
Номер по порядку НомПор А N(7) О  
Признак таможенного декларирования ПрТаможДекл А T(=1) ОК Принимает значение:
1 - таможенное декларирование предусмотрено |
2 - таможенное декларирование не предусмотрено
Номер документа, подтверждающего оказание услуг НомерДк А T(1-20) Н Элемент обязателен при <ПрТаможДекл>=2.
При отсутствии номера в документе элемент принимает значение "б/н"
Дата документа, подтверждающего оказание услуг ДатаДк А T(=10) Н Элемент обязателен при <ПрТаможДекл>=2.
Типовой элемент <ДатаТип>.
Дата в формате ДД.ММ.ГГГГ
Номер договора на оказание услуг НомерДог А T(1-20) Н Элемент обязателен при <ПрТаможДекл>=2
Наименование грузоотправителя НаимОтпр А T(1-1000) Н Элемент обязателен при <ПрТаможДекл>=2
Адрес грузоотправителя АдресОтпр А T(1-255) Н Элемент обязателен при <ПрТаможДекл>=2
Налоговая база по соответствующей операции по реализации работ (услуг), по которой обоснованность применения налоговой ставки 0 процентов документально подтверждена НалБазаОпПдтв А N(16.2) О  
Примечание Прим А T(1-1000) Н  
Регистрационный номер полной таможенной декларации РегНомТД П T(23-29) НМ Элемент обязателен при <ПрТаможДекл>=1
Сведения о виде транспортного средства и транспортном документе СвВидТрДок С   ОМ Состав элемента представлен в таблице 6.5
Сведения о маршрутном поручении (телеграмме) МаршПоруч С   НМ Состав элемента представлен в таблице 6.7.
Элемент обязателен при <ПрТаможДекл>=2

Таблица 6.5

Сведения о виде транспортного средства и транспортном документе (СвВидТрДок)

Наименование элемента Сокращенное наименование (код) элемента Признак типа элемента Формат элемента Признак обязательности элемента Дополнительная информация
Код вида транспортного средства, которым нефть и нефтепродукты вывозились с территории Российской Федерации КодВидТС А T(=2) ОК Принимает значение:
10 - морской/речной транспорт |
20 - железнодорожный транспорт |
30 - автодорожный транспорт, за исключением транспортных средств, указанных под кодами 31, 32 |
31 - состав транспортных средств (тягач с полуприцепом или прицепом) |
32 - состав транспортных средств (тягач с прицепом(-ами) и полуприцепом(-ами) |
71 - трубопроводный транспорт |
80 - внутренний водный транспорт |
99 - прочие
Транспортный, товаросопроводительный и (или) иной документа, подтверждающий вывоз нефти и нефтепродуктов за пределы территории Российской Федерации или таможенный транзит ТрДок С   НМ Состав элемента представлен в таблице 6.6.
Элемент обязателен, за исключением случая, когда <КодВидТС>=71

Таблица 6.6

Транспортный, товаросопроводительный и (или) иной документа, подтверждающий вывоз нефти и нефтепродуктов за пределы территории Российской Федерации или таможенный транзит (ТрДок)

Наименование элемента Сокращенное наименование (код) элемента Признак типа элемента Формат элемента Признак обязательности элемента Дополнительная информация
Вид транспортного, товаросопроводительного и (или) иного документа ВидТрДок А T(=2) ОК Принимает значение:
01 - CMR |
02 - коносамент |
03 - железнодорожная накладная |
05 - книжка МДП |
06 - поручение на отгрузку |
07 - морская накладная |
12 - иной документ
Номер транспортного, товаросопроводительного и (или) иного документа НомТрДок А T(1-50) О При отсутствии номера в документе элемент принимает значение "б/н"
Дата транспортного, товаросопроводительного и (или) иного документа ДатаТрДок А T(=10) О Типовой элемент <ДатаТип>.
Дата в формате ДД.ММ.ГГГГ

Таблица 6.7

Сведения о маршрутном поручении (телеграмме) (МаршПоруч)

Наименование элемента Сокращенное наименование (код) элемента Признак типа элемента Формат элемента Признак обязательности элемента Дополнительная информация
Номер маршрутного поручения (телеграммы) НомМаршПоруч А T(1-50) О  
Дата маршрутного поручения (телеграммы) ДатаМаршПоруч А T(=10) О Типовой элемент <ДатаТип>.
Дата в формате ДД.ММ.ГГГГ
Наименование конечного пункта маршрута НаимПунктКон А T(1-100) О  
Количество нефти и нефтепродуктов, сданных в пункте назначения (в тоннах) КолНефтПН А N(12.3) О  
Наименование пункта назначения нефти и нефтепродуктов (за пределами территории Российской Федерации или на Государственной границе Российской Федерации) НаимПунктНазн А T(1-100) О  

Приложение N 19
к приказу ФНС России
от 14.03.2024 N ЕД-7-15/202@

ФОРМАТ ПРЕДСТАВЛЕНИЯ РЕЕСТРА, СОДЕРЖАЩЕГО СВЕДЕНИЯ ИЗ ТАМОЖЕННЫХ ДЕКЛАРАЦИЙ, ТРАНСПОРТНЫХ, ТОВАРОСОПРОВОДИТЕЛЬНЫХ И (ИЛИ) ИНЫХ ДОКУМЕНТОВ И ПРЕДУСМОТРЕННОГО ПОДПУНКТАМИ 3 И 4 ПУНКТА 3.6, ПОДПУНКТАМИ 3 И 4 ПУНКТА 4 СТАТЬИ 165 НАЛОГОВОГО КОДЕКСА РОССИЙСКОЙ ФЕДЕРАЦИИ, В ЭЛЕКТРОННОЙ ФОРМЕ

I. ОБЩИЕ ПОЛОЖЕНИЯ

1. Настоящий формат описывает требования к XML-файлам (далее - файл обмена) для передачи реестра, содержащего сведения из таможенных деклараций, транспортных, товаросопроводительных и (или) иных документов и предусмотренного подпунктами 3 и 4 пункта 3.6, подпунктами 3 и 4 пункта 4 статьи 165 Налогового кодекса Российской Федерации.

2. Реестр представляется в виде двух обязательных частей:

- сведения, определяющие Реестр. Номер версии настоящего формата 5.04, часть 811.

- сведения из документов, подтверждающих обоснованность применения налоговой ставки 0 процентов по налогу на добавленную стоимость. Номер версии настоящего формата 5.04, часть 811-1.

II. ОПИСАНИЕ ФАЙЛА ОБМЕНА СВЕДЕНИЙ, ОПРЕДЕЛЯЮЩИХ РЕЕСТР

3. Имя файла обмена должно иметь следующий вид:

R_T_A_K_O_GGGGMMDD_N, где:

R_T - префикс, принимающий значение: KO_RRTRDNDS;

A_K - идентификатор получателя информации, где: A - идентификатор получателя, которому направляется файл обмена, K - идентификатор конечного получателя, для которого предназначена информация из данного файла обмена. Передача файла от отправителя к конечному получателю (К) может осуществляться в несколько этапов через другие налоговые органы, осуществляющие передачу файла на промежуточных этапах, которые обозначаются идентификатором A. В случае передачи файла от отправителя к конечному получателю при отсутствии налоговых органов, осуществляющих передачу на промежуточных этапах, значения идентификаторов A и K совпадают. Каждый из идентификаторов (A и K) имеет вид для налоговых органов - четырехразрядный код (код налогового органа в соответствии с классификатором "Система обозначения налоговых органов") (далее - СОНО);

O - идентификатор отправителя информации, имеет вид:

для организаций - девятнадцатиразрядный код (идентификационный номер налогоплательщика (далее - ИНН) и код причины постановки на учет (далее - КПП) организации (обособленного подразделения);

для физических лиц - двенадцатиразрядный код (ИНН физического лица, при отсутствии ИНН - последовательность из двенадцати нулей).

GGGG - год формирования передаваемого файла, MM - месяц, DD - день;

N - идентификационный номер файла (длина - от 1 до 36 знаков, идентификационный номер файла должен обеспечивать уникальность файла).

Расширение имени файла - xml. Расширение имени файла может указываться как строчными, так и прописными буквами.

Параметры первой строки файла обмена

Первая строка XML-файла должна иметь следующий вид:

<?xml version="1.0" encoding="windows-1251"?>

Имя файла, содержащего XML-схему файла обмена, должно иметь следующий вид:

KO_RRTRDNDS_1_811_01_05_04_xx, где xx - номер версии схемы.

Расширение имени файла - xsd.

XML-схема файла обмена приводится отдельным файлом и размещается на официальном сайте Федеральной налоговой службы в информационно-телекоммуникационной сети "Интернет".

4. Логическая модель файла обмена представлена в виде диаграммы структуры файла обмена на рисунке 1 настоящего формата. Элементами логической модели файла обмена являются элементы и атрибуты XML-файла. Перечень структурных элементов логической модели файла обмена и сведения о них приведены в таблицах 4.1 - 4.10 настоящего формата.

Для каждого структурного элемента логической модели файла обмена приводятся следующие сведения:

наименование элемента. Приводится полное наименование элемента. В строке таблицы могут быть описаны несколько элементов, наименования которых разделены символом "|". Такая форма записи применяется при наличии в файле обмена только одного элемента из описанных в этой строке;

сокращенное наименование (код) элемента. Приводится сокращенное наименование элемента. Синтаксис сокращенного наименования должен удовлетворять спецификации XML;

признак типа элемента. Может принимать следующие значения: "С" - сложный элемент логической модели (содержит вложенные элементы), "П" - простой элемент логической модели, реализованный в виде элемента XML-файла, "А" - простой элемент логической модели, реализованный в виде атрибута элемента XML-файла. Простой элемент логической модели не содержит вложенные элементы;

формат элемента. Формат элемента представляется следующими условными обозначениями: T - символьная строка; N - числовое значение (целое или дробное).

Формат символьной строки указывается в виде T(n-k) или T(=k), где: n - минимальное количество знаков, k - максимальное количество знаков, символ "-" - разделитель, символ "=" означает фиксированное количество знаков в строке. В случае если минимальное количество знаков равно 0, формат имеет вид T(0-k). В случае если максимальное количество знаков не ограничено, формат имеет вид T(n-).

Формат числового значения указывается в виде N(m.k), где: m - максимальное количество знаков в числе, включая знак (для отрицательного числа), целую и дробную часть числа без разделяющей десятичной точки, k - максимальное число знаков дробной части числа. Если число знаков дробной части числа равно 0 (то есть число целое), то формат числового значения имеет вид N(m).

Для простых элементов, являющихся базовыми в XML, например, элемент с типом "date", поле "Формат элемента" не заполняется. Для таких элементов в поле "Дополнительная информация" указывается тип базового элемента;

признак обязательности элемента определяет обязательность наличия элемента (совокупности наименования элемента и его значения) в файле обмена. Признак обязательности элемента может принимать следующие значения: "О" - наличие элемента в файле обмена обязательно; "Н" - наличие элемента в файле обмена необязательно, то есть элемент может отсутствовать. Если элемент принимает ограниченный перечень значений (по классификатору, справочнику, кодовому словарю), то признак обязательности элемента дополняется символом "К". В случае если количество реализаций элемента может быть более одной, то признак обязательности элемента дополняется символом "М".

К вышеперечисленным признакам обязательности элемента может добавляться значение "У" в случае описания в XML-схеме условий, предъявляемых к элементу в файле обмена, описанных в графе "Дополнительная информация";

дополнительная информация содержит, при необходимости, требования к элементу файла обмена, не указанные ранее. Для сложных элементов указывается ссылка на таблицу, в которой описывается состав данного элемента. Для элементов, принимающих ограниченный перечень значений из классификатора (справочника, кодового словаря), указывается соответствующее наименование классификатора (справочника, кодового словаря) или приводится перечень возможных значений. Для классификатора (справочника, кодового словаря) может указываться ссылка на его местонахождение. Для элементов, использующих пользовательский тип данных, указывается наименование типового элемента.

Рисунок 1. Диаграмма структуры файла обмена

Таблица 4.1

Файл обмена (Файл)

Наименование элемента Сокращенное наименование (код) элемента Признак типа элемента Формат элемента Признак обязательности элемента Дополнительная информация
Идентификатор файла ИдФайл А T(1-255) ОУ Содержит (повторяет) имя сформированного файла (без расширения)
Версия программы, с помощью которой сформирован файл ВерсПрог А T(1-40) О  
Версия формата ВерсФорм А T(1-5) О Принимает значение: 5.04
Состав и структура документа Документ С   О Состав элемента представлен в таблице 4.2

Таблица 4.2

Состав и структура документа (Документ)

Наименование элемента Сокращенное наименование (код) элемента Признак типа элемента Формат элемента Признак обязательности элемента Дополнительная информация
Код формы документа по классификатору налоговых документов (КНД) КНД А T(=7) ОК Типовой элемент <КНДТип>.
Принимает значение: 1155111
Дата формирования документа ДатаДок А T(=10) О Типовой элемент <ДатаТип>.
Дата в формате ДД.ММ.ГГГГ
Код налогового органа КодНО А T(=4) ОК Типовой элемент <СОНОТип>
Налоговый период (код) Период А T(=2) ОК Принимает значение:
01 - январь |
02 - февраль |
03 - март |
04 - апрель |
05 - май |
06 - июнь |
07 - июль |
08 - август |
09 - сентябрь |
10 - октябрь |
11 - ноябрь |
12 - декабрь |
21 - 1 квартал |
22 - 2 квартал |
23 - 3 квартал |
24 - 4 квартал |
51 - 1 квартал при реорганизации (ликвидации) организации |
54 - 2 квартал при реорганизации (ликвидации) организации |
55 - 3 квартал при реорганизации (ликвидации) организации |
56 - 4 квартал при реорганизации (ликвидации) организации |
71 - за январь при реорганизации (ликвидации) организации |
72 - за февраль при реорганизации (ликвидации) организации |
73 - за март при реорганизации (ликвидации) организации |
74 - за апрель при реорганизации (ликвидации) организации |
75 - за май при реорганизации (ликвидации) организации |
76 - за июнь при реорганизации (ликвидации) организации |
77 - за июль при реорганизации (ликвидации) организации |
78 - за август при реорганизации (ликвидации) организации |
79 - за сентябрь при реорганизации (ликвидации) организации |
80 - за октябрь при реорганизации (ликвидации) организации |
81 - за ноябрь при реорганизации (ликвидации) организации |
82 - за декабрь при реорганизации (ликвидации) организации
Отчетный год ОтчетГод А   О Типовой элемент <xs:gYear>.
Год в формате ГГГГ
Номер корректировки (реестра) НомКорр А N(3) О Принимает значение:
0 - первичный документ,
1, 2, 3 и так далее - уточненный документ.
Для уточненного документа значение должно быть на 1 больше ранее принятого налоговым органом документа
Имя файла, содержащего сведения из реестра, содержащего сведения из таможенных деклараций, транспортных, товаросопроводительных и (или) иных документов и предусмотренного подпунктами 3 и 4 пункта 3.6, подпунктами 3 и 4 пункта 4 статьи 165 Налогового кодекса Российской Федерации НаимРеестрТРД_5 А T(1-255) О Содержит (повторяет) имя файла (с расширением) с префиксом KO_RRTRDNDS.2
Сведения о налогоплательщике СвНП С   О Состав элемента представлен в таблице 4.3
Сведения о лице, подписавшем документ Подписант С   О Состав элемента представлен в таблице 4.7
Реестр, содержащий сведения из таможенных деклараций, транспортных, товаросопроводительных и (или) иных документов и предусмотренный подпунктами 3 и 4 пункта 3.6, подпунктами 3 и 4 пункта 4 статьи 165 Налогового кодекса Российской Федерации РеестрТРД_5 С   ОМ Состав элемента представлен в таблице 4.9

Таблица 4.3

Сведения о налогоплательщике (СвНП)

Наименование элемента Сокращенное наименование (код) элемента Признак типа элемента Формат элемента Признак обязательности элемента Дополнительная информация
Налогоплательщик - организация | НПЮЛ С   О Состав элемента представлен в таблице 4.4
Налогоплательщик - индивидуальный предприниматель НПФЛ С   О Состав элемента представлен в таблице 4.6

Таблица 4.4

Налогоплательщик - организация (НПЮЛ)

Наименование элемента Сокращенное наименование (код) элемента Признак типа элемента Формат элемента Признак обязательности элемента Дополнительная информация
Наименование организации НаимОрг А T(1-1000) О  
ИНН организации ИННЮЛ А T(=10) О Типовой элемент <ИННЮЛТип>
КПП организации КПП А T(=9) О Типовой элемент <КППТип>
Сведения о реорганизованной (ликвидированной) организации СвРеоргЮЛ С   Н Состав элемента представлен в таблице 4.5

Таблица 4.5

Сведения о реорганизованной (ликвидированной) организации (СвРеоргЮЛ)

Наименование элемента Сокращенное наименование (код) элемента Признак типа элемента Формат элемента Признак обязательности элемента Дополнительная информация
Код формы реорганизации (ликвидации) ФормРеорг А T(=1) ОК Принимает значение:
0 - ликвидация |
1 - преобразование |
2 - слияние |
3 - разделение |
5 - присоединение |
6 - разделение с одновременным присоединением
ИНН реорганизованной организации ИННЮЛ А T(=10) НУ Типовой элемент <ИННЮЛТип>.
Элемент обязателен при
<ФормРеорг> = 1 | 2 | 3 | 5 | 6
КПП реорганизованной организации КПП А T(=9) НУ Типовой элемент <КППТип>.
Элемент обязателен при
<ФормРеорг> = 1 | 2 | 3 | 5 | 6

Таблица 4.6

Налогоплательщик - индивидуальный предприниматель (НПФЛ)

Наименование элемента Сокращенное наименование (код) элемента Признак типа элемента Формат элемента Признак обязательности элемента Дополнительная информация
ИНН физического лица, зарегистрированного в качестве индивидуального предпринимателя ИННФЛ А T(=12) О Типовой элемент <ИННФЛТип>
Фамилия, имя, отчество (при наличии) индивидуального предпринимателя ФИО С   О Типовой элемент <ФИОТип>.
Состав элемента представлен в таблице 4.10

Таблица 4.7

Сведения о лице, подписавшем документ (Подписант)

Наименование элемента Сокращенное наименование (код) элемента Признак типа элемента Формат элемента Признак обязательности элемента Дополнительная информация
Признак лица, подписавшего документ ПрПодп А T(=1) ОК Принимает значение:
1 - налогоплательщик |
2 - представитель налогоплательщика
Номер контактного телефона Тлф А T(1-20) Н  
Фамилия, имя, отчество (при наличии) ФИО С   О Типовой элемент <ФИОТип>.
Состав элемента представлен в таблице 4.10
Сведения о представителе налогоплательщика СвПредНп С   НУ Состав элемента представлен в таблице 4.8.
Элемент обязателен при <ПрПодп>=2

Таблица 4.8

Сведения о представителе налогоплательщика (СвПредНп)

Наименование элемента Сокращенное наименование (код) элемента Признак типа элемента Формат элемента Признак обязательности элемента Дополнительная информация
Наименование документа, подтверждающего полномочия представителя налогоплательщика НаимДок А T(1-120) О Для доверенности, совершенной в электронной форме, указывается GUID доверенности
Наименование организации - представителя налогоплательщика НаимОрг А T(1-1000) Н  

Таблица 4.9

Реестр, содержащий сведения из таможенных деклараций, транспортных, товаросопроводительных и (или) иных документов и предусмотренный подпунктами 3 и 4 пункта 3.6, подпунктами 3 и 4 пункта 4 статьи 165 Налогового кодекса Российской Федерации (РеестрТРД_5)

Наименование элемента Сокращенное наименование (код) элемента Признак типа элемента Формат элемента Признак обязательности элемента Дополнительная информация
Код операции КодОпер А T(=7) ОК Принимает значение:
1010434 | 1010439 | 1010485 | 1010486 | 1010487
Итого налоговая база НалБазаИт А N(14) О  

Таблица 4.10

Фамилия, имя, отчество (ФИОТип)

Наименование элемента Сокращенное наименование (код) элемента Признак типа элемента Формат элемента Признак обязательности элемента Дополнительная информация
Фамилия Фамилия А T(1-60) О  
Имя Имя А T(1-60) О  
Отчество Отчество А T(1-60) Н  

III. ОПИСАНИЕ ФАЙЛА ОБМЕНА СВЕДЕНИЙ ИЗ ДОКУМЕНТОВ, ПОДТВЕРЖДАЮЩИХ ОБОСНОВАННОСТЬ ПРИМЕНЕНИЯ НАЛОГОВОЙ СТАВКИ 0 ПРОЦЕНТОВ ПО НАЛОГУ НА ДОБАВЛЕННУЮ СТОИМОСТЬ

5. Имя файла обмена должно иметь следующий вид:

R_T_A_K_O_GGGGMMDD_N, где:

R_T - префикс, принимающий значение: KO_RRTRDNDS.2;

A_K - идентификатор получателя информации, где: A - идентификатор получателя, которому направляется файл обмена, K - идентификатор конечного получателя, для которого предназначена информация из данного файла обмена. Передача файла от отправителя к конечному получателю (К) может осуществляться в несколько этапов через другие налоговые органы, осуществляющие передачу файла на промежуточных этапах, которые обозначаются идентификатором A. В случае передачи файла от отправителя к конечному получателю при отсутствии налоговых органов, осуществляющих передачу на промежуточных этапах, значения идентификаторов A и K совпадают. Каждый из идентификаторов (A и K) имеет вид для налоговых органов - четырехразрядный код (код налогового органа в соответствии с классификатором СОНО);

O - идентификатор отправителя информации, имеет вид:

для организаций - девятнадцатиразрядный код (идентификационный номер налогоплательщика (далее - ИНН) и код причины постановки на учет (далее - КПП) организации (обособленного подразделения);

для физических лиц - двенадцатиразрядный код ИНН, при отсутствии ИНН - последовательность из двенадцати нулей.

GGGG - год формирования передаваемого файла, MM - месяц, DD - день;

N - идентификационный номер файла (длина - от 1 до 36 знаков, идентификационный номер файла должен обеспечивать уникальность файла).

Расширение имени файла - xml. Расширение имени файла может указываться как строчными, так и прописными буквами.

Параметры первой строки файла обмена

Первая строка XML-файла должна иметь следующий вид:

<?xml version="1.0" encoding="windows-1251"?>

Имя файла, содержащего XML-схему файла обмена, должно иметь следующий вид:

KO_RRTRDNDS.2_1_811_02_05_04_xx, где xx - номер версии схемы.

Расширение имени файла - xsd.

XML-схема файла обмена приводится отдельным файлом и размещается на официальном сайте Федеральной налоговой службы в информационно-телекоммуникационной сети "Интернет".

6. Логическая модель файла обмена представлена в виде диаграммы структуры файла обмена на рисунке 2 настоящего формата. Элементами логической модели файла обмена являются элементы и атрибуты XML-файла. Перечень структурных элементов логической модели файла обмена и сведения о них приведены в таблицах 6.1 - 6.6 настоящего формата.

Для каждого структурного элемента логической модели файла обмена приводятся следующие сведения:

наименование элемента. Приводится полное наименование элемента. В строке таблицы могут быть описаны несколько элементов, наименования которых разделены символом "|". Такая форма записи применяется при наличии в файле обмена только одного элемента из описанных в этой строке;

сокращенное наименование (код) элемента. Приводится сокращенное наименование элемента. Синтаксис сокращенного наименования должен удовлетворять спецификации XML;

признак типа элемента. Может принимать следующие значения: "С" - сложный элемент логической модели (содержит вложенные элементы), "П" - простой элемент логической модели, реализованный в виде элемента XML-файла, "А" - простой элемент логической модели, реализованный в виде атрибута элемента XML-файла. Простой элемент логической модели не содержит вложенные элементы;

формат элемента. Формат элемента представляется следующими условными обозначениями: T - символьная строка; N - числовое значение (целое или дробное).

Формат символьной строки указывается в виде T(n-k) или T(=k), где: n - минимальное количество знаков, k - максимальное количество знаков, символ "-" - разделитель, символ "=" означает фиксированное количество знаков в строке. В случае если минимальное количество знаков равно 0, формат имеет вид T(0-k). В случае если максимальное количество знаков не ограничено, формат имеет вид T(n-).

Формат числового значения указывается в виде N(m.k), где: m - максимальное количество знаков в числе, включая знак (для отрицательного числа), целую и дробную часть числа без разделяющей десятичной точки, k - максимальное число знаков дробной части числа. Если число знаков дробной части числа равно 0 (то есть число целое), то формат числового значения имеет вид N(m).

Для простых элементов, являющихся базовыми в XML, например, элемент с типом "date", поле "Формат элемента" не заполняется. Для таких элементов в поле "Дополнительная информация" указывается тип базового элемента;

признак обязательности элемента определяет обязательность наличия элемента (совокупности наименования элемента и его значения) в файле обмена. Признак обязательности элемента может принимать следующие значения: "О" - наличие элемента в файле обмена обязательно; "Н" - наличие элемента в файле обмена необязательно, то есть элемент может отсутствовать. Если элемент принимает ограниченный перечень значений (по классификатору, справочнику, кодовому словарю), то признак обязательности элемента дополняется символом "К". В случае если количество реализаций элемента может быть более одной, то признак обязательности элемента дополняется символом "М".

К вышеперечисленным признакам обязательности элемента может добавляться значение "У" в случае описания в XML-схеме условий, предъявляемых к элементу в файле обмена, описанных в графе "Дополнительная информация";

дополнительная информация содержит, при необходимости, требования к элементу файла обмена, не указанные ранее. Для сложных элементов указывается ссылка на таблицу, в которой описывается состав данного элемента. Для элементов, принимающих ограниченный перечень значений из классификатора (справочника, кодового словаря), указывается соответствующее наименование классификатора (справочника, кодового словаря) или приводится перечень возможных значений. Для классификатора (справочника, кодового словаря) может указываться ссылка на его местонахождение. Для элементов, использующих пользовательский тип данных, указывается наименование типового элемента.

Рисунок 2. Диаграмма структуры файла обмена

Таблица 6.1

Файл обмена (Файл)

Наименование элемента Сокращенное наименование (код) элемента Признак типа элемента Формат элемента Признак обязательности элемента Дополнительная информация
Идентификатор файла ИдФайл А T(1-255) ОУ Содержит (повторяет) имя сформированного файла (без расширения)
Версия программы, с помощью которой сформирован файл ВерсПрог А T(1-40) О  
Версия формата ВерсФорм А T(1-5) О Принимает значение: 5.04
Состав и структура документа Документ С   О Состав элемента представлен в таблице 6.2

Таблица 6.2

Состав и структура документа (Документ)

Наименование элемента Сокращенное наименование (код) элемента Признак типа элемента Формат элемента Признак обязательности элемента Дополнительная информация
Индекс Индекс А T(=7) ОК Типовой элемент <КНДТип>.
Принимает значение: 0005111
Номер корректировки (реестра) НомКорр А N(3) О Принимает значение:
0 - первичный документ,
1, 2, 3 и так далее - уточненный документ.
Для уточненного документа значение должно быть на 1 больше ранее принятого налоговым органом документа.
Элемент повторяет значение элемента <НомКорр> из файла с префиксом KO_RRTRDNDS
Реестр, содержащий сведения из таможенных деклараций, транспортных, товаросопроводительных и (или) иных документов и предусмотренный подпунктами 3 и 4 пункта 3.6, подпунктами 3 и 4 пункта 4 статьи 165 Налогового кодекса Российской Федерации РеестрТРД_5 С   ОМ Состав элемента представлен в таблице 6.3

Таблица 6.3

Реестр, содержащий сведения из таможенных деклараций, транспортных, товаросопроводительных и (или) иных документов и предусмотренный подпунктами 3 и 4 пункта 3.6, подпунктами 3 и 4 пункта 4 статьи 165 Налогового кодекса Российской Федерации (РеестрТРД_5)

Наименование элемента Сокращенное наименование (код) элемента Признак типа элемента Формат элемента Признак обязательности элемента Дополнительная информация
Код операции КодОпер А T(=7) ОК Принимает значение:
1010434 | 1010439 | 1010485 | 1010486 | 1010487
Итого налоговая база НалБазаИт А N(14) О  
Сведения по таможенной декларации СведТД С   ОМ Состав элемента представлен в таблице 6.4

Таблица 6.4

Сведения по таможенной декларации (СведТД)

Наименование элемента Сокращенное наименование (код) элемента Признак типа элемента Формат элемента Признак обязательности элемента Дополнительная информация
Номер по порядку НомПор А N(7) О  
Регистрационный номер таможенной декларации РегНомТД А T(23-29) О  
Налоговая база по соответствующей операции по реализации работ (услуг), по которой обоснованность применения налоговой ставки 0 процентов документально подтверждена НалБазаОпПдтв А N(16.2) О  
Примечание Прим А T(1-1000) Н  
Сведения о виде транспортного средства и транспортном документе СвВидТрДок С   ОМ Состав элемента представлен в таблице 6.5

Таблица 6.5

Сведения о виде транспортного средства и транспортном документе (СвВидТрДок)

Наименование элемента Сокращенное наименование (код) элемента Признак типа элемента Формат элемента Признак обязательности элемента Дополнительная информация
Код вида транспортного средства, которым товары ввозились на территорию Российской Федерации или вывозились с территории Российской Федерации КодВидТС А T(=2) ОК Принимает значение:
10 - морской/речной
транспорт |
20 - железнодорожный транспорт |
30 - автодорожный транспорт (за исключением транспортных средств, указанных под кодами 31 и 32) |
31 - состав транспортных средств (тягач с полуприцепом или прицепом) |
32 - состав транспортных средств (тягач с прицепом(-ами) и полуприцепом(-ами) |
40 - воздушный транспорт |
50 - почтовое отправление |
71 - трубопроводный транспорт |
72 - линии электропередачи |
80 - внутренний водный транспорт |
90 - транспортное средство, перемещающееся в качестве товара своим ходом |
99 - прочие
Транспортный, товаросопроводительный и (или) иной документ, подтверждающий вывоз товаров за пределы Российской Федерации или ввоз товаров на территорию Российской Федерации ТрДок С   НМ Состав элемента представлен в таблице 6.6.
Элемент обязателен, за исключением случая, когда <КодВидТр> = 71 | 72

Таблица 6.6

Транспортный, товаросопроводительный и (или) иной документ, подтверждающий вывоз товаров за пределы Российской Федерации или ввоз товаров на территорию Российской Федерации (ТрДок)

Наименование элемента Сокращенное наименование (код) элемента Признак типа элемента Формат элемента Признак обязательности элемента Дополнительная информация
Вид транспортного, товаросопроводительного и (или) иного документа ВидТрДок А T(=2) ОК Принимает значение:
01 - CMR |
02 - коносамент |
03 - ж/д накладная |
04 - авианакладная |
05 - книжка МДП |
06 - поручение на отгрузку |
07 - морская накладная |
12 - иной документ
Номер транспортного, товаросопроводительного и (или) иного документа НомТрДок А T(1-50) О При отсутствии номера в товаросопроводительном документе элемент принимает значение "б/н"
Дата транспортного, товаросопроводительного и (или) иного документа ДатаТрДок А T(=10) О Типовой элемент <ДатаТип>.
Дата в формате ДД.ММ.ГГГГ

Приложение N 20
к приказу ФНС России
от 14.03.2024 N ЕД-7-15/202@

ФОРМАТ ПРЕДСТАВЛЕНИЯ РЕЕСТРА, СОДЕРЖАЩЕГО СВЕДЕНИЯ ИЗ ТРАНСПОРТНЫХ, ТОВАРОСОПРОВОДИТЕЛЬНЫХ И (ИЛИ) ИНЫХ ДОКУМЕНТОВ И ПРЕДУСМОТРЕННОГО ПОДПУНКТОМ 3 ПУНКТА 3.1 И ПОДПУНКТОМ 3 ПУНКТА 3.7 СТАТЬИ 165 НАЛОГОВОГО КОДЕКСА РОССИЙСКОЙ ФЕДЕРАЦИИ (ПРИ ПЕРЕВОЗКЕ ТОВАРОВ ЖЕЛЕЗНОДОРОЖНЫМ ТРАНСПОРТОМ), В ЭЛЕКТРОННОЙ ФОРМЕ

I. ОБЩИЕ ПОЛОЖЕНИЯ

1. Настоящий формат описывает требования к XML-файлам (далее - файл обмена) для передачи реестра, содержащего сведения из транспортных, товаросопроводительных и (или) иных документов и предусмотренного подпунктом 3 пункта 3.1 и подпунктом 3 пункта 3.7 статьи 165 Налогового кодекса Российской Федерации (при перевозке товаров железнодорожным транспортом), в электронной форме (далее - Реестр).

2. Реестр представляется в виде двух обязательных частей:

- сведения, определяющие Реестр. Номер версии настоящего формата 5.04, часть 812.

- сведения из документов, подтверждающих обоснованность применения налоговой ставки 0 процентов по налогу на добавленную стоимость. Номер версии настоящего формата 5.04, часть 812-1.

II. ОПИСАНИЕ ФАЙЛА ОБМЕНА СВЕДЕНИЙ, ОПРЕДЕЛЯЮЩИХ РЕЕСТР

3. Имя файла обмена должно иметь следующий вид:

R_T_A_K_O_GGGGMMDD_N, где:

R_T - префикс, принимающий значение: KO_RRZDNNDS;

A_K - идентификатор получателя информации, где: A - идентификатор получателя, которому направляется файл обмена, K - идентификатор конечного получателя, для которого предназначена информация из данного файла обмена. Передача файла от отправителя к конечному получателю (К) может осуществляться в несколько этапов через другие налоговые органы, осуществляющие передачу файла на промежуточных этапах, которые обозначаются идентификатором A. В случае передачи файла от отправителя к конечному получателю при отсутствии налоговых органов, осуществляющих передачу на промежуточных этапах, значения идентификаторов A и K совпадают. Каждый из идентификаторов (A и K) имеет вид для налоговых органов - четырехразрядный код (код налогового органа в соответствии с классификатором "Система обозначения налоговых органов") (далее - СОНО);

O - идентификатор отправителя информации, имеет вид:

для организаций - девятнадцатиразрядный код (идентификационный номер налогоплательщика (далее - ИНН) и код причины постановки на учет (далее - КПП) организации (обособленного подразделения);

для физических лиц - двенадцатиразрядный код (ИНН физического лица, при отсутствии ИНН - последовательность из двенадцати нулей).

GGGG - год формирования передаваемого файла, MM - месяц, DD - день;

N - идентификационный номер файла (длина - от 1 до 36 знаков, идентификационный номер файла должен обеспечивать уникальность файла).

Расширение имени файла - xml. Расширение имени файла может указываться как строчными, так и прописными буквами.

Параметры первой строки файла обмена

Первая строка XML-файла должна иметь следующий вид:

<?xml version="1.0" encoding="windows-1251"?>

Имя файла, содержащего XML-схему файла обмена, должно иметь следующий вид:

KO_RRZDNNDS_1_812_01_05_04_xx, где xx - номер версии схемы.

Расширение имени файла - xsd.

XML-схема файла обмена приводится отдельным файлом и размещается на официальном сайте Федеральной налоговой службы в информационно-телекоммуникационной сети "Интернет".

4. Логическая модель файла обмена представлена в виде диаграммы структуры файла обмена на рисунке 1 настоящего формата. Элементами логической модели файла обмена являются элементы и атрибуты XML-файла. Перечень структурных элементов логической модели файла обмена и сведения о них приведены в таблицах 4.1 - 4.10 настоящего формата.

Для каждого структурного элемента логической модели файла обмена приводятся следующие сведения:

наименование элемента. Приводится полное наименование элемента. В строке таблицы могут быть описаны несколько элементов, наименования которых разделены символом "|". Такая форма записи применяется при наличии в файле обмена только одного элемента из описанных в этой строке;

сокращенное наименование (код) элемента. Приводится сокращенное наименование элемента. Синтаксис сокращенного наименования должен удовлетворять спецификации XML;

признак типа элемента. Может принимать следующие значения: "С" - сложный элемент логической модели (содержит вложенные элементы), "П" - простой элемент логической модели, реализованный в виде элемента XML-файла, "А" - простой элемент логической модели, реализованный в виде атрибута элемента XML-файла. Простой элемент логической модели не содержит вложенные элементы;

формат элемента. Формат элемента представляется следующими условными обозначениями: T - символьная строка; N - числовое значение (целое или дробное).

Формат символьной строки указывается в виде T(n-k) или T(=k), где: n - минимальное количество знаков, k - максимальное количество знаков, символ "-" - разделитель, символ "=" означает фиксированное количество знаков в строке. В случае если минимальное количество знаков равно 0, формат имеет вид T(0-k). В случае если максимальное количество знаков не ограничено, формат имеет вид T(n-).

Формат числового значения указывается в виде N(m.k), где: m - максимальное количество знаков в числе, включая знак (для отрицательного числа), целую и дробную часть числа без разделяющей десятичной точки, k - максимальное число знаков дробной части числа. Если число знаков дробной части числа равно 0 (то есть число целое), то формат числового значения имеет вид N(m).

Для простых элементов, являющихся базовыми в XML, например, элемент с типом "date", поле "Формат элемента" не заполняется. Для таких элементов в поле "Дополнительная информация" указывается тип базового элемента;

признак обязательности элемента определяет обязательность наличия элемента (совокупности наименования элемента и его значения) в файле обмена. Признак обязательности элемента может принимать следующие значения: "О" - наличие элемента в файле обмена обязательно; "Н" - наличие элемента в файле обмена необязательно, то есть элемент может отсутствовать. Если элемент принимает ограниченный перечень значений (по классификатору, справочнику, кодовому словарю), то признак обязательности элемента дополняется символом "К". В случае если количество реализаций элемента может быть более одной, то признак обязательности элемента дополняется символом "М".

К вышеперечисленным признакам обязательности элемента может добавляться значение "У" в случае описания в XML-схеме условий, предъявляемых к элементу в файле обмена, описанных в графе "Дополнительная информация";

дополнительная информация содержит, при необходимости, требования к элементу файла обмена, не указанные ранее. Для сложных элементов указывается ссылка на таблицу, в которой описывается состав данного элемента. Для элементов, принимающих ограниченный перечень значений из классификатора (справочника, кодового словаря), указывается соответствующее наименование классификатора (справочника, кодового словаря) или приводится перечень возможных значений. Для классификатора (справочника, кодового словаря) может указываться ссылка на его местонахождение. Для элементов, использующих пользовательский тип данных, указывается наименование типового элемента.

Рисунок 1. Диаграмма структуры файла обмена

Таблица 4.1

Файл обмена (Файл)

Наименование элемента Сокращенное наименование (код) элемента Признак типа элемента Формат элемента Признак обязательности элемента Дополнительная информация
Идентификатор файла ИдФайл А T(1-255) ОУ Содержит (повторяет) имя сформированного файла (без расширения)
Версия программы, с помощью которой сформирован файл ВерсПрог А T(1-40) О  
Версия формата ВерсФорм А T(1-5) О Принимает значение: 5.04
Состав и структура документа Документ С   О Состав элемента представлен в таблице 4.2

Таблица 4.2

Состав и структура документа (Документ)

Наименование элемента Сокращенное наименование (код) элемента Признак типа элемента Формат элемента Признак обязательности элемента Дополнительная информация
Код формы документа по классификатору налоговых документов (КНД) КНД А T(=7) ОК Типовой элемент <КНДТип>.
Принимает значение: 1155112
Дата формирования документа ДатаДок А T(=10) О Типовой элемент <ДатаТип>.
Дата в формате ДД.ММ.ГГГГ
Код налогового органа КодНО А T(=4) ОК Типовой элемент <СОНОТип>
Налоговый период (код) Период А T(=2) ОК Принимает значение:
01 - январь |
02 - февраль |
03 - март |
04 - апрель |
05 - май |
06 - июнь |
07 - июль |
08 - август |
09 - сентябрь |
10 - октябрь |
11 - ноябрь |
12 - декабрь |
21 - 1 квартал |
22 - 2 квартал |
23 - 3 квартал |
24 - 4 квартал |
51 - 1 квартал при реорганизации (ликвидации) организации |
54 - 2 квартал при реорганизации (ликвидации) организации |
55 - 3 квартал при реорганизации (ликвидации) организации |
56 - 4 квартал при реорганизации (ликвидации) организации |
71 - за январь при реорганизации (ликвидации) организации |
72 - за февраль при реорганизации (ликвидации) организации |
73 - за март при реорганизации (ликвидации) организации |
74 - за апрель при реорганизации (ликвидации) организации |
75 - за май при реорганизации (ликвидации) организации |
76 - за июнь при реорганизации (ликвидации) организации |
77 - за июль при реорганизации (ликвидации) организации |
78 - за август при реорганизации (ликвидации) организации |
79 - за сентябрь при реорганизации (ликвидации) организации |
80 - за октябрь при реорганизации (ликвидации) организации |
81 - за ноябрь при реорганизации (ликвидации) организации |
82 - за декабрь при реорганизации (ликвидации) организации
Отчетный год ОтчетГод А   О Типовой элемент <xs:gYear>.
Год в формате ГГГГ
Номер корректировки (реестра) НомКорр А N(3) О Принимает значение:
0 - первичный документ, 1, 2, 3 и так далее - уточненный документ.
Для уточненного документа значение должно быть на 1 больше ранее принятого налоговым органом документа
Имя файла, содержащего сведения из реестра, содержащего сведения из транспортных, товаросопроводительных и (или) иных документов и предусмотренного подпунктом 3 пункта 3.1 и подпунктом 3 пункта 3.7 статьи 165 Налогового кодекса Российской Федерации (при перевозке товаров железнодорожным транспортом) НаимРеестрЖДН_7 А T(1-255) О Содержит (повторяет) имя файла (с расширением) с префиксом KO_RRZDNNDS.2
Сведения о налогоплательщике СвНП С   О Состав элемента представлен в таблице 4.3
Сведения о лице, подписавшем документ Подписант С   О Состав элемента представлен в таблице 4.7
Реестр, содержащий сведения из транспортных, товаросопроводительных и (или) иных документов и предусмотренный подпунктом 3 пункта 3.1 и подпунктом 3 пункта 3.7 статьи 165 Налогового кодекса Российской Федерации (при перевозке товаров железнодорожным транспортом) РеестрЖДН_7 С   ОМ Состав элемента представлен в таблице 4.9

Таблица 4.3

Сведения о налогоплательщике (СвНП)

Наименование элемента Сокращенное наименование (код) элемента Признак типа элемента Формат элемента Признак обязательности элемента Дополнительная информация
Налогоплательщик - организация | НПЮЛ С   О Состав элемента представлен в таблице 4.4
Налогоплательщик - индивидуальный предприниматель НПФЛ С   О Состав элемента представлен в таблице 4.6

Таблица 4.4

Налогоплательщик - организация (НПЮЛ)

Наименование элемента Сокращенное наименование (код) элемента Признак типа элемента Формат элемента Признак обязательности элемента Дополнительная информация
Наименование организации НаимОрг А T(1-1000) О  
ИНН организации ИННЮЛ А T(=10) О Типовой элемент <ИННЮЛТип>
КПП организации КПП А T(=9) О Типовой элемент <КППТип>
Сведения о реорганизованной (ликвидированной) организации СвРеоргЮЛ С   Н Состав элемента представлен в таблице 4.5

Таблица 4.5

Сведения о реорганизованной (ликвидированной) организации (СвРеоргЮЛ)

Наименование элемента Сокращенное наименование (код) элемента Признак типа элемента Формат элемента Признак обязательности элемента Дополнительная информация
Код формы реорганизации (ликвидации) ФормРеорг А T(=1) ОК Принимает значение:
0 - ликвидация |
1 - преобразование |
2 - слияние |
3 - разделение |
5 - присоединение |
6 - разделение с одновременным присоединением
ИНН реорганизованной организации ИННЮЛ А T(=10) НУ Типовой элемент <ИННЮЛТип>.
Элемент обязателен при
<ФормРеорг> = 1 | 2 | 3 | 5 | 6
КПП реорганизованной организации КПП А T(=9) НУ Типовой элемент <КППТип>.
Элемент обязателен при
<ФормРеорг> = 1 | 2 | 3 | 5 | 6

Таблица 4.6

Налогоплательщик - индивидуальный предприниматель (НПФЛ)

Наименование элемента Сокращенное наименование (код) элемента Признак типа элемента Формат элемента Признак обязательности элемента Дополнительная информация
ИНН физического лица, зарегистрированного в качестве индивидуального предпринимателя ИННФЛ А T(=12) О Типовой элемент <ИННФЛТип>
Фамилия, имя, отчество (при наличии) индивидуального предпринимателя ФИО С   О Типовой элемент <ФИОТип>.
Состав элемента представлен в таблице 4.10

Таблица 4.7

Сведения о лице, подписавшем документ (Подписант)

Наименование элемента Сокращенное наименование (код) элемента Признак типа элемента Формат элемента Признак обязательности элемента Дополнительная информация
Признак лица, подписавшего документ ПрПодп А T(=1) ОК Принимает значение:
1 - налогоплательщик |
2 - представитель налогоплательщика
Номер контактного телефона Тлф А T(1-20) Н  
Фамилия, имя, отчество (при наличии) ФИО С   О Типовой элемент <ФИОТип>.
Состав элемента представлен в таблице 4.10
Сведения о представителе налогоплательщика СвПред С   НУ Состав элемента представлен в таблице 4.8.
Элемент обязателен при <ПрПодп>=2

Таблица 4.8

Сведения о представителе налогоплательщика (СвПред)

Наименование элемента Сокращенное наименование (код) элемента Признак типа элемента Формат элемента Признак обязательности элемента Дополнительная информация
Наименование документа, подтверждающего полномочия представителя налогоплательщика НаимДок А T(1-120) О Для доверенности, совершенной в электронной форме, указывается GUID доверенности
Наименование организации - представителя налогоплательщика НаимОрг А T(1-1000) Н  

Таблица 4.9

Реестр, содержащий сведения из транспортных, товаросопроводительных и (или) иных документов и предусмотренный подпунктом 3 пункта 3.1 и подпунктом 3 пункта 3.7 статьи 165 Налогового кодекса Российской Федерации (при перевозке товаров железнодорожным транспортом) (РеестрЖДН_7)

Наименование элемента Сокращенное наименование (код) элемента Признак типа элемента Формат элемента Признак обязательности элемента Дополнительная информация
Код операции КодОпер А T(=7) ОК Принимает значение:
1010423 | 1010424 | 1010425 | 1010426 | 1010427 | 1010435 | 1010436 | 1010467 | 1010468 | 1010469
Итого налоговая база НалБазаИт А N(14) О  

Таблица 4.10

Фамилия, имя, отчество (ФИОТип)

Наименование элемента Сокращенное наименование (код) элемента Признак типа элемента Формат элемента Признак обязательности элемента Дополнительная информация
Фамилия Фамилия А T(1-60) О  
Имя Имя А T(1-60) О  
Отчество Отчество А T(1-60) Н  

III. ОПИСАНИЕ ФАЙЛА ОБМЕНА СВЕДЕНИЙ ИЗ ДОКУМЕНТОВ, ПОДТВЕРЖДАЮЩИХ ОБОСНОВАННОСТЬ ПРИМЕНЕНИЯ НАЛОГОВОЙ СТАВКИ 0 ПРОЦЕНТОВ ПО НАЛОГУ НА ДОБАВЛЕННУЮ СТОИМОСТЬ

5. Имя файла обмена должно иметь следующий вид:

R_T_A_K_O_GGGGMMDD_N, где:

R_T - префикс, принимающий значение: KO_RRZDNNDS.2;

A_K - идентификатор получателя информации, где: A - идентификатор получателя, которому направляется файл обмена, K - идентификатор конечного получателя, для которого предназначена информация из данного файла обмена. Передача файла от отправителя к конечному получателю (К) может осуществляться в несколько этапов через другие налоговые органы, осуществляющие передачу файла на промежуточных этапах, которые обозначаются идентификатором A. В случае передачи файла от отправителя к конечному получателю при отсутствии налоговых органов, осуществляющих передачу на промежуточных этапах, значения идентификаторов A и K совпадают. Каждый из идентификаторов (A и K) имеет вид для налоговых органов - четырехразрядный код (код налогового органа в соответствии с классификатором СОНО);

O - идентификатор отправителя информации, имеет вид:

для организаций - девятнадцатиразрядный код (идентификационный номер налогоплательщика (далее - ИНН) и код причины постановки на учет (далее - КПП) организации (обособленного подразделения);

для физических лиц - двенадцатиразрядный код ИНН, при отсутствии ИНН - последовательность из двенадцати нулей.

GGGG - год формирования передаваемого файла, MM - месяц, DD - день;

N - идентификационный номер файла (длина - от 1 до 36 знаков, идентификационный номер файла должен обеспечивать уникальность файла).

Расширение имени файла - xml. Расширение имени файла может указываться как строчными, так и прописными буквами.

Параметры первой строки файла обмена

Первая строка XML-файла должна иметь следующий вид:

<?xml version="1.0" encoding="windows-1251"?>

Имя файла, содержащего XML-схему файла обмена, должно иметь следующий вид:

KO_RRZDNNDS.2_1_812_02_05_04_xx, где xx - номер версии схемы.

Расширение имени файла - xsd.

XML-схема файла обмена приводится отдельным файлом и размещается на официальном сайте Федеральной налоговой службы в информационно-телекоммуникационной сети "Интернет".

6. Логическая модель файла обмена представлена в виде диаграммы структуры файла обмена на рисунке 2 настоящего формата. Элементами логической модели файла обмена являются элементы и атрибуты XML-файла. Перечень структурных элементов логической модели файла обмена и сведения о них приведены в таблицах 6.1 - 6.5 настоящего формата.

Для каждого структурного элемента логической модели файла обмена приводятся следующие сведения:

наименование элемента. Приводится полное наименование элемента. В строке таблицы могут быть описаны несколько элементов, наименования которых разделены символом "|". Такая форма записи применяется при наличии в файле обмена только одного элемента из описанных в этой строке;

сокращенное наименование (код) элемента. Приводится сокращенное наименование элемента. Синтаксис сокращенного наименования должен удовлетворять спецификации XML;

признак типа элемента. Может принимать следующие значения: "С" - сложный элемент логической модели (содержит вложенные элементы), "П" - простой элемент логической модели, реализованный в виде элемента XML-файла, "А" - простой элемент логической модели, реализованный в виде атрибута элемента XML-файла. Простой элемент логической модели не содержит вложенные элементы;

формат элемента. Формат элемента представляется следующими условными обозначениями: T - символьная строка; N - числовое значение (целое или дробное).

Формат символьной строки указывается в виде T(n-k) или T(=k), где: n - минимальное количество знаков, k - максимальное количество знаков, символ "-" - разделитель, символ "=" означает фиксированное количество знаков в строке. В случае если минимальное количество знаков равно 0, формат имеет вид T(0-k). В случае если максимальное количество знаков не ограничено, формат имеет вид T(n-).

Формат числового значения указывается в виде N(m.k), где: m - максимальное количество знаков в числе, включая знак (для отрицательного числа), целую и дробную часть числа без разделяющей десятичной точки, k - максимальное число знаков дробной части числа. Если число знаков дробной части числа равно 0 (то есть число целое), то формат числового значения имеет вид N(m).

Для простых элементов, являющихся базовыми в XML, например, элемент с типом "date", поле "Формат элемента" не заполняется. Для таких элементов в поле "Дополнительная информация" указывается тип базового элемента;

признак обязательности элемента определяет обязательность наличия элемента (совокупности наименования элемента и его значения) в файле обмена. Признак обязательности элемента может принимать следующие значения: "О" - наличие элемента в файле обмена обязательно; "Н" - наличие элемента в файле обмена необязательно, то есть элемент может отсутствовать. Если элемент принимает ограниченный перечень значений (по классификатору, справочнику, кодовому словарю), то признак обязательности элемента дополняется символом "К". В случае если количество реализаций элемента может быть более одной, то признак обязательности элемента дополняется символом "М".

К вышеперечисленным признакам обязательности элемента может добавляться значение "У" в случае описания в XML-схеме условий, предъявляемых к элементу в файле обмена, описанных в графе "Дополнительная информация";

дополнительная информация содержит, при необходимости, требования к элементу файла обмена, не указанные ранее. Для сложных элементов указывается ссылка на таблицу, в которой описывается состав данного элемента. Для элементов, принимающих ограниченный перечень значений из классификатора (справочника, кодового словаря), указывается соответствующее наименование классификатора (справочника, кодового словаря) или приводится перечень возможных значений. Для классификатора (справочника, кодового словаря) может указываться ссылка на его местонахождение. Для элементов, использующих пользовательский тип данных, указывается наименование типового элемента.

Рисунок 2. Диаграмма структуры файла обмена

Таблица 6.1

Файл обмена (Файл)

Наименование элемента Сокращенное наименование (код) элемента Признак типа элемента Формат элемента Признак обязательности элемента Дополнительная информация
Идентификатор файла ИдФайл А T(1-255) ОУ Содержит (повторяет) имя сформированного файла (без расширения)
Версия программы, с помощью которой сформирован файл ВерсПрог А T(1-40) О  
Версия формата ВерсФорм А T(1-5) О Принимает значение: 5.04
Состав и структура документа Документ С   О Состав элемента представлен в таблице 6.2

Таблица 6.2

Состав и структура документа (Документ)

Наименование элемента Сокращенное наименование (код) элемента Признак типа элемента Формат элемента Признак обязательности элемента Дополнительная информация
Индекс Индекс А T(=7) ОК Типовой элемент <КНДТип>.
Принимает значение: 0005112
Номер корректировки (реестра) НомКорр А N(3) О Принимает значение:
0 - первичный документ, 1, 2, 3 и так далее - уточненный документ.
Для уточненного документа значение должно быть на 1 больше ранее принятого налоговым органом документа.
<НомКорр> из файла с префиксом KO_RRZDNNDS
Реестр, содержащий сведения из транспортных, товаросопроводительных и (или) иных документов и предусмотренный подпунктом 3 пункта 3.1 и подпунктом 3 пункта 3.7 статьи 165 Налогового кодекса Российской Федерации (при перевозке товаров железнодорожным транспортом) РеестрЖДН_7 С   ОМ Состав элемента представлен в таблице 6.3

Таблица 6.3

Реестр, содержащий сведения из транспортных, товаросопроводительных и (или) иных документов и предусмотренный подпунктом 3 пункта 3.1 и подпунктом 3 пункта 3.7 статьи 165 Налогового кодекса Российской Федерации (при перевозке товаров железнодорожным транспортом) (РеестрЖДН_7)

Наименование элемента Сокращенное наименование (код) элемента Признак типа элемента Формат элемента Признак обязательности элемента Дополнительная информация
Код операции КодОпер А T(=7) ОК Принимает значение:
1010423 | 1010424 | 1010425 | 1010426 | 1010427 | 1010435 | 1010436 | 1010467 | 1010468 | 1010469
Итого налоговая база НалБазаИт А N(14) О  
Сведения по транспортному, товаросопроводительному и (или) иному документу СведТрДок С   ОМ Состав элемента представлен в таблице 6.4

Таблица 6.4

Сведения по транспортному, товаросопроводительному и (или) иному документу (СведТрДок)

Наименование элемента Сокращенное наименование (код) элемента Признак типа элемента Формат элемента Признак обязательности элемента Дополнительная информация
Номер по порядку НомПор А N(7) О  
Номер транспортного, товаросопроводительного и (или) иного документа НомТрДок А T(1-50) О  
Маршрут - страна отправления СтранОтпр А T(=2) ОК Принимает значение в соответствии с Общероссийским классификатором стран мира (ОКСМ), двухзначный буквенный код.
Элемент обязателен при
<КодОпер> = 1010424 | 1010426 | 1010427 | 1010435 | 1010436
Маршрут - станция отправления СтанцОтпр А T(=6) О Элемент обязателен при
<КодОпер> = 1010424 | 1010426 | 1010427 | 1010435 | 1010436
Маршрут - страна назначения СтранНазн А T(=2) ОК Принимает значение в соответствии с Общероссийским классификатором стран мира (ОКСМ), двухзначный буквенный код.
Элемент обязателен при
<КодОпер> = 1010424 | 1010426 | 1010427 | 1010435 | 1010436
Маршрут - станция назначения СтанцНазн А T(=6) О Элемент обязателен при
<КодОпер> = 1010424 | 1010426 | 1010427 | 1010435 | 1010436
Налоговая база по соответствующей операции по реализации услуг, по которой обоснованность применения налоговой ставки 0 процентов документально подтверждена НалБазаОпПдтв А N(16.2) О  
Примечание Прим А T(1-1000) Н  
Регистрационный номер таможенной декларации (при вывозе) РегНомТД П T(23-29) НМ  
Сведения о транспортном, товаросопроводительном и (или) ином документе, подтверждающем факт убытия товара морским (речным) транспортом СведТрДокМ С   НМ Состав элемента представлен в таблице 6.5.
Элемент обязателен при
<КодОпер> = 1010435 | 1010436
и при этом элемент <СтанцНазн> принимает значение, соответствующее припортовой приграничной станции

Таблица 6.5

Сведения о транспортном, товаросопроводительном и (или) ином документе, подтверждающем факт убытия товара морским (речным) транспортом (СведТрДокМ)

Наименование элемента Сокращенное наименование (код) элемента Признак типа элемента Формат элемента Признак обязательности элемента Дополнительная информация
Вид транспортного, товаросопроводительного и (или) иного документа (указанный в соответствии с абзацем вторым подпункта 3 пункта 3.7 статьи 165 Налогового кодекса Российской Федерации) ВидТрДокМ А T(=2) ОК Принимает значение:
02 - коносамент |
06 - поручение на отгрузку |
07 - морская накладная |
12 - иной документ
Номер транспортного, товаросопроводительного и (или) иного документа (указанный в соответствии с абзацем вторым подпункта 3 пункта 3.7 статьи 165 Налогового кодекса Российской Федерации) НомТрДокМ А T(1-50) О При отсутствии номера в документе элемент принимает значение "б/н"
Дата транспортного, товаросопроводительного и (или) иного документа (указанного в соответствии с абзацем вторым подпункта 3 пункта 3.7 статьи 165 Налогового кодекса Российской Федерации) ДатаТрДокМ А T(=10) О Типовой элемент <ДатаТип>.
Дата в формате ДД.ММ.ГГГГ
Наименование судна НаимСудн А T(1-50) О  
Порт страны разгрузки: наименование НаимПортРазгр А T(1-50) О  
Порт страны разгрузки: код КодПортРазгр А T(=2) ОК Принимает значение в соответствии с Общероссийским классификатором стран мира (ОКСМ), двухзначный буквенный код
Дата отметки российского таможенного органа "Погрузка разрешена" (при вывозе) ДатаОтмет А T(=10) Н Типовой элемент <ДатаТип>.
Дата в формате ДД.ММ.ГГГГ.
Элемент обязателен при <ВидДок> = 06

Приложение N 21
к приказу ФНС России
от 14.03.2024 N ЕД-7-15/202@

ФОРМАТ ПРЕДСТАВЛЕНИЯ РЕЕСТРА, СОДЕРЖАЩЕГО СВЕДЕНИЯ ИЗ ТРАНСПОРТНЫХ, ТОВАРОСОПРОВОДИТЕЛЬНЫХ И (ИЛИ) ИНЫХ ДОКУМЕНТОВ И ПРЕДУСМОТРЕННОГО ПОДПУНКТОМ 3 ПУНКТА 3.1 СТАТЬИ 165 НАЛОГОВОГО КОДЕКСА РОССИЙСКОЙ ФЕДЕРАЦИИ (ПРИ ПЕРЕВОЗКЕ ТОВАРОВ АВТОМОБИЛЬНЫМ ТРАНСПОРТОМ), В ЭЛЕКТРОННОЙ ФОРМЕ

I. ОБЩИЕ ПОЛОЖЕНИЯ

1. Настоящий формат описывает требования к XML-файлам (далее - файл обмена) для передачи реестра, содержащего сведения из транспортных, товаросопроводительных и (или) иных документов и предусмотренного подпунктом 3 пункта 3.1 статьи 165 Налогового кодекса Российской Федерации (при перевозке товаров автомобильным транспортом), в электронной форме (далее - Реестр).

2. Реестр представляется в виде двух обязательных частей:

- сведения, определяющие Реестр. Номер версии настоящего формата 5.04, часть 813.

- сведения из документов, подтверждающих обоснованность применения налоговой ставки 0 процентов по налогу на добавленную стоимость. Номер версии настоящего формата 5.04, часть 813-1.

II. ОПИСАНИЕ ФАЙЛА ОБМЕНА СВЕДЕНИЙ, ОПРЕДЕЛЯЮЩИХ РЕЕСТР

3. Имя файла обмена должно иметь следующий вид:

R_T_A_K_O_GGGGMMDD_N, где:

R_T - префикс, принимающий значение: KO_RRTRINNDS;

A_K - идентификатор получателя информации, где: A - идентификатор получателя, которому направляется файл обмена, K - идентификатор конечного получателя, для которого предназначена информация из данного файла обмена. Передача файла от отправителя к конечному получателю (К) может осуществляться в несколько этапов через другие налоговые органы, осуществляющие передачу файла на промежуточных этапах, которые обозначаются идентификатором A. В случае передачи файла от отправителя к конечному получателю при отсутствии налоговых органов, осуществляющих передачу на промежуточных этапах, значения идентификаторов A и K совпадают. Каждый из идентификаторов (A и K) имеет вид для налоговых органов - четырехразрядный код (код налогового органа в соответствии с классификатором "Система обозначения налоговых органов") (далее - СОНО);

O - идентификатор отправителя информации, имеет вид:

для организаций - девятнадцатиразрядный код (идентификационный номер налогоплательщика (далее - ИНН) и код причины постановки на учет (далее - КПП) организации (обособленного подразделения);

для физических лиц - двенадцатиразрядный код (ИНН физического лица, при отсутствии ИНН - последовательность из двенадцати нулей).

GGGG - год формирования передаваемого файла, MM - месяц, DD - день;

N - идентификационный номер файла (длина - от 1 до 36 знаков, идентификационный номер файла должен обеспечивать уникальность файла).

Расширение имени файла - xml. Расширение имени файла может указываться как строчными, так и прописными буквами.

Параметры первой строки файла обмена

Первая строка XML-файла должна иметь следующий вид:

<?xml version="1.0" encoding="windows-1251"?>

Имя файла, содержащего XML-схему файла обмена, должно иметь следующий вид:

KO_RRTRINNDS_1_813_01_05_04_xx, где xx - номер версии схемы.

Расширение имени файла - xsd.

XML-схема файла обмена приводится отдельным файлом и размещается на официальном сайте Федеральной налоговой службы в информационно-телекоммуникационной сети "Интернет".

4. Логическая модель файла обмена представлена в виде диаграммы структуры файла обмена на рисунке 1 настоящего формата. Элементами логической модели файла обмена являются элементы и атрибуты XML-файла. Перечень структурных элементов логической модели файла обмена и сведения о них приведены в таблицах 4.1 - 4.10 настоящего формата.

Для каждого структурного элемента логической модели файла обмена приводятся следующие сведения:

наименование элемента. Приводится полное наименование элемента. В строке таблицы могут быть описаны несколько элементов, наименования которых разделены символом "|". Такая форма записи применяется при наличии в файле обмена только одного элемента из описанных в этой строке;

сокращенное наименование (код) элемента. Приводится сокращенное наименование элемента. Синтаксис сокращенного наименования должен удовлетворять спецификации XML;

признак типа элемента. Может принимать следующие значения: "С" - сложный элемент логической модели (содержит вложенные элементы), "П" - простой элемент логической модели, реализованный в виде элемента XML-файла, "А" - простой элемент логической модели, реализованный в виде атрибута элемента XML-файла. Простой элемент логической модели не содержит вложенные элементы;

формат элемента. Формат элемента представляется следующими условными обозначениями: T - символьная строка; N - числовое значение (целое или дробное).

Формат символьной строки указывается в виде T(n-k) или T(=k), где: n - минимальное количество знаков, k - максимальное количество знаков, символ "-" - разделитель, символ "=" означает фиксированное количество знаков в строке. В случае если минимальное количество знаков равно 0, формат имеет вид T(0-k). В случае если максимальное количество знаков не ограничено, формат имеет вид T(n-).

Формат числового значения указывается в виде N(m.k), где: m - максимальное количество знаков в числе, включая знак (для отрицательного числа), целую и дробную часть числа без разделяющей десятичной точки, k - максимальное число знаков дробной части числа. Если число знаков дробной части числа равно 0 (то есть число целое), то формат числового значения имеет вид N(m).

Для простых элементов, являющихся базовыми в XML, например, элемент с типом "date", поле "Формат элемента" не заполняется. Для таких элементов в поле "Дополнительная информация" указывается тип базового элемента;

признак обязательности элемента определяет обязательность наличия элемента (совокупности наименования элемента и его значения) в файле обмена. Признак обязательности элемента может принимать следующие значения: "О" - наличие элемента в файле обмена обязательно; "Н" - наличие элемента в файле обмена необязательно, то есть элемент может отсутствовать. Если элемент принимает ограниченный перечень значений (по классификатору, справочнику, кодовому словарю), то признак обязательности элемента дополняется символом "К". В случае если количество реализаций элемента может быть более одной, то признак обязательности элемента дополняется символом "М".

К вышеперечисленным признакам обязательности элемента может добавляться значение "У" в случае описания в XML-схеме условий, предъявляемых к элементу в файле обмена, описанных в графе "Дополнительная информация";

дополнительная информация содержит, при необходимости, требования к элементу файла обмена, не указанные ранее. Для сложных элементов указывается ссылка на таблицу, в которой описывается состав данного элемента. Для элементов, принимающих ограниченный перечень значений из классификатора (справочника, кодового словаря), указывается соответствующее наименование классификатора (справочника, кодового словаря) или приводится перечень возможных значений. Для классификатора (справочника, кодового словаря) может указываться ссылка на его местонахождение. Для элементов, использующих пользовательский тип данных, указывается наименование типового элемента.

Рисунок 1. Диаграмма структуры файла обмена

Таблица 4.1

Файл обмена (Файл)

Наименование элемента Сокращенное наименование (код) элемента Признак типа элемента Формат элемента Признак обязательности элемента Дополнительная информация
Идентификатор файла ИдФайл А T(1-255) ОУ Содержит (повторяет) имя сформированного файла (без расширения)
Версия программы, с помощью которой сформирован файл ВерсПрог А T(1-40) О  
Версия формата ВерсФорм А T(1-5) О Принимает значение: 5.04
Состав и структура документа Документ С   О Состав элемента представлен в таблице 4.2

Таблица 4.2

Состав и структура документа (Документ)

Наименование элемента Сокращенное наименование (код) элемента Признак типа элемента Формат элемента Признак обязательности элемента Дополнительная информация
Код формы документа по классификатору налоговых документов (КНД) КНД А T(=7) ОК Типовой элемент <КНДТип>.
Принимает значение: 1155113
Дата формирования документа ДатаДок А T(=10) О Типовой элемент <ДатаТип>.
Дата в формате ДД.ММ.ГГГГ
Код налогового органа КодНО А T(=4) ОК Типовой элемент <СОНОТип>
Налоговый период (код) Период А T(=2) ОК Принимает значение:
01 - январь |
02 - февраль |
03 - март |
04 - апрель |
05 - май |
06 - июнь |
07 - июль |
08 - август |
09 - сентябрь |
10 - октябрь |
11 - ноябрь |
12 - декабрь |
21 - 1 квартал |
22 - 2 квартал |
23 - 3 квартал |
24 - 4 квартал |
51 - 1 квартал при реорганизации (ликвидации) организации |
54 - 2 квартал при реорганизации (ликвидации) организации |
55 - 3 квартал при реорганизации (ликвидации) организации |
56 - 4 квартал при реорганизации (ликвидации) организации |
71 - за январь при реорганизации (ликвидации) организации |
72 - за февраль при реорганизации (ликвидации) организации |
73 - за март при реорганизации (ликвидации) организации |
74 - за апрель при реорганизации (ликвидации) организации |
75 - за май при реорганизации (ликвидации) организации |
76 - за июнь при реорганизации (ликвидации) организации |
77 - за июль при реорганизации (ликвидации) организации |
78 - за август при реорганизации (ликвидации) организации |
79 - за сентябрь при реорганизации (ликвидации) организации |
80 - за октябрь при реорганизации (ликвидации) организации |
81 - за ноябрь при реорганизации (ликвидации) организации |
82 - за декабрь при реорганизации (ликвидации) организации
Отчетный год ОтчетГод А   О Типовой элемент <xs:gYear>.
Год в формате ГГГГ
Номер корректировки (реестра) НомКорр А N(3) О Принимает значение:
0 - первичный документ,
1, 2, 3 и так далее - уточненный документ.
Для уточненного документа значение должно быть на 1 больше ранее принятого налоговым органом документа
Имя файла, содержащего сведения из реестра, содержащего сведения из транспортных, товаросопроводительных и (или) иных документов и предусмотренного подпунктом 3 пункта 3.1 статьи 165 Налогового кодекса Российской Федерации (при перевозке товаров автомобильным транспортом) НаимРеестрТРСД_8 А T(1-255) О Содержит (повторяет) имя файла (с расширением) с префиксом KO_RRTRINNDS.2
Сведения о налогоплательщике СвНП С   О Состав элемента представлен в таблице 4.3
Сведения о лице, подписавшем документ Подписант С   О Состав элемента представлен в таблице 4.7
Реестр, содержащий сведения из транспортных, товаросопроводительных и (или) иных документов и предусмотренный подпунктом 3 пункта 3.1 статьи 165 Налогового кодекса Российской Федерации (при перевозке товаров автомобильным транспортом) РеестрТРСД_8 С   ОМ Состав элемента представлен в таблице 4.9

Таблица 4.3

Сведения о налогоплательщике (СвНП)

Наименование элемента Сокращенное наименование (код) элемента Признак типа элемента Формат элемента Признак обязательности элемента Дополнительная информация
Налогоплательщик - организация | НПЮЛ С   О Состав элемента представлен в таблице 4.4
Налогоплательщик - индивидуальный предприниматель НПФЛ С   О Состав элемента представлен в таблице 4.6

Таблица 4.4

Налогоплательщик - организация (НПЮЛ)

Наименование элемента Сокращенное наименование (код) элемента Признак типа элемента Формат элемента Признак обязательности элемента Дополнительная информация
Наименование организации НаимОрг А T(1-1000) О  
ИНН организации ИННЮЛ А T(=10) О Типовой элемент <ИННЮЛТип>
КПП организации КПП А T(=9) О Типовой элемент <КППТип>
Сведения о реорганизованной (ликвидированной) организации СвРеоргЮЛ С   Н Состав элемента представлен в таблице 4.5

Таблица 4.5

Сведения о реорганизованной (ликвидированной) организации (СвРеоргЮЛ)

Наименование элемента Сокращенное наименование (код) элемента Признак типа элемента Формат элемента Признак обязательности элемента Дополнительная информация
Код формы реорганизации (ликвидации) ФормРеорг А T(=1) ОК Принимает значение:
0 - ликвидация |
1 - преобразование |
2 - слияние |
3 - разделение |
5 - присоединение |
6 - разделение с одновременным присоединением
ИНН реорганизованной организации ИННЮЛ А T(=10) НУ Типовой элемент <ИННЮЛТип>.
Элемент обязателен при
<ФормРеорг> = 1 | 2 | 3 | 5 | 6
КПП реорганизованной организации КПП А T(=9) НУ Типовой элемент <КППТип>.
Элемент обязателен при
<ФормРеорг> = 1 | 2 | 3 | 5 | 6

Таблица 4.6

Налогоплательщик - индивидуальный предприниматель (НПФЛ)

Наименование элемента Сокращенное наименование (код) элемента Признак типа элемента Формат элемента Признак обязательности элемента Дополнительная информация
ИНН физического лица, зарегистрированного в качестве индивидуального предпринимателя ИННФЛ А T(=12) О Типовой элемент <ИННФЛТип>
Фамилия, имя, отчество (при наличии) индивидуального предпринимателя ФИО С   О Типовой элемент <ФИОТип>.
Состав элемента представлен в таблице 4.10

Таблица 4.7

Сведения о лице, подписавшем документ (Подписант)

Наименование элемента Сокращенное наименование (код) элемента Признак типа элемента Формат элемента Признак обязательности элемента Дополнительная информация
Признак лица, подписавшего документ ПрПодп А T(=1) ОК Принимает значение:
1 - налогоплательщик |
2 - представитель налогоплательщика
Номер контактного телефона Тлф А T(1-20) Н  
Фамилия, имя, отчество (при наличии) ФИО С   О Типовой элемент <ФИОТип>.
Состав элемента представлен в таблице 4.10
Сведения о представителе налогоплательщика СвПред С   НУ Состав элемента представлен в таблице 4.8.
Элемент обязателен при <ПрПодп>=2

Таблица 4.8

Сведения о представителе налогоплательщика (СвПред)

Наименование элемента Сокращенное наименование (код) элемента Признак типа элемента Формат элемента Признак обязательности элемента Дополнительная информация
Наименование документа, подтверждающего полномочия представителя налогоплательщика НаимДок А T(1-120) О Для доверенности, совершенной в электронной форме, указывается GUID доверенности
Наименование организации - представителя налогоплательщика НаимОрг А T(1-1000) Н  

Таблица 4.9

Реестр, содержащий сведения из транспортных, товаросопроводительных и (или) иных документов и предусмотренный подпунктом 3 пункта 3.1 статьи 165 Налогового кодекса Российской Федерации (при перевозке товаров автомобильным транспортом) (РеестрТРСД_8)

Наименование элемента Сокращенное наименование (код) элемента Признак типа элемента Формат элемента Признак обязательности элемента Дополнительная информация
Код операции КодОпер А T(=7) ОК Принимает значение:
1010423 | 1010425 | 1010467 | 1010468 | 1010469
Итого налоговая база НалБазаИт А N(14) О  

Таблица 4.10

Фамилия, имя, отчество (ФИОТип)

Наименование элемента Сокращенное наименование (код) элемента Признак типа элемента Формат элемента Признак обязательности элемента Дополнительная информация
Фамилия Фамилия А T(1-60) О  
Имя Имя А T(1-60) О  
Отчество Отчество А T(1-60) Н  

III. ОПИСАНИЕ ФАЙЛА ОБМЕНА СВЕДЕНИЙ ИЗ ДОКУМЕНТОВ, ПОДТВЕРЖДАЮЩИХ ОБОСНОВАННОСТЬ ПРИМЕНЕНИЯ НАЛОГОВОЙ СТАВКИ 0 ПРОЦЕНТОВ ПО НАЛОГУ НА ДОБАВЛЕННУЮ СТОИМОСТЬ

5. Имя файла обмена должно иметь следующий вид:

R_T_A_K_O_GGGGMMDD_N, где:

R_T - префикс, принимающий значение: KO_RRTRINNDS.2;

A_K - идентификатор получателя информации, где: A - идентификатор получателя, которому направляется файл обмена, K - идентификатор конечного получателя, для которого предназначена информация из данного файла обмена. Передача файла от отправителя к конечному получателю (К) может осуществляться в несколько этапов через другие налоговые органы, осуществляющие передачу файла на промежуточных этапах, которые обозначаются идентификатором A. В случае передачи файла от отправителя к конечному получателю при отсутствии налоговых органов, осуществляющих передачу на промежуточных этапах, значения идентификаторов A и K совпадают. Каждый из идентификаторов (A и K) имеет вид для налоговых органов - четырехразрядный код (код налогового органа в соответствии с классификатором СОНО);

O - идентификатор отправителя информации, имеет вид:

для организаций - девятнадцатиразрядный код (идентификационный номер налогоплательщика (далее - ИНН) и код причины постановки на учет (далее - КПП) организации (обособленного подразделения);

для физических лиц - двенадцатиразрядный код ИНН, при отсутствии ИНН - последовательность из двенадцати нулей.

GGGG - год формирования передаваемого файла, MM - месяц, DD - день;

N - идентификационный номер файла (длина - от 1 до 36 знаков, идентификационный номер файла должен обеспечивать уникальность файла).

Расширение имени файла - xml. Расширение имени файла может указываться как строчными, так и прописными буквами.

Параметры первой строки файла обмена

Первая строка XML-файла должна иметь следующий вид:

<?xml version="1.0" encoding="windows-1251"?>

Имя файла, содержащего XML-схему файла обмена, должно иметь следующий вид:

KO_RRTRINNDS.2_1_813_02_05_04_xx, где xx - номер версии схемы.

Расширение имени файла - xsd.

XML-схема файла обмена приводится отдельным файлом и размещается на официальном сайте Федеральной налоговой службы в информационно-телекоммуникационной сети "Интернет".

6. Логическая модель файла обмена представлена в виде диаграммы структуры файла обмена на рисунке 2 настоящего формата. Элементами логической модели файла обмена являются элементы и атрибуты XML-файла. Перечень структурных элементов логической модели файла обмена и сведения о них приведены в таблицах 6.1 - 6.9 настоящего формата.

Для каждого структурного элемента логической модели файла обмена приводятся следующие сведения:

наименование элемента. Приводится полное наименование элемента. В строке таблицы могут быть описаны несколько элементов, наименования которых разделены символом "|". Такая форма записи применяется при наличии в файле обмена только одного элемента из описанных в этой строке;

сокращенное наименование (код) элемента. Приводится сокращенное наименование элемента. Синтаксис сокращенного наименования должен удовлетворять спецификации XML;

признак типа элемента. Может принимать следующие значения: "С" - сложный элемент логической модели (содержит вложенные элементы), "П" - простой элемент логической модели, реализованный в виде элемента XML-файла, "А" - простой элемент логической модели, реализованный в виде атрибута элемента XML-файла. Простой элемент логической модели не содержит вложенные элементы;

формат элемента. Формат элемента представляется следующими условными обозначениями: T - символьная строка; N - числовое значение (целое или дробное).

Формат символьной строки указывается в виде T(n-k) или T(=k), где: n - минимальное количество знаков, k - максимальное количество знаков, символ "-" - разделитель, символ "=" означает фиксированное количество знаков в строке. В случае если минимальное количество знаков равно 0, формат имеет вид T(0-k). В случае если максимальное количество знаков не ограничено, формат имеет вид T(n-).

Формат числового значения указывается в виде N(m.k), где: m - максимальное количество знаков в числе, включая знак (для отрицательного числа), целую и дробную часть числа без разделяющей десятичной точки, k - максимальное число знаков дробной части числа. Если число знаков дробной части числа равно 0 (то есть число целое), то формат числового значения имеет вид N(m).

Для простых элементов, являющихся базовыми в XML, например, элемент с типом "date", поле "Формат элемента" не заполняется. Для таких элементов в поле "Дополнительная информация" указывается тип базового элемента;

признак обязательности элемента определяет обязательность наличия элемента (совокупности наименования элемента и его значения) в файле обмена. Признак обязательности элемента может принимать следующие значения: "О" - наличие элемента в файле обмена обязательно; "Н" - наличие элемента в файле обмена необязательно, то есть элемент может отсутствовать. Если элемент принимает ограниченный перечень значений (по классификатору, справочнику, кодовому словарю), то признак обязательности элемента дополняется символом "К". В случае если количество реализаций элемента может быть более одной, то признак обязательности элемента дополняется символом "М".

К вышеперечисленным признакам обязательности элемента может добавляться значение "У" в случае описания в XML-схеме условий, предъявляемых к элементу в файле обмена, описанных в графе "Дополнительная информация";

дополнительная информация содержит, при необходимости, требования к элементу файла обмена, не указанные ранее. Для сложных элементов указывается ссылка на таблицу, в которой описывается состав данного элемента. Для элементов, принимающих ограниченный перечень значений из классификатора (справочника, кодового словаря), указывается соответствующее наименование классификатора (справочника, кодового словаря) или приводится перечень возможных значений. Для классификатора (справочника, кодового словаря) может указываться ссылка на его местонахождение. Для элементов, использующих пользовательский тип данных, указывается наименование типового элемента.

Рисунок 2. Диаграмма структуры файла обмена

Таблица 6.1

Файл обмена (Файл)

Наименование элемента Сокращенное наименование (код) элемента Признак типа элемента Формат элемента Признак обязательности элемента Дополнительная информация
Идентификатор файла ИдФайл А T(1-255) ОУ Содержит (повторяет) имя сформированного файла (без расширения)
Версия программы, с помощью которой сформирован файл ВерсПрог А T(1-40) О  
Версия формата ВерсФорм А T(1-5) О Принимает значение: 5.04
Состав и структура документа Документ С   О Состав элемента представлен в таблице 6.2

Таблица 6.2

Состав и структура документа (Документ)

Наименование элемента Сокращенное наименование (код) элемента Признак типа элемента Формат элемента Признак обязательности элемента Дополнительная информация
Индекс Индекс А T(=7) ОК Типовой элемент <КНДТип>.
Принимает значение: 0005113
Номер корректировки (реестра) НомКорр А N(3) О Принимает значение:
0 - первичный документ,
1, 2, 3 и так далее - уточненный документ.
Для уточненного документа значение должно быть на 1 больше ранее принятого налоговым органом документа.
Элемент повторяет значение элемента <НомКорр> из файла с префиксом KO_RRTRINNDS
Реестр, содержащий сведения из транспортных, товаросопроводительных и (или) иных документов и предусмотренный подпунктом 3 пункта 3.1 статьи 165 Налогового кодекса Российской Федерации (при перевозке товаров автомобильным транспортом) РеестрТРСД_8 С   ОМ Состав элемента представлен в таблице 6.3

Таблица 6.3

Реестр, содержащий сведения из транспортных, товаросопроводительных и (или) иных документов и предусмотренный подпунктом 3 пункта 3.1 статьи 165 Налогового кодекса Российской Федерации (при перевозке товаров автомобильным транспортом) (РеестрТРСД_8)

Наименование элемента Сокращенное наименование (код) элемента Признак типа элемента Формат элемента Признак обязательности элемента Дополнительная информация
Код операции КодОпер А T(=7) ОК Принимает значение:
1010423 | 1010425 | 1010467 | 1010468 | 1010469
Итого налоговая база НалБазаИт А N(14) О  
Сведения по транспортному, товаросопроводительному и (или) иному документу СведТРСД С   ОМ Состав элемента представлен в таблице 6.4

Таблица 6.4

Сведения по транспортному, товаросопроводительному и (или) иному документу (СведТРСД)

Наименование элемента Сокращенное наименование (код) элемента Признак типа элемента Формат элемента Признак обязательности элемента Дополнительная информация
Номер по порядку НомПор А N(7) О  
Номер транспортного, товаросопроводительного и (или) иного документа НомТРСДок А T(1-50) О При отсутствии номера в документе элемент принимает значение "б/н"
Дата транспортного, товаросопроводительного и (или) иного документа ДатаТРСДок А T(=10) О Типовой элемент <ДатаТип>.
Дата в формате ДД.ММ.ГГГГ
Код направления прибытия (убытия) транспортного средства с товаром КодНапрТС А T(=1) ОК Принимает значение:
A - прибытие транспортного средства |
D - убытие транспортного средства
Номер таможенной накладной (при ввозе) НомТмжНакл А T(23-29) Н Элемент обязателен при <КодНапрТС>=A
и не используется при <КодНапрТС>=D
Страна места разгрузки груза СтранРазгр А T(=2) НК Принимает значение в соответствии с Общероссийским классификатором стран мира (ОКСМ), двухзначный буквенный код.
Элемент обязателен при <КодНапрТС>=D
и не используется при <КодНапрТС>=A
Страна места погрузки груза СтранПогр А T(=2) НК Принимает значение в соответствии с Общероссийским классификатором стран мира (ОКСМ), двухзначный буквенный код.
Элемент обязателен при <КодНапрТС>=A
и не используется при <КодНапрТС>=D
Налоговая база по соответствующей операции по реализации услуг, по которой обоснованность применения налоговой ставки 0 процентов документально подтверждена НалБазаОпПдтв А N(16.2) О  
Примечание Прим А T(1-1000) Н  
Регистрационный номер таможенной декларации (при вывозе) РегНомТД П T(23-29) НМ Элемент обязателен при <КодНапрТС>=D
и не используется при <КодНапрТС>=A
Отправитель ГрузОтпр С   О Типовой элемент <ОтпрПолПерТип>. Состав элемента представлен в таблице 6.6
Получатель ГрузПолуч С   О Типовой элемент <ОтпрПолПерТип>. Состав элемента представлен в таблице 6.6
Перевозчик Перевозчик С   Н Типовой элемент <ОтпрПолПерТип>. Состав элемента представлен в таблице 6.6.
Элемент заполняется в случае, если налогоплательщик, представляющий реестр, не является перевозчиком
Сведения о транспортном средстве СведТС С   ОМ Состав элемента представлен в таблице 6.5

Таблица 6.5

Сведения о транспортном средстве (СведТС)

Наименование элемента Сокращенное наименование (код) элемента Признак типа элемента Формат элемента Признак обязательности элемента Дополнительная информация
Регистрационный номер автомобиля РегНомТС П T(1-250) О  
Регистрационный номер прицепа РегНомПриц П T(1-100) НМ  

Таблица 6.6

Отправитель (получатель), перевозчик (ОтпрПолПерТип)

Наименование элемента Сокращенное наименование (код) элемента Признак типа элемента Формат элемента Признак обязательности элемента Дополнительная информация
Адрес (местонахождение, почтовый адрес) Адрес А T(1-255) О  
Сведения об организации | СведОрг С   О Состав элемента представлен в таблице 6.7
Сведения о физическом лице СведФЛ С   О Состав элемента представлен в таблице 6.8

Таблица 6.7

Сведения об организации (СведОрг)

Наименование элемента Сокращенное наименование (код) элемента Признак типа элемента Формат элемента Признак обязательности элемента Дополнительная информация
Наименование организации НаимОрг А T(1-1000) О  
ИНН организации ИННЮЛ А T(=10) Н Типовой элемент <ИННЮЛТип>

Таблица 6.8

Сведения о физическом лице (СведФЛ)

Наименование элемента Сокращенное наименование (код) элемента Признак типа элемента Формат элемента Признак обязательности элемента Дополнительная информация
ИНН физического лица ИННФЛ А T(=12) Н Типовой элемент <ИННФЛТип>
Фамилия, имя, отчество физического лица ФИО С   О Типовой элемент <ФИОТип>.
Состав элемента представлен в таблице 6.9

Таблица 6.9

Фамилия, имя, отчество (ФИОТип)

Наименование элемента Сокращенное наименование (код) элемента Признак типа элемента Формат элемента Признак обязательности элемента Дополнительная информация
Фамилия Фамилия А T(1-60) О  
Имя Имя А T(1-60) О  
Отчество Отчество А T(1-60) Н  

Приложение N 22
к приказу ФНС России
от 14.03.2024 N ЕД-7-15/202@

ФОРМАТ ПРЕДСТАВЛЕНИЯ РЕЕСТРА, СОДЕРЖАЩЕГО СВЕДЕНИЯ ИЗ ТРАНСПОРТНЫХ, ТОВАРОСОПРОВОДИТЕЛЬНЫХ И (ИЛИ) ИНЫХ ДОКУМЕНТОВ И ПРЕДУСМОТРЕННОГО ПОДПУНКТОМ 3 ПУНКТА 3.1 СТАТЬИ 165 НАЛОГОВОГО КОДЕКСА РОССИЙСКОЙ ФЕДЕРАЦИИ (ПРИ ПЕРЕВОЗКЕ ТОВАРОВ ВОЗДУШНЫМ ТРАНСПОРТОМ), В ЭЛЕКТРОННОЙ ФОРМЕ

I. ОБЩИЕ ПОЛОЖЕНИЯ

1. Настоящий формат описывает требования к XML-файлам (далее - файл обмена) для передачи реестра, содержащего сведения из транспортных, товаросопроводительных и (или) иных документов и предусмотренного подпунктом 3 пункта 3.1 статьи 165 Налогового кодекса Российской Федерации (при перевозке товаров воздушным транспортом), в электронной форме (далее - Реестр).

2. Реестр представляется в виде двух обязательных частей:

- сведения, определяющие Реестр. Номер версии настоящего формата 5.04, часть 814.

- сведения из документов, подтверждающих обоснованность применения налоговой ставки 0 процентов по налогу на добавленную стоимость. Номер версии настоящего формата 5.04, часть 814-1.

II. ОПИСАНИЕ ФАЙЛА ОБМЕНА СВЕДЕНИЙ, ОПРЕДЕЛЯЮЩИХ РЕЕСТР

3. Имя файла обмена должно иметь следующий вид:

R_T_A_K_O_GGGGMMDD_N, где:

R_T - префикс, принимающий значение: KO_RRAVNNDS;

A_K - идентификатор получателя информации, где: A - идентификатор получателя, которому направляется файл обмена, K - идентификатор конечного получателя, для которого предназначена информация из данного файла обмена. Передача файла от отправителя к конечному получателю (К) может осуществляться в несколько этапов через другие налоговые органы, осуществляющие передачу файла на промежуточных этапах, которые обозначаются идентификатором A. В случае передачи файла от отправителя к конечному получателю при отсутствии налоговых органов, осуществляющих передачу на промежуточных этапах, значения идентификаторов A и K совпадают. Каждый из идентификаторов (A и K) имеет вид для налоговых органов - четырехразрядный код (код налогового органа в соответствии с классификатором "Система обозначения налоговых органов") (далее - СОНО);

O - идентификатор отправителя информации, имеет вид:

для организаций - девятнадцатиразрядный код (идентификационный номер налогоплательщика (далее - ИНН) и код причины постановки на учет (далее - КПП) организации (обособленного подразделения);

для физических лиц - двенадцатиразрядный код (ИНН физического лица, при отсутствии ИНН - последовательность из двенадцати нулей).

GGGG - год формирования передаваемого файла, MM - месяц, DD - день;

N - идентификационный номер файла (длина - от 1 до 36 знаков, идентификационный номер файла должен обеспечивать уникальность файла).

Расширение имени файла - xml. Расширение имени файла может указываться как строчными, так и прописными буквами.

Параметры первой строки файла обмена

Первая строка XML-файла должна иметь следующий вид:

<?xml version="1.0" encoding="windows-1251"?>

Имя файла, содержащего XML-схему файла обмена, должно иметь следующий вид:

KO_RRAVNNDS_1_814_01_05_04_xx, где xx - номер версии схемы.

Расширение имени файла - xsd.

XML-схема файла обмена приводится отдельным файлом и размещается на официальном сайте Федеральной налоговой службы в информационно-телекоммуникационной сети "Интернет".

4. Логическая модель файла обмена представлена в виде диаграммы структуры файла обмена на рисунке 1 настоящего формата. Элементами логической модели файла обмена являются элементы и атрибуты XML-файла. Перечень структурных элементов логической модели файла обмена и сведения о них приведены в таблицах 4.1 - 4.10 настоящего формата.

Для каждого структурного элемента логической модели файла обмена приводятся следующие сведения:

наименование элемента. Приводится полное наименование элемента. В строке таблицы могут быть описаны несколько элементов, наименования которых разделены символом "|". Такая форма записи применяется при наличии в файле обмена только одного элемента из описанных в этой строке;

сокращенное наименование (код) элемента. Приводится сокращенное наименование элемента. Синтаксис сокращенного наименования должен удовлетворять спецификации XML;

признак типа элемента. Может принимать следующие значения: "С" - сложный элемент логической модели (содержит вложенные элементы), "П" - простой элемент логической модели, реализованный в виде элемента XML-файла, "А" - простой элемент логической модели, реализованный в виде атрибута элемента XML-файла. Простой элемент логической модели не содержит вложенные элементы;

формат элемента. Формат элемента представляется следующими условными обозначениями: T - символьная строка; N - числовое значение (целое или дробное).

Формат символьной строки указывается в виде T(n-k) или T(=k), где: n - минимальное количество знаков, k - максимальное количество знаков, символ "-" - разделитель, символ "=" означает фиксированное количество знаков в строке. В случае если минимальное количество знаков равно 0, формат имеет вид T(0-k). В случае если максимальное количество знаков не ограничено, формат имеет вид T(n-).

Формат числового значения указывается в виде N(m.k), где: m - максимальное количество знаков в числе, включая знак (для отрицательного числа), целую и дробную часть числа без разделяющей десятичной точки, k - максимальное число знаков дробной части числа. Если число знаков дробной части числа равно 0 (то есть число целое), то формат числового значения имеет вид N(m).

Для простых элементов, являющихся базовыми в XML, например, элемент с типом "date", поле "Формат элемента" не заполняется. Для таких элементов в поле "Дополнительная информация" указывается тип базового элемента;

признак обязательности элемента определяет обязательность наличия элемента (совокупности наименования элемента и его значения) в файле обмена. Признак обязательности элемента может принимать следующие значения: "О" - наличие элемента в файле обмена обязательно; "Н" - наличие элемента в файле обмена необязательно, то есть элемент может отсутствовать. Если элемент принимает ограниченный перечень значений (по классификатору, справочнику, кодовому словарю), то признак обязательности элемента дополняется символом "К". В случае если количество реализаций элемента может быть более одной, то признак обязательности элемента дополняется символом "М".

К вышеперечисленным признакам обязательности элемента может добавляться значение "У" в случае описания в XML-схеме условий, предъявляемых к элементу в файле обмена, описанных в графе "Дополнительная информация";

дополнительная информация содержит, при необходимости, требования к элементу файла обмена, не указанные ранее. Для сложных элементов указывается ссылка на таблицу, в которой описывается состав данного элемента. Для элементов, принимающих ограниченный перечень значений из классификатора (справочника, кодового словаря), указывается соответствующее наименование классификатора (справочника, кодового словаря) или приводится перечень возможных значений. Для классификатора (справочника, кодового словаря) может указываться ссылка на его местонахождение. Для элементов, использующих пользовательский тип данных, указывается наименование типового элемента.

Рисунок 1. Диаграмма структуры файла обмена

Таблица 4.1

Файл обмена (Файл)

Наименование элемента Сокращенное наименование (код) элемента Признак типа элемента Формат элемента Признак обязательности элемента Дополнительная информация
Идентификатор файла ИдФайл А T(1-255) ОУ Содержит (повторяет) имя сформированного файла (без расширения)
Версия программы, с помощью которой сформирован файл ВерсПрог А T(1-40) О  
Версия формата ВерсФорм А T(1-5) О Принимает значение: 5.04
Состав и структура документа Документ С   О Состав элемента представлен в таблице 4.2

Таблица 4.2

Состав и структура документа (Документ)

Наименование элемента Сокращенное наименование (код) элемента Признак типа элемента Формат элемента Признак обязательности элемента Дополнительная информация
Код формы документа по классификатору налоговых документов (КНД) КНД А T(=7) ОК Типовой элемент <КНДТип>.
Принимает значение: 1155114
Дата формирования документа ДатаДок А T(=10) О Типовой элемент <ДатаТип>.
Дата в формате ДД.ММ.ГГГГ
Код налогового органа КодНО А T(=4) ОК Типовой элемент <СОНОТип>
Налоговый период (код) Период А T(=2) ОК Принимает значение:
01 - январь |
02 - февраль |
03 - март |
04 - апрель |
05 - май |
06 - июнь |
07 - июль |
08 - август |
09 - сентябрь |
10 - октябрь |
11 - ноябрь |
12 - декабрь |
21 - 1 квартал |
22 - 2 квартал |
23 - 3 квартал |
24 - 4 квартал |
51 - 1 квартал при реорганизации (ликвидации) организации |
54 - 2 квартал при реорганизации (ликвидации) организации |
55 - 3 квартал при реорганизации (ликвидации) организации |
56 - 4 квартал при реорганизации (ликвидации) организации |
71 - за январь при реорганизации (ликвидации) организации |
72 - за февраль при реорганизации (ликвидации) организации |
73 - за март при реорганизации (ликвидации) организации |
74 - за апрель при реорганизации (ликвидации) организации |
75 - за май при реорганизации (ликвидации) организации |
76 - за июнь при реорганизации (ликвидации) организации |
77 - за июль при реорганизации (ликвидации) организации |
78 - за август при реорганизации (ликвидации) организации |
79 - за сентябрь при реорганизации (ликвидации) организации |
80 - за октябрь при реорганизации (ликвидации) организации |
81 - за ноябрь при реорганизации (ликвидации) организации |
82 - за декабрь при реорганизации (ликвидации) организации
Отчетный год ОтчетГод А   О Типовой элемент <xs:gYear>.
Год в формате ГГГГ
Номер корректировки (реестра) НомКорр А N(3) О Принимает значение:
0 - первичный документ,
1, 2, 3 и так далее - уточненный документ.
Для уточненного документа значение должно быть на 1 больше ранее принятого налоговым органом документа
Имя файла, содержащего сведения из реестра, содержащего сведения из транспортных, товаросопроводительных и (или) иных документов и предусмотренного подпунктом 3 пункта 3.1 статьи 165 Налогового кодекса Российской Федерации (при перевозке товаров воздушным транспортом) НаимРеестрАВН_9 А T(1-255) О Содержит (повторяет) имя файла (с расширением) с префиксом KO_RRAVNNDS.2
Сведения о налогоплательщике СвНП С   О Состав элемента представлен в таблице 4.3
Сведения о лице, подписавшем документ Подписант С   О Состав элемента представлен в таблице 4.7
Реестр, содержащий сведения из транспортных, товаросопроводительных и (или) иных документов и предусмотренный подпунктом 3 пункта 3.1 статьи 165 Налогового кодекса Российской Федерации (при перевозке товаров воздушным транспортом) РеестрАВН_9 С   ОМ Состав элемента представлен в таблице 4.9

Таблица 4.3

Сведения о налогоплательщике (СвНП)

Наименование элемента Сокращенное наименование (код) элемента Признак типа элемента Формат элемента Признак обязательности элемента Дополнительная информация
Налогоплательщик - организация | НПЮЛ С   О Состав элемента представлен в таблице 4.4
Налогоплательщик - индивидуальный предприниматель НПФЛ С   О Состав элемента представлен в таблице 4.6

Таблица 4.4

Налогоплательщик - организация (НПЮЛ)

Наименование элемента Сокращенное наименование (код) элемента Признак типа элемента Формат элемента Признак обязательности элемента Дополнительная информация
Наименование организации НаимОрг А T(1-1000) О  
ИНН организации ИННЮЛ А T(=10) О Типовой элемент <ИННЮЛТип>
КПП организации КПП А T(=9) О Типовой элемент <КППТип>
Сведения о реорганизованной (ликвидированной) организации СвРеоргЮЛ С   Н Состав элемента представлен в таблице 4.5

Таблица 4.5

Сведения о реорганизованной (ликвидированной) организации (СвРеоргЮЛ)

Наименование элемента Сокращенное наименование (код) элемента Признак типа элемента Формат элемента Признак обязательности элемента Дополнительная информация
Код формы реорганизации (ликвидации) ФормРеорг А T(=1) ОК Принимает значение:
0 - ликвидация |
1 - преобразование |
2 - слияние |
3 - разделение |
5 - присоединение |
6 - разделение с одновременным присоединением
ИНН реорганизованной организации ИННЮЛ А T(=10) НУ Типовой элемент <ИННЮЛТип>.
Элемент обязателен при <ФормРеорг> = 1 | 2 | 3 | 5 | 6
КПП реорганизованной организации КПП А T(=9) НУ Типовой элемент <КППТип>.
Элемент обязателен при <ФормРеорг> = 1 | 2 | 3 | 5 | 6

Таблица 4.6

Налогоплательщик - индивидуальный предприниматель (НПФЛ)

Наименование элемента Сокращенное наименование (код) элемента Признак типа элемента Формат элемента Признак обязательности элемента Дополнительная информация
ИНН физического лица, зарегистрированного в качестве индивидуального предпринимателя ИННФЛ А T(=12) О Типовой элемент <ИННФЛТип>
Фамилия, имя, отчество (при наличии) индивидуального предпринимателя ФИО С   О Типовой элемент <ФИОТип>.
Состав элемента представлен в таблице 4.10

Таблица 4.7

Сведения о лице, подписавшем документ (Подписант)

Наименование элемента Сокращенное наименование (код) элемента Признак типа элемента Формат элемента Признак обязательности элемента Дополнительная информация
Признак лица, подписавшего документ ПрПодп А T(=1) ОК Принимает значение:
1 - налогоплательщик |
2 - представитель налогоплательщика
Номер контактного телефона Тлф А T(1-20) Н  
Фамилия, имя, отчество (при наличии) ФИО С   О Типовой элемент <ФИОТип>.
Состав элемента представлен в таблице 4.10
Сведения о представителе налогоплательщика СвПред С   НУ Состав элемента представлен в таблице 4.8
Элемент обязателен при <ПрПодп>=2

Таблица 4.8

Сведения о представителе налогоплательщика (СвПред)

Наименование элемента Сокращенное наименование (код) элемента Признак типа элемента Формат элемента Признак обязательности элемента Дополнительная информация
Наименование документа, подтверждающего полномочия представителя налогоплательщика НаимДок А T(1-120) О Для доверенности, совершенной в электронной форме, указывается GUID доверенности
Наименование организации - представителя налогоплательщика НаимОрг А T(1-1000) Н  

Таблица 4.9

Реестр, содержащий сведения из транспортных, товаросопроводительных и (или) иных документов и предусмотренный подпунктом 3 пункта 3.1 статьи 165 Налогового кодекса Российской Федерации (при перевозке товаров воздушным транспортом) (РеестрАВН_9)

Наименование элемента Сокращенное наименование (код) элемента Признак типа элемента Формат элемента Признак обязательности элемента Дополнительная информация
Код операции КодОпер А T(=7) ОК Принимает значение:
1010423 | 1010425 | 1010467 | 1010468 | 1010469
Итого налоговая база НалБазаИт А N(14) О  

Таблица 4.10

Фамилия, имя, отчество (ФИОТип)

Наименование элемента Сокращенное наименование (код) элемента Признак типа элемента Формат элемента Признак обязательности элемента Дополнительная информация
Фамилия Фамилия А T(1-60) О  
Имя Имя А T(1-60) О  
Отчество Отчество А T(1-60) Н  

III. ОПИСАНИЕ ФАЙЛА ОБМЕНА СВЕДЕНИЙ ИЗ ДОКУМЕНТОВ, ПОДТВЕРЖДАЮЩИХ ОБОСНОВАННОСТЬ ПРИМЕНЕНИЯ НАЛОГОВОЙ СТАВКИ 0 ПРОЦЕНТОВ ПО НАЛОГУ НА ДОБАВЛЕННУЮ СТОИМОСТЬ

5. Имя файла обмена должно иметь следующий вид:

R_T_A_K_O_GGGGMMDD_N, где:

R_T - префикс, принимающий значение: KO_RRAVNNDS.2;

A_K - идентификатор получателя информации, где: A - идентификатор получателя, которому направляется файл обмена, K - идентификатор конечного получателя, для которого предназначена информация из данного файла обмена. Передача файла от отправителя к конечному получателю (К) может осуществляться в несколько этапов через другие налоговые органы, осуществляющие передачу файла на промежуточных этапах, которые обозначаются идентификатором A. В случае передачи файла от отправителя к конечному получателю при отсутствии налоговых органов, осуществляющих передачу на промежуточных этапах, значения идентификаторов A и K совпадают. Каждый из идентификаторов (A и K) имеет вид для налоговых органов - четырехразрядный код (код налогового органа в соответствии с классификатором СОНО);

O - идентификатор отправителя информации, имеет вид:

для организаций - девятнадцатиразрядный код (идентификационный номер налогоплательщика (далее - ИНН) и код причины постановки на учет (далее - КПП) организации (обособленного подразделения);

для физических лиц - двенадцатиразрядный код ИНН, при отсутствии ИНН - последовательность из двенадцати нулей.

GGGG - год формирования передаваемого файла, MM - месяц, DD - день;

N - идентификационный номер файла (длина - от 1 до 36 знаков, идентификационный номер файла должен обеспечивать уникальность файла).

Расширение имени файла - xml. Расширение имени файла может указываться как строчными, так и прописными буквами.

Параметры первой строки файла обмена

Первая строка XML-файла должна иметь следующий вид:

<?xml version="1.0" encoding="windows-1251"?>

Имя файла, содержащего XML-схему файла обмена, должно иметь следующий вид:

KO_RRAVNNDS.2_1_814_02_05_04_xx, где xx - номер версии схемы.

Расширение имени файла - xsd.

XML-схема файла обмена приводится отдельным файлом и размещается на официальном сайте Федеральной налоговой службы в информационно-телекоммуникационной сети "Интернет".

6. Логическая модель файла обмена представлена в виде диаграммы структуры файла обмена на рисунке 2 настоящего формата. Элементами логической модели файла обмена являются элементы и атрибуты XML-файла. Перечень структурных элементов логической модели файла обмена и сведения о них приведены в таблицах 6.1 - 6.10 настоящего формата.

Для каждого структурного элемента логической модели файла обмена приводятся следующие сведения:

наименование элемента. Приводится полное наименование элемента. В строке таблицы могут быть описаны несколько элементов, наименования которых разделены символом "|". Такая форма записи применяется при наличии в файле обмена только одного элемента из описанных в этой строке;

сокращенное наименование (код) элемента. Приводится сокращенное наименование элемента. Синтаксис сокращенного наименования должен удовлетворять спецификации XML;

признак типа элемента. Может принимать следующие значения: "С" - сложный элемент логической модели (содержит вложенные элементы), "П" - простой элемент логической модели, реализованный в виде элемента XML-файла, "А" - простой элемент логической модели, реализованный в виде атрибута элемента XML-файла. Простой элемент логической модели не содержит вложенные элементы;

формат элемента. Формат элемента представляется следующими условными обозначениями: T - символьная строка; N - числовое значение (целое или дробное).

Формат символьной строки указывается в виде T(n-k) или T(=k), где: n - минимальное количество знаков, k - максимальное количество знаков, символ "-" - разделитель, символ "=" означает фиксированное количество знаков в строке. В случае если минимальное количество знаков равно 0, формат имеет вид T(0-k). В случае если максимальное количество знаков не ограничено, формат имеет вид T(n-).

Формат числового значения указывается в виде N(m.k), где: m - максимальное количество знаков в числе, включая знак (для отрицательного числа), целую и дробную часть числа без разделяющей десятичной точки, k - максимальное число знаков дробной части числа. Если число знаков дробной части числа равно 0 (то есть число целое), то формат числового значения имеет вид N(m).

Для простых элементов, являющихся базовыми в XML, например, элемент с типом "date", поле "Формат элемента" не заполняется. Для таких элементов в поле "Дополнительная информация" указывается тип базового элемента;

признак обязательности элемента определяет обязательность наличия элемента (совокупности наименования элемента и его значения) в файле обмена. Признак обязательности элемента может принимать следующие значения: "О" - наличие элемента в файле обмена обязательно; "Н" - наличие элемента в файле обмена необязательно, то есть элемент может отсутствовать. Если элемент принимает ограниченный перечень значений (по классификатору, справочнику, кодовому словарю), то признак обязательности элемента дополняется символом "К". В случае если количество реализаций элемента может быть более одной, то признак обязательности элемента дополняется символом "М".

К вышеперечисленным признакам обязательности элемента может добавляться значение "У" в случае описания в XML-схеме условий, предъявляемых к элементу в файле обмена, описанных в графе "Дополнительная информация";

дополнительная информация содержит, при необходимости, требования к элементу файла обмена, не указанные ранее. Для сложных элементов указывается ссылка на таблицу, в которой описывается состав данного элемента. Для элементов, принимающих ограниченный перечень значений из классификатора (справочника, кодового словаря), указывается соответствующее наименование классификатора (справочника, кодового словаря) или приводится перечень возможных значений. Для классификатора (справочника, кодового словаря) может указываться ссылка на его местонахождение. Для элементов, использующих пользовательский тип данных, указывается наименование типового элемента.

Рисунок 2. Диаграмма структуры файла обмена

Таблица 6.1

Файл обмена (Файл)

Наименование элемента Сокращенное наименование (код) элемента Признак типа элемента Формат элемента Признак обязательности элемента Дополнительная информация
Идентификатор файла ИдФайл А T(1-255) ОУ Содержит (повторяет) имя сформированного файла (без расширения)
Версия программы, с помощью которой сформирован файл ВерсПрог А T(1-40) О  
Версия формата ВерсФорм А T(1-5) О Принимает значение: 5.04
Состав и структура документа Документ С   О Состав элемента представлен в таблице 6.2

Таблица 6.2

Состав и структура документа (Документ)

Наименование элемента Сокращенное наименование (код) элемента Признак типа элемента Формат элемента Признак обязательности элемента Дополнительная информация
Индекс Индекс А T(=7) ОК Типовой элемент <КНДТип>.
Принимает значение: 0005114
Номер корректировки (реестра) НомКорр А N(3) О Принимает значение:
0 - первичный документ,
1, 2, 3 и так далее - уточненный документ.
Для уточненного документа значение должно быть на 1 больше ранее принятого налоговым органом документа.
Элемент повторяет значение элемента <НомКорр> из файла с префиксом KO_RRAVNNDS
Реестр, содержащий сведения из транспортных, товаросопроводительных и (или) иных документов и предусмотренный подпунктом 3 пункта 3.1 статьи 165 Налогового кодекса Российской Федерации (при перевозке товаров воздушным транспортом) РеестрАВН_9 С   ОМ Состав элемента представлен в таблице 6.3

Таблица 6.3

Реестр, содержащий сведения из транспортных, товаросопроводительных и (или) иных документов и предусмотренный подпунктом 3 пункта 3.1 статьи 165 Налогового кодекса Российской Федерации (при перевозке товаров воздушным транспортом) (РеестрАВН_9)

Наименование элемента Сокращенное наименование (код) элемента Признак типа элемента Формат элемента Признак обязательности элемента Дополнительная информация
Код операции КодОпер А T(=7) ОК Принимает значение:
1010423 | 1010425 | 1010467 | 1010468 | 1010469
Итого налоговая база НалБазаИт А N(14) О  
Сведения по авианакладной СведАВН С   ОМ Состав элемента представлен в таблице 6.4

Таблица 6.4

Сведения по авианакладной (СведАВН)

Наименование элемента Сокращенное наименование (код) элемента Признак типа элемента Формат элемента Признак обязательности элемента Дополнительная информация
Номер по порядку НомПор А N(7) О  
Номер транспортного, товаросопроводительного и (или) иного документа НомАВН А T(1-11) О  
Налоговая база по соответствующей операции по реализации услуг, по которой обоснованность применения налоговой ставки 0 процентов документально подтверждена НалБазаОпПдтв А N(16.2) О  
Примечание Прим А T(1-1000) Н  
Отправитель Отпр С   О Типовой элемент <ОтпрПолТип>.
Состав элемента представлен в таблице 6.7
Агент авиакомпании АгентАв С   О Типовой элемент <ОтпрПолТип>.
Состав элемента представлен в таблице 6.7
Получатель Получ С   О Типовой элемент <ОтпрПолТип>.
Состав элемента представлен в таблице 6.7
Маршрут Маршрут С   О Состав элемента представлен в таблице 6.5

Таблица 6.5

Маршрут (Маршрут)

Наименование элемента Сокращенное наименование (код) элемента Признак типа элемента Формат элемента Признак обязательности элемента Дополнительная информация
Маршрут - код страны аэропорта отправления СтранАПОтпр А T(=2) ОК Принимает значение в соответствии с Общероссийским классификатором стран мира (ОКСМ), двухзначный буквенный код
Маршрут - код страны аэропорта назначения СтранАПНазн А T(=2) ОК Принимает значение в соответствии с Общероссийским классификатором стран мира (ОКСМ), двухзначный буквенный код
Рейс Рейс С   ОМ Состав элемента представлен в таблице 6.6

Таблица 6.6

Рейс (Рейс)

Наименование элемента Сокращенное наименование (код) элемента Признак типа элемента Формат элемента Признак обязательности элемента Дополнительная информация
Аэропорт отправления: наименование НаимАПОтпр А T(1-100) О Заполняется из грузовой авианакладной
Аэропорт отправления: код КодАПОтпр А T(1-4) О Заполняется из грузовой авианакладной
Аэропорт назначения: наименование НаимАПНазн А T(1-100) О Заполняется из грузовой авианакладной
Аэропорт назначения: код КодАПНазн А T(1-4) О Заполняется из грузовой авианакладной
Номер рейса НомРейс А T(1-100) О  
Дата рейса ДатаРейс А T(=10) О Типовой элемент <ДатаТип>. Дата в формате ДД.ММ.ГГГГ

Таблица 6.7

Отправитель (получатель) (ОтпрПолТип)

Наименование элемента Сокращенное наименование (код) элемента Признак типа элемента Формат элемента Признак обязательности элемента Дополнительная информация
Адрес (местонахождение, почтовый адрес) Адрес А T(1-255) О  
Сведения об организации | СведОрг С   О Состав элемента представлен в таблице 6.8
Сведения о физическом лице СведФЛ С   О Состав элемента представлен в таблице 6.9

Таблица 6.8

Сведения об организации (СведОрг)

Наименование элемента Сокращенное наименование (код) элемента Признак типа элемента Формат элемента Признак обязательности элемента Дополнительная информация
Наименование организации НаимОрг А T(1-1000) О  
ИНН организации ИННЮЛ А T(=10) Н Типовой элемент <ИННЮЛТип>

Таблица 6.9

Сведения о физическом лице (СведФЛ)

Наименование элемента Сокращенное наименование (код) элемента Признак типа элемента Формат элемента Признак обязательности элемента Дополнительная информация
ИНН физического лица ИННФЛ А T(=12) Н Типовой элемент <ИННФЛТип>
Фамилия, имя, отчество физического лица ФИО С   О Типовой элемент <ФИОТип>.
Состав элемента представлен в таблице 6.10

Таблица 6.10

Фамилия, имя, отчество (ФИОТип)

Наименование элемента Сокращенное наименование (код) элемента Признак типа элемента Формат элемента Признак обязательности элемента Дополнительная информация
Фамилия Фамилия А T(1-60) О  
Имя Имя А T(1-60) О  
Отчество Отчество А T(1-60) Н  

Приложение N 23
к приказу ФНС России
от 14.03.2024 N ЕД-7-15/202@

ФОРМАТ ПРЕДСТАВЛЕНИЯ РЕЕСТРА, СОДЕРЖАЩЕГО СВЕДЕНИЯ ИЗ ТРАНСПОРТНЫХ, ТОВАРОСОПРОВОДИТЕЛЬНЫХ И (ИЛИ) ИНЫХ ДОКУМЕНТОВ И ПРЕДУСМОТРЕННОГО ПОДПУНКТОМ 3 ПУНКТА 3.1, ПОДПУНКТОМ 3 ПУНКТА 3.5, ПОДПУНКТОМ 3 ПУНКТА 3.8, ПОДПУНКТАМИ 2 - 4 ПУНКТА 3.8-1, ПОДПУНКТОМ 2 ПУНКТА 3.11, ПОДПУНКТОМ 2 ПУНКТА 14 СТАТЬИ 165 НАЛОГОВОГО КОДЕКСА РОССИЙСКОЙ ФЕДЕРАЦИИ (ПРИ ПЕРЕВОЗКЕ ТОВАРОВ МОРСКИМИ ИЛИ РЕЧНЫМИ СУДАМИ, СУДАМИ СМЕШАННОГО (РЕКА - МОРЕ) ПЛАВАНИЯ), В ЭЛЕКТРОННОЙ ФОРМЕ

I. ОБЩИЕ ПОЛОЖЕНИЯ

1. Настоящий формат описывает требования к XML-файлам (далее - файл обмена) для передачи реестра, содержащего сведения из транспортных, товаросопроводительных и (или) иных документов и предусмотренного подпунктом 3 пункта 3.1, подпунктом 3 пункта 3.5, подпунктом 3 пункта 3.8, подпунктами 2 - 4 пункта 3.8-1, подпунктом 2 пункта 3.11, подпунктом 2 пункта 14 статьи 165 Налогового кодекса Российской Федерации (при перевозке товаров морскими или речными судами, судами смешанного (река - море) плавания), в электронной форме (далее - Реестр).

2. Реестр представляется в виде двух обязательных частей:

- сведения, определяющие Реестр. Номер версии настоящего формата 5.04, часть 815.

- сведения из документов, подтверждающих обоснованность применения налоговой ставки 0 процентов по налогу на добавленную стоимость. Номер версии настоящего формата 5.04, часть 815-1.

II. ОПИСАНИЕ ФАЙЛА ОБМЕНА СВЕДЕНИЙ, ОПРЕДЕЛЯЮЩИХ РЕЕСТР

3. Имя файла обмена должно иметь следующий вид:

R_T_A_K_O_GGGGMMDD_N, где:

R_T - префикс, принимающий значение: KO_RRMORNDS;

A_K - идентификатор получателя информации, где: A - идентификатор получателя, которому направляется файл обмена, K - идентификатор конечного получателя, для которого предназначена информация из данного файла обмена. Передача файла от отправителя к конечному получателю (K) может осуществляться в несколько этапов через другие налоговые органы, осуществляющие передачу файла на промежуточных этапах, которые обозначаются идентификатором A. В случае передачи файла от отправителя к конечному получателю при отсутствии налоговых органов, осуществляющих передачу на промежуточных этапах, значения идентификаторов A и K совпадают. Каждый из идентификаторов (A и K) имеет вид для налоговых органов - четырехразрядный код (код налогового органа в соответствии с классификатором "Система обозначения налоговых органов") (далее - СОНО);

O - идентификатор отправителя информации, имеет вид:

для организаций - девятнадцатиразрядный код (идентификационный номер налогоплательщика (далее - ИНН) и код причины постановки на учет (далее - КПП) организации (обособленного подразделения);

для физических лиц - двенадцатиразрядный код (ИНН физического лица, при отсутствии ИНН - последовательность из двенадцати нулей).

GGGG - год формирования передаваемого файла, MM - месяц, DD - день;

N - идентификационный номер файла (длина - от 1 до 36 знаков, идентификационный номер файла должен обеспечивать уникальность файла).

Расширение имени файла - xml. Расширение имени файла может указываться как строчными, так и прописными буквами.

Параметры первой строки файла обмена

Первая строка XML-файла должна иметь следующий вид:

<?xml version ="1.0" encoding ="windows-1251"?>

Имя файла, содержащего XML-схему файла обмена, должно иметь следующий вид:

KO_RRMORNDS_1_815_01_05_04_xx, где xx - номер версии схемы.

Расширение имени файла - xsd.

XML схема файла обмена приводится отдельным файлом и размещается на официальном сайте Федеральной налоговой службы в информационно-телекоммуникационной сети "Интернет".

4. Логическая модель файла обмена представлена в виде диаграммы структуры файла обмена на рисунке 1 настоящего формата. Элементами логической модели файла обмена являются элементы и атрибуты XML-файла. Перечень структурных элементов логической модели файла обмена и сведения о них приведены в таблицах 4.1 - 4.10 настоящего формата.

Для каждого структурного элемента логической модели файла обмена приводятся следующие сведения:

наименование элемента. Приводится полное наименование элемента. В строке таблицы могут быть описаны несколько элементов, наименования которых разделены символом "|". Такая форма записи применяется при наличии в файле обмена только одного элемента из описанных в этой строке;

сокращенное наименование (код) элемента. Приводится сокращенное наименование элемента. Синтаксис сокращенного наименования должен удовлетворять спецификации XML;

признак типа элемента. Может принимать следующие значения: "С" - сложный элемент логической модели (содержит вложенные элементы), "П" - простой элемент логической модели, реализованный в виде элемента XML-файла, "А" - простой элемент логической модели, реализованный в виде атрибута элемента XML-файла. Простой элемент логической модели не содержит вложенные элементы;

формат элемента. Формат элемента представляется следующими условными обозначениями: T - символьная строка; N - числовое значение (целое или дробное).

Формат символьной строки указывается в виде T(n-k) или T(=k), где: n - минимальное количество знаков, k - максимальное количество знаков, символ "-" - разделитель, символ "=" означает фиксированное количество знаков в строке. В случае если минимальное количество знаков равно 0, формат имеет вид T(0-k). В случае если максимальное количество знаков не ограничено, формат имеет вид T(n-).

Формат числового значения указывается в виде N(m.k), где: m - максимальное количество знаков в числе, включая знак (для отрицательного числа), целую и дробную часть числа без разделяющей десятичной точки, k - максимальное число знаков дробной части числа. Если число знаков дробной части числа равно 0 (то есть число целое), то формат числового значения имеет вид N(m).

Для простых элементов, являющихся базовыми в XML, например, элемент с типом "date", поле "Формат элемента" не заполняется. Для таких элементов в поле "Дополнительная информация" указывается тип базового элемента;

признак обязательности элемента определяет обязательность наличия элемента (совокупности наименования элемента и его значения) в файле обмена. Признак обязательности элемента может принимать следующие значения: "О" - наличие элемента в файле обмена обязательно; "Н" - наличие элемента в файле обмена необязательно, то есть элемент может отсутствовать. Если элемент принимает ограниченный перечень значений (по классификатору, справочнику, кодовому словарю), то признак обязательности элемента дополняется символом "К". В случае если количество реализаций элемента может быть более одной, то признак обязательности элемента дополняется символом "М".

К вышеперечисленным признакам обязательности элемента может добавляться значение "У" в случае описания в XML-схеме условий, предъявляемых к элементу в файле обмена, описанных в графе "Дополнительная информация";

дополнительная информация содержит, при необходимости, требования к элементу файла обмена, не указанные ранее. Для сложных элементов указывается ссылка на таблицу, в которой описывается состав данного элемента. Для элементов, принимающих ограниченный перечень значений из классификатора (справочника, кодового словаря), указывается соответствующее наименование классификатора (справочника, кодового словаря) или приводится перечень возможных значений. Для классификатора (справочника, кодового словаря) может указываться ссылка на его местонахождение. Для элементов, использующих пользовательский тип данных, указывается наименование типового элемента.

Рисунок 1. Диаграмма структуры файла обмена

Таблица 4.1

Файл обмена (Файл)

Наименование элемента Сокращенное наименование (код) элемента Признак типа элемента Формат элемента Признак обязательности элемента Дополнительная информация
Идентификатор файла ИдФайл А T(1-255) ОУ Содержит (повторяет) имя сформированного файла (без расширения)
Версия программы, с помощью которой сформирован файл ВерсПрог А T(1-40) О  
Версия формата ВерсФорм А T(1-5) О Принимает значение: 5.04
Состав и структура документа Документ С   О Состав элемента представлен в таблице 4.2

Таблица 4.2

Состав и структура документа (Документ)

Наименование элемента Сокращенное наименование (код) элемента Признак типа элемента Формат элемента Признак обязательности элемента Дополнительная информация
Код формы документа по классификатору налоговых документов (КНД) КНД А T(=7) ОК Типовой элемент <КНДТип>.
Принимает значение: 1155115
Дата формирования документа ДатаДок А T(=10) О Типовой элемент <ДатаТип>.
Дата в формате ДД.ММ.ГГГГ
Код налогового органа КодНО А T(=4) ОК Типовой элемент <СОНОТип>
Налоговый период (код) Период А T(=2) ОК Принимает значение:
01 - январь |
02 - февраль |
03 - март |
04 - апрель |
05 - май |
06 - июнь |
07 - июль |
08 - август |
09 - сентябрь |
10 - октябрь |
11 - ноябрь |
12 - декабрь |
21 - 1 квартал |
22 - 2 квартал |
23 - 3 квартал |
24 - 4 квартал |
51 - 1 квартал при реорганизации (ликвидации) организации |
54 - 2 квартал при реорганизации (ликвидации) организации |
55 - 3 квартал при реорганизации (ликвидации) организации |
56 - 4 квартал при реорганизации (ликвидации) организации |
71 - за январь при реорганизации (ликвидации) организации |
          72 - за февраль при реорганизации (ликвидации) организации |
73 - за март при реорганизации (ликвидации) организации |
74 - за апрель при реорганизации (ликвидации) организации |
75 - за май при реорганизации (ликвидации) организации |
76 - за июнь при реорганизации (ликвидации) организации |
77 - за июль при реорганизации (ликвидации) организации |
78 - за август при реорганизации (ликвидации) организации |
79 - за сентябрь при реорганизации (ликвидации) организации |
80 - за октябрь при реорганизации (ликвидации) организации |
81 - за ноябрь при реорганизации (ликвидации) организации |
82 - за декабрь при реорганизации (ликвидации) организации
Отчетный год ОтчетГод А   О Типовой элемент <xs:gYear>.
Год в формате ГГГГ
Номер корректировки (реестра) НомКорр А N(3) О Принимает значение:
0 - первичный документ,
1, 2, 3 и так далее - уточненный документ. Для уточненного документа значение должно быть на 1 больше ранее принятого налоговым органом документа
Имя файла, содержащего сведения из реестра, содержащего сведения из транспортных, товаросопроводительных и (или) иных документов и предусмотренного подпунктом 3 пункта 3.1, подпунктом 3 пункта 3.5, подпунктом 3 пункта 3.8, подпунктами 2 - 4 пункта 3.8-1, подпунктом 2 пункта 3.11, подпунктом 2 пункта 14 статьи 165 Налогового кодекса Российской Федерации (при перевозке товаров морскими или речными судами, судами смешанного (река - море) плавания) НаимРеестрМор_10 А T(1-255) О Содержит (повторяет) имя файла (с расширением) с префиксом KO_RRMORNDS.2
Сведения о налогоплательщике СвНП С   О Состав элемента представлен в таблице 4.3
Сведения о лице, подписавшем документ Подписант С   О Состав элемента представлен в таблице 4.7
Реестр, содержащий сведения из транспортных, товаросопроводительных и (или) иных документов и предусмотренный подпунктом 3 пункта 3.1, подпунктом 3 пункта 3.5, подпунктом 3 пункта 3.8, подпунктами 2 - 4 пункта 3.8-1, подпунктом 2 пункта 3.11, подпунктом 2 пункта 14 статьи 165 Налогового кодекса Российской Федерации (при перевозке товаров морскими или речными судами, судами смешанного (река - море) плавания) РеестрМор_10 С   ОМ Состав элемента представлен в таблице 4.9

Таблица 4.3

Сведения о налогоплательщике (СвНП)

Наименование элемента Сокращенное наименование (код) элемента Признак типа элемента Формат элемента Признак обязательности элемента Дополнительная информация
Налогоплательщик - организация | НПЮЛ С   О Состав элемента представлен в таблице 4.4
Налогоплательщик - индивидуальный предприниматель НПФЛ С   О Состав элемента представлен в таблице 4.6

Таблица 4.4

Налогоплательщик - организация (НПЮЛ)

Наименование элемента Сокращенное наименование (код) элемента Признак типа элемента Формат элемента Признак обязательности элемента Дополнительная информация
Наименование организации НаимОрг А T(1-1000) О  
ИНН организации ИННЮЛ А T(=10) О Типовой элемент <ИННЮЛТип>
КПП организации КПП А T(=9) О Типовой элемент <КППТип>
Сведения о реорганизованной (ликвидированной) организации СвРеоргЮЛ С   Н Состав элемента представлен в таблице 4.5

Таблица 4.5

Сведения о реорганизованной (ликвидированной) организации (СвРеоргЮЛ)

Наименование элемента Сокращенное наименование (код) элемента Признак типа элемента Формат элемента Признак обязательности элемента Дополнительная информация
Код формы реорганизации (ликвидации) ФормРеорг А T(=1) ОК Принимает значение:
0 - ликвидация |
1 - преобразование |
2 - слияние |
3 - разделение |
5 - присоединение |
6 - разделение с одновременным присоединением
ИНН реорганизованной организации ИННЮЛ А T(=10) НУ Типовой элемент <ИННЮЛТип>.
Элемент обязателен при
<ФормРеорг> = 1 | 2 | 3 | 5 | 6
КПП реорганизованной организации КПП А T(=9) НУ Типовой элемент <КППТип>.
Элемент обязателен при
<ФормРеорг> = 1 | 2 | 3 | 5 | 6

Таблица 4.6

Налогоплательщик - индивидуальный предприниматель (НПФЛ)

Наименование элемента Сокращенное наименование (код) элемента Признак типа элемента Формат элемента Признак обязательности элемента Дополнительная информация
ИНН физического лица, зарегистрированного в качестве индивидуального предпринимателя ИННФЛ А T(=12) О Типовой элемент <ИННФЛТип>
Фамилия, имя, отчество (при наличии) индивидуального предпринимателя ФИО С   О Типовой элемент <ФИОТип>.
Состав элемента представлен в таблице 4.10

Таблица 4.7

Сведения о лице, подписавшем документ (Подписант)

Наименование элемента Сокращенное наименование (код) элемента Признак типа элемента Формат элемента Признак обязательности элемента Дополнительная информация
Признак лица, подписавшего документ ПрПодп А T(=1) ОК Принимает значение:
1 - налогоплательщик |
2 - представитель налогоплательщика
Номер контактного телефона Тлф А T(1-20) Н  
Фамилия, имя, отчество (при наличии) ФИО С   О Типовой элемент <ФИОТип>.
Состав элемента представлен в таблице 4.10
Сведения о представителе налогоплательщика СвПред С   НУ Состав элемента представлен в таблице 4.8.
Элемент обязателен при <ПрПодп>=2

Таблица 4.8

Сведения о представителе налогоплательщика (СвПред)

Наименование элемента Сокращенное наименование (код) элемента Признак типа элемента Формат элемента Признак обязательности элемента Дополнительная информация
Наименование документа, подтверждающего полномочия представителя налогоплательщика НаимДок А T(1-120) О Для доверенности, совершенной в электронной форме, указывается GUID доверенности
Наименование организации - представителя налогоплательщика НаимОрг А T(1-1000) Н  

Таблица 4.9

Реестр, содержащий сведения из транспортных, товаросопроводительных и (или) иных документов и предусмотренный подпунктом 3 пункта 3.1, подпунктом 3 пункта 3.5, подпунктом 3 пункта 3.8, подпунктами 2 - 4 пункта 3.8-1, подпунктом 2 пункта 3.11, подпунктом 2 пункта 14 статьи 165 Налогового кодекса Российской Федерации (при перевозке товаров морскими или речными судами, судами смешанного (река - море) плавания) (РеестрМор_10)

Наименование элемента Сокращенное наименование (код) элемента Признак типа элемента Формат элемента Признак обязательности элемента Дополнительная информация
Код операции КодОпер А T(=7) ОК Принимает значение:
1010423 | 1010425 | 1010433 | 1010437 | 1010451 | 1010467 | 1010468 | 1010469 | 1010482 | 1010483 | 1010484 | 1011407 | 1011408 | 1011409 | 1011453 | 1011454
Итого налоговая база НалБазаИт А N(14) О  

Таблица 4.10

Фамилия, имя, отчество (ФИОТип)

Наименование элемента Сокращенное наименование (код) элемента Признак типа элемента Формат элемента Признак обязательности элемента Дополнительная информация
Фамилия Фамилия А T(1-60) О  
Имя Имя А T(1-60) О  
Отчество Отчество А T(1-60) Н  

III. ОПИСАНИЕ ФАЙЛА ОБМЕНА СВЕДЕНИЙ ИЗ ДОКУМЕНТОВ, ПОДТВЕРЖДАЮЩИХ ОБОСНОВАННОСТЬ ПРИМЕНЕНИЯ НАЛОГОВОЙ СТАВКИ 0 ПРОЦЕНТОВ ПО НАЛОГУ НА ДОБАВЛЕННУЮ СТОИМОСТЬ

5. Имя файла обмена должно иметь следующий вид:

R_T_A_K_O_GGGGMMDD_N, где:

R_T - префикс, принимающий значение: KO_RRMORNDS.2;

A_K - идентификатор получателя информации, где: A - идентификатор получателя, которому направляется файл обмена, K - идентификатор конечного получателя, для которого предназначена информация из данного файла обмена. Передача файла от отправителя к конечному получателю (K) может осуществляться в несколько этапов через другие налоговые органы, осуществляющие передачу файла на промежуточных этапах, которые обозначаются идентификатором A. В случае передачи файла от отправителя к конечному получателю при отсутствии налоговых органов, осуществляющих передачу на промежуточных этапах, значения идентификаторов A и K совпадают. Каждый из идентификаторов (A и K) имеет вид для налоговых органов - четырехразрядный код (код налогового органа в соответствии с классификатором СОНО);

O - идентификатор отправителя информации, имеет вид:

для организаций - девятнадцатиразрядный код (идентификационный номер налогоплательщика (далее - ИНН) и код причины постановки на учет (далее - КПП) организации (обособленного подразделения);

для физических лиц - двенадцатиразрядный код ИНН, при отсутствии ИНН - последовательность из двенадцати нулей.

GGGG - год формирования передаваемого файла, MM - месяц, DD - день;

N - идентификационный номер файла (длина - от 1 до 36 знаков, идентификационный номер файла должен обеспечивать уникальность файла).

Расширение имени файла - xml. Расширение имени файла может указываться как строчными, так и прописными буквами.

Параметры первой строки файла обмена

Первая строка XML-файла должна иметь следующий вид:

<?xml version ="1.0" encoding ="windows-1251"?>

Имя файла, содержащего XML-схему файла обмена, должно иметь следующий вид:

KO_RRMORNDS.2_1_815_02_05_04_xx, где xx - номер версии схемы.

Расширение имени файла - xsd.

XML-схема файла обмена приводится отдельным файлом и размещается на официальном сайте Федеральной налоговой службы в информационно-телекоммуникационной сети "Интернет".

6. Логическая модель файла обмена представлена в виде диаграммы структуры файла обмена на рисунке 2 настоящего формата. Элементами логической модели файла обмена являются элементы и атрибуты XML-файла. Перечень структурных элементов логической модели файла обмена и сведения о них приведены в таблицах 6.1 - 6.5 настоящего формата.

Для каждого структурного элемента логической модели файла обмена приводятся следующие сведения:

наименование элемента. Приводится полное наименование элемента. В строке таблицы могут быть описаны несколько элементов, наименования которых разделены символом "|". Такая форма записи применяется при наличии в файле обмена только одного элемента из описанных в этой строке;

сокращенное наименование (код) элемента. Приводится сокращенное наименование элемента. Синтаксис сокращенного наименования должен удовлетворять спецификации XML;

признак типа элемента. Может принимать следующие значения: "С" - сложный элемент логической модели (содержит вложенные элементы), "П" - простой элемент логической модели, реализованный в виде элемента XML-файла, "А" - простой элемент логической модели, реализованный в виде атрибута элемента XML-файла. Простой элемент логической модели не содержит вложенные элементы;

формат элемента. Формат элемента представляется следующими условными обозначениями: T - символьная строка; N - числовое значение (целое или дробное).

Формат символьной строки указывается в виде T(n-k) или T(=k), где: n - минимальное количество знаков, k - максимальное количество знаков, символ "-" - разделитель, символ "=" означает фиксированное количество знаков в строке. В случае если минимальное количество знаков равно 0, формат имеет вид T(0-k). В случае если максимальное количество знаков не ограничено, формат имеет вид T(n-).

Формат числового значения указывается в виде N(m.k), где: m - максимальное количество знаков в числе, включая знак (для отрицательного числа), целую и дробную часть числа без разделяющей десятичной точки, k - максимальное число знаков дробной части числа. Если число знаков дробной части числа равно 0 (то есть число целое), то формат числового значения имеет вид N(m).

Для простых элементов, являющихся базовыми в XML, например, элемент с типом "date", поле "Формат элемента" не заполняется. Для таких элементов в поле "Дополнительная информация" указывается тип базового элемента;

признак обязательности элемента определяет обязательность наличия элемента (совокупности наименования элемента и его значения) в файле обмена. Признак обязательности элемента может принимать следующие значения: "О" - наличие элемента в файле обмена обязательно; "Н" - наличие элемента в файле обмена необязательно, то есть элемент может отсутствовать. Если элемент принимает ограниченный перечень значений (по классификатору, справочнику, кодовому словарю), то признак обязательности элемента дополняется символом "К". В случае если количество реализаций элемента может быть более одной, то признак обязательности элемента дополняется символом "М".

К вышеперечисленным признакам обязательности элемента может добавляться значение "У" в случае описания в XML-схеме условий, предъявляемых к элементу в файле обмена, описанных в графе "Дополнительная информация";

дополнительная информация содержит, при необходимости, требования к элементу файла обмена, не указанные ранее. Для сложных элементов указывается ссылка на таблицу, в которой описывается состав данного элемента. Для элементов, принимающих ограниченный перечень значений из классификатора (справочника, кодового словаря), указывается соответствующее наименование классификатора (справочника, кодового словаря) или приводится перечень возможных значений. Для классификатора (справочника, кодового словаря) может указываться ссылка на его местонахождение. Для элементов, использующих пользовательский тип данных, указывается наименование типового элемента.

Рисунок 2. Диаграмма структуры файла обмена

Таблица 6.1

Файл обмена (Файл)

Наименование элемента Сокращенное наименование (код) элемента Признак типа элемента Формат элемента Признак обязательности элемента Дополнительная информация
Идентификатор файла ИдФайл А T(1-255) ОУ Содержит (повторяет) имя сформированного файла (без расширения)
Версия программы, с помощью которой сформирован файл ВерсПрог А T(1-40) О  
Версия формата ВерсФорм А T(1-5) О Принимает значение: 5.04
Состав и структура документа Документ С   О Состав элемента представлен в таблице 6.2

Таблица 6.2

Состав и структура документа (Документ)

Наименование элемента Сокращенное наименование (код) элемента Признак типа элемента Формат элемента Признак обязательности элемента Дополнительная информация
Индекс Индекс А T(=7) ОК Типовой элемент <КНДТип>.
Принимает значение: 0005115
Номер корректировки (реестра) НомКорр А N(3) О Принимает значение:
0 - первичный документ,
1, 2, 3 и так далее - уточненный документ. Для уточненного документа значение должно быть на 1 больше ранее принятого налоговым органом документа
Элемент повторяет значение элемента <НомКорр> из файла с префиксом KO_RRMORNDS
Реестр, содержащий сведения из транспортных, товаросопроводительных и (или) иных документов и предусмотренный подпунктом 3 пункта 3.1, подпунктом 3 пункта 3.5, подпунктом 3 пункта 3.8, подпунктами 2 - 4 пункта 3.8-1, подпунктом 2 пункта 3.11, подпунктом 2 пункта 14 статьи 165 Налогового кодекса Российской Федерации (при перевозке товаров морскими или речными судами, судами смешанного (река - море) плавания) РеестрМор_10 С   ОМ Состав элемента представлен в таблице 6.3

Таблица 6.3

Реестр, содержащий сведения из транспортных, товаросопроводительных и (или) иных документов и предусмотренный подпунктом 3 пункта 3.1, подпунктом 3 пункта 3.5, подпунктом 3 пункта 3.8, подпунктами 2 - 4 пункта 3.8-1, подпунктом 2 пункта 3.11, подпунктом 2 пункта 14 статьи 165 Налогового кодекса Российской Федерации (при перевозке товаров морскими или речными судами, судами смешанного (река - море) плавания) (РеестрМор_10)

Наименование элемента Сокращенное наименование (код) элемента Признак типа элемента Формат элемента Признак обязательности элемента Дополнительная информация
Код операции КодОпер А T(=7) ОК Принимает значение:
1010423 | 1010425 | 1010433 | 1010437 | 1010451 | 1010467 | 1010468 | 1010469 | 1010482 | 1010483 | 1010484 | 1011407 | 1011408 | 1011409 | 1011453 | 1011454
Итого налоговая база НалБазаИт А N(14) О  
Сведения об операции по реализации работ (услуг) СвОбОпер С   ОМ Состав элемента представлен в таблице 6.4

Таблица 6.4

Сведения об операции по реализации работ (услуг) (СвОбОпер)

Наименование элемента Сокращенное наименование (код) элемента Признак типа элемента Формат элемента Признак обязательности элемента Дополнительная информация
Номер по порядку НомПор А N(7) О  
Налоговая база по соответствующей операции по реализации работ (услуг), по которой обоснованность применения налоговой ставки 0 процентов документально подтверждена НалБазаОпПдтв А N(16.2) О  
Примечание Прим А T(1-1000) Н  
Сведения о транспортном, товаросопроводительном и (или) ином документе, подтверждающем вывоз товаров за пределы Российской Федерации или ввоз товаров на территорию Российской Федерации СвТрДок С   ОМ Состав элемента представлен в таблице 6.5

Таблица 6.5

Сведения о транспортном, товаросопроводительном и (или) ином документе, подтверждающем вывоз товаров за пределы Российской Федерации или ввоз товаров на территорию Российской Федерации (СвТрДок)

Наименование элемента Сокращенное наименование (код) элемента Признак типа элемента Формат элемента Признак обязательности элемента Дополнительная информация
Вид транспортного, товаросопроводительного и (или) иного документа ВидТрДок А T(=2) ОК Принимает значение:
02 - коносамент |
06 - поручение на отгрузку |
07 - морская накладная |
12 - иной документ
Номер транспортного, товаросопроводительного и (или) иного документа НомТрДок А T(1-50) О При отсутствии номера в документе элемент принимает значение "б/н"
Дата транспортного, товаросопроводительного и (или) иного документа ДатаТрДок А T(=10) О Типовой элемент <ДатаТип>.
Дата в формате ДД.ММ.ГГГГ
Наименование судна НаимСудн А T(1-50) О  
Страна регистрации судна (флаг) СтранРегСудн А T(=2) НК Принимает значение в соответствии с Общероссийским классификатором стран мира (ОКСМ), двухзначный буквенный код
Порт погрузки ПортПогруз А T(1-50) О  
Код страны порта погрузки СтрПортПогруз А T(=2) ОК Принимает значение в соответствии с Общероссийским классификатором стран мира (ОКСМ), двухзначный буквенный код
Порт разгрузки ПортРазгруз А T(1-50) О  
Код страны порта разгрузки СтрПортРазгруз А T(=2) ОК Принимает значение в соответствии с Общероссийским классификатором стран мира (ОКСМ), двухзначный буквенный код
Дата отметки российского таможенного органа (при ввозе) ДатаГрузТамож А T(=10) НУ Типовой элемент <ДатаТип>.
Дата в формате ДД.ММ.ГГГГ.
Элемент обязателен при одновременном выполнении двух условий:
- <КодОпер> = 1010433 | 1010482 | 1010483 | 1010484
- <СтрПортРазгруз> = RU
(где RU - двухзначный буквенный код Российской Федерации из ОКСМ)
Регистрационный номер таможенной декларации (при вывозе) РегНомТД П T(23-29) НМ  

Приложение N 24
к приказу ФНС России
от 14.03.2024 N ЕД-7-15/202@

ФОРМАТ ПРЕДСТАВЛЕНИЯ РЕЕСТРА, СОДЕРЖАЩЕГО СВЕДЕНИЯ ИЗ ПЕРЕВОЗОЧНЫХ ДОКУМЕНТОВ И ПРЕДУСМОТРЕННОГО ПУНКТОМ 4.1 СТАТЬИ 165 НАЛОГОВОГО КОДЕКСА РОССИЙСКОЙ ФЕДЕРАЦИИ, В ЭЛЕКТРОННОЙ ФОРМЕ

I. ОБЩИЕ ПОЛОЖЕНИЯ

1. Настоящий формат описывает требования к XML-файлам (далее - файл обмена) для передачи реестра, содержащего сведения из перевозочных документов и предусмотренного пунктом 4.1 статьи 165 Налогового кодекса Российской Федерации, в электронной форме (далее - Реестр).

2. Реестр представляется в виде двух обязательных частей:

- сведения, определяющие Реестр. Номер версии настоящего формата 5.04, часть 822;

- сведения из документов, подтверждающих обоснованность применения налоговой ставки 0 процентов по налогу на добавленную стоимость. Номер версии настоящего формата 5.04, часть 822-1.

II. ОПИСАНИЕ ФАЙЛА ОБМЕНА СВЕДЕНИЙ, ОПРЕДЕЛЯЮЩИХ РЕЕСТР

3. Имя файла обмена должно иметь следующий вид:

R_T_A_K_O_GGGGMMDD_N, где:

R_T - префикс, принимающий значение: KO_RRGDPRVZNDS;

A_K - идентификатор получателя информации, где: A - идентификатор получателя, которому направляется файл обмена, K - идентификатор конечного получателя, для которого предназначена информация из данного файла обмена. Передача файла от отправителя к конечному получателю (K) может осуществляться в несколько этапов через другие налоговые органы, осуществляющие передачу файла на промежуточных этапах, которые обозначаются идентификатором A. В случае передачи файла от отправителя к конечному получателю при отсутствии налоговых органов, осуществляющих передачу на промежуточных этапах, значения идентификаторов A и K совпадают. Каждый из идентификаторов (A и K) имеет вид для налоговых органов - четырехразрядный код (код налогового органа в соответствии с классификатором "Система обозначения налоговых органов") (далее - СОНО);

O - идентификатор отправителя информации, имеет вид:

для организаций - девятнадцатиразрядный код (идентификационный номер налогоплательщика (далее - ИНН) и код причины постановки на учет (далее - КПП) организации (обособленного подразделения);

для физических лиц - двенадцатиразрядный код (ИНН физического лица, при отсутствии ИНН - последовательность из двенадцати нулей).

GGGG - год формирования передаваемого файла, MM - месяц, DD - день;

N - идентификационный номер файла (длина - от 1 до 36 знаков, идентификационный номер файла должен обеспечивать уникальность файла).

Расширение имени файла - xml. Расширение имени файла может указываться как строчными, так и прописными буквами.

Параметры первой строки файла обмена

Первая строка XML-файла должна иметь следующий вид:

<?xml version ="1.0" encoding ="windows-1251"?>

Имя файла, содержащего XML-схему файла обмена, должно иметь следующий вид:

KO_RRGDPRVZNDS_1_822_01_05_04_xx, где xx - номер версии схемы.

Расширение имени файла - xsd.

XML-схема файла обмена приводится отдельным файлом и размещается на официальном сайте Федеральной налоговой службы в информационно-телекоммуникационной сети "Интернет".

4. Логическая модель файла обмена представлена в виде диаграммы структуры файла обмена на рисунке 1 настоящего формата. Элементами логической модели файла обмена являются элементы и атрибуты XML-файла. Перечень структурных элементов логической модели файла обмена и сведения о них приведены в таблицах 4.1 - 4.10 настоящего формата.

Для каждого структурного элемента логической модели файла обмена приводятся следующие сведения:

наименование элемента. Приводится полное наименование элемента. В строке таблицы могут быть описаны несколько элементов, наименования которых разделены символом "|". Такая форма записи применяется при наличии в файле обмена только одного элемента из описанных в этой строке;

сокращенное наименование (код) элемента. Приводится сокращенное наименование элемента. Синтаксис сокращенного наименования должен удовлетворять спецификации XML;

признак типа элемента. Может принимать следующие значения: "С" - сложный элемент логической модели (содержит вложенные элементы), "П" - простой элемент логической модели, реализованный в виде элемента XML-файла, "А" - простой элемент логической модели, реализованный в виде атрибута элемента XML-файла. Простой элемент логической модели не содержит вложенные элементы;

формат элемента. Формат элемента представляется следующими условными обозначениями: T - символьная строка; N - числовое значение (целое или дробное).

Формат символьной строки указывается в виде T(n-k) или T(=k), где: n - минимальное количество знаков, k - максимальное количество знаков, символ "-" - разделитель, символ "=" означает фиксированное количество знаков в строке. В случае если минимальное количество знаков равно 0, формат имеет вид T(0-k). В случае если максимальное количество знаков не ограничено, формат имеет вид T(n-).

Формат числового значения указывается в виде N(m.k), где: m - максимальное количество знаков в числе, включая знак (для отрицательного числа), целую и дробную часть числа без разделяющей десятичной точки, k - максимальное число знаков дробной части числа. Если число знаков дробной части числа равно 0 (то есть число целое), то формат числового значения имеет вид N(m).

Для простых элементов, являющихся базовыми в XML, например, элемент с типом "date", поле "Формат элемента" не заполняется. Для таких элементов в поле "Дополнительная информация" указывается тип базового элемента;

признак обязательности элемента определяет обязательность наличия элемента (совокупности наименования элемента и его значения) в файле обмена. Признак обязательности элемента может принимать следующие значения: "О" - наличие элемента в файле обмена обязательно; "Н" - наличие элемента в файле обмена необязательно, то есть элемент может отсутствовать. Если элемент принимает ограниченный перечень значений (по классификатору, справочнику, кодовому словарю), то признак обязательности элемента дополняется символом "К". В случае если количество реализаций элемента может быть более одной, то признак обязательности элемента дополняется символом "М".

К вышеперечисленным признакам обязательности элемента может добавляться значение "У" в случае описания в XML-схеме условий, предъявляемых к элементу в файле обмена, описанных в графе "Дополнительная информация";

дополнительная информация содержит, при необходимости, требования к элементу файла обмена, не указанные ранее. Для сложных элементов указывается ссылка на таблицу, в которой описывается состав данного элемента. Для элементов, принимающих ограниченный перечень значений из классификатора (справочника, кодового словаря), указывается соответствующее наименование классификатора (справочника, кодового словаря) или приводится перечень возможных значений. Для классификатора (справочника, кодового словаря) может указываться ссылка на его местонахождение. Для элементов, использующих пользовательский тип данных, указывается наименование типового элемента.

Рисунок 1. Диаграмма структуры файла обмена

Таблица 4.1

Файл обмена (Файл)

Наименование элемента Сокращенное наименование (код) элемента Признак типа элемента Формат элемента Признак обязательности элемента Дополнительная информация
Идентификатор файла ИдФайл А T(1-255) ОУ Содержит (повторяет) имя сформированного файла (без расширения)
Версия программы, с помощью которой сформирован файл ВерсПрог А T(1-40) О  
Версия формата ВерсФорм А T(1-5) О Принимает значение: 5.04
Состав и структура документа Документ С   О Состав элемента представлен в таблице 4.2

Таблица 4.2

Состав и структура документа (Документ)

Наименование элемента Сокращенное наименование (код) элемента Признак типа элемента Формат элемента Признак обязательности элемента Дополнительная информация
Код формы документа по классификатору налоговых документов (КНД) КНД А T(=7) ОК Типовой элемент <КНДТип>.
Принимает значение: 1155122
Дата формирования документа ДатаДок А T(=10) О Типовой элемент <ДатаТип>.
Дата в формате ДД.ММ.ГГГГ
Код налогового органа КодНО А T(=4) ОК Типовой элемент <СОНОТип>
Налоговый период (код) Период А T(=2) ОК Принимает значение:
01 - январь |
02 - февраль |
03 - март |
04 - апрель |
05 - май |
06 - июнь |
07 - июль |
08 - август |
09 - сентябрь |
10 - октябрь |
11 - ноябрь |
12 - декабрь |
21 - 1 квартал |
22 - 2 квартал |
23 - 3 квартал |
24 - 4 квартал |
51 - 1 квартал при реорганизации (ликвидации) организации |
54 - 2 квартал при реорганизации (ликвидации) организации |
55 - 3 квартал при реорганизации (ликвидации) организации |
56 - 4 квартал при реорганизации (ликвидации) организации |
71 - за январь при реорганизации (ликвидации) организации |
72 - за февраль при реорганизации (ликвидации) организации |
73 - за март при реорганизации (ликвидации) организации |
74 - за апрель при реорганизации (ликвидации) организации |
75 - за май при реорганизации (ликвидации) организации |
          76 - за июнь при реорганизации (ликвидации) организации |
77 - за июль при реорганизации (ликвидации) организации |
78 - за август при реорганизации (ликвидации) организации |
79 - за сентябрь при реорганизации (ликвидации) организации |
80 - за октябрь при реорганизации (ликвидации) организации |
81 - за ноябрь при реорганизации (ликвидации) организации |
82 - за декабрь при реорганизации (ликвидации) организации
Отчетный год ОтчетГод А   О Типовой элемент <xs:gYear>.
Год в формате ГГГГ
Номер корректировки (реестра) НомКорр А N(3) О Принимает значение:
0 - первичный документ,
1, 2, 3 и так далее - уточненный документ. Для уточненного документа значение должно быть на 1 больше ранее принятого налоговым органом документа
Имя файла, содержащего сведения из реестра, содержащего сведения из перевозочных документов и предусмотренного пунктом 4.1 статьи 165 Налогового кодекса Российской Федерации НаимРеестрЖДПер_11 А T(1-255) О Содержит (повторяет) имя файла (с расширением) с префиксом KO_RRGDPRVZNDS.2
Сведения о налогоплательщике СвНП С   О Состав элемента представлен в таблице 4.3
Сведения о лице, подписавшем документ Подписант С   О Состав элемента представлен в таблице 4.7
Реестр, содержащий сведения из перевозочных документов и предусмотренный пунктом 4.1 статьи 165 Налогового кодекса Российской Федерации РеестрЖДПер_11 С   ОМ Состав элемента представлен в таблице 4.9

Таблица 4.3

Сведения о налогоплательщике (СвНП)

Наименование элемента Сокращенное наименование (код) элемента Признак типа элемента Формат элемента Признак обязательности элемента Дополнительная информация
Налогоплательщик - организация | НПЮЛ С   О Состав элемента представлен в таблице 4.4
Налогоплательщик - индивидуальный предприниматель НПФЛ С   О Состав элемента представлен в таблице 4.6

Таблица 4.4

Налогоплательщик - организация (НПЮЛ)

Наименование элемента Сокращенное наименование (код) элемента Признак типа элемента Формат элемента Признак обязательности элемента Дополнительная информация
Наименование организации НаимОрг А T(1-1000) О  
ИНН организации ИННЮЛ А T(=10) О Типовой элемент <ИННЮЛТип>
КПП организации КПП А T(=9) О Типовой элемент <КППТип>
Сведения о реорганизованной (ликвидированной) организации СвРеоргЮЛ С   Н Состав элемента представлен в таблице 4.5

Таблица 4.5

Сведения о реорганизованной (ликвидированной) организации (СвРеоргЮЛ)

Наименование элемента Сокращенное наименование (код) элемента Признак типа элемента Формат элемента Признак обязательности элемента Дополнительная информация
Код формы реорганизации (ликвидации) ФормРеорг А T(=1) ОК Принимает значение:
0 - ликвидация |
1 - преобразование |
2 - слияние |
3 - разделение |
5 - присоединение |
6 - разделение с одновременным присоединением
ИНН реорганизованной организации ИННЮЛ А T(=10) НУ Типовой элемент <ИННЮЛТип>.
Элемент обязателен при
<ФормРеорг> = 1 | 2 | 3 | 5 | 6
КПП реорганизованной организации КПП А T(=9) НУ Типовой элемент <КППТип>.
Элемент обязателен при
<ФормРеорг> = 1 | 2 | 3 | 5 | 6

Таблица 4.6

Налогоплательщик - индивидуальный предприниматель (НПФЛ)

Наименование элемента Сокращенное наименование (код) элемента Признак типа элемента Формат элемента Признак обязательности элемента Дополнительная информация
ИНН физического лица, зарегистрированного в качестве индивидуального предпринимателя ИННФЛ А T(=12) О Типовой элемент <ИННФЛТип>
Фамилия, имя, отчество (при наличии) индивидуального предпринимателя ФИО С   О Типовой элемент <ФИОТип>.
Состав элемента представлен в таблице 4.10

Таблица 4.7

Сведения о лице, подписавшем документ (Подписант)

Наименование элемента Сокращенное наименование (код) элемента Признак типа элемента Формат элемента Признак обязательности элемента Дополнительная информация
Признак лица, подписавшего документ ПрПодп А T(=1) ОК Принимает значение:
1 - налогоплательщик |
2 - представитель налогоплательщика
Номер контактного телефона Тлф А T(1-20) Н  
Фамилия, имя, отчество (при наличии) ФИО С   О Типовой элемент <ФИОТип>.
Состав элемента представлен в таблице 4.10
Сведения о представителе налогоплательщика СвПред С   НУ Состав элемента представлен в таблице 4.8.
Элемент обязателен при <ПрПодп>=2.

Таблица 4.8

Сведения о представителе налогоплательщика (СвПред)

Наименование элемента Сокращенное наименование (код) элемента Признак типа элемента Формат элемента Признак обязательности элемента Дополнительная информация
Наименование документа, подтверждающего полномочия представителя налогоплательщика НаимДок А T(1-120) О Для доверенности, совершенной в электронной форме, указывается GUID доверенности
Наименование организации - представителя налогоплательщика НаимОрг А T(1-1000) Н  

Таблица 4.9

Реестр, содержащий сведения из перевозочных документов и предусмотренный пунктом 4.1 статьи 165 Налогового кодекса Российской Федерации (РеестрЖДПер_11)

Наименование элемента Сокращенное наименование (код) элемента Признак типа элемента Формат элемента Признак обязательности элемента Дополнительная информация
Код операции КодОпер А T(=7) ОК Принимает значение: 1010440 | 1010441
Итого налоговая база НалБазаИт А N(14) О  

Таблица 4.10

Фамилия, имя, отчество (ФИОТип)

Наименование элемента Сокращенное наименование (код) элемента Признак типа элемента Формат элемента Признак обязательности элемента Дополнительная информация
Фамилия Фамилия А T(1-60) О  
Имя Имя А T(1-60) О  
Отчество Отчество А T(1-60) Н  

III. ОПИСАНИЕ ФАЙЛА ОБМЕНА СВЕДЕНИЙ ИЗ ДОКУМЕНТОВ, ПОДТВЕРЖДАЮЩИХ ОБОСНОВАННОСТЬ ПРИМЕНЕНИЯ НАЛОГОВОЙ СТАВКИ 0 ПРОЦЕНТОВ ПО НАЛОГУ НА ДОБАВЛЕННУЮ СТОИМОСТЬ

5. Имя файла обмена должно иметь следующий вид:

R_T_A_K_O_GGGGMMDD_N, где:

R_T - префикс, принимающий значение: KO_RRGDPRVZNDS.2;

A_K - идентификатор получателя информации, где: A - идентификатор получателя, которому направляется файл обмена, K - идентификатор конечного получателя, для которого предназначена информация из данного файла обмена. Передача файла от отправителя к конечному получателю (K) может осуществляться в несколько этапов через другие налоговые органы, осуществляющие передачу файла на промежуточных этапах, которые обозначаются идентификатором A. В случае передачи файла от отправителя к конечному получателю при отсутствии налоговых органов, осуществляющих передачу на промежуточных этапах, значения идентификаторов A и K совпадают. Каждый из идентификаторов (A и K) имеет вид для налоговых органов - четырехразрядный код (код налогового органа в соответствии с классификатором СОНО);

O - идентификатор отправителя информации, имеет вид:

для организаций - девятнадцатиразрядный код (идентификационный номер налогоплательщика (далее - ИНН) и код причины постановки на учет (далее - КПП) организации (обособленного подразделения);

для физических лиц - двенадцатиразрядный код ИНН, при отсутствии ИНН - последовательность из двенадцати нулей.

GGGG - год формирования передаваемого файла, MM - месяц, DD - день;

N - идентификационный номер файла (длина - от 1 до 36 знаков, идентификационный номер файла должен обеспечивать уникальность файла).

Расширение имени файла - xml. Расширение имени файла может указываться как строчными, так и прописными буквами.

Параметры первой строки файла обмена

Первая строка XML-файла должна иметь следующий вид:

<?xml version ="1.0" encoding ="windows-1251"?>

Имя файла, содержащего XML-схему файла обмена, должно иметь следующий вид:

KO_RRGDPRVZNDS.2_1_822_02_05_04_xx, где xx - номер версии схемы.

Расширение имени файла - xsd.

XML-схема файла обмена приводится отдельным файлом и размещается на официальном сайте Федеральной налоговой службы в информационно-телекоммуникационной сети "Интернет".

6. Логическая модель файла обмена представлена в виде диаграммы структуры файла обмена на рисунке 2 настоящего формата. Элементами логической модели файла обмена являются элементы и атрибуты XML-файла. Перечень структурных элементов логической модели файла обмена и сведения о них приведены в таблицах 6.1 - 6.4 настоящего формата.

Для каждого структурного элемента логической модели файла обмена приводятся следующие сведения:

наименование элемента. Приводится полное наименование элемента. В строке таблицы могут быть описаны несколько элементов, наименования которых разделены символом "|". Такая форма записи применяется при наличии в файле обмена только одного элемента из описанных в этой строке;

сокращенное наименование (код) элемента. Приводится сокращенное наименование элемента. Синтаксис сокращенного наименования должен удовлетворять спецификации XML;

признак типа элемента. Может принимать следующие значения: "С" - сложный элемент логической модели (содержит вложенные элементы), "П" - простой элемент логической модели, реализованный в виде элемента XML-файла, "А" - простой элемент логической модели, реализованный в виде атрибута элемента XML-файла. Простой элемент логической модели не содержит вложенные элементы;

формат элемента. Формат элемента представляется следующими условными обозначениями: T - символьная строка; N - числовое значение (целое или дробное).

Формат символьной строки указывается в виде T(n-k) или T(=k), где: n - минимальное количество знаков, k - максимальное количество знаков, символ "-" - разделитель, символ "=" означает фиксированное количество знаков в строке. В случае если минимальное количество знаков равно 0, формат имеет вид T(0-k). В случае если максимальное количество знаков не ограничено, формат имеет вид T(n-).

Формат числового значения указывается в виде N(m.k), где: m - максимальное количество знаков в числе, включая знак (для отрицательного числа), целую и дробную часть числа без разделяющей десятичной точки, k - максимальное число знаков дробной части числа. Если число знаков дробной части числа равно 0 (то есть число целое), то формат числового значения имеет вид N(m).

Для простых элементов, являющихся базовыми в XML, например, элемент с типом "date", поле "Формат элемента" не заполняется. Для таких элементов в поле "Дополнительная информация" указывается тип базового элемента;

признак обязательности элемента определяет обязательность наличия элемента (совокупности наименования элемента и его значения) в файле обмена. Признак обязательности элемента может принимать следующие значения: "О" - наличие элемента в файле обмена обязательно; "Н" - наличие элемента в файле обмена необязательно, то есть элемент может отсутствовать. Если элемент принимает ограниченный перечень значений (по классификатору, справочнику, кодовому словарю), то признак обязательности элемента дополняется символом "К". В случае если количество реализаций элемента может быть более одной, то признак обязательности элемента дополняется символом "М".

К вышеперечисленным признакам обязательности элемента может добавляться значение "У" в случае описания в XML-схеме условий, предъявляемых к элементу в файле обмена, описанных в графе "Дополнительная информация";

дополнительная информация содержит, при необходимости, требования к элементу файла обмена, не указанные ранее. Для сложных элементов указывается ссылка на таблицу, в которой описывается состав данного элемента. Для элементов, принимающих ограниченный перечень значений из классификатора (справочника, кодового словаря), указывается соответствующее наименование классификатора (справочника, кодового словаря) или приводится перечень возможных значений. Для классификатора (справочника, кодового словаря) может указываться ссылка на его местонахождение. Для элементов, использующих пользовательский тип данных, указывается наименование типового элемента.

Рисунок 2. Диаграмма структуры файла обмена

Таблица 6.1

Файл обмена (Файл)

Наименование элемента Сокращенное наименование (код) элемента Признак типа элемента Формат элемента Признак обязательности элемента Дополнительная информация
Идентификатор файла ИдФайл А T(1-255) ОУ Содержит (повторяет) имя сформированного файла (без расширения)
Версия программы, с помощью которой сформирован файл ВерсПрог А T(1-40) О  
Версия формата ВерсФорм А T(1-5) О Принимает значение: 5.04
Состав и структура документа Документ С   О Состав элемента представлен в таблице 6.2

Таблица 6.2

Состав и структура документа (Документ)

Наименование элемента Сокращенное наименование (код) элемента Признак типа элемента Формат элемента Признак обязательности элемента Дополнительная информация
Индекс Индекс А T(=7) ОК Типовой элемент <КНДТип>.
Принимает значение: 0005122
Номер корректировки (реестра) НомКорр А N(3) О Принимает значение:
0 - первичный документ,
1, 2, 3 и так далее - уточненный документ. Для уточненного документа значение должно быть на 1 больше ранее принятого налоговым органом документа.
Элемент повторяет значение элемента <НомКорр> из файла с префиксом KO_RRGDPRVZNDS
Реестр, содержащий сведения из перевозочных документов и предусмотренный пунктом 4.1 статьи 165 Налогового кодекса Российской Федерации РеестрЖДПер_11 С   ОМ Состав элемента представлен в таблице 6.3

Таблица 6.3

Реестр, содержащий сведения из перевозочных документов и предусмотренный пунктом 4.1 статьи 165 Налогового кодекса Российской Федерации (РеестрЖДПер_11)

Наименование элемента Сокращенное наименование (код) элемента Признак типа элемента Формат элемента Признак обязательности элемента Дополнительная информация
Код операции КодОпер А T(=7) ОК Принимает значение: 1010440 | 1010441
Итого налоговая база НалБазаИт А N(14) О  
Сведения по операции по реализации услуг по перевозке на железнодорожном транспорте СведЖДУслуг С   ОМ Состав элемента представлен в таблице 6.4

Таблица 6.4

Сведения по операции по реализации услуг по перевозке на железнодорожном транспорте (СведЖДУслуг)

Наименование элемента Сокращенное наименование (код) элемента Признак типа элемента Формат элемента Признак обязательности элемента Дополнительная информация
Номер по порядку НомПор А N(7) О  
Номер перевозочного, товаросопроводительного и (или) иного документа НомТрДок А T(1-50) О  
Код страны станции отправления СтрСтанцОтпр А T(=2) НК Принимает значение в соответствии с Общероссийским классификатором стран мира (ОКСМ), двухзначный буквенный код. Элемент обязателен, если не заполнен показатель <КодСтанцОтпр>
Наименование станции отправления НаимСтанцОтпр А T(1-100) Н Элемент обязателен, если не заполнен показатель <КодСтанцОтпр>
Код станции отправления КодСтанцОтпр А T(=6) Н Элемент обязателен, если не заполнены показатели <НаимСтанцОтпр> и <СтрСтанцОтпр>
Наименование входной железнодорожной станции (пограничной и (или) припортовой) НаимВхСтанц А T(1-100) Н Элемент обязателен, если не заполнен показатель <КодВхСтанц>
Код входной железнодорожной станции (пограничной и (или) припортовой) КодВхСтанц А T(=6) Н Элемент обязателен, если не заполнен показатель <НаимВхСтанц>
Код страны станции назначения СтрСтанцНазн А T(=2) НК Принимает значение в соответствии с Общероссийским классификатором стран мира (ОКСМ), двухзначный буквенный код.
Элемент обязателен, если не заполнен показатель <КодСтанцНазн>
Наименование станции назначения НаимСтанцНазн А T(1-100) Н Элемент обязателен, если не заполнен показатель <КодСтанцНазн>
Код станции назначения КодСтанцНазн А T(=6) Н Элемент обязателен, если не заполнены показатели <НаимСтанцНазн> и <СтрСтанцНазн>
Наименование выходной железнодорожной станции (пограничной и (или) припортовой) НаимВыхСтанц А T(1-100) Н Элемент обязателен, если не заполнен показатель <КодВыхСтанц>
Код выходной железнодорожной станции (пограничной и (или) припортовой) КодВыхСтанц А T(=6) Н Элемент обязателен, если не заполнен показатель <НаимВыхСтанц>
Налоговая база по соответствующей операции по реализации услуг, по которой обоснованность применения налоговой ставки 0 процентов документально подтверждена НалБазаОпПдтв А N(16.2) О  
Примечание Прим А T(1-1000) Н  

Приложение N 25
к приказу ФНС России
от 14.03.2024 N ЕД-7-15/202@

ФОРМАТ ПРЕДСТАВЛЕНИЯ РЕЕСТРА, СОДЕРЖАЩЕГО СВЕДЕНИЯ ИЗ ПЕРЕВОЗОЧНЫХ, ТОВАРОСОПРОВОДИТЕЛЬНЫХ ИЛИ ИНЫХ ДОКУМЕНТОВ И ПРЕДУСМОТРЕННОГО ПУНКТОМ 3.9 СТАТЬИ 165 НАЛОГОВОГО КОДЕКСА РОССИЙСКОЙ ФЕДЕРАЦИИ, В ЭЛЕКТРОННОЙ ФОРМЕ

I. ОБЩИЕ ПОЛОЖЕНИЯ

1. Настоящий формат описывает требования к XML-файлам (далее - файл обмена) для передачи реестра, содержащего сведения из перевозочных, товаросопроводительных или иных документов и предусмотренного пунктом 3.9 статьи 165 Налогового кодекса Российской Федерации, в электронной форме (далее - Реестр).

2. Реестр представляется в виде двух обязательных частей:

- сведения, определяющие Реестр. Номер версии настоящего формата 5.04, часть 823.

- сведения из документов, подтверждающих обоснованность применения налоговой ставки 0 процентов по налогу на добавленную стоимость. Номер версии настоящего формата 5.04, часть 823-1.

II. ОПИСАНИЕ ФАЙЛА ОБМЕНА СВЕДЕНИЙ, ОПРЕДЕЛЯЮЩИХ РЕЕСТР

3. Имя файла обмена должно иметь следующий вид:

R_T_A_K_O_GGGGMMDD_N, где:

R_T - префикс, принимающий значение: KO_RRAVPRVZNDS;

A_K - идентификатор получателя информации, где: A - идентификатор получателя, которому направляется файл обмена, K - идентификатор конечного получателя, для которого предназначена информация из данного файла обмена. Передача файла от отправителя к конечному получателю (K) может осуществляться в несколько этапов через другие налоговые органы, осуществляющие передачу файла на промежуточных этапах, которые обозначаются идентификатором A. В случае передачи файла от отправителя к конечному получателю при отсутствии налоговых органов, осуществляющих передачу на промежуточных этапах, значения идентификаторов A и K совпадают. Каждый из идентификаторов (A и K) имеет вид для налоговых органов - четырехразрядный код (код налогового органа в соответствии с классификатором "Система обозначения налоговых органов") (далее - СОНО);

O - идентификатор отправителя информации, имеет вид:

для организаций - девятнадцатиразрядный код (идентификационный номер налогоплательщика (далее - ИНН) и код причины постановки на учет (далее - КПП) организации (обособленного подразделения);

для физических лиц - двенадцатиразрядный код (ИНН физического лица, при отсутствии ИНН - последовательность из двенадцати нулей).

GGGG - год формирования передаваемого файла, MM - месяц, DD - день;

N - идентификационный номер файла (длина - от 1 до 36 знаков, идентификационный номер файла должен обеспечивать уникальность файла).

Расширение имени файла - xml. Расширение имени файла может указываться как строчными, так и прописными буквами.

Параметры первой строки файла обмена

Первая строка XML-файла должна иметь следующий вид:

<?xml version ="1.0" encoding ="windows-1251"?>

Имя файла, содержащего XML-схему файла обмена, должно иметь следующий вид:

KO_RRAVPRVZNDS_1_823_01_05_04_xx, где xx - номер версии схемы.

Расширение имени файла - xsd.

XML-схема файла обмена приводится отдельным файлом и размещается на официальном сайте Федеральной налоговой службы в информационно-телекоммуникационной сети "Интернет".

4. Логическая модель файла обмена представлена в виде диаграммы структуры файла обмена на рисунке 1 настоящего формата. Элементами логической модели файла обмена являются элементы и атрибуты XML-файла. Перечень структурных элементов логической модели файла обмена и сведения о них приведены в таблицах 4.1 - 4.10 настоящего формата.

Для каждого структурного элемента логической модели файла обмена приводятся следующие сведения:

наименование элемента. Приводится полное наименование элемента. В строке таблицы могут быть описаны несколько элементов, наименования которых разделены символом "|". Такая форма записи применяется при наличии в файле обмена только одного элемента из описанных в этой строке;

сокращенное наименование (код) элемента. Приводится сокращенное наименование элемента. Синтаксис сокращенного наименования должен удовлетворять спецификации XML;

признак типа элемента. Может принимать следующие значения: "С" - сложный элемент логической модели (содержит вложенные элементы), "П" - простой элемент логической модели, реализованный в виде элемента XML-файла, "А" - простой элемент логической модели, реализованный в виде атрибута элемента XML-файла. Простой элемент логической модели не содержит вложенные элементы;

формат элемента. Формат элемента представляется следующими условными обозначениями: T - символьная строка; N - числовое значение (целое или дробное).

Формат символьной строки указывается в виде T(n-k) или T(=k), где: n - минимальное количество знаков, k - максимальное количество знаков, символ "-" - разделитель, символ "=" означает фиксированное количество знаков в строке. В случае если минимальное количество знаков равно 0, формат имеет вид T(0-k). В случае если максимальное количество знаков не ограничено, формат имеет вид T(n-).

Формат числового значения указывается в виде N(m.k), где: m - максимальное количество знаков в числе, включая знак (для отрицательного числа), целую и дробную часть числа без разделяющей десятичной точки, k - максимальное число знаков дробной части числа. Если число знаков дробной части числа равно 0 (то есть число целое), то формат числового значения имеет вид N(m).

Для простых элементов, являющихся базовыми в XML, например, элемент с типом "date", поле "Формат элемента" не заполняется. Для таких элементов в поле "Дополнительная информация" указывается тип базового элемента;

признак обязательности элемента определяет обязательность наличия элемента (совокупности наименования элемента и его значения) в файле обмена. Признак обязательности элемента может принимать следующие значения: "О" - наличие элемента в файле обмена обязательно; "Н" - наличие элемента в файле обмена необязательно, то есть элемент может отсутствовать. Если элемент принимает ограниченный перечень значений (по классификатору, справочнику, кодовому словарю), то признак обязательности элемента дополняется символом "К". В случае если количество реализаций элемента может быть более одной, то признак обязательности элемента дополняется символом "М".

К вышеперечисленным признакам обязательности элемента может добавляться значение "У" в случае описания в XML-схеме условий, предъявляемых к элементу в файле обмена, описанных в графе "Дополнительная информация";

дополнительная информация содержит, при необходимости, требования к элементу файла обмена, не указанные ранее. Для сложных элементов указывается ссылка на таблицу, в которой описывается состав данного элемента. Для элементов, принимающих ограниченный перечень значений из классификатора (справочника, кодового словаря), указывается соответствующее наименование классификатора (справочника, кодового словаря) или приводится перечень возможных значений. Для классификатора (справочника, кодового словаря) может указываться ссылка на его местонахождение. Для элементов, использующих пользовательский тип данных, указывается наименование типового элемента.

Рисунок 1. Диаграмма структуры файла обмена

Таблица 4.1

Файл обмена (Файл)

Наименование элемента Сокращенное наименование (код) элемента Признак типа элемента Формат элемента Признак обязательности элемента Дополнительная информация
Идентификатор файла ИдФайл А T(1-255) ОУ Содержит (повторяет) имя сформированного файла (без расширения)
Версия программы, с помощью которой сформирован файл ВерсПрог А T(1-40) О  
Версия формата ВерсФорм А T(1-5) О Принимает значение: 5.04
Состав и структура документа Документ С   О Состав элемента представлен в таблице 4.2

Таблица 4.2

Состав и структура документа (Документ)

Наименование элемента Сокращенное наименование (код) элемента Признак типа элемента Формат элемента Признак обязательности элемента Дополнительная информация
Код формы документа по классификатору налоговых документов (КНД) КНД А T(=7) ОК Типовой элемент <КНДТип>.
Принимает значение: 1155123
Дата формирования документа ДатаДок А T(=10) О Типовой элемент <ДатаТип>.
Дата в формате ДД.ММ.ГГГГ
Код налогового органа КодНО А T(=4) ОК Типовой элемент <СОНОТип>
Налоговый период (код) Период А T(=2) ОК Принимает значение:
01 - январь |
02 - февраль |
03 - март |
04 - апрель |
05 - май |
06 - июнь |
07 - июль |
08 - август |
09 - сентябрь |
10 - октябрь |
11 - ноябрь |
12 - декабрь |
21 - 1 квартал |
22 - 2 квартал |
23 - 3 квартал |
24 - 4 квартал |
51 - 1 квартал при реорганизации (ликвидации) организации |
54 - 2 квартал при реорганизации (ликвидации) организации |
55 - 3 квартал при реорганизации (ликвидации) организации |
56 - 4 квартал при реорганизации (ликвидации) организации |
71 - за январь при реорганизации (ликвидации) организации |
72 - за февраль при реорганизации (ликвидации) организации |
73 - за март при реорганизации (ликвидации) организации |
74 - за апрель при реорганизации (ликвидации) организации |
75 - за май при реорганизации (ликвидации) организации |
          76 - за июнь при реорганизации (ликвидации) организации |
77 - за июль при реорганизации (ликвидации) организации |
78 - за август при реорганизации (ликвидации) организации |
79 - за сентябрь при реорганизации (ликвидации) организации |
80 - за октябрь при реорганизации (ликвидации) организации |
81 - за ноябрь при реорганизации (ликвидации) организации |
82 - за декабрь при реорганизации (ликвидации) организации
Отчетный год ОтчетГод А   О Типовой элемент <xs:gYear>.
Год в формате ГГГГ
Номер корректировки (реестра) НомКорр А N(3) О Принимает значение:
0 - первичный документ,
1, 2, 3 и так далее - уточненный документ. Для уточненного документа значение должно быть на 1 больше ранее принятого налоговым органом документа
Имя файла, содержащего сведения из реестра, содержащего сведения из перевозочных, товаросопроводительных или иных документов и предусмотренного пунктом 3.9 статьи 165 Налогового кодекса Российской Федерации НаимРеестрАвПер_12 А T(1-255) О Содержит (повторяет) имя файла (с расширением) с префиксом KO_RRAVPRVZNDS.2
Сведения о налогоплательщике СвНП С   О Состав элемента представлен в таблице 4.3
Сведения о лице, подписавшем документ Подписант С   О Состав элемента представлен в таблице 4.7
Реестр, содержащий сведения из перевозочных, товаросопроводительных или иных документов и предусмотренный пунктом 3.9 статьи 165 Налогового кодекса Российской Федерации РеестрАвПер_12 С   ОМ Состав элемента представлен в таблице 4.9

Таблица 4.3

Сведения о налогоплательщике (СвНП)

Наименование элемента Сокращенное наименование (код) элемента Признак типа элемента Формат элемента Признак обязательности элемента Дополнительная информация
Налогоплательщик - организация | НПЮЛ С   О Состав элемента представлен в таблице 4.4
Налогоплательщик - индивидуальный предприниматель НПФЛ С   О Состав элемента представлен в таблице 4.6

Таблица 4.4

Налогоплательщик - организация (НПЮЛ)

Наименование элемента Сокращенное наименование (код) элемента Признак типа элемента Формат элемента Признак обязательности элемента Дополнительная информация
Наименование организации НаимОрг А T(1-1000) О  
ИНН организации ИННЮЛ А T(=10) О Типовой элемент <ИННЮЛТип>
КПП организации КПП А T(=9) О Типовой элемент <КППТип>
Сведения о реорганизованной (ликвидированной) организации СвРеоргЮЛ С   Н Состав элемента представлен в таблице 4.5

Таблица 4.5

Сведения о реорганизованной (ликвидированной) организации (СвРеоргЮЛ)

Наименование элемента Сокращенное наименование (код) элемента Признак типа элемента Формат элемента Признак обязательности элемента Дополнительная информация
Код формы реорганизации (ликвидации) ФормРеорг А T(=1) ОК Принимает значение:
0 - ликвидация |
1 - преобразование |
2 - слияние |
3 - разделение |
5 - присоединение |
6 - разделение с одновременным присоединением
ИНН реорганизованной организации ИННЮЛ А T(=10) НУ Типовой элемент <ИННЮЛТип>.
Элемент обязателен при
<ФормРеорг> = 1 | 2 | 3 | 5 | 6
КПП реорганизованной организации КПП А T(=9) НУ Типовой элемент <КППТип>.
Элемент обязателен при
<ФормРеорг> = 1 | 2 | 3 | 5 | 6

Таблица 4.6

Налогоплательщик - индивидуальный предприниматель (НПФЛ)

Наименование элемента Сокращенное наименование (код) элемента Признак типа элемента Формат элемента Признак обязательности элемента Дополнительная информация
ИНН физического лица, зарегистрированного в качестве индивидуального предпринимателя ИННФЛ А T(=12) О Типовой элемент <ИННФЛТип>
Фамилия, имя, отчество (при наличии) индивидуального предпринимателя ФИО С   О Типовой элемент <ФИОТип>.
Состав элемента представлен в таблице 4.10

Таблица 4.7

Сведения о лице, подписавшем документ (Подписант)

Наименование элемента Сокращенное наименование (код) элемента Признак типа элемента Формат элемента Признак обязательности элемента Дополнительная информация
Признак лица, подписавшего документ ПрПодп А T(=1) ОК Принимает значение:
1 - налогоплательщик |
2 - представитель налогоплательщика
Номер контактного телефона Тлф А T(1-20) Н  
Фамилия, имя, отчество (при наличии) ФИО С   О Типовой элемент <ФИОТип>.
Состав элемента представлен в таблице 4.10
Сведения о представителе налогоплательщика СвПред С   НУ Состав элемента представлен в таблице 4.8
Элемент обязателен при <ПрПодп>=2

Таблица 4.8

Сведения о представителе налогоплательщика (СвПред)

Наименование элемента Сокращенное наименование (код) элемента Признак типа элемента Формат элемента Признак обязательности элемента Дополнительная информация
Наименование документа, подтверждающего полномочия представителя налогоплательщика НаимДок А T(1-120) О Для доверенности, совершенной в электронной форме, указывается GUID доверенности
Наименование организации - представителя налогоплательщика НаимОрг А T(1-1000) Н  

Таблица 4.9

Реестр, содержащий сведения из перевозочных, товаросопроводительных или иных документов и предусмотренный пунктом 3.9 статьи 165 Налогового кодекса Российской Федерации (РеестрАвПер_12)

Наименование элемента Сокращенное наименование (код) элемента Признак типа элемента Формат элемента Признак обязательности элемента Дополнительная информация
Код операции КодОпер А T(=7) ОК Принимает значение: 1011471
Итого налоговая база НалБазаИт А N(14) О  

Таблица 4.10

Фамилия, имя, отчество (ФИОТип)

Наименование элемента Сокращенное наименование (код) элемента Признак типа элемента Формат элемента Признак обязательности элемента Дополнительная информация
Фамилия Фамилия А T(1-60) О  
Имя Имя А T(1-60) О  
Отчество Отчество А T(1-60) Н  

III. ОПИСАНИЕ ФАЙЛА ОБМЕНА СВЕДЕНИЙ ИЗ ДОКУМЕНТОВ, ПОДТВЕРЖДАЮЩИХ ОБОСНОВАННОСТЬ ПРИМЕНЕНИЯ НАЛОГОВОЙ СТАВКИ 0 ПРОЦЕНТОВ ПО НАЛОГУ НА ДОБАВЛЕННУЮ СТОИМОСТЬ

5. Имя файла обмена должно иметь следующий вид:

R_T_A_K_O_GGGGMMDD_N, где:

R_T - префикс, принимающий значение: KO_RRAVPRVZNDS.2;

A_K - идентификатор получателя информации, где: A - идентификатор получателя, которому направляется файл обмена, K - идентификатор конечного получателя, для которого предназначена информация из данного файла обмена. Передача файла от отправителя к конечному получателю (K) может осуществляться в несколько этапов через другие налоговые органы, осуществляющие передачу файла на промежуточных этапах, которые обозначаются идентификатором A. В случае передачи файла от отправителя к конечному получателю при отсутствии налоговых органов, осуществляющих передачу на промежуточных этапах, значения идентификаторов A и K совпадают. Каждый из идентификаторов (A и K) имеет вид для налоговых органов - четырехразрядный код (код налогового органа в соответствии с классификатором СОНО);

O - идентификатор отправителя информации, имеет вид:

для организаций - девятнадцатиразрядный код (идентификационный номер налогоплательщика (далее - ИНН) и код причины постановки на учет (далее - КПП) организации (обособленного подразделения);

для физических лиц - двенадцатиразрядный код ИНН, при отсутствии ИНН - последовательность из двенадцати нулей.

GGGG - год формирования передаваемого файла, MM - месяц, DD - день;

N - идентификационный номер файла (длина - от 1 до 36 знаков, идентификационный номер файла должен обеспечивать уникальность файла).

Расширение имени файла - xml. Расширение имени файла может указываться как строчными, так и прописными буквами.

Параметры первой строки файла обмена

Первая строка XML-файла должна иметь следующий вид:

<?xml version ="1.0" encoding ="windows-1251"?>

Имя файла, содержащего XML-схему файла обмена, должно иметь следующий вид:

KO_RRAVPRVZNDS.2_1_823_02_05_04_xx, где xx - номер версии схемы.

Расширение имени файла - xsd.

XML-схема файла обмена приводится отдельным файлом и размещается на официальном сайте Федеральной налоговой службы в информационно-телекоммуникационной сети "Интернет".

6. Логическая модель файла обмена представлена в виде диаграммы структуры файла обмена на рисунке 2 настоящего формата. Элементами логической модели файла обмена являются элементы и атрибуты XML-файла. Перечень структурных элементов логической модели файла обмена и сведения о них приведены в таблицах 6.1 - 6.8 настоящего формата.

Для каждого структурного элемента логической модели файла обмена приводятся следующие сведения:

наименование элемента. Приводится полное наименование элемента. В строке таблицы могут быть описаны несколько элементов, наименования которых разделены символом "|". Такая форма записи применяется при наличии в файле обмена только одного элемента из описанных в этой строке;

сокращенное наименование (код) элемента. Приводится сокращенное наименование элемента. Синтаксис сокращенного наименования должен удовлетворять спецификации XML;

признак типа элемента. Может принимать следующие значения: "С" - сложный элемент логической модели (содержит вложенные элементы), "П" - простой элемент логической модели, реализованный в виде элемента XML-файла, "А" - простой элемент логической модели, реализованный в виде атрибута элемента XML-файла. Простой элемент логической модели не содержит вложенные элементы;

формат элемента. Формат элемента представляется следующими условными обозначениями: T - символьная строка; N - числовое значение (целое или дробное).

Формат символьной строки указывается в виде T(n-k) или T(=k), где: n - минимальное количество знаков, k - максимальное количество знаков, символ "-" - разделитель, символ "=" означает фиксированное количество знаков в строке. В случае если минимальное количество знаков равно 0, формат имеет вид T(0-k). В случае если максимальное количество знаков не ограничено, формат имеет вид T(n-).

Формат числового значения указывается в виде N(m.k), где: m - максимальное количество знаков в числе, включая знак (для отрицательного числа), целую и дробную часть числа без разделяющей десятичной точки, k - максимальное число знаков дробной части числа. Если число знаков дробной части числа равно 0 (то есть число целое), то формат числового значения имеет вид N(m).

Для простых элементов, являющихся базовыми в XML, например, элемент с типом "date", поле "Формат элемента" не заполняется. Для таких элементов в поле "Дополнительная информация" указывается тип базового элемента;

признак обязательности элемента определяет обязательность наличия элемента (совокупности наименования элемента и его значения) в файле обмена. Признак обязательности элемента может принимать следующие значения: "О" - наличие элемента в файле обмена обязательно; "Н" - наличие элемента в файле обмена необязательно, то есть элемент может отсутствовать. Если элемент принимает ограниченный перечень значений (по классификатору, справочнику, кодовому словарю), то признак обязательности элемента дополняется символом "К". В случае если количество реализаций элемента может быть более одной, то признак обязательности элемента дополняется символом "М".

К вышеперечисленным признакам обязательности элемента может добавляться значение "У" в случае описания в XML-схеме условий, предъявляемых к элементу в файле обмена, описанных в графе "Дополнительная информация";

дополнительная информация содержит, при необходимости, требования к элементу файла обмена, не указанные ранее. Для сложных элементов указывается ссылка на таблицу, в которой описывается состав данного элемента. Для элементов, принимающих ограниченный перечень значений из классификатора (справочника, кодового словаря), указывается соответствующее наименование классификатора (справочника, кодового словаря) или приводится перечень возможных значений. Для классификатора (справочника, кодового словаря) может указываться ссылка на его местонахождение. Для элементов, использующих пользовательский тип данных, указывается наименование типового элемента.

Рисунок 2. Диаграмма структуры файла обмена

Таблица 6.1

Файл обмена (Файл)

Наименование элемента Сокращенное наименование (код) элемента Признак типа элемента Формат элемента Признак обязательности элемента Дополнительная информация
Идентификатор файла ИдФайл А T(1-255) ОУ Содержит (повторяет) имя сформированного файла (без расширения)
Версия программы, с помощью которой сформирован файл ВерсПрог А T(1-40) О  
Версия формата ВерсФорм А T(1-5) О Принимает значение: 5.04
Состав и структура документа Документ С   О Состав элемента представлен в таблице 6.2

Таблица 6.2

Состав и структура документа (Документ)

Наименование элемента Сокращенное наименование (код) элемента Признак типа элемента Формат элемента Признак обязательности элемента Дополнительная информация
Индекс Индекс А T(=7) ОК Типовой элемент <КНДТип>.
Принимает значение: 0005123
Номер корректировки (реестра) НомКорр А N(3) О Принимает значение: 0 - первичный документ, 1, 2, 3 и так далее - уточненный документ. Для уточненного документа значение должно быть на 1 больше ранее принятого налоговым органом документа.
Элемент повторяет значение элемента <НомКорр> из файла с префиксом KO_RRAVPRVZNDS
Реестр, содержащий сведения из перевозочных, товаросопроводительных или иных документов и предусмотренный пунктом 3.9 статьи 165 Налогового кодекса Российской Федерации РеестрАвПер_12 С   ОМ Состав элемента представлен в таблице 6.3

Таблица 6.3

Реестр, содержащий сведения из перевозочных, товаросопроводительных или иных документов и предусмотренный пунктом 3.9 статьи 165 Налогового кодекса Российской Федерации (РеестрАвПер_12)

Наименование элемента Сокращенное наименование (код) элемента Признак типа элемента Формат элемента Признак обязательности элемента Дополнительная информация
Код операции КодОпер А T(=7) ОК Принимает значение: 1011471
Итого налоговая база НалБазаИт А N(14) О  
Сведения об операции по реализации услуг СвОбОпер С   ОМ Состав элемента представлен в таблице 6.4

Таблица 6.4

Сведения об операции по реализации услуг (СвОбОпер)

Наименование элемента Сокращенное наименование (код) элемента Признак типа элемента Формат элемента Признак обязательности элемента Дополнительная информация
Номер по порядку НомПор А N(7) О  
Налоговая база по соответствующей операции по реализации услуг, по которой обоснованность применения налоговой ставки 0 процентов документально подтверждена НалБазаОпПдтв А N(16.2) О  
Примечание Прим А T(1-1000) Н  
Сведения о перевозочном, товаросопроводительном или ином документе СвТрДок С   ОМ Состав элемента представлен в таблице 6.5

Таблица 6.5

Сведения о перевозочном, товаросопроводительном или ином документе (СвТрДок)

Наименование элемента Сокращенное наименование (код) элемента Признак типа элемента Формат элемента Признак обязательности элемента Дополнительная информация
Вид перевозочного, товаросопроводительного или иного документа ВидПрвзДок А T(=2) ОК Принимает значение:
04 - авианакладная |
10 - генеральная декларация |
11 - карго манифест
Номер перевозочного, товаросопроводительного или иного документа НомПрвзДок А T(1-50) О  
Дата перевозочного, товаросопроводительного или иного документа ДатаПрвзДок А T(=10) О Типовой элемент <ДатаТип>. Дата в формате ДД.ММ.ГГГГ
Наименование аэропорта прибытия (убытия) воздушного судна с товаром на территорию Российской Федерации (с территории Российской Федерации) НаимАППриб А T(1-100) О  
Код аэропорта прибытия (убытия) воздушного судна с товаром на территорию Российской Федерации (с территории Российской Федерации) КодАПОтпр А T(1-4) О  
Дата отметки российского таможенного органа ДатаОтмТамож А T(=10) О Типовой элемент <ДатаТип>. Дата в формате ДД.ММ.ГГГГ
Маршрут Маршрут С   О Состав элемента представлен в таблице 6.6

Таблица 6.6

Маршрут (Маршрут)

Наименование элемента Сокращенное наименование (код) элемента Признак типа элемента Формат элемента Признак обязательности элемента Дополнительная информация
Маршрут - код страны аэропорта отправления СтранАПОтпр А T(=2) ОК Принимает значение в соответствии с Общероссийским классификатором стран мира (ОКСМ), двухзначный буквенный код
Маршрут - код страны аэропорта прибытия/убытия СтранАППриб А T(=2) ОК Принимает значение в соответствии с Общероссийским классификатором стран мира (ОКСМ), двухзначный буквенный код
Маршрут - код страны аэропорта назначения СтранАПНазн А T(=2) ОК Принимает значение в соответствии с Общероссийским классификатором стран мира (ОКСМ), двухзначный буквенный код
Рейс прибытия РейсПр С   ОМ Состав элемента представлен в таблице 6.7
Рейс убытия РейсУб С   ОМ Состав элемента представлен в таблице 6.8

Таблица 6.7

Рейс прибытия (РейсПр)

Наименование элемента Сокращенное наименование (код) элемента Признак типа элемента Формат элемента Признак обязательности элемента Дополнительная информация
Номер рейса прибытия НомРейсПр А T(1-100) О  
Дата рейса прибытия ДатаРейсПр А T(=10) О Типовой элемент <ДатаТип>. Дата в формате ДД.ММ.ГГГГ

Таблица 6.8

Рейс убытия (РейсУб)

Наименование элемента Сокращенное наименование (код) элемента Признак типа элемента Формат элемента Признак обязательности элемента Дополнительная информация
Номер рейса убытия НомРейсУб А T(1-100) О  
Дата рейса убытия ДатаРейсУб А T(=10) О Типовой элемент <ДатаТип>.
Дата в формате ДД.ММ.ГГГГ

Приложение N 26
к приказу ФНС России
от 14.03.2024 N ЕД-7-15/202@

ФОРМАТ ПРЕДСТАВЛЕНИЯ РЕЕСТРА, СОДЕРЖАЩЕГО СВЕДЕНИЯ ИЗ ПЕРЕВОЗОЧНЫХ ДОКУМЕНТОВ И ПРЕДУСМОТРЕННОГО ПУНКТАМИ 5 (ЗА ИСКЛЮЧЕНИЕМ АБЗАЦА ПЯТОГО) И 5.1 СТАТЬИ 165 НАЛОГОВОГО КОДЕКСА РОССИЙСКОЙ ФЕДЕРАЦИИ, В ЭЛЕКТРОННОЙ ФОРМЕ

I. ОБЩИЕ ПОЛОЖЕНИЯ

1. Настоящий формат описывает требования к XML-файлам (далее - файл обмена) для передачи реестра, содержащего сведения из перевозочных документов и предусмотренного пунктами 5 (за исключением абзаца пятого) и 5.1 статьи 165 Налогового кодекса Российской Федерации, в электронной форме (далее - Реестр).

2. Реестр представляется в виде двух обязательных частей:

- сведения, определяющие Реестр. Номер версии настоящего формата 5.04, часть 816;

- сведения из документов, подтверждающих обоснованность применения налоговой ставки 0 процентов по налогу на добавленную стоимость. Номер версии настоящего формата 5.04, часть 816-1.

II. ОПИСАНИЕ ФАЙЛА ОБМЕНА СВЕДЕНИЙ, ОПРЕДЕЛЯЮЩИХ РЕЕСТР

3. Имя файла обмена должно иметь следующий вид:

R_T_A_K_O_GGGGMMDD_N, где:

R_T - префикс, принимающий значение: KO_RRGDTRNDS;

A_K - идентификатор получателя информации, где: A - идентификатор получателя, которому направляется файл обмена, K - идентификатор конечного получателя, для которого предназначена информация из данного файла обмена. Передача файла от отправителя к конечному получателю (K) может осуществляться в несколько этапов через другие налоговые органы, осуществляющие передачу файла на промежуточных этапах, которые обозначаются идентификатором A. В случае передачи файла от отправителя к конечному получателю при отсутствии налоговых органов, осуществляющих передачу на промежуточных этапах, значения идентификаторов A и K совпадают. Каждый из идентификаторов (A и K) имеет вид для налоговых органов - четырехразрядный код (код налогового органа в соответствии с классификатором "Система обозначения налоговых органов") (далее - СОНО);

O - идентификатор отправителя информации, имеет вид:

для организаций - девятнадцатиразрядный код (идентификационный номер налогоплательщика (далее - ИНН) и код причины постановки на учет (далее - КПП) организации (обособленного подразделения);

для физических лиц - двенадцатиразрядный код (ИНН физического лица, при отсутствии ИНН - последовательность из двенадцати нулей).

GGGG - год формирования передаваемого файла, MM - месяц, DD - день;

N - идентификационный номер файла (длина - от 1 до 36 знаков, идентификационный номер файла должен обеспечивать уникальность файла).

Расширение имени файла - xml. Расширение имени файла может указываться как строчными, так и прописными буквами.

Параметры первой строки файла обмена

Первая строка XML-файла должна иметь следующий вид:

<?xml version ="1.0" encoding ="windows-1251"?>

Имя файла, содержащего XML-схему файла обмена, должно иметь следующий вид:

KO_RRGDTRNDS_1_816_01_05_04_xx, где xx - номер версии схемы.

Расширение имени файла - xsd.

XML-схема файла обмена приводится отдельным файлом и размещается на официальном сайте Федеральной налоговой службы в информационно-телекоммуникационной сети "Интернет".

4. Логическая модель файла обмена представлена в виде диаграммы структуры файла обмена на рисунке 1 настоящего формата. Элементами логической модели файла обмена являются элементы и атрибуты XML-файла. Перечень структурных элементов логической модели файла обмена и сведения о них приведены в таблицах 4.1 - 4.10 настоящего формата.

Для каждого структурного элемента логической модели файла обмена приводятся следующие сведения:

наименование элемента. Приводится полное наименование элемента. В строке таблицы могут быть описаны несколько элементов, наименования которых разделены символом "|". Такая форма записи применяется при наличии в файле обмена только одного элемента из описанных в этой строке;

сокращенное наименование (код) элемента. Приводится сокращенное наименование элемента. Синтаксис сокращенного наименования должен удовлетворять спецификации XML;

признак типа элемента. Может принимать следующие значения: "С" - сложный элемент логической модели (содержит вложенные элементы), "П" - простой элемент логической модели, реализованный в виде элемента XML-файла, "А" - простой элемент логической модели, реализованный в виде атрибута элемента XML-файла. Простой элемент логической модели не содержит вложенные элементы;

формат элемента. Формат элемента представляется следующими условными обозначениями: T - символьная строка; N - числовое значение (целое или дробное).

Формат символьной строки указывается в виде T(n-k) или T(=k), где: n - минимальное количество знаков, k - максимальное количество знаков, символ "-" - разделитель, символ "=" означает фиксированное количество знаков в строке. В случае если минимальное количество знаков равно 0, формат имеет вид T(0-k). В случае если максимальное количество знаков не ограничено, формат имеет вид T(n-).

Формат числового значения указывается в виде N(m.k), где: m - максимальное количество знаков в числе, включая знак (для отрицательного числа), целую и дробную часть числа без разделяющей десятичной точки, k - максимальное число знаков дробной части числа. Если число знаков дробной части числа равно 0 (то есть число целое), то формат числового значения имеет вид N(m).

Для простых элементов, являющихся базовыми в XML, например, элемент с типом "date", поле "Формат элемента" не заполняется. Для таких элементов в поле "Дополнительная информация" указывается тип базового элемента;

признак обязательности элемента определяет обязательность наличия элемента (совокупности наименования элемента и его значения) в файле обмена. Признак обязательности элемента может принимать следующие значения: "О" - наличие элемента в файле обмена обязательно; "Н" - наличие элемента в файле обмена необязательно, то есть элемент может отсутствовать. Если элемент принимает ограниченный перечень значений (по классификатору, справочнику, кодовому словарю), то признак обязательности элемента дополняется символом "К". В случае если количество реализаций элемента может быть более одной, то признак обязательности элемента дополняется символом "М".

К вышеперечисленным признакам обязательности элемента может добавляться значение "У" в случае описания в XML-схеме условий, предъявляемых к элементу в файле обмена, описанных в графе "Дополнительная информация";

дополнительная информация содержит, при необходимости, требования к элементу файла обмена, не указанные ранее. Для сложных элементов указывается ссылка на таблицу, в которой описывается состав данного элемента. Для элементов, принимающих ограниченный перечень значений из классификатора (справочника, кодового словаря), указывается соответствующее наименование классификатора (справочника, кодового словаря) или приводится перечень возможных значений. Для классификатора (справочника, кодового словаря) может указываться ссылка на его местонахождение. Для элементов, использующих пользовательский тип данных, указывается наименование типового элемента.

Рисунок 1. Диаграмма структуры файла обмена

Таблица 4.1

Файл обмена (Файл)

Наименование элемента Сокращенное наименование (код) элемента Признак типа элемента Формат элемента Признак обязательности элемента Дополнительная информация
Идентификатор файла ИдФайл А T(1-255) ОУ Содержит (повторяет) имя сформированного файла (без расширения)
Версия программы, с помощью которой сформирован файл ВерсПрог А T(1-40) О  
Версия формата ВерсФорм А T(1-5) О Принимает значение: 5.04
Состав и структура документа Документ С   О Состав элемента представлен в таблице 4.2

Таблица 4.2

Состав и структура документа (Документ)

Наименование элемента Сокращенное наименование (код) элемента Признак типа элемента Формат элемента Признак обязательности элемента Дополнительная информация
Код формы документа по классификатору налоговых документов (КНД) КНД А T(=7) ОК Типовой элемент <КНДТип>.
Принимает значение: 1155116
Дата формирования документа ДатаДок А T(=10) О Типовой элемент <ДатаТип>.
Дата в формате ДД.ММ.ГГГГ
Код налогового органа КодНО А T(=4) ОК Типовой элемент <СОНОТип>
Налоговый период (код) Период А T(=2) ОК Принимает значение:
01 - январь |
02 - февраль |
03 - март |
04 - апрель |
05 - май |
06 - июнь |
07 - июль |
08 - август |
09 - сентябрь |
10 - октябрь |
11 - ноябрь |
12 - декабрь |
21 - 1 квартал |
22 - 2 квартал |
23 - 3 квартал |
24 - 4 квартал |
51 - 1 квартал при реорганизации (ликвидации) организации |
54 - 2 квартал при реорганизации (ликвидации) организации |
55 - 3 квартал при реорганизации (ликвидации) организации |
56 - 4 квартал при реорганизации (ликвидации) организации |
71 - за январь при реорганизации (ликвидации) организации |
72 - за февраль при реорганизации (ликвидации) организации |
73 - за март при реорганизации (ликвидации) организации |
74 - за апрель при реорганизации (ликвидации) организации |
75 - за май при реорганизации (ликвидации) организации |
76 - за июнь при реорганизации (ликвидации) организации |
77 - за июль при реорганизации (ликвидации) организации |
78 - за август при реорганизации (ликвидации) организации |
79 - за сентябрь при реорганизации (ликвидации) организации |
80 - за октябрь при реорганизации (ликвидации) организации |
81 - за ноябрь при реорганизации (ликвидации) организации |
82 - за декабрь при реорганизации (ликвидации) организации
Отчетный год ОтчетГод А   О Типовой элемент <xs:gYear>.
Год в формате ГГГГ
Номер корректировки (реестра) НомКорр А N(3) О Принимает значение:
0 - первичный документ,
1, 2, 3 и так далее - уточненный документ.
Для уточненного документа значение должно быть на 1 больше ранее принятого налоговым органом документа
Имя файла, содержащего сведения из реестра, содержащего сведения из перевозочных документов и предусмотренного пунктами 5 (за исключением абзаца пятого) и 5.1 статьи 165 Налогового кодекса Российской Федерации НаимРеестрЖДТр_13 А T(1-255) О Содержит (повторяет) имя файла (с расширением) с префиксом KO_RRGDTRNDS.2
Сведения о налогоплательщике СвНП С   О Состав элемента представлен в таблице 4.3
Сведения о лице, подписавшем документ Подписант С   О Состав элемента представлен в таблице 4.7
Реестр, содержащий сведения из перевозочных документов и предусмотренный пунктами 5 (за исключением абзаца пятого) и 5.1 статьи 165 Налогового кодекса Российской Федерации РеестрЖДТр_13 С   ОМ Состав элемента представлен в таблице 4.9

Таблица 4.3

Сведения о налогоплательщике (СвНП)

Наименование элемента Сокращенное наименование (код) элемента Признак типа элемента Формат элемента Признак обязательности элемента Дополнительная информация
Налогоплательщик - организация | НПЮЛ С   О Состав элемента представлен в таблице 4.4
Налогоплательщик - индивидуальный предприниматель НПФЛ С   О Состав элемента представлен в таблице 4.6

Таблица 4.4

Налогоплательщик - организация (НПЮЛ)

Наименование элемента Сокращенное наименование (код) элемента Признак типа элемента Формат элемента Признак обязательности элемента Дополнительная информация
Наименование организации НаимОрг А T(1-1000) О  
ИНН организации ИННЮЛ А T(=10) О Типовой элемент <ИННЮЛТип>
КПП организации КПП А T(=9) О Типовой элемент <КППТип>
Сведения о реорганизованной (ликвидированной) организации СвРеоргЮЛ С   Н Состав элемента представлен в таблице 4.5

Таблица 4.5

Сведения о реорганизованной (ликвидированной) организации (СвРеоргЮЛ)

Наименование элемента Сокращенное наименование (код) элемента Признак типа элемента Формат элемента Признак обязательности элемента Дополнительная информация
Код формы реорганизации (ликвидации) ФормРеорг А T(=1) ОК Принимает значение:
0 - ликвидация |
1 - преобразование |
2 - слияние |
3 - разделение |
5 - присоединение |
6 - разделение с одновременным присоединением
ИНН реорганизованной организации ИННЮЛ А T(=10) НУ Типовой элемент <ИННЮЛТип>.
Элемент обязателен при <ФормРеорг> = 1 | 2 | 3 | 5 | 6
КПП реорганизованной организации КПП А T(=9) НУ Типовой элемент <КППТип>.
Элемент обязателен при <ФормРеорг> = 1 | 2 | 3 | 5 | 6

Таблица 4.6

Налогоплательщик - индивидуальный предприниматель (НПФЛ)

Наименование элемента Сокращенное наименование (код) элемента Признак типа элемента Формат элемента Признак обязательности элемента Дополнительная информация
ИНН физического лица, зарегистрированного в качестве индивидуального предпринимателя ИННФЛ А T(=12) О Типовой элемент <ИННФЛТип>
Фамилия, имя, отчество (при наличии) индивидуального предпринимателя ФИО С   О Типовой элемент <ФИОТип>.
Состав элемента представлен в таблице 4.10

Таблица 4.7

Сведения о лице, подписавшем документ (Подписант)

Наименование элемента Сокращенное наименование (код) элемента Признак типа элемента Формат элемента Признак обязательности элемента Дополнительная информация
Признак лица, подписавшего документ ПрПодп А T(=1) ОК Принимает значение:
1 - налогоплательщик |
2 - представитель налогоплательщика
Номер контактного телефона Тлф А T(1-20) Н  
Фамилия, имя, отчество (при наличии) ФИО С   О Типовой элемент <ФИОТип>.
Состав элемента представлен в таблице 4.10
Сведения о представителе налогоплательщика СвПред С   НУ Состав элемента представлен в таблице 4.8.
Элемент обязателен при <ПрПодп>=2

Таблица 4.8

Сведения о представителе налогоплательщика (СвПред)

Наименование элемента Сокращенное наименование (код) элемента Признак типа элемента Формат элемента Признак обязательности элемента Дополнительная информация
Наименование документа, подтверждающего полномочия представителя налогоплательщика НаимДок А T(1-120) О  
Наименование организации - представителя налогоплательщика НаимОрг А T(1-1000) Н Наименование организации - представителя налогоплательщика

Таблица 4.9

Реестр, содержащий сведения из перевозочных документов и предусмотренный пунктами 5 (за исключением абзаца пятого) и 5.1 статьи 165 Налогового кодекса Российской Федерации (РеестрЖДТр_13)

Наименование элемента Сокращенное наименование (код) элемента Признак типа элемента Формат элемента Признак обязательности элемента Дополнительная информация
Код операции КодОпер А T(=7) ОК Принимает значение:
1010439 | 1010443 | 1010444 | 1010445
Итого стоимость работ (услуг) СтоимУслугИт А N(14) О  

Таблица 4.10

Фамилия, имя, отчество (ФИОТип)

Наименование элемента Сокращенное наименование (код) элемента Признак типа элемента Формат элемента Признак обязательности элемента Дополнительная информация
Фамилия Фамилия А T(1-60) О  
Имя Имя А T(1-60) О  
Отчество Отчество А T(1-60) Н  

III. ОПИСАНИЕ ФАЙЛА ОБМЕНА СВЕДЕНИЙ ИЗ ДОКУМЕНТОВ, ПОДТВЕРЖДАЮЩИХ ОБОСНОВАННОСТЬ ПРИМЕНЕНИЯ НАЛОГОВОЙ СТАВКИ 0 ПРОЦЕНТОВ ПО НАЛОГУ НА ДОБАВЛЕННУЮ СТОИМОСТЬ

5. Имя файла обмена должно иметь следующий вид:

R_T_A_K_O_GGGGMMDD_N, где:

R_T - префикс, принимающий значение: KO_RRGDTRNDS.2;

A_K - идентификатор получателя информации, где: A - идентификатор получателя, которому направляется файл обмена, K - идентификатор конечного получателя, для которого предназначена информация из данного файла обмена. Передача файла от отправителя к конечному получателю (K) может осуществляться в несколько этапов через другие налоговые органы, осуществляющие передачу файла на промежуточных этапах, которые обозначаются идентификатором A. В случае передачи файла от отправителя к конечному получателю при отсутствии налоговых органов, осуществляющих передачу на промежуточных этапах, значения идентификаторов A и K совпадают. Каждый из идентификаторов (A и K) имеет вид для налоговых органов - четырехразрядный код (код налогового органа в соответствии с классификатором СОНО);

O - идентификатор отправителя информации, имеет вид:

для организаций - девятнадцатиразрядный код (идентификационный номер налогоплательщика (далее - ИНН) и код причины постановки на учет (далее - КПП) организации (обособленного подразделения);

для физических лиц - двенадцатиразрядный код ИНН, при отсутствии ИНН - последовательность из двенадцати нулей.

GGGG - год формирования передаваемого файла, MM - месяц, DD - день;

N - идентификационный номер файла (длина - от 1 до 36 знаков, идентификационный номер файла должен обеспечивать уникальность файла).

Расширение имени файла - xml. Расширение имени файла может указываться как строчными, так и прописными буквами.

Параметры первой строки файла обмена

Первая строка XML-файла должна иметь следующий вид:

<?xml version ="1.0" encoding ="windows-1251"?>

Имя файла, содержащего XML-схему файла обмена, должно иметь следующий вид:

KO_RRGDTRNDS.2_1_816_02_05_04_xx, где xx - номер версии схемы.

Расширение имени файла - xsd.

XML-схема файла обмена приводится отдельным файлом и размещается на официальном сайте Федеральной налоговой службы в информационно-телекоммуникационной сети "Интернет".

6. Логическая модель файла обмена представлена в виде диаграммы структуры файла обмена на рисунке 2 настоящего формата. Элементами логической модели файла обмена являются элементы и атрибуты XML-файла. Перечень структурных элементов логической модели файла обмена и сведения о них приведены в таблицах 6.1 - 6.4 настоящего формата.

Для каждого структурного элемента логической модели файла обмена приводятся следующие сведения:

наименование элемента. Приводится полное наименование элемента. В строке таблицы могут быть описаны несколько элементов, наименования которых разделены символом "|". Такая форма записи применяется при наличии в файле обмена только одного элемента из описанных в этой строке;

сокращенное наименование (код) элемента. Приводится сокращенное наименование элемента. Синтаксис сокращенного наименования должен удовлетворять спецификации XML;

признак типа элемента. Может принимать следующие значения: "С" - сложный элемент логической модели (содержит вложенные элементы), "П" - простой элемент логической модели, реализованный в виде элемента XML-файла, "А" - простой элемент логической модели, реализованный в виде атрибута элемента XML-файла. Простой элемент логической модели не содержит вложенные элементы;

формат элемента. Формат элемента представляется следующими условными обозначениями: T - символьная строка; N - числовое значение (целое или дробное).

Формат символьной строки указывается в виде T(n-k) или T(=k), где: n - минимальное количество знаков, k - максимальное количество знаков, символ "-" - разделитель, символ "=" означает фиксированное количество знаков в строке. В случае если минимальное количество знаков равно 0, формат имеет вид T(0-k). В случае если максимальное количество знаков не ограничено, формат имеет вид T(n-).

Формат числового значения указывается в виде N(m.k), где: m - максимальное количество знаков в числе, включая знак (для отрицательного числа), целую и дробную часть числа без разделяющей десятичной точки, k - максимальное число знаков дробной части числа. Если число знаков дробной части числа равно 0 (то есть число целое), то формат числового значения имеет вид N(m).

Для простых элементов, являющихся базовыми в XML, например, элемент с типом "date", поле "Формат элемента" не заполняется. Для таких элементов в поле "Дополнительная информация" указывается тип базового элемента;

признак обязательности элемента определяет обязательность наличия элемента (совокупности наименования элемента и его значения) в файле обмена. Признак обязательности элемента может принимать следующие значения: "О" - наличие элемента в файле обмена обязательно; "Н" - наличие элемента в файле обмена необязательно, то есть элемент может отсутствовать. Если элемент принимает ограниченный перечень значений (по классификатору, справочнику, кодовому словарю), то признак обязательности элемента дополняется символом "К". В случае если количество реализаций элемента может быть более одной, то признак обязательности элемента дополняется символом "М".

К вышеперечисленным признакам обязательности элемента может добавляться значение "У" в случае описания в XML-схеме условий, предъявляемых к элементу в файле обмена, описанных в графе "Дополнительная информация";

дополнительная информация содержит, при необходимости, требования к элементу файла обмена, не указанные ранее. Для сложных элементов указывается ссылка на таблицу, в которой описывается состав данного элемента. Для элементов, принимающих ограниченный перечень значений из классификатора (справочника, кодового словаря), указывается соответствующее наименование классификатора (справочника, кодового словаря) или приводится перечень возможных значений. Для классификатора (справочника, кодового словаря) может указываться ссылка на его местонахождение. Для элементов, использующих пользовательский тип данных, указывается наименование типового элемента.

Рисунок 2. Диаграмма структуры файла обмена

Таблица 6.1

Файл обмена (Файл)

Наименование элемента Сокращенное наименование (код) элемента Признак типа элемента Формат элемента Признак обязательности элемента Дополнительная информация
Идентификатор файла ИдФайл А T(1-255) ОУ Содержит (повторяет) имя сформированного файла (без расширения)
Версия программы, с помощью которой сформирован файл ВерсПрог А T(1-40) О  
Версия формата ВерсФорм А T(1-5) О Принимает значение: 5.04
Состав и структура документа Документ С   О Состав элемента представлен в таблице 6.2

Таблица 6.2

Состав и структура документа (Документ)

Наименование элемента Сокращенное наименование (код) элемента Признак типа элемента Формат элемента Признак обязательности элемента Дополнительная информация
Индекс Индекс А T(=7) ОК Типовой элемент <КНДТип>.
Принимает значение: 0005116
Номер корректировки (реестра) НомКорр А N(3) О Принимает значение:
0 - первичный документ,
1, 2, 3 и так далее - уточненный документ.
Для уточненного документа значение должно быть на 1 больше ранее принятого налоговым органом документа.
Элемент повторяет значение элемента <НомКорр> из файла с префиксом KO_RRGDTRNDS
Реестр, содержащий сведения из перевозочных документов и предусмотренный пунктами 5 (за исключением абзаца пятого) и 5.1 статьи 165 Налогового кодекса Российской Федерации РеестрЖДТр_13 С   ОМ Состав элемента представлен в таблице 6.3

Таблица 6.3

Реестр, содержащий сведения из перевозочных документов и предусмотренный пунктами 5 (за исключением абзаца пятого) и 5.1 статьи 165 Налогового кодекса Российской Федерации (РеестрЖДТр_13)

Наименование элемента Сокращенное наименование (код) элемента Признак типа элемента Формат элемента Признак обязательности элемента Дополнительная информация
Код операции КодОпер А T(=7) ОК Принимает значение:
1010439 | 1010443 | 1010444 | 1010445
Итого стоимость работ (услуг) СтоимУслугИт А N(14) О  
Сведения по работе (услуге) по грузовой перевозке на железнодорожном транспорте СведЖДУслуг С   ОМ Состав элемента представлен в таблице 6.4

Таблица 6.4

Сведения по работе (услуге) по грузовой перевозке на железнодорожном транспорте (СведЖДУслуг)

Наименование элемента Сокращенное наименование (код) элемента Признак типа элемента Формат элемента Признак обязательности элемента Дополнительная информация
Номер по порядку НомПор А N(7) О  
Дата реализации работы (услуги) ДатаРеалУсл А T(=10) О Типовой элемент <ДатаТип>.
Дата в формате ДД.ММ.ГГГГ
Номер перевозочного документа НомПрвзДок А T(1-50) О При отсутствии номера в документе элемент принимает значение "б/н"
Наименование государства отправления товара НаимСтрОтпрТов А T(1-100) НК Принимает значение в соответствии с Общероссийским классификатором стран мира (ОКСМ).
Элемент обязателен, если не заполнен показатель <КодСтрОтпрТов>.
Код государства отправления товара КодСтрОтпрТов А T(=2) НК Принимает значение в соответствии с Общероссийским классификатором стран мира (ОКСМ), двухзначный буквенный код
Элемент обязателен, если не заполнен показатель <НаимСтрОтпрТов>.
Наименование государства назначения товара НаимСтрНазнТов А T(1-100) НК Принимает значение в соответствии с Общероссийским классификатором стран мира (ОКСМ).
Элемент обязателен, если не заполнен показатель <КодСтрНазнТов>.
Код государства назначения товара КодСтрНазнТов А T(=2) НК Принимает значение в соответствии с Общероссийским классификатором стран мира (ОКСМ), двухзначный буквенный код
Элемент обязателен, если не заполнен показатель <НаимСтрНазнТов>.
Наименование входной пограничной или припортовой железнодорожной станции НаимВхСтанц А T(1-100) Н Элемент обязателен, если не заполнен показатель <КодВхСтанц> и
<КодОпер> = 1010439 | 1010445
Код входной пограничной или припортовой железнодорожной станции КодВхСтанц А T(=6) Н Элемент обязателен, если не заполнен показатель <НаимВхСтанц> и
<КодОпер> = 1010439 | 1010445
Наименование выходной пограничной или припортовой железнодорожной станции НаимВыхСтанц А T(1-100) Н Элемент обязателен, если не заполнен показатель <КодВыхСтанц>.
Код выходной пограничной или припортовой железнодорожной станции КодВыхСтанц А T(=6) Н Элемент обязателен, если не заполнен показатель <НаимВыхСтанц>.
Дата календарного штемпеля пограничной железнодорожной станции или станции назначения, либо станции отправления ДатаШтемп А T(=10) Н Типовой элемент <ДатаТип>.
Дата в формате ДД.ММ.ГГГГ.
Элемент обязателен при
<КодОпер> = 1010444 | 1010445
Стоимость работ (услуг) СтоимУслуг А N(16.2) О  
Примечание Прим А T(1-1000) Н  
Регистрационный номер декларации на товары (полной таможенной декларации), по которой товары помещались под таможенную процедуру экспорта, реэкспорта или таможенного транзита РегНомТД П T(23-29) НМ Элемент обязателен при <КодОпер> = 1010439 | 1010443

Приложение N 27
к приказу ФНС России
от 14.03.2024 N ЕД-7-15/202@

ФОРМАТ ПРЕДСТАВЛЕНИЯ РЕЕСТРА, СОДЕРЖАЩЕГО СВЕДЕНИЯ ИЗ ПЕРЕВОЗОЧНЫХ ДОКУМЕНТОВ И ПРЕДУСМОТРЕННОГО АБЗАЦЕМ ПЯТЫМ ПУНКТА 5 И ПУНКТАМИ 5.3, 6, 6.1, 6.2, 6.4 СТАТЬИ 165 НАЛОГОВОГО КОДЕКСА РОССИЙСКОЙ ФЕДЕРАЦИИ, В ЭЛЕКТРОННОЙ ФОРМЕ

I. ОБЩИЕ ПОЛОЖЕНИЯ

1. Настоящий формат описывает требования к XML-файлам (далее - файл обмена) для передачи реестра, содержащего сведения из перевозочных документов и предусмотренного абзацем пятым пункта 5 и пунктами 5.3, 6, 6.1, 6.2, 6.4 статьи 165 Налогового кодекса Российской Федерации, в электронной форме (далее - Реестр).

2. Реестр представляется в виде двух обязательных частей:

- сведения, определяющие Реестр. Номер версии настоящего формата 5.07, часть 818.

- сведения из документов, подтверждающих обоснованность применения налоговой ставки 0 процентов по налогу на добавленную стоимость. Номер версии настоящего формата 5.07, часть 818-1.

II. ОПИСАНИЕ ФАЙЛА ОБМЕНА СВЕДЕНИЙ, ОПРЕДЕЛЯЮЩИХ РЕЕСТР

3. Имя файла обмена должно иметь следующий вид:

R_T_A_K_O_GGGGMMDD_N, где:

R_T - префикс, принимающий значение: KO_RRPRVZNDS;

A_K - идентификатор получателя информации, где: A - идентификатор получателя, которому направляется файл обмена, K - идентификатор конечного получателя, для которого предназначена информация из данного файла обмена. Передача файла от отправителя к конечному получателю (K) может осуществляться в несколько этапов через другие налоговые органы, осуществляющие передачу файла на промежуточных этапах, которые обозначаются идентификатором A. В случае передачи файла от отправителя к конечному получателю при отсутствии налоговых органов, осуществляющих передачу на промежуточных этапах, значения идентификаторов A и K совпадают. Каждый из идентификаторов (A и K) имеет вид для налоговых органов - четырехразрядный код (код налогового органа в соответствии с классификатором "Система обозначения налоговых органов") (далее - СОНО);

O - идентификатор отправителя информации, имеет вид:

для организаций - девятнадцатиразрядный код (идентификационный номер налогоплательщика (далее - ИНН) и код причины постановки на учет (далее - КПП) организации (обособленного подразделения);

для физических лиц - двенадцатиразрядный код (ИНН физического лица, при отсутствии ИНН - последовательность из двенадцати нулей).

GGGG - год формирования передаваемого файла, MM - месяц, DD - день;

N - идентификационный номер файла (длина - от 1 до 36 знаков, идентификационный номер файла должен обеспечивать уникальность файла).

Расширение имени файла - xml. Расширение имени файла может указываться как строчными, так и прописными буквами.

Параметры первой строки файла обмена

Первая строка XML-файла должна иметь следующий вид:

<?xml version ="1.0" encoding ="windows-1251"?>

Имя файла, содержащего XML-схему файла обмена, должно иметь следующий вид:

KO_RRPRVZNDS_1_818_01_05_07_xx, где xx - номер версии схемы.

Расширение имени файла - xsd.

XML-схема файла обмена приводится отдельным файлом и размещается на официальном сайте Федеральной налоговой службы в информационно-телекоммуникационной сети "Интернет".

4. Логическая модель файла обмена представлена в виде диаграммы структуры файла обмена на рисунке 1 настоящего формата. Элементами логической модели файла обмена являются элементы и атрибуты XML-файла. Перечень структурных элементов логической модели файла обмена и сведения о них приведены в таблицах 4.1 - 4.10 настоящего формата.

Для каждого структурного элемента логической модели файла обмена приводятся следующие сведения:

наименование элемента. Приводится полное наименование элемента. В строке таблицы могут быть описаны несколько элементов, наименования которых разделены символом "|". Такая форма записи применяется при наличии в файле обмена только одного элемента из описанных в этой строке;

сокращенное наименование (код) элемента. Приводится сокращенное наименование элемента. Синтаксис сокращенного наименования должен удовлетворять спецификации XML;

признак типа элемента. Может принимать следующие значения: "С" - сложный элемент логической модели (содержит вложенные элементы), "П" - простой элемент логической модели, реализованный в виде элемента XML-файла, "А" - простой элемент логической модели, реализованный в виде атрибута элемента XML-файла. Простой элемент логической модели не содержит вложенные элементы;

формат элемента. Формат элемента представляется следующими условными обозначениями: T - символьная строка; N - числовое значение (целое или дробное).

Формат символьной строки указывается в виде T(n-k) или T(=k), где: n - минимальное количество знаков, k - максимальное количество знаков, символ "-" - разделитель, символ "=" означает фиксированное количество знаков в строке. В случае если минимальное количество знаков равно 0, формат имеет вид T(0-k). В случае если максимальное количество знаков не ограничено, формат имеет вид T(n-).

Формат числового значения указывается в виде N(m.k), где: m - максимальное количество знаков в числе, включая знак (для отрицательного числа), целую и дробную часть числа без разделяющей десятичной точки, k - максимальное число знаков дробной части числа. Если число знаков дробной части числа равно 0 (то есть число целое), то формат числового значения имеет вид N(m).

Для простых элементов, являющихся базовыми в XML, например, элемент с типом "date", поле "Формат элемента" не заполняется. Для таких элементов в поле "Дополнительная информация" указывается тип базового элемента;

признак обязательности элемента определяет обязательность наличия элемента (совокупности наименования элемента и его значения) в файле обмена. Признак обязательности элемента может принимать следующие значения: "О" - наличие элемента в файле обмена обязательно; "Н" - наличие элемента в файле обмена необязательно, то есть элемент может отсутствовать. Если элемент принимает ограниченный перечень значений (по классификатору, справочнику, кодовому словарю), то признак обязательности элемента дополняется символом "К". В случае если количество реализаций элемента может быть более одной, то признак обязательности элемента дополняется символом "М".

К вышеперечисленным признакам обязательности элемента может добавляться значение "У" в случае описания в XML-схеме условий, предъявляемых к элементу в файле обмена, описанных в графе "Дополнительная информация";

дополнительная информация содержит, при необходимости, требования к элементу файла обмена, не указанные ранее. Для сложных элементов указывается ссылка на таблицу, в которой описывается состав данного элемента. Для элементов, принимающих ограниченный перечень значений из классификатора (справочника, кодового словаря), указывается соответствующее наименование классификатора (справочника, кодового словаря) или приводится перечень возможных значений. Для классификатора (справочника, кодового словаря) может указываться ссылка на его местонахождение. Для элементов, использующих пользовательский тип данных, указывается наименование типового элемента.

Рисунок 1. Диаграмма структуры файла обмена

Таблица 4.1

Файл обмена (Файл)

Наименование элемента Сокращенное наименование (код) элемента Признак типа элемента Формат элемента Признак обязательности элемента Дополнительная информация
Идентификатор файла ИдФайл А T(1-255) ОУ Содержит (повторяет) имя сформированного файла (без расширения)
Версия программы, с помощью которой сформирован файл ВерсПрог А T(1-40) О  
Версия формата ВерсФорм А T(1-5) О Принимает значение: 5.07
Состав и структура документа Документ С   О Состав элемента представлен в таблице 4.2

Таблица 4.2

Состав и структура документа (Документ)

Наименование элемента Сокращенное наименование (код) элемента Признак типа элемента Формат элемента Признак обязательности элемента Дополнительная информация
Код формы документа по классификатору налоговых документов (КНД) КНД А T(=7) ОК Типовой элемент <КНДТип>.
Принимает значение: 1155118
Дата формирования документа ДатаДок А T(=10) О Типовой элемент <ДатаТип>.
Дата в формате ДД.ММ.ГГГГ
Код налогового органа КодНО А T(=4) ОК Типовой элемент <СОНОТип>
Налоговый период (код) Период А T(=2) ОК Принимает значение:
01 - январь |
02 - февраль |
03 - март |
04 - апрель |
05 - май |
06 - июнь |
07 - июль |
08 - август |
09 - сентябрь |
10 - октябрь |
11 - ноябрь |
12 - декабрь |
21 - 1 квартал |
22 - 2 квартал |
23 - 3 квартал |
24 - 4 квартал |
51 - 1 квартал при реорганизации (ликвидации) организации |
54 - 2 квартал при реорганизации (ликвидации) организации |
55 - 3 квартал при реорганизации (ликвидации) организации |
56 - 4 квартал при реорганизации (ликвидации) организации |
71 - за январь при реорганизации (ликвидации) организации |
72 - за февраль при реорганизации (ликвидации) организации |
73 - за март при реорганизации (ликвидации) организации |
74 - за апрель при реорганизации (ликвидации) организации |
75 - за май при реорганизации (ликвидации) организации |
76 - за июнь при реорганизации (ликвидации) организации |
77 - за июль при реорганизации (ликвидации) организации |
78 - за август при реорганизации (ликвидации) организации |
79 - за сентябрь при реорганизации (ликвидации) организации |
80 - за октябрь при реорганизации (ликвидации) организации |
81 - за ноябрь при реорганизации (ликвидации) организации |
82 - за декабрь при реорганизации (ликвидации) организации
Отчетный год ОтчетГод А   О Типовой элемент <xs:gYear>.
Год в формате ГГГГ
Номер корректировки (реестра) НомКорр А N(3) О Принимает значение:
0 - первичный документ,
1, 2, 3 и так далее - уточненный документ.
Для уточненного документа значение должно быть на 1 больше ранее принятого налоговым органом документа
Имя файла, содержащего сведения из реестра содержащего сведения из перевозочных документов и предусмотренного абзацем пятым пункта 5, пунктами 5.3, 6, 6.1, 6.2, 6.4 статьи 165 Налогового кодекса Российской Федерации НаимРеестрПрвзД_14 А T(1-255) О Содержит (повторяет) имя файла (с расширением) с префиксом KO_RRPRVZNDS.2
Сведения о налогоплательщике СвНП С   О Состав элемента представлен в таблице 4.3
Сведения о лице, подписавшем документ Подписант С   О Состав элемента представлен в таблице 4.7
Реестр, содержащий сведения из перевозочных документов и предусмотренный абзацем пятым пункта 5, пунктами 5.3, 6, 6.1, 6.2, 6.4 статьи 165 Налогового кодекса Российской Федерации РеестрПрвзД_14 С   ОМ Состав элемента представлен в таблице 4.9

Таблица 4.3

Сведения о налогоплательщике (СвНП)

Наименование элемента Сокращенное наименование (код) элемента Признак типа элемента Формат элемента Признак обязательности элемента Дополнительная информация
Налогоплательщик - организация | НПЮЛ С   О Состав элемента представлен в таблице 4.4
Налогоплательщик - индивидуальный предприниматель НПФЛ С   О Состав элемента представлен в таблице 4.6

Таблица 4.4

Налогоплательщик - организация (НПЮЛ)

Наименование элемента Сокращенное наименование (код) элемента Признак типа элемента Формат элемента Признак обязательности элемента Дополнительная информация
Наименование организации НаимОрг А T(1-1000) О  
ИНН организации ИННЮЛ А T(=10) О Типовой элемент <ИННЮЛТип>
КПП организации КПП А T(=9) О Типовой элемент <КППТип>
Сведения о реорганизованной (ликвидированной) организации СвРеоргЮЛ С   Н Состав элемента представлен в таблице 4.5

Таблица 4.5

Сведения о реорганизованной (ликвидированной) организации (СвРеоргЮЛ)

Наименование элемента Сокращенное наименование (код) элемента Признак типа элемента Формат элемента Признак обязательности элемента Дополнительная информация
Код формы реорганизации (ликвидации) ФормРеорг А T(=1) ОК Принимает значение:
0 - ликвидация |
1 - преобразование |
2 - слияние |
3 - разделение |
5 - присоединение |
6 - разделение с одновременным присоединением
ИНН реорганизованной организации ИННЮЛ А T(=10) НУ Типовой элемент <ИННЮЛТип>.
Элемент обязателен при <ФормРеорг> = 1 | 2 | 3 | 5 | 6
КПП реорганизованной организации КПП А T(=9) НУ Типовой элемент <КППТип>.
Элемент обязателен при <ФормРеорг> = 1 | 2 | 3 | 5 | 6

Таблица 4.6

Налогоплательщик - индивидуальный предприниматель (НПФЛ)

Наименование элемента Сокращенное наименование (код) элемента Признак типа элемента Формат элемента Признак обязательности элемента Дополнительная информация
ИНН физического лица, зарегистрированного в качестве индивидуального предпринимателя ИННФЛ А T(=12) О Типовой элемент <ИННФЛТип>
Фамилия, имя, отчество (при наличии) индивидуального предпринимателя ФИО С   О Типовой элемент <ФИОТип>.
Состав элемента представлен в таблице 4.10

Таблица 4.7

Сведения о лице, подписавшем документ (Подписант)

Наименование элемента Сокращенное наименование (код) элемента Признак типа элемента Формат элемента Признак обязательности элемента Дополнительная информация
Признак лица, подписавшего документ ПрПодп А T(=1) ОК Принимает значение:
1 - налогоплательщик |
2 - представитель налогоплательщика
Номер контактного телефона Тлф А T(1-20) Н  
Фамилия, имя, отчество (при наличии) ФИО С   О Типовой элемент <ФИОТип>.
Состав элемента представлен в таблице 4.10
Сведения о представителе налогоплательщика СвПред С   НУ Состав элемента представлен в таблице 4.8.
Элемент обязателен при <ПрПодп>=2

Таблица 4.8

Сведения о представителе налогоплательщика (СвПред)

Наименование элемента Сокращенное наименование (код) элемента Признак типа элемента Формат элемента Признак обязательности элемента Дополнительная информация
Наименование документа, подтверждающего полномочия представителя налогоплательщика НаимДок А T(1-120) О Для доверенности, совершенной в электронной форме, указывается GUID доверенности
Наименование организации - представителя налогоплательщика НаимОрг А T(1-1000) Н  

Таблица 4.9

Реестр, содержащий сведения из перевозочных документов и предусмотренный абзацем пятым пункта 5, пунктами 5.3, 6, 6.1, 6.2, 6.4 статьи 165 Налогового кодекса Российской Федерации (РеестрПрвзД_14)

Наименование элемента Сокращенное наименование (код) элемента Признак типа элемента Формат элемента Признак обязательности элемента Дополнительная информация
Код операции КодОпер А T(=7) ОК Принимает значение:
1010408 | 1010455 | 1011445 | 1011452 | 1011419 | 1010444
Итого стоимость услуг СтоимУслугИт А N(14) О  

Таблица 4.10

Фамилия, имя, отчество (ФИОТип)

Наименование элемента Сокращенное наименование (код) элемента Признак типа элемента Формат элемента Признак обязательности элемента Дополнительная информация
Фамилия Фамилия А T(1-60) О  
Имя Имя А T(1-60) О  
Отчество Отчество А T(1-60) Н  

III. ОПИСАНИЕ ФАЙЛА ОБМЕНА СВЕДЕНИЙ ИЗ ДОКУМЕНТОВ, ПОДТВЕРЖДАЮЩИХ ОБОСНОВАННОСТЬ ПРИМЕНЕНИЯ НАЛОГОВОЙ СТАВКИ 0 ПРОЦЕНТОВ ПО НАЛОГУ НА ДОБАВЛЕННУЮ СТОИМОСТЬ

5. Имя файла обмена должно иметь следующий вид:

R_T_A_K_O_GGGGMMDD_N, где:

R_T - префикс, принимающий значение: KO_RRPRVZNDS.2;

A_K - идентификатор получателя информации, где: A - идентификатор получателя, которому направляется файл обмена, K - идентификатор конечного получателя, для которого предназначена информация из данного файла обмена. Передача файла от отправителя к конечному получателю (K) может осуществляться в несколько этапов через другие налоговые органы, осуществляющие передачу файла на промежуточных этапах, которые обозначаются идентификатором A. В случае передачи файла от отправителя к конечному получателю при отсутствии налоговых органов, осуществляющих передачу на промежуточных этапах, значения идентификаторов A и K совпадают. Каждый из идентификаторов (A и K) имеет вид для налоговых органов - четырехразрядный код (код налогового органа в соответствии с классификатором СОНО);

O - идентификатор отправителя информации, имеет вид:

для организаций - девятнадцатиразрядный код (идентификационный номер налогоплательщика (далее - ИНН) и код причины постановки на учет (далее - КПП) организации (обособленного подразделения);

для физических лиц - двенадцатиразрядный код ИНН, при отсутствии ИНН - последовательность из двенадцати нулей.

GGGG - год формирования передаваемого файла, MM - месяц, DD - день;

N - идентификационный номер файла (длина - от 1 до 36 знаков, идентификационный номер файла должен обеспечивать уникальность файла).

Расширение имени файла - xml. Расширение имени файла может указываться как строчными, так и прописными буквами.

Параметры первой строки файла обмена

Первая строка XML-файла должна иметь следующий вид:

<?xml version ="1.0" encoding ="windows-1251"?>

Имя файла, содержащего XML-схему файла обмена, должно иметь следующий вид:

KO_RRPRVZNDS.2_1_818_02_05_07_xx, где xx - номер версии схемы.

Расширение имени файла - xsd.

XML-схема файла обмена приводится отдельным файлом и размещается на официальном сайте Федеральной налоговой службы в информационно-телекоммуникационной сети "Интернет".

6. Логическая модель файла обмена представлена в виде диаграммы структуры файла обмена на рисунке 2 настоящего формата. Элементами логической модели файла обмена являются элементы и атрибуты XML-файла. Перечень структурных элементов логической модели файла обмена и сведения о них приведены в таблицах 6.1 - 6.5 настоящего формата.

Для каждого структурного элемента логической модели файла обмена приводятся следующие сведения:

наименование элемента. Приводится полное наименование элемента. В строке таблицы могут быть описаны несколько элементов, наименования которых разделены символом "|". Такая форма записи применяется при наличии в файле обмена только одного элемента из описанных в этой строке;

сокращенное наименование (код) элемента. Приводится сокращенное наименование элемента. Синтаксис сокращенного наименования должен удовлетворять спецификации XML;

признак типа элемента. Может принимать следующие значения: "С" - сложный элемент логической модели (содержит вложенные элементы), "П" - простой элемент логической модели, реализованный в виде элемента XML-файла, "А" - простой элемент логической модели, реализованный в виде атрибута элемента XML-файла. Простой элемент логической модели не содержит вложенные элементы;

формат элемента. Формат элемента представляется следующими условными обозначениями: T - символьная строка; N - числовое значение (целое или дробное).

Формат символьной строки указывается в виде T(n-k) или T(=k), где: n - минимальное количество знаков, k - максимальное количество знаков, символ "-" - разделитель, символ "=" означает фиксированное количество знаков в строке. В случае если минимальное количество знаков равно 0, формат имеет вид T(0-k). В случае если максимальное количество знаков не ограничено, формат имеет вид T(n-).

Формат числового значения указывается в виде N(m.k), где: m - максимальное количество знаков в числе, включая знак (для отрицательного числа), целую и дробную часть числа без разделяющей десятичной точки, k - максимальное число знаков дробной части числа. Если число знаков дробной части числа равно 0 (то есть число целое), то формат числового значения имеет вид N(m).

Для простых элементов, являющихся базовыми в XML, например, элемент с типом "date", поле "Формат элемента" не заполняется. Для таких элементов в поле "Дополнительная информация" указывается тип базового элемента;

признак обязательности элемента определяет обязательность наличия элемента (совокупности наименования элемента и его значения) в файле обмена. Признак обязательности элемента может принимать следующие значения: "О" - наличие элемента в файле обмена обязательно; "Н" - наличие элемента в файле обмена необязательно, то есть элемент может отсутствовать. Если элемент принимает ограниченный перечень значений (по классификатору, справочнику, кодовому словарю), то признак обязательности элемента дополняется символом "К". В случае если количество реализаций элемента может быть более одной, то признак обязательности элемента дополняется символом "М".

К вышеперечисленным признакам обязательности элемента может добавляться значение "У" в случае описания в XML-схеме условий, предъявляемых к элементу в файле обмена, описанных в графе "Дополнительная информация";

дополнительная информация содержит, при необходимости, требования к элементу файла обмена, не указанные ранее. Для сложных элементов указывается ссылка на таблицу, в которой описывается состав данного элемента. Для элементов, принимающих ограниченный перечень значений из классификатора (справочника, кодового словаря), указывается соответствующее наименование классификатора (справочника, кодового словаря) или приводится перечень возможных значений. Для классификатора (справочника, кодового словаря) может указываться ссылка на его местонахождение. Для элементов, использующих пользовательский тип данных, указывается наименование типового элемента.

Рисунок 2. Диаграмма структуры файла обмена

Таблица 6.1

Файл обмена (Файл)

Наименование элемента Сокращенное наименование (код) элемента Признак типа элемента Формат элемента Признак обязательности элемента Дополнительная информация
Идентификатор файла ИдФайл А T(1-255) ОУ Содержит (повторяет) имя сформированного файла (без расширения)
Версия программы, с помощью которой сформирован файл ВерсПрог А T(1-40) О  
Версия формата ВерсФорм А T(1-5) О Принимает значение: 5.07
Состав и структура документа Документ С   О Состав элемента представлен в таблице 6.2

Таблица 6.2

Состав и структура документа (Документ)

Наименование элемента Сокращенное наименование (код) элемента Признак типа элемента Формат элемента Признак обязательности элемента Дополнительная информация
Индекс Индекс А T(=7) ОК Типовой элемент <КНДТип>.
Принимает значение: 0005118
Номер корректировки (реестра) НомКорр А N(3) О Принимает значение:
0 - первичный документ,
1, 2, 3 и так далее - уточненный документ.
Для уточненного документа значение должно быть на 1 больше ранее принятого налоговым органом документа.
Элемент повторяет значение элемента <НомКорр> из файла с префиксом KO_RRPRVZNDS
Реестр, содержащий сведения из перевозочных документов и предусмотренный абзацем пятым пункта 5, пунктами 5.3, 6, 6.1, 6.2, 6.4 статьи 165 Налогового кодекса Российской Федерации РеестрПрвзД_14 С   ОМ Состав элемента представлен в таблице 6.3

Таблица 6.3

Реестр, содержащий сведения из перевозочных документов и предусмотренный абзацем пятым пункта 5, пунктами 5.3, 6, 6.1, 6.2, 6.4 статьи 165 Налогового кодекса Российской Федерации (РеестрПрвзД_14)

Наименование элемента Сокращенное наименование (код) элемента Признак типа элемента Формат элемента Признак обязательности элемента Дополнительная информация
Код операции КодОпер А T(=7) ОК Принимает значение:
1010408 | 1010455 | 1011445 | 1011452 | 1011419 | 1010444
Итого стоимость услуг СтоимУслугИт А N(14) О  
Сведения по перевозочному документу СведПрвзД С   ОМ Состав элемента представлен в таблице 6.4

Таблица 6.4

Сведения по перевозочному документу (СведПрвзД)

Наименование элемента Сокращенное наименование (код) элемента Признак типа элемента Формат элемента Признак обязательности элемента Дополнительная информация
Номер по порядку НомПор А N(9) О  
Код вида транспорта КодВидТС А T(=2) ОК Принимает значение:
10 - морской/речной транспорт |
20 - железнодорожный транспорт |
30 - автомобильный транспорт |
40 - воздушный транспорт
Дата оказания услуги ДатаУсл А T(=10) О Типовой элемент <ДатаТип>.
Дата в формате ДД.ММ.ГГГГ
Стоимость услуг по перевозке пассажиров и багажа СтоимУслуг А N(16.2) О  
Примечание Прим А T(1-1000) Н  
Номер перевозочного документа НомПрвзДок П T(1-50) ОМ Элемент является множественным при <КодВидТС> = 40 и
<КодОпер> = 1011452 | 1011445 | 1010455
Маршрут Маршрут С   ОМ Состав элемента представлен в таблице 6.5

Таблица 6.5

Маршрут (Маршрут)

Наименование элемента Сокращенное наименование (код) элемента Признак типа элемента Формат элемента Признак обязательности элемента Дополнительная информация
Пункт отправления ПунктОтпр А T(1-30) О  
Пункт назначения ПунктНазн А T(1-30) О