Письмо ФНС РФ от 29.03.2024 N СД-4-23/3609@

"О рекомендуемых формах и форматах документов, используемых при проведении налогового мониторинга в отношении участников сзпк"

ФЕДЕРАЛЬНАЯ НАЛОГОВАЯ СЛУЖБА

ПИСЬМО
от 29 марта 2024 г. N СД-4-23/3609@

О РЕКОМЕНДУЕМЫХ ФОРМАХ И ФОРМАТАХ ДОКУМЕНТОВ, ИСПОЛЬЗУЕМЫХ ПРИ ПРОВЕДЕНИИ НАЛОГОВОГО МОНИТОРИНГА В ОТНОШЕНИИ УЧАСТНИКОВ СЗПК

Федеральная налоговая служба сообщает, что пунктом 7.1 части 8 статьи 10 Федерального закона от 01.04.2020 N 69-ФЗ "О защите и поощрении капиталовложений в Российской Федерации" предусмотрено обязательство компаний, заключивших соглашения о защите и поощрении капиталовложений (далее - СЗПК), по переходу на налоговый мониторинг в течение трех лет со дня заключения СЗПК.

Предметом налогового мониторинга в отношении организации, признаваемой налогоплательщиком - участником СЗПК, наряду с проверкой правильности исчисления (удержания), полноты и своевременности уплаты (перечисления) налогов, сборов, страховых взносов, также является проверка фактических затрат, по которым Федеральным законом "О защите и поощрении капиталовложений в Российской Федерации" предусмотрено предоставление мер государственной поддержки (абзац 4 пункта 1 статьи 105.26 Налогового кодекса Российской Федерации).

Кроме того, Концепцией развития и функционирования в Российской Федерации системы налогового мониторинга, утвержденной распоряжением Правительства Российской Федерации от 21.02.2020 N 381-р (далее - Концепция), предусмотрено создание и внедрение подсистемы "Налоговый мониторинг", обеспечивающей автоматизацию процессов налогового контроля в форме налогового мониторинга.

В связи с этим Федеральной налоговой службой в рамках работы над универсальными формами документов (информации) при осуществлении налогового мониторинга в отношении организации, признаваемой налогоплательщиком - участником СЗПК, направляются рекомендуемые формы документов и форматы их представления в электронной форме:

форма заявления о предоставлении заключения о не выявленных (выявленных) при проведении налогового контроля фактах искажения организацией размеров фактически понесенных затрат, а также об отсутствии (о наличии) невыполненных мотивированных мнений, направленных организации в ходе проведения налогового мониторинга по вопросам правильности определения размеров фактически понесенных затрат, по которым Федеральным законом от 01.04.2020 N 69-ФЗ "О защите и поощрении капиталовложений в Российской Федерации" предусмотрено предоставление мер государственной поддержки (приложение N 1 к настоящему письму);

форма заключения о не выявленных (выявленных) при проведении налогового контроля фактах искажения организацией размеров фактически понесенных затрат, а также об отсутствии (о наличии) невыполненных мотивированных мнений, направленных организации в ходе проведения налогового мониторинга по вопросам правильности определения размеров фактически понесенных затрат, по которым Федеральным законом от 01.04.2020 N 69-ФЗ "О защите и поощрении капиталовложений в Российской Федерации" предусмотрено предоставление мер государственной поддержки (приложение N 2 к настоящему письму);

форма уведомления о представлении организацией, признаваемой налогоплательщиком - участником соглашения о защите и поощрении капиталовложений, заявления об отказе в проведении налогового мониторинга (приложение N 3 к настоящему письму);

форма уведомления о досрочном прекращении налогового мониторинга в отношении организации, признаваемой налогоплательщиком - участником соглашения о защите и поощрении капиталовложений (приложение N 4 к настоящему письму);

форма уведомления о невозможности предоставления заключения о не выявленных (выявленных) при проведении налогового контроля фактах искажения организацией размеров фактически понесенных затрат, а также об отсутствии (о наличии) невыполненных мотивированных мнений, направленных организации в ходе проведения налогового мониторинга по вопросам правильности определения размеров фактически понесенных затрат, по которым Федеральным законом от 01.04.2020 N 69-ФЗ "О защите и поощрении капиталовложений в Российской Федерации" предусмотрено предоставление мер государственной поддержки (приложение N 5 к настоящему письму);

формат представления заявления о предоставлении заключения о не выявленных (выявленных) при проведении налогового контроля фактах искажения организацией размеров фактически понесенных затрат, а также об отсутствии (о наличии) невыполненных мотивированных мнений, направленных организации в ходе проведения налогового мониторинга по вопросам правильности определения размеров фактически понесенных затрат, по которым Федеральным законом от 01.04.2020 N 69-ФЗ "О защите и поощрении капиталовложений в Российской Федерации" предусмотрено предоставление мер государственной поддержки, в электронной форме (приложение N 6 к настоящему письму);

формат представления уведомления в отношении организации, признаваемой налогоплательщиком - участником соглашения о защите и поощрении капиталовложений, в рамках проведения налогового мониторинга (приложение N 7 к настоящему письму).

Актуальные версии вышеуказанных форматов, а также xsd-схемы к ним размещены на официальном сайте ФНС России в информационно-телекоммуникационной сети "Интернет" (www.nalog.gov.ru) в разделе "Документы". Указанные форматы подлежат применению с 01.05.2024.

Федеральная налоговая служба поручает межрегиональным инспекциям ФНС России по крупнейшим налогоплательщикам довести настоящее письмо до нижестоящих налоговых органов.

Действительный
государственный советник
Российской Федерации
2 класса
Д.С. САТИН

Приложение N 1
к письму ФНС России
от "__" ________ 202_ г. N _____

Форма по КНД 1150140

Стр.      
В  
  (наименование налогового органа)
                                                    Код налогового органа            
                                                      Период проведения налогового мониторинга        

ЗАЯВЛЕНИЕ N _________
О ПРЕДОСТАВЛЕНИИ ЗАКЛЮЧЕНИЯ О НЕ ВЫЯВЛЕННЫХ (ВЫЯВЛЕННЫХ) ПРИ ПРОВЕДЕНИИ НАЛОГОВОГО КОНТРОЛЯ ФАКТАХ ИСКАЖЕНИЯ ОРГАНИЗАЦИЕЙ РАЗМЕРОВ ФАКТИЧЕСКИ ПОНЕСЕННЫХ ЗАТРАТ, А ТАКЖЕ ОБ ОТСУТСТВИИ (О НАЛИЧИИ) НЕВЫПОЛНЕННЫХ МОТИВИРОВАННЫХ МНЕНИЙ, НАПРАВЛЕННЫХ ОРГАНИЗАЦИИ В ХОДЕ ПРОВЕДЕНИЯ НАЛОГОВОГО МОНИТОРИНГА ПО ВОПРОСАМ ПРАВИЛЬНОСТИ ОПРЕДЕЛЕНИЯ РАЗМЕРОВ ФАКТИЧЕСКИ ПОНЕСЕННЫХ ЗАТРАТ, ПО КОТОРЫМ ФЕДЕРАЛЬНЫМ ЗАКОНОМ ОТ 01.04.2020 N 69-ФЗ "О ЗАЩИТЕ И ПООЩРЕНИИ КАПИТАЛОВЛОЖЕНИЙ В РОССИЙСКОЙ ФЕДЕРАЦИИ" ПРЕДУСМОТРЕНО ПРЕДОСТАВЛЕНИЕ МЕР ГОСУДАРСТВЕННОЙ ПОДДЕРЖКИ

Полное наименование организации

                                                                           
                                                                               
                                                                             
                                                                               
                                                                             
                                                                               
                                                                             
                                                                               
ИНН <1>                                   КПП <2>                                      
                                                                               
просит предоставить в соответствии с пунктом 1 статьи 105.26 Налогового кодекса Российской Федерации, пунктом 7.1 части 9 статьи 15 Федерального закона от 01.04.2020 N 69-ФЗ "О защите и поощрении
капиталовложений в Российской Федерации", также в связи с реализацией соглашения о защите и поощрении капиталовложений (СЗПК) от           N         заключение:
                                                      (дата и номер СЗПК)      

о не выявленных (выявленных) при проведении налогового контроля фактах искажения организацией размеров фактически понесенных затрат, а также об отсутствии (о наличии) невыполненных мотивированных мнений, направленных организации в ходе проведения налогового мониторинга по вопросам правильности определения размеров фактически понесенных затрат, по которым Федеральным законом от 01.04.2020 N 69-ФЗ "О защите и поощрении капиталовложений в Российской Федерации" предусмотрено предоставление мер государственной поддержки, за период (периоды) проведения налогового мониторинга (далее - заключение):

                                за         год                                
                                                                               
                                  за         год                                
                                                                               
                                  за         год                                
                                                                               
                                                                               
N п/п наименование объекта, в отношении которого предоставляется заключение инвентарный номер объекта, в отношении которого предоставляется заключение
1 2 3
     
            ИНН <1>                                                            
                                                                               
              КПП <2>                     Стр.                                    
                                                                                     
  Достоверность и полноту сведений, указанных в настоящем заявлении, подтверждаю:       Заполняется работником налогового органа
Сведения о представлении заявления
 
                                                                                       
    1 - законный представитель                       Настоящее заявление представлено (код) <6>                
  2 - уполномоченный представитель                                                                
                                              на         страницах с приложением подтверждающих документов
                                                                                     
                                              или их копий на       листах                    
                                                                                     
                                              Дата представления заявления     .     .            
                                                                                     
(фамилия, имя, отчество) <3>     Зарегистрировано за N                            
                                                                                       
Номер контактного телефона <4>                       фамилия, имя, отчество <3>   Подпись
                                                                                     
                                                                                       
Подпись             Дата     .     .                                                      
                                                                                       
Наименование и реквизиты документа,
подтверждающие полномочия представителя <5>
                                             
                                                                                       
                                                                                     
                                                                                       
                                                                                     
                                                                                       

<1> Указывается идентификационный номер налогоплательщика.

<2> Указывается код причины постановки на учет, присвоенный организации при постановке на учет в налоговом органе по месту ее нахождения (для организации, отнесенной к категории крупнейших налогоплательщиков, - присвоенный при постановке на учет в налоговом органе в качестве крупнейшего налогоплательщика).

<3> Отчество указывается при наличии.

<4> Номер контактного телефона указывается при наличии.

<5> Для доверенности, совершенной в форме электронного документа, указывается GUID доверенности.

<6> 01 - на бумажном носителе (по почте); 02 - на бумажном носителе (лично); 03 - по телекоммуникационным каналам связи с электронной подписью; 04 - через информационные системы организации.

Приложение N 2
к письму ФНС России
от "__" ________ 202_ г. N _____

Форма по КНД 1125377

ЗАКЛЮЧЕНИЕ
О НЕ ВЫЯВЛЕННЫХ (ВЫЯВЛЕННЫХ) ПРИ ПРОВЕДЕНИИ НАЛОГОВОГО КОНТРОЛЯ ФАКТАХ ИСКАЖЕНИЯ ОРГАНИЗАЦИЕЙ РАЗМЕРОВ ФАКТИЧЕСКИ ПОНЕСЕННЫХ ЗАТРАТ, А ТАКЖЕ ОБ ОТСУТСТВИИ (О НАЛИЧИИ) НЕВЫПОЛНЕННЫХ МОТИВИРОВАННЫХ МНЕНИЙ, НАПРАВЛЕННЫХ ОРГАНИЗАЦИИ В ХОДЕ ПРОВЕДЕНИЯ НАЛОГОВОГО МОНИТОРИНГА ПО ВОПРОСАМ ПРАВИЛЬНОСТИ ОПРЕДЕЛЕНИЯ РАЗМЕРОВ ФАКТИЧЕСКИ ПОНЕСЕННЫХ ЗАТРАТ, ПО КОТОРЫМ ФЕДЕРАЛЬНЫМ ЗАКОНОМ ОТ 01.04.2020 N 69-ФЗ "О ЗАЩИТЕ И ПООЩРЕНИИ КАПИТАЛОВЛОЖЕНИЙ В РОССИЙСКОЙ ФЕДЕРАЦИИ" ПРЕДУСМОТРЕНО ПРЕДОСТАВЛЕНИЕ МЕР ГОСУДАРСТВЕННОЙ ПОДДЕРЖКИ

N      
      (дата)
   
Руководитель (заместитель руководителя)    
  (наименование налогового органа)  
    ,
(фамилия, имя, отчество <1>)  
рассмотрев в соответствии с пунктом 1 статьи 105.26 Налогового кодекса Российской Федерации, пунктом 7.1 части 9 статьи 15 Федерального закона от 01.04.2020 N 69-ФЗ "О защите и поощрении капиталовложений в Российской Федерации" заявление <2> от _____________ N __________________, представленное _______________________  
     
(наименование организации)  
ИНН <3>                                   КПП <4>                                      

в рамках проведения налогового мониторинга за период (периоды):

год проведения налогового мониторинга номер решения о проведении налогового мониторинга дата решения о проведении налогового мониторинга срок окончания налогового мониторинга
       

УСТАНОВИЛ:

- наличие/отсутствие установленных фактов искажения организацией размеров фактически понесенных затрат

N п/п наименование объекта инвентарный номер объекта сумма искажений размеров фактически понесенных затрат, рублей Код КНД <5> номер документа <5>, которым установлен факт искажения организацией размеров фактически понесенных затрат дата документа <5>, которым установлен факт искажения организацией размеров фактически понесенных затрат
1 2 3 4 5 6 7
             
Итого      

- наличие/отсутствие невыполненных мотивированных мнений, направленных организации в ходе проведения налогового мониторинга по вопросам правильности определения размеров фактически понесенных затрат

N п/п номер мотивированного мнения налогового органа, не выполненного на дату предоставления Заключения дата мотивированного мнения налогового органа, не выполненного на дату предоставления Заключения сумма искажений размеров фактически понесенных затрат, рублей
1 2 3 4
       
Итого  
Руководитель (заместитель руководителя) налогового органа    
     
(подпись)   (фамилия, имя, отчество <1>)
Заключение
налогового органа получил
   
(должность, фамилия, имя, отчество <1> руководителя организации (представителя организации)  
  <6>.
(наименование и реквизиты документа, подтверждающего полномочия представителя организации)  
       
  (дата)   (подпись)  

<1> Отчество указывается при наличии.

<2> Заявление о предоставлении заключения о не выявленных (выявленных) при проведении налогового контроля фактах искажения организацией размеров фактически понесенных затрат, а также об отсутствии (о наличии) невыполненных мотивированных мнений, направленных организации в ходе проведения налогового мониторинга по вопросам правильности определения размеров фактически понесенных затрат, по которым Федеральным законом от 01.04.2020 N 69-ФЗ "О защите и поощрении капиталовложений в Российской Федерации" предусмотрено предоставление мер государственной поддержки.

<3> Указывается идентификационный номер налогоплательщика.

<4> Указывается код причины постановки на учет, присвоенный организации при постановке на учет в налоговом органе по месту ее нахождения (для организации, отнесенной к категории крупнейших налогоплательщиков, - присвоенный при постановке на учет в налоговом органе в качестве крупнейшего налогоплательщика).

<5> Уведомление о наличии оснований для составления мотивированного мнения налогового органа (КНД 1125339) или мотивированное мнение налогового органа (КНД 1125303).

<6> Заполняется в случае вручения документа на бумажном носителе.

Приложение N 3
к письму ФНС России
от "__" ________ 202_ г. N _____

Форма по КНД 1123357

УВЕДОМЛЕНИЕ N _______
О ПРЕДСТАВЛЕНИИ ОРГАНИЗАЦИЕЙ, ПРИЗНАВАЕМОЙ НАЛОГОПЛАТЕЛЬЩИКОМ - УЧАСТНИКОМ СОГЛАШЕНИЯ О ЗАЩИТЕ И ПООЩРЕНИИ КАПИТАЛОВЛОЖЕНИЙ, ЗАЯВЛЕНИЯ ОБ ОТКАЗЕ В ПРОВЕДЕНИИ НАЛОГОВОГО МОНИТОРИНГА

 
  (дата)
(наименование налогового органа)

в соответствии с пунктом 8 статьи 105.27 Налогового кодекса Российской Федерации уведомляет о представлении

(полное и сокращенное наименование организации,
 
признаваемой налогоплательщиком - участником соглашения о защите и поощрении капиталовложений)
ИНН <1>                                         КПП <2>                            
                                                                               
заявления от           N         об отказе в проведении налогового мониторинга за ____ год.                      
        (дата)                                                              
Руководитель (заместитель руководителя) налогового органа    
     
(подпись)   (фамилия, имя, отчество <3>)

<1> Указывается идентификационный номер налогоплательщика.

<2> Указывается код причины постановки на учет, присвоенный организации при постановке на учет в налоговом органе по месту ее нахождения (для организации, отнесенной к категории крупнейших налогоплательщиков, - присвоенный при постановке на учет в налоговом органе в качестве крупнейшего налогоплательщика).

<3> Отчество указывается при наличии.

Приложение N 4
к письму ФНС России
от "__" ________ 202_ г. N _____

Форма по КНД 1123358

УВЕДОМЛЕНИЕ N _______
О ДОСРОЧНОМ ПРЕКРАЩЕНИИ НАЛОГОВОГО МОНИТОРИНГА В ОТНОШЕНИИ ОРГАНИЗАЦИИ, ПРИЗНАВАЕМОЙ НАЛОГОПЛАТЕЛЬЩИКОМ - УЧАСТНИКОМ СОГЛАШЕНИЯ О ЗАЩИТЕ И ПООЩРЕНИИ КАПИТАЛОВЛОЖЕНИЙ

 
  (дата)
(наименование налогового органа)

в соответствии с пунктом 3 статьи 105.28 Налогового кодекса Российской Федерации (далее - Кодекс) уведомляет, что в отношении

(полное и сокращенное наименование организации,
 
признаваемой налогоплательщиком - участником соглашения о защите и поощрении капиталовложений)
ИНН <1>                                         КПП <2>                            
                                                                               
принято решение от           N         о досрочном прекращении налогового мониторинга за _______ год, проводимого на основании решения о проведении налогового
        (дата)                                                              
мониторинга от         N         , в соответствии с пунктом 1 статьи 105.28 Кодекса, в том числе:                        
      (дата)                                                                
 
                                                                             
(основание/основания для досрочного прекращения налогового мониторинга)
Руководитель (заместитель руководителя) налогового органа    
     
(подпись)   (фамилия, имя, отчество <3>)

<1> Указывается идентификационный номер налогоплательщика.

<2> Указывается код причины постановки на учет, присвоенный организации при постановке на учет в налоговом органе по месту ее нахождения (для организации, отнесенной к категории крупнейших налогоплательщиков, - присвоенный при постановке на учет в налоговом органе в качестве крупнейшего налогоплательщика).

<3> Отчество указывается при наличии.

Приложение N 5
к письму ФНС России
от "__" ________ 202_ г. N _____

Форма по КНД 1125378

УВЕДОМЛЕНИЕ N ____
О НЕВОЗМОЖНОСТИ ПРЕДОСТАВЛЕНИЯ ЗАКЛЮЧЕНИЯ О НЕ ВЫЯВЛЕННЫХ (ВЫЯВЛЕННЫХ) ПРИ ПРОВЕДЕНИИ НАЛОГОВОГО КОНТРОЛЯ ФАКТАХ ИСКАЖЕНИЯ ОРГАНИЗАЦИЕЙ РАЗМЕРОВ ФАКТИЧЕСКИ ПОНЕСЕННЫХ ЗАТРАТ, А ТАКЖЕ ОБ ОТСУТСТВИИ (О НАЛИЧИИ) НЕВЫПОЛНЕННЫХ МОТИВИРОВАННЫХ МНЕНИЙ, НАПРАВЛЕННЫХ ОРГАНИЗАЦИИ В ХОДЕ ПРОВЕДЕНИЯ НАЛОГОВОГО МОНИТОРИНГА ПО ВОПРОСАМ ПРАВИЛЬНОСТИ ОПРЕДЕЛЕНИЯ РАЗМЕРОВ ФАКТИЧЕСКИ ПОНЕСЕННЫХ ЗАТРАТ, ПО КОТОРЫМ ФЕДЕРАЛЬНЫМ ЗАКОНОМ ОТ 01.04.2020 N 69-ФЗ "О ЗАЩИТЕ И ПООЩРЕНИИ КАПИТАЛОВЛОЖЕНИЙ В РОССИЙСКОЙ ФЕДЕРАЦИИ" ПРЕДУСМОТРЕНО ПРЕДОСТАВЛЕНИЕ МЕР ГОСУДАРСТВЕННОЙ ПОДДЕРЖКИ

 
  (дата)
Руководитель (заместитель руководителя)    
  (наименование налогового органа)  
    ,
(фамилия, имя, отчество <1>)  
рассмотрев в соответствии с пунктом 1 статьи 105.26 Налогового кодекса Российской Федерации, пунктом 7.1 части 9 статьи 15 Федерального закона от 01.04.2020 N 69-ФЗ "О защите и поощрении капиталовложений в Российской Федерации" заявление от _______________ N ____________________, представленное  
     
(наименование организации)  
ИНН <2>                                   КПП <3>                                      
сообщает о невозможности предоставления заключения  
 
(указывается причина отказа в предоставлении заключения)
   
Руководитель (заместитель руководителя) налогового органа    
     
(подпись)   (фамилия, имя, отчество <1>)
С уведомлением о невозможности предоставления заключения ознакомлен  
   
(должность, фамилия, имя, отчество <1> руководителя организации (представителя организации)  
  <4>.
(наименование и реквизиты документа, подтверждающего полномочия представителя организации)  
       
  (дата)   (подпись)  

<1> Отчество указывается при наличии.

<2> Указывается идентификационный номер налогоплательщика.

<3> Указывается код причины постановки на учет, присвоенный организации при постановке на учет в налоговом органе по месту ее нахождения (для организации, отнесенной к категории крупнейших налогоплательщиков, - присвоенный при постановке на учет в налоговом органе в качестве крупнейшего налогоплательщика).

<4> Заполняется в случае вручения документа на бумажном носителе.

Приложение N 6
к письму ФНС России
от "__" ________ 202_ г. N _____

ФОРМАТ
ПРЕДСТАВЛЕНИЯ ЗАЯВЛЕНИЯ О ПРЕДОСТАВЛЕНИИ ЗАКЛЮЧЕНИЯ О НЕ ВЫЯВЛЕННЫХ (ВЫЯВЛЕННЫХ) ПРИ ПРОВЕДЕНИИ НАЛОГОВОГО КОНТРОЛЯ ФАКТАХ ИСКАЖЕНИЯ ОРГАНИЗАЦИЕЙ РАЗМЕРОВ ФАКТИЧЕСКИ ПОНЕСЕННЫХ ЗАТРАТ, А ТАКЖЕ ОБ ОТСУТСТВИИ (О НАЛИЧИИ) НЕВЫПОЛНЕННЫХ МОТИВИРОВАННЫХ МНЕНИЙ, НАПРАВЛЕННЫХ ОРГАНИЗАЦИИ В ХОДЕ ПРОВЕДЕНИЯ НАЛОГОВОГО МОНИТОРИНГА ПО ВОПРОСАМ ПРАВИЛЬНОСТИ ОПРЕДЕЛЕНИЯ РАЗМЕРОВ ФАКТИЧЕСКИ ПОНЕСЕННЫХ ЗАТРАТ, ПО КОТОРЫМ ФЕДЕРАЛЬНЫМ ЗАКОНОМ ОТ 01.04.2020 N 69-ФЗ "О ЗАЩИТЕ И ПООЩРЕНИИ КАПИТАЛОВЛОЖЕНИЙ В РОССИЙСКОЙ ФЕДЕРАЦИИ" ПРЕДУСМОТРЕНО ПРЕДОСТАВЛЕНИЕ МЕР ГОСУДАРСТВЕННОЙ ПОДДЕРЖКИ, В ЭЛЕКТРОННОЙ ФОРМЕ

I. ОБЩИЕ СВЕДЕНИЯ

1. Настоящий формат описывает требования к XML-файлам (далее - файл обмена) передачи в налоговые органы заявления о предоставлении заключения о не выявленных (выявленных) при проведении налогового контроля фактах искажения организацией размеров фактически понесенных затрат, а также об отсутствии (о наличии) невыполненных мотивированных мнений, направленных организации в ходе проведения налогового мониторинга по вопросам правильности определения размеров фактически понесенных затрат, по которым Федеральным законом от 01.04.2020 N 69-ФЗ "О защите и поощрении капиталовложений в Российской Федерации" предусмотрено предоставление мер государственной поддержки, в электронной форме.

2. Номер версии настоящего формата 5.01, часть 445.

II. ОПИСАНИЕ ФАЙЛА ОБМЕНА

3. Имя файла обмена должно иметь следующий вид:

R_T_A_K_O_GGGGMMDD_N, где:

R_T - префикс, принимающий значение ON_ZAKLSZPK;

A_K - идентификатор получателя информации, где: A - идентификатор получателя, которому направляется файл обмена, K - идентификатор конечного получателя, для которого предназначена информация из данного файла обмена. Передача файла от отправителя к конечному получателю (K) может осуществляться в несколько этапов через другие налоговые органы, осуществляющие передачу файла на промежуточных этапах, которые обозначаются идентификатором A. В случае передачи файла от отправителя к конечному получателю при отсутствии налоговых органов, осуществляющих передачу на промежуточных этапах, значения идентификаторов A и K совпадают. Каждый из идентификаторов (A и K) имеет вид для налоговых органов - четырехразрядный код налогового органа;

O - идентификатор отправителя информации, имеет вид:

для организаций - девятнадцатиразрядный код (идентификационный номер налогоплательщика (далее - ИНН) и код причины постановки на учет (далее - КПП) организации (обособленного подразделения);

GGGG - год формирования передаваемого файла, MM - месяц, DD - день;

N - идентификационный номер файла (длина - от 1 до 36 знаков. Идентификационный номер файла должен обеспечивать уникальность файла).

Расширение имени файла - xml. Расширение имени файла может указываться как строчными, так и прописными буквами.

Параметры первой строки файла обмена

Первая строка XML-файла должна иметь следующий вид:

<?xml version ="1.0" encoding ="windows-1251"?>

Имя файла, содержащего XML-схему файла обмена, должно иметь следующий вид:

ON_ZAKLSZPK_1_445_00_05_01_xx, где xx - номер версии схемы.

Расширение имени файла - xsd.

XML-схема файла обмена приводится отдельным файлом.

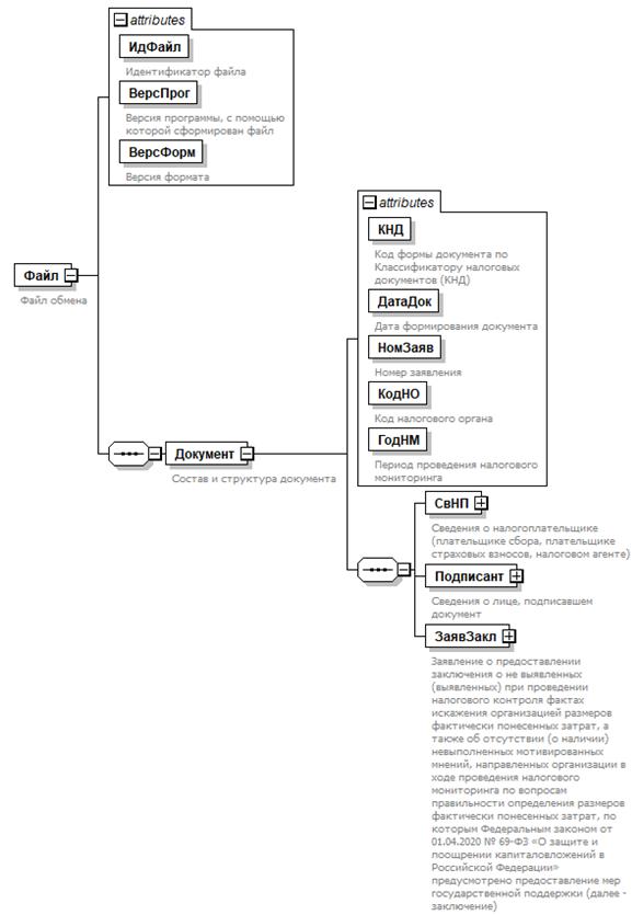
4. Логическая модель файла обмена представлена в виде диаграммы структуры файла обмена на рисунке 1 настоящего формата. Элементами логической модели файла обмена являются элементы и атрибуты XML-файла. Перечень структурных элементов логической модели файла обмена и сведения о них приведены в таблицах 4.1 - 4.11 настоящего формата.

Для каждого структурного элемента логической модели файла обмена приводятся следующие сведения:

наименование элемента. Приводится полное наименование элемента. В строке таблицы могут быть описаны несколько элементов, наименования которых разделены символом "|". Такая форма записи применяется при наличии в файле обмена только одного элемента из описанных в этой строке;

сокращенное наименование (код) элемента. Приводится сокращенное наименование элемента. Синтаксис сокращенного наименования должен удовлетворять спецификации XML;

признак типа элемента. Может принимать следующие значения: "С" - сложный элемент логической модели (содержит вложенные элементы), "П" - простой элемент логической модели, реализованный в виде элемента XML-файла, "А" - простой элемент логической модели, реализованный в виде атрибута элемента XML-файла. Простой элемент логической модели не содержит вложенные элементы;

формат элемента. Формат элемента представляется следующими условными обозначениями: T - символьная строка; N - числовое значение (целое или дробное).

Формат символьной строки указывается в виде T(n-k) или T(=k), где: n - минимальное количество знаков, k - максимальное количество знаков, символ "-" - разделитель, символ "=" означает фиксированное количество знаков в строке. В случае если минимальное количество знаков равно 0, формат имеет вид T(0-k). В случае если максимальное количество знаков не ограничено, формат имеет вид T(n-).

Формат числового значения указывается в виде N(m.k), где: m - максимальное количество знаков в числе, включая целую и дробную часть числа без разделяющей десятичной точки и знака (для отрицательного числа), k - максимальное число знаков дробной части числа. Если число знаков дробной части числа равно 0 (то есть число целое), то формат числового значения имеет вид N(m).

Для простых элементов, являющихся базовыми в XML, таких как элемент с типом "date", поле "Формат элемента" не заполняется. Для таких элементов в поле "Дополнительная информация" указывается тип базового элемента;

признак обязательности элемента определяет обязательность наличия элемента (совокупности наименования элемента и его значения) в файле обмена. Признак обязательности элемента может принимать следующие значения: "О" - наличие элемента в файле обмена обязательно; "Н" - наличие элемента в файле обмена необязательно, то есть элемент может отсутствовать. Если элемент принимает ограниченный перечень значений (по классификатору, справочнику, кодовому словарю), то признак обязательности элемента дополняется символом "К". В случае если количество реализаций элемента может быть более одной, то признак обязательности элемента дополняется символом "М".

К вышеперечисленным признакам обязательности элемента может добавляться значение "У" в случае описания в XML-схеме условий, предъявляемых к элементу в файле обмена, описанных в графе "Дополнительная информация";

дополнительная информация содержит, при необходимости, требования к элементу файла обмена, не указанные ранее. Для сложных элементов указывается ссылка на таблицу, в которой описывается состав данного элемента. Для элементов, принимающих ограниченный перечень значений из классификатора (справочника, кодового словаря), указывается соответствующее наименование классификатора (справочника, кодового словаря) или приводится перечень возможных значений. Для классификатора (справочника, кодового словаря) может указываться ссылка на его местонахождение. Для элементов, использующих пользовательский тип данных, указывается наименование типового элемента.

Рисунок 1. Диаграмма структуры файла обмена

Таблица 4.1

Файл обмена (Файл)

Наименование элемента Сокращенное наименование (код) элемента Признак типа элемента Формат элемента Признак обязательности элемента Дополнительная информация
Идентификатор файла ИдФайл А T(1-255) ОУ Содержит (повторяет) имя сформированного файла (без расширения)
Версия программы, с помощью которой сформирован файл ВерсПрог А T(1-40) О  
Версия формата ВерсФорм А T(1-5) О Принимает значение: 5.01
Состав и структура документа Документ С   О Состав элемента представлен в таблице 4.2

Таблица 4.2

Состав и структура документа (Документ)

Наименование элемента Сокращенное наименование (код) элемента Признак типа элемента Формат элемента Признак обязательности элемента Дополнительная информация
Код формы документа по Классификатору налоговых документов (КНД) КНД А T(=7) ОК Типовой элемент <КНДТип>.
Принимает значение: 1150140
Дата формирования документа ДатаДок А T(=10) О Типовой элемент <ДатаТип>.
Дата в формате ДД.ММ.ГГГГ
Номер заявления НомЗаяв А T(1-35) О  
Код налогового органа КодНО А T(=4) ОК Типовой элемент <СОНОТип>
Период проведения налогового мониторинга ГодНМ А   О Типовой элемент <xs:gYear>.
Год в формате ГГГГ
Сведения о налогоплательщике (плательщике сбора, плательщике страховых взносов, налоговом агенте) СвНП С   О Состав элемента представлен в таблице 4.3
Сведения о лице, подписавшем документ Подписант С   О Состав элемента представлен в таблице 4.5
Заявление о предоставлении заключения о не выявленных (выявленных) при проведении налогового контроля фактах искажения организацией размеров фактически понесенных затрат, а также об отсутствии (о наличии) невыполненных мотивированных мнений, направленных организации в ходе проведения налогового мониторинга по вопросам правильности определения размеров фактически понесенных затрат, по которым Федеральным законом от 01.04.2020 N 69-ФЗ "О защите и поощрении капиталовложений в Российской Федерации" предусмотрено предоставление мер государственной поддержки (далее - заключение) ЗаявЗакл С   О Состав элемента представлен в таблице 4.7

Таблица 4.3

Сведения о налогоплательщике (плательщике сбора, плательщике страховых взносов, налоговом агенте) (СвНП)

Наименование элемента Сокращенное наименование (код) элемента Признак типа элемента Формат элемента Признак обязательности элемента Дополнительная информация
Сведения об организации НПЮЛ С   О Состав элемента представлен в таблице 4.4

Таблица 4.4

Сведения об организации (НПЮЛ)

Наименование элемента Сокращенное наименование (код) элемента Признак типа элемента Формат элемента Признак обязательности элемента Дополнительная информация
Полное наименование организации НаимОрг А T(1-1000) О  
ИНН ИННЮЛ А T(=10) О Типовой элемент <ИННЮЛТип>
КПП КПП А T(=9) О Типовой элемент <КППТип>

Таблица 4.5

Сведения о лице, подписавшем документ (Подписант)

Наименование элемента Сокращенное наименование (код) элемента Признак типа элемента Формат элемента Признак обязательности элемента Дополнительная информация
Признак лица, подписавшего документ ПрПодп А T(=1) ОК Принимает значение:
1 - законный представитель |
2 - представитель налогоплательщика
Номер контактного телефона Тлф А T(1-20) Н  
Фамилия, имя, отчество (при наличии) ФИО С   О Типовой элемент <ФИОТип>.
Состав элемента представлен в таблице 4.11
Сведения о представителе организации СвПред С   НУ Состав элемента представлен в таблице 4.6.
Элемент обязателен при <ПрПодп> = 2

Таблица 4.6

Сведения о представителе организации (СвПред)

Наименование элемента Сокращенное наименование (код) элемента Признак типа элемента Формат элемента Признак обязательности элемента Дополнительная информация
Наименование и реквизиты документа, подтверждающего полномочия представителя НаимДок А T(1-120) О Для доверенности, совершенной в форме электронного документа, указывается GUID доверенности

Таблица 4.7

Заявление о предоставлении заключения о не выявленных (выявленных) при проведении налогового контроля фактах искажения организацией размеров фактически понесенных затрат, а также об отсутствии (о наличии) невыполненных мотивированных мнений, направленных организации в ходе проведения налогового мониторинга по вопросам правильности определения размеров фактически понесенных затрат, по которым Федеральным законом от 01.04.2020 N 69-ФЗ "О защите и поощрении капиталовложений в Российской Федерации" предусмотрено предоставление мер государственной поддержки (далее - заключение) (ЗаявЗакл)

Наименование элемента Сокращенное наименование (код) элемента Признак типа элемента Формат элемента Признак обязательности элемента Дополнительная информация
Дата соглашения ДатаСог А T(=10) О Типовой элемент <ДатаТип>.
Дата в формате ДД.ММ.ГГГГ
Номер соглашения НомерСог А T(1-20) О  
Период проведения налогового мониторинга ГодНМ П   ОМ Типовой элемент <xs:gYear>.
Год в формате ГГГГ
Сведения об объекте, в отношении которого предоставляется заключение СведОбЗакл С   ОМ Состав элемента представлен в таблице 4.8
Документ, представленный в виде скан-образа ДокСкан С   НМ Состав элемента представлен в таблице 4.9.
Для вложений с расширением файла xls| xlsx| doc| docx| pdf| jpg| jpeg| tif| tiff
Документ, представленный в виде xml-файла ДокФорм С   НМ Состав элемента представлен в таблице 4.10.
Для вложений с расширением файла xml

Таблица 4.8

Сведения об объекте, в отношении которого предоставляется заключение (СведОбЗакл)

Наименование элемента Сокращенное наименование (код) элемента Признак типа элемента Формат элемента Признак обязательности элемента Дополнительная информация
Наименование объекта, в отношении которого предоставляется заключение НаимОбЗакл А T(1-1000) О  
Инвентарный номер объекта, в отношении которого предоставляется заключение НомОбЗакл А T(1-255) О  

Таблица 4.9

Документ, представленный в виде скан-образа (ДокСкан)

Наименование элемента Сокращенное наименование (код) элемента Признак типа элемента Формат элемента Признак обязательности элемента Дополнительная информация
Код документа по КНД КНДДок А T(=7) ОК Типовой элемент <КНДТип>.
Принимает значение: 1150140
Наименование, реквизиты или иные индивидуализирующие признаки документа НаимДок А T(1-1000) О  
Имя файла документа ИмяФайл П T(1-255) ОМ Имя файла сканированного документа имеет вид:
1150140_O_P_N 1_GGGGMMDD_N 2, где:
- 1150140 - префикс файла документа
- O - идентификатор отправителя имеет вид:
для организаций - девятнадцатиразрядный код (ИНН и КПП организации);
для физических лиц - двенадцатиразрядный код (ИНН физического лица, при отсутствии ИНН - последовательность из двенадцати нулей);
- P - идентификатор конечного получателя, четырехразрядный код налогового органа в соответствии со справочником "Система обозначения налоговых органов" (СОНО);
- GGGGMMDD - дата формирования файла;
- N 1, N 2 - идентификационные номера файла (GUID). Если документ состоит из нескольких файлов, N 1 одинаковый для всех файлов одного документа, N 2 уникален для каждого файла независимо от принадлежности к документу

Таблица 4.10

Документ, представленный в виде xml-файла (ДокФорм)

Наименование элемента Сокращенное наименование (код) элемента Признак типа элемента Формат элемента Признак обязательности элемента Дополнительная информация
Код документа по КНД КНДДок А T(=7) ОК Типовой элемент <КНДТип>
Наименование, реквизиты или иные индивидуализирующие признаки документа НаимДок А T(1-1000) О  
Имя файла документа ИмяФайл П T(1-255) ОМ Содержит (повторяет) имя файла представляемого в налоговый орган документа (без расширения) в соответствии с утвержденным форматом для данного документа

Таблица 4.11

Фамилия, имя, отчество (ФИОТип)

Наименование элемента Сокращенное наименование (код) элемента Признак типа элемента Формат элемента Признак обязательности элемента Дополнительная информация
Фамилия Фамилия А T(1-60) О  
Имя Имя А T(1-60) О  
Отчество Отчество А T(1-60) Н  

Приложение N 7
к письму ФНС России
от "__" ________ 202_ г. N _____

ФОРМАТ ПРЕДСТАВЛЕНИЯ УВЕДОМЛЕНИЯ В ОТНОШЕНИИ ОРГАНИЗАЦИИ, ПРИЗНАВАЕМОЙ НАЛОГОПЛАТЕЛЬЩИКОМ - УЧАСТНИКОМ СОГЛАШЕНИЯ О ЗАЩИТЕ И ПООЩРЕНИИ КАПИТАЛОВЛОЖЕНИЙ, В РАМКАХ ПРОВЕДЕНИЯ НАЛОГОВОГО МОНИТОРИНГА

I. ОБЩИЕ СВЕДЕНИЯ

1. Настоящий формат описывает требования к структуре и содержанию электронного документа (далее - документ обмена) при передаче уведомления налогового органа о представлении организацией, признаваемой налогоплательщиком - участником соглашения о защите и поощрении капиталовложений, заявления об отказе в проведении налогового мониторинга (КНД 1123357) или уведомления налогового органа о досрочном прекращении налогового мониторинга в отношении организации, признаваемой налогоплательщиком - участником соглашения о защите и поощрении капиталовложений (КНД 1123358), в Минэкономразвития России через вид сведений Системы межведомственного электронного взаимодействия (далее - СМЭВ).

Сведения передаются в виде SOAP-сообщений (SOAP Body) с использованием web-технологии.

2. Номер версии настоящего формата 4.0.0, часть 313_29.

II. ОПИСАНИЕ ДОКУМЕНТА ОБМЕНА

3. Параметры первой строки документа обмена

Первая строка XML-файла должна иметь следующий вид:

<?xml version="1.0" encoding="UTF-8"?>

Имя файла, содержащего XML-схему документа обмена, имеет следующий вид:

fns-uvszpknm-ru-root.xsd, где xsd - расширение имени файла.

Целевое пространство имен XML-схемы имеет вид:

targetNamespace="urn://x-artefacts-fns-uvszpknm/root/313-29/4.0.0",

где:

префикс fns-uvszpknm определяет вид передаваемой информации;

значение 313-29 определяет номер формата в Реестре форматов ФНС России;

значение 4.0.0 определяет версию настоящего формата.

XML-схема документа обмена включает описание двух корневых элементов:

UVSZPKNMRequest - Запрос на передачу уведомления в отношении организации, признаваемой налогоплательщиком - участником соглашения о защите и поощрении капиталовложений, в рамках проведения налогового мониторинга;

UVSZPKNMResponse - Ответ на запрос на передачу уведомления в отношении организации, признаваемой налогоплательщиком - участником соглашения о защите и поощрении капиталовложений, в рамках проведения налогового мониторинга.

XML-схема документа обмена приводится отдельным файлом. Обязательным приложением к XML-схеме документа обмена является XML-схема (fns-uvszpknm-types.xsd), содержащая описание используемых типовых элементов.

4. Логическая модель документа обмена представлена в виде диаграммы структуры документа обмена на рисунках 1 и 2 настоящего формата. Элементами логической модели документа обмена являются элементы и атрибуты XML-файла. Перечень структурных элементов логической модели документа обмена и сведения о них приведены в таблицах 4.1.1 - 4.1.3 и 4.2.1 настоящего формата.

Для каждого структурного элемента логической модели файла обмена приводятся следующие сведения:

наименование элемента. Приводится полное наименование элемента. В строке таблицы могут быть описаны несколько элементов, наименования которых разделены символом "|". Такая форма записи применяется при наличии в файле обмена только одного элемента из описанных в этой строке;

сокращенное наименование (код) элемента. Приводится сокращенное наименование элемента. Синтаксис сокращенного наименования должен удовлетворять спецификации XML;

признак типа элемента. Может принимать следующие значения: "С" - сложный элемент логической модели (содержит вложенные элементы), "П" - простой элемент логической модели, реализованный в виде элемента XML-файла, "А" - простой элемент логической модели, реализованный в виде атрибута элемента XML-файла. Простой элемент логической модели не содержит вложенные элементы;

формат элемента. Формат элемента представляется следующими условными обозначениями: T - символьная строка; N - числовое значение (целое или дробное).

Формат символьной строки указывается в виде T(n-k) или T(=k), где: n - минимальное количество знаков, k - максимальное количество знаков, символ "-" - разделитель, символ "=" означает фиксированное количество знаков в строке. В случае если минимальное количество знаков равно 0, формат имеет вид T(0-k). В случае если максимальное количество знаков не ограничено, формат имеет вид T(n-).

Формат числового значения указывается в виде N(m.k), где: m - максимальное количество знаков в числе, включая целую и дробную часть числа без разделяющей десятичной точки и знака (для отрицательного числа), k - максимальное число знаков дробной части числа. Если число знаков дробной части числа равно 0 (то есть число целое), то формат числового значения имеет вид N(m).

Для простых элементов, являющихся базовыми в XML, таких как элемент с типом "date", поле "Формат элемента" не заполняется. Для таких элементов в поле "Дополнительная информация" указывается тип базового элемента;

признак обязательности элемента определяет обязательность наличия элемента (совокупности наименования элемента и его значения) в файле обмена. Признак обязательности элемента может принимать следующие значения: "О" - наличие элемента в файле обмена обязательно; "Н" - наличие элемента в файле обмена необязательно, то есть элемент может отсутствовать. Если элемент принимает ограниченный перечень значений (по классификатору, кодовому словарю), то признак обязательности элемента дополняется символом "К". В случае если количество реализаций элемента может быть более одной, то признак обязательности элемента дополняется символом "М".

К вышеперечисленным признакам обязательности элемента может добавляться значение "У" в случае описания в XML-схеме условий, предъявляемых к элементу в файле обмена, описанных в графе "Дополнительная информация";

дополнительная информация содержит, при необходимости, требования к элементу файла обмена, не указанные ранее. Для сложных элементов указывается ссылка на таблицу, в которой описывается состав данного элемента. Для элементов, принимающих ограниченный перечень значений из классификатора (справочника, кодового словаря), указывается соответствующее наименование классификатора (справочника, кодового словаря) или приводится перечень возможных значений. Для классификатора (справочника, кодового словаря) может указываться ссылка на его местонахождение. Для элементов, использующих пользовательский тип данных, указывается наименование типового элемента.

Рисунок 1. Диаграмма структуры файла обмена

Таблица 4.1.1

Запрос на передачу уведомления в отношении организации, признаваемой налогоплательщиком - участником соглашения о защите и поощрении капиталовложений, в рамках проведения налогового мониторинга (UVSZPKNMRequest)

Наименование элемента Сокращенное наименование (код) элемента Признак типа элемента Формат элемента Признак обязательности элемента Дополнительная информация
Идентификатор запроса, сформированный запрашивающей стороной ИдЗапрос А T(1-36) О Типовой элемент <ИдЗапросТип>
Вид сведений ВидСвед А T(=7) ОК Типовой элемент <КНДТип>.
Принимает значение:
1123357 - указывается при направлении уведомления о представлении организацией, признаваемой налогоплательщиком - участником соглашения о защите и поощрении капиталовложений, заявления об отказе в проведении налогового мониторинга |
1123358 - указывается при направлении уведомления о досрочном прекращении налогового мониторинга в отношении организации, признаваемой налогоплательщиком - участником соглашения о защите и поощрении капиталовложений
Дата, на которую сформированы сведения ДатаСвед А   О Типовой элемент <date>.
Дата в формате ГГГГ-ММ-ДД
Блок сведений о вложении Вложение С   О Типовой элемент <ВложенияТип>.
Состав элемента представлен в таблице 4.1.2

Таблица 4.1.2

Сведения о вложениях (ВложенияТип)

Наименование элемента Сокращенное наименование (код) элемента Признак типа элемента Формат элемента Признак обязательности элемента Дополнительная информация
Описание вложения Вложение С   О Типовой элемент <ВложениеТип>.
Состав элемента представлен в таблице 4.1.3

Таблица 4.1.3

Описание вложения (ВложениеТип)

Наименование элемента Сокращенное наименование (код) элемента Признак типа элемента Формат элемента Признак обязательности элемента Дополнительная информация
Имя (идентификатор) файла вложения ИмяФайла П T(1-255) О Имя файла имеет вид:
NM_KND_O_NP_GGGGMMDD_N_, где:
- KND - префикс, принимающий значение:
1123357 - если элемент <ВидСвед>=1 (из таблицы 4.1.1) |
1123358 - если элемент <ВидСвед>=2 (из таблицы 4.1.1);
- O - идентификатор отправителя, четырехразрядный код налогового органа в соответствии со справочником "Система обозначения налоговых органов" (СОНО);
- NP - идентификатор налогоплательщика, девятнадцатиразрядный код (ИНН и КПП организации);
- GGGGMMDD - дата формирования файла;
- N - идентификационный номер файла (длина - от 1 до 36 знаков.
Идентификационный номер файла должен обеспечивать уникальность файла)
Вид информации (наименование сведений) файла вложения ВидФайла П T(1-255) О Принимает значение:
УВ_ОТКАЗ_НМ - если элемент <ВидСвед>=1 (из таблицы 4.1.1) | УВ_ДОСПРЕК_НМ - если элемент <ВидСвед>=2 (из таблицы 4.1.1)
Тип (формат) файла вложения ТипФайла П T(1-255) О Принимает значение: PDF
Версия формата файла вложения (имя схемы, по которой сформирован файл вложения) ФорматФайла П T(1-255) Н Не заполняется
Имя архива, в который упакован файл вложения ИмяАрхива П T(1-255) О Имя архива, в который упакован файл вложения имеет вид:
NM_KND_O_NP_GGGGMMDD_N_, где:
- KND - префикс, принимающий значение:
1123357 - если элемент <ВидСвед>=1 из таблицы 4.1.1 |
1123358 - если элемент <ВидСвед>=2 из таблицы 4.1.1;
- O - идентификатор отправителя, четырехразрядный код налогового органа в соответствии со справочником "Система обозначения налоговых органов" (СОНО);
- NP - идентификатор налогоплательщика, девятнадцатиразрядный код (ИНН и КПП организации);
- GGGGMMDD - дата формирования файла;
- N - идентификационный номер файла (длина - от 1 до 36 знаков. Идентификационный номер файла должен обеспечивать уникальность файла)

Рисунок 2. Диаграмма структуры файла обмена

Таблица 4.2.1

Ответ на запрос на передачу уведомления в отношении организации, признаваемой налогоплательщиком - участником соглашения о защите и поощрении капиталовложений, в рамках проведения налогового мониторинга (UVSZPKNMResponse)

Наименование элемента Сокращенное наименование (код) элемента Признак типа элемента Формат элемента Признак обязательности элемента Дополнительная информация
Идентификатор запроса, сформированный запрашивающей стороной ИдЗапрос А T(1-36) О Типовой элемент <ИдЗапросТип>
Дата и время получения ДатаВремяПолуч А   О Типовой элемент <dateTime>.
Дата и время в формате ГГГГ-ММ-ДДTЧЧ:ММ:ССZ.
Дата и время доставки уведомления получателю от СМЭВ
Код обработки КодОбраб А T(=1) ОК Принимает значение:
0 - файл не принят |
1 - файл принят
Текст сообщения об обработке ТекстОбраб А T(1-255) НУ Элемент обязателен при <КодОбраб> = 0