Приказ ФНС РФ от 20.03.2024 N ЕД-7-15/217@

"Об утверждении форм и форматов представления в налоговый орган в электронной форме заявлений, предусмотренных статьями 74.1, 176.1, 203.1 Налогового кодекса Российской Федерации, а также порядков их заполнения и представления"
Редакция от 20.03.2024 — Действует с 01.05.2024

Зарегистрировано в Минюсте России 1 апреля 2024 г. N 77722


ФЕДЕРАЛЬНАЯ НАЛОГОВАЯ СЛУЖБА

ПРИКАЗ
от 20 марта 2024 г. N ЕД-7-15/217@

ОБ УТВЕРЖДЕНИИ ФОРМ И ФОРМАТОВ ПРЕДСТАВЛЕНИЯ В НАЛОГОВЫЙ ОРГАН В ЭЛЕКТРОННОЙ ФОРМЕ ЗАЯВЛЕНИЙ, ПРЕДУСМОТРЕННЫХ СТАТЬЯМИ 74.1, 176.1, 203.1 НАЛОГОВОГО КОДЕКСА РОССИЙСКОЙ ФЕДЕРАЦИИ, А ТАКЖЕ ПОРЯДКОВ ИХ ЗАПОЛНЕНИЯ И ПРЕДСТАВЛЕНИЯ

В соответствии с абзацем первым пункта 4 статьи 31, абзацем четвертым пункта 2 статьи 74.1 части первой Налогового кодекса Российской Федерации, абзацами первым, четвертым, пятым пункта 7, пунктом 25 статьи 176.1, абзацами первым, десятым, одиннадцатым пункта 2, пунктом 21 статьи 203.1 части второй Налогового кодекса Российской Федерации, абзацем первым пункта 1, подпунктом 5.9.37 пункта 5 Положения о Федеральной налоговой службе, утвержденного постановлением Правительства Российской Федерации от 30.09.2004 N 506, в целях приведения форм документов, предусмотренных Налоговым кодексом Российской Федерации и используемых налоговыми органами при реализации своих полномочий в отношениях, регулируемых законодательством о налогах и сборах, в соответствие с изменениями законодательства Российской Федерации в связи с принятием Федерального закона от 31.07.2023 N 389-ФЗ "О внесении изменений в части первую и вторую Налогового кодекса Российской Федерации, отдельные законодательные акты Российской Федерации и о приостановлении действия абзаца второго пункта 1 статьи 78 части первой Налогового кодекса Российской Федерации" приказываю:

1. Утвердить:

форму заявления об уведомлении налогоплательщика (плательщика сборов, плательщика страховых взносов, налогового агента) об освобождении гаранта от обязательств по банковской гарантии согласно приложению N 1 к настоящему приказу;

форму заявления о применении заявительного порядка возмещения налога на добавленную стоимость (о возмещении акциза) согласно приложению N 2 к настоящему приказу;

форму заявления о замене банковской гарантии (банковских гарантий) на новую банковскую гарантию (новые банковские гарантии) или договора поручительства (договоров поручительства) на новый договор поручительства (новые договоры поручительства) согласно приложению N 3 к настоящему приказу;

порядок заполнения формы и представления в налоговый орган в электронной форме заявления об уведомлении налогоплательщика (плательщика сборов, плательщика страховых взносов, налогового агента) об освобождении гаранта от обязательств по банковской гарантии согласно приложению N 4 к настоящему приказу;

порядок заполнения формы и представления в налоговый орган в электронной форме заявления о применении заявительного порядка возмещения налога на добавленную стоимость (о возмещении акциза) согласно приложению N 5 к настоящему приказу;

порядок заполнения формы и представления в налоговый орган в электронной форме заявления о замене банковской гарантии (банковских гарантий) на новую банковскую гарантию (новые банковские гарантии) или договора поручительства (договоров поручительства) на новый договор поручительства (новые договоры поручительства) согласно приложению N 6 к настоящему приказу;

формат представления в налоговый орган в электронной форме заявления об уведомлении налогоплательщика (плательщика сборов, плательщика страховых взносов, налогового агента) об освобождении гаранта от обязательств по банковской гарантии согласно приложению N 7 к настоящему приказу;

формат представления в налоговый орган в электронной форме заявления о применении заявительного порядка возмещения налога на добавленную стоимость (о возмещении акциза) согласно приложению N 8 к настоящему приказу;

формат представления в налоговый орган в электронной форме заявления о замене банковской гарантии (банковских гарантий) на новую банковскую гарантию (новые банковские гарантии) или договора поручительства (договоров поручительства) на новый договор поручительства (новые договоры поручительства) согласно приложению N 9 к настоящему приказу.

2. Настоящий приказ вступает в силу по истечении одного месяца со дня его официального опубликования.

3. Контроль за исполнением настоящего приказа возложить на заместителя руководителя Федеральной налоговой службы, координирующего вопросы камерального налогового контроля.

Руководитель
Федеральной налоговой службы
Д.В. ЕГОРОВ

Приложение N 1
к приказу ФНС России
от 20.03.2024 г. N ЕД-7-15/217@

ИНН                                                          
                                                                               
КПП <1>   Стр. 0 0 1                                                  

Форма по КНД 1150142

ЗАЯВЛЕНИЕ
ОБ УВЕДОМЛЕНИИ НАЛОГОПЛАТЕЛЬЩИКА (ПЛАТЕЛЬЩИКА СБОРОВ, ПЛАТЕЛЬЩИКА СТРАХОВЫХ ВЗНОСОВ, НАЛОГОВОГО АГЕНТА) ОБ ОСВОБОЖДЕНИИ ГАРАНТА ОТ ОБЯЗАТЕЛЬСТВ ПО БАНКОВСКОЙ ГАРАНТИИ

Представляется в налоговый орган (код)                                                        
                                                                               
Номер заявления                             Дата заявления   .   .  
                                                                               
Полное наименование (фамилия, имя, отчество <2>) налогоплательщика (плательщика сборов, плательщика страховых взносов, налогового агента), в том числе физического лица, не являющегося индивидуальным предпринимателем
                                                                               
ОГРНИП <3>                                                    
                                                                               
Сведения о документе, удостоверяющем личность <4>:                                                          
                                                                               
Код вида документа <5>                                   Серия и номер  
                                                                               
Прошу на основании настоящего заявления уведомить в электронной форме по телекоммуникационным каналам связи об освобождении гаранта от обязательств по   1 - банковской гарантии
                                                                  2 - банковским гарантиям
                                                                               
Дата     .   .               Номер    
                                                                               
Кем выдана:     1 - банк                                                            
          2 - филиал банка                              
            3 - иная организация, предусмотренная Налоговым кодексом Российской Федерации                                  
                                                                               
(наименование)
                                                                               
БИК                                                          
                                                                               
ИНН гаранта             КПП гаранта              
                                                                               
на сумму   рублей                          
        (цифрами)                                
                                                                               
Достоверность и полноту сведений, указанных в настоящем заявлении, подтверждаю:
                                                                               
    1 - налогоплательщик (плательщик сборов, плательщик страховых взносов, налоговый агент)                        
  2 - представитель налогоплательщика (плательщика сборов, плательщика страховых взносов, налогового агента)                          
                                                                               
Фамилия  
                                                                               
Имя  
                                                                               
Отчество <2>  
                                                                               
Номер контактного телефона                                                                  
                                                 
                                                                               
Наименование и реквизиты документа, подтверждающего полномочия представителя налогоплательщика (плательщика сборов, плательщика страховых взносов, налогового агента) <6>    

<1> Код причины постановки на учет указывается для организаций.

<2> Отчество указывается при наличии.

<3> Указывается, если заявителем является физическое лицо, зарегистрированное в качестве индивидуального предпринимателя.

<4> Заполняется в случае, если физическое лицо, не являющееся индивидуальным предпринимателем, не указало идентификационный номер налогоплательщика (ИНН).

<5> Указывается соответствующий код вида документа: "21" - паспорт гражданина Российской Федерации; "03" - свидетельство о рождении; "10" - паспорт иностранного гражданина; "11" - свидетельство о рассмотрении ходатайства о признании лица беженцем на территории Российской Федерации по существу; "12" - вид на жительство в Российской Федерации; "13" - удостоверение беженца; "16" - временное удостоверение личности лица без гражданства в Российской Федерации; "19" - свидетельство о предоставлении временного убежища на территории Российской Федерации; "22" - загранпаспорт гражданина Российской Федерации; "23" - свидетельство о рождении, выданное уполномоченным органом иностранного государства; "61"- свидетельство о регистрации по месту жительства; "63" - свидетельство о регистрации по месту пребывания; "91" - иные документы, признаваемые в соответствии с законодательством Российской Федерации или в соответствии с международными договорами Российской Федерации в качестве документов, удостоверяющих личность налогоплательщика.

<6> Для доверенности, совершенной в электронной форме в соответствии с положениями пункта 3 статьи 29 Налогового кодекса Российской Федерации, указывается GUID доверенности.

ИНН                                                          
                                                                               
КПП <1>   Стр.                                                        

Сведения о банковских гарантиях

Дата     .   .               Номер    
                                                                               
Кем выдана:     1 - банк                                                            
          2 - филиал банка                              
            3 - иная организация, предусмотренная Налоговым кодексом Российской Федерации                                  
                                                                               
 
 
 
(наименование)
                                                                               
БИК                                                          
                                                                               
ИНН гаранта             КПП гаранта              
                                                                               
на сумму   рублей                          
        (цифрами)                                

Приложение N 2
к приказу ФНС России
от 20.03.2024 г. N ЕД-7-15/217@

ИНН                                                          
                                                                               
КПП <1>   Стр. 0 0 1                                                  

Форма по КНД 1151152

ЗАЯВЛЕНИЕ
О ПРИМЕНЕНИИ ЗАЯВИТЕЛЬНОГО ПОРЯДКА ВОЗМЕЩЕНИЯ НАЛОГА НА ДОБАВЛЕННУЮ СТОИМОСТЬ (О ВОЗМЕЩЕНИИ АКЦИЗА)

Настоящее заявление представляется (код) <2>                                         В налоговый орган (код)  
                                                                               
Номер заявления <3>                 Дата заявления   .   .  
                                                                               
К возмещению       1 - налог на добавленную стоимость                 Кол налоговой декларации по КНД <4>  
              2 - акциз                                                      
                                                                               
Способ представления налоговой декларации     1 - по телекоммуникационным каналам связи                                    
                      2 - на бумажном носителе                                      
                                                                               
Отчетный год налоговой декларации <5>                         Налоговый период налоговой декларации (код) <5>, <6>      
                                                                               
Номер корректировки <5>                     Дата представления налоговой декларации <5>         .   .  
                                                                               
Имя файла налоговой декларации <7>                                                                
                                                                               
Полное наименование (фамилия, имя, отчество <8>) налогоплательщика                                                  
 
                                                                               
                                                                               
 
                                                                               
1.1 На основании <9>     заявленная сумма налога на добавленную стоимость возмещению в заявительном порядке составляет:   рублей
              (цифрами)    
                                                                               
1.1 На основании <9>     заявленная сумма налога на добавленную стоимость возмещению в заявительном порядке составляет:   рублей
              (цифрами)    
                                                                               
1.2 На основании <9>     заявленная сумма налога на добавленную стоимость возмещению в заявительном порядке составляет:   рублей
              (цифрами)    
                                                                               
1.2 На основании <9>     заявленная сумма налога на добавленную стоимость возмещению в заявительном порядке составляет:   рублей
              (цифрами)    

Принимаю на себя обязательство вернуть в бюджет излишне полученные (зачтенные) в заявительном порядке суммы (включая проценты, предусмотренные пунктом 9 статьи 79 Налогового кодекса Российской Федерации (в случае их уплаты), а также уплатить начисленные на указанные суммы проценты в порядке:
- установленном пунктом 17 статьи 176.1 Налогового кодекса Российской Федерации;
- установленном пунктом 14 статьи 203.1 Налогового кодекса Российской Федерации,
в случае, если решение налогового органа будет отменено полностью или частично в случаях, предусмотренных
- статьей 176.1 Налогового кодекса Российской Федерации
- статьей 203.1 Налогового кодекса Российской Федерации.
                                                                               
Вид представленного документа     1 - банковская гарантия                                          
                  2 - договор поручительства                                        
                    0 - при отсутствии необходимости в представлении документа                              
                                                                               
Достоверность и полноту сведений, указанных в настоящем заявлении, подтверждаю:
                                                                               
    1 - налогоплательщик                        
  2 - представитель налогоплательщика                          
                                                                               
Фамилия  
                                                                               
Имя  
                                                                               
Отчество <8>  
                                                                               
Номер контактного телефона                                                                  
                                                 
                                                                               
Наименование и реквизиты документа, подтверждающего полномочия представителя налогоплательщика <10>    
ИНН                                                          
                                                                               
КПП <1>   Стр.                                                        

1. Сведения о возврате на счет налогоплательщика заявленной суммы налога на добавленную стоимость (акциза), подлежащей возмещению в заявительном порядке

в размере   рублей                                        
      (цифрами)                                              

1.1. Сведения о счете

Наименование банка                                                                  
 
                                                                               
                                                                               
                                                                               
                                                                               
БИК                                                                  
                                                                               
Номер счета налогоплательщика для возврата              

1.2. Сведения о лицевом счете бюджетной организации, открытым в территориальных органах Федерального казначейства, финансовых органах субъектов Российской Федерации (муниципальных образований), органах управления государственными внебюджетными фондами Российской Федерации <11>

                                                                               
                                                                               
                                                                               
(наименование владельца счета)
                                                                         
Код бюджетной классификации получателя              
                                                                               
Код по ОКТМО получателя                                      
                                                                               
Номер лицевого счета получателя                                
                                                                               
Назначение платежа                                                                  
 
                                                                               
                                                                               
                                                                               

2. Остаток заявленной суммы налога (акциза) к возмещению из бюджета в заявительном порядке, не подлежащий возврату на счет налогоплательщика

в размере   рублей                                        
      (цифрами)                                              

3. Реквизиты банковской гарантии (гарантий) или договора (договоров) поручительства

Дата   .   .           Номер    
                                                                               
сумма банковской гарантии (договора поручительства) (цифрами)   рублей                
                                                                               
Кем выдана:     1 - банк                                                            
          2 - филиал банка                              
            3 - иная организация, предусмотренная Налоговым кодексом Российской Федерации                                  
            4 - поручитель                                                          
                                                                               
 
 
 
(наименование)
                                                                               
БИК                                                          
                                                                               
ИНН гаранта (поручителя)         КПП гаранта (поручителя)  

<1> Указывается код причины постановки на учет, присвоенный организации при постановке на учет в налоговом органе по месту ее нахождения. Для организации, отнесенной в соответствии со статьей 83 Налогового кодекса Российской Федерации к категории крупнейших налогоплательщиков, указывается код причины постановки на учет, присвоенный при постановке на учет в налоговом органе в качестве крупнейшего налогоплательщика. В отношении индивидуального предпринимателя код причины постановки на учет не указывается.

<2> 01 - на полную сумму налога на добавленную стоимость (акциза), предъявляемую к возмещению из бюджета в заявительном порядке (согласно абзацу первому пункта 7 статьи 176.1 или абзацу первому пункта 2 статьи 203.1 Налогового кодекса Российской Федерации); 02 - в пределах суммы превышения заявленных сумм к возмещению из бюджета в уточненной налоговой декларации над суммой ранее возмещенного налога на добавленную стоимость (акциза) за налоговый период (согласно абзацу шестому пункта 7 статьи 176.1 или абзацу двенадцатому пункта 2 статьи 203.1 Налогового кодекса Российской Федерации).

<3> Указывается уникальный (порядковый) номер заявления налогоплательщика в текущем году.

<4> Указывается при виде налога равном "2" и принимает значения: 1151089 - Налоговая декларация по акцизам на автомобильный бензин, дизельное топливо, моторные масла для дизельных и (или) карбюраторных (инжекторных) двигателей, прямогонный бензин, средние дистилляты, бензол, параксилол, ортоксилол, авиационный керосин, природный газ, этан, сжиженные углеводородные газы, сталь жидкую, автомобили легковые и мотоциклы; 1151095 - Налоговая декларация по акцизам на нефтяное сырье.

<5> Указывается при значении способа представления декларации равном "2".

<6> По реквизиту "Налоговый период" указываются коды, определяющие налоговый период, в соответствии с порядками заполнения налоговых деклараций, утвержденными приказами ФНС России на основании пункта 7 статьи 80 Налогового кодекса Российской Федерации.

<7> Указывается при значении способа представления декларации равном "1".

<8> Отчество указывается при наличии.

Официальный источник электронного документа содержит неточность: имеется в виду подпункта 6 пункта 1 статьи 203.1 Налогового кодекса РФ.

<9> 01 - подпункта 1 пункта 2 статьи 176.1 Налогового кодекса Российской Федерации; 02 - подпункта 2 пункта 2 статьи 176.1 Налогового кодекса Российской Федерации; 05 - подпункта 5 пункта 2 статьи 176.1 Налогового кодекса Российской Федерации; 06 - подпункта 7 пункта 2 статьи 176.1 Налогового кодекса Российской Федерации; 07 - подпункта 8 пункта 2 статьи 176.1 Налогового кодекса Российской Федерации; 08 - подпункта 1 пункта 1 статьи 203.1 Налогового кодекса Российской Федерации; 09 - подпункта 2 пункта 1 статьи 203.1 Налогового кодекса Российской Федерации; 10 - подпункта 3 пункта 1 статьи 203.1 Налогового кодекса Российской Федерации; 11 - подпункта 4 пункта 1 статьи 203.1 Налогового кодекса Российской Федерации; 12 - подпункта 5 пункта 1 статьи 203.1 Налогового кодекса Российской Федерации; 13 - подпункта 6 пункта 1 статьи 201 Налогового кодекса Российской Федерации; 14 - подпункта 7 пункта 1 статьи 203.1 Налогового кодекса Российской Федерации; 15 - подпункта 8 пункта 1 статьи 203.1 Налогового кодекса Российской Федерации; 16 - подпункта 9 пункта 1 статьи 203.1 Налогового кодекса Российской Федерации; 17 - организация относится к категории, указанной в абзаце шестом пункта 2 статьи 203.1 Налогового кодекса Российской Федерации; 18 - пункт 1.1 статьи 203.1 Налогового кодекса Российской Федерации.

<10> Для доверенности, совершенной в электронной форме в соответствии с положениями пункта 3 статьи 29 Налогового кодекса Российской Федерации, указывается GUID доверенности.

<11> Указывается при возврате на счета, открытые в органе, осуществляющем открытие и ведение лицевых счетов.

<12> Заполняется в случае, предусмотренном подпунктом 2 пункта 2 или подпунктом 5 пункта 2 статьи 176.1 Налогового кодекса Российской Федерации, а также абзацем шестым п. 2 ст. 203.1 Налогового кодекса Российской Федерации.

Приложение N 3
к приказу ФНС России
от 20.03.2024 г. N ЕД-7-15/217@

ИНН                                                          
                                                                               
КПП <1>   Стр. 0 0 1                                                  

Форма по КНД 1150141

ЗАЯВЛЕНИЕ
О ЗАМЕНЕ БАНКОВСКОЙ ГАРАНТИИ (БАНКОВСКИХ ГАРАНТИЙ) НА НОВУЮ БАНКОВСКУЮ ГАРАНТИЮ (НОВЫЕ БАНКОВСКИЕ ГАРАНТИИ) ИЛИ ДОГОВОРА ПОРУЧИТЕЛЬСТВА (ДОГОВОРОВ ПОРУЧИТЕЛЬСТВА) НА НОВЫЙ ДОГОВОР ПОРУЧИТЕЛЬСТВА (НОВЫЕ ДОГОВОРЫ ПОРУЧИТЕЛЬСТВА)

Представляется в налоговый орган (код)                                                        
                                                                               
Номер заявления                         Дата заявления       .   .  
                                                                               
Полное наименование (фамилия, имя, отчество <2>) налогоплательщика                            
 
                                                                               
Вид документа     1 - банковская гарантия                                                        
          2 - договор поручительства                                              
                                                                               
Дата   .   .             Номер  
                                                                               
сумма банковской гарантии (договора поручительства)             рублей
                                      (цифрами)      
Кем выдана (выдан):     1 - банк                                                            
              2 - филиал банка                                                
                3 - иная организация, предусмотренная Налоговым кодексом Российской Федерации                        
                4 - поручитель                                                  
                                                                               
(наименование)
                                                                               
БИК                                                          
                                                                               
ИНН гаранта (поручителя)         КПП гаранта (поручителя)  
                                                                               
направленные ранее к налоговой декларации по       1 - налог на добавленную стоимость     Код налоговой декларации по КНД <3>  
    2 - акциз                                                      
                                                                               
Способ представления налоговой декларации     1 - по телекоммуникационным каналам связи                                    
                      2 - на бумажном носителе                                          
                                                                               
Отчетный год налоговой декларации <4>                             Налоговый период налоговой декларации (код) <4>, <5>  
                                                                               
Номер корректировки <5>                   Дата представления налоговой декларации <4>         .   .  
                                                                               
Имя файла налоговой декларации <6>                                                                
                                                                               
Достоверность и полноту сведений, указанных в настоящем заявлении, подтверждаю:
                                                                               
    1 - налогоплательщик                        
  2 - представитель налогоплательщика                          
                                                                               
Фамилия  
                                                                               
Имя  
                                                                               
Отчество <2>  
                                                                               
Номер контактного телефона                                                                  
                                                 
                                                                               
Наименование и реквизиты документа, подтверждающего полномочия представителя налогоплательщика <7>    

<1> Код причины постановки на учет указывается для организаций.

<2> Отчество указывается при наличии.

<3> Указывается при виде налога равном "2" и принимает значения: 1151089 - Налоговая декларация по акцизам на автомобильный бензин, дизельное топливо, моторные масла для дизельных и (или) карбюраторных (инжекторных) двигателей, прямогонный бензин, средние дистилляты, бензол, параксилол, ортоксилол, авиационный керосин, природный газ, этан, сжиженные углеводородные газы, сталь жидкую, автомобили легковые и мотоциклы; 1151095 - Налоговая декларация по акцизам на нефтяное сырье.

<4> Указывается при значении способа представления декларации равном "2".

<5> По реквизиту "Налоговый период" указываются коды, определяющие налоговый период, в соответствии с порядками заполнения налоговых деклараций, утвержденными приказами ФНС России на основании пункта 7 статьи 80 Налогового кодекса Российской Федерации.

<6> Указывается при значении способа представления декларации равном "1".

<7> Для доверенности, совершенной в электронной форме в соответствии с положениями пункта 3 статьи 29 Налогового кодекса Российской Федерации, указывается GUID доверенности.

ИНН                                                          
                                                                               
КПП <1>   Стр.                                                        

Сведения о замене банковской гарантии (банковских гарантий) или договора поручительства (договоров поручительства)

Заменить на:                                                                        
                                                                               
    1 - банковскую гарантию (банковские гарантии)                                                        
  2 - договор поручительства (договоры поручительства)                                                  
                                                                               
Дата   .   .             Номер  
                                                                               
сумма банковской гарантии (договора поручительства)             рублей
                                      (цифрами)      
Кем выдана (выдан):     1 - банк                                                            
              2 - филиал банка                                                
                3 - иная организация, предусмотренная Налоговым кодексом Российской Федерации                        
                4 - поручитель                                                  
                                                                               
 
 
 
(наименование)
                                                                               
БИК                                                          
                                                                               
ИНН гаранта (поручителя)         КПП гаранта (поручителя)  
                                                                               

                                                                               
    1 - банковскую гарантию (банковские гарантии)                                                        
  2 - договор поручительства (договоры поручительства)                                                  
                                                                               
Дата   .   .             Номер  
                                                                               
сумма банковской гарантии (договора поручительства)             рублей
                                      (цифрами)      
Кем выдана (выдан):     1 - банк                                                            
              2 - филиал банка                                                
                3 - иная организация, предусмотренная Налоговым кодексом Российской Федерации                        
                4 - поручитель                                                  
                                                                               
 
 
 
(наименование)
                                                                               
БИК                                                          
                                                                               
ИНН гаранта (поручителя)         КПП гаранта (поручителя)  

Приложение N 4
к приказу ФНС России
от 20.03.2024 г. N ЕД-7-15/217@

ПОРЯДОК
ЗАПОЛНЕНИЯ ФОРМЫ И ПРЕДСТАВЛЕНИЯ В НАЛОГОВЫЙ ОРГАН В ЭЛЕКТРОННОЙ ФОРМЕ ЗАЯВЛЕНИЯ ОБ УВЕДОМЛЕНИИ НАЛОГОПЛАТЕЛЬЩИКА (ПЛАТЕЛЬЩИКА СБОРОВ, ПЛАТЕЛЬЩИКА СТРАХОВЫХ ВЗНОСОВ, НАЛОГОВОГО АГЕНТА) ОБ ОСВОБОЖДЕНИИ ГАРАНТА ОТ ОБЯЗАТЕЛЬСТВ ПО БАНКОВСКОЙ ГАРАНТИИ

I. Общие положения

1. В состав заявления об уведомлении налогоплательщика (плательщика сборов, плательщика страховых взносов, налогового агента) об освобождении гаранта от обязательств по банковской гарантии (далее соответственно - Заявление, налогоплательщик) включаются:

1) Титульный лист;

2) Лист "Сведения о банковских гарантиях".

2. В случае если показатели Заявления не могут быть размещены на одной странице, заполняется необходимое количество страниц.

II. Заполнение Заявления

3. В поле "ИНН" в верхней части Заявления указывается идентификационный номер налогоплательщика (далее - ИНН), состоящего на учете в налоговом органе, в соответствии со свидетельством о постановке на учет в налоговом органе. Физическое лицо, не являющееся индивидуальным предпринимателем, вправе не заполнять ИНН при условии заполнения в полном объеме сведений о документе, удостоверяющем личность.

4. В поле "КПП" указывается код причины постановки на учет в налоговом органе налогоплательщика-организации или обособленного подразделения организации по месту его нахождения. Физические лица, в том числе индивидуальные предприниматели, поле "КПП" не заполняют.

5. В поле "Представляется в налоговый орган (код)" указывается код налогового органа, в который подается Заявление.

6. В поле "Номер заявления" указывается порядковый номер Заявления.

7. В поле "Дата заявления" указывается число, месяц, год заполнения Заявления налогоплательщиком.

8. В поле "Полное наименование (фамилия, имя, отчество) налогоплательщика (плательщика сборов, плательщика страховых взносов, налогового агента), в том числе физического лица, не являющегося индивидуальным предпринимателем" указывается полное наименование организации, соответствующее наименованию, указанному в Едином государственном реестре юридических лиц. Физические лица, в том числе индивидуальные предприниматели, указывают фамилию, имя и отчество (при наличии) полностью.

9. Поле "ОГРНИП" (основной государственный регистрационный номер индивидуального предпринимателя) заполняется в случае, если физическое лицо зарегистрировано в качестве индивидуального предпринимателя.

10. Если физическое лицо не зарегистрировано в качестве индивидуального предпринимателя, необходимо заполнить сведения о документе, удостоверяющем личность: указать код вида документа, а также его серию и номер.

11. В поле "Прошу на основании настоящего заявления уведомить в электронной форме по телекоммуникационным каналам связи об освобождении гаранта от обязательств по", указывается соответствующий код из предложенных вариантов, где:

"1" - банковская гарантия

"2" - банковским гарантиям.

Код 1 заполняется, если необходимо получить сведения в отношении одной банковской гарантии.

Код 2 заполняется, если необходимо получить сведения в отношении нескольких банковских гарантий.

12. В поле "Дата" указывается число, месяц, год выдачи банковской гарантии, в отношении которой налогоплательщик просит представить сведения об освобождении гаранта от обязательств по данной банковской гарантии.

13. В поле "Номер" указывается номер банковской гарантии, в отношении которой налогоплательщик просит представить сведения об освобождении гаранта от обязательств по данной банковской гарантии.

14. В поле "Кем выдана" указывается соответствующий признак (код) из указанных вариантов сведений о гарантах, а также полное наименование гаранта, соответствующее наименованию, указанному в Едином государственном реестре юридических лиц.

15. В поле "БИК" указывается банковский идентификационный код гаранта (при наличии).

16. В поле "ИНН гаранта" указывается идентификационный номер налогоплательщика - гаранта.

17. В поле "КПП гаранта" указывается код причины постановки на учет в налоговом органе гаранта или обособленного подразделения гаранта по месту его нахождения.

18. В поле "на сумму" указывается цифрами сумма в целых рублях в пределах суммы банковской гарантии.

19. В разделе "Достоверность и полноту сведений, указанных в настоящем заявлении, подтверждаю" Заявления указываются:

код "1" - в случае подтверждения достоверности и полноты сведений в Заявлении налогоплательщиком;

код "2" - в случае подтверждения достоверности и полноты сведений в Заявлении представителем налогоплательщика.

Если указан код "2", то заполняются поля фамилия, имя и отчество (при наличии) представителя налогоплательщика.

20. В поле "Номер контактного телефона" указывается (при наличии) номер контактного телефона налогоплательщика или его представителя с телефонным кодом страны, требующимся для обеспечения телефонной связи (без пробелов и прочерков).

21. В поле "Наименование и реквизиты документа, подтверждающего полномочия представителя налогоплательщика (плательщика сборов, плательщика страховых взносов, налогового агента)" указываются наименование и реквизиты документа, подтверждающего полномочия представителя налогоплательщика.

Для доверенности, совершенной в форме электронного документа в соответствии с положениями пункта 3 статьи 29 Налогового кодекса Российской Федерации, указывается GUID доверенности.

22. Раздел "Сведения о банковских гарантиях" заполняется в соответствии с пунктами 11 - 18 настоящего Порядка, если налогоплательщику необходимо получить сведения в отношении двух и более банковских гарантий.

III. Представление Заявления в налоговый орган

23. Заявление представляется по формату, приведенному в приложении N 7 к настоящему приказу по телекоммуникационным каналом связи (далее - ТКС) в электронной форме с применением усиленной квалифицированной электронной подписи в порядке, установленном приказом ФНС России от 16.07.2020 N ЕД-7-2/448@ "Об утверждении порядка направления и получения документов, предусмотренных Налоговым кодексом Российской Федерации и используемых налоговыми органами при реализации своих полномочий в отношениях, регулируемых законодательством о налогах и сборах, а также представления документов по требованию налогового органа в электронной форме по телекоммуникационным каналам связи" <1>, в налоговый орган по месту нахождения налогоплательщика, в который была представлена соответствующая банковская гарантия (банковские гарантии) (в отношении налогоплательщика, отнесенного к категории крупнейших, - по месту учета в качестве крупнейшего налогоплательщика).

<1> Зарегистрирован Минюстом России 19.08.2020, регистрационный N 59335 с изменениями, внесенными приказами ФНС России от 23.10.2020 N ЕД-7-15/772@ (зарегистрирован Минюстом России 01.12.2020, регистрационный N 61185), от 07.09.2021 N ЕД-7-8/795@ (зарегистрирован Минюстом России 19.10.2021, регистрационный N 65470), от 23.12.2022 N ЕД-7-21/1250@ (зарегистрирован Минюстом России 08.02.2023, регистрационный N 72283).

24. Датой представления Заявления считается:

дата его отправки в электронной форме по ТКС, зафиксированная в подтверждении даты отправки оператора электронного документооборота.

25. Заявление не считается принятым, если:

1) направлено в налоговый орган не по месту нахождения налогоплательщика (в отношении налогоплательщика, отнесенного к категории крупнейших, - не по месту учета в качестве крупнейшего налогоплательщика);

2) направлено с несоблюдением требований к формату представления Заявления;

3) невозможно идентифицировать представленные в Заявлении сведения о банковских гарантиях.

Приложение N 5
к приказу ФНС России
от 20.03.2024 г. N ЕД-7-15/217@

ПОРЯДОК
ЗАПОЛНЕНИЯ ФОРМЫ И ПРЕДСТАВЛЕНИЯ В НАЛОГОВЫЙ ОРГАН В ЭЛЕКТРОННОЙ ФОРМЕ ЗАЯВЛЕНИЯ О ПРИМЕНЕНИИ ЗАЯВИТЕЛЬНОГО ПОРЯДКА ВОЗМЕЩЕНИЯ НАЛОГА НА ДОБАВЛЕННУЮ СТОИМОСТЬ (О ВОЗМЕЩЕНИИ АКЦИЗА)

I. Общие положения

1. В состав заявления о применении заявительного порядка возмещения налога на добавленную стоимость (о возмещении акциза) (далее - Заявление), включаются:

1) Титульный лист;

2) Лист "Сведения о возврате на счет налогоплательщика заявленной суммы налога на добавленную стоимость (акциза), подлежащей возмещению в заявительном порядке".

2. В случае если показатели Заявления не могут быть размещены на одной странице, заполняется необходимое количество страниц.

II. Заполнение Титульного листа

3. В поле "ИНН" в верхней части Заявления - указывается идентификационный номер налогоплательщика (далее - ИНН), состоящего на учете в налоговом органе, в соответствии со свидетельством о постановке на учет в налоговом органе.

4. В поле "КПП" указывается код причины постановки на учет в налоговом органе налогоплательщика - организации или обособленного подразделения организации по месту его нахождения. Индивидуальные предприниматели поле "КПП" не заполняют.

5. В поле "Настоящее заявление представляется (код)" указывается код суммы, заявляемой к возмещению из бюджета:

"01" - Заявление представляется на полную сумму налога на добавленную стоимость (акциза), заявленную к возмещению из бюджета в заявительном порядке, предусмотренную абзацем первым пункта 7 статьи 176.1 или абзацем первым пункта 2 статьи 203.1 Налогового кодекса Российской Федерации (далее - Кодекс);

"02" - Заявление представляется в пределах суммы превышения налога на добавленную стоимость (акциза), заявленной к возмещению из бюджета в уточненной налоговой декларации, над суммой, ранее возмещенной за тот же налоговый период, в соответствии с абзацем шестым пункта 7 статьи 176.1 или абзацем двенадцатым пункта 2 статьи 203.1 Кодекса.

6. В поле "В налоговый орган (код)" указывается код налогового органа, в который подается Заявление.

7. В поле "Номер заявления" указывается порядковый номер Заявления.

8. В поле "Дата заявления" указывается число, месяц, год заполнения Заявления налогоплательщиком.

9. В поле "К возмещению" указывается:

"1" - налог на добавленную стоимость или

"2" - акциз.

10. Поле "Код налоговой декларации по КНД" заполняется, если значение поля "К возмещению" равно "2" и принимает значения:

- 1151089 - налоговая декларация по акцизам на автомобильный бензин, дизельное топливо, моторные масла для дизельных и (или) карбюраторных (инжекторных) двигателей, прямогонный бензин, средние дистилляты, бензол, параксилол, ортоксилол, авиационный керосин, природный газ, этан, сжиженные углеводородные газы, сталь жидкую, автомобили легковые и мотоциклы;

- 1151095 - налоговая декларация по акцизам на нефтяное сырье.

11. В поле "Способ представления налоговой декларации" указывается код способа представления налоговой декларации, в которой заявлена сумма налога на добавленную стоимость (акциза) к возмещению, по которой реализуется право возмещения налога на добавленную стоимость (акциза) в заявительном порядке:

"1" - налоговая декларация представлена по телекоммуникационным каналам связи (далее - в электронной форме);

"2" - налоговая декларация представлена на бумажном носителе, в случаях, установленных Кодексом.

12. Для налоговой декларации, представляемой на бумажном носителе, в поле "Отчетный год налоговой декларации" указывается календарный год соответствующей налоговой декларации с заявленными суммами налога на добавленную стоимость (акциза) к возмещению из бюджета в заявительном порядке на основании Заявления.

В случае представления налоговой декларации в электронной форме поле не заполняется.

13. В случае представления налоговой декларации на бумажном носителе в поле "Налоговый период налоговой декларации (код)" указываются коды, определяющие налоговый период, в соответствии с порядками заполнения налоговых деклараций, утвержденными ФНС России на основании пункта 7 статьи 80 Кодекса.

При представлении налоговой декларации в электронной форме поле не заполняется.

14. В случае представления налоговой декларации на бумажном носителе в поле "Номер корректировки" указывается номер корректировки, отраженный в соответствующей Заявлению налоговой декларации, где "номер корректировки" для первичной налоговой декларации принимает значение "0--", для уточненных налоговых деклараций номер указывается последовательно (например, "1--", "2--").

При представлении налоговой декларации в электронной форме поле не заполняется.

15. В случае представления налоговой декларации на бумажном носителе в поле "Дата представления налоговой декларации" указывается дата, определяемая согласно пункту 4 статьи 80 Кодекса. При представлении налоговой декларации в электронной форме поле не заполняется.

16. В случае представления налоговой декларации в электронной форме в поле "Имя файла налоговой декларации" указывается имя файла налоговой декларации.

17. В поле "Полное наименование (фамилия, имя, отчество) налогоплательщика" заполняется полное наименование организации, соответствующее наименованию, указанному в Едином государственном реестре юридических лиц. Индивидуальные предприниматели указывают фамилию, имя и отчество (при наличии) полностью.

18. В поле 1.1 указывается код соответствия основаниям применения заявительного порядка возмещения налога на добавленную стоимость, соответствующий подпунктам пункта 2 статьи 176.1 Кодекса (за исключением подпункта 6 пункта 2 статьи 176.1 Кодекса) согласно приложению к настоящему порядку и величина суммы налога в рублях, заявляемая к возмещению в заявительном порядке.

19. Поле 1.2 заполняется в случае, предусмотренном пунктом 2.2 статьи 176.1 Кодекса, налогоплательщиками налога на добавленную стоимость, указанными в подпункте 8 пункта 2 статьи 176.1 Кодекса, при превышении критерия, установленного подпунктом 2.2 статьи 176.1 Кодекса, с указанием величины суммы в рублях, заявляемой к возмещению в заявительном порядке на основании банковской гарантии либо договора поручительства.

20. При применении заявительного порядка возмещения акциза в поле 1.3 указывается код соответствия основаниям применения заявительного порядка возмещения акциза, соответствующий подпунктам пункта 1 (за исключением подпункта 10 пункта 1 статьи 203.1 Кодекса), пункту 1.1 статьи 203.1 Кодекса или абзацу шестому пункта 2 статьи 203.1 Кодекса (при наличии) (приложение к настоящему порядку), и величина суммы акциза, заявляемая к возмещению из бюджета в заявительном порядке.

21. В случаях применения заявительного порядка возмещения налога на добавленную стоимость или акциза на основании банковской гарантии (гарантий) или договора поручительства (договоров поручительства) в поле "Вид представленного документа" указывается код:

"1" - банковская гарантия;

"2" - договор поручительства.

22. В разделе "Достоверность и полноту сведений, указанных в настоящем заявлении, подтверждаю" Заявления указывается код:

"1" - в случае подтверждения достоверности и полноты сведений в Заявлении налогоплательщиком;

"2" - в случае подтверждения достоверности и полноты сведений в Заявлении представителем налогоплательщика.

Если указан код "2", то заполняются поля фамилия, имя и отчество (при наличии) представителя налогоплательщика.

23. В поле "Номер контактного телефона" указывается (при наличии) номер контактного телефона налогоплательщика или его представителя с телефонным кодом страны, требующимся для обеспечения телефонной связи (без пробелов и прочерков).

24. В поле "Наименование и реквизиты документа, подтверждающего полномочия представителя налогоплательщика" указывается наименование и реквизиты документа, подтверждающего полномочия представителя налогоплательщика.

Для доверенности, совершенной в форме электронного документа в соответствии с положениями пункта 3 статьи 29 Кодекса, указывается GUID доверенности.

III. Заполнение листа "Сведения о возврате на счет налогоплательщика заявленной суммы налога на добавленную стоимость (акциза), подлежащей возмещению в заявительном порядке"

25. В поле "в размере" раздела 1 (далее - Раздел 1) указывается сумма налога на добавленную стоимость или акциза полностью или частично из суммы, подлежащей возмещению в заявительном порядке (сумма, указанная в полях 1.1 и 1.2, или сумма, указанная в поле 1.3 Титульного листа Заявления), которую необходимо возвратить на счет налогоплательщика, открытый в банке.

При отсутствии необходимости в возврате денежных средств на счет, открытый в банке, в данном поле проставляется ноль.

26. В поле "Наименование банка" подраздела 1.1 Раздела 1 отражается полное наименование банка, соответствующее наименованию в Едином государственном реестре юридических лиц, в котором открыт счет налогоплательщика, указанный налогоплательщиком для возврата денежных средств.

При отсутствии необходимости в возврате денежных средств на счет, открытый в банке, данное поле не заполняется.

27. В поле "БИК" подраздела 1.1 Раздела 1 указывается банковский идентификационный код банка, наименование которого указано в поле "Наименование банка".

При отсутствии необходимости в возврате денежных средств на счет, открытый в банке, поле не заполняется.

28. В поле "Номер счета налогоплательщика для возврата" подраздела 1.1 Раздела 1 указывается счет налогоплательщика, открытый в банке, указанном в поле "Наименование банка".

При отсутствии необходимости в возврате денежных средств на счет, открытый в банке, поле не заполняется.

29. Подраздел 1.2 Раздела 1 заполняется в случае применения заявительного порядка возмещения налога бюджетной организацией с лицевым счетом, открытым в территориальных органах Федерального казначейства, финансовых органах субъектов Российской Федерации (муниципальных образований), органах управления государственными внебюджетными фондами Российской Федерации.

30. По реквизитам подраздела 1.2 Раздела 1 указываются сведения о получателе денежных средств и назначении платежа.

При отсутствии необходимости в возврате денежных средств поля подраздела 1.2 Раздела 1 не заполняются.

31. В поле "в размере" раздела 2 "Остаток заявленной суммы налога (акциза) к возмещению из бюджета в заявительном порядке, не подлежащий возврату на счет налогоплательщика" указывается сумма налога на добавленную стоимость либо акциза, не подлежащая возврату на счет, определяемая налогоплательщиком.

При отсутствии суммы к заполнению проставляется ноль.

32. В Разделе 3 "Реквизиты банковской гарантии (гарантий) или договора (договоров) поручительства" указываются сведения о банковской гарантии (гарантий) или договора (договоров) поручительства, представляемые в целях применения заявительного порядка возмещения налога на добавленную стоимость либо акциза к соответствующей налоговой декларации, с заявленными суммами налога на добавленную стоимость либо акциза к возмещению из бюджета в заявительном порядке на основании Заявления, включая полное наименование гаранта (поручителя), соответствующее наименованию, указанному в Едином государственном реестре юридических лиц.

33. В поле "БИК" указывается банковский идентификационный код гаранта, выдавшего гарантию (при наличии).

34. В поле "ИНН гаранта (поручителя)" указывается идентификационный номер налогоплательщика - гаранта (поручителя).

35. В поле "КПП гаранта (поручителя)" указывается код причины постановки на учет в налоговом органе гаранта (поручителя) или обособленного подразделения гаранта (поручителя) по месту его нахождения.

36. Для каждой гарантии (договора поручительства) данные раздела 3 заполняются раздельно.

IV. Представление Заявления в налоговый орган

37. Заявление о применении заявительного порядка возмещения налога на добавленную стоимость (о возмещении акциза) представляется в электронной форме по формату, приведенному в приложении N 8 к настоящему приказу, через оператора электронного документооборота по телекоммуникационным каналам связи с применением усиленной квалифицированной электронной подписи в порядке, установленном приказом ФНС России от 16.07.2020 N ЕД-7-2/448@ "Об утверждении порядка направления и получения документов, предусмотренных Налоговым кодексом Российской Федерации и используемых налоговыми органами при реализации своих полномочий в отношениях, регулируемых законодательством о налогах и сборах, а также представления документов по требованию налогового органа в электронной форме по телекоммуникационным каналам связи" <1> в налоговый орган по месту нахождения налогоплательщика, в который была представлена соответствующая декларация (в отношении налогоплательщика, отнесенного к категории крупнейших, - по месту учета в качестве крупнейшего налогоплательщика).

<1> Зарегистрирован Минюстом России 19.08.2020, регистрационный N 59335 с изменениями, внесенными приказами ФНС России от 23.10.2020 N ЕД-7-15/772@ (зарегистрирован Минюстом России 01.12.2020, регистрационный N 61185), от 07.09.2021 N ЕД-7-8/795@ (зарегистрирован Минюстом России 19.10.2021, регистрационный N 65470), от 23.12.2022 N ЕД-7-21/1250@ (зарегистрирован Минюстом России 08.02.2023, регистрационный N 72283).

38. Датой представления Заявления считается дата его отправки в электронной форме по телекоммуникационным каналам связи, зафиксированная в подтверждении даты отправки оператора электронного документооборота.

39. Заявление не считается принятым, если:

1) направлено в налоговый орган не по месту нахождения налогоплательщика (в отношении налогоплательщика, отнесенного к категории крупнейших, - не по месту учета в качестве крупнейшего налогоплательщика);

2) направлено с несоблюдением требований к формату представления Заявления;

3) невозможно идентифицировать представленные в Заявлении сведения о банковских гарантиях и (или) договорах поручительства и (или) счете/лицевом счете налогоплательщика и (или) отражаемые в Титульном листе сведения о соответствующей налоговой декларации (уточненной налоговой декларации), в которой заявлена к возмещению сумма налога либо акциза.

Приложение
к Порядку заполнения формы
и представления в налоговый орган
в электронной форме заявления
о применении заявительного порядка
возмещения налога на добавленную
стоимость (о возмещении акциза)

КОДЫ СООТВЕТСТВИЯ ОСНОВАНИЯМ ПРИМЕНЕНИЯ ЗАЯВИТЕЛЬНОГО ПОРЯДКА ВОЗМЕЩЕНИЯ НАЛОГА (ВОЗМЕЩЕНИЯ АКЦИЗА) СОГЛАСНО КОДЕКСУ

- 01 - подпункт 1 пункта 2 статьи 176.1 Кодекса;

- 02 - подпункт 2 пункта 2 статьи 176.1 Кодекса;

- 05 - подпункт 5 пункта 2 статьи 176.1 Кодекса;

- 06 - подпункт 7 пункта 2 статьи 176.1 Кодекса;

- 07 - подпункт 8 пункта 2 статьи 176.1 Кодекса;

- 08 - подпункт 1 пункта 1 статьи 203.1 Кодекса;

- 09 - подпункт 2 пункта 1 статьи 203.1 Кодекса;

- 10 - подпункт 3 пункта 1 статьи 203.1 Кодекса;

- 11 - подпункт 4 пункта 1 статьи 203.1 Кодекса;

- 12 - подпункт 5 пункта 1 статьи 203.1 Кодекса;

- 13 - подпункт 6 пункта 1 статьи 203.1 Кодекса;

- 14 - подпункт 7 пункта 1 статьи 203.1 Кодекса;

- 15 - подпункт 8 пункта 1 статьи 203.1 Кодекса;

- 16 - подпункт 9 пункта 1 статьи 203.1 Кодекса;

- 17 - организация указана в абзаце 6 пункта 2 статьи 203.1 Кодекса;

- 18 - пункт 1.1 статьи 203.1 Кодекса.

Приложение N 6
к приказу ФНС России
от 20.03.2024 г. N ЕД-7-15/217@

ПОРЯДОК
ЗАПОЛНЕНИЯ ФОРМЫ И ПРЕДСТАВЛЕНИЯ В НАЛОГОВЫЙ ОРГАН В ЭЛЕКТРОННОЙ ФОРМЕ ЗАЯВЛЕНИЯ О ЗАМЕНЕ БАНКОВСКОЙ ГАРАНТИИ (БАНКОВСКИХ ГАРАНТИЙ) НА НОВУЮ БАНКОВСКУЮ ГАРАНТИЮ (НОВЫЕ БАНКОВСКИЕ ГАРАНТИИ) ИЛИ ДОГОВОРА ПОРУЧИТЕЛЬСТВА (ДОГОВОРОВ ПОРУЧИТЕЛЬСТВА) НА НОВЫЙ ДОГОВОР ПОРУЧИТЕЛЬСТВА (НОВЫЕ ДОГОВОРЫ ПОРУЧИТЕЛЬСТВА)

I. Общие положения

1. В состав Заявления о замене банковской гарантии (банковских гарантий) на новую банковскую гарантию (новые банковские гарантии) или договора поручительства (договоров поручительства) на новый договор поручительства (новые договоры поручительства) (далее - Заявление), включаются:

1) Титульный лист;

2) Лист "Сведения о замене банковской гарантии (банковских гарантий) или договора поручительства (договоров поручительства)".

2. В случае если показатели Заявления не могут быть размещены на одной странице, заполняется необходимое количество страниц.

II. Заполнение Титульного листа

В электронном документе нумерация пунктов соответствует официальному источнику.

2. В поле "ИНН" в верхней части Заявления указывается идентификационный номер налогоплательщика (далее - ИНН).

3. В поле "КПП" указывается код причины постановки на учет в налоговом органе налогоплательщика-организации или обособленного подразделения организации по месту его нахождения. Индивидуальные предприниматели поле КПП не заполняют.

4. В поле "Представляется в налоговый орган (код)" указывается код налогового органа, в который подается Заявление.

5. В поле "Номер заявления" указывается порядковый номер Заявления.

6. В поле "Дата заявления" указывается число, месяц, год заполнения Заявления.

7. В поле "Полное наименование (фамилия, имя, отчество <2>) налогоплательщика" указывается полное наименование организации, соответствующее наименованию, указанному в Едином государственном реестре юридических лиц. Индивидуальные предприниматели указывают фамилию, имя и отчество (при наличии) полностью.

8. В поле "Вид документа" заполняется код:

"1" - банковская гарантия;

"2" - договор поручительства.

9. В поле "Дата" указывается число, месяц, год выдачи заменяемой банковской гарантии или календарная дата заключения заменяемого договора поручительства.

10. В поле "Номер" указывается номер заменяемой банковской гарантии или номер заменяемого договора поручительства.

11. В поле "сумма банковской гарантии (договора поручительства)" указываются соответствующие сведения из заменяемого документа цифрами в полных рублях.

12. В поле "Кем выдана (выдан)" заполняется код:

"1" - банк;

"2" - филиал банка;

"3" - иная организация, предусмотренная Налоговым кодексом Российской Федерации (далее - Кодекс);

"4" - поручитель.

Также указывается полное наименование гаранта, соответствующее наименованию, указанному в Едином государственном реестре юридических лиц.

13. В поле "БИК" указывается банковский идентификационный код гаранта (при наличии).

14. В поле "ИНН гаранта (поручителя)" указывается идентификационный номер налогоплательщика - гаранта (поручителя).

15. В поле "КПП гаранта (поручителя)" указывается код причины постановки на учет в налоговом органе гаранта (поручителя) или обособленного подразделения гаранта (поручителя) по месту его нахождения.

16. В поле "направленные ранее к налоговой декларации по" указывается соответствующий код:

"1" - налог на добавленную стоимость

"2" - акциз.

17. Поле "Код налоговой декларации по КНД" заполняется, если значение поля "направленные ранее к налоговой декларации по" равно "2", и принимает значения:

- 1151089 - налоговая декларация по акцизам на автомобильный бензин, дизельное топливо, моторные масла для дизельных и (или) карбюраторных (инжекторных) двигателей, прямогонный бензин, средние дистилляты, бензол, параксилол, ортоксилол, авиационный керосин, природный газ, этан, сжиженные углеводородные газы, сталь жидкую, автомобили легковые и мотоциклы;

- 1151095 - налоговая декларация по акцизам на нефтяное сырье.

18. В поле "Способ представления налоговой декларации" указывается код способа представления налоговой декларации, к которой представлялись заменяемые банковская гарантия (гарантии) или договор (договоры) поручительства:

"1" - налоговая декларация представлена по телекоммуникационным каналам связи (далее - в электронной форме);

"2" - налоговая декларация представлена на бумажном носителе в случаях, установленных Кодексом.

19. В случае представления налоговой декларации на бумажном носителе в поле "Отчетный год налоговой декларации" указывается календарный год соответствующей налоговой декларации с заявленными суммами налога на добавленную стоимость (акциза) к возмещению из бюджета.

При представлении налоговой декларации в электронной форме поле не заполняется.

20. В случае представления налоговой декларации на бумажном носителе в поле "Налоговый период налоговой декларации (код)" указываются коды, определяющие налоговый период, в соответствии с порядками заполнения налоговых деклараций, утвержденными ФНС России на основании пункта 7 статьи 80 Кодекса.

При представлении налоговой декларации в электронной форме поле не заполняется.

21. В случае представления налоговой декларации на бумажном носителе в поле "Номер корректировки" указывается номер корректировки, отраженный в соответствующей Заявлению налоговой декларации, где "номер корректировки" для первичной налоговой декларации принимает значение "0--", для уточненных налоговых деклараций номер указывается последовательно (например, "1--", "2--").

При представлении налоговой декларации в электронной форме поле не заполняется.

22. В случае представления налоговой декларации на бумажном носителе в поле "Дата представления налоговой декларации" указывается дата, определяемая согласно пункту 4 статьи 80 Кодекса. При представлении налоговой декларации в электронной форме поле не заполняется.

23. В случае представления налоговой декларации в электронной форме в поле "Имя файла налоговой декларации" указывается имя файла налоговой декларации.

24. При необходимости заполнения соответствующей информации по нескольким банковским гарантиям или договорам поручительства заполняется необходимое количество сведений в соответствии с пунктами 8 - 23 настоящего порядка.

25. В разделе "Достоверность и полноту сведений, указанных в настоящем заявлении, подтверждаю" Заявления указываются:

код "1" - в случае подтверждения достоверности и полноты сведений в Заявлении налогоплательщиком;

код "2" - в случае подтверждения достоверности и полноты сведений в Заявлении представителем налогоплательщика.

Если указан код "2", то заполняются поля фамилия, имя и отчество (при наличии) представителя налогоплательщика.

26. В поле "Номер контактного телефона" указывается (при наличии) номер контактного телефона налогоплательщика или его представителя с телефонным кодом страны, требующимся для обеспечения телефонной связи (без пробелов и прочерков).

27. В поле "Наименование и реквизиты документа, подтверждающего полномочия представителя налогоплательщика" указывается наименование и реквизиты документа, подтверждающего полномочия представителя налогоплательщика.

Для доверенности, совершенной в форме электронного документа в соответствии с положениями пункта 3 статьи 29 Кодекса, указывается GUID доверенности.

III. Заполнение листа "Сведения о замене банковской гарантии (банковских гарантий) или договора поручительства (договоров поручительства)"

28. При заполнении сведений о замене банковской гарантии (банковских гарантий) или договора поручительства (договоров поручительства) в поле "Заменить на" необходимо выбрать и указать код нового обеспечения:

"1" - банковская гарантия (банковские гарантии);

"2" - договор поручительства (договоры поручительства).

29. В поле "Дата" указывается число, месяц, дата выдачи представляемой на замену банковской гарантии или дата заключения представляемого на замену договора поручительства.

30. В поле "Номер" указывается номер представляемой на замену банковской гарантии либо номер представляемого на замену договора поручительства.

31. В поле "Сумма банковской гарантии (договора поручительства)" указывается сумма в полных рублях из документа, представляемого на замену имеющимся у налогового органа.

32. Поле "Кем выдана (выдан)" заполняется в соответствии с пунктом 12 настоящего порядка.

33. Поле "БИК" заполняется в соответствии с пунктом 13 Порядка.

34. В поле "ИНН гаранта (поручителя)" указываются идентификационный номер налогоплательщика - гаранта (поручителя).

35. В поле "КПП гаранта (поручителя)" указывается код причины постановки на учет в налоговом органе гаранта (поручителя) или обособленного подразделения гаранта (поручителя) по месту его нахождения.

36. При необходимости заполнения информации по нескольким банковским гарантиям или договорам поручительства заполняется необходимое количество сведений в соответствии с пунктами 28 - 35 настоящего порядка.

IV. Представление Заявления в налоговый орган

37. Заявление о замене банковской гарантии (банковских гарантий) или договора поручительства (договоров поручительства) представляется по формату, приведенному в приложении N 9 к настоящему приказу, через оператора электронного документооборота по телекоммуникационным каналам связи с применением усиленной квалифицированной электронной подписи в порядке, установленном приказом ФНС России от 16.07.2020 N ЕД-7-2/448@ "Об утверждении порядка направления и получения документов, предусмотренных Налоговым кодексом Российской Федерации и используемых налоговыми органами при реализации своих полномочий в отношениях, регулируемых законодательством о налогах и сборах, а также представления документов по требованию налогового органа в электронной форме по телекоммуникационным каналам связи" <1>, в налоговый орган по месту нахождения налогоплательщика, в который была представлена соответствующая декларация (в отношении налогоплательщика, отнесенного к категории крупнейших, - по месту учета в качестве крупнейшего налогоплательщика).

<1> Зарегистрирован Минюстом России 19.08.2020, регистрационный N 59335 с изменениями, внесенными приказами ФНС России от 23.10.2020 N ЕД-7-15/772@ (зарегистрирован Минюстом России 01.12.2020, регистрационный N 61185), от 07.09.2021 N ЕД-7-8/795@ (зарегистрирован Минюстом России 19.10.2021, регистрационный N 65470), от 23.12.2022 N ЕД-7-21/1250@ (зарегистрирован Минюстом России 08.02.2023, регистрационный N 72283).

38. Датой представления Заявления считается дата его отправки в электронной форме, зафиксированная в подтверждении даты отправки оператора электронного документооборота.

39. Заявление не считается принятым, если:

1) направлено в налоговый орган не по месту нахождения налогоплательщика (в отношении налогоплательщика, отнесенного к категории крупнейших, - не по месту учета в качестве крупнейшего налогоплательщика).

2) направлено с несоблюдением требований к формату представления Заявления;

3) невозможно идентифицировать представленные в Заявлении сведения о банковских гарантиях и (или) договорах поручительства и (или) отражаемые в Заявлении сведения о соответствующей налоговой декларации (уточненной налоговой декларации), в которой заявлена к возмещению сумма налога либо акциза.

Приложение N 7
к приказу ФНС России
от 20.03.2024 г. N ЕД-7-15/217@

ФОРМАТ
ПРЕДСТАВЛЕНИЯ В НАЛОГОВЫЙ ОРГАН В ЭЛЕКТРОННОЙ ФОРМЕ ЗАЯВЛЕНИЯ ОБ УВЕДОМЛЕНИИ НАЛОГОПЛАТЕЛЬЩИКА (ПЛАТЕЛЬЩИКА СБОРОВ, ПЛАТЕЛЬЩИКА СТРАХОВЫХ ВЗНОСОВ, НАЛОГОВОГО АГЕНТА) ОБ ОСВОБОЖДЕНИИ ГАРАНТА ОТ ОБЯЗАТЕЛЬСТВ ПО БАНКОВСКОЙ ГАРАНТИИ

I. ОБЩИЕ СВЕДЕНИЯ

1. Настоящий формат описывает требования к XML-файлам (далее - файл обмена) передачи в налоговый орган в электронной форме заявления об уведомлении налогоплательщика (плательщика сборов, плательщика страховых взносов, налогового агента) об освобождении гаранта от обязательств по банковской гарантии.

2. Номер версии настоящего формата 5.03, часть 319.

II. ОПИСАНИЕ ФАЙЛА ОБМЕНА

3. Имя файла обмена должно иметь следующий вид:

R_T_A_K_O_GGGGMMDD_N, где:

R_T - префикс, принимающий значение ON_OSVGARBG;

A_K - идентификатор получателя информации, где: A - идентификатор получателя, которому направляется файл обмена, K - идентификатор конечного получателя, для которого предназначена информация из данного файла обмена. Передача файла от отправителя к конечному получателю (K) может осуществляться в несколько этапов через другие налоговые органы, осуществляющие передачу файла на промежуточных этапах, которые обозначаются идентификатором A. В случае передачи файла от отправителя к конечному получателю при отсутствии налоговых органов, осуществляющих передачу на промежуточных этапах, значения идентификаторов A и K совпадают. Каждый из идентификаторов (A и K) имеет вид для налоговых органов - четырехразрядный код налогового органа;

O - идентификатор отправителя информации, имеет вид:

для организаций - девятнадцатиразрядный код (идентификационный номер налогоплательщика (далее - ИНН) и код причины постановки на учет (далее - КПП) организации (обособленного подразделения);

для физических лиц - двенадцатиразрядный код (ИНН физического лица);

GGGG - год формирования передаваемого файла, MM - месяц, DD - день;

N - идентификационный номер файла. (Длина - от 1 до 36 знаков. Идентификационный номер файла должен обеспечивать уникальность файла).

Расширение имени файла - xml. Расширение имени файла может указываться как строчными, так и прописными буквами.

Параметры первой строки файла обмена

Первая строка XML-файла должна иметь следующий вид:

<?xml version ="1.0" encoding ="windows-1251"?>

Имя файла, содержащего XML-схему файла обмена, должно иметь следующий вид:

ON_OSVGARBG_1_319_00_05_03 xx, где xx - номер версии схемы.

Расширение имени файла - xsd.

XML-схема файла обмена приводится отдельным файлом.

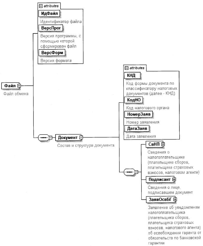
4. Логическая модель файла обмена представлена в виде диаграммы структуры файла обмена на рисунке 1 настоящего формата. Элементами логической модели файла обмена являются элементы и атрибуты XML-файла. Перечень структурных элементов логической модели файла обмена и сведения о них приведены в таблицах 4.1 - 4.11 настоящего формата.

Для каждого структурного элемента логической модели файла обмена приводятся следующие сведения:

наименование элемента. Приводится полное наименование элемента. В строке таблицы могут быть описаны несколько элементов, наименования которых разделены символом "|". Такая форма записи применяется при наличии в файле обмена только одного элемента из описанных в этой строке.

сокращенное наименование (код) элемента. Приводится сокращенное наименование элемента. Синтаксис сокращенного наименования должен удовлетворять спецификации XML;

признак типа элемента. Может принимать следующие значения: "С" - сложный элемент логической модели (содержит вложенные элементы), "П" - простой элемент логической модели, реализованный в виде элемента XML-файла, "А" - простой элемент логической модели, реализованный в виде атрибута элемента XML-файла. Простой элемент логической модели не содержит вложенные элементы;

формат элемента. Формат элемента представляется следующими условными обозначениями: T - символьная строка; N - числовое значение (целое или дробное).

Формат символьной строки указывается в виде T(n-k) или T(=k), где: n - минимальное количество знаков, k - максимальное количество знаков, символ "-" - разделитель, символ "=" означает фиксированное количество знаков в строке. В случае, если минимальное количество знаков равно 0, формат имеет вид T(0-k). В случае, если максимальное количество знаков не ограничено, формат имеет вид T(n-).

Формат числового значения указывается в виде N(m.k), где: m - максимальное количество знаков в числе, включая целую и дробную часть числа без разделяющей десятичной точки и знака (для отрицательного числа), k - максимальное число знаков дробной части числа. Если число знаков дробной части числа равно 0 (то есть число целое), то формат числового значения имеет вид N(m).

Для простых элементов, являющихся базовыми в XML, таких как элемент с типом "date", поле "Формат элемента" не заполняется. Для таких элементов в поле "Дополнительная информация" указывается тип базового элемента;

признак обязательности элемента определяет обязательность наличия элемента (совокупности наименования элемента и его значения) в файле обмена. Признак обязательности элемента может принимать следующие значения: "О" - наличие элемента в файле обмена обязательно; "Н" - наличие элемента в файле обмена необязательно, то есть элемент может отсутствовать. Если элемент принимает ограниченный перечень значений (по классификатору, кодовому словарю), то признак обязательности элемента дополняется символом "К". В случае, если количество реализаций элемента может быть более одной, то признак обязательности элемента дополняется символом "М".

К вышеперечисленным признакам обязательности элемента может добавляться значение "У" в случае описания в XML-схеме условий, предъявляемых к элементу в файле обмена, описанных в графе "Дополнительная информация";

дополнительная информация содержит, при необходимости, требования к элементу файла обмена, не указанные ранее. Для сложных элементов указывается ссылка на таблицу, в которой описывается состав данного элемента. Для элементов, принимающих ограниченный перечень значений из классификатора (справочника, кодового словаря), указывается соответствующее наименование классификатора (справочника, кодового словаря) или приводится перечень возможных значений. Для классификатора (справочника, кодового словаря) может указываться ссылка на его местонахождение. Для элементов, использующих пользовательский тип данных, указывается наименование типового элемента.

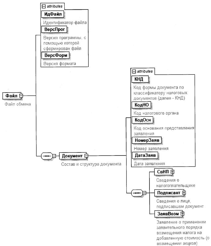
Рисунок 1. Диаграмма структуры файла обмена

Таблица 4.1

Файл обмена (Файл)

Наименование элемента Сокращенное наименование (код) элемента Признак типа элемента Формат элемента Признак обязательности элемента Дополнительная информация
Идентификатор файла ИдФайл А T(1-255) ОУ Содержит (повторяет) имя сформированного файла (без расширения)
Версия программы, с помощью которой сформирован файл ВерсПрог А T(1-40) О  
Версия формата ВерсФорм А T(1-5) О Принимает значение: 5.03
Состав и структура документа Документ С   О Состав элемента представлен в таблице 4.2

Таблица 4.2

Состав и структура документа (Документ)

Наименование элемента Сокращенное наименование (код) элемента Признак типа элемента Формат элемента Признак обязательности элемента Дополнительная информация
Код формы документа по классификатору налоговых документов (далее - КНД) КНД А T(=7) ОК Типовой элемент <КНДТип>.
Принимает значение: 1150142
Код налогового органа КодНО А T(=4) ОК Типовой элемент <СОНОТип>
Номер заявления НомерЗаяв А T(1-10) О  
Дата заявления ДатаЗаяв А T(=10) О Типовой элемент <ДатаТип>.
Дата в формате ДД.ММ.ГГГГ
Сведения о налогоплательщике (плательщике сборов, плательщике страховых взносов, налоговом агенте) СвНП С   О Состав элемента представлен в таблице 4.3
Сведения о лице, подписавшем документ Подписант С   О Состав элемента представлен в таблице 4.6
Заявление об уведомлении налогоплательщика (плательщика сборов, плательщика страховых взносов, налогового агента) об освобождении гаранта от обязательств по банковской гарантии ЗаявОсвБГ С   О Состав элемента представлен в таблице 4.8

Таблица 4.3

Сведения о налогоплательщике (плательщике сборов, плательщике страховых взносов, налоговом агенте) (СвНП)

Наименование элемента Сокращенное наименование (код) элемента Признак типа элемента Формат элемента Признак обязательности элемента Дополнительная информация
Организация |
Физическое лицо, в том числе зарегистрированное в качестве индивидуального предпринимателя
НПЮЛ С   О Состав элемента представлен в таблице 4.4
НПФЛ С   О Состав элемента представлен в таблице 4.5

Таблица 4.4

Организация (НПЮЛ)

Наименование элемента Сокращенное наименование (код) элемента Признак типа элемента Формат элемента Признак обязательности элемента Дополнительная информация
Полное наименование организации НаимОрг А T(1-1000) О  
ИНН организации ИННЮЛ А T(=10) О Типовой элемент <ИННЮЛТип>
КПП организации КПП А T(=9) О Типовой элемент <КППТип>

Таблица 4.5

Физическое лицо, в том числе зарегистрированное в качестве индивидуального предпринимателя (НПФЛ)

Наименование элемента Сокращенное наименование (код) элемента Признак типа элемента Формат элемента Признак обязательности элемента Дополнительная информация
ОГРНИП ОГРНИП А T(=15) Н Типовой элемент <ОГРНИПТип>.
Указывается, если заявителем является физическое лицо, зарегистрированное в качестве индивидуального предпринимателя
ИНН физического лица | ИННФЛ П T(=12) О Типовой элемент <ИННФЛТип>
Типовой элемент <УдЛичнФЛТип>.
Состав элемента представлен в таблице 4.10
Сведения о документе, удостоверяющем личность УдЛичн С   О
Фамилия, имя, отчество (при наличии) физического лица ФИО С   О Типовой элемент <ФИОТип>.
Состав элемента представлен в таблице 4.11

Таблица 4.6

Сведения о лице, подписавшем документ (Подписант)

Наименование элемента Сокращенное наименование (код) элемента Признак типа элемента Формат элемента Признак обязательности элемента Дополнительная информация
Признак лица, подписавшего документ ПрПодп А T(=1) ОК Принимает значение:
1 - налогоплательщик (плательщик сборов, плательщик страховых взносов, налоговый агент) |
2 - представитель налогоплательщика (плательщика сборов, плательщика страховых взносов, налогового агента)
Номер контактного телефона Тлф А T(1-20) Н  
Фамилия, имя, отчество (при наличии) ФИО С   НУ Типовой элемент <ФИОТип>.
Состав элемента представлен в таблице 4.11.
Элемент обязателен при выполнении одного из условий:
- <ПрПодп> = 2 |
- <ПрПодп> = 1 и наличие <НПЮЛ>
Сведения о представителе налогоплательщика (плательщика сборов, плательщика страховых взносов, налогового агента) СвПред С   НУ Состав элемента представлен в таблице 4.7.
Элемент обязателен при <ПрПодп>=2

Таблица 4.7

Сведения о представителе налогоплательщика (плательщика сборов, плательщика страховых взносов, налогового агента) (СвПред)

Наименование элемента Сокращенное наименование (код) элемента Признак типа элемента Формат элемента Признак обязательности элемента Дополнительная информация
Наименование и реквизиты документа, подтверждающего полномочия представителя налогоплательщика (плательщика сборов, плательщика страховых взносов, налогового агента) НаимДок А T(1-120) О Для доверенности, совершенной в форме электронного документа, указывается GUID доверенности

Таблица 4.8

Заявление об уведомлении налогоплательщика (плательщика сборов, плательщика страховых взносов, налогового агента) об освобождении гаранта от обязательств по банковской гарантии (ЗаявОсвБГ)

Наименование элемента Сокращенное наименование (код) элемента Признак типа элемента Формат элемента Признак обязательности элемента Дополнительная информация
Прошу на основании настоящего заявления уведомить в электронной форме по телекоммуникационным каналам связи об освобождении гаранта от обязательств по <...> ПрОсвБГ А T(=1) ОК Принимает значение:
1 - банковской гарантии |
2 - банковским гарантиям
Сведения о банковской гарантии СведБГ С   ОМ Состав элемента представлен в таблице 4.9

Таблица 4.9

Сведения о банковской гарантии (СведБГ)

Наименование элемента Сокращенное наименование (код) элемента Признак типа элемента Формат элемента Признак обязательности элемента Дополнительная информация
Дата Дата А T(=10) О Типовой элемент <ДатаТип>.
Дата в формате ДД.ММ.ГГГГ
Номер Номер А T(1-50) О  
Кем выдана КемВыд А T(=1) ОК Принимает значение:
1 - банк |
2 - филиал банка |
3 - иная организация, предусмотренная Налоговым кодексом Российской Федерации
Наименование Наим А T(1-1000) О  
БИК БИК А T(=9) НКУ Типовой элемент <БИКТип>.
Элемент является обязательным при <КемВыд>= 1 | 2
ИНН гаранта ИНН А T(=10) О Типовой элемент <ИННЮЛТип>
КПП гаранта КПП А T(=9) О Типовой элемент <КППТип>
Сумма банковской гарантии СумБГ А N(15) О Принимает значение от 0 и более

Таблица 4.10

Сведения о документе, удостоверяющем личность (УдЛичнФЛТип)

Наименование элемента Сокращенное наименование (код) элемента Признак типа элемента Формат элемента Признак обязательности элемента Дополнительная информация
Код вида документа КодВидДок А T(=2) ОК Типовой элемент <СПДУЛТип>.
Принимает значение:
21 - паспорт гражданина Российской Федерации |
03 - свидетельство о рождении |
10 - паспорт иностранного гражданина |
11 - свидетельство о рассмотрении ходатайства о признании лица беженцем на территории Российской Федерации по существу |
12 - вид на жительство в Российской Федерации |
13 - удостоверение беженца |
16 - временное удостоверение личности лица без гражданства в Российской Федерации |
19 - свидетельство о предоставлении временного убежища на территории Российской Федерации |
22 - загранпаспорт гражданина Российской Федерации |
23 - свидетельство о рождении, выданное уполномоченным органом иностранного государства |
61 - свидетельство о регистрации по месту жительства |
63 - свидетельство о регистрации по месту пребывания |
91 - иные документы, признаваемые в соответствии с законодательством Российской Федерации или в соответствии с международными договорами Российской Федерации в качестве документов, удостоверяющих личность налогоплательщика
Серия и номер СерНомДок А T(1-25) О  

Таблица 4.11

Фамилия, имя, отчество (ФИОТип)

Наименование элемента Сокращенное наименование (код) элемента Признак типа элемента Формат элемента Признак обязательности элемента Дополнительная информация
Фамилия Фамилия А T(1-60) О  
Имя Имя А T(1-60) О  
Отчество Отчество А T(1-60) Н  

Приложение N 8
к приказу ФНС России
от 20.03.2024 г. N ЕД-7-15/217@

ФОРМАТ
ПРЕДСТАВЛЕНИЯ В НАЛОГОВЫЙ ОРГАН В ЭЛЕКТРОННОЙ ФОРМЕ ЗАЯВЛЕНИЯ О ПРИМЕНЕНИИ ЗАЯВИТЕЛЬНОГО ПОРЯДКА ВОЗМЕЩЕНИЯ НАЛОГА НА ДОБАВЛЕННУЮ СТОИМОСТЬ (О ВОЗМЕЩЕНИИ АКЦИЗА)

I. ОБЩИЕ СВЕДЕНИЯ

1. Настоящий формат описывает требования к XML-файлам (далее - файл обмена) передачи в налоговый орган в электронной форме заявления о применении заявительного порядка возмещения налога на добавленную стоимость (о возмещении акциза).

2. Номер версии настоящего формата 5.03, часть 317.

II. ОПИСАНИЕ ФАЙЛА ОБМЕНА

3. Имя файла обмена должно иметь следующий вид:

R_T_A_K_O_GGGGMMDD_N, где:

R_T - префикс, принимающий значение ON_ZVVOZM;

A_K - идентификатор получателя информации, где: A - идентификатор получателя, которому направляется файл обмена, K - идентификатор конечного получателя, для которого предназначена информация из данного файла обмена. Передача файла от отправителя к конечному получателю (K) может осуществляться в несколько этапов через другие налоговые органы, осуществляющие передачу файла на промежуточных этапах, которые обозначаются идентификатором A. В случае передачи файла от отправителя к конечному получателю при отсутствии налоговых органов, осуществляющих передачу на промежуточных этапах, значения идентификаторов A и K совпадают. Каждый из идентификаторов (A и K) имеет вид для налоговых органов - четырехразрядный код налогового органа;

O - идентификатор отправителя информации, имеет вид:

для организаций - девятнадцатиразрядный код (идентификационный номер налогоплательщика (далее - ИНН) и код причины постановки на учет (далее - КПП) организации (обособленного подразделения);

для физических лиц - двенадцатиразрядный код (ИНН физического лица);

GGGG - год формирования передаваемого файла, MM - месяц, DD - день;

N - идентификационный номер файла. (Длина - от 1 до 36 знаков. Идентификационный номер файла должен обеспечивать уникальность файла).

Расширение имени файла - xml. Расширение имени файла может указываться как строчными, так и прописными буквами.

Параметры первой строки файла обмена

Первая строка XML-файла должна иметь следующий вид:

<?xml version ="1.0" encoding ="windows-1251"?>

Имя файла, содержащего XML-схему файла обмена, должно иметь следующий вид:

ON_ZVVOZM_1-317_00_05_03_xx, где xx - номер версии схемы.

Расширение имени файла - xsd.

XML-схема файла обмена приводится отдельным файлом.

4. Логическая модель файла обмена представлена в виде диаграммы структуры файла обмена на рисунке 1 настоящего формата. Элементами логической модели файла обмена являются элементы и атрибуты XML-файла. Перечень структурных элементов логической модели файла обмена и сведения о них приведены в таблицах 4.1 - 4.16 настоящего формата.

Для каждого структурного элемента логической модели файла обмена приводятся следующие сведения:

наименование элемента. Приводится полное наименование элемента. В строке таблицы могут быть описаны несколько элементов, наименования которых разделены символом "|". Такая форма записи применяется при наличии в файле обмена только одного элемента из описанных в этой строке.

сокращенное наименование (код) элемента. Приводится сокращенное наименование элемента. Синтаксис сокращенного наименования должен удовлетворять спецификации XML;

признак типа элемента. Может принимать следующие значения: "С" - сложный элемент логической модели (содержит вложенные элементы), "П" - простой элемент логической модели, реализованный в виде элемента XML-файла, "А" - простой элемент логической модели, реализованный в виде атрибута элемента XML-файла. Простой элемент логической модели не содержит вложенные элементы;

формат элемента. Формат элемента представляется следующими условными обозначениями: T - символьная строка; N - числовое значение (целое или дробное).

Формат символьной строки указывается в виде T(n-k) или T(=k), где: n - минимальное количество знаков, k - максимальное количество знаков, символ "-" - разделитель, символ "=" означает фиксированное количество знаков в строке. В случае, если минимальное количество знаков равно 0, формат имеет вид T(0-k). В случае, если максимальное количество знаков не ограничено, формат имеет вид T(n-).

Формат числового значения указывается в виде N(m.k), где: m - максимальное количество знаков в числе, включая целую и дробную часть числа без разделяющей десятичной точки и знака (для отрицательного числа), k - максимальное число знаков дробной части числа. Если число знаков дробной части числа равно 0 (то есть число целое), то формат числового значения имеет вид N(m).

Для простых элементов, являющихся базовыми в XML, таких как элемент с типом "date", поле "Формат элемента" не заполняется. Для таких элементов в поле "Дополнительная информация" указывается тип базового элемента;

признак обязательности элемента определяет обязательность наличия элемента (совокупности наименования элемента и его значения) в файле обмена. Признак обязательности элемента может принимать следующие значения: "О" - наличие элемента в файле обмена обязательно; "Н" - наличие элемента в файле обмена необязательно, то есть элемент может отсутствовать. Если элемент принимает ограниченный перечень значений (по классификатору, кодовому словарю), то признак обязательности элемента дополняется символом "К". В случае, если количество реализаций элемента может быть более одной, то признак обязательности элемента дополняется символом "М".

К вышеперечисленным признакам обязательности элемента может добавляться значение "У" в случае описания в XML-схеме условий, предъявляемых к элементу в файле обмена, описанных в графе "Дополнительная информация";

дополнительная информация содержит, при необходимости, требования к элементу файла обмена, не указанные ранее. Для сложных элементов указывается ссылка на таблицу, в которой описывается состав данного элемента. Для элементов, принимающих ограниченный перечень значений из классификатора (справочника, кодового словаря), указывается соответствующее наименование классификатора (справочника, кодового словаря) или приводится перечень возможных значений. Для классификатора (справочника, кодового словаря) может указываться ссылка на его местонахождение. Для элементов, использующих пользовательский тип данных, указывается наименование типового элемента.

Рисунок 1. Диаграмма структуры файла обмена

Таблица 4.1

Файл обмена (Файл)

Наименование элемента Сокращенное наименование (код) элемента Признак типа элемента Формат элемента Признак обязательности элемента Дополнительная информация
Идентификатор файла ИдФайл А T(1-255) ОУ Содержит (повторяет) имя сформированного файла (без расширения)
Версия программы, с помощью которой сформирован файл ВерсПрог А T(1-40) О  
Версия формата ВерсФорм А T(1-5) О Принимает значение: 5.03
Состав и структура документа Документ С   О Состав элемента представлен в таблице 4.2

Таблица 4.2

Состав и структура документа (Документ)

Наименование элемента Сокращенное наименование (код) элемента Признак типа элемента Формат элемента Признак обязательности элемента Дополнительная информация
Код формы документа по классификатору налоговых документов (далее - КНД) КНД А T(=7) ОК Типовой элемент <КНДТип>.
Принимает значение: 1151152
Код налогового органа КодНО А T(=4) ОК Типовой элемент <СОНОТип>
Код основания представления заявления КодОсн А T(=2) ОК Принимает значение:
01 - на полную сумму налога на добавленную стоимость (акциза), предъявляемую к возмещению из бюджета в заявительном порядке (согласно абзацу первому пункта 7 статьи 176.1 или абзацу первому пункта 2 статьи 203.1 Налогового кодекса Российской Федерации) |
02 - в пределах суммы превышения заявленных сумм к возмещению из бюджета в уточненной налоговой декларации над суммой ранее возмещенного налога на добавленную стоимость (акциза) за налоговый период (согласно абзацу шестому пункта 7 статьи 176.1 или абзацу двенадцатому пункта 2 статьи 203.1 Налогового кодекса Российской Федерации)
Номер заявления НомерЗаяв А T(1-10) О  
Дата заявления ДатаЗаяв А T(=10) О Типовой элемент <ДатаТип>.
Дата в формате ДД.ММ.ГГГГ
Сведения о налогоплательщике СвНП С   О Состав элемента представлен в таблице 4.3
Сведения о лице, подписавшем документ Подписант С   О Состав элемента представлен в таблице 4.6
Заявление о применении заявительного порядка возмещения налога на добавленную стоимость (о возмещении акциза) ЗаявВозм С   О Состав элемента представлен в таблице 4.8

Таблица 4.3

Сведения о налогоплательщике (СвНП)

Наименование элемента Сокращенное наименование (код) элемента Признак типа элемента Формат элемента Признак обязательности элемента Дополнительная информация
Налогоплательщик - организация НПЮЛ С   О Состав элемента представлен в таблице 4.4
Налогоплательщик - индивидуальный предприниматель НПФЛ С   О Состав элемента представлен в таблице 4.5

Таблица 4.4

Налогоплательщик - организация (НПЮЛ)

Наименование элемента Сокращенное наименование (код) элемента Признак типа элемента Формат элемента Признак обязательности элемента Дополнительная информация
Полное наименование организации НаимОрг А T(1-1000) О  
ИНН организации ИННЮЛ А T(=10) О Типовой элемент <ИННЮЛТип>
КПП организации КПП А T(=9) О Типовой элемент <КППТип>

Таблица 4.5

Налогоплательщик - индивидуальный предприниматель (НПФЛ)

Наименование элемента Сокращенное наименование (код) элемента Признак типа элемента Формат элемента Признак обязательности элемента Дополнительная информация
ИНН индивидуального предпринимателя ИННФЛ А T(=12) О Типовой элемент <ИННФЛТип>
Фамилия, имя, отчество (при наличии) индивидуального предпринимателя ФИО С   О Типовой элемент <ФИОТип>.
Состав элемента представлен в таблице 4.16

Таблица 4.6

Сведения о лице, подписавшем документ (Подписант)

Наименование элемента Сокращенное наименование (код) элемента Признак типа элемента Формат элемента Признак обязательности элемента Дополнительная информация
Признак лица, подписавшего документ ПрПодп А T(=1) ОК Принимает значение:
1 - налогоплательщик |
2 - представитель налогоплательщика
Номер контактного телефона Тлф А T(1-20) Н  
Фамилия, имя, отчество (при наличии) ФИО С   НУ Типовой элемент <ФИОТип>.
Состав элемента представлен в таблице 4.16.
Элемент обязателен при выполнении одного из условий:
- <ПрПодп> = 2 |
- <ПрПодп> = 1 и наличие <НПЮЛ>
Сведения о представителе налогоплательщика СвПред С   НУ Состав элемента представлен в таблице 4.7.
Элемент обязателен при <ПрПодп> = 2

Таблица 4.7

Сведения о представителе налогоплательщика (СвПред)

Наименование элемента Сокращенное наименование (код) элемента Признак типа элемента Формат элемента Признак обязательности элемента Дополнительная информация
Наименование и реквизиты документа, подтверждающего полномочия представителя налогоплательщика НаимДок А T(1-120) О Для доверенности, совершенной в форме электронного документа, указывается GUID доверенности

Таблица 4.8

Заявление о применении заявительного порядка возмещения налога на добавленную стоимость (о возмещении акциза) (ЗаявВозм)

Наименование элемента Сокращенное наименование (код) элемента Признак типа элемента Формат элемента Признак обязательности элемента Дополнительная информация
К возмещению ВидНалог А T(=1) ОК Принимает значение:
1 - налог на добавленную стоимость |
2 - акциз
Способ представления налоговой декларации СпосПред А T(=1) ОК Принимает значение:
1 - по телекоммуникационным каналам связи |
2 - на бумажном носителе
Вид представленного документа ВидДок А T(=1) ОК Принимает значение:
1 - банковская гарантия |
2 - договор поручительства |
0 - при отсутствии необходимости в представлении документа
Остаток заявленной суммы налога (акциза) к возмещению из бюджета в заявительном порядке, не подлежащий возврату на счет налогоплательщика СумВозмНеВоз А N(15) Н Элемент обязателен к заполнению при наличии разницы между суммой значений, указанных в элементе <СумНДС> (таблица 4.10), или значением, указанным в элементе <СумАкц> (таблица 4.11), и значением, указанным в элементе <СумВозм> (таблица 4.12)
Сведения о налоговой декларации | СведДекл С   ОУ Состав элемента представлен в таблице 4.9.
Элемент обязателен при <СпосПред>=2
Имя файла налоговой декларации ИмяФайлДекл П T(1-255) ОУ Элемент обязателен при <СпосПред>=1
Сведения о сумме налога на добавленную стоимость, заявленной к возмещению в заявительном порядке | СведСумНДС С   ОМУ Состав элемента представлен в таблице 4.10.
Элемент обязателен при <ВидНалог>=1.
Если в элементе <ОснНК> (таблица 4.10) указан код "02", то также допускается код "07"; если указан код "05", то допускается код "07"; если указан код "07", то допускается код "02" или "05". В иных случаях множественность не допускается
Сведения о сумме акциза, заявленной к возмещению в заявительном порядке СведСумАкц С   ОУ Состав элемента представлен в таблице 4.11.
Элемент обязателен при <ВидНалог>=2
Сведения о возврате на счет налогоплательщика заявленной суммы налога на добавленную стоимость (акциза), подлежащей возмещению в заявительном порядке СведВозм С   Н Состав элемента представлен в таблице 4.12
Реквизиты банковской гарантии (гарантий) или договора (договоров) поручительства РеквБГПор С   НМ Состав элемента представлен в таблице 4.15

Таблица 4.9

Сведения о налоговой декларации (СведДекл)

Наименование элемента Сокращенное наименование (код) элемента Признак типа элемента Формат элемента Признак обязательности элемента Дополнительная информация
Код налоговой декларации по КНД КНДДекл А T(=7) НКУ Типовой элемент <КНДТип>.
Принимает значение:
1151089 - Налоговая декларация по акцизам на автомобильный бензин, дизельное топливо, моторные масла для дизельных и (или) карбюраторных (инжекторных) двигателей, прямогонный бензин, средние дистилляты, бензол, параксилол, ортоксилол, авиационный керосин, природный газ, этан, сжиженные углеводородные газы, сталь жидкую, автомобили легковые и мотоциклы |
1151095 - Налоговая декларация по акцизам на нефтяное сырье.
Элемент является обязательным при <ВидНалог>=2 (таблица 4.8) и должен отсутствовать при <ВидНалог>=1
Отчетный год налоговой декларации ОтчетГод А   О Типовой элемент <xs:gYear>.
Год в формате ГГГГ
Налоговый период налоговой декларации (код) Период А T(=2) ОК Указываются коды, определяющие налоговый период, в соответствии с порядками заполнения налоговых деклараций, утвержденными приказами ФНС России на основании пункта 7 статьи 80 Налогового кодекса Российской Федерации
Номер корректировки НомКорр А N(3) О  
Дата представления налоговой декларации ДатаДекл А T(=10) О Типовой элемент <ДатаТип>.
Дата в формате ДД.ММ.ГГГГ

Таблица 4.10

Сведения о сумме налога на добавленную стоимость, заявленной к возмещению в заявительном порядке (СведСумНДС)

Наименование элемента Сокращенное наименование (код) элемента Признак типа элемента Формат элемента Признак обязательности элемента Дополнительная информация
Норма Налогового кодекса Российской Федерации, являющаяся основанием для применения заявительного порядка возмещения налога ОснНК А T(=2) ОКУ Принимает значение:
01 - подпункт 1 пункта 2 статьи 176.1 Налогового кодекса Российской Федерации |
02 - подпункт 2 пункта 2 статьи 176.1 Налогового кодекса Российской Федерации |
05 - подпункт 5 пункта 2 статьи 176.1 Налогового кодекса Российской Федерации |
06 - подпункт 7 пункта 2 статьи 176.1 Налогового кодекса Российской Федерации |
07 - подпункт 8 пункта 2 статьи 176.1 Налогового кодекса Российской Федерации.
При наличии <НПФЛ> (таблица 4.3) допускается только значение 02 | 05 | 07
Заявленная сумма налога на добавленную стоимость к возмещению в заявительном порядке составляет СумНДС А N(15) О  

Таблица 4.11

Сведения о сумме акциза, заявленной к возмещению в заявительном порядке (СведСумАкц)

Наименование элемента Сокращенное наименование (код) элемента Признак типа элемента Формат элемента Признак обязательности элемента Дополнительная информация
Норма Налогового кодекса Российской Федерации, являющаяся основанием для применения заявительного порядка возмещения налога ОснНК А T(=2) ОК Принимает значение:
08 - подпункт 1 пункта 1 статьи 203.1 Налогового кодекса Российской Федерации |
09 - подпункт 2 пункта 1 статьи 203.1 Налогового кодекса Российской Федерации |
10 - подпункт 3 пункта 1 статьи 203.1 Налогового кодекса Российской Федерации |
11 - подпункт 4 пункта 1 статьи 203.1 Налогового кодекса Российской Федерации |
12 - подпункт 5 пункта 1 статьи 203.1 Налогового кодекса Российской Федерации |
13 - подпункт 6 пункта 1 статьи 203.1 Налогового кодекса Российской Федерации |
14 - подпункт 7 пункта 1 статьи 203.1 Налогового кодекса Российской Федерации |
15 - подпункт 8 пункта 1 статьи 203.1 Налогового кодекса Российской Федерации |
16 - подпункт 9 пункта 1 статьи 203.1 Налогового кодекса Российской Федерации |
17 - организация относится к категории, указанной в абзаце шестом пункта 2 статьи 203.1 Налогового кодекса Российской Федерации |
18 - пункт 1.1 статьи 203.1 Налогового кодекса
Российской Федерации
Заявленная сумма акциза к возмещению в заявительном порядке составляет СумАкц А N(15) О  

Таблица 4.12

Сведения о возврате на счет налогоплательщика заявленной суммы налога на добавленную стоимость (акциза), подлежащей возмещению в заявительном порядке (СведВозм)

Наименование элемента Сокращенное наименование (код) элемента Признак типа элемента Формат элемента Признак обязательности элемента Дополнительная информация
Сумма, подлежащая возврату на счет налогоплательщика СумВозм А N(15) О Значение элемента не может превышать сумму значений, указанных в элементе <СумНДС> (таблица 4.10), или значение, указанное в элементе <СумАкц> (таблица 4.11)
Сведения о счете | СведСчет С   О Состав элемента представлен в таблице 4.13
Сведения о лицевом счете бюджетной организации, открытым в территориальных органах Федерального казначейства, финансовых органах субъектов Российской Федерации (муниципальных образований), органах управления государственными внебюджетными фондами Российской Федерации СведЛицСчет С   О Состав элемента представлен в таблице 4.14

Таблица 4.13

Сведения о счете (СведСчет)

Наименование элемента Сокращенное наименование (код) элемента Признак типа элемента Формат элемента Признак обязательности элемента Дополнительная информация
Наименование банка НаимБанк А T(1-1000) О  
БИК БИК А T(=9) ОК Типовой элемент <БИКТип>
Номер счета налогоплательщика для возврата НомСчет А T(=20) О  

Таблица 4.14

Сведения о лицевом счете бюджетной организации, открытым в территориальных органах Федерального казначейства, финансовых органах субъектов Российской Федерации (муниципальных образований), органах управления государственными внебюджетными фондами Российской Федерации (СведЛицСчет)

Наименование элемента Сокращенное наименование (код) элемента Признак типа элемента Формат элемента Признак обязательности элемента Дополнительная информация
Наименование владельца счета НаимВладСчет А T(1-1000) О  
Код бюджетной классификации получателя КБКПолуч А T(=20) НК Типовой элемент <КБКТип>
Код по ОКТМО получателя ОКТМО А T(=8)| T(=11) ОК Типовой элемент <ОКТМОТип>.
Принимает значения в соответствии с Общероссийским классификатором территорий муниципальных образований
Номер лицевого счета получателя НомЛиц А T(=11) Н  
Назначение платежа НазнПлат А T(1-1000) Н  

Таблица 4.15

Реквизиты банковской гарантии (гарантий) или договора (договоров) поручительства (РеквБГПор)

Наименование элемента Сокращенное наименование (код) элемента Признак типа элемента Формат элемента Признак обязательности элемента Дополнительная информация
Дата Дата А T(=10) О Типовой элемент <ДатаТип>.
Дата в формате ДД.ММ.ГГГГ
Номер Номер А T(1-50) О  
Сумма банковской гарантии (договора поручительства) СумБГПор А N(15) О Принимает значение от 0 и более
Кем выдана КемВыд А T(=1) ОКУ Принимает значение:
1 - банк |
2 - филиал банка |
3 - иная организация, предусмотренная Налоговым кодексом Российской Федерации |
4 - поручитель.
При <ВидДок>=1 (таблица 4.8), элемент должен принимать значение 1 | 2 | 3, при <ВидДок>=2, элемент должен принимать значение 4
Наименование Наим А T(1-1000) О  
БИК БИК А T(=9) НКУ Типовой элемент <БИКТип>.
Элемент является обязательным при
<КемВыд>= 1 | 2
ИНН гаранта (поручителя) ИНН А T(=10) О Типовой элемент <ИННЮЛТип>
КПП гаранта (поручителя) КПП А T(=9) О Типовой элемент <КППТип>

Таблица 4.16

Фамилия, имя, отчество (ФИОТип)

Наименование элемента Сокращенное наименование (код) элемента Признак типа элемента Формат элемента Признак обязательности элемента Дополнительная информация
Фамилия Фамилия А T(1-60) О  
Имя Имя А T(1-60) О  
Отчество Отчество А T(1-60) Н  

Приложение N 9
к приказу ФНС России
от 20.03.2024 г. N ЕД-7-15/217@

ФОРМАТ
ПРЕДСТАВЛЕНИЯ В НАЛОГОВЫЙ ОРГАН В ЭЛЕКТРОННОЙ ФОРМЕ ЗАЯВЛЕНИЯ О ЗАМЕНЕ БАНКОВСКОЙ ГАРАНТИИ (БАНКОВСКИХ ГАРАНТИЙ) НА НОВУЮ БАНКОВСКУЮ ГАРАНТИЮ (НОВЫЕ БАНКОВСКИЕ ГАРАНТИИ) ИЛИ ДОГОВОРА ПОРУЧИТЕЛЬСТВА (ДОГОВОРОВ ПОРУЧИТЕЛЬСТВА) НА НОВЫЙ ДОГОВОР ПОРУЧИТЕЛЬСТВА (НОВЫЕ ДОГОВОРЫ ПОРУЧИТЕЛЬСТВА)

I. ОБЩИЕ СВЕДЕНИЯ

1. Настоящий формат описывает требования к XML-файлам (далее - файл обмена) передачи в налоговый орган в электронной форме заявления о замене банковской гарантии (банковских гарантий) на новую банковскую гарантию (новые банковские гарантии) или договора поручительства (договоров поручительства) на новый договор поручительства (новые договоры поручительства).

2. Номер версии настоящего формата 5.03, часть 318.

II. ОПИСАНИЕ ФАЙЛА ОБМЕНА

3. Имя файла обмена должно иметь следующий вид:

R_T_A_K_O_GGGGMMDD_N, где:

R_T - префикс, принимающий значение ONZAMBG;

A_K - идентификатор получателя информации, где: A - идентификатор получателя, которому направляется файл обмена, K - идентификатор конечного получателя, для которого предназначена информация из данного файла обмена. Передача файла от отправителя к конечному получателю (K) может осуществляться в несколько этапов через другие налоговые органы, осуществляющие передачу файла на промежуточных этапах, которые обозначаются идентификатором A. В случае передачи файла от отправителя к конечному получателю при отсутствии налоговых органов, осуществляющих передачу на промежуточных этапах, значения идентификаторов A и K совпадают. Каждый из идентификаторов (A и K) имеет вид для налоговых органов - четырехразрядный код налогового органа;

O - идентификатор отправителя информации, имеет вид:

для организаций - девятнадцатиразрядный код (идентификационный номер налогоплательщика (далее - ИНН) и код причины постановки на учет (далее - КПП) организации (обособленного подразделения);

для физических лиц - двенадцатиразрядный код (ИНН физического лица);

GGGG - год формирования передаваемого файла, MM - месяц, DD - день;

N - идентификационный номер файла. (Длина - от 1 до 36 знаков. Идентификационный номер файла должен обеспечивать уникальность файла).

Расширение имени файла - xml. Расширение имени файла может указываться как строчными, так и прописными буквами.

Параметры первой строки файла обмена

Первая строка XML-файла должна иметь следующий вид:

<?xml version ="1.0" encoding ="windows-1251"?>

Имя файла, содержащего XML-схему файла обмена, должно иметь следующий вид:

ON_ZAMBG_1_318_00_05_03_xx, где xx - номер версии схемы.

Расширение имени файла - xsd.

XML-схема файла обмена приводится отдельным файлом.

4. Логическая модель файла обмена представлена в виде диаграммы структуры файла обмена на рисунке 1 настоящего формата. Элементами логической модели файла обмена являются элементы и атрибуты XML-файла. Перечень структурных элементов логической модели файла обмена и сведения о них приведены в таблицах 4.1 - 4.11 настоящего формата.

Для каждого структурного элемента логической модели файла обмена приводятся следующие сведения:

наименование элемента. Приводится полное наименование элемента. В строке таблицы могут быть описаны несколько элементов, наименования которых разделены символом "|". Такая форма записи применяется при наличии в файле обмена только одного элемента из описанных в этой строке.

сокращенное наименование (код) элемента. Приводится сокращенное наименование элемента. Синтаксис сокращенного наименования должен удовлетворять спецификации XML;

признак типа элемента. Может принимать следующие значения: "С" - сложный элемент логической модели (содержит вложенные элементы), "П" - простой элемент логической модели, реализованный в виде элемента XML-файла, "А" - простой элемент логической модели, реализованный в виде атрибута элемента XML-файла. Простой элемент логической модели не содержит вложенные элементы;

формат элемента. Формат элемента представляется следующими условными обозначениями: T - символьная строка; N - числовое значение (целое или дробное).

Формат символьной строки указывается в виде T(n-k) или T(=k), где: n - минимальное количество знаков, k - максимальное количество знаков, символ "-" - разделитель, символ "=" означает фиксированное количество знаков в строке. В случае, если минимальное количество знаков равно 0, формат имеет вид T(0-k). В случае, если максимальное количество знаков не ограничено, формат имеет вид T(n-).

Формат числового значения указывается в виде N(m.k), где: m - максимальное количество знаков в числе, включая целую и дробную часть числа без разделяющей десятичной точки и знака (для отрицательного числа), k - максимальное число знаков дробной части числа. Если число знаков дробной части числа равно 0 (то есть число целое), то формат числового значения имеет вид N(m).

Для простых элементов, являющихся базовыми в XML, таких как элемент с типом "date", поле "Формат элемента" не заполняется. Для таких элементов в поле "Дополнительная информация" указывается тип базового элемента;

признак обязательности элемента определяет обязательность наличия элемента (совокупности наименования элемента и его значения) в файле обмена. Признак обязательности элемента может принимать следующие значения: "О" - наличие элемента в файле обмена обязательно; "Н" - наличие элемента в файле обмена необязательно, то есть элемент может отсутствовать. Если элемент принимает ограниченный перечень значений (по классификатору, кодовому словарю), то признак обязательности элемента дополняется символом "К". В случае, если количество реализаций элемента может быть более одной, то признак обязательности элемента дополняется символом "М".

К вышеперечисленным признакам обязательности элемента может добавляться значение "У" в случае описания в XML-схеме условий, предъявляемых к элементу в файле обмена, описанных в графе "Дополнительная информация";

дополнительная информация содержит, при необходимости, требования к элементу файла обмена, не указанные ранее. Для сложных элементов указывается ссылка на таблицу, в которой описывается состав данного элемента. Для элементов, принимающих ограниченный перечень значений из классификатора (справочника, кодового словаря), указывается соответствующее наименование классификатора (справочника, кодового словаря) или приводится перечень возможных значений. Для классификатора (справочника, кодового словаря) может указываться ссылка на его местонахождение. Для элементов, использующих пользовательский тип данных, указывается наименование типового элемента.

Рисунок 1. Диаграмма структуры файла обмена

Таблица 4.1

Файл обмена (Файл)

Наименование элемента Сокращенное наименование (код) элемента Признак типа элемента Формат элемента Признак обязательности элемента Дополнительная информация
Идентификатор файла ИдФайл А T(1-255) ОУ Содержит (повторяет) имя сформированного файла (без расширения)
Версия программы, с помощью которой сформирован файл ВерсПрог А T(1-40) О  
Версия формата ВерсФорм А T(1-5) О Принимает значение: 5.03
Состав и структура документа Документ С   О Состав элемента представлен в таблице 4.2

Таблица 4.2

Состав и структура документа (Документ)

Наименование элемента Сокращенное наименование (код) элемента Признак типа элемента Формат элемента Признак обязательности элемента Дополнительная информация
Код формы документа по классификатору налоговых документов (далее - КНД) КНД А T(=7) ОК Типовой элемент <КНДТип>.
Принимает значение: 1150141
Код налогового органа КодНО А T(=4) ОК Типовой элемент <СОНОТип>
Номер заявления НомерЗаяв А T(1-10) О  
Дата заявления ДатаЗаяв А T(=10) О Типовой элемент <ДатаТип>.
Дата в формате ДД.ММ.ГГГГ
Сведения о налогоплательщике СвНП С   О Состав элемента представлен в таблице 4.3
Сведения о лице, подписавшем документ Подписант С   О Состав элемента представлен в таблице 4.6
Заявление о замене банковской гарантии (банковских гарантий) на новую банковскую гарантию (новые банковские гарантии) или договора поручительства (договоров поручительства) на новый договор поручительства (новые договоры поручительства) ЗаявЗамен С   О Состав элемента представлен в таблице 4.8

Таблица 4.3

Сведения о налогоплательщике (СвНП)

Наименование элемента Сокращенное наименование (код) элемента Признак типа элемента Формат элемента Признак обязательности элемента Дополнительная информация
Налогоплательщик - организация | НПЮЛ С   О Состав элемента представлен в таблице 4.4
Состав элемента представлен в таблице 4.5
Налогоплательщик - индивидуальный предприниматель НПФЛ С   О

Таблица 4.4

Налогоплательщик - организация (НПЮЛ)

Наименование элемента Сокращенное наименование (код) элемента Признак типа элемента Формат элемента Признак обязательности элемента Дополнительная информация
Полное наименование организации НаимОрг А T(1-1000) О  
ИНН организации ИННЮЛ А T(=10) О Типовой элемент <ИННЮЛТип>
КПП организации КПП А T(=9) О Типовой элемент <КППТип>

Таблица 4.5

Налогоплательщик - индивидуальный предприниматель (НПФЛ)

Наименование элемента Сокращенное наименование (код) элемента Признак типа элемента Формат элемента Признак обязательности элемента Дополнительная информация
ИНН индивидуального предпринимателя ИННФЛ А T(=12) О Типовой элемент <ИННФЛТип>
Фамилия, имя, отчество (при наличии) индивидуального предпринимателя ФИО С   О Типовой элемент <ФИОТип>.
Состав элемента представлен в таблице 4.11

Таблица 4.6

Сведения о лице, подписавшем документ (Подписант)

Наименование элемента Сокращенное наименование (код) элемента Признак типа элемента Формат элемента Признак обязательности элемента Дополнительная информация
Признак лица, подписавшего документ ПрПодп А T(=1) ОК Принимает значение:
1 - налогоплательщик |
2 - представитель налогоплательщика
Номер контактного телефона Тлф А T(1-20) Н  
Фамилия, имя, отчество (при наличии) ФИО С   НУ Типовой элемент <ФИОТип>.
Состав элемента представлен в таблице 4.11.
Элемент обязателен при выполнении одного из условий:
<ПрПодп> = 2 |
<ПрПодп> = 1 и наличие <НПЮЛ>
Сведения о представителе налогоплательщика СвПред С   НУ Состав элемента представлен в таблице 4.7.
Элемент обязателен при <ПрПодп> = 2

Таблица 4.7

Сведения о представителе налогоплательщика (СвПред)

Наименование элемента Сокращенное наименование (код) элемента Признак типа элемента Формат элемента Признак обязательности элемента Дополнительная информация
Наименование и реквизиты документа, подтверждающего полномочия представителя налогоплательщика НаимДок А T(1-120) О Для доверенности, совершенной в форме электронного документа, указывается GUID доверенности

Таблица 4.8

Заявление о замене банковской гарантии (банковских гарантий) на новую банковскую гарантию (новые банковские гарантии) или договора поручительства (договоров поручительства) на новый договор поручительства (новые договоры поручительства) (ЗаявЗамен)

Наименование элемента Сокращенное наименование (код) элемента Признак типа элемента Формат элемента Признак обязательности элемента Дополнительная информация
Вид налога ВидНалог А T(=1) ОК Принимает значение:
1 - налог на добавленную стоимость |
2 - акциз
Способ представления налоговой декларации СпосПред А T(=1) ОК Принимает значение:
1 - по телекоммуникационным каналам связи |
2 - на бумажном носителе
Сведения о документе, подлежащему замене СведДокЗам С   О Типовой элемент <СведБГПорТип>.
Состав элемента представлен в таблице 4.10
Сведения о налоговой декларации | СведДекл С T(1-255) ОУ Состав элемента представлен в таблице 4.9.
Элемент обязателен при <СпосПред>=2
Элемент обязателен при <СпосПред>=1
Имя файла декларации ИмяФайлДекл П   ОУ
Сведения о документе, представленному на замену СведДокПредЗам С   ОМУ Типовой элемент <СведБГПорТип>.
Состав элемента представлен в таблице 4.10.
Значение элемента <Вид Док> должно соответствовать значению <ВидДок> в элементе
<СведДокЗам>

Таблица 4.9

Сведения о налоговой декларации (СведДекл)

Наименование элемента Сокращенное наименование (код) элемента Признак типа элемента Формат элемента Признак обязательности элемента Дополнительная информация
Код налоговой декларации по КНД КНДДекл А T(=7) НКУ Типовой элемент <КНДТип>.
Принимает значение:
1151089 - Налоговая декларация по акцизам на автомобильный бензин, дизельное топливо, моторные масла для дизельных и (или) карбюраторных (инжекторных) двигателей, прямогонный бензин, средние дистилляты, бензол, параксилол, ортоксилол, авиационный керосин, природный газ, этан, сжиженные углеводородные газы, сталь жидкую, автомобили легковые и мотоциклы |
1151095 - Налоговая декларация по акцизам на нефтяное сырье.
Элемент является обязательным при <ВидНалог>=2 (таблица 4.8) и должен отсутствовать при <ВидНалог>=1
Отчетный год налоговой декларации ОтчетГод А   О Типовой элемент <xs:gYear>
Год в формате ГГГГ
Налоговый период налоговой декларации (код) Период А T(=2) ОК Указываются коды, определяющие налоговый период, в соответствии с порядками заполнения налоговых деклараций, утвержденными приказами ФНС России на основании пункта 7 статьи 80 Налогового кодекса Российской Федерации
Номер корректировки НомКорр А N(3) О  
Дата представления налоговой декларации ДатаДекл А T(=10) О Типовой элемент <ДатаТип>.
Дата в формате ДД.ММ.ГГГГ

Таблица 4.10

Сведения о банковской гарантии (договоре поручительства) (СведБГПорТип)

Наименование элемента Сокращенное наименование (код) элемента Признак типа элемента Формат элемента Признак обязательности элемента Дополнительная информация
Вид документа ВидДок А T(=1) ОК Принимает значение:
1 - банковская гарантия |
2 - договор поручительства
Дата Дата А T(=10) О Типовой элемент <ДатаТип>.
Дата в формате ДД.ММ.ГГГГ
Номер Номер А T(1-50) О  
Сумма банковской гарантии (договора поручительства) СумБГПор А N(15) О Принимает значение от 0 и более
Кем выдана (выдан) КемВыд А T(=1) ОКУ Принимает значение:
1 - банк |
2 - филиал банка |
3 - иная организация, предусмотренная Налоговым кодексом Российской Федерации |
4 - поручитель.
При <ВидДок>=1, элемент должен принимать значение 1 | 2 | 3, при <ВидДок>=2, элемент должен принимать значение 4
Наименование Наим А T(1-1000) О  
БИК БИК А T(=9) НКУ Типовой элемент <БИКТип>.
Элемент является обязательным при
<КемВыд>= 1 | 2
ИНН гаранта (поручителя) ИНН А T(=10) О Типовой элемент <ИННЮЛТип>
КПП гаранта (поручителя) КПП А T(=9) О Типовой элемент <КППТип>

Таблица 4.11

Фамилия, имя, отчество (ФИОТип)

Наименование элемента Сокращенное наименование (код) элемента Признак типа элемента Формат элемента Признак обязательности элемента Дополнительная информация
Фамилия Фамилия А T(1-60) О  
Имя Имя А T(1-60) О  
Отчество Отчество А T(1-60) Н