Приказ ФНС РФ от 11.03.2024 N ЕД-7-3/185@

"Об утверждении формата и порядка представления в налоговый орган расчета отношения суммы значений показателей VПБ_вр, VАБ и VДТ к сумме значений показателей VСВ и VПБ по группе компаний в электронной форме"
Редакция от 11.03.2024 — Действует с 27.06.2024

Зарегистрировано в Минюсте России 27 апреля 2024 г. N 78038


ФЕДЕРАЛЬНАЯ НАЛОГОВАЯ СЛУЖБА

ПРИКАЗ
от 11 марта 2024 г. N ЕД-7-3/185@

ОБ УТВЕРЖДЕНИИ ФОРМАТА И ПОРЯДКА ПРЕДСТАВЛЕНИЯ В НАЛОГОВЫЙ ОРГАН РАСЧЕТА ОТНОШЕНИЯ СУММЫ ЗНАЧЕНИЙ ПОКАЗАТЕЛЕЙ VПБ_ВР, VАБ И VДТ К СУММЕ ЗНАЧЕНИЙ ПОКАЗАТЕЛЕЙ VСВ И VПБ ПО ГРУППЕ КОМПАНИЙ В ЭЛЕКТРОННОЙ ФОРМЕ

В соответствии с абзацем первым пункта 4 статьи 31, абзацем первым пункта 7 статьи 80 части первой Налогового кодекса Российской Федерации и абзацем сорок девятым пункта 27 статьи 200 части второй Налогового кодекса Российской Федерации, абзацем первым пункта 1 и подпунктом 5.9.36 пункта 5 Положения о Федеральной налоговой службе, утвержденного постановлением Правительства Российской Федерации от 30.09.2004 N 506, в целях реализации положений главы 22 части второй Налогового кодекса Российской Федерации, а также в связи с принятием Федерального закона от 27.11.2023 N 539-ФЗ "О внесении изменений в части первую и вторую Налогового кодекса Российской Федерации, отдельные законодательные акты Российской Федерации и признании утратившими силу отдельных положений законодательных актов Российской Федерации" приказываю:

1. Утвердить:

формат представления в налоговый орган расчета отношения суммы значений показателей , и к сумме значений показателей и по группе компаний в электронной форме согласно приложению N 1 к настоящему приказу;

порядок представления в налоговый орган расчета отношения суммы значений показателей , и к сумме значений показателей и по группе компаний в электронной форме согласно приложению N 2 к настоящему приказу.

2. Установить, что настоящий приказ вступает в силу по истечении двух месяцев со дня его официального опубликования. Расчет отношения суммы значений показателей , и к сумме значений показателей и по группе компаний представляется за налоговый период, следующий за месяцем вступления в силу настоящего приказа.

3. Контроль за исполнением настоящего приказа возложить на заместителя руководителя Федеральной налоговой службы, координирующего методологическое и организационное обеспечение работы налоговых органов по вопросам исчисления в соответствующий бюджет налогов и сборов, иных обязательных платежей (за исключением транспортного налога, налога на имущество организаций, налога на имущество физических лиц, земельного налога, налога на доходы физических лиц, страховых взносов).

Руководитель
Федеральной налоговой службы
Д.В. ЕГОРОВ

Приложение N 1
к приказу ФНС России
от 11 марта 2024 г. N ЕД-7-3/185@

ФОРМАТ ПРЕДСТАВЛЕНИЯ В НАЛОГОВЫЙ ОРГАН РАСЧЕТА ОТНОШЕНИЯ СУММЫ ЗНАЧЕНИЙ ПОКАЗАТЕЛЕЙ VПБ_ВР, VАБ И VДТ К СУММЕ ЗНАЧЕНИЙ ПОКАЗАТЕЛЕЙ VСВ И VПБ ПО ГРУППЕ КОМПАНИЙ В ЭЛЕКТРОННОЙ ФОРМЕ

I. ОБЩИЕ СВЕДЕНИЯ

1. Настоящий формат описывает требования к XML-файлам (далее - файл обмена) представления расчета отношения суммы значений показателей , и к сумме значений показателей и по группе компаний в электронной форме.

2. Номер версии настоящего формата 5.01, часть 320.

II. ОПИСАНИЕ ФАЙЛА ОБМЕНА

3. Имя файла обмена должно иметь следующий вид: R_T_A_K_0_GGGGMMDD_N, где:

R_T - префикс, принимающий значение NO_OTNPOKGRKOMP;

A_K - идентификатор получателя информации, где: A - идентификатор получателя, которому направляется файл обмена, K - идентификатор конечного получателя, для которого предназначена информация из данного файла обмена. Передача файла от отправителя к конечному получателю (K) может осуществляться в несколько этапов через другие налоговые органы, осуществляющие передачу файла на промежуточных этапах, которые обозначаются идентификатором A. В случае передачи файла от отправителя к конечному получателю при отсутствии налоговых органов, осуществляющих передачу на промежуточных этапах, значения идентификаторов A и K совпадают. Каждый из идентификаторов (A и K) имеет вид для налоговых органов - четырехразрядный код налогового органа;

O - идентификатор отправителя информации имеет вид:

для организаций - девятнадцатиразрядный код (идентификационный номер налогоплательщика (далее - ИНН) и код причины постановки на учет (далее - КПП) организации (обособленного подразделения);

для физических лиц, которые являются представителями налогоплателыцика-организации, - двенадцатиразрядный код (ИНН физического лица, при наличии);

GGGG - год формирования передаваемого файла, MM - месяц, DD - день;

N - идентификационный номер файла (длина - от 1 до 36 знаков. Идентификационный номер файла должен обеспечивать уникальность файла).

Расширение имени файла - XML. Расширение имени файла может указываться как строчными, так и прописными буквами.

Параметры первой строки файла обмена

Первая строка файла обмена должна иметь следующий вид:

<?xml version ="1.0" encoding ="windows-1251"?>

Имя файла, содержащего XML-схему файла обмена, должно иметь следующий вид:

NO_OTNPOKGRKOMP_1_320_00_05_01_xx, где xx - номер версии схемы.

Расширение имени файла - xsd.

XML-схема файла обмена приводится отдельным файлом и размещается на официальном сайте Федеральной налоговой службы в информационно-телекоммуникационной сети "Интернет".

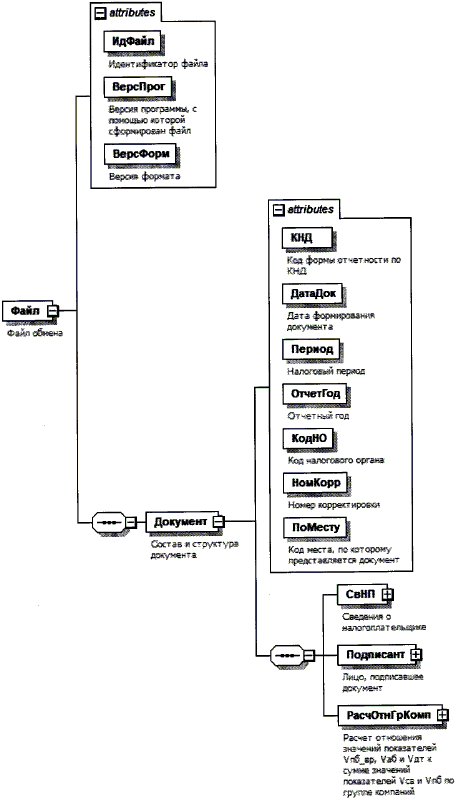
4. Логическая модель файла обмена представлена в виде диаграммы структуры файла обмена на рисунке 1 настоящего формата. Элементами логической модели файла обмена являются элементы и атрибуты файла обмена. Перечень структурных элементов логической модели файла обмена и сведения о них приведены в таблицах 4.1 - 4.10 настоящего формата.

Для каждого структурного элемента логической модели файла обмена приводятся следующие сведения:

наименование элемента. Приводится полное наименование элемента. В строке таблицы могут быть описаны несколько элементов, наименования которых разделены символом "|". Такая форма записи применяется при наличии в файле обмена только одного элемента из описанных в этой строке;

сокращенное наименование (код) элемента. Приводится сокращенное наименование элемента. Синтаксис сокращенного наименования должен удовлетворять спецификации XML;

признак типа элемента. Может принимать следующие значения: "С" - сложный элемент логической модели (содержит вложенные элементы), "П" - простой элемент логической модели, реализованный в виде элемента файла обмена, "А" - простой элемент логической модели, реализованный в виде атрибута элемента файла обмена. Простой элемент логической модели не содержит вложенные элементы;

формат элемента. Формат элемента представляется следующими условными обозначениями: T - символьная строка; N - числовое значение (целое или дробное).

Формат символьной строки указывается в виде T(n-k) или T(=k), где: n - минимальное количество знаков, к - максимальное количество знаков, символ "-" - разделитель, символ "=" означает фиксированное количество знаков в строке. В случае если минимальное количество знаков равно 0, формат имеет вид T(0-k). В случае если максимальное количество знаков не ограничено, формат имеет вид T(n-).

Формат числового значения указывается в виде N(m.k), где: m - максимальное количество знаков в числе, включая знак (для отрицательного числа), целую и дробную часть числа без разделяющей десятичной точки, к - максимальное число знаков дробной части числа. Если число знаков дробной части числа равно 0 (то есть число целое), то формат числового значения имеет вид N(m).

Для простых элементов, являющихся базовыми в XML, например, элемент с типом "date", поле "Формат элемента" не заполняется. Для таких элементов в поле "Дополнительная информация" указывается тип базового элемента;

признак обязательности элемента определяет обязательность наличия элемента (совокупности наименования элемента и его значения) в файле обмена. Признак обязательности элемента может принимать следующие значения: "О" - наличие элемента в файле обмена обязательно; "Н" - наличие элемента в файле обмена необязательно, то есть элемент может отсутствовать. Если элемент принимает ограниченный перечень значений (по классификатору, справочнику, кодовому словарю), то признак обязательности элемента дополняется символом "К". В случае, если количество реализаций элемента может быть более одной, то признак обязательности элемента дополняется символом "М".

К вышеперечисленным признакам обязательности элемента может добавляться значение "У" в случае описания в XML-схеме условий, предъявляемых к элементу в файле обмена, описанных в графе "Дополнительная информация";

дополнительная информация содержит, при необходимости, требования к элементу файла обмена, не указанные ранее. Для сложных элементов указывается ссылка на таблицу, в которой описывается состав данного элемента. Для элементов, принимающих ограниченный перечень значений из классификатора (справочника, кодового словаря), указывается соответствующее наименование классификатора (справочника, кодового словаря) или приводится перечень возможных значений. Для классификатора (справочника, кодового словаря) может указываться ссылка на его местонахождение. Для элементов, использующих пользовательский тип данных, указывается наименование типового элемента.

Рисунок 1. Диаграмма структуры файла представления расчета

Таблица 4.1

Файл обмена (Файл)

Наименование элемента Сокращенное наименование (код) элемента Признак типа элемента Формат элемента Признак обязательности элемента Дополнительная информация
Идентификатор файла ИдФайл А T(1-255) ОУ Содержит (повторяет) имя сформированного файла (без расширения)
Версия программы, с помощью которой сформирован файл ВерсПрог А T(1-40) О  
Версия формата ВерсФорм А T(1-5) О Принимает значение: 5.01
Состав и структура документа Документ С   О Состав элемента представлен в таблице 4.2

Таблица 4.2

Состав и структура документа (Документ)

Наименование элемента Сокращенное наименование (код) элемента Признак типа элемента Формат элемента Признак обязательности элемента Дополнительная информация
Код формы документа по классификатору налоговых документов (КНД) КНД А T(=7) О Типовой элемент <КНДТип>.
Принимает значение: 1151165
Дата формирования документа ДатаДок А T(=10) О Типовой элемент <ДатаТип>.
Дата в формате ДД.ММ.ГГГГ
Налоговый период Период А T(-2) ОК Принимает значение в соответствии с кодами, определяющими налоговый период, приведенными в приложении к Порядку заполнения налоговой декларации по акцизам на нефтяное сырье, утвержденному приказом ФНС России от 31.05.2021 N ЕД-7-3/525@ (зарегистрирован Министерством юстиции Российской Федерации 30.06.2021, регистрационный N 64048) (далее - Порядок заполнения):
01 - январь |
2 - февраль |
3 - март |
4 - апрель |
5 - май |
6 - июнь |
7 - июль |
8 - август|
9 - сентябрь |
10 - октябрь |
11 - ноябрь
12 - декабрь |
71 - за январь при реорганизации (ликвидации) организации |
72 - за февраль при реорганизации (ликвидации) организации |
73 - за март при реорганизации (ликвидации) организации |
74 - за апрель при реорганизации (ликвидации) организации |
75 - за май при реорганизации (ликвидации) организации |
76 - за июнь при реорганизации (ликвидации) организации |
77 - за июль при реорганизации (ликвидации) организации |
78 - за август при реорганизации (ликвидации) ликвидации организации |
79 - за сентябрь при реорганизации (ликвидации) организации |
80 - за октябрь при реорганизации (ликвидации) организации |
81 - за ноябрь при реорганизации (ликвидации) организации |
82 - за декабрь при реорганизации (ликвидации) организации
Отчетный год ОтчетГод А   О Типовой элемент <xs:gYear>.
Год в формате ГГГГ
Код налогового органа КодНО А T(=4) ОК Типовой элемент <СОНОТип>
Номер корректировки НомКорр А N(3) О Принимает значение:
0 - первичный документ,
1, 2, 3 и так далее - уточненный документ. Для уточненного документа значение должно быть на 1 больше ранее принятого налоговым органом документа
Код места, по которому представляется документ ПоМесту А T(=3) ОК Принимает значение в соответствии с кодами представления в налоговый орган по месту нахождения (учета) декларации по акцизам на нефтяное сырье, приведенными в приложении к Порядку заполнения:
213 - по месту учета в качестве крупнейшего налогоплательщика |
214 - по месту нахождения российской организации, не являющейся крупнейшим налогоплательщиком |
215 - по месту нахождения правопреемника, не являющегося крупнейшим налогоплательщиком |
216 - по месту учета правопреемника, являющегося крупнейшим налогоплательщиком
Сведения о налогоплательщике СвНП С   О Состав элемента представлен в таблице 4.3
Лицо, подписавшее документ Подписант С   О Состав элемента представлен в таблице 4.6
Расчет отношения суммы значений показателей , и к сумме значений показателей и по группе компаний РасчОтнГрКомп С   О Состав элемента представлен в таблице 4.8

Таблица 4.3

Сведения о налогоплательщике (СвНП)

Наименование элемента Сокращенное наименование (код) элемента Признак типа элемента Формат элемента Признак обязательности элемента Дополнительная информация
Номер контактного телефона Тлф А T(1-20) Н  
Налогоплательщик - организация НПЮЛ С   О Состав элемента представлен в таблице 4.4

Таблица 4.4

Налогоплательщик - организация (НПЮЛ)

Наименование элемента Сокращенное наименование (код) элемента Признак типа элемента Формат элемента Признак обязательности элемента Дополнительная информация
Полное наименование организации НаимОрг А T(1-1000) О  
ИНН организации ИННЮЛ А T(=10) О Типовой элемент <ИННЮЛТип>
КПП КПП А T(=9) О Типовой элемент <КППТип>
Сведения о реорганизованной (ликвидированной) организации СвРеоргЮЛ С   Н Состав элемента представлен в таблице 4.5

Таблица 4.5

Сведения о реорганизованной (ликвидированной) организации (СвРеоргЮЛ)

Наименование элемента Сокращенное наименование (код) элемента Признак типа элемента Формат элемента Признак обязательности элемента Дополнительная информация
Код формы реорганизации (ликвидации) ФормРеорг А T(=1) ОК Принимает значение в соответствии с кодами форм реорганизации и кодом ликвидации организации, приведенными в приложении к Порядку заполнения:
0 - ликвидация |
1 - преобразование |
2 - слияние |
3 - разделение |
5 - присоединение |
6 - разделение с одновременным присоединением
ИНН реорганизованной организации ИННЮЛ А T(=10) НУ Типовой элемент <ИННЮЛТип>.
Элемент обязателен при <ФормРеорг> = 1 | 2 | 3 | 5 | 6
КПП реорганизованной организации КПП А T(=9) НУ Типовой элемент <КППТип>.
Элемент обязателен при <ФормРеорг> = 1 | 2 | 3 | 5 | 6

Таблица 4.6

Лицо, подписавшее документ (Подписант)

Наименование элемента Сокращенное наименование (код) элемента Признак типа элемента Формат элемента Признак обязательности элемента Дополнительная информация
Признак лица, подписавшего документ ПрПодп А T(=1) ОК Принимает значение:
1 - налогоплательщик |
2 - представитель налогоплательщика
Фамилия, имя, отчество (при наличии) ФИО С   О Типовой элемент <ФИОТип>.
Состав элемента представлен в таблице 4.10
Сведения о представителе налогоплательщика СвПред С   НУ Состав элемента представлен в таблице 4.7.
Элемент обязателен при <ПрПодп> = 2

Таблица 4.7

Сведения о представителе налогоплательщика (СвПред)

Наименование элемента Сокращенное наименование (код) элемента Признак типа элемента Формат элемента Признак обязательности элемента Дополнительная информация
Наименование и реквизиты документа, подтверждающего полномочия представителя налогоплательщика НаимДок А T(1-120) О Для доверенности, совершенной в электронной форме, необходимо указывать GUID доверенности

Таблица 4.8

Расчет отношения суммы значений показателей , и к сумме значений показателей и по группе компаний (РасчОтнГрКомп)

Наименование элемента Сокращенное наименование (код) элемента Признак типа элемента Формат элемента Признак обязательности элемента Дополнительная информация
Доля по группе компаний ДолГрКомп А N(4.3) О  
Сведения о значениях показателей в разрезе налогоплательщиков, входящих в группу СведЗначПокНП С   ОМ Состав элемента представлен в таблице 4.9

Таблица 4.9

Сведения о значениях показателей в разрезе налогоплательщиков, входящих в группу (СведЗначПокНП)

Наименование элемента Сокращенное наименование (код) элемента Признак типа элемента Формат элемента Признак обязательности элемента Дополнительная информация
Полное наименование организации НаимОрг А T(1-1000) О  
ИНН организации ИННЮЛ А T(=10) О Типовой элемент <ИННЮЛТип>
Объем прямогонного бензина ОбПрямБензV_бвр А N(16.3) О  
Показатель ПоказательVаб А N(16.3) О  
Показатель ПоказательVдт А N(16.3) О  
Показатель ПоказательVсв А N(16.3) О  
Показатель ПоказательVпб А N(16.3) О  

Таблица 4.10

Фамилия, имя, отчество (ФИОТип)

Наименование элемента Сокращенное наименование (код) элемента Признак типа элемента Формат элемента Признак обязательности элемента Дополнительная информация
Фамилия Фамилия А T(1-60) О  
Имя Имя А T(1-60) О  
Отчество Отчество А T(1-60) Н  

Приложение N 2
к приказу ФНС России
от 11 марта 2024 г. N ЕД-7-3/185@

ПОРЯДОК ПРЕДСТАВЛЕНИЯ В НАЛОГОВЫЙ ОРГАН РАСЧЕТА ОТНОШЕНИЯ СУММЫ ЗНАЧЕНИЙ ПОКАЗАТЕЛЕЙ VПБ_ВР, VАБ И VДТ К СУММЕ ЗНАЧЕНИЙ ПОКАЗАТЕЛЕЙ VСВ И VПБ ПО ГРУППЕ КОМПАНИЙ В ЭЛЕКТРОННОЙ ФОРМЕ

1. Расчет отношения суммы значений показателей , и к сумме значений показателей и по группе компаний в электронной форме (далее - Расчет) представляется налогоплательщиком, имеющим свидетельство о регистрации лица, совершающего операции по переработке нефтяного сырья, в период действия указанного свидетельства при совершении им операции, указанной в подпункте 34 пункта 1 статьи 182 Налогового кодекса Российской Федерации (далее - налогоплательщик).

2. Расчет представляется в налоговый орган по месту учета налогоплательщика, с учетом особенностей, установленных пунктом 5 статьи 204 Налогового кодекса Российской Федерации.

3. Расчет, сформированный налогоплательщиком в электронной форме по формату, приведенному в приложении N 1 к настоящему приказу, и подписанный электронной подписью, полученной в аккредитованном удостоверяющем центре в соответствии с Федеральным законом от 06.04.2011 N 63-ФЗ "Об электронной подписи", представляется по телекоммуникационным каналам связи в налоговый орган через оператора электронного документооборота.