Зарегистрировано в Минюсте России 31 мая 2024 г. N 78423
ФЕДЕРАЛЬНАЯ НАЛОГОВАЯ СЛУЖБА
ПРИКАЗ
от 14 мая 2024 г. N ЕД-7-26/383@
ОБ УТВЕРЖДЕНИИ ФОРМАТОВ И ФОРМ ЭЛЕКТРОННОГО ДОГОВОРА ПЕРЕВОЗКИ ГРУЗА, ЭЛЕКТРОННОЙ ТРАНСПОРТНОЙ НАКЛАДНОЙ, ЭЛЕКТРОННОЙ ДОРОЖНОЙ ВЕДОМОСТИ И ЭЛЕКТРОННОЙ КВИТАНЦИИ О ПРИЕМЕ ГРУЗА ДЛЯ ПЕРЕВОЗКИ
В соответствии с абзацем вторым пункта 5 статьи 67 Кодекса внутреннего водного транспорта Российской Федерации, а также абзацем первым пункта 1 и подпунктом 5.9.51 пункта 5 Положения о Федеральной налоговой службе, утвержденного постановлением Правительства Российской Федерации от 30.09.2004 N 506, в целях развития электронного документооборота, а также в связи с принятием Федерального закона от 10.07.2023 N 294-ФЗ "О внесении изменений в отдельные законодательные акты Российской Федерации" приказываю:
1. Утвердить:
формат электронного договора перевозки груза согласно приложению N 1 к настоящему приказу;
форму электронного договора перевозки груза согласно приложению N 2 к настоящему приказу;
формат электронной транспортной накладной согласно приложению N 3 к настоящему приказу;
форму электронной транспортной накладной согласно приложению N 4 к настоящему приказу;
формат электронной дорожной ведомости согласно приложению N 5 к настоящему приказу;
форму электронной дорожной ведомости согласно приложению N 6 к настоящему приказу;
формат электронной квитанции о приеме груза для перевозки согласно приложению N 7 к настоящему приказу;
форму электронной квитанции о приеме груза для перевозки согласно приложению N 8 к настоящему приказу.
2. Установить, что настоящий приказ вступает в силу с 1 сентября 2024 года.
3. Контроль за исполнением настоящего приказа возложить на заместителя руководителя Федеральной налоговой службы, координирующего работу по методологическому и организационному обеспечению взаимодействия налогоплательщиков с ФНС России по телекоммуникационным каналам связи через операторов электронного документооборота.
Руководитель
Федеральной налоговой службы
Д.В. ЕГОРОВ
Приложение N 1
к приказу ФНС России
от 14 мая 2024 г. N ЕД-7-26/383@
ФОРМАТ ЭЛЕКТРОННОГО ДОГОВОРА ПЕРЕВОЗКИ ГРУЗА
I. Общие сведения
1. Настоящий формат описывает требования к XML-файлам (далее - файл обмена) передачи по телекоммуникационным каналам связи электронного договора перевозки груза.
2. Электронный договор перевозки груза включает два обязательных файла обмена:
файл обмена информации грузоотправителя, состоящей из сведений о грузоотправителе, о перевозчике, сведений о грузе, о типе предоставляемого судна (при необходимости - чартере), о маршруте, порте отправления и порте назначения, о сроках выполнения перевозки, об иных условиях;
файл обмена информации перевозчика, состоящей из сведений о судне, об общих условиях перевозки, о правах и обязанностях сторон, сведений о стоимости услуг по перевозке груза, об иных условиях.
Электронный договор перевозки груза содержит следующие файлы обмена (при наличии):
файл обмена информации о соглашении об изменении или расторжении электронного договора перевозки груза к электронному договору перевозки груза, состоящей из сведений об изменяемых условиях электронного договора перевозки груза или сведений о расторжении электронного договора перевозки груза, а также даты, с которой изменения условий электронного договора перевозки груза вступают в силу;
файл обмена информации о согласовании соглашения об изменении или расторжении электронного договора перевозки груза к электронному договору перевозки груза, состоящей из сведений о подтверждении согласия с изменениями условий договора или расторжением договора перевозки груза в соответствии со сведениями, указанными в файле обмена информации о соглашении к электронному договору перевозки груза.
3. Номер версии настоящего формата 5.01, часть 964.
II. ОПИСАНИЕ ФАЙЛА ОБМЕНА ИНФОРМАЦИИ ГРУЗООТПРАВИТЕЛЯ
4. Имя файла обмена должно иметь следующий вид:
R_T_A_O_W_GGGGMMDD_N, где:
R_T - префикс, принимающий значение ON_DOGVTRGO;
A - уникальный идентификатор получателя файла обмена электронного договора перевозки груза, информация грузоотправителя. Значение элемента представляется в виде "УИОЭДОУИПол", где:
"УИОЭДО" - уникальный идентификатор оператора электронного документооборота (оператор ЭДО) - символьный трехзначный код (префикс), присваивается Федеральной налоговой службой. В значении уникального идентификатора допускаются символы латинского алфавита "A - Z", "a - z", цифры "0 - 9", знаки "@", ".", "-". Значение уникального идентификатора регистронезависимо;
"УИПол" - уникальный идентификатор получателя файла обмена (перевозчика). При направлении файла обмена через оператора ЭДО "УИПол" принимает значение уникального идентификатора участника, присваиваемого оператором ЭДО, длина уникального идентификатора получателя не более 43 символов;
O - уникальный идентификатор отправителя файла обмена электронного договора перевозки груза, информация грузоотправителя. Значение элемента представляется в виде "УИОЭДОУИОтпр", где:
"УИОЭДО" - уникальный идентификатор оператора электронного документооборота (оператор ЭДО) - символьный трехзначный код (префикс), присваивается Федеральной налоговой службой. В значении уникального идентификатора допускаются символы латинского алфавита "A - Z", "a - z", цифры "0 - 9", знаки "@", ".", "-". Значение уникального идентификатора регистронезависимо;
"УИОтпр" - уникальный идентификатор отправителя файла обмена (грузоотправителя). При направлении файла обмена через оператора ЭДО "УИОтпр" принимает значение уникального идентификатора участника, присваиваемого оператором ЭДО, длина уникального идентификатора отправителя не более 43 символов;
W - признак наличия идентификаторов дополнительных получателей файла обмена информации грузоотправителя. Может принимать следующие значения: "0" - дополнительные получатели файла обмена информации грузоотправителя отсутствуют, "1" - дополнительные получатели файла обмена информации грузоотправителя присутствуют и указаны в файле обмена информации грузоотправителя;
GGGG - год формирования передаваемого файла обмена, MM - месяц, DD - день;
A - 36-символьный глобально уникальный идентификатор GUID (Globally Unique Identifier).
Расширение имени файла обмена - xml. Расширение имени файла обмена может указываться строчными или прописными буквами.
Параметры первой строки файла обмена
Первая строка XML-файла должна иметь следующий вид:
<?xml version ="1.0" encoding ="windows-1251"?>
Имя файла, содержащего XML-схему файла обмена, должно иметь следующий вид:
ON_DOGVTRGO_1_964_01_05_01_xx, где xx - номер версии схемы.
Расширение имени файла - xsd.
XML-схема файла обмена в электронной форме приводится отдельным файлом и размещается на официальном сайте Федеральной налоговой службы в информационно-телекоммуникационной сети "Интернет".
Выпуск новой версии (новых версий) схемы возможен при условии ее непротиворечия требованиям данного документа (в части уточнения текста наименования отдельных элементов, дополнительной информации, увеличения количества знаков в формате элемента).
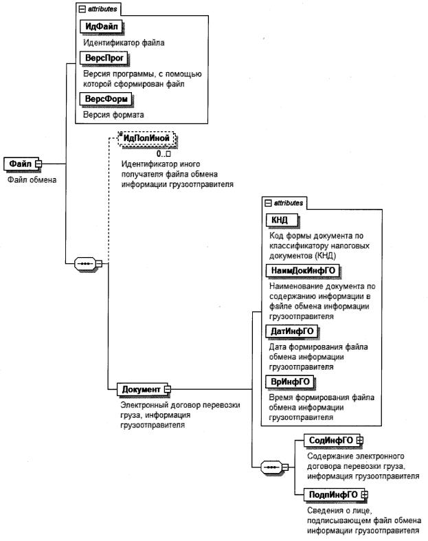
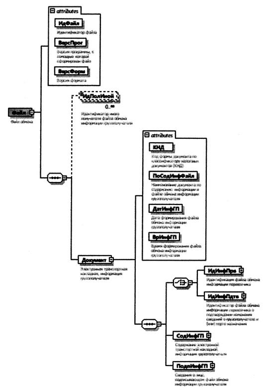
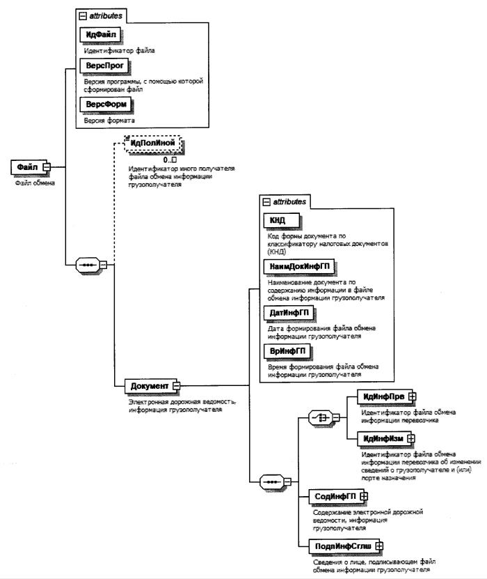
5. Логическая модель файла обмена представлена в виде диаграммы структуры файла обмена на рисунке 1 настоящего формата. Элементами логической модели файла обмена являются элементы и атрибуты XML-файла. Перечень структурных элементов логической модели файла обмена и сведения о них приведены в таблицах 5.1 - 5.32 настоящего формата.
Для каждого структурного элемента логической модели файла обмена приводятся следующие сведения:
наименование элемента. Приводится полное наименование элемента. В строке таблицы могут быть описаны несколько элементов, наименования которых разделены символом "|". Такая форма записи применяется при наличии в файле обмена только одного элемента из описанных в этой строке;
сокращенное наименование (код) элемента. Приводится сокращенное наименование элемента. Синтаксис сокращенного наименования должен удовлетворять спецификации XML;
признак типа элемента. Может принимать следующие значения: "С" - сложный элемент логической модели (содержит вложенные элементы), "П" - простой элемент логической модели, реализованный в виде элемента XML-файла, "А" - простой элемент логической модели, реализованный в виде атрибута элемента XML-файла. Простой элемент логической модели не содержит вложенные элементы;
формат элемента. Формат элемента представляется следующими условными обозначениями: T - символьная строка; N - числовое значение (целое или дробное).
Формат символьной строки указывается в виде T(n-k) или T(=k), где: n - минимальное количество знаков, k - максимальное количество знаков, символ "-" - разделитель, символ "=" означает фиксированное количество знаков в строке. В случае если минимальное количество знаков равно 0, формат имеет вид T(0-k). В случае если максимальное количество знаков не ограничено, формат имеет вид T(n-).
Формат числового значения указывается в виде N(m.k), где: m - максимальное количество знаков в числе, включая знак (для отрицательного числа), целую и дробную часть числа без разделяющей десятичной точки, k - максимальное число знаков дробной части числа. Если число знаков дробной части числа равно 0 (то есть число целое), то формат числового значения имеет вид N(m).
Для простых элементов, являющихся базовыми в XML, таких как элемент с типом "date", поле "Формат элемента" не заполняется. Для таких элементов в поле "Дополнительная информация" указывается тип базового элемента;
признак обязательности элемента определяет обязательность наличия элемента (совокупности наименования элемента и его значения) в файле обмена. Признак обязательности элемента может принимать следующие значения: "О" - наличие элемента в файле обмена обязательно; "Н" - наличие элемента в файле обмена необязательно, то есть элемент может отсутствовать. Если элемент принимает ограниченный перечень значений (по классификатору), то признак обязательности элемента дополняется символом "К". В случае если количество реализаций элемента может быть более одной, признак обязательности элемента дополняется символом "М".
К вышеперечисленным признакам обязательности элемента добавляется значение "У" при описании в XML-схеме условий, предъявляемых к элементу в файле обмена, описанных в графе "Дополнительная информация";
дополнительная информация содержит при необходимости требования к элементу файла обмена, не указанные ранее. Для сложных элементов указывается ссылка на таблицу, в которой описывается состав данного элемента. Для элементов, принимающих ограниченный перечень значений из классификатора, указывается соответствующее наименование классификатора или приводится перечень возможных значений. Для классификатора может указываться ссылка на его местонахождение. Для элементов, использующих пользовательский тип данных, указывается наименование типового элемента.

Рисунок 1. Диаграмма структуры файла обмена
Таблица 5.1
Файл обмена (Файл)
| Наименование элемента | Сокращенное наименование (код) элемента | Признак типа элемента | Формат элемента | Признак обязательности элемента | Дополнительная информация |
| Идентификатор файла | ИдФайл | А | T(1-255) | ОУ | Содержит (повторяет) имя сформированного файла (без расширения) |
| Версия программы, с помощью которой сформирован файл | ВерсПрог | А | T(1-40) | О | |
| Версия формата | ВерсФорм | А | T(1-5) | ОК | Принимает значение: 5.01 |
| Идентификатор иного получателя файла обмена информации грузоотправителя | ИдПолИной | П | T(4-46) | НМ | Значение элемента представляется в виде УИЭДОУИПолИной, где: УИОЭДО - уникальный идентификатор оператора электронного оборота (оператор ЭДО) - символьный трехзначный код (префикс), присваивается Федеральной налоговой службой; УИПолИной - уникальный идентификатор иного получателя, присваиваемый оператором ЭДО иного получателя, длина уникального идентификатора иного получателя не более 43 символов. Обязателен, если W в имени файла обмена принимает значение "1" |
| Электронный договор перевозки груза, информация грузоотправителя | Документ | С | | О | Состав элемента представлен в таблице 5.2 |
Таблица 5.2
Электронный договор перевозки груза, информация грузоотправителя (Документ)
| Наименование элемента | Сокращенное наименование (код) элемента | Признак типа элемента | Формат элемента | Признак обязательности элемента | Дополнительная информация |
| Код формы документа по классификатору налоговых документов (КНД) | КНД | А | T(=7) | ОК | Типовой элемент <КНДТип>. Принимает значение: 1110426 |
| Наименование документа по содержанию информации в файле обмена информации грузоотправителя | НаимДокИнфГО | А | T(1-255) | ОК | Принимает значение: электронный договор перевозки груза, информация грузоотправителя |
| Дата формирования файла обмена информации грузоотправителя | ДатИнфГО | А | T(=10) | О | Типовой элемент <ДатаТип>. Дата в формате ДД.ММ.ГГГГ |
| Время формирования файла обмена информации грузоотправителя | ВрИнфГО | А | T(=8) | О | Типовой элемент <ВремяТип>. Время в формате ЧЧ:ММ:СС |
| Содержание электронного договора перевозки груза, информация грузоотправителя | СодИнфГО | С | | О | Состав элемента представлен в таблице 5.3 |
| Сведения о лице, подписывающем файл обмена информации грузоотправителя | ПодпИнфГО | С | | О | Типовой элемент <ПодписантТип>. Состав элемента представлен в таблице 5.18 |
Таблица 5.3
Содержание электронного договора перевозки груза, информация грузоотправителя (СодИнфГО)
| Наименование элемента | Сокращенное наименование (код) элемента | Признак типа элемента | Формат элемента | Признак обязательности элемента | Дополнительная информация |
| Уникальный идентификатор документа (УИД) электронного договора перевозки груза | УИД_ДПГ | А | T(1-36) | Н | Выдается государственной информационной системой электронных перевозочных документов (далее - ГИС ЭПД) |
| Номер электронного договора перевозки груза | НомДПГ | А | T(1-50) | О | При отсутствии указывается "Без номера" |
| Дата заключения электронного договора перевозки груза | ДатаДПГ | А | T(=10) | О | Типовой элемент <ДатаТип>. Дата в формате ДД.ММ.ГГГГ |
| Место заключения электронного договора перевозки груза | МстЗаклДПГ | А | T(1-255) | О | |
| Сведения о грузоотправителе | СвГО | С | | О | Типовой элемент <УчастникТип>. Состав элемента представлен в таблице 5.9 |
| Сведения о перевозчике | СвПрв | С | | О | Типовой элемент <УчастникТип>. Состав элемента представлен в таблице 5.9 |
| Сведения о грузе | СвГруз | С | | О | Состав элемента представлен в таблице 5.4 |
| Условия перевозки груза | УслПервГруз | С | | О | Состав элемента представлен в таблице 5.7 |
| Информационное поле | ИнфПол | С | | НМ | Типовой элемент <ИнфПолТип>. Состав элемента представлен в таблице 5.30 |
Таблица 5.4
Сведения о грузе (СвГруз)
| Наименование элемента | Сокращенное наименование (код) элемента | Признак типа элемента | Формат элемента | Признак обязательности элемента | Дополнительная информация |
| Описание груза | ОпГруз | С | | ОМ | Состав элемента представлен в таблице 5.5 |
| Информационное поле | ИнфПол | С | | НМ | Типовой элемент <ИнфПолТип>. Состав элемента представлен в таблице 5.30 |
Таблица 5.5
Описание груза (ОпГруз)
| Наименование элемента | Сокращенное наименование (код) элемента | Признак типа элемента | Формат элемента | Признак обязательности элемента | Дополнительная информация |
| Наименование груза | НаимГруз | А | T(1-255) | О | Наименование и описание груза, позволяющее его идентифицировать, с указанием товарных знаков |
| Порядковый номер груза | ПорНомГруз | А | N(5) | Н | |
| Номер и марка груза | НомМаркГруз | А | T(1-30) | Н | Артикул (код товара, номер по каталогу производителя) |
| Код товарной номенклатуры | КодТовНом | А | T(4-10) | НК | Принимает значение в соответствии с единой Товарной номенклатурой внешнеэкономической деятельности <1> (ТН ВЭД) |
| Состояние груза | СостГруз | А | T(1-1000) | Н | |
| Способ упаковки | СпУпак | А | T(1-1000) | Н | |
| Вид тары | ВидТар | А | T(=2) | НК | Принимает значение в соответствии с классификатором видов груза, упаковки и упаковочных материалов <2> или "00" при отсутствии тары |
| Объем груза, в кубических метрах | Объем | А | N(18.6) | Н | |
| Количество мест груза | КолМестГруз | А | N(11) | Н | |
| Вес груза брутто (кг) | ВесГрузБрут | А | N(18.4) | О | |
| Вес груза брутто с контейнером (кг) | ВесБрутКонтейн | А | N(18.4) | Н | |
| Количество паллет (поддонов) | КолПаллет | А | N(8) | Н | |
| Другая необходимая информация о грузе | ДрОГруз | А | T(1-1000) | Н | |
| Код класса опасности груза в соответствии с Правилами морской перевозки опасных грузов (МОПОГ) для опасных грузов | КодКласОпасн | П | T(1-3) | НМ | |
| Индикатор опасности вещества по классификации ООН | ИндОпаснООН | П | T(=4) | НМ | |
| Габариты груза, в метрах | Габар | С | | Н | Типовой элемент <ГабарТип>. Состав элемента представлен в таблице 5.8 |
| Сведения о контейнерах | СвКонтейн | С | | НМ | Состав элемента представлен в таблице 5.6 |
<1> Утверждена решением Совета Евразийской экономической комиссии от 14 сентября 2021 г. N 80 "Об утверждении единой Товарной номенклатуры внешнеэкономической деятельности Евразийского экономического союза и Единого таможенного тарифа Евразийского экономического союза, а также об изменении и признании утратившим силу некоторых решений Совета Евразийской экономической комиссии", с изменениями, внесенными решением Коллегии Евразийской экономической комиссии от 27.12.2023 N 189 (вступило в силу 28.01.2024), (официальный сайт Евразийского экономического союза http://www.eaeunion.org/, 06.10.2021, является обязательным для Российской Федерации в соответствии с Договором о Евразийском экономическом союзе от 29.05.2014, ратифицированным Федеральным законом от 03.10.2014 N 279-ФЗ "О ратификации Договора о Евразийском экономическом союзе" (вступило в силу 01.01.2022).
<2> Утверждена решением Комиссии Таможенного союза от 20.09.2010 N 378 "О классификаторах, используемых для заполнения таможенных документов" (официальный сайт Евразийского экономического союза http://www.eaeunion.org/, 07.10.2021), вступило в силу 01.01.2011, является обязательным для Российской Федерации в соответствии с Договором об учреждении Евразийского экономического сообщества от 10.10.2000, ратифицированным Федеральным законом от 22.05.2001 N 56-ФЗ "О ратификации Договора об учреждении Евразийского экономического сообщества" (Договор вступил в силу для Российской Федерации 30.05.2001); Договором о Евразийском экономическом союзе от 29.05.2014, ратифицированным Федеральным законом от 03.10.2014 N 279-ФЗ "О ратификации Договора о Евразийском экономическом союзе" (Договор вступил в силу для Российской Федерации 01.01.2015).
Таблица 5.6
Сведения о контейнерах (СвКонтейн)
| Наименование элемента | Сокращенное наименование (код) элемента | Признак типа элемента | Формат элемента | Признак обязательности элемента | Дополнительная информация |
| Порядковый номер контейнера | ПорНомКонтейн | А | N(2) | О | |
| Идентификационный номер контейнера | ИдКонтейн | А | T(1-255) | О | |
| Количество пломб, наложенных на контейнер | КолПломб | А | N(5) | НУ | Элемент обязателен при наличии <НомПломб> |
| Номера пломб, наложенных на контейнер | НомПломб | П | N(10) | НМУ | Элемент обязателен при наличии <КолПломб> |
Таблица 5.7
Условия перевозки груза (УслПервГруз)
| Наименование элемента | Сокращенное наименование (код) элемента | Признак типа элемента | Формат элемента | Признак обязательности элемента | Дополнительная информация |
| Тип требуемого судна | ТипТребСудно | А | T(1-255) | О | |
| Тип чартера | ТипЧартер | А | T(=1) | НК | Принимает значение: |
| 1 - для перевозки груза предоставляется все судно | |
| 2 - для перевозки груза предоставляется часть судна | |
| 3 - для перевозки груза предоставляется определенное помещение судна |
| Описание помещения судна, предоставляемого для перевозки груза | ПомщСудно | А | T(1-500) | НУ | Элемент обязателен и формируется при <ТипЧартер> = 3 |
| Порт отправления | ПортОтпр | А | T(1-500) | О | |
| Порт назначения | ПортНазн | А | T(1-500) | О | |
| Срок выполнения перевозки груза | СрокВыпПрвз | А | T(=10) | О | Типовой элемент <ДатаТип>. Дата формате ДД.ММ.ГГГГ |
| Иные условия перевозки | ИныеУсл | П | T(1-1000) | НМ | |
| Сведения о получателе груза | СвГП | С | | Н | Типовой элемент <УчастникТип>. Состав элемента представлен в таблице 5.9 |
| Сведения о маршруте перевозки | МршПрвз | С | | О | Типовой элемент <СведМршТип>. Состав элемента представлен в таблице 5.17 |
Таблица 5.8
Габариты груза (ГабарТип)
| Наименование элемента | Сокращенное наименование (код) элемента | Признак типа элемента | Формат элемента | Признак обязательности элемента | Дополнительная информация |
| Высота, в метрах | ВысЗнач | А | N(5.3) | О | |
| Длина, в метрах | ДлЗнач | А | N(5.3) | О | |
| Ширина, в метрах | ШирЗнач | А | N(5.3) | О | |
Таблица 5.9
Сведения об участнике факта хозяйственной жизни (УчастникТип)
| Наименование элемента | Сокращенное наименование (код) элемента | Признак типа элемента | Формат элемента | Признак обязательности элемента | Дополнительная информация |
| Код по Общероссийскому классификатору предприятий и организаций | ОКПО | А | T(1-10) | НК | Принимает значение в соответствии с Общероссийским классификатором предприятий и организаций (ОКПО) |
| Код по Общероссийскому классификатору организационно-правовых форм | КодОПФ | А | T(2-5) | НК | |
| Полное наименование организационно-правовой формы | ПолнНаимОПФ | А | T(4-255) | Н | |
| Структурное подразделение | СтруктПодр | А | T(1-500) | Н | |
| Информация для участника документооборота | ИнфДляУчаст | А | T(1-255) | Н | Информация, позволяющая получающему документ участнику документооборота обеспечить его автоматизированную обработку |
| Сокращенное наименование | СокрНаим | А | T(1-510) | Н | |
| Идентификационные сведения | ИдСв | С | | О | Состав элемента представлен в таблице 5.10 |
| Адрес | Адрес | С | | О | Типовой элемент <АдресТип>. Состав элемента представлен в таблице 5.21 |
| Банковские реквизиты | БанкРекв | С | | Н | Состав элемента представлен в таблице 5.14 |
| Контактные данные | Контакт | С | | Н | Типовой элемент <КонтактТип>. Состав элемента представлен в таблице 5.29 |
Таблица 5.10
Идентификационные сведения (ИдСв)
| Наименование элемента | Сокращенное наименование (код) элемента | Признак типа элемента | Формат элемента | Признак обязательности элемента | Дополнительная информация |
| Сведения об индивидуальном предпринимателе | | СвИП | С | | О | Состав элемента представлен в таблице 5.11 |
| Сведения об организации, состоящей на учете в налоговом органе | | СвЮЛУч | С | | О | Состав элемента представлен в таблице 5.12 |
| Сведения об иностранной организации (иностранном гражданине), не состоящей/состоящем на учете в налоговом органе | | СвИнНеУч | С | | О | Типовой элемент <СвИнНеУчТип>. Состав элемента представлен в таблице 5.16 |
| Сведения о физическом лице, не являющемся индивидуальным предпринимателем | СвФЛУч | С | | О | Состав элемента представлен в таблице 5.13 |
Таблица 5.11
Сведения об индивидуальном предпринимателе (СвИП)
| Наименование элемента | Сокращенное наименование (код) элемента | Признак типа элемента | Формат элемента | Признак обязательности элемента | Дополнительная информация |
| Идентификационный номер налогоплательщика (ИНН) физического лица | ИННФЛ | А | T(=12) | О | Типовой элемент <ИННФЛТип> |
| Реквизиты свидетельства о государственной регистрации индивидуального предпринимателя | СвГосРегИП | А | T(1-100) | Н | |
| Основной государственный регистрационный номер индивидуального предпринимателя | ОГРНИП | А | T(=15) | Н | Типовой элемент <ОГРНИПТип> |
| Дата присвоения основного государственного регистрационного номера индивидуального предпринимателя | ДатаОГРНИП | А | T(=10) | Н | Типовой элемент <ДатаТип>. Дата в формате ДД.ММ.ГГГГ |
| Иные сведения, идентифицирующие физическое лицо | ИныеСвед | А | T(1-255) | Н | |
| Фамилия, имя, отчество (при наличии) | ФИО | С | | О | Типовой элемент <ФИОТип>. Состав элемента представлен в таблице 5.32 |
Таблица 5.12
Сведения об организации, состоящей на учете в налоговом органе (СвЮЛУч)
| Наименование элемента | Сокращенное наименование (код) элемента | Признак типа элемента | Формат элемента | Признак обязательности элемента | Дополнительная информация |
| Полное наименование | НаимОрг | А | T(1-1000) | О | |
| Идентификационный номер налогоплательщика (ИНН) юридического лица | ИННЮЛ | А | T(=10) | О | Типовой элемент <ИННЮЛТип> |
| Код причины постановки на учет (КПП) | КПП | А | T(=9) | О | Типовой элемент <КППТип> |
Таблица 5.13
Сведения о физическом лице, не являющемся индивидуальным предпринимателем (СвФЛУч)
| Наименование элемента | Сокращенное наименование (код) элемента | Признак типа элемента | Формат элемента | Признак обязательности элемента | Дополнительная информация |
| Идентификационный номер налогоплательщика (ИНН) физического лица | ИННФЛ | А | T(=12) | Н | Типовой элемент <ИННФЛТип> |
| Иные сведения, в том числе сведения, идентифицирующие физическое лицо | ИныеСвед | А | T(1-255) | НУ | Элемент обязателен при отсутствии <ФИО> |
| Фамилия, имя, отчество (при наличии) | ФИО | С | | НУ | Типовой элемент <ФИОТип>. Состав элемента представлен в таблице 5.32. Элемент обязателен при отсутствии <ИныеСвед> и <ИННФЛ> |
Таблица 5.14
Банковские реквизиты (БанкРекв)
| Наименование элемента | Сокращенное наименование (код) элемента | Признак типа элемента | Формат элемента | Признак обязательности элемента | Дополнительная информация |
| Номер банковского счета | НомерСчета | А | T(1-20) | Н | |
| Сведения о банке | СвБанк | С | | Н | Состав элемента представлен в таблице 5.15 |
Таблица 5.15
Сведения о банке (СвБанк)
| Наименование элемента | Сокращенное наименование (код) элемента | Признак типа элемента | Формат элемента | Признак обязательности элемента | Дополнительная информация |
| Наименование банка | НаимБанк | А | T(1-1000) | Н | |
| Банковский идентификационный код (БИК) | БИК | А | T(=9) | НК | Типовой элемент <БИКТип>. Принимает значение в соответствии со Справочником банковских идентификационных кодов в платежной системе Банка России, ведение которого обеспечивается Банком России в соответствии с приложением 5 к Положению Банка России от 24.09.2020 N 732-П "О платежной системе Банка России" <3> |
| Корреспондентский счет банка | КорСчет | А | T(1-20) | Н | |
<3> Зарегистрировано Минюстом России 10.11.2020, регистрационный N 60810, с изменениями, внесенными Указаниями Банка России от 25.03.2021 N 5756-У (зарегистрировано Минюстом России 26.05.2021, регистрационный N 63632), от 23.12.2021 N 6030-У (зарегистрировано Минюстом России 14.03.2022, регистрационный N 67709), от 04.04.2022 N 6115-У (зарегистрировано Минюстом России 06.04.2022, регистрационный N 68096), от 12.01.2023 N 6358-У (зарегистрировано Минюстом России 06.03.2023, регистрационный N 72532), от 09.01.2024 N 6656-У (зарегистрировано Минюстом России 15.03.2024, регистрационный N 77512).
Таблица 5.16
Сведения об иностранной организации (иностранном гражданине), не состоящей/состоящем на учете в налоговом органе (СвИнНеУчТип)
| Наименование элемента | Сокращенное наименование (код) элемента | Признак типа элемента | Формат элемента | Признак обязательности элемента | Дополнительная информация |
| Идентификация статуса | ИдСтат | А | T(=2) | ОК | Принимает значение: ИО - иностранная организация | ИГ - иностранный гражданин |
| Код страны | КодСтр | А | T(=3) | ОК | Типовой элемент <ОКСМТип>. Принимает значение в соответствии с Общероссийским классификатором стран мира (ОКСМ) |
| Наименование страны | НаимСтран | А | T(1-255) | ОК | Принимает значение в соответствии с Общероссийским классификатором стран мира (ОКСМ) |
| Наименование иностранной организации полное/фамилия, имя, отчество (при наличии) иностранного гражданина | Наим | А | T(1-1000) | О | |
| Идентификатор иностранной организации (иностранного гражданина) | Идентиф | А | T(1-255) | НУ | Элемент обязателен при отсутствии <ИныеСвед> |
| Иные сведения для однозначной идентификации иностранной организации (иностранного гражданина) | ИныеСвед | А | T(1-255) | НУ | Элемент обязателен при отсутствии <Идентиф> |
Таблица 5.17
Сведения о маршруте перевозки (СведМршТип)
| Наименование элемента | Сокращенное наименование (код) элемента | Признак типа элемента | Формат элемента | Признак обязательности элемента | Дополнительная информация |
| Маршрут, текстовый формат | МршТекст | А | T(1-2000) | НУ | Элемент обязателен при отсутствии <МршМашЧит> |
| Маршрут, машиночитаемый формат | МршМашЧит | А | T(1-2000) | НУ | Описание маршрута в формате GeoJSON в спецификации 7946. Элемент обязателен при отсутствии <МршТекст> |
Таблица 5.18
Сведения о лице, подписывающем информацию отправителя в электронной форме (ПодписантТип)
| Наименование элемента | Сокращенное наименование (код) элемента | Признак типа элемента | Формат элемента | Признак обязательности элемента | Дополнительная информация |
| Должность | Должн | А | T(1-255) | О | |
| Тип подписи | ТипПодпис | А | T(=1) | НК | Принимает значение: |
| 1 - усиленная квалифицированная электронная подпись | |
| 2 - простая электронная подпись | |
| 3 - усиленная неквалифицированная электронная подпись |
| Значения "2" и "3" применяются, если иное не предусмотрено законодательством Российской Федерации |
| Дата подписания документа | ДатаПодДок | А | T(=10) | Н | Типовой элемент <ДатаТип>. Дата в формате ДД.ММ.ГГГГ |
| Способ подтверждения полномочий представителя на подписание документа | СпосПодтПолном | А | T(=1) | ОК | Принимает значение: |
| 1 - в соответствии с данными, содержащимися в электронной подписи | |
| 2 - в соответствии с доверенностью в электронной форме в машиночитаемом виде, если представление доверенности осуществляется посредством включения в каждый пакет электронных документов, подписываемых представителем | |
| 3 - в соответствии с доверенностью в электронной форме в машиночитаемом виде, если представление доверенности осуществляется из информационной системы. При этом необходимая информация для запроса доверенности из такой информационной системы, указана в электронном документе | |
4 - в соответствии с доверенностью в электронной форме в машиночитаемом виде, если представление доверенности осуществляется из информационной системы. При этом необходимая информация для запроса доверенности из информационной системы, представляется способом, отличным от указания в электронном документе | |
| 5 - в соответствии с доверенностью в форме документа на бумажном носителе | |
| 6 - иное |
| Дополнительные сведения | ДопСведПодп | А | T(1-255) | Н | Дополнительные сведения о подписанте |
| Фамилия, имя, отчество (при наличии) | ФИО | С | | О | Типовой элемент <ФИОТип>. Состав элемента представлен в таблице 5.32 |
| Сведения о доверенности в электронной форме в машиночитаемом виде, используемой для подтверждения полномочий представителя | | СвДоверЭл | С | | НМУ | Состав элемента представлен в таблице 5.19. Элемент обязателен и формируется только при <СпосПодтПолном>=3 |
| Сведения о доверенности в форме документа на бумажном носителе, используемой для подтверждения полномочий представителя | СвДоверБум | С | | НМУ | Состав элемента представлен в таблице 5.20. Элемент обязателен и формируется только при <СпосПодтПолном>=5 |
Таблица 5.19
Сведения о доверенности в электронной форме в машиночитаемом виде, используемой для подтверждения полномочий представителя (СвДоверЭл)
| Наименование элемента | Сокращенное наименование (код) элемента | Признак типа элемента | Формат элемента | Признак обязательности элемента | Дополнительная информация |
| Единый регистрационный номер доверенности | НомДовер | А | T(=36) | О | Уникальный идентификатор доверенности в виде 36-разрядного GUID |
| Дата совершения (выдачи) доверенности | ДатаВыдДовер | А | T(=10) | О | Типовой элемент <ДатаТип>. Дата в формате ДД.ММ.ГГГГ |
| Внутренний номер доверенности | ВнНомДовер | А | T(1-50) | Н | При отсутствии номера принимает значение "без номера (б/н)" |
| Дата внутренней регистрации доверенности | ДатаВнРегДовер | А | T(=10) | Н | Типовой элемент <ДатаТип>. Дата в формате ДД.ММ.ГГГГ |
| Идентифицирующая информация об информационной системе, в которой осуществляется хранение доверенности, необходимая для запроса информации из информационной системы | ИдСистХран | А | T(1-500) | О | |
| Сведения в формате URL об информационной системе, которая предоставляет техническую возможность получения информации о доверенности | УРЛСист | А | T(1-500) | Н | При наличии технической возможности у информационной системы, в которой осуществляется хранение доверенности, предоставлять доверенность в автоматическом режиме. Элемент принимает значение в формате URL |
Таблица 5.20
Сведения о доверенности в форме документа на бумажном носителе, используемой для подтверждения полномочий представителя (СвДоверБум)
| Наименование элемента | Сокращенное наименование (код) элемента | Признак типа элемента | Формат элемента | Признак обязательности элемента | Дополнительная информация |
| Дата совершения (выдачи) доверенности | ДатаДовер | А | T(=10) | О | Типовой элемент <ДатаТип>. Дата в формате ДД.ММ.ГГГГ |
| Внутренний номер доверенности | ВнНомДовер | А | T(1-50) | О | При отсутствии номера принимает значение "без номера (б/н)" |
| Сведения, идентифицирующие доверителя | СвИдДовер | А | T(1-1000) | Н | |
| Фамилия, имя, отчество (при наличии) лица, подписавшего доверенность | ФИО | С | | Н | Типовой элемент <ФИОТип>. Состав элемента представлен в таблице 5.32 |
Таблица 5.21
Сведения об адресе (месте нахождения) (АдресТип)
| Наименование элемента | Сокращенное наименование (код) элемента | Признак типа элемента | Формат элемента | Признак обязательности элемента | Дополнительная информация |
| Глобальный номер места нахождения (GLN места) | ГЛНМеста | А | T(=13) | Н | |
| Адрес, указанный в Едином государственном реестре юридических лиц/почтовый адрес/адрес регистрации по месту жительства индивидуального предпринимателя, указанный в Едином государственном реестре индивидуальных предпринимателей (реквизиты адреса на территории Российской Федерации) | | АдрРФ | С | | О | Типовой элемент <АдрРФТип>. Состав элемента представлен в таблице 5.22 |
| Адрес в соответствии с государственным адресным реестром, указанный в Едином государственном реестре юридических лиц/почтовый адрес/адрес регистрации по месту жительства индивидуального предпринимателя, указанный в Едином государственном реестре индивидуальных предпринимателей (реквизиты адреса на территории Российской Федерации) | | АдрГАР | С | | О | Типовой элемент <АдрГАРТип>. Состав элемента представлен в таблице 5.24 |
| Адрес, указанный в Едином государственном реестре юридических лиц/почтовый адрес/адрес регистрации по месту жительства индивидуального предпринимателя, указанный в Едином государственном реестре индивидуальных предпринимателей (информация об адресе, в том числе об адресе за пределами территории Российской Федерации) | АдрИнф | С | | О | Типовой элемент <АдрИнфТип>. Состав элемента представлен в таблице 5.23 |
Таблица 5.22
Сведения об адресе в Российской Федерации, содержащиеся в ЕГРЮЛ (АдрРФТип)
| Наименование элемента | Сокращенное наименование (код) элемента | Признак типа элемента | Формат элемента | Признак обязательности элемента | Дополнительная информация |
| Почтовый индекс | Индекс | А | T(=6) | Н | |
| Код субъекта Российской Федерации | КодРегион | А | T(=2) | ОК | Типовой элемент <ССРФТип>. Принимает значение в соответствии с приложением N 2 "Коды субъектов Российской Федерации и иных территорий" к Порядку заполнения формы "Сведения о регистрации гражданина Российской Федерации по месту жительства", утвержденному приказом ФНС России от 27.06.2022 N ЕД-7-14/517@ (зарегистрировано Минюстом России 09.11.2022, регистрационный N 70874) <4> (далее - Коды субъектов Российской Федерации и иных территорий) |
| Наименование субъекта Российской Федерации | НаимРегион | А | T(1-51) | О | Принимает значение наименования субъекта в соответствии с Кодами субъектов Российской Федерации и иных территорий за следующим исключением: если код субъекта Российской Федерации принимает значение, равное "99" (<Регион>=99), то элемент принимает значение "иные территории, включая город и космодром Байконур" |
| Район | Район | А | T(1-255) | Н | |
| Город | Город | А | T(1-255) | Н | |
| Населенный пункт | НаселПункт | А | T(1-255) | Н | |
| Улица | Улица | А | T(1-255) | Н | |
| Дом | Дом | А | T(1-50) | Н | |
| Корпус | Корпус | А | T(1-50) | Н | |
| Квартира | Кварт | А | T(1-50) | Н | |
| Иные сведения об адресе в Российской Федерации | ИныеСвед | А | T(1-1000) | Н | |
<4> С изменениями, внесенными приказом ФНС России от 24.07.2023 N ЕД-7-14/491@ (зарегистрировано Минюстом России 07.08.2023, регистрационный N 74651).
Таблица 5.23
Информация об адресе, в том числе об адресе за пределами территории Российской Федерации (АдрИнфТип)
| Наименование элемента | Сокращенное наименование (код) элемента | Признак типа элемента | Формат элемента | Признак обязательности элемента | Дополнительная информация |
| Код страны | КодСтр | А | T(=3) | ОК | Типовой элемент <ОКСМТип>. Принимает значение в соответствии с Общероссийским классификатором стран мира (ОКСМ) |
| Наименование страны | НаимСтран | А | T(1-255) | ОК | Принимает значение в соответствии с Общероссийским классификатором стран мира (ОКСМ) |
| Адрес | АдрТекст | А | T(1-1000) | О | |
Таблица 5.24
Адрес в соответствии с государственным адресным реестром (АдрГАРТип)
| Наименование элемента | Сокращенное наименование (код) элемента | Признак типа элемента | Формат элемента | Признак обязательности элемента | Дополнительная информация |
| Уникальный номер адреса объекта адресации в государственном адресном реестре | ИдНом | А | T(=36) | О | Уникальный номер адреса объекта адресации в государственном адресном реестре в виде 36-разрядного GUID |
| Почтовый индекс | Индекс | А | T(=6) | Н | |
| Субъект Российской Федерации (код) | Регион | П | T(=2) | ОК | Типовой элемент <ССРФТип>. Принимает значение в соответствии с Кодами субъектов Российской Федерации и иных территорий |
| Наименование субъекта Российской Федерации | НаимРегион | П | T(1-51) | О | Принимает значение наименования субъекта в соответствии с Кодами субъектов Российской Федерации и иных территорий за следующим исключением: если код субъекта Российской Федерации принимает значение, равное "99" (<Регион>=99), то элемент принимает значение "иные территории, включая город и космодром Байконур" |
| Муниципальный район/городской округ/внутригородская территория города федерального значения/муниципальный округ/федеральная территория | МуниципРайон | С | | НУ | Типовой элемент <ВидНаимКодТип>. Состав элемента представлен в таблице 5.25. Элемент обязателен, если значение элемента <Регион> не равно 99 |
| Городское поселение/сельское поселение/межселенная территория в составе муниципального района/внутригородской район городского округа | ГородСелПоселен | С | | Н | Типовой элемент <ВидНаимКодТип>. Состав элемента представлен в таблице 5.25 |
| Населенный пункт (город, деревня, село и прочее) | НаселенПункт | С | | Н | Типовой элемент <ВидНаимТип>. Состав элемента представлен в таблице 5.26 |
| Элемент планировочной структуры | ЭлПланСтруктур | С | | Н | Типовой элемент <ТипНаимТип>. Состав элемента представлен в таблице 5.27 |
| Элемент улично-дорожной сети | ЭлУлДорСети | С | | Н | Типовой элемент <ТипНаимТип>. Состав элемента представлен в таблице 5.27 |
| Земельный участок (номер) | ЗемелУчасток | П | T(1-50) | Н | |
| Здание/строение/сооружение/объект незавершенного строительства | Здание | С | | НМ | Типовой элемент <НомерТип>. Состав элемента представлен в таблице 5.28 |
| Помещение в пределах здания/строения/сооружения/машино-место | ПомещЗдания | С | | Н | Типовой элемент <НомерТип>. Состав элемента представлен в таблице 5.28 |
| Помещение в пределах квартиры | ПомещКвартиры | С | | Н | Типовой элемент <НомерТип>. Состав элемента представлен в таблице 5.28 |
Таблица 5.25
Сведения о виде (коде) и наименовании адресного элемента (ВидНаимКодТип)
| Наименование элемента | Сокращенное наименование (код) элемента | Признак типа элемента | Формат элемента | Признак обязательности элемента | Дополнительная информация |
| Вид (код) элемента | ВидКод | А | T(=1) | ОК | Принимает значения: |
| для элемента <МуниципРайон> |
| |
| 1 - муниципальный район | |
| 2 - городской округ | |
| 3 - внутригородская территория города федерального значения | |
| 4 - муниципальный округ | |
| 5 - федеральная территория |
| для элемента <ГородСелПоселен> |
| 1 - городское поселение | |
| 2 - сельское поселение | |
| 3 - межселенная территория в составе муниципального района | |
| 4 - внутригородской район городского округа |
| Наименование элемента | Наим | А | T(1-255) | О | |
Таблица 5.26
Сведения о виде и наименовании адресного элемента (ВидНаимТип)
| Наименование элемента | Сокращенное наименование (код) элемента | Признак типа элемента | Формат элемента | Признак обязательности элемента | Дополнительная информация |
| Вид элемента | Вид | А | T(1-50) | О | |
| Наименование элемента | Наим | А | T(1-255) | О | |
Таблица 5.27
Сведения о типе и наименовании адресного элемента (ТипНаимТип)
| Наименование элемента | Сокращенное наименование (код) элемента | Признак типа элемента | Формат элемента | Признак обязательности элемента | Дополнительная информация |
| Тип элемента | Вид | А | T(1-50) | О | |
| Наименование элемента | Наим | А | T(1-255) | О | |
Таблица 5.28
Сведения о номере адресного элемента (НомерТип)
| Наименование элемента | Сокращенное наименование (код) элемента | Признак типа элемента | Формат элемента | Признак обязательности элемента | Дополнительная информация |
| Тип элемента | Тип | А | T(1-50) | О | |
| Номер элемента | Номер | А | T(1-255) | О | |
Таблица 5.29
Контактные данные (КонтактТип)
| Наименование элемента | Сокращенное наименование (код) элемента | Признак типа элемента | Формат элемента | Признак обязательности элемента | Дополнительная информация |
| Иные контактные данные | ИнКонт | А | T(1-255) | Н | |
| Номер контактного телефона/факс | Тлф | П | T(1-255) | НМ | |
| Адрес электронной почты | ЭлПочта | П | T(1-255) | НМ | |
Таблица 5.30
Информационное поле (ИнфПолТип)
| Наименование элемента | Сокращенное наименование (код) элемента | Признак типа элемента | Формат элемента | Признак обязательности элемента | Дополнительная информация |
| Идентификатор файла информационного поля | ИдФайлИнфПол | А | T(=36) | Н | Указывается идентификатор файла, связанного со сведениями данного электронного файла обмена (GUID) |
| Текстовая информация | ТекстИнф | С | | НМ | Типовой элемент <ТекстИнфТип>. Состав элемента представлен в таблице 5.31 |
Таблица 5.31
Текстовая информация (ТекстИнфТип)
| Наименование элемента | Сокращенное наименование (код) элемента | Признак типа элемента | Формат элемента | Признак обязательности элемента | Дополнительная информация |
| Идентификатор | Идентиф | А | T(1-50) | О | |
| Значение | Значен | А | T(1-2000) | О | |
Таблица 5.32
Фамилия, имя, отчество физического лица (ФИОТип)
| Наименование элемента | Сокращенное наименование (код) элемента | Признак типа элемента | Формат элемента | Признак обязательности элемента | Дополнительная информация |
| Фамилия | Фамилия | А | T(1-60) | О | |
| Имя | Имя | А | T(1-60) | О | |
| Отчество | Отчество | А | T(1-60) | Н | |
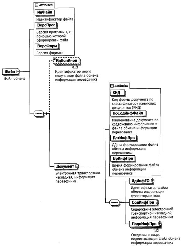
III. ОПИСАНИЕ ФАЙЛА ОБМЕНА ИНФОРМАЦИИ ПЕРЕВОЗЧИКА
6. Имя файла обмена должно иметь следующий вид:
R_T_A_O_W_GGGGMMDD_N, где:
R_T - префикс, принимающий значение ON_DOGVTRPRV;
A - уникальный идентификатор получателя файла обмена электронного договора перевозки груза, информация перевозчика. Значение элемента представляется в виде "УИОЭДОУИПол", где:
"УИОЭДО" - уникальный идентификатор оператора электронного документооборота (оператор ЭДО) - символьный трехзначный код (префикс), присваивается Федеральной налоговой службой. В значении уникального идентификатора допускаются символы латинского алфавита "A - Z", "a - z", цифры "0 - 9", знаки "@", ".", "-". Значение уникального идентификатора регистронезависимо.
"УИПол" - уникальный идентификатор получателя файла обмена (грузоотправителя). При направлении файла обмена через оператора ЭДО "УИПол" принимает значение уникального идентификатора участника, присваиваемого оператором ЭДО, длина уникального идентификатора получателя не более 43 символов;
O - уникальный идентификатор отправителя файла обмена электронного договора перевозки груза, информация перевозчика. Значение элемента представляется в виде "УИОЭДОУИОтпр", где:
"УИОЭДО" - уникальный идентификатор оператора электронного документооборота (оператор ЭДО) - символьный трехзначный код (префикс), присваивается Федеральной налоговой службой. В значении уникального идентификатора допускаются символы латинского алфавита "A - Z", "a - z", цифры "0 - 9", знаки "@", ".", "-". Значение уникального идентификатора регистронезависимо;
"УИОтпр" - уникальный идентификатор отправителя файла обмена (перевозчика). При направлении файла обмена через оператора ЭДО "УИОтпр" принимает значение уникального идентификатора участника, присваиваемого оператором ЭДО, длина уникального идентификатора отправителя не более 43 символов;
W - признак наличия идентификаторов дополнительных получателей файла обмена информации перевозчика. Может принимать следующие значения: "0" - дополнительные получатели файла обмена информации перевозчика отсутствуют, "1" - дополнительные получатели файла обмена информации перевозчика присутствуют и указаны в файле обмена информации перевозчика;
GGGG - год формирования передаваемого файла обмена, MM - месяц, DD - день;
A - 36-символьный глобально уникальный идентификатор GUID (Globally Unique Identifier).
Расширение имени файла обмена - xml. Расширение имени файла обмена может указываться строчными или прописными буквами.
Параметры первой строки файла обмена
Первая строка XML-файла должна иметь следующий вид:
<?xml version ="1.0" encoding ="windows-1251"?>
Имя файла, содержащего XML-схему файла обмена, должно иметь следующий вид:
ON_DOGVTRPRV_1_964_02_05_01_xx, где xx - номер версии схемы.
Расширение имени файла - xsd.
XML-схема файла обмена в электронной форме приводится отдельным файлом и размещается на официальном сайте Федеральной налоговой службы в информационно-телекоммуникационной сети "Интернет".
Выпуск новой версии (новых версий) схемы возможен при условии ее непротиворечия требованиям данного документа (в части уточнения текста наименования отдельных элементов, дополнительной информации, увеличения количества знаков в формате элемента).
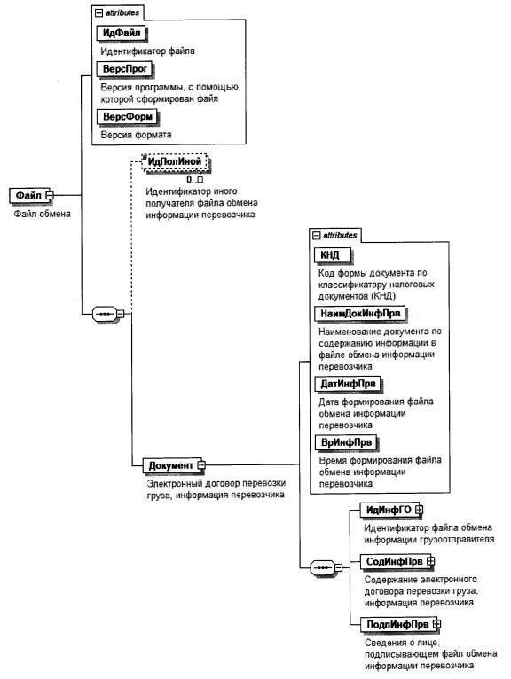
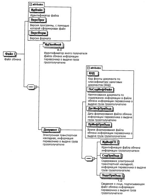
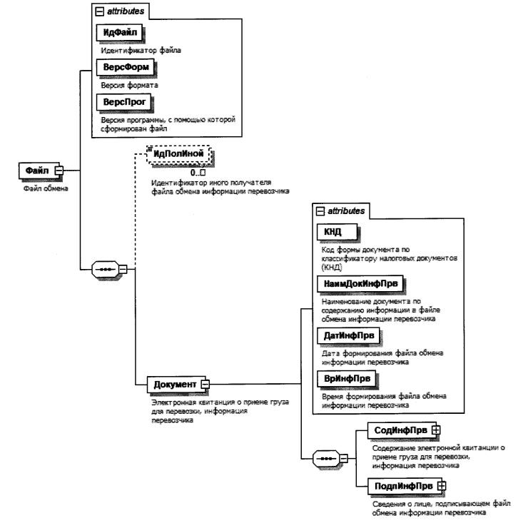
7. Логическая модель файла обмена представлена в виде диаграммы структуры файла обмена на рисунке 2 настоящего формата. Элементами логической модели файла обмена являются элементы и атрибуты XML-файла. Перечень структурных элементов логической модели файла обмена и сведения о них приведены в таблицах 7.1 - 7.20 настоящего формата.
Для каждого структурного элемента логической модели файла обмена приводятся следующие сведения:
наименование элемента. Приводится полное наименование элемента. В строке таблицы могут быть описаны несколько элементов, наименования которых разделены символом "|". Такая форма записи применяется при наличии в файле обмена только одного элемента из описанных в этой строке;
сокращенное наименование (код) элемента. Приводится сокращенное наименование элемента. Синтаксис сокращенного наименования должен удовлетворять спецификации XML;
признак типа элемента. Может принимать следующие значения: "С" - сложный элемент логической модели (содержит вложенные элементы), "П" - простой элемент логической модели, реализованный в виде элемента XML-файла, "А" - простой элемент логической модели, реализованный в виде атрибута элемента XML-файла. Простой элемент логической модели не содержит вложенные элементы;
формат элемента. Формат элемента представляется следующими условными обозначениями: T - символьная строка; N - числовое значение (целое или дробное).
Формат символьной строки указывается в виде T(n-k) или T(=k), где: n - минимальное количество знаков, k - максимальное количество знаков, символ "-" - разделитель, символ "=" означает фиксированное количество знаков в строке. В случае если минимальное количество знаков равно 0, формат имеет вид T(0-k). В случае если максимальное количество знаков не ограничено, формат имеет вид T(n-).
Формат числового значения указывается в виде N(m.k), где: m - максимальное количество знаков в числе, включая знак (для отрицательного числа), целую и дробную часть числа без разделяющей десятичной точки, k - максимальное число знаков дробной части числа. Если число знаков дробной части числа равно 0 (то есть число целое), то формат числового значения имеет вид N(m).
Для простых элементов, являющихся базовыми в XML, таких как элемент с типом "date", поле "Формат элемента" не заполняется. Для таких элементов в поле "Дополнительная информация" указывается тип базового элемента;
признак обязательности элемента определяет обязательность наличия элемента (совокупности наименования элемента и его значения) в файле обмена. Признак обязательности элемента может принимать следующие значения: "О" - наличие элемента в файле обмена обязательно; "Н" - наличие элемента в файле обмена необязательно, то есть элемент может отсутствовать. Если элемент принимает ограниченный перечень значений (по классификатору), то признак обязательности элемента дополняется символом "К". В случае если количество реализаций элемента может быть более одной, признак обязательности элемента дополняется символом "М".
К вышеперечисленным признакам обязательности элемента добавляется значение "У" при описании в XML-схеме условий, предъявляемых к элементу в файле обмена, описанных в графе "Дополнительная информация";
дополнительная информация содержит при необходимости требования к элементу файла обмена, не указанные ранее. Для сложных элементов указывается ссылка на таблицу, в которой описывается состав данного элемента. Для элементов, принимающих ограниченный перечень значений из классификатора, указывается соответствующее наименование классификатора или приводится перечень возможных значений. Для классификатора может указываться ссылка на его местонахождение. Для элементов, использующих пользовательский тип данных, указывается наименование типового элемента.

Рисунок 2. Диаграмма структуры файла обмена
Таблица 7.1
Файл обмена (Файл)
| Наименование элемента | Сокращенное наименование (код) элемента | Признак типа элемента | Формат элемента | Признак обязательности элемента | Дополнительная информация |
| Идентификатор файла | ИдФайл | А | T(1-255) | ОУ | Содержит (повторяет) имя сформированного файла (без расширения) |
| Версия программы, с помощью которой сформирован файл | ВерсПрог | А | T(1-40) | О | |
| Версия формата | ВерсФорм | А | T(1-5) | ОК | Принимает значение: 5.01 |
| Идентификатор иного получателя файла обмена информации перевозчика | ИдПолИной | П | T(4-46) | НМ | Значение элемента представляется в виде УИЭДОУИПолИной, где: УИОЭДО - уникальный идентификатор оператора электронного оборота (оператор ЭДО) - символьный трехзначный код (префикс), присваивается Федеральной налоговой службой; УИПолИной - уникальный идентификатор иного получателя, присваиваемый оператором ЭДО иного получателя, длина уникального идентификатора иного получателя не более 43 символов. Обязателен, если W в имени файла обмена принимает значение "1" |
| Электронный договор перевозки груза, информация перевозчика | Документ | С | | О | Состав элемента представлен в таблице 7.2 |
Таблица 7.2
Электронный договор перевозки груза, информация перевозчика (Документ)
| Наименование элемента | Сокращенное наименование (код) элемента | Признак типа элемента | Формат элемента | Признак обязательности элемента | Дополнительная информация |
| Код формы документа по классификатору налоговых документов (КНД) | КНД | А | T(=7) | ОК | Типовой элемент <КНДТип>. Принимает значение: 1110427 |
| Наименование документа по содержанию информации в файле обмена информации перевозчика | НаимДокИнфПрв | А | T(1-255) | ОК | Принимает значение: электронный договор перевозки груза, информация перевозчика |
| Дата формирования файла обмена информации перевозчика | ДатИнфПрв | А | T(=10) | О | Типовой элемент <ДатаТип>. Дата в формате ДД.ММ.ГГГГ |
| Время формирования файла обмена информации перевозчика | ВрИнфПрв | А | T(=8) | О | Типовой элемент <ВремяТип>. Время в формате ЧЧ:ММ:СС |
| Идентификатор файла обмена информации грузоотправителя | ИдИнфГО | С | | О | Состав элемента представлен в таблице 7.3 |
| Содержание электронного договора перевозки груза, информация перевозчика | СодИнфПрв | С | | О | Состав элемента представлен в таблице 7.4 |
| Сведения о лице, подписывающем файл обмена информации перевозчика | ПодпИнфПрв | С | | О | Типовой элемент <ПодписантТип>. Состав элемента представлен в таблице 7.14 |
Таблица 7.3
Идентификатор файла обмена информации грузоотправителя (ИдИнфГО)
| Наименование элемента | Сокращенное наименование (код) элемента | Признак типа элемента | Формат элемента | Признак обязательности элемента | Дополнительная информация |
| Идентификатор файла обмена информации грузоотправителя | ИдФайлИнфГО | А | T(1-255) | О | Содержит (повторяет) имя файла обмена информации грузоотправителя без расширения |
| Дата формирования файла обмена информации грузоотправителя | ДатФайлИнфГО | А | T(=10) | О | Типовой элемент <ДатаТип>. Дата в формате ДД.ММ.ГГГГ Указывается (повторяет) значение <ДатИнфГО>, указанное в файле обмена информации грузоотправителя |
| Время формирования файла обмена информации грузоотправителя | ВрФайлИнфГО | А | T(=8) | О | Типовой элемент <ВремяТип>. Время в формате ЧЧ:ММ:СС Указывается (повторяет) значение <ВрИнфГО>, указанное в файле обмена информации грузоотправителя |
| Электронная подпись файла обмена информации грузоотправителя | ЭП | А | T(1-) | О | Представляется в кодировке Base64 |
Таблица 7.4
Содержание электронного договора перевозки груза, информация перевозчика (СодИнфПрв)
| Наименование элемента | Сокращенное наименование (код) элемента | Признак типа элемента | Формат элемента | Признак обязательности элемента | Дополнительная информация |
| Уникальный идентификатор документа (УИД) электронного договора перевозки груза | УИД-ДПГ | А | T(1-36) | О | Повторяет УИД электронного договора перевозки груза, выданный ГИС ЭПД |
| Общие условия перевозки груза | ОбщУслПерв | С | | О | Состав элемента представлен в таблице 7.5 |
| Сведения о судне | СвСудно | С | | О | Состав элемента представлен в таблице 7.6 |
| Сведения об оплате услуг по перевозке груза | СвОплУслуг | С | | О | Состав элемента представлен в таблице 7.7 |
| Сведения о правах и обязанностях сторон | СвОбязн | С | | О | Состав элемента представлен в таблице 7.9 |
| Сведения об ответственности сторон | СвОтвет | С | | О | Состав элемента представлен в таблице 7.10 |
| Информационное поле | ИнфПол | С | | НМ | Типовой элемент <ИнфПолТип>. Состав элемента представлен в таблице 7.18 |
Таблица 7.5
Общие условия перевозки груза (ОбщУслПерв)
| Наименование элемента | Сокращенное наименование (код) элемента | Признак типа элемента | Формат элемента | Признак обязательности элемента | Дополнительная информация |
| Срок вывоза груза со складов грузополучателем | СрокВывозГруз | А | T(1-100) | Н | |
| Условия погрузки груза на судно | УслПогр | П | T(1-1000) | ОМ | |
| Условия выгрузки груза из судна на причал | УслВыгрПрич | П | T(1-1000) | ОМ | |
| Условия выгрузки груза из судна на склад | УслВыгрСклад | П | T(1-1000) | НМ | |
| Условия очистки судна | УслОчстСудно | П | T(1-1000) | НМ | |
Таблица 7.6
Сведения о судне (СвСудно)
| Наименование элемента | Сокращенное наименование (код) элемента | Признак типа элемента | Формат элемента | Признак обязательности элемента | Дополнительная информация |
| Название судна | НазвСудно | А | T(1-150) | О | |
| Тип предоставляемого судна | ТипПредСудно | А | T(1-255) | О | |
| Фамилия, имя, отчество (при наличии) капитана судна | ФИОКапитан | С | | О | Типовой элемент <ФИОТип>. Состав элемента представлен в таблице 7.20 |
Таблица 7.7
Сведения об оплате услуг по перевозке груза (СвОплУслуг)
| Наименование элемента | Сокращенное наименование (код) элемента | Признак типа элемента | Формат элемента | Признак обязательности элемента | Дополнительная информация |
| Общая стоимость услуг по перевозке груза | ОбщСтУсл | А | N(18.2) | О | |
| Порядок расчета за услуги по перевозке груза | ПорРасч | П | T(1-1000) | НМ | |
| Сумма, которую грузоотправитель уплачивает перевозчику до начала перевозки, в рублях | | СумНачРуб | П | N(18.2) | Н | |
| Сумма, которую грузоотправитель уплачивает перевозчику до начала перевозки, в процентах от общей стоимости услуг | СумНачПроц | П | N(3) | Н | |
| Порядок расчета за недостачи и излишки груза | РасчНедстчИзлш | П | T(1-1000) | НМ | |
| Условия оплаты переадресовки груза | УслОплПА | С | | Н | Состав элемента представлен в таблице 7.8 |
| Документ, согласно которому производится оплата услуг по перевозке груза | ДокОплУсл | С | | Н | Типовой элемент <РеквДокТип>. Состав элемента представлен в таблице 7.11 |
Таблица 7.8
Условия оплаты переадресовки груза (УслОплПА)
| Наименование элемента | Сокращенное наименование (код) элемента | Признак типа элемента | Формат элемента | Признак обязательности элемента | Дополнительная информация |
| Стоимость переадресовки груза с налогом | СтПА | А | N(18.2) | О | |
| Налоговая ставка | НалСт | А | T(1-35) | ОК | Принимает значение: 0% | 10% | 20% | 10/110 | 20/120 | без НДС | НДС исчисляется налоговым агентом |
| Сумма налога | СумНал | С | | О | Типовой элемент <СумНДСТип>. Состав элемента представлен в таблице 7.17 |
Таблица 7.9
Сведения о правах и обязанностях сторон (СвОбязн)
| Наименование элемента | Сокращенное наименование (код) элемента | Признак типа элемента | Формат элемента | Признак обязательности элемента | Дополнительная информация |
| Права и обязанности грузоотправителя | ОбязнГО | П | T(1-500) | ОМ | |
| Права и обязанности перевозчика | ОбязнПрв | П | T(1-500) | ОМ | |
| Условия прекращения обязательств по электронному договору перевозки груза | УслПрекрОбяз | П | T(1-500) | ОМ | |
Таблица 7.10
Сведения об ответственности сторон (СвОтвет)
| Наименование элемента | Сокращенное наименование (код) элемента | Признак типа элемента | Формат элемента | Признак обязательности элемента | Дополнительная информация |
| Ответственность грузоотправителя | ОтветГО | П | T(1-500) | ОМ | |
| Ответственность перевозчика | ОтветПрв | П | T(1-500) | ОМ | |
| Условия рассмотрения споров | УслСпор | П | T(1-500) | ОМ | |
Таблица 7.11
Реквизиты документа (РеквДокТип)
| Наименование элемента | Сокращенное наименование (код) элемента | Признак типа элемента | Формат элемента | Признак обязательности элемента | Дополнительная информация |
| Наименование документа | РеквНаимДок | А | T(1-255) | О | |
| Номер документа | РеквНомерДок | А | T(1-255) | О | При отсутствии указывается: "Без номера" |
| Дата документа | РеквДатаДок | А | T(=10) | О | Типовой элемент <ДатаТип>. Дата в формате ДД.ММ.ГГГГ. |
| Идентификатор файла обмена документа, подписанного первой стороной | РеквИдФайлДок | А | T(1-255) | Н | Содержит (повторяет) имя сформированного файла (без расширения). Указывается идентификатор файла обмена, в котором значения <РеквНаимДок>, <РеквНомерДок>, <РеквДатаДок> совпадают с одноименными элементами, указанными в создаваемом файле обмена |
| Идентификатор документа | РеквИдДок | А | T(1-255) | Н | Указывается идентификатор документа, содержащийся в информации документа, в том числе регистрационный номер, если документ/сведения о таком документе содержатся в государственной информационной системе |
| Идентифицирующая информация об информационной системе, в которой осуществляется хранение документа, необходимая для запроса информации из информационной системы | РидСистХранД | А | T(1-500) | Н | Текстовое описание информационной системы, в которой осуществляется хранение документа, необходимое для запроса информации из информационной системы |
| Сведения в формате URL об информационной системе, которая предоставляет техническую возможность получения информации о документе | РеквУРЛСистДок | А | T(1-500) | Н | Унифицированный указатель (URL) |
| Дополнительные сведения | РеквДопСведДок | А | T(1-2000) | Н | |
| Идентифицирующие реквизиты сторон, составивших (сформировавших) документ | РеквИдРекСост | С | | НМ | Состав элемента представлен в таблице 7.12. Заполняется в отношении каждого из участников события (сделки), оформленного документом с указанными в <РеквНаимДок>, <РеквНомерДок> и <РеквДатаДок> наименованием, порядковым номером и датой |
Таблица 7.12
Идентифицирующие реквизиты сторон, составивших (сформировавших) документ (РеквИдРекСост)
| Наименование элемента | Сокращенное наименование (код) элемента | Признак типа элемента | Формат элемента | Признак обязательности элемента | Дополнительная информация |
| ИНН организации, состоящей на учете в налоговом органе | | ИННЮЛ | П | T(=10) | О | Типовой элемент <ИННЮЛТип> |
| ИНН физического лица, не являющегося индивидуальным предпринимателем | | ИННФЛ | П | T(=12) | Н | Типовой элемент <ИННФЛТип> |
| ИНН индивидуального предпринимателя | | ИННИН | П | T(=12) | О | Типовой элемент <ИННФЛТип> |
| Данные об иностранной организации (иностранном гражданине), не состоящей/состоящем на учете в налоговом органе | | ДаннИно | С | | О | Типовой элемент <СвИнНеУчТип>. Состав элемента представлен в таблице 7.13 |
| Наименование органа исполнительной власти (специализированной уполномоченной организации), выдавшего документ | НаимОИВ | П | T(1-255) | О | |
Таблица 7.13
Сведения об иностранной организации (иностранном гражданине), не состоящей/состоящем на учете в налоговом органе (СвИнНеУчТип)
| Наименование элемента | Сокращенное наименование (код) элемента | Признак типа элемента | Формат элемента | Признак обязательности элемента | Дополнительная информация |
| Идентификация статуса | ИдСтат | А | T(=2) | ОК | Принимает значение: ИО - иностранная организация | ИГ - иностранный гражданин |
| Код страны | КодСтр | А | T(=3) | ОК | Типовой элемент <ОКСМТип>. Принимает значение в соответствии с Общероссийским классификатором стран мира (ОКСМ) |
| Наименование страны | НаимСтран | А | T(1-255) | О | Принимает значение в соответствии с Общероссийским классификатором стран мира (ОКСМ) |
| Наименование иностранной организации полное/фамилия, имя, отчество (при наличии) иностранного гражданина | Наим | А | T(1-1000) | О | |
| Идентификатор иностранной организации (иностранного гражданина) | Идентиф | А | T(1-255) | НУ | Элемент обязателен при отсутствии <ИныеСвед> |
| Иные сведения для однозначной идентификации иностранной организации (иностранного гражданина) | ИныеСвед | А | T(1-255) | НУ | Элемент обязателен при отсутствии <Идентиф> |
Таблица 7.14
Сведения о лице, подписывающем информацию отправителя в электронной форме (ПодписантТип)
| Наименование элемента | Сокращенное наименование (код) элемента | Признак типа элемента | Формат элемента | Признак обязательности элемента | Дополнительная информация |
| Должность | Должн | А | T(1-255) | О | |
| Тип подписи | ТипПодпис | А | T(=1) | НК | Принимает значение: |
| 1 - усиленная квалифицированная электронная подпись | |
| 2 - простая электронная подпись | |
| 3 - усиленная неквалифицированная электронная подпись |
| Значения "2" и "3" применяются, если иное не предусмотрено законодательством Российской Федерации |
| Дата подписания документа | ДатаПодДок | А | T(=10) | Н | Типовой элемент <ДатаТип>. Дата в формате ДД.ММ.ГГГГ |
| Способ подтверждения полномочий представителя на подписание документа | СпосПодтПолном | А | T(=1) | ОК | Принимает значение: |
| 1 - в соответствии с данными, содержащимися в электронной подписи | |
| 2 - в соответствии с доверенностью в электронной форме в машиночитаемом виде, если представление доверенности осуществляется посредством включения в каждый пакет электронных документов, подписываемых представителем | |
| 3 - в соответствии с доверенностью в электронной форме в машиночитаемом виде, если представление доверенности осуществляется из информационной системы. При этом необходимая информация для запроса доверенности из такой информационной системы, указана в электронном документе | |
| 4 - в соответствии с доверенностью в электронной форме в машиночитаемом виде, если представление доверенности осуществляется из информационной системы. При этом необходимая информация для запроса доверенности из информационной системы, представляется способом, отличным от указания в электронном документе | |
| 5 - в соответствии с доверенностью в форме документа на бумажном носителе | |
| 6 - иное |
| Дополнительные сведения | ДопСведПодп | А | T(1-255) | Н | Дополнительные сведения о подписанте |
| Фамилия, имя, отчество (при наличии) | ФИО | С | | О | Типовой элемент <ФИОТип>. Состав элемента представлен в таблице 7.20 |
| Сведения о доверенности в электронной форме в машиночитаемом виде, используемой для подтверждения полномочий представителя | | СвДоверЭл | С | | НМУ | Состав элемента представлен в таблице 7.15. Элемент обязателен и формируется только при <СпосПодтПолном>=3 |
| Сведения о доверенности в форме документа на бумажном носителе, используемой для подтверждения полномочий представителя | СвДоверБум | С | | НМУ | Состав элемента представлен в таблице 7.16. Элемент обязателен и формируется только при <СпосПодтПолном>=5 |
Таблица 7.15
Сведения о доверенности в электронной форме в машиночитаемом виде, используемой для подтверждения полномочий представителя (СвДоверЭл)
| Наименование элемента | Сокращенное наименование (код) элемента | Признак типа элемента | Формат элемента | Признак обязательности элемента | Дополнительная информация |
| Единый регистрационный номер доверенности | НомДовер | А | T(=36) | О | Уникальный идентификатор доверенности в виде 36-разрядного GUID |
| Дата совершения (выдачи) доверенности | ДатаВыдДовер | А | T(=10) | О | Типовой элемент <ДатаТип>. Дата в формате ДД.ММ.ГГГГ |
| Внутренний номер доверенности | ВнНомДовер | А | T(1-50) | Н | При отсутствии номера принимает значение "без номера (б/н)" |
| Дата внутренней регистрации доверенности | ДатаВнРегДовер | А | T(=10) | Н | Типовой элемент <ДатаТип>. Дата в формате ДД.ММ.ГГГГ |
| Идентифицирующая информация об информационной системе, в которой осуществляется хранение доверенности, необходимая для запроса информации из информационной системы | ИдСистХран | А | T(1-500) | О | |
| Сведения в формате URL об информационной системе, которая предоставляет техническую возможность получения информации о доверенности | УРЛСист | А | T(1-500) | Н | При наличии технической возможности у информационной системы, в которой осуществляется хранение доверенности, предоставлять доверенность в автоматическом режиме. Элемент принимает значение в формате URL |
Таблица 7.16
Сведения о доверенности в форме документа на бумажном носителе, используемой для подтверждения полномочий представителя (СвДоверБум)
| Наименование элемента | Сокращенное наименование (код) элемента | Признак типа элемента | Формат элемента | Признак обязательности элемента | Дополнительная информация |
| Дата совершения (выдачи) доверенности | ДатаДовер | А | T(=10) | О | Типовой элемент <ДатаТип>. Дата в формате ДД.ММ.ГГГГ |
| Внутренний номер доверенности | ВнНомДовер | А | T(1-50) | О | При отсутствии номера принимает значение "без номера (б/н)" |
| Сведения, идентифицирующие доверителя | СвИдДовер | А | T(1-1000) | Н | |
| Фамилия, имя, отчество (при наличии) лица, подписавшего доверенность | ФИО | С | | Н | Типовой элемент <ФИОТип>. Состав элемента представлен в таблице 7.20 |
Таблица 7.17
Сумма налога (СумНДСТип)
| Наименование элемента | Сокращенное наименование (код) элемента | Признак типа элемента | Формат элемента | Признак обязательности элемента | Дополнительная информация |
| Значение | | СумНал | П | N(19.2) | О | Принимает значения от 0 (нуля) и более. Значение "0" (ноль) формируется в случае <НалСт> = "0%" |
| Без НДС | БезНДС | П | T(=7) | ОК | Принимает значение "без НДС" |
Таблица 7.18
Информационное поле (ИнфПолТип)
| Наименование элемента | Сокращенное наименование (код) элемента | Признак типа элемента | Формат элемента | Признак обязательности элемента | Дополнительная информация |
| Идентификатор файла информационного поля | ИдФайлИнфПол | А | T(=36) | Н | Указывается идентификатор файла, связанного со сведениями данного электронного файла обмена (GUID) |
| Текстовая информация | ТекстИнф | С | | НМ | Типовой элемент <ТекстИнфТип>. Состав элемента представлен в таблице 7.19 |
Таблица 7.19
Текстовая информация (ТекстИнфТип)
| Наименование элемента | Сокращенное наименование (код) элемента | Признак типа элемента | Формат элемента | Признак обязательности элемента | Дополнительная информация |
| Идентификатор | Идентиф | А | T(1-50) | О | |
| Значение | Значен | А | T(1-2000) | О | |
Таблица 7.20
Фамилия, имя, отчество физического лица (ФИОТип)
| Наименование элемента | Сокращенное наименование (код) элемента | Признак типа элемента | Формат элемента | Признак обязательности элемента | Дополнительная информация |
| Фамилия | Фамилия | А | T(1-60) | О | |
| Имя | Имя | А | T(1-60) | О | |
| Отчество | Отчество | А | T(1-60) | Н | |
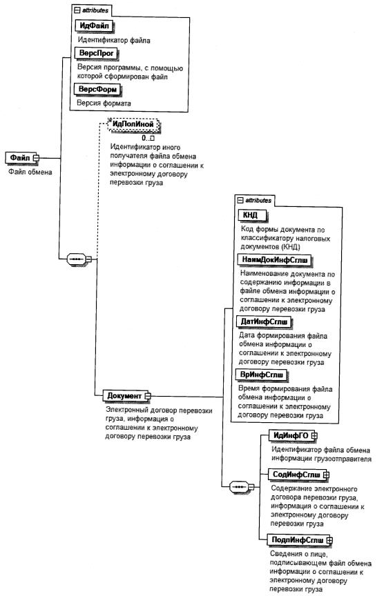
IV. ОПИСАНИЕ ФАЙЛА ОБМЕНА ИНФОРМАЦИИ О СОГЛАШЕНИИ ОБ ИЗМЕНЕНИИ ИЛИ РАСТОРЖЕНИИ ЭЛЕКТРОННОГО ДОГОВОРА ПЕРЕВОЗКИ ГРУЗА К ЭЛЕКТРОННОМУ ДОГОВОРУ ПЕРЕВОЗКИ ГРУЗА
8. Имя файла обмена должно иметь следующий вид:
R_T_A_B_O_P_W_GGGGMMDD_N, где:
R_T - префикс, принимающий значение ON_DOGVTRSOGLSH;
A - уникальный идентификатор получателя файла обмена электронного договора перевозки груза, информация о соглашении об изменении или расторжении электронного договора перевозки груза к электронному договору перевозки груза (далее - соглашение к электронному договору перевозки груза). Значение элемента представляется в виде "УИОЭДОУИПол", где:
"УИОЭДО" - уникальный идентификатор оператора электронного документооборота (оператор ЭДО) - символьный трехзначный код (префикс), присваивается Федеральной налоговой службой. В значении уникального идентификатора допускаются символы латинского алфавита "A - Z", "a - z", цифры "0 - 9", знаки "@", ".", "-". Значение уникального идентификатора регистронезависимо;
"УИПол" - уникальный идентификатор получателя файла обмена (перевозчика). При направлении файла обмена через оператора ЭДО "УИПол" принимает значение уникального идентификатора участника, присваиваемого оператором ЭДО, длина уникального идентификатора получателя не более 43 символов;
при отсутствии значения для заполнения поля A в имени файла обмена между значениями полей T и B ставятся сразу два нижних подчеркивания без пробела между ними;
B - уникальный идентификатор получателя файла обмена электронного договора перевозки груза, информация о соглашении к электронному договору перевозки груза. Значение элемента представляется в виде "УИОЭДОУИПол", где:
"УИОЭДО" - уникальный идентификатор оператора электронного документооборота (оператор ЭДО) - символьный трехзначный код (префикс), присваивается Федеральной налоговой службой. В значении уникального идентификатора допускаются символы латинского алфавита "A - Z", "a - z", цифры "0 - 9", знаки "@", ".", "-". Значение уникального идентификатора регистронезависимо;
"УИПол" - уникальный идентификатор получателя файла обмена (грузоотправителя). При направлении файла обмена через оператора ЭДО "УИПол" принимает значение уникального идентификатора участника, присваиваемого оператором ЭДО, длина уникального идентификатора получателя не более 43 символов;
при отсутствии значения для заполнения поля B в имени файла обмена между значениями полей A и O ставятся сразу два нижних подчеркивания без пробела между ними;
O - уникальный идентификатор отправителя файла обмена электронного договора перевозки груза, информация о соглашении к электронному договору перевозки груза. Значение элемента представляется в виде "УИОЭДОУИОтпр", где:
"УИОЭДО" - уникальный идентификатор оператора электронного документооборота (оператор ЭДО) - символьный трехзначный код (префикс), присваивается Федеральной налоговой службой. В значении уникального идентификатора допускаются символы латинского алфавита "A - Z", "a - z", цифры "0 - 9", знаки "@", ".", "-". Значение уникального идентификатора регистронезависимо;
"УИОтпр" - уникальный идентификатор отправителя файла обмена (грузоотправителя). При направлении файла обмена через оператора ЭДО "УИОтпр" принимает значение уникального идентификатора участника, присваиваемого оператором ЭДО, длина уникального идентификатора отправителя не более 43 символов;
при отсутствии значения для заполнения поля O в имени файла обмена между значениями полей B и P ставятся сразу два нижних подчеркивания без пробела между ними;
P - уникальный идентификатор отправителя файла обмена электронного договора перевозки груза, информация о соглашении к электронному договору перевозки груза. Значение элемента представляется в виде "УИОЭДОУИОтпр", где:
"УИОЭДО" - уникальный идентификатор оператора электронного документооборота (оператор ЭДО) - символьный трехзначный код (префикс), присваивается Федеральной налоговой службой. В значении уникального идентификатора допускаются символы латинского алфавита "A - Z", "a - z", цифры "0 - 9", знаки "@", ".", "-". Значение уникального идентификатора регистронезависимо;
"УИОтпр" - уникальный идентификатор отправителя файла обмена (перевозчика). При направлении файла обмена через оператора ЭДО "УИОтпр" принимает значение уникального идентификатора участника, присваиваемого оператором ЭДО, длина уникального идентификатора отправителя не более 43 символов;
при отсутствии значения для заполнения поля P в имени файла обмена между значениями полей O и W ставятся сразу два нижних подчеркивания без пробела между ними;
W - признак наличия идентификаторов дополнительных получателей файла обмена информации о соглашении к электронному договору перевозки груза. Может принимать следующие значения: "0" - дополнительные получатели файла обмена информации о соглашении к электронному договору перевозки груза отсутствуют, "1" - дополнительные получатели файла обмена информации о соглашении к электронному договору перевозки груза присутствуют и указаны в файле обмена информации о соглашении к электронному договору перевозки груза;
GGGG - год формирования передаваемого файла обмена, MM - месяц, DD - день;
N - 36-символьный глобально уникальный идентификатор GUID (Globally Unique Identifier).
Расширение имени файла обмена - xml. Расширение имени файла обмена может указываться строчными или прописными буквами.
Параметры первой строки файла обмена
Первая строка XML-файла должна иметь следующий вид:
<?xml version ="1.0" encoding ="windows-1251"?>
Имя файла, содержащего XML-схему файла обмена, должно иметь следующий вид:
ON_DOGVTRSOGLSH_1_964_03_05_01_xx, где xx - номер версии схемы.
Расширение имени файла - xsd.
XML-схема файла обмена в электронной форме приводится отдельным файлом и размещается на официальном сайте Федеральной налоговой службы в информационно-телекоммуникационной сети "Интернет".
Выпуск новой версии (новых версий) схемы возможен при условии ее непротиворечия требованиям данного документа (в части уточнения текста наименования отдельных элементов, дополнительной информации, увеличения количества знаков в формате элемента).
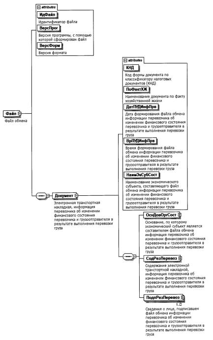
9. Логическая модель файла обмена представлена в виде диаграммы структуры файла обмена на рисунке 3 настоящего формата. Элементами логической модели файла обмена являются элементы и атрибуты XML-файла. Перечень структурных элементов логической модели файла обмена и сведения о них приведены в таблицах 9.1 - 9.38 настоящего формата.
Для каждого структурного элемента логической модели файла обмена приводятся следующие сведения:
наименование элемента. Приводится полное наименование элемента. В строке таблицы могут быть описаны несколько элементов, наименования которых разделены символом "|". Такая форма записи применяется при наличии в файле обмена только одного элемента из описанных в этой строке;
сокращенное наименование (код) элемента. Приводится сокращенное наименование элемента. Синтаксис сокращенного наименования должен удовлетворять спецификации XML;
признак типа элемента. Может принимать следующие значения: "С" - сложный элемент логической модели (содержит вложенные элементы), "П" - простой элемент логической модели, реализованный в виде элемента XML-файла, "А" - простой элемент логической модели, реализованный в виде атрибута элемента XML-файла. Простой элемент логической модели не содержит вложенные элементы;
формат элемента. Формат элемента представляется следующими условными обозначениями: T - символьная строка; N - числовое значение (целое или дробное).
Формат символьной строки указывается в виде T(n-k) или T(=k), где: n - минимальное количество знаков, k - максимальное количество знаков, символ "-" - разделитель, символ "=" означает фиксированное количество знаков в строке. В случае если минимальное количество знаков равно 0, формат имеет вид T(0-k). В случае если максимальное количество знаков не ограничено, формат имеет вид T(n-).
Формат числового значения указывается в виде N(m.k), где: m - максимальное количество знаков в числе, включая знак (для отрицательного числа), целую и дробную часть числа без разделяющей десятичной точки, k - максимальное число знаков дробной части числа. Если число знаков дробной части числа равно 0 (то есть число целое), то формат числового значения имеет вид N(m).
Для простых элементов, являющихся базовыми в XML, таких как элемент с типом "date", поле "Формат элемента" не заполняется. Для таких элементов в поле "Дополнительная информация" указывается тип базового элемента;
признак обязательности элемента определяет обязательность наличия элемента (совокупности наименования элемента и его значения) в файле обмена. Признак обязательности элемента может принимать следующие значения: "О" - наличие элемента в файле обмена обязательно; "Н" - наличие элемента в файле обмена необязательно, то есть элемент может отсутствовать. Если элемент принимает ограниченный перечень значений (по классификатору), то признак обязательности элемента дополняется символом "К". В случае если количество реализаций элемента может быть более одной, признак обязательности элемента дополняется символом "М".
К вышеперечисленным признакам обязательности элемента добавляется значение "У" при описании в XML-схеме условий, предъявляемых к элементу в файле обмена, описанных в графе "Дополнительная информация";
дополнительная информация содержит при необходимости требования к элементу файла обмена, не указанные ранее. Для сложных элементов указывается ссылка на таблицу, в которой описывается состав данного элемента. Для элементов, принимающих ограниченный перечень значений из классификатора, указывается соответствующее наименование классификатора или приводится перечень возможных значений. Для классификатора может указываться ссылка на его местонахождение. Для элементов, использующих пользовательский тип данных, указывается наименование типового элемента.

Рисунок 3. Диаграмма структуры файла обмена
Таблица 9.1
Файл обмена (Файл)
| Наименование элемента | Сокращенное наименование (код) элемента | Признак типа элемента | Формат элемента | Признак обязательности элемента | Дополнительная информация |
| Идентификатор файла | ИдФайл | А | T(1-255) | ОУ | Содержит (повторяет) имя сформированного файла (без расширения) |
| Версия программы, с помощью которой сформирован файл | ВерсПрог | А | T(1-40) | О | |
| Версия формата | ВерсФорм | А | T(1-5) | ОК | Принимает значение: 5.01 |
| Идентификатор иного получателя файла обмена информации о соглашении к электронному договору перевозки груза | ИдПолИной | П | T(4-46) | НМ | Значение элемента представляется в виде УИЭДОУИПолИной, где: УИОЭДО - уникальный идентификатор оператора электронного оборота (оператор ЭДО) - символьный трехзначный код (префикс), присваивается Федеральной налоговой службой; УИПолИной - уникальный идентификатор иного получателя, присваиваемый оператором ЭДО иного получателя, длина уникального идентификатора иного получателя не более 43 символов. Обязателен, если W в имени файла обмена принимает значение "1" |
| Электронный договор перевозки груза, информация о соглашении к электронному договору перевозки груза | Документ | С | | О | Состав элемента представлен в таблице 9.2 |
Таблица 9.2
Электронный договор перевозки груза, информация о соглашении к электронному договору перевозки груза (Документ)
| Наименование элемента | Сокращенное наименование (код) элемента | Признак типа элемента | Формат элемента | Признак обязательности элемента | Дополнительная информация |
| Код формы документа по классификатору налоговых документов (КНД) | КНД | А | T(=7) | ОК | Типовой элемент <КНДТип>. Принимает значение: 1110428 |
| Наименование документа по содержанию информации в файле обмена информации о соглашении к электронному договору перевозки груза | НаимДокИнфСглш | А | T(1-255) | ОК | Принимает значение: электронный договор перевозки груза, информация о соглашении к электронному договору перевозки груза |
| Дата формирования файла обмена информации о соглашении к электронному договору перевозки груза | ДатИнфСглш | А | T(=10) | О | Типовой элемент <ДатаТип>. Дата в формате ДД.ММ.ГГГГ |
| Время формирования файла обмена информации о соглашении к электронному договору перевозки груза | ВрИнфСглш | А | T(=8) | О | Типовой элемент <ВремяТип>. Время в формате ЧЧ:ММ:СС |
| Идентификатор файла обмена информации грузоотправителя | ИдИнфГО | С | | О | Состав элемента представлен в таблице 9.3 |
| Содержание электронного договора перевозки груза, информация о соглашении к электронному договору перевозки груза | СодИнфСглш | С | | о | Состав элемента представлен в таблице 9.4 |
| Сведения о лице, подписывающем файл обмена информации о соглашении к электронному договору перевозки груза | ПодпИнфСглш | С | | О | Типовой элемент <ПодписантТип>. Состав элемента представлен в таблице 9.23 |
Таблица 9.3
Идентификатор файла обмена информации грузоотправителя (ИдИнфГО)
| Наименование элемента | Сокращенное наименование (код) элемента | Признак типа элемента | Формат элемента | Признак обязательности элемента | Дополнительная информация |
| Идентификатор файла обмена информации грузоотправителя | ИдФайлИнфГО | А | T(1-255) | О | Содержит (повторяет) имя файла обмена информации грузоотправителя без расширения |
| Дата формирования файла обмена информации грузоотправителя | ДатФайлИнфГО | А | T(=10) | О | Типовой элемент <ДатаТип>. Дата в формате ДД.ММ.ГГГГ Указывается (повторяет) значение <ДатИнфГО>, указанное в файле обмена информации грузоотправителя |
| Время формирования файла обмена информации грузоотправителя | ВрФайлИнфГО | А | T(=8) | О | Типовой элемент <ВремяТип>. Время в формате ЧЧ:ММ:СС Указывается (повторяет) значение <ВрИнфГО>, указанное в файле обмена информации грузоотправителя |
| Электронная подпись файла обмена информации грузоотправителя | ЭП | А | T(1-) | О | Представляется в кодировке Base64 |
Таблица 9.4
Содержание электронного договора перевозки груза, информация о соглашении к электронному договору перевозки груза (СодИнфСглш)
| Наименование элемента | Сокращенное наименование (код) элемента | Признак типа элемента | Формат элемента | Признак обязательности элемента | Дополнительная информация |
| Уникальный идентификатор документа (УИД) электронного договора перевозки груза | УИД_ДМПГ | А | T(1-36) | О | Повторяет УИД электронного договора перевозки груза, выданный ГИС ЭПД |
| Функция | Функция | А | T(=1) | ОК | Принимает значение: |
| 1 - дополнительное соглашение к электронному договору перевозки груза об изменяемых условиях электронного договора перевозки груза | |
| 2 - расторжение электронного договора перевозки груза |
| Лицо, составившее соглашение к электронному договору перевозки груза | ЛицоСост | А | T(=1) | ОК | Принимает значение: 1 - грузоотправитель | 2 - перевозчик |
| Причина расторжения электронного договора перевозки груза | ПричРастрж | А | T(1-1000) | НУ | Элемент обязателен и формируется только при <Функция> = 2 |
| Дата, с которой изменения условий (расторжение) электронного договора перевозки груза вступают в силу | ДатаВстСил | А | T(=10) | О | Типовой элемент <ДатаТип>. Дата и время в формате ДД.ММ.ГГГГ |
| Номер электронного договора перевозки груза | НомДПГ | А | T(1-50) | О | При отсутствии указывается "Без номера". Повторяет номер основного электронного договора перевозки груза, указанного в файле обмена информации грузоотправителя |
| Дата заключения электронного договора перевозки груза | ДатаДПГ | А | T(=10) | О | Типовой элемент <ДатаТип>. Дата в формате ДД.ММ.ГГГГ Повторяет дату основного электронного договора перевозки груза, указанную в файле обмена информации грузоотправителя |
| Сведения об изменяемых условиях электронного договора перевозки груза | СвИзмУсл | С | | НУ | Состав элемента представлен в таблице 9.5. Элемент обязателен и формируется только при <Функция> = 1 |
| Информационное поле | ИнфПол | С | | НМ | Типовой элемент <ИнфПолТип>. Состав элемента представлен в таблице 9.36 |
Таблица 9.5
Сведения об изменяемых условиях электронного договора перевозки груза (СвИзмУсл)
| Наименование элемента | Сокращенное наименование (код) элемента | Признак типа элемента | Формат элемента | Признак обязательности элемента | Дополнительная информация |
| Порядковый номер соглашения об изменении условий к электронному договору перевозки груза | ПорНомСоглш | А | N(3) | О | Принимает значение от 1 и более |
| Дата составления соглашения об изменении условий к электронному договору перевозки груза | ДатаСоглш | А | T(=10) | О | Типовой элемент <ДатаТип>. Дата в формате ДД.ММ.ГГГГ |
| Идентификатор предыдущего файла обмена информации о соглашении к электронному договору перевозки груза | ИдПредФайл | А | T(1-255) | НУ | Содержит (повторяет) имя файла обмена информации о соглашении к электронному договору перевозки груза, в который вносятся изменения. Элемент обязателен и формируется при <ПорНомСоглш> больше 1 |
| Условия перевозки груза | УслПервГруз | С | | Н | Состав элемента представлен в таблице 9.6 |
| Сведения об оплате услуг по перевозке груза | СвОплУслуг | С | | Н | Состав элемента представлен в таблице 9.8 |
| Сведения о правах и обязанностях сторон | СвОбязн | С | | Н | Состав элемента представлен в таблице 9.10 |
| Сведения об ответственности сторон | СвОтвет | С | | Н | Состав элемента представлен в таблице 9.11 |
| Информационное поле | ИнфПол | С | | НМ | Типовой элемент <ИнфПолТип>. Состав элемента представлен в таблице 9.36 |
Таблица 9.6
Условия перевозки груза (УслПервГруз)
| Наименование элемента | Сокращенное наименование (код) элемента | Признак типа элемента | Формат элемента | Признак обязательности элемента | Дополнительная информация |
| Тип чартера | ТипЧартер | А | T(=1) | НК | Принимает значение: |
| 1 - для перевозки груза предоставляется все судно | |
| 2 - для перевозки груза предоставляется часть судна | |
| 3 - для перевозки груза предоставляется определенное помещение судна |
| Описание помещения судна, предоставляемого для перевозки груза | ПомщСудно | А | T(1-500) | НУ | Элемент обязателен и формируется при <ТипЧартер> = 3 |
| Порт отправления | ПортОтпр | А | T(1-500) | Н | |
| Порт назначения | ПортНазн | А | T(1-500) | Н | |
| Срок действия электронного договора перевозки груза до | СрокДПГ | А | T(=10) | Н | Типовой элемент <ДатаТип>. Дата в формате ДД.ММ.ГГГГ |
| Срок выполнения перевозки груза | СрокВыпПрвз | А | T(=10) | Н | Типовой элемент <ДатаТип>. Дата формате ДД.ММ.ГГГГ |
| Срок вывоза груза со складов грузополучателем | СрокВывозГруз | А | T(1-100) | Н | |
| Условия погрузки груза на судно | УслПогр | П | T(1-1000) | НМ | |
| Условия выгрузки груза из судна на причал | УслВыгрПрич | П | T(1-1000) | НМ | |
| Условия выгрузки груза из судна на склад | УслВыгрСклад | П | T(1-1000) | НМ | |
| Условия очистки судна | УслОчстСудно | П | T(1-1000) | НМ | |
| Иные условия перевозки | ИныеУсл | П | T(1-1000) | НМ | |
| Сведения о судне | СвСудно | С | | Н | Состав элемента представлен в таблице 9.7 |
| Сведения о маршруте перевозки | МршПрвз | С | | Н | Типовой элемент <СведМршТип>. Состав элемента представлен в таблице 9.22 |
| Сведения о получателе груза | СвГП | С | | Н | Типовой элемент <УчастникТип>. Состав элемента представлен в таблице 9.14 |
Таблица 9.7
Сведения о судне (СвСудно)
| Наименование элемента | Сокращенное наименование (код) элемента | Признак типа элемента | Формат элемента | Признак обязательности элемента | Дополнительная информация |
| Название судна | НазвСудно | А | T(1-150) | Н | |
| Тип предоставляемого судна | ТипПредСудно | А | T(1-255) | Н | |
| Фамилия, имя, отчество (при наличии) капитана судна | ФИОКапитан | П | | Н | Типовой элемент <ФИОТип>. Состав элемента представлен в таблице 9.38 |
Таблица 9.8
Сведения об оплате услуг по перевозке груза (СвОплУслуг)
| Наименование элемента | Сокращенное наименование (код) элемента | Признак типа элемента | Формат элемента | Признак обязательности элемента | Дополнительная информация |
| Общая стоимость услуг по перевозке груза | ОбщСтУсл | А | N(18.2) | Н | |
| Порядок расчета за услуги по перевозке груза | ПорРасч | П | T(1-1000) | НМ | |
| Сумма, которую грузоотправитель уплачивает перевозчику до начала перевозки, в рублях | | СумНачРуб | П | N(18.2) | Н | |
| Сумма, которую грузоотправитель уплачивает перевозчику до начала перевозки, в процентах от общей стоимости услуг | СумНачПроц | П | N(3) | Н | |
| Порядок расчета за недостачи и излишки груза | РасчНедстчИзлш | П | T(1-1000) | НМ | |
| Условия оплаты переадресовки груза | УслОплПА | С | | Н | Состав элемента представлен в таблице 9.9 |
| Документ, согласно которому производится оплата услуг по перевозке груза | ДокОплУсл | С | | Н | Типовой элемент <РеквДокТип>. Состав элемента представлен в таблице 9.12 |
Таблица 9.9
Условия оплаты переадресовки груза (УслОплПА)
| Наименование элемента | Сокращенное наименование (код) элемента | Признак типа элемента | Формат элемента | Признак обязательности элемента | Дополнительная информация |
| Стоимость переадресовки груза с налогом | СтПА | А | N(18.2) | О | |
| Налоговая ставка | НалСт | А | Т(1-35) | ОК | Принимает значение: 0% | 10% | 20% | 10/110 | 20/120 | без НДС | НДС исчисляется налоговым агентом |
| Сумма налога | СумНал | С | | О | Типовой элемент <СумНДСТип>. Состав элемента представлен в таблице 9.34 |
Таблица 9.10
Сведения о правах и обязанностях сторон (СвОбязн)
| Наименование элемента | Сокращенное наименование (код) элемента | Признак типа элемента | Формат элемента | Признак обязательности элемента | Дополнительная информация |
| Права и обязанности грузоотправителя | ОбязнГО | П | T(1-500) | НМ | |
| Права и обязанности перевозчика | ОбязнПрв | П | T(1-500) | НМ | |
| Условия прекращения обязательств по договору перевозки груза | УслПрекрОбяз | П | T(1-500) | НМ | |
Таблица 9.11
Сведения об ответственности сторон (СвОтвет)
| Наименование элемента | Сокращенное наименование (код) элемента | Признак типа элемента | Формат элемента | Признак обязательности элемента | Дополнительная информация |
| Ответственность грузоотправителя | ОтветГО | П | T(1-500) | НМ | |
| Ответственность перевозчика | ОтветПрв | П | T(1-500) | НМ | |
| Условия рассмотрения споров | УслСпор | П | T(1-500) | НМ | |
Таблица 9.12
Реквизиты документа (РеквДокТип)
| Наименование элемента | Сокращенное наименование (код) элемента | Признак типа элемента | Формат элемента | Признак обязательности элемента | Дополнительная информация |
| Наименование документа | РеквНаимДок | А | T(1-255) | О | |
| Номер документа | РеквНомерДок | А | T(1-255) | О | При отсутствии указывается: "Без номера" |
| Дата документа | РеквДатаДок | А | T(=10) | О | Типовой элемент <ДатаТип>. Дата в формате ДД.ММ.ГГГГ. |
| Идентификатор файла обмена документа, подписанного первой стороной | РеквИдФайлДок | А | T(1-255) | Н | Содержит (повторяет) имя сформированного файла (без расширения). Указывается идентификатор файла обмена, в котором значения <РеквНаимДок>, <РеквНомерДок>, <РеквДатаДок> совпадают с одноименными элементами, указанными в создаваемом файле обмена |
| Идентификатор документа | РеквИдДок | А | T(1-255) | Н | Указывается идентификатор документа, содержащийся в информации документа, в том числе регистрационный номер, если документ/сведения о таком документе содержатся в государственной информационной системе |
| Идентифицирующая информация об информационной системе, в которой осуществляется хранение документа, необходимая для запроса информации из информационной системы | РидСистХранД | А | T(1-500) | Н | Текстовое описание информационной системы, в которой осуществляется хранение документа, необходимое для запроса информации из информационной системы |
| Сведения в формате URL об информационной системе, которая предоставляет техническую возможность получения информации о документе | РеквУРЛСистДок | А | T(1-500) | Н | Унифицированный указатель (URL) |
| Дополнительные сведения | РеквДопСведДок | А | T(1-2000) | Н | |
| Идентифицирующие реквизиты сторон, составивших (сформировавших) документ | РеквИдРекСост | С | | НМ | Состав элемента представлен в таблице 9.13. Заполняется в отношении каждого из участников события (сделки), оформленного документом с указанными в <РеквНаимДок>, <РеквНомерДок> и <РеквДатаДок> наименованием, порядковым номером и датой |
Таблица 9.13
Идентифицирующие реквизиты сторон, составивших (сформировавших) документ (РеквИдРекСост)
| Наименование элемента | Сокращенное наименование (код) элемента | Признак типа элемента | Формат элемента | Признак обязательности элемента | Дополнительная информация |
| ИНН организации, состоящей на учете в налоговом органе | | ИННЮЛ | П | T(=10) | О | Типовой элемент <ИННЮЛТип> |
| ИНН физического лица, не являющегося индивидуальным предпринимателем | | ИННФЛ | П | T(=12) | Н | Типовой элемент <ИННФЛТип> |
| ИНН индивидуального предпринимателя | | ИННИП | П | T(=12) | О | Типовой элемент <ИННФЛТип> |
| Данные об иностранной организации (иностранном гражданине), не состоящей/состоящем на учете в налоговом органе | | ДаннИно | С | | О | Типовой элемент <СвИнНеУчТип>. Состав элемента представлен в таблице 9.21 |
| Наименование органа исполнительной власти (специализированной уполномоченной организации), выдавшего документ | НаимОИВ | П | T(1-255) | О | |
Таблица 9.14
Сведения об участнике факта хозяйственной жизни (УчастникТип)
| Наименование элемента | Сокращенное наименование (код) элемента | Признак типа элемента | Формат элемента | Признак обязательности элемента | Дополнительная информация |
| Код по Общероссийскому классификатору предприятий и организаций | ОКПО | А | T(1-10) | НК | Принимает значение в соответствии с Общероссийским классификатором предприятий и организаций (ОКПО) |
| Код по Общероссийскому классификатору организационно-правовых форм | КодОПФ | А | T(2-5) | НК | |
| Полное наименование организационно-правовой формы | ПолнНаимОПФ | А | T(4-255) | Н | |
| Структурное подразделение | СтруктПодр | А | T(1-500) | Н | |
| Информация для участника документооборота | ИнфДляУчаст | А | T(1-255) | Н | Информация, позволяющая получающему документ участнику документооборота обеспечить его автоматизированную обработку |
| Сокращенное наименование | СокрНаим | А | T(1-510) | Н | |
| Идентификационные сведения | ИдСв | С | | О | Состав элемента представлен в таблице 9.15 |
| Адрес | Адрес | С | | О | Типовой элемент <АдресТип>. Состав элемента представлен в таблице 9.26 |
| Банковские реквизиты | БанкРекв | С | | Н | Состав элемента представлен в таблице 9.19 |
| Контактные данные | Контакт | С | | Н | Типовой элемент <КонтактТип>. Состав элемента представлен в таблице 9.35 |
Таблица 9.15
Идентификационные сведения (ИдСв)
| Наименование элемента | Сокращенное наименование (код) элемента | Признак типа элемента | Формат элемента | Признак обязательности элемента | Дополнительная информация |
| Сведения об индивидуальном предпринимателе | | СвИП | С | | О | Состав элемента представлен в таблице 9.16 |
| Сведения об организации, состоящей на учете в налоговом органе | | СвЮЛУч | С | | О | Состав элемента представлен в таблице 9.17 |
| Сведения об иностранной организации (иностранном гражданине), не состоящей/состоящем на учете в налоговом органе | | СвИнНеУч | С | | О | Типовой элемент <СвИнНеУчТип>. Состав элемента представлен в таблице 9.21 |
| Сведения о физическом лице, не являющемся индивидуальным предпринимателем | СвФЛУч | С | | О | Состав элемента представлен в таблице 9.18 |
Таблица 9.16
Сведения об индивидуальном предпринимателе (СвИП)
| Наименование элемента | Сокращенное наименование (код) элемента | Признак типа элемента | Формат элемента | Признак обязательности элемента | Дополнительная информация |
| Идентификационный номер налогоплательщика (ИНН) физического лица | ИННФЛ | А | T(=12) | О | Типовой элемент <ИННФЛТип> |
| Реквизиты свидетельства о государственной регистрации индивидуального предпринимателя | СвГосРегИП | А | T(1-100) | Н | |
| Основной государственный регистрационный номер индивидуального предпринимателя | ОГРНИП | А | T(=15) | Н | Типовой элемент <ОГРНИПТип> |
| Дата присвоения основного государственного регистрационного номера индивидуального предпринимателя | ДатаОГРНИП | А | T(=10) | Н | Типовой элемент <ДатаТип>. Дата в формате ДД.ММ.ГГГГ. |
| Иные сведения, идентифицирующие физическое лицо | ИныеСвед | А | T(1-255) | Н | |
| Фамилия, имя, отчество (при наличии) | ФИО | С | | О | Типовой элемент <ФИОТип>. Состав элемента представлен в таблице 9.38 |
Таблица 9.17
Сведения об организации, состоящей на учете в налоговом органе (СвЮЛУч)
| Наименование элемента | Сокращенное наименование (код) элемента | Признак типа элемента | Формат элемента | Признак обязательности элемента | Дополнительная информация |
| Полное наименование | НаимОрг | А | T(1-1000) | О | |
| Идентификационный номер налогоплательщика (ИНН) юридического лица | ИННЮЛ | А | T(=10) | О | Типовой элемент <ИННЮЛТип> |
| Код причины постановки на учет (КПП) | КПП | А | T(=9) | О | Типовой элемент <КППТип> |
Таблица 9.18
Сведения о физическом лице, не являющемся индивидуальным предпринимателем (СвФЛУч)
| Наименование элемента | Сокращенное наименование (код) элемента | Признак типа элемента | Формат элемента | Признак обязательности элемента | Дополнительная информация |
| Идентификационный номер налогоплательщика (ИНН) физического лица | ИННФЛ | А | T(=12) | Н | Типовой элемент <ИННФЛТип> |
| Иные сведения, в том числе сведения, идентифицирующие физическое лицо | ИныеСвед | А | T(1-255) | НУ | Элемент обязателен при отсутствии <ФИО> |
| Фамилия, имя, отчество (при наличии) | ФИО | С | | НУ | Типовой элемент <ФИОТип>. Состав элемента представлен в таблице 9.38 Элемент обязателен при отсутствии <ИныеСвед> и <ИННФЛ> |
Таблица 9.19
Банковские реквизиты (БанкРекв)
| Наименование элемента | Сокращенное наименование (код) элемента | Признак типа элемента | Формат элемента | Признак обязательности элемента | Дополнительная информация |
| Номер банковского счета | НомерСчета | А | T(1-20) | Н | |
| Сведения о банке | СвБанк | С | | Н | Состав элемента представлен в таблице 9.20 |
Таблица 9.20
Сведения о банке (СвБанк)
| Наименование элемента | Сокращенное наименование (код) элемента | Признак типа элемента | Формат элемента | Признак обязательности элемента | Дополнительная информация |
| Наименование банка | НаимБанк | А | T(1-1000) | Н | |
| Банковский идентификационный код (БИК) | БИК | А | T(=9) | НК | Типовой элемент <БИКТип>. Принимает значение в соответствии со Справочником банковских идентификационных кодов в платежной системе Банка России, ведение которого обеспечивается Банком России в соответствии с приложением 5 к Положению Банка России от 24.09.2020 N 732-П "О платежной системе Банка России" <1> |
| Корреспондентский счет банка | КорСчет | А | T(1-20) | Н | |
<1> Зарегистрировано Минюстом России 10.11.2020, регистрационный N 60810, с изменениями, внесенными Указаниями Банка России от 25.03.2021 N 5756-У (зарегистрировано Минюстом России 26.05.2021, регистрационный N 63632), от 23.12.2021 N 6030-У (зарегистрировано Минюстом России 14.03.2022, регистрационный N 67709), от 04.04.2022 N 6115-У (зарегистрировано Минюстом России 06.04.2022, регистрационный N 68096), от 12.01.2023 N 6358-У (зарегистрировано Минюстом России 06.03.2023, регистрационный N 72532), от 09.01.2024 N 6656-У (зарегистрировано Минюстом России 15.03.2024, регистрационный N 77512).
Таблица 9.21
Сведения об иностранной организации (иностранном гражданине), не состоящей/состоящем на учете в налоговом органе (СвИнНеУчТип)
| Наименование элемента | Сокращенное наименование (код) элемента | Признак типа элемента | Формат элемента | Признак обязательности элемента | Дополнительная информация |
| Идентификация статуса | ИдСтат | А | T(=2) | ОК | Принимает значение: ИО - иностранная организация | ИГ - иностранный гражданин |
| Код страны | КодСтр | А | T(=3) | ОК | Типовой элемент <ОКСМТип>. Принимает значение в соответствии с Общероссийским классификатором стран мира (ОКСМ) |
| Наименование страны | НаимСтран | А | T(1-255) | ОК | Принимает значение в соответствии с Общероссийским классификатором стран мира (ОКСМ) |
| Наименование иностранной организации полное/фамилия, имя, отчество (при наличии) иностранного гражданина | Наим | А | T(1-1000) | О | |
| Идентификатор иностранной организации (иностранного гражданина) | Идентиф | А | T(1-255) | НУ | Элемент обязателен при отсутствии <ИныеСвед> |
| Иные сведения для однозначной идентификации иностранной организации (иностранного гражданина) | ИныеСвед | А | T(1-255) | НУ | Элемент обязателен при отсутствии <Идентиф> |
Таблица 9.22
Сведения о маршруте перевозки (СведМршТип)
| Наименование элемента | Сокращенное наименование (код) элемента | Признак типа элемента | Формат элемента | Признак обязательности элемента | Дополнительная информация |
| Маршрут, текстовый формат | МршТекст | А | T(1-2000) | НУ | Элемент обязателен при отсутствии <МршМашЧит> |
| Маршрут, машиночитаемый формат | МршМашЧит | А | T(1-2000) | НУ | Описание маршрута в формате GeoJSON в спецификации 7946. Элемент обязателен при отсутствии <МршТекст> |
Таблица 9.23
Сведения о лице, подписывающем информацию отправителя в электронной форме (ПодписантТип)
| Наименование элемента | Сокращенное наименование (код) элемента | Признак типа элемента | Формат элемента | Признак обязательности элемента | Дополнительная информация |
| Должность | Должн | А | T(1-255) | О | |
| Тип подписи | ТипПодпис | А | T(=1) | НК | Принимает значение: |
| 1 - усиленная квалифицированная электронная подпись | |
| 2 - простая электронная подпись | |
| 3 - усиленная неквалифицированная электронная подпись |
| Значения "2" и "3" применяются, если иное не предусмотрено законодательством Российской Федерации |
| Дата подписания документа | ДатаПодДок | А | T(=10) | Н | Типовой элемент <ДатаТип>. Дата в формате ДД.ММ.ГГГГ |
| Способ подтверждения полномочий представителя на подписание документа | СпосПодтПолном | А | T(=1) | Ок | Принимает значение: |
| 1 - в соответствии с данными, содержащимися в электронной подписи | |
| 2 - в соответствии с доверенностью в электронной форме в машиночитаемом виде, если представление доверенности осуществляется посредством включения в каждый пакет электронных документов, подписываемых представителем | |
| 3 - в соответствии с доверенностью в электронной форме в машиночитаемом виде, если представление доверенности осуществляется из информационной системы. |
| При этом необходимая информация для запроса доверенности из такой информационной системы, указана в электронном документе | |
| 4 - в соответствии с доверенностью в электронной форме в машиночитаемом виде, если представление доверенности осуществляется из информационной системы. При этом необходимая информация для запроса доверенности из информационной системы, представляется способом, отличным от указания в электронном документе | |
| 5 - в соответствии с доверенностью в форме документа на бумажном носителе | |
| 6 - иное |
| Дополнительные сведения | ДопСведПодп | А | T(1-255) | Н | Дополнительные сведения о подписанте |
| Фамилия, имя, отчество (при наличии) | ФИО | С | | О | Типовой элемент <ФИОТип>. Состав элемента представлен в таблице 9.38 |
| Сведения о доверенности в электронной форме в машиночитаемом виде, используемой для подтверждения полномочий представителя | | СвДоверЭл | С | | НМУ | Состав элемента представлен в таблице 9.24. Элемент обязателен и формируется только при <СпосПодтПолном>=3 |
| Сведения о доверенности в форме документа на бумажном носителе, используемой для подтверждения полномочий представителя | СвДоверБум | С | | НМУ | Состав элемента представлен в таблице 9.25. Элемент обязателен и формируется только при <СпосПодтПолном>=5 |
Таблица 9.24
Сведения о доверенности в электронной форме в машиночитаемом виде, используемой для подтверждения полномочий представителя (СвДоверЭл)
| Наименование элемента | Сокращенное наименование (код) элемента | Признак типа элемента | Формат элемента | Признак обязательности элемента | Дополнительная информация |
| Единый регистрационный номер доверенности | НомДовер | А | T(=36) | О | Уникальный идентификатор доверенности в виде 36-разрядного GUID |
| Дата совершения (выдачи) доверенности | ДатаВыдДовер | А | T(=10) | О | Типовой элемент <ДатаТип>. Дата в формате ДД.ММ.ГГГГ |
| Внутренний номер доверенности | ВнНомДовер | А | T(1-50) | Н | При отсутствии номера принимает значение "без номера (б/н)" |
| Дата внутренней регистрации доверенности | ДатаВнРегДовер | А | T(=10) | Н | Типовой элемент <ДатаТип>. Дата в формате ДД.ММ.ГГГГ |
| Идентифицирующая информация об информационной системе, в которой осуществляется хранение доверенности, необходимая для запроса информации из информационной системы | ИдСистХран | А | T(1-500) | О | |
| Сведения в формате URL об информационной системе, которая предоставляет техническую возможность получения информации о доверенности | УРЛСист | А | T(1-500) | Н | При наличии технической возможности у информационной системы, в которой осуществляется хранение доверенности, предоставлять доверенность в автоматическом режиме. Элемент принимает значение в формате URL |
Таблица 9.25
Сведения о доверенности в форме документа на бумажном носителе, используемой для подтверждения полномочий представителя (СвДоверБум)
| Наименование элемента | Сокращенное наименование (код) элемента | Признак типа элемента | Формат элемента | Признак обязательности элемента | Дополнительная информация |
| Дата совершения (выдачи) доверенности | ДатаДовер | А | T(=10) | О | Типовой элемент <ДатаТип>. Дата в формате ДД.ММ.ГГГГ |
| Внутренний номер доверенности | ВнНомДовер | А | T(1-50) | О | При отсутствии номера принимает значение "без номера (б/н)" |
| Сведения, идентифицирующие доверителя | СвИдДовер | А | T(1-1000) | Н | |
| Фамилия, имя, отчество (при наличии) лица, подписавшего доверенность | ФИО | С | | Н | Типовой элемент <ФИОТип>. Состав элемента представлен в таблице 9.38 |
Таблица 9.26
Сведения об адресе (месте нахождения) (АдресТип)
| Наименование элемента | Сокращенное наименование (код) элемента | Признак типа элемента | Формат элемента | Признак обязательности элемента | Дополнительная информация |
| Глобальный номер места нахождения (GLN места) | ГЛНМеста | А | T(=13) | Н | |
| Адрес, указанный в Едином государственном реестре юридических лиц/почтовый адрес/адрес регистрации по месту жительства индивидуального предпринимателя, указанный в Едином государственном реестре индивидуальных предпринимателей (реквизиты адреса на территории Российской Федерации) | | АдрРФ | С | | О | Типовой элемент <АдрРФТип>. Состав элемента представлен в таблице 9.27 |
| Адрес в соответствии с государственным адресным реестром, указанный в Едином государственном реестре юридических лиц/почтовый адрес/адрес регистрации по месту жительства индивидуального предпринимателя, указанный в Едином государственном реестре индивидуальных предпринимателей (реквизиты адреса на территории Российской Федерации) | | АдрГАР | С | | О | Типовой элемент <АдрГАРТип>. Состав элемента представлен в таблице 9.29 |
| Адрес, указанный в Едином государственном реестре юридических лиц/почтовый адрес/адрес регистрации по месту жительства индивидуального предпринимателя, указанный в Едином государственном реестре индивидуальных предпринимателей (информация об адресе, в том числе об адресе за пределами территории Российской Федерации) | АдрИнф | С | | О | Типовой элемент <АдрИнфТип>. Состав элемента представлен в таблице 9.28 |
Таблица 9.27
Сведения об адресе в Российской Федерации, содержащиеся в ЕГРЮЛ (АдрРФТип)
| Наименование элемента | Сокращенное наименование (код) элемента | Признак типа элемента | Формат элемента | Признак обязательности элемента | Дополнительная информация |
| Почтовый индекс | Индекс | А | T(=6) | Н | |
| Код субъекта Российской Федерации | КодРегион | А | T(=2) | ОК | Типовой элемент <ССРФТип>. Принимает значение в соответствии с приложением N 2 "Коды субъектов Российской Федерации и иных территорий" к Порядку заполнения формы "Сведения о регистрации гражданина Российской Федерации по месту жительства", утвержденному приказом ФНС России от 27.06.2022 N ЕД-7-14/517@ (зарегистрировано Минюстом России 09.11.2022, регистрационный N 70874) <2> (далее - Коды субъектов Российской Федерации и иных территорий) |
| Наименование субъекта Российской Федерации | НаимРегион | А | T(1-51) | О | Принимает значение наименования субъекта в соответствии с Кодами субъектов Российской Федерации и иных территорий за следующим исключением: если код субъекта Российской Федерации принимает значение, равное "99" (<Регион>=99), то элемент принимает значение "иные территории, включая город и космодром Байконур" |
| Район | Район | А | T(1-255) | Н | |
| Город | Город | А | T(1-255) | Н | |
| Населенный пункт | НаселПункт | А | T(1-255) | Н | |
| Улица | Улица | А | T(1-255) | Н | |
| Дом | Дом | А | T(1-50) | Н | |
| Корпус | Корпус | А | T(1-50) | Н | |
| Квартира | Кварт | А | T(1-50) | Н | |
| Иные сведения об адресе в Российской Федерации | ИныеСвед | А | T(1-1000) | Н | |
<2> С изменениями, внесенными приказом ФНС России от 24.07.2023 N ЕД-7-14/491@ (зарегистрировано Минюстом России 07.08.2023, регистрационный N 74651).
Таблица 9.28
Информация об адресе, в том числе об адресе за пределами территории Российской Федерации (АдрИнфТип)
| Наименование элемента | Сокращенное наименование (код) элемента | Признак типа элемента | Формат элемента | Признак обязательности элемента | Дополнительная информация |
| Код страны | КодСтр | А | T(=3) | ОК | Типовой элемент <ОКСМТип>. Принимает значение в соответствии с Общероссийским классификатором стран мира (ОКСМ) |
| Наименование страны | НаимСтран | А | T(1-255) | ОК | Принимает значение в соответствии с Общероссийским классификатором стран мира (ОКСМ) |
| Адрес | АдрТекст | А | T(1-1000) | О | |
Таблица 9.29
Адрес в соответствии с государственным адресным реестром (АдрГАРТип)
| Наименование элемента | Сокращенное наименование (код) элемента | Признак типа элемента | Формат элемента | Признак обязательности элемента | Дополнительная информация |
| Уникальный номер адреса объекта адресации в государственном адресном реестре | ИдНом | А | T(=36) | О | Уникальный номер адреса объекта адресации в государственном адресном реестре в виде 36-разрядного GUID |
| Почтовый индекс | Индекс | А | T(=6) | Н | |
| Субъект Российской Федерации (код) | Регион | П | T(=2) | ОК | Типовой элемент <ССРФТип>. Принимает значение в соответствии с Кодами субъектов Российской Федерации и иных территорий |
| Наименование субъекта Российской Федерации | НаимРегион | П | T(1-51) | О | Принимает значение наименования субъекта в соответствии с Кодами субъектов Российской Федерации и иных территорий за следующим исключением: если код субъекта Российской Федерации принимает значение, равное "99" (<Регион>=99), то элемент принимает значение "иные территории, включая город и космодром Байконур" |
| Муниципальный район/городской округ/внутригородская территория города федерального значения/муниципальный округ/федеральная территория | МуниципРайон | С | | НУ | Типовой элемент <ВидНаимКодТип>. Состав элемента представлен в таблице 9.30. Элемент обязателен, если значение элемента <Регион> не равно 99 |
| Городское поселение/сельское поселение/межселенная территория в составе муниципального района/внутригородской район городского округа | ГородСелПоселен | С | | Н | Типовой элемент <ВидНаимКодТип>. Состав элемента представлен в таблице 9.30 |
| Населенный пункт (город, деревня, село и прочее) | НаселенПункт | С | | Н | Типовой элемент <ВидНаимТип>. Состав элемента представлен в таблице 9.31 |
| Элемент планировочной структуры | ЭлПланСтруктур | С | | Н | Типовой элемент <ТипНаимТип>. Состав элемента представлен в таблице 9.32 |
| Элемент улично-дорожной сети | ЭлУлДорСети | С | | Н | Типовой элемент <ТипНаимТип>. Состав элемента представлен в таблице 9.32 |
| Земельный участок (номер) | ЗемелУчасток | П | T(1-50) | Н | |
| Здание/строение/сооружение/объект незавершенного строительства | Здание | С | | НМ | Типовой элемент <НомерТип>. Состав элемента представлен в таблице 9.33 |
| Помещение в пределах здания/строения/сооружения/машино-место | ПомещЗдания | С | | Н | Типовой элемент <НомерТип>. Состав элемента представлен в таблице 9.33 |
| Помещение в пределах квартиры | ПомещКвартиры | С | | Н | Типовой элемент <НомерТип>. Состав элемента представлен в таблице 9.33 |
Таблица 9.30
Сведения о виде (коде) и наименовании адресного элемента (ВидНаимКодТип)
| Наименование элемента | Сокращенное наименование (код) элемента | Признак типа элемента | Формат элемента | Признак обязательности элемента | Дополнительная информация |
| Вид (код) элемента | ВидКод | А | T(=1) | ОК | Принимает значения: |
| для элемента <МуниципРайон> |
| 1 - муниципальный район | |
| 2 - городской округ | |
| 3 - внутригородская территория города федерального значения | |
| 4 - муниципальный округ | |
| 5 - федеральная территория |
| для элемента <ГородСелПоселен> |
| 1 - городское поселение | |
| 2 - сельское поселение | |
| 3 - межселенная территория в составе муниципального района | |
| 4 - внутригородской район городского округа |
| Наименование элемента | Наим | А | T(1-255) | О | |
Таблица 9.31
Сведения о виде и наименовании адресного элемента (ВидНаимТип)
| Наименование элемента | Сокращенное наименование (код) элемента | Признак типа элемента | Формат элемента | Признак обязательности элемента | Дополнительная информация |
| Вид элемента | Вид | А | T(1-50) | О | |
| Наименование элемента | Наим | А | T(1-255) | О | |
Таблица 9.32
Сведения о типе и наименовании адресного элемента (ТипНаимТип)
| Наименование элемента | Сокращенное наименование (код) элемента | Признак типа элемента | Формат элемента | Признак обязательности элемента | Дополнительная информация |
| Тип элемента | Вид | А | T(1-50) | О | |
| Наименование элемента | Наим | А | T(1-255) | О | |
Таблица 9.33
Сведения о номере адресного элемента (НомерТип)
| Наименование элемента | Сокращенное наименование (код) элемента | Признак типа элемента | Формат элемента | Признак обязательности элемента | Дополнительная информация |
| Тип элемента | Тип | А | T(1-50) | О | |
| Номер элемента | Номер | А | T(1-255) | О | |
Таблица 9.34
Сумма налога (СумНДСТип)
| Наименование элемента | Сокращенное наименование (код) элемента | Признак типа элемента | Формат элемента | Признак обязательности элемента | Дополнительная информация |
| Значение | | СумНал | П | N(19.2) | О | Принимает значения от 0 (нуля) и более. Значение "0" (ноль) формируется в случае <НалСт> = "0%" |
| Без НДС | БезНДС | П | T(=7) | ОК | Принимает значение "без НДС" |
Таблица 9.35
Контактные данные (КонтактТип)
| Наименование элемента | Сокращенное наименование (код) элемента | Признак типа элемента | Формат элемента | Признак обязательности элемента | Дополнительная информация |
| Иные контактные данные | ИнКонт | А | T(1-255) | Н | |
| Номер контактного телефона/факс | Тлф | П | T(1-255) | НМ | |
| Адрес электронной почты | ЭлПочта | П | T(1-255) | НМ | |
Таблица 9.36
Информационное поле (ИнфПолТип)
| Наименование элемента | Сокращенное наименование (код) элемента | Признак типа элемента | Формат элемента | Признак обязательности элемента | Дополнительная информация |
| Идентификатор файла информационного поля | ИдФайлИнфПол | А | T(=36) | Н | Указывается идентификатор файла, связанного со сведениями данного электронного файла обмена (GUID) |
| Текстовая информация | ТекстИнф | С | | НМ | Типовой элемент <ТекстИнфТип>. Состав элемента представлен в таблице 9.37 |
Таблица 9.37
Текстовая информация (ТекстИнфТип)
| Наименование элемента | Сокращенное наименование (код) элемента | Признак типа элемента | Формат элемента | Признак обязательности элемента | Дополнительная информация |
| Идентификатор | Идентиф | А | T(1-50) | О | |
| Значение | Значен | А | T(1-2000) | О | |
Таблица 9.38
Фамилия, имя, отчество физического лица (ФИОТип)
| Наименование элемента | Сокращенное наименование (код) элемента | Признак типа элемента | Формат элемента | Признак обязательности элемента | Дополнительная информация |
| Фамилия | Фамилия | А | T(1-60) | О | |
| Имя | Имя | А | T(1-60) | О | |
| Отчество | Отчество | А | T(1-60) | Н | |
V. ОПИСАНИЕ ФАЙЛА ОБМЕНА ИНФОРМАЦИИ О СОГЛАСОВАНИИ СОГЛАШЕНИЯ ОБ ИЗМЕНЕНИИ ИЛИ РАСТОРЖЕНИИ ЭЛЕКТРОННОГО ДОГОВОРА ПЕРЕВОЗКИ ГРУЗА К ЭЛЕКТРОННОМУ ДОГОВОРУ ПЕРЕВОЗКИ ГРУЗА
10. Имя файла обмена должно иметь следующий вид:
R_T_A_B_O_P_W_GGGGMMDD_N, где:
R_T - префикс, принимающий значение ON_DOGVTRSOGLS;
A - уникальный идентификатор получателя файла обмена электронного договора перевозки груза, информация о согласовании соглашения об изменении или расторжении электронного договора перевозки груза к электронному договору перевозки груза (далее - о согласовании соглашения к электронному договору перевозки груза). Значение элемента представляется в виде "УИОЭДОУИПол", где:
"УИОЭДО" - уникальный идентификатор оператора электронного документооборота (оператор ЭДО) - символьный трехзначный код (префикс), присваивается Федеральной налоговой службой. В значении уникального идентификатора допускаются символы латинского алфавита "A - Z", "a - z", цифры "0 - 9", знаки "@", ".", "-". Значение уникального идентификатора регистронезависимо;
"УИПол" - уникальный идентификатор получателя файла обмена (грузоотправителя). При направлении файла обмена через оператора ЭДО "УИПол" принимает значение уникального идентификатора участника, присваиваемого оператором ЭДО, длина уникального идентификатора получателя не более 43 символов;
при отсутствии значения для заполнения поля A в имени файла обмена между значениями полей T и B ставятся сразу два нижних подчеркивания без пробела между ними;
B - уникальный идентификатор получателя файла обмена электронного договора перевозки груза, информация о согласовании соглашения к электронному договору перевозки груза. Значение элемента представляется в виде "УИОЭДОУИПол", где:
"УИОЭДО" - уникальный идентификатор оператора электронного документооборота (оператор ЭДО) - символьный трехзначный код (префикс), присваивается Федеральной налоговой службой. В значении уникального идентификатора допускаются символы латинского алфавита "A - Z", "a - z", цифры "0 - 9", знаки "@", ".", "-". Значение уникального идентификатора регистронезависимо;
"УИПол" - уникальный идентификатор получателя файла обмена (перевозчика). При направлении файла обмена через оператора ЭДО "УИПол" принимает значение уникального идентификатора участника, присваиваемого оператором ЭДО, длина уникального идентификатора получателя не более 43 символов;
при отсутствии значения для заполнения поля B в имени файла обмена между значениями полей A и O ставятся сразу два нижних подчеркивания без пробела между ними;
O - уникальный идентификатор отправителя файла обмена электронного договора перевозки груза, информация о согласовании соглашения к электронному договору перевозки груза. Значение элемента представляется в виде "УИОЭДОУИОтпр", где:
"УИОЭДО" - уникальный идентификатор оператора электронного документооборота (оператор ЭДО) - символьный трехзначный код (префикс), присваивается Федеральной налоговой службой. В значении уникального идентификатора допускаются символы латинского алфавита "A - Z", "a - z", цифры "0 - 9", знаки "@", ".", "-". Значение уникального идентификатора регистронезависимо;
"УИОтпр" - уникальный идентификатор отправителя файла обмена (перевозчика). При направлении файла обмена через оператора ЭДО "УИОтпр" принимает значение уникального идентификатора участника, присваиваемого оператором ЭДО, длина уникального идентификатора отправителя не более 43 символов;
при отсутствии значения для заполнения поля O в имени файла обмена между значениями полей B и P ставятся сразу два нижних подчеркивания без пробела между ними;
P - уникальный идентификатор отправителя файла обмена электронного договора перевозки груза, информация о согласовании соглашения к электронному договору перевозки груза. Значение элемента представляется в виде "УИОЭДОУИОтпр", где:
"УИОЭДО" - уникальный идентификатор оператора электронного документооборота (оператор ЭДО) - символьный трехзначный код (префикс), присваивается Федеральной налоговой службой. В значении уникального идентификатора допускаются символы латинского алфавита "A - Z", "a - z", цифры "0 - 9", знаки "@", ".", "-". Значение уникального идентификатора регистронезависимо;
"УИОтпр" - уникальный идентификатор отправителя файла обмена (грузоотправителя). При направлении файла обмена через оператора ЭДО "УИОтпр" принимает значение уникального идентификатора участника, присваиваемого оператором ЭДО, длина уникального идентификатора отправителя не более 43 символов;
при отсутствии значения для заполнения поля P в имени файла обмена между значениями полей O и W ставятся сразу два нижних подчеркивания без пробела между ними;
W - признак наличия идентификаторов дополнительных получателей файла обмена информации о согласовании соглашения к электронному договору перевозки груза. Может принимать следующие значения: "0" - дополнительные получатели файла обмена информации о согласовании соглашения к электронному договору перевозки груза отсутствуют, "1" - дополнительные получатели файла обмена информации о согласовании соглашения к электронному договору перевозки груза присутствуют и указаны в файле обмена информации о согласовании соглашения к электронному договору перевозки груза;
GGGG - год формирования передаваемого файла обмена, MM - месяц, DD - день;
N - 36-символьный глобально уникальный идентификатор GUID (Globally Unique Identifier).
Расширение имени файла обмена - xml. Расширение имени файла обмена может указываться строчными или прописными буквами.
Параметры первой строки файла обмена
Первая строка XML-файла должна иметь следующий вид:
<?xml version ="1.0" encoding ="windows-1251"?>
Имя файла, содержащего XML-схему файла обмена, должно иметь следующий вид:
ON_DOGMPSOGLS_1_964_04_05_01_xx, где xx - номер версии схемы.
Расширение имени файла - xsd.
XML-схема файла обмена в электронной форме приводится отдельным файлом и размещается на официальном сайте Федеральной налоговой службы в информационно-телекоммуникационной сети "Интернет".
Выпуск новой версии (новых версий) схемы возможен при условии ее непротиворечия требованиям данного документа (в части уточнения текста наименования отдельных элементов, дополнительной информации, увеличения количества знаков в формате элемента).
11. Логическая модель файла обмена представлена в виде диаграммы структуры файла обмена на рисунке 4 настоящего формата. Элементами логической модели файла обмена являются элементы и атрибуты XML-файла. Перечень структурных элементов логической модели файла обмена и сведения о них приведены в таблицах 11.1 - 11.11 настоящего формата.
Для каждого структурного элемента логической модели файла обмена приводятся следующие сведения:
наименование элемента. Приводится полное наименование элемента. В строке таблицы могут быть описаны несколько элементов, наименования которых разделены символом "|". Такая форма записи применяется при наличии в файле обмена только одного элемента из описанных в этой строке;
сокращенное наименование (код) элемента. Приводится сокращенное наименование элемента. Синтаксис сокращенного наименования должен удовлетворять спецификации XML;
признак типа элемента. Может принимать следующие значения: "С" - сложный элемент логической модели (содержит вложенные элементы), "П" - простой элемент логической модели, реализованный в виде элемента XML-файла, "А" - простой элемент логической модели, реализованный в виде атрибута элемента XML-файла. Простой элемент логической модели не содержит вложенные элементы;
формат элемента. Формат элемента представляется следующими условными обозначениями: T - символьная строка; N - числовое значение (целое или дробное).
Формат символьной строки указывается в виде T(n-k) или T(=k), где: n - минимальное количество знаков, k - максимальное количество знаков, символ "-" - разделитель, символ "=" означает фиксированное количество знаков в строке. В случае если минимальное количество знаков равно 0, формат имеет вид T(0-k). В случае если максимальное количество знаков не ограничено, формат имеет вид T(n-).
Формат числового значения указывается в виде N(m.k), где: m - максимальное количество знаков в числе, включая знак (для отрицательного числа), целую и дробную часть числа без разделяющей десятичной точки, k - максимальное число знаков дробной части числа. Если число знаков дробной части числа равно 0 (то есть число целое), то формат числового значения имеет вид N(m).
Для простых элементов, являющихся базовыми в XML, таких как элемент с типом "date", поле "Формат элемента" не заполняется. Для таких элементов в поле "Дополнительная информация" указывается тип базового элемента;
признак обязательности элемента определяет обязательность наличия элемента (совокупности наименования элемента и его значения) в файле обмена. Признак обязательности элемента может принимать следующие значения: "О" - наличие элемента в файле обмена обязательно; "Н" - наличие элемента в файле обмена необязательно, то есть элемент может отсутствовать. Если элемент принимает ограниченный перечень значений (по классификатору), то признак обязательности элемента дополняется символом "К". В случае если количество реализаций элемента может быть более одной, признак обязательности элемента дополняется символом "М".
К вышеперечисленным признакам обязательности элемента добавляется значение "У" при описании в XML-схеме условий, предъявляемых к элементу в файле обмена, описанных в графе "Дополнительная информация";
дополнительная информация содержит при необходимости требования к элементу файла обмена, не указанные ранее. Для сложных элементов указывается ссылка на таблицу, в которой описывается состав данного элемента. Для элементов, принимающих ограниченный перечень значений из классификатора, указывается соответствующее наименование классификатора или приводится перечень возможных значений. Для классификатора может указываться ссылка на его местонахождение. Для элементов, использующих пользовательский тип данных, указывается наименование типового элемента.

Рисунок 4. Диаграмма структуры файла обмена
Таблица 11.1
Файл обмена (Файл)
| Наименование элемента | Сокращенное наименование (код) элемента | Признак типа элемента | Формат элемента | Признак обязательности элемента | Дополнительная информация |
| Идентификатор файла | ИдФайл | А | T(1-255) | ОУ | Содержит (повторяет) имя сформированного файла (без расширения) |
| Версия программы, с помощью которой сформирован файл | ВерсПрог | А | T(1-40) | О | |
| Версия формата | ВерсФорм | А | T(1-5) | ОК | Принимает значение: 5.01 |
| Идентификатор иного получателя файла обмена информации о согласовании соглашения к электронному договору перевозки груза | ИдПолИной | П | T(4-46) | НМ | Значение элемента представляется в виде УИЭДОУИПолИной, где: УИОЭДО - уникальный идентификатор оператора электронного оборота (оператор ЭДО) - символьный трехзначный код (префикс), присваивается Федеральной налоговой службой; УИПолИной - уникальный идентификатор иного получателя, присваиваемый оператором ЭДО иного получателя, длина уникального идентификатора иного получателя не более 43 символов. Обязателен, если W в имени файла обмена принимает значение "1" |
| Электронный договор перевозки груза, информация о согласовании соглашения к электронному договору перевозки груза | Документ | С | | О | Состав элемента представлен в таблице 11.2 |
Таблица 11.2
Электронный договор перевозки груза, информация о согласовании соглашения к электронному договору перевозки груза (Документ)
| Наименование элемента | Сокращенное наименование (код) элемента | Признак типа элемента | Формат элемента | Признак обязательности элемента | Дополнительная информация |
| Код формы документа по классификатору налоговых документов (КНД) | КНД | А | T(=7) | ОК | Типовой элемент <КНДТип>. Принимает значение: 1110429 |
| Наименование документа по содержанию информации в файле обмена информации о согласовании соглашения к электронному договору перевозки груза | НаимДокИнфСглс | А | T(1-255) | ОК | Принимает значение: электронный договор перевозки груза, информация о согласовании соглашения к электронному договору перевозки груза |
| Дата формирования файла обмена информации о согласовании соглашения к электронному договору перевозки груза | ДатИнфСглс | А | T(=10) | О | Типовой элемент <ДатаТип>. Дата в формате ДД.ММ.ГГГГ |
| Время формирования файла обмена информации о согласовании соглашения к электронному договору перевозки груза | ВрИнфСглс | А | T(=8) | О | Типовой элемент <ВремяТип>. Время в формате ЧЧ:ММ:СС |
| Идентификатор файла обмена информации о соглашении к электронному договору перевозки груза | ИдИнфСглш | С | | О | Состав элемента представлен в таблице 11.3 |
| Содержание электронного договора перевозки груза, информация о согласовании соглашения к электронному договору перевозки груза | СодИнфСглс | С | | О | Состав элемента представлен в таблице 11.4 |
| Сведения о лице, подписывающем файл обмена информации о согласовании соглашения к электронному договору перевозки груза | ПодпИнфСглс | С | | О | Типовой элемент <ПодписантТип>. Состав элемента представлен в таблице 11.6 |
Таблица 11.3
Идентификатор файла обмена информации о соглашении к электронному договору перевозки груза (ИдИнфСглш)
| Наименование элемента | Сокращенное наименование (код) элемента | Признак типа элемента | Формат элемента | Признак обязательности элемента | Дополнительная информация |
| Идентификатор файла обмена информации о соглашении к электронному договору перевозки груза | ИдФайлИнфСглш | А | T(1-255) | О | Содержит (повторяет) имя файла обмена информации о соглашении к электронному договору перевозки груза без расширения |
| Дата формирования файла обмена информации о соглашении к электронному договору перевозки груза | ДатФайлИнфСглш | А | T(=10) | О | Типовой элемент <ДатаТип>. Дата в формате ДД.ММ.ГГГГ Указывается (повторяет) значение <ДатИнфСглш>, указанное в файле обмена информации о соглашении к электронному договору перевозки груза |
| Время формирования файла обмена информации о соглашении к электронному договору перевозки груза | ВрФайлИнфСглш | А | T(=8) | О | Типовой элемент <ВремяТип>. Время в формате ЧЧ:ММ:СС Указывается (повторяет) значение <ВрИнфСглш>, указанное в файле обмена информации о соглашении к электронному договору перевозки груза |
| Электронная подпись файла обмена информации о соглашении к электронному договору перевозки груза | ЭП | А | T(1-) | О | Представляется в кодировке Base64 |
Таблица 11.4
Содержание электронного договора перевозки груза, информация о согласовании соглашения к электронному договору перевозки груза (СодИнфСглс)
| Наименование элемента | Сокращенное наименование (код) элемента | Признак типа элемента | Формат элемента | Признак обязательности элемента | Дополнительная информация |
| Уникальный идентификатор документа (УИД) электронного договора перевозки груза | УИД_ДПГ | А | T(1-36) | О | Повторяет УИД электронного договора перевозки груза, выданный ГИС ЭПД |
| Функция | Функция | А | T(=1) | ОК | Принимает значение: |
| 1 - согласие с соглашением к электронному договору перевозки груза об изменяемых условиях электронного договора перевозки груза | |
| 2 - расторжение электронного договора перевозки груза |
| Причина расторжения электронного договора перевозки груза | ПричРастрж | А | T(1-1000) | НУ | Элемент обязателен и формируется только при <Функция> = 2 |
| Дата расторжения электронного договора перевозки груза | ДатаРастрж | А | T(=10) | НУ | Типовой элемент <ДатаТип>. Дата в формате ДД.ММ.ГГГГ Элемент обязателен и формируется только при <Функция> = 2 |
| Сведения о согласовании соглашения к электронному договору перевозки груза | СвСглс | С | | НУ | Состав элемента представлен в таблице 11.5. Элемент обязателен и формируется только при <Функция> = 1 |
| Информационное поле | ИнфПол | С | | НМ | Типовой элемент <ИнфПолТип>. Состав элемента представлен в таблице 11.9 |
Таблица 11.5
Сведения о согласовании соглашения к электронному договору перевозки груза (СвСглс)
| Наименование элемента | Сокращенное наименование (код) элемента | Признак типа элемента | Формат элемента | Признак обязательности элемента | Дополнительная информация |
| Порядковый номер соглашения к электронному договору перевозки груза | ПорНомСоглш | А | N(3) | О | Принимает значение от 1 и более. Повторяет порядковый номер соглашения к электронному договору перевозки груза, указанный в файле обмена информации о соглашении к электронному договору перевозки груза |
| Отметки о согласовании соглашения к электронному договору перевозки груза | ОтметСглс | П | T(1-1000) | НМ | |
| Информационное поле | ИнфПол | С | | НМ | Типовой элемент <ИнфПолТип>. Состав элемента представлен в таблице 11.9 |
Таблица 11.6
Сведения о лице, подписывающем информацию отправителя в электронной форме (ПодписантТип)
| Наименование элемента | Сокращенное наименование (код) элемента | Признак типа элемента | Формат элемента | Признак обязательности элемента | Дополнительная информация |
| Должность | Должн | А | T(1-255) | О | |
| Тип подписи | ТипПодпис | А | T(=1) | НК | Принимает значение: |
| 1 - усиленная квалифицированная электронная подпись | |
| 2 - простая электронная подпись | |
| 3 - усиленная неквалифицированная электронная подпись |
| Значения "2" и "3" применяются, если иное не предусмотрено законодательством Российской Федерации |
| Дата подписания документа | ДатаПодДок | А | T(=10) | Н | Типовой элемент <ДатаТип>. Дата в формате ДД.ММ.ГГГГ |
| Способ подтверждения полномочий представителя на подписание документа | СпосПодтПолном | А | T(=1) | ОК | Принимает значение: |
| 1 - в соответствии с данными, содержащимися в электронной подписи | |
| 2 - в соответствии с доверенностью в электронной форме в машиночитаемом виде, если представление доверенности осуществляется посредством включения в каждый пакет электронных документов, подписываемых представителем | |
| 3 - в соответствии с доверенностью в электронной форме в машиночитаемом виде, если представление доверенности осуществляется из информационной системы. При этом необходимая информация для запроса доверенности из такой информационной системы, указана в электронном документе | |
| 4 - в соответствии с доверенностью в электронной форме в машиночитаемом виде, если представление доверенности осуществляется из информационной системы. При этом необходимая информация для запроса доверенности из информационной системы, представляется способом, отличным от указания в электронном документе | |
| 5 - в соответствии с доверенностью в форме документа на бумажном носителе | |
| 6 - иное |
| Дополнительные сведения | ДопСведПодп | А | T(1-255) | Н | Дополнительные сведения о подписанте |
| Фамилия, имя, отчество (при наличии) | ФИО | С | | О | Типовой элемент <ФИОТип>. Состав элемента представлен в таблице 11.11 |
| Сведения о доверенности в электронной форме в машиночитаемом виде, используемой для подтверждения полномочий представителя | | СвДоверЭл | С | | НМУ | Состав элемента представлен в таблице 11.7. Элемент обязателен и формируется только при <СпосПодтПолном>=3 |
| Сведения о доверенности в форме документа на бумажном носителе, используемой для подтверждения полномочий представителя | СвДоверБум | С | | НМУ | Состав элемента представлен в таблице 11.8. Элемент обязателен и формируется только при <СпосПодтПолном>=5 |
Таблица 11.7
Сведения о доверенности в электронной форме в машиночитаемом виде, используемой для подтверждения полномочий представителя (СвДоверЭл)
| Наименование элемента | Сокращенное наименование (код) элемента | Признак типа элемента | Формат элемента | Признак обязательности элемента | Дополнительная информация |
| Единый регистрационный номер доверенности | НомДовер | А | T(=36) | О | Уникальный идентификатор доверенности в виде 36-разрядного GUID |
| Дата совершения (выдачи) доверенности | ДатаВыдДовер | А | T(=10) | О | Типовой элемент <ДатаТип>. Дата в формате ДД.ММ.ГГГГ |
| Внутренний номер доверенности | ВнНомДовер | А | T(1-50) | Н | При отсутствии номера принимает значение "без номера (б/н)" |
| Дата внутренней регистрации доверенности | ДатаВнРегДовер | А | T(=10) | Н | Типовой элемент <ДатаТип>. Дата в формате ДД.ММ.ГГГГ |
| Идентифицирующая информация об информационной системе, в которой осуществляется хранение доверенности, необходимая для запроса информации из информационной системы | ИдСистХран | А | T(1-500) | О | |
| Сведения в формате URL об информационной системе, которая предоставляет техническую возможность получения информации о доверенности | УРЛСист | А | T(1-500) | Н | При наличии технической возможности у информационной системы, в которой осуществляется хранение доверенности, предоставлять доверенность в автоматическом режиме. Элемент при принимает значение в формате URL |
Таблица 11.8
Сведения о доверенности в форме документа на бумажном носителе, используемой для подтверждения полномочий представителя (СвДоверБум)
| Наименование элемента | Сокращенное наименование (код) элемента | Признак типа элемента | Формат элемента | Признак обязательности элемента | Дополнительная информация |
| Дата совершения (выдачи) доверенности | ДатаДовер | А | T(=10) | О | Типовой элемент <ДатаТип>. Дата в формате ДД.ММ.ГГГГ |
| Внутренний номер доверенности | ВнНомДовер | А | T(1-50) | О | При отсутствии номера принимает значение "без номера (б/н)" |
| Сведения, идентифицирующие доверителя | СвИдДовер | А | T(1-1000) | Н | |
| Фамилия, имя, отчество (при наличии) лица, подписавшего доверенность | ФИО | С | | Н | Типовой элемент <ФИОТип>. Состав элемента представлен в таблице 11.11 |
Таблица 11.9
Информационное поле (ИнфПолТип)
| Наименование элемента | Сокращенное наименование (код) элемента | Признак типа элемента | Формат элемента | Признак обязательности элемента | Дополнительная информация |
| Идентификатор файла информационного поля | ИдФайлИнфПол | А | T(=36) | Н | Указывается идентификатор файла, связанного со сведениями данного электронного файла обмена (GUID) |
| Текстовая информация | ТекстИнф | С | | НМ | Типовой элемент <ТекстИнфТип>. Состав элемента представлен в таблице 11.10 |
Таблица 11.10
Текстовая информация (ТекстИнфТип)
| Наименование элемента | Сокращенное наименование (код) элемента | Признак типа элемента | Формат элемента | Признак обязательности элемента | Дополнительная информация |
| Идентификатор | Идентиф | А | T(1-50) | О | |
| Значение | Значен | А | T(1-2000) | О | |
Таблица 11.11
Фамилия, имя, отчество физического лица (ФИОТип)
| Наименование элемента | Сокращенное наименование (код) элемента | Признак типа элемента | Формат элемента | Признак обязательности элемента | Дополнительная информация |
| Фамилия | Фамилия | А | T(1-60) | О | |
| Имя | Имя | А | T(1-60) | О | |
| Отчество | Отчество | А | T(1-60) | Н | |
Приложение N 2
к приказу ФНС России
от 14.05.2024 N ЕД-7-26/383@
форма
ЭЛЕКТРОННЫЙ ДОГОВОР
перевозки груза форма
N __________
| | |
| место заключения договора | | дата заключения договора |
| Перевозчик | | | | | | | | | | | | | | | | | | | | | | | | | | | | | | | | | | | | | |
| | | | (полное наименование Перевозчика) | |
| в лице | | | | | | | | | | | | | | | | | | | | | | | | | | | | | | | | | | | | | | , |
| | | (должность, фамилия, имя, отчество (при наличии) лица, подписывающего договор от имени Перевозчика) | |
| действующий на основании | | | | | | | | | | | | | | | | | | | | | | | | | | | | | | | | | | , |
| | | | | | | (наименование правоустанавливающего документа) | |
| именуемый далее в тексте договора "Перевозчик", с одной стороны, и Грузоотправитель | | | | | | | | | | | | | | | | | | | | | | | |
| | | | | | | | | | | | | | | | | | (полное наименование Грузоотправителя) | |
| в лице | | | | | | | | | | | | | | | | | | | | | | | | | | | | | | | | | | | | | | , |
| | | (должность, фамилия, имя, отчество (при наличии) лица, подписывающего договор от имени Грузоотправителя) | |
| действующий на основании | | | | | | | | | | | | | | | | | | | | | | | | | | | | | | | | | | , |
| | | | | | | (наименование правоустанавливающего документа) | |
| именуемый далее в тексте договора "Грузоотправитель", с другой стороны, совместно именуемые "Стороны", заключили настоящий Договор о нижеследующем. | | | | | | | | |
1. Предмет договора
1.1. Условия перевозки груза
| Тип судна | |
| Маршрут перевозки | |
| Порт отправления | |
| Порт назначения | |
| Срок выполнения перевозки | |
| Иные указания и оговорки | |
1.2. Описание груза
| Наименование груза | |
| Вес груза, брутто (кг) | |
| Количество мест груза | |
| Дополнительная информация о грузе | |
2. Стоимость услуг
3. Права и обязанности сторон
4. Ответственность сторон
| 4.1. Ответственность Перевозчика | |
| | |
| 4.2. Ответственность Грузоотправителя | |
| | |
5. Рассмотрение споров
6. Заключительные положения
7. Адреса и подписи сторон
| Адрес: | | Адрес: |
| | | |
| | | |
| (фамилия, имя, отчество (при наличии) Перевозчика) | | (фамилия, имя, отчество (при наличии) Грузоотправителя) |
| | | |
| (подпись Перевозчика) | | (подпись Грузоотправителя) |
Приложение N 3
к приказу ФНС России
от 14.05.2024 N ЕД-7-26/383@
ФОРМАТ ЭЛЕКТРОННОЙ ТРАНСПОРТНОЙ НАКЛАДНОЙ
I. ОБЩИЕ СВЕДЕНИЯ
1. Настоящий формат описывает требования к XML-файлам (далее - файл обмена) передачи по телекоммуникационным каналам связи электронной транспортной накладной.
2. Электронная транспортная накладная включает следующие обязательные файлы обмена:
файл обмена информации грузоотправителя, состоящей из сведений об участниках перевозки, о наименовании порта отправления, о наименовании порта назначения согласно договору перевозки груза, о грузе и сопроводительных документах на него, о фактических обстоятельствах предъявления груза к перевозке и погрузки груза на судно, об иных данных и оговорках;
файл обмена информации перевозчика, состоящей из дополнительных к информации грузоотправителя сведений перевозчика в отношении принятия вверяемого груза и фактических обстоятельств погрузки груза на судно, в том числе информация о судне и о владельце судна, о дате приема груза перевозчиком в порту отправления, об иных данных и оговорках.
Электронная транспортная накладная содержит следующие файлы обмена (при наличии):
файл обмена информации грузоотправителя об изменении сведений о грузополучателе и (или) порте назначения, состоящей из сведений о новом грузополучателе и (или) об изменении порта назначения;
файл обмена информации перевозчика о подтверждении изменения сведений о грузополучателе и (или) порте назначения, состоящей из сведений об отметках перевозчика о новом грузополучателе и (или) новом порте назначения;
файл обмена информации перевозчика о замене судна, состоящий из сведений о судне при перевозке груза и о перегруженном грузе;
файл обмена информации грузополучателя, состоящей из сведений грузополучателя о приеме груза от перевозчика, а также о фактических характеристиках принятого груза и обстоятельствах приема груза;
файл обмена информации перевозчика о выдаче груза грузополучателю, состоящей из дополнительных к информации грузополучателя сведений перевозчика в отношении выдачи вверенного ему грузоотправителем груза и фактических обстоятельств такой выдачи;
файл обмена информации перевозчика об изменении финансового состояния перевозчика и грузоотправителя в результате выполнения перевозки груза, состоящей из сведений о выполнении перевозки, стоимости перевозки груза (об установленной плате) и порядке расчета платы за перевозку груза;
файл обмена информации грузоотправителя о подтверждении факта изменения финансового состояния перевозчика и грузоотправителя в результате выполнения перевозки груза, состоящей из сведений перевозчика об изменении финансового состояния перевозчика и грузоотправителя в результате выполнения перевозки.
3. Номер версии настоящего формата 5.01.
II. ОПИСАНИЕ ФАЙЛА ОБМЕНА ИНФОРМАЦИИ ГРУЗООТПРАВИТЕЛЯ
4. Имя файла обмена должно иметь следующий вид:
R_T_A_O_W_GGGGMMDD_N, где:
R_T - префикс, принимающий значение ON_TRNVPRGO;
A - уникальный идентификатор получателя файла обмена электронной транспортной накладной, информация грузоотправителя. Значение элемента представляется в виде "УИОЭДОУИПол", где:
"УИОЭДО" - уникальный идентификатор оператора электронного документооборота (оператор ЭДО) - символьный трехзначный код (префикс), присваивается Федеральной налоговой службой. В значении уникального идентификатора допускаются символы латинского алфавита "A - Z", "a - z", цифры "0 - 9", знаки "@", ".", "-". Значение уникального идентификатора регистронезависимо;
"УИПол" - уникальный идентификатор получателя файла обмена (перевозчика):
при направлении файла обмена через оператора ЭДО "УИПол" принимает значение уникального идентификатора участника, присваиваемого оператором ЭДО, длина уникального идентификатора получателя не более 43 символов;
O - уникальный идентификатор отправителя файла обмена электронной транспортной накладной, информация грузоотправителя. Значение элемента представляется в виде "УИОЭДОУИОтпр", где:
"УИОЭДО" - уникальный идентификатор оператора ЭДО - символьный трехзначный код (префикс), присваивается Федеральной налоговой службой. В значении уникального идентификатора допускаются символы латинского алфавита "A - Z", "a - z", цифры "0 - 9", знаки "@", ".", "-". Значение уникального идентификатора регистронезависимо;
"УИОтпр" - уникальный идентификатор отправителя файла обмена (грузоотправителя). При направлении файла обмена через оператора ЭДО "УИОтпр" принимает значение уникального идентификатора участника, присваиваемого оператором ЭДО, длина уникального идентификатора отправителя не более 43 символов;
W - признак наличия идентификаторов дополнительных получателей файла обмена информации грузоотправителя. Может принимать следующие значения: "0" - дополнительные получатели файла обмена информации грузоотправителя отсутствуют, "1" - дополнительные получатели файла обмена информации грузоотправителя присутствуют и указаны в файле обмена информации грузоотправителя;
GGGG - год формирования передаваемого файла обмена, MM - месяц, DD - день;
N - 36-символьный глобальный уникальный идентификатор GUID (Globally Unique Identifier).
Расширение имени файла обмена - xml. Расширение имени файла обмена может указываться строчными или прописными буквами.
Параметры первой строки файла обмена
Первая строка XML-файла должна иметь следующий вид:
<?xml version ="1.0" encoding ="windows-1251"?>
Имя файла, содержащего XML-схему файла обмена, должно иметь следующий вид:
ON_TRNVPRGO_1_973_21_05_01_xx, где xx - номер версии схемы.
Расширение имени файла - xsd.
XML-схема файла обмена в электронной форме приводится отдельным файлом и размещается на официальном сайте Федеральной налоговой службы в информационно-телекоммуникационной сети "Интернет".
Выпуск новой версии (новых версий) схемы возможен при условии ее непротиворечия требованиям данного документа (в части уточнения текста наименования отдельных элементов, дополнительной информации, увеличения количества знаков в формате элемента).
5. Логическая модель файла обмена представлена в виде диаграммы структуры файла обмена на рисунке 1 настоящего формата. Элементами логической модели файла обмена являются элементы и атрибуты XML-файла. Перечень структурных элементов логической модели файла обмена и сведения о них приведены в таблицах 5.1 - 5.35 настоящего формата.
Для каждого структурного элемента логической модели файла обмена приводятся следующие сведения:
наименование элемента. Приводится полное наименование элемента. В строке таблицы могут быть описаны несколько элементов, наименования которых разделены символом "|". Такая форма записи применяется при наличии в файле обмена только одного элемента из описанных в этой строке;
сокращенное наименование (код) элемента. Приводится сокращенное наименование элемента. Синтаксис сокращенного наименования должен удовлетворять спецификации XML;
признак типа элемента. Может принимать следующие значения: "С" - сложный элемент логической модели (содержит вложенные элементы), "П" - простой элемент логической модели, реализованный в виде элемента XML-файла, "А" - простой элемент логической модели, реализованный в виде атрибута элемента XML-файла. Простой элемент логической модели не содержит вложенные элементы;
формат элемента. Формат элемента представляется следующими условными обозначениями: T - символьная строка; N - числовое значение (целое или дробное).
Формат символьной строки указывается в виде T(n-k) или T(=k), где: n - минимальное количество знаков, k - максимальное количество знаков, символ "-" - разделитель, символ "=" означает фиксированное количество знаков в строке. В случае если минимальное количество знаков равно 0, формат имеет вид T(0-k). В случае если максимальное количество знаков не ограничено, формат имеет вид T(n-).
Формат числового значения указывается в виде N(m.k), где: m - максимальное количество знаков в числе, включая знак (для отрицательного числа), целую и дробную часть числа без разделяющей десятичной точки, k - максимальное число знаков дробной части числа. Если число знаков дробной части числа равно 0 (то есть число целое), то формат числового значения имеет вид N(m).
Для простых элементов, являющихся базовыми в XML, таких как элемент с типом "date", поле "Формат элемента" не заполняется. Для таких элементов в поле "Дополнительная информация" указывается тип базового элемента;
признак обязательности элемента определяет обязательность наличия элемента (совокупности наименования элемента и его значения) в файле обмена. Признак обязательности элемента может принимать следующие значения: "О" - наличие элемента в файле обмена обязательно; "Н" - наличие элемента в файле обмена необязательно, то есть элемент может отсутствовать. Если элемент принимает ограниченный перечень значений (по классификатору), то признак обязательности элемента дополняется символом "К". В случае если количество реализаций элемента может быть более одной, признак обязательности элемента дополняется символом "М".
К вышеперечисленным признакам обязательности элемента добавляется значение "У" при описании в XML-схеме условий, предъявляемых к элементу в файле обмена, описанных в графе "Дополнительная информация";
дополнительная информация содержит, при необходимости, требования к элементу файла обмена, не указанные ранее. Для сложных элементов указывается ссылка на таблицу, в которой описывается состав данного элемента. Для элементов, принимающих ограниченный перечень значений из классификатора, указывается соответствующее наименование классификатора или приводится перечень возможных значений. Для классификатора может указываться ссылка на его местонахождение. Для элементов, использующих пользовательский тип данных, указывается наименование типового элемента.

Рисунок 1. Диаграмма структуры файла обмена
Таблица 5.1
Файл обмена (Файл)
| Наименование элемента | Сокращенное наименование (код) элемента | Признак типа элемента | Формат элемента | Признак обязательности элемента | Дополнительная информация |
| Идентификатор файла | ИдФайл | А | T(1-255) | ОУ | Содержит (повторяет) имя сформированного файла (без расширения) |
| Версия программы, с помощью которой сформирован файл | ВерсПрог | А | T(1-40) | О | |
| Версия формата | ВерсФорм | А | T(1-5) | ОК | Принимает значение: 5.01 |
| Идентификатор иного получателя файла обмена информации грузоотправителя | ИдПолИной | П | T(4-46) | НМ | Значение элемента представляется в виде УИЭДОУИПолИной, где: УИОЭДО - уникальный идентификатор оператора ЭДО - символьный трехзначный код (префикс), присваивается Федеральной налоговой службой; УИПолИной - уникальный идентификатор иного получателя, присваиваемый оператором ЭДО иного получателя, длина уникального идентификатора иного получателя не более 43 символов. Обязателен, если W в имени файла обмена принимает значение "1" |
| Электронная транспортная накладная, информация грузоотправителя | Документ | С | | О | Состав элемента представлен в таблице 5.2 |
Таблица 5.2
Электронная транспортная накладная, информация грузоотправителя (Документ)
| Наименование элемента | Сокращенное наименование (код) элемента | Признак типа элемента | Формат элемента | Признак обязательности элемента | Дополнительная информация |
| Код формы документа по классификатору налоговых документов (КНД) | КНД | А | T(=7) | ОК | Типовой элемент <КНДТип>. Принимает значение: 1110430 |
| Название электронной транспортной накладной | НаимТрН | А | T(1-255) | ОК | Принимает значение: |
| 1 - электронная транспортная накладная на перевозку сухогрузов во внутреннем водном | |
| 2 - электронная транспортная накладная на перевозку грузов в универсальных контейнерах | |
| 3 - электронная транспортная накладная на перевозку нефтегрузов наливом |
| Дата формирования файла обмена информации грузоотправителя | ДатаИнфГО | А | T(=10) | О | Типовой элемент <ДатаТип>. Дата в формате ДД.ММ.ГГГГ |
| Время формирования файла обмена информации грузоотправителя | ВрИнфГО | А | T(=8) | О | Типовой элемент <ВремяТип>. Время в формате ЧЧ:ММ:СС |
| Содержание электронной транспортной накладной, информация грузоотправителя | СодИнфГО | С | | О | Состав элемента представлен в таблице 5.3 |
| Сведения о лице, подписывающем файл обмена информации грузоотправителя в электронной форме | ПодпИнфГО | С | | О | Типовой элемент <ПодписантТип>. Состав элемента представлен в таблице 5.32 |
Таблица 5.3
Содержание электронной транспортной накладной, информация грузоотправителя (СодИнфГО)
| Наименование элемента | Сокращенное наименование (код) элемента | Признак типа элемента | Формат элемента | Признак обязательности элемента | Дополнительная информация |
| Уникальный идентификатор документа (УИД) электронной транспортной накладной | УИД_ТрН | А | T(1-36) | Н | Выдается государственной информационной системой электронных перевозочных документов (далее - ГИС ЭПД) |
| Порядковый номер электронной транспортной накладной | НомерТрН | А | T(1-1000) | О | |
| Дата составления электронной транспортной накладной | ДатаТрН | А | T(=10) | О | Типовой элемент <ДатаТип>. Дата в формате ДД.ММ.ГГГГ |
| Погрузка назначена на дату | ДатаПогруз | А | T(=10) | О | Типовой элемент <ДатаТип>. Дата в формате ДД.ММ.ГГГГ |
| Исправление электронной транспортной накладной | ИспрТрН | С | | Н | Типовой элемент <ИспрТип>. Состав элемента представлен в таблице 5.19. Формируется в случае исправления в установленном порядке ошибок в информации грузоотправителя электронной транспортной накладной |
| Порт отправления | ПортОтпр | С | | О | Типовой элемент <ПортТип>. Состав элемента представлен в таблице 5.6 |
| Порт назначения | ПортНазнач | С | | О | Типовой элемент <ПортТип>. Состав элемента представлен в таблице 5.6 |
| Сведения о грузоотправителе | СвГО | С | | О | Типовой элемент <УчастникТип>. Состав элемента представлен в таблице 5.7 |
| Сведения о грузополучателе | СвГП | С | | О | Типовой элемент <УчастникТип>. Состав элемента представлен в таблице 5.7 |
| Сведения о перевозчике | СвПрв | С | | О | Типовой элемент <УчастникТип>. Состав элемента представлен в таблице 5.7 |
| Сведения о грузе | СвГруз | С | | О | Состав элемента представлен в таблице 5.4 |
| Сведения о сопроводительных документах на груз | СопрДок | С | | ОМ | Типовой элемент <РеквДокТип>. Состав элемента представлен в таблице 5.17 |
| Информационное поле | ИнфПол | С | | НМ | Типовой элемент <ИнфПолТип>. Состав элемента представлен в таблице 5.30 |
Таблица 5.4
Сведения о грузе (СвГруз)
| Наименование элемента | Сокращенное наименование (код) элемента | Признак типа элемента | Формат элемента | Признак обязательности элемента | Дополнительная информация |
| Выгрузка средствами | ВыгрузСредств | А | T(=1) | ОК | Принимает значение: 1 - грузоотправителя | 2 - грузополучателя |
| Описание груза | ОпГруз | С | | ОМ | Состав элемента представлен в таблице 5.5 |
| Информационное поле | ИнфПол | С | | НМ | Типовой элемент <ИнфПолТип>. Состав элемента представлен в таблице 5.30 |
Таблица 5.5
Описание груза (ОпГруз)
| Наименование элемента | Сокращенное наименование (код) элемента | Признак типа элемента | Формат элемента | Признак обязательности элемента | Дополнительная информация |
| Порядковый номер груза | НомерГруз | А | N(5) | Н | |
| Номер и марка груза | НомерМаркаГруз | А | T(1-30) | Н | Артикул (код товара, номер по каталогу производителя) |
| Код товарной номенклатуры | КодТовНом | А | T(4-10) | НК | Принимает значение в соответствии с единой Товарной номенклатурой внешнеэкономической деятельности <1> (ТН ВЭД) |
| Код вида груза - нефтепродукты | КодВидГрНП | А | T(=3) | НК | Принимает значение: |
| 630 - дизельное топливо | |
| 640 - моторные масла для дизельных и (или) карбюраторных (инжекторных) двигателей | |
| 650 - прямогонный бензин | |
| 665 - автомобильный бензин класса 5 | |
| 671 - авиационный керосин | |
| 672 - бензол | |
| 673 - параксилол | |
| 674 - ортоксилол | |
| 676 - автомобильный бензин, не соответствующий классу 5 | |
| 677 - средние дистилляты | |
| 680 - этан | |
| 681 - СУГ |
| Состояние груза | СостГруз | А | T(1-1000) | О | |
| Способ упаковки | СпУпак | А | T(1-1000) | О | |
| Вид тары | ВидТар | А | T(=2) | НК | Принимает значение в соответствии с классификатором видов груза, упаковки и упаковочных материалов <2> или "00" при отсутствии тары |
| Плотность груза в соответствии с документацией на груз | Плотн | А | N(7.4) | H | Измеряется в тоннах на кубический метр |
| Количество мест груза | КолМестГр | А | N(11) | Н | Для насыпных и наливных грузов принимает значение: 1 |
| Другая необходимая информация о грузе | ДрОГруз | А | T(1-1000) | Н | |
| Номинальный объем груза, в кубических метрах | ОбъемНом | А | N(18.6) | Н | |
| Фактический объем груза, в кубических метрах | ОбъемФакт | А | N(18.6) | Н | |
| Вес груза, брутто (кг) | ВесГруз | А | N(18.4) | О | |
| Вес груза, брутто с контейнером (кг) | ВесГрузКонтр | А | N(18.6) | Н | |
| Наименование груза | НаимГруз | П | T(1-255) | О | |
| Маркировка | Марк | П | T(1-1000) | НМ | При отсутствии принимает значение "Отсутствует" |
| Код класса опасности груза в соответствии с Правилами морской перевозки опасных грузов (далее - МОПОГ) для опасных грузов | КодГрузМОПОГ | П | T(1-3) | НМ | |
| Индикатор опасности вещества по классификации ООН | КодГрузООН | П | T(=4) | НМ | |
| Сведения о контейнерах | СвКонтейн | С | | НМ | Типовой элемент <СвКонтейнТип>. Состав элемента представлен в таблице 5.15 |
<1> Утверждена решением Совета Евразийской экономической комиссии от 14 сентября 2021 г. N 80 "Об утверждении единой Товарной номенклатуры внешнеэкономической деятельности Евразийского экономического союза и Единого таможенного тарифа Евразийского экономического союза, а также об изменении и признании утратившим силу некоторых решений Совета Евразийской экономической комиссии", с изменениями, внесенными решением Коллегии Евразийской экономической комиссии от 27.12.2023 N 189 (вступило в силу 28.01.2024), (официальный сайт Евразийского экономического союза http://www.eaeunion.org/, 06.10.2021, является обязательным для Российской Федерации в соответствии с Договором о Евразийском экономическом союзе от 29.05.2014, ратифицированным Федеральным законом от 03.10.2014 N 279-ФЗ "О ратификации Договора о Евразийском экономическом союзе" (вступило в силу 01.01.2022).
<2> Утверждена решением Комиссии Таможенного союза от 20.09.2010 N 378 "О классификаторах, используемых для заполнения таможенных документов" (официальный сайт Евразийского экономического союза http://www.eaeunion.org/, 07.10.2021), вступило в силу 01.01.2011, является обязательным для Российской Федерации в соответствии с Договором об учреждении Евразийского экономического сообщества от 10.10.2000, ратифицированным Федеральным законом от 22.05.2001 N 56-ФЗ "О ратификации Договора об учреждении Евразийского экономического сообщества" (Договор вступил в силу для Российской Федерации 30.05.2001); Договором о Евразийском экономическом союзе от 29.05.2014, ратифицированным Федеральным законом от 03.10.2014 N 279-ФЗ "О ратификации Договора о Евразийском экономическом союзе" (Договор вступил в силу для Российской Федерации 01.01.2015).
Таблица 5.6
Сведения о порте (ПортТип)
| Наименование элемента | Сокращенное наименование (код) элемента | Признак типа элемента | Формат элемента | Признак обязательности элемента | Дополнительная информация |
| Наименование порта | НаимПорт | А | T(1-255) | О | |
| Терминал порта | Терминал | А | T(1-255) | Н | |
| Координаты места нахождения порта | КоордПор | С | | Н | Типовой элемент <КоордТип>. Состав элемента представлен в таблице 5.21 |
| Сведения об адресе местонахождения | Адрес | С | | О | Типовой элемент <АдресТип>. Состав элемента представлен в таблице 5.22 |
Таблица 5.7
Сведения об участнике факта хозяйственной жизни (УчастникТип)
| Наименование элемента | Сокращенное наименование (код) элемента | Признак типа элемента | Формат элемента | Признак обязательности элемента | Дополнительная информация |
| Код по Общероссийскому классификатору предприятий и организаций | ОКПО | А | T(1-10) | НК | Принимает значение в соответствии с Общероссийским классификатором предприятий и организаций (ОКПО) |
| Код по Общероссийскому классификатору организационно-правовых форм | КодОПФ | А | T(2-5) | НК | |
| Полное наименование организационно-правовой формы | ПолнНаимОПФ | А | T(4-255) | Н | |
| Структурное подразделение | СтруктПодр | А | T(1-500) | Н | |
| Информация для участника документооборота | ИнфДляУчаст | А | T(1-255) | Н | Информация, позволяющая получающему документ участнику документооборота обеспечить его автоматизированную обработку |
| Сокращенное наименование | СокрНаим | А | T(1-510) | Н | |
| Идентификационные сведения | ИдСв | С | | О | Состав элемента представлен в таблице 5.8 |
| Адрес | Адрес | С | | О | Типовой элемент <АдресТип>. Состав элемента представлен в таблице 5.22 |
| Банковские реквизиты | БанкРекв | С | | Н | Состав элемента представлен в таблице 5.12 |
| Контактные данные | Контакт | С | | Н | Типовой элемент <КонтактТип>. Состав элемента представлен в таблице 5.20 |
Таблица 5.8
Идентификационные сведения (ИдСв)
| Наименование элемента | Сокращенное наименование (код) элемента | Признак типа элемента | Формат элемента | Признак обязательности элемента | Дополнительная информация |
| Сведения об индивидуальном предпринимателе | | СвИП | С | | О | Состав элемента представлен в таблице 5.9 |
| Сведения об организации, состоящей на учете в налоговом органе | | СвЮЛУч | С | | О | Состав элемента представлен в таблице 5.10 |
| Сведения об иностранной организации (иностранном гражданине), не состоящей/состоящем на учете в налоговом органе | | СвИнНеУч | С | | О | Состав элемента представлен в таблице 5.14. Типовой элемент <СвИнНеУчТип>. |
| Сведения о физическом лице, не являющемся индивидуальным предпринимателем | СвФЛУч | С | | О | Состав элемента представлен в таблице 5.11 |
Таблица 5.9
Сведения об индивидуальном предпринимателе (СвИП)
| Наименование элемента | Сокращенное наименование (код) элемента | Признак типа элемента | Формат элемента | Признак обязательности элемента | Дополнительная информация |
| Идентификационный номер налогоплательщика (ИНН) физического лица | ИННФЛ | А | T(=12) | О | Типовой элемент <ИННФЛТип> |
| Реквизиты свидетельства о государственной регистрации индивидуального предпринимателя | СвГосРегИП | А | T(1-100) | Н | |
| Основной государственный регистрационный номер индивидуального предпринимателя | ОГРНИП | А | T(=15) | Н | Типовой элемент <ОГРНИПТип> |
| Дата присвоения основного государственного регистрационного номера индивидуального предпринимателя | ДатаОГРНИП | А | T(=10) | Н | Типовой элемент <ДатаТип>. Дата в формате ДД.ММ.ГГГГ |
| Иные сведения, идентифицирующие физическое лицо | ИныеСвед | А | T(1-255) | Н | |
| Фамилия, имя, отчество (при наличии) | ФИО | С | | О | Типовой элемент <ФИОТип>. Состав элемента представлен в таблице 5.35 |
Таблица 5.10
Сведения об организации, состоящей на учете в налоговом органе (СвЮЛУч)
| Наименование элемента | Сокращенное наименование (код) элемента | Признак типа элемента | Формат элемента | Признак обязательности элемента | Дополнительная информация |
| Полное наименование | НаимОрг | А | T(1-1000) | О | |
| ИНН юридического лица | ИННЮЛ | А | T(=10) | О | Типовой элемент <ИННЮЛТип> |
| Код причины постановки на учет (КПП) | КПП | А | T(=9) | О | Типовой элемент <КППТип> |
Таблица 5.11
Сведения о физическом лице, не являющемся индивидуальным предпринимателем (СвФЛУч)
| Наименование элемента | Сокращенное наименование (код) элемента | Признак типа элемента | Формат элемента | Признак обязательности элемента | Дополнительная информация |
| ИНН физического лица | ИННФЛ | А | T(=12) | Н | Типовой элемент <ИННФЛТип> |
| Иные сведения, в том числе сведения, идентифицирующие физическое лицо | ИныеСвед | А | T(1-255) | НУ | Элемент обязателен при отсутствии <ФИО> |
| Фамилия, имя, отчество (при наличии) | ФИО | С | | НУ | Типовой элемент <ФИОТип>. Состав элемента представлен в таблице 5.35. Элемент обязателен при отсутствии <ИныеСвед> и <ИННФЛ> |
Таблица 5.12
Банковские реквизиты (БанкРекв)
| Наименование элемента | Сокращенное наименование (код) элемента | Признак типа элемента | Формат элемента | Признак обязательности элемента | Дополнительная информация |
| Номер банковского счета | НомерСчета | А | T(1-20) | Н | |
| Сведения о банке | СвБанк | С | | Н | Состав элемента представлен в таблице 5.13 |
Таблица 5.13
Сведения о банке (СвБанк)
| Наименование элемента | Сокращенное наименование (код) элемента | Признак типа элемента | Формат элемента | Признак обязательности элемента | Дополнительная информация |
| Наименование банка | НаимБанк | А | T(1-1000) | Н | |
| Банковский идентификационный код (БИК) | БИК | А | T(=9) | НК | Типовой элемент <БИКТип>. Принимает значение в соответствии со Справочником банковских идентификационных кодов в платежной системе Банка России, ведение которого обеспечивается Банком России в соответствии с приложением 5 к Положению Банка России от 24.09.2020 N 732-П "О платежной системе Банка России" <3> |
| Корреспондентский счет банка | КорСчет | А | T(1-20) | Н | |
<3> Зарегистрировано Минюстом России 10.11.2020, регистрационный N 60810, с изменениями, внесенными Указаниями Банка России от 25.03.2021 N 5756-У (зарегистрировано Минюстом России 26.05.2021, регистрационный N 63632), от 23.12.2021 N 6030-У (зарегистрировано Минюстом России 14.03.2022, регистрационный N 67709), от 04.04.2022 N 6115-У (зарегистрировано Минюстом России 06.04.2022, регистрационный N 68096), от 12.01.2023 N 6358-У (зарегистрировано Минюстом России 06.03.2023, регистрационный N 72532), от 09.01.2024 N 6656-У (зарегистрировано Минюстом России 15.03.2024, регистрационный N 77512).
Таблица 5.14
Сведения об иностранной организации (иностранном гражданине), не состоящей/состоящем на учете в налоговом органе (СвИнНеУчТип)
| Наименование элемента | Сокращенное наименование (код) элемента | Признак типа элемента | Формат элемента | Признак обязательности элемента | Дополнительная информация |
| Идентификация статуса | ИдСтат | А | T(=2) | ОК | Принимает значение: ИО - иностранная организация | ИГ - иностранный гражданин |
| Код страны | Стран | А | T(=3) | ОК | Типовой элемент <ОКСМТип>. Принимает значение в соответствии с Общероссийским классификатором стран мира (ОКСМ) |
| Наименование страны | НаимСтран | А | T(1-255) | ОК | Принимает значение в соответствии с Общероссийским классификатором стран мира (ОКСМ) |
| Наименование иностранной организации полное/фамилия, имя, отчество (при наличии) иностранного гражданина | Наим | А | T(1-1000) | О | |
| Идентификатор иностранной организации (иностранного гражданина) | Идентиф | А | T(1-255) | НУ | Элемент обязателен при отсутствии <ИныеСвед> |
| Иные сведения для однозначной идентификации иностранной организации (иностранного гражданина) | ИныеСвед | А | T(1-255) | НУ | Элемент обязателен при отсутствии <Идентиф> |
Таблица 5.15
Сведения о контейнерах (СвКонтейнТип)
| Наименование элемента | Сокращенное наименование (код) элемента | Признак типа элемента | Формат элемента | Признак обязательности элемента | Дополнительная информация |
| Порядковый номер контейнера | НомКонтейн | А | N(2) | О | |
| Идентификационный номер контейнера | ИдКонтейн | А | T(1-255) | О | |
| Количество пломб, наложенных на контейнер | КолПломб | А | N(5) | НУ | Элемент обязателен при наличии <НомПломб> |
| Типоразмер контейнера | ТипКонтр | А | T(1-255) | Н | |
| ISO контейнера | ИСОКонтр | А | T(1-4) | Н | |
| Признак загрузки контейнера | ЗагрузкиКонтр | А | T(=1) | НК | Принимает значение: 1 - груженый | 2 - порожний |
| Признак использования контейнера | ИспКонтр | А | T(=1) | НК | Принимает значение: 1 - контейнер является грузом/товаром | 2 - контейнер является тарой |
| Суммарный вес всех грузов в контейнере, брутто (кг) | СумВесГруз | А | N(18.4) | Н | |
| Вес тары контейнера, (кг) | ВесТара | А | N(18.4) | Н | |
| Номера пломб, наложенных на контейнер | НомПломб | П | N(10) | НМУ | Элемент обязателен при наличии <КолПломб> |
| Код класса опасности груза по МОПОГ для опасных грузов | КодМОПОГ | П | T(1-3) | НМ | |
| Индикатор опасности вещества по классификации ООН | ИдОпаснООН | П | T(=4) | НМ | |
| Параметры негабаритности контейнера, в метрах | ПарамКонтр | С | | Н | Состав элемента представлен в таблице 5.16 |
Таблица 5.16
Параметры негабаритности контейнера, в метрах (ПарамКонтр)
| Наименование элемента | Сокращенное наименование (код) элемента | Признак типа элемента | Формат элемента | Признак обязательности элемента | Дополнительная информация |
| Высота, в метрах | Высота | А | N(5.3) | О | |
| Длина, в метрах | Длина | А | N(5.3) | О | |
| Ширина, в метрах | Ширина | А | N(5.3) | О | |
Таблица 5.17
Реквизиты документа (РеквДокТип)
| Наименование элемента | Сокращенное наименование (код) элемента | Признак типа элемента | Формат элемента | Признак обязательности элемента | Дополнительная информация |
| Наименование документа | РеквНаимДок | А | T(1-255) | О | |
| Номер документа | РеквНомерДок | А | T(1-255) | О | При отсутствии указывается: "Без номера" |
| Дата документа | РеквДатаДок | А | T(=10) | О | Типовой элемент <ДатаТип>. Дата в формате ДД.ММ.ГГГГ |
| Идентификатор файла обмена документа, подписанного первой стороной | РеквИдФайлДок | А | T(1-255) | Н | Содержит (повторяет) имя сформированного файла (без расширения). Указывается идентификатор файла обмена, в котором значения <РеквНаимДок>, <РеквНомерДок>, <РеквДатаДок> совпадают с одноименными элементами, указанными в создаваемом файле обмена |
| Идентификатор документа | РеквИдДок | А | T(1-255) | Н | Указывается идентификатор документа, содержащийся в информации документа, в том числе регистрационный номер, если документ/сведения о таком документе содержатся в государственной информационной системе |
| Идентифицирующая информация об информационной системе, в которой осуществляется хранение документа, необходимая для запроса информации из информационной системы | РИдСистХранД | А | T(1-500) | Н | Текстовое описание информационной системы, в которой осуществляется хранение документа, необходимое для запроса информации из информационной системы |
| Сведения в формате URL об информационной системе, которая предоставляет техническую возможность получения информации о документе | РеквУРЛСистДок | А | T(1-500) | Н | Унифицированный указатель (URL) |
| Дополнительные сведения | РеквДопСведДок | А | T(1-2000) | Н | |
| Идентифицирующие реквизиты сторон, составивших документ | РеквИдРекСост | С | | НМ | Типовой элемент <ИдРекСостТип>. Состав элемента представлен в таблице 5.18. Заполняется в отношении каждого из участников события (сделки), оформленного документом с указанными в <РеквНаимДок>, <РеквНомерДок> и <РеквДатаДок> наименованием, порядковым номером и датой |
Таблица 5.18
Идентифицирующие реквизиты сторон, составивших документ (ИдРекСостТип)
| Наименование элемента | Сокращенное наименование (код) элемента | Признак типа элемента | Формат элемента | Признак обязательности элемента | Дополнительная информация |
| ИНН организации, состоящей на учете в налоговом органе | | ИННЮЛ | П | T(=10) | О | Типовой элемент <ИННЮЛТип> |
| ИНН физического лица, не являющегося индивидуальным предпринимателем | | ИННФЛ | П | T(=12) | Н | Типовой элемент <ИННФЛТип> |
| ИНН индивидуального предпринимателя | | ИННИП | П | T(=12) | О | Типовой элемент <ИННФЛТип> |
| Данные иностранной организации (иностранного гражданина), не состоящей/состоящем на учете в налоговом органе | | ДаннИно | С | | О | Типовой элемент <СвИнНеУчТип>. Состав элемента представлен в таблице 5.14 |
| Наименование органа исполнительной власти (специализированной уполномоченной организации), выдавшего документ | НаимОИВ | П | T(1-255) | О | |
Таблица 5.19
Исправление (ИспрТип)
| Наименование элемента | Сокращенное наименование (код) элемента | Признак типа элемента | Формат элемента | Признак обязательности элемента | Дополнительная информация |
| Идентификатор предыдущего файла обмена, в который вносится исправление | ИдПредФайлИспр | А | T(1-255) | Н | Содержит (повторяет) имя файла обмена (без расширения), в который вносится исправление (предыдущий файл обмена). Данный элемент является справочной информацией, позволяющей получающему документ участнику документооборота обеспечить его автоматизированную обработку. |
| Номер исправления | НомИспр | А | N(3) | О | |
| Дата исправления | ДатаИспр | А | T(=10) | О | Типовой элемент <ДатаТип>. Дата в формате ДД.ММ.ГГГГ |
Таблица 5.20
Контактные данные (КонтактТип)
| Наименование элемента | Сокращенное наименование (код) элемента | Признак типа элемента | Формат элемента | Признак обязательности элемента | Дополнительная информация |
| Номер контактного телефона/факс | Тлф | П | T(1-255) | НМ | |
| Адрес электронной почты | ЭлПочта | П | T(1-255) | НМ | |
| Иные контактные данные | ИнКонт | П | T(1-255) | Н | |
Таблица 5.21
Координаты места (КоордТип)
| Наименование элемента | Сокращенное наименование (код) элемента | Признак типа элемента | Формат элемента | Признак обязательности элемента | Дополнительная информация |
| Широта | Широта | А | T(15-17) | О | Широта в формате: <XX.УУУУУУУУУУУУУ> во всемирной системе геоцентрических координат WGS 84, где: XX - градусы в диапазоне от -90 до 90 УУУУУУУУУУУУУ - минуты и секунды, представленные как десятичные доли с точностью до 13 знаков |
| Долгота | Долгота | А | T(15-18) | О | Долгота в формате: <XXX.УУУУУУУУУУУУУ> во всемирной системе геоцентрических координат WGS 84, где: XXX - градусы в диапазоне от -180 до 180 УУУУУУУУУУУУУ - минуты и секунды, представленные как десятичные доли с точностью до 13 знаков |
Таблица 5.22
Сведения об адресе (месте нахождения) (АдресТип)
| Наименование элемента | Сокращенное наименование (код) элемента | Признак типа элемента | Формат элемента | Признак обязательности элемента | Дополнительная информация |
| Глобальный номер места нахождения (GLN места) | ГЛНМеста | А | T(=13) | Н | |
| Адрес, указанный в Едином государственном реестре юридических лиц/почтовый адрес/адрес регистрации по месту жительства индивидуального предпринимателя, указанный в Едином государственном реестре индивидуальных предпринимателей (реквизиты адреса на территории Российской Федерации) | | АдрРФ | С | | О | Типовой элемент <АдрРФТип>. Состав элемента представлен в таблице 5.23 |
| Адрес в соответствии с государственным адресным реестром, указанный в Едином государственном реестре юридических лиц/почтовый адрес/адрес регистрации по месту жительства индивидуального предпринимателя, указанный в Едином государственном реестре индивидуальных предпринимателей (реквизиты адреса на территории Российской Федерации) | | АдрГАР | С | | О | Типовой элемент <АдрГАРТип>. Состав элемента представлен в таблице 5.25 |
| Адрес, указанный в Едином государственном реестре юридических лиц/почтовый адрес/адрес регистрации по месту жительства индивидуального предпринимателя, указанный в Едином государственном реестре индивидуальных предпринимателей (информация об адресе, в том числе об адресе за пределами территории Российской Федерации) | АдрИнф | С | | О | Типовой элемент <АдрИнфТип>. Состав элемента представлен в таблице 5.24 |
Таблица 5.23
Сведения об адресе в Российской Федерации, содержащиеся в ЕГРЮЛ (АдрРФТип)
| Наименование элемента | Сокращенное наименование (код) элемента | Признак типа элемента | Формат элемента | Признак обязательности элемента | Дополнительная информация |
| Почтовый индекс | Индекс | А | T(=6) | Н | |
| Код субъекта Российской Федерации | КодРегион | А | T(=2) | ОК | Типовой элемент <ССРФТип>. Принимает значение в соответствии с приложением N 2 "Коды субъектов Российской Федерации и иных территорий" к Порядку заполнения формы "Сведения о регистрации гражданина Российской Федерации по месту жительства", утвержденному приказом ФНС России от 27.06.2022 N ЕД-7-14/517@ "Об утверждении формы, порядка ее заполнения и формата представления сведений о регистрации гражданина Российской Федерации по месту жительства в электронной форме" (зарегистрировано Минюстом России 09.11.2022, регистрационный N 70874) <4> (далее - Коды субъектов Российской Федерации и иных территорий) |
| Наименование субъекта Российской Федерации | НаимРегион | А | T(1-51) | ОК | Принимает значение наименования субъекта в соответствии с Кодами субъектов Российской Федерации и иных территорий за следующим исключением: если код субъекта Российской Федерации принимает значение, равное "99" (<Регион>=99), то элемент принимает значение "иные территории, включая город и космодром Байконур" |
| Район | Район | А | T(1-255) | Н | |
| Город | Город | А | T(1-255) | Н | |
| Населенный пункт | НаселПункт | А | T(1-255) | Н | |
| Улица | Улица | А | T(1-255) | Н | |
| Дом | Дом | А | T(1-50) | Н | |
| Корпус | Корпус | А | T(1-50) | Н | |
| Квартира | Кварт | А | T(1-50) | Н | |
| Иные сведения об адресе в Российской Федерации | ИныеСвед | А | T(1-1000) | Н | |
<4> С изменениями, внесенными приказом ФНС России от 24.07.2023 N ЕД-7-14/491@ (зарегистрировано Минюстом России 07.08.2023, регистрационный N 74651).
Таблица 5.24
Информация об адресе, в том числе за пределами территории Российской Федерации (АдрИнфТип)
| Наименование элемента | Сокращенное наименование (код) элемента | Признак типа элемента | Формат элемента | Признак обязательности элемента | Дополнительная информация |
| Код страны | КодСтр | А | T(=3) | ОК | Типовой элемент <ОКСМТип>. Принимает значение в соответствии с Общероссийским классификатором стран мира (ОКСМ) |
| Наименование страны | НаимСтран | А | T(1-255) | ОК | Принимает значение в соответствии с Общероссийским классификатором стран мира (ОКСМ) |
| Адрес | АдрТекст | А | T(1-1000) | О | |
Таблица 5.25
Адрес в соответствии с государственным адресным реестром (АдрГАРТип)
| Наименование элемента | Сокращенное наименование (код) элемента | Признак типа элемента | Формат элемента | Признак обязательности элемента | Дополнительная информация |
| Уникальный номер адреса объекта адресации в государственном адресном реестре | ИдНом | А | T(=36) | О | Уникальный номер адреса объекта адресации в государственном адресном реестре в виде 36-разрядного GUID |
| Почтовый индекс | Индекс | А | T(=6) | Н | |
| Субъект Российской Федерации (код) | Регион | П | T(=2) | ОК | Типовой элемент <ССРФТип>. Принимает значение в соответствии с Кодами субъектов Российской Федерации и иных территорий |
| Наименование субъекта Российской Федерации | НаимРегион | П | T(1-51) | ОК | Принимает значение наименования субъекта в соответствии с Кодами субъектов Российской Федерации и иных территорий за следующим исключением: если код субъекта Российской Федерации принимает значение, равное "99" (<Регион>=99), то элемент принимает значение "иные территории, включая город и космодром Байконур" |
| Муниципальный район/городской округ/внутригородская территория города федерального значения/муниципальный округ/федеральная территория | МуниципРайон | С | | НУ | Типовой элемент <ВидНаимКодТип>. Состав элемента представлен в таблице 5.26. Элемент обязателен, если значение элемента <Регион> не равно 99 |
| Городское поселение/сельское поселение/межселенная территория в составе муниципального района/внутригородской район городского округа | ГородСелПоселен | С | | Н | Типовой элемент <ВидНаимКодТип>. Состав элемента представлен в таблице 5.26 |
| Населенный пункт (город, деревня, село и прочее) | НаселенПункт | С | | Н | Типовой элемент <ВидНаимТип>. Состав элемента представлен в таблице 5.27 |
| Элемент планировочной структуры | ЭлПланСтруктур | С | | Н | Типовой элемент <ТипНаимТип>. Состав элемента представлен в таблице 5.28 |
| Элемент улично-дорожной сети | ЭлУлДорСети | С | | Н | Типовой элемент <ТипНаимТип>. Состав элемента представлен в таблице 5.28 |
| Земельный участок (номер) | ЗемелУчасток | П | T(1-50) | Н | |
| Здание/строение/сооружение/объект незавершенного строительства | Здание | С | | НМ | Типовой элемент <НомерТип>. Состав элемента представлен в таблице 5.29 |
| Помещение в пределах здания/строения/сооружения/машино-место | ПомещЗдания | С | | Н | Типовой элемент <НомерТип>. Состав элемента представлен в таблице 5.29 |
| Помещение в пределах квартиры | ПомещКвартиры | С | | Н | Типовой элемент <НомерТип>. Состав элемента представлен в таблице 5.29 |
Таблица 5.26
Сведения о виде (код) и наименовании адресного элемента (ВидНаимКодТип)
| Наименование элемента | Сокращенное наименование (код) элемента | Признак типа элемента | Формат элемента | Признак обязательности элемента | Дополнительная информация |
| Вид (код) элемента | ВидКод | А | T(=1) | ОК | Принимает значения: для элемента <МуниципРайон> |
| 1 - муниципальный район | |
| 2 - городской округ | |
| 3 - внутригородская территория города федерального значения | |
| 4 - муниципальный округ | |
| 5 - федеральная территория |
| для элемента <ГородСелПоселен> |
| 1 - городское поселение | |
| 2 - сельское поселение | |
| 3 - межселенная территория в составе муниципального района | |
| 4 - внутригородской район городского округа |
| Наименование элемента | Наим | А | T(1-255) | О | |
Таблица 5.27
Сведения о виде и наименовании адресного элемента (ВидНаимТип)
| Наименование элемента | Сокращенное наименование (код) элемента | Признак типа элемента | Формат элемента | Признак обязательности элемента | Дополнительная информация |
| Вид элемента | Вид | А | T(1-50) | О | |
| Наименование элемента | Наим | А | T(1-255) | О | |
Таблица 5.28
Сведения о типе и наименовании адресного элемента (ТипНаимТип)
| Наименование элемента | Сокращенное наименование (код) элемента | Признак типа элемента | Формат элемента | Признак обязательности элемента | Дополнительная информация |
| Тип элемента | Тип | А | T(1-50) | О | |
| Наименование элемента | Наим | А | T(1-255) | О | |
Таблица 5.29
Сведения о номере адресного элемента (НомерТип)
| Наименование элемента | Сокращенное наименование (код) элемента | Признак типа элемента | Формат элемента | Признак обязательности элемента | Дополнительная информация |
| Тип элемента | Тип | А | T(1-50) | О | |
| Номер элемента | Номер | А | T(1-255) | О | |
Таблица 5.30
Информационное поле (ИнфПолТип)
| Наименование элемента | Сокращенное наименование (код) элемента | Признак типа элемента | Формат элемента | Признак обязательности элемента | Дополнительная информация |
| Идентификатор файла информационного поля | ИдФайлИнфПол | А | T(=36) | Н | Указывается идентификатор файла, связанного со сведениями данного электронного файла обмена (GUID) |
| Текстовая информация | ТекстИнф | С | | НМ | Типовой элемент <ТекстИнфТип>. Состав элемента представлен в таблице 5.31 |
Таблица 5.31
Текстовая информация (ТекстИнфТип)
| Наименование элемента | Сокращенное наименование (код) элемента | Признак типа элемента | Формат элемента | Признак обязательности элемента | Дополнительная информация |
| Идентификатор | Идентиф | А | T(1-50) | О | |
| Значение | Значен | А | T(1-2000) | О | |
Таблица 5.32
Сведения о лице, подписывающем информацию отправителя в электронной форме (ПодписантТип)
| Наименование элемента | Сокращенное наименование (код) элемента | Признак типа элемента | Формат элемента | Признак обязательности элемента | Дополнительная информация |
| Должность | Должн | А | T(1-255) | О | |
| Тип подписи | ТипПодпис | А | T(=1) | НК | Принимает значение: |
| 1 - усиленная квалифицированная электронная подпись | |
| 2 - простая электронная подпись | |
| 3 - усиленная неквалифицированная электронная подпись |
| Значения "2" и "3" применяются, если иное не предусмотрено законодательством Российской Федерации |
| Дата подписания документа | ДатаПодДок | А | T(=10) | Н | Типовой элемент <ДатаТип>. Дата в формате ДД.ММ.ГГГГ |
| Способ подтверждения полномочий на подписание документа | СпосПодтПолном | А | T(=1) | ОК | Принимает значение: |
| 1 - в соответствии с данными, содержащимися в электронной подписи | |
| 2 - в соответствии с доверенностью в электронной форме в машиночитаемом виде, если представление доверенности осуществляется посредством включения в каждый пакет электронных документов, подписываемых представителем | |
| 3 - в соответствии с доверенностью в электронной форме в машиночитаемом виде, если представление доверенности осуществляется из информационной системы. При этом необходимая информация для запроса доверенности из информационной системы, указана в электронном документе | |
| 4 - в соответствии с доверенностью в электронной форме в машиночитаемом виде, если представление доверенности осуществляется из информационной системы. При этом необходимая информация для запроса доверенности из информационной системы представляется способом, отличным от указания в электронном документе | |
| 5 - в соответствии с доверенностью в форме документа на бумажном носителе | |
| 6 - иное |
| Дополнительные сведения | ДопСведПодп | А | T(1-255) | Н | Дополнительные сведения о подписанте |
| Фамилия, имя, отчество (при наличии) | ФИО | С | | О | Типовой элемент <ФИОТип>. Состав элемента представлен в таблице 5.35 |
| Сведения о доверенности в электронной форме в машиночитаемом виде, используемой для подтверждения полномочий представителя | | СвДоверЭл | С | | НМУ | Состав элемента представлен в таблице 5.33. Элемент обязателен и формируется только при <СпосПодтПолном>=3 |
| Сведения о доверенности в форме документа на бумажном носителе, используемой для подтверждения полномочий представителя | СвДоверБум | С | | НМУ | Состав элемента представлен в таблице 5.34. Элемент обязателен и формируется только при <СпосПодтПолном>=5 |
Таблица 5.33
Сведения о доверенности в электронной форме в машиночитаемом виде, используемой для подтверждения полномочий представителя (СвДоверЭл)
| Наименование элемента | Сокращенное наименование (код) элемента | Признак типа элемента | Формат элемента | Признак обязательности элемента | Дополнительная информация |
| Единый регистрационный номер доверенности | НомДовер | А | T(=36) | О | Уникальный идентификатор доверенности в виде 36-разрядного GUID |
| Дата совершения (выдачи) доверенности | ДатаВыдДовер | А | T(=10) | О | Типовой элемент <ДатаТип>. Дата в формате ДД.ММ.ГГГГ |
| Внутренний номер доверенности | ВнНомДовер | А | T(1-50) | Н | При отсутствии номера принимает значение "без номера (б/н)" |
| Дата внутренней регистрации доверенности | ДатаВнРегДовер | А | T(=10) | Н | Типовой элемент <ДатаТип>. Дата в формате ДД.ММ.ГГГГ |
| Идентифицирующая информация об информационной системе, в которой осуществляется хранение доверенности, необходимая для запроса информации из такой информационной системы | ИдСистХран | А | T(1-500) | О | |
| Сведения в формате URL об информационной системе, которая предоставляет техническую возможность получения информации о доверенности | УРЛСист | А | T(1-500) | Н | При наличии технической возможности у информационной системы, в которой осуществляется хранение доверенности, предоставлять доверенность в автоматическом режиме. Элемент принимает значение в формате URL |
Таблица 5.34
Сведения о доверенности в форме документа на бумажном носителе, используемой для подтверждения полномочий представителя (СвДоверБум)
| Наименование элемента | Сокращенное наименование (код) элемента | Признак типа элемента | Формат элемента | Признак обязательности элемента | Дополнительная информация |
| Дата совершения (выдачи) доверенности | ДатаВыдДовер | А | T(=10) | О | Типовой элемент <ДатаТип>. Дата в формате ДД.ММ.ГГГГ |
| Внутренний номер доверенности | ВнНомДовер | А | T(1-50) | О | При отсутствии номера принимает значение "без номера (б/н)" |
| Сведения, идентифицирующие доверителя | СвИдДовер | А | T(1-1000) | Н | |
| Фамилия, имя, отчество (при наличии) лица, подписавшего доверенность | ФИО | С | | Н | Типовой элемент <ФИОТип>. Состав элемента представлен в таблице 5.35 |
Таблица 5.35
Фамилия, имя, отчество физического лица (ФИОТип)
| Наименование элемента | Сокращенное наименование (код) элемента | Признак типа элемента | Формат элемента | Признак обязательности элемента | Дополнительная информация |
| Фамилия | Фамилия | А | T(1-60) | О | |
| Имя | Имя | А | T(1-60) | О | |
| Отчество | Отчество | А | T(1-60) | Н | |
III. ОПИСАНИЕ ФАЙЛА ОБМЕНА ИНФОРМАЦИИ ПЕРЕВОЗЧИКА
6. Имя файла обмена должно иметь следующий вид:
R_T_A_O_W_GGGGMMDD_N, где:
R_T - префикс, принимающий значение ON_TRNVPRPRV;
A - уникальный идентификатор получателя файла обмена электронной транспортной накладной, информация перевозчика. Значение элемента представляется в виде "УИОЭДОУИПол", где:
"УИОЭДО" - уникальный идентификатор оператора электронного документооборота (оператор ЭДО) - символьный трехзначный код (префикс), присваивается Федеральной налоговой службой. В значении уникального идентификатора допускаются символы латинского алфавита "A - Z", "a - z", цифры "0 - 9", знаки "@", ".", "-". Значение уникального идентификатора регистронезависимо;
"УИПол" - уникальный идентификатор получателя файла обмена (грузополучателя). При направлении файла обмена через оператора ЭДО "УИПол" принимает значение уникального идентификатора участника, присваиваемого оператором ЭДО, длина уникального идентификатора получателя не более 43 символов;
O - уникальный идентификатор отправителя файла обмена электронной транспортной накладной, информация перевозчика. Значение элемента представляется в виде "УИОЭДОУИОтпр", где:
"УИОЭДО" - уникальный идентификатор оператора ЭДО - символьный трехзначный код (префикс), присваивается Федеральной налоговой службой. В значении уникального идентификатора допускаются символы латинского алфавита "A - Z", "a - z", цифры "0 - 9", знаки "@", ".", "-". Значение уникального идентификатора регистронезависимо;
"УИОтпр" - уникальный идентификатор отправителя файла обмена (перевозчика). При направлении файла обмена через оператора ЭДО "УИОтпр" принимает значение уникального идентификатора участника, присваиваемого оператором ЭДО, длина уникального идентификатора отправителя не более 43 символов;
W - признак наличия идентификаторов дополнительных получателей файла обмена информации перевозчика. Может принимать следующие значения: "0" - дополнительные получатели файла обмена информации перевозчика отсутствуют, "1" - дополнительные получатели файла обмена информации перевозчика присутствуют и указаны в файле обмена информации перевозчика;
GGGG - год формирования передаваемого файла обмена, MM - месяц, DD - день;
N - 36-символьный глобальный уникальный идентификатор GUID (Globally Unique Identifier).
Расширение имени файла обмена - xml. Расширение имени файла обмена может указываться строчными или прописными буквами.
Параметры первой строки файла обмена
Первая строка XML-файла должна иметь следующий вид:
<?xml version ="1.0" encoding ="windows-1251"?>
Имя файла, содержащего XML-схему файла обмена, должно иметь следующий вид:
ON_TRNVPRPRV_1_973_22_05_01_xx, где xx - номер версии схемы.
Расширение имени файла - xsd.
XML-схема файла обмена в электронной форме приводится отдельным файлом и размещается на официальном сайте Федеральной налоговой службы в информационно-телекоммуникационной сети "Интернет".
Выпуск новой версии (новых версий) схемы возможен при условии ее непротиворечия требованиям данного документа (в части уточнения текста наименования отдельных элементов, дополнительной информации, увеличения количества знаков в формате элемента.
7. Логическая модель файла обмена представлена в виде диаграммы структуры файла обмена на рисунке 2 настоящего формата. Элементами логической модели файла обмена являются элементы и атрибуты XML-файла. Перечень структурных элементов логической модели файла обмена и сведения о них приведены в таблицах 7.1 - 7.21 настоящего формата.
Для каждого структурного элемента логической модели файла обмена приводятся следующие сведения:
наименование элемента. Приводится полное наименование элемента. В строке таблицы могут быть описаны несколько элементов, наименования которых разделены символом "|". Такая форма записи применяется при наличии в файле обмена только одного элемента из описанных в этой строке;
сокращенное наименование (код) элемента. Приводится сокращенное наименование элемента. Синтаксис сокращенного наименования должен удовлетворять спецификации XML;
признак типа элемента. Может принимать следующие значения:
"С" - сложный элемент логической модели (содержит вложенные элементы), "П" - простой элемент логической модели, реализованный в виде элемента XML-файла, "А" - простой элемент логической модели, реализованный в виде атрибута элемента XML-файла. Простой элемент логической модели не содержит вложенные элементы;
формат элемента. Формат элемента представляется следующими условными обозначениями: T - символьная строка; N - числовое значение (целое или дробное).
Формат символьной строки указывается в виде T(n-k) или T(=k), где: n - минимальное количество знаков, k - максимальное количество знаков, символ "-" - разделитель, символ "=" означает фиксированное количество знаков в строке. В случае если минимальное количество знаков равно 0, формат имеет вид T(0-k). В случае если максимальное количество знаков не ограничено, формат имеет вид T(n-).
Формат числового значения указывается в виде N(m.k), где: m - максимальное количество знаков в числе, включая знак (для отрицательного числа), целую и дробную часть числа без разделяющей десятичной точки, k - максимальное число знаков дробной части числа. Если число знаков дробной части числа равно 0 (то есть число целое), то формат числового значения имеет вид N(m).
Для простых элементов, являющихся базовыми в XML, таких как элемент с типом "date", поле "Формат элемента" не заполняется. Для таких элементов в поле "Дополнительная информация" указывается тип базового элемента;
признак обязательности элемента определяет обязательность наличия элемента (совокупности наименования элемента и его значения) в файле обмена. Признак обязательности элемента может принимать следующие значения: "О" - наличие элемента в файле обмена обязательно; "Н" - наличие элемента в файле обмена необязательно, то есть элемент может отсутствовать. Если элемент принимает ограниченный перечень значений (по классификатору), то признак обязательности элемента дополняется символом "К". В случае если количество реализаций элемента может быть более одной, признак обязательности элемента дополняется символом "М".
К вышеперечисленным признакам обязательности элемента добавляется значение "У" при описании в XML-схеме условий, предъявляемых к элементу в файле обмена, описанных в графе "Дополнительная информация";
дополнительная информация содержит, при необходимости, требования к элементу файла обмена, не указанные ранее. Для сложных элементов указывается ссылка на таблицу, в которой описывается состав данного элемента. Для элементов, принимающих ограниченный перечень значений из классификатора, указывается соответствующее наименование классификатора или приводится перечень возможных значений. Для классификатора может указываться ссылка на его местонахождение. Для элементов, использующих пользовательский тип данных, указывается наименование типового элемента.

Рисунок 2. Диаграмма структуры файла обмена
Таблица 7.1
Файл обмена (Файл)
| Наименование элемента | Сокращенное наименование (код) элемента | Признак типа элемента | Формат элемента | Признак обязательности элемента | Дополнительная информация |
| Идентификатор файла | ИдФайл | А | T(1-255) | ОУ | Содержит (повторяет) имя сформированного файла (без расширения) |
| Версия программы, с помощью которой сформирован файл | ВерсПрог | А | T(1-40) | О | |
| Версия формата | ВерсФорм | А | T(1-5) | ОК | Принимает значение: 5.01 |
| Идентификатор иного получателя файла обмена информации перевозчика | ИдПолИной | П | T(4-46) | НМ | Значение элемента представляется в виде УИОЭДОУИПолИной, где: УИОЭДО - уникальный идентификатор оператора ЭДО - символьный трехзначный код (префикс), присваивается Федеральной налоговой службой; УИПолИной - уникальный идентификатор иного получателя, присваиваемый оператором ЭДО иного получателя, длина уникального идентификатора иного получателя не более 43 символов. Обязателен, если W в имени файла обмена принимает значение "1" |
| Электронная транспортная накладная, информация перевозчика | Документ | С | | О | Состав элемента представлен в таблице 7.2 |
Таблица 7.2
Электронная транспортная накладная, информация перевозчика (Документ)
| Наименование элемента | Сокращенное наименование (код) элемента | Признак типа элемента | Формат элемента | Признак обязательности элемента | Дополнительная информация |
| Код формы документа по классификатору налоговых документов (КНД) | КНД | А | T(=7) | ОК | Типовой элемент <КНДТип>. Принимает значение: 1110431 |
| Наименование документа по содержанию информации в файле обмена информации перевозчика | ПоСодИнфФайл | А | T(1-255) | ОК | Принимает значение: электронная транспортная накладная, информация перевозчика |
| Дата формирования файла обмена информации перевозчика | ДатИнфПрв | А | T(=10) | О | Типовой элемент <ДатаТип>. Дата в формате ДД.ММ.ГГГГ |
| Время формирования файла обмена информации перевозчика | ВрИнфПрв | А | T(=8) | О | Типовой элемент <ВремяТип>. Время в формате ЧЧ:ММ:СС |
| Идентификатор файла обмена информации грузоотправителя | ИдИнфГО | С | | О | Состав элемента представлен в таблице 7.3 |
| Содержание электронной транспортной накладной, информация перевозчика | СодИнфПрв | С | | О | Состав элемента представлен в таблице 7.4 |
| Сведения о лице, подписывающем файл обмена информации перевозчика | ПодпИнфПрв | С | | ОМ | Типовой элемент <ПодписантТип>. Состав элемента представлен в таблице 7.18 |
Таблица 7.3
Идентификатор файла обмена информации грузоотправителя (ИдИнфГО)
| Наименование элемента | Сокращенное наименование (код) элемента | Признак типа элемента | Формат элемента | Признак обязательности элемента | Дополнительная информация |
| Идентификатор файла обмена (информации грузоотправителя) | ИдФайлИнфГО | А | T(1-255) | О | Содержит (повторяет) имя файла обмена информации грузоотправителя без расширения |
| Дата формирования файла обмена информации грузоотправителя | ДатФайлИнфГО | А | T(=10) | О | Типовой элемент <ДатаТип>. Дата в формате ДД.ММ.ГГГГ. Указывается (повторяет) значение <ДатаИнфГО>, указанное в файле обмена информации грузоотправителя |
| Время формирования файла обмена информации грузоотправителя | ВрФайлИнфГО | А | T(=8) | О | Типовой элемент <ВремяТип>. Время в формате ЧЧ:ММ:СС Указывается (повторяет) значение <ВремИнфГО>, указанное в файле обмена информации грузоотправителя |
| Электронная подпись файла обмена информации грузоотправителя | ЭП | А | T(1-) | О | Представляется в кодировке Base64 |
Таблица 7.4
Содержание электронной транспортной накладной, информация перевозчика (СодИнфПрв)
| Наименование элемента | Сокращенное наименование (код) элемента | Признак типа элемента | Формат элемента | Признак обязательности элемента | Дополнительная информация |
| Уникальный идентификатор документа (УИД) электронной транспортной накладной | УИД_ТрН | А | T(1-36) | О | Повторяет УИД электронной транспортной накладной, выданный ГИС ЭПД |
| Содержание операции | СодОпер | А | T(1-255) | ОК | Принимает значение: груз принят к перевозке капитаном, уполномоченным перевозчиком на перевозку груза, от лица, осуществившего погрузку груза на судно |
| Оговорки и замечания перевозчика при приеме груза | ЗамПрвПрием | С | | НМ | Состав элемента представлен в таблице 7.5 |
| Сведения об отметках перевозчика при приеме груза | ОтметПрвПрием | С | | ОМ | Состав элемента представлен в таблице 7.6 |
| Сведения о судне | СвСудно | С | | О | Состав элемента представлен в таблице 7.7 |
| Тарифные расстояния и отметки | ТарифОтм | С | | О | Состав элемента представлен в таблице 7.8 |
| Тарифная ставка | Тариф | С | | Н | Состав элемента представлен в таблице 7.9 |
| Платы и сборы (при отправлении) | ПлатаОтпр | С | | Н | Типовой элемент <ПлатаСборТип>. Состав элемента представлен в таблице 7.10 |
| Платы и сборы (при выдаче) | ПлатаВыд | С | | Н | Типовой элемент <ПлатаСборТип>. Состав элемента представлен в таблице 7.10 |
| Информационное поле | ИнфПол | С | | НМ | Типовой элемент <ИнфПолТип>. Состав элемента представлен в таблице 7.16 |
Таблица 7.5
Оговорки и замечания перевозчика при приеме груза (ЗамПрвПрием)
| Наименование элемента | Сокращенное наименование (код) элемента | Признак типа элемента | Формат элемента | Признак обязательности элемента | Дополнительная информация |
| Порядковый номер | ПорНомер | А | N(2) | О | |
| Оговорки и замечания в отношении фактических даты и времени прибытия | ЗамДатВрПриб | А | T(=25) | Н | Типовой элемент <ДатаВремяВЗТип>. Дата и время в формате ДД.ММ.ГГГГТЧЧ:ММ:СС+/-ЧЧ:ММ, где Т - разделитель даты и времени; +/-ЧЧ:ММ - разница с UTC в часах, минутах |
| Оговорки и замечания в отношении фактических даты и времени убытия | ЗамДатВрУбыт | А | T(=25) | Н | Типовой элемент <ДатаВремяВЗТип>. Дата и время в формате ДД.ММ.ГГГГТЧЧ:ММ:СС+/-ЧЧ:ММ, где Т - разделитель даты и времени; +/-ЧЧ:ММ - разница с UTC в часах, минутах |
| Оговорки и замечания в отношении фактических даты и времени постановки на погрузку | ЗамДатВрПосПрием | А | T(=25) | Н | Типовой элемент <ДатаВремяВЗТип>. Дата и время в формате ДД.ММ.ГГГГТЧЧ:ММ:СС+/-ЧЧ:ММ, где Т - разделитель даты и времени; +/-ЧЧ:ММ - разница с UTC в часах, минутах |
| Оговорки и замечания в отношении массы груза | ЗамМасс | А | T(1-1000) | Н | |
| Оговорки и замечания в отношении количества грузовых мест | ЗамКолМест | А | T(1-1000) | Н | |
| Оговорки и замечания в отношении проведения погрузочных работ | ЗамПогрРаб | А | T(1-1000) | Н | |
| Оговорки и замечания в отношении фактического состояния груза, креплении груза, тары, упаковки, маркировки и опломбирования | ЗамСостГруз | П | T(=2) | НКМ | Принимает значение: |
| 01 - груз поврежден | |
| 02 - груз грязный | |
| 03 - груз имеет запах | |
| 04 - упаковка груза не соответствует условиям перевозки | |
| 05 - упаковка груза повреждена | |
| 06 - упаковка груза отсутствует | |
| 07 - количество грузовых мест не соответствует заявленному | |
| 08 - нарушена схема погрузки груза на судно Грузоотправителем | |
| 09 - груз не соответствует заявленной массе | |
| 10 - нарушение пломбы | |
| 11 - отсутствие необходимой маркировки | |
| 12 - иные оговорки |
| Иные оговорки и замечания в отношении фактического состояния груза, креплении груза, тары, упаковки, маркировки и опломбирования | ИнЗамСостГруз | П | T(1-255) | НУ | Элемент обязателен при <ЗамСостГруз> = 12 |
| Информационное поле | ИнфПол | С | | НМ | Типовой элемент <ИнфПолТип>. Состав элемента представлен в таблице 7.16 |
Таблица 7.6
Сведения об отметках перевозчика при приеме груза (ОтметПрвПрием)
| Наименование элемента | Сокращенное наименование (код) элемента | Признак типа элемента | Формат элемента | Признак обязательности элемента | Дополнительная информация |
| Дата и время отметки | ДатВрОтмет | А | T(=25) | О | Типовой элемент <ДатаВремяВЗТип>. Дата и время в формате ДД.ММ.ГГГГТЧЧ:ММ:СС+/-ЧЧ:ММ, где Т - разделитель даты и времени; +/-ЧЧ:ММ - разница с UTC в часах, минутах |
| Описание обстоятельств, послуживших основанием для отметки | ОбстОтмет | А | T(=1) | ОК | Принимает значение: |
| 1 - задержка (простой) судна, поданного под погрузку |
| 2 - простой специализированного судна | |
| 3 - задержка (простой) контейнеров | |
| 4 - иное описание обстоятельств, послужившее основанием для отметки |
| Иное описание обстоятельств, послужившее основанием для отметки | ИнОбстОтмет | А | T(1-255) | НУ | Элемент обязателен при <ОбстОтмет> = 4 |
| Отметки в отношении акта взвешивания | ОтмАктВзв | А | T(1-1000) | Н | |
| Сведения о коммерческих и иных актах, в том числе о погрузке груза | СвАкт | С | | НМ | Типовой элемент <РеквДокТип>. Состав элемента представлен в таблице 7.12 |
| Информационное поле | ИнфПол | С | | НМ | Типовой элемент <ИнфПолТип>. Состав элемента представлен в таблице 7.16 |
Таблица 7.7
Сведения о судне (СвСудно)
| Наименование элемента | Сокращенное наименование (код) элемента | Признак типа элемента | Формат элемента | Признак обязательности элемента | Дополнительная информация |
| Название судна | НазвСудно | А | T(1-150) | О | |
| Позывной судна | ПозвСудно | А | T(1-10) | Н | |
| Фамилия, имя, отчество (при наличии) капитана судна | ФИОКапитан | С | | О | Типовой элемент <ФИОТип>. Состав элемента представлен в таблице 7.21 |
Таблица 7.8
Тарифные расстояния и отметки (ТарифОтм)
| Наименование элемента | Сокращенное наименование (код) элемента | Признак типа элемента | Формат элемента | Признак обязательности элемента | Дополнительная информация |
| Магистральные пути | МагистрОтм | С | | О | Типовой элемент <ОтметкаТип>. Состав элемента представлен в таблице 7.15 |
| Малые реки | РекаОтм | С | | О | Типовой элемент <ОтметкаТип>. Состав элемента представлен в таблице 7.15 |
| Всего | Всего | С | | О | Типовой элемент <ОтметкаТип>. Состав элемента представлен в таблице 7.15 |
Таблица 7.9
Тарифная ставка (Тариф)
| Наименование элемента | Сокращенное наименование (код) элемента | Признак типа элемента | Формат элемента | Признак обязательности элемента | Дополнительная информация |
| Тарифная ставка | ОтмАктВзв | А | T(1-1000) | О | |
| Всего | Всего | А | T(1-1000) | О | |
Таблица 7.10
Платы и сборы (ПлатаСборТип)
| Наименование элемента | Сокращенное наименование (код) элемента | Признак типа элемента | Формат элемента | Признак обязательности элемента | Дополнительная информация |
| Провозная плата по тарифу | ПровозТариф | А | T(=1) | ОК | Принимает значение: 1 - магистральных путей | 2 - малых рек |
| Сведения о тарифе | СвТариф | А | T(1-1000) | О | |
| Итого провоз плата | ИтогПлат | А | T(1-1000) | О | |
| Выгрузка | Выгруз | А | T(1-1000) | О | |
| Погрузка | Погруз | А | T(1-1000) | О | |
| Хранение | Хранение | А | T(1-1000) | О | |
| Итого сборов | ИтогСбор | А | T(1-1000) | О | |
| Сведения о платеже | СвПлатеж | С | | О | Состав элемента представлен в таблице 7.11 |
Таблица 7.11
Сведения о платеже (СвПлатеж)
| Наименование элемента | Сокращенное наименование (код) элемента | Признак типа элемента | Формат элемента | Признак обязательности элемента | Дополнительная информация |
| Код платежа | КодПлатеж | А | T(1-20) | О | |
| Вид платежа | ВидПлатеж | А | T(1-100) | О | |
| Расчетный счет | РасчСчет | А | T(1-20) | О | |
Таблица 7.12
Реквизиты документа (РеквДокТип)
| Наименование элемента | Сокращенное наименование (код) элемента | Признак типа элемента | Формат элемента | Признак обязательности элемента | Дополнительная информация |
| Наименование документа | РеквНаимДок | А | T(1-255) | О | |
| Номер документа | РеквНомерДок | А | T(1-255) | О | При отсутствии указывается: "Без номера" |
| Дата документа | РеквДатаДок | А | T(=10) | О | Типовой элемент <ДатаТип>. Дата в формате ДД.ММ.ГГГГ |
| Идентификатор файла обмена документа, подписанного первой стороной | РеквИдФайлДок | А | T(1-255) | Н | Содержит (повторяет) имя сформированного файла (без расширения). Указывается идентификатор файла обмена, в котором значения <РеквНаимДок>, <РеквНомерДок>, <РеквДатаДок> совпадают с одноименными элементами, указанными в создаваемом файле обмена |
| Идентификатор документа | РеквИдДок | А | T(1-255) | Н | Указывается идентификатор документа, содержащийся в информации документа, в том числе регистрационный номер, если документ/сведения о таком документе содержатся в государственной информационной системе |
| Идентифицирующая информация об информационной системе, в которой осуществляется хранение документа, необходимая для запроса информации из информационной системы | РИдСистХранД | А | T(1-500) | Н | Текстовое описание информационной системы, в которой осуществляется хранение документа, необходимое для запроса информации из информационной системы |
| Сведения в формате URL об информационной системе, которая предоставляет техническую возможность получения информации о документе | РеквУРЛСистДок | А | T(1-500) | Н | Унифицированный указатель (URL) |
| Дополнительные сведения | РеквДопСведДок | А | T(1-2000) | Н | |
| Идентифицирующие реквизиты сторон, составивших документ | РеквИдРекСост | С | | НМ | Типовой элемент <ИдРекСостТип>. Состав элемента представлен в таблице 7.13. Заполняется в отношении каждого из участников события (сделки), оформленного документом с указанными в <РеквНаимДок>, <РеквНомерДок> и <РеквДатаДок> наименованием, порядковым номером и датой |
Таблица 7.13
Идентифицирующие реквизиты сторон, составивших документ (ИдРекСостТип)
| Наименование элемента | Сокращенное наименование (код) элемента | Признак типа элемента | Формат элемента | Признак обязательности элемента | Дополнительная информация |
| ИНН организации, состоящей на учете в налоговом органе | | ИННЮЛ | П | T(=10) | О | Типовой элемент <ИННЮЛТип> |
| ИНН физического лица, не являющегося индивидуальным предпринимателем | | ИННФЛ | П | T(=12) | Н | Типовой элемент <ИННФЛТип> |
| ИНН индивидуального предпринимателя | | ИННИП | П | T(=12) | О | Типовой элемент <ИННФЛТип> |
| Данные иностранной организации (иностранного гражданина), не состоящей/состоящем на учете в налоговом органе | | ДаннИно | С | | О | Типовой элемент <СвИнНеУчТип>. Состав элемента представлен в таблице 7.14 |
| Наименование органа исполнительной власти (специализированной уполномоченной организации), выдавшего документ | НаимОИВ | П | T(1-255) | О | |
Таблица 7.14
Сведения об иностранной организации (иностранном гражданине), не состоящей/состоящем на учете в налоговом органе (СвИнНеУчТип)
| Наименование элемента | Сокращенное наименование (код) элемента | Признак типа элемента | Формат элемента | Признак обязательности элемента | Дополнительная информация |
| Идентификация статуса | ИдСтат | А | T(=2) | ОК | Принимает значение: ИО - иностранная организация | ИГ - иностранный гражданин |
| Код страны | КодСтр | А | T(=3) | ОК | Типовой элемент <ОКСМТип>. Принимает значение в соответствии с Общероссийским классификатором стран мира (ОКСМ) |
| Наименование страны | НаимСтран | А | T(1-255) | ОК | Принимает значение в соответствии с Общероссийским классификатором стран мира (ОКСМ) |
| Наименование иностранной организации полное/фамилия, имя, отчество (при наличии) иностранного гражданина | Наим | А | T(1-1000) | О | |
| Идентификатор иностранной организации (иностранного гражданина) | Идентиф | А | T(1-255) | НУ | Элемент обязателен при отсутствии <ИныеСвед> |
Иные сведения для однозначной идентификации иностранной организации (иностранного гражданина) | ИныеСвед | А | T(1-255) | НУ | Элемент обязателен при отсутствии <Идентиф> |
Таблица 7.15
Отметка (ОтметкаТип)
| Наименование элемента | Сокращенное наименование (код) элемента | Признак типа элемента | Формат элемента | Признак обязательности элемента | Дополнительная информация |
| Факт | Факт | А | T(1-1000) | О | |
| Условно | Условно | А | T(1-1000) | О | |
Таблица 7.16
Информационное поле (ИнфПолТип)
| Наименование элемента | Сокращенное наименование (код) элемента | Признак типа элемента | Формат элемента | Признак обязательности элемента | Дополнительная информация |
| Идентификатор файла информационного поля | ИдФайлИнфПол | А | T(=36) | Н | Указывается идентификатор файла, связанного со сведениями данного электронного файла обмена (GUID) |
| Текстовая информация | ТекстИнф | С | | НМ | Типовой элемент <ТекстИнфТип>. Состав элемента представлен в таблице 7.17 |
Таблица 7.17
Текстовая информация (ТекстИнфТип)
| Наименование элемента | Сокращенное наименование (код) элемента | Признак типа элемента | Формат элемента | Признак обязательности элемента | Дополнительная информация |
| Идентификатор | Идентиф | А | T(1-50) | О | |
| Значение | Значение | А | T(1-2000) | О | |
Таблица 7.18
Сведения о лице, подписывающем информацию отправителя в электронной форме (ПодписантТип)
| Наименование элемента | Сокращенное наименование (код) элемента | Признак типа элемента | Формат элемента | Признак обязательности элемента | Дополнительная информация |
| Должность | Должн | А | T(1-255) | О | |
| Тип подписи | ТипПодпис | А | T(=1) | НК | Принимает значение: |
| 1 - усиленная квалифицированная электронная подпись | |
| 2 - простая электронная подпись | |
| 3 - усиленная неквалифицированная электронная подпись |
| Значения "2" и "3" применяются, если иное не предусмотрено законодательством Российской Федерации |
| Дата подписания документа | ДатаПодДок | А | T(=10) | Н | Типовой элемент <ДатаТип>. Дата в формате ДД.ММ.ГГГГ |
| Способ подтверждения полномочий на подписание документа | СпосПодтПолном | А | T(=1) | ОК | Принимает значение: |
| 1 - в соответствии с данными, содержащимися в электронной подписи | |
| 2 - в соответствии с доверенностью в электронной форме в машиночитаемом виде, если представление доверенности осуществляется посредством включения в каждый пакет электронных документов, подписываемых представителем | |
| 3 - в соответствии с доверенностью в электронной форме в машиночитаемом виде, если представление доверенности осуществляется из информационной системы. При этом необходимая информация для запроса доверенности из информационной системы, указана в электронном документе | |
| 4 - в соответствии с доверенностью в электронной форме в машиночитаемом виде, если представление доверенности осуществляется из информационной системы. При этом необходимая информация для запроса доверенности из информационной системы представляется способом, отличным от указания в электронном документе | |
| 5 - в соответствии с доверенностью в форме документа на бумажном носителе | |
| 6 - иное |
| Дополнительные сведения | ДопСведПодп | А | T(1-255) | Н | Дополнительные сведения о подписанте |
| Фамилия, имя, отчество (при наличии) | ФИО | С | | О | Типовой элемент <ФИОТип>. Состав элемента представлен в таблице 7.21 |
| Сведения о доверенности в электронной форме в машиночитаемом виде, используемой для подтверждения полномочий представителя | | СвДоверЭл | С | | НМУ | Состав элемента представлен в таблице 7.19 Элемент обязателен и формируется только при <СпосПодтПолном>=3 |
| Сведения о доверенности в форме документа на бумажном носителе, используемой для подтверждения полномочий представителя | СвДоверБум | С | | НМУ | Состав элемента представлен в таблице 7.20. Элемент обязателен и формируется только при <СпосПодтПолном>=5 |
Таблица 7.19
Сведения о доверенности в электронной форме в машиночитаемом виде, используемой для подтверждения полномочий представителя (СвДоверЭл)
| Наименование элемента | Сокращенное наименование (код) элемента | Признак типа элемента | Формат элемента | Признак обязательности элемента | Дополнительная информация |
| Единый регистрационный номер доверенности | НомДовер | А | T(=36) | О | Уникальный идентификатор доверенности в виде 36-разрядного GUID |
| Дата совершения (выдачи) доверенности | ДатаВыдДовер | А | T(=10) | О | Типовой элемент <ДатаТип>. Дата в формате ДД.ММ.ГГГГ |
| Внутренний номер доверенности | ВнНомДовер | А | T(1-50) | Н | При отсутствии номера принимает значение "без номера (б/н)" |
| Дата внутренней регистрации доверенности | ДатаВнРегДовер | А | T(=10) | Н | Типовой элемент <ДатаТип>. Дата в формате ДД.ММ.ГГГГ |
| Идентифицирующая информация об информационной системе, в которой осуществляется хранение доверенности, необходимая для запроса информации из такой информационной системы | ИдСистХран | А | T(1-500) | О | |
| Сведения в формате URL об информационной системе, которая предоставляет техническую возможность получения информации о доверенности | УРЛСист | А | T(1-500) | Н | При наличии технической возможности у информационной системы, в которой осуществляется хранение доверенности, предоставлять доверенность в автоматическом режиме. Элемент принимает значение в формате URL |
Таблица 7.20
Сведения о доверенности в форме документа на бумажном носителе, используемой для подтверждения полномочий представителя (СвДоверБум)
| Наименование элемента | Сокращенное наименование (код) элемента | Признак типа элемента | Формат элемента | Признак обязательности элемента | Дополнительная информация |
| Дата совершения (выдачи) доверенности | ДатаВыдДовер | А | T(=10) | О | Типовой элемент <ДатаТип>. Дата в формате ДД.ММ.ГГГГ |
| Внутренний номер доверенности | ВнНомДовер | А | T(1-50) | О | При отсутствии номера принимает значение "без номера (б/н)" |
| Сведения, идентифицирующие доверителя | СвИдДовер | А | T(1-1000) | Н | |
| Фамилия, имя, отчество (при наличии) лица, подписавшего доверенность | ФИО | С | | Н | Типовой элемент <ФИОТип>. Состав элемента представлен в таблице 7.21 |
Таблица 7.21
Фамилия, имя, отчество физического лица (ФИОТип)
| Наименование элемента | Сокращенное наименование (код) элемента | Признак типа элемента | Формат элемента | Признак обязательности элемента | Дополнительная информация |
| Фамилия | Фамилия | А | T(1-60) | О | |
| Имя | Имя | А | T(1-60) | О | |
| Отчество | Отчество | А | T(1-60) | Н | |
IV. ОПИСАНИЕ ФАЙЛА ОБМЕНА ИНФОРМАЦИИ ГРУЗООТПРАВИТЕЛЯ ОБ ИЗМЕНЕНИИ СВЕДЕНИЙ О ГРУЗОПОЛУЧАТЕЛЕ И (ИЛИ) ПОРТЕ НАЗНАЧЕНИЯ
8. Имя файла обмена должно иметь следующий вид:
R_T_A_O_W_GGGGMMDD_N, где:
R_T - префикс, принимающий значение ON_TRNVPRPEREADR;
A - уникальный идентификатор получателя файла обмена электронной транспортной накладной, информация грузоотправителя об изменении сведений о грузополучателе и (или) порте назначения. Значение элемента представляется в виде "УИОЭДОУИПол", где:
"УИОЭДО" - уникальный идентификатор оператора электронного документооборота (оператор ЭДО) - символьный трехзначный код (префикс), присваивается Федеральной налоговой службой. В значении уникального идентификатора допускаются символы латинского алфавита "A - Z", "a - z", цифры "0 - 9", знаки "@", ".", "-". Значение уникального идентификатора регистронезависимо;
"УИПол" - уникальный идентификатор получателя файла обмена (перевозчика). При направлении файла обмена через оператора ЭДО "УИПол" принимает значение уникального идентификатора участника, присваиваемого оператором ЭДО, длина уникального идентификатора получателя не более 43 символов;
O - уникальный идентификатор отправителя файла обмена электронной транспортной накладной, информации грузоотправителя об изменении сведений о грузополучателе и (или) порте назначения. Значение элемента представляется в виде "УИОЭДОУИОтпр", где:
"УИОЭДО" - уникальный идентификатор оператора ЭДО - символьный трехзначный код (префикс), присваивается Федеральной налоговой службой. В значении уникального идентификатора допускаются символы латинского алфавита "A - Z", "a - z", цифры "0 - 9", знаки "@", ".", "-". Значение уникального идентификатора регистронезависимо;
"УИОтпр" - уникальный идентификатор отправителя файла обмена (грузоотправителя). При направлении файла обмена через оператора ЭДО "УИОтпр" принимает значение уникального идентификатора участника, присваиваемого оператором ЭДО, длина уникального идентификатора отправителя не более 43 символов;
W - признак наличия идентификаторов дополнительных получателей файла обмена информации грузоотправителя об изменении сведений о грузополучателе и (или) порте назначения. Может принимать следующие значения: "0" - дополнительные получатели файла обмена информации грузоотправителя об изменении сведений о грузополучателе и (или) порте назначения отсутствуют, "1" - дополнительные получатели файла обмена информации грузоотправителя об изменении сведений о грузополучателе и (или) порте назначения присутствуют и указаны в файле обмена информации грузоотправителя об изменении сведений о грузополучателе и (или) порте назначения;
GGGG - год формирования передаваемого файла обмена, MM - месяц, DD - день;
N - 36-символьный глобальный уникальный идентификатор GUID (Globally Unique Identifier).
Расширение имени файла обмена - xml. Расширение имени файла обмена может указываться строчными или прописными буквами.
Параметры первой строки файла обмена
Первая строка XML-файла должна иметь следующий вид:
<?xml version ="1.0" encoding ="windows-1251"?>
Имя файла, содержащего XML-схему файла обмена, должно иметь следующий вид:
ON_TRNVPRPEREADR_1_973_23_05_01_xx, где xx - номер версии схемы.
Расширение имени файла - xsd.
XML-схема файла обмена в электронной форме приводится отдельным файлом и размещается на официальном сайте Федеральной налоговой службы в информационно-телекоммуникационной сети "Интернет".
Выпуск новой версии (новых версий) схемы возможен при условии ее непротиворечия требованиям данного документа (в части уточнения текста наименования отдельных элементов, дополнительной информации, увеличения количества знаков в формате элемента.
9. Логическая модель файла обмена представлена в виде диаграммы структуры файла обмена на рисунке 3 настоящего формата. Элементами логической модели файла обмена являются элементы и атрибуты XML-файла. Перечень структурных элементов логической модели файла обмена и сведения о них приведены в таблицах 9.1 - 9.30 настоящего формата.
Для каждого структурного элемента логической модели файла обмена приводятся следующие сведения:
наименование элемента. Приводится полное наименование элемента. В строке таблицы могут быть описаны несколько элементов, наименования которых разделены символом "|". Такая форма записи применяется при наличии в файле обмена только одного элемента из описанных в этой строке;
сокращенное наименование (код) элемента. Приводится сокращенное наименование элемента. Синтаксис сокращенного наименования должен удовлетворять спецификации XML;
признак типа элемента. Может принимать следующие значения: "С" - сложный элемент логической модели (содержит вложенные элементы), "П" - простой элемент логической модели, реализованный в виде элемента XML-файла, "А" - простой элемент логической модели, реализованный в виде атрибута элемента XML-файла. Простой элемент логической модели не содержит вложенные элементы;
формат элемента. Формат элемента представляется следующими условными обозначениями: T - символьная строка; N - числовое значение (целое или дробное).
Формат символьной строки указывается в виде T(n-k) или T(=k), где: n - минимальное количество знаков, k - максимальное количество знаков, символ "-" - разделитель, символ "=" означает фиксированное количество знаков в строке. В случае если минимальное количество знаков равно 0, формат имеет вид T(0-k). В случае если максимальное количество знаков не ограничено, формат имеет вид T(n-).
Формат числового значения указывается в виде N(m.k), где: m - максимальное количество знаков в числе, включая знак (для отрицательного числа), целую и дробную часть числа без разделяющей десятичной точки, k - максимальное число знаков дробной части числа. Если число знаков дробной части числа равно 0 (то есть число целое), то формат числового значения имеет вид N(m).
Для простых элементов, являющихся базовыми в XML, таких как элемент с типом "date", поле "Формат элемента" не заполняется. Для таких элементов в поле "Дополнительная информация" указывается тип базового элемента;
признак обязательности элемента определяет обязательность наличия элемента (совокупности наименования элемента и его значения) в файле обмена. Признак обязательности элемента может принимать следующие значения: "О" - наличие элемента в файле обмена обязательно; "Н" - наличие элемента в файле обмена необязательно, то есть элемент может отсутствовать. Если элемент принимает ограниченный перечень значений (по классификатору), то признак обязательности элемента дополняется символом "К". В случае если количество реализаций элемента может быть более одной, признак обязательности элемента дополняется символом "М".
К вышеперечисленным признакам обязательности элемента добавляется значение "У" при описании в XML-схеме условий, предъявляемых к элементу в файле обмена, описанных в графе "Дополнительная информация";
дополнительная информация содержит, при необходимости, требования к элементу файла обмена, не указанные ранее. Для сложных элементов указывается ссылка на таблицу, в которой описывается состав данного элемента. Для элементов, принимающих ограниченный перечень значений из классификатора, указывается соответствующее наименование классификатора или приводится перечень возможных значений. Для классификатора может указываться ссылка на его местонахождение. Для элементов, использующих пользовательский тип данных, указывается наименование типового элемента.

Рисунок 3. Диаграмма структуры файла обмена
Таблица 9.1
Файл обмена (Файл)
| Наименование элемента | Сокращенное наименование (код) элемента | Признак типа элемента | Формат элемента | Признак обязательности элемента | Дополнительная информация |
| Идентификатор файла | ИдФайл | А | T(1-255) | ОУ | Содержит (повторяет) имя сформированного файла (без расширения) |
| Версия программы, с помощью которой сформирован файл | ВерсПрог | А | T(1-40) | О | |
| Версия формата | ВерсФорм | А | T(1-5) | ОК | Принимает значение: 5.01 |
| Идентификатор иного получателя файла обмена информации грузоотправителя об изменении сведений о грузополучателе и (или) порте назначения | ИдПолИной | П | T(4-46) | НМ | Значение элемента представляется в виде УИОЭДОУИПолИной, где: УИОЭДО - уникальный идентификатор оператора ЭДО - символьный трехзначный код (префикс), присваивается Федеральной налоговой службой; УИПолИной - уникальный идентификатор иного получателя, присваиваемый оператором ЭДО иного получателя, длина уникального идентификатора иного получателя не более 43 символов. Обязателен, если W в имени файла обмена принимает значение "1" |
| Электронная транспортная накладная, информация грузоотправителя об изменении сведений о грузополучателе и (или) порте назначения | Документ | С | | О | Состав элемента представлен в таблице 9.2 |
Таблица 9.2
Электронная транспортная накладная, информация грузоотправителя об изменении сведений о грузополучателе и (или) порте назначения (Документ)
| Наименование элемента | Сокращенное наименование (код) элемента | Признак типа элемента | Формат элемента | Признак обязательности элемента | Дополнительная информация |
| Код формы документа по классификатору налоговых документов (КНД) | КНД | А | T(=7) | ОК | Типовой элемент <КНДТип>. Принимает значение: 1110432 |
| Наименование документа по содержанию информации в файле обмена информации грузоотправителя об изменении сведений о грузополучателе и (или) порте назначения | ПоСодИнфФайл | А | T(1-255) | ОК | Принимает значение: электронная транспортная накладная, информация грузоотправителя об изменении сведений о грузополучателе и (или) порте назначения |
| Дата формирования файла обмена информации грузоотправителя об изменении сведений о грузополучателе и (или) порте назначения | ДатаИнфИзм | А | T(=10) | О | Типовой элемент <ДатаТип>. Дата в формате ДД.ММ.ГГГГ |
| Время формирования файла обмена информации грузоотправителя об изменении сведений о грузополучателе и (или) порте назначения | ВрИнфИзм | А | T(=8) | О | Типовой элемент <ВремяТип>. Время в формате ЧЧ:ММ:СС |
| Идентификатор файла обмена информации грузоотправителя | ИдИнфГО | С | | О | Состав элемента представлен в таблице 9.3 |
| Содержание электронной транспортной накладной, информация грузоотправителя об изменении сведений о грузополучателе и (или) порте назначения | СодИнфИзм | С | | О | Состав элемента представлен в таблице 9.4 |
| Сведения о лице, подписывающем файл обмена информации грузоотправителя об изменении сведений о грузополучателе и (или) порте назначения | ПодпИнфИзм | С | | О | Типовой элемент <ПодписантТип>. Состав элемента представлен в таблице 9.27 |
Таблица 9.3
Идентификатор файла обмена информации грузоотправителя (ИдИнфГО)
| Наименование элемента | Сокращенное наименование (код) элемента | Признак типа элемента | Формат элемента | Признак обязательности элемента | Дополнительная информация |
| Идентификатор файла обмена (информации грузоотправителя) | ИдФайлИнфГО | А | T(1-255) | О | Содержит (повторяет) имя файла обмена информации грузоотправителя без расширения |
| Дата формирования файла обмена информации грузоотправителя | ДатФайлИнфГО | А | T(=10) | О | Типовой элемент <ДатаТип>. Дата в формате ДД.ММ.ГГГГ. Указывается (повторяет) значение <ДатаИнфГО>, указанное в файле обмена информации грузоотправителя |
| Время формирования файла обмена информации грузоотправителя | ВрФайлИнфГО | А | T(=8) | О | Типовой элемент <ВремяТип>. Время в формате ЧЧ:ММ:СС Указывается (повторяет) значение <ВремИнфГО>, указанное в файле обмена информации грузоотправителя |
| Электронная подпись файла обмена информации грузоотправителя | ЭП | А | T(1-) | О | Представляется в кодировке Base64 |
Таблица 9.4
Содержание электронной транспортной накладной, информация грузоотправителя об изменении сведений о грузополучателе и (или) порте назначения (СодИнфИзм)
| Наименование элемента | Сокращенное наименование (код) элемента | Признак типа элемента | Формат элемента | Признак обязательности элемента | Дополнительная информация |
| Уникальный идентификатор документа (УИД) электронной транспортной накладной | УИД_ТрН | А | T(1-36) | О | Повторяет УИД электронной транспортной накладной, выданный ГИС ЭПД |
| Дата и время изменений | ДатВрИзм | А | T(=25) | О | Типовой элемент <ДатаВремяВЗТип>. Дата и время в формате ДД.ММ.ГГГГТЧЧ:ММ:СС+/-ЧЧ:ММ, где Т - разделитель даты и времени; +/-ЧЧ:ММ - разница с UTC в часах, минутах |
| Сведения об отметках изменений | ОтметИзм | С | | ОМ | Состав элемента представлен в таблице 9.5 |
| Информационное поле | ИнфПол | С | | НМ | Типовой элемент <ИнфПолТип>. Состав элемента представлен в таблице 9.25 |
Таблица 9.5
Сведения об отметках изменений (ОтметИзм)
| Наименование элемента | Сокращенное наименование (код) элемента | Признак типа элемента | Формат элемента | Признак обязательности элемента | Дополнительная информация |
| Дата и время отметки | ДатВрОтмет | А | T(=25) | О | Типовой элемент <ДатаВремяВЗТип>. Дата и время в формате ДД.ММ.ГГГГТЧЧ:ММ:СС+/-ЧЧ:ММ, где Т - разделитель даты и времени; +/-ЧЧ:ММ - разница с UTC в часах, минутах |
| Описание обстоятельств, послуживших основанием для отметки | ОбстОтмет | А | T(1-255) | О | |
| Сведения о грузополучателе | | СвНовГП | С | | О | Типовой элемент <УчастникТип>. Состав элемента представлен в таблице 9.6 |
| Сведения об изменении порта назначения | ПортНовНазнач | С | | О | Типовой элемент <ПортТип>. Состав элемента представлен в таблице 9.14 |
| Информационное поле | ИнфПол | С | | НМ | Типовой элемент <ИнфПолТип>. Состав элемента представлен в таблице 9.25 |
Таблица 9.6
Сведения об участнике факта хозяйственной жизни (УчастникТип)
| Наименование элемента | Сокращенное наименование (код) элемента | Признак типа элемента | Формат элемента | Признак обязательности элемента | Дополнительная информация |
| Код по Общероссийскому классификатору предприятий и организаций | ОКПО | А | T(1-10) | НК | Типовой элемент <ОКПОТип>. Принимает значение в соответствии с Общероссийским классификатором предприятий и организаций (ОКПО) |
| Код по Общероссийскому классификатору организационно-правовых форм | КодОПФ | А | T(2-5) | НК | |
| Полное наименование организационно-правовой формы | ПолнНаимОПФ | А | T(4-255) | Н | |
| Структурное подразделение | СтруктПодр | А | T(1-500) | Н | |
| Информация для участника документооборота | ИнфДляУчаст | А | T(1-255) | Н | Информация, позволяющая получающему документ участнику документооборота обеспечить его автоматизированную обработку |
| Сокращенное наименование | СокрНаим | А | T(1-510) | Н | |
| Идентификационные сведения | ИдСв | С | | О | Состав элемента представлен в таблице 9.7 |
| Адрес | Адрес | С | | О | Типовой элемент <АдресТип>. Состав элемента представлен в таблице 9.16 |
| Банковские реквизиты | БанкРекв | С | | Н | Состав элемента представлен в таблице 9.11 |
| Контактные данные | Контакт | С | | Н | Типовой элемент <КонтактТип>. Состав элемента представлен в таблице 9.24 |
Таблица 9.7
Идентификационные сведения (ИдСв)
| Наименование элемента | Сокращенное наименование (код) элемента | Признак типа элемента | Формат элемента | Признак обязательности элемента | Дополнительная информация |
| Сведения об индивидуальном предпринимателе | | СвИП | С | | О | Состав элемента представлен в таблице 9.8 |
| Сведения об организации, состоящей на учете в налоговом органе | | СвЮЛУч | С | | О | Состав элемента представлен в таблице 9.9 |
| Сведения об иностранной организации (иностранном гражданине), не состоящей/состоящем на учете в налоговом органе | | СвИнНеУч | С | | О | Состав элемента представлен в таблице 9.13 Типовой элемент <СвИнНеУчТип>. |
| Сведения о физическом лице, не являющемся индивидуальным предпринимателем | СвФЛУч | С | | О | Состав элемента представлен в таблице 9.10 |
Таблица 9.8
Сведения об индивидуальном предпринимателе (СвИП)
| Наименование элемента | Сокращенное наименование (код) элемента | Признак типа элемента | Формат элемента | Признак обязательности элемента | Дополнительная информация |
| Идентификационный номер налогоплательщика (ИНН) физического лица | ИННФЛ | А | T(=12) | О | Типовой элемент <ИННФЛТип> |
| Реквизиты свидетельства о государственной регистрации индивидуального предпринимателя | СвГосРегИП | А | T(1-100) | Н | |
| Основной государственный регистрационный номер индивидуального предпринимателя | ОГРНИП | А | T(=15) | Н | Типовой элемент <ОГРНИПТип> |
| Дата присвоения основного государственного регистрационного номера индивидуального предпринимателя | ДатаОГРНИП | А | T(=10) | Н | Типовой элемент <ДатаТип>. Дата в формате ДД.ММ.ГГГГ |
| Иные сведения, идентифицирующие физическое лицо | ИныеСвед | А | T(1-255) | Н | |
| Фамилия, имя, отчество (при наличии) | ФИО | С | | О | Типовой элемент <ФИОТип>. Состав элемента представлен в таблице 9.30 |
Таблица 9.9
Сведения об организации, состоящей на учете в налоговом органе (СвЮЛУч)
| Наименование элемента | Сокращенное наименование (код) элемента | Признак типа элемента | Формат элемента | Признак обязательности элемента | Дополнительная информация |
| Полное наименование | НаимОрг | А | T(1-1000) | О | |
| ИНН юридического лица | ИННЮЛ | А | T(=10) | О | Типовой элемент <ИННЮЛТип> |
| Код причины постановки на учет (КПП) | КПП | А | T(=9) | О | Типовой элемент <КППТип> |
Таблица 9.10
Сведения о физическом лице, не являющемся индивидуальным предпринимателем (СвФЛУч)
| Наименование элемента | Сокращенное наименование (код) элемента | Признак типа элемента | Формат элемента | Признак обязательности элемента | Дополнительная информация |
| ИНН физического лица | ИННФЛ | А | T(=12) | Н | Типовой элемент <ИННФЛТип> |
| Иные сведения, в том числе сведения, идентифицирующие физическое лицо | ИныеСвед | А | T(1-255) | НУ | Элемент обязателен при отсутствии <ФИО> |
| Фамилия, имя, отчество (при наличии) | ФИО | С | | НУ | Типовой элемент <ФИОТип>. Состав элемента представлен в таблице 9.30. Элемент обязателен при отсутствии <ИныеСвед>, <ИННФЛ> |
Таблица 9.11
Банковские реквизиты (БанкРекв)
| Наименование элемента | Сокращенное наименование (код) элемента | Признак типа элемента | Формат элемента | Признак обязательности элемента | Дополнительная информация |
| Номер банковского счета | НомерСчета | А | T(1-20) | Н | |
| Сведения о банке | СвБанк | С | | Н | Состав элемента представлен в таблице 9.12 |
Таблица 9.12
Сведения о банке (СвБанк)
| Наименование элемента | Сокращенное наименование (код) элемента | Признак типа элемента | Формат элемента | Признак обязательности элемента | Дополнительная информация |
| Наименование банка | НаимБанк | А | T(1-1000) | Н | |
| Банковский идентификационный код (БИК) | БИК | А | T(=9) | НК | Типовой элемент <БИКТип>. Принимает значение в соответствии со Справочником банковских идентификационных кодов в платежной системе Банка России, ведение которого обеспечивается Банком России в соответствии с приложением 5 к Положению Банка России от 24.09.2020 N 732-П "О платежной системе Банка России" <1> |
| Корреспондентский счет банка | КорСчет | А | T(1-20) | Н | |
<1> Зарегистрировано Минюстом России 10.11.2020, регистрационный N 60810, с изменениями, внесенными Указаниями Банка России от 25.03.2021 N 5756-У (зарегистрировано Минюстом России 26.05.2021, регистрационный N 63632), от 23.12.2021 N 6030-У (зарегистрировано Минюстом России 14.03.2022, регистрационный N 67709), от 04.04.2022 N 6115-У (зарегистрировано Минюстом России 06.04.2022, регистрационный N 68096), от 12.01.2023 N 6358-У (зарегистрировано Минюстом России 06.03.2023, регистрационный N 72532), от 09.01.2024 N 6656-У (зарегистрировано Минюстом России 15.03.2024, регистрационный N 77512).
Таблица 9.13
Сведения об иностранной организации (иностранном гражданине), не состоящей/состоящем на учете в налоговом органе (СвИнНеУчТип)
| Наименование элемента | Сокращенное наименование (код) элемента | Признак типа элемента | Формат элемента | Признак обязательности элемента | Дополнительная информация |
| Идентификация статуса | ИдСтат | А | T(=2) | ОК | Принимает значение: ИО - иностранная организация | ИГ - иностранный гражданин |
| Код страны | КодСтр | А | T(=3) | ОК | Типовой элемент <ОКСМТип>. Принимает значение в соответствии с Общероссийским классификатором стран мира (ОКСМ) |
| Наименование страны | НаимСтран | А | T(1-255) | ОК | Принимает значение в соответствии с Общероссийским классификатором стран мира (ОКСМ) |
| Наименование иностранной организации полное/фамилия, имя, отчество (при наличии) иностранного гражданина | Наим | А | T(1-1000) | О | |
| Идентификатор иностранной организации (иностранного гражданина) | Идентиф | А | T(1-255) | НУ | Элемент обязателен при отсутствии <ИныеСвед> |
| Иные сведения для однозначной идентификации иностранной организации (иностранного гражданина) | ИныеСвед | А | T(1-255) | НУ | Элемент обязателен при отсутствии <Идентиф> |
Таблица 9.14
Сведения о порте (ПортТип)
| Наименование элемента | Сокращенное наименование (код) элемента | Признак типа элемента | Формат элемента | Признак обязательности элемента | Дополнительная информация |
| Наименование порта | НаимПорт | А | T(1-255) | О | |
| Терминал порта | Терминал | А | T(1-255) | Н | |
| Координаты места нахождения порта | КоордПор | С | | Н | Типовой элемент <КоордТип>. Состав элемента представлен в таблице 9.15 |
| Сведения об адресе местонахождения | Адрес | С | | О | Типовой элемент <АдресТип>. Состав элемента представлен в таблице 9.16 |
Таблица 9.15
Координаты места (КоордТип)
| Наименование элемента | Сокращенное наименование (код) элемента | Признак типа элемента | Формат элемента | Признак обязательности элемента | Дополнительная информация |
| Широта | Широта | А | T(15-17) | О | Широта в формате: <XX.УУУУУУУУУУУУУ> во всемирной системе геоцентрических координат WGS 84, где: XX - градусы в диапазоне от -90 до 90 УУУУУУУУУУУУУ - минуты и секунды, представленные как десятичные доли с точностью до 13 знаков |
| Долгота | Долгота | А | T(15-18) | О | Долгота в формате: <XXX.УУУУУУУУУУУУУ> во всемирной системе геоцентрических координат WGS 84, где: XXX - градусы в диапазоне от -180 до 180 УУУУУУУУУУУУУ - минуты и секунды, представленные как десятичные доли с точностью до 13 знаков |
Таблица 9.16
Сведения об адресе (месте нахождения) (АдресТип)
| Наименование элемента | Сокращенное наименование (код) элемента | Признак типа элемента | Формат элемента | Признак обязательности элемента | Дополнительная информация |
| Глобальный номер места нахождения (GLN места) | ГЛНМеста | А | T(=13) | Н | |
| Адрес, указанный в Едином государственном реестре юридических лиц/почтовый адрес/адрес регистрации по месту жительства индивидуального предпринимателя, указанный в Едином государственном реестре индивидуальных предпринимателей (реквизиты адреса на территории Российской Федерации) | | АдрРФ | С | | О | Типовой элемент <АдрРФТип>. Состав элемента представлен в таблице 9.17 |
| Адрес в соответствии с государственным адресным реестром, указанный в Едином государственном реестре юридических лиц/почтовый адрес/адрес регистрации по месту жительства индивидуального предпринимателя, указанный в Едином государственном реестре индивидуальных предпринимателей (реквизиты адреса на территории Российской Федерации) | | АдрГАР | С | | О | Типовой элемент <АдрГАРТип>. Состав элемента представлен в таблице 9.19 |
| Адрес, указанный в Едином государственном реестре юридических лиц/почтовый адрес/адрес регистрации по месту жительства индивидуального предпринимателя, указанный в Едином государственном реестре индивидуальных предпринимателей (информация об адресе, в том числе об адресе за пределами территории Российской Федерации) | АдрИнф | С | | О | Типовой элемент <АдрИнфТип>. Состав элемента представлен в таблице 9.18 |
Таблица 9.17
Сведения об адресе в Российской Федерации, содержащиеся в ЕГРЮЛ (АдрРФТип)
| Наименование элемента | Сокращенное наименование (код) элемента | Признак типа элемента | Формат элемента | Признак обязательности элемента | Дополнительная информация |
| Почтовый индекс | Индекс | А | T(=6) | Н | |
| Код субъекта Российской Федерации | КодРегион | А | T(=2) | ОК | Типовой элемент <ССРФТип>. Принимает значение в соответствии с приложением N 2 "Коды субъектов Российской Федерации и иных территорий" к Порядку заполнения формы "Сведения о регистрации гражданина Российской Федерации по месту жительства", утвержденному приказом ФНС России от 27.06.2022 N ЕД-7-14/517@ "Об утверждении формы, порядка ее заполнения и формата представления сведений о регистрации гражданина Российской Федерации по месту жительства в электронной форме" (зарегистрировано Минюстом России 09.11.2022, регистрационный N 70874) <2> (далее - Коды субъектов Российской Федерации и иных территорий) |
| Наименование субъекта Российской Федерации | НаимРегион | А | T(1-51) | ОК | Принимает значение наименования субъекта в соответствии с Кодами субъектов Российской Федерации и иных территорий за следующим исключением: если код субъекта Российской Федерации принимает значение, равное "99" (<Регион>=99), то элемент принимает значение "иные территории, включая город и космодром Байконур" |
| Район | Район | А | T(1-255) | Н | |
| Город | Город | А | T(1-255) | Н | |
| Населенный пункт | НаселПункт | А | T(1-255) | Н | |
| Улица | Улица | А | T(1-255) | Н | |
| Дом | Дом | А | T(1-50) | Н | |
| Корпус | Корпус | А | T(1-50) | Н | |
| Квартира | Кварт | А | T(1-50) | Н | |
| Иные сведения об адресе в Российской Федерации | ИныеСвед | А | T(1-1000) | Н | |
<2> С изменениями, внесенными приказом ФНС России от 24.07.2023 N ЕД-7-14/491@ (зарегистрировано Минюстом России 07.08.2023, регистрационный N 74651).
Таблица 9.18
Информация об адресе, в том числе за пределами территории Российской Федерации (АдрИнфТип)
| Наименование элемента | Сокращенное наименование (код) элемента | Признак типа элемента | Формат элемента | Признак обязательности элемента | Дополнительная информация |
| Код страны | КодСтр | А | T(=3) | ОК | Типовой элемент <ОКСМТип>. Принимает значение в соответствии с Общероссийским классификатором стран мира (ОКСМ) |
| Наименование страны | НаимСтран | А | T(1-255) | ОК | Принимает значение в соответствии с Общероссийским классификатором стран мира (ОКСМ) |
| Адрес | АдрТекст | А | T(1-1000) | О | |
Таблица 9.19
Адрес в соответствии с государственным адресным реестром (АдрГАРТип)
| Наименование элемента | Сокращенное наименование (код) элемента | Признак типа элемента | Формат элемента | Признак обязательности элемента | Дополнительная информация |
| Уникальный номер адреса объекта адресации в государственном адресном реестре | ИдНом | А | T(=36) | О | Уникальный номер адреса объекта адресации в государственном адресном реестре в виде 36-разрядного GUID |
| Почтовый индекс | Индекс | А | T(=6) | Н | |
| Субъект Российской Федерации (код) | Регион | П | T(=2) | ОК | Типовой элемент <ССРФТип>. Принимает значение в соответствии с Кодами субъектов Российской Федерации и иных территорий |
| Наименование субъекта Российской Федерации | НаимРегион | П | T(1-51) | ОК | Принимает значение наименования субъекта в соответствии с Кодами субъектов Российской Федерации и иных территорий за следующим исключением: если код субъекта Российской Федерации принимает значение, равное "99" (<Регион>=99), то элемент принимает значение "иные территории, включая город и космодром Байконур" |
| Муниципальный район/городской округ/внутригородская территория города федерального значения/муниципальный округ/федеральная территория | МуниципРайон | С | | НУ | Типовой элемент <ВидНаимКодТип>. Состав элемента представлен в таблице 9.20. Элемент обязателен, если значение элемента <Регион> не равно 99 |
| Городское поселение/сельское поселение/межселенная территория в составе муниципального района/внутригородской район городского округа | ГородСелПоселен | С | | Н | Типовой элемент <ВидНаимКодТип>. Состав элемента представлен в таблице 9.20 |
| Населенный пункт (город, деревня, село и прочее) | НаселенПункт | С | | Н | Типовой элемент <ВидНаимТип>. Состав элемента представлен в таблице 9.21 |
| Элемент планировочной структуры | ЭлПланСтруктур | С | | Н | Типовой элемент <ТипНаимТип>. Состав элемента представлен в таблице 9.22 |
| Элемент улично-дорожной сети | ЭлУлДорСети | С | | Н | Типовой элемент <ТипНаимТип>. Состав элемента представлен в таблице 9.22 |
| Земельный участок (номер) | ЗемелУчасток | П | T(1-50) | Н | |
| Здание/строение/сооружение/объект незавершенного строительства | Здание | С | | НМ | Типовой элемент <НомерТип>. Состав элемента представлен в таблице 9.23 |
| Помещение в пределах здания/строения/сооружения/машино-место | ПомещЗдания | С | | Н | Типовой элемент <НомерТип>. Состав элемента представлен в таблице 9.23 |
| Помещение в пределах квартиры | ПомещКвартиры | С | | Н | Типовой элемент <НомерТип>. Состав элемента представлен в таблице 9.23 |
Таблица 9.20
Сведения о виде (код) и наименовании адресного элемента (ВидНаимКодТип)
| Наименование элемента | Сокращенное наименование (код) элемента | Признак типа элемента | Формат элемента | Признак обязательности элемента | Дополнительная информация |
| Вид (код) элемента | ВидКод | А | T(=1) | ОК | Принимает значения: |
| для элемента <МуниципРайон> |
| 1 - муниципальный район | |
| 2 - городской округ | |
| 3 - внутригородская территория города федерального значения | |
| 4 - муниципальный округ | |
| 5 - федеральная территория |
| для элемента <ГородСелПоселен> |
| 1 - городское поселение | |
| 2 - сельское поселение | |
| 3 - межселенная территория в составе муниципального района | |
| 4 - внутригородской район городского округа |
| Наименование элемента | Наим | А | T(1-255) | О | |
Таблица 9.21
Сведения о виде и наименовании адресного элемента (ВидНаимТип)
| Наименование элемента | Сокращенное наименование (код) элемента | Признак типа элемента | Формат элемента | Признак обязательности элемента | Дополнительная информация |
| Вид элемента | Вид | А | T(1-50) | О | |
| Наименование элемента | Наим | А | T(1-255) | О | |
Таблица 9.22
Сведения о типе и наименовании адресного элемента (ТипНаимТип)
| Наименование элемента | Сокращенное наименование (код) элемента | Признак типа элемента | Формат элемента | Признак обязательности элемента | Дополнительная информация |
| Тип элемента | Тип | А | T(1-50) | О | |
| Наименование элемента | Наим | А | T(1-255) | О | |
Таблица 9.23
Сведения о номере адресного элемента (НомерТип)
| Наименование элемента | Сокращенное наименование (код) элемента | Признак типа элемента | Формат элемента | Признак обязательности элемента | Дополнительная информация |
| Тип элемента | Тип | А | T(1-50) | О | |
| Номер элемента | Номер | А | T(1-255) | О | |
Таблица 9.24
Контактные данные (КонтактТип)
| Наименование элемента | Сокращенное наименование (код) элемента | Признак типа элемента | Формат элемента | Признак обязательности элемента | Дополнительная информация |
| Номер контактного телефона/факс | Тлф | П | T(1-255) | НМ | |
| Адрес электронной почты | ЭлПочта | П | T(1-255) | НМ | |
| Иные контактные данные | ИнКонт | П | T(1-255) | Н | |
Таблица 9.25
Информационное поле (ИнфПолТип)
| Наименование элемента | Сокращенное наименование (код) элемента | Признак типа элемента | Формат элемента | Признак обязательности элемента | Дополнительная информация |
| Идентификатор файла информационного поля | ИдФайлИнфПол | А | T(=36) | Н | Указывается идентификатор файла, связанного со сведениями данного электронного файла обмена (GUID) |
| Текстовая информация | ТекстИнф | С | | НМ | Типовой элемент <ТекстИнфТип>. Состав элемента представлен в таблице 9.26 |
Таблица 9.26
Текстовая информация (ТекстИнфТип)
| Наименование элемента | Сокращенное наименование (код) элемента | Признак типа элемента | Формат элемента | Признак обязательности элемента | Дополнительная информация |
| Идентификатор | Идентиф | А | T(1-50) | О | |
| Значение | Значен | А | T(1-2000) | О | |
Таблица 9.27
Сведения о лице, подписывающем информацию отправителя в электронной форме (ПодписантТип)
| Наименование элемента | Сокращенное наименование (код) элемента | Признак типа элемента | Формат элемента | Признак обязательности элемента | Дополнительная информация |
| Должность | Должн | А | T(1-255) | О | |
| Тип подписи | ТипПодпис | А | T(=1) | НК | Принимает значение: |
| 1 - усиленная квалифицированная электронная подпись | |
| 2 - простая электронная подпись | |
| 3 - усиленная неквалифицированная электронная подпись |
| Значения "2" и "3" применяются, если иное не предусмотрено законодательством Российской Федерации |
| Дата подписания документа | ДатаПодДок | А | T(=10) | Н | Типовой элемент <ДатаТип>. Дата в формате ДД.ММ.ГГГГ |
| Способ подтверждения полномочий на подписание документа | СпосПодтПолном | А | T(=1) | ОК | Принимает значение: |
| 1 - в соответствии с данными, содержащимися в электронной подписи | |
| 2 - в соответствии с доверенностью в электронной форме в машиночитаемом виде, если представление доверенности осуществляется посредством включения в каждый пакет электронных документов, подписываемых представителем | |
| 3 - в соответствии с доверенностью в электронной форме в машиночитаемом виде, если представление доверенности осуществляется из информационной системы. При этом необходимая информация для запроса доверенности из информационной системы, указана в электронном документе | |
| 4 - в соответствии с доверенностью в электронной форме в машиночитаемом виде, если представление доверенности осуществляется из информационной системы. При этом необходимая информация для запроса доверенности из информационной системы представляется способом, отличным от указания в электронном документе | |
| 5 - в соответствии с доверенностью в форме документа на бумажном носителе | |
| 6 - иное |
| Дополнительные сведения | ДопСведПодп | А | T(1-255) | Н | Дополнительные сведения о подписанте |
| Фамилия, имя, отчество (при наличии) | ФИО | С | | О | Типовой элемент <ФИОТип>. Состав элемента представлен в таблице 9.30 |
| Сведения о доверенности в электронной форме в машиночитаемом виде, используемой для подтверждения полномочий представителя | | СвДоверЭл | С | | НМУ | Состав элемента представлен в таблице 9.28. Элемент обязателен и формируется только при <СпосПодтПолном>=3 |
| Сведения о доверенности в форме документа на бумажном носителе, используемой для подтверждения полномочий представителя | СвДоверБум | С | | НМУ | Состав элемента представлен в таблице 9.29. Элемент обязателен и формируется только при <СпосПодтПолном>=5 |
Таблица 9.28
Сведения о доверенности в электронной форме в машиночитаемом виде, используемой для подтверждения полномочий представителя (СвДоверЭл)
| Наименование элемента | Сокращенное наименование (код) элемента | Признак типа элемента | Формат элемента | Признак обязательности элемента | Дополнительная информация |
| Единый регистрационный номер доверенности | НомДовер | А | T(=36) | О | Уникальный идентификатор доверенности в виде 36-разрядного GUID |
| Дата совершения (выдачи) доверенности | ДатаВыдДовер | А | T(=10) | О | Типовой элемент <ДатаТип>. Дата в формате ДД.ММ.ГГГГ |
| Внутренний номер доверенности | ВнНомДовер | А | T(1-50) | Н | При отсутствии номера принимает значение "без номера (б/н)" |
| Дата внутренней регистрации доверенности | ДатаВнРегДовер | А | T(=10) | Н | Типовой элемент <ДатаТип>. Дата в формате ДД.ММ.ГГГГ |
| Идентифицирующая информация об информационной системе, в которой осуществляется хранение доверенности, необходимая для запроса информации из такой информационной системы | ИдСистХран | А | T(1-500) | О | |
| Сведения в формате URL об информационной системе, которая предоставляет техническую возможность получения информации о доверенности | УРЛСист | А | T(1-500) | Н | При наличии технической возможности у информационной системы, в которой осуществляется хранение доверенности, предоставлять доверенность в автоматическом режиме. Элемент принимает значение в формате URL |
Таблица 9.29
Сведения о доверенности в форме документа на бумажном носителе, используемой для подтверждения полномочий представителя (СвДоверБум)
| Наименование элемента | Сокращенное наименование (код) элемента | Признак типа элемента | Формат элемента | Признак обязательности элемента | Дополнительная информация |
| Дата совершения (выдачи) доверенности | ДатаВыдДовер | А | T(=10) | О | Типовой элемент <ДатаТип>. Дата в формате ДД.ММ.ГГГГ |
| Внутренний номер доверенности | ВнНомДовер | А | T(1-50) | О | При отсутствии номера принимает значение "без номера (б/н)" |
| Сведения, идентифицирующие доверителя | СвИдДовер | А | T(1-1000) | Н | |
| Фамилия, имя, отчество (при наличии) лица, подписавшего доверенность | ФИО | С | | Н | Типовой элемент <ФИОТип>. Состав элемента представлен в таблице 9.30 |
Таблица 9.30
Фамилия, имя, отчество физического лица (ФИОТип)
| Наименование элемента | Сокращенное наименование (код) элемента | Признак типа элемента | Формат элемента | Признак обязательности элемента | Дополнительная информация |
| Фамилия | Фамилия | А | T(1-60) | О | |
| Имя | Имя | А | T(1-60) | О | |
| Отчество | Отчество | А | T(1-60) | Н | |
V. ОПИСАНИЕ ФАЙЛА ОБМЕНА ИНФОРМАЦИИ ПЕРЕВОЗЧИКА О ПОДТВЕРЖДЕНИИ ИЗМЕНЕНИЯ СВЕДЕНИЙ О ГРУЗОПОЛУЧАТЕЛЕ И (ИЛИ) ПОРТЕ НАЗНАЧЕНИЯ
10. Имя файла обмена должно иметь следующий вид:
R_T_A_O_W_GGGGMMDD_N, где:
RT - префикс, принимающий значение ON_TRNVPRPDTV;
A - уникальный идентификатор получателя файла обмена электронной транспортной накладной, информация перевозчика о подтверждении изменения сведений о грузополучателе и (или) порте назначения. Значение элемента представляется в виде "УИОЭДОУИПол", где:
"УИОЭДО" - уникальный идентификатор оператора электронного документооборота (оператор ЭДО) - символьный трехзначный код (префикс), присваивается Федеральной налоговой службой. В значении уникального идентификатора допускаются символы латинского алфавита "A - Z", "a - z", цифры "0 - 9", знаки "@", ".", "-". Значение уникального идентификатора регистронезависимо;
"УИПол" - уникальный идентификатор получателя файла обмена (грузоотправителя). При направлении файла обмена через оператора ЭДО "УИПол" принимает значение уникального идентификатора участника, присваиваемого оператором ЭДО, длина уникального идентификатора получателя не более 43 символов;
O - уникальный идентификатор отправителя файла обмена электронной транспортной накладной, информация перевозчика о подтверждении изменения сведений о грузополучателе и (или) порте назначения. Значение элемента представляется в виде "УИОЭДОУИОтпр", где:
"УИОЭДО" - уникальный идентификатор оператора электронного документооборота (оператор ЭДО) - символьный трехзначный код (префикс), присваивается Федеральной налоговой службой. В значении уникального идентификатора допускаются символы латинского алфавита "A - Z", "a - z", цифры "0 - 9", знаки "@", ".", "-". Значение уникального идентификатора регистронезависимо;
"УИОтпр" - уникальный идентификатор отправителя файла обмена (перевозчика). При направлении файла обмена через оператора ЭДО "УИОтпр" принимает значение уникального идентификатора участника, присваиваемого оператором ЭДО, длина уникального идентификатора отправителя не более 43 символов;
W - признак наличия идентификаторов дополнительных получателей файла обмена информации перевозчика о подтверждении изменения сведений о грузополучателе и (или) порте назначения. Может принимать следующие значения: "0" - дополнительные получатели файла обмена информации перевозчика о подтверждении изменения сведений о грузополучателе и (или) порте назначения отсутствуют, "1" - дополнительные получатели файла обмена информации перевозчика о подтверждении изменения сведений о грузополучателе и (или) порте назначения присутствуют и указаны в файле обмена информации перевозчика о подтверждении изменения сведений о грузополучателе и (или) порте назначения;
GGGG - год формирования передаваемого файла обмена, MM - месяц, DD - день;
N - 36-символьный глобальный уникальный идентификатор GUID (Globally Unique Identifier).
Расширение имени файла обмена - xml. Расширение имени файла обмена может указываться строчными или прописными буквами.
Параметры первой строки файла обмена
Первая строка XML-файла должна иметь следующий вид:
<?xml version="1.0" encoding="windows-1251"?>
Имя файла, содержащего XML-схему файла обмена, должно иметь следующий вид:
ON_TRNVPRPDTV_1_973_24_05_01_xx, где xx - номер версии схемы.
Расширение имени файла - xsd.
XML-схема файла обмена в электронной форме приводится отдельным файлом и размещается на официальном сайте Федеральной налоговой службы в информационно-телекоммуникационной сети "Интернет".
Выпуск новой версии (новых версий) схемы возможен при условии ее непротиворечия требованиям данного документа (в части уточнения текста наименования отдельных элементов, дополнительной информации, увеличения количества знаков в формате элемента.
11. Логическая модель файла обмена представлена в виде диаграммы структуры файла обмена на рисунке 4 настоящего формата. Элементами логической модели файла обмена являются элементы и атрибуты XML-файла. Перечень структурных элементов логической модели файла обмена и сведения о них приведены в таблицах 11.1 - 11.10 настоящего формата.
Для каждого структурного элемента логической модели файла обмена приводятся следующие сведения:
наименование элемента. Приводится полное наименование элемента. В строке таблицы могут быть описаны несколько элементов, наименования которых разделены символом "|". Такая форма записи применяется при наличии в файле обмена только одного элемента из описанных в этой строке;
сокращенное наименование (код) элемента. Приводится сокращенное наименование элемента. Синтаксис сокращенного наименования должен удовлетворять спецификации XML;
признак типа элемента. Может принимать следующие значения: "С" - сложный элемент логической модели (содержит вложенные элементы), "П" - простой элемент логической модели, реализованный в виде элемента XML-файла, "А" - простой элемент логической модели, реализованный в виде атрибута элемента XML-файла. Простой элемент логической модели не содержит вложенные элементы;
формат элемента. Формат элемента представляется следующими условными обозначениями: T - символьная строка; N - числовое значение (целое или дробное).
Формат символьной строки указывается в виде T(n-k) или T(=k), где: n - минимальное количество знаков, k - максимальное количество знаков, символ "-" - разделитель, символ "=" означает фиксированное количество знаков в строке. В случае если минимальное количество знаков равно 0, формат имеет вид T(0-k). В случае если максимальное количество знаков не ограничено, формат имеет вид T(n-).
Формат числового значения указывается в виде N(m.k), где: m - максимальное количество знаков в числе, включая знак (для отрицательного числа), целую и дробную часть числа без разделяющей десятичной точки, k - максимальное число знаков дробной части числа. Если число знаков дробной части числа равно 0 (то есть число целое), то формат числового значения имеет вид N(m).
Для простых элементов, являющихся базовыми в XML, таких как элемент с типом "date", поле "Формат элемента" не заполняется. Для таких элементов в поле "Дополнительная информация" указывается тип базового элемента;
признак обязательности элемента определяет обязательность наличия элемента (совокупности наименования элемента и его значения) в файле обмена. Признак обязательности элемента может принимать следующие значения: "О" - наличие элемента в файле обмена обязательно; "Н" - наличие элемента в файле обмена необязательно, то есть элемент может отсутствовать. Если элемент принимает ограниченный перечень значений (по классификатору), то признак обязательности элемента дополняется символом "К". В случае если количество реализаций элемента может быть более одной, признак обязательности элемента дополняется символом "М".
К вышеперечисленным признакам обязательности элемента добавляется значение "У" при описании в XML-схеме условий, предъявляемых к элементу в файле обмена, описанных в графе "Дополнительная информация";
дополнительная информация содержит, при необходимости, требования к элементу файла обмена, не указанные ранее. Для сложных элементов указывается ссылка на таблицу, в которой описывается состав данного элемента. Для элементов, принимающих ограниченный перечень значений из классификатора, указывается соответствующее наименование классификатора или приводится перечень возможных значений. Для классификатора может указываться ссылка на его местонахождение. Для элементов, использующих пользовательский тип данных, указывается наименование типового элемента.

Рисунок 4. Диаграмма структуры файла обмена
Таблица 11.1
Файл обмена (Файл)
| Наименование элемента | Сокращенное наименование (код) элемента | Признак типа элемента | Формат элемента | Признак обязательности элемента | Дополнительная информация |
| Идентификатор файла | ИдФайл | А | T(1-255) | ОУ | Содержит (повторяет) имя сформированного файла (без расширения) |
| Версия программы, с помощью которой сформирован файл | ВерсПрог | А | T(1-40) | О | |
| Версия формата | ВерсФорм | А | T(1-5) | ОК | Принимает значение: 5.01 |
| Идентификатор иного получателя файла обмена информации перевозчика о подтверждении изменения сведений о грузополучателе и (или) порте назначения | ИдПолИной | П | T(4-46) | НМ | Значение элемента представляется в виде УИЭДОУИПолИной, где: УИОЭДО - уникальный идентификатор оператора ЭДО - символьный трехзначный код (префикс), присваивается Федеральной налоговой службой; УИПолИной - уникальный идентификатор иного получателя, присваиваемый оператором ЭДО иного получателя, длина уникального идентификатора иного получателя не более 43 символов. Обязателен, если W в имени файла обмена принимает значение "1" |
| Электронная транспортная накладная, информация перевозчика о подтверждении изменения сведений о грузополучателе и (или) порте назначения | Документ | С | | О | Состав элемента представлен в таблице 11.2 |
Таблица 11.2
Электронная транспортная накладная, информация перевозчика о подтверждении изменения сведений о грузополучателе и (или) порте назначения (Документ)
| Наименование элемента | Сокращенное наименование (код) элемента | Признак типа элемента | Формат элемента | Признак обязательности элемента | Дополнительная информация |
| Код формы документа по классификатору налоговых документов (КНД) | КНД | А | T(=7) | ОК | Типовой элемент <КНДТип>. Принимает значение: 1110433 |
| Наименование документа по содержанию информации в файле обмена информации перевозчика о подтверждении изменения сведений о грузополучателе и (или) порте назначения | НаимДокИнфПдтв | А | T(1-255) | О | Принимает значение: электронная транспортная накладная, информация перевозчика о подтверждении изменения сведений о грузополучателе и (или) порте назначения |
| Дата формирования файла обмена информации перевозчика о подтверждении изменения сведений о грузополучателе и (или) порте назначения | ДатИнфПдтв | А | T(=10) | О | Типовой элемент <ДатаТип>. Дата в формате ДД.ММ.ГГГГ |
| Время формирования файла обмена информации перевозчика о подтверждении изменения сведений о грузополучателе и (или) порте назначения | ВрИнфПдтв | А | T(=8) | О | Типовой элемент <ВремяТип>. Время в формате ЧЧ:ММ:СС |
| Идентификатор файла обмена информации грузоотправителя об изменении сведений о грузополучателе и (или) порте назначения | ИдИнфИзм | С | | О | Состав элемента представлен в таблице 11.3 |
| Содержание электронной транспортной накладной, информация перевозчика о подтверждении изменения сведений о грузополучателе и (или) порте назначения | СодИнфПдтв | С | | О | Состав элемента представлен в таблице 11.4 |
| Сведения о лице, подписывающем файл обмена информации перевозчика о подтверждении изменения сведений о грузополучателе и (или) порте назначения | ПодпИнфПдтв | С | | О | Типовой элемент <ПодписантТип>. Состав элемента представлен в таблице 11.5 |
Таблица 11.3
Идентификатор файла обмена информации грузоотправителя об изменении сведений о грузополучателе и (или) порте назначения (ИдИнфИзм)
| Наименование элемента | Сокращенное наименование (код) элемента | Признак типа элемента | Формат элемента | Признак обязательности элемента | Дополнительная информация |
| Идентификатор файла обмена информации грузоотправителя об изменении сведений о грузополучателе и (или) порте назначения | ИдФайлИнфИзм | А | T(1-255) | О | Содержит (повторяет) имя файла обмена информации грузоотправителя об изменении сведений о грузополучателе и (или) порте назначения без расширения |
| Дата формирования файла обмена информации грузоотправителя об изменении сведений о грузополучателе и (или) порте назначения | ДатФайлИнфИзм | А | T(=10) | О | Типовой элемент <ДатаТип>. Дата в формате ДД.ММ.ГГГГ Указывается (повторяет) значение <ДатаИнфИзм>, указанное в файле обмена информации грузоотправителя об изменении сведений о грузополучателе и (или) порте назначения |
| Время формирования файла обмена информации грузоотправителя об изменении сведений о грузополучателе и (или) порте назначения | ВрФайлИнфИзм | А | T(=8) | О | Типовой элемент <ВремяТип>. Время в формате ЧЧ:ММ:СС Указывается (повторяет) значение <ВрИнфИзм>, указанное в файле обмена информации грузоотправителя об изменении сведений о грузополучателе и (или) порте назначения |
| Электронная подпись файла обмена информации грузоотправителя об изменении сведений о грузополучателе и (или) порте назначения | ЭП | А | T(1-) | О | Представляется в кодировке Base64 |
Таблица 11.4
Содержание электронной транспортной накладной, информация перевозчика о подтверждении изменения сведений о грузополучателе и (или) порте назначения (СодИнфПдтв)
| Наименование элемента | Сокращенное наименование (код) элемента | Признак типа элемента | Формат элемента | Признак обязательности элемента | Дополнительная информация |
| Уникальный идентификатор документа (УИД) электронной транспортной накладной | УИД_ТрН | А | T(1-36) | О | Повторяет УИД электронной транспортной накладной, выданный ГИС ЭПД |
| Оговорки перевозчика о новом грузополучателе | ОгврНовГП | П | T(1-1000) | НМУ | Элемент обязателен при отсутствии <ОгврНовПортНазнач> |
| Оговорки перевозчика о новом порте назначения на | ОгврНовПортНазнач | П | T(1-1000) | НМУ | Элемент обязателен при отсутствии <ОгврНовГП> |
| Информационное поле | ИнфПол | С | | НМ | Типовой элемент <ИнфПолТип>. Состав элемента представлен в таблице 11.8 |
Таблица 11.5
Сведения о лице, подписывающем информацию отправителя в электронной форме (ПодписантТип)
| Наименование элемента | Сокращенное наименование (код) элемента | Признак типа элемента | Формат элемента | Признак обязательности элемента | Дополнительная информация |
| Должность | Должн | А | T(1-255) | О | |
| Тип подписи | ТипПодпис | А | T(=1) | НК | Принимает значение: |
| 1 - усиленная квалифицированная электронная подпись | |
| 2 - простая электронная подпись | |
| 3 - усиленная неквалифицированная электронная подпись |
| Значения "2" и "3" применяются, если иное не предусмотрено законодательством Российской Федерации |
| Дата подписания документа | ДатаПодДок | А | T(=10) | Н | Типовой элемент <ДатаТип>. Дата в формате ДД.ММ.ГГГГ |
| Способ подтверждения полномочий на подписание документа | СпосПодтПолном | А | T(=1) | ОК | Принимает значение: |
| 1 - в соответствии с данными, содержащимися в электронной подписи | |
| 2 - в соответствии с доверенностью в электронной форме в машиночитаемом виде, если представление доверенности осуществляется посредством включения в каждый пакет электронных документов, подписываемых представителем | |
| 3 - в соответствии с доверенностью в электронной форме в машиночитаемом виде, если представление доверенности осуществляется из информационной системы. При этом необходимая информация для запроса доверенности из информационной системы, указана в электронном документе | |
| 4 - в соответствии с доверенностью в электронной форме в машиночитаемом виде, если представление доверенности осуществляется из информационной системы. При этом необходимая информация для запроса доверенности из информационной системы представляется способом, отличным от указания в электронном документе | |
| 5 - в соответствии с доверенностью в форме документа на бумажном носителе | |
| 6 - иное |
| Дополнительные сведения | ДопСведПодп | А | T(1-255) | Н | |
| Фамилия, имя, отчество (при наличии) | ФИО | С | | О | Типовой элемент <ФИОТип>. Состав элемента представлен в таблице 11.10 |
| Сведения о доверенности в электронной форме в машиночитаемом виде, используемой для подтверждения полномочий представителя | | СвДоверЭл | С | | НМУ | Состав элемента представлен в таблице 11.6. Элемент обязателен и формируется только при <СпосПодтПолном>=3 |
| Сведения о доверенности в форме документа на бумажном носителе, используемой для подтверждения полномочий представителя | СвДоверБум | С | | НМУ | Состав элемента представлен в таблице 11.7. Элемент обязателен и формируется только при <СпосПодтПолном>=5 |
Таблица 11.6
Сведения о доверенности в электронной форме в машиночитаемом виде, используемой для подтверждения полномочий представителя (СвДоверЭл)
| Наименование элемента | Сокращенное наименование (код) элемента | Признак типа элемента | Формат элемента | Признак обязательности элемента | Дополнительная информация |
| Единый регистрационный номер доверенности | НомДовер | А | T(=36) | О | Уникальный идентификатор доверенности в виде 36-разрядного GUID |
| Дата совершения (выдачи) доверенности | ДатаВыдДовер | А | T(=10) | О | Типовой элемент <ДатаТип>. Дата в формате ДД.ММ.ГГГГ |
| Внутренний номер доверенности | ВнНомДовер | А | T(1-50) | Н | При отсутствии номера принимает значение "без номера (б/н)" |
| Дата внутренней регистрации доверенности | ДатаВнРегДовер | А | T(=10) | Н | Типовой элемент <ДатаТип>. Дата в формате ДД.ММ.ГГГГ |
| Идентифицирующая информация об информационной системе, в которой осуществляется хранение доверенности, необходимая для запроса информации из такой информационной системы | ИдСистХран | А | T(1-500) | О | |
| Сведения в формате URL об информационной системе, которая предоставляет техническую возможность получения информации о доверенности | УРЛСист | А | T(1-500) | Н | При наличии технической возможности у информационной системы, в которой осуществляется хранение доверенности, предоставлять доверенность в автоматическом режиме. Элемент принимает значение в формате URL |
Таблица 11.7
Сведения о доверенности в форме документа на бумажном носителе, используемой для подтверждения полномочий представителя (СвДоверБум)
| Наименование элемента | Сокращенное наименование (код) элемента | Признак типа элемента | Формат элемента | Признак обязательности элемента | Дополнительная информация |
| Дата совершения (выдачи) доверенности | ДатаВыдДовер | А | T(=10) | О | Типовой элемент <ДатаТип>. Дата в формате ДД.ММ.ГГГГ |
| Внутренний номер доверенности | ВнНомДовер | А | T(1-50) | О | При отсутствии номера принимает значение "без номера (б/н)" |
| Сведения, идентифицирующие доверителя | СвИдДовер | А | T(1-1000) | Н | |
| Фамилия, имя, отчество (при наличии) лица, подписавшего доверенность | ФИО | С | | Н | Типовой элемент <ФИОТип>. Состав элемента представлен в таблице 11.10 |
Таблица 11.8
Информационное поле (ИнфПолТип)
| Наименование элемента | Сокращенное наименование (код) элемента | Признак типа элемента | Формат элемента | Признак обязательности элемента | Дополнительная информация |
| Идентификатор файла информационного поля | ИдФайлИнфПол | А | T(=36) | Н | Указывается идентификатор файла, связанного со сведениями данного электронного файла обмена (GUID) |
| Текстовая информация | ТекстИнф | С | | НМ | Типовой элемент <ТекстИнфТип>. Состав элемента представлен в таблице 11.9 |
Таблица 11.9
Текстовая информация (ТекстИнфТип)
| Наименование элемента | Сокращенное наименование (код) элемента | Признак типа элемента | Формат элемента | Признак обязательности элемента | Дополнительная информация |
| Идентификатор | Идентиф | А | T(1-50) | О | |
| Значение | Значен | А | T(1-2000) | О | |
Таблица 11.10
Фамилия, имя, отчество физического лица (ФИОТип)
| Наименование элемента | Сокращенное наименование (код) элемента | Признак типа элемента | Формат элемента | Признак обязательности элемента | Дополнительная информация |
| Фамилия | Фамилия | А | T(1-60) | О | |
| Имя | Имя | А | T(1-60) | О | |
| Отчество | Отчество | А | T(1-60) | Н | |
VI. ОПИСАНИЕ ФАЙЛА ОБМЕНА ИНФОРМАЦИИ ПЕРЕВОЗЧИКА О ЗАМЕНЕ СУДНА
12. Имя файла обмена должно иметь следующий вид:
R_T_A_O_W_GGGGMMDD_N, где:
R_T - префикс, принимающий значение: ON_TRNVPRZAMEN;
A - уникальный идентификатор получателя файла обмена электронной транспортной накладной, информация перевозчика о замене судна. Значение элемента представляется в виде "УИОЭДОУИПол", где:
"УИОЭДО" - уникальный идентификатор оператора электронного документооборота (оператор ЭДО) - символьный трехзначный код (префикс), присваивается Федеральной налоговой службой. В значении уникального идентификатора допускаются символы латинского алфавита "A - Z", "a - z", цифры "0 - 9", знаки "@", ".", "-". Значение уникального идентификатора регистронезависимо;
"УИПол" - уникальный идентификатор получателя файла обмена (грузоотправителя). При направлении файла обмена через оператора ЭДО "УИПол" принимает значение уникального идентификатора участника, присваиваемого оператором ЭДО, длина уникального идентификатора получателя не более 43 символов;
O - уникальный идентификатор отправителя файла обмена электронной транспортной накладной, информация перевозчика о замене судна. Значение элемента представляется в виде "УИОЭДОУИОтпр", где:
"УИОЭДО" - уникальный идентификатор оператора электронного документооборота (оператор ЭДО) - символьный трехзначный код (префикс), присваивается Федеральной налоговой службой. В значении уникального идентификатора допускаются символы латинского алфавита "A - Z", "a - z", цифры "0 - 9", знаки "@", ".", "-". Значение уникального идентификатора регистронезависимо;
"УИОтпр" - уникальный идентификатор отправителя файла обмена (перевозчика). При направлении файла обмена через оператора ЭДО "УИОтпр" принимает значение уникального идентификатора участника, присваиваемого оператором ЭДО, длина уникального идентификатора отправителя не более 43 символов;
W - признак наличия идентификаторов дополнительных получателей файла обмена информации перевозчика о замене судна. Может принимать следующие значения: "0" - дополнительные получатели файла обмена информации перевозчика о замене судна отсутствуют, "1" - дополнительные получатели файла обмена информации перевозчика о замене судна присутствуют и указаны в файле обмена информации перевозчика о замене судна;
GGGG - год формирования передаваемого файла обмена, MM - месяц, DD - день;
N - 36 символьный глобально уникальный идентификатор GUID (Globally Unique Identifier).
Расширение имени файла обмена - xml. Расширение имени файла обмена может указываться строчными или прописными буквами.
Параметры первой строки файла обмена
Первая строка XML файла должна иметь следующий вид:
<?xml version="1.0" encoding="windows-1251"?>
Имя файла, содержащего XML-схему файла обмена, должно иметь следующий вид:
ON_TRNVPRZAMEN_1_973_25_05_02_xx, где xx - номер версии схемы.
Расширение имени файла - xsd.
XML-схема файла обмена в электронной форме приводится отдельным файлом и размещается на официальном сайте Федеральной налоговой службы в информационно-телекоммуникационной сети "Интернет".
Выпуск новой версии (новых версий) схемы возможен при условии ее непротиворечия требованиям данного документа (в части уточнения текста наименования отдельных элементов, дополнительной информации, увеличения количества знаков в формате элемента).
13. Логическая модель файла обмена представлена в виде диаграммы структуры файла обмена на рисунке 5 настоящего формата. Элементами логической модели файла обмена являются элементы и атрибуты XML-файла. Перечень структурных элементов логической модели файла обмена и сведения о них приведены в таблицах 13.1 - 13.16 настоящего формата.
Для каждого структурного элемента логической модели файла обмена приводятся следующие сведения:
наименование элемента. Приводится полное наименование элемента. В строке таблицы могут быть описаны несколько элементов, наименования которых разделены символом "|". Такая форма записи применяется при наличии в файле обмена только одного элемента из описанных в этой строке;
сокращенное наименование (код) элемента. Приводится сокращенное наименование элемента. Синтаксис сокращенного наименования должен удовлетворять спецификации XML;
признак типа элемента. Может принимать следующие значения:
"С" - сложный элемент логической модели (содержит вложенные элементы), "П" - простой элемент логической модели, реализованный в виде элемента XML-файла, "А" - простой элемент логической модели, реализованный в виде атрибута элемента XML-файла. Простой элемент логической модели не содержит вложенные элементы;
формат элемента. Формат элемента представляется следующими условными обозначениями: T - символьная строка; N - числовое значение (целое или дробное).
Формат символьной строки указывается в виде T(n-k) или T(=k), где: n - минимальное количество знаков, k - максимальное количество знаков, символ "-" - разделитель, символ "=" означает фиксированное количество знаков в строке. В случае если минимальное количество знаков равно 0, формат имеет вид T(0-k). В случае если максимальное количество знаков не ограничено, формат имеет вид T(n-).
Формат числового значения указывается в виде N(m.k), где: m - максимальное количество знаков в числе, включая знак (для отрицательного числа), целую и дробную часть числа без разделяющей десятичной точки, k - максимальное число знаков дробной части числа. Если число знаков дробной части числа равно 0 (то есть число целое), то формат числового значения имеет вид N(m).
Для простых элементов, являющихся базовыми в XML, таких как элемент с типом "date", поле "Формат элемента" не заполняется. Для таких элементов в поле "Дополнительная информация" указывается тип базового элемента;
признак обязательности элемента определяет обязательность наличия элемента (совокупности наименования элемента и его значения) в файле обмена. Признак обязательности элемента может принимать следующие значения: "О" - наличие элемента в файле обмена обязательно; "Н" - наличие элемента в файле обмена необязательно, то есть элемент может отсутствовать. Если элемент принимает ограниченный перечень значений (по классификатору), то признак обязательности элемента дополняется символом "К". В случае если количество реализаций элемента может быть более одной, признак обязательности элемента дополняется символом "М".
К вышеперечисленным признакам обязательности элемента может добавляться значение "У" в случае описания в XML-схеме условий, предъявляемых к элементу в файле обмена, описанных в графе "Дополнительная информация";
дополнительная информация содержит, при необходимости, требования к элементу файла обмена, не указанные ранее. Для сложных элементов указывается ссылка на таблицу, в которой описывается состав данного элемента. Для элементов, принимающих ограниченный перечень значений из классификатора, указывается соответствующее наименование классификатора или приводится перечень возможных значений. Для классификатора может указываться ссылка на его местонахождение. Для элементов, использующих пользовательский тип данных, указывается наименование типового элемента.

Рисунок 5. Диаграмма структуры файла обмена
Таблица 13.1
Файл обмена (Файл)
| Наименование элемента | Сокращенное наименование (код) элемента | Признак типа элемента | Формат элемента | Признак обязательности элемента | Дополнительная информация |
| Идентификатор файла | ИдФайл | А | T(1-255) | ОУ | Содержит (повторяет) имя сформированного файла (без расширения) |
| Версия программы, с помощью которой сформирован файл | ВерсПрог | А | T(1-40) | О | |
| Версия формата | ВерсФорм | А | T(1-5) | ОК | Принимает значение: 5.01 |
| Идентификатор иного получателя файла обмена информации перевозчика о замене судна | ИдПолИной | П | T(4-46) | НМ | Значение элемента представляется в виде УИОЭДОУИПолИной, где: УИОЭДО - уникальный идентификатор оператора ЭДО - символьный трехзначный код (префикс), присваивается Федеральной налоговой службой; УИПолИной - уникальный идентификатор иного получателя, присваиваемый оператором ЭДО иного получателя, длина уникального идентификатора иного получателя не более 43 символов. Обязателен, если W в имени файла обмена принимает значение "1" |
| Электронная транспортная накладная, информация перевозчика о замене судна | Документ | С | | О | Состав элемента представлен в таблице 13.2 |
Таблица 13.2
Электронная транспортная накладная, информация перевозчика о замене судна (Документ)
| Наименование элемента | Сокращенное наименование (код) элемента | Признак типа элемента | Формат элемента | Признак обязательности элемента | Дополнительная информация |
| Код формы документа по классификатору налоговых документов (КНД) | КНД | А | T(=7) | ОК | Типовой элемент <КНДТип>. Принимает значение: 1110434 |
| Наименование документа по содержанию информации перевозчика о замене судна | ПоСодИнфФайл | А | T(1-255) | ОК | Принимает значение: электронная транспортная накладная, информация перевозчика о замене судна |
| Дата формирования файла обмена информации перевозчика о замене судна | ДатИнфЗамен | А | T(=10) | О | Типовой элемент <ДатаТип>. Дата в формате ДД.ММ.ГГГГ |
| Время формирования файла обмена информации перевозчика о замене судна | ВрИнфЗамен | А | T(=8) | О | Типовой элемент <ВремяТип>. Время в формате ЧЧ:ММ:СС |
| Идентификатор файла обмена информации перевозчика | ИдИнфПрв | С | | О | Состав элемента представлен в таблице 13.3 |
| Содержание электронной транспортной накладной, информация перевозчика о замене судна | СодИнфЗамен | С | | О | Состав элемента представлен в таблице 13.4 |
| Сведения о лице, подписывающем файл обмена информации перевозчика о замене судна | ПодпИнфЗамен | С | | О | Типовой элемент <ПодписантТип>. Состав элемента представлен в таблице 13.13 |
Таблица 13.3
Идентификатор файла обмена информации перевозчика (ИдИнфПрв)
| Наименование элемента | Сокращенное наименование (код) элемента | Признак типа элемента | Формат элемента | Признак обязательности элемента | Дополнительная информация |
| Идентификатор файла обмена информации перевозчика | ИдФайлПрв | А | T(1-255) | О | Содержит (повторяет) имя файла обмена информации перевозчика без расширения |
| Дата формирования файла обмена информации перевозчика | ДатФайлПрв | А | T(=10) | О | Типовой элемент <ДатаТип>. Дата в формате ДД.ММ.ГГГГ. Указывается (повторяет) значение <ДатИнфПрв>, указанное в файле обмена информации перевозчика |
| Время формирования файла обмена информации перевозчика | ВрФайлПрв | А | T(=8) | О | Типовой элемент <ВремяТип>. Время в формате ЧЧ:ММ:СС. Указывается (повторяет) значение <ВрИнфПрв>, указанное в файле обмена информации перевозчика |
| Электронная подпись файла обмена информации перевозчика | ЭП | А | T(1-) | О | Представляется в кодировке Base64 |
Таблица 13.4
Содержание электронной транспортной накладной, информация перевозчика о замене судна (СодИнфЗамен)
| Наименование элемента | Сокращенное наименование (код) элемента | Признак типа элемента | Формат элемента | Признак обязательности элемента | Дополнительная информация |
| Уникальный идентификатор документа (УИД) электронной транспортной накладной | УИД_ТрН | А | T(1-36) | О | Повторяет УИД электронной транспортной накладной, выданный ГИС ЭПД |
| Идентификатор исходного файла обмена информации о замене судна, в который вносится исправление | ИдИсхФайл | А | T(1-255) | Н | Содержит (повторяет) имя исходного файла обмена информации о замене судна (без расширения), в который вносится исправление. Элемент обязателен и формируется при наличии <ИспрТрН> |
| Порядковый номер замены судна | ПорНомЗам | А | N(2) | Н | |
| Содержание операции | СодОпер | А | T(=12) | ОК | Принимает значение: замена судна |
| Дата и время замены | ДатВрЗамен | А | T(=25) | О | Типовой элемент <ДатаВремяВЗТип>. Дата и время в формате ДД.ММ.ГГГГТЧЧ:ММ:СС+/-ЧЧ:ММ, где Т - разделитель даты и времени; +/-ЧЧ:ММ - разница с UTC в часах, минутах |
| Сведения о перегруженном грузе | СвГруз | А | T(1-1000) | О | |
| Исправление электронной транспортной накладной | ИспрТрН | С | | Н | Типовой элемент <ИспрТип>. Состав элемента представлен в таблице 13.7. Формируется в случае исправления в установленном порядке ошибок в информации перевозчика о замене судна электронной транспортной накладной, документирующей факт изменения условий договора перевозки груза (в части информации о судне) |
| Причина замены: текст | ПричЗамТекст | П | T(1-2000) | Н | |
| Причина замены: документ | ПричЗамДок | С | | Н | Типовой элемент <РеквДокТип>. Состав элемента представлен в таблице 13.8 |
| Сведения о замене судна | ЗаменСудно | С | | О | Состав элемента представлен в таблице 13.5 |
| Сведения об отметках при замене судна | ОтметЗам | С | | НМ | Состав элемента представлен в таблице 13.6 |
| Информационное поле | ИнфПол | С | | НМ | Типовой элемент <ИнфПолТип>. Состав элемента представлен в таблице 13.11 |
Таблица 13.5
Сведения о замене судна (ЗаменСудно)
| Наименование элемента | Сокращенное наименование (код) элемента | Признак типа элемента | Формат элемента | Признак обязательности элемента | Дополнительная информация |
| Название судна | НазвСудно | А | T(1-150) | О | |
| Позывной судна | ПозвСудно | А | T(1-10) | Н | |
| Фамилия, имя, отчество (при наличии) капитана судна | ФИОКапитан | С | | О | Типовой элемент <ФИОТип>. Состав элемента представлен в таблице 13.16 |
Таблица 13.6
Сведения об отметках при замене судна (ОтметЗам)
| Наименование элемента | Сокращенное наименование (код) элемента | Признак типа элемента | Формат элемента | Признак обязательности элемента | Дополнительная информация |
| Дата и время отметки | ДатВрОтмет | А | T(=25) | О | Типовой элемент <ДатаВремяВЗТип>. Дата и время в формате ДД.ММ.ГГГГТЧЧ:ММ:СС+/-ЧЧ:ММ, где Т - разделитель даты и времени; +/-ЧЧ:ММ - разница с UTC в часах, минутах |
| Описание обстоятельств, послуживших основанием для отметки | ОбстОтмет | А | T(1-255) | О | |
| Сведения о коммерческих и иных актах, в том числе о перемещении груза на другое судно | СвАкт | С | | НМ | Типовой элемент <РеквДокТип>. Состав элемента представлен в таблице 13.8 |
| Информационное поле | ИнфПол | С | | НМ | Типовой элемент <ИнфПолТип>. Состав элемента представлен в таблице 13.11 |
Таблица 13.7
Исправление (ИспрТип)
| Наименование элемента | Сокращенное наименование (код) элемента | Признак типа элемента | Формат элемента | Признак обязательности элемента | Дополнительная информация |
| Идентификатор предыдущего файла обмена, в который вносится исправление | ИдПредФайлИспр | А | T(1-255) | Н | Содержит (повторяет) имя файла обмена (без расширения), в который вносится исправление (предыдущий файл обмена). Данный элемент является справочной информацией, позволяющей получающему документ участнику документооборота обеспечить его автоматизированную обработку |
| Номер исправления | НомИспр | А | N(3) | О | |
| Дата исправления | ДатаИспр | А | T(=10) | О | Типовой элемент <ДатаТип>. Дата в формате ДД.ММ.ГГГГ |
Таблица 13.8
Реквизиты документа (РеквДокТип)
| Наименование элемента | Сокращенное наименование (код) элемента | Признак типа элемента | Формат элемента | Признак обязательности элемента | Дополнительная информация |
| Наименование документа | РеквНаимДок | А | T(1-255) | О | |
| Номер документа | РеквНомерДок | А | T(1-255) | О | При отсутствии указывается: "Без номера" |
| Дата документа | РеквДатаДок | А | T(=10) | О | Типовой элемент <ДатаТип>. Дата в формате ДД.ММ.ГГГГ |
| Идентификатор файла обмена документа, подписанного первой стороной | РеквИдФайлДок | А | T(1-255) | Н | Содержит (повторяет) имя сформированного файла (без расширения). Указывается идентификатор файла обмена, в котором значения <РеквНаимДок>, <РеквНомерДок>, <РеквДатаДок> совпадают с одноименными элементами, указанными в создаваемом файле обмена |
| Идентификатор документа | РеквИдДок | А | T(1-255) | Н | Указывается идентификатор документа, содержащийся в информации документа, в том числе регистрационный номер, если документ/сведения о таком документе содержатся в государственной информационной системе |
| Идентифицирующая информация об информационной системе, в которой осуществляется хранение документа, необходимая для запроса информации из информационной системы | РИдСистХранД | А | T(1-500) | Н | Текстовое описание информационной системы, в которой осуществляется хранение документа, необходимое для запроса информации из информационной системы |
| Сведения в формате URL об информационной системе, которая предоставляет техническую возможность получения информации о документе | РеквУРЛСистДок | А | T(1-500) | Н | Унифицированный указатель (URL) |
| Дополнительные сведения | РеквДопСведДок | А | T(1-2000) | Н | |
| Идентифицирующие реквизиты сторон, составивших документ | РеквИдРекСост | С | | НМ | Типовой элемент <ИдРекСостТип>. Состав элемента представлен в таблице 13.9. Заполняется в отношении каждого из участников события (сделки), оформленного документом с указанными в <РеквНаимДок>, <РеквНомерДок> и <РеквДатаДок> наименованием, порядковым номером и датой |
Таблица 13.9
Идентифицирующие реквизиты сторон, составивших документ (ИдРекСостТип)
| Наименование элемента | Сокращенное наименование (код) элемента | Признак типа элемента | Формат элемента | Признак обязательности элемента | Дополнительная информация |
| ИНН организации, состоящей на учете в налоговом органе | | ИННЮЛ | П | T(=10) | О | Типовой элемент <ИННЮЛТип> |
| ИНН физического лица, не являющегося индивидуальным предпринимателем | | ИННФЛ | П | T(=12) | Н | Типовой элемент <ИННФЛТип> |
| ИНН индивидуального предпринимателя | | ИННИП | П | T(=12) | О | Типовой элемент <ИННФЛТип> |
| Данные иностранной организации (иностранного гражданина), не состоящей/состоящем на учете в налоговом органе| | ДаннИно | С | | О | Типовой элемент <СвИнНеУчТип>. Состав элемента представлен в таблице 13.10 |
| Наименование органа исполнительной власти (специализированной уполномоченной организации), выдавшего документ | НаимОИВ | П | T(1-255) | О | |
Таблица 13.10
Сведения об иностранной организации (иностранном гражданине), не состоящей/состоящем на учете в налоговом органе (СвИнНеУчТип)
| Наименование элемента | Сокращенное наименование (код) элемента | Признак типа элемента | Формат элемента | Признак обязательности элемента | Дополнительная информация |
| Идентификация статуса | ИдСтат | А | T(=2) | ОК | Принимает значение: ИО - иностранная организация | ИГ - иностранный гражданин |
| Код страны | КодСтр | А | T(=3) | ОК | Типовой элемент <ОКСМТип>. Принимает значение в соответствии с Общероссийским классификатором стран мира (ОКСМ) |
| Наименование страны | НаимСтран | А | T(1-255) | ОК | Принимает значение в соответствии с Общероссийским классификатором стран мира (ОКСМ) |
| Наименование иностранной организации полное/фамилия, имя, отчество (при наличии) иностранного гражданина | Наим | А | T(1-1000) | О | |
| Идентификатор иностранной организации (иностранного гражданина) | Идентиф | А | T(1-255) | НУ | Элемент обязателен при отсутствии <ИныеСвед> |
| Иные сведения для однозначной идентификации иностранной организации (иностранного гражданина) | ИныеСвед | А | T(1-255) | НУ | Элемент обязателен при отсутствии <Идентиф> |
Таблица 13.11
Информационное поле (ИнфПолТип)
| Наименование элемента | Сокращенное наименование (код) элемента | Признак типа элемента | Формат элемента | Признак обязательности элемента | Дополнительная информация |
| Идентификатор файла информационного поля | ИдФайлИнфПол | А | T(=36) | Н | Указывается идентификатор файла, связанного со сведениями данного электронного файла обмена (GUID) |
| Текстовая информация | ТекстИнф | С | | НМ | Типовой элемент <ТекстИнфТип>. Состав элемента представлен в таблице 13.12 |
Таблица 13.12
Текстовая информация (ТекстИнфТип)
| Наименование элемента | Сокращенное наименование (код) элемента | Признак типа элемента | Формат элемента | Признак обязательности элемента | Дополнительная информация |
| Идентификатор | Идентиф | А | T(1-50) | О | |
| Значение | Значение | А | T(1-2000) | О | |
Таблица 13.13
Сведения о лице, подписывающем информацию отправителя в электронной форме (ПодписантТип)
| Наименование элемента | Сокращенное наименование (код) элемента | Признак типа элемента | Формат элемента | Признак обязательности элемента | Дополнительная информация |
| Должность | Должн | А | T(1-255) | О | |
| Тип подписи | ТипПодпис | А | T(=1) | НК | Принимает значение: |
| 1 - усиленная квалифицированная электронная подпись | |
| 2 - простая электронная подпись | |
| 3 - усиленная неквалифицированная электронная подпись |
| Значения "2" и "3" применяются, если иное не предусмотрено законодательством Российской Федерации |
| Дата подписания документа | ДатаПодДок | А | T(=10) | Н | Типовой элемент <ДатаТип>. Дата в формате ДД.ММ.ГГГГ |
| Способ подтверждения полномочий на подписание документа | СпосПодтПолном | А | T(=1) | ОК | Принимает значение: |
| 1 - в соответствии с данными, содержащимися в электронной подписи | |
| 2 - в соответствии с доверенностью в электронной форме в машиночитаемом виде, если представление доверенности осуществляется посредством включения в каждый пакет электронных документов, подписываемых представителем | |
| 3 - в соответствии с доверенностью в электронной форме в машиночитаемом виде, если представление доверенности осуществляется из информационной системы. При этом необходимая информация для запроса доверенности из информационной системы, указана в электронном документе | |
| 4 - в соответствии с доверенностью в электронной форме в машиночитаемом виде, если представление доверенности осуществляется из информационной системы. При этом необходимая информация для запроса доверенности из информационной системы представляется способом, отличным от указания в электронном документе | |
| 5 - в соответствии с доверенностью в форме документа на бумажном носителе | |
| 6 - иное |
| Дополнительные сведения | ДопСведПодп | А | T(1-255) | Н | Дополнительные сведения о подписанте |
| Фамилия, имя, отчество (при наличии) | ФИО | С | | О | Типовой элемент <ФИОТип>. Состав элемента представлен в таблице 13.16 |
| Сведения о доверенности в электронной форме в машиночитаемом виде, используемой для подтверждения полномочий представителя | | СвДоверЭл | С | | НМУ | Состав элемента представлен в таблице 13.14 Элемент обязателен и формируется только при <СпосПодтПолном>=3 |
| Сведения о доверенности в форме документа на бумажном носителе, используемой для подтверждения полномочий представителя | СвДоверБум | С | | НМУ | Состав элемента представлен в таблице 13.15. Элемент обязателен и формируется только при <СпосПодтПолном>=5 |
Таблица 13.14
Сведения о доверенности в электронной форме в машиночитаемом виде, используемой для подтверждения полномочий представителя (СвДоверЭл)
| Наименование элемента | Сокращенное наименование (код) элемента | Признак типа элемента | Формат элемента | Признак обязательности элемента | Дополнительная информация |
| Единый регистрационный номер доверенности | НомДовер | А | T(=36) | О | Уникальный идентификатор доверенности в виде 36-разрядного GUID |
| Дата совершения (выдачи) доверенности | ДатаВыдДовер | А | T(=10) | О | Типовой элемент <ДатаТип>. Дата в формате ДД.ММ.ГГГГ |
| Внутренний номер доверенности | ВнНомДовер | А | T(1-50) | Н | При отсутствии номера принимает значение "без номера (б/н)" |
| Дата внутренней регистрации доверенности | ДатаВнРегДовер | А | T(=10) | Н | Типовой элемент <ДатаТип>. Дата в формате ДД.ММ.ГГГГ |
| Идентифицирующая информация об информационной системе, в которой осуществляется хранение доверенности, необходимая для запроса информации из такой информационной системы | ИдСистХран | А | T(1-500) | О | |
| Сведения в формате URL об информационной системе, которая предоставляет техническую возможность получения информации о доверенности | УРЛСист | А | T(1-500) | Н | При наличии технической возможности у информационной системы, в которой осуществляется хранение доверенности, предоставлять доверенность в автоматическом режиме. Элемент принимает значение в формате URL |
Таблица 13.15
Сведения о доверенности в форме документа на бумажном носителе, используемой для подтверждения полномочий представителя (СвДоверБум)
| Наименование элемента | Сокращенное наименование (код) элемента | Признак типа элемента | Формат элемента | Признак обязательности элемента | Дополнительная информация |
| Дата совершения (выдачи) доверенности | ДатаВыдДовер | А | T(=10) | О | Типовой элемент <ДатаТип>. Дата в формате ДД.ММ.ГГГГ |
| Внутренний номер доверенности | ВнНомДовер | А | T(1-50) | О | При отсутствии номера принимает значение "без номера (б/н)" |
| Сведения, идентифицирующие доверителя | СвИдДовер | А | T(1-1000) | Н | |
| Фамилия, имя, отчество (при наличии) лица, подписавшего доверенность | ФИО | С | | Н | Типовой элемент <ФИОТип>. Состав элемента представлен в таблице 13.16 |
Таблица 13.16
Фамилия, имя, отчество физического лица (ФИОТип)
| Наименование элемента | Сокращенное наименование (код) элемента | Признак типа элемента | Формат элемента | Признак обязательности элемента | Дополнительная информация |
| Фамилия | Фамилия | А | T(1-60) | О | |
| Имя | Имя | А | T(1-60) | О | |
| Отчество | Отчество | А | T(1-60) | Н | |
VII. ОПИСАНИЕ ФАЙЛА ОБМЕНА ИНФОРМАЦИИ ГРУЗОПОЛУЧАТЕЛЯ
14. Имя файла обмена должно иметь следующий вид:
R_T_A_O_W_GGGGMMDD_N, где:
R_T - префикс, принимающий значение ON_TRNVPRGRPO;
A - уникальный идентификатор получателя файла обмена электронной транспортной накладной, информация грузополучателя. Значение элемента представляется в виде "УИОЭДОУИПол", где:
"УИОЭДО" - уникальный идентификатор оператора электронного документооборота (оператор ЭДО) - символьный трехзначный код (префикс), присваивается Федеральной налоговой службой. В значении уникального идентификатора допускаются символы латинского алфавита "A - Z", "a - z", цифры "0 - 9", знаки "@", ".", "-". Значение уникального идентификатора регистронезависимо;
"УИПол" - уникальный идентификатор получателя файла обмена (перевозчика). При направлении файла обмена через оператора ЭДО "УИПол" принимает значение уникального идентификатора участника, присваиваемого оператором ЭДО, длина уникального идентификатора получателя не более 43 символов;
O - уникальный идентификатор отправителя файла обмена электронной транспортной накладной, информация грузополучателя. Значение элемента представляется в виде "УИОЭДОУИОтпр", где:
"УИОЭДО" - уникальный идентификатор оператора электронного документооборота (оператор ЭДО) - символьный трехзначный код (префикс), присваивается Федеральной налоговой службой. В значении уникального идентификатора допускаются символы латинского алфавита "A - Z", "a - z", цифры "0 - 9", знаки "@", ".", "-". Значение уникального идентификатора регистронезависимо;
"УИОтпр" - уникальный идентификатор отправителя файла обмена (грузополучателя). При направлении файла обмена через оператора ЭДО "УИОтпр" принимает значение уникального идентификатора участника, присваиваемого оператором ЭДО, длина уникального идентификатора отправителя не более 43 символов;
W - признак наличия идентификаторов дополнительных получателей файла обмена информации грузополучателя. Может принимать следующие значения: "0" - дополнительные получатели файла обмена информации грузополучателя отсутствуют, "1" - дополнительные получатели файла обмена информации грузополучателя присутствуют и указаны в файле обмена информации грузополучателя;
GGGG - год формирования передаваемого файла обмена, MM - месяц, DD - день;
N - 36-символьный глобальный уникальный идентификатор GUID (Globally Unique Identifier).
Расширение имени файла обмена - xml. Расширение имени файла обмена может указываться строчными или прописными буквами.
Параметры первой строки файла обмена
Первая строка XML-файла должна иметь следующий вид:
<?xml version="1.0" encoding="windows-1251"?>
Имя файла, содержащего XML-схему файла обмена, должно иметь следующий вид:
ON_TRNVPRGRPO_1_973_26_05_01_xx, где xx - номер версии схемы.
Расширение имени файла - xsd.
XML-схема файла обмена в электронной форме приводится отдельным файлом и размещается на официальном сайте Федеральной налоговой службы в информационно-телекоммуникационной сети "Интернет".
Выпуск новой версии (новых версий) схемы возможен при условии ее непротиворечия требованиям данного документа (в части уточнения текста наименования отдельных элементов, дополнительной информации, увеличения количества знаков в формате элемента.
15. Логическая модель файла обмена представлена в виде диаграммы структуры файла обмена на рисунке 6 настоящего формата. Элементами логической модели файла обмена являются элементы и атрибуты XML-файла. Перечень структурных элементов логической модели файла обмена и сведения о них приведены в таблицах 15.1 - 15.24 настоящего формата.
Для каждого структурного элемента логической модели файла обмена приводятся следующие сведения:
наименование элемента. Приводится полное наименование элемента. В строке таблицы могут быть описаны несколько элементов, наименования которых разделены символом "|". Такая форма записи применяется при наличии в файле обмена только одного элемента из описанных в этой строке;
сокращенное наименование (код) элемента. Приводится сокращенное наименование элемента. Синтаксис сокращенного наименования должен удовлетворять спецификации XML;
признак типа элемента. Может принимать следующие значения:
"С" - сложный элемент логической модели (содержит вложенные элементы), "П" - простой элемент логической модели, реализованный в виде элемента XML-файла, "А" - простой элемент логической модели, реализованный в виде атрибута элемента XML-файла. Простой элемент логической модели не содержит вложенные элементы;
формат элемента. Формат элемента представляется следующими условными обозначениями: T - символьная строка; N - числовое значение (целое или дробное).
Формат символьной строки указывается в виде T(n-k) или T(=k), где: n - минимальное количество знаков, k - максимальное количество знаков, символ "-" - разделитель, символ "=" означает фиксированное количество знаков в строке. В случае если минимальное количество знаков равно 0, формат имеет вид T(0-k). В случае если максимальное количество знаков не ограничено, формат имеет вид T(n-).
Формат числового значения указывается в виде N(m.k), где: m - максимальное количество знаков в числе, включая знак (для отрицательного числа), целую и дробную часть числа без разделяющей десятичной точки, k - максимальное число знаков дробной части числа. Если число знаков дробной части числа равно 0 (то есть число целое), то формат числового значения имеет вид N(m).
Для простых элементов, являющихся базовыми в XML, таких как элемент с типом "date", поле "Формат элемента" не заполняется. Для таких элементов в поле "Дополнительная информация" указывается тип базового элемента;
признак обязательности элемента определяет обязательность наличия элемента (совокупности наименования элемента и его значения) в файле обмена. Признак обязательности элемента может принимать следующие значения: "О" - наличие элемента в файле обмена обязательно; "Н" - наличие элемента в файле обмена необязательно, то есть элемент может отсутствовать. Если элемент принимает ограниченный перечень значений (по классификатору), то признак обязательности элемента дополняется символом "К". В случае если количество реализаций элемента может быть более одной, признак обязательности элемента дополняется символом "М".
К вышеперечисленным признакам обязательности элемента добавляется значение "У" при описании в XML-схеме условий, предъявляемых к элементу в файле обмена, описанных в графе "Дополнительная информация";
дополнительная информация содержит, при необходимости, требования к элементу файла обмена, не указанные ранее. Для сложных элементов указывается ссылка на таблицу, в которой описывается состав данного элемента. Для элементов, принимающих ограниченный перечень значений из классификатора, указывается соответствующее наименование классификатора или приводится перечень возможных значений. Для классификатора может указываться ссылка на его местонахождение. Для элементов, использующих пользовательский тип данных, указывается наименование типового элемента.

Рисунок 6. Диаграмма структуры файла обмена
Таблица 15.1
Файл обмена (Файл)
| Наименование элемента | Сокращенное наименование (код) элемента | Признак типа элемента | Формат элемента | Признак обязательности элемента | Дополнительная информация |
| Идентификатор файла | ИдФайл | А | T(1-255) | ОУ | Содержит (повторяет) имя сформированного файла (без расширения) |
| Версия программы, с помощью которой сформирован файл | ВерсПрог | А | T(1-40) | О | |
| Версия формата | ВерсФорм | А | T(1-5) | ОК | Принимает значение: 5.01 |
| Идентификатор иного получателя файла обмена информации грузополучателя | ИдПолИной | П | T(4-46) | НМ | Значение элемента представляется в виде УИОЭДОУИПолИной, где: УИОЭДО - уникальный идентификатор оператора ЭДО - символьный трехзначный код (префикс), присваивается Федеральной налоговой службой; УИПолИной - уникальный идентификатор иного получателя, присваиваемый оператором ЭДО иного получателя, длина уникального идентификатора иного получателя не более 43 символов. Обязателен, если W в имени файла обмена принимает значение "1" |
| Электронная транспортная накладная, информация грузополучателя | Документ | С | | О | Состав элемента представлен в таблице 15.2 |
Таблица 15.2
Электронная транспортная накладная, информация грузополучателя (Документ)
| Наименование элемента | Сокращенное наименование (код) элемента | Признак типа элемента | Формат элемента | Признак обязательности элемента | Дополнительная информация |
| Код формы документа по классификатору налоговых документов (КНД) | КНД | А | T(=7) | ОК | Типовой элемент <КНДТип>. Принимает значение: 1110437 |
| Наименование документа по содержанию информации в файле обмена информации грузополучателя | ПоСодИнфФайл | А | T(1-255) | О | Принимает значение: электронная транспортная накладная, информация грузополучателя о приеме груза |
| Дата формирования файла обмена информации грузополучателя | ДатИнфГП | А | T(=10) | О | Типовой элемент <ДатаТип>. Дата в формате ДД.ММ.ГГГГ |
| Время формирования файла обмена информации грузополучателя | ВрИнфГП | А | T(=8) | О | Типовой элемент <ВремяТип>. Время в формате ЧЧ:ММ:СС |
| Идентификация файла обмена информации перевозчика | | ИдИнфПрв | С | | О | Состав элемента представлен в таблице 15.3 |
| Идентификатор файла обмена информации перевозчика о подтверждении изменения сведений о грузополучателе и (или) порте назначения | ИдИнфПдтв | С | | О | Состав элемента представлен в таблице 15.4 |
| Содержание электронной транспортной накладной, информация грузополучателя | СодИнфГП | С | | О | Состав элемента представлен в таблице 15.5 |
| Сведения о лице, подписывающем файл обмена информации грузополучателя | ПодпИнфГП | С | | О | Типовой элемент <ПодписантТип>. Состав элемента представлен в таблице 15.21 |
Таблица 15.3
Идентификация файла обмена информации перевозчика (ИдИнфПрв)
| Наименование элемента | Сокращенное наименование (код) элемента | Признак типа элемента | Формат элемента | Признак обязательности элемента | Дополнительная информация |
| Идентификатор файла обмена информации перевозчика | ИдФайлПрв | А | T(1-255) | О | Содержит (повторяет) имя файла обмена информации перевозчика без расширения |
| Дата формирования файла обмена информации перевозчика | ДатФайлПрв | А | T(=10) | О | Типовой элемент <ДатаТип>. Дата в формате ДД.ММ.ГГГГ. Указывается (повторяет) значение <ДатИнфПрв>, указанное в файле обмена информации перевозчика |
| Время формирования файла обмена информации перевозчика | ВрФайлПрв | А | T(=8) | О | Типовой элемент <ВремяТип>. Время в формате ЧЧ:ММ:СС. Указывается (повторяет) значение <ВрИнфПрвПрием>, указанное в файле обмена информации перевозчика |
| Электронная подпись файла обмена информации перевозчика | ЭП | А | T(1-) | О | Представляется в кодировке Base64 |
Таблица 15.4
Идентификатор файла обмена информации перевозчика о подтверждении изменения сведений о грузополучателе и (или) порте назначения (ИдИнфПдтв)
| Наименование элемента | Сокращенное наименование (код) элемента | Признак типа элемента | Формат элемента | Признак обязательности элемента | Дополнительная информация |
| Идентификатор файла обмена информации перевозчика о подтверждении изменения сведений о грузополучателе и (или) порте назначения | ИдФайлПдтв | А | T(1-255) | О | Содержит (повторяет) имя файла обмена информации перевозчика о подтверждении изменения сведений о грузополучателе и (или) порте назначения без расширения |
| Дата формирования файла обмена информации перевозчика о подтверждении изменения сведений о грузополучателе и (или) порте назначения | ДатФайлПдтв | А | T(=10) | О | Типовой элемент <ДатаТип>. Дата в формате ДД.ММ.ГГГГ. Указывается (повторяет) значение <ДатИнфПдтв>, указанное в файле обмена информации перевозчика |
| Время формирования файла обмена информации перевозчика о подтверждении изменения сведений о грузополучателе и (или) порте назначения | ВрФайлПдтв | А | T(=8) | О | Типовой элемент <ВремяТип>. Время в формате ЧЧ:ММ:СС. Указывается (повторяет) значение <ВрИнфПдтв>, указанное в файле обмена информации перевозчика |
| Электронная подпись файла обмена информации перевозчика о подтверждении изменения сведений о грузополучателе и (или) порте назначения | ЭП | А | T(1-) | О | Представляется в кодировке Base64 |
Таблица 15.5
Содержание электронной транспортной накладной, информация грузополучателя (СодИнфГП)
| Наименование элемента | Сокращенное наименование (код) элемента | Признак типа элемента | Формат элемента | Признак обязательности элемента | Дополнительная информация |
| Уникальный идентификатор документа (УИД) электронной транспортной накладной | УИД_ТрН | А | T(1-36) | О | Повторяет УИД электронной транспортной накладной, выданный ГИС ЭПД |
| Содержание операции | СодОпер | А | T(=1) | О | Принимает значение: |
| 1 - грузополучателем (лицом, уполномоченным грузополучателем на получение груза) при указанных обстоятельствах принят от перевозчика груз с указанными характеристиками | |
| 2 - грузополучателем (лицом, уполномоченным грузополучателем на получение груза) отказано в принятии от перевозчика груза | |
| 3 - грузополучателем (лицом, уполномоченным грузополучателем на получение груза) при указанных обстоятельствах от перевозчика получена часть груза с указанными характеристиками |
| Причина отказа в приеме груза/части груза | ПричОтк | А | T(=1) | НКУ | Принимает значение: |
| 1 - по причине повреждения (порчи) груза в процессе перевозки по вине перевозчика | |
| 2 - по причине повреждения (порчи) груза в процессе перевозки по вине перевозчика, если использование груза по прямому назначению невозможно | |
| 3 - по причинам, независящим от перевозчика | |
| 4 - иные причины. |
| Элемент обязателен при <СодОпер> = 2 | 3 |
| Описание причины отказа в приеме груза/части груза | ОпПричОтк | А | T(1-255) | НУ | Элемент обязателен при <СодОпер> = 2 | 3 |
| Сведения о приеме груза грузополучателем от перевозчика | ПриемГрузГП | С | | НУ | Состав элемента представлен в таблице 15.6. Элемент обязателен при <СодОпер> = 2 | 3 |
| Информационное поле | ИнфПол | С | | НМ | Типовой элемент <ИнфПолТип>. Состав элемента представлен в таблице 15.19 |
Таблица 15.6
Сведения о приеме груза грузополучателем от перевозчика (ПриемГрузГП)
| Наименование элемента | Сокращенное наименование (код) элемента | Признак типа элемента | Формат элемента | Признак обязательности элемента | Дополнительная информация |
| Фактические дата и время прибытия судна под выгрузку | ФДатВрПриб | А | T(=25) | О | Типовой элемент <ДатаВремяВЗТип>. Дата и время в формате ДД.ММ.ГГГГТЧЧ:ММ:СС+/-ЧЧ:ММ, где Т - разделитель даты и времени; +/-ЧЧ:ММ - разница с UTC в часах, минутах |
| Фактические даты и время убытия | ФДатВрУбыт | А | T(=25) | О | Типовой элемент <ДатаВремяВЗТип>. Дата и время в формате ДД.ММ.ГГГГТЧЧ:ММ:СС+/-ЧЧ:ММ, где Т - разделитель даты и времени; +/-ЧЧ:ММ - разница с UTC в часах, минутах |
| Заявленные дата и время прибытия судна под выгрузку | ЗаявДатВрПриб | А | T(=25) | О | Типовой элемент <ДатаВремяВЗТип>. Дата и время в формате ДД.ММ.ГГГГТЧЧ:ММ:СС+/-ЧЧ:ММ, где Т - разделитель даты и времени; +/-ЧЧ:ММ - разница с UTC в часах, минутах |
| Метод определения массы груза | МетОпрМасс | А | T(1-255) | Н | |
| Общее количество принятого груза (число) | КолМестПриемЧ | А | N(4) | О | Для насыпных и наливных грузов принимает значение: 1 |
| Общие сведения о фактическом состоянии груза, тары, упаковки, маркировки и опломбирования | ОбщСвСост | А | T(1-10000) | О | |
| Масса брутто принятого груза в килограммах | МасБрутЗначПрием | А | N(17.3) | О | |
| Масса нетто принятого груза в килограммах | МасНетЗначПрием | А | N(17.3) | Н | |
| Масса тары в килограммах | МасТар | А | N(17.3) | Н | |
| Объем грузовых мест в кубических метрах | Объем | А | N(5.2) | Н | |
| Плотность груза в соответствии с документацией на груз | Плотн | А | N(7.4) | Н | Измеряется в тоннах на кубический метр |
| Адрес места выгрузки | АдрВыгруз | С | | О | Состав элемента представлен в таблице 15.7 |
| Сведения о принятом грузе | СвПринГруз | С | | НМ | Состав элемента представлен в таблице 15.8 |
| Информационное поле | ИнфПол | С | | НМ | Типовой элемент <ИнфПолТип>. Состав элемента представлен в таблице 15.19 |
Таблица 15.7
Адрес места выгрузки (АдрВыгруз)
| Наименование элемента | Сокращенное наименование (код) элемента | Признак типа элемента | Формат элемента | Признак обязательности элемента | Дополнительная информация |
| Комментарии к адресу | АдрКоммент | А | T(1-2000) | Н | |
| Глобальный номер места нахождения (GLN места) | ГЛН | П | T(=13) | Н | Позволяет определить расположение юридических лиц, их функциональных подразделений и физических объектов - складов, магазинов, производственных помещений, транспортных единиц |
| Координаты места | Коорд | С | | Н | Типовой элемент <КоордТип>. Состав элемента представлен в таблице 15.17 |
| Сведения об адресе местонахождения | Адрес | С | | О | Типовой элемент <АдресТип>. Состав элемента представлен в таблице 15.9 |
Таблица 15.8
Сведения о принятом грузе (СвПринГруз)
| Наименование элемента | Сокращенное наименование (код) элемента | Признак типа элемента | Формат элемента | Признак обязательности элемента | Дополнительная информация |
| Наименование груза | НаимГруз | А | T(1-255) | О | Для опасных грузов указывается в соответствии МОПОГ |
| Состояние груза, тары, упаковки, маркировки и опломбирования | СостГруз | А | T(1-10000) | О | |
| Плотность груза в соответствии с документацией на груз | Плотн | А | N(7.4) | Н | Измеряется в тоннах на кубический метр |
| Объем груза, в кубических метрах | Объем | А | N(5.2) | Н | |
| Количество грузовых мест | КолМест | А | N(4) | О | Для насыпных и наливных грузов принимает значение: 1 |
| Перечень маркировок | ПерМарк | П | T(1-1000) | НМ | |
| Масса груза | МасГруз | С | | Н | Типовой элемент <МассаТип>. Состав элемента представлен в таблице 15.18 |
Таблица 15.9
Сведения об адресе (месте нахождения) (АдресТип)
| Наименование элемента | Сокращенное наименование (код) элемента | Признак типа элемента | Формат элемента | Признак обязательности элемента | Дополнительная информация |
| Глобальный номер места нахождения (GLN места) | ГЛНМеста | А | T(=13) | Н | |
| Адрес, указанный в Едином государственном реестре юридических лиц/почтовый адрес/адрес регистрации по месту жительства индивидуального предпринимателя, указанный в Едином государственном реестре индивидуальных предпринимателей (реквизиты адреса на территории Российской Федерации) | | АдрРФ | С | | О | Типовой элемент <АдрРФТип>. Состав элемента представлен в таблице 15.10 |
| Адрес в соответствии с государственным адресным реестром, указанный в Едином государственном реестре юридических лиц/почтовый адрес/адрес регистрации по месту жительства индивидуального предпринимателя, указанный в Едином государственном реестре индивидуальных предпринимателей (реквизиты адреса на территории Российской Федерации) | | АдрГАР | С | | О | Типовой элемент <АдрГАРТип>. Состав элемента представлен в таблице 15.12 |
| Адрес, указанный в Едином государственном реестре юридических лиц/почтовый адрес/адрес регистрации по месту жительства индивидуального предпринимателя, указанный в Едином государственном реестре индивидуальных предпринимателей (информация об адресе, в том числе об адресе за пределами территории Российской Федерации) | АдрИнф | С | | О | Типовой элемент <АдрИнфТип>. Состав элемента представлен в таблице 15.11 |
Таблица 15.10
Сведения об адресе в Российской Федерации, содержащиеся в ЕГРЮЛ (АдрРФТип)
| Наименование элемента | Сокращенное наименование (код) элемента | Признак типа элемента | Формат элемента | Признак обязательности элемента | Дополнительная информация |
| Почтовый индекс | Индекс | А | T(=6) | Н | |
| Код субъекта Российской Федерации | КодРегион | А | T(=2) | ОК | Типовой элемент <ССРФТип>. Принимает значение в соответствии с приложением N 2 "Коды субъектов Российской Федерации и иных территорий" к Порядку заполнения формы "Сведения о регистрации гражданина Российской Федерации по месту жительства", утвержденному приказом ФНС России от 27.06.2022 N ЕД-7-14/517@ "Об утверждении формы, порядка ее заполнения и формата представления сведений о регистрации гражданина Российской Федерации по месту жительства в электронной форме" (зарегистрировано Минюстом России 09.11.2022, регистрационный N 70874) <1> (далее - Коды субъектов Российской Федерации и иных территорий) |
| Наименование субъекта Российской Федерации | НаимРегион | А | T(1-51) | ОК | Принимает значение наименования субъекта в соответствии с Кодами субъектов Российской Федерации и иных территорий за следующим исключением: если код субъекта Российской Федерации принимает значение, равное "99" (<Регион>=99), то элемент принимает значение "иные территории, включая город и космодром Байконур" |
| Район | Район | А | T(1-255) | Н | |
| Город | Город | А | T(1-255) | Н | |
| Населенный пункт | НаселПункт | А | T(1-255) | Н | |
| Улица | Улица | А | T(1-255) | Н | |
| Дом | Дом | А | T(1-50) | Н | |
| Корпус | Корпус | А | T(1-50) | Н | |
| Квартира | Кварт | А | T(1-50) | Н | |
| Иные сведения об адресе в Российской Федерации | ИныеСвед | А | T(1-1000) | Н | |
<1> С изменениями, внесенными приказом ФНС России от 24.07.2023 N ЕД-7-14/491@ (зарегистрировано Минюстом России 07.08.2023, регистрационный N 74651).
Таблица 15.11
Информация об адресе, в том числе за пределами территории Российской Федерации (АдрИнфТип)
| Наименование элемента | Сокращенное наименование (код) элемента | Признак типа элемента | Формат элемента | Признак обязательности элемента | Дополнительная информация |
| Код страны | КодСтр | А | T(=3) | ОК | Типовой элемент <ОКСМТип>. Принимает значение в соответствии с Общероссийским классификатором стран мира (ОКСМ) |
| Наименование страны | НаимСтран | А | T(1-255) | ОК | Принимает значение в соответствии с Общероссийским классификатором стран мира (ОКСМ) |
| Адрес | АдрТекст | А | T(1-1000) | О | |
Таблица 15.12
Адрес в соответствии с государственным адресным реестром (АдрГАРТип)
| Наименование элемента | Сокращенное наименование (код) элемента | Признак типа элемента | Формат элемента | Признак обязательности элемента | Дополнительная информация |
| Уникальный номер адреса объекта адресации в государственном адресном реестре | ИдНом | А | T(=36) | О | Уникальный номер адреса объекта адресации в государственном адресном реестре в виде 36-разрядного GUID |
| Почтовый индекс | Индекс | А | T(=6) | Н | |
| Субъект Российской Федерации (код) | Регион | П | T(=2) | ОК | Типовой элемент <ССРФТип>. Принимает значение в соответствии с Кодами субъектов Российской Федерации и иных территорий |
| Наименование субъекта Российской Федерации | НаимРегион | П | T(1-51) | ОК | Принимает значение наименования субъекта в соответствии с Кодами субъектов Российской Федерации и иных территорий за следующим исключением: если код субъекта Российской Федерации принимает значение, равное "99" (<Регион>=99), то элемент принимает значение "иные территории, включая город и космодром Байконур" |
| Муниципальный район/городской округ/внутригородская территория города федерального значения/муниципальный округ/федеральная территория | МуниципРайон | С | | НУ | Типовой элемент <ВидНаимКодТип>. Состав элемента представлен в таблице 15.13. Элемент обязателен, если значение элемента <Регион> не равно 99 |
| Городское поселение/сельское поселение/межселенная территория в составе муниципального района/внутригородской район городского округа | ГородСелПоселен | С | | Н | Типовой элемент <ВидНаимКодТип>. Состав элемента представлен в таблице 15.13 |
| Населенный пункт (город, деревня, село и прочее) | НаселенПункт | С | | Н | Типовой элемент <ВидНаимТип>. Состав элемента представлен в таблице 15.14 |
| Элемент планировочной структуры | ЭлПланСтруктур | С | | Н | Типовой элемент <ТипНаимТип>. Состав элемента представлен в таблице 15.15 |
| Элемент улично-дорожной сети | ЭлУлДорСети | С | | Н | Типовой элемент <ТипНаимТип>. Состав элемента представлен в таблице 15.15 |
| Земельный участок (номер) | ЗемелУчасток | П | T(1-50) | Н | |
| Здание/строение/сооружение/объект незавершенного строительства | Здание | С | | НМ | Типовой элемент <НомерТип>. Состав элемента представлен в таблице 15.16 |
| Помещение в пределах здания/строения/ сооружения/машино-место | ПомещЗдания | С | | Н | Типовой элемент <НомерТип>. Состав элемента представлен в таблице 15.16 |
| Помещение в пределах квартиры | ПомещКвартиры | с | | Н | Типовой элемент <НомерТип>. Состав элемента представлен в таблице 15.16 |
Таблица 15.13
Сведения о виде (код) и наименовании адресного элемента (ВидНаимКодТип)
| Наименование элемента | Сокращенное наименование (код) элемента | Признак типа элемента | Формат элемента | Признак обязательности элемента | Дополнительная информация |
| Вид (код) элемента | ВидКод | А | T(=1) | ОК | Принимает значения: для элемента <МуниципРайон> |
| 1 - муниципальный район | |
| 2 - городской округ | |
| 3 - внутригородская территория города федерального значения | |
| 4 - муниципальный округ | |
| 5 - федеральная территория |
| для элемента <ГородСелПоселен> |
| 1 - городское поселение | |
| 2 - сельское поселение | |
| 3 - межселенная территория в составе муниципального района | |
| 4 - внутригородской район городского округа |
| Наименование элемента | Наим | А | T(1-255) | О | |
Таблица 15.14
Сведения о виде и наименовании адресного элемента (ВидНаимТип)
| Наименование элемента | Сокращенное наименование (код) элемента | Признак типа элемента | Формат элемента | Признак обязательности элемента | Дополнительная информация |
| Вид элемента | Вид | А | T(1-50) | О | |
| Наименование элемента | Наим | А | T(1-255) | О | |
Таблица 15.15
Сведения о типе и наименовании адресного элемента (ТипНаимТип)
| Наименование элемента | Сокращенное наименование (код) элемента | Признак типа элемента | Формат элемента | Признак обязательности элемента | Дополнительная информация |
| Тип элемента | Тип | А | T(1-50) | О | |
| Наименование элемента | Наим | А | T(1-255) | О | |
Таблица 15.16
Сведения о номере адресного элемента (НомерТип)
| Наименование элемента | Сокращенное наименование (код) элемента | Признак типа элемента | Формат элемента | Признак обязательности элемента | Дополнительная информация |
| Тип элемента | Тип | А | T(1-50) | О | |
| Номер элемента | Номер | А | T(1-255) | О | |
Таблица 15.17
Координаты места (КоордТип)
| Наименование элемента | Сокращенное наименование (код) элемента | Признак типа элемента | Формат элемента | Признак обязательности элемента | Дополнительная информация |
| Широта | Широта | А | T(15-17) | О | Широта в формате: <XX.УУУУУУУУУУУУУ> во всемирной системе геоцентрических координат WGS 84, где: XX - градусы в диапазоне от -90 до 90 УУУУУУУУУУУУУ - минуты и секунды, представленные как десятичные доли с точностью до 13 знаков |
| Долгота | Долгота | А | T(15-18) | О | Долгота в формате: <XXX.УУУУУУУУУУУУУ> во всемирной системе геоцентрических координат WGS 84, где: XXX - градусы в диапазоне от -180 до 180 УУУУУУУУУУУУУ - минуты и секунды, представленные как десятичные доли с точностью до 13 знаков |
Таблица 15.18
Масса груза (МассаТип)
| Наименование элемента | Сокращенное наименование (код) элемента | Признак типа элемента | Формат элемента | Признак обязательности элемента | Дополнительная информация |
| Масса нетто груза в килограммах | МасНетЗнач | А | N(17.3) | Н | |
| Масса брутто груза в килограммах | МасБрутЗнач | А | N(17.3) | О | |
| Количество паллет | КолПалл | А | N(4) | Н | |
| Масса тары в килограммах | МасТар | А | N(17.3) | Н | Заполняется при перевозке наливных или насыпных грузов |
Таблица 15.19
Информационное поле (ИнфПолТип)
| Наименование элемента | Сокращенное наименование (код) элемента | Признак типа элемента | Формат элемента | Признак обязательности элемента | Дополнительная информация |
| Идентификатор файла информационного поля | ИдФайлИнфПол | А | T(=36) | Н | Указывается идентификатор файла, связанного со сведениями данного электронного файла обмена (GUID) |
| Текстовая информация | ТекстИнф | С | | НМ | Типовой элемент <ТекстИнфТип>. Состав элемента представлен в таблице 15.20 |
Таблица 15.20
Текстовая информация (ТекстИнфТип)
| Наименование элемента | Сокращенное наименование (код) элемента | Признак типа элемента | Формат элемента | Признак обязательности элемента | Дополнительная информация |
| Идентификатор | Идентиф | А | T(1-50) | О | |
| Значение | Значен | А | T(1-2000) | О | |
Таблица 15.21
Сведения о лице, подписывающем информацию отправителя в электронной форме (ПодписантТип)
| Наименование элемента | Сокращенное наименование (код) элемента | Признак типа элемента | Формат элемента | Признак обязательности элемента | Дополнительная информация |
| Должность | Должн | А | T(1-255) | О | |
| Тип подписи | ТипПодпис | А | T(=1) | Н | Принимает значение: |
| 1 - усиленная квалифицированная электронная подпись | |
| 2 - простая электронная подпись | |
| 3 - усиленная неквалифицированная электронная подпись |
| Значения "2" и "3" применяются, если иное не предусмотрено законодательством Российской Федерации |
| Дата подписания документа | ДатаПодДок | А | T(=10) | Н | Типовой элемент <ДатаТип>. Дата в формате ДД.ММ.ГГГГ |
| Способ подтверждения полномочий на подписание документа | СпосПодтПолном | А | T(=1) | ОК | Принимает значение: |
| 1 - в соответствии с данными, содержащимися в электронной подписи | |
| 2 - в соответствии с доверенностью в электронной форме в машиночитаемом виде, если представление доверенности осуществляется посредством включения в каждый пакет электронных документов, подписываемых представителем | |
| 3 - в соответствии с доверенностью в электронной форме в машиночитаемом виде, если представление доверенности осуществляется из информационной системы. При этом необходимая информация для запроса доверенности из информационной системы, указана в электронном документе | |
| 4 - в соответствии с доверенностью в электронной форме в машиночитаемом виде, если представление доверенности осуществляется из информационной системы. При этом необходимая информация для запроса доверенности из информационной системы представляется способом, отличным от указания в электронном документе | |
| 5 - в соответствии с доверенностью в форме документа на бумажном носителе | |
| 6 - иное |
| Дополнительные сведения | ДопСведПодп | А | T(1-255) | Н | Дополнительные сведения о подписанте |
| Фамилия, имя, отчество (при наличии) | ФИО | С | | О | Типовой элемент <ФИОТип>. Состав элемента представлен в таблице 15.24 |
| Сведения о доверенности в электронной форме в машиночитаемом виде, используемой для подтверждения полномочий представителя | | СвДоверЭл | С | | НМУ | Состав элемента представлен в таблице 15.22 Элемент обязателен и формируется только при <СпосПодтПолном>=3 |
| Сведения о доверенности в форме документа на бумажном носителе, используемой для подтверждения полномочий представителя | СвДоверБум | С | | НМУ | Состав элемента представлен в таблице 15.23. Элемент обязателен и формируется только при <СпосПодтПолном>=5 |
Таблица 15.22
Сведения о доверенности в электронной форме в машиночитаемом виде, используемой для подтверждения полномочий представителя (СвДоверЭл)
| Наименование элемента | Сокращенное наименование (код) элемента | Признак типа элемента | Формат элемента | Признак обязательности элемента | Дополнительная информация |
| Единый регистрационный номер доверенности | НомДовер | А | T(=36) | О | Уникальный идентификатор доверенности в виде 36-разрядного GUID |
| Дата совершения (выдачи) доверенности | ДатаВыдДовер | А | T(=10) | О | Типовой элемент <ДатаТип>. Дата в формате ДД.ММ.ГГГГ |
| Внутренний номер доверенности | ВнНомДовер | А | T(1-50) | Н | При отсутствии номера принимает значение "без номера (б/н)" |
| Дата внутренней регистрации доверенности | ДатаВнРегДовер | А | T(=10) | Н | Типовой элемент <ДатаТип>. Дата в формате ДД.ММ.ГГГГ |
| Идентифицирующая информация об информационной системе, в которой осуществляется хранение доверенности, необходимая для запроса информации из такой информационной системы | ИдСистХран | А | T(1-500) | О | |
| Сведения в формате URL об информационной системе, которая предоставляет техническую возможность получения информации о доверенности | УРЛСист | А | T(1-500) | Н | При наличии технической возможности у информационной системы, в которой осуществляется хранение доверенности, предоставлять доверенность в автоматическом режиме. Элемент принимает значение в формате URL |
Таблица 15.23
Сведения о доверенности в форме документа на бумажном носителе, используемой для подтверждения полномочий представителя (СвДоверБум)
| Наименование элемента | Сокращенное наименование (код) элемента | Признак типа элемента | Формат элемента | Признак обязательности элемента | Дополнительная информация |
| Дата совершения (выдачи) доверенности | ДатаВыдДовер | А | T(=10) | О | Типовой элемент <ДатаТип>. Дата в формате ДД.ММ.ГГГГ |
| Внутренний номер доверенности | ВнНомДовер | А | T(1-50) | О | При отсутствии номера принимает значение "без номера (б/н)" |
| Сведения, идентифицирующие доверителя | СвИдДовер | А | T(1-1000) | Н | |
| Фамилия, имя, отчество (при наличии) лица, подписавшего доверенность | ФИО | С | | Н | Типовой элемент <ФИОТип>. Состав элемента представлен в таблице 15.24 |
Таблица 15.24
Фамилия, имя, отчество физического лица (ФИОТип)
| Наименование элемента | Сокращенное наименование (код) элемента | Признак типа элемента | Формат элемента | Признак обязательности элемента | Дополнительная информация |
| Фамилия | Фамилия | А | T(1-60) | О | |
| Имя | Имя | А | T(1-60) | О | |
| Отчество | Отчество | А | T(1-60) | Н | |
VIII. ОПИСАНИЕ ФАЙЛА ОБМЕНА ИНФОРМАЦИИ ПЕРЕВОЗЧИКА О ВЫДАЧЕ ГРУЗА ГРУЗОПОЛУЧАТЕЛЮ
16. Имя файла обмена должно иметь следующий вид:
R_T_A_O_W_GGGGMMDD_N, где:
R_T - префикс, принимающий значение ON_TRNVPRVGP;
A - уникальный идентификатор получателя файла обмена электронной транспортной накладной, информация перевозчика о выдаче груза грузополучателю. Значение элемента представляется в виде "УИОЭДОУИПол", где:
"УИОЭДО" - уникальный идентификатор оператора электронного документооборота (оператор ЭДО) - символьный трехзначный код (префикс), присваивается Федеральной налоговой службой. В значении уникального идентификатора допускаются символы латинского алфавита "A - Z", "a - z", цифры "0 - 9", знаки "@", ".", "-". Значение уникального идентификатора регистронезависимо;
"УИПол" - уникальный идентификатор получателя файла обмена (грузополучателя). При направлении файла обмена через оператора ЭДО "УИПол" принимает значение уникального идентификатора участника, присваиваемого оператором ЭДО, длина уникального идентификатора получателя не более 43 символов;
O - уникальный идентификатор отправителя файла обмена электронной транспортной накладной, информация перевозчика о выдаче груза грузополучателю. Значение элемента представляется в виде "УИОЭДОУИОтпр", где:
"УИОЭДО" - уникальный идентификатор оператора электронного документооборота (оператор ЭДО) - символьный трехзначный код (префикс), присваивается Федеральной налоговой службой. В значении уникального идентификатора допускаются символы латинского алфавита "A - Z", "a - z", цифры "0 - 9", знаки "@", ".", "-". Значение уникального идентификатора регистронезависимо;
"УИОтпр" - уникальный идентификатор отправителя файла обмена (перевозчика). При направлении файла обмена через оператора ЭДО "УИОтпр" принимает значение уникального идентификатора участника, присваиваемого оператором ЭДО, длина уникального идентификатора отправителя не более 43 символов;
W - признак наличия идентификаторов дополнительных получателей файла обмена информации перевозчика о выдаче груза грузополучателю. Может принимать следующие значения: "0" - дополнительные получатели файла обмена информации грузополучателя отсутствуют,
"1" - дополнительные получатели файла обмена информации грузополучателя присутствуют и указаны в файле обмена информации грузополучателя;
GGGG - год формирования передаваемого файла обмена, MM - месяц, DD - день;
N - 36-символьный глобальный уникальный идентификатор GUID (Globally Unique Identifier).
Расширение имени файла обмена - xml. Расширение имени файла обмена может указываться строчными или прописными буквами.
Параметры первой строки файла обмена
Первая строка XML-файла должна иметь следующий вид:
<?xml version ="1.0" encoding ="windows-1251"?>
Имя файла, содержащего XML-схему файла обмена, должно иметь следующий вид:
ON_TRNVPRVGP_1_973_27_05_01_xx, где xx - номер версии схемы.
Расширение имени файла - xsd.
XML-схема файла обмена в электронной форме приводится отдельным файлом и размещается на официальном сайте Федеральной налоговой службы в информационно-телекоммуникационной сети "Интернет".
Выпуск новой версии (новых версий) схемы возможен при условии ее непротиворечия требованиям данного документа (в части уточнения текста наименования отдельных элементов, дополнительной информации, увеличения количества знаков в формате элемента.
17. Логическая модель файла обмена представлена в виде диаграммы структуры файла обмена на рисунке 7 настоящего формата. Элементами логической модели файла обмена являются элементы и атрибуты XML-файла. Перечень структурных элементов логической модели файла обмена и сведения о них приведены в таблицах 17.1 - 17.11 настоящего формата.
Для каждого структурного элемента логической модели файла обмена приводятся следующие сведения:
наименование элемента. Приводится полное наименование элемента. В строке таблицы могут быть описаны несколько элементов, наименования которых разделены символом "|". Такая форма записи применяется при наличии в файле обмена только одного элемента из описанных в этой строке;
сокращенное наименование (код) элемента. Приводится сокращенное наименование элемента. Синтаксис сокращенного наименования должен удовлетворять спецификации XML;
признак типа элемента. Может принимать следующие значения:
"С" - сложный элемент логической модели (содержит вложенные элементы), "П" - простой элемент логической модели, реализованный в виде элемента XML-файла, "А" - простой элемент логической модели, реализованный в виде атрибута элемента XML-файла. Простой элемент логической модели не содержит вложенные элементы;
формат элемента. Формат элемента представляется следующими условными обозначениями: T - символьная строка; N-числовое значение (целое или дробное).
Формат символьной строки указывается в виде T(n-k) или T(=к), где: n - минимальное количество знаков, k - максимальное количество знаков, символ "-" - разделитель, символ "=" означает фиксированное количество знаков в строке.
В случае если минимальное количество знаков равно 0, формат имеет вид T(0-k). В случае если максимальное количество знаков не ограничено, формат имеет вид T(n-).
Формат числового значения указывается в виде N(m.k), где: m - максимальное количество знаков в числе, включая знак (для отрицательного числа), целую и дробную часть числа без разделяющей десятичной точки, k - максимальное число знаков дробной части числа. Если число знаков дробной части числа равно 0 (то есть число целое), то формат числового значения имеет вид N(m).
Для простых элементов, являющихся базовыми в XML, таких как элемент с типом "date", поле "Формат элемента" не заполняется. Для таких элементов в поле "Дополнительная информация" указывается тип базового элемента;
признак обязательности элемента определяет обязательность наличия элемента (совокупности наименования элемента и его значения) в файле обмена. Признак обязательности элемента может принимать следующие значения: "О" - наличие элемента в файле обмена обязательно; "Н" - наличие элемента в файле обмена необязательно, то есть элемент может отсутствовать. Если элемент принимает ограниченный перечень значений (по классификатору), то признак обязательности элемента дополняется символом "К". В случае если количество реализаций элемента может быть более одной, признак обязательности элемента дополняется символом "М".
К вышеперечисленным признакам обязательности элемента добавляется значение "У" при описании в XML-схеме условий, предъявляемых к элементу в файле обмена, описанных в графе "Дополнительная информация";
дополнительная информация содержит, при необходимости, требования к элементу файла обмена, не указанные ранее. Для сложных элементов указывается ссылка на таблицу, в которой описывается состав данного элемента. Для элементов, принимающих ограниченный перечень значений из классификатора, указывается соответствующее наименование классификатора или приводится перечень возможных значений. Для классификатора может указываться ссылка на его местонахождение. Для элементов, использующих пользовательский тип данных, указывается наименование типового элемента.

Рисунок 7. Диаграмма структуры файла обмена
Таблица 17.1
Файл обмена (Файл)
| Наименование элемента | Сокращенное наименование (код) элемента | Признак типа элемента | Формат элемента | Признак обязательности элемента | Дополнительная информация |
| Идентификатор файла | ИдФайл | А | T(1-255) | ОУ | Содержит (повторяет) имя сформированного файла (без расширения) |
| Версия программы, с помощью которой сформирован файл | ВерсПрог | А | T(1-40) | О | |
| Версия формата | ВерсФорм | А | T(1-5) | ОК | Принимает значение: 5.01 |
| Идентификатор иного получателя файла обмена информации перевозчика о выдаче груза грузополучателю | ИдПолИной | П | T(4-46) | НМ | Значение элемента представляется в виде УИОЭДОУИПолИной, где: УИОЭДО - уникальный идентификатор оператора ЭДО - символьный трехзначный код (префикс), присваивается Федеральной налоговой службой; УИПолИной - уникальный идентификатор иного получателя, присваиваемый оператором ЭДО иного получателя, длина уникального идентификатора иного получателя не более 43 символов. Обязателен, если W в имени файла обмена принимает значение "1" |
| Электронная транспортная накладная, информация перевозчика о выдаче груза грузополучателю | Документ | С | | О | Состав элемента представлен в таблице 17.2 |
Таблица 17.2
Электронная транспортная накладная, информация перевозчика о выдаче груза грузополучателю (Документ)
| Наименование элемента | Сокращенное наименование (код) элемента | Признак типа элемента | Формат элемента | Признак обязательности элемента | Дополнительная информация |
| Код формы документа по классификатору налоговых документов (КНД) | КНД | А | T(=7) | ОК | Типовой элемент <КНДТип>. Принимает значение: 1110438 |
| Наименование документа по содержанию информации в файле обмена информации перевозчика о выдаче груза грузополучателю | ПоСодИнфФайл | А | T(1-255) | ОК | Принимает значение: электронная транспортная накладная, информация перевозчика о выдаче груза грузополучателю |
| Дата формирования файла обмена информации перевозчика о выдаче груза грузополучателю | ДатИнфПрвВыд | А | T(=10) | О | Типовой элемент <ДатаТип>. Дата в формате ДД.ММ.ГГГГ |
| Время формирования файла обмена информации перевозчика о выдаче груза грузополучателю | ВрИнфПрвВыд | А | T(=8) | О | Типовой элемент <Время Тип>. Время в формате ЧЧ:ММ:СС |
| Идентификация файла обмена информации грузополучателя | ИдИнфГП | С | | О | Состав элемента представлен в таблице 17.3 |
| Содержание электронной транспортной накладной, информация перевозчика о выдаче груза грузополучателю | СодПрвВыд | С | | О | Состав элемента представлен в таблице 17.4 |
| Сведения о лице, подписывающем файл обмена информации перевозчика о выдаче груза грузополучателю | ПодпПрвВыд | С | | ОМ | Типовой элемент <ПодписантТип>. Состав элемента представлен в таблице 17.8 |
Таблица 17.3
Идентификация файла обмена информации грузополучателя (ИдИнфГП)
| Наименование элемента | Сокращенное наименование (код) элемента | Признак типа элемента | Формат элемента | Признак обязательности элемента | Дополнительная информация |
| Идентификатор файла обмена информации грузополучателя | ИдФайлИнфГП | А | T(1-255) | О | Содержит (повторяет) имя файла обмена информации грузополучателя без расширения |
| Дата формирования файла обмена информации грузополучателя | ДатФайлИнфГП | А | T(=10) | О | Типовой элемент <ДатаТип>. Дата в формате ДД.ММ.ГГГГ. Указывается (повторяет) значение <ДатИнфГП>, указанное в файле обмена информации грузополучателя |
| Время формирования файла обмена информации грузополучателя | ВрФайлИнфГП | А | T(=8) | О | Типовой элемент <ВремяТип>. Время в формате ЧЧ:ММ:СС Указывается (повторяет) значение <ВрИнфГП>, указанное в файле обмена информации грузополучателя |
| Электронная подпись файла обмена информации грузополучателя | ЭП | А | T(1-) | О | Представляется в кодировке Base64 |
Таблица 17.4
Содержание электронной транспортной накладной, информация перевозчика о выдаче груза грузополучателю (СодПрвВыд)
| Наименование элемента | Сокращенное наименование (код) элемента | Признак типа элемента | Формат элемента | Признак обязательности элемента | Дополнительная информация |
| Уникальный идентификатор документа, электронной транспортной накладной | УИДТрН | А | T(1-36) | О | |
| Содержание операции | СодОпер | А | T(=1) | ОК | Принимает значение: |
| 1 - груз с указанными характеристиками сдан полностью капитаном, уполномоченным перевозчиком на перевозку груза, грузополучателю | |
| 2 - груз с указанными характеристиками не сдан капитаном, уполномоченным перевозчиком на перевозку груза, грузополучателю | |
| 3 - груз с указанными характеристиками сдан частично капитаном, уполномоченным перевозчиком на перевозку груза, грузополучателю |
| Оговорки и замечания перевозчика при выдаче груза | ЗамПрвВыд | С | | Н | Состав элемента представлен в таблице 17.5 |
| Информационное поле | ИнфПол | С | | НМ | Типовой элемент <ИнфПолТип>. Состав элемента представлен в таблице 17.6 |
Таблица 17.5
Оговорки и замечания перевозчика при выдаче груза (ЗамПрвВыд)
| Наименование элемента | Сокращенное наименование (код) элемента | Признак липа элемента | Формат элемента | Признак обязательности элемента | Дополнительная информация |
| Оговорки и замечания в отношении фактических даты и времени прибытия | ЗамДатаВрПриб | А | T(=25) | Н | Типовой элемент <ДатаВремяВЗТип>. Дата и время в формате ДД.ММ.ГГГГТЧЧ:ММ:СС+/-ЧЧ:ММ, где T - разделитель даты и времени; +/-ЧЧ:ММ - разница с UTC в часах, минутах |
| Оговорки и замечания в отношении фактических даты и времени убытия | ЗамДатВрУбыт | А | T(=25) | Н | Типовой элемент <ДатаВремяВЗТип>. Дата и время в формате ДД.ММ.ГГГГТЧЧ:ММ:СС+/-ЧЧ:ММ, где T - разделитель даты и времени; +/-ЧЧ:ММ - разница с UTC в часах, минутах |
| Оговорки и замечания в отношении фактической даты и времени постановки на выгрузку | ЗамДатВрПосВыгр | А | T(=25) | Н | Типовой элемент <ДатаВремяВЗТип>. Дата и время в формате ДД.ММ.ГГГГТЧЧ:ММ:СС+/-ЧЧ:ММ, где T - разделитель даты и времени; +/-ЧЧ:ММ - разница с UTC в часах, минутах |
| Оговорки и замечания в отношении проведения работ по выгрузке | ЗамРабВыгр | А | T(1-10000) | Н | |
| Иные оговорки и замечания в отношении фактического состояния груза, тары, упаковки, маркировки и опломбирования | ИнЗамСостГруз | А | T(1-255) | НУ | Элемент обязателен при <ЗамСостГруз> = 11 |
| Оговорки и замечания в отношении фактического состояния груза, тары, упаковки, маркировки и опломбирования | ЗамСостГруз | П | T(=2) | НМ | Принимает значение: |
| 01 - груз не поврежден | |
| 02 - груз не грязный | |
| 03 - груз не имеет запаха | |
| 04 - упаковка груза соответствует условиям перевозки | |
| 05 - упаковка груза не повреждена | |
| 06 - упаковка груза присутствует | |
| 07 - масса груза не соответствует указанной грузополучателем | |
| 08 - нарушение пломбы отсутствует | |
| 09 - количество грузовых мест не соответствует заявленному | |
| 10 - необходимая маркировка присутствует | |
| 11 - иные оговорки |
| Информационное поле | ИнфПол | С | | НМ | Типовой элемент <ИнфПолТип>. Состав элемента представлен в таблице 17.6 |
Таблица 17.6
Информационное поле (ИнфПолТип)
| Наименование элемента | Сокращенное наименование (код) элемента | Признак типа элемента | Формат элемента | Признак обязательности элемента | Дополнительная информация |
| Идентификатор файла информационного поля | ИдФайлИнфПол | А | T(=36) | Н | Указывается идентификатор файла, связанного со сведениями данного электронного файла обмена (GUID) |
| Текстовая информация | ТекстИнф | С | | НМ | Типовой элемент <ТекстИнфТип>. Состав элемента представлен в таблице 17.7 |
Таблица 17.7
Текстовая информация (ТекстИнфТип)
| Наименование элемента | Сокращенное наименование (код) элемента | Признак типа элемента | Формат элемента | Признак обязательности элемента | Дополнительная информация |
| Идентификатор | Идентиф | А | T(1-50) | О | |
| Значение | Значен | А | T(1-2000) | О | |
Таблица 17.8
Сведения о лице, подписывающем информацию отправителя в электронной форме (ПодписантТип)
| Наименование элемента | Сокращенное наименование (код) элемента | Признак типа элемента | Формат элемента | Признак обязательности элемента | Дополнительная информация |
| Должность | Должн | А | T(1-255) | О | |
| Тип подписи | ТипПодпис | А | T(=1) | НК | Принимает значение: |
| 1 - усиленная квалифицированная электронная подпись | |
| 2 - простая электронная подпись | |
| 3 - усиленная неквалифицированная электронная подпись |
| Значения "2" и "3" применяются, если иное не предусмотрено законодательством Российской Федерации |
| Дата подписания документа | ДатаПодДок | А | T(=10) | Н | Типовой элемент <ДатаТип>. Дата в формате ДД.ММ.ГГГГ |
| Способ подтверждения полномочий на подписание документа | СпосПодтПолном | А | T(=1) | ОК | Принимает значение: |
| 1 - в соответствии с данными, содержащимися в электронной подписи | |
| 2 - в соответствии с доверенностью в электронной форме в машиночитаемом виде, если представление доверенности осуществляется посредством включения в каждый пакет электронных документов, подписываемых представителем | |
| 3 - в соответствии с доверенностью в электронной форме в машиночитаемом виде, если представление доверенности осуществляется из информационной системы. При этом необходимая информация для запроса доверенности из информационной системы, указана в электронном документе | |
| 4 - в соответствии с доверенностью в электронной форме в машиночитаемом виде, если представление доверенности осуществляется из информационной системы. При этом необходимая информация для запроса доверенности из информационной системы представляется способом, отличным от указания в электронном документе | |
| 5 - в соответствии с доверенностью в форме документа на бумажном носителе | |
| 6 - иное |
| Дополнительные сведения | ДопСведПодп | А | T(1-255) | Н | Дополнительные сведения о подписанте |
| Фамилия, имя, отчество (при наличии) | ФИО | С | | О | Типовой элемент <ФИОТип>. Состав элемента представлен в таблице 17.11 |
| Сведения о доверенности в электронной форме в машиночитаемом виде, используемой для подтверждения полномочий представителя | | СвДоверЭл | С | | НМУ | Состав элемента представлен в таблице 17.9. Элемент обязателен и формируется только при <СпосПодтПолном>=3 |
| Сведения о доверенности в форме документа на бумажном носителе, используемой для подтверждения полномочий представителя | СвДоверБум | С | | НМУ | Состав элемента представлен в таблице 17.10. Элемент обязателен и формируется только при <СпосПодтПолном>=5 |
Таблица 17.9
Сведения о доверенности в электронной форме в машиночитаемом виде, используемой для подтверждения полномочий представителя (СвДоверЭл)
| Наименование элемента | Сокращенное наименование (код) элемента | Признак типа элемента | Формат элемента | Признак обязательности элемента | Дополнительная информация |
| Единый регистрационный номер доверенности | НомДовер | А | T(=36) | О | Уникальный идентификатор доверенности в виде 36-разрядного GUID |
| Дата совершения (выдачи) доверенности | ДатаВыдДовер | А | T(=10) | О | Типовой элемент <ДатаТип>. Дата в формате ДД.ММ.ГГГГ |
| Внутренний номер доверенности | ВнНомДовер | А | T(1-50) | Н | При отсутствии номера принимает значение "без номера (б/н)" |
| Дата внутренней регистрации доверенности | ДатаВнРегДовер | А | T(=10) | Н | Типовой элемент <ДатаТип>. Дата в формате ДД.ММ.ГГГГ |
| Идентифицирующая информация об информационной системе, в которой осуществляется хранение доверенности, необходимая для запроса информации из такой информационной системы | ИдСистХран | А | T(1-500) | О | |
| Сведения в формате URL об информационной системе, которая предоставляет техническую возможность получения информации о доверенности | УРЛСист | А | T(1-500) | Н | При наличии технической возможности у информационной системы, в которой осуществляется хранение доверенности, предоставлять доверенность в автоматическом режиме. Элемент принимает значение в формате URL |
Таблица 17.10
Сведения о доверенности в форме документа на бумажном носителе, используемой для подтверждения полномочий представителя (СвДоверБум)
| Наименование элемента | Сокращенное наименование (код) элемента | Признак типа элемента | Формат элемента | Признак обязательности элемента | Дополнительная информация |
| Дата совершения (выдачи) доверенности | ДатаВыдДовер | А | T(=10) | О | Типовой элемент <ДатаТип>. Дата в формате ДД.ММ.ГГГГ |
| Внутренний номер доверенности | ВнНомДовер | А | T(1-50) | О | При отсутствии номера принимает значение "без номера (б/н)" |
| Сведения, идентифицирующие доверителя | СвИдДовер | А | T(1-1000) | Н | |
| Фамилия, имя, отчество (при наличии) лица, подписавшего доверенность | ФИО | С | | Н | Типовой элемент <ФИОТип>. Состав элемента представлен в таблице 17.11 |
Таблица 17.11
Фамилия, имя, отчество физического лица (ФИОТип)
| Наименование элемента | Сокращенное наименование (кол) элемента | Признак типа элемента | Формат элемента | Признак обязательности элемента | Дополнительная информация |
| Фамилия | Фамилия | А | T(1-60) | О | |
| Имя | Имя | А | T(1-60) | О | |
| Отчество | Отчество | А | T(1-60) | Н | |
IX. ОПИСАНИЕ ФАЙЛА ОБМЕНА ИНФОРМАЦИИ ПЕРЕВОЗЧИКА ОБ ИЗМЕНЕНИИ ФИНАНСОВОГО СОСТОЯНИЯ ПЕРЕВОЗЧИКА И ГРУЗООТПРАВИТЕЛЯ В РЕЗУЛЬТАТЕ ВЫПОЛНЕНИЯ ПЕРЕВОЗКИ ГРУЗА
18. Имя файла обмена должно иметь следующий вид:
R_T_A_O_GGGGMMDD_N, где:
R_T - префикс, принимающий значение ON_TRNVPRFINSOST;
A - уникальный идентификатор получателя файла обмена электронной транспортной накладной, информация перевозчика об изменении финансового состояния перевозчика и грузоотправителя в результате выполнения перевозки груза. Значение элемента представляется в виде "УИОЭДОУИПол", где:
"УИОЭДО" - уникальный идентификатор оператора электронного документооборота (оператор ЭДО) - символьный трехзначный код (префикс), присваивается Федеральной налоговой службой. В значении уникального идентификатора допускаются символы латинского алфавита "A - Z", "a - z", цифры "0 - 9", знаки "@", ".", "-". Значение уникального идентификатора регистронезависимо;
"УИПол" - уникальный идентификатор получателя файла обмена (грузоотправителя). При направлении файла обмена через оператора ЭДО "УИПол" принимает значение уникального идентификатора участника, присваиваемого оператором ЭДО, длина уникального идентификатора получателя не более 43 символов;
O - уникальный идентификатор отправителя файла обмена электронной транспортной накладной, информация перевозчика об изменении финансового состояния перевозчика и грузоотправителя в результате выполнения перевозки груза. Значение элемента представляется в виде "УИОЭДОУИОтпр", где:
"УИОЭДО" - уникальный идентификатор оператора электронного документооборота (оператор ЭДО) - символьный трехзначный код (префикс), присваивается Федеральной налоговой службой. В значении уникального идентификатора допускаются символы латинского алфавита "A - Z", "a - z", цифры "0 - 9", знаки "@", ".", "-". Значение уникального идентификатора регистронезависимо;
"УИОтпр" - уникальный идентификатор отправителя файла обмена (перевозчика). При направлении файла обмена через оператора ЭДО "УИОтпр" принимает значение уникального идентификатора участника, присваиваемого оператором ЭДО, длина уникального идентификатора отправителя не более 43 символов;
GGGG - год формирования передаваемого файла обмена, MM - месяц, DD - день;
N - 36-символьный глобальный уникальный идентификатор GUID (Globally Unique Identifier).
Расширение имени файла обмена - xml. Расширение имени файла обмена может указываться строчными или прописными буквами.
Параметры первой строки файла обмена
Первая строка XML-файла должна иметь следующий вид:
<?xml version ="1.0" encoding ="windows-1251"?>
Имя файла, содержащего XML-схему файла обмена, должно иметь следующий вид:
ON_TRNVPRFINSOST_1_973_28_05_01_xx, где xx - номер версии схемы.
Расширение имени файла - xsd.
XML-схема файла обмена в электронной форме приводится отдельным файлом и размещается на официальном сайте Федеральной налоговой службы в информационно-телекоммуникационной сети "Интернет".
Выпуск новой версии (новых версий) схемы возможен при условии ее непротиворечия требованиям данного документа (в части уточнения текста наименования отдельных элементов, дополнительной информации, увеличения количества знаков в формате элемента.
19. Логическая модель файла обмена представлена в виде диаграммы структуры файла обмена на рисунке 8 настоящего формата. Элементами логической модели файла обмена являются элементы и атрибуты XML-файла. Перечень структурных элементов логической модели файла обмена и сведения о них приведены в таблицах 19.1 - 19.13 настоящего формата.
Для каждого структурного элемента логической модели файла обмена приводятся следующие сведения:
наименование элемента. Приводится полное наименование элемента. В строке таблицы могут быть описаны несколько элементов, наименования которых разделены символом "|". Такая форма записи применяется при наличии в файле обмена только одного элемента из описанных в этой строке;
сокращенное наименование (код) элемента. Приводится сокращенное наименование элемента. Синтаксис сокращенного наименования должен удовлетворять спецификации XML;
признак типа элемента. Может принимать следующие значения: "С" - сложный элемент логической модели (содержит вложенные элементы), "П" - простой элемент логической модели, реализованный в виде элемента XML-файла, "А" - простой элемент логической модели, реализованный в виде атрибута элемента XML-файла. Простой элемент логической модели не содержит вложенные элементы;
формат элемента. Формат элемента представляется следующими условными обозначениями: T - символьная строка; N - числовое значение (целое или дробное).
Формат символьной строки указывается в виде T(n-k) или T(=k), где: n - минимальное количество знаков, k - максимальное количество знаков, символ "-" - разделитель, символ "=" означает фиксированное количество знаков в строке. В случае если минимальное количество знаков равно 0, формат имеет вид T(0-k). В случае если максимальное количество знаков не ограничено, формат имеет вид T(n-).
Формат числового значения указывается в виде N(m.k), где: m - максимальное количество знаков в числе, включая знак (для отрицательного числа), целую и дробную часть числа без разделяющей десятичной точки, k - максимальное число знаков дробной части числа. Если число знаков дробной части числа равно 0 (то есть число целое), то формат числового значения имеет вид N(m).
Для простых элементов, являющихся базовыми в XML, таких как элемент с типом "date", поле "Формат элемента" не заполняется. Для таких элементов в поле "Дополнительная информация" указывается тип базового элемента;
признак обязательности элемента определяет обязательность наличия элемента (совокупности наименования элемента и его значения) в файле обмена. Признак обязательности элемента может принимать следующие значения: "О" - наличие элемента в файле обмена обязательно; "Н" - наличие элемента в файле обмена необязательно, то есть элемент может отсутствовать. Если элемент принимает ограниченный перечень значений (по классификатору), то признак обязательности элемента дополняется символом "К". В случае если количество реализаций элемента может быть более одной, признак обязательности элемента дополняется символом "М".
К вышеперечисленным признакам обязательности элемента добавляется значение "У" при описании в XML-схеме условий, предъявляемых к элементу в файле обмена, описанных в графе "Дополнительная информация";
дополнительная информация содержит, при необходимости, требования к элементу файла обмена, не указанные ранее. Для сложных элементов указывается ссылка на таблицу, в которой описывается состав данного элемента. Для элементов, принимающих ограниченный перечень значений из классификатора, указывается соответствующее наименование классификатора или приводится перечень возможных значений. Для классификатора может указываться ссылка на его местонахождение. Для элементов, использующих пользовательский тип данных, указывается наименование типового элемента.

Рисунок 8. Диаграмма структуры файла обмена
Таблица 19.1
Файл обмена (Файл)
| Наименование элемента | Сокращенное наименование (код) элемента | Признак типа элемента | Формат элемента | Признак обязательности элемента | Дополнительная информация |
| Идентификатор файла | ИдФайл | А | T(1-255) | ОУ | Содержит (повторяет) имя сформированного файла (без расширения) |
| Версия программы, с помощью которой сформирован файл | ВерсПрог | А | T(1-40) | О | |
| Версия формата | ВерсФорм | А | T(1-5) | ОК | Принимает значение: 5.01 |
| Электронная транспортная накладная, информация перевозчика об изменении финансового состояния перевозчика и грузоотправителя в результате выполнения перевозки груза | Документ | С | | О | Состав элемента представлен в таблице 19.2 |
Таблица 19.2
Электронная транспортная накладная, информация перевозчика об изменении финансового состояния перевозчика и грузоотправителя в результате выполнения перевозки груза (Документ)
| Наименование элемента | Сокращенное наименование (код) элемента | Признак типа элемента | Формат элемента | Признак обязательности элемента | Дополнительная информация |
| Код формы документа по классификатору налоговых документов (КНД) | КНД | А | T(=7) | ОК | Типовой элемент <КНДТип>. Принимает значение: 1110435 |
| Наименование документа по факту хозяйственной жизни | ПоФактХЖ | А | T(1-255) | ОК | Принимает значение: электронная транспортная накладная, информация перевозчика об изменении финансового состояния перевозчика и грузоотправителя в результате выполнения перевозки груза |
| Дата формирования файла обмена информации перевозчика об изменении финансового состояния перевозчика и грузоотправителя в результате выполнения перевозки груза | ДатПУДИнфПрв | А | T(=10) | О | Типовой элемент <ДатаТип>. Дата в формате ДД.ММ.ГГГГ |
| Время формирования файла обмена информации перевозчика об изменении финансового состояния перевозчика и грузоотправителя в результате выполнения перевозки груза | ВрПУДИнфПрв | А | T(=8) | О | Типовой элемент <Время Тип>. Время в формате ЧЧ:ММ:СС |
| Наименование экономического субъекта, составляющего файл обмена информации перевозчика об изменении финансового состояния перевозчика и грузоотправителя в результате выполнения перевозки груза | НаимЭкСубСост | А | T(1-1000) | О | |
| Основание, по которому экономический субъект является составителем файла обмена информация перевозчика об изменении финансового состояния перевозчика и грузоотправителя в результате выполнения перевозки груза | ОснДовОргСост | С | | Н | Типовой элемент <РеквДокТип>. Состав элемента представлен в таблице 19.5. Обязателен, если составитель файла обмена первичного учетного документа о факте хозяйственной жизни (информации перевозчика об изменении финансового состояния перевозчика и грузоотправителя в результате выполнения перевозки груза) не является |
| Содержание электронной транспортной накладной, информация перевозчика об изменении финансового состояния перевозчика и грузоотправителя в результате выполнения перевозки груза | СодРезПеревоз | С | | О | Состав элемента представлен в таблице 19.3 |
| Сведения о лице, подписавшем файл обмена информации перевозчика об изменении финансового состояния перевозчика и грузоотправителя в результате выполнения перевозки груза | ПодпРезПеревоз | С | | ОМ | Типовой элемент <ПодписантТип>. Состав элемента представлен в таблице 19.10 |
Таблица 19.3
Содержание электронной транспортной накладной, информация перевозчика об изменении финансового состояния перевозчика и грузоотправителя в результате выполнения перевозки груза (СодРезПеревоз)
| Наименование элемента | Сокращенное наименование (код) элемента | Признак типа элемента | Формат элемента | Признак обязательности элемента | Дополнительная информация |
| Уникальный идентификатор документа (УИД) электронной транспортной накладной | УИД_ТрН | А | T(1-36) | О | Повторяет УИД электронной транспортной накладной, выданный ГИС ЭПД |
| Содержание факта хозяйственной жизни | СодФХЖ | А | T(1-255) | ОК | Принимает значение: вверенный грузоотправителем груз доставлен в пункт назначения и выдан грузополучателю (лицу, уполномоченному грузополучателем на получение груза) с учетом приведенных в электронной транспортной накладной обстоятельств перевозки |
| Валюта стоимости перевозки: код | КодОКВ | А | T(=3) | НК | Типовой элемент <ОКВТип>. Принимает значение в соответствии с Общероссийским классификатором валют (ОКВ), а именно: 643 |
| Валюта стоимости перевозки: наименование | ВалНаим | А | T(1-100) | НК | Принимает значение в соответствии с Общероссийским классификатором валют (ОКВ), а именно "Российский рубль" |
| Стоимость перевозки без налога - всего | СтТовБезНДС | А | N(19.2) | О | |
| Налоговая ставка | НалСт | А | T(1-35) | ОК | Принимает значение: 0% | 10% | 20% | 10/110 | 20/120 | без НДС | НДС исчисляется налоговым агентом |
| Стоимость перевозки с налогом - всего | СтТовУчНал | А | N(19.2) | Н | |
| Порядок (механизм) расчета (исчислений) платы | Расчет | А | T(1-2000) | Н | |
| Сведения о выполнении перевозки | СвВыполПеревоз | А | T(1-1000) | О | |
| Сумма налога, предъявляемая грузоотправителю | СумНал | С | | О | Состав элемента представлен в таблице 19.4 |
| Информационное поле факта хозяйственной жизни 1 | ИнфПолФХЖ1 | С | | НМ | Типовой элемент <ИнфПолТип>. Состав элемента представлен в таблице 19.8 |
Таблица 19.4
Сумма налога, предъявляемая грузоотправителю (СумНал)
| Наименование элемента | Сокращенное наименование (код) элемента | Признак типа элемента | Формат элемента | Признак обязательности элемента | Дополнительная информация |
| Сумма НДС | | СумНДС | П | N(19.2) | О | |
| Без НДС | БезНДС | П | T(1-7) | ОК | Принимает значение "без НДС" |
Таблица 19.5
Реквизиты документа (РеквДокТип)
| Наименование элемента | Сокращенное наименование (код) элемента | Признак типа элемента | Формат элемента | Признак обязательности элемента | Дополнительная информация |
| Наименование документа | РеквНаимДок | А | T(1-255) | О | |
| Номер документа | РеквНомерДок | А | T(1-255) | О | При отсутствии указывается: "Без номера" |
| Дата документа | РеквДатаДок | А | T(=10) | О | Типовой элемент <ДатаТип>. Дата в формате ДД.ММ.ГГГГ |
| Идентификатор файла обмена документа, подписанного первой стороной | РеквИдФайлДок | А | T(1-255) | Н | Содержит (повторяет) имя сформированного файла (без расширения). Указывается идентификатор файла обмена, в котором значения <РеквНаимДок>, <РеквНомерДок>, <РеквДатаДок> совпадают с одноименными элементами, указанными в создаваемом файле обмена |
| Идентификатор документа | РеквИдДок | А | T(1-255) | Н | Указывается идентификатор документа, содержащийся в информации документа, в том числе регистрационный номер, если документ/сведения о таком документе содержатся в государственной информационной системе |
| Идентифицирующая информация об информационной системе, в которой осуществляется хранение документа, необходимая для запроса информации из информационной системы | РИдСистХранД | А | T(1-500) | Н | Текстовое описание информационной системы, в которой осуществляется хранение документа, необходимое для запроса информации из информационной системы |
| Сведения в формате URL об информационной системе, которая предоставляет техническую возможность получения информации о документе | РеквУРЛСистДок | А | T(1-500) | Н | Унифицированный указатель (URL) |
| Дополнительные сведения | РеквДопСведДок | А | T(1-2000) | Н | |
| Идентифицирующие реквизиты сторон, составивших документ | РеквИдРекСост | С | | НМ | Типовой элемент <ИдРекСостТип>. Состав элемента представлен в таблице 19.6. Заполняется в отношении каждого из участников события (сделки), оформленного документом с указанными в <РеквНаимДок>, <РеквНомерДок> и <РеквДатаДок> наименованием, порядковым номером и датой |
Таблица 19.6
Идентифицирующие реквизиты сторон, составивших документ (ИдРекСостТип)
| Наименование элемента | Сокращенное наименование (код) элемента | Признак типа элемента | Формат элемента | Признак обязательности элемента | Дополнительная информация |
| ИНН организации, состоящей на учете в налоговом органе | | ИННЮЛ | П | T(=10) | О | Типовой элемент <ИННЮЛТип> |
| ИНН физического лица, не являющегося индивидуальным предпринимателем | | ИННФЛ | П | T(=12) | Н | Типовой элемент <ИННФЛТип> |
| ИНН индивидуального предпринимателя | | ИННИН | П | T(=12) | О | Типовой элемент <ИННФЛТип> |
| Данные иностранной организации (иностранного гражданина), не состоящей/состоящем на учете в налоговом органе | | ДаннИно | С | | О | Типовой элемент <СвИнНеУчТип>. Состав элемента представлен в таблице 19.7 |
| Наименование органа исполнительной власти (специализированной уполномоченной организации), выдавшего документ | НаимОИВ | П | T(1-255) | О | |
Таблица 19.7
Сведения об иностранной организации (иностранном гражданине), не состоящей/состоящем на учете в налоговом органе (СвИнНеУчТип)
| Наименование элемента | Сокращенное наименование (код) элемента | Признак типа элемента | Формат элемента | Признак обязательности элемента | Дополнительная информация |
| Идентификация статуса | ИдСтат | А | T(=2) | ОК | Принимает значение: ИО - иностранная организация | ИГ - иностранный гражданин |
| Код страны | КодСтр | А | T(=3) | ОК | Типовой элемент <ОКСМТип>. Принимает значение в соответствии с Общероссийским классификатором стран мира (ОКСМ) |
| Наименование страны | НаимСтран | А | T(1-255) | ОК | Принимает значение в соответствии с Общероссийским классификатором стран мира (ОКСМ) |
| Наименование иностранной организации полное/фамилия, имя, отчество (при наличии) иностранного гражданина | Наим | А | T(1-1000) | О | |
| Идентификатор иностранной организации (иностранного гражданина) | Идентиф | А | T(1-255) | НУ | Элемент обязателен при отсутствии <ИныеСвед> |
| Иные сведения для однозначной идентификации иностранной организации (иностранного гражданина) | ИныеСвед | А | T(1-255) | НУ | Элемент обязателен при отсутствии <Идентиф> |
Таблица 19.8
Информационное поле (ИнфПолТип)
| Наименование элемента | Сокращенное наименование (код) элемента | Признак типа элемента | Формат элемента | Признак обязательности элемента | Дополнительная информация |
| Идентификатор файла информационного поля | ИдФайлИнфПол | А | T(=36) | Н | Указывается идентификатор файла, связанного со сведениями данного электронного файла обмена (GUID) |
| Текстовая информация | ТекстИнф | С | | НМ | Типовой элемент <ТекстИнфТип>. Состав элемента представлен в таблице 19.9 |
Таблица 19.9
Текстовая информация (ТекстИнфТип)
| Наименование элемента | Сокращенное наименование (код) элемента | Признак типа элемента | Формат элемента | Признак обязательности элемента | Дополнительная информация |
| Идентификатор | Идентиф | А | T(1-50) | О | |
| Значение | Значение | А | T(1-2000) | О | |
Таблица 19.10
Сведения о лице, подписывающем информацию отправителя в электронной форме (ПодписантТип)
| Наименование элемента | Сокращенное наименование (код) элемента | Признак типа элемента | Формат элемента | Признак обязательности элемента | Дополнительная информация |
| Должность | Должн | А | T(1-255) | О | |
| Тип подписи | ТипПодпис | А | T(=1) | НК | Принимает значение: |
| 1 - усиленная квалифицированная электронная подпись | |
| 2 - простая электронная подпись | |
| 3 - усиленная неквалифицированная электронная подпись |
| Значения "2" и "3" применяются, если иное не предусмотрено законодательством Российской Федерации |
| Дата подписания документа | ДатаПодДок | А | T(=10) | Н | Типовой элемент <ДатаТип>. Дата в формате ДД.ММ.ГГГГ |
| Способ подтверждения полномочий на подписание документа | СпосПодтПолном | А | T(=1) | ОК | Принимает значение: |
| 1 - в соответствии с данными, содержащимися в электронной подписи | |
| 2 - в соответствии с доверенностью в электронной форме в машиночитаемом виде, если представление доверенности осуществляется посредством включения в каждый пакет электронных документов, подписываемых представителем | |
| 3 - в соответствии с доверенностью в электронной форме в машиночитаемом виде, если представление доверенности осуществляется из информационной системы. При этом необходимая информация для запроса доверенности из информационной системы, указана в электронном документе | |
| 4 - в соответствии с доверенностью в электронной форме в машиночитаемом виде, если представление доверенности осуществляется из информационной системы. При этом необходимая информация для запроса доверенности из информационной системы представляется способом, отличным от указания в электронном документе | |
| 5 - в соответствии с доверенностью в форме документа на бумажном носителе | |
| 6 - иное |
| Дополнительные сведения | ДопСведПодп | А | T(1-255) | Н | Дополнительные сведения о подписанте |
| Фамилия, имя, отчество (при наличии) | ФИО | С | | О | Типовой элемент <ФИОТип>. Состав элемента представлен в таблице 19.13 |
| Сведения о доверенности в электронной форме в машиночитаемом виде, используемой для подтверждения полномочий представителя | | СвДоверЭл | С | | НМУ | Состав элемента представлен в таблице 19.11 Элемент обязателен и формируется только при <СпосПодтПолном>=3 |
| Сведения о доверенности в форме документа на бумажном носителе, используемой для подтверждения полномочий представителя | СвДоверБум | С | | НМУ | Состав элемента представлен в таблице 19.12. Элемент обязателен и формируется только при <СпосПодтПолном>=5 |
Таблица 19.11
Сведения о доверенности в электронной форме в машиночитаемом виде, используемой для подтверждения полномочий представителя (СвДоверЭл)
| Наименование элемента | Сокращенное наименование (код) элемента | Признак типа элемента | Формат элемента | Признак обязательности элемента | Дополнительная информация |
| Единый регистрационный номер доверенности | НомДовер | А | T(=36) | О | Уникальный идентификатор доверенности в виде 36-разрядного GUID |
| Дата совершения (выдачи) доверенности | ДатаВыдДовер | А | T(=10) | О | Типовой элемент <ДатаТип>. Дата в формате ДД.ММ.ГГГГ |
| Внутренний номер доверенности | ВнНомДовер | А | T(1-50) | Н | При отсутствии номера принимает значение "без номера (б/н)" |
| Дата внутренней регистрации доверенности | ДатаВнРегДовер | А | T(=10) | Н | Типовой элемент <ДатаТип>. Дата в формате ДД.ММ.ГГГГ |
| Идентифицирующая информация об информационной системе, в которой осуществляется хранение доверенности, необходимая для запроса информации из такой информационной системы | ИдСистХран | А | T(1-500) | О | |
| Сведения в формате URL об информационной системе, которая предоставляет техническую возможность получения информации о доверенности | УРЛСист | А | T(1-500) | Н | При наличии технической возможности у информационной системы, в которой осуществляется хранение доверенности, предоставлять доверенность в автоматическом режиме. Элемент принимает значение в формате URL |
Таблица 19.12
Сведения о доверенности в форме документа на бумажном носителе, используемой для подтверждения полномочий представителя (СвДоверБум)
| Наименование элемента | Сокращенное наименование (код) элемента | Признак типа элемента | Формат элемента | Признак обязательности элемента | Дополнительная информация |
| Дата совершения (выдачи) доверенности | ДатаВыдДовер | А | T(=10) | О | Типовой элемент <ДатаТип>. Дата в формате ДД.ММ.ГГГГ |
| Внутренний номер доверенности | ВнНомДовер | А | T(1-50) | О | При отсутствии номера принимает значение "без номера (б/н)" |
| Сведения, идентифицирующие доверителя | СвИдДовер | А | T(1-1000) | Н | |
| Фамилия, имя, отчество (при наличии) лица, подписавшего доверенность | ФИО | С | | Н | Типовой элемент <ФИОТип>. Состав элемента представлен в таблице 19.13 |
Таблица 19.13
Фамилия, имя, отчество физического лица (ФИОТип)
| Наименование элемента | Сокращенное наименование (код) элемента | Признак типа элемента | Формат элемента | Признак обязательности элемента | Дополнительная информация |
| Фамилия | Фамилия | А | T(1-60) | О | |
| Имя | Имя | А | T(1-60) | О | |
| Отчество | Отчество | А | T(1-60) | Н | |
X. ОПИСАНИЕ ФАЙЛА ОБМЕНА ИНФОРМАЦИИ ГРУЗООТПРАВИТЕЛЯ О ПОДТВЕРЖДЕНИИ ФАКТА ИЗМЕНЕНИЯ ФИНАНСОВОГО СОСТОЯНИЯ ПЕРЕВОЗЧИКА И ГРУЗООТПРАВИТЕЛЯ В РЕЗУЛЬТАТЕ ВЫПОЛНЕНИЯ ПЕРЕВОЗКИ ГРУЗА
20. Имя файла обмена должно иметь следующий вид:
R_T_A_O_GGGGMMDD_N, где:
R_T - префикс, принимающий значение: ON_TRNVPRFINSOSTPODTV;
A - уникальный идентификатор получателя файла обмена электронной транспортной накладной, информация грузоотправителя о подтверждении факта изменения финансового состояния перевозчика и грузоотправителя в результате выполнения перевозки груза. Значение элемента представляется в виде "УИОЭДОУИПол", где:
"УИОЭДО" - уникальный идентификатор оператора электронного документооборота (оператор ЭДО) - символьный трехзначный код (префикс), присваивается Федеральной налоговой службой. В значении уникального идентификатора допускаются символы латинского алфавита "A - Z", "a - z", цифры "0 - 9", знаки "@", ".", "-". Значение уникального идентификатора регистронезависимо;
"УИПол" - уникальный идентификатор получателя файла обмена (перевозчика). При направлении файла обмена через оператора ЭДО "УИПол" принимает значение уникального идентификатора участника, присваиваемого оператором ЭДО, длина уникального идентификатора получателя не более 43 символов;
O - уникальный идентификатор отправителя файла обмена электронной транспортной накладной, информация грузоотправителя о подтверждении факта изменения финансового состояния перевозчика и грузоотправителя в результате выполнения перевозки груза. Значение элемента представляется в виде "УИОЭДОУИОтпр", где:
"УИОЭДО" - уникальный идентификатор оператора электронного документооборота (оператор ЭДО) - символьный трехзначный код (префикс), присваивается Федеральной налоговой службой. В значении уникального идентификатора допускаются символы латинского алфавита "A - Z", "a - z", цифры "0 - 9", знаки "@", ".", "-". Значение уникального идентификатора регистронезависимо;
"УИОтпр" - уникальный идентификатор отправителя файла обмена (грузоотправителя). При направлении файла обмена через оператора ЭДО "УИОтпр" принимает значение уникального идентификатора участника, присваиваемого оператором ЭДО, длина уникального идентификатора отправителя не более 43 символов;
GGGG - год формирования передаваемого файла обмена, MM - месяц, DD - день;
N - 36-символьный глобальный уникальный идентификатор GUID (Globally Unique Identifier).
Расширение имени файла обмена - xml. Расширение имени файла обмена может указываться строчными или прописными буквами.
Параметры первой строки файла обмена
Первая строка XML-файла должна иметь следующий вид:
<?xml version ="1.0" encoding ="windows-1251"?>
Имя файла, содержащего XML-схему файла обмена, должно иметь следующий вид:
ON_TRNVPRFINSOSTPODTV_1_973_29_05_01_xx, где xx - номер версии схемы.
Расширение имени файла - xsd.
XML-схема файла обмена в электронной форме приводится отдельным файлом и размещается на официальном сайте Федеральной налоговой службы в информационно-телекоммуникационной сети "Интернет".
Выпуск новой версии (новых версий) схемы возможен при условии ее непротиворечия требованиям данного документа (в части уточнения текста наименования отдельных элементов, дополнительной информации, увеличения количества знаков в формате элемента.
21. Логическая модель файла обмена представлена в виде диаграммы структуры файла обмена на рисунке 9 настоящего формата. Элементами логической модели файла обмена являются элементы и атрибуты XML-файла. Перечень структурных элементов логической модели файла обмена и сведения о них приведены в таблицах 21.1 - 21.13 настоящего формата.
Для каждого структурного элемента логической модели файла обмена приводятся следующие сведения:
наименование элемента. Приводится полное наименование элемента. В строке таблицы могут быть описаны несколько элементов, наименования которых разделены символом "|". Такая форма записи применяется при наличии в файле обмена только одного элемента из описанных в этой строке;
сокращенное наименование (код) элемента. Приводится сокращенное наименование элемента. Синтаксис сокращенного наименования должен удовлетворять спецификации XML;
признак типа элемента. Может принимать следующие значения: "С" - сложный элемент логической модели (содержит вложенные элементы), "П" - простой элемент логической модели, реализованный в виде элемента XML-файла, "А" - простой элемент логической модели, реализованный в виде атрибута элемента XML-файла. Простой элемент логической модели не содержит вложенные элементы;
формат элемента. Формат элемента представляется следующими условными обозначениями: T - символьная строка; N - числовое значение (целое или дробное).
Формат символьной строки указывается в виде T(n-k) или T(=k), где: n - минимальное количество знаков, k - максимальное количество знаков, символ "-" - разделитель, символ "=" означает фиксированное количество знаков в строке. В случае если минимальное количество знаков равно 0, формат имеет вид T(0-k). В случае если максимальное количество знаков не ограничено, формат имеет вид T(n-).
Формат числового значения указывается в виде N(m.k), где: m - максимальное количество знаков в числе, включая знак (для отрицательного числа), целую и дробную часть числа без разделяющей десятичной точки, k - максимальное число знаков дробной части числа. Если число знаков дробной части числа равно 0 (то есть число целое), то формат числового значения имеет вид N(m).
Для простых элементов, являющихся базовыми в XML, таких как элемент с типом "date", поле "Формат элемента" не заполняется. Для таких элементов в поле "Дополнительная информация" указывается тип базового элемента;
признак обязательности элемента определяет обязательность наличия элемента (совокупности наименования элемента и его значения) в файле обмена. Признак обязательности элемента может принимать следующие значения: "О" - наличие элемента в файле обмена обязательно; "Н" - наличие элемента в файле обмена необязательно, то есть элемент может отсутствовать. Если элемент принимает ограниченный перечень значений (по классификатору), то признак обязательности элемента дополняется символом "К". В случае если количество реализаций элемента может быть более одной, признак обязательности элемента дополняется символом "М".
К вышеперечисленным признакам обязательности элемента добавляется значение "У" при описании в XML-схеме условий, предъявляемых к элементу в файле обмена, описанных в графе "Дополнительная информация";
дополнительная информация содержит, при необходимости, требования к элементу файла обмена, не указанные ранее. Для сложных элементов указывается ссылка на таблицу, в которой описывается состав данного элемента. Для элементов, принимающих ограниченный перечень значений из классификатора, указывается соответствующее наименование классификатора или приводится перечень возможных значений. Для классификатора может указываться ссылка на его местонахождение. Для элементов, использующих пользовательский тип данных, указывается наименование типового элемента.

Рисунок 9. Диаграмма структуры файла обмена
Таблица 21.1
Файл обмена (Файл)
| Наименование элемента | Сокращенное наименование (код) элемента | Признак типа элемента | Формат элемента | Признак обязательности элемента | Дополнительная информация |
| Идентификатор файла | ИдФайл | А | T(1-255) | ОУ | Содержит (повторяет) имя сформированного файла (без расширения) |
| Версия программы, с помощью которой сформирован файл | ВерсПрог | А | T(1-40) | О | |
| Версия формата | ВерсФорм | А | T(1-5) | ОК | Принимает значение: 5.01 |
| Электронная транспортная накладная, информация грузоотправителя о подтверждении факта изменения финансового состояния перевозчика и грузоотправителя в результате выполнения перевозки груза | Документ | С | | О | Состав элемента представлен в таблице 21.2 |
Таблица 21.2
Электронная транспортная накладная, информация грузоотправителя о подтверждении факта изменения финансового состояния перевозчика и грузоотправителя в результате выполнения перевозки груза (Документ)
| Наименование элемента | Сокращенное наименование (код) элемента | Признак типа элемента | Формат элемента | Признак обязательности элемента | Дополнительная информация |
| Код формы документа по классификатору налоговых документов (КНД) | КНД | А | T(=7) | ОК | Типовой элемент <КНДТип>. Принимает значение: 1110436 |
| Наименование документа по факту хозяйственной жизни | ПоФактХЖ | А | T(1-255) | ОК | Принимает значение: электронная транспортная накладная, информация грузоотправителя о подтверждении факта изменения финансового состояния перевозчика и грузоотправителя в результате выполнения перевозки груза |
| Дата формирования файла обмена информации грузоотправителя о подтверждении факта изменения финансового состояния перевозчика и грузоотправителя в результате выполнения перевозки груза | ДатПУДИнфГО | А | T(=10) | О | Типовой элемент <ДатаТип>. Дата в формате ДД.ММ.ГГГГ |
| Время формирования файла обмена информации грузоотправителя о подтверждении факта изменения финансового состояния перевозчика и грузоотправителя в результате выполнения перевозки груза | ВрПУДИнфГО | А | T(=8) | О | Типовой элемент <ВремяТип>. Время в формате ЧЧ:ММ:СС |
| Наименование экономического субъекта, составляющего файл обмена информации грузоотправителя о подтверждении факта изменения финансового состояния перевозчика и грузоотправителя в результате выполнения перевозки груза | НаимЭкСубСост | А | T(1-1000) | О | |
| Основание, по которому экономический субъект является составителем файла обмена информации грузоотправителя о подтверждении факта изменения финансового состояния перевозчика и грузоотправителя в результате выполнения перевозки груза | ОснДовОргСост | С | | Н | Типовой элемент <РеквДокТип>. Состав элемента представлен в таблице 21.5. Элемент обязателен, если составитель первичного учетного документа о факте хозяйственной жизни (информации грузоотправителя) не является грузоотправителем |
| Идентификация файла обмена информации перевозчика об изменении финансового состояния перевозчика и грузоотправителя в результате выполнения перевозки груза | ИдПУДИнфПрв | С | | О | Состав элемента представлен в таблице 21.3 |
| Содержание электронной транспортной накладной, информация грузоотправителя о подтверждении факта изменения финансового состояния перевозчика | СодПодтвГО | С | | О | Состав элемента представлен в таблице 21.4 |
| Сведения о лице, подписавшем файл обмена информации грузоотправителя о подтверждении факта изменения финансового состояния перевозчика и грузоотправителя в результате выполнения перевозки груза | ПодпПодтвГО | С | | ОМ | Типовой элемент <ПодписантТип>. Состав элемента представлен в таблице 21.10. |
Таблица 21.3
Идентификация файла обмена информации перевозчика об изменении финансового состояния перевозчика и грузоотправителя в результате выполнения перевозки груза (ИдПУДИнфПрв)
| Наименование элемента | Сокращенное наименование (код) элемента | Признак типа элемента | Формат элемента | Признак обязательности элемента | Дополнительная информация |
| Идентификатор файла обмена информации перевозчика об изменении финансового состояния перевозчика и грузоотправителя в результате выполнения перевозки груза | ИдФайлПУДИнфПрв | А | T(1-255) | О | Содержит (повторяет) имя файла обмена первичного учетного документа о факте хозяйственной жизни (информации перевозчика) без расширения |
| Дата формирования файла обмена информации перевозчика об изменении финансового состояния перевозчика и грузоотправителя в результате выполнения перевозки груза | ДатФайлПУДИнфПрв | А | T(=10) | О | Типовой элемент <ДатаТип>. Дата в формате ДД.ММ.ГГГГ. Указывается (повторяет) значение <ДатПУДИнфПрв>, указанное в файле обмена информации перевозчика об изменении финансового состояния перевозчика и грузоотправителя в результате выполнения перевозки груза |
| Время формирования файла обмена информации перевозчика об изменении финансового состояния перевозчика и грузоотправителя в результате выполнения перевозки груза | ВрФайлПУДИнфПрв | А | T(=8) | О | Типовой элемент <ВремяТип>. Время в формате ЧЧ:ММ:СС. Указывается (повторяет) значение <ВрПУДИнфПрв>, указанное в файле обмена информации перевозчика об изменении финансового состояния перевозчика и грузоотправителя в результате выполнения перевозки груза |
| Электронная подпись файла обмена информации перевозчика об изменении финансового состояния перевозчика и грузоотправителя в результате выполнения перевозки груза | ЭП | А | T(1-) | О | Представляется в кодировке Base64 |
Таблица 21.4
Содержание электронной транспортной накладной, информация грузоотправителя о подтверждении факта изменения финансового состояния перевозчика (СодПодтвГО)
| Наименование элемента | Сокращенное наименование (код) элемента | Признак типа элемента | Формат элемента | Признак обязательности элемента | Дополнительная информация |
| Уникальный идентификатор документа (УИД) электронной транспортной накладной | УИД_ТрН | А | T(1-36) | О | Повторяет УИД электронной транспортной накладной, выданный ГИС ЭПД |
| Содержание факта хозяйственной жизни | СодФХЖ | А | T(1-255) | ОК | Принимает значение: обязательства по доставке груза в порт назначения и выдаче его уполномоченному на получение груза лицу исполнены перевозчиком с учетом обстоятельств, приведенных в электронной транспортной накладной |
| Дополнительные сведения грузоотправителя о подтверждении факта изменения финансового состояния перевозчика и грузоотправителя в результате выполнения перевозки груза | ДопСвГО | А | T(1-100) | Н | |
| Информационное поле факта хозяйственной жизни 2 | ИнфПолФХЖ2 | С | | НМ | Типовой элемент <ИнфПолТип>. Состав элемента представлен в таблице 21.8 |
Таблица 21.5
Реквизиты документа (РеквДокТип)
| Наименование элемента | Сокращенное наименование (код) элемента | Признак типа элемента | Формат элемента | Признак обязательности элемента | Дополнительная информация |
| Наименование документа | РеквНаимДок | А | T(1-255) | О | |
| Номер документа | РеквНомерДок | А | T(1-255) | О | При отсутствии указывается: "Без номера" |
| Дата документа | РеквДатаДок | А | T(=10) | О | Типовой элемент <ДатаТип>. Дата в формате ДД.ММ.ГГГГ |
| Идентификатор файла обмена документа, подписанного первой стороной | РеквИдФайлДок | А | T(1-255) | Н | Содержит (повторяет) имя сформированного файла (без расширения). Указывается идентификатор файла обмена, в котором значения <РеквНаимДок>, <РеквНомерДок>, <РеквДатаДок> совпадают с одноименными элементами, указанными в создаваемом файле обмена |
| Идентификатор документа | РеквИдДок | А | T(1-255) | Н | Указывается идентификатор документа, содержащийся в информации документа, в том числе регистрационный номер, если документ/сведения о таком документе содержатся в государственной информационной системе |
| Идентифицирующая информация об информационной системе, в которой осуществляется хранение документа, необходимая для запроса информации из информационной системы | РИдСистХранД | А | T(1-500) | Н | Текстовое описание информационной системы, в которой осуществляется хранение документа, необходимое для запроса информации из информационной системы |
| Сведения в формате URL об информационной системе, которая предоставляет техническую возможность получения информации о документе | РеквУРЛСистДок | А | T(1-500) | Н | Унифицированный указатель (URL) |
| Дополнительные сведения | РеквДопСведДок | А | T(1-2000) | Н | |
| Идентифицирующие реквизиты сторон, составивших документ | РеквИдРекСост | С | | НМ | Типовой элемент <ИдРекСостТип>. Состав элемента представлен в таблице 21.6. Заполняется в отношении каждого из участников события (сделки), оформленного документом с указанными в <РеквНаимДок>, <РеквНомерДок> и <РеквДатаДок> наименованием, порядковым номером и датой |
Таблица 21.6
Идентифицирующие реквизиты сторон, составивших документ (ИдРекСостТип)
| Наименование элемента | Сокращенное наименование (код) элемента | Признак типа элемента | Формат элемента | Признак обязательности элемента | Дополнительная информация |
| ИНН организации, состоящей на учете в налоговом органе | | ИННЮЛ | П | T(=10) | О | Типовой элемент <ИННЮЛТип> |
| ИНН физического лица, не являющегося индивидуальным предпринимателем | | ИННФЛ | П | T(=12) | Н | Типовой элемент <ИННФЛТип> |
| ИНН индивидуального предпринимателя | | ИННИП | П | T(=12) | О | Типовой элемент <ИННФЛТип> |
| Данные иностранной организации (иностранного гражданина), не состоящей/состоящем на учете в налоговом органе | | ДаннИно | С | | О | Типовой элемент <СвИнНеУчТип>. Состав элемента представлен в таблице 21.7 |
| Наименование органа исполнительной власти (специализированной уполномоченной организации), выдавшего документ | НаимОИВ | П | T(1-255) | О | |
Таблица 21.7
Сведения об иностранной организации (иностранном гражданине), не состоящей/состоящем на учете в налоговом органе (СвИнНеУчТип)
| Наименование элемента | Сокращенное наименование (код) элемента | Признак типа элемента | Формат элемента | Признак обязательности элемента | Дополнительная информация |
| Идентификация статуса | ИдСтат | А | T(=2) | ОК | Принимает значение: ИО - иностранная организация | ИГ - иностранный гражданин |
| Код страны | КодСтр | А | T(=3) | ОК | Типовой элемент <ОКСМТип>. Принимает значение в соответствии с Общероссийским классификатором стран мира (ОКСМ) |
| Наименование страны | НаимСтран | А | T(1-255) | ОК | Принимает значение в соответствии с Общероссийским классификатором стран мира (ОКСМ) |
| Наименование иностранной организации полное/фамилия, имя, отчество (при наличии) иностранного гражданина | Наим | А | T(1-1000) | О | |
| Идентификатор иностранной организации (иностранного гражданина) | Идентиф | А | T(1-255) | НУ | Элемент обязателен при отсутствии <ИныеСвед> |
| Иные сведения для однозначной идентификации иностранной организации (иностранного гражданина) | ИныеСвед | А | T(1-255) | НУ | Элемент обязателен при отсутствии <Идентиф> |
Таблица 21.8
Информационное поле (ИнфПолТип)
| Наименование элемента | Сокращенное наименование (код) элемента | Признак типа элемента | Формат элемента | Признак обязательности элемента | Дополнительная информация |
| Идентификатор файла информационного поля | ИдФайлИнфПол | А | T(=36) | Н | Указывается идентификатор файла, связанного со сведениями данного электронного файла обмена (GUID) |
| Текстовая информация | ТекстИнф | С | | НМ | Типовой элемент <ТекстИнфТип>. Состав элемента представлен в таблице 21.9 |
Таблица 21.9
Текстовая информация (ТекстИнфТип)
| Наименование элемента | Сокращенное наименование (код) элемента | Признак типа элемента | Формат элемента | Признак обязательности элемента | Дополнительная информация |
| Идентификатор | Идентиф | А | T(1-50) | О | |
| Значение | Значение | А | T(1-2000) | О | |
Таблица 21.10
Сведения о лице, подписывающем информацию отправителя в электронной форме (ПодписантТип)
| Наименование элемента | Сокращенное наименование (код) элемента | Признак типа элемента | Формат элемента | Признак обязательности элемента | Дополнительная информация |
| Должность | Должн | А | T(1-255) | О | |
| Тип подписи | ТипПодпис | А | T(=1) | НК | Принимает значение: |
1 - усиленная квалифицированная электронная подпись | 2 - простая электронная подпись | 3 - усиленная неквалифицированная электронная подпись |
| Значения "2" и "3" применяются, если иное не предусмотрено законодательством Российской Федерации |
| Дата подписания документа | ДатаПодДок | А | T(=10) | Н | Типовой элемент <ДатаТип>. Дата в формате ДД.ММ.ГГГГ |
| Способ подтверждения полномочий на подписание документа | СпосПодтПолном | А | T(=1) | ОК | Принимает значение: |
| 1 - в соответствии с данными, содержащимися в электронной подписи | |
| 2 - в соответствии с доверенностью в электронной форме в машиночитаемом виде, если представление доверенности осуществляется посредством включения в каждый пакет электронных документов, подписываемых представителем | |
| 3 - в соответствии с доверенностью в электронной форме в машиночитаемом виде, если представление доверенности осуществляется из информационной системы. При этом необходимая информация для запроса доверенности из информационной системы, указана в электронном документе | |
| 4 - в соответствии с доверенностью в электронной форме в машиночитаемом виде, если представление доверенности осуществляется из информационной системы. При этом необходимая информация для запроса доверенности из информационной системы представляется способом, отличным от указания в электронном документе | |
| 5 - в соответствии с доверенностью в форме документа на бумажном носителе | |
| 6 - иное |
| Дополнительные сведения | ДопСведПодп | А | T(1-255) | Н | Дополнительные сведения о подписанте |
| Фамилия, имя, отчество (при наличии) | ФИО | С | | О | Типовой элемент <ФИОТип>. Состав элемента представлен в таблице 21.13 |
| Сведения о доверенности в электронной форме в машиночитаемом виде, используемой для подтверждения полномочий представителя | | СвДоверЭл | С | | НМУ | Состав элемента представлен в таблице 21.11 Элемент обязателен и формируется только при <СпосПодтПолном>=3 |
| Сведения о доверенности в форме документа на бумажном носителе, используемой для подтверждения полномочий представителя | СвДоверБум | С | | НМУ | Состав элемента представлен в таблице 21.12. Элемент обязателен и формируется только при <СпосПодтПолном>=5 |
Таблица 21.11
Сведения о доверенности в электронной форме в машиночитаемом виде, используемой для подтверждения полномочий представителя (СвДоверЭл)
| Наименование элемента | Сокращенное наименование (код) элемента | Признак типа элемента | Формат элемента | Признак обязательности элемента | Дополнительная информация |
| Единый регистрационный номер доверенности | НомДовер | А | T(=36) | О | Уникальный идентификатор доверенности в виде 36-разрядного GUID |
| Дата совершения (выдачи) доверенности | ДатаВыдДовер | А | T(=10) | О | Типовой элемент <ДатаТип>. Дата в формате ДД.ММ.ГГГГ |
| Внутренний номер доверенности | ВнНомДовер | А | T(1-50) | Н | При отсутствии номера принимает значение "без номера (б/н)" |
| Дата внутренней регистрации доверенности | ДатаВнРегДовер | А | T(=10) | Н | Типовой элемент <ДатаТип>. Дата в формате ДД.ММ.ГГГГ |
| Идентифицирующая информация об информационной системе, в которой осуществляется хранение доверенности, необходимая для запроса информации из такой информационной системы | ИдСистХран | А | T(1-500) | О | |
| Сведения в формате URL об информационной системе, которая предоставляет техническую возможность получения информации о доверенности | УРЛСист | А | T(1-500) | Н | При наличии технической возможности у информационной системы, в которой осуществляется хранение доверенности, предоставлять доверенность в автоматическом режиме. Элемент принимает значение в формате URL |
Таблица 21.12
Сведения о доверенности в форме документа на бумажном носителе, используемой для подтверждения полномочий представителя (СвДоверБум)
| Наименование элемента | Сокращенное наименование (код) элемента | Признак типа элемента | Формат элемента | Признак обязательности элемента | Дополнительная информация |
| Дата совершения (выдачи) доверенности | ДатаВыдДовер | А | T(=10) | О | Типовой элемент <ДатаТип>. Дата в формате ДД.ММ.ГГГГ |
| Внутренний номер доверенности | ВнНомДовер | А | T(1-50) | О | При отсутствии номера принимает значение "без номера (б/н)" |
| Сведения, идентифицирующие доверителя | СвИдДовер | А | T(1-1000) | Н | |
| Фамилия, имя, отчество (при наличии) лица, подписавшего доверенность | ФИО | С | | Н | Типовой элемент <ФИОТип>. Состав элемента представлен в таблице 21.13 |
Таблица 21.13
Фамилия, имя, отчество физического лица (ФИОТип)
| Наименование элемента | Сокращенное наименование (код) элемента | Признак типа элемента | Формат элемента | Признак обязательности элемента | Дополнительная информация |
| Фамилия | Фамилия | А | T(1-60) | О | |
| Имя | Имя | А | T(1-60) | О | |
| Отчество | Отчество | А | T(1-60) | Н | |
Приложение N 4
к приказу ФНС России
от 14 мая 2024 г. N ЕД-7-26/383@
ЭЛЕКТРОННАЯ ТРАНСПОРТНАЯ НАКЛАДНАЯ
форма
1. Грузоотправитель
|
| реквизиты, позволяющие идентифицировать Грузоотправителя (полное наименование, адрес в пределах места нахождения (адрес регистрации по месту жительства), идентификационный номер налогоплательщика) |
2. Грузополучатель
|
| реквизиты, позволяющие идентифицировать Грузополучателя (полное наименование, адрес в пределах места нахождения (адрес регистрации по месту жительства), идентификационный номер налогоплательщика) |
3. Перевозчик
|
| реквизиты, позволяющие идентифицировать Перевозчика (полное наименование, адрес в пределах места нахождения (адрес регистрации по месту жительства), идентификационный номер налогоплательщика) |
4. Груз
| Наименование груза | Тара, упаковка (номер контейнера, масса контейнера) | Количество мест | Масса груза (брутто), кг | Дополнительная информация |
| | | | | |
| | | | | |
| Итого мест | |
| Итого масса | |
| Способ определения массы | |
| Порт отправления | |
| Порт назначения | |
| Особые заявления и отметки | |
| Сопроводительные документы | |
5. Судно и дата приема груза
| Судно (название) | |
| Владелец судна | |
| Дата приема груза | |
6. Иные данные и оговорки Перевозчика
| Иные данные | |
| Условия оплаты провозных платежей | |
| Отметки и оговорки | |
| | |
| Грузоотправитель (должность, фамилия, имя, отчество (при наличии), подпись) | | Перевозчик (должность, фамилия, имя, отчество (при наличии), подпись) |
Приложение N 5
к приказу ФНС России
от 14.05.2024 N ЕД-7-26/383@
ФОРМАТ ЭЛЕКТРОННОЙ ДОРОЖНОЙ ВЕДОМОСТИ
I. ОБЩИЕ СВЕДЕНИЯ
1. Настоящий формат описывает требования к XML-файлам (далее - файл обмена) передачи по телекоммуникационным каналам связи электронной дорожной ведомости.
2. Электронная дорожная ведомость включает два обязательных файла обмена:
файл обмена информации перевозчика, состоящей из сведений об участниках перевозки, о наименовании порта отправления, о наименовании порта назначения, о судне, о грузе и сопроводительных документах на него, о способе определения массы груза, о фактических обстоятельствах предъявления груза к перевозке и погрузки груза на судно, о платежах и сборах, о дате приема груза к перевозке, о дате приема груза на хранение, отметки о переадресовке, перегрузке или отгрузке груза, об иных данных и оговорках;
файл обмена информации грузополучателя, состоящей из сведений о получении груза грузополучателем.
Электронная дорожная ведомость содержит следующий файл обмена (при наличии):
файл обмена информации перевозчика об изменении сведений о грузополучателе и (или) порте назначения, состоящей из сведений о новом грузополучателе и (или) об изменении порта назначения.
3. Номер версии настоящего формата 5.01, часть 963.
II. ОПИСАНИЕ ФАЙЛА ОБМЕНА ИНФОРМАЦИИ ПЕРЕВОЗЧИКА
4. Имя файла обмена должно иметь следующий вид:
R_T_A_O_W_GGGGMMDD_N, где:
R_T - префикс, принимающий значение ON_DORVEDPRV;
A - уникальный идентификатор получателя файла обмена электронной дорожной ведомости, информация перевозчика. Значение элемента представляется в виде "УИОЭДОУИПол", где:
"УИОЭДО" - уникальный идентификатор оператора электронного документооборота (оператор ЭДО) - символьный трехзначный код (префикс), присваивается Федеральной налоговой службой. В значении уникального идентификатора допускаются символы латинского алфавита "A - Z", "a - z", цифры "0 - 9", знаки "@", ".", "-". Значение уникального идентификатора регистронезависимо;
"УИПол" - уникальный идентификатор получателя файла обмена (грузополучателя). При направлении файла обмена через оператора ЭДО "УИПол" принимает значение уникального идентификатора участника, присваиваемого оператором ЭДО, длина уникального идентификатора получателя не более 43 символов;
О - уникальный идентификатор отправителя файла обмена электронной дорожной ведомости, информация перевозчика. Значение элемента представляется в виде "УИОЭДОУИОтпр", где:
"УИОЭДО" - уникальный идентификатор оператора электронного документооборота (оператор ЭДО) - символьный трехзначный код (префикс), присваивается Федеральной налоговой службой. В значении уникального идентификатора допускаются символы латинского алфавита "A - Z", "a - z", цифры "0 - 9", знаки "@", ".", "-". Значение уникального идентификатора регистронезависимо;
"УИОтпр" - уникальный идентификатор отправителя файла обмена (перевозчика). При направлении файла обмена через оператора ЭДО "УИОтпр" принимает значение уникального идентификатора участника, присваиваемого оператором ЭДО, длина уникального идентификатора отправителя не более 43 символов;
W - признак наличия идентификаторов дополнительных получателей файла обмена информации перевозчика. Может принимать следующие значения: "0" - дополнительные получатели файла обмена информации перевозчика отсутствуют, "1" - дополнительные получатели файла обмена информации перевозчика присутствуют и указаны в файле обмена информации перевозчика;
GGGG - год формирования передаваемого файла обмена, MM - месяц, DD - день;
N - 36-символьный глобально уникальный идентификатор GUID (Globally Unique Identifier).
Расширение имени файла обмена - xml. Расширение имени файла обмена может указываться строчными или прописными буквами.
Параметры первой строки файла обмена
Первая строка XML-файла должна иметь следующий вид:
<?xml version="1.0" encoding = "windows-1251"?>
Имя файла, содержащего XML-схему файла обмена, должно иметь следующий вид:
ON_DORVEDPRV_1_963_01_05_01_xx, где xx - номер версии схемы.
Расширение имени файла - xsd.
XML-схема файла обмена в электронной форме приводится отдельным файлом и размещается на официальном сайте Федеральной налоговой службы в информационно-телекоммуникационной сети "Интернет".
Выпуск новой версии (новых версий) схемы возможен при условии ее непротиворечия требованиям данного документа (в части уточнения текста наименования отдельных элементов, дополнительной информации, увеличения количества знаков в формате элемента).
5. Логическая модель файла обмена представлена в виде диаграммы структуры файла обмена на рисунке 1 настоящего формата. Элементами логической модели файла обмена являются элементы и атрибуты XML-файла. Перечень структурных элементов логической модели файла обмена и сведения о них приведены в таблицах 5.1 - 5.36 настоящего формата.
Для каждого структурного элемента логической модели файла обмена приводятся следующие сведения:
наименование элемента. Приводится полное наименование элемента. В строке таблицы могут быть описаны несколько элементов, наименования которых разделены символом "|". Такая форма записи применяется при наличии в файле обмена только одного элемента из описанных в этой строке;
сокращенное наименование (код) элемента. Приводится сокращенное наименование элемента. Синтаксис сокращенного наименования должен удовлетворять спецификации XML;
признак типа элемента. Может принимать следующие значения: "С" - сложный элемент логической модели (содержит вложенные элементы), "П" - простой элемент логической модели, реализованный в виде элемента XML-файла, "А" - простой элемент логической модели, реализованный в виде атрибута элемента XML-файла. Простой элемент логической модели не содержит вложенные элементы;
формат элемента. Формат элемента представляется следующими условными обозначениями: T - символьная строка; N - числовое значение (целое или дробное).
Формат символьной строки указывается в виде T(n-к) или T(=к), где: n - минимальное количество знаков, к - максимальное количество знаков, символ "-" - разделитель, символ "=" означает фиксированное количество знаков в строке. В случае если минимальное количество знаков равно 0, формат имеет вид T(0-к). В случае если максимальное количество знаков не ограничено, формат имеет вид T(n-).
Формат числового значения указывается в виде T(m.к), где: m - максимальное количество знаков в числе, включая знак (для отрицательного числа), целую и дробную часть числа без разделяющей десятичной точки, k - максимальное число знаков дробной части числа. Если число знаков дробной части числа равно 0 (то есть число целое), то формат числового значения имеет вид N(m).
Для простых элементов, являющихся базовыми в XML, таких как элемент с типом "date", поле "Формат элемента" не заполняется. Для таких элементов в поле "Дополнительная информация" указывается тип базового элемента;
признак обязательности элемента определяет обязательность наличия элемента (совокупности наименования элемента и его значения) в файле обмена. Признак обязательности элемента может принимать следующие значения: "О" - наличие элемента в файле обмена обязательно; "Н" - наличие элемента в файле обмена необязательно, то есть элемент может отсутствовать. Если элемент принимает ограниченный перечень значений (по классификатору), то признак обязательности элемента дополняется символом "К". В случае если количество реализаций элемента может быть более одной, признак обязательности элемента дополняется символом "М".
К вышеперечисленным признакам обязательности элемента может добавляться значение "У" в случае описания в XML-схеме условий, предъявляемых к элементу в файле обмена, описанных в графе "Дополнительная информация".
дополнительная информация содержит, при необходимости, требования к элементу файла обмена, не указанные ранее. Для сложных элементов указывается ссылка на таблицу, в которой описывается состав данного элемента. Для элементов, принимающих ограниченный перечень значений из классификатора, указывается соответствующее наименование классификатора или приводится перечень возможных значений. Для классификатора может указываться ссылка на его местонахождение. Для элементов, использующих пользовательский тип данных, указывается наименование типового элемента.

Рисунок 1. Диаграмма структуры файла обмена
Таблица 5.1
Файл обмена (Файл)
| Наименование элемента | Сокращенное наименование (код) элемента | Признак типа элемента | Формат элемента | Признак обязательности элемента | Дополнительная информация |
| Идентификатор файла | ИдФайл | А | T(1-255) | ОУ | Содержит (повторяет) имя сформированного файла (без расширения) |
| Версия программы, с помощью которой сформирован файл | ВерсПрог | А | T(1-40) | О | |
| Версия формата | ВерсФорм | А | T(1-5) | ОК | Принимает значение: 5.01 |
| Идентификатор иного получателя файла обмена информации перевозчика | ИдПолИной | П | T(4-46) | НМ | Значение элемента представляется в виде УИЭДОУИПолИной, где: УИОЭДО - уникальный идентификатор оператора электронного оборота (оператор ЭДО) - символьный трехзначный код (префикс), присваивается Федеральной налоговой службой; УИПолИной - уникальный идентификатор иного получателя, присваиваемый оператором ЭДО иного получателя, длина уникального идентификатора иного получателя не более 43 символов. Обязателен, если W в имени файла обмена принимает значение "1" |
| Электронная дорожная ведомость, информация перевозчика | Документ | С | | О | Состав элемента представлен в таблице 5.2 |
Таблица 5.2
Электронная дорожная ведомость, информация перевозчика (Документ)
| Наименование элемента | Сокращенное наименование (код) элемента | Признак типа элемента | Формат элемента | Признак обязательности элемента | Дополнительная информация |
| Код формы документа по классификатору налоговых документов (КНД) | КНД | А | T(=7) | ОК | Типовой элемент <КНДТип>. Принимает значение: 1110439 |
| Наименование документа по содержанию информации в файле обмена информации перевозчика | НаимДокИнфПрв | А | T(1-255) | ОК | Принимает значение: электронная дорожная ведомость, информация перевозчика |
| Дата формирования файла обмена информации перевозчика | ДатИнфПрв | А | T(=10) | О | Типовой элемент <ДатаТип>. Дата в формате ДД.ММ.ГГГГ |
| Время формирования файла обмена информации перевозчика | ВрИнфПрв | А | T(=8) | О | Типовой элемент <ВремяТип>. Время в формате ЧЧ:ММ:СС |
| Содержание электронной дорожной ведомости, информация перевозчика | СодИнфПрв | С | | О | Состав элемента представлен в таблице 5.3 |
| Сведения о лице, подписывающем файл обмена информации перевозчика | ПодпИнфПрв | С | | О | Типовой элемент <ПодписантТип>. Состав элемента представлен в таблице 5.9 |
Таблица 5.3
Содержание электронной дорожной ведомости, информация перевозчика (СодИнфПрв)
| Наименование элемента | Сокращенное наименование (код) элемента | Признак типа элемента | Формат элемента | Признак обязательности элемента | Дополнительная информация |
| Уникальный идентификатор документа (УИД) электронной дорожной ведомости | УИД_ДВ | А | T(1-36) | Н | Выдается государственной информационной системой электронных перевозочных документов (далее - ГИС ЭПД) |
| Идентификатор исходного файла обмена информации перевозчика, в который вносится исправление | ИдИсхФайл | А | T(1-255) | НУ | Содержит (повторяет) имя исходного файла обмена информации перевозчика (без расширения), в который вносится исправление. Элемент обязателен и формируется при наличии <ИспрДВ> |
| Номер электронной дорожной ведомости | НомерДВ | А | T(1-255) | О | При отсутствии указывается "Без номера" |
| Дата составления электронной дорожной ведомости | ДатаДВ | А | T(=10) | О | Типовой элемент <ДатаТип>. Дата в формате ДД.ММ.ГГГГ |
| Порт отправления | ПортОтпр | А | T(1-500) | О | |
| Порт назначения | ПортНазн | А | T(1-500) | О | |
| Дата приема груза к перевозке | ДатГрузПрвз | А | T(=10) | О | Типовой элемент <ДатаТип>. Дата в формате ДД.ММ.ГГГГ |
| Дата приема груза на хранение | ДатГрузХран | А | T(=10) | Н | Типовой элемент <ДатаТип>. Дата в формате ДД.ММ.ГГГГ |
| Сведения о фактических обстоятельствах предъявления груза к перевозке и погрузки груза на судно | СвФактОбст | П | T(1-1000) | ОМ | |
| Отметки о переадресовке | ОтметПА | П | T(1-1000) | НМ | |
| Отметки о перегрузке или отгрузке груза | ОтметОтгруз | П | T(1-1000) | НМ | |
| Иные данные и оговорки | ИныеОговор | П | T(1-1000) | НМ | |
| Сведения о грузоотправителе | СвГО | С | | О | Типовой элемент <УчастникТип>. Состав элемента представлен в таблице 5.12 |
| Сведения о перевозчике | СвПрв | С | | О | Типовой элемент <УчастникТип>. Состав элемента представлен в таблице 5.12 |
| Сведения о грузополучателе | СвГП | С | | О | Типовой элемент <УчастникТип>. Состав элемента представлен в таблице 5.12 |
| Сведения о грузе | СвГруз | С | | О | Состав элемента представлен в таблице 5.4 |
| Сведения о судне | СвСудно | С | | О | Состав элемента представлен в таблице 5.7 |
| Сведения о сопроводительных документах на груз | СвСопрДок | С | | ОМ | Типовой элемент <РеквДокТип>. Состав элемента представлен в таблице 5.22 |
| Сведения о платежах и сборах | СвПлатеж | С | | О | Состав элемента представлен в таблице 5.8 |
| Исправление электронной дорожной ведомости | ИспрДВ | С | | О | Типовой элемент <ИспрТип>. Состав элемента представлен в таблице 5.33. Формируется в случае исправления в установленном порядке ошибок в информации электронной дорожной ведомости |
| Информационное поле | ИнфПол | С | | НМ | Типовой элемент <ИнфПолТип>. Состав элемента представлен в таблице 5.34 |
Таблица 5.4
Сведения о грузе (СвГруз)
| Наименование элемента | Сокращенное наименование (код) элемента | Признак типа элемента | Формат элемента | Признак обязательности элемента | Дополнительная информация |
| Итого масса груза (прописью) | ИтогМас | А | T(1-255) | О | |
| Итого количество мест груза (прописью) | ИтогКолМест | А | T(1-255) | О | |
| Способ определения массы груза | СпсОпредМас | А | T(1-255) | О | |
| Описание груза | ОпГруз | С | | ОМ | Состав элемента представлен в таблице 5.5 |
| Общая объявленная стоимость (ценность) груза | ОбЦеннГр | С | | О | Типовой элемент <ЦеннГрузТип>. Состав элемента представлен в таблице 5.20 |
| Информационное поле | ИнфПол | С | | НМ | Типовой элемент <ИнфПолТип>. Состав элемента представлен в таблице 5.34 |
Таблица 5.5
Описание груза (ОпГруз)
| Наименование элемента | Сокращенное наименование (код) элемента | Признак типа элемента | Формат элемента | Признак обязательности элемента | Дополнительная информация |
| Наименование груза | НаимГруз | А | T(1-255) | О | Наименование и описание груза, позволяющее его идентифицировать, с указанием товарных знаков |
| Порядковый номер груза | ПорНомГруз | А | N(5) | Н | |
| Номер и марка груза | НомМаркГруз | А | T(1-30) | Н | Артикул (код товара, номер по каталогу производителя) |
| Код товарной номенклатуры | КодТовНом | А | T(4-10) | НК | Принимает значение в соответствии с единой Товарной номенклатурой внешнеэкономической деятельности <1> (ТН ВЭД) |
| Состояние груза | СостГруз | А | T(1-1000) | Н | |
| Способ упаковки | СпУпак | А | T(1-1000) | Н | |
| Виды тары | ВидТар | А | T(=2) | НК | Типовой элемент <ОКВГУМТип>. Принимает значение в соответствии с классификатором видов груза, упаковки и упаковочных материалов <2> или "00" при отсутствии тары |
| Объем груза, в кубических метрах | Объем | А | N(18.6) | Н | |
| Количество мест груза | КолМестГруз | А | N(11) | Н | |
| Вес груза, брутто (кг) | ВесГрузБрут | А | N(18.4) | О | |
| Вес груза, брутто с контейнером (кг) | ВесБрутКонтейн | А | N(18.4) | Н | |
| Количество паллет (поддонов) | КолПаллет | А | N(8) | Н | |
| Другая необходимая информация о грузе | ДрОГруз | А | T(1-1000) | Н | |
| Код класса опасности груза в соответствии с Правилами морской перевозки опасных грузов (МОПОГ) для опасных грузов | КодКласОпасн | П | T(1-3) | НМ | |
| Индикатор опасности вещества по классификации ООН | ИндОпаснООН | П | T(=4) | НМ | |
| Габариты груза, в метрах | Габар | С | | Н | Типовой элемент <ГабарТип>. Состав элемента представлен в таблице 5.21 |
| Сведения о контейнерах | СвКонтейн | С | | НМ | Состав элемента представлен в таблице 5.6 |
<1> Утверждена решением Совета Евразийской экономической комиссии от 14 сентября 2021 г. N 80 "Об утверждении единой Товарной номенклатуры внешнеэкономической деятельности Евразийского экономического союза и Единого таможенного тарифа Евразийского экономического союза, а также об изменении и признании утратившим силу некоторых решений Совета Евразийской экономической комиссии", с изменениями, внесенными решением Коллегии Евразийской экономической комиссии от 27.12.2023 N 189 (вступило в силу 28.01.2024), (официальный сайт Евразийского экономического союза http://www.eaeunion.org/, 06.10.2021, является обязательным для Российской Федерации в соответствии с Договором о Евразийском экономическом союзе от 29.05.2014, ратифицированным Федеральным законом от 03.10.2014 N 279-ФЗ "О ратификации Договора о Евразийском экономическом союзе" (вступило в силу 01.01.2022).
<2> Утверждена решением Комиссии Таможенного союза от 20.09.2010 N 378 "О классификаторах, используемых для заполнения таможенных документов" (официальный сайт Евразийского экономического союза http://www.eaeunion.org/, 07.10.2021), вступило в силу 01.01.2011, является обязательным для Российской Федерации в соответствии с Договором об учреждении Евразийского экономического сообщества от 10.10.2000, ратифицированным Федеральным законом от 22.05.2001 N 56-ФЗ "О ратификации Договора об учреждении Евразийского экономического сообщества" (Договор вступил в силу для Российской Федерации 30.05.2001); Договором о Евразийском экономическом союзе от 29.05.2014, ратифицированным Федеральным законом от 03.10.2014 N 279-ФЗ "О ратификации Договора о Евразийском экономическом союзе" (Договор вступил в силу для Российской Федерации 01.01.2015).
Таблица 5.6
Сведения о контейнерах (СвКонтейн)
| Наименование элемента | Сокращенное наименование (код) элемента | Признак типа элемента | Формат элемента | Признак обязательности элемента | Дополнительная информация |
| Порядковый номер контейнера | ПорНомКонтейн | А | N(2) | О | |
| Идентификационный номер контейнера | ИдКонтейн | А | T(1-255) | О | |
| Количество пломб, наложенных на контейнер | КолПломб | А | N(5) | НУ | Элемент обязателен при наличии <НомПломб> |
| Номера пломб, наложенных на контейнер | НомПломб | П | N(10) | НМУ | Элемент обязателен при наличии <КолПломб> |
Таблица 5.7
Сведения о судне (СвСудно)
| Наименование элемента | Сокращенное наименование (код) элемента | Признак типа элемента | Формат элемента | Признак обязательности элемента | Дополнительная информация |
| Название судна | НазвСудно | А | T(1-150) | Н | |
| Тип предоставляемого судна | ТипПредСудно | А | T(1-255) | О | |
Таблица 5.8
Сведения о платежах и сборах (СвПлатеж)
| Наименование элемента | Сокращенное наименование (код) элемента | Признак типа элемента | Формат элемента | Признак обязательности элемента | Дополнительная информация |
| Сумма платежей и сборов при отправлении | СумПлатежОтпр | А | N(18.2) | О | |
| Сумма платежей и сборов при получении | СумПлатежПолуч | А | N(18.2) | О | |
| Плательщик при отправлении | ПлатОтпр | С | | Н | Типовой элемент <УчастникТип>. Состав элемента представлен в таблице 5.12 |
| Плательщик при получении | ПлатПолуч | С | | Н | Типовой элемент <УчастникТип>. Состав элемента представлен в таблице 5.12 |
Таблица 5.9
Сведения о лице, подписывающем информацию отправителя в электронной форме (ПодписантТип)
| Наименование элемента | Сокращенное наименование (код) элемента | Признак типа элемента | Формат элемента | Признак обязательности элемента | Дополнительная информация |
| Должность | Должн | А | T(1-255) | О | |
| Тип подписи | ТипПодпис | А | T(=1) | НК | Принимает значение: |
| 1 - усиленная квалифицированная электронная подпись | |
| 2 - простая электронная подпись | |
| 3 - усиленная неквалифицированная электронная подпись. |
| Значения "2" и "3" применяются, если иное не предусмотрено законодательством Российской Федерации |
| Дата подписания документа | ДатаПодДок | А | T(=10) | Н | Типовой элемент <ДатаТип>. Дата в формате ДД.ММ.ГГГГ |
| Способ подтверждения полномочий на подписание документа | СпосПодтПолном | А | T(=1) | ОК | Принимает значение: |
| 1 - в соответствии с данными, содержащимися в электронной подписи | |
| 2 - в соответствии с доверенностью в электронной форме в машиночитаемом виде, если представление доверенности осуществляется посредством включения в каждый пакет электронных документов, подписываемых представителем | |
| 3 - в соответствии с доверенностью в электронной форме в машиночитаемом виде, если представление доверенности осуществляется из информационной системы. |
| При этом необходимая информация для запроса доверенности из такой информационной системы, указана в электронном документе | |
| 4 - в соответствии с доверенностью в электронной форме в машиночитаемом виде, если представление доверенности осуществляется из информационной системы. При этом необходимая информация для запроса доверенности из информационной системы, представляется способом, отличным от указания в электронном документе | |
| 5 - в соответствии с доверенностью в форме документа на бумажном носителе | |
| 6 - иное |
| Дополнительные сведения | ДопСведПодп | А | T(1-255) | Н | Дополнительные сведения о подписанте |
| Фамилия, имя, отчество (при наличии) | ФИО | С | | О | Типовой элемент <ФИОТип>. Состав элемента представлен в таблице 5.36 |
| Сведения о доверенности в электронной форме в машиночитаемом виде, используемой для подтверждения полномочий представителя | СвДоверЭл | С | | НМУ | Состав элемента представлен в таблице 5.10. Элемент обязателен и формируется только при <СпосПодтПолном>=3 |
| Сведения о доверенности в форме документа на бумажном носителе, используемой для подтверждения полномочий представителя | СвДоверБум | С | | НМУ | Состав элемента представлен в таблице 5.11. Элемент обязателен и формируется только при <СпосПодтПолном>=5 |
Таблица 5.10
Сведения о доверенности в электронной форме в машиночитаемом виде, используемой для подтверждения полномочий представителя (СвДоверЭл)
| Наименование элемента | Сокращенное наименование (код) элемента | Признак типа элемента | Формат элемента | Признак обязательности элемента | Дополнительная информация |
| Единый регистрационный номер доверенности | НомДовер | А | T(=36) | О | Уникальный идентификатор доверенности в виде 36-разрядного GUID |
| Дата совершения (выдачи) доверенности | ДатаВыдДовер | А | T(=10) | О | Типовой элемент <ДатаТип>. Дата в формате ДД.ММ.ГГГГ |
| Внутренний номер доверенности | ВнНомДовер | А | T(1-50) | Н | При отсутствии номера принимает значение "без номера (б/н)" |
| Дата внутренней регистрации доверенности | ДатаВнРегДовер | А | T(=10) | Н | Типовой элемент <ДатаТип>. Дата в формате ДД.ММ.ГГГГ |
| Идентифицирующая информация об информационной системе, в которой осуществляется хранение доверенности, необходимая для запроса информации из такой информационной системы | ИдСистХран | А | T(1-500) | О | |
| Сведения в формате URL об информационной системе, которая предоставляет техническую возможность получения информации о доверенности | УРЛСист | А | T(1-500) | Н | При наличии технической возможности у информационной системы, в которой осуществляется хранение доверенности, предоставлять доверенность в автоматическом режиме. Элемент принимает значение в формате URL |
Таблица 5.11
Сведения о доверенности в форме документа на бумажном носителе, используемой для подтверждения полномочий представителя (СвДоверБум)
| Наименование элемента | Сокращенное наименование (код) элемента | Признак типа элемента | Формат элемента | Признак обязательности элемента | Дополнительная информация |
| Дата совершения (выдачи) доверенности | ДатаДовер | А | T(=10) | О | Типовой элемент <ДатаТип>. Дата в формате ДД.ММ.ГГГГ |
| Внутренний номер доверенности | ВнНомДовер | А | T(1-50) | О | При отсутствии номера принимает значение "без номера (б/н)" |
| Сведения, идентифицирующие доверителя | СвИдДовер | А | T(1-1000) | Н | |
| Фамилия, имя, отчество (при наличии) лица, подписавшего доверенность | ФИО | С | | Н | Типовой элемент <ФИОТип>. Состав элемента представлен в таблице 5.36 |
Таблица 5.12
Сведения об участнике факта хозяйственной жизни (УчастникТип)
| Наименование элемента | Сокращенное наименование (код) элемента | Признак типа элемента | Формат элемента | Признак обязательности элемента | Дополнительная информация |
| Код по Общероссийскому классификатору предприятий и организаций | ОКПО | А | T(1-10) | НК | Принимает значение в соответствии с Общероссийским классификатором предприятий и организаций (ОКПО) |
| Код по Общероссийскому классификатору организационно-правовых форм | КодОПФ | А | T(2-5) | НК | |
| Полное наименование организационно-правовой формы | ПолнНаимОПФ | А | T(4-255) | Н | |
| Структурное подразделение | СтруктПодр | А | T(1-500) | Н | |
| Информация для участника документооборота | ИнфДляУчаст | А | T(1-255) | Н | Информация, позволяющая получающему документ участнику документооборота обеспечить его автоматизированную обработку |
| Сокращенное наименование | СокрНаим | А | T(1-510) | Н | |
| Идентификационные сведения | ИдСв | С | | О | Состав элемента представлен в таблице 5.13 |
| Адрес | Адрес | С | | Н | Типовой элемент <АдресТип>. Состав элемента представлен в таблице 5.24 |
| Банковские реквизиты | БанкРекв | С | | Н | Состав элемента представлен в таблице 5.17 |
| Контактные данные | Контакт | С | | Н | Типовой элемент <КонтактТип>. Состав элемента представлен в таблице 5.32 |
Таблица 5.13
Идентификационные сведения (ИдСв)
| Наименование элемента | Сокращенное наименование (код) элемента | Признак типа элемента | Формат элемента | Признак обязательности элемента | Дополнительная информация |
| Сведения об индивидуальном предпринимателе | | СвИП | С | | О | Состав элемента представлен в таблице 5.14 |
| Сведения об организации, состоящей на учете в налоговом органе | | СвЮЛУч | С | | О | Состав элемента представлен в таблице 5.15 |
| Сведения об иностранной организации (иностранном гражданине), не состоящей/состоящем на учете в налоговом органе | | СвИнНеУч | С | | О | Типовой элемент <СвИнНеУчТип>. Состав элемента представлен в таблице 5.19 |
| Сведения о физическом лице, не являющемся индивидуальным предпринимателем | СвФЛУч | С | | О | Состав элемента представлен в таблице 5.16 |
Таблица 5.14
Сведения об индивидуальном предпринимателе (СвИП)
| Наименование элемента | Сокращенное наименование (код) элемента | Признак типа элемента | Формат элемента | Признак обязательности элемента | Дополнительная информация |
| Идентификационный номер налогоплательщика (ИНН) физического лица | ИННФЛ | А | T(=12) | О | Типовой элемент <ИННФЛТип> |
| Реквизиты свидетельства о государственной регистрации индивидуального предпринимателя | СвГосРегИП | А | T(1-100) | Н | |
| Основной государственный регистрационный номер индивидуального предпринимателя | ОГРНИП | А | T(=15) | Н | Типовой элемент <ОГРНИПТип> |
| Дата присвоения основного государственного регистрационного номера индивидуального предпринимателя | ДатаОГРНИП | А | T(=10) | Н | Типовой элемент <ДатаТип>. Дата в формате ДД.ММ.ГГГГ. |
| Иные сведения, идентифицирующие физическое лицо | ИныеСвед | А | T(1-255) | Н | |
| Фамилия, имя, отчество (при наличии) | ФИО | С | | О | Типовой элемент <ФИОТип>. Состав элемента представлен в таблице 5.36 |
Таблица 5.15
Сведения об организации, состоящей на учете в налоговом органе (СвЮЛУч)
| Наименование элемента | Сокращенное наименование (код) элемента | Признак типа элемента | Формат элемента | Признак обязательности элемента | Дополнительная информация |
| Полное наименование | НаимОрг | А | T(1-1000) | О | |
| Идентификационный номер налогоплательщика (ИНН) юридического лица | ИННЮЛ | А | T(=10) | О | Типовой элемент <ИННЮЛТип> |
| Код причины постановки на учет (КПП) | КПП | А | T(=9) | О | Типовой элемент <КППТип> |
Таблица 5.16
Сведения о физическом лице, не являющемся индивидуальным предпринимателем (СвФЛУч)
| Наименование элемента | Сокращенное наименование (код) элемента | Признак типа элемента | Формат элемента | Признак обязательности элемента | Дополнительная информация |
| Идентификационный номер налогоплательщика (ИНН) физического лица | ИННФЛ | А | T(=12) | Н | Типовой элемент <ИННФЛТип>. |
| Иные сведения, в том числе сведения, идентифицирующие физическое лицо | ИныеСвед | А | T(1-255) | НУ | Элемент обязателен при отсутствии <ФИО> |
| Фамилия, имя, отчество (при наличии) | ФИО | С | | НУ | Типовой элемент <ФИОТип>. Состав элемента представлен в таблице 5.36. Элемент обязателен при отсутствии <ИныеСвед> и <ИННФЛ> |
Таблица 5.17
Банковские реквизиты (БанкРекв)
| Наименование элемента | Сокращенное наименование (код) элемента | Признак типа элемента | Формат элемента | Признак обязательности элемента | Дополнительная информация |
| Номер банковского счета | НомерСчета | А | T(1-20) | Н | |
| Сведения о банке | СвБанк | С | | Н | Состав элемента представлен в таблице 5.18 |
Таблица 5.18
Сведения о банке (СвБанк)
| Наименование элемента | Сокращенное наименование (код) элемента | Признак типа элемента | Формат элемента | Признак обязательности элемента | Дополнительная информация |
| Наименование банка | НаимБанк | А | T(1-1000) | Н | |
| Банковский идентификационный код (БИК) | БИК | А | T(=9) | НК | Типовой элемент <БИКТип>. Принимает значение в соответствии со Справочником банковских идентификационных кодов в платежной системе Банка России, ведение которого обеспечивается Банком России в соответствии с приложением 5 к Положению Банка России от 24.09.2020 N 732-П "О платежной системе Банка России" <3> |
| Корреспондентский счет банка | КорСчет | А | T(1-20) | Н | |
<3> Зарегистрировано Минюстом России 10.11.2020, регистрационный N 60810, с изменениями, внесенными Указаниями Банка России от 25.03.2021 N 5756-У (зарегистрировано Минюстом России 26.05.2021, регистрационный N 63632), от 23.12.2021 N 6030-У (зарегистрировано Минюстом России 14.03.2022, регистрационный N 67709), от 04.04.2022 N 6115-У (зарегистрировано Минюстом России 06.04.2022, регистрационный N 68096), от 12.01.2023 N 6358-У (зарегистрировано Минюстом России 06.03.2023, регистрационный N 72532), от 09.01.2024 N 6656-У (зарегистрировано Минюстом России 15.03.2024, регистрационный N 77512).
Таблица 5.19
Сведения об иностранной организации (иностранном гражданине), не состоящей/состоящем на учете в налоговом органе (СвИнНеУчТип)
| Наименование элемента | Сокращенное наименование (код) элемента | Признак типа элемента | Формат элемента | Признак обязательности элемента | Дополнительная информация |
| Идентификация статуса | ИдСтат | А | T(1-25) | ОК | Принимает значение: ИО - иностранная организация | ИГ - иностранный гражданин |
| Код страны | КодСтр | А | T(=3) | ОК | Типовой элемент <ОКСМТип>. Принимает значение в соответствии с Общероссийским классификатором стран мира (ОКСМ) |
| Наименование страны | НаимСтран | А | T(1-255) | О | Принимает значение в соответствии с Общероссийским классификатором стран мира (ОКСМ) |
| Наименование иностранной организации полное/фамилия, имя, отчество (при наличии) иностранного гражданина | Наим | А | T(1-1000) | О | |
| Идентификатор иностранной организации (иностранного гражданина) | Идентиф | А | T(1-255) | НУ | Элемент обязателен при отсутствии <ИныеСвед> |
| Иные сведения для однозначной идентификации иностранной организации (иностранного гражданина) | ИныеСвед | А | T(1-255) | НУ | Элемент обязателен при отсутствии <Идентиф> |
Таблица 5.20
Объявленная стоимость (ценность) груза (ЦеннГрузТип)
| Наименование элемента | Сокращенное наименование (код) элемента | Признак типа элемента | Формат элемента | Признак обязательности элемента | Дополнительная информация |
| Валюта стоимости (ценности): код | КодОКВ | А | T(=3) | ОК | Типовой элемент <ОКВТип>. Принимает значение в соответствии с Общероссийским классификатором валют (ОКВ) |
| Валюта стоимости (ценности): наименование | НаимОКВ | А | T(1-100) | ОК | Принимает значение в соответствии с Общероссийским классификатором валют (ОКВ). Формируется согласно указанному коду валюты |
| Стоимость (ценность) груза с налогом - всего | | СтЦеннГрНалог | П | N(19.2) | О | |
| Стоимость (ценность) груза без налога - всего | СтЦеннГр | П | N(19.2) | О | |
Таблица 5.21
Габариты груза (ГабарТип)
| Наименование элемента | Сокращенное наименование (код) элемента | Признак типа элемента | Формат элемента | Признак обязательности элемента | Дополнительная информация |
| Высота, в метрах | ВысЗнач | А | N(5.3) | О | |
| Длина, в метрах | ДлЗнач | А | N(5.3) | О | |
| Ширина, в метрах | ШирЗнач | А | N(5.3) | О | |
Таблица 5.22
Реквизиты документа (РеквДокТип)
| Наименование элемента | Сокращенное наименование (код) элемента | Признак типа элемента | Формат элемента | Признак обязательности элемента | Дополнительная информация |
| Наименование документа | РеквНаимДок | А | T(1-255) | О | При отсутствии указывается: "Без номера" |
| Номер документа | РеквНомерДок | А | T(1-255) | О | Типовой элемент <ДатаТип>. Дата в формате ДД.ММ.ГГГГ. |
| Дата документа | РеквДатаДок | А | T(=10) | Н | Содержит (повторяет) имя сформированного файла (без расширения). Указывается идентификатор файла обмена, в котором значения <РеквНаимДок>, <РеквНомерДок>, <РеквДатаДок> совпадают с одноименными элементами, указанными в создаваемом файле обмена |
| Идентификатор файла обмена документа, подписанного первой стороной | РеквИдФайлДок | А | T(1-255) | Н | Указывается идентификатор документа, содержащийся в информации документа, в том числе регистрационный номер, если документ/сведения о таком документе содержатся в государственной информационной системе |
| Идентификатор документа | РеквИдДок | А | T(1-255) | Н | Текстовое описание информационной системы, в которой осуществляется хранение документа, необходимое для запроса информации из информационной системы |
| Идентифицирующая информация об информационной системе, в которой осуществляется хранение документа, необходимая для запроса информации из информационной системы | РидСистХранД | А | T(1-500) | Н | Унифицированный указатель (URL) |
| Сведения в формате URL об информационной системе, которая предоставляет техническую возможность получения информации о документе | РеквУРЛСистДок | А | T(1-500) | О | При отсутствии указывается: "Без номера" |
| Дополнительные сведения | РеквДопСведДок | А | T(1-2000) | Н | |
| Идентифицирующие реквизиты сторон, составивших (сформировавших) документ | РеквИдРекСост | С | | НМ | Типовой элемент <ИдРекСостТип>. Состав элемента представлен в таблице 5.23. Заполняется в отношении каждого из участников события (сделки), оформленного документом с указанными в <РеквНаимДок>, <РеквНомерДок> и <РеквДатаДок> наименованием, порядковым номером и датой |
Таблица 5.23
Идентифицирующие реквизиты сторон, составивших документ (ИдРекСостТип)
| Наименование элемента | Сокращенное наименование (код) элемента | Признак типа элемента | Формат элемента | Признак обязательности элемента | Дополнительная информация |
| ИНН организации, состоящей на учете в налоговом органе | | ИННЮЛ | П | T(=10) | О | Типовой элемент <ИННЮЛТип> |
| ИНН физического лица, не являющегося индивидуальным предпринимателем | | ИННФЛ | П | T(=12) | Н | Типовой элемент <ИННФЛТип> |
| ИНН индивидуального предпринимателя | | ИННИП | П | T(=12) | О | Типовой элемент <ИННФЛТип> |
| Сведения об иностранной организации (иностранном гражданине), не состоящей/состоящем на учете в налоговом органе | | ДаннИно | С | | О | Типовой элемент <СвИнНеУчТип>. Состав элемента представлен в таблице 5.19 |
| Данные об иностранной организации (иностранном гражданине), не состоящей(ем) на учете в налоговом органе | | СвФЛУч | П | | О | |
| Наименование органа исполнительной власти (специализированной уполномоченной организации), выдавшего документ | НаимОИВ | П | T(1-255) | О | |
Таблица 5.24
Сведения об адресе (месте нахождения) (АдресТип)
| Наименование элемента | Сокращенное наименование (код) элемента | Признак типа элемента | Формат элемента | Признак обязательности элемента | Дополнительная информация |
| Глобальный номер места нахождения (GLN места) | ГЛНМеста | А | T(=13) | Н | |
| Адрес, указанный в Едином государственном реестре юридических лиц/почтовый адрес/адрес регистрации по месту жительства индивидуального предпринимателя, указанный в Едином государственном реестре индивидуальных предпринимателей (реквизиты адреса на территории Российской Федерации) | | АдрРФ | С | | О | Типовой элемент <АдрРФТип>. Состав элемента представлен в таблице 5.25 |
| Адрес в соответствии с государственным адресным реестром, указанный в Едином государственном реестре юридических лиц/почтовый адрес/адрес регистрации по месту жительства индивидуального предпринимателя, указанный в Едином государственном реестре индивидуальных предпринимателей (реквизиты адреса на территории Российской Федерации) | | АдрГАР | С | | О | Типовой элемент <АдрГАРТип>. Состав элемента представлен в таблице 5.26 |
| Адрес, указанный в Едином государственном реестре юридических лиц/почтовый адрес/адрес регистрации по месту жительства индивидуального предпринимателя, указанный в Едином государственном реестре индивидуальных предпринимателей (информация об адресе, в том числе об адресе за пределами территории Российской Федерации) | АдрИнф | С | | О | Типовой элемент <АдрИнфТип>. Состав элемента представлен в таблице 5.31 |
Таблица 5.25
Сведения об адресе в Российской Федерации, содержащиеся в ЕГРЮЛ (АдрРФТип)
| Наименование элемента | Сокращенное наименование (код) элемента | Признак типа элемента | Формат элемента | Признак обязательности элемента | Дополнительная информация |
| Почтовый индекс | Индекс | А | T(=6) | Н | |
| Код субъекта Российской Федерации | КодРегион | А | T(=2) | ОК | Типовой элемент <ССРФТип>. Принимает значение в соответствии с приложением N 2 "Коды субъектов Российской Федерации и иных территорий" к порядку заполнения формы "Сведения о регистрации гражданина Российской Федерации по месту жительства", утвержденному приказом ФНС России от 27.06.2022 N ЕД-7-14/517@ (зарегистрирован Минюстом России 09.11.2022, регистрационный N 70874) <4> (далее - Коды субъектов Российской Федерации и иных территорий) |
| Наименование субъекта Российской Федерации | НаимРегион | А | T(1-51) | О | Принимает значение наименования субъекта в соответствии с Кодами субъектов Российской Федерации и иных территорий за следующим исключением: если код субъекта Российской Федерации принимает значение, равное "99" (<Регион>=99), то элемент принимает значение "иные территории, включая город и космодром Байконур" |
| Район | Район | А | T(1-255) | Н | |
| Город | Город | А | T(1-255) | Н | |
| Населенный пункт | НаселПункт | А | T(1-255) | Н | |
| Улица | Улица | А | T(1-255) | Н | |
| Дом | Дом | А | T(1-50) | Н | |
| Корпус | Корпус | А | T(1-50) | Н | |
| Квартира | Кварт | А | T(1-50) | Н | |
| Иные сведения об адресе в Российской Федерации | ИныеСвед | А | T(1-1000) | Н | |
<4> С изменениями, внесенными приказом ФНС России от 24.07.2023 N ЕД-7-14/491@ (зарегистрирован Минюстом России 07.08.2023, регистрационный N 74651).
Таблица 5.26
Адрес в соответствии с государственным адресным реестром (АдрГАРТип)
| Наименование элемента | Сокращенное наименование (код) элемента | Признак типа элемента | Формат элемента | Признак обязательности элемента | Дополнительная информация |
| Уникальный номер адреса объекта адресации в государственном адресном реестре | ИдНом | А | T(=36) | О | Уникальный номер адреса объекта адресации в государственном адресном реестре в виде 36-разрядного GUID |
| Почтовый индекс | Индекс | А | T(=6) | Н | |
| Код субъекта Российской Федерации | КодРегион | П | T(=2) | ОК | Типовой элемент <ССРФТип>. Принимает значение в соответствии с Кодами субъектов Российской Федерации и иных территорий |
| Наименование субъекта Российской Федерации | НаимРегион | П | T(1-51) | О | Принимает значение наименования субъекта в соответствии с Кодами субъектов Российской Федерации и иных территорий за следующим исключением: если код субъекта Российской Федерации принимает значение, равное "99" (<Регион>=99), то элемент принимает значение "иные территории, включая город и космодром Байконур" |
| Муниципальный район/городской округ/внутригородская территория города федерального значения/муниципальный округ/федеральная территория | МуниципРайон | С | | НУ | Типовой элемент <ВидНаимКодТип>. Состав элемента представлен в таблице 5.27. Элемент обязателен, если значение элемента <Регион> не равно 99 |
| Городское поселение/сельское поселение/межселенная территория в составе муниципального района/внутригородской район городского округа | ГородСелПоселен | С | | Н | Типовой элемент <ВидНаимКодТип>. Состав элемента представлен в таблице 5.27 |
| Населенный пункт (город, деревня, село и прочее) | НаселенПункт | С | | Н | Типовой элемент <ВидНаимТип>. Состав элемента представлен в таблице 5.28 |
| Элемент планировочной структуры | ЭлПланСтруктур | С | | Н | Типовой элемент <ТипНаимТип>. Состав элемента представлен в таблице 5.29 |
| Элемент улично-дорожной сети | ЭлУлДорСети | С | | Н | Типовой элемент <ТипНаимТип>. Состав элемента представлен в таблице 5.29 |
| Земельный участок (номер) | ЗемелУчасток | П | T(1-50) | Н | |
| Здание/строение/сооружение/объект незавершенного строительства | Здание | С | | НМ | Типовой элемент <НомерТип>. Состав элемента представлен в таблице 5.30 |
| Помещение в пределах здания/строения/сооружения/машиноместо | ПомещЗдания | С | | Н | Типовой элемент <НомерТип>. Состав элемента представлен в таблице 5.30 |
| Помещение в пределах квартиры | ПомещКвартиры | С | | Н | Типовой элемент <НомерТип>. Состав элемента представлен в таблице 5.30 |
Таблица 5.27
Сведения о виде (код) и наименовании адресного элемента (ВидНаимКодТип)
| Наименование элемента | Сокращенное наименование (код) элемента | Признак типа элемента | Формат элемента | Признак обязательности элемента | Дополнительная информация |
| Вид (код) элемента | ВидКод | А | T(=1) | ОК | Принимает значения: |
| для элемента <МуниципРайон> |
| 1 - муниципальный район | |
| 2 - городской округ | |
| 3 - внутригородская территория города федерального значения | |
| 4 - муниципальный округ | |
| 5 - федеральная территория |
| для элемента <ГородСелПоселен> |
| 1 - городское поселение | |
| 2 - сельское поселение | |
| 3 - межселенная территория в составе муниципального района | |
| 4 - внутригородской район городского округа |
| Наименование элемента | Наим | А | T(1-255) | О | |
Таблица 5.28
Сведения о виде и наименовании адресного элемента (ВидНаимТип)
| Наименование элемента | Сокращенное наименование (код) элемента | Признак типа элемента | Формат элемента | Признак обязательности элемента | Дополнительная информация |
| Вид элемента | Вид | А | T(1-50) | О | |
| Наименование элемента | Наим | А | T(1-255) | О | |
Таблица 5.29
Сведения о типе и наименовании адресного элемента (ТипНаимТип)
| Наименование элемента | Сокращенное наименование (код) элемента | Признак типа элемента | Формат элемента | Признак обязательности элемента | Дополнительная информация |
| Тип элемента | Тип | А | T(1-50) | О | |
| Наименование элемента | Наим | А | T(1-255) | О | |
Таблица 5.30
Сведения о номере адресного элемента (НомерТип)
| Наименование элемента | Сокращенное наименование (код) элемента | Признак типа элемента | Формат элемента | Признак обязательности элемента | Дополнительная информация |
| Тип элемента | Тип | А | T(1-50) | О | |
| Номер элемента | Номер | А | T(1-255) | О | |
Таблица 5.31
Информация об адресе, в том числе об адресе за пределами территории Российской Федерации (АдрИнфТип)
| Наименование элемента | Сокращенное наименование (код) элемента | Признак типа элемента | Формат элемента | Признак обязательности элемента | Дополнительная информация |
| Код страны | КодСтр | А | T(=3) | ОК | Типовой элемент <ОКСМТип>. Принимает значение в соответствии с Общероссийским классификатором стран мира (ОКСМ) |
| Наименование страны | НаимСтран | А | T(1-255) | ОК | Принимает значение в соответствии с Общероссийским классификатором стран мира (ОКСМ) |
| Адрес | АдрТекст | А | T(1-1000) | О | |
Таблица 5.32
Контактные данные (КонтактТип)
| Наименование элемента | Сокращенное наименование (код) элемента | Признак типа элемента | Формат элемента | Признак обязательности элемента | Дополнительная информация |
| Номер контактного телефона/факс | Тлф | П | T(1-255) | НМ | |
| Адрес электронной почты | ЭлПочта | П | T(1-255) | НМ | |
| Иные контактные данные | ИнКонт | п | T(1-255) | Н | |
Таблица 5.33
Исправление документа (ИспрТип)
| Наименование элемента | Сокращенное наименование (код) элемента | Признак типа элемента | Формат элемента | Признак обязательности элемента | Дополнительная информация |
| Идентификатор предыдущего файла обмена, в который вносится исправление | ИдПредФайлИспр | А | T(1-255) | Н | Содержит (повторяет) имя файла обмена (без расширения), в который вносится исправление (предыдущий файл обмена). Данный элемент является справочной информацией, позволяющий получающему документ участнику документооборота обеспечить его автоматизированную обработку |
| Номер исправления | НомИспр | А | N(3) | О | |
| Дата исправления | ДатаИспр | А | T(=10) | О | Типовой элемент <ДатаТип>. Дата в формате ДД.ММ.ГГГГ |
Таблица 5.34
Информационное поле (ИнфПолТип)
| Наименование элемента | Сокращенное наименование (код) элемента | Признак типа элемента | Формат элемента | Признак обязательности элемента | Дополнительная информация |
| Идентификатор файла информационного поля | ИдФайлИнфПол | А | T(=36) | Н | Указывается идентификатор файла, связанного со сведениями данного электронного файла обмена (GUID) |
| Текстовая информация | ТекстИнф | С | | НМ | Типовой элемент <ТекстИнфТип>. Состав элемента представлен в таблице 5.35 |
Таблица 5.35
Текстовая информация (ТекстИнфТип)
| Наименование элемента | Сокращенное наименование (код) элемента | Признак типа элемента | Формат элемента | Признак обязательности элемента | Дополнительная информация |
| Идентификатор | Идентиф | А | T(1-50) | О | |
| Значение | Значение | А | T(1-2000) | О | |
Таблица 5.36
Фамилия, имя, отчество физического лица (ФИОТип)
| Наименование элемента | Сокращенное наименование (код) элемента | Признак типа элемента | Формат элемента | Признак обязательности элемента | Дополнительная информация |
| Фамилия | Фамилия | А | T(1-60) | О | |
| Имя | Имя | А | T(1-60) | О | |
| Отчество | Отчество | А | T(1-60) | Н | |
III. ОПИСАНИЕ ФАЙЛА ОБМЕНА ИНФОРМАЦИИ ПЕРЕВОЗЧИКА ОБ ИЗМЕНЕНИИ СВЕДЕНИЙ О ГРУЗОПОЛУЧАТЕЛЕ И (ИЛИ) ПОРТЕ НАЗНАЧЕНИЯ
6. Имя файла обмена должно иметь следующий вид:
R_T_A_O_W_GGGGMMDD_N, где:
R_T - префикс, принимающий значение ON_DORVEDIZM;
A - уникальный идентификатор получателя файла обмена электронной дорожной ведомости, информация перевозчика об изменении сведений о грузополучателе и (или) порте назначения. Значение элемента представляется в виде "УИОЭДОУИПол", где:
"УИОЭДО" - уникальный идентификатор оператора электронного документооборота (оператор ЭДО) - символьный трехзначный код (префикс), присваивается Федеральной налоговой службой. В значении уникального идентификатора допускаются символы латинского алфавита "A - Z", "a - z", цифры "0 - 9", знаки "@", ".", "-". Значение уникального идентификатора регистронезависимо.
"УИПол" - уникальный идентификатор получателя файла обмена (грузополучателя). При направлении файла обмена через оператора ЭДО "УИПол" принимает значение уникального идентификатора участника, присваиваемого оператором ЭДО, длина уникального идентификатора получателя не более 43 символов;
О - уникальный идентификатор отправителя файла обмена электронной дорожной ведомости, информация перевозчика об изменении сведений о грузополучателе и (или) порте назначения. Значение элемента представляется в виде "УИОЭДОУИОтпр", где:
"УИОЭДО" - уникальный идентификатор оператора электронного документооборота (оператор ЭДО) - символьный трехзначный код (префикс), присваивается Федеральной налоговой службой. В значении уникального идентификатора допускаются символы латинского алфавита "A - Z", "a - z", цифры "0 - 9", знаки "@", ".", "-". Значение уникального идентификатора регистронезависимо;
"УИОтпр" - уникальный идентификатор отправителя файла обмена (перевозчика). При направлении файла обмена через оператора ЭДО "УИОтпр" принимает значение уникального идентификатора участника, присваиваемого оператором ЭДО, длина уникального идентификатора отправителя не более 43 символов;
W - признак наличия идентификаторов дополнительных получателей файла обмена информации перевозчика об изменении сведений о грузополучателе и (или) порте назначения. Может принимать следующие значения: "0" - дополнительные получатели файла обмена информации перевозчика об изменении сведений о грузополучателе и (или) порте назначения отсутствуют, "1" - дополнительные получатели файла обмена информации перевозчика об изменении сведений о грузополучателе и (или) порте назначения присутствуют и указаны в файле обмена информации перевозчика об изменении сведений о грузополучателе и (или) порте назначения;
GGGG - год формирования передаваемого файла обмена, MM - месяц, DD - день;
N - 36-символьный глобально уникальный идентификатор GUID (Globally Unique Identifier).
Расширение имени файла обмена - xml. Расширение имени файла обмена может указываться строчными или прописными буквами.
Параметры первой строки файла обмена
Первая строка XML-файла должна иметь следующий вид:
<?xml version="1.0" encoding ="windows-1251"?>
Имя файла, содержащего XML-схему файла обмена, должно иметь следующий вид:
ON_DORVEDIZM_1_963_02_05_01_xx, где xx - номер версии схемы.
Расширение имени файла - xsd.
XML-схема файла обмена в электронной форме приводится отдельным файлом и размещается на официальном сайте Федеральной налоговой службы в информационно-телекоммуникационной сети "Интернет".
Выпуск новой версии (новых версий) схемы возможен при условии ее непротиворечия требованиям данного документа (в части уточнения текста наименования отдельных элементов, дополнительной информации, увеличения количества знаков в формате элемента).
7. Логическая модель файла обмена представлена в виде диаграммы структуры файла обмена на рисунке 2 настоящего формата. Элементами логической модели файла обмена являются элементы и атрибуты XML-файла. Перечень структурных элементов логической модели файла обмена и сведения о них приведены в таблицах 7.1 - 7.30 настоящего формата.
Для каждого структурного элемента логической модели файла обмена приводятся следующие сведения:
наименование элемента. Приводится полное наименование элемента. В строке таблицы могут быть описаны несколько элементов, наименования которых разделены символом "|". Такая форма записи применяется при наличии в файле обмена только одного элемента из описанных в этой строке;
сокращенное наименование (код) элемента. Приводится сокращенное наименование элемента. Синтаксис сокращенного наименования должен удовлетворять спецификации XML;
признак типа элемента. Может принимать следующие значения: "С" - сложный элемент логической модели (содержит вложенные элементы), "П" - простой элемент логической модели, реализованный в виде элемента XML-файла, "А" - простой элемент логической модели, реализованный в виде атрибута элемента XML-файла. Простой элемент логической модели не содержит вложенные элементы;
формат элемента. Формат элемента представляется следующими условными обозначениями: T - символьная строка; N - числовое значение (целое или дробное).
Формат символьной строки указывается в виде T(n-к) или T(=к), где: n - минимальное количество знаков, к - максимальное количество знаков, символ "-" - разделитель, символ "=" означает фиксированное количество знаков в строке. В случае если минимальное количество знаков равно 0, формат имеет вид T(0-к). В случае если максимальное количество знаков не ограничено, формат имеет вид T(n-).
Формат числового значения указывается в виде N(m.к), где: m - максимальное количество знаков в числе, включая знак (для отрицательного числа), целую и дробную часть числа без разделяющей десятичной точки, k - максимальное число знаков дробной части числа. Если число знаков дробной части числа равно 0 (то есть число целое), то формат числового значения имеет вид N(m).
Для простых элементов, являющихся базовыми в XML, таких как элемент с типом "date", поле "Формат элемента" не заполняется. Для таких элементов в поле "Дополнительная информация" указывается тип базового элемента;
признак обязательности элемента определяет обязательность наличия элемента (совокупности наименования элемента и его значения) в файле обмена. Признак обязательности элемента может принимать следующие значения: "О" - наличие элемента в файле обмена обязательно; "Н" - наличие элемента в файле обмена необязательно, то есть элемент может отсутствовать. Если элемент принимает ограниченный перечень значений (по классификатору), то признак обязательности элемента дополняется символом "К". В случае если количество реализаций элемента может быть более одной, признак обязательности элемента дополняется символом "М".
К вышеперечисленным признакам обязательности элемента может добавляться значение "У" в случае описания в XML-схеме условий, предъявляемых к элементу в файле обмена, описанных в графе "Дополнительная информация".
дополнительная информация содержит, при необходимости, требования к элементу файла обмена, не указанные ранее. Для сложных элементов указывается ссылка на таблицу, в которой описывается состав данного элемента. Для элементов, принимающих ограниченный перечень значений из классификатора, указывается соответствующее наименование классификатора или приводится перечень возможных значений. Для классификатора может указываться ссылка на его местонахождение. Для элементов, использующих пользовательский тип данных, указывается наименование типового элемента.

Рисунок 2. Диаграмма структуры файла обмена
Таблица 7.1
Файл обмена (Файл)
| Наименование элемента | Сокращенное наименование (код) элемента | Признак типа элемента | Формат элемента | Признак обязательности элемента | Дополнительная информация |
| Идентификатор файла | ИдФайл | А | T(1-255) | ОУ | Содержит (повторяет) имя сформированного файла (без расширения) |
| Версия программы, с помощью которой сформирован файл | ВерсПрог | А | T(1-40) | О | |
| Версия формата | ВерсФорм | А | T(1-5) | ОК | Принимает значение: 5.01 |
| Идентификатор иного получателя файла обмена информации перевозчика об изменении сведений о грузополучателе и (или) порте назначения | ИдПолИной | П | T(4-46) | НМ | Значение элемента представляется в виде УИЭДОУИПолИной, где: УИОЭДО - уникальный идентификатор оператора электронного оборота (оператор ЭДО) - символьный трехзначный код (префикс), присваивается Федеральной налоговой службой; УИПолИной - уникальный идентификатор иного получателя, присваиваемый оператором ЭДО иного получателя, длина уникального идентификатора иного получателя не более 43 символов. Обязателен, если W в имени файла обмена принимает значение "1" |
| Электронная дорожная ведомость, информация перевозчика об изменении сведений о грузополучателе и (или) порте назначения | Документ | С | | О | Состав элемента представлен в таблице 7.2 |
| Сведения о лице, подписывающем информацию отправителя в электронной форме | ПодписантТип | С | | | Состав элемента представлен в таблице 7.6 |
Таблица 7.2
Электронная дорожная ведомость, информация перевозчика об изменении сведений о грузополучателе и (или) порте назначения (Документ)
| Наименование элемента | Сокращенное наименование (код) элемента | Признак типа элемента | Формат элемента | Признак обязательности элемента | Дополнительная информация |
| Код формы документа по классификатору налоговых документов (КНД) | КНД | А | T(=7) | ОК | Типовой элемент <КНДТип>. Принимает значение: 1110440 |
| Наименование документа по содержанию информации в файле обмена информации перевозчика об изменении сведений о грузополучателе и (или) порте назначения | НаимДокИнфИзм | А | T(1-255) | ОК | Принимает значение: электронная дорожная ведомость, информация перевозчика об изменении сведений о грузополучателе и (или) порте назначения |
| Дата формирования файла обмена информации перевозчика об изменении сведений о грузополучателе и (или) порте назначения | ДатИнфИзм | А | T(=10) | О | Типовой элемент <ДатаТип>. Дата в формате ДД.ММ.ГГГГ |
| Время формирования файла обмена информации перевозчика об изменении сведений о грузополучателе и (или) порте назначения | ВрИнфИзм | А | T(=8) | О | Типовой элемент <ВремяТип>. Время в формате ЧЧ:ММ:СС |
| Идентификатор файла обмена информации перевозчика | ИдИнфПрв | С | | О | Состав элемента представлен в таблице 7.3 |
| Содержание электронной дорожной ведомости, информация перевозчика об изменении сведений о грузополучателе и (или) порте назначения | СодИнфИзм | С | | О | Состав элемента представлен в таблице 7.4 |
| Сведения о лице, подписывающем файл обмена информации перевозчика об изменении сведений о грузополучателе и (или) порте назначения | ПодпИнфИзм | С | | О | Типовой элемент <ПодписантТип>. Состав элемента представлен в таблице 7.6 |
Таблица 7.3
Идентификатор файла обмена информации перевозчика (ИдИнфПрв)
| Наименование элемента | Сокращенное наименование (код) элемента | Признак типа элемента | Формат элемента | Признак обязательности элемента | Дополнительная информация |
| Идентификатор файла обмена информации перевозчика | ИдФайлИнфПрв | А | T(1-255) | О | Содержит (повторяет) имя файла обмена информации перевозчика без расширения |
| Дата формирования файла обмена информации перевозчика | ДатФайлИнфПрв | А | T(=10) | О | Типовой элемент <ДатаТип>. Дата в формате ДД.ММ.ГГГГ Указывается (повторяет) значение <ДатИнфПрв>, указанное в файле обмена информации перевозчика |
| Время формирования файла обмена информации перевозчика | ВрФайлИнфПрв | А | T(=8) | О | Типовой элемент <ВремяТип>. Время в формате ЧЧ:ММ:СС Указывается (повторяет) значение <ВрИнфПрв>, указанное в файле обмена информации перевозчика |
| Электронная подпись файла обмена информации перевозчика | ЭП | А | T(1-) | О | Представляется в кодировке Base64 |
Таблица 7.4
Содержание электронной дорожной ведомости, информация перевозчика об изменении сведений о грузополучателе и (или) порте назначения (СодИнфИзм)
| Наименование элемента | Сокращенное наименование (код) элемента | Признак типа элемента | Формат элемента | Признак обязательности элемента | Дополнительная информация |
| Уникальный идентификатор документа (УИД) электронной дорожной ведомости | УИД_ДВ | А | T(1-36) | О | Повторяет УИД электронной дорожной ведомости, выданный ГИС ЭПД |
| Идентификатор предыдущего файла обмена информации перевозчика об изменении сведений о грузополучателе и (или) порте назначения, в который вносятся изменения | ИдПредФайл | А | T(1-255) | НУ | Содержит (повторяет) имя предыдущего файла обмена информации перевозчика об изменении сведений о грузополучателе и (или) порте назначения, в который вносятся изменения. Элемент обязателен и формируется при <ПорНомИзм> больше 1 |
| Порядковый номер изменений сведений о грузополучателе и (или) порте назначения | ПорНомИзм | А | N(2) | О | |
| Содержание операции | СодОпер | А | T(=1) | ОК | Принимает значение: |
| 1 - изменение сведений о грузополучателе | |
| 2 - изменение сведений о порте назначения | |
| 3 - изменение сведений о грузополучателе и порте назначения |
| Дата и время изменения | ДатВрИзм | А | T(=25) | О | Типовой элемент <ДатаВремяВЗТип>. Дата и время в формате ДД.ММ.ГГГГТЧЧ:ММ:СС+/-ЧЧ:ММ, где T - разделитель даты и времени; +/-ЧЧ:ММ - разница с UTC в часах, минутах |
| Причина изменений: текст | ПричИзмТекст | А | T(1-2000) | О | |
| Причина изменений: документ | ПричИзмДок | С | | О | Типовой элемент <РеквДокТип>. Состав элемента представлен в таблице 7.17 |
| Сведения о новом грузополучателе | СвНовГП | С | | НУ | Типовой элемент <УчастникТип>. Состав элемента представлен в таблице 7.9. Элемент обязателен при <СодОпер> = 1 | 3 |
| Сведения о новом порте назначения | СвНовПортНазн | С | | НУ | Состав элемента представлен в таблице 7.5. Элемент обязателен при <СодОпер> = 2 | 3 |
| Информационное поле | ИнфПол | С | | НМ | Типовой элемент <ИнфПолТип>. Состав элемента представлен в таблице 7.28 |
Таблица 7.5
Сведения о новом порте назначения (СвНовПортНазн)
| Наименование элемента | Сокращенное наименование (код) элемента | Признак типа элемента | Формат элемента | Признак обязательности элемента | Дополнительная информация |
| Порт назначения | ПортНазн | А | T(1-500) | О | |
Таблица 7.6
Сведения о лице, подписывающем информацию отправителя в электронной форме (ПодписантТип)
| Наименование элемента | Сокращенное наименование (код) элемента | Признак типа элемента | Формат элемента | Признак обязательности элемента | Дополнительная информация |
| Должность | Должн | А | T(1-255) | О | |
| Тип подписи | ТипПодпис | А | T(=1) | НК | Принимает значение: |
| 1 - усиленная квалифицированная электронная подпись | |
| 2 - простая электронная подпись | |
| 3 - усиленная неквалифицированная электронная подпись. |
| Значения "2" и "3" применяются, если иное не предусмотрено законодательством Российской Федерации |
| Дата подписания документа | ДатаПодДок | А | T(=10) | Н | Типовой элемент <ДатаТип>. Дата в формате ДД.ММ.ГГГГ |
| Способ подтверждения полномочий на подписание документа | СпосПодтПолном | А | T(=1) | ОК | Принимает значение: |
| 1 - в соответствии с данными, содержащимися в электронной подписи | |
| 2 - в соответствии с доверенностью в электронной форме в машиночитаемом виде, если представление доверенности осуществляется посредством включения в каждый пакет электронных документов, подписываемых представителем | |
| 3 - в соответствии с доверенностью в электронной форме в машиночитаемом виде, если представление доверенности осуществляется из информационной системы. |
| При этом необходимая информация для запроса доверенности из такой информационной системы, указана в электронном документе | |
| 4 - в соответствии с доверенностью в электронной форме в машиночитаемом виде, если представление доверенности осуществляется из информационной системы. При этом необходимая информация для запроса доверенности из информационной системы, представляется способом, отличным от указания в электронном документе | |
| 5 - в соответствии с доверенностью в форме документа на бумажном носителе | |
| 6 - иное |
| Дополнительные сведения | ДопСведПодп | А | T(1-255) | Н | Дополнительные сведения о подписанте |
| Фамилия, имя, отчество (при наличии) | ФИО | С | | О | Типовой элемент <ФИОТип>. Состав элемента представлен в таблице 7.30 |
| Сведения о доверенности в электронной форме в машиночитаемом виде, используемой для подтверждения полномочий представителя | СвДоверЭл | С | | НМУ | Состав элемента представлен в таблице 7.7. Элемент обязателен и формируется только при <СпосПодтПолном>=3 |
| Сведения о доверенности в форме документа на бумажном носителе, используемой для подтверждения полномочий представителя | СвДоверБум | С | | НМУ | Состав элемента представлен в таблице 7.8. Элемент обязателен и формируется только при <СпосПодтПолном>=5 |
Таблица 7.7
Сведения о доверенности в электронной форме в машиночитаемом виде, используемой для подтверждения полномочий представителя (СвДоверЭл)
| Наименование элемента | Сокращенное наименование (код) элемента | Признак типа элемента | Формат элемента | Признак обязательности элемента | Дополнительная информация |
| Единый регистрационный номер доверенности | НомДовер | А | T(=36) | О | Уникальный идентификатор доверенности в виде 36-разрядного GUID |
| Дата совершения (выдачи) доверенности | ДатаВыдДовер | А | T(=10) | О | Типовой элемент <ДатаТип>. Дата в формате ДД.ММ.ГГГГ |
| Внутренний номер доверенности | ВнНомДовер | А | T(1-50) | Н | При отсутствии номера принимает значение "без номера (б/н)" |
| Дата внутренней регистрации доверенности | ДатаВнРегДовер | А | T(=10) | Н | Типовой элемент <ДатаТип>. Дата в формате ДД.ММ.ГГГГ |
| Идентифицирующая информация об информационной системе, в которой осуществляется хранение доверенности, необходимая для запроса информации из такой информационной системы | ИдСистХран | А | T(1-500) | О | |
| Сведения в формате URL об информационной системе, которая предоставляет техническую возможность получения информации о доверенности | УРЛСист | А | T(1-500) | Н | При наличии технической возможности у информационной системы, в которой осуществляется хранение доверенности, предоставлять доверенность в автоматическом режиме. Элемент принимает значение в формате URL |
Таблица 7.8
Сведения о доверенности в форме документа на бумажном носителе, используемой для подтверждения полномочий представителя (СвДоверБум)
| Наименование элемента | Сокращенное наименование (код) элемента | Признак типа элемента | Формат элемента | Признак обязательности элемента | Дополнительная информация |
| Дата совершения (выдачи) доверенности | ДатаДовер | А | T(=10) | О | Типовой элемент <ДатаТип>. Дата в формате ДД.ММ.ГГГГ |
| Внутренний номер доверенности | ВнНомДовер | А | T(1-50) | О | При отсутствии номера принимает значение "без номера (б/н)" |
| Сведения, идентифицирующие доверителя | СвИдДовер | А | T(1-1000) | Н | |
| Фамилия, имя, отчество (при наличии) лица, подписавшего доверенность | ФИО | С | | Н | Типовой элемент <ФИОТип>. Состав элемента представлен в таблице 7.30 |
Таблица 7.9
Сведения об участнике факта хозяйственной жизни (УчастникТип)
| Наименование элемента | Сокращенное наименование (код) элемента | Признак типа элемента | Формат элемента | Признак обязательности элемента | Дополнительная информация |
| Код по Общероссийскому классификатору предприятий и организаций | ОКПО | А | T(1-10) | НК | Принимает значение в соответствии с Общероссийским классификатором предприятий и организаций (ОКПО) |
| Код по Общероссийскому классификатору организационно-правовых форм | КодОПФ | А | T(2-5) | НК | |
| Полное наименование организационно-правовой формы | ПолнНаимОПФ | А | T(4-255) | Н | |
| Структурное подразделение | СтруктПодр | А | T(1-500) | Н | |
| Информация для участника документооборота | ИнфДляУчаст | А | T(1-255) | Н | Информация, позволяющая получающему документ участнику документооборота обеспечить его автоматизированную обработку |
| Сокращенное наименование | СокрНаим | А | T(1-510) | Н | |
| Идентификационные сведения | ИдСв | С | | О | Состав элемента представлен в таблице 7.10 |
| Адрес | Адрес | С | | Н | Типовой элемент <АдресТип>. Состав элемента представлен в таблице 7.19 |
| Банковские реквизиты | БанкРекв | С | | Н | Состав элемента представлен в таблице 7.14 |
| Контактные данные | Контакт | С | | Н | Типовой элемент <КонтактТип>. Состав элемента представлен в таблице 7.27 |
Таблица 7.10
Идентификационные сведения (ИдСв)
| Наименование элемента | Сокращенное наименование (код) элемента | Признак типа элемента | Формат элемента | Признак обязательности элемента | Дополнительная информация |
| Сведения об индивидуальном предпринимателе | | СвИП | С | | О | Состав элемента представлен в таблице 7.11 |
| Сведения об организации, состоящей на учете в налоговом органе | | СвЮЛУч | С | | О | Состав элемента представлен в таблице 7.12 |
| Сведения об иностранной организации (иностранном гражданине), не состоящей/состоящем на учете в налоговом органе | | СвИнНеУч | С | | О | Типовой элемент <СвИнНеУчТип>. Состав элемента представлен в таблице 7.16 |
| Сведения о физическом лице, не являющемся индивидуальным предпринимателем | СвФЛУч | С | | О | Состав элемента представлен в таблице 7.13 |
Таблица 7.11
Сведения об индивидуальном предпринимателе (СвИП)
| Наименование элемента | Сокращенное наименование (код) элемента | Признак типа элемента | Формат элемента | Признак обязательности элемента | Дополнительная информация |
| Идентификационный номер налогоплательщика (ИНН) физического лица | ИННФЛ | А | T(=12) | О | Типовой элемент <ИННФЛТип> |
| Реквизиты свидетельства о государственной регистрации индивидуального предпринимателя | СвГосРегИП | А | T(1-100) | Н | |
| Основной государственный регистрационный номер индивидуального предпринимателя | ОГРНИП | А | T(=15) | Н | Типовой элемент <ОГРНИПТип> |
| Дата присвоения основного государственного регистрационного номера индивидуального предпринимателя | ДатаОГРНИП | А | T(=10) | Н | Типовой элемент <ДатаТип>. Дата в формате ДД.ММ.ГГГГ. |
| Иные сведения, идентифицирующие физическое лицо | ИныеСвед | А | T(1-255) | Н | |
| Фамилия, имя, отчество (при наличии) | ФИО | С | | О | Типовой элемент <ФИОТип>. Состав элемента представлен в таблице 7.30 |
Таблица 7.12
Сведения об организации, состоящей на учете в налоговом органе (СвЮЛУч)
| Наименование элемента | Сокращенное наименование (код) элемента | Признак типа элемента | Формат элемента | Признак обязательности элемента | Дополнительная информация |
| Полное наименование | НаимОрг | А | T(1-1000) | О | |
| Идентификационный номер налогоплательщика (ИНН) юридического лица | ИННЮЛ | А | T(=10) | О | Типовой элемент <ИННЮЛТип> |
| Код причины постановки на учет (КПП) | КПП | А | T(=9) | О | Типовой элемент <КППТип> |
Таблица 7.13
Сведения о физическом лице, не являющемся индивидуальным предпринимателем (СвФЛУч)
| Наименование элемента | Сокращенное наименование (код) элемента | Признак типа элемента | Формат элемента | Признак обязательности элемента | Дополнительная информация |
| Идентификационный номер налогоплательщика (ИНН) физического лица | ИННФЛ | А | T(=12) | Н | Типовой элемент <ИННФЛТип> |
| Иные сведения, в том числе сведения, идентифицирующие физическое лицо | ИныеСвед | А | T(1-255) | НУ | Элемент обязателен при отсутствии <ФИО> |
| Фамилия, имя, отчество (при наличии) | ФИО | С | | НУ | Типовой элемент <ФИОТип>. Состав элемента представлен в таблице 7.30. Элемент обязателен при отсутствии <ИныеСвед> и <ИННФЛ> |
Таблица 7.14
Банковские реквизиты (БанкРекв)
| Наименование элемента | Сокращенное наименование (код) элемента | Признак типа элемента | Формат элемента | Признак обязательности элемента | Дополнительная информация |
| Номер банковского счета | НомерСчета | А | T(1-20) | Н | |
| Сведения о банке | СвБанк | С | | Н | Состав элемента представлен в таблице 7.15 |
Таблица 7.15
Сведения о банке (СвБанк)
| Наименование элемента | Сокращенное наименование (код) элемента | Признак типа элемента | Формат элемента | Признак обязательности элемента | Дополнительная информация |
| Наименование банка | НаимБанк | А | T(1-1000) | Н | |
| Банковский идентификационный код (БИК) | БИК | А | T(=9) | НК | Типовой элемент <БИКТип>. Принимает значение в соответствии со Справочником банковских идентификационных кодов в платежной системе Банка России, ведение которого обеспечивается Банком России в соответствии с приложением 5 к Положению Банка России от 24.09.2020 N 732-П "О платежной системе Банка России" <1> |
| Корреспондентский счет банка | КорСчет | А | T(1-20) | Н | |
<1> Зарегистрировано Минюстом России 10.11.2020, регистрационный N 60810, с изменениями, внесенными Указаниями Банка России от 25.03.2021 N 5756-У (зарегистрировано Минюстом России 26.05.2021, регистрационный N 63632), от 23.12.2021 N 6030-У (зарегистрировано Минюстом России 14.03.2022, регистрационный N 67709), от 04.04.2022 N 6115-У (зарегистрировано Минюстом России 06.04.2022, регистрационный N 68096), от 12.01.2023 N 6358-У (зарегистрировано Минюстом России 06.03.2023, регистрационный N 72532), от 09.01.2024 N 6656-У (зарегистрировано Минюстом России 15.03.2024, регистрационный N 77512).
Таблица 7.16
Сведения об иностранной организации (иностранном гражданине), не состоящей/состоящем на учете в налоговом органе (СвИнНеУчТип)
| Наименование элемента | Сокращенное наименование (код) элемента | Признак типа элемента | Формат элемента | Признак обязательности элемента | Дополнительная информация |
| Идентификация статуса | ИдСтат | А | T(1-25) | ОК | Принимает значение: ИО - иностранная организация | ИГ - иностранный гражданин |
| Код страны | КодСтр | А | T(=3) | ОК | Типовой элемент <ОКСМТип>. Принимает значение в соответствии с Общероссийским классификатором стран мира (ОКСМ) |
| Наименование страны | НаимСтран | А | T(1-255) | ОК | Принимает значение в соответствии с Общероссийским классификатором стран мира (ОКСМ) |
| Наименование иностранной организации полное/фамилия, имя, отчество (при наличии) иностранного гражданина | Наим | А | T(1-1000) | О | |
| Идентификатор иностранной организации (иностранного гражданина) | Идентиф | А | T(1-255) | НУ | Элемент обязателен при отсутствии <ИныеСвед> |
| Иные сведения для однозначной идентификации иностранной организации (иностранного гражданина) | ИныеСвед | А | T(1-255) | НУ | Элемент обязателен при отсутствии <Идентиф> |
Таблица 7.17
Реквизиты документа (РеквДокТип)
| Наименование элемента | Сокращенное наименование (код) элемента | Признак типа элемента | Формат элемента | Признак обязательности элемента | Дополнительная информация |
| Наименование документа | РеквНаимДок | А | T(1-255) | О | |
| Номер документа | РеквНомерДок | А | T(1-255) | О | При отсутствии указывается: "Без номера" |
| Дата документа | РеквДатаДок | А | T(=10) | О | Типовой элемент <ДатаТип>. Дата в формате ДД.ММ.ГГГГ. |
| Идентификатор файла обмена документа, подписанного первой стороной | РеквИдФайлДок | А | T(1-255) | Н | Содержит (повторяет) имя сформированного файла (без расширения). Указывается идентификатор файла обмена, в котором значения <РеквНаимДок>, <РеквНомерДок>, <РеквДатаДок> совпадают с одноименными элементами, указанными в создаваемом файле обмена |
| Идентификатор документа | РеквИдДок | А | T(1-255) | Н | Указывается идентификатор документа, содержащийся в информации документа, в том числе регистрационный номер, если документ/сведения о таком документе содержатся в государственной информационной системе |
| Идентифицирующая информация об информационной системе, в которой осуществляется хранение документа, необходимая для запроса информации из информационной системы | РидСистХранД | А | T(1-500) | Н | Текстовое описание информационной системы, в которой осуществляется хранение документа, необходимое для запроса информации из информационной системы |
| Сведения в формате URL об информационной системе, которая предоставляет техническую возможность получения информации о документе | РеквУРЛСистДок | А | T(1-500) | Н | Унифицированный указатель (URL) |
| Дополнительные сведения | РеквДопСведДок | А | T(1-2000) | Н | |
| Идентифицирующие реквизиты сторон, составивших (сформировавших) документ | РеквИдРекСост | С | | НМ | Типовой элемент <ИдРекСостТип>. Состав элемента представлен в таблице 7.18. Заполняется в отношении каждого из участников события (сделки), оформленного документом с указанными в <РеквНаимДок>, <РеквНомерДок> и <РеквДатаДок> наименованием, порядковым номером и датой |
Таблица 7.18
Идентифицирующие реквизиты сторон, составивших документ (ИдРекСостТип)
| Наименование элемента | Сокращенное наименование (код) элемента | Признак типа элемента | Формат элемента | Признак обязательности элемента | Дополнительная информация |
| ИНН организации, состоящей на учете в налоговом органе | | ИННЮЛ | П | T(=10) | О | Типовой элемент <ИННЮЛТип> |
| ИНН физического лица, не являющегося индивидуальным предпринимателем | | ИННФЛ | П | T(=12) | Н | Типовой элемент <ИННФЛТип> |
| ИНН индивидуального предпринимателя | | ИННИП | П | T(=12) | О | Типовой элемент <ИННФЛТип> |
| Данные об иностранной организации (иностранном гражданине), не состоящей/состоящем на учете в налоговом органе | | ДаннИно | С | | О | Типовой элемент <СвИнНеУчТип>. Состав элемента представлен в таблице 7.16 |
| Наименование органа исполнительной власти (специализированной уполномоченной организации), выдавшего документ | НаимОИВ | П | T(1-255) | О | |
Таблица 7.19
Сведения об адресе (месте нахождения) (АдресТип)
| Наименование элемента | Сокращенное наименование (код) элемента | Признак типа элемента | Формат элемента | Признак обязательности элемента | Дополнительная информация |
| Глобальный номер места нахождения (GLN места) | ГЛН | А | T(=13) | Н | |
| Адрес, указанный в Едином государственном реестре юридических лиц/почтовый адрес/адрес регистрации по месту жительства индивидуального предпринимателя, указанный в Едином государственном реестре индивидуальных предпринимателей (реквизиты адреса на территории Российской Федерации) | | АдрРФ | С | | О | Типовой элемент <АдрРФТип>. Состав элемента представлен в таблице 7.20 |
| Адрес в соответствии с государственным адресным реестром, указанный в Едином государственном реестре юридических лиц/почтовый адрес/адрес регистрации по месту жительства индивидуального предпринимателя, указанный в Едином государственном реестре индивидуальных предпринимателей (реквизиты адреса на территории Российской Федерации) | | АдрГАР | С | | О | Типовой элемент <АдрГАРТип>. Состав элемента представлен в таблице 7.21 |
| Адрес, указанный в Едином государственном реестре юридических лиц/почтовый адрес/адрес регистрации по месту жительства индивидуального предпринимателя, указанный в Едином государственном реестре индивидуальных предпринимателей (информация об адресе, в том числе об адресе за пределами территории Российской Федерации) | АдрИнф | С | | О | Типовой элемент <АдрИнфТип>. Состав элемента представлен в таблице 7.26 |
Таблица 7.20
Сведения об адресе в Российской Федерации, содержащиеся в ЕГРЮЛ (АдрРФТип)
| Наименование элемента | Сокращенное наименование (код) элемента | Признак типа элемента | Формат элемента | Признак обязательности элемента | Дополнительная информация |
| Почтовый индекс | Индекс | А | T(=6) | Н | |
| Код субъекта Российской Федерации | КодРегион | А | T(=2) | ОК | Типовой элемент <ССРФТип>. Принимает значение в соответствии с приложением N 2 "Коды субъектов Российской Федерации и иных территорий" к порядку заполнения формы "Сведения о регистрации гражданина Российской Федерации по месту жительства", утвержденному приказом ФНС России от 27.06.2022 N ЕД-7-14/517@ (зарегистрирован Минюстом России 09.11.2022, регистрационный N 70874) <2> (далее - Коды субъектов Российской Федерации и иных территорий) |
| Наименование субъекта Российской Федерации | НаимРегион | А | T(1-51) | О | Принимает значение наименования субъекта в соответствии с Кодами субъектов Российской Федерации и иных территорий за следующим исключением: если код субъекта Российской Федерации принимает значение, равное "99" (<Регион>=99), то элемент принимает значение "иные территории, включая город и космодром Байконур" |
| Район | Район | А | T(1-255) | Н | |
| Город | Город | А | T(1-255) | Н | |
| Населенный пункт | НаселПункт | А | T(1-255) | Н | |
| Улица | Улица | А | T(1-255) | Н | |
| Дом | Дом | А | T(1-50) | Н | |
| Корпус | Корпус | А | T(1-50) | Н | |
| Квартира | Кварт | А | T(1-50) | Н | |
| Иные сведения об адресе в Российской Федерации | ИныеСвед | А | T(1-1000) | Н | |
<2> С изменениями, внесенными приказом ФНС России от 24.07.2023 N ЕД-7-14/491@ (зарегистрирован Минюстом России 07.08.2023, регистрационный N 74651).
Таблица 7.21
Адрес в соответствии с государственным адресным реестром (АдрГАРТип)
| Наименование элемента | Сокращенное наименование (код) элемента | Признак типа элемента | Формат элемента | Признак обязательности элемента | Дополнительная информация |
| Уникальный номер адреса объекта адресации в государственном адресном реестре | ИдНом | А | T(=36) | О | Уникальный номер адреса объекта адресации в государственном адресном реестре в виде 36-разрядного GUID |
| Почтовый индекс | Индекс | А | T(=6) | Н | |
| Код субъекта Российской Федерации | КодРегион | П | T(=2) | ОК | Типовой элемент <ССРФТип>. Принимает значение в соответствии с Кодами субъектов Российской Федерации и иных территорий |
| Наименование субъекта Российской Федерации | НаимРегион | П | T(1-51) | О | Принимает значение наименования субъекта в соответствии с Кодами субъектов Российской Федерации и иных территорий за следующим исключением: если код субъекта Российской Федерации принимает значение, равное "99" (<Регион>=99), то элемент принимает значение "иные территории, включая город и космодром Байконур" |
| Муниципальный район/городской округ/внутригородская территория города федерального значения/муниципальный округ/федеральная территория | МуниципРайон | С | | НУ | Типовой элемент <ВидНаимКодТип>. Состав элемента представлен в таблице 7.22. Элемент обязателен, если значение элемента <Регион> не равно 99 |
| Городское поселение/сельское поселение/межселенная территория в составе муниципального района/внутригородской район городского округа | ГородСелПоселен | С | | Н | Типовой элемент <ВидНаимКодТип>. Состав элемента представлен в таблице 7.22 |
| Населенный пункт (город, деревня, село и прочее) | НаселенПункт | С | | Н | Типовой элемент <ВидНаимТип>. Состав элемента представлен в таблице 7.23 |
| Элемент планировочной структуры | ЭлПланСтруктур | С | | Н | Типовой элемент <ТипНаимТип>. Состав элемента представлен в таблице 7.24 |
| Элемент улично-дорожной сети | ЭлУлДорСети | С | | Н | Типовой элемент <ТипНаимТип>. Состав элемента представлен в таблице 7.24 |
| Земельный участок (номер) | ЗемелУчасток | П | T(1-50) | Н | |
| Здание/строение/сооружение/объект незавершенного строительства | Здание | С | | НМ | Типовой элемент <НомерТип>. Состав элемента представлен в таблице 7.25 |
| Помещение в пределах здания/строения/сооружения/машиноместо | ПомещЗдания | С | | Н | Типовой элемент <НомерТип>. Состав элемента представлен в таблице 7.25 |
| Помещение в пределах квартиры | ПомещКвартиры | С | | Н | Типовой элемент <НомерТип>. Состав элемента представлен в таблице 7.25 |
Таблица 7.22
Сведения о виде (код) и наименовании адресного элемента (ВидНаимКодТип)
| Наименование элемента | Сокращенное наименование (код) элемента | Признак типа элемента | Формат элемента | Признак обязательности элемента | Дополнительная информация |
| Вид (код) элемента | ВидКод | А | T(=1) | ОК | Принимает значения: |
| для элемента <МуниципРайон> |
| 1 - муниципальный район | |
| 2 - городской округ | |
| 3 - внутригородская территория города федерального значения | |
| 4 - муниципальный округ | |
| 5 - федеральная территория |
| для элемента <ГородСелПоселен> |
| 1 - городское поселение | |
| 2 - сельское поселение | |
| 3 - межселенная территория в составе муниципального района | |
| 4 - внутригородской район городского округа |
| Наименование элемента | Наим | А | T(1-255) | О | |
Таблица 7.23
Сведения о виде и наименовании адресного элемента (ВидНаимТип)
| Наименование элемента | Сокращенное наименование (код) элемента | Признак типа элемента | Формат элемента | Признак обязательности элемента | Дополнительная информация |
| Вид элемента | Вид | А | T(1-50) | О | |
| Наименование элемента | Наим | А | T(1-255) | О | |
Таблица 7.24
Сведения о типе и наименовании адресного элемента (ТипНаимТип)
| Наименование элемента | Сокращенное наименование (код) элемента | Признак типа элемента | Формат элемента | Признак обязательности элемента | Дополнительная информация |
| Тип элемента | Тип | А | T(1-50) | О | |
| Наименование элемента | Наим | А | T(1-255) | О | |
Таблица 7.25
Сведения о номере адресного элемента (НомерТип)
| Наименование элемента | Сокращенное наименование (код) элемента | Признак типа элемента | Формат элемента | Признак обязательности элемента | Дополнительная информация |
| Тип элемента | Тип | А | T(1-50) | О | |
| Номер элемента | Номер | А | T(1-255) | О | |
Таблица 7.26
Информация об адресе, в том числе об адресе за пределами территории Российской Федерации (АдрИнфТип)
| Наименование элемента | Сокращенное наименование (код) элемента | Признак типа элемента | Формат элемента | Признак обязательности элемента | Дополнительная информация |
| Код страны | КодСтр | А | T(=3) | ОК | Типовой элемент <ОКСМТип>. Принимает значение в соответствии с Общероссийским классификатором стран мира (ОКСМ) |
| Наименование страны | НаимСтран | А | T(1-255) | ОК | Принимает значение в соответствии с Общероссийским классификатором стран мира (ОКСМ) |
| Адрес | АдрТекст | А | T(1-1000) | О | |
Таблица 7.27
Контактные данные (КонтактТип)
| Наименование элемента | Сокращенное наименование (код) элемента | Признак типа элемента | Формат элемента | Признак обязательности элемента | Дополнительная информация |
| Номер контактного телефона/факс | Тлф | П | T(1-255) | НМ | |
| Адрес электронной почты | ЭлПочта | П | T(1-255) | НМ | |
| Иные контактные данные | ИнКонт | П | T(1-255) | Н | |
Таблица 7.28
Информационное поле (ИнфПолТип)
| Наименование элемента | Сокращенное наименование (код) элемента | Признак типа элемента | Формат элемента | Признак обязательности элемента | Дополнительная информация |
| Идентификатор файла информационного поля | ИдФайлИнфПол | А | T(=36) | Н | Указывается идентификатор файла, связанного со сведениями данного электронного файла обмена (GUID) |
| Текстовая информация | ТекстИнф | С | | НМ | Типовой элемент <ТекстИнфТип>. Состав элемента представлен в таблице 7.29 |
Таблица 7.29
Текстовая информация (ТекстИнфТип)
| Наименование элемента | Сокращенное наименование (код) элемента | Признак типа элемента | Формат элемента | Признак обязательности элемента | Дополнительная информация |
| Идентификатор | Идентиф | А | T(1-50) | О | |
| Значение | Значение | А | T(1-2000) | О | |
Таблица 7.30
Фамилия, имя, отчество физического лица (ФИОТип)
| Наименование элемента | Сокращенное наименование (код) элемента | Признак типа элемента | Формат элемента | Признак обязательности элемента | Дополнительная информация |
| Фамилия | Фамилия | А | T(1-60) | О | |
| Имя | Имя | А | T(1-60) | О | |
| Отчество | Отчество | А | T(1-60) | Н | |
IV. ОПИСАНИЕ ФАЙЛА ОБМЕНА ИНФОРМАЦИИ ГРУЗОПОЛУЧАТЕЛЯ
8. Имя файла обмена должно иметь следующий вид:
R_T_A_O_W_GGGGMMDD_N, где:
R_T - префикс, принимающий значение ON_DORVEDGP;
A - уникальный идентификатор получателя файла обмена электронной дорожной ведомости, информация грузополучателя. Значение элемента представляется в виде "УИОЭДОУИПол", где:
"УИОЭДО" - уникальный идентификатор оператора электронного документооборота (оператор ЭДО) - символьный трехзначный код (префикс), присваивается Федеральной налоговой службой. В значении уникального идентификатора допускаются символы латинского алфавита "A - Z", "a - z", цифры "0 - 9", знаки "@", ".", "-". Значение уникального идентификатора регистронезависимо;
"УИПол" - уникальный идентификатор получателя файла обмена (перевозчика). При направлении файла обмена через оператора ЭДО "УИПол" принимает значение уникального идентификатора участника, присваиваемого оператором ЭДО, длина уникального идентификатора получателя не более 43 символов;
О - уникальный идентификатор отправителя файла обмена электронной дорожной ведомости, информация грузополучателя. Значение элемента представляется в виде "УИОЭДОУИОтпр", где:
"УИОЭДО" - уникальный идентификатор оператора электронного документооборота (оператор ЭДО) - символьный трехзначный код (префикс), присваивается Федеральной налоговой службой. В значении уникального идентификатора допускаются символы латинского алфавита "A - Z", "a - z", цифры "0 - 9", знаки "@", ".", "-". Значение уникального идентификатора регистронезависимо;
"УИОтпр" - уникальный идентификатор отправителя файла обмена (грузополучателя). При направлении файла обмена через оператора ЭДО "УИОтпр" принимает значение уникального идентификатора участника, присваиваемого оператором ЭДО, длина уникального идентификатора отправителя не более 43 символов;
W - признак наличия идентификаторов дополнительных получателей файла обмена информации грузополучателя. Может принимать следующие значения: "0" - дополнительные получатели файла обмена информации грузополучателя отсутствуют, "1" - дополнительные получатели файла обмена информации грузополучателя присутствуют и указаны в файле обмена информации грузополучателя;
GGGG - год формирования передаваемого файла обмена, MM - месяц, DD - день;
N - 36-символьный глобально уникальный идентификатор GUID (Globally Unique Identifier).
Расширение имени файла обмена - xml. Расширение имени файла обмена может указываться строчными или прописными буквами.
Параметры первой строки файла обмена
Первая строка XML-файла должна иметь следующий вид:
<?xml version="1.0" encoding = "windows-1251"?>
Имя файла, содержащего XML-схему файла обмена, должно иметь следующий вид:
ON_DORVEDGP_1_963_03_05_01_xx, где xx - номер версии схемы.
Расширение имени файла - xsd.
XML-схема файла обмена в электронной форме приводится отдельным файлом и размещается на официальном сайте Федеральной налоговой службы в информационно-телекоммуникационной сети "Интернет".
Выпуск новой версии (новых версий) схемы возможен при условии ее непротиворечия требованиям данного документа (в части уточнения текста наименования отдельных элементов, дополнительной информации, увеличения количества знаков в формате элемента).
9. Логическая модель файла обмена представлена в виде диаграммы структуры файла обмена на рисунке 3 настоящего формата. Элементами логической модели файла обмена являются элементы и атрибуты XML-файла. Перечень структурных элементов логической модели файла обмена и сведения о них приведены в таблицах 9.1 - 9.35 настоящего формата.
Для каждого структурного элемента логической модели файла обмена приводятся следующие сведения:
наименование элемента. Приводится полное наименование элемента. В строке таблицы могут быть описаны несколько элементов, наименования которых разделены символом "|". Такая форма записи применяется при наличии в файле обмена только одного элемента из описанных в этой строке;
сокращенное наименование (код) элемента. Приводится сокращенное наименование элемента. Синтаксис сокращенного наименования должен удовлетворять спецификации XML;
признак типа элемента. Может принимать следующие значения: "С" - сложный элемент логической модели (содержит вложенные элементы), "П" - простой элемент логической модели, реализованный в виде элемента XML-файла, "А" - простой элемент логической модели, реализованный в виде атрибута элемента XML-файла. Простой элемент логической модели не содержит вложенные элементы;
формат элемента. Формат элемента представляется следующими условными обозначениями: T - символьная строка; N - числовое значение (целое или дробное).
Формат символьной строки указывается в виде T(n-k) или T(=k), где: n - минимальное количество знаков, k - максимальное количество знаков, символ "-" - разделитель, символ "=" означает фиксированное количество знаков в строке. В случае если минимальное количество знаков равно 0, формат имеет вид T(0-k). В случае если максимальное количество знаков не ограничено, формат имеет вид T(n-).
Формат числового значения указывается в виде N(m.k), где: m - максимальное количество знаков в числе, включая знак (для отрицательного числа), целую и дробную часть числа без разделяющей десятичной точки, k - максимальное число знаков дробной части числа. Если число знаков дробной части числа равно 0 (то есть число целое), то формат числового значения имеет вид N(m).
Для простых элементов, являющихся базовыми в XML, таких как элемент с типом "date", поле "Формат элемента" не заполняется. Для таких элементов в поле "Дополнительная информация" указывается тип базового элемента;
признак обязательности элемента определяет обязательность наличия элемента (совокупности наименования элемента и его значения) в файле обмена. Признак обязательности элемента может принимать следующие значения: "О" - наличие элемента в файле обмена обязательно; "Н" - наличие элемента в файле обмена необязательно, то есть элемент может отсутствовать. Если элемент принимает ограниченный перечень значений (по классификатору), то признак обязательности элемента дополняется символом "К". В случае если количество реализаций элемента может быть более одной, признак обязательности элемента дополняется символом "М".
К вышеперечисленным признакам обязательности элемента может добавляться значение "У" в случае описания в XML-схеме условий, предъявляемых к элементу в файле обмена, описанных в графе "Дополнительная информация".
дополнительная информация содержит, при необходимости, требования к элементу файла обмена, не указанные ранее. Для сложных элементов указывается ссылка на таблицу, в которой описывается состав данного элемента. Для элементов, принимающих ограниченный перечень значений из классификатора, указывается соответствующее наименование классификатора или приводится перечень возможных значений. Для классификатора может указываться ссылка на его местонахождение. Для элементов, использующих пользовательский тип данных, указывается наименование типового элемента.

Рисунок 3. Диаграмма структуры файла обмена
Таблица 9.1
Файл обмена (Файл)
| Наименование элемента | Сокращенное наименование (код) элемента | Признак типа элемента | Формат элемента | Признак обязательности элемента | Дополнительная информация |
| Идентификатор файла | ИдФайл | А | T(1-255) | ОУ | Содержит (повторяет) имя сформированного файла (без расширения) |
| Версия программы, с помощью которой сформирован файл | ВерсПрог | А | T(1-40) | О | |
| Версия формата | ВерсФорм | А | T(1-5) | ОК | Принимает значение: 5.01 |
| Идентификатор иного получателя файла обмена информации грузополучателя | ИдПолИной | П | T(4-46) | НМ | Значение элемента представляется в виде УИЭДОУИПолИной, где: УИОЭДО - уникальный идентификатор оператора электронного оборота (оператор ЭДО) - символьный трехзначный код (префикс), присваивается Федеральной налоговой службой; УИПолИной - уникальный идентификатор иного получателя, присваиваемый оператором ЭДО иного получателя, длина уникального идентификатора иного получателя не более 43 символов. Обязателен, если W в имени файла обмена принимает значение "1" |
| Электронная дорожная ведомость, информация грузополучателя | Документ | С | | О | Состав элемента представлен в таблице 9.2 |
Таблица 9.2
Электронная дорожная ведомость, информация грузополучателя (Документ)
| Наименование элемента | Сокращенное наименование (код) элемента | Признак типа элемента | Формат элемента | Признак обязательности элемента | Дополнительная информация |
| Код формы документа по классификатору налоговых документов (КНД) | КНД | А | T(=7) | ОК | Типовой элемент <КНДТип>. Принимает значение: 1110441 |
| Наименование документа по содержанию информации в файле обмена информации грузополучателя | НаимДокИнфГП | А | T(1-255) | ОК | Принимает значение: электронная дорожная ведомость, информация грузополучателя о получении груза |
| Дата формирования файла обмена информации грузополучателя | ДатИнфГП | А | T(=10) | О | Типовой элемент <ДатаТип>. Дата в формате ДД.ММ.ГГГГ |
| Время формирования файла обмена информации грузополучателя | ВрИнфГП | А | T(=8) | О | Типовой элемент <ВремяТип>. Время в формате ЧЧ:ММ:СС |
| Идентификатор файла обмена информации перевозчика | | ИдИнфПрв | С | | О | Состав элемента представлен в таблице 9.3 |
| Идентификатор файла обмена информации перевозчика об изменении сведений о грузополучателе и (или) порте назначения | ИдИнфИзм | С | | О | Состав элемента представлен в таблице 9.4 |
| Содержание электронной дорожной ведомости, информация грузополучателя | СодИнфГП | С | | О | Состав элемента представлен в таблице 9.5 |
| Сведения о лице, подписывающем файл обмена информации грузополучателя | ПодпИнфСглш | С | | О | Типовой элемент <ПодписантТип>. Состав элемента представлен в таблице 9.6 |
Таблица 9.3
Идентификатор файла обмена информации перевозчика (ИдИнфПрв)
| Наименование элемента | Сокращенное наименование (код) элемента | Признак типа элемента | Формат элемента | Признак обязательности элемента | Дополнительная информация |
| Идентификатор файла обмена информации перевозчика | ИдФайлИнфПрв | А | T(1-255) | О | Содержит (повторяет) имя файла обмена информации перевозчика без расширения |
| Дата формирования файла обмена информации перевозчика | ДатФайлИнфПрв | А | T(=10) | О | Типовой элемент <ДатаТип>. Дата в формате ДД.ММ.ГГГГ. Указывается (повторяет) значение <ДатИнфПрв>, указанное в файле обмена информации перевозчика |
| Время формирования файла обмена информации перевозчика | ВрФайлИнфПрв | А | T(=8) | О | Типовой элемент <ВремяТип>. Время в формате ЧЧ:ММ:СС. Указывается (повторяет) значение <ВрИнфПрв>, указанное в файле обмена информации перевозчика |
| Электронная подпись файла обмена информации перевозчика | ЭП | А | T(1-) | О | Представляется в кодировке Base64 |
Таблица 9.4
Идентификатор файла обмена информации перевозчика об изменении сведений о грузополучателе и (или) порте назначения (ИдИнфИзм)
| Наименование элемента | Сокращенное наименование (код) элемента | Признак типа элемента | Формат элемента | Признак обязательности элемента | Дополнительная информация |
| Идентификатор файла обмена информации перевозчика об изменении сведений о грузополучателе и (или) порте назначения | ИдФайлИнфИзм | А | T(1-255) | О | Содержит (повторяет) имя файла обмена информации перевозчика об изменении сведений о грузополучателе и (или) порте назначения без расширения |
| Дата формирования файла обмена информации перевозчика об изменении сведений о грузополучателе и (или) порте назначения | ДатФайлИнфИзм | А | T(=10) | О | Типовой элемент <ДатаТип>. Дата в формате ДД.ММ.ГГГГ. Указывается (повторяет) значение <ДатИнфИзм>, указанное в файле обмена информации перевозчика об изменении сведений о грузополучателе и (или) порте назначения |
| Время формирования файла обмена информации перевозчика об изменении сведений о грузополучателе и (или) порте назначения | ВрФайлИнфИзм | А | T(=8) | О | Типовой элемент <ВремяТип>. Время в формате ЧЧ:ММ:СС. Указывается (повторяет) значение <ВрИнфИзм>, указанное в файле обмена информации перевозчика об изменении сведений о грузополучателе и (или) порте назначения |
| Электронная подпись файла обмена информации перевозчика об изменении сведений о грузополучателе и (или) порте назначения | ЭП | А | T(1-) | О | Представляется в кодировке Base64 |
Таблица 9.5
Содержание электронной дорожной ведомости, информация грузополучателя (СодИнфГП)
| Наименование элемента | Сокращенное наименование (код) элемента | Признак типа элемента | Формат элемента | Признак обязательности элемента | Дополнительная информация |
| Уникальный идентификатор документа (УИД) электронной дорожной ведомости | УИД_ДВ | А | T(1-36) | О | Повторяет УИД электронной дорожной ведомости, выданный ГИС ЭПД |
| Дата и время получения груза | ДатВрПолучГруз | А | T(=25) | О | Типовой элемент <ДатаВремяВЗТип>. Дата и время в формате ДД.ММ.ГГГГТЧЧ:ММ:СС+/-ЧЧ:ММ, где Т - разделитель даты и времени; +/-ЧЧ:ММ - разница с UTC в часах, минутах |
| Оговорки грузополучателя о приеме груза от перевозчика | ОгврГП | П | T(1-1000) | НМ | |
| Реквизиты документа, на основании которого перевозчик передал груз получателю | ДокПерГруз | С | | О | Типовой элемент <РеквДокТип>. Состав элемента представлен в таблице 9.9 |
| Информационное поле | ИнфПол | С | | НМ | Типовой элемент <ИнфПолТип>. Состав элемента представлен в таблице 9.12 |
Таблица 9.6
Сведения о лице, подписывающем информацию отправителя в электронной форме (ПодписантТип)
| Наименование элемента | Сокращенное наименование (код) элемента | Признак типа элемента | Формат элемента | Признак обязательности элемента | Дополнительная информация |
| Должность | Должн | А | T(1-255) | О | |
| Тип подписи | ТипПодпис | А | T(=1) | НК | Принимает значение: |
| 1 - усиленная квалифицированная электронная подпись | |
| 2 - простая электронная подпись | |
| 3 - усиленная неквалифицированная электронная подпись |
| Значения "2" и "3" применяются, если иное не предусмотрено законодательством Российской Федерации |
| Дата подписания документа | ДатаПодДок | А | T(=10) | Н | Типовой элемент <ДатаТип>. Дата в формате ДД.ММ.ГГГГ |
| Способ подтверждения полномочий на подписание документа | СпосПодтПолном | А | Т(=1) | ОК | Принимает значение: |
| 1 - в соответствии с данными, содержащимися в электронной подписи | |
| 2 - в соответствии с доверенностью в электронной форме в машиночитаемом виде, если представление доверенности осуществляется посредством включения в каждый пакет электронных документов, подписываемых представителем | |
| 3 - в соответствии с доверенностью в электронной форме в машиночитаемом виде, если представление доверенности осуществляется из информационной системы. При этом необходимая информация для запроса доверенности из такой информационной системы, указана в электронном документе | |
| 4 - в соответствии с доверенностью в электронной форме в машиночитаемом виде, если представление доверенности осуществляется из информационной системы. При этом необходимая информация для запроса доверенности из информационной системы, представляется способом, отличным от указания в электронном документе | |
| 5 - в соответствии с доверенностью в форме документа на бумажном носителе | |
| 6 - иное |
| Дополнительные сведения | ДопСведПодп | А | T(1-255) | Н | Дополнительные сведения о подписанте |
| Фамилия, имя, отчество (при наличии) | ФИО | С | | О | Типовой элемент <ФИОТип>. Состав элемента представлен в таблице 9.14 |
| Сведения о доверенности в электронной форме в машиночитаемом виде, используемой для подтверждения полномочий представителя | СвДоверЭл | С | | НМУ | Состав элемента представлен в таблице 9.7. Элемент обязателен и формируется только при <СпосПодтПолном>=3 |
| Сведения о доверенности в форме документа на бумажном носителе, используемой для подтверждения полномочий представителя | СвДоверБум | С | | НМУ | Состав элемента представлен в таблице 9.8. Элемент обязателен и формируется только при <СпосПодтПолном>=5 |
Таблица 9.7
Сведения о доверенности в электронной форме в машиночитаемом виде, используемой для подтверждения полномочий представителя (СвДоверЭл)
| Наименование элемента | Сокращенное наименование (код) элемента | Признак типа элемента | Формат элемента | Признак обязательности элемента | Дополнительная информация |
| Единый регистрационный номер доверенности | НомДовер | А | T(=36) | О | Уникальный идентификатор доверенности в виде 36-разрядного GUID |
| Дата совершения (выдачи) доверенности | ДатаВыдДовер | А | T(=10) | О | Типовой элемент <ДатаТип>. Дата в формате ДД.ММ.ГГГГ |
| Внутренний номер доверенности | ВнНомДовер | А | T(1-50) | Н | При отсутствии номера принимает значение "без номера (б/н)" |
| Дата внутренней регистрации доверенности | ДатаВнРегДовер | А | T(=10) | Н | Типовой элемент <ДатаТип>. Дата в формате ДД.ММ.ГГГГ |
| Идентифицирующая информация об информационной системе, в которой осуществляется хранение доверенности, необходимая для запроса информации из такой информационной системы | ИдСистХран | А | T(1-500) | О | |
| Сведения в формате URL об информационной системе, которая предоставляет техническую возможность получения информации о доверенности | УРЛСист | А | T(1-500) | Н | При наличии технической возможности у информационной системы, в которой осуществляется хранение доверенности, предоставлять доверенность в автоматическом режиме. Элемент принимает значение в формате URL |
Таблица 9.8
Сведения о доверенности в форме документа на бумажном носителе, используемой для подтверждения полномочий представителя (СвДоверБум)
| Наименование элемента | Сокращенное наименование (код) элемента | Признак типа элемента | Формат элемента | Признак обязательности элемента | Дополнительная информация |
| Дата совершения (выдачи) доверенности | ДатаДовер | А | T(=10) | О | Типовой элемент <ДатаТип>. Дата в формате ДД.ММ.ГГГГ |
| Внутренний номер доверенности | ВнНомДовер | А | T(1-50) | О | При отсутствии номера принимает значение "без номера (б/н)" |
| Сведения, идентифицирующие доверителя | СвИдДовер | А | T(1-1000) | Н | |
| Фамилия, имя, отчество (при наличии) лица, подписавшего доверенность | ФИО | С | | Н | Типовой элемент <ФИОТип>. Состав элемента представлен в таблице 9.14 |
Таблица 9.9
Реквизиты документа (РеквДокТип)
| Наименование элемента | Сокращенное наименование (код) элемента | Признак типа элемента | Формат элемента | Признак обязательности элемента | Дополнительная информация |
| Наименование документа | РеквНаимДок | А | T(1-255) | О | |
| Номер документа | РеквНомерДок | А | T(1-255) | О | При отсутствии указывается: "Без номера" |
| Дата документа | РеквДатаДок | А | T(=10) | О | Типовой элемент <ДатаТип>. Дата в формате ДД.ММ.ГГГГ. |
| Идентификатор файла обмена документа, подписанного первой стороной | РеквИдФайлДок | А | T(1-255) | Н | Содержит (повторяет) имя сформированного файла (без расширения). Указывается идентификатор файла обмена, в котором значения <РеквНаимДок>, <РеквНомерДок>, <РеквДатаДок> совпадают с одноименными элементами, указанными в создаваемом файле обмена |
| Идентификатор документа | РеквИдДок | А | T(1-255) | Н | Указывается идентификатор документа, содержащийся в информации документа, в том числе регистрационный номер, если документ/сведения о таком документе содержатся в государственной информационной системе |
| Идентифицирующая информация об информационной системе, в которой осуществляется хранение документа, необходимая для запроса информации из информационной системы | РидСистХранД | А | T(1-500) | Н | Текстовое описание информационной системы, в которой осуществляется хранение документа, необходимое для запроса информации из информационной системы |
| Сведения в формате URL об информационной системе, которая предоставляет техническую возможность получения информации о документе | РеквУРЛСистДок | А | T(1-500) | Н | Унифицированный указатель (URL) |
| Дополнительные сведения | РеквДопСведДок | А | T(1-2000) | Н | |
| Идентифицирующие реквизиты сторон, составивших (сформировавших) документ | РеквИдРекСост | С | | НМ | Типовой элемент <ИдРекСостТип>. Состав элемента представлен в таблице 9.10. Заполняется в отношении каждого из участников события (сделки), оформленного документом с указанными в <РеквНаимДок>, <РеквНомерДок> и <РеквДатаДок> наименованием, порядковым номером и датой |
Таблица 9.10
Идентифицирующие реквизиты сторон, составивших документ (ИдРекСостТип)
| Наименование элемента | Сокращенное наименование (код) элемента | Признак типа элемента | Формат элемента | Признак обязательности элемента | Дополнительная информация |
| ИНН организации, состоящей на учете в налоговом органе | | ИННЮЛ | П | T(=10) | О | Типовой элемент <ИННЮЛТип> |
| ИНН физического лица, не являющегося индивидуальным предпринимателем | | ИННФЛ | П | T(=12) | Н | Типовой элемент <ИННФЛТип> |
| ИНН индивидуального предпринимателя | | ИННИП | П | T(=12) | О | Типовой элемент <ИННФЛТип> |
| Данные об иностранной организации (иностранном гражданине), не состоящей/состоящем на учете в налоговом органе | | ДаннИно | С | | О | Типовой элемент <СвИнНеУчТип>. Состав элемента представлен в таблице 9.11 |
| Наименование органа исполнительной власти (специализированной уполномоченной организации), выдавшего документ | НаимОИВ | П | T(1-255) | О | |
Таблица 9.11
Сведения об иностранной организации (иностранном гражданине), не состоящей/состоящем на учете в налоговом органе (СвИнНеУчТип)
| Наименование элемента | Сокращенное наименование (код) элемента | Признак типа элемента | Формат элемента | Признак обязательности элемента | Дополнительная информация |
| Идентификация статуса | ИдСтат | А | T(1-25) | ОК | Принимает значение: ИО - иностранная организация | ИГ - иностранный гражданин |
| Код страны | КодСтр | А | T(=3) | ОК | Типовой элемент <ОКСМТип>. Принимает значение в соответствии с Общероссийским классификатором стран мира (ОКСМ) |
| Наименование страны | НаимСтран | А | T(1-255) | ОК | Принимает значение в соответствии с Общероссийским классификатором стран мира (ОКСМ) |
| Наименование иностранной организации полное/фамилия, имя, отчество (при наличии) иностранного гражданина | Наим | А | T(1-1000) | О | |
| Идентификатор иностранной организации (иностранного гражданина) | Идентиф | А | T(1-255) | НУ | Элемент обязателен при отсутствии <ИныеСвед> |
| Иные сведения для однозначной идентификации иностранной организации (иностранного гражданина) | ИныеСвед | А | T(1-255) | НУ | Элемент обязателен при отсутствии <Идентиф> |
Таблица 9.12
Информационное поле (ИнфПолТип)
| Наименование элемента | Сокращенное наименование (код) элемента | Признак типа элемента | Формат элемента | Признак обязательности элемента | Дополнительная информация |
| Идентификатор файла информационного поля | ИдФайлИнфПол | А | T(=36) | Н | Указывается идентификатор файла, связанного со сведениями данного электронного файла обмена (GUID) |
| Текстовая информация | ТекстИнф | С | | НМ | Типовой элемент <ТекстИнфТип>. Состав элемента представлен в таблице 9.13 |
Таблица 9.13
Текстовая информация (ТекстИнфТип)
| Наименование элемента | Сокращенное наименование (код) элемента | Признак типа элемента | Формат элемента | Признак обязательности элемента | Дополнительная информация |
| Идентификатор | Идентиф | А | T(1-50) | О | |
| Значение | Значение | А | T(1-2000) | О | |
Таблица 9.14
Фамилия, имя, отчество физического лица (ФИОТип)
| Наименование элемента | Сокращенное наименование (код) элемента | Признак типа элемента | Формат элемента | Признак обязательности элемента | Дополнительная информация |
| Фамилия | Фамилия | А | T(1-60) | О | |
| Имя | Имя | А | T(1-60) | О | |
| Отчество | Отчество | А | T(1-60) | Н | |
Приложение N 6
к приказу ФНС России
от 14.05.2024 N ЕД-7-26/383@
ЭЛЕКТРОННАЯ ДОРОЖНАЯ ВЕДОМОСТЬ
форма
к электронной транспортной накладной N ___ от "__" ______________ г.
| N | |
| Дата составления | |
| Порт отправления | |
| Порт назначения | |
| Судно (название) | |
| Дата приема груза к перевозке | |
| Дата приема груза на хранение | |
1. Перевозчик
|
| реквизиты, позволяющие идентифицировать Перевозчика (полное наименование, адрес в пределах места нахождения (адрес регистрации по месту жительства), идентификационный номер налогоплательщика) |
2. Грузоотправитель
|
| реквизиты, позволяющие идентифицировать Грузоотправителя (полное наименование, адрес в пределах места нахождения (адрес регистрации по месту жительства), идентификационный номер налогоплательщика) |
3. Грузополучатель
|
| реквизиты, позволяющие идентифицировать Грузополучателя (полное наименование, адрес в пределах места нахождения (адрес регистрации по месту жительства), идентификационный номер налогоплательщика) |
4. Груз
| Наименование груза | Тара, упаковка (номер контейнера, масса контейнера) | Количество мест | Масса груза (брутто), кг | Дополнительная информация |
| | | | | |
| | | | | |
| Итого мест | |
| Итого масса | |
| Способ определения массы | |
| Объявленная стоимость груза | |
| Сопроводительные документы | |
5. Переадресовка, перегрузка или отпаузка (при наличии)
6. Фактические обстоятельства предъявления груза к перевозке и погрузки груза на судно
7. Иные данные и оговорки перевозчика
| Платежи и сборы | |
| Иные данные | |
| Условия оплаты провозных платежей | |
| Отметки и оговорки | |
8. Выдача груза
| Дата получения груза | |
| Отметки и оговорки | |
| |
Перевозчик (должность, фамилия, имя, отчество (при наличии), подпись) | |
| |
Грузополучатель (должность, фамилия, имя, отчество (при наличии), подпись) | |
Приложение N 7
к приказу ФНС России
от 14 мая 2024 г. N ЕД-7-26/383@
ФОРМАТ ЭЛЕКТРОННОЙ КВИТАНЦИИ О ПРИЕМЕ ГРУЗА ДЛЯ ПЕРЕВОЗКИ
I. ОБЩИЕ СВЕДЕНИЯ
1. Настоящий формат описывает требования к XML-файлам (далее - файл обмена) передачи по телекоммуникационным каналам связи электронной квитанции о приеме груза для перевозки.
2. Электронная квитанция о приеме груза для перевозки включает файл обмена информации перевозчика, состоящей из сведений об участниках перевозки, о наименовании порта отправления, о наименовании порта назначения, о судне, о грузе и сопроводительных документах на него, о способе определения массы груза, о фактических обстоятельствах предъявления груза к перевозке и погрузки груза на судно, о платежах и сборах, о дате приема груза к перевозке, о дате приема груза на хранение, об иных данных и оговорках.
3. Номер версии настоящего формата 5.01, часть 962.
II. ОПИСАНИЕ ФАЙЛА ОБМЕНА ИНФОРМАЦИИ ПЕРЕВОЗЧИКА
4. Имя файла обмена должно иметь следующий вид:
R_T_A_O_W_GGGGMMDD_N, где:
R_T - префикс, принимающий значение ON_KVPRIMGR;
A - уникальный идентификатор получателя файла обмена электронной квитанции о приеме груза для перевозки, информация перевозчика. Значение элемента представляется в виде "УИОЭДОУИПол", где:
"УИОЭДО" - уникальный идентификатор оператора электронного документооборота (оператор ЭДО) - символьный трехзначный код (префикс), присваивается Федеральной налоговой службой. В значении уникального идентификатора допускаются символы латинского алфавита "A - Z", "a - z", цифры "0 - 9", знаки "@", ".", "-". Значение уникального идентификатора регистронезависимо;
"УИПол" - уникальный идентификатор получателя файла обмена (грузоотправителя). При направлении файла обмена через оператора ЭДО "УИПол" принимает значение уникального идентификатора участника, присваиваемого оператором ЭДО, длина уникального идентификатора получателя не более 43 символов;
О - уникальный идентификатор отправителя файла обмена электронной квитанции о приеме груза для перевозки, информация перевозчика. Значение элемента представляется в виде "УИОЭДОУИОтпр", где:
"УИОЭДО" - уникальный идентификатор оператора электронного документооборота (оператор ЭДО) - символьный трехзначный код (префикс), присваивается Федеральной налоговой службой. В значении уникального идентификатора допускаются символы латинского алфавита "A - Z", "a - z", цифры "0 - 9", знаки "@", ".", "-". Значение уникального идентификатора регистронезависимо;
"УИОтпр" - уникальный идентификатор отправителя файла обмена (перевозчика). При направлении файла обмена через оператора ЭДО "УИОтпр" принимает значение уникального идентификатора участника, присваиваемого оператором ЭДО, длина уникального идентификатора отправителя не более 43 символов;
W - признак наличия идентификаторов дополнительных получателей файла обмена информации перевозчика. Может принимать следующие значения: "0" - дополнительные получатели файла обмена информации перевозчика отсутствуют, "1" - дополнительные получатели файла обмена информации перевозчика присутствуют и указаны в файле обмена информации перевозчика;
GGGG - год формирования передаваемого файла обмена, MM - месяц, DD - день;
N - 36-символьный глобально уникальный идентификатор GUID (Globally Unique Identifier).
Расширение имени файла обмена - xml. Расширение имени файла обмена может указываться строчными или прописными буквами.
Параметры первой строки файла обмена
Первая строка XML-файла должна иметь следующий вид:
<?xml version="1.0" encoding ="windows-1251"?>
Имя файла, содержащего XML-схему файла обмена, должно иметь следующий вид:
ON_KVPRIMGR_1_962_01_05_01_xx, где xx - номер версии схемы.
Расширение имени файла - xsd.
XML-схема файла обмена в электронной форме приводится отдельным файлом и размещается на официальном сайте Федеральной налоговой службы в информационно-телекоммуникационной сети "Интернет".
Выпуск новой версии (новых версий) схемы возможен при условии ее непротиворечия требованиям данного документа (в части уточнения текста наименования отдельных элементов, дополнительной информации, увеличения количества знаков в формате элемента).
5. Логическая модель файла обмена представлена в виде диаграммы структуры файла обмена на рисунке 1 настоящего формата. Элементами логической модели файла обмена являются элементы и атрибуты XML-файла. Перечень структурных элементов логической модели файла обмена и сведения о них приведены в таблицах 5.1 - 5.35 настоящего формата.
Для каждого структурного элемента логической модели файла обмена приводятся следующие сведения:
наименование элемента. Приводится полное наименование элемента. В строке таблицы могут быть описаны несколько элементов, наименования которых разделены символом "|". Такая форма записи применяется при наличии в файле обмена только одного элемента из описанных в этой строке;
сокращенное наименование (код) элемента. Приводится сокращенное наименование элемента. Синтаксис сокращенного наименования должен удовлетворять спецификации XML;
признак типа элемента. Может принимать следующие значения: "С" - сложный элемент логической модели (содержит вложенные элементы), "П" - простой элемент логической модели, реализованный в виде элемента XML-файла, "А" - простой элемент логической модели, реализованный в виде атрибута элемента XML-файла. Простой элемент логической модели не содержит вложенные элементы;
формат элемента. Формат элемента представляется следующими условными обозначениями: T - символьная строка; N - числовое значение (целое или дробное).
Формат символьной строки указывается в виде T(n-k) или T(=k), где: n - минимальное количество знаков, k - максимальное количество знаков, символ "-" - разделитель, символ "=" означает фиксированное количество знаков в строке. В случае если минимальное количество знаков равно 0, формат имеет вид T(0-k). В случае если максимальное количество знаков не ограничено, формат имеет вид T(n-).
Формат числового значения указывается в виде N(m.K), где: m - максимальное количество знаков в числе, включая знак (для отрицательного числа), целую и дробную часть числа без разделяющей десятичной точки, k - максимальное число знаков дробной части числа. Если число знаков дробной части числа равно 0 (то есть число целое), то формат числового значения имеет вид N(m).
Для простых элементов, являющихся базовыми в XML, таких как элемент с типом "date", поле "Формат элемента" не заполняется. Для таких элементов в поле "Дополнительная информация" указывается тип базового элемента;
признак обязательности элемента определяет обязательность наличия элемента (совокупности наименования элемента и его значения) в файле обмена. Признак обязательности элемента может принимать следующие значения: "О" - наличие элемента в файле обмена обязательно; "Н" - наличие элемента в файле обмена необязательно, то есть элемент может отсутствовать. Если элемент принимает ограниченный перечень значений (по классификатору), то признак обязательности элемента дополняется символом "К". В случае если количество реализаций элемента может быть более одной, признак обязательности элемента дополняется символом "М".
К вышеперечисленным признакам обязательности элемента может добавляться значение "У" в случае описания в XML-схеме условий, предъявляемых к элементу в файле обмена, описанных в графе "Дополнительная информация".
дополнительная информация содержит, при необходимости, требования к элементу файла обмена, не указанные ранее. Для сложных элементов указывается ссылка на таблицу, в которой описывается состав данного элемента. Для элементов, принимающих ограниченный перечень значений из классификатора, указывается соответствующее наименование классификатора или приводится перечень возможных значений. Для классификатора может указываться ссылка на его местонахождение. Для элементов, использующих пользовательский тип данных, указывается наименование типового элемента.

Рисунок 1. Диаграмма структуры файла обмена
Таблица 5.1
Файл обмена (Файл)
| Наименование элемента | Сокращенное наименование (код) элемента | Признак типа элемента | Формат элемента | Признак обязательности элемента | Дополнительная информация |
| Идентификатор файла | ИдФайл | А | T(1-255) | ОУ | Содержит (повторяет) имя сформированного файла (без расширения) |
| Версия программы, с помощью которой сформирован файл | ВерсПрог | А | T(1-40) | О | |
| Версия формата | ВерсФорм | А | T(1-5) | ОК | Принимает значение: 5.01 |
| Идентификатор иного получателя файла обмена информации перевозчика | ИдПолИной | П | T(4-46) | НМ | Значение элемента представляется в виде УИЭДОУИПолИной, где: УИОЭДО - уникальный идентификатор оператора электронного оборота (оператор ЭДО) - символьный трехзначный код (префикс), присваивается Федеральной налоговой службой; УИПолИной - уникальный идентификатор иного получателя, присваиваемый оператором ЭДО иного получателя, длина уникального идентификатора иного получателя не более 43 символов. Обязателен, если W в имени файла обмена принимает значение "1" |
| Электронная квитанция о приеме груза для перевозки, информация перевозчика | Документ | С | | О | Состав элемента представлен в таблице 5.2 |
Таблица 5.2
Электронная квитанция о приеме груза для перевозки, информация перевозчика (Документ)
| Наименование элемента | Сокращенное наименование (код) элемента | Признак типа элемента | Формат элемента | Признак обязательности элемента | Дополнительная информация |
| Код формы документа по классификатору налоговых документов (КНД) | КНД | А | T(=7) | ОК | Типовой элемент <КНДТип>. Принимает значение: 1110442 |
| Наименование документа по содержанию информации в файле обмена информации перевозчика | НаимДокИнфПрв | А | T(1-255) | ОК | Принимает значение: электронная квитанция о приеме груза для перевозки, информация перевозчика |
| Дата формирования файла обмена информации перевозчика | ДатИнфПрв | А | T(=10) | О | Типовой элемент <ДатаТип>. Дата в формате ДД.ММ.ГГГГ |
| Время формирования файла обмена информации перевозчика | ВрИнфПрв | А | T(=8) | О | Типовой элемент <ВремяТип>. Время в формате ЧЧ:ММ:СС |
| Содержание электронной квитанции о приеме груза для перевозки, информация перевозчика | СодИнфПрв | С | | О | Состав элемента представлен в таблице 5.3 |
| Сведения о лице, подписывающем файл обмена информации перевозчика | ПодпИнфПрв | С | | О | Типовой элемент <ПодписантТип>. Состав элемента представлен в таблице 5.9 |
Таблица 5.3
Содержание электронной квитанции о приеме груза для перевозки, информация перевозчика (СодИнфПрв)
| Наименование элемента | Сокращенное наименование (код) элемента | Признак типа элемента | Формат элемента | Признак обязательности элемента | Дополнительная информация |
| Уникальный идентификатор документа (УИД) электронной квитанции о приеме груза для перевозки | УИД_КПГ | А | T(1-36) | Н | Выдается государственной информационной системой электронных перевозочных документов (далее - ГИС ЭПД) |
| Номер электронной квитанции о приеме груза для перевозки | НомКПГ | А | T(1-50) | О | При отсутствии указывается "Без номера" |
| Дата составления электронной квитанции о приеме груза для перевозки | ДатаКПГ | А | T(=10) | О | Типовой элемент <ДатаТип>. Дата в формате ДД.ММ.ГГГГ |
| Порт отправления | ПортОтпр | А | T(1-500) | О | |
| Порт назначения | ПортНазн | А | T(1-500) | О | |
| Дата приема груза к перевозке | ДатГрузПрвз | А | T(=10) | О | Типовой элемент <ДатаТип>. Дата в формате ДД.ММ.ГГГГ |
| Дата приема груза на хранение | ДатГрузХран | А | T(=10) | Н | Типовой элемент <ДатаТип>. Дата в формате ДД.ММ.ГГГГ |
| Сведения о фактических обстоятельствах предъявления груза к перевозке и погрузки груза на судно | СвФактОбст | П | T(1-1000) | ОМ | |
| Иные данные и оговорки перевозчика при приеме груза | ИныеОговор | П | T(1-1000) | НМ | |
| Сведения о грузоотправителе | СвГО | С | | О | Типовой элемент <УчастникТип>. Состав элемента представлен в таблице 5.12 |
| Сведения о перевозчике | СвПрв | С | | О | Типовой элемент <УчастникТип>. Состав элемента представлен в таблице 5.12 |
| Сведения о грузополучателе | СвГП | С | | О | Типовой элемент <УчастникТип>. Состав элемента представлен в таблице 5.12 |
| Сведения о грузе | СвГруз | С | | О | Состав элемента представлен в таблице 5.4 |
| Сведения о судне | СвСудно | С | | О | Состав элемента представлен в таблице 5.7 |
| Сведения о сопроводительных документах на груз | СвСопрДок | С | | ОМ | Типовой элемент <РеквДокТип>. Состав элемента представлен в таблице 5.22 |
| Сведения о платежах и сборах | СвПлатеж | С | | О | Состав элемента представлен в таблице 5.8 |
| Информационное поле | ИнфПол | С | | НМ | Типовой элемент <ИнфПолТип>. Состав элемента представлен в таблице 5.33 |
Таблица 5.4
Сведения о грузе (СвГруз)
| Наименование элемента | Сокращенное наименование (код) элемента | Признак типа элемента | Формат элемента | Признак обязательности элемента | Дополнительная информация |
| Итого масса груза (прописью) | ИтогМас | А | T(1-255) | О | |
| Итого количество мест груза (прописью) | ИтогКолМест | А | T(1-255) | О | |
| Способ определения массы груза | СпсОпредМас | А | T(1-255) | О | |
| Описание груза | ОпГруз | С | | ОМ | Состав элемента представлен в таблице 5.5 |
| Общая объявленная стоимость (ценность) груза | ОбЦеннГр | С | | О | Типовой элемент <ЦеннГрузТип>. Состав элемента представлен в таблице 5.20 |
| Информационное поле | ИнфПол | С | | НМ | Типовой элемент <ИнфПолТип>. Состав элемента представлен в таблице 5.33 |
Таблица 5.5
Описание груза (ОпГруз)
| Наименование элемента | Сокращенное наименование (код) элемента | Признак типа элемента | Формат элемента | Признак обязательности элемента | Дополнительная информация |
| Наименование груза | НаимГруз | А | T(1-255) | О | Наименование и описание груза, позволяющее его идентифицировать, с указанием товарных знаков |
| Порядковый номер груза | ПорНомГруз | А | N(5) | Н | |
| Номер и марка груза | НомМаркГруз | А | T(1-30) | Н | Артикул (код товара, номер по каталогу производителя) |
| Код товарной номенклатуры | КодТовНом | А | T(4-10) | НК | Принимает значение в соответствии с единой Товарной номенклатурой внешнеэкономической деятельности (ТН ВЭД) <1> |
| Состояние груза | СостГруз | А | T(1-1000) | Н | |
| Способ упаковки | СпУпак | А | T(1-1000) | Н | |
| Виды тары | ВидТар | А | T(=2) | НК | Принимает значение в соответствии с классификатором видов груза, упаковки и упаковочных материалов <2> или "00" при отсутствии тары |
| Объем груза, в кубических метрах | Объем | А | N(18.6) | Н | |
| Количество мест груза | КолМестГруз | А | N(11) | Н | |
| Вес груза, брутто (кг) | ВесГрузБрут | А | N(18.4) | О | |
| Вес груза, брутто с контейнером (кг) | ВесБрутКонтейн | А | N(18.4) | Н | |
| Количество паллет (поддонов) | КолПаллет | А | N(8) | Н | |
| Другая необходимая информация о грузе | ДрОГруз | А | T(1-1000) | Н | |
| Код класса опасности груза в соответствии с Правилами морской перевозки опасных грузов (МОПОГ) для опасных грузов | КодКласОпасн | П | T(1-3) | НМ | |
| Индикатор опасности вещества по классификации ООН | ИндОпаснООН | П | T(=4) | НМ | |
| Габариты груза, в метрах | Габар | С | | Н | Типовой элемент <ГабарТип>. Состав элемента представлен в таблице 5.21 |
| Сведения о контейнерах | СвКонтейн | С | | НМ | Состав элемента представлен в таблице 5.6 |
<1> Утверждена решением Совета Евразийской экономической комиссии от 14 сентября 2021 г. N 80 "Об утверждении единой Товарной номенклатуры внешнеэкономической деятельности Евразийского экономического союза и Единого таможенного тарифа Евразийского экономического союза, а также об изменении и признании утратившим силу некоторых решений Совета Евразийской экономической комиссии", с изменениями, внесенными решением Коллегии Евразийской экономической комиссии от 27.12.2023 N 189 (вступило в силу 28.01.2024), (официальный сайт Евразийского экономического союза http://www.eaeunion.org/, 06.10.2021, является обязательным для Российской Федерации в соответствии с Договором о Евразийском экономическом союзе от 29.05.2014, ратифицированным Федеральным законом от 03.10.2014 N 279-ФЗ "О ратификации Договора о Евразийском экономическом союзе" (вступило в силу 01.01.2022).
<2> Утверждена решением Комиссии Таможенного союза от 20.09.2010 N 378 "О классификаторах, используемых для заполнения таможенных документов" (официальный сайт Евразийского экономического союза http://www.eaeunion.org/, 07.10.2021), вступило в силу 01.01.2011, является обязательным для Российской Федерации в соответствии с Договором об учреждении Евразийского экономического сообщества от 10.10.2000, ратифицированным Федеральным законом от 22.05.2001 N 56-ФЗ "О ратификации Договора об учреждении Евразийского экономического сообщества" (Договор вступил в силу для Российской Федерации 30.05.2001); Договором о Евразийском экономическом союзе от 29.05.2014, ратифицированным Федеральным законом от 03.10.2014 N 279-ФЗ "О ратификации Договора о Евразийском экономическом союзе" (Договор вступил в силу для Российской Федерации 01.01.2015).
Таблица 5.6
Сведения о контейнерах (СвКонтейн)
| Наименование элемента | Сокращенное наименование (код) элемента | Признак типа элемента | Формат элемента | Признак обязательности элемента | Дополнительная информация |
| Порядковый номер контейнера | ПорНомКонтейн | А | N(2) | О | |
| Идентификационный номер контейнера | ИдКонтейн | А | T(1-255) | О | |
| Количество пломб, наложенных на контейнер | КолПломб | А | N(5) | НУ | Элемент обязателен при наличии <НомПломб> |
| Номера пломб, наложенных на контейнер | НомПломб | П | N(10) | НМУ | Элемент обязателен при наличии <КолПломб> |
Таблица 5.7
Сведения о судне (СвСудно)
| Наименование элемента | Сокращенное наименование (код) элемента | Признак типа элемента | Формат элемента | Признак обязательности элемента | Дополнительная информация |
| Название судна | НазвСудно | А | T(1-150) | О | |
| Тип предоставляемого судна | ТипПредСудно | А | T(1-255) | О | |
| Фамилия, имя, отчество (при наличии) капитана судна | ФИОКапитан | С | | О | Типовой элемент <ФИОТип>. Состав элемента представлен в таблице 5.35 |
Таблица 5.8
Сведения о платежах и сборах (СвПлатеж)
| Наименование элемента | Сокращенное наименование (код) элемента | Признак типа элемента | Формат элемента | Признак обязательности элемента | Дополнительная информация |
| Сумма платежей и сборов | СумПлатеж | А | N(18.2) | О | |
| Плательщик при отправлении | ПлатОтпр | С | | Н | Типовой элемент <УчастникТип>. Состав элемента представлен в таблице 5.12 |
| Плательщик при получении | ПлатПолуч | С | | н | Типовой элемент <УчастникТип>. Состав элемента представлен в таблице 5.12 |
Таблица 5.9
Сведения о лице, подписывающем информацию отправителя в электронной форме (ПодписантТип)
| Наименование элемента | Сокращенное наименование (код) элемента | Признак типа элемента | Формат элемента | Признак обязательности элемента | Дополнительная информация |
| Должность | Должн | А | T(1-255) | О | |
| Тип подписи | ТипПодпис | А | T(=1) | НК | Принимает значение: |
| 1 - усиленная квалифицированная электронная подпись | |
| 2 - простая электронная подпись | |
| 3 - усиленная неквалифицированная электронная подпись |
| Значения "2" и "3" применяются, если иное не предусмотрено законодательством Российской Федерации |
| Дата подписания документа | ДатаПодДок | А | T(=10) | Н | Типовой элемент <ДатаТип>. Дата в формате ДД.ММ.ГГГГ |
| Способ подтверждения полномочий на подписание документа | СпосПодтПолном | А | T(=1) | ОК | Принимает значение: |
| 1 - в соответствии с данными, содержащимися в электронной подписи | |
| 2 - в соответствии с доверенностью в электронной форме в машиночитаемом виде, если представление доверенности осуществляется посредством включения в каждый пакет электронных документов, подписываемых представителем | |
| 3 - в соответствии с доверенностью в электронной форме в машиночитаемом виде, если представление доверенности осуществляется из информационной системы. При этом необходимая информация для запроса доверенности из такой информационной системы, указана в электронном документе | |
| 4 - в соответствии с доверенностью в электронной форме в машиночитаемом виде, если представление доверенности осуществляется из информационной системы. При этом необходимая информация для запроса доверенности из информационной системы, представляется способом, отличным от указания в электронном документе | |
| 5 - в соответствии с доверенностью в форме документа на бумажном носителе | |
| 6 - иное |
| Дополнительные сведения | ДопСведПодп | А | T(1-255) | Н | Дополнительные сведения о подписанте |
| Фамилия, имя, отчество (при наличии) | ФИО | С | | О | Типовой элемент <ФИОТип>. Состав элемента представлен в таблице 5.35 |
| Сведения о доверенности в электронной форме в машиночитаемом виде, используемой для подтверждения полномочий представителя | СвДоверЭл | С | | НМУ | Состав элемента представлен в таблице 5.10. Элемент обязателен и формируется только при <СпосПодтПолном>=3 |
| Сведения о доверенности в форме документа на бумажном носителе, используемой для подтверждения полномочий представителя | СвДоверБум | С | | НМУ | Состав элемента представлен в таблице 5.11. Элемент обязателен и формируется только при <СпосПодтПолном>=5 |
Таблица 5.10
Сведения о доверенности в электронной форме в машиночитаемом виде, используемой для подтверждения полномочий представителя (СвДоверЭл)
| Наименование элемента | Сокращенное наименование (код) элемента | Признак типа элемента | Формат элемента | Признак обязательности элемента | Дополнительная информация |
| Единый регистрационный номер доверенности | НомДовер | А | T(=36) | О | Уникальный идентификатор доверенности в виде 36-разрядного GUID |
| Дата совершения (выдачи) доверенности | ДатаВыдДовер | А | T(=10) | О | Типовой элемент <ДатаТип>. Дата в формате ДД.ММ.ГГГГ |
| Внутренний номер доверенности | ВнНомДовер | А | T(1-50) | Н | При отсутствии номера принимает значение "без номера (б/н)" |
| Дата внутренней регистрации доверенности | ДатаВнРегДовер | А | T(=10) | Н | Типовой элемент <ДатаТип>. Дата в формате ДД.ММ.ГГГГ |
| Идентифицирующая информация об информационной системе, в которой осуществляется хранение доверенности, необходимая для запроса информации из такой информационной системы | ИдСистХран | А | T(1-500) | О | |
| Сведения в формате URL об информационной системе, которая предоставляет техническую возможность получения информации о доверенности | УРЛСист | А | T(1-500) | Н | При наличии технической возможности у информационной системы, в которой осуществляется хранение доверенности, предоставлять доверенность в автоматическом режиме. Элемент принимает значение в формате URL |
Таблица 5.11
Сведения о доверенности в форме документа на бумажном носителе, используемой для подтверждения полномочий представителя (СвДоверБум)
| Наименование элемента | Сокращенное наименование (код) элемента | Признак типа элемента | Формат элемента | Признак обязательности элемента | Дополнительная информация |
| Дата совершения (выдачи) доверенности | ДатаДовер | А | T(=10) | О | Типовой элемент <ДатаТип>. Дата в формате ДД.ММ.ГГГГ |
| Внутренний номер доверенности | ВнНомДовер | А | T(1-50) | О | При отсутствии номера принимает значение "без номера (б/н)" |
| Сведения, идентифицирующие доверителя | СвИдДовер | А | T(1-1000) | Н | |
| Фамилия, имя, отчество (при наличии) лица, подписавшего доверенность | ФИО | С | | Н | Типовой элемент <ФИОТип>. Состав элемента представлен в таблице 5.35 |
Таблица 5.12
Сведения об участнике факта хозяйственной жизни (УчастникТип)
| Наименование элемента | Сокращенное наименование (код) элемента | Признак типа элемента | Формат элемента | Признак обязательности элемента | Дополнительная информация |
| Код по Общероссийскому классификатору предприятий и организаций | ОКПО | А | T(1-10) | НК | Принимает значение в соответствии с Общероссийским классификатором предприятий и организаций (ОКПО) |
| Код по Общероссийскому классификатору организационно-правовых форм | КодОПФ | А | T(2-5) | НК | |
| Полное наименование организационно-правовой формы | ПолнНаимОПФ | А | T(4-255) | Н | |
| Структурное подразделение | СтруктПодр | А | T(1-500) | Н | |
| Информация для участника документооборота | ИнфДляУчаст | А | T(1-255) | Н | Информация, позволяющая получающему документ участнику документооборота обеспечить его автоматизированную обработку |
| Сокращенное наименование | СокрНаим | А | T(1-510) | Н | |
| Идентификационные сведения | ИдСв | С | | О | Состав элемента представлен в таблице 5.13 |
| Адрес | Адрес | С | | Н | Типовой элемент <АдресТип>. Состав элемента представлен в таблице 5.24 |
| Банковские реквизиты | БанкРекв | С | | Н | Состав элемента представлен в таблице 5.17 |
| Контактные данные | Контакт | С | | Н | Типовой элемент <КонтактТип>. Состав элемента представлен в таблице 5.32 |
Таблица 5.13
Идентификационные сведения (ИдСв)
| Наименование элемента | Сокращенное наименование (код) элемента | Признак типа элемента | Формат элемента | Признак обязательности элемента | Дополнительная информация |
| Сведения об индивидуальном предпринимателе | | СвИП | С | | О | Состав элемента представлен в таблице 5.14 |
| Сведения об организации, состоящей на учете в налоговом органе | | СвЮЛУч | С | | О | Состав элемента представлен в таблице 5.15 |
| Сведения об иностранной организации (иностранном гражданине), не состоящей/состоящем на учете в налоговом органе | | СвИнНеУч | С | | О | Типовой элемент <СвИнНеУчТип>. Состав элемента представлен в таблице 5.19 |
| Сведения о физическом лице, не являющемся индивидуальным предпринимателем | СвФЛУч | С | | О | Состав элемента представлен в таблице 5.16 |
Таблица 5.14
Сведения об индивидуальном предпринимателе (СвИП)
| Наименование элемента | Сокращенное наименование (код) элемента | Признак типа элемента | Формат элемента | Признак обязательности элемента | Дополнительная информация |
| Индивидуальный номер налогоплательщика (ИНН) физического лица | ИННФЛ | А | T(=12) | О | Типовой элемент <ИННФЛТип> |
| Реквизиты свидетельства о государственной регистрации индивидуального предпринимателя | СвГосРегИП | А | T(1-100) | Н | |
| Основной государственный регистрационный номер индивидуального предпринимателя | ОГРНИП | А | T(=15) | И | Типовой элемент <ОГРНИПТип> |
| Дата присвоения основного государственного регистрационного номера индивидуального предпринимателя | ДатаОГРНИП | А | T(=10) | Н | Типовой элемент <ДатаТип>. Дата в формате ДД.ММ.ГГГГ. |
| Иные сведения, идентифицирующие физическое лицо | ИныеСвед | А | T(1-255) | Н | |
| Фамилия, имя, отчество (при наличии) | ФИО | С | | О | Типовой элемент <ФИОТип>. Состав элемента представлен в таблице 5.35 |
Таблица 5.15
Сведения об организации, состоящей на учете в налоговом органе (СвЮЛУч)
| Наименование элемента | Сокращенное наименование (код) элемента | Признак типа элемента | Формат элемента | Признак обязательности элемента | Дополнительная информация |
| Полное наименование | НаимОрг | А | T(1-1000) | О | |
| Идентификационный номер налогоплательщика (ИНН) юридического лица | ИННЮЛ | А | T(=10) | О | Типовой элемент <ИННЮЛТип> |
| Код причины постановки на учет (КПП) | КПП | А | T(=9) | О | Типовой элемент <КППТип> |
Таблица 5.16
Сведения о физическом лице, не являющемся индивидуальным предпринимателем (СвФЛУч)
| Наименование элемента | Сокращенное наименование (код) элемента | Признак типа элемента | Формат элемента | Признак обязательности элемента | Дополнительная информация |
| Идентификационный номер налогоплательщика (ИНН) физического лица | ИННФЛ | А | T(=12) | Н | Типовой элемент <ИННФЛТип> |
| Иные сведения, в том числе сведения, идентифицирующие физическое лицо | ИныеСвед | А | T(1-255) | НУ | Элемент обязателен при отсутствии <ФИО> |
| Фамилия, имя, отчество (при наличии) | ФИО | С | | НУ | Типовой элемент <ФИОТип>. Состав элемента представлен в таблице 5.35. Элемент обязателен при отсутствии <ИныеСвед> и <ИННФЛ> |
Таблица 5.17
Банковские реквизиты (БанкРекв)
| Наименование элемента | Сокращенное наименование (код) элемента | Признак типа элемента | Формат элемента | Признак обязательности элемента | Дополнительная информация |
| Номер банковского счета | НомерСчета | А | T(1-20) | Н | |
| Сведения о банке | СвБанк | С | | Н | Состав элемента представлен в таблице 5.18 |
Таблица 5.18
Сведения о банке (СвБанк)
| Наименование элемента | Сокращенное наименование (код) элемента | Признак типа элемента | Формат элемента | Признак обязательности элемента | Дополнительная информация |
| Наименование банка | НаимБанк | А | T(1-1000) | Н | |
| Банковский идентификационный код (БИК) | БИК | А | T(=9) | НК | Типовой элемент <БИКТип> Принимает значение в соответствии со Справочником банковских идентификационных кодов в платежной системе Банка России, ведение которого обеспечивается Банком России в соответствии с приложением 5 к Положению Банка России от 24.09.2020 N 732-П "О платежной системе Банка России" <3> |
| Корреспондентский счет банка | КорСчет | А | T(1-20) | Н | |
<3> Зарегистрировано Минюстом России 10.11.2020, регистрационный N 60810, с изменениями, внесенными Указаниями Банка России от 25.03.2021 N 5756-У (зарегистрировано Минюстом России 26.05.2021, регистрационный N 63632), от 23.12.2021 N 6030-У (зарегистрировано Минюстом России 14.03.2022, регистрационный N 67709), от 04.04.2022 N 6115-У (зарегистрировано Минюстом России 06.04.2022, регистрационный N 68096), от 12.01.2023 N 6358-У (зарегистрировано Минюстом России 06.03.2023, регистрационный N 72532), от 09.01.2024 N 6656-У (зарегистрировано Минюстом России 15.03.2024, регистрационный N 77512).
Таблица 5.19
Сведения об иностранной организации (иностранном гражданине), не состоящей/состоящем на учете в налоговом органе (СвИнНеУчТип)
| Наименование элемента | Сокращенное наименование (код) элемента | Признак типа элемента | Формат элемента | Признак обязательности элемента | Дополнительная информация |
| Идентификация статуса | ИдСтат | А | T(1-25) | ОК | Принимает значение: ИО - иностранная организация | ИГ - иностранный гражданин |
| Код страны | КодСтр | А | T(=3) | ОК | Типовой элемент <ОКСМТип>. Принимает значение в соответствии с Общероссийским классификатором стран мира (ОКСМ) |
| Наименование страны | НаимСтран | А | T(1-255) | ОК | Принимает значение в соответствии с Общероссийским классификатором стран мира (ОКСМ) |
| Наименование иностранной организации полное/фамилия, имя, отчество (при наличии) иностранного гражданина | Наим | А | T(1-1000) | О | |
| Идентификатор иностранной организации (иностранного гражданина) | Идентиф | А | T(1-255) | НУ | Элемент обязателен при отсутствии <ИныеСвед> |
| Иные сведения для однозначной идентификации иностранной организации (иностранного гражданина) | ИныеСвед | А | T(1-255) | НУ | Элемент обязателен при отсутствии <Идентиф> |
Таблица 5.20
Объявленная стоимость (ценность) груза (ЦеннГрузТип)
| Наименование элемента | Сокращенное наименование (код) элемента | Признак типа элемента | Формат элемента | Признак обязательности элемента | Дополнительная информация |
| Валюта стоимости (ценности): код | КодОКВ | А | T(=3) | ОК | Типовой элемент <ОКВТип>. Принимает значение в соответствии с Общероссийским классификатором валют (ОКВ) |
| Валюта стоимости (ценности): наименование | НаимОКВ | А | T(1-100) | ОК | Принимает значение в соответствии с Общероссийским классификатором валют (ОКВ). Формируется согласно указанному коду валюты |
| Стоимость (ценность) груза с налогом - всего | | СтЦеннГрНалог | П | N(19.2) | О | |
| Стоимость (ценность) груза без налога - всего | СтЦеннГр | П | N(19.2) | О | |
Таблица 5.21
Габариты груза (ГабарТип)
| Наименование элемента | Сокращенное наименование (код) элемента | Признак типа элемента | Формат элемента | Признак обязател ьности элемента | Дополнительная информация |
| Высота, в метрах | ВысЗнач | А | N(5.3) | О | |
| Длина, в метрах | ДлЗнач | А | N(5.3) | О | |
| Ширина, в метрах | ШирЗнач | А | N(5.3) | О | |
Таблица 5.22
Реквизиты документа (РеквДокТип)
| Наименование элемента | Сокращенное наименование (код) элемента | Признак типа элемента | Формат элемента | Признак обязательности элемента | Дополнительная информация |
| Наименование документа | РеквНаимДок | А | T(1-255) | О | |
| Номер документа | РеквНомерДок | А | T(1-255) | О | При отсутствии указывается: "Без номера" |
| Дата документа | РеквДатаДок | А | T(=10) | О | Типовой элемент <ДатаТип>. Дата в формате ДД.ММ.ГГГГ |
| Идентификатор файла обмена документа, подписанного первой стороной | РеквИдФайлДок | А | T(1-255) | Н | Содержит (повторяет) имя сформированного файла (без расширения). Указывается идентификатор файла обмена, в котором значения <РеквНаимДок>, <РеквНомерДок>, <РеквДатаДок> совпадают с одноименными элементами, указанными в создаваемом файле обмена |
| Идентификатор документа | РеквИдДок | А | T(1-255) | Н | Указывается идентификатор документа, содержащийся в информации документа, в том числе регистрационный номер, если документ/сведения о таком документе содержатся в государственной информационной системе |
| Идентифицирующая информация об информационной системе, в которой осуществляется хранение документа, необходимая для запроса информации из информационной системы | РидСистХранД | А | T(1-500) | Н | Текстовое описание информационной системы, в которой осуществляется хранение документа, необходимое для запроса информации из информационной системы |
| Сведения в формате URL об информационной системе, которая предоставляет техническую возможность получения информации о документе | РеквУРЛСистДок | А | T(1-500) | Н | Унифицированный указатель (URL) |
| Дополнительные сведения | РеквДопСведДок | А | T(1-2000) | Н | |
| Идентифицирующие реквизиты сторон, составивших (сформировавших) документ | РеквИдРекСост | С | | НМ | Типовой элемент <ИдРекСостТип>. Состав элемента представлен в таблице 5.23. Заполняется в отношении каждого из участников события (сделки), оформленного документом с указанными в <РеквНаимДок>, <РеквНомерДок> и <РеквДатаДок> наименованием, порядковым номером и датой |
Таблица 5.23
Идентифицирующие реквизиты сторон, составивших документ (ИдРекСостТип)
| Наименование элемента | Сокращенное наименование (код) элемента | Признак типа элемента | Формат элемента | Признак обязательности элемента | Дополнительная информация |
| ИНН организации, состоящей на учете в налоговом органе | | ИННЮЛ | П | T(=10) | О | Типовой элемент <ИННЮЛТип> |
| ИНН физического лица, не являющегося индивидуальным предпринимателем | | ИННФЛ | П | T(=12) | Н | Типовой элемент <ИННФЛТип> |
| ИНН индивидуального предпринимателя | | ИННИП | П | T(=12) | О | Типовой элемент <ИННФЛТип> |
| Данные об иностранной организации (иностранном гражданине), не состоящей/состоящем на учете в налоговом органе | | ДаннИно | С | | О | Типовой элемент <СвИнНеУчТип>. Состав элемента представлен в таблице 5.19 |
| Наименование органа исполнительной власти (специализированной уполномоченной организации), выдавшего документ | НаимОИВ | П | T(1-255) | О | |
Таблица 5.24
Сведения об адресе (месте нахождения) (АдресТип)
| Наименование элемента | Сокращенное наименование (код) элемента | Признак типа элемента | Формат элемента | Признак обязательности элемента | Дополнительная информация |
| Глобальный номер места нахождения (GLN места) | ГЛНМеста | А | T(=13) | Н | |
| Адрес, указанный в Едином государственном реестре юридических лиц/почтовый адрес/адрес регистрации по месту жительства индивидуального предпринимателя, указанный в Едином государственном реестре индивидуальных предпринимателей (реквизиты адреса на территории Российской Федерации) | | АдрРФ | С | | О | Типовой элемент <АдрРФТип>. Состав элемента представлен в таблице 5.25 |
| Адрес в соответствии с государственным адресным реестром, указанный в Едином государственном реестре юридических лиц/почтовый адрес/адрес регистрации по месту жительства индивидуального предпринимателя, указанный в Едином государственном реестре индивидуальных предпринимателей (реквизиты адреса на территории Российской Федерации) | | АдрГАР | С | | О | Типовой элемент <АдрГАРТип>. Состав элемента представлен в таблице 5.26 |
| Адрес, указанный в Едином государственном реестре юридических лиц/почтовый адрес/адрес регистрации по месту жительства индивидуального предпринимателя, указанный в Едином государственном реестре индивидуальных предпринимателей (информация об адресе, в том числе об адресе за пределами территории Российской Федерации) | АдрИнф | С | | О | Типовой элемент <АдрИнфТип>. Состав элемента представлен в таблице 5.31 |
Таблица 5.25
Сведения об адресе в Российской Федерации, содержащиеся в ЕГРЮЛ (АдрРФТип)
| Наименование элемента | Сокращенное наименование (код) элемента | Признак типа элемента | Формат элемента | Признак обязательности элемента | Дополнительная информация |
| Почтовый индекс | Индекс | А | T(=6) | Н | |
| Код субъекта Российской Федерации | КодРегион | А | T(=2) | ОК | Типовой элемент <ССРФТип>. Принимает значение в соответствии с приложением N 2 "Коды субъектов Российской Федерации и иных территорий" к порядку заполнения формы "Сведения о регистрации гражданина Российской Федерации по месту жительства", утвержденному приказом ФНС России от 27.06.2022 N ЕД-7-14/517@ (зарегистрирован Минюстом России 09.11.2022, регистрационный N 70874) <4> (далее - Коды субъектов Российской Федерации и иных территорий) |
| Наименование субъекта Российской Федерации | НаимРегион | А | T(1-51) | О | Принимает значение наименования субъекта в соответствии с Кодами субъектов Российской Федерации и иных территорий за следующим исключением: если код субъекта Российской Федерации принимает значение, равное "99" (<Регион>=99), то элемент принимает значение "иные территории, включая город и космодром Байконур" |
| Район | Район | А | T(1-255) | Н | |
| Город | Город | А | T(1-255) | Н | |
| Населенный пункт | НаселПункт | А | T(1-255) | Н | |
| Улица | Улица | А | T(1-255) | Н | |
| Дом | Дом | А | T(1-50) | Н | |
| Корпус | Корпус | А | T(1-50) | Н | |
| Квартира | Кварт | А | T(1-50) | Н | |
| Иные сведения об адресе в Российской Федерации | ИныеСвед | А | T(1-1000) | Н | |
<4> С изменениями, внесенными приказом ФНС России от 24.07.2023 N ЕД-7-14/491@ (зарегистрирован Минюстом России 07.08.2023, регистрационный N 74651).
Таблица 5.26
Адрес в соответствии с государственным адресным реестром (АдрГАРТип)
| Наименование элемента | Сокращенное наименование (код) элемента | Признак типа элемента | Формат элемента | Признак обязательности элемента | Дополнительная информация |
| Уникальный номер адреса объекта адресации в государственном адресном реестре | ИдНом | А | T(=36) | О | Уникальный номер адреса объекта адресации в государственном адресном реестре в виде 36-разрядного GUID |
| Почтовый индекс | Индекс | А | T(=6) | Н | |
| Код субъекта Российской Федерации | КодРегион | П | T(=2) | ОК | Типовой элемент <ССРФТип>. Принимает значение в соответствии с Кодами субъектов Российской Федерации и иных территорий |
| Наименование субъекта Российской Федерации | НаимРегион | П | T(1-51) | О | Принимает значение наименования субъекта в соответствии с Кодами субъектов Российской Федерации и иных территорий за следующим исключением: если код субъекта Российской Федерации принимает значение, равное "99" (<Регион>=99), то элемент принимает значение "иные территории, включая город и космодром Байконур" |
| Муниципальный район/городской округ/внутригородская территория города федерального значения/муниципальный округ/федеральная территория | МуниципРайон | С | | НУ | Типовой элемент <ВидНаимКодТип>. Состав элемента представлен в таблице 5.27. Элемент обязателен, если значение элемента <Регион> не равно 99 |
| Городское поселение/сельское поселение/межселенная территория в составе муниципального района/внутригородской район городского округа | ГородСелПоселен | С | | Н | Типовой элемент <ВидНаимКодТип>. Состав элемента представлен в таблице 5.27 |
| Населенный пункт (город, деревня, село и прочее) | НаселенПункт | С | | Н | Типовой элемент <ВидНаимТип>. Состав элемента представлен в таблице 5.28 |
| Элемент планировочной структуры | ЭлПланСтруктур | С | | Н | Типовой элемент <ТипНаимТип>. Состав элемента представлен в таблице 5.29 |
| Элемент улично-дорожной сети | ЭлУлДорСети | С | | Н | Типовой элемент <ТипНаимТип>. Состав элемента представлен в таблице 5.29 |
| Земельный участок (номер) | ЗемелУчасток | П | T(1-50) | Н | |
| Здание/строение/сооружение/объект незавершенного строительства | Здание | С | | НМ | Типовой элемент <НомерТип>. Состав элемента представлен в таблице 5.30 |
| Помещение в пределах здания/строения/сооружения/машиноместо | ПомещЗдания | С | | Н | Типовой элемент <НомерТип>. Состав элемента представлен в таблице 5.30 |
| Помещение в пределах квартиры | ПомещКвартиры | С | | Н | Типовой элемент <НомерТип>. Состав элемента представлен в таблице 5.30 |
Таблица 5.27
Сведения о виде (код) и наименовании адресного элемента (ВидНаимКодТип)
| Наименование элемента | Сокращенное наименование (код) элемента | Признак типа элемента | Формат элемента | Признак обязательности элемента | Дополнительная информация |
| Вид (код) элемента | ВидКод | А | T(=1) | ОК | Принимает значения: |
| для элемента <МуниципРайон> |
| 1 - муниципальный район | |
| 2 - городской округ | |
| 3 - внутригородская территория города федерального значения | |
| 4 - муниципальный округ | |
| 5 - федеральная территория |
| для элемента <ГородСелПоселен> |
| 1 - городское поселение | |
| 2 - сельское поселение | |
| 3 - межселенная территория в составе муниципального района | |
| 4 - внутригородской район городского округа |
| Наименование элемента | Наим | А | T(1-255) | О | |
Таблица 5.28
Сведения о виде и наименовании адресного элемента (ВидНаимТип)
| Наименование элемента | Сокращенное наименование (код) элемента | Признак типа элемента | Формат элемента | Признак обязательности элемента | Дополнительная информация |
| Вид элемента | Вид | А | T(1-50) | О | |
| Наименование элемента | Наим | А | T(1-255) | О | |
Таблица 5.29
Сведения о типе и наименовании адресного элемента (ТипНаимТип)
| Наименование элемента | Сокращенное наименование (код) элемента | Признак типа элемента | Формат элемента | Признак обязательности элемента | Дополнительная информация |
| Тип элемента | Тип | А | T(1-50) | О | |
| Наименование элемента | Наим | А | T(1-255) | О | |
Таблица 5.30
Сведения о номере адресного элемента (НомерТип)
| Наименование элемента | Сокращенное наименование (код) элемента | Признак типа элемента | Формат элемента | Признак обязательности элемента | Дополнительная информация |
| Тип элемента | Тип | А | T(1-50) | О | |
| Номер элемента | Номер | А | T(1-255) | О | |
Таблица 5.31
Информация об адресе, в том числе об адресе за пределами территории Российской Федерации (АдрИнфТип)
| Наименование элемента | Сокращенное наименование (код) элемента | Признак типа элемента | Формат элемента | Признак обязательности элемента | Дополнительная информация |
| Код страны | КодСтр | А | T(=3) | ОК | Типовой элемент <ОКСМТип>. Принимает значение в соответствии с Общероссийским классификатором стран мира (ОКСМ) |
| Наименование страны | НаимСтран | А | T(1-255) | ОК | Принимает значение в соответствии с Общероссийским классификатором стран мира (ОКСМ) |
| Адрес | АдрТекст | А | T(1-1000) | О | |
Таблица 5.32
Контактные данные (КонтактТип)
| Наименование элемента | Сокращенное наименование (код) элемента | Признак типа элемента | Формат элемента | Признак обязательности элемента | Дополнительная информация |
| Номер контактного телефона/факс | Тлф | П | T(1-255) | НМ | |
| Адрес электронной почты | ЭлПочта | П | T(1-255) | НМ | |
| Иные контактные данные | ИнКонт | П | T(1-255) | Н | |
Таблица 5.33
Информационное поле (ИнфПолТип)
| Наименование элемента | Сокращенное наименование (код) элемента | Признак типа элемента | Формат элемента | Признак обязательности элемента | Дополнительная информация |
| Идентификатор файла информационного поля | ИдФайлИнфПол | А | T(=36) | Н | Указывается идентификатор файла, связанного со сведениями данного электронного файла обмена (GUID) |
| Текстовая информация | ТекстИнф | С | | НМ | Типовой элемент <ТекстИнфТип>. Состав элемента представлен в таблице 5.34 |
Таблица 5.34
Текстовая информация (ТекстИнфТип)
| Наименование элемента | Сокращенное наименование (код) элемента | Признак типа элемента | Формат элемента | Признак обязательности элемента | Дополнительная информация |
| Идентификатор | Идентиф | А | T(1-50) | О | |
| Значение | Значение | А | T(1-2000) | О | |
Таблица 5.35
Фамилия, имя, отчество физического лица (ФИОТип)
| Наименование элемента | Сокращенное наименование (код) элемента | Признак типа элемента | Формат элемента | Признак обязательности элемента | Дополнительная информация |
| Фамилия | Фамилия | А | T(1-60) | О | |
| Имя | Имя | А | T(1-60) | О | |
| Отчество | Отчество | А | T(1-60) | Н | |
Приложение N 8
к приказу ФНС России
от 14.05.2024 N ЕД-7-26/383@
ЭЛЕКТРОННАЯ КВИТАНЦИЯ О ПРИЕМЕ ГРУЗА
форма
к электронной транспортной накладной N ___ от "__" _____________ г.
| N | |
| Дата составления | |
| Порт отправления | |
| Порт назначения | |
| Судно (название) | |
| Дата приема груза к перевозке | |
| Дата приема груза на хранение | |
1. Перевозчик
|
| реквизиты, позволяющие идентифицировать Перевозчика (полное наименование, адрес в пределах места нахождения (адрес регистрации по месту жительства), идентификационный номер налогоплательщика) |
2. Грузоотправитель
|
| реквизиты, позволяющие идентифицировать Грузоотправителя (полное наименование, адрес в пределах места нахождения (адрес регистрации по месту жительства), идентификационный номер налогоплательщика) |
3. Грузополучатель
|
| реквизиты, позволяющие идентифицировать Грузополучателя (полное наименование, адрес в пределах места нахождения (адрес регистрации по месту жительства), идентификационный номер налогоплательщика) |
4. Груз
| Наименование груза | Тара, упаковка (номер контейнера, масса контейнера) | Количество мест | Масса груза (брутто), кг | Дополнительная информация |
| | | | | |
| | | | | |
| Итого мест | |
| Итого масса | |
| Способ определения массы | |
| Объявленная стоимость груза | |
| Сопроводительные документы | |
5. Переадресовка, перегрузка или отпаузка (при наличии)
6. Фактические обстоятельства предъявления груза к перевозке и погрузки груза на судно
7. Иные данные и оговорки перевозчика
| Платежи и сборы | |
| Иные данные | |
| Условия оплаты провозных платежей | |
| Отметки и оговорки | |
8. Выдача груза
| Дата получения груза | |
| Отметки и оговорки | |
Перевозчик (должность, фамилия, имя, отчество (при наличии), подпись) | |
Грузополучатель (должность, фамилия, имя, отчество (при наличии), подпись) | |