Зарегистрировано в Минюсте России 31 мая 2024 г. N 78414
ФЕДЕРАЛЬНАЯ НАЛОГОВАЯ СЛУЖБА
ПРИКАЗ
от 13 мая 2024 г. N ЕД-7-26/382@
ОБ УТВЕРЖДЕНИИ ФОРМАТОВ И ФОРМ ЭЛЕКТРОННОГО ДОГОВОРА МОРСКОЙ ПЕРЕВОЗКИ ГРУЗА И ЭЛЕКТРОННОГО КОНОСАМЕНТА
В соответствии с частью 3 статьи 117 Кодекса торгового мореплавания Российской Федерации, а также абзацем первым пункта 1 и подпунктом 5.9.51 пункта 5 Положения о Федеральной налоговой службе, утвержденного постановлением Правительства Российской Федерации от 30.09.2004 N 506, в целях развития электронного документооборота, а также в связи с принятием Федерального закона от 10.07.2023 N 294-ФЗ "О внесении изменений в отдельные законодательные акты Российской Федерации" приказываю:
1. Утвердить:
формат электронного договора морской перевозки груза согласно приложению N 1 к настоящему приказу;
форму электронного договора морской перевозки груза согласно приложению N 2 к настоящему приказу;
формат электронного коносамента согласно приложению N 3 к настоящему приказу;
форму электронного коносамента согласно приложению N 4 к настоящему приказу.
2. Установить, что настоящий приказ вступает в силу с 1 сентября 2024 года.
3. Контроль за исполнением настоящего приказа возложить на заместителя руководителя Федеральной налоговой службы, координирующего работу по методологическому и организационному обеспечению взаимодействия налогоплательщиков с ФНС России по телекоммуникационным каналам связи через операторов электронного документооборота.
Руководитель
Федеральной налоговой службы
Д.В. ЕГОРОВ
Приложение N 1
к приказу ФНС России
от 13.05.2024 N ЕД-7-26/382@
ФОРМАТ ЭЛЕКТРОННОГО ДОГОВОРА МОРСКОЙ ПЕРЕВОЗКИ ГРУЗА
I. ОБЩИЕ СВЕДЕНИЯ
1. Настоящий формат описывает требования к XML-файлам (далее - файл обмена) передачи по телекоммуникационным каналам связи электронного договора морской перевозки груза.
2. Электронный договор морской перевозки груза включает два обязательных файла обмена:
файл обмена информации отправителя (фрахтователя), состоящей из сведений об отправителе (фрахтователе), о перевозчике, о получателе, о грузе, о типе требуемого судна (при необходимости - чартере), о маршруте, порте погрузки и порте выгрузки, о сроках выполнения перевозки, о месте разрешения споров и распределения общей аварии, об иных условиях перевозки;
файл обмена информации перевозчика, состоящей из сведений о судне, об общих условиях перевозки, о правах и обязанностях сторон, о стоимости услуг по перевозке груза, об иных условиях перевозки.
Электронный договор морской перевозки груза содержит следующие файлы обмена (при наличии):
файл обмена информации о соглашении об изменении или расторжении электронного договора морской перевозки груза к электронному договору морской перевозки груза, состоящей из сведений об изменяемых условиях электронного договора морской перевозки груза или сведений о расторжении электронного договора морской перевозки груза, а также даты, с которой изменения условий электронного договора морской перевозки груза вступают в законную силу;
файл обмена информации о согласовании соглашения об изменении или расторжении электронного договора морской перевозки груза к электронному договору морской перевозки груза, состоящей из сведений о подтверждении согласия с изменениями условий электронного договора морской перевозки груза или расторжением электронного договора морской перевозки груза в соответствии со сведениями, указанными в файле обмена информации о соглашении к электронному договору морской перевозки груза.
3. Номер версии настоящего формата 5.01, часть 966.
II. ОПИСАНИЕ ФАЙЛА ОБМЕНА ИНФОРМАЦИИ ОТПРАВИТЕЛЯ (ФРАХТОВАТЕЛЯ)
4. Имя файла обмена должно иметь следующий вид:
R_T_A_O_W_GGGGMMDD_N, где:
R_T - префикс, принимающий значение ON_DOGMPOTPR;
A - уникальный идентификатор получателя файла обмена электронного договора морской перевозки груза, информация отправителя (фрахтователя). Значение элемента представляется в виде "УИОЭДОУИПол", где:
"УИОЭДО" - уникальный идентификатор оператора электронного документооборота (оператор ЭДО) - символьный трехзначный код (префикс), присваивается Федеральной налоговой службой. В значении уникального идентификатора допускаются символы латинского алфавита "A - Z", "a - z", цифры "0 - 9", знаки "@", ".", "-". Значение уникального идентификатора регистронезависимо;
"УИПол" - уникальный идентификатор получателя файла обмена (перевозчика). При направлении файла обмена через оператора ЭДО "УИПол" принимает значение уникального идентификатора участника, присваиваемого оператором ЭДО, длина уникального идентификатора получателя не более 43 символов;
O - уникальный идентификатор отправителя файла обмена электронного договора морской перевозки груза, информация отправителя (фрахтователя). Значение элемента представляется в виде "УИОЭДОУИОтпр", где:
"УИОЭДО" - уникальный идентификатор оператора электронного документооборота (оператор ЭДО) - символьный трехзначный код (префикс), присваивается Федеральной налоговой службой. В значении уникального идентификатора допускаются символы латинского алфавита "A - Z", "a - z", цифры "0 - 9", знаки "@", ".", "-". Значение уникального идентификатора регистронезависимо;
"УИОтпр" - уникальный идентификатор отправителя файла обмена (отправителя (фрахтователя)). При направлении файла обмена через оператора ЭДО "УИОтпр" принимает значение уникального идентификатора участника, присваиваемого оператором ЭДО, длина уникального идентификатора отправителя не более 43 символов;
W - признак наличия идентификаторов дополнительных получателей файла обмена информации отправителя (фрахтователя). Может принимать следующие значения: "0" - дополнительные получатели файла обмена информации отправителя (фрахтователя) отсутствуют, "1" - дополнительные получатели файла обмена информации отправителя (фрахтователя) присутствуют и указаны в файле обмена информации отправителя (фрахтователя);
GGGG - год формирования передаваемого файла обмена, MM - месяц, DD - день;
N - 36-символьный глобально уникальный идентификатор GUID (Globally Unique Identifier).
Расширение имени файла обмена - xml. Расширение имени файла обмена может указываться строчными или прописными буквами.
Параметры первой строки файла обмена
Первая строка XML-файла должна иметь следующий вид:
<?xml version="1.0" encoding ="windows-1251 "?>
Имя файла, содержащего XML-схему файла обмена, должно иметь следующий вид:
ON_DOGMPOTPR_1_966_01_05_01 xx, где xx - номер версии схемы.
Расширение имени файла - xsd.
XML-схема файла обмена в электронной форме приводится отдельным файлом и размещается на официальном сайте Федеральной налоговой службы в информационно-телекоммуникационной сети "Интернет".
Выпуск новой версии (новых версий) схемы возможен при условии ее непротиворечия требованиям данного документа (в части уточнения текста наименования отдельных элементов, дополнительной информации, увеличения количества знаков в формате элемента).
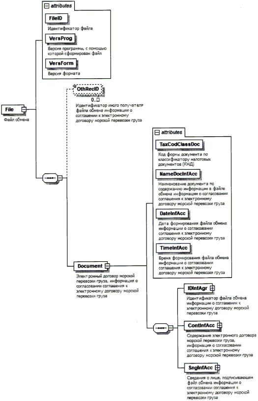
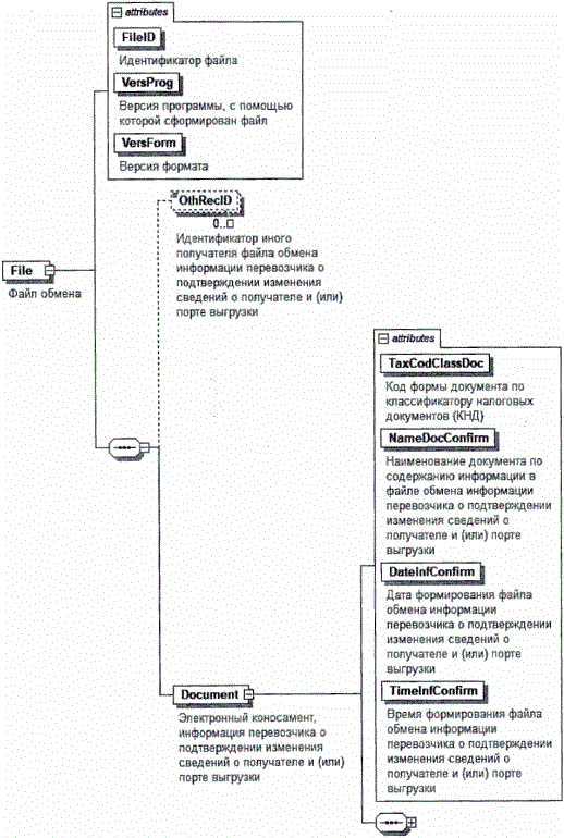
5. Логическая модель файла обмена представлена в виде диаграммы структуры файла обмена на рисунке 1 настоящего формата. Элементами логической модели файла обмена являются элементы и атрибуты XML-файла. Перечень структурных элементов логической модели файла обмена и сведения о них приведены в таблицах 5.1 - 5.32 настоящего формата.
Для каждого структурного элемента логической модели файла обмена приводятся следующие сведения:
наименование элемента. Приводится полное наименование элемента. В строке таблицы могут быть описаны несколько элементов, наименования которых разделены символом "|". Такая форма записи применяется при наличии в файле обмена только одного элемента из описанных в этой строке;
сокращенное наименование (код) элемента. Приводится сокращенное наименование элемента. Синтаксис сокращенного наименования должен удовлетворять спецификации XML;
признак типа элемента. Может принимать следующие значения: "С" - сложный элемент логической модели (содержит вложенные элементы), "П" - простой элемент логической модели, реализованный в виде элемента XML-файла, "А" - простой элемент логической модели, реализованный в виде атрибута элемента XML-файла. Простой элемент логической модели не содержит вложенные элементы;
формат элемента. Формат элемента представляется следующими условными обозначениями: T - символьная строка; N - числовое значение (целое или дробное).
Формат символьной строки указывается в виде T(n-k) или T(=k), где: n - минимальное количество знаков, k - максимальное количество знаков, символ "-" - разделитель, символ "=" означает фиксированное количество знаков в строке. В случае если минимальное количество знаков равно 0, формат имеет вид T(0-k). В случае если максимальное количество знаков не ограничено, формат имеет вид T(n-).
Формат числового значения указывается в виде N(m.k), где: m - максимальное количество знаков в числе, включая знак (для отрицательного числа), целую и дробную часть числа без разделяющей десятичной точки, k - максимальное число знаков дробной части числа. Если число знаков дробной части числа равно 0 (то есть число целое), то формат числового значения имеет вид N(m).
Для простых элементов, являющихся базовыми в XML, таких как элемент с типом "date", поле "Формат элемента" не заполняется. Для таких элементов в поле "Дополнительная информация" указывается тип базового элемента;
признак обязательности элемента определяет обязательность наличия элемента (совокупности наименования элемента и его значения) в файле обмена. Признак обязательности элемента может принимать следующие значения: "О" - наличие элемента в файле обмена обязательно; "Н" - наличие элемента в файле обмена необязательно, то есть элемент может отсутствовать. Если элемент принимает ограниченный перечень значений (по классификатору), то признак обязательности элемента дополняется символом "К". В случае если количество реализаций элемента может быть более одной, признак обязательности элемента дополняется символом "М".
К вышеперечисленным признакам обязательности элемента добавляется значение "У" при описании в XML-схеме условий, предъявляемых к элементу в файле обмена, описанных в графе "Дополнительная информация";
дополнительная информация содержит при необходимости требования к элементу файла обмена, не указанные ранее. Для сложных элементов указывается ссылка на таблицу, в которой описывается состав данного элемента. Для элементов, принимающих ограниченный перечень значений из классификатора, указывается соответствующее наименование классификатора или приводится перечень возможных значений. Для классификатора может указываться ссылка на его местонахождение. Для элементов, использующих пользовательский тип данных, указывается наименование типового элемента.

Рисунок 1. Диаграмма структуры файла обмена
Таблица 5.1
Файл обмена (File)
| Наименование элемента | Сокращенное наименование (код) элемента | Признак типа элемента | Формат элемента | Признак обязательности элемента | Дополнительная информация |
| Идентификатор файла | FileID | А | T(1-255) | ОУ | Содержит (повторяет) имя сформированного файла (без расширения) |
| Версия программы, с помощью которой сформирован файл | VersProg | А | T(1-40) | О | |
| Версия формата | VersForm | А | T(1-5) | ОК | Принимает значение: 5.01 |
| Идентификатор иного получателя файла обмена информации отправителя (фрахтователя) | OthRecID | П | T(4-46) | НМ | Значение элемента представляется в виде УИЭДОУИПолИной, где: УИОЭДО - уникальный идентификатор оператора электронного оборота (оператор ЭДО) - символьный трехзначный код (префикс), присваивается Федеральной налоговой службой; УИПолИной - уникальный идентификатор иного получателя, присваиваемый оператором ЭДО иного получателя, длина уникального идентификатора иного получателя не более 43 символов. Обязателен, если W в имени файла обмена принимает значение "1" |
| Электронный договор морской перевозки груза, информация отправителя (фрахтователя) | Document | С | | О | Состав элемента представлен в таблице 5.2 |
Таблица 5.2
Электронный договор морской перевозки груза, информация отправителя (фрахтователя) (Document)
| Наименование элемента | Сокращенное наименование (код) элемента | Признак типа элемента | Формат элемента | Признак обязательности элемента | Дополнительная информация |
| Код формы документа по классификатору налоговых документов (КНД) | TaxCodClassDoc | А | T(=7) | ОК | Принимает значение: 1110416 |
| Наименование документа по содержанию информации в файле обмена информации отправителя (фрахтователя) | NameDocConsigner | А | T(1-255) | ОК | Принимает значение: электронный договор морской перевозки груза, информация отправителя (фрахтователя) |
| Дата формирования файла обмена информации отправителя (фрахтователя) | DateInfConsigner | А | T(=10) | О | Типовой элемент <DateType>. Дата в формате DD.MM.GGGG |
| Время формирования файла обмена информации отправителя (фрахтователя) | TimeInfConsigner | А | T(=8) | О | Типовой элемент <TimeType>. Время в формате HH:MM:SS |
| Содержание электронного договора морской перевозки груза, информация отправителя (фрахтователя) | ContInfConsigner | С | | О | Состав элемента представлен в таблице 5.3 |
| Сведения о лице, подписывающем файл обмена информации отправителя (фрахтователя) | SngInfConsigner | С | | О | Типовой элемент <SignerType>. Состав элемента представлен в таблице 5.18 |
Таблица 5.3
Содержание электронного договора морской перевозки груза, информация отправителя (фрахтователя) (ContInfConsigner)
| Наименование элемента | Сокращенное наименование (код) элемента | Признак типа элемента | Формат элемента | Признак обязательности элемента | Дополнительная информация |
| Уникальный идентификатор документа (УИД) электронного договора морской перевозки груза | UID_Contr | А | T(1-36) | Н | Выдается государственной информационной системой электронных перевозочных документов (далее - ГИС ЭПД) |
| Номер электронного договора морской перевозки груза | NumbContr | А | T(1-1000) | О | |
| Дата заключения электронного договора морской перевозки груза | DataContr | А | T(=10) | О | Типовой элемент <DateType>. Дата в формате DD.MM.GGGG |
| Место заключения электронного договора морской перевозки груза | PlaceContr | А | T(1-255) | О | |
| Сведения об отправителе | | Consigner | С | | О | Типовой элемент <PartyType>. Состав элемента представлен в таблице 5.8 |
| Сведения о фрахтователе | Charterer | С | | О | Типовой элемент <PartyType>. Состав элемента представлен в таблице 5.8 |
| Сведения о перевозчике | Carrier | С | | О | Типовой элемент <PartyType>. Состав элемента представлен в таблице 5.8 |
| Сведения о грузе | InfCargo | С | | О | Состав элемента представлен в таблице 5.4 |
| Условия перевозки груза | CondCargoTransp | С | | О | Состав элемента представлен в таблице 5.7 |
| Информационное поле | InfField | С | | НМ | Типовой элемент <InfFieldType>. Состав элемента представлен в таблице 5.30 |
Таблица 5.4
Сведения о грузе (InfCargo)
| Наименование элемента | Сокращенное наименование (код) элемента | Признак типа элемента | Формат элемента | Признак обязательности элемента | Дополнительная информация |
| Описание груза | CargoDescript | С | | ОМ | Состав элемента представлен в таблице 5.5 |
| Информационное поле | InfField | С | | НМ | Типовой элемент <InfFieldType>. Состав элемента представлен в таблице 5.30 |
Таблица 5.5
Описание груза (CargoDescript)
| Наименование элемента | Сокращенное наименование (код) элемента | Признак типа элемента | Формат элемента | Признак обязательности элемента | Дополнительная информация |
| Наименование груза | NameCargo | А | T(1-255) | О | Наименование и описание груза, позволяющее его идентифицировать, с указанием товарных знаков |
| Порядковый номер груза | SeqNumbCargo | А | N(5) | Н | |
| Номер и марка груза | NumbMarkCargo | А | T(1-30) | Н | Артикул (код товара, номер по каталогу производителя) |
| Код товарной номенклатуры | CodCommNomencl | А | T(4-10) | НК | Принимает значение в соответствии с единой Товарной номенклатурой внешнеэкономической деятельности <1> (ТН ВЭД) |
| Состояние груза | CargoCondit | А | T(1-1000) | Н | |
| Вид тары груза | TypeTare | А | T(=2) | НК | Типовой элемент <OKVGUM_RFType>. Принимает значение в соответствии с классификатором видов груза, упаковки и упаковочных материалов <2> или "00" при отсутствии тары |
| Номинальный объем груза, в кубических метрах | NomVolume | А | N(18.6) | Н | |
| Фактический объем груза, в кубических метрах | Real Volume | А | N(18.6) | Н | |
| Количество мест груза (товара) | QuanSeatCargo | А | N(11) | Н | |
| Вес груза (товара), брутто (кг) | WeightGross | А | N(18.4) | О | |
| Вес груза (товара), брутто с контейнером (кг) | WeightGrossContainer | А | N(18.4) | Н | |
| Маркировка | Mark | П | T(1-1000) | НМ | При отсутствии принимает значение "Отсутствует" |
| Код класса опасности груза в соответствии с Правилами морской перевозки опасных грузов (МОПОГ) для опасных грузов | CodClassDanger | П | T(1-3) | НМ | |
| Индикатор опасности вещества по классификации ООН | IDDangerOON | П | T(=4) | НМ | |
| Сведения о контейнерах | InfContainer | С | | НМ | Состав элемента представлен в таблице 5.6 |
| Габариты груза, в метрах | Size | С | | Н | Типовой элемент <SizeType>. Состав элемента представлен в таблице 5.16 |
<1> Утверждена решением Совета Евразийской экономической комиссии от 14 сентября 2021 г. N 80 "Об утверждении единой Товарной номенклатуры внешнеэкономической деятельности Евразийского экономического союза и Единого таможенного тарифа Евразийского экономического союза, а также об изменении и признании утратившим силу некоторых решений Совета Евразийской экономической комиссии", с изменениями, внесенными решением Коллегии Евразийской экономической комиссии от 27.12.2023 N 189 (вступило в силу 28.01.2024), (официальный сайт Евразийского экономического союза http://www.eaeunion.org/, 06.10.2021, является обязательным для Российской Федерации в соответствии с Договором о Евразийском экономическом союзе от 29.05.2014, ратифицированным Федеральным законом от 03.10.2014 N 279-ФЗ "О ратификации Договора о Евразийском экономическом союзе" (вступило в силу 01.01.2022).
<2> Утверждена решением Комиссии Таможенного союза от 20.09.2010 N 378 "О классификаторах, используемых для заполнения таможенных документов" (официальный сайт Евразийского экономического союза http://www.eaeunion.org/, 07.10.2021), вступило в силу 01.01.2011, является обязательным для Российской Федерации в соответствии с Договором об учреждении Евразийского экономического сообщества от 10.10.2000, ратифицированным Федеральным законом от 22.05.2001 N 56-ФЗ "О ратификации Договора об учреждении Евразийского экономического сообщества" (Договор вступил в силу для Российской Федерации 30.05.2001); Договором о Евразийском экономическом союзе от 29.05.2014, ратифицированным Федеральным законом от 03.10.2014 N 279-ФЗ "О ратификации Договора о Евразийском экономическом союзе" (Договор вступил в силу для Российской Федерации 01.01.2015).
Таблица 5.6
Сведения о контейнерах (InfContainer)
| Наименование элемента | Сокращенное наименование (код) элемента | Признак типа элемента | Формат элемента | Признак обязательности элемента | Дополнительная информация |
| Порядковый номер контейнера | SeqNumbContainer | А | N(2) | О | |
| Идентификационный номер контейнера | IDContainer | А | T(1-255) | О | |
Таблица 5.7
Условия перевозки груза (CondCargoTransp)
| Наименование элемента | Сокращенное наименование (код) элемента | Признак типа элемента | Формат элемента | Признак обязательности элемента | Дополнительная информация |
| Тип требуемого судна | ShipType | А | T(1-255) | О | |
| Тип чартера | CharterType | А | T(=1) | НК | Принимает значение: |
| 1 | - для морской перевозки груза предоставляется все судно | |
| 2 | - для морской перевозки груза предоставляется часть судна | |
| 3 | - для морской перевозки груза предоставляется определенное помещение судна |
| Описание помещения судна, предоставляемого для морской перевозки груза | CharterTypeDesc | А | T(1-500) | НУ | Элемент обязателен и формируется при <CharterType> = 3 |
| Порт погрузки | PortLoading | А | T(1-500) | О | |
| Порт выгрузки | PortDischarge | А | T(1-500) | О | |
| Срок исполнения электронного договора морской перевозки груза | ExDateContr | А | T(=10) | О | Типовой элемент <DateType>. Дата в формате DD.MM.GGGG |
| Срок подачи судна под погрузку | DateLoadShip | А | T(=10) | О | Типовой элемент <DateType>. Дата в формате DD.MM.GGGG |
| Срок выдачи груза в порту прибытия | DateDelivCargo | А | T(=10) | О | Типовой элемент <DateType>. Дата в формате DD.MM.GGGG |
| Иные условия перевозки | OthCond | П | T(1-1000) | НМ | |
| Место распределения общей аварии | PlGenerlAverg | С | | Н | Типовой элемент <AddressType>. Состав элемента представлен в таблице 5.21 |
| Место разрешения споров | PlDispResol | С | | Н | Типовой элемент <AddressType>. Состав элемента представлен в таблице 5.21 |
| Сведения о получателе груза | Recipient | С | | Н | Типовой элемент <PartyType>. Состав элемента представлен в таблице 5.8 |
| Сведения о маршруте перевозки | TranspRoute | С | | О | Типовой элемент <InfTranspRoutType>. Состав элемента представлен в таблице 5.17 |
Таблица 5.8
Сведения об участнике факта хозяйственной жизни (PartyType)
| Наименование элемента | Сокращенное наименование (код) элемента | Признак типа элемента | Формат элемента | Признак обязательности элемента | Дополнительная информация |
| Код по Общероссийскому классификатору предприятий и организаций | OKPO_RF | А | T(1-10) | НК | Принимает значение в соответствии с Общероссийским классификатором предприятий и организаций (ОКПО) |
| Код по Общероссийскому классификатору организационно-правовых форм | CodeOPF_RF | А | T(2-5) | НК | |
| Полное наименование организационно-правовой формы | FullNameOPF_RF | А | T(4-255) | Н | |
| Структурное подразделение | StrDepart | А | T(1-500) | Н | |
| Информация для участника документооборота | InfForParty | А | T(1-255) | Н | Информация, позволяющая получающему документ участнику документооборота обеспечить его автоматизированную обработку |
| Сокращенное наименование | ShortName | А | T(1-510) | Н | |
| Идентификационные сведения | IdentInf | С | | О | Состав элемента представлен в таблице 5.9 |
| Адрес | Address | С | | О | Типовой элемент <AddressType>. Состав элемента представлен в таблице 5.21 |
| Банковские реквизиты | BankRequis | С | | Н | Состав элемента представлен в таблице 5.13 |
| Контактные данные | Contact | С | | Н | Типовой элемент <ContactType>. Состав элемента представлен в таблице 5.29 |
Таблица 5.9
Идентификационные сведения (IdentInf)
| Наименование элемента | Сокращенное наименование (код) элемента | Признак типа элемента | Формат элемента | Признак обязательности элемента | Дополнительная информация |
| Сведения об индивидуальном предпринимателе | | IndEnt_RF | С | | О | Состав элемента представлен в таблице 5.10 |
| Сведения об организации, состоящей на учете в налоговом органе | | Org_RF | С | | О | Состав элемента представлен в таблице 5.11 |
| Сведения об иностранной организации (иностранном гражданине), не состоящей/состоящем на учете в налоговом органе | | InfForeigNotTax | С | | О | Типовой элемент <InfForeigNotTaxType>. Состав элемента представлен в таблице 5.15 |
| Сведения о физическом лице, не являющемся индивидуальным предпринимателем | NPers_RF | С | | О | Состав элемента представлен в таблице 5.12 |
Таблица 5.10
Сведения об индивидуальном предпринимателе (IndEnt_RF)
| Наименование элемента | Сокращенное наименование (код) элемента | Признак типа элемента | Формат элемента | Признак обязательности элемента | Дополнительная информация |
| Идентификационный номер налогоплательщика (ИНН) физического лица | INNPers | А | T(=12) | О | Типовой элемент <INNPersType> |
| Реквизиты свидетельства о государственной регистрации индивидуального предпринимателя | CertifStateRegIndEnt | А | T(1-100) | Н | |
| Основной государственный регистрационный номер индивидуального предпринимателя | ОГРНИП | А | T(=15) | Н | Типовой элемент <OGRNIPType> |
| Дата присвоения основного государственного регистрационного номера индивидуального предпринимателя | DateOGRNIP | А | T(=10) | Н | Типовой элемент <DateType>. Дата в формате DD.MM.GGGG |
| Иные сведения, идентифицирующие физическое лицо | OthInf | А | T(1-255) | Н | |
| Фамилия, имя, отчество (при наличии) | FIO | С | | О | Типовой элемент <FIOType>. Состав элемента представлен в таблице 5.32 |
Таблица 5.11
Сведения об организации, состоящей на учете в налоговом органе (Org_RF)
| Наименование элемента | Сокращенное наименование (код) элемента | Признак типа элемента | Формат элемента | Признак обязательности элемента | Дополнительная информация |
| Полное наименование | NameOrg | А | T(1-1000) | О | |
| Идентификационный номер налогоплательщика (ИНН) юридического лица | INNOrg | А | T(=10) | О | Типовой элемент <InnOrgType> |
| Код причины постановки на учет (КПП) | KPP | А | T(=9) | О | Типовой элемент <KPPType> |
Таблица 5.12
Сведения о физическом лице, не являющемся индивидуальным предпринимателем (NPers_RF)
| Наименование элемента | Сокращенное наименование (код) элемента | Признак типа элемента | Формат элемента | Признак обязательности элемента | Дополнительная информация |
| Идентификационный номер налогоплательщика (ИНН) физического лица | INNPers | А | T(=12) | Н | Типовой элемент <INNPersType> |
| Иные сведения, в том числе сведения, идентифицирующие физическое лицо | OthInf | А | T(1-255) | НУ | Элемент обязателен при отсутствии <FIO> |
| Фамилия, имя, отчество (при наличии) | FIO | С | | НУ | Типовой элемент <FIOType>. Состав элемента представлен в таблице 5.32. Элемент обязателен при отсутствии <OthInf> и <INNPers> |
Таблица 5.13
Банковские реквизиты (BankRequis)
| Наименование элемента | Сокращенное наименование (код) элемента | Признак типа элемента | Формат элемента | Признак обязательности элемента | Дополнительная информация |
| Номер банковского счета | AccountNumber | А | T(1-20) | Н | |
| Сведения о банке | InfBank | С | | Н | Состав элемента представлен в таблице 5.14 |
Таблица 5.14
Сведения о банке (InfBank)
| Наименование элемента | Сокращенное наименование (код) элемента | Признак типа элемента | Формат элемента | Признак обязательности элемента | Дополнительная информация |
| Наименование банка | NameBank | А | T(1-1000) | Н | |
| Банковский идентификационный код (БИК) | BIK_RF | А | T(=9) | НК | Типовой элемент <BIK_RFType> Принимает значение в соответствии со Справочником банковских идентификационных кодов в платежной системе Банка России, ведение которого обеспечивается Банком России в соответствии с приложением 5 к Положению Банка России от 24.09.2020 N 732-П "О платежной системе Банка России" <3> |
| Корреспондентский счет банка | CorrAccount | А | T(1-20) | Н | |
<3> Зарегистрировано Минюстом России 10.11.2020, регистрационный N 60810, с изменениями, внесенными Указаниями Банка России от 25.03.2021 N 5756-У (зарегистрировано Минюстом России 26.05.2021, регистрационный N 63632), от 23.12.2021 N 6030-У (зарегистрировано Минюстом России 14.03.2022, регистрационный N 67709), от 04.04.2022 N 6115-У (зарегистрировано Минюстом России 06.04.2022, регистрационный N 68096), от 12.01.2023 N 6358-У (зарегистрировано Минюстом России 06.03.2023, регистрационный N 72532), от 09.01.2024 N 6656-У (зарегистрировано Минюстом России 15.03.2024, регистрационный N 77512).
Таблица 5.15
Сведения об иностранной организации (иностранном гражданине), не состоящей/состоящем на учете в налоговом органе (InfForeigNotTaxType)
| Наименование элемента | Сокращенное наименование (код) элемента | Признак типа элемента | Формат элемента | Признак обязательности элемента | Дополнительная информация |
| Идентификация статуса | StatusID | А | T(1-25) | ОК | Принимает значение: ИО - иностранная организация | ИГ - иностранный гражданин |
| Код страны | CodCountry | А | T(=3) | ОК | Типовой элемент <OKSM_RFType>. Принимает значение в соответствии с Общероссийским классификатором стран мира (ОКСМ) |
| Наименование страны | NameCountry | А | T(1-255) | О | Принимает значение в соответствии с Общероссийским классификатором стран мира (ОКСМ) |
| Наименование иностранной организации полное/фамилия, имя, отчество (при наличии) иностранного гражданина | NameForeig | А | T(1-1000) | О | |
| Идентификатор иностранной организации (иностранного гражданина) | ForeigID | А | T(1-255) | НУ | Элемент обязателен при отсутствии <OthInf> |
| Иные сведения для однозначной идентификации иностранной организации (иностранного гражданина) | OthInf | А | T(1-255) | НУ | Элемент обязателен при отсутствии <ForeigID> |
Таблица 5.16
Габариты груза (SizeType)
| Наименование элемента | Сокращенное наименование (код) элемента | Признак типа элемента | Формат элемента | Признак обязательности элемента | Дополнительная информация |
| Высота, в метрах | Height | А | N(5.3) | О | |
| Длина, в метрах | Length | А | N(5.3) | О | |
| Ширина, в метрах | Width | А | N(5.3) | О | |
Таблица 5.17
Сведения о маршруте перевозки (InfTranspRoutType)
| Наименование элемента | Сокращенное наименование (код) элемента | Признак типа элемента | Формат элемента | Признак обязательности элемента | Дополнительная информация |
| Маршрут, текстовый формат | RoutText | А | T(1-2000) | НУ | Элемент обязателен при отсутствии <RoutForm> |
| Маршрут, машиночитаемый формат | RoutForm | А | T(1-2000) | НУ | Описание маршрута в формате GeoJSON в спецификации 7946. Элемент обязателен при отсутствии <RoutText> |
Таблица 5.18
Сведения о лице, подписывающем информацию отправителя в электронной форме (SignerType)
| Наименование элемента | Сокращенное наименование (код) элемента | Признак типа элемента | Формат элемента | Признак обязательности элемента | Дополнительная информация |
| Должность | Post | А | T(1-255) | О | |
| Тип подписи | TypeSign | А | T(=1) | НК | Принимает значение: |
| 1 | - | усиленная квалифицированная электронная подпись | |
| 2 | - | простая электронная подпись | |
| 3 | - | усиленная неквалифицированная электронная подпись. |
| Значения "2" и "3" применяются, если иное не предусмотрено законодательством Российской Федерации |
| Дата подписания документа | DateSignDoc | А | T(=10) | Н | Типовой элемент <DateType>. Дата в формате DD.MM.GGGG |
| Способ подтверждения полномочий на подписание документа | MethodConfCred | А | T(=1) | ОК | Принимает значение: |
| 1 | - | в соответствии с данными, содержащимися в электронной подписи | |
| 2 | - | в соответствии с доверенностью в электронной форме в машиночитаемом виде, если представление доверенности осуществляется посредством включения в каждый пакет электронных документов, подписываемых представителем | |
| 3 | - | в соответствии с доверенностью в электронной форме в машиночитаемом виде, если представление доверенности осуществляется из информационной системы. При этом необходимая информация для запроса доверенности из информационной системы, указана в электронном документе | |
| 4 | - | в соответствии с доверенностью в электронной форме в машиночитаемом виде, если представление доверенности осуществляется из информационной системы. При этом необходимая информация для запроса доверенности из информационной системы представляется способом, отличным от указания в электронном документе | |
| 5 | - | в соответствии с доверенностью в форме документа на бумажном носителе | |
| 6 | - | иное |
| Дополнительные сведения | AddInfSigner | А | T(1-255) | Н | Дополнительные сведения о подписанте |
| Фамилия, имя, отчество (при наличии) | FIO | С | | О | Типовой элемент <FIOType>. Состав элемента представлен в таблице 5.32 |
| Сведения о доверенности в электронной форме в машиночитаемом виде, используемой для подтверждения полномочий представителя | | InfElectrAttorn | С | | НМУ | Состав элемента представлен в таблице 5.19. Элемент обязателен и формируется только при <MethodConfCred>=3 |
| Сведения о доверенности в форме документа на бумажном носителе, используемой для подтверждения полномочий представителя | InfPaperAttorn | С | | НМУ | Состав элемента представлен в таблице 5.20. Элемент обязателен и формируется только при <MethodConfCred>=5 |
Таблица 5.19
Сведения о доверенности в электронной форме в машиночитаемом виде, используемой для подтверждения полномочий представителя (InfElectrAttorn)
| Наименование элемента | Сокращенное наименование (код) элемента | Признак типа элемента | Формат элемента | Признак обязательности элемента | Дополнительная информация |
| Единый регистрационный номер доверенности | NumbAttorn | А | T(=36) | О | Уникальный идентификатор доверенности в виде 36-разрядного GUID |
| Дата совершения (выдачи) доверенности | DateAttotrn | А | T(=10) | О | Типовой элемент <DateType>. Дата в формате DD.MM.GGGG |
| Внутренний номер доверенности | InterNumbAttotrn | А | T(1-50) | Н | При отсутствии номера принимает значение "без номера (б/н)" |
| Дата внутренней регистрации доверенности | DateInterRegistrAttorn | А | T(=10) | Н | Типовой элемент <DateType>. Дата в формате DD.MM.GGGG |
| Идентифицирующая информация об информационной системе, в которой осуществляется хранение доверенности, необходимая для запроса информации из такой информационной системы | IdentStorSyst | А | T(1-500) | О | |
| Сведения в формате URL об информационной системе, которая предоставляет техническую возможность получения информации о доверенности | URLSyst | А | T(1-500) | Н | При наличии технической возможности у информационной системы, в которой осуществляется хранение доверенности, предоставлять доверенность в автоматическом режиме. Элемент принимает значение в формате URL |
Таблица 5.20
Сведения о доверенности в форме документа на бумажном носителе, используемой для подтверждения полномочий представителя (InfPaperAttorn)
| Наименование элемента | Сокращенное наименование (код) элемента | Признак типа элемента | Формат элемента | Признак обязательности элемента | Дополнительная информация |
| Дата совершения (выдачи) доверенности | DateAttorn | А | T(=10) | О | Типовой элемент <DateType>. Дата в формате DD.MM.GGGG |
| Внутренний номер доверенности | InterNumbAttorn | А | T(1-50) | О | При отсутствии номера принимает значение "без номера (б/н)" |
| Сведения, идентифицирующие доверителя | IdentInfPrincipal | А | T(1-1000) | Н | |
| Фамилия, имя, отчество (при наличии) лица, подписавшего доверенность | FIO | С | | Н | Типовой элемент <FIOType>. Состав элемента представлен в таблице 5.32 |
Таблица 5.21
Сведения об адресе (месте нахождения) (AddressType)
| Наименование элемента | Сокращенное наименование (код) элемента | Признак типа элемента | Формат элемента | Признак обязательности элемента | Дополнительная информация |
| Глобальный номер места нахождения (GLN места) | GLN | А | T(=13) | Н | |
| Адрес, указанный в Едином государственном реестре юридических лиц/почтовый адрес/адрес регистрации по месту жительства индивидуального предпринимателя, указанный в Едином государственном реестре индивидуальных предпринимателей (реквизиты адреса на территории Российской Федерации) | | AddressRF | С | | О | Типовой элемент <AddressRFType>. Состав элемента представлен в таблице 5.22 |
| Адрес в соответствии с государственным адресным реестром, указанный в Едином государственном реестре юридических лиц/почтовый адрес/адрес регистрации по месту жительства индивидуального предпринимателя, указанный в Едином государственном реестре индивидуальных предпринимателей (реквизиты адреса на территории Российской Федерации) | | AddressGAR_RF | С | | О | Типовой элемент <AddressGARRFType>. Состав элемента представлен в таблице 5.23 |
| Адрес, указанный в Едином государственном реестре юридических лиц/почтовый адрес/адрес регистрации по месту жительства индивидуального предпринимателя, указанный в Едином государственном реестре индивидуальных предпринимателей (информация об адресе, в том числе об адресе за пределами территории Российской Федерации) | AddressInf | С | | О | Типовой элемент <AddressInfType>. Состав элемента представлен в таблице 5.28 |
Таблица 5.22
Сведения об адресе в Российской Федерации, содержащиеся в ЕГРЮЛ (AddressRFType)
| Наименование элемента | Сокращенное наименование (код) элемента | Признак типа элемента | Формат элемента | Признак обязательности элемента | Дополнительная информация |
| Почтовый индекс | PostCod | А | T(=6) | О | |
| Код субъекта Российской Федерации | CodRegion | А | T(=2) | ОК | Типовой элемент <SSRFType>. Принимает значение в соответствии с приложением N 2 "Коды субъектов Российской Федерации и иных территорий" к порядку заполнения формы "Сведения о регистрации гражданина Российской Федерации по месту жительства", утвержденному приказом ФНС России от 27.06.2022 N ЕД-7-14/517@ (зарегистрирован Минюстом России 09.11.2022, регистрационный N 70874) <4> (далее - Коды субъектов Российской Федерации и иных территорий) |
| Наименование субъекта Российской Федерации | NameRegion | А | T(1-51) | О | Принимает значение наименования субъекта в соответствии с Кодами субъектов Российской Федерации и иных территорий за следующим исключением: если код субъекта Российской Федерации принимает значение, равное "99" (<Регион>=99), то элемент принимает значение "иные территории, включая город и космодром Байконур" |
| Район | District | А | T(1-255) | Н | |
| Город | City | А | T(1-255) | Н | |
| Населенный пункт | Locality | А | T(1-255) | Н | |
| Улица | Street | А | T(1-255) | Н | |
| Дом | NumbHouse | А | T(1-50) | Н | |
| Корпус | Building | А | T(1-50) | Н | |
| Квартира | NumbFlat | А | T(1-50) | Н | |
| Иные сведения об адресе в Российской Федерации | OthInf | А | T(1-1000) | Н | |
<4> С изменениями, внесенными приказом ФНС России от 24.07.2023 N ЕД-7-14/491@ (зарегистрирован Минюстом России 07.08.2023, регистрационный N 74651).
Таблица 5.23
Адрес в соответствии с государственным адресным реестром (AddressGARRFType)
| Наименование элемента | Сокращенное наименование (код) элемента | Признак типа элемента | Формат элемента | Признак обязательности элемента | Дополнительная информация |
| Уникальный номер адреса объекта адресации в государственном адресном реестре | GUID | А | T(1-36) | О | Уникальный номер адреса объекта адресации в государственном адресном реестре в виде 36-разрядного GUID |
| Почтовый индекс | PostCod | А | T(=6) | Н | |
| Субъект Российской Федерации (код) | Region | П | T(=2) | ОК | Типовой элемент <SSRFType>. Принимает значение в соответствии с Кодами субъектов Российской Федерации и иных территорий |
| Наименование субъекта Российской Федерации | NameRegion | П | T(1-51) | О | Принимает значение наименования субъекта в соответствии с Кодами субъектов Российской Федерации и иных территорий за следующим исключением: если код субъекта Российской Федерации принимает значение, равное "99" (<Регион>=99), то элемент принимает значение "иные территории, включая город и космодром Байконур" |
| Муниципальный район/городской округ/внутригородская территория города федерального значения/муниципальный округ/федеральная территория | MunicipDistrict | С | | НУ | Типовой элемент <TypeNameCodType>. Состав элемента представлен в таблице 5.24. Элемент обязателен, если значение элемента <Регион> не равно 99 |
| Городское поселение/сельское поселение/межселенная территория в составе муниципального района/внутригородской район городского округа | CityVillSettl | С | | Н | Типовой элемент <TypeNameCodType>. Состав элемента представлен в таблице 5.24 |
| Населенный пункт (город, деревня, село и прочее) | Locality | С | | Н | Типовой элемент <NameAddressType>. Состав элемента представлен в таблице 5.25 |
| Элемент планировочной структуры | ElemPlanStruct | С | | Н | Типовой элемент <TypeNameType>. Состав элемента представлен в таблице 5.26 |
| Элемент улично-дорожной сети | ElemRoadNetwork | С | | Н | Типовой элемент <TypeNameType>. Состав элемента представлен в таблице 5.26 |
| Земельный участок (номер) | NumbLandPlot | П | T(1-50) | Н | |
| Здание/строение/сооружение/объект незавершенного строительства | Building | С | | НМ | Типовой элемент <NumberType>. Состав элемента представлен в таблице 5.27 |
| Помещение в пределах здания/строения/сооружения/машиноместо | RoomBuilding | С | | Н | Типовой элемент <NumberType>. Состав элемента представлен в таблице 5.27 |
| Помещение в пределах квартиры | RoomFlat | С | | Н | Типовой элемент <NumberType>. Состав элемента представлен в таблице 5.27 |
Таблица 5.24
Сведения о виде (коде) и наименовании адресного элемента (TypeNameCodType)
| Наименование элемента | Сокращенное наименование (код) элемента | Признак типа элемента | Формат элемента | Признак обязательности элемента | Дополнительная информация |
| Вид (код) элемента | TypeCod | А | T(=1) | ОК | Принимает значения: для элемента <MunicipDistrict> |
| | 1 | - | муниципальный район | |
| | 2 | - | городской округ | |
| | 3 | - | внутригородская территория города федерального значения | |
| | 4 | - | муниципальный округ | |
| | 5 | - | федеральная территория |
| для элемента <CityVillSettl> |
| | 1 | - | городское поселение | |
| | 2 | - | сельское поселение | |
| | 3 | - | межселенная территория в составе муниципального района | |
| | 4 | - | внутригородской район городского округа |
| Наименование элемента | Name | А | T(1-255) | О | |
Таблица 5.25
Сведения о виде и наименовании адресного элемента (NameAddressType)
| Наименование элемента | Сокращенное наименование (код) элемента | Признак типа элемента | Форма элемента | Признак обязательности элемента | Дополнительная информация |
| Вид элемента | Туре | А | T(1-50) | О | |
| Наименование элемента | Name | А | T(1-255) | О | |
Таблица 5.26
Сведения о типе и наименовании адресного элемента (TypeNameType)
| Наименование элемента | Сокращенное наименование (код) элемента | Признак типа элемента | Формат элемента | Признак обязательности элемента | Дополнительная информация |
| Тип элемента | Type | А | T(1-50) | О | |
| Наименование элемента | Name | А | T(1-255) | О | |
Таблица 5.27
Сведения о номере адресного элемента (NumberType)
| Наименование элемента | Сокращенное наименование (код) элемента | Признак типа элемента | Формат элемента | Признак обязательности элемента | Дополнительная информация |
| Тип элемента | Type | А | T(1-50) | О | |
| Номер элемента | Number | А | T(1-255) | О | |
Таблица 5.28
Информация об адресе, в том числе об адресе за пределами территории Российской Федерации (AddressInfType)
| Наименование элемента | Сокращенное наименование (код) элемента | Признак типа элемента | Формат элемента | Признак обязательности элемента | Дополнительная информация |
| Код страны | CodCountry | А | T(=3) | ОК | Типовой элемент <OKSM_RFType>. Принимает значение в соответствии с Общероссийским классификатором стран мира (ОКСМ) |
| Наименование страны | NameCountry | А | T(1-255) | ОК | Принимает значение в соответствии с Общероссийским классификатором стран мира (ОКСМ) |
| Адрес | AddressText | А | T(1-1000) | О | |
Таблица 5.29
Контактные данные (ContactType)
| Наименование элемента | Сокращенное наименование (код) элемента | Признак типа элемента | Формат элемента | Признак обязательности элемента | Дополнительная информация |
| Иные контактные данные | OthContact | А | T(1-255) | Н | |
| Номер контактного телефона/факс | PhoneNumb | П | T(1-255) | НМ | |
| Адрес электронной почты | Email | П | T(1-255) | НМ | |
Таблица 5.30
Информационное поле (InfFieldType)
| Наименование элемента | Сокращенное наименование (код) элемента | Признак типа элемента | Формат элемента | Признак обязательности элемента | Дополнительная информация |
| Идентификатор файла информационного поля | IDFileInfField | А | T(=36) | Н | Указывается идентификатор файла, связанного со сведениями данного электронного файла обмена (GUID) |
| Текстовая информация | TextInf | С | | НМ | Типовой элемент <TextInfType>. Состав элемента представлен в таблице 5.31 |
Таблица 5.31
Текстовая информация (TextInfType)
| Наименование элемента | Сокращенное наименование (код) элемента | Признак типа элемента | Формат элемента | Признак обязательности элемента | Дополнительная информация |
| Идентификатор | ID | А | T(1-50) | О | |
| Значение | Meaning | А | T(1-2000) | О | |
Таблица 5.32
Фамилия, имя, отчество физического лица (FIOType)
| Наименование элемента | Сокращенное наименование (код) элемента | Признак типа элемента | Формат элемента | Признак обязательности элемента | Дополнительная информация |
| Фамилия | SName | А | T(1-60) | О | |
| Имя | FName | А | T(1-60) | О | |
| Отчество | LName | А | T(1-60) | Н | |
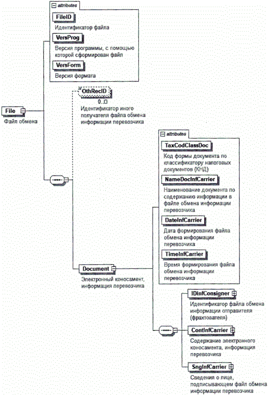
III. ОПИСАНИЕ ФАЙЛА ОБМЕНА ИНФОРМАЦИИ ПЕРЕВОЗЧИКА
6. Имя файла обмена должно иметь следующий вид:
R_T_A_O_W_GGGGMMDD_N, где:
R_T - префикс, принимающий значение ON_DOGMPPRV;
A - уникальный идентификатор получателя файла обмена электронного договора морской перевозки груза, информация перевозчика. Значение элемента представляется в виде "УИОЭДОУИПол", где:
"УИОЭДО" - уникальный идентификатор оператора электронного документооборота (оператор ЭДО) - символьный трехзначный код (префикс), присваивается Федеральной налоговой службой. В значении уникального идентификатора допускаются символы латинского алфавита "A - Z", "a - z", цифры "0 - 9", знаки "@", ".", "-". Значение уникального идентификатора регистронезависимо.
"УИПол" - уникальный идентификатор получателя файла обмена (отправителя (фрахтователя)). При направлении файла обмена через оператора ЭДО "УИПол" принимает значение уникального идентификатора участника, присваиваемого оператором ЭДО, длина уникального идентификатора получателя не более 43 символов;
O - уникальный идентификатор отправителя файла обмена электронного договора морской перевозки груза, информация перевозчика. Значение элемента представляется в виде "УИОЭДОУИОтпр", где:
"УИОЭДО" - уникальный идентификатор оператора электронного документооборота (оператор ЭДО) - символьный трехзначный код (префикс), присваивается Федеральной налоговой службой. В значении уникального идентификатора допускаются символы латинского алфавита "A - Z", "a - z", цифры "0 - 9", знаки "@", ".", "-". Значение уникального идентификатора регистронезависимо;
"УИОтпр" - уникальный идентификатор отправителя файла обмена (перевозчика). При направлении файла обмена через оператора ЭДО "УИОтпр" принимает значение уникального идентификатора участника, присваиваемого оператором ЭДО, длина уникального идентификатора отправителя не более 43 символов;
W - признак наличия идентификаторов дополнительных получателей файла обмена информации перевозчика. Может принимать следующие значения: "0" - дополнительные получатели файла обмена информации перевозчика отсутствуют, "1" - дополнительные получатели файла обмена информации перевозчика присутствуют и указаны в файле обмена информации перевозчика;
GGGG - год формирования передаваемого файла обмена, MM - месяц, DD - день;
N - 36-символьный глобально уникальный идентификатор GUID (Globally Unique Identifier).
Расширение имени файла обмена - xml. Расширение имени файла обмена может указываться строчными или прописными буквами.
Параметры первой строки файла обмена
Первая строка XML-файла должна иметь следующий вид:
<?xml version="1.0" encoding ="windows-1251"?>
Имя файла, содержащего XML-схему файла обмена, должно иметь следующий вид:
ON_DOGMPPRV_1_966_02_05_01_xx, где xx - номер версии схемы.
Расширение имени файла - xsd.
XML-схема файла обмена в электронной форме приводится отдельным файлом и размещается на официальном сайте Федеральной налоговой службы в информационно-телекоммуникационной сети "Интернет".
Выпуск новой версии (новых версий) схемы возможен при условии ее непротиворечия требованиям данного документа (в части уточнения текста наименования отдельных элементов, дополнительной информации, увеличения количества знаков в формате элемента).
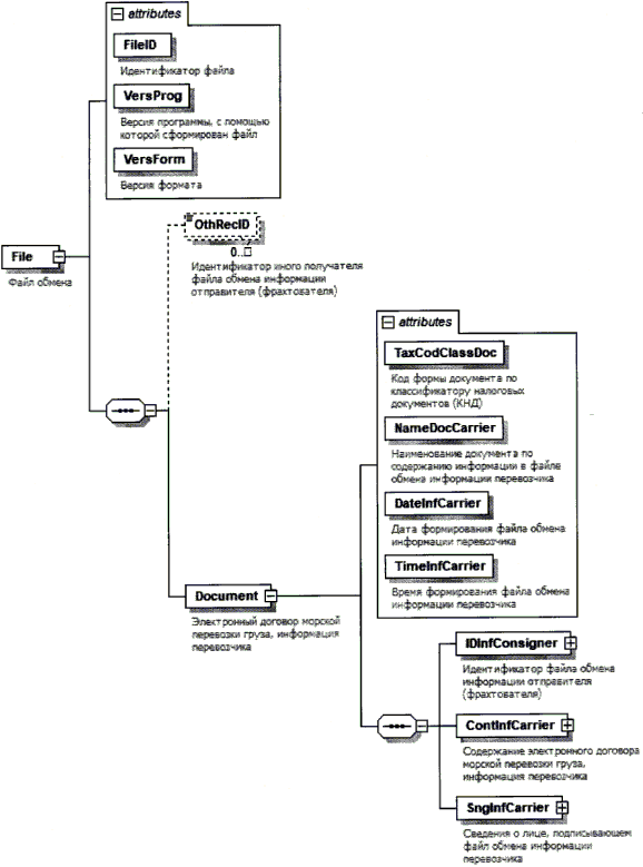
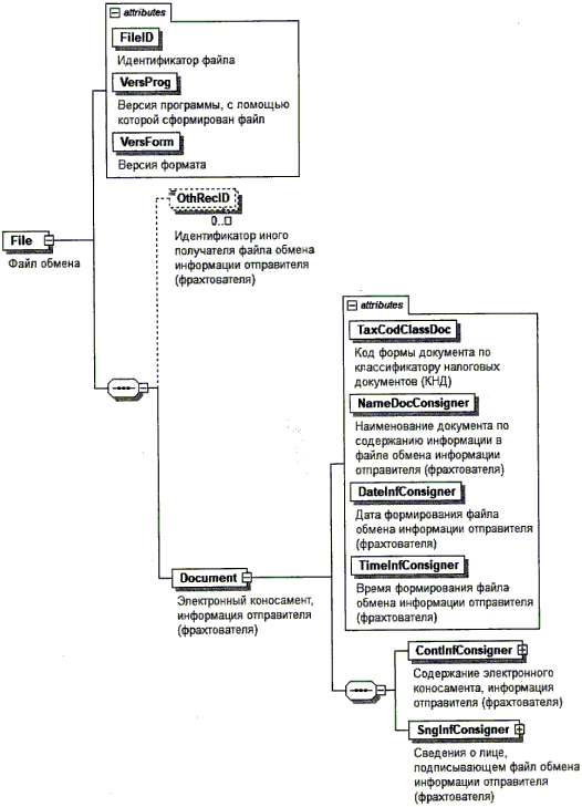
7. Логическая модель файла обмена представлена в виде диаграммы структуры файла обмена на рисунке 2 настоящего формата. Элементами логической модели файла обмена являются элементы и атрибуты XML-файла. Перечень структурных элементов логической модели файла обмена и сведения о них приведены в таблицах 7.1 - 7.14 настоящего формата.
Для каждого структурного элемента логической модели файла обмена приводятся следующие сведения:
наименование элемента. Приводится полное наименование элемента. В строке таблицы могут быть описаны несколько элементов, наименования которых разделены символом "|". Такая форма записи применяется при наличии в файле обмена только одного элемента из описанных в этой строке;
сокращенное наименование (код) элемента. Приводится сокращенное наименование элемента. Синтаксис сокращенного наименования должен удовлетворять спецификации XML;
признак типа элемента. Может принимать следующие значения: "С" - сложный элемент логической модели (содержит вложенные элементы), "П" - простой элемент логической модели, реализованный в виде элемента XML-файла, "А" - простой элемент логической модели, реализованный в виде атрибута элемента XML-файла. Простой элемент логической модели не содержит вложенные элементы;
формат элемента. Формат элемента представляется следующими условными обозначениями: T - символьная строка; N - числовое значение (целое или дробное).
Формат символьной строки указывается в виде T(n-k) или T(=k), где: n - минимальное количество знаков, k - максимальное количество знаков, символ "-" - разделитель, символ "=" означает фиксированное количество знаков в строке. В случае если минимальное количество знаков равно 0, формат имеет вид T(0-k). В случае если максимальное количество знаков не ограничено, формат имеет вид T(n-).
Формат числового значения указывается в виде N(m.k), где: m - максимальное количество знаков в числе, включая знак (для отрицательного числа), целую и дробную часть числа без разделяющей десятичной точки, k - максимальное число знаков дробной части числа. Если число знаков дробной части числа равно 0 (то есть число целое), то формат числового значения имеет вид N(m).
Для простых элементов, являющихся базовыми в XML, таких как элемент с типом "date", поле "Формат элемента" не заполняется. Для таких элементов в поле "Дополнительная информация" указывается тип базового элемента;
признак обязательности элемента определяет обязательность наличия элемента (совокупности наименования элемента и его значения) в файле обмена. Признак обязательности элемента может принимать следующие значения: "О" - наличие элемента в файле обмена обязательно; "Н" - наличие элемента в файле обмена необязательно, то есть элемент может отсутствовать. Если элемент принимает ограниченный перечень значений (по классификатору), то признак обязательности элемента дополняется символом "К". В случае если количество реализаций элемента может быть более одной, признак обязательности элемента дополняется символом "М".
К вышеперечисленным признакам обязательности элемента добавляется значение "У" при описании в XML-схеме условий, предъявляемых к элементу в файле обмена, описанных в графе "Дополнительная информация";
дополнительная информация содержит при необходимости требования к элементу файла обмена, не указанные ранее. Для сложных элементов указывается ссылка на таблицу, в которой описывается состав данного элемента. Для элементов, принимающих ограниченный перечень значений из классификатора, указывается соответствующее наименование классификатора или приводится перечень возможных значений. Для классификатора может указываться ссылка на его местонахождение. Для элементов, использующих пользовательский тип данных, указывается наименование типового элемента.

Рисунок 2. Диаграмма структуры файла обмена
Таблица 7.1
Файл обмена (File)
| Наименование элемента | Сокращенное наименование (код) элемента | Признак типа элемента | Формат элемента | Признак обязательности элемента | Дополнительная информация |
| Идентификатор файла | FileID | А | T(1-255) | ОУ | Содержит (повторяет) имя сформированного файла (без расширения) |
| Версия программы, с помощью которой сформирован файл | VersProg | А | T(1-40) | О | |
| Версия формата | VersForm | А | T(1-5) | ОК | Принимает значение: 5.01 |
| Идентификатор иного получателя файла обмена информации отправителя (фрахтователя) | OthRecID | П | T(4-46) | НМ | Значение элемента представляется в виде УИЭДОУИПолИной, где: УИОЭДО - уникальный идентификатор оператора электронного оборота (оператор ЭДО) - символьный трехзначный код (префикс), присваивается Федеральной налоговой службой; УИПолИной - уникальный идентификатор иного получателя, присваиваемый оператором ЭДО иного получателя, длина уникального идентификатора иного получателя не более 43 символов. Обязателен, если W в имени файла обмена принимает значение "1" |
| Электронный договор морской перевозки груза, информация перевозчика | Document | С | | О | Состав элемента представлен в таблице 7.2 |
Таблица 7.2
Электронный договор морской перевозки груза, информация перевозчика (Document)
| Наименование элемента | Сокращенное наименование (код) элемента | Признак типа элемента | Формат элемента | Признак обязательности элемента | Дополнительная информация |
| Код формы документа по классификатору налоговых документов (КНД) | TaxCodClassDoc | А | T(=7) | ОК | Принимает значение: 1110417 |
| Наименование документа по содержанию информации в файле обмена информации перевозчика | NameDocCarrier | А | T(1-255) | ОК | Принимает значение: электронный договор морской перевозки груза, информация перевозчика |
| Дата формирования файла обмена информации перевозчика | DateInfCarrier | А | T(=10) | О | Типовой элемент <DateType>. Дата в формате DD.MM.GGGG |
| Время формирования файла обмена информации перевозчика | TimeInfCarrier | А | T(=8) | О | Типовой элемент <TimeType>. Время в формате HH:MM:SS |
| Идентификатор файла обмена информации отправителя (фрахтователя) | IDInfConsigner | С | | О | Состав элемента представлен в таблице 7.3 |
| Содержание электронного договора морской перевозки груза, информация перевозчика | ContInfCairier | С | | О | Состав элемента представлен в таблице 7.4 |
| Сведения о лице, подписывающем файл обмена информации перевозчика | SngInfCarrier | С | | О | Типовой элемент <SignerType>. Состав элемента представлен в таблице 7.9 |
Таблица 7.3
Идентификатор файла обмена информации отправителя (фрахтователя) (IDInfConsigner)
| Наименование элемента | Сокращенное наименование (код) элемента | Признак типа элемента | Формат элемента | Признак обязательности элемента | Дополнительная информация |
| Идентификатор файла обмена информации отправителя (фрахтователя) | IDFileConsigner | А | T(1-255) | О | Содержит (повторяет) имя файла обмена информации отправителя (фрахтователя) без расширения |
| Дата формирования файла обмена информации отправителя (фрахтователя) | DateInfCarrier | А | T(=10) | О | Типовой элемент <DateType>. Дата в формате DD.MM.GGGG Указывается (повторяет) значение <DateInfConsigner>, указанное в файле обмена информации отправителя (фрахтователя) |
| Время формирования файла обмена информации отправителя (фрахтователя) | TimeInfCarrier | А | T(=8) | О | Типовой элемент <TimeType>. Время в формате HH:MM:SS Указывается (повторяет) значение <TimeInfConsigner>, указанное в файле обмена информации отправителя (фрахтователя) |
| Электронная подпись файла обмена информации отправителя (фрахтователя) | ElectSign | А | T(1-) | О | Представляется в кодировке Base64 |
Таблица 7.4
Содержание электронного договора морской перевозки груза, информация перевозчика (ContInfCarrier)
| Наименование элемента | Сокращенное наименование (код) элемента | Признак типа элемента | Формат элемента | Признак обязательности элемента | Дополнительная информация |
| Уникальный идентификатор документа (УИД) электронного договора морской перевозки груза | UID_Contr | А | T(1-36) | О | Повторяет УИД электронного договора морской перевозки груза, выданный ГИС ЭПД |
| Общие условия перевозки груза | ComCondCargoTransp | П | T(1-1000) | НМ | |
| Иные условия перевозки груза | OthCondCargoTransp | П | T(1-1000) | НМ | |
| Сведения о судне | InfShip | С | | О | Состав элемента представлен в таблице 7.5 |
| Сведения о стоимости услуг | InfCostServis | С | | О | Состав элемента представлен в таблице 7.6 |
| Сведения о правах и обязанностях сторон | InfDutyRight | С | | О | Состав элемента представлен в таблице 7.7 |
| Сведения об ответственности сторон | InfRespons | С | | О | Состав элемента представлен в таблице 7.8 |
| Информационное поле | InfField | С | | НМ | Типовой элемент <InfFieldType>. Состав элемента представлен в таблице 7.12 |
Таблица 7.5
Сведения о судне (InfShip)
| Наименование элемента | Сокращенное наименование (код) элемента | Признак типа элемента | Формат элемента | Признак обязательности элемента | Дополнительная информация |
| Название судна | NameShip | А | T(1-150) | Н | |
| Тип предоставляемого судна | ShipType | А | T(1-255) | О | |
Таблица 7.6
Сведения о стоимости услуг (InfCostServis)
| Наименование элемента | Сокращенное наименование (код) элемента | Признак типа элемента | Формат элемента | Признак обязательности элемента | Дополнительная информация |
| Сталийное время, в календарных днях | StalTime | А | N(2) | Н | Срок, в течение которого перевозчик предоставляет судно для погрузки груза и держит его под погрузкой груза без дополнительных к фрахту платежей |
| Контрсталийное время, в календарных днях | CountStalTime | А | N(2) | Н | Дополнительное время ожидания |
| Плата за контрсталийное время | PayCountStalTime | А | N(18.2) | НУ | Элемент обязателен и формируется при наличии <CountStalTime> |
| Условия платы за контрсталийное время | CondPayCountStalTime | А | T(1-1000) | НУ | Элемент обязателен и формируется при наличии <CountStalTime> |
| Ставка фрахта | FreightRate | П | T(1-255) | ОМ | |
Таблица 7.7
Сведения о правах и обязанностях сторон (InfDutyRight)
| Наименование элемента | Сокращенное наименование (код) элемента | Признак типа элемента | Формат элемента | Признак обязательности элемента | Дополнительная информация |
| Права и обязанности отправителя (фрахтователя) | DutyRightConsigner | П | T(1-2000) | ОМ | |
| Права и обязанности перевозчика | DutyRightCarrier | П | T(1-2000) | ОМ | |
| Условия прекращения обязательств по электронному договору морской перевозки груза | CondTermDuty | П | T(1-2000) | ОМ | |
Таблица 7.8
Сведения об ответственности сторон (InfRespons)
| Наименование элемента | Сокращенное наименование (код) элемента | Признак типа элемента | Формат элемента | Признак обязательности элемента | Дополнительная информация |
| Ответственность отправителя (фрахтователя) | ResponsConsigner | П | T(1-2000) | ОМ | |
| Ответственность перевозчика | ResponsCarrier | П | T(1-2000) | ОМ | |
| Условия рассмотрения споров | CondDispute | П | T(1-2000) | ОМ | |
Таблица 7.9
Сведения о лице, подписывающем информацию отправителя в электронной форме (SignerType)
| Наименование элемента | Сокращенное наименование (код) элемента | Признак типа элемента | Формат элемента | Признак обязательности элемента | Дополнительная информация |
| Должность | Post | А | T(1-255) | О | |
| Тип подписи | TypeSign | А | T(=1) | НК | Принимает значение: |
| 1 | - | усиленная квалифицированная электронная подпись | |
| 2 | - | простая электронная подпись | |
| 3 | - | усиленная неквалифицированная электронная подпись. |
| Значения "2" и "3" применяются, если иное не предусмотрено законодательством Российской Федерации |
| Дата подписания документа | DateSignDoc | А | T(=10) | Н | Типовой элемент <DateType>. Дата в формате DD.MM.GGGG |
| Способ подтверждения полномочий на подписание документа | MethodConfCred | А | T(=1) | ОК | Принимает значение: |
| 1 | - | в соответствии с данными, содержащимися в электронной подписи | |
| 2 | - | в соответствии с доверенностью в электронной форме в машиночитаемом виде, если представление доверенности осуществляется посредством включения в каждый пакет электронных документов, подписываемых представителем | |
| 3 | - | в соответствии с доверенностью в электронной форме в машиночитаемом виде, если представление доверенности осуществляется из информационной системы. При этом необходимая информация для запроса доверенности из информационной системы, указана в электронном документе | |
| 4 | - | в соответствии с доверенностью в электронной форме в машиночитаемом виде, если представление доверенности осуществляется из информационной системы. При этом необходимая информация для запроса доверенности из информационной системы представляется способом, отличным от указания в электронном документе | |
| 5 | - | в соответствии с доверенностью в форме документа на бумажном носителе | |
| 6 | - | иное |
| Дополнительные сведения | AddInfSigner | А | T(1-255) | Н | |
| Фамилия, имя, отчество (при наличии) | FIO | С | | О | Типовой элемент <FIOType>. Состав элемента представлен в таблице 7.14 |
| Сведения о доверенности в электронной форме в машиночитаемом виде, используемой для подтверждения полномочий представителя | | InfElectrAttorn | С | | НМУ | Состав элемента представлен в таблице 7.10. Элемент обязателен и формируется только при <MethodConfCred>=3 |
| Сведения о доверенности в форме документа на бумажном носителе, используемой для подтверждения полномочий представителя | InfPaperAttorn | С | | НМУ | Состав элемента представлен в таблице 7.11. Элемент обязателен и формируется только при <MethodConfCred>=5 |
Таблица 7.10
Сведения о доверенности в электронной форме в машиночитаемом виде, используемой для подтверждения полномочий представителя (InfElectrAttorn)
| Наименование элемента | Сокращенное наименование (код) элемента | Признак типа элемента | Формат элемента | Признак обязательности элемента | Дополнительная информация |
| Единый регистрационный номер доверенности | NumbAttorn | А | T(=36) | О | Уникальный идентификатор доверенности в виде 36-разрядного GUID |
| Дата совершения (выдачи) доверенности | DateAttorn | А | T(=10) | О | Типовой элемент <DateType>. Дата в формате DD.MM.GGGG |
| Внутренний номер доверенности | InterNumbAttorn | А | T(1-50) | Н | При отсутствии номера принимает значение "без номера (б/н)" |
| Дата внутренней регистрации доверенности | DateInterRegistrAttorn | А | T(=10) | Н | Типовой элемент <DateType>. Дата в формате DD.MM.GGGG |
| Идентифицирующая информация об информационной системе, в которой осуществляется хранение доверенности, необходимая для запроса информации из такой информационной системы | IdentStorSyst | А | T(1-500) | О | |
| Сведения в формате URL об информационной системе, которая предоставляет техническую возможность получения информации о доверенности | URLSyst | А | T(1-500) | Н | При наличии технической возможности у информационной системы, в которой осуществляется хранение доверенности, предоставлять доверенность в автоматическом режиме. Элемент принимает значение в формате URL |
Таблица 7.11
Сведения о доверенности в форме документа на бумажном носителе, используемой для подтверждения полномочий представителя (InfPaperAttorn)
| Наименование элемента | Сокращенное наименование (код) элемента | Признак типа элемента | Формат элемента | Признак обязательности элемента | Дополнительная информация |
| Дата совершения (выдачи) доверенности | DateAttorn | А | T(=10) | О | Типовой элемент <DateType>. Дата в формате DD.MM.GGGG |
| Внутренний номер доверенности | InterNumbAttorn | А | T(1-50) | О | При отсутствии номера принимает значение "без номера (б/н)" |
| Сведения, идентифицирующие доверителя | IdentInfPrincipal | А | T(1-1000) | Н | |
| Фамилия, имя, отчество (при наличии) лица, подписавшего доверенность | FIO | С | | Н | Типовой элемент <FIOType>. Состав элемента представлен в таблице 7.14 |
Таблица 7.12
Информационное поле (InfFieldType)
| Наименование элемента | Сокращенное наименование (код) элемента | Признак типа элемента | Формат элемента | Признак обязательности элемента | Дополнительная информация |
| Идентификатор файла информационного поля | IDFileInfField | А | T(=36) | Н | Указывается идентификатор файла, связанного со сведениями данного электронного файла обмена (GUID) |
| Текстовая информация | TextInf | С | | НМ | Типовой элемент <TextInfType>. Состав элемента представлен в таблице 7.13 |
Таблица 7.13
Текстовая информация (TextInfType)
| Наименование элемента | Сокращенное наименование (код) элемента | Признак типа элемента | Формат элемента | Признак обязательности элемента | Дополнительная информация |
| Идентификатор | ID | А | T(1-50) | О | |
| Значение | Meaning | А | T(1-2000) | О | |
Таблица 7.14
Фамилия, имя, отчество физического лица (FIOType)
| Наименование элемента | Сокращенное наименование (код) элемента | Признак типа элемента | Формат элемента | Признак обязательности элемента | Дополнительная информация |
| Фамилия | SName | А | T(1-60) | О | |
| Имя | FName | А | T(1-60) | О | |
| Отчество | LName | А | T(1-60) | Н | |
IV. ОПИСАНИЕ ФАЙЛА ОБМЕНА ИНФОРМАЦИИ О СОГЛАШЕНИИ ОБ ИЗМЕНЕНИИ ИЛИ РАСТОРЖЕНИИ ЭЛЕКТРОННОГО ДОГОВОРА МОРСКОЙ ПЕРЕВОЗКИ ГРУЗА К ЭЛЕКТРОННОМУ ДОГОВОРУ МОРСКОЙ ПЕРЕВОЗКИ ГРУЗА
8. Имя файла обмена должно иметь следующий вид:
R_T_A_B_O_P_W_GGGGMMDD_N, где:
R_T - префикс, принимающий значение ON_DOGMPSOGLSH;
A - уникальный идентификатор получателя файла обмена электронного договора морской перевозки груза, информация о соглашении об изменении или расторжении электронного договора морской перевозки груза к электронному договору морской перевозки груза (далее - соглашение к электронному договору морской перевозки груза). Значение элемента представляется в виде "УИОЭДОУИПол", где:
"УИОЭДО" - уникальный идентификатор оператора электронного документооборота (оператор ЭДО) - символьный трехзначный код (префикс), присваивается Федеральной налоговой службой. В значении уникального идентификатора допускаются символы латинского алфавита "A - Z", "a - z", цифры "0 - 9", знаки "@", ".", "-". Значение уникального идентификатора регистронезависимо;
"УИПол" - уникальный идентификатор получателя файла обмена (перевозчика). При направлении файла обмена через оператора ЭДО "УИПол" принимает значение уникального идентификатора участника, присваиваемого оператором ЭДО, длина уникального идентификатора получателя не более 43 символов;
при отсутствии значения для заполнения поля A в имени файла обмена между значениями полей T и B ставятся сразу два нижних подчеркивания без пробела между ними;
B - уникальный идентификатор получателя файла обмена электронного договора морской перевозки груза, информация о соглашении к электронному договору морской перевозки груза. Значение элемента представляется в виде "УИОЭДОУИПол", где:
"УИОЭДО" - уникальный идентификатор оператора электронного документооборота (оператор ЭДО) - символьный трехзначный код (префикс), присваивается Федеральной налоговой службой. В значении уникального идентификатора допускаются символы латинского алфавита "A - Z", "a - z", цифры "0 - 9", знаки "@", ".", "-". Значение уникального идентификатора регистронезависимо;
"УИПол" - уникальный идентификатор получателя файла обмена (отправителя (фрахтователя)). При направлении файла обмена через оператора ЭДО "УИПол" принимает значение уникального идентификатора участника, присваиваемого оператором ЭДО, длина уникального идентификатора получателя не более 43 символов;
при отсутствии значения для заполнения поля B в имени файла обмена между значениями полей A и O ставятся сразу два нижних подчеркивания без пробела между ними;
O - уникальный идентификатор отправителя файла обмена электронного договора морской перевозки груза, информация о соглашении к электронному договору морской перевозки груза. Значение элемента представляется в виде "УИОЭДОУИОтпр", где:
"УИОЭДО" - уникальный идентификатор оператора электронного документооборота (оператор ЭДО) - символьный трехзначный код (префикс), присваивается Федеральной налоговой службой. В значении уникального идентификатора допускаются символы латинского алфавита "A - Z", "a - z", цифры "0 - 9", знаки "@", ".", "-". Значение уникального идентификатора регистронезависимо;
"УИОтпр" - уникальный идентификатор отправителя файла обмена (отправителя (фрахтователя)). При направлении файла обмена через оператора ЭДО "УИОтпр" принимает значение уникального идентификатора участника, присваиваемого оператором ЭДО, длина уникального идентификатора отправителя не более 43 символов;
при отсутствии значения для заполнения поля O в имени файла обмена между значениями полей B и P ставятся сразу два нижних подчеркивания без пробела между ними;
P - уникальный идентификатор отправителя файла обмена электронного договора морской перевозки груза, информация о соглашении к электронному договору морской перевозки груза. Значение элемента представляется в виде "УИОЭДОУИОтпр", где:
"УИОЭДО" - уникальный идентификатор оператора электронного документооборота (оператор ЭДО) - символьный трехзначный код (префикс), присваивается Федеральной налоговой службой. В значении уникального идентификатора допускаются символы латинского алфавита "А - Z", "a - z", цифры "0 - 9", знаки "@", ".", "-". Значение уникального идентификатора регистронезависимо;
"УИОтпр" - уникальный идентификатор отправителя файла обмена (перевозчика). При направлении файла обмена через оператора ЭДО "УИОтпр" принимает значение уникального идентификатора участника, присваиваемого оператором ЭДО, длина уникального идентификатора отправителя не более 43 символов;
при отсутствии значения для заполнения поля P в имени файла обмена между значениями полей O и W ставятся сразу два нижних подчеркивания без пробела между ними;
W - признак наличия идентификаторов дополнительных получателей файла обмена информации о соглашении к электронному договору морской перевозки груза. Может принимать следующие значения: "0" - дополнительные получатели файла обмена информации о соглашении к электронному договору морской перевозки груза отсутствуют, "1" - дополнительные получатели файла обмена информации о соглашении к электронному договору морской перевозки груза присутствуют и указаны в файле обмена информации о соглашении к электронному договору морской перевозки груза;
GGGG - год формирования передаваемого файла обмена, MM - месяц, DD - день;
N - 36-символьный глобально уникальный идентификатор GUID (Globally Unique Identifier).
Расширение имени файла обмена - xml. Расширение имени файла обмена может указываться строчными или прописными буквами.
Параметры первой строки файла обмена
Первая строка XML-файла должна иметь следующий вид:
<?xml version="1.0" encoding =" windows-1251"?>
Имя файла, содержащего XML-схему файла обмена, должно иметь следующий вид:
ON_DOGMPSOGLSH_1_966_03_05_01_xx, где xx - номер версии схемы.
Расширение имени файла - xsd.
XML-схема файла обмена в электронной форме приводится отдельным файлом и размещается на официальном сайте Федеральной налоговой службы в информационно-телекоммуникационной сети "Интернет".
Выпуск новой версии (новых версий) схемы возможен при условии ее непротиворечия требованиям данного документа (в части уточнения текста наименования отдельных элементов, дополнительной информации, увеличения количества знаков в формате элемента).
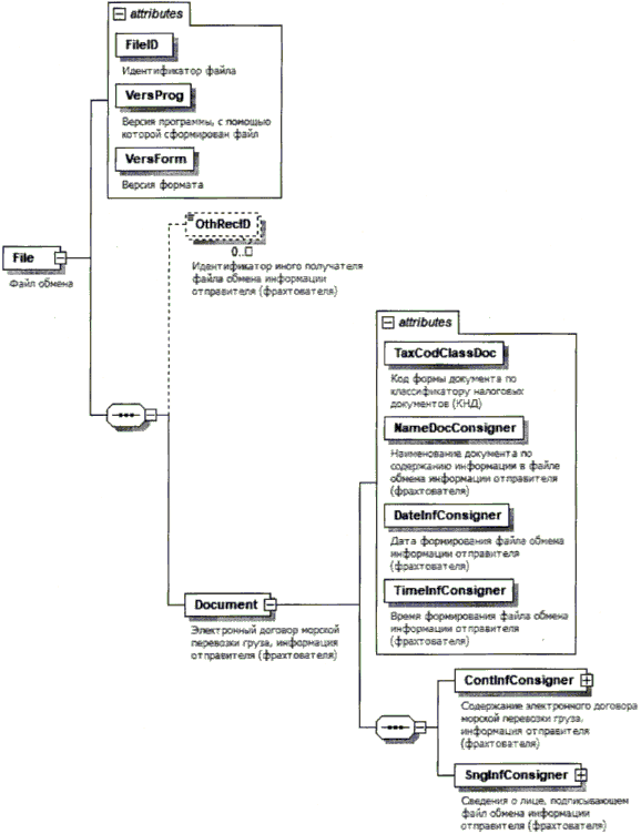
9. Логическая модель файла обмена представлена в виде диаграммы структуры файла обмена на рисунке 3 настоящего формата. Элементами логической модели файла обмена являются элементы и атрибуты XML-файла. Перечень структурных элементов логической модели файла обмена и сведения о них приведены в таблицах 9.1 - 9.34 настоящего формата.
Для каждого структурного элемента логической модели файла обмена приводятся следующие сведения:
наименование элемента. Приводится полное наименование элемента. В строке таблицы могут быть описаны несколько элементов, наименования которых разделены символом "|". Такая форма записи применяется при наличии в файле обмена только одного элемента из описанных в этой строке;
сокращенное наименование (код) элемента. Приводится сокращенное наименование элемента. Синтаксис сокращенного наименования должен удовлетворять спецификации XML;
признак типа элемента. Может принимать следующие значения: "С" - сложный элемент логической модели (содержит вложенные элементы), "П" - простой элемент логической модели, реализованный в виде элемента XML-файла, "А" - простой элемент логической модели, реализованный в виде атрибута элемента XML-файла. Простой элемент логической модели не содержит вложенные элементы;
формат элемента. Формат элемента представляется следующими условными обозначениями: T - символьная строка; N - числовое значение (целое или дробное).
Формат символьной строки указывается в виде T(n-k) или T(=k), где: n - минимальное количество знаков, k - максимальное количество знаков, символ "-" - разделитель, символ "=" означает фиксированное количество знаков в строке. В случае если минимальное количество знаков равно 0, формат имеет вид T(0-k). В случае если максимальное количество знаков не ограничено, формат имеет вид T(n-).
Формат числового значения указывается в виде N(m.k), где: m - максимальное количество знаков в числе, включая знак (для отрицательного числа), целую и дробную часть числа без разделяющей десятичной точки, k - максимальное число знаков дробной части числа. Если число знаков дробной части числа равно 0 (то есть число целое), то формат числового значения имеет вид N(m).
Для простых элементов, являющихся базовыми в XML, таких как элемент с типом "date", поле "Формат элемента" не заполняется. Для таких элементов в поле "Дополнительная информация" указывается тип базового элемента;
признак обязательности элемента определяет обязательность наличия элемента (совокупности наименования элемента и его значения) в файле обмена. Признак обязательности элемента может принимать следующие значения: "О" - наличие элемента в файле обмена обязательно; "Н" - наличие элемента в файле обмена необязательно, то есть элемент может отсутствовать. Если элемент принимает ограниченный перечень значений (по классификатору), то признак обязательности элемента дополняется символом "К". В случае если количество реализаций элемента может быть более одной, признак обязательности элемента дополняется символом "М".
К вышеперечисленным признакам обязательности элемента добавляется значение "У" при описании в XML-схеме условий, предъявляемых к элементу в файле обмена, описанных в графе "Дополнительная информация";
дополнительная информация содержит при необходимости требования к элементу файла обмена, не указанные ранее. Для сложных элементов указывается ссылка на таблицу, в которой описывается состав данного элемента. Для элементов, принимающих ограниченный перечень значений из классификатора, указывается соответствующее наименование классификатора или приводится перечень возможных значений. Для классификатора может указываться ссылка на его местонахождение. Для элементов, использующих пользовательский тип данных, указывается наименование типового элемента.

Рисунок 3. Диаграмма структуры файла обмена
Таблица 9.1
Файл обмена (File)
| Наименование элемента | Сокращенное наименование (код) элемента | Признак типа элемента | Формат элемента | Признак обязательности элемента | Дополнительная информация |
| Идентификатор файла | FileID | А | T(1-255) | ОУ | Содержит (повторяет) имя сформированного файла (без расширения) |
| Версия программы, с помощью которой сформирован файл | VersProg | А | T(1-40) | О | |
| Версия формата | VersForm | А | T(1-5) | ОК | Принимает значение: 5.01 |
| Идентификатор иного получателя файла обмена информации о соглашении к электронному договору морской перевозки груза | OthRecID | П | T(4-46) | НМ | Значение элемента представляется в виде УИЭДОУИПолИной, где: УИОЭДО - уникальный идентификатор оператора электронного оборота (оператор ЭДО) - символьный трехзначный код (префикс), присваивается Федеральной налоговой службой; УИПолИной - уникальный идентификатор иного получателя, присваиваемый оператором ЭДО иного получателя, длина уникального идентификатора иного получателя не более 43 символов. Обязателен, если W в имени файла обмена принимает значение "1" |
| Электронный договор морской перевозки груза, информация о соглашении к электронному договору морской перевозки груза | Document | С | | О | Состав элемента представлен в таблице 9.2 |
Таблица 9.2
Электронный договор морской перевозки груза, информация о соглашении к электронному договору морской перевозки груза (Document)
| Наименование элемента | Сокращенное наименование (код) элемента | Признак типа элемента | Формат элемента | Признак обязательности элемента | Дополнительная информация |
| Код формы документа по классификатору налоговых документов (КНД) | TaxCodClassDoc | А | T(=7) | ОК | Принимает значение: 1110418 |
| Наименование документа по содержанию информации в файле обмена информации о соглашении к электронному договору морской перевозки груза | NameDocInfAgr | А | T(1-255) | ОК | Принимает значение: электронный договор морской перевозки груза, информация о соглашении к электронному договору морской перевозки груза |
| Дата формирования файла обмена информации о соглашении к электронному договору морской перевозки груза | DateInfAgr | А | T(=10) | О | Типовой элемент <DateType>. Дата в формате DD.MM.GGGG |
| Время формирования файла обмена информации о соглашении к электронному договору морской перевозки груза | TimeInfAgr | А | T(=8) | О | Типовой элемент <TimeType>. Время в формате HH:MM:SS |
| Идентификатор файла обмена информации отправителя (фрахтователя) | IDInfConsigner | С | | О | Состав элемента представлен в таблице 9.3 |
| Содержание электронного договора морской перевозки груза, информация о соглашении к электронному договору морской перевозки груза | ContInfAgr | С | | О | Состав элемента представлен в таблице 9.4 |
| Сведения о лице, подписывающем файл обмена информации о соглашении к электронному договору морской перевозки груза | SngInfAgr | С | | О | Типовой элемент <SignerType>. Состав элемента представлен в таблице 9.20 |
Таблица 9.3
Идентификатор файла обмена информации отправителя (фрахтователя) (IDInfConsigner)
| Наименование элемента | Сокращенное наименование (код) элемента | Признак типа элемента | Формат элемента | Признак обязательности элемента | Дополнительная информация |
| Идентификатор файла обмена информации отправителя (фрахтователя) | IDFileConsigner | А | T(1-255) | О | Содержит (повторяет) имя файла обмена информации отправителя (фрахтователя) без расширения |
| Дата формирования файла обмена информации отправителя (фрахтователя) | DateInfCarrier | А | T(=10) | О | Типовой элемент <DateType>. Дата в формате DD.MM.GGGG Указывается (повторяет) значение <DateInfConsigner>, указанное в файле обмена информации отправителя (фрахтователя) |
| Время формирования файла обмена информации отправителя (фрахтователя) | TimeInfCarrier | А | T(=8) | О | Типовой элемент <TimeType>. Время в формате HH:MM:SS Указывается (повторяет) значение <TimeInfConsigner>, указанное в файле обмена информации отправителя (фрахтователя) |
| Электронная подпись файла обмена информации отправителя (фрахтователя) | ElectSign | А | T(1-) | О | Представляется в кодировке Base64 |
Таблица 9.4
Содержание электронного договора морской перевозки груза, информация о соглашении к электронному договору морской перевозки груза (ContInfAgr)
| Уникальный идентификатор документа (УИД) электронного договора морской перевозки груза | UID_Contr | А | T(1-36) | О | Повторяет УИД электронного договора морской перевозки груза, выданный ГИС ЭПД |
| Функция | Function | А | T(=1) | ОК | Принимает значение: |
| 1 | - | соглашение об изменении условий электронного договора морской перевозки груза | |
| 2 | - | расторжение электронного договора морской перевозки груза |
| Лицо, составившее соглашение к электронному договору морской перевозки груза | Drafter | А | T(=1) | ОК | Принимает значение: 1 - отправитель (фрахтователь) | 2 - перевозчик |
| Причина расторжения электронного договора морской перевозки груза | ReasonTermin | А | T(1-1000) | НУ | Элемент обязателен и формируется только при <Function> = 2 |
| Дата, с которой изменение условий (расторжение) электронного договора морской перевозки груза вступает в силу | EffectiveDate | А | T(=25) | Н | Типовой элемент <DateTimeUTCType>. Дата и время в формате DD.MM.GGGGTHH:MM:SS+/-HH:MM, где T - разделитель даты и времени; +/-HH:MM - разница с UTC в часах, минутах |
| Номер электронного договора морской перевозки груза | NumbContr | А | T(1-1000) | О | При отсутствии указывается "Без номера". Повторяет номер электронного договора морской перевозки груза, указанный в файле обмена информации отправителя (фрахтователя) |
| Дата заключения электронного договора морской перевозки груза | DataContr | А | T(=10) | О | Типовой элемент <DateType>. Дата в формате DD.MM.GGGG Повторяет дату электронного договора морской перевозки груза, указанную в файле обмена информации отправителя (фрахтователя) |
| Сведения об изменении условий электронного договора морской перевозки груза | InfChangCond | С | | НУ | Состав элемента представлен в таблице 9.5. Элемент обязателен и формируется только при <Function> = 1 |
| Информационное поле | InfField | С | | НМ | Типовой элемент <InfFieldType>. Состав элемента представлен в таблице 9.32 |
Таблица 9.5
Сведения об изменении условий электронного договора морской перевозки груза (InfChangCond)
| Наименование элемента | Сокращенное наименование (код) элемента | Признак типа элемента | Формат элемента | Признак обязательности элемента | Дополнительная информация |
| Порядковый номер соглашения об изменении условий электронного договора морской перевозки груза | SeqNumbAgr | А | N(3) | О | Принимает значение от 1 и более |
| Дата заключения соглашения об изменении условий электронного договора морской перевозки груза | DateAgr | А | T(=25) | О | Типовой элемент <DateTimeUTCType>. Дата и время в формате DD.MM.GGGGTHH:MM:SS+/-HH:MM, где T - разделитель даты и времени; +/-HH:MM - разница с UTC в часах, минутах |
| Идентификатор предыдущего файла обмена информации о соглашении к электронному договору морской перевозки груза | IDPrevFile | А | T(1-255) | НУ | Содержит (повторяет) имя файла обмена информации о соглашении к электронному договору морской перевозки груза, в который вносятся изменения. Элемент обязателен и формируется при <SeqNumbAgr> больше 1 |
| Условия перевозки груза | CondCargoTransp | С | | Н | Состав элемента представлен в таблице 9.6 |
| Сведения о стоимости услуг | InfCostServis | С | | Н | Состав элемента представлен в таблице 9.8 |
| Сведения о правах и обязанностях сторон | InfDutyRight | С | | Н | Состав элемента представлен в таблице 9.9 |
| Сведения об ответственности сторон | InfRespons | С | | Н | Состав элемента представлен в таблице 9.10 |
| Информационное поле | InfField | С | | НМ | Типовой элемент <InfFieldType>. Состав элемента представлен в таблице 9.32 |
Таблица 9.6
Условия перевозки груза (CondCargoTransp)
| Наименование элемента | Сокращенное наименование (код) элемента | Признак типа элемента | Формат элемента | Признак обязательности элемента | Дополнительная информация |
| Тип чартера | CharterType | А | T(=1) | НК | Принимает значение: |
| 1 | - | для морской перевозки груза предоставляется все судно | |
| 2 | - | для морской перевозки груза предоставляется часть судна | |
| 3 | - | для морской перевозки груза предоставляется определенное помещение судна |
| Описание помещения судна, предоставляемого для морской перевозки груза | CharterTypeDesc | А | T(1-500) | НУ | Элемент обязателен и формируется при <CharterType> = 3 |
| Порт погрузки | PortLoading | А | T(1-500) | Н | |
| Порт выгрузки | PortDischarge | А | T(1-500) | Н | |
| Срок исполнения электронного договора морской перевозки груза | ExDateContr | А | T(=10) | Н | Типовой элемент <DateType>. Дата в формате DD.MM.GGGG |
| Срок подачи судна под погрузку | DateLoadShip | А | T(=10) | Н | Типовой элемент <DateType>. Дата в формате DD.MM.GGGG |
| Срок выдачи груза в порту прибытия | DateDelivCargo | А | T(=10) | Н | Типовой элемент <DateType>. Дата в формате DD.MM.GGGG |
| Иные условия перевозки | OthCond | П | T(1-1000) | НМ | |
| Место распределения общей аварии | PlGener1Averg | С | | Н | Типовой элемент <AddressType>. Состав элемента представлен в таблице 9.23 |
| Место разрешения споров | PlDispResol | С | | Н | Типовой элемент <AddressType>. Состав элемента представлен в таблице 9.23 |
| Сведения о судне | InfShip | С | | Н | Состав элемента представлен в таблице 9.7 |
| Сведения о маршруте перевозки | TranspRoute | С | | Н | Типовой элемент <InfTranspRoutType>. Состав элемента представлен в таблице 9.19 |
| Сведения о получателе груза | Recipient | С | | Н | Типовой элемент <PartyType>. Состав элемента представлен в таблице 9.11 |
Таблица 9.7
Сведения о судне (InfShip)
| Наименование элемента | Сокращенное наименование (код) элемента | Признак типа элемента | Формат элемента | Признак обязательности элемента | Дополнительная информация |
| Название судна | NameShip | А | T(1-150) | Н | |
| Тип предоставляемого судна | ShipType | А | T(1-255) | Н | |
Таблица 9.8
Сведения о стоимости услуг (InfCostServis)
| Наименование элемента | Сокращенное наименование (код) элемента | Признак типа элемента | Формат элемента | Признак обязательности элемента | Дополнительная информация |
| Сталийное время, в календарных днях | StalTime | А | N(2) | Н | Срок, в течение которого перевозчик предоставляет судно для погрузки груза и держит его под погрузкой груза без дополнительных к фрахту платежей |
| Контрсталийное время, в календарных днях | CountStalTime | А | N(2) | Н | |
| Плата за контрсталийное время | PayCountStalTime | А | N(18.2) | НУ | Элемент обязателен и формируется при наличии <CountStalTime> |
| Условия платы за контрсталийное время | CondPayCountStalTime | А | T(1-1000) | НУ | Элемент обязателен и формируется при наличии <CountStalTime> |
| Ставка фрахта | FreightRate | П | T(1-255) | НМ | |
Таблица 9.9
Сведения о правах и обязанностях сторон (InfDutyRight)
| Наименование элемента | Сокращенное наименование (код) элемента | Признак типа элемента | Формат элемента | Признак обязательности элемента | Дополнительная информация |
| Права и обязанности отправителя (фрахтователя) | DutyRightConsigner | П | T(1-2000) | НМ | |
| Права и обязанности перевозчика | DutyRightCarrier | П | T(1-2000) | НМ | |
| Условия прекращения обязательств по электронному договору морской перевозки груза | CondTermDuty | П | T(1-2000) | НМ | |
Таблица 9.10
Сведения об ответственности сторон (InfRespons)
| Наименование элемента | Сокращенное наименование (код) элемента | Признак типа элемента | Формат элемента | Признак обязательности элемента | Дополнительная информация |
| Ответственность отправителя (фрахтователя) | ResponsConsigner | П | T(1-2000) | НМ | |
| Ответственность перевозчика | ResponsCarrier | П | T(1-2000) | НМ | |
| Условия рассмотрения споров | CondDispute | П | T(1-2000) | НМ | |
Таблица 9.11
Сведения об участнике факта хозяйственной жизни (PartyType)
| Наименование элемента | Сокращенное наименование (код) элемента | Признак типа элемента | Формат элемента | Признак обязательности элемента | Дополнительная информация |
| Код по Общероссийскому классификатору предприятий и организаций | OKPO_RF | А | T(1-10) | НК | Принимает значение в соответствии с Общероссийским классификатором предприятий и организаций (ОКПО) |
| Код по Общероссийскому классификатору организационно-правовых форм | CodeOPF_RF | А | T(2-5) | НК | |
| Полное наименование организационно-правовой формы | FullNameOPF_RF | А | T(4-255) | Н | |
| Структурное подразделение | StrDepart | А | T(1-500) | Н | |
| Информация для участника документооборота | InfForParty | А | T(1-255) | Н | Информация, позволяющая получающему документ участнику документооборота обеспечить его автоматизированную обработку |
| Сокращенное наименование | ShortName | А | T(1-510) | Н | |
| Идентификационные сведения | IdentInf | С | | О | Состав элемента представлен в таблице 9.12 |
| Адрес | Address | С | | О | Типовой элемент <AddressType>. Состав элемента представлен в таблице 9.23 |
| Банковские реквизиты | BankRequis | С | | Н | Состав элемента представлен в таблице 9.16 |
| Контактные данные | Contact | С | | Н | Типовой элемент <ContactType>. Состав элемента представлен в таблице 9.31 |
Таблица 9.12
Идентификационные сведения (IdentInf)
| Наименование элемента | Сокращенное наименование (код) элемента | Признак типа элемента | Формат элемента | Признак обязательности элемента | Дополнительная информация |
| Сведения об индивидуальном предпринимателе | | IndEnt_RF | С | | О | Состав элемента представлен в таблице 9.13 |
| Сведения об организации, состоящей на учете в налоговом органе | | OrgRF | С | | О | Состав элемента представлен в таблице 9.14 |
| Сведения об иностранной организации (иностранном гражданине), не состоящей/состоящем на учете в налоговом органе | | InfForeigNotTax | С | | О | Типовой элемент <InfForeigNotTaxType>. Состав элемента представлен в таблице 9.18 |
| Сведения о физическом лице, не являющемся индивидуальным предпринимателем | NPers_RF | С | | О | Состав элемента представлен в таблице 9.15 |
Таблица 9.13
Сведения об индивидуальном предпринимателе (IndEnt_RF)
| Наименование элемента | Сокращенное наименование (код) элемента | Признак типа элемента | Формат элемента | Признак обязательности элемента | Дополнительная информация |
| Идентификационный номер налогоплательщика (ИНН) физического лица | INNPers | А | T(=12) | О | Типовой элемент <INNPersType> |
| Реквизиты свидетельства о государственной регистрации индивидуального предпринимателя | CertifStateRegIndEnt | А | T(1-100) | Н | |
| Основной государственный регистрационный номер индивидуального предпринимателя | ОГРНИП | А | T(=15) | Н | Типовой элемент <OGRNIPType> |
| Дата присвоения основного государственного регистрационного номера индивидуального предпринимателя | DateOGRNIP | А | T(=10) | Н | Типовой элемент <DateType>. Дата в формате DD.MM.GGGG |
| Иные сведения, идентифицирующие физическое лицо | OthInf | А | T(1-255) | Н | |
| Фамилия, имя, отчество (при наличии) | FIO | С | | О | Типовой элемент <FIOType>. Состав элемента представлен в таблице 9.34 |
Таблица 9.14
Сведения об организации, состоящей на учете в налоговом органе (Org_RF)
| Наименование элемента | Сокращенное наименование (код) элемента | Признак типа элемента | Формат элемента | Признак обязательности элемента | Дополнительная информация |
| Полное наименование | NameOrg | А | T(1-1000) | О | |
| Идентификационный номер налогоплательщика (ИНН) юридического лица | INNOrg | А | T(=10) | О | Типовой элемент <InnOrgType> |
| Код причины постановки на учет (КПП) | KPP | А | T(=9) | О | Типовой элемент <KPPType> |
Таблица 9.15
Сведения о физическом лице, не являющемся индивидуальным предпринимателем (NPers_RF)
| Наименование элемента | Сокращенное наименование (код) элемента | Признак типа элемента | Формат элемента | Признак обязательности элемента | Дополнительная информация |
| Идентификационный номер налогоплательщика (ИНН) физического лица | INNPers | А | T(=12) | Н | Типовой элемент <INNPersType> |
| Иные сведения, в том числе сведения, идентифицирующие физическое лицо | OthInf | А | T(1-255) | НУ | Элемент обязателен при отсутствии <FIO> |
| Фамилия, имя, отчество (при наличии) | FIO | С | | НУ | Типовой элемент <FIOType>. Состав элемента представлен в таблице 9.34. Элемент обязателен при отсутствии <OthInf> и <INNPers> |
Таблица 9.16
Банковские реквизиты (BankRequis)
| Наименование элемента | Сокращенное наименование (код) элемента | Признак типа элемента | Формат элемента | Признак обязательности элемента | Дополнительная информация |
| Номер банковского счета | AccountNumber | А | T(1-20) | Н | |
| Сведения о банке | InfBank | С | | Н | Состав элемента представлен в таблице 9.17 |
Таблица 9.17
Сведения о банке (InfBank)
| Наименование элемента | Сокращенное наименование (код) элемента | Признак типа элемента | Формат элемента | Признак обязательности элемента | Дополнительная информация |
| Наименование банка | NameBank | А | T(1-1000) | Н | |
| Банковский идентификационный код (БИК) | BIK_RF | А | T(=9) | НК | Типовой элемент <BIK_RFType> Принимает значение в соответствии со Справочником банковских идентификационных кодов в платежной системе Банка России, ведение которого обеспечивается Банком России в соответствии с приложением 5 к Положению Банка России от 24.09.2020 N 732-П "О платежной системе Банка России" <1> |
| Корреспондентский счет банка | CorrAccount | А | T(1-20) | Н | |
<1> Зарегистрировано Минюстом России 10.11.2020, регистрационный N 60810, с изменениями, внесенными Указаниями Банка России от 25.03.2021 N 5756-У (зарегистрировано Минюстом России 26.05.2021, регистрационный N 63632), от 23.12.2021 N 6030-У (зарегистрировано Минюстом России 14.03.2022, регистрационный N 67709), от 04.04.2022 N 6115-У (зарегистрировано Минюстом России 06.04.2022, регистрационный N 68096), от 12.01.2023 N 6358-У (зарегистрировано Минюстом России 06.03.2023, регистрационный N 72532), от 09.01.2024 N 6656-У (зарегистрировано Минюстом России 15.03.2024, регистрационный N 77512).
Таблица 9.18
Сведения об иностранной организации (иностранном гражданине), не состоящей(ем) на учете в налоговом органе (InfForeigNotTaxType)
| Наименование элемента | Сокращенное наименование (код) элемента | Признак типа элемента | Формат элемента | Признак обязательности элемента | Дополнительная информация |
| Идентификация статуса | StatusID | A | T(1-25) | ОК | Принимает значение: ИО - иностранная организация | ИГ - иностранный гражданин |
| Код страны | CodCountry | A | T(=3) | ОК | Типовой элемент <OKSM_RFType>. Принимает значение в соответствии с Общероссийским классификатором стран мира (ОКСМ) |
| Наименование страны | NameCountry | A | T(1-255) | О | Принимает значение в соответствии с Общероссийским классификатором стран мира (ОКСМ) |
| Наименование иностранной организации полное/фамилия, имя, отчество (при наличии) иностранного гражданина | NameForeig | A | T(1-1000) | О | |
| Идентификатор иностранной организации (иностранного гражданина) | ForeigID | A | T(1-255) | НУ | Элемент обязателен при отсутствии <OthInf> |
| Иные сведения для однозначной идентификации иностранной организации (иностранного гражданина) | OthInf | A | T(1-255) | НУ | Элемент обязателен при отсутствии <ForeigID> |
Таблица 9.19
Сведения о маршруте перевозки (InfTranspRoutType)
| Наименование элемента | Сокращенное наименование (код) элемента | Признак типа элемента | Формат элемента | Признак обязательности элемента | Дополнительная информация |
| Маршрут, текстовый формат | RoutText | А | T(1-2000) | НУ | Элемент обязателен при отсутствии <RoutForm> |
| Маршрут, машиночитаемый формат | RoutForm | А | T(1-2000) | НУ | Описание маршрута в формате GeoJSON в спецификации 7946. |
| Элемент обязателен при отсутствии <RoutText> |
Таблица 9.20
Сведения о лице, подписывающем информацию отправителя в электронной форме (SignerType)
| Наименование элемента | Сокращенное наименование (код) элемента | Признак типа элемента | Формат элемента | Признак обязательности элемента | Дополнительная информация |
| Должность | Post | А | T(1-255) | О | |
| Тип подписи | TypeSign | А | T(=1) | НК | Принимает значение: |
| 1 | - | усиленная квалифицированная электронная подпись | |
| 2 | - | простая электронная подпись | |
| 3 | - | усиленная неквалифицированная электронная подпись. |
| Значения "2" и "3" применяются, если иное не предусмотрено законодательством Российской Федерации |
| Дата подписания документа | DateSignDoc | А | T(=10) | Н | Типовой элемент <DateType>. Дата в формате DD.MM.GGGG |
| Способ подтверждения полномочий на подписание документа | MethodConfCred | А | T(=1) | ОК | Принимает значение: |
| 1 | - | в соответствии с данными, содержащимися в электронной подписи | |
| 2 | - | в соответствии с доверенностью в электронной форме в машиночитаемом виде, если представление доверенности осуществляется посредством включения в каждый пакет электронных документов, подписываемых представителем | |
| 3 | - | в соответствии с доверенностью в электронной форме в машиночитаемом виде, если представление доверенности осуществляется из информационной системы. При этом необходимая информация для запроса доверенности из информационной системы, указана в электронном документе | |
| 4 | - | в соответствии с доверенностью в электронной форме в машиночитаемом виде, если представление доверенности осуществляется из информационной системы. При этом необходимая информация для запроса доверенности из информационной системы представляется способом, отличным от указания в электронном документе | |
| 5 | - | в соответствии с доверенностью в форме документа на бумажном носителе | |
| 6 | - | иное |
| Дополнительные сведения | AddInfSigner | А | T(1-255) | Н | |
| Фамилия, имя, отчество (при наличии) | FIO | С | | О | Типовой элемент <FIOType>. Состав элемента представлен в таблице 9.34 |
| Сведения о доверенности в электронной форме в машиночитаемом виде, используемой для подтверждения полномочий представителя | InfElectrAttorn | С | | НМУ | Состав элемента представлен в таблице 9.21. Элемент обязателен и формируется только при <MethodConfCred>=3 |
| Сведения о доверенности в форме документа на бумажном носителе, используемой для подтверждения полномочий представителя | InfPaperAttorn | С | | НМУ | Состав элемента представлен в таблице 9.22. Элемент обязателен и формируется только при <MethodConfCred>=5 |
Таблица 9.21
Сведения о доверенности в электронной форме в машиночитаемом виде, используемой для подтверждения полномочий представителя (InfElectrAttorn)
| Наименование элемента | Сокращенное наименование (код) элемента | Признак типа элемента | Формат элемента | Признак обязательности элемента | Дополнительная информация |
| Единый регистрационный номер доверенности | NumbAttorn | А | T(=36) | О | Уникальный идентификатор доверенности в виде 36-разрядного GUID |
| Дата совершения (выдачи) доверенности | DateAttorn | А | T(=10) | О | Типовой элемент <DateType>. Дата в формате DD.MM.GGGG |
| Внутренний номер доверенности | InterNumbAttorn | А | T(1-50) | Н | При отсутствии номера принимает значение "без номера (б/н)" |
| Дата внутренней регистрации доверенности | DateInterRegistrAttorn | А | T(=10) | Н | Типовой элемент <DateType>. Дата в формате DD.MM.GGGG |
| Идентифицирующая информация об информационной системе, в которой осуществляется хранение доверенности, необходимая для запроса информации из такой информационной системы | IdentStorSyst | А | T(1-500) | О | |
| Сведения в формате URL об информационной системе, которая предоставляет техническую возможность получения информации о доверенности | URLSyst | А | T(1-500) | Н | При наличии технической возможности у информационной системы, в которой осуществляется хранение доверенности, предоставлять доверенность в автоматическом режиме. Элемент принимает значение в формате URL |
Таблица 9.22
Сведения о доверенности в форме документа на бумажном носителе, используемой для подтверждения полномочий представителя (InfPaperAttorn)
| Наименование элемента | Сокращенное наименование (код) элемента | Признак типа элемента | Формат элемента | Признак обязательности элемента | Дополнительная информация |
| Дата совершения (выдачи) доверенности | DateAttorn | А | T(=10) | О | Типовой элемент <DateType>. Дата в формате DD.MM.GGGG |
| Внутренний номер доверенности | InterNumbAttorn | А | T(1-50) | О | При отсутствии номера принимает значение "без номера (б/н)" |
| Сведения, идентифицирующие доверителя | IdentInfPrincipal | А | T(1-1000) | Н | |
| Фамилия, имя, отчество (при наличии) лица, подписавшего доверенность | FIO | С | | Н | Типовой элемент <FIOType>. Состав элемента представлен в таблице 9.34 |
Таблица 9.23
Сведения об адресе (месте нахождения) (AddressType)
| Наименование элемента | Сокращенное наименование (код) элемента | Признак типа элемента | Формат элемента | Признак обязательности элемента | Дополнительная информация |
| Глобальный номер места нахождения (GLN места) | GLN | А | T(=13) | Н | |
| Адрес, указанный в Едином государственном реестре юридических лиц/почтовый адрес/адрес регистрации по месту жительства индивидуального предпринимателя, указанный в Едином государственном реестре индивидуальных предпринимателей (реквизиты адреса на территории Российской Федерации) | | Address_RF | С | | О | Типовой элемент <AddressRFType>. Состав элемента представлен в таблице 9.24 |
| Адрес в соответствии с государственным адресным реестром, указанный в Едином государственном реестре юридических лиц/почтовый адрес/адрес регистрации по месту жительства индивидуального предпринимателя, указанный в Едином государственном реестре индивидуальных предпринимателей (реквизиты адреса на территории Российской Федерации) | | AddressGAR_RF | С | | О | Типовой элемент <AddressGARRFType>. Состав элемента представлен в таблице 9.25 |
| Адрес, указанный в Едином государственном реестре юридических лиц/почтовый адрес/адрес регистрации по месту жительства индивидуального предпринимателя, указанный в Едином государственном реестре индивидуальных предпринимателей (информация об адресе, в том числе об адресе за пределами территории Российской Федерации) | AddressInf | С | | О | Типовой элемент <AddressInfType>. Состав элемента представлен в таблице 9.30 |
Таблица 9.24
Сведения об адресе в Российской Федерации, содержащиеся в ЕГРЮЛ (AddressRFType)
| Наименование элемента | Сокращенное наименование (код) элемента | Признак типа элемента | Формат элемента | Признак обязательности элемента | Дополнительная информация |
| Почтовый индекс | PostCod | А | T(=6) | О | |
| Код субъекта Российской Федерации | CodRegion | А | T(=2) | ОК | Типовой элемент <SSRFType>. Принимает значение в соответствии с приложением N 2 "Коды субъектов Российской Федерации и иных территорий" к порядку заполнения формы "Сведения о регистрации гражданина Российской Федерации по месту жительства", утвержденному приказом ФНС России от 27.06.2022 N ЕД-7-14/517@ (зарегистрирован Минюстом России 09.11.2022, регистрационный N 70874) <2> (далее - Коды субъектов Российской Федерации и иных территорий) |
| Наименование субъекта Российской Федерации | NameRegion | A | T(1-51) | О | Принимает значение наименования субъекта в соответствии с Кодами субъектов Российской Федерации и иных территорий за следующим исключением: если код субъекта Российской Федерации принимает значение, равное "99" (<Регион>=99), то элемент принимает значение "иные территории, включая город и космодром Байконур" |
| Район | District | A | T(1-255) | Н | |
| Город | City | A | T(1-255) | Н | |
| Населенный пункт | Locality | A | T(1-255) | Н | |
| Улица | Street | A | T(1-255) | Н | |
| Дом | NumbHouse | A | T(1-50) | Н | |
| Корпус | Building | A | T(1-50) | Н | |
| Квартира | NumbFlat | A | T(1-50) | Н | |
| Иные сведения об адресе в Российской Федерации | OthInf | A | T(1-1000) | Н | |
<2> С изменениями, внесенными приказом ФНС России от 24.07.2023 N ЕД-7-14/491@ (зарегистрирован Минюстом России 07.08.2023, регистрационный N 74651).
Таблица 9.25
Адрес в соответствии с государственным адресным реестром (AddressGARRFType)
| Наименование элемента | Сокращенное наименование (код) элемента | Признак типа элемента | Формат элемента | Признак обязательности элемента | Дополнительная информация |
| Уникальный номер адреса объекта адресации в государственном адресном реестре | GUID | А | T(1-36) | О | Уникальный номер адреса объекта адресации в государственном адресном реестре в виде 36-разрядного GUID |
| Почтовый индекс | PostCod | А | T(=6) | Н | |
| Субъект Российской Федерации (код) | Region | П | T(=2) | ОК | Типовой элемент <SSRFType>. Принимает значение в соответствии с Кодами субъектов Российской Федерации и иных территорий |
| Наименование субъекта Российской Федерации | NameRegion | П | T(1-51) | О | Принимает значение наименования субъекта в соответствии с Кодами субъектов Российской Федерации и иных территорий за следующим исключением: если код субъекта Российской Федерации принимает значение, равное "99" (<Регион>=99), то элемент принимает значение "иные территории, включая город и космодром Байконур" |
| Муниципальный район/городской округ/внутригородская территория города федерального значения/муниципальный округ/федеральная территория | MunicipDistrict | С | | НУ | Типовой элемент <TypeNameCodType>. Состав элемента представлен в таблице 9.26. Элемент обязателен, если значение элемента <Регион> не равно 99 |
| Городское поселение/сельское поселение/межселенная территория в составе муниципального района/внутригородской район городского округа | CityVillSettl | С | | Н | Типовой элемент <TypeNameCodType>. Состав элемента представлен в таблице 9.26 |
| Населенный пункт (город, деревня, село и прочее) | Locality | С | | Н | Типовой элемент <NameAddressType>. Состав элемента представлен в таблице 9.27 |
| Элемент планировочной структуры | ElemPlanStruct | С | | Н | Типовой элемент <TypeNameType>. Состав элемента представлен в таблице 9.28 |
| Элемент улично-дорожной сети | ElemRoadNetwork | С | | Н | Типовой элемент <TypeNameType>. Состав элемента представлен в таблице 9.28 |
| Земельный участок (номер) | NumbLandPlot | П | T(1-50) | Н | |
| Здание/строение/сооружение/объект незавершенного строительства | Building | С | | НМ | Типовой элемент <NumberType>. Состав элемента представлен в таблице 9.29 |
| Помещение в пределах здания/строения/сооружения/машино-место | RoomBuilding | С | | Н | Типовой элемент <NumberType>. Состав элемента представлен в таблице 9.29 |
| Помещение в пределах квартиры | RoomFlat | С | | Н | Типовой элемент <NumberType>. Состав элемента представлен в таблице 9.29 |
Таблица 9.26
Сведения о виде (коде) и наименовании адресного элемента (TypeNameCodType)
| Наименование элемента | Сокращенное наименование (код) элемента | Признак типа элемента | Формат элемента | Признак обязательности элемента | Дополнительная информация |
| Вид (код) элемента | TypeCod | А | T(=1) | ОК | Принимает значения: |
| для элемента <MunicipDistrict> |
| | 1 | - | муниципальный район | |
| | 2 | - | городской округ | |
| | 3 | - | внутригородская территория города федерального значения | |
| | 4 | - | муниципальный округ | |
| | 5 | - | федеральная территория |
| для элемента <CityVillSettl> |
| | 1 | - | городское поселение | |
| | 2 | - | сельское поселение | |
| | 3 | - | межселенная территория в составе муниципального района | |
| | 4 | - | внутригородской район городского округа |
| Наименование элемента | Name | А | T(1-255) | О | |
Таблица 9.27
Сведения о виде и наименовании адресного элемента (NameAddressType)
| Наименование элемента | Сокращенное наименование (код) элемента | Признак типа элемента | Формат элемента | Признак обязательности элемента | Дополнительная информация |
| Вид элемента | Type | А | T(1-50) | О | |
| Наименование элемента | Name | А | T(1-255) | О | |
Таблица 9.28
Сведения о типе и наименовании адресного элемента (TypeNameType)
| Наименование элемента | Сокращенное наименование (код) элемента | Признак типа элемента | Формат элемента | Признак обязательности элемента | Дополнительная информация |
| Тип элемента | Type | А | T(1-50) | О | |
| Наименование элемента | Name | А | T(1-255) | О | |
Таблица 9.29
Сведения о номере адресного элемента (NumberType)
| Наименование элемента | Сокращенное наименование (код) элемента | Признак типа элемента | Формат элемента | Признак обязательности элемента | Дополнительная информация |
| Тип элемента | Type | А | T(1-50) | О | |
| Номер элемента | Number | А | T(1-255) | О | |
Таблица 9.30
Информация об адресе, в том числе об адресе за пределами территории Российской Федерации (AddressInfType)
| Наименование элемента | Сокращенное наименование (код) элемента | Признак типа элемента | Формат элемента | Признак обязательности элемента | Дополнительная информация |
| Код страны | CodCountry | А | T(=3) | ОК | Типовой элемент <OKSM_RFType>. Принимает значение в соответствии с Общероссийским классификатором стран мира (ОКСМ) |
| Наименование страны | NameCountry | А | T(1-255) | ОК | Принимает значение в соответствии с Общероссийским классификатором стран мира (ОКСМ) |
| Адрес | AddressText | А | T(1-1000) | О | |
Таблица 9.31
Контактные данные (ContactType)
| Наименование элемента | Сокращенное наименование (код) элемента | Признак липа элемента | Формат элемента | Признак обязательности элемента | Дополнительная информация |
| Иные контактные данные | OthContact | А | T(1-255) | Н | |
| Номер контактного телефона/факс | PhoneNumb | П | T(1-255) | НМ | |
| Адрес электронной почты | Email | П | T(1-255) | НМ | |
Таблица 9.32
Информационное поле (InfFieldType)
| Наименование элемента | Сокращенное наименование (код) элемента | Признак типа элемента | Формат элемента | Признак обязательности элемента | Дополнительная информация |
| Идентификатор файла информационного поля | IDFileInfField | А | T(=36) | Н | Указывается идентификатор файла, связанного со сведениями данного электронного файла обмена (GUID) |
| Текстовая информация | TextInf | С | | НМ | Типовой элемент <TextInfType>. Состав элемента представлен в таблице 9.33 |
Таблица 9.33
Текстовая информация (TextInfType)
| Наименование элемента | Сокращенное наименование (код) элемента | Признак типа элемента | Формат элемента | Признак обязательности элемента | Дополнительная информация |
| Идентификатор | ID | А | T(1-50) | О | |
| Значение | Meaning | А | T(1-2000) | О | |
Таблица 9.34
Фамилия, имя, отчество физического лица (FIOType)
| Наименование элемента | Сокращенное наименование (код) элемента | Признак типа элемента | Формат элемента | Признак обязательности элемента | Дополнительная информация |
| Фамилия | SName | А | T(1-60) | О | |
| Имя | FName | А | T(1-60) | О | |
| Отчество | LName | А | T(1-60) | Н | |
V. ОПИСАНИЕ ФАЙЛА ОБМЕНА ИНФОРМАЦИИ О СОГЛАСОВАНИИ СОГЛАШЕНИЯ ОБ ИЗМЕНЕНИИ ИЛИ РАСТОРЖЕНИИ ЭЛЕКТРОННОГО ДОГОВОРА МОРСКОЙ ПЕРЕВОЗКИ ГРУЗА К ЭЛЕКТРОННОМУ ДОГОВОРУ МОРСКОЙ ПЕРЕВОЗКИ ГРУЗА
10. Имя файла обмена должно иметь следующий вид:
R_T_A_B_O_P_W_GGGGMMDD_N, где:
R_T - префикс, принимающий значение ON_DOGMPSOGLS;
A - уникальный идентификатор получателя файла обмена электронного договора морской перевозки груза, информация о согласовании соглашения об изменении или расторжении электронного договора морской перевозки груза к электронному договору морской перевозки груза (далее - согласование соглашения к электронному договору морской перевозки груза). Значение элемента представляется в виде "УИОЭДОУИПол", где:
"УИОЭДО" - уникальный идентификатор оператора электронного документооборота (оператор ЭДО) - символьный трехзначный код (префикс), присваивается Федеральной налоговой службой. В значении уникального идентификатора допускаются символы латинского алфавита "A - Z", "a - z", цифры "0 - 9", знаки "@", ".", "-". Значение уникального идентификатора регистронезависимо;
"УИПол" - уникальный идентификатор получателя файла обмена (отправителя (фрахтователя)). При направлении файла обмена через оператора ЭДО "УИПол" принимает значение уникального идентификатора участника, присваиваемого оператором ЭДО, длина уникального идентификатора получателя не более 43 символов;
при отсутствии значения для заполнения поля A в имени файла обмена между значениями полей T и B ставятся сразу два нижних подчеркивания без пробела между ними;
B - уникальный идентификатор получателя файла обмена электронного договора морской перевозки груза, информация о согласовании соглашения к электронному договору морской перевозки груза. Значение элемента представляется в виде "УИОЭДОУИПол", где:
"УИОЭДО" - уникальный идентификатор оператора электронного документооборота (оператор ЭДО) - символьный трехзначный код (префикс), присваивается Федеральной налоговой службой. В значении уникального идентификатора допускаются символы латинского алфавита "A - Z", "a - z", цифры "0 - 9", знаки "@", ".", "-". Значение уникального идентификатора регистронезависимо;
"УИПол" - уникальный идентификатор получателя файла обмена (перевозчика). При направлении файла обмена через оператора ЭДО "УИПол" принимает значение уникального идентификатора участника, присваиваемого оператором ЭДО, длина уникального идентификатора получателя не более 43 символов;
при отсутствии значения для заполнения поля B в имени файла обмена между значениями полей A и O ставятся сразу два нижних подчеркивания без пробела между ними;
O - уникальный идентификатор отправителя файла обмена электронного договора морской перевозки груза, информация о согласовании соглашения к электронному договору морской перевозки груза. Значение элемента представляется в виде "УИОЭДОУИОтпр", где:
"УИОЭДО" - уникальный идентификатор оператора электронного документооборота (оператор ЭДО) - символьный трехзначный код (префикс), присваивается Федеральной налоговой службой. В значении уникального идентификатора допускаются символы латинского алфавита "A - Z", "a - z", цифры "0 - 9", знаки "@", ".", "-". Значение уникального идентификатора регистронезависимо;
"УИОтпр" - уникальный идентификатор отправителя файла обмена (перевозчика). При направлении файла обмена через оператора ЭДО "УИОтпр" принимает значение уникального идентификатора участника, присваиваемого оператором ЭДО, длина уникального идентификатора отправителя не более 43 символов;
при отсутствии значения для заполнения поля O в имени файла обмена между значениями полей B и P ставятся сразу два нижних подчеркивания без пробела между ними;
P - уникальный идентификатор отправителя файла обмена электронного договора морской перевозки груза, информация о согласовании соглашения к электронному договору морской перевозки груза. Значение элемента представляется в виде "УИОЭДОУИОтпр", где:
"УИОЭДО" - уникальный идентификатор оператора электронного документооборота (оператор ЭДО) - символьный трехзначный код (префикс), присваивается Федеральной налоговой службой. В значении уникального идентификатора допускаются символы латинского алфавита "A - Z", "a - z", цифры "0 - 9", знаки "@", ".", "-". Значение уникального идентификатора регистронезависимо;
"УИОтпр" - уникальный идентификатор отправителя файла обмена (отправителя (фрахтователя)). При направлении файла обмена через оператора ЭДО "УИОтпр" принимает значение уникального идентификатора участника, присваиваемого оператором ЭДО, длина уникального идентификатора отправителя не более 43 символов;
при отсутствии значения для заполнения поля P в имени файла обмена между значениями полей O и W ставятся сразу два нижних подчеркивания без пробела между ними;
W - признак наличия идентификаторов дополнительных получателей файла обмена информации о согласовании соглашения к электронному договору морской перевозки груза. Может принимать следующие значения:
"0" - дополнительные получатели файла обмена информации о согласовании соглашения к электронному договору морской перевозки груза отсутствуют, "1" - дополнительные получатели файла обмена информации о согласовании соглашения к электронному договору морской перевозки груза присутствуют и указаны в файле обмена информации о согласовании соглашения к электронному договору морской перевозки груза;
GGGG - год формирования передаваемого файла обмена, MM - месяц, DD - день;
N - 36-символьный глобально уникальный идентификатор GUID (Globally Unique Identifier).
Расширение имени файла обмена - xml. Расширение имени файла обмена может указываться строчными или прописными буквами.
Параметры первой строки файла обмена
Первая строка XML-файла должна иметь следующий вид:
<?xml version="1.0" encoding ="windows-1251"?>
Имя файла, содержащего XML-схему файла обмена, должно иметь следующий вид:
ON_DOGMPSOGLS_1_966_04_05_01_xx, где xx - номер версии схемы.
Расширение имени файла - xsd.
XML-схема файла обмена в электронной форме приводится отдельным файлом и размещается на официальном сайте Федеральной налоговой службы в информационно-телекоммуникационной сети "Интернет".
Выпуск новой версии (новых версий) схемы возможен при условии ее непротиворечия требованиям данного документа (в части уточнения текста наименования отдельных элементов, дополнительной информации, увеличения количества знаков в формате элемента).
11. Логическая модель файла обмена представлена в виде диаграммы структуры файла обмена на рисунке 4 настоящего формата. Элементами логической модели файла обмена являются элементы и атрибуты XML-файла. Перечень структурных элементов логической модели файла обмена и сведения о них приведены в таблицах 11.1 - 11.11 настоящего формата.
Для каждого структурного элемента логической модели файла обмена приводятся следующие сведения:
наименование элемента. Приводится полное наименование элемента. В строке таблицы могут быть описаны несколько элементов, наименования которых разделены символом "|". Такая форма записи применяется при наличии в файле обмена только одного элемента из описанных в этой строке;
сокращенное наименование (код) элемента. Приводится сокращенное наименование элемента. Синтаксис сокращенного наименования должен удовлетворять спецификации XML;
признак типа элемента. Может принимать следующие значения: "С" - сложный элемент логической модели (содержит вложенные элементы), "П" - простой элемент логической модели, реализованный в виде элемента XML-файла, "А" - простой элемент логической модели, реализованный в виде атрибута элемента XML-файла. Простой элемент логической модели не содержит вложенные элементы;
формат элемента. Формат элемента представляется следующими условными обозначениями: T - символьная строка; N - числовое значение (целое или дробное).
Формат символьной строки указывается в виде T(n-k) или T(=k), где: n - минимальное количество знаков, k - максимальное количество знаков, символ "-" - разделитель, символ "=" означает фиксированное количество знаков в строке. В случае если минимальное количество знаков равно 0, формат имеет вид T(0-k). В случае если максимальное количество знаков не ограничено, формат имеет вид T(n-).
Формат числового значения указывается в виде N(m.k), где: m - максимальное количество знаков в числе, включая знак (для отрицательного числа), целую и дробную часть числа без разделяющей десятичной точки, k - максимальное число знаков дробной части числа. Если число знаков дробной части числа равно 0 (то есть число целое), то формат числового значения имеет вид N(m).
Для простых элементов, являющихся базовыми в XML, таких как элемент с типом "date", поле "Формат элемента" не заполняется. Для таких элементов в поле "Дополнительная информация" указывается тип базового элемента;
признак обязательности элемента определяет обязательность наличия элемента (совокупности наименования элемента и его значения) в файле обмена. Признак обязательности элемента может принимать следующие значения: "О" - наличие элемента в файле обмена обязательно; "Н" - наличие элемента в файле обмена необязательно, то есть элемент может отсутствовать. Если элемент принимает ограниченный перечень значений (по классификатору), то признак обязательности элемента дополняется символом "К". В случае если количество реализаций элемента может быть более одной, признак обязательности элемента дополняется символом "М".
К вышеперечисленным признакам обязательности элемента добавляется значение "У" при описании в XML-схеме условий, предъявляемых к элементу в файле обмена, описанных в графе "Дополнительная информация";
дополнительная информация содержит при необходимости требования к элементу файла обмена, не указанные ранее. Для сложных элементов указывается ссылка на таблицу, в которой описывается состав данного элемента. Для элементов, принимающих ограниченный перечень значений из классификатора, указывается соответствующее наименование классификатора или приводится перечень возможных значений. Для классификатора может указываться ссылка на его местонахождение. Для элементов, использующих пользовательский тип данных, указывается наименование типового элемента.

Рисунок 4. Диаграмма структуры файла обмена
Таблица 11.1
Файл обмена (File)
| Наименование элемента | Сокращенное наименование (код) элемента | Признак типа элемента | Формат элемента | Признак обязательности элемента | Дополнительная информация |
| Идентификатор файла | FileID | А | T(1-255) | ОУ | Содержит (повторяет) имя сформированного файла (без расширения) |
| Версия программы, с помощью которой сформирован файл | VersProg | А | T(1-40) | О | |
| Версия формата | VersForm | А | T(1-5) | ОК | Принимает значение: 5.01 |
| Идентификатор иного получателя файла обмена информации о согласовании соглашения к электронному договору морской перевозки груза | OthRecID | И | T(4-46) | НМ | Значение элемента представляется в виде УИЭДОУИПолИной, где: УИОЭДО - уникальный идентификатор оператора электронного оборота (оператор ЭДО) - символьный трехзначный код (префикс), присваивается Федеральной налоговой службой; УИПолИной - уникальный идентификатор иного получателя, присваиваемый оператором ЭДО иного получателя, длина уникального идентификатора иного получателя не более 43 символов. Обязателен, если W в имени файла обмена принимает значение "1" |
| Электронный договор морской перевозки груза, информация о согласовании соглашения к электронному договору морской перевозки груза | Document | С | | О | Состав элемента представлен в таблице 11.2 |
Таблица 11.2
Электронный договор морской перевозки груза, информация о согласовании соглашения к электронному договору морской перевозки груза (Document)
| Наименование элемента | Сокращенное наименование (код) элемента | Признак типа элемента | Формат элемента | Признак обязательности элемента | Дополнительная информация |
| Код формы документа по классификатору налоговых документов (КНД) | TaxCodClassDoc | A | T(=7) | ОК | Принимает значение: 1110419 |
| Наименование документа по содержанию информации в файле обмена информации о согласовании соглашения к электронному договору морской перевозки груза | NameDocInfAcc | A | T(1-255) | ОК | Принимает значение: электронный договор морской перевозки груза, информация о согласовании соглашения к электронному договору морской перевозки груза |
| Дата формирования файла обмена информации о согласовании соглашения к электронному договору морской перевозки груза | DateInfAcc | A | T(=10) | О | Типовой элемент <DateType>. Дата в формате DD.MM.GGGG |
| Время формирования файла обмена информации о согласовании соглашения к электронному договору морской перевозки груза | TimeInfAcc | A | T(=8) | О | Типовой элемент <TimeType>. Время в формате HH:MM:SS |
| Идентификатор файла обмена информации о соглашении к электронному договору морской перевозки груза | IDInfAgr | C | | О | Состав элемента представлен в таблице 11.3 |
| Содержание электронного договора морской перевозки груза, информация о согласовании соглашения к электронному договору морской перевозки груза | ContInfAcc | C | | О | Состав элемента представлен в таблице 11.4 |
| Сведения о лице, подписывающем файл обмена информации о согласовании соглашения к электронному договору морской перевозки груза | SngInfAcc | С | | О | Типовой элемент <SignerType>. Состав элемента представлен в таблице 11.6 |
Таблица 11.3
Идентификатор файла обмена информации о соглашении к электронному договору морской перевозки груза (IDInfAgr)
| Наименование элемента | Сокращенное наименование (код) элемента | Признак типа элемента | Формат элемента | Признак обязательности элемента | Дополнительная информация |
| Идентификатор файла обмена информации о соглашении к электронному договору морской перевозки груза | IDFileAgr | А | T(1-255) | О | Содержит (повторяет) имя файла обмена информации о соглашении к электронному договору морской перевозки груза без расширения |
| Дата формирования файла обмена информации о соглашении к электронному договору морской перевозки груза | DateFileAgr | А | T(=10) | О | Типовой элемент <DateType>. Дата в формате DD.MM.GGGG Указывается (повторяет) значение <DateInfAgr>, указанное в файле обмена информации о соглашении к электронному договору морской перевозки груза |
| Время формирования файла обмена информации о соглашении к электронному договору морской перевозки груза | TimeFileAgr | А | T(=8) | О | Типовой элемент <TimeType>. Время в формате HH:MM:SS Указывается (повторяет) значение <TimeInfAgr>, указанное в файле обмена информации о соглашении к электронному договору морской перевозки груза |
| Электронная подпись файла обмена информации о соглашении к электронному договору морской перевозки груза | ElectSign | А | T(1-) | О | Представляется в кодировке Base64 |
Таблица 11.4
Содержание электронного договора морской перевозки груза, информация о согласовании соглашения к электронному договору морской перевозки груза (ContInfAcc)
| Наименование элемента | Сокращенное наименование (код) элемента | Признак типа элемента | Формат элемента | Признак обязательности элемента | Дополнительная информация |
| Уникальный идентификатор документа, электронного договора морской перевозки груза | UID_Contr | А | T(1-36) | О | Повторяет УИД электронного договора морской перевозки груза, выданный ГИС ЭПД |
| Функция | Function | А | T(=1) | ОК | Принимает значение: |
| 1 | - | согласование соглашения к электронному договору морской перевозки груза об изменении условий электронного договора морской перевозки груза | |
| 2 | - | расторжение электронного договора морской перевозки груза |
| Причина расторжения электронного договора морской перевозки груза | ReasonTermin | А | T(1-1000) | НУ | Элемент обязателен и формируется только при <Function> = 2 |
| Дата расторжения электронного договора морской перевозки груза | TermDate | А | T(=10) | Н | Типовой элемент <DateType>. Дата в формате DD.MM.GGGG |
| Сведения о согласовании соглашения к электронному договору морской перевозки груза | InfAcc | С | | Н | Состав элемента представлен в таблице 11.5. Элемент обязателен и формируется только при <Function> = 1 |
| Информационное поле | InfField | С | | НМ | Типовой элемент <InfFieldType>. Состав элемента представлен в таблице 11.9 |
Таблица 11.5
Сведения о согласовании соглашения к электронному договору морской перевозки груза (InfAcc)
| Наименование элемента | Сокращенное наименование (код) элемента | Признак типа элемента | Формат элемента | Признак обязательности элемента | Дополнительная информация |
| Порядковый номер соглашения к электронному договору морской перевозки груза | SeqNumbAgr | А | N(3) | О | Принимает значение от 1 и более. Повторяет порядковый номер соглашения к электронному договору морской перевозки груза, указанный в файле обмена информации о соглашении к электронному договору морской перевозки груза |
| Отметки о согласовании соглашения к электронному договору морской перевозки груза | MarkAcc | П | T(1-1000) | НМ | |
| Информационное поле | InfField | С | | НМ | Типовой элемент <InfFieldType>. Состав элемента представлен в таблице 11.9 |
Таблица 11.6
Сведения о лице, подписывающем информацию отправителя в электронной форме (SignerType)
| Наименование элемента | Сокращенное наименование (код) элемента | Признак типа элемента | Формат элемента | Признак обязательности элемента | Дополнительная информация |
| Должность | Post | А | T(1-255) | О | |
| Тип подписи | TypeSign | А | T(=1) | НК | Принимает значение: |
| 1 | - | усиленная квалифицированная электронная подпись | |
| 2 | - | простая электронная подпись | |
| 3 | - | усиленная неквалифицированная электронная подпись |
| Значения "2" и "3" применяются, если иное не предусмотрено законодательством Российской Федерации |
| Дата подписания документа | DateSignDoc | А | T(=10) | Н | Типовой элемент <DateType>. Дата в формате DD.MM.GGGG |
| Способ подтверждения полномочий на подписание документа | MethodConfCred | А | T(=1) | ОК | Принимает значение: |
| 1 | - | в соответствии с данными, содержащимися в электронной подписи | |
| 2 | - | в соответствии с доверенностью в электронной форме в машиночитаемом виде, если представление доверенности осуществляется посредством включения в каждый пакет электронных документов, подписываемых представителем | |
| 3 | - | в соответствии с доверенностью в электронной форме в машиночитаемом виде, если представление доверенности осуществляется из информационной системы. При этом необходимая информация для запроса доверенности из информационной системы, указана в электронном документе | |
| 4 | - | в соответствии с доверенностью в электронной форме в машиночитаемом виде, если представление доверенности осуществляется из информационной системы. При этом необходимая информация для запроса доверенности из информационной системы представляется способом, отличным от указания в электронном документе | |
| 5 | - | в соответствии с доверенностью в форме документа на бумажном носителе | |
| 6 | - | иное |
| Дополнительные сведения | AddInfSigner | А | T(1-255) | Н | |
| Фамилия, имя, отчество (при наличии) | FIO | С | | О | Типовой элемент <FIOType>. Состав элемента представлен в таблице 11.11 |
| Сведения о доверенности в электронной форме в машиночитаемом виде, используемой для подтверждения полномочий представителя | InfElectrAttorn | С | | НМУ | Состав элемента представлен в таблице 11.7. Элемент обязателен и формируется только при <MethodConfCred>=3 |
| Сведения о доверенности в форме документа на бумажном носителе, используемой для подтверждения полномочий представителя | InfPaperAttorn | С | | НМУ | Состав элемента представлен в таблице 11.8. Элемент обязателен и формируется только при <MethodConfCred>=5 |
Таблица 11.7
Сведения о доверенности в электронной форме в машиночитаемом виде, используемой для подтверждения полномочий представителя (InfElectrAttorn)
| Наименование элемента | Сокращенное наименование (код) элемента | Признак типа элемента | Формат элемента | Признак обязательности элемента | Дополнительная информация |
| Единый регистрационный номер доверенности | NumbAttorn | A | T(=36) | О | Уникальный идентификатор доверенности в виде 36-разрядного GUID |
| Дата совершения (выдачи) доверенности | DateAttorn | A | T(=10) | О | Типовой элемент <DateType>. Дата в формате DD.MM.GGGG |
| Внутренний номер доверенности | InterNumbAttorn | A | T(1-50) | Н | При отсутствии номера принимает значение "без номера (б/н)" |
| Дата внутренней регистрации доверенности | DateInterRegistrAttorn | A | T(=10) | Н | Типовой элемент <DateType>. Дата в формате DD.MM.GGGG |
| Идентифицирующая информация об информационной системе, в которой осуществляется хранение доверенности, необходимая для запроса информации из такой информационной системы | IdentStorSyst | A | T(1-500) | О | |
| Сведения в формате URL об информационной системе, которая предоставляет техническую возможность получения информации о доверенности | URLSyst | A | T(1-500) | Н | При наличии технической возможности у информационной системы, в которой осуществляется хранение доверенности, предоставлять доверенность в автоматическом режиме. Элемент принимает значение в формате URL |
Таблица 11.8
Сведения о доверенности в форме документа на бумажном носителе, используемой для подтверждения полномочий представителя (InfPaperAttorn)
| Наименование элемента | Сокращенное наименование (код) элемента | Признак типа элемента | Формат элемента | Признак обязательности элемента | Дополнительная информация |
| Дата совершения (выдачи) доверенности | DateAttorn | А | T(=10) | О | Типовой элемент <DateType>. Дата в формате DD.MM.GGGG |
| Внутренний номер доверенности | InterNumbAttorn | А | T(1-50) | О | При отсутствии номера принимает значение "без номера (б/н)" |
| Сведения, идентифицирующие доверителя | IdentInfPrincipal | А | T(1-1000) | Н | |
| Фамилия, имя, отчество (при наличии) лица, подписавшего доверенность | FIO | С | | Н | Типовой элемент <FIOType>. Состав элемента представлен в таблице 11.11 |
Таблица 11.9
Информационное поле (InfFieldType)
| Наименование элемента | Сокращенное наименование (код) элемента | Признак типа элемента | Формат элемента | Признак обязательности элемента | Дополнительная информация |
| Идентификатор файла информационного поля | IDFileInfField | А | T(=36) | Н | Указывается идентификатор файла, связанного со сведениями данного электронного файла обмена (GUID) |
| Текстовая информация | TextInf | С | | НМ | Типовой элемент <TextInfType>. Состав элемента представлен в таблице 11.10 |
Таблица 11.10
Текстовая информация (TextInfType)
| Наименование элемента | Сокращенное наименование (код) элемента | Признак типа элемента | Формат элемента | Признак обязательности элемента | Дополнительная информация |
| Идентификатор | ID | А | T(1-50) | О | |
| Значение | Meaning | А | T(1-2000) | О | |
Таблица 11.11
Фамилия, имя, отчество физического лица (FIOType)
| Наименование элемента | Сокращенное наименование (код) элемента | Признак типа элемента | Формат элемента | Признак обязательности элемента | Дополнительная информация |
| Фамилия | SName | А | T(1-60) | О | |
| Имя | FName | А | T(1-60) | О | |
| Отчество | LName | А | T(1-60) | Н | |
Приложение N 2
к приказу ФНС России
от 13.05.2024 N ЕД-7-26/382@
форма
ЭЛЕКТРОННЫЙ ДОГОВОР МОРСКОЙ ПЕРЕВОЗКИ ГРУЗА
N __________
| |
| место заключения договора дата заключения договора |
| Перевозчик | |
| | (полное наименование Перевозчика) |
| в лице | | , |
| | (должность, фамилия, имя, отчество (при наличии) лица, подписывающего договор от имени Перевозчика) | |
| действующий на основании | | , |
| | (наименование правоустанавливающего документа) | |
| именуемый далее в тексте договора "Перевозчик", с одной стороны, и Отправитель (фрахтователь) | |
| | (полное наименование Отправителя (фрахтователя)) |
| в лице | | , |
| | (должность, фамилия, имя, отчество (при наличии) лица, подписывающего договор от имени Отправителя (фрахтователя)) | |
| действующий на основании | | , |
| | (наименование правоустанавливающего документа) | |
именуемый далее в тексте договора "Отправитель", с другой стороны, совместно именуемые "Стороны", заключили настоящий Договор о нижеследующем.
1. Предмет договора
1.1. Условия перевозки груза
| Тип судна | |
| Получатель груза | |
| Маршрут перевозки | |
| Порт погрузки | |
| Порт выгрузки | |
| Срок выполнения перевозки | |
| Срок подачи судна под погрузку | |
| Иные указания и оговорки | |
1.2. Описание груза
| Наименование груза | |
| Вес груза, брутто (кг) | |
| Количество мест груза | |
| Дополнительная информация о грузе | |
2. Фрахт
3. Права и обязанности сторон
4. Ответственность сторон
| 4.1. Ответственность Перевозчика | |
| |
| 4.2. Ответственность Отправителя | |
| |
5. Рассмотрение споров
6. Заключительные положения
7. Адреса и подписи сторон
| Адрес: | | Адрес: |
| | | |
| (фамилия, имя, отчество (при наличии) Перевозчика) | | (фамилия, имя, отчество (при наличии) Отправителя) |
| | | |
| (подпись Перевозчика) | | (подпись Отправителя) |
Приложение N 3
к приказу ФНС России
от 13.05.2024 N ЕД-7-26/382@
ФОРМАТ ЭЛЕКТРОННОГО КОНОСАМЕНТА
I. ОБЩИЕ СВЕДЕНИЯ
1. Настоящий формат описывает требования к XML-файлам (далее - файл обмена) передачи по телекоммуникационным каналам связи электронного коносамента, выданного на имя определенного получателя (именной коносамент).
2. Электронный коносамент включает два обязательных файла обмена:
файл обмена информации отправителя (фрахтователя), состоящей из сведений о наименовании отправителя и месте его нахождения, о наименовании порта погрузки, о наименовании порта выгрузки согласно договору морской перевозки груза, о наименовании получателя, о наименовании перевозчика и месте его нахождения, о наименовании груза, необходимых для идентификации груза основных марках, об указании в соответствующих случаях на опасный характер или особые свойства груза, числе мест или предметов и массе груза или обозначенном иным образом его количестве, о внешнем состоянии груза и его упаковки, о фрахте в размере, подлежащем уплате получателем, или ином указании на то, что фрахт должен уплачиваться им, об иных данных;
файл обмена информации перевозчика, состоящей из дополнительных к информации отправителя (фрахтователя) сведений перевозчика в отношении приема груза для перевозки и фактических обстоятельств погрузки груза на борт судна, в том числе информация о судне, о дате приема груза перевозчиком в порту погрузки, о времени и месте выдачи коносамента, об иных данных и оговорках.
Электронный коносамент содержит следующие файлы обмена (при наличии):
файл обмена информации отправителя (фрахтователя) об изменении сведений о получателе и (или) порте выгрузки;
файл обмена информации перевозчика о подтверждении изменения сведений о получателе и (или) порте выгрузки;
файл обмена информации получателя, состоящей из сведений об оговорках получателя о приеме груза от перевозчика.
файл обмена информации перевозчика о выдаче груза получателю, состоящей из сведений о подтверждении факта выдачи груза получателю.
3. Номер версии настоящего формата 5.01, часть 965.
II. ОПИСАНИЕ ФАЙЛА ОБМЕНА ИНФОРМАЦИИ ОТПРАВИТЕЛЯ (ФРАХТОВАТЕЛЯ)
4. Имя файла обмена должно иметь следующий вид:
R_T_A_O_W_GGGGMMDD_N, где:
R_T - префикс, принимающий значение ON_CONSOTPR;
A - уникальный идентификатор получателя файла обмена электронного коносамента, информация отправителя (фрахтователя). Значение элемента представляется в виде "УИОЭДОУИПол", где:
"УИОЭДО" - уникальный идентификатор оператора электронного документооборота (оператор ЭДО) - символьный трехзначный код (префикс), присваивается Федеральной налоговой службой. В значении уникального идентификатора допускаются символы латинского алфавита "A - Z", "a - z", цифры "0 - 9", знаки "@", ".", "-". Значение уникального идентификатора регистронезависимо;
"УИПол" - уникальный идентификатор получателя файла обмена (перевозчика). При направлении файла обмена через оператора ЭДО "УИПол" принимает значение уникального идентификатора участника, присваиваемого оператором ЭДО, длина уникального идентификатора получателя не более 43 символов;
O - уникальный идентификатор отправителя файла обмена электронного коносамента, информация отправителя (фрахтователя). Значение элемента представляется в виде "УИОЭДОУИОтпр", где:
"УИОЭДО" - уникальный идентификатор оператора электронного документооборота (оператор ЭДО) - символьный трехзначный код (префикс), присваивается Федеральной налоговой службой. В значении уникального идентификатора допускаются символы латинского алфавита "A - Z", "a - z", цифры "0 - 9", знаки "@", ".", "-". Значение уникального идентификатора регистронезависимо;
"УИОтпр" - уникальный идентификатор отправителя файла обмена (отправителя (фрахтователя)). При направлении файла обмена через оператора ЭДО "УИОтпр" принимает значение уникального идентификатора участника, присваиваемого оператором ЭДО, длина уникального идентификатора отправителя не более 43 символов;
W - признак наличия идентификаторов дополнительных получателей файла обмена информации отправителя (фрахтователя). Может принимать следующие значения: "0" - дополнительные получатели файла обмена информации отправителя (фрахтователя) отсутствуют, "1" - дополнительные получатели файла обмена информации отправителя (фрахтователя) присутствуют и указаны в файле обмена информации отправителя (фрахтователя);
GGGG - год формирования передаваемого файла обмена, MM - месяц, DD - день;
N - 36-символьный глобально уникальный идентификатор GUID (Globally Unique Identifier).
Расширение имени файла обмена - xml. Расширение имени файла обмена может указываться строчными или прописными буквами.
Параметры первой строки файла обмена
Первая строка XML-файла должна иметь следующий вид:
<?xml version="1.0" encoding ="windows-1251"?>
Имя файла, содержащего XML-схему файла обмена, должно иметь следующий вид:
ON_CONSOTPR_1_965_01_05_01_xx, где xx - номер версии схемы.
Расширение имени файла - xsd.
XML-схема файла обмена в электронной форме приводится отдельным файлом и размещается на официальном сайте Федеральной налоговой службы в информационно-телекоммуникационной сети "Интернет".
Выпуск новой версии (новых версий) схемы возможен при условии ее непротиворечия требованиям данного документа (в части уточнения текста наименования отдельных элементов, дополнительной информации, увеличения количества знаков в формате элемента).
5. Логическая модель файла обмена представлена в виде диаграммы структуры файла обмена на рисунке 1 настоящего формата. Элементами логической модели файла обмена являются элементы и атрибуты XML-файла. Перечень структурных элементов логической модели файла обмена и сведения о них приведены в таблицах 5.1 - 5.40 настоящего формата.
Для каждого структурного элемента логической модели файла обмена приводятся следующие сведения:
наименование элемента. Приводится полное наименование элемента. В строке таблицы могут быть описаны несколько элементов, наименования которых разделены символом "|". Такая форма записи применяется при наличии в файле обмена только одного элемента из описанных в этой строке;
сокращенное наименование (код) элемента. Приводится сокращенное наименование элемента. Синтаксис сокращенного наименования должен удовлетворять спецификации XML;
признак типа элемента. Может принимать следующие значения: "С" - сложный элемент логической модели (содержит вложенные элементы), "П" - простой элемент логической модели, реализованный в виде элемента XML-файла, "А" - простой элемент логической модели, реализованный в виде атрибута элемента XML-файла. Простой элемент логической модели не содержит вложенные элементы;
формат элемента. Формат элемента представляется следующими условными обозначениями: T - символьная строка; N - числовое значение (целое или дробное).
Формат символьной строки указывается в виде T(n-k) или T(=k), где: n - минимальное количество знаков, k - максимальное количество знаков, символ "-" - разделитель, символ "=" означает фиксированное количество знаков в строке. В случае если минимальное количество знаков равно 0, формат имеет вид T(0-k). В случае если максимальное количество знаков не ограничено, формат имеет вид T(n-).
Формат числового значения указывается в виде N(m.k), где: m - максимальное количество знаков в числе, включая знак (для отрицательного числа), целую и дробную часть числа без разделяющей десятичной точки, k - максимальное число знаков дробной части числа. Если число знаков дробной части числа равно 0 (то есть число целое), то формат числового значения имеет вид N(m).
Для простых элементов, являющихся базовыми в XML, таких как элемент с типом "date", поле "Формат элемента" не заполняется. Для таких элементов в поле "Дополнительная информация" указывается тип базового элемента;
признак обязательности элемента определяет обязательность наличия элемента (совокупности наименования элемента и его значения) в файле обмена. Признак обязательности элемента может принимать следующие значения: "О" - наличие элемента в файле обмена обязательно; "Н" - наличие элемента в файле обмена необязательно, то есть элемент может отсутствовать. Если элемент принимает ограниченный перечень значений (по классификатору), то признак обязательности элемента дополняется символом "К". В случае если количество реализаций элемента может быть более одной, признак обязательности элемента дополняется символом "М".
К вышеперечисленным признакам обязательности элемента добавляется значение "У" при описании в XML-схеме условий, предъявляемых к элементу в файле обмена, описанных в графе "Дополнительная информация";
дополнительная информация содержит при необходимости требования к элементу файла обмена, не указанные ранее. Для сложных элементов указывается ссылка на таблицу, в которой описывается состав данного элемента. Для элементов, принимающих ограниченный перечень значений из классификатора, указывается соответствующее наименование классификатора или приводится перечень возможных значений. Для классификатора может указываться ссылка на его местонахождение. Для элементов, использующих пользовательский тип данных, указывается наименование типового элемента.

Рисунок 1. Диаграмма структуры файла обмена
Таблица 5.1
Файл обмена (File)
| Наименование элемента | Сокращенное наименование (код) элемента | Признак типа элемента | Формат элемента | Признак обязательности элемента | Дополнительная информация |
| Идентификатор файла | FileID | А | T(1-255) | ОУ | Содержит (повторяет) имя сформированного файла (без расширения) |
| Версия программы, с помощью которой сформирован файл | VersProg | А | T(1-40) | О | |
| Версия формата | VersForm | А | T(1-5) | ОК | Принимает значение: 5.01 |
| Идентификатор иного получателя файла обмена информации отправителя (фрахтователя) | OthRecID | П | T(4-46) | НМ | Значение элемента представляется в виде УИЭДОУИПолИной, где: УИОЭДО - уникальный идентификатор оператора электронного оборота (оператор ЭДО) - символьный трехзначный код (префикс), присваивается Федеральной налоговой службой; УИПолИной - уникальный идентификатор иного получателя, присваиваемый оператором ЭДО иного получателя, длина уникального идентификатора иного получателя не более 43 символов. Обязателен, если W в имени файла обмена принимает значение "1" |
| Электронный коносамент, информация отправителя (фрахтователя) | Document | С | | О | Состав элемента представлен в таблице 5.2 |
Таблица 5.2
Электронный коносамент, информация отправителя (фрахтователя) (Document)
| Наименование элемента | Сокращенное наименование (код) элемента | Признак типа элемента | Формат элемента | Признак обязательности элемента | Дополнительная информация |
| Код формы документа по классификатору налоговых документов (КНД) | TaxCodClassDoc | А | T(=7) | ОК | Принимает значение: 1110420 |
| Наименование документа по содержанию информации в файле обмена информации отправителя (фрахтователя) | NameDocConsigner | А | T(1-255) | ОК | Принимает значение: Электронный коносамент, информация отправителя (фрахтователя) |
| Дата формирования файла обмена информации отправителя (фрахтователя) | DateInfConsigner | А | T(=10) | О | Типовой элемент <DateType>. Дата в формате DD.MM.GGGG |
| Время формирования файла обмена информации отправителя (фрахтователя) | TimeInfConsigner | А | T(=8) | О | Типовой элемент <TimeType>. Время в формате HH:MM:SS |
| Содержание электронного коносамента, информация отправителя (фрахтователя) | ContInfConsigner | С | | О | Состав элемента представлен в таблице 5.3 |
| Сведения о лице, подписывающем файл обмена информации отправителя (фрахтователя) | SngInfConsigner | С | | О | Типовой элемент <SignerType>. Состав элемента представлен в таблице 5.23 |
Таблица 5.3
Содержание электронного коносамента, информация отправителя (фрахтователя) (ContInfConsigner)
| Наименование элемента | Сокращенное наименование (код) элемента | Признак типа элемента | Формат элемента | Признак обязательности элемента | Дополнительная информация |
| Уникальный идентификатор документа (УИД) электронного коносамента | UID_BL | А | T(1-36) | Н | Выдается государственной информационной системой электронных перевозочных документов (далее - ГИС ЭПД) |
| Идентификатор исходного файла обмена информации отправителя (фрахтователя), в который вносится исправление | IDBasicFile | А | T(1-255) | НУ | Содержит (повторяет) имя исходного файла обмена информации отправителя (фрахтователя) (без расширения), в который вносится исправление. Элемент обязателен и формируется при наличии <CorrectBL> |
| Особая оговорка в соответствующих случаях о том, что груз должен или может перевозиться на палубе | ResCargoDeck | А | T(1-255) | Н | |
| Регистрационный номер таможенной декларации (при вывозе) | RegNomCustDec | А | T(1-29) | Н | Указывается регистрационный номер таможенной декларации (при вывозе) либо иного документа, допускающего вывоз товаров с таможенной территории ЕАЭС |
| Оговорки по условиям электронного коносамента | ResCondCons | П | T(1-2000) | НМ | |
| Сведения об отправителе (фрахтователе) | Consigner | С | | О | Типовой элемент <PartyType>. Состав элемента представлен в таблице 5.10 |
| Сведения о перевозчике | Carrier | С | | О | Состав элемента представлен в таблице 5.4 |
| Сведения о получателе | Recipient | С | | О | Типовой элемент <PartyType>. Состав элемента представлен в таблице 5.10 |
| Сведения о стороне уведомления | Notify | С | | Н | Типовой элемент <PartyType>. Состав элемента представлен в таблице 5.10 |
| Сведения о грузе | InfCargo | С | | О | Состав элемента представлен в таблице 5.5 |
| Сведения о поручении на погрузку | LoadingOrder | С | | НМ | Типовой элемент <RequisDocType>. Состав элемента представлен в таблице 5.17 |
| Сведения о погрузке | Loading | С | | О | Состав элемента представлен в таблице 5.7 |
| Сведения о выгрузке | Discharge | С | | О | Состав элемента представлен в таблице 5.8 |
| Сведения о фрахте, подлежащем уплате получателем | InfFreight | С | | Н | Состав элемента представлен в таблице 5.9 |
| Исправление электронного коносамента | CorrectBL | С | | Н | Типовой элемент <CorrectType>. Состав элемента представлен в таблице 5.37. Формируется в случае исправления в установленном порядке ошибок в информации электронного коносамента, документирующей факт заключения электронного договора морской перевозки груза |
| Информационное поле | InfField | С | | НМ | Типовой элемент <InfFieldType>. Состав элемента представлен в таблице 5.38 |
Таблица 5.4
Сведения о перевозчике (Carrier)
| Наименование элемента | Сокращенное наименование (код) элемента | Признак типа элемента | Формат элемента | Признак обязательности элемента | Дополнительная информация |
| Реквизиты, позволяющие идентифицировать перевозчика | ReqIdentCarrier | С | | О | Типовой элемент <PartyType>. Состав элемента представлен в таблице 5.10 |
| Реквизиты разрешения на осуществление каботажа | ReqCabotPerm | С | | НУ | Типовой элемент <RequisDocType>. Состав элемента представлен в таблице 5.17. Обязателен при формировании элемента ReqIdentCarrier/IdentInf/InfForeigNotTax |
Таблица 5.5
Сведения о грузе (InfCargo)
| Наименование элемента | Сокращенное наименование (код) элемента | Признак чипа элемента | Формат элемента | Признак обязательности элемента | Дополнительная информация |
| Всего частей | TotalParts | А | N(3) | Н | |
| Всего метров | OnlyMeters | А | N(5.2) | Н | |
| Полный вес | TotalWeight | А | N(18.4) | Н | |
| Описание груза | CargoDescript | С | | ОМ | Состав элемента представлен в таблице 5.6 |
| Информационное поле | InfField | С | | НМ | Типовой элемент <InfFieldType>. Состав элемента представлен в таблице 5.38 |
Таблица 5.6
Описание груза (CargoDescript)
| Наименование элемента | Сокращенное наименование (код) элемента | Признак типа элемента | Формат элемента | Признак обязательности элемента | Дополнительная информация |
| Сведения об основном грузе | TranspCargo | С | | О | Типовой элемент <CargoType>. Состав элемента представлен в таблице 5.20 |
| Сведения о грузе, перевозимом в основном грузе | CargoInCargo | С | | НМ | Типовой элемент <CargoType>. Состав элемента представлен в таблице 5.20 |
Таблица 5.7
Сведения о погрузке (Loading)
| Наименование элемента | Сокращенное наименование (код) элемента | Признак типа элемента | Формат элемента | Признак обязательности элемента | Дополнительная информация |
| Название порта погрузки | PortLoading | А | T(1-255) | О | |
| Терминал порта погрузки | TerminalLoading | А | T(1-255) | О | |
| Код порта погрузки | CodPortLoading | А | T(=5) | Н | |
| Планируемая дата погрузки груза | PlanDateLoading | А | T(=10) | Н | Типовой элемент <DateType>. Дата в формате DD.MM.GGGG |
| Время, которое отводится на погрузку груза | TimeLoading | А | T(=8) | Н | Типовой элемент <TimeType>. Время в формате HH:MM:SS |
| Координаты места нахождения порта погрузки | CoordPortLoading | С | | Н | Типовой элемент <CoordType>. Состав элемента представлен в таблице 5.36 |
| Адрес места нахождения порта погрузки | AddressPortLoading | С | | Н | Типовой элемент <AddressType>. Состав элемента представлен в таблице 5.26 |
Таблица 5.8
Сведения о выгрузке (Discharge)
| Наименование элемента | Сокращенное наименование (код) элемента | Признак типа элемента | Формат элемента | Признак обязательности элемента | Дополнительная информация |
| Название порта выгрузки | PortDischarge | А | T(1-255) | О | |
| Терминал порта выгрузки | TerminalDischarge | А | T(1-255) | О | |
| Код порта выгрузки | CodPortDischarge | А | T(=5) | Н | |
| Планируемая дата выгрузки груза | PlanDateDischarge | А | T(=10) | Н | Типовой элемент <DateType>. Дата в формате DD.MM.GGGG |
| Время, которое отводится на выгрузку груза | TimeDischarge | А | T(=8) | Н | Типовой элемент <TimeType>. Время в формате HH:MM:SS |
| Координаты места нахождения порта выгрузки | CoordPortDischarge | С | | Н | Типовой элемент <CoordType>. Состав элемента представлен в таблице 5.36 |
| Адрес места нахождения порта выгрузки | AddressPortDischarge | С | | Н | Типовой элемент <AddressType>. Состав элемента представлен в таблице 5.26 |
Таблица 5.9
Сведения о фрахте, подлежащем уплате получателем (InfFreight)
| Наименование элемента | Сокращенное наименование (код) элемента | Признак типа элемента | Формат элемента | Признак обязательности элемента | Дополнительная информация |
| Условия оплаты | PayTerms | А | T(=1) | НК | Принимает значение: 1 - фрахт должен быть уплачен согласно условиям, изложенным в чартере или в другом документе | 2 - фрахт полностью уплачен | 3 - фрахт, подлежащий уплате получателем (фрахт к сбору) |
| Сумма фрахта, подлежащая уплате получателем | FreightAmount | А | N(18.2) | Н | |
Таблица 5.10
Сведения об участнике факта хозяйственной жизни (PartyType)
| Наименование элемента | Сокращенное наименование (код) элемента | Признак типа элемента | Формат элемента | Признак обязательности элемента | Дополнительная информация |
| Код по Общероссийскому классификатору предприятий и организаций | OKPO_RF | А | T(1-10) | НК | Принимает значение в соответствии с Общероссийским классификатором предприятий и организаций (ОКПО) |
| Код по Общероссийскому классификатору организационно-правовых форм | CodeOPF_RF | А | T(2-5) | НК | |
| Полное наименование организационно-правовой формы | FullNameOPF_RF | А | T(4-255) | Н | |
| Структурное подразделение | StrDepart | А | T(1-500) | Н | |
| Информация для участника документооборота | InfForParty | А | T(1-255) | Н | Информация, позволяющая получающему документ участнику документооборота обеспечить его автоматизированную обработку |
| Сокращенное наименование | ShortName | А | T(1-510) | Н | |
| Идентификационные сведения | IdentInf | С | | О | Состав элемента представлен в таблице 5.11 |
| Адрес | Address | С | | О | Типовой элемент <AddressType>. Состав элемента представлен в таблице 5.26 |
| Банковские реквизиты | BankRequis | С | | Н | Состав элемента представлен в таблице 5.15 |
| Контактные данные | Contact | С | | Н | Типовой элемент <ContactType>. Состав элемента представлен в таблице 5.35 |
Таблица 5.11
Идентификационные сведения (IdentInf)
| Наименование элемента | Сокращенное наименование (код) элемента | Признак типа элемента | Формат элемента | Признак обязательности элемента | Дополнительная информация |
| Сведения об индивидуальном предпринимателе | | IndEnt_RF | С | | О | Состав элемента представлен в таблице 5.12 |
| Сведения об организации, состоящей на учете в налоговом органе | | Org_RF | С | | О | Состав элемента представлен в таблице 5.13 |
| Сведения об иностранной организации (иностранном гражданине), не состоящей/состоящем на учете в налоговом органе | | InfForeigNotTax | С | | О | Типовой элемент <InfForeigNotTaxType>. Состав элемента представлен в таблице 5.19 |
| Сведения о физическом лице, не являющемся индивидуальным предпринимателем | NPers_RF | С | | О | Состав элемента представлен в таблице 5.14 |
Таблица 5.12
Сведения об индивидуальном предпринимателе (IndEnt_RF)
| Наименование элемента | Сокращенное наименование (код) элемента | Признак типа элемента | Формат элемента | Признак обязательности элемента | Дополнительная информация |
| Идентификационный номер налогоплательщика (ИНН) физического лица | INNPers | А | T(=12) | О | Типовой элемент <INNPersType> |
| Реквизиты свидетельства о государственной регистрации индивидуального предпринимателя | CertifStateRegIndEnt | А | T(1-100) | Н | |
| Основной государственный регистрационный номер индивидуального предпринимателя | OGRNIP_RF | А | T(=15) | Н | Типовой элемент <OGRNIPType> |
| Дата присвоения основного государственного регистрационного номера индивидуального предпринимателя | DateOGRNIP | А | T(=10) | Н | Типовой элемент <DateType>. Дата в формате DD.MM.GGGG. |
| Иные сведения, идентифицирующие физическое лицо | OthInf | А | T(1-255) | Н | |
| Фамилия, имя, отчество (при наличии) | FIO | С | | О | Типовой элемент <FIOType>. Состав элемента представлен в таблице 5.40 |
Таблица 5.13
Сведения об организации, состоящей на учете в налоговом органе (Org_RF)
| Наименование элемента | Сокращенное наименование (код) элемента | Признак типа элемента | Формат элемента | Признак обязательности элемента | Дополнительная информация |
| Полное наименование | NameOrg | А | T(1-1000) | О | |
| Идентификационный номер налогоплательщика (ИНН) юридического лица | INNOrg | А | T(=10) | О | Типовой элемент <INNOrgType> |
| Код причины постановки на учет (КПП) | KPP | А | T(=9) | О | Типовой элемент <KPPType> |
Таблица 5.14
Сведения о физическом лице, не являющемся индивидуальным предпринимателем (NPers_RF)
| Наименование элемента | Сокращенное наименование (код) элемента | Признак типа элемента | Формат элемента | Признак обязательности элемента | Дополнительная информация |
| Идентификационный номер налогоплательщика (ИНН) физического лица | INNPers | А | T(=12) | Н | Типовой элемент <INNPersType> |
| Иные сведения, в том числе сведения, идентифицирующие физическое лицо | OthInf | А | T(1-255) | НУ | Элемент обязателен при отсутствии <FIO> |
| Фамилия, имя, отчество (при наличии) | FIO | С | | НУ | Типовой элемент <FIOType>. Состав элемента представлен в таблице 5.40. Элемент обязателен при отсутствии <OthInf> и <INNPers> |
Таблица 5.15
Банковские реквизиты (BankRequis)
| Наименование элемента | Сокращенное наименование (код) элемента | Признак типа элемента | Формат элемента | Признак обязательности элемента | Дополнительная информация |
| Номер банковского счета | AccountNumber | А | T(1-20) | Н | |
| Сведения о банке | InfBank | С | | Н | Состав элемента представлен в таблице 5.16 |
Таблица 5.16
Сведения о банке (InfBank)
| Наименование элемента | Сокращенное наименование (код) элемента | Признак типа элемента | Формат элемента | Признак обязательности элемента | Дополнительная информация |
| Наименование банка | NameBank | А | T(1-1000) | Н | |
| Банковский идентификационный код (БИК) | BIK_RF | А | T(=9) | НК | Типовой элемент <BIK_RFType> Принимает значение в соответствии со Справочником банковских идентификационных кодов в платежной системе Банка России, ведение которого обеспечивается Банком России в соответствии с приложением 5 к Положению Банка России от 24.09.2020 N 732-П "О платежной системе Банка России" <1> |
| Корреспондентский счет банка | CorrAccount | А | T(1-20) | Н | |
<1> Зарегистрировано Минюстом России 10.11.2020, регистрационный N 60810, с изменениями, внесенными Указаниями Банка России от 25.03.2021 N 5756-У (зарегистрировано Минюстом России 26.05.2021, регистрационный N 63632), от 23.12.2021 N 6030-У (зарегистрировано Минюстом России 14.03.2022, регистрационный N 67709), от 04.04.2022 N 6115-У (зарегистрировано Минюстом России 06.04.2022, регистрационный N 68096), от 12.01.2023 N 6358-У (зарегистрировано Минюстом России 06.03.2023, регистрационный N 72532), от 09.01.2024 N 6656-У (зарегистрировано Минюстом России 15.03.2024, регистрационный N 77512).
Таблица 5.17
Реквизиты документа (RequisDocType)
| Наименование элемента | Сокращенное наименование (код) элемента | Признак типа элемента | Формат элемента | Признак обязательности элемента | Дополнительная информация |
| Наименование документа | DocName | А | T(1-255) | О | |
| Номер документа | DocNumber | А | T(1-255) | О | При отсутствии указывается: "Без номера" |
| Дата документа | DocDate | А | T(=10) | О | Типовой элемент <DateType>. Дата в формате DD.MM.GGGG |
| Идентификатор файла обмена документа, подписанного первой стороной | DocFileID | А | T(1-255) | Н | Содержит (повторяет) имя сформированного файла (без расширения). Указывается идентификатор файла обмена, в котором значения <DocName>, <DocNumber>, <DocDate> совпадают с одноименными элементами, указанными в создаваемом файле обмена |
| Идентификатор документа | DocID | А | T(1-255) | Н | Указывается идентификатор документа, содержащийся в информации документа, в том числе регистрационный номер, если документ/сведения о таком документе содержатся в государственной информационной системе |
| Идентифицирующая информация об информационной системе, в которой осуществляется хранение документа, необходимая для запроса информации из информационной системы | IdentInfSystemDoc | А | T(1-500) | Н | Текстовое описание информационной системы, в которой осуществляется хранение документа, необходимое для запроса информации из информационной системы |
| Сведения в формате URL об информационной системе, которая предоставляет техническую возможность получения информации о документе | DocURL | А | T(1-500) | Н | Унифицированный указатель (URL) |
| Дополнительные сведения | AddInfDoc | А | T(1-2000) | Н | |
| Идентифицирующие реквизиты сторон, составивших (сформировавших) документ | RequisEcEntGenerDoc | С | | НМ | Состав элемента представлен в таблице 5.18. Заполняется в отношении каждого из участников события (сделки), оформленного документом с указанными в <DocName>, <DocNumber> и <DocDate> наименованием, порядковым номером и датой |
Таблица 5.18
Идентифицирующие реквизиты сторон, составивших (сформировавших) документ (RequisEcEntGenerDoc)
| Наименование элемента | Сокращенное наименование (код) элемента | Признак типа элемента | Формат элемента | Признак обязательности элемента | Дополнительная информация |
| ИНН организации, состоящей на учете в налоговом органе | | INNOrgType | П | T(=10) | О | Типовой элемент <INNOrgType> |
| ИНН физического лица, не являющегося индивидуальным предпринимателем | | INNPers | П | T(=12) | Н | Типовой элемент <INNPersType> |
| ИНН индивидуального предпринимателя | | INNPersIP | П | T(=12) | О | Типовой элемент <INNPersType> |
| Данные об иностранной организации (иностранном гражданине), не состоящей/состоящем на учете в налоговом органе | | InfForeigNotTax | С | | О | Типовой элемент <InfForeigNotTaxType>. Состав элемента представлен в таблице 5.19 |
| Наименование органа исполнительной власти (специализированной уполномоченной организации), выдавшего документ | NameOIV_RF | П | T(1-255) | О | |
Таблица 5.19
Сведения об иностранной организации (иностранном гражданине), не состоящей/состоящем на учете в налоговом органе (InfForeigNotTaxType)
| Наименование элемента | Сокращенное наименование (код) элемента | Признак типа элемента | Формат элемента | Признак обязательности элемента | Дополнительная информация |
| Идентификация статуса | StatusID | А | T(=2) | ОК | Принимает значение: ИО - иностранная организация | ИГ - иностранный гражданин |
| Код страны | CodCountry | А | T(=3) | ОК | Типовой элемент <OKSM_RFType>. Принимает значение в соответствии с Общероссийским классификатором стран мира (ОКСМ) |
| Наименование страны | NameCountry | А | T(1-255) | ОК | Принимает значение в соответствии с Общероссийским классификатором стран мира (ОКСМ) |
| Наименование иностранной организации полное/фамилия, имя, отчество (при наличии) иностранного гражданина | NameForeig | А | T(1-1000) | О | |
| Идентификатор иностранной организации (иностранного гражданина) | ForeigID | А | T(1-255) | НУ | Элемент обязателен при отсутствии <OthInf> |
| Иные сведения для однозначной идентификации иностранной организации (иностранного гражданина) | OthInf | А | T(1-255) | НУ | Элемент обязателен при отсутствии <ForeigID> |
Таблица 5.20
Груз (CargoType)
| Наименование элемента | Сокращенное наименование (код) элемента | Признак типа элемента | Формат элемента | Признак обязательности элемента | Дополнительная информация |
| Наименование груза | NameCargo | А | T(1-255) | О | Наименование и описание груза, позволяющее его идентифицировать, с указанием товарных знаков |
| Порядковый номер груза | SeqNumbCargo | А | N(5) | Н | |
| Номер и марка груза | NumbMarkCargo | А | T(1-30) | Н | Артикул (код товара, номер по каталогу производителя) |
| Код товарной номенклатуры | CodCommNomencl | А | T(4-10) | НК | Принимает значение в соответствии с единой Товарной номенклатурой внешнеэкономической деятельности <2> (ТН ВЭД) |
| Состояние груза | CargoCondit | А | T(1-1000) | Н | |
| Вид тары груза | TypeTare | А | T(=2) | НК | Принимает значение в соответствии с классификатором видов груза, упаковки и упаковочных материалов <3> |
| Количество мест груза | QuanSeatCargo | А | N(11) | Н | |
| Номинальный объем груза, в кубических метрах | NomVolume | А | N(18.6) | Н | |
| Фактический объем груза, в кубических метрах | Real Volume | А | N(18.6) | Н | |
| Вес груза (товара), брутто (кг) | WeightGross | А | N(18.6) | О | |
| Вес груза (товара), брутто с контейнером (кг) | WeightGrossContainer | А | N(18.6) | Н | |
| Другая необходимая информация о грузе | OthInfCargo | А | T(1-1000) | Н | |
| Код вида груза - нефтепродукты | CodOilProd | А | T(=3) | НК | Принимает значение: 630 - дизельное топливо | 640 - моторные масла для дизельных и (или) карбюраторных (инжекторных) двигателей | 650 - прямогонный бензин | 665 - автомобильный бензин класса 5 | 671 - авиационный керосин | 672 - бензол | 673 - параксилол | 674 - ортоксилол | 676 - автомобильный бензин, не соответствующий классу 5 | 677 - средние дистилляты | 680 - этан | 681 - СУГ |
| Маркировка | Mark | П | T(1-1000) | НМ | При отсутствии принимает значение "Отсутствует" |
| Код класса опасности груза в соответствии с Правилами морской перевозки опасных грузов (МОПОГ) для опасных грузов | CodClassDanger | П | T(1-3) | НМ | |
| Индикатор опасности вещества по классификации ООН | IDDangerOON | П | T(=4) | НМ | |
| Сведения об укрупненной упаковке | InfEnlarTare | С | | НМ | Состав элемента представлен в таблице 5.21 |
| Сведения о контейнере | InfContainer | С | | НМ | Состав элемента представлен в таблице 5.22 |
| Габариты груза, в метрах | Size | С | | Н | Типовой элемент <SizeType>. Состав элемента представлен в таблице 5.34 |
<2> Утверждена решением Совета Евразийской экономической комиссии от 14 сентября 2021 г. N 80 "Об утверждении единой Товарной номенклатуры внешнеэкономической деятельности Евразийского экономического союза и Единого таможенного тарифа Евразийского экономического союза, а также об изменении и признании утратившим силу некоторых решений Совета Евразийской экономической комиссии", с изменениями, внесенными решением Коллегии Евразийской экономической комиссии от 27.12.2023 N 189 (вступило в силу 28.01.2024), (официальный сайт Евразийского экономического союза http://www.eaeunion.org/, 06.10.2021, является обязательным для Российской Федерации в соответствии с Договором о Евразийском экономическом союзе от 29.05.2014, ратифицированным Федеральным законом от 03.10.2014 N 279-ФЗ "О ратификации Договора о Евразийском экономическом союзе" (вступило в силу 01.01.2022).
<3> Утверждена решением Комиссии Таможенного союза от 20.09.2010 N 378 "О классификаторах, используемых для заполнения таможенных документов" (официальный сайт Евразийского экономического союза http://www.eaeunion.org/, 07.10.2021), вступило в силу 01.01.2011, является обязательным для Российской Федерации в соответствии с Договором об учреждении Евразийского экономического сообщества от 10.10.2000, ратифицированным Федеральным законом от 22.05.2001 N 56-ФЗ "О ратификации Договора об учреждении Евразийского экономического сообщества" (Договор вступил в силу для Российской Федерации 30.05.2001); Договором о Евразийском экономическом союзе от 29.05.2014, ратифицированным Федеральным законом от 03.10.2014 N 279-ФЗ "О ратификации Договора о Евразийском экономическом союзе" (Договор вступил в силу для Российской Федерации 01.01.2015).
Таблица 5.21
Сведения об укрупненной упаковке (InfEnlarTare)
| Наименование элемента | Сокращенное наименование (код) элемента | Признак типа элемента | Формат элемента | Признак обязательности элемента | Дополнительная информация |
| Тип укрупненной упаковки (укрупненная грузоединица) | TypeEnlarTare | А | T(1-100) | О | |
| Количество мест по типу укрупненной упаковки | QuanSeatEnlarTare | А | N(11) | О | |
| Количество мест груза по типу укрупненной упаковки | QuanSeatCargoEnlarTare | А | N(11) | О | |
Таблица 5.22
Сведения о контейнере (InfContainer)
| Наименование элемента | Сокращенное наименование (код) элемента | Признак типа элемента | Формат элемента | Признак обязательности элемента | Дополнительная информация |
| Порядковый номер контейнера | SeqNumbContainer | А | N(2) | О | |
| Идентификационный номер контейнера | IDContainer | А | T(1-255) | О | |
| Количество пломб, наложенных на контейнер | QuantSeals | А | N(5) | НУ | Элемент обязателен при наличии <NumbSeals> |
| Типоразмер контейнера | TypeContainer | А | T(1-255) | Н | |
| ISO контейнера | ISOContainer | А | T(1-4) | Н | |
| Признак загрузки контейнера | SingLoadContainer | А | T(=1) | НК | Принимает значение: 1 - груженый | 2 - порожний |
| Признак использования контейнера | SingUsageContainer | А | T(=1) | НК | Принимает значение: 1 - контейнер является грузом/товаром | 2 - контейнер является тарой |
| Суммарный вес всех грузов в контейнере, брутто (кг) | TotalWeightCargo | А | N(18.6) | Н | |
| Вес тары контейнера (кг) | TareWeightContainer | А | N(18.6) | Н | |
| Номера пломб, наложенных на контейнер | NumbSeals | П | N(10) | НМУ | Элемент обязателен при наличии <QuantSeals> |
| Код класса опасности груза по МОПОГ для опасных грузов | CodClassDanger | П | T(1-3) | НМ | |
| Индикатор опасности вещества по классификации ООН | IDDangerOON | П | T(=4) | НМ | |
| Параметры негабаритности контейнера, в метрах | OversizedContainer | С | | Н | Типовой элемент <SizeType>. Состав элемента представлен в таблице 5.34 |
Таблица 5.23
Сведения о лице, подписывающем информацию отправителя в электронной форме (SignerType)
| Наименование элемента | Сокращенное наименование (код) элемента | Признак типа элемента | Формат элемента | Признак обязательности элемента | Дополнительная информация |
| Должность | Post | А | T(1-255) | О | |
| Тип подписи | TypeSign | А | T(=1) | НК | Принимает значение: |
| 1 | - | усиленная квалифицированная электронная подпись | |
| 2 | - | простая электронная подпись | |
| 3 | - | усиленная неквалифицированная электронная подпись |
| Значения "2" и "3" применяются, если иное не предусмотрено законодательством Российской Федерации |
| Дата подписания документа | DateSignDoc | А | T(=10) | Н | Типовой элемент <DateType>. Дата в формате DD.MM.GGGG |
| Способ подтверждения полномочий представителя на подписание документа | MethodConfCred | А | T(=1) | ОК | Принимает значение: |
| 1 | - | в соответствии с данными, содержащимися в электронной подписи | |
| 2 | - | в соответствии с доверенностью в электронной форме в машиночитаемом виде, если представление доверенности осуществляется посредством включения в каждый пакет электронных документов, подписываемых представителем | |
| 3 | - | в соответствии с доверенностью в электронной форме в машиночитаемом виде, если представление доверенности осуществляется из информационной системы. При этом необходимая информация для запроса доверенности из информационной системы, указана в электронном документе | |
| 4 | - | в соответствии с доверенностью в электронной форме в машиночитаемом виде, если представление доверенности осуществляется из информационной системы. При этом необходимая информация для запроса доверенности из информационной системы представляется способом, отличным от указания в электронном документе | |
| 5 | - | в соответствии с доверенностью в форме документа на бумажном носителе | |
| 6 | - | иное |
| Дополнительные сведения | AddInfSigner | А | T(1-255) | Н | Дополнительные сведения о подписанте |
| Фамилия, имя, отчество (при наличии) | FIO | С | | О | Типовой элемент <FIOType>. Состав элемента представлен в таблице 5.40 |
| Сведения о доверенности в электронной форме в машиночитаемом виде, используемой для подтверждения полномочий представителя | | InfElectrAttorn | С | | НМУ | Состав элемента представлен в таблице 5.24. Элемент обязателен и формируется только при <MethodConfCred>=3 |
| Сведения о доверенности в форме документа на бумажном носителе, используемой для подтверждения полномочий представителя | InfPaperAttorn | С | | НМУ | Состав элемента представлен в таблице 5.25. Элемент обязателен и формируется только при <MethodConfCred>=5 |
Таблица 5.24
Сведения о доверенности в электронной форме в машиночитаемом виде, используемой для подтверждения полномочий представителя (InfElectrAttorn)
| Наименование элемента | Сокращенное наименование (код) элемента | Признак типа элемента | Формат элемента | Признак обязательности элемента | Дополнительная информация |
| Единый регистрационный номер доверенности | NumbAttorn | А | T(=36) | О | Уникальный идентификатор доверенности в виде 36-разрядного GUID |
| Дата совершения (выдачи) доверенности | DateAttorn | А | T(=10) | О | Типовой элемент <DateType>. Дата в формате DD.MM.GGGG |
| Внутренний номер доверенности | InterNumbAttorn | А | T(1-50) | Н | При отсутствии номера принимает значение "без номера (б/н)" |
| Дата внутренней регистрации доверенности | DateInterRegistrAttorn | А | T(=10) | Н | Типовой элемент <DateType>. Дата в формате DD.MM.GGGG |
| Идентифицирующая информация об информационной системе, в которой осуществляется хранение доверенности, необходимая для запроса информации из информационной системы | IdentStorSyst | А | T(1-500) | О | |
| Сведения в формате URL об информационной системе, которая предоставляет техническую возможность получения информации о доверенности | URLSyst | А | T(1-500) | Н | При наличии технической возможности у информационной системы, в которой осуществляется хранение доверенности, предоставлять доверенность в автоматическом режиме. Элемент принимает значение в формате URL |
Таблица 5.25
Сведения о доверенности в форме документа на бумажном носителе, используемой для подтверждения полномочий представителя (InfPaperAttorn)
| Наименование элемента | Сокращенное наименование (код) элемента | Признак типа элемента | Формат элемента | Признак обязательности элемента | Дополнительная информация |
| Дата совершения (выдачи) доверенности | DateAttorn | А | T(=10) | О | Типовой элемент <DateType>. Дата в формате DD.MM.GGGG |
| Внутренний номер доверенности | InterNumbAttorn | А | T(1-50) | О | При отсутствии номера принимает значение "без номера (б/н)" |
| Сведения, идентифицирующие доверителя | IdentInfPrincipal | А | T(1-1000) | Н | |
| Фамилия, имя, отчество (при наличии) лица, подписавшего доверенность | FIO | С | | Н | Типовой элемент <FIOType>. Состав элемента представлен в таблице 5.40 |
Таблица 5.26
Сведения об адресе (месте нахождения) (AddressType)
| Наименование элемента | Сокращенное наименование (код) элемента | Признак типа элемента | Формат элемента | Признак обязательности элемента | Дополнительная информация |
| Глобальный номер места нахождения (GLN места) | GLN | А | T(=13) | Н | |
| Адрес, указанный в Едином государственном реестре юридических лиц/почтовый адрес/адрес регистрации по месту жительства индивидуального предпринимателя, указанный в Едином государственном реестре индивидуальных предпринимателей (реквизиты адреса на территории Российской Федерации) | | AddressRF | С | | О | Типовой элемент <AddressRFType>. Состав элемента представлен в таблице 5.27 |
| Адрес в соответствии с государственным адресным реестром, указанный в Едином государственном реестре юридических лиц/почтовый адрес/адрес регистрации по месту жительства индивидуального предпринимателя, указанный в Едином государственном реестре индивидуальных предпринимателей (реквизиты адреса на территории Российской Федерации) | | AddressGAR_RF | С | | О | Типовой элемент <AddressGARRFType>. Состав элемента представлен в таблице 5.28 |
| Адрес, указанный в Едином государственном реестре юридических лиц/почтовый адрес/адрес регистрации по месту жительства индивидуального предпринимателя, указанный в Едином государственном реестре индивидуальных предпринимателей (информация об адресе, в том числе об адресе за пределами территории Российской Федерации) | AddressInf | С | | О | Типовой элемент <AddressInfType>. Состав элемента представлен в таблице 5.33 |
Таблица 5.27
Сведения об адресе в Российской Федерации, содержащиеся в ЕГРЮЛ (AddressRFType)
| Наименование элемента | Сокращенное наименование (код) элемента | Признак типа элемента | Формат элемента | Признак обязательности элемента | Дополнительная информация |
| Почтовый индекс | PostCod | А | T(=6) | Н | |
| Код субъекта Российской Федерации | CodRegion | А | T(=2) | ОК | Типовой элемент <SSRFType>. Принимает значение в соответствии с приложением N 2 "Коды субъектов Российской Федерации и иных территорий" к порядку заполнения формы "Сведения о регистрации гражданина Российской Федерации по месту жительства", утвержденному приказом ФНС России от 27.06.2022 N ЕД-7-14/517@ (зарегистрирован Минюстом России 09.11.2022, регистрационный N 70874) <4> (далее - Коды субъектов Российской Федерации и иных территорий) |
| Наименование субъекта Российской Федерации | NameRegion | A | T(1-51) | О | Принимает значение наименования субъекта в соответствии с Кодами субъектов Российской Федерации и иных территорий за следующим исключением: если код субъекта Российской Федерации принимает значение, равное "99" (<Регион>=99), то элемент принимает значение "иные территории, включая город и космодром Байконур" |
| Район | District | А | T(1-255) | Н | |
| Город | City | А | T(1-255) | Н | |
| Населенный пункт | Locality | А | T(1-255) | Н | |
| Улица | Street | А | T(1-255) | Н | |
| Дом | NumbHouse | А | T(1-50) | Н | |
| Корпус | Building | А | T(1-50) | Н | |
| Квартира | NumbFlat | А | T(1-50) | Н | |
| Иные сведения об адресе в Российской Федерации | OthInf | А | T(1-1000) | Н | |
<4> С изменениями, внесенными приказом ФНС России от 24.07.2023 N ЕД-7-14/491@ (зарегистрирован Минюстом России 07.08.2023, регистрационный N 74651).
Таблица 5.28
Адрес в соответствии с государственным адресным реестром (AddressGARRFType)
| Наименование элемента | Сокращенное наименование (код) элемента | Признак типа элемента | Формат элемента | Признак обязательности элемента | Дополнительная информация |
| Уникальный номер адреса объекта адресации в государственном адресном реестре | GUID | А | T(=36) | О | Уникальный номер адреса объекта адресации в государственном адресном реестре в виде 36-разрядного GUID |
| Почтовый индекс | PostCod | А | T(=6) | Н | |
| Субъект Российской Федерации (код) | Region | П | T(=2) | ОК | Типовой элемент <SSRFType>. Принимает значение в соответствии с Кодами субъектов Российской Федерации и иных территорий |
| Наименование субъекта Российской Федерации | NameRegion | П | T(1-51) | О | Принимает значение наименования субъекта в соответствии с Кодами субъектов Российской Федерации и иных территорий за следующим исключением: если код субъекта Российской Федерации принимает значение, равное "99" (<Регион>=99), то элемент принимает значение "иные территории, включая город и космодром Байконур" |
| Муниципальный район/городской округ/внутригородская территория города федерального значения/муниципальный округ/федеральная территория | MunicipDistrict | С | | Н | Типовой элемент <TypeNameCodType>. Состав элемента представлен в таблице 5.29. Элемент обязателен, если значение элемента <Region> не равно 99 |
| Городское поселение/сельское поселение/межселенная территория в составе муниципального района/внутригородской район городского округа | CityVillSettl | С | | Н | Типовой элемент <TypeNameCodType>. Состав элемента представлен в таблице 5.29 |
| Населенный пункт (город, деревня, село и прочее) | Locality | С | | Н | Типовой элемент <NameAddressType>. Состав элемента представлен в таблице 5.30 |
| Элемент планировочной структуры | ElemPlanStruct | С | | Н | Типовой элемент <TypeNameType>. Состав элемента представлен в таблице 5.31 |
| Элемент улично-дорожной сети | ElemRoadNetwork | С | | Н | Типовой элемент <TypeNameType>. Состав элемента представлен в таблице 5.31 |
| Земельный участок (номер) | NumbLandPlot | П | T(1-50) | Н | |
| Здание/строение/сооружение/объект незавершенного строительства | Building | С | | НМ | Типовой элемент <NumberType>. Состав элемента представлен в таблице 5.32 |
| Помещение в пределах здания/строения/сооружения/машино-место | RoomBuilding | С | | Н | Типовой элемент <NumberType>. Состав элемента представлен в таблице 5.32 |
| Помещение в пределах квартиры | RoomFlat | С | | Н | Типовой элемент <NumberType>. Состав элемента представлен в таблице 5.32 |
Таблица 5.29
Сведения о виде (коде) и наименовании адресного элемента (TypeNameCodType)
| Наименование элемента | Сокращенное наименование (код) элемента | Признак типа элемента | Формат элемента | Признак обязательности элемента | Дополнительная информация |
| Вид (код) элемента | TypeCod | А | T(=1) | ОК | Принимает значения: |
| для элемента < MunicipDistrict > |
| 1 | - | муниципальный район | |
| 2 | - | городской округ | |
| 3 | - | внутригородская территория города федерального значения | |
| 4 | - | муниципальный округ | |
| 5 | - | федеральная территория |
| для элемента < CityVillSettl > |
| 1 | - | городское поселение | |
| 2 | - | сельское поселение | |
| 3 | - | межселенная территория в составе муниципального района | |
| 4 | - | внутригородской район городского округа |
| Наименование элемента | Name | А | T(1-255) | О | |
Таблица 5.30
Сведения о виде и наименовании адресного элемента (NameAddressType)
| Наименование элемента | Сокращенное наименование (код) элемента | Признак типа элемента | Формат элемента | Признак обязательности элемента | Дополнительная информация |
| Вид элемента | Type | А | T(1-50) | О | |
| Наименование элемента | Name | А | T(1-255) | О | |
Таблица 5.31
Сведения о типе и наименовании адресного элемента (TypeNameType)
| Наименование элемента | Сокращенное наименование (код) элемента | Признак типа элемента | Формат элемента | Признак обязательности элемента | Дополнительная информация |
| Тип элемента | Type | А | T(1-50) | О | |
| Наименование элемента | Name | А | T(1-255) | О | |
Таблица 5.32
Сведения о номере адресного элемента (NumberType)
| Наименование элемента | Сокращенное наименование (код) элемента | Признак типа элемента | Формат элемента | Признак обязательности элемента | Дополнительная информация |
| Тип элемента | Type | А | T(1-50) | О | |
| Номер элемента | Number | А | T(1-255) | О | |
Таблица 5.33
Информация об адресе, в том числе об адресе за пределами территории Российской Федерации (AddressInfType)
| Наименование элемента | Сокращенное наименование (код) элемента | Признак типа элемента | Формат элемента | Признак обязательности элемента | Дополнительная информация |
| Код страны | CodCountry | А | T(=3) | ОК | Типовой элемент <OKSM_RFType>. Принимает значение в соответствии с Общероссийским классификатором стран мира (ОКСМ) |
| Наименование страны | NameCountry | А | T(1-255) | ОК | Принимает значение в соответствии с Общероссийским классификатором стран мира (ОКСМ) |
| Адрес | AddressText | А | T(1-1000) | О | |
Таблица 5.34
Габариты груза (SizeType)
| Наименование элемента | Сокращенное наименование (код) элемента | Признак типа элемента | Формат элемента | Признак обязательности элемента | Дополнительная информация |
| Высота, в метрах | Height | А | N(5.3) | О | |
| Длина, в метрах | Length | А | N(5.3) | О | |
| Ширина, в метрах | Width | А | N(5.3) | О | |
Таблица 5.35
Контактные данные (ContactType)
| Наименование элемента | Сокращенное наименование (код) элемента | Признак типа элемента | Формат элемента | Признак обязательности элемента | Дополнительная информация |
| Иные контактные данные | OthContact | А | T(1-255) | Н | |
| Номер контактного телефона/факс | PhoneNumb | П | T(1-255) | НМ | |
| Адрес электронной почты | Email | П | T(1-255) | НМ | |
Таблица 5.36
Координаты места (CoordType)
| Наименование элемента | Сокращенное наименование (код) элемента | Признак типа элемента | Формат элемента | Признак обязательности элемента | Дополнительная информация |
| Широта | Latitude | А | T(15-17) | О | Широта в формате: <XX.УУУУУУУУУУУУУ> во всемирной системе геоцентрических координат WGS 84, где: XX - градусы в диапазоне от -90 до 90 УУУУУУУУУУУУУ - минуты и секунды, представленные как десятичные доли с точностью до 13 знаков |
| Долгота | Longitude | А | T(15-18) | О | Долгота в формате: <XXX.УУУУУУУУУУУУУ> во всемирной системе геоцентрических координат WGS 84, где: XXX - градусы в диапазоне от -180 до 180 УУУУУУУУУУУУУ - минуты и секунды, представленные как десятичные доли с точностью до 13 знаков |
Таблица 5.37
Исправление (CorrectType)
| Наименование элемента | Сокращенное наименование (код) элемента | Признак типа элемента | Формат элемента | Признак обязательности элемента | Дополнительная информация |
| Идентификатор предыдущего файла обмена, в который вносится исправление | IDPreviousFile | А | T(1-255) | Н | Содержит (повторяет) имя файла обмена (без расширения), в который вносится исправление (предыдущий файл обмена). Данный элемент является справочной информацией, позволяющий получающему документ участнику документооборота обеспечить его автоматизированную обработку |
| Номер исправления | NumbCorrect | А | N(3) | О | |
| Дата исправления | DateCorrect | А | T(=10) | О | Типовой элемент <DateType>. Дата в формате DD.MM.GGGG |
Таблица 5.38
Информационное поле (InfFieldType)
| Наименование элемента | Сокращенное наименование (код) элемента | Признак типа элемента | Формат элемента | Признак обязательности элемента | Дополнительная информация |
| Идентификатор файла информационного поля | IDFileInfField | А | T(=36) | Н | Указывается идентификатор файла, связанного со сведениями данного электронного файла обмена (GUID) |
| Текстовая информация | TextInf | С | | НМ | Типовой элемент <TextInfType>. Состав элемента представлен в таблице 5.39 |
Таблица 5.39
Текстовая информация (TextInfType)
| Наименование элемента | Сокращенное наименование (код) элемента | Признак типа элемента | Формат элемента | Признак обязательности элемента | Дополнительная информация |
| Идентификатор | ID | А | T(1-50) | О | |
| Значение | Meaning | А | T(1-2000) | О | |
Таблица 5.40
Фамилия, имя, отчество физического лица (FIOType)
| Наименование элемента | Сокращенное наименование (код) элемента | Признак типа элемента | Формат элемента | Признак обязательности элемента | Дополнительная информация |
| Фамилия | SName | А | T(1-60) | О | |
| Имя | FName | А | T(1-60) | О | |
| Отчество | LName | А | T(1-60) | Н | |
III. ОПИСАНИЕ ФАЙЛА ОБМЕНА ИНФОРМАЦИИ ПЕРЕВОЗЧИКА
6. Имя файла обмена должно иметь следующий вид:
R_T_A_E_O_W_GGGGMMDD_N, где:
R_T - префикс, принимающий значение ON_CONSPRV;
A - уникальный идентификатор получателя файла обмена электронного коносамента, информация перевозчика. Значение элемента представляется в виде "УИОЭДОУИПол", где:
"УИОЭДО" - уникальный идентификатор оператора электронного документооборота (оператор ЭДО) - символьный трехзначный код (префикс), присваивается Федеральной налоговой службой. В значении уникального идентификатора допускаются символы латинского алфавита "A - Z", "a - z", цифры "0 - 9", знаки "@", ".", "-". Значение уникального идентификатора регистронезависимо;
"УИПол" - уникальный идентификатор получателя файла обмена (отправителя (фрахтователя)). При направлении файла обмена через оператора ЭДО "УИПол" принимает значение уникального идентификатора участника, присваиваемого оператором ЭДО, длина уникального идентификатора получателя не более 43 символов;
E - уникальный идентификатор получателя файла обмена электронного коносамента, информация перевозчика. Значение элемента представляется в виде "УИОЭДОУИПол", где:
"УИОЭДО" - уникальный идентификатор оператора электронного документооборота (оператор ЭДО) - символьный трехзначный код (префикс), присваивается Федеральной налоговой службой. В значении уникального идентификатора допускаются символы латинского алфавита "A - Z", "a - z", цифры "0 - 9", знаки "@", ".", "-". Значение уникального идентификатора регистронезависимо;
"УИПол" - уникальный идентификатор получателя файла обмена (получателя). При направлении файла обмена через оператора ЭДО "УИПол" принимает значение уникального идентификатора участника, присваиваемого оператором ЭДО, длина уникального идентификатора получателя не более 43 символов;
O - уникальный идентификатор отправителя файла обмена электронного коносамента, информация перевозчика. Значение элемента представляется в виде "УИОЭДОУИОтпр", где:
"УИОЭДО" - уникальный идентификатор оператора электронного документооборота (оператор ЭДО) - символьный трехзначный код (префикс), присваивается Федеральной налоговой службой. В значении уникального идентификатора допускаются символы латинского алфавита "A - Z", "a - z", цифры "0 - 9", знаки "@", ".", "-". Значение уникального идентификатора регистронезависимо;
"УИОтпр" - уникальный идентификатор отправителя файла обмена (перевозчика). При направлении файла обмена через оператора ЭДО "УИОтпр" принимает значение уникального идентификатора участника, присваиваемого оператором ЭДО, длина уникального идентификатора отправителя не более 43 символов;
W - признак наличия идентификаторов дополнительных получателей файла обмена информации перевозчика. Может принимать следующие значения: "0" - дополнительные получатели файла обмена информации перевозчика отсутствуют, "1" - дополнительные получатели файла обмена информации перевозчика присутствуют и указаны в файле обмена информации перевозчика;
GGGG - год формирования передаваемого файла обмена, MM - месяц, DD - день;
N - 36-символьный глобально уникальный идентификатор GUID (Globally Unique Identifier).
Расширение имени файла обмена - xml. Расширение имени файла обмена может указываться строчными или прописными буквами.
Параметры первой строки файла обмена
Первая строка XML-файла должна иметь следующий вид:
<?xml version="1.0" encoding ="windows-1251"?>
Имя файла, содержащего XML-схему файла обмена, должно иметь следующий вид:
ON_CONSPRV_1_965_02_05_01_xx, где xx - номер версии схемы.
Расширение имени файла - xsd.
XML-схема файла обмена в электронной форме приводится отдельным файлом и размещается на официальном сайте Федеральной налоговой службы в информационно-телекоммуникационной сети "Интернет".
Выпуск новой версии (новых версий) схемы возможен при условии ее непротиворечия требованиям данного документа (в части уточнения текста наименования отдельных элементов, дополнительной информации, увеличения количества знаков в формате элемента).
7. Логическая модель файла обмена представлена в виде диаграммы структуры файла обмена на рисунке 2 настоящего формата. Элементами логической модели файла обмена являются элементы и атрибуты XML-файла. Перечень структурных элементов логической модели файла обмена и сведения о них приведены в таблицах 7.1 - 7.11 настоящего формата.
Для каждого структурного элемента логической модели файла обмена приводятся следующие сведения:
наименование элемента. Приводится полное наименование элемента. В строке таблицы могут быть описаны несколько элементов, наименования которых разделены символом "|". Такая форма записи применяется при наличии в файле обмена только одного элемента из описанных в этой строке;
сокращенное наименование (код) элемента. Приводится сокращенное наименование элемента. Синтаксис сокращенного наименования должен удовлетворять спецификации XML;
признак типа элемента. Может принимать следующие значения: "С" - сложный элемент логической модели (содержит вложенные элементы), "П" - простой элемент логической модели, реализованный в виде элемента XML-файла, "А" - простой элемент логической модели, реализованный в виде атрибута элемента XML-файла. Простой элемент логической модели не содержит вложенные элементы;
формат элемента. Формат элемента представляется следующими условными обозначениями: T - символьная строка; N - числовое значение (целое или дробное).
Формат символьной строки указывается в виде T(n-k) или T(=k), где: n - минимальное количество знаков, k - максимальное количество знаков, символ "-" - разделитель, символ "=" означает фиксированное количество знаков в строке. В случае если минимальное количество знаков равно 0, формат имеет вид T(0-k). В случае если максимальное количество знаков не ограничено, формат имеет вид T(n-).
Формат числового значения указывается в виде N(m.k), где: m - максимальное количество знаков в числе, включая знак (для отрицательного числа), целую и дробную часть числа без разделяющей десятичной точки, k - максимальное число знаков дробной части числа. Если число знаков дробной части числа равно 0 (то есть число целое), то формат числового значения имеет вид N(m).
Для простых элементов, являющихся базовыми в XML, таких как элемент с типом "date", поле "Формат элемента" не заполняется. Для таких элементов в поле "Дополнительная информация" указывается тип базового элемента;
признак обязательности элемента определяет обязательность наличия элемента (совокупности наименования элемента и его значения) в файле обмена. Признак обязательности элемента может принимать следующие значения: "О" - наличие элемента в файле обмена обязательно; "Н" - наличие элемента в файле обмена необязательно, то есть элемент может отсутствовать. Если элемент принимает ограниченный перечень значений (по классификатору), то признак обязательности элемента дополняется символом "К". В случае если количество реализаций элемента может быть более одной, признак обязательности элемента дополняется символом "М".
К вышеперечисленным признакам обязательности элемента добавляется значение "У" при описании в XML-схеме условий, предъявляемых к элементу в файле обмена, описанных в графе "Дополнительная информация";
дополнительная информация содержит при необходимости требования к элементу файла обмена, не указанные ранее. Для сложных элементов указывается ссылка на таблицу, в которой описывается состав данного элемента. Для элементов, принимающих ограниченный перечень значений из классификатора, указывается соответствующее наименование классификатора или приводится перечень возможных значений. Для классификатора может указываться ссылка на его местонахождение. Для элементов, использующих пользовательский тип данных, указывается наименование типового элемента.

Рисунок 2. Диаграмма структуры файла обмена
Таблица 7.1
Файл обмена (File)
| Наименование элемента | Сокращенное наименование (код) элемента | Признак типа элемента | Формат элемента | Признак обязательности элемента | Дополнительная информация |
| Идентификатор файла | FileID | А | T(1-255) | ОУ | Содержит (повторяет) имя сформированного файла (без расширения) |
| Версия программы, с помощью которой сформирован файл | VersProg | А | T(1-40) | О | |
| Версия формата | VersForm | А | T(1-5) | ОК | Принимает значение: 5.01 |
| Идентификатор иного получателя файла обмена информации перевозчика | OthRecID | П | T(4-46) | НМ | Значение элемента представляется в виде УИЭДОУИПолИной, где: УИОЭДО - уникальный идентификатор оператора электронного оборота (оператор ЭДО) - символьный трехзначный код (префикс), присваивается Федеральной налоговой службой; УИПолИной - уникальный идентификатор иного получателя, присваиваемый оператором ЭДО иного получателя, длина уникального идентификатора иного получателя не более 43 символов. Обязателен, если W в имени файла обмена принимает значение "1" |
| Электронный коносамент, информация перевозчика | Document | С | | О | Состав элемента представлен в таблице 7.2 |
Таблица 7.2
Электронный коносамент, информация перевозчика (Document)
| Наименование элемента | Сокращенное наименование (код) элемента | Признак типа элемента | Формат элемента | Признак обязательности элемента | Дополнительная информация |
| Код формы документа по классификатору налоговых документов (КНД) | TaxCodClassDoc | А | T(=7) | ОК | Принимает значение: 1110421 |
| Наименование документа по содержанию информации в файле обмена информации перевозчика | NameDocInfCarrier | А | T(1-255) | ОК | Принимает значение: электронный коносамент, информация перевозчика |
| Дата формирования файла обмена информации перевозчика | DateInfCarrier | А | T(=10) | О | Типовой элемент <DateType>. Дата в формате DD.MM.GGGG |
| Время формирования файла обмена информации перевозчика | TimeInfCarrier | А | T(=8) | О | Типовой элемент <TimeType>. Время в формате HH:MM:SS |
| Идентификатор файла обмена информации отправителя (фрахтователя) | IDInfConsigner | С | | О | Состав элемента представлен в таблице 7.3 |
| Содержание электронного коносамента, информация перевозчика | ContInfCarrier | С | | О | Состав элемента представлен в таблице 7.4 |
| Сведения о лице, подписывающем файл обмена информации перевозчика | SngInfCarrier | С | | О | Типовой элемент <SignerType>. Состав элемента представлен в таблице 7.6 |
Таблица 7.3
Идентификатор файла обмена информации отправителя (фрахтователя) (IDInfConsigner)
| Наименование элемента | Сокращенное наименование (код) элемента | Признак типа элемента | Формат элемента | Признак обязательности элемента | Дополнительная информация |
| Идентификатор файла обмена информации отправителя (фрахтователя) | IDFileConsigner | А | T(1-255) | О | Содержит (повторяет) имя файла обмена информации отправителя (фрахтователя) без расширения |
| Дата формирования файла обмена информации отправителя (фрахтователя) | DateFileConsigner | А | T(=10) | О | Типовой элемент <DateType>. Дата в формате DD.MM.GGGG. Указывается (повторяет) значение <DateInfConsigner>, указанное в файле обмена информации отправителя (фрахтователя) |
| Время формирования файла обмена информации отправителя (фрахтователя) | TimeFileConsigner | А | T(=8) | О | Типовой элемент <TimeType>. Время в формате HH:MM:SS. Указывается (повторяет) значение <TimeInfConsigner>, указанное в файле обмена информации отправителя (фрахтователя) |
| Электронная подпись файла обмена информации отправителя (фрахтователя) | ElectSign | А | T(1-) | о | Представляется в кодировке Base64 |
Таблица 7.4
Содержание электронного коносамента, информация перевозчика (ContInfCarrier)
| Наименование элемента | Сокращенное наименование (код) элемента | Признак типа элемента | Формат элемента | Признак обязательности элемента | Дополнительная информация |
| Уникальный идентификатор документа (УИД) электронного коносамента | UID_BL | А | T(1-36) | О | Повторяет УИД электронного коносамента, выданный ГИС ЭПД |
| Номер электронного коносамента | NumbBL | А | T(1-50) | О | |
| Дата выдачи электронного коносамента | DateBL | А | T(=10) | О | Типовой элемент <DateType>. Дата в формате DD.MM.GGGG |
| Место выдачи электронного коносамента | PlaceIssueBL | А | T(1-255) | О | |
| Дата приема груза перевозчиком в порту погрузки | DateReceiptCargo | А | T(=10) | О | Типовой элемент <DateType>. Дата в формате DD.MM.GGGG |
| Дата погрузки груза | DataLoadigCargo | А | T(=10) | О | Типовой элемент <DateType>. Дата в формате DD.MM.GGGG |
| Плановая дата прибытия судна на терминал порта выгрузки | PlanDateArrival | А | T(=10) | Н | Типовой элемент <DateType>. Дата в формате DD.MM.GGGG |
| Время, затраченное на погрузку груза | TimeLoadigCargo | А | T(=8) | Н | Типовой элемент <TimeType>. Время в формате HH:MM:SS |
| Оговорки и замечания перевозчика при приеме груза | ResReceiptCargo | П | T(1-1000) | НМ | |
| Иные оговорки | ResOth | П | T(1-1000) | НМ | |
| Сведения о судне | InfShip | С | | О | Состав элемента представлен в таблице 7.5 |
| Информационное поле | InfField | С | | НМ | Типовой элемент <InfFieldType>. Состав элемента представлен в таблице 7.9 |
Таблица 7.5
Сведения о судне (InfShip)
| Наименование элемента | Сокращенное наименование (код) элемента | Признак типа элемента | Формат элемента | Признак обязательности элемента | Дополнительная информация |
| Название судна | NameShip | А | T(1-150) | О | |
| Позывной судна | CallSignShip | А | T(1-10) | Н | |
| Цифровой код страны регистрации судна | CountryRegShip | А | T(=3) | ОК | Типовой элемент <OKSM_RFType>. Принимает значение в соответствии с Общероссийским классификатором стран мира или 980 - Евросоюз | 981 - ЕАЭС |
| Фамилия, имя, отчество (при наличии) капитана судна | FIOCaptain | С | | О | Типовой элемент <FIOType>. Состав элемента представлен в таблице 7.11 |
Таблица 7.6
Сведения о лице, подписывающем информацию отправителя в электронной форме (SignerType)
| Наименование элемента | Сокращенное наименование (код) элемента | Признак типа элемента | Формат элемента | Признак обязательности элемента | Дополнительная информация |
| Должность | Post | А | T(1-255) | О | |
| Тип подписи | TypeSign | А | T(=1) | НК | Принимает значение: |
| 1 | - | усиленная квалифицированная электронная подпись | |
| 2 | - | простая электронная подпись | |
| 3 | - | усиленная неквалифицированная электронная подпись |
| Значения "2" и "3" применяются, если иное не предусмотрено законодательством Российской Федерации |
| Дата подписания документа | DateSignDoc | А | T(=10) | Н | Типовой элемент <DateType>. Дата в формате DD.MM.GGGG |
| Способ подтверждения полномочий представителя на подписание документа | MethodConfCred | А | T(=1) | ОК | Принимает значение: |
| 1 | - | в соответствии с данными, содержащимися в электронной подписи | |
| 2 | - | в соответствии с доверенностью в электронной форме в машиночитаемом виде, если представление доверенности осуществляется посредством включения в каждый пакет электронных документов, подписываемых представителем | |
| 3 | - | в соответствии с доверенностью в электронной форме в машиночитаемом виде, если представление доверенности осуществляется из информационной системы. При этом необходимая информация для запроса доверенности из информационной системы, указана в электронном документе | |
| 4 | - | в соответствии с доверенностью в электронной форме в машиночитаемом виде, если представление доверенности осуществляется из информационной системы. При этом необходимая информация для запроса доверенности из информационной системы представляется способом, отличным от указания в электронном документе | |
| 5 | - | в соответствии с доверенностью в форме документа на бумажном носителе | |
| 6 | - | иное |
| Дополнительные сведения | AddInfSigner | А | T(1-255) | Н | Дополнительные сведения о подписанте |
| Фамилия, имя, отчество (при наличии) | FIO | С | | О | Типовой элемент <FIOType>. Состав элемента представлен в таблице 7.11 |
| Сведения о доверенности в электронной форме в машиночитаемом виде, используемой для подтверждения полномочий представителя | | InfElectrAttorn | С | | НМУ | Состав элемента представлен в таблице 7.7. Элемент обязателен и формируется только при <MethodConfCred>=3 |
| Сведения о доверенности в форме документа на бумажном носителе, используемой для подтверждения полномочий представителя | InfPaperAttorn | С | | НМУ | Состав элемента представлен в таблице 7.8. Элемент обязателен и формируется только при <MethodConfCred>=5 |
Таблица 7.7
Сведения о доверенности в электронной форме в машиночитаемом виде, используемой для подтверждения полномочий представителя (InfElectrAttorn)
| Наименование элемента | Сокращенное наименование (код) элемента | Признак типа элемента | Формат элемента | Признак обязательности элемента | Дополнительная информация |
| Единый регистрационный номер доверенности | NumbAttorn | А | T(=36) | О | Уникальный идентификатор доверенности в виде 36-разрядного GUID |
| Дата совершения (выдачи) доверенности | DateAttorn | А | T(=10) | О | Типовой элемент <DateType>. Дата в формате DD.MM.GGGG |
| Внутренний номер доверенности | InterNumbAttorn | А | T(1-50) | Н | При отсутствии номера принимает значение "без номера (б/н)" |
| Дата внутренней регистрации доверенности | DateInterRegistrAttorn | А | T(=10) | Н | Типовой элемент <DateType>. Дата в формате DD.MM.GGGG |
| Идентифицирующая информация об информационной системе, в которой осуществляется хранение доверенности, необходимая для запроса информации из информационной системы | IdentStorSyst | А | T(1-500) | О | |
| Сведения в формате URL об информационной системе, которая предоставляет техническую возможность получения информации о доверенности | URLSyst | А | T(1-500) | Н | При наличии технической возможности у информационной системы, в которой осуществляется хранение доверенности, предоставлять доверенность в автоматическом режиме. Элемент принимает значение в формате URL |
Таблица 7.8
Сведения о доверенности в форме документа на бумажном носителе, используемой для подтверждения полномочий представителя (InfPaperAttorn)
| Наименование элемента | Сокращенное наименование (код) элемента | Признак типа элемента | Формат элемента | Признак обязательности элемента | Дополнительная информация |
| Дата совершения (выдачи) доверенности | DateAttorn | А | T(=10) | О | Типовой элемент <DateType>. Дата в формате DD.MM.GGGG |
| Внутренний номер доверенности | InterNumbAttorn | А | T(1-50) | О | При отсутствии номера принимает значение "без номера (б/н)" |
| Сведения, идентифицирующие доверителя | IdentInfPrincipal | А | T(1-1000) | Н | |
| Фамилия, имя, отчество (при наличии) лица, подписавшего доверенность | FIO | С | | Н | Типовой элемент <FIOType>. Состав элемента представлен в таблице 7.11 |
Таблица 7.9
Информационное поле (InfFieldType)
| Наименование элемента | Сокращенное наименование (код) элемента | Признак типа элемента | Формат элемента | Признак обязательности элемента | Дополнительная информация |
| Идентификатор файла информационного поля | IDFileInfField | А | T(=36) | Н | Указывается идентификатор файла, связанного со сведениями данного электронного файла обмена (GUID) |
| Текстовая информация | TextInf | С | | НМ | Типовой элемент <TextInfType>. Состав элемента представлен в таблице 7.10 |
Таблица 7.10
Текстовая информация (TextInfType)
| Наименование элемента | Сокращенное наименование (код) элемента | Признак типа элемента | Формат элемента | Признак обязательности элемента | Дополнительная информация |
| Идентификатор | ID | А | T(1-50) | О | |
| Значение | Meaning | А | T(1-2000) | О | |
Таблица 7.11
Фамилия, имя, отчество физического лица (FIOType)
| Наименование элемента | Сокращенное наименование (код) элемента | Признак типа элемента | Формат элемента | Признак обязательности элемента | Дополнительная информация |
| Фамилия | SName | А | T(1-60) | О | |
| Имя | FName | А | T(1-60) | О | |
| Отчество | LName | А | T(1-60) | Н | |
IV. ОПИСАНИЕ ФАЙЛА ОБМЕНА ИНФОРМАЦИИ ОТПРАВИТЕЛЯ (ФРАХТОВАТЕЛЯ) ОБ ИЗМЕНЕНИИ СВЕДЕНИЙ О ПОЛУЧАТЕЛЕ И (ИЛИ) ПОРТЕ ВЫГРУЗКИ
8. Имя файла обмена должно иметь следующий вид:
R_T_A_O_W_GGGGMMDD_N, где:
RT - префикс, принимающий значение ON_CONSIZM;
A - уникальный идентификатор получателя файла обмена электронного коносамента, информация отправителя (фрахтователя) об изменении сведений о получателе и (или) порте выгрузки. Значение элемента представляется в виде "УИОЭДОУИПол", где:
"УИОЭДО" - уникальный идентификатор оператора электронного документооборота (оператор ЭДО) - символьный трехзначный код (префикс), присваивается Федеральной налоговой службой. В значении уникального идентификатора допускаются символы латинского алфавита "A - Z", "a - z", цифры "0 - 9", знаки "@", ".", "-". Значение уникального идентификатора регистронезависимо;
"УИПол" - уникальный идентификатор получателя файла обмена (перевозчика). При направлении файла обмена через оператора ЭДО "УИПол" принимает значение уникального идентификатора участника, присваиваемого оператором ЭДО, длина уникального идентификатора получателя не более 43 символов;
O - уникальный идентификатор отправителя файла обмена электронного коносамента, информация отправителя (фрахтователя) об изменении сведений о получателе и (или) порте выгрузки. Значение элемента представляется в виде "УИОЭДОУИОтпр", где:
"УИОЭДО" - уникальный идентификатор оператора электронного документооборота (оператор ЭДО) - символьный трехзначный код (префикс), присваивается Федеральной налоговой службой. В значении уникального идентификатора допускаются символы латинского алфавита "A - Z", "a - z", цифры "0 - 9", знаки "@", ".", "-". Значение уникального идентификатора регистронезависимо;
"УИОтпр" - уникальный идентификатор отправителя файла обмена (отправителя (фрахтователя)). При направлении файла обмена через оператора ЭДО "УИОтпр" принимает значение уникального идентификатора участника, присваиваемого оператором ЭДО, длина уникального идентификатора отправителя не более 43 символов;
W - признак наличия идентификаторов дополнительных получателей файла обмена информации отправителя (фрахтователя) об изменении сведений о получателе и (или) порте выгрузки. Может принимать следующие значения: "0" - дополнительные получатели файла обмена информации отправителя (фрахтователя) об изменении сведений о получателе и (или) порте выгрузки отсутствуют, "1" - дополнительные получатели файла обмена информации отправителя (фрахтователя) об изменении сведений о получателе и (или) порте выгрузки присутствуют и указаны в файле обмена информации отправителя (фрахтователя) об изменении сведений о получателе и (или) порте выгрузки;
GGGG - год формирования передаваемого файла обмена, MM - месяц, DD - день;
N - 36-символьный глобально уникальный идентификатор GUID (Globally Unique Identifier).
Расширение имени файла обмена - xml. Расширение имени файла обмена может указываться строчными или прописными буквами.
Параметры первой строки файла обмена
Первая строка XML-файла должна иметь следующий вид:
<?xml version="1.0" encoding="windows-1251"?>
Имя файла, содержащего XML-схему файла обмена, должно иметь следующий вид:
ON_CONSIZM_1_965_03_05_01_xx, где xx - номер версии схемы.
Расширение имени файла - xsd.
XML-схема файла обмена в электронной форме приводится отдельным файлом и размещается на официальном сайте Федеральной налоговой службы в информационно-телекоммуникационной сети "Интернет".
Выпуск новой версии (новых версий) схемы возможен при условии ее непротиворечия требованиям данного документа (в части уточнения текста наименования отдельных элементов, дополнительной информации, увеличения количества знаков в формате элемента).
9. Логическая модель файла обмена представлена в виде диаграммы структуры файла обмена на рисунке 3 настоящего формата. Элементами логической модели файла обмена являются элементы и атрибуты XML-файла. Перечень структурных элементов логической модели файла обмена и сведения о них приведены в таблицах 9.1 - 9.32 настоящего формата.
Для каждого структурного элемента логической модели файла обмена приводятся следующие сведения:
наименование элемента. Приводится полное наименование элемента. В строке таблицы могут быть описаны несколько элементов, наименования которых разделены символом "|". Такая форма записи применяется при наличии в файле обмена только одного элемента из описанных в этой строке;
сокращенное наименование (код) элемента. Приводится сокращенное наименование элемента. Синтаксис сокращенного наименования должен удовлетворять спецификации XML;
признак типа элемента. Может принимать следующие значения: "С" - сложный элемент логической модели (содержит вложенные элементы), "П" - простой элемент логической модели, реализованный в виде элемента XML-файла, "А" - простой элемент логической модели, реализованный в виде атрибута элемента XML-файла. Простой элемент логической модели не содержит вложенные элементы;
формат элемента. Формат элемента представляется следующими условными обозначениями: T - символьная строка; N - числовое значение (целое или дробное).
Формат символьной строки указывается в виде T(n-k) или T(=k), где: n - минимальное количество знаков, k - максимальное количество знаков, символ "-" - разделитель, символ "=" означает фиксированное количество знаков в строке. В случае если минимальное количество знаков равно 0, формат имеет вид T(0-k). В случае если максимальное количество знаков не ограничено, формат имеет вид T(n-).
Формат числового значения указывается в виде N(m.k), где: m - максимальное количество знаков в числе, включая знак (для отрицательного числа), целую и дробную часть числа без разделяющей десятичной точки, k - максимальное число знаков дробной части числа. Если число знаков дробной части числа равно 0 (то есть число целое), то формат числового значения имеет вид N(m).
Для простых элементов, являющихся базовыми в XML, таких как элемент с типом "date", поле "Формат элемента" не заполняется. Для таких элементов в поле "Дополнительная информация" указывается тип базового элемента;
признак обязательности элемента определяет обязательность наличия элемента (совокупности наименования элемента и его значения) в файле обмена. Признак обязательности элемента может принимать следующие значения: "О" - наличие элемента в файле обмена обязательно; "Н" - наличие элемента в файле обмена необязательно, то есть элемент может отсутствовать. Если элемент принимает ограниченный перечень значений (по классификатору), то признак обязательности элемента дополняется символом "К". В случае если количество реализаций элемента может быть более одной, признак обязательности элемента дополняется символом "М".
К вышеперечисленным признакам обязательности элемента добавляется значение "У" при описании в XML-схеме условий, предъявляемых к элементу в файле обмена, описанных в графе "Дополнительная информация";
дополнительная информация содержит при необходимости требования к элементу файла обмена, не указанные ранее. Для сложных элементов указывается ссылка на таблицу, в которой описывается состав данного элемента. Для элементов, принимающих ограниченный перечень значений из классификатора, указывается соответствующее наименование классификатора или приводится перечень возможных значений. Для классификатора может указываться ссылка на его местонахождение. Для элементов, использующих пользовательский тип данных, указывается наименование типового элемента.

Рисунок 3. Диаграмма структуры файла обмена
Таблица 9.1
Файл обмена (File)
| Наименование элемента | Сокращенное наименование (код) элемента | Признак типа элемента | Формат элемента | Признак обязательности элемента | Дополнительная информация |
| Идентификатор файла | FileID | А | T(1-255) | ОУ | Содержит (повторяет) имя сформированного файла (без расширения) |
| Версия программы, с помощью которой сформирован файл | VersProg | А | T(1-40) | О | |
| Версия формата | VersForm | А | T(1-5) | ОК | Принимает значение: 5.01 |
| Идентификатор иного получателя файла обмена информации отправителя (фрахтователя) об изменении сведений о получателе и (или) порте выгрузки | OthRecID | П | T(4-46) | НМ | Значение элемента представляется в виде УИЭДОУИПолИной, где: УИОЭДО - уникальный идентификатор оператора электронного оборота (оператор ЭДО) - символьный трехзначный код (префикс), присваивается Федеральной налоговой службой; УИПолИной - уникальный идентификатор иного получателя, присваиваемый оператором ЭДО иного получателя, длина уникального идентификатора иного получателя не более 43 символов. Обязателен, если W в имени файла обмена принимает значение "1" |
| Электронный коносамент, информация отправителя (фрахтователя) об изменении сведений о получателе и (или) порте выгрузки | Document | С | | О | Состав элемента представлен в таблице 9.2 |
Таблица 9.2
Электронный коносамент, информация отправителя (фрахтователя) об изменении сведений о получателе и (или) порте выгрузки (Document)
| Наименование элемента | Сокращенное наименование (код) элемента | Признак типа элемента | Формат элемента | Признак обязательности элемента | Дополнительная информация |
| Код формы документа по классификатору налоговых документов (КНД) | TaxCodClassDoc | А | T(=7) | О | Принимает значение: 1110422 |
| Наименование документа по содержанию информации в файле обмена информации отправителя (фрахтователя) об изменении сведений о получателе и (или) порте выгрузки | NameDocChange | А | T(1-255) | ОК | Принимает значение: электронный коносамент, информация отправителя (фрахтователя) об изменении сведений о получателе и (или) порте выгрузки |
| Дата формирования файла обмена информации отправителя (фрахтователя) об изменении сведений о получателе и (или) порте выгрузки | DateInfChange | А | T(=10) | О | Типовой элемент <DateType>. Дата в формате DD.MM.GGGG |
| Время формирования файла обмена информации отправителя (фрахтователя) об изменении сведений о получателе и (или) порте выгрузки | TimeInfChange | А | T(=8) | О | Типовой элемент <TimeType>. Время в формате HH:MM:SS |
| Идентификатор файла обмена информации отправителя (фрахтователя) | | IDInfConsigner | С | | О | Состав элемента представлен в таблице 9.3 |
| Идентификатор файла обмена информации перевозчика о подтверждении изменения сведений о получателе и (или) порте выгрузки | IDInfConfirm | С | | О | Состав элемента представлен в таблице 9.4 |
| Содержание электронного коносамента, информация отправителя (фрахтователя) об изменении сведений о получателе и (или) порте выгрузки | ContInfChange | С | | О | Состав элемента представлен в таблице 9.5 |
| Сведения о лице, подписывающем файл обмена информации отправителя (фрахтователя) об изменении сведений о получателе и (или) порте выгрузки | SngInfConsigner | С | | О | Типовой элемент <SignerType>. Состав элемента представлен в таблице 9.17 |
Таблица 9.3
Идентификатор файла обмена информации отправителя (фрахтователя) (IDInfConsigner)
| Наименование элемента | Сокращенное наименование (код) элемента | Признак типа элемента | Формат элемента | Признак обязательности элемента | Дополнительная информация |
| Идентификатор файла обмена информации отправителя (фрахтователя) | IDFileConsigner | А | T(1-255) | О | Содержит (повторяет) имя файла обмена информации отправителя (фрахтователя) без расширения |
| Дата формирования файла обмена информации отправителя (фрахтователя) | DateFileConsigner | А | T(=10) | О | Типовой элемент <DateType>. Дата в формате DD.MM.GGGG Указывается (повторяет) значение <DateInfConsigner>, указанное в файле обмена информации отправителя (фрахтователя) |
| Время формирования файла обмена информации отправителя (фрахтователя) | TimeFileConsigner | А | T(=8) | О | Типовой элемент <TimeType>. Время в формате HH:MM:SS Указывается (повторяет) значение <TimeInfConsigner>, указанное в файле обмена информации отправителя (фрахтователя) |
| Электронная подпись файла обмена информации отправителя (фрахтователя) | ElectSign | А | T(1-) | О | Представляется в кодировке Base64 |
Таблица 9.4
Идентификатор файла обмена информации перевозчика о подтверждении изменения сведений о получателе и (или) порте выгрузки (IDInfConfirm)
| Наименование элемента | Сокращенное наименование (код) элемента | Признак типа элемента | Формат элемента | Признак обязательности элемента | Дополнительная информация |
| Идентификатор файла обмена информации перевозчика о подтверждении изменения сведений о получателе и (или) порте выгрузки | IDFileConfirm | А | T(1-255) | О | Содержит (повторяет) имя файла обмена информации перевозчика о подтверждении изменения сведений о получателе и (или) порте выгрузки без расширения |
| Дата формирования файла обмена информации перевозчика о подтверждении изменения сведений о получателе и (или) порте выгрузки | DateFileConfirm | А | T(=10) | О | Типовой элемент <DateType>. Дата в формате DD.MM.GGGG. Указывается (повторяет) значение <DateInfConfirm>, указанное в файле обмена информации перевозчика о подтверждении изменения сведений о получателе и (или) порте выгрузки |
| Время формирования файла обмена информации перевозчика о подтверждении изменения сведений о получателе и (или) порте выгрузки | TimeFileConfirm | А | T(=8) | О | Типовой элемент <TimeType>. Время в формате HH:MM:SS. Указывается (повторяет) значение <TimeInfConfirm>, указанное в файле обмена информации перевозчика о подтверждении изменения сведений о получателе и (или) порте выгрузки |
| Электронная подпись файла обмена информации перевозчика о подтверждении изменения сведений о получателе и (или) порте выгрузки | ElectSign | А | T(1-) | О | Представляется в кодировке Base64 |
Таблица 9.5
Содержание электронного коносамента, информация отправителя (фрахтователя) об изменении сведений о получателе и (или) порте выгрузки (ContInfChange)
| Наименование элемента | Сокращенное наименование (код) элемента | Признак типа элемента | Формат элемента | Признак обязательности элемента | Дополнительная информация |
| Уникальный идентификатор документа (УИД) электронного коносамента | UID_BL | А | T(1-36) | О | Повторяет УИД электронного коносамента, выданный ГИС ЭПД |
| Идентификатор предыдущего файла обмена информации отправителя (фрахтователя) об изменении сведений о получателе и (или) порте выгрузки, в который вносятся изменения | IDPreviousFile | А | T(1-255) | НУ | Содержит (повторяет) имя файла обмена информации отправителя (фрахтователя) об изменении сведений о получателе и (или) порте выгрузки (предыдущий файл обмена), в который вносятся изменения. Элемент обязателен и формируется при <SeqNumbChange> больше 1 |
| Порядковый номер изменений сведений о получателе и (или) порте выгрузки | SeqNumbChange | А | N(2) | О | |
| Содержание операции | ContentOper | А | T(=1) | ОК | Принимает значение: 1 - изменение сведений о получателе | 2 - изменение сведений о порте выгрузки | 3 - изменение сведений о получателе и порте выгрузки |
| Дата и время изменения | DateTimeChange | А | T(=25) | О | Типовой элемент <DateTimeUTCType>. Дата и время в формате DD.MM.GGGGTHH:MM:SS+/-HH:MM, где T - разделитель даты и времени; +/-HH:MM - разница с UTC в часах, минутах |
| Причина изменений: текст | ReasonChangeText | А | T(1-2000) | О | |
| Причина изменений: документ | ReasonChangeDoc | С | | О | Типовой элемент <RequisDocType>. Состав элемента представлен в таблице 9.14 |
| Сведения о новом получателе | InfNewRecipient | С | | НУ | Типовой элемент <PartyType>. Состав элемента представлен в таблице 9.7. Элемент обязателен при <ContentOper> = 1 | 3 |
| Сведения о новом порте выгрузки | InfNewPortDischarge | С | | НУ | Состав элемента представлен в таблице 9.6. Элемент обязателен при <ContentOper> = 2 | 3 |
| Информационное поле | InfField | С | | НМ | Типовой элемент <InfFieldType>. Состав элемента представлен в таблице 9.30 |
Таблица 9.6
Сведения о новом порте выгрузки (InfNewPortDischarge)
| Наименование элемента | Сокращенное наименование (код) элемента | Признак типа элемента | Формат элемента | Признак обязательности элемента | Дополнительная информация |
| Название нового порта выгрузки | NewPortDischarge | А | T(1-255) | Н | |
| Терминал нового порта выгрузки | NewTerminalDischarge | А | T(1-255) | Н | |
| Код нового порта выгрузки | CodNewPortDischarge | А | T(=5) | Н | |
| Планируемая дата выгрузки груза | PlanDateNewDischarge | А | T(=10) | Н | Типовой элемент <DateType>. Дата в формате DD.MM.GGGG |
| Время, которое отводится на выгрузку груза | TimeNewDischarge | А | T(=8) | Н | Типовой элемент <TimeType>. Время в формате HH:MM:SS |
| Координаты места нахождения нового порта выгрузки | CoordPortDischarge | С | | Н | Типовой элемент <CoordType>. Состав элемента представлен в таблице 9.29 |
| Адрес места нахождения нового порта выгрузки | AddressPortDischarge | С | | Н | Типовой элемент <AddressType>. Состав элемента представлен в таблице 9.20 |
Таблица 9.7
Сведения об участнике факта хозяйственной жизни (PartyType)
| Наименование элемента | Сокращенное наименование (код) элемента | Признак типа элемента | Формат элемента | Признак обязательности элемента | Дополнительная информация |
| Код по Общероссийскому классификатору предприятий и организаций | OKPO_RF | А | T(1-10) | НК | Принимает значение в соответствии с Общероссийским классификатором предприятий и организаций (ОКПО) |
| Код по Общероссийскому классификатору организационно-правовых форм | CodeOPFRF | А | T(2-5) | НК | |
| Полное наименование организационно-правовой формы | FullNameOPF_RF | А | T(4-255) | н | |
| Структурное подразделение | StrDepart | А | T(1-500) | н | |
| Информация для участника документооборота | InfForParty | А | T(1-255) | Н | Информация, позволяющая получающему документ участнику документооборота обеспечить его автоматизированную обработку |
| Сокращенное наименование | ShortName | А | T(1-510) | Н | |
| Идентификационные сведения | IdentInf | С | | О | Состав элемента представлен в таблице 9.8 |
| Адрес | Address | С | | О | Типовой элемент <AddressType>. Состав элемента представлен в таблице 9.20 |
| Банковские реквизиты | BankRequis | С | | Н | Состав элемента представлен в таблице 9.12 |
| Контактные данные | Contact | С | | Н | Типовой элемент <ContactType>. Состав элемента представлен в таблице 9.28 |
Таблица 9.8
Идентификационные сведения (IdentInf)
| Наименование элемента | Сокращенное наименование (код) элемента | Признак типа элемента | Формат элемента | Признак обязательности элемента | Дополнительная информация |
| Сведения об индивидуальном предпринимателе | | IndEnt_RF | С | | О | Состав элемента представлен в таблице 9.9 |
| Сведения об организации, состоящей на учете в налоговом органе | | Org_RF | С | | О | Состав элемента представлен в таблице 9.10 |
| Сведения об иностранной организации (иностранном гражданине), не состоящей/состоящем на учете в налоговом органе | | InfForeigNotTax | С | | О | Типовой элемент <InfForeigNotTaxType>. Состав элемента представлен в таблице 9.16 |
| Сведения о физическом лице, не являющемся индивидуальным предпринимателем | NPers_RF | С | | О | Состав элемента представлен в таблице 9.11 |
Таблица 9.9
Сведения об индивидуальном предпринимателе (IndEnt_RF)
| Наименование элемента | Сокращенное наименование (код) элемента | Признак типа элемента | Формат элемента | Признак обязательности элемента | Дополнительная информация |
| Идентификационный номер налогоплательщика (ИНН) физического лица | INNPers | А | T(=12) | О | Типовой элемент <INNPersType> |
| Реквизиты свидетельства о государственной регистрации индивидуального предпринимателя | CertifStateRegIndEnt | А | T(1-100) | Н | |
| Основной государственный регистрационный номер индивидуального предпринимателя | OGRNIP_RF | А | T(=15) | Н | Типовой элемент <OGRNIPType> |
| Дата присвоения основного государственного регистрационного номера индивидуального предпринимателя | DateOGRNIP | А | T(=10) | Н | Типовой элемент <DateType>. Дата в формате DD.MM.GGGG |
| Иные сведения, идентифицирующие физическое лицо | Othlnf | А | T(1-255) | Н | |
| Фамилия, имя, отчество (при наличии) | FIO | С | | О | Типовой элемент <FIOType>. Состав элемента представлен в таблице 9.32 |
Таблица 9.10
Сведения об организации, состоящей на учете в налоговом органе (Org_RF)
| Наименование элемента | Сокращенное наименование (код) элемента | Признак типа элемента | Формат элемента | Признак обязательности элемента | Дополнительная информация |
| Полное наименование | NameOrg | А | T(1-1000) | О | |
| Идентификационный номер налогоплательщика (ИНН) юридического лица | INNOrg | А | T(=10) | О | Типовой элемент <INNOrgType> |
| Код причины постановки на учет (КПП) | KPP | А | T(=9) | О | Типовой элемент <KPPType> |
Таблица 9.11
Сведения о физическом лице, не являющемся индивидуальным предпринимателем (NPers_RF)
| Наименование элемента | Сокращенное наименование (код) элемента | Признак типа элемента | Формат элемента | Признак обязательности элемента | Дополнительная информация |
| Идентификационный номер налогоплательщика (ИНН) физического лица | INNPers | А | T(=12) | Н | Типовой элемент <INNPersType> |
| Иные сведения, в том числе сведения, идентифицирующие физическое лицо | OthInf | А | T(1-255) | НУ | Элемент обязателен при отсутствии <FIO> |
| Фамилия, имя, отчество (при наличии) | FIO | С | | НУ | Типовой элемент <FIOType>. Состав элемента представлен в таблице 9.32. Элемент обязателен при отсутствии <OthInf> и <INNPers> |
Таблица 9.12
Банковские реквизиты (BankRequis)
| Наименование элемента | Сокращенное наименование (код) элемента | Признак типа элемента | Формат элемента | Признак обязательности элемента | Дополнительная информация |
| Номер банковского счета | AccountNumber | А | T(1-20) | Н | |
| Сведения о банке | InfBank | С | | Н | Состав элемента представлен в таблице 9.13 |
Таблица 9.13
Сведения о банке (InfBank)
| Наименование элемента | Сокращенное наименование (код) элемента | Признак типа элемента | Формат элемента | Признак обязательности элемента | Дополнительная информация |
| Наименование банка | NameBank | А | T(1-1000) | Н | |
| Банковский идентификационный код (БИК) | BIK_RF | А | T(=9) | НК | Типовой элемент <BIK_RFType> Принимает значение в соответствии со Справочником банковских идентификационных кодов в платежной системе Банка России, ведение которого обеспечивается Банком России в соответствии с приложением 5 к Положению Банка России от 24.09.2020 N 732-П "О платежной системе Банка России" <1> |
| Корреспондентский счет банка | CorrAccount | А | T(1-20) | Н | |
<1> Зарегистрировано Минюстом России 10.11.2020, регистрационный N 60810, с изменениями, внесенными Указаниями Банка России от 25.03.2021 N 5756-У (зарегистрировано Минюстом России 26.05.2021, регистрационный N 63632), от 23.12.2021 N 6030-У (зарегистрировано Минюстом России 14.03.2022, регистрационный N 67709), от 04.04.2022 N 6115-У (зарегистрировано Минюстом России 06.04.2022, регистрационный N 68096), от 12.01.2023 N 6358-У (зарегистрировано Минюстом России 06.03.2023, регистрационный N 72532), от 09.01.2024 N 6656-У (зарегистрировано Минюстом России 15.03.2024, регистрационный N 77512).
Таблица 9.14
Реквизиты документа (RequisDocType)
| Наименование элемента | Сокращенное наименование (код) элемента | Признак типа элемента | Формат элемента | Признак обязательности элемента | Дополнительная информация |
| Наименование документа | DocName | А | T(1-255) | О | |
| Номер документа | DocNumber | А | T(1-255) | О | При отсутствии указывается: "Без номера" |
| Дата документа | DocDate | А | T(=10) | О | Типовой элемент <DateType>. Дата в формате DD.MM.GGGG |
| Идентификатор файла обмена документа, подписанного первой стороной | DocFileID | А | T(1-255) | Н | Содержит (повторяет) имя сформированного файла (без расширения). Указывается идентификатор файла обмена, в котором значения <DocName>, <DocNumber>, <DocDate> совпадают с одноименными элементами, указанными в создаваемом файле обмена |
| Идентификатор документа | DocID | А | T(1-255) | Н | Указывается идентификатор документа, содержащийся в информации документа, в том числе регистрационный номер, если документ/сведения о таком документе содержатся в государственной информационной системе |
| Идентифицирующая информация об информационной системе, в которой осуществляется хранение документа, необходимая для запроса информации из информационной системы | IdentInfSystemDoc | А | T(1-500) | Н | Текстовое описание информационной системы, в которой осуществляется хранение документа, необходимое для запроса информации из информационной системы |
| Сведения в формате URL об информационной системе, которая предоставляет техническую возможность получения информации о документе | DocURL | А | T(1-500) | Н | Унифицированный указатель (URL) |
| Дополнительные сведения | AddInfDoc | А | T(1-2000) | Н | |
| Идентифицирующие реквизиты сторон, составивших (сформировавших) документ | RequisEcEntGenerDoc | С | | НМ | Состав элемента представлен в таблице 9.15. Заполняется в отношении каждого из участников события (сделки), оформленного документом с указанными в <DocName>, <DocNumber> и <DocDate> наименованием, порядковым номером и датой |
Таблица 9.15
Идентифицирующие реквизиты сторон, составивших (сформировавших) документ (RequisEcEntGenerDoc)
| Наименование элемента | Сокращенное наименование (код) элемента | Признак типа элемента | Формат элемента | Признак обязательности элемента | Дополнительная информация |
| ИНН организации, состоящей на учете в налоговом органе | | INNOrgType | П | T(=10) | О | Типовой элемент <INNOrgType> |
| ИНН физического лица, не являющегося индивидуальным предпринимателем | | INNPers | П | T(=12) | Н | Типовой элемент <INNPersType> |
| ИНН индивидуального предпринимателя | | INNPersIP | П | T(=12) | О | Типовой элемент <INNPersType> |
| Данные об иностранной организации (иностранном гражданине), не состоящей/состоящем на учете в налоговом органе | | InfForeigNotTax | С | | О | Типовой элемент <InfForeigNotTaxType>. Состав элемента представлен в таблице 9.16 |
| Наименование органа исполнительной власти (специализированной уполномоченной организации), выдавшего документ | NameOIV_RF | П | T(1-255) | О | |
Таблица 9.16
Сведения об иностранной организации (иностранном гражданине), не состоящей/состоящем на учете в налоговом органе (InfForeigNotTaxType)
| Наименование элемента | Сокращенное наименование (код) элемента | Признак типа элемента | Формат элемента | Признак обязательности элемента | Дополнительная информация |
| Идентификация статуса | StatusID | A | T(=2) | ОК | Принимает значение: ИО - иностранная организация | ИГ - иностранный гражданин |
| Код страны | CodCountry | A | T(=3) | ОК | Типовой элемент <OKSM_RFType>. Принимает значение в соответствии с Общероссийским классификатором стран мира (ОКСМ) |
| Наименование страны | NameCountry | A | T(1-255) | ОК | Принимает значение в соответствии с Общероссийским классификатором стран мира (ОКСМ) |
| Наименование иностранной организации полное/фамилия, имя, отчество (при наличии) иностранного гражданина | NameForeig | A | T(1-1000) | О | |
| Идентификатор иностранной организации (иностранного гражданина) | ForeigID | A | T(1-255) | НУ | Элемент обязателен при отсутствии <OthInf> |
| Иные сведения для однозначной идентификации иностранной организации (иностранного гражданина) | OthInf | A | T(1-255) | НУ | Элемент обязателен при отсутствии <ForeigID> |
Таблица 9.17
Сведения о лице, подписывающем информацию отправителя в электронной форме (SignerType)
| Наименование элемента | Сокращенное наименование (код) элемента | Признак типа элемента | Формат элемента | Признак обязательности элемента | Дополнительная информация |
| Должность | Post | А | T(1-255) | О | |
| Тип подписи | TypeSign | А | T(=1) | НК | Принимает значение: |
| 1 | - | усиленная квалифицированная электронная подпись | |
| 2 | - | простая электронная подпись | |
| 3 | - | усиленная неквалифицированная электронная подпись |
| Значения "2" и "3" применяются, если иное не предусмотрено законодательством Российской Федерации |
| Дата подписания документа | DateSignDoc | А | T(=10) | Н | Типовой элемент <DateType>. Дата в формате DD.MM.GGGG |
| Способ подтверждения полномочий представителя на подписание документа | MethodConfCred | А | T(=1) | ОК | Принимает значение: |
| 1 | - | в соответствии с данными, содержащимися в электронной подписи | |
| 2 | - | в соответствии с доверенностью в электронной форме в машиночитаемом виде, если представление доверенности осуществляется посредством включения в каждый пакет электронных документов, подписываемых представителем | |
| 3 | - | в соответствии с доверенностью в электронной форме в машиночитаемом виде, если представление доверенности осуществляется из информационной системы. При этом необходимая информация для запроса доверенности из информационной системы, указана в электронном документе | |
| 4 | - | в соответствии с доверенностью в электронной форме в машиночитаемом виде, если представление доверенности осуществляется из информационной системы. При этом необходимая информация для запроса доверенности из информационной системы представляется способом, отличным от указания в электронном документе | |
| 5 | - | в соответствии с доверенностью в форме документа на бумажном носителе | |
| 6 | - | иное |
| Дополнительные сведения | AddInfSigner | А | T(1-255) | Н | Дополнительные сведения о подписанте |
| Фамилия, имя, отчество (при наличии) | FIO | С | | О | Типовой элемент <FIOType>. Состав элемента представлен в таблице 9.32 |
| Сведения о доверенности в электронной форме в машиночитаемом виде, используемой для подтверждения полномочий представителя | | InfElectrAttorn | С | | НМУ | Состав элемента представлен в таблице 9.18. Элемент обязателен и формируется только при <MethodConfCred>=3 |
| Сведения о доверенности в форме документа на бумажном носителе, используемой для подтверждения полномочий представителя | InfPaperAttorn | С | | НМУ | Состав элемента представлен в таблице 9.19. Элемент обязателен и формируется только при <MethodConfCred>=5 |
Таблица 9.18
Сведения о доверенности в электронной форме в машиночитаемом виде, используемой для подтверждения полномочий представителя (InfElectrAttorn)
| Наименование элемента | Сокращенное наименование (код) элемента | Признак типа элемента | Формат элемента | Признак обязательности элемента | Дополнительная информация |
| Единый регистрационный номер доверенности | NumbAttorn | А | T(=36) | О | Уникальный идентификатор доверенности в виде 36-разрядного GUID |
| Дата совершения (выдачи) доверенности | DateAttorn | А | T(=10) | О | Типовой элемент <DateType>. Дата в формате DD.MM.GGGG |
| Внутренний номер доверенности | InterNumbAttorn | А | T(1-50) | Н | При отсутствии номера принимает значение "без номера (б/н)" |
| Дата внутренней регистрации доверенности | DateInterRegistrAttorn | А | T(=10) | Н | Типовой элемент <DateType>. Дата в формате DD.MM.GGGG |
| Идентифицирующая информация об информационной системе, в которой осуществляется хранение доверенности, необходимая для запроса информации из информационной системы | IdentStorSyst | А | T(1-500) | О | |
| Сведения в формате URL об информационной системе, которая предоставляет техническую возможность получения информации о доверенности | URLSyst | А | T(1-500) | Н | При наличии технической возможности у информационной системы, в которой осуществляется хранение доверенности, предоставлять доверенность в автоматическом режиме. Элемент принимает значение в формате URL |
Таблица 9.19
Сведения о доверенности в форме документа на бумажном носителе, используемой для подтверждения полномочий представителя (InfPaperAttorn)
| Наименование элемента | Сокращенное наименование (код) элемента | Признак типа элемента | Формат элемента | Признак обязательности элемента | Дополнительная информация |
| Дата совершения (выдачи) доверенности | DateAttorn | А | T(=10) | О | Типовой элемент <DateType>. Дата в формате DD.MM.GGGG |
| Внутренний номер доверенности | InterNumbAttorn | А | T(1-50) | О | При отсутствии номера принимает значение "без номера (б/н)" |
| Сведения, идентифицирующие доверителя | IdentInfPrincipal | А | T(1-1000) | н | |
| Фамилия, имя, отчество (при наличии) лица, подписавшего доверенность | FIO | С | | н | Типовой элемент <FIOType>. Состав элемента представлен в таблице 9.32 |
Таблица 9.20
Сведения об адресе (месте нахождения) (AddressType)
| Наименование элемента | Сокращенное наименование (код) элемента | Признак типа элемента | Формат элемента | Признак обязательности элемента | Дополнительная информация |
| Глобальный номер места нахождения (GLN места) | GLN | А | T(=13) | Н | |
| Адрес, указанный в Едином государственном реестре юридических лиц/почтовый адрес/адрес регистрации по месту жительства индивидуального предпринимателя, указанный в Едином государственном реестре индивидуальных предпринимателей (реквизиты адреса на территории Российской Федерации) | | AddressRF | С | | О | Типовой элемент <AddressRFType>. Состав элемента представлен в таблице 9.21 |
| Адрес в соответствии с государственным адресным реестром, указанный в Едином государственном реестре юридических лиц/почтовый адрес/адрес регистрации по месту жительства индивидуального предпринимателя, указанный в Едином государственном реестре индивидуальных предпринимателей (реквизиты адреса на территории Российской Федерации) | | AddressGAR_RF | С | | О | Типовой элемент <AddressGARRFType>. Состав элемента представлен в таблице 9.22 |
| Адрес, указанный в Едином государственном реестре юридических лиц/почтовый адрес/адрес регистрации по месту жительства индивидуального предпринимателя, указанный в Едином государственном реестре индивидуальных предпринимателей (информация об адресе, в том числе об адресе за пределами территории Российской Федерации) | AddressInf | С | | О | Типовой элемент <AddressInfType>. Состав элемента представлен в таблице 9.27 |
Таблица 9.21
Сведения об адресе в Российской Федерации, содержащиеся в ЕГРЮЛ (AddressRFType)
| Наименование элемента | Сокращенное наименование (код) элемента | Признак типа элемента | Формат элемента | Признак обязательности элемента | Дополнительная информация |
| Почтовый индекс | PostCod | А | T(=6) | Н | |
| Код субъекта Российской Федерации | CodRegion | А | T(=2) | ОК | Типовой элемент <SSRFType>. Принимает значение в соответствии с приложением N 2 "Коды субъектов Российской Федерации и иных территорий" к порядку заполнения формы "Сведения о регистрации гражданина Российской Федерации по месту жительства", утвержденному приказом ФНС России от 27.06.2022 N ЕД-7-14/517@ (зарегистрирован Минюстом России 09.11.2022, регистрационный N 70874) <2> (далее - Коды субъектов Российской Федерации и иных территорий) |
| Наименование субъекта Российской Федерации | NameRegion | А | T(1-51) | О | Принимает значение наименования субъекта в соответствии с Кодами субъектов Российской Федерации и иных территорий за следующим исключением: если код субъекта Российской Федерации принимает значение, равное "99" (<Регион>=99), то элемент принимает значение "иные территории, включая город и космодром Байконур" |
| Район | District | А | T(1-255) | Н | |
| Город | City | А | T(1-255) | Н | |
| Населенный пункт | Locality | А | T(1-255) | Н | |
| Улица | Street | А | T(1-255) | Н | |
| Дом | NumbHouse | А | T(1-50) | Н | |
| Корпус | Building | А | T(1-50) | Н | |
| Квартира | NumbFlat | А | T(1-50) | Н | |
| Иные сведения об адресе в Российской Федерации | OthInf | А | T(1-1000) | Н | |
<2> С изменениями, внесенными приказом ФНС России от 24.07.2023 N ЕД-7-14/491@ (зарегистрирован Минюстом России 07.08.2023, регистрационный N 74651).
Таблица 9.22
Адрес в соответствии с государственным адресным реестром (AddressGARRFType)
| Наименование элемента | Сокращенное наименование (код) элемента | Признак типа элемента | Форма элемента | Признак обязательности элемента | Дополнительная информация |
| Уникальный номер адреса объекта адресации в государственном адресном реестре | GUID | А | T(=36) | О | Уникальный номер адреса объекта адресации в государственном адресном реестре в виде 36-разрядного GUID |
| Почтовый индекс | PostCod | А | T(=6) | Н | |
| Субъект Российской Федерации (код) | Region | П | T(=2) | ОК | Типовой элемент <SSRFType>. Принимает значение в соответствии с Кодами субъектов Российской Федерации и иных территорий |
| Наименование субъекта Российской Федерации | NameRegion | П | T(1-51) | О | Принимает значение наименования субъекта в соответствии с Кодами субъектов Российской Федерации и иных территорий за следующим исключением: если код субъекта Российской Федерации принимает значение, равное "99" (<Регион>=99), то элемент принимает значение "иные территории, включая город и космодром Байконур" |
| Муниципальный район/городской округ/внутригородская территория города федерального значения/муниципальный округ/федеральная территория | MunicipDistrict | С | | Н | Типовой элемент <TypeNameCodType>. Состав элемента представлен в таблице 9.23. Элемент обязателен, если значение элемента <Region> не равно 99 |
| Городское поселение/сельское поселение/межселенная территория в составе муниципального района/внутригородской район городского округа | CityVillSettl | С | | Н | Типовой элемент <TypeNameCodType>. Состав элемента представлен в таблице 9.23 |
| Населенный пункт (город, деревня, село и прочее) | Locality | С | | Н | Типовой элемент <NameAddressType>. Состав элемента представлен в таблице 9.24 |
| Элемент планировочной структуры | ElemPlanStruct | С | | Н | Типовой элемент <TypeNameType>. Состав элемента представлен в таблице 9.25 |
| Элемент улично-дорожной сети | ElemRoadNetwork | С | | Н | Типовой элемент <TypeNameType>. Состав элемента представлен в таблице 9.25 |
| Земельный участок (номер) | NumbLandPlot | П | T(1-50) | Н | |
| Здание/строение/сооружение/объект незавершенного строительства | Building | С | | НМ | Типовой элемент <NumberType>. Состав элемента представлен в таблице 9.26 |
| Помещение в пределах здания/строения/сооружения/машино-место | RoomBuilding | С | | Н | Типовой элемент <NumberType>. Состав элемента представлен в таблице 9.26 |
| Помещение в пределах квартиры | RoomFlat | С | | Н | Типовой элемент <NumberType>. Состав элемента представлен в таблице 9.26 |
Таблица 9.23
Сведения о виде (коде) и наименовании адресного элемента (TypeNameCodType)
| Наименование элемента | Сокращенное наименование (код) элемента | Признак типа элемента | Формат элемента | Признак обязательности элемента | Дополнительная информация |
| Вид (код) элемента | TypeCod | А | T(=1) | ОК | Принимает значения: |
| для элемента < MunicipDistrict> |
| 1 | - | муниципальный район | |
| 2 | - | городской округ | |
| 3 | - | внутригородская территория города федерального значения | |
| 4 | - | муниципальный округ | |
| 5 | - | федеральная территория |
| для элемента < CityVillSettl > |
| 1 | - | городское поселение | |
| 2 | - | сельское поселение | |
| 3 | - | межселенная территория в составе муниципального района | |
| 4 | - | внутригородской район городского округа |
| Наименование элемента | Name | А | T(1-255) | О | |
Таблица 9.24
Сведения о виде и наименовании адресного элемента (NameAddressType)
| Наименование элемента | Сокращенное наименование (код) элемента | Признак типа элемента | Формат элемента | Признак обязательности элемента | Дополнительная информация |
| Вид элемента | Type | А | T(1-50) | О | |
| Наименование элемента | Name | А | T(1-255) | О | |
Таблица 9.25
Сведения о типе и наименовании адресного элемента (TypeNameType)
| Наименование элемента | Сокращенное наименование (код) элемента | Признак типа элемента | Формат элемента | Признак обязательности элемента | Дополнительная информация |
| Тип элемента | Type | А | T(1-50) | О | |
| Наименование элемента | Name | А | T(1-255) | О | |
Таблица 9.26
Сведения о номере адресного элемента (NumberType)
| Наименование элемента | Сокращенное наименование (код) элемента | Признак типа элемента | Формат элемента | Признак обязательности элемента | Дополнительная информация |
| Тип элемента | Туре | А | T(1-50) | О | |
| Номер элемента | Number | А | T(1-255) | О | |
Таблица 9.27
Информация об адресе, в том числе об адресе за пределами территории Российской Федерации (AddressInfType)
| Наименование элемента | Сокращенное наименование (код) элемента | Признак типа элемента | Формат элемента | Признак обязательности элемента | Дополнительная информация |
| Код страны | CodCountry | А | T(=3) | ОК | Типовой элемент <OKSM_RFType>. Принимает значение в соответствии с Общероссийским классификатором стран мира (ОКСМ) |
| Наименование страны | NameCountry | А | T(1-255) | ОК | Принимает значение в соответствии с Общероссийским классификатором стран мира (ОКСМ) |
| Адрес | AddressText | А | T(1-1000) | О | |
Таблица 9.28
Контактные данные (ContactType)
| Наименование элемента | Сокращенное наименование (код) элемента | Признак типа элемента | Формат элемента | Признак обязательности элемента | Дополнительная информация |
| Иные контактные данные | ИнКонт | А | T(1-255) | Н | |
| Номер контактного телефона/факс | Тлф | П | T(1-255) | НМ | |
| Адрес электронной почты | ЭлПочта | П | T(1-255) | НМ | |
Таблица 9.29
Координаты места (ContactType)
| Наименование элемента | Сокращенное наименование (код) элемента | Признак типа элемента | Формат элемента | Признак обязательности элемента | Дополнительная информация |
| Широта | Latitude | А | T(15-17) | О | Широта в формате: <ХХ.УУУУУУУУУУУУУ> во всемирной системе геоцентрических координат WGS 84, где: ХХ - градусы в диапазоне от -90 до 90 УУУУУУУУУУУУУ - минуты и секунды, представленные как десятичные доли с точностью до 13 знаков |
| Долгота | Longitude | А | T(15-18) | О | Долгота в формате: <ХХХ.УУУУУУУУУУУУУ> во всемирной системе геоцентрических координат WGS 84, где: ХХХ - градусы в диапазоне от -180 до 180 УУУУУУУУУУУУУ - минуты и секунды, представленные как десятичные доли с точностью до 13 знаков |
Таблица 9.30
Информационное поле (InfFieldType)
| Наименование элемента | Сокращенное наименование (код) элемента | Признак типа элемента | Формат элемента | Признак обязательности элемента | Дополнительная информация |
| Идентификатор файла информационного поля | IDFileInfField | А | T(=36) | Н | Указывается идентификатор файла, связанного со сведениями данного электронного файла обмена (GUID) |
| Текстовая информация | TextInf | С | | НМ | Типовой элемент <TextInfType>. Состав элемента представлен в таблице 9.31 |
Таблица 9.31
Текстовая информация (TextInfType)
| Наименование элемента | Сокращенное наименование (код) элемента | Признак типа элемента | Формат элемента | Признак обязательности элемента | Дополнительная информация |
| Идентификатор | ID | А | T(1-50) | О | |
| Значение | Meaning | А | T(1-2000) | О | |
Таблица 9.32
Фамилия, имя, отчество физического лица (FIOType)
| Наименование элемента | Сокращенное наименование (код) элемента | Признак типа элемента | Формат элемента | Признак обязательности элемента | Дополнительная информация |
| Фамилия | SName | А | T(1-60) | О | |
| Имя | FName | А | T(1-60) | О | |
| Отчество | LName | А | T(1-60) | Н | |
V. ОПИСАНИЕ ФАЙЛА ОБМЕНА ИНФОРМАЦИИ ПЕРЕВОЗЧИКА О ПОДТВЕРЖДЕНИИ ИЗМЕНЕНИЯ СВЕДЕНИЙ О ПОЛУЧАТЕЛЕ И (ИЛИ) ПОРТЕ ВЫГРУЗКИ
10. Имя файла обмена должно иметь следующий вид:
R_T_A_E_O_W_GGGGMMDD_N, где:
R_T - префикс, принимающий значение ON_CONSIZMPDTV;
A - уникальный идентификатор получателя файла обмена электронного коносамента, информация перевозчика о подтверждении изменения сведений о получателе и (или) порте выгрузки. Значение элемента представляется в виде "УИОЭДОУИПол", где:
"УИОЭДО" - уникальный идентификатор оператора электронного документооборота (оператор ЭДО) - символьный трехзначный код (префикс), присваивается Федеральной налоговой службой. В значении уникального идентификатора допускаются символы латинского алфавита "A - Z", "a - z", цифры "0 - 9", знаки "@", ".", "-". Значение уникального идентификатора регистронезависимо;
"УИПол" - уникальный идентификатор получателя файла обмена (отправителя (фрахтователя)). При направлении файла обмена через оператора ЭДО "УИПол" принимает значение уникального идентификатора участника, присваиваемого оператором ЭДО, длина уникального идентификатора получателя не более 43 символов;
E - уникальный идентификатор получателя файла обмена электронного коносамента, информация перевозчика о подтверждении изменения сведений о получателе и (или) порте выгрузки. Значение элемента представляется в виде "УИОЭДОУИПол", где:
"УИОЭДО" - уникальный идентификатор оператора электронного документооборота (оператор ЭДО) - символьный трехзначный код (префикс), присваивается Федеральной налоговой службой. В значении уникального идентификатора допускаются символы латинского алфавита "A - Z", "a - z", цифры "0 - 9", знаки "@", ".", "-". Значение уникального идентификатора регистронезависимо;
"УИПол" - уникальный идентификатор получателя файла обмена (получателя). При направлении файла обмена через оператора ЭДО "УИПол" принимает значение уникального идентификатора участника, присваиваемого оператором ЭДО, длина уникального идентификатора получателя не более 43 символов;
O - уникальный идентификатор отправителя файла обмена электронного коносамента, информация перевозчика о подтверждении изменения сведений о получателе и (или) порте выгрузки. Значение элемента представляется в виде "УИОЭДОУИОтпр", где:
"УИОЭДО" - уникальный идентификатор оператора электронного документооборота (оператор ЭДО) - символьный трехзначный код (префикс), присваивается Федеральной налоговой службой. В значении уникального идентификатора допускаются символы латинского алфавита "A - Z", "a - z", цифры "0 - 9", знаки "@", ".", "-". Значение уникального идентификатора регистронезависимо;
"УИОтпр" - уникальный идентификатор отправителя файла обмена (перевозчика). При направлении файла обмена через оператора ЭДО "УИОтпр" принимает значение уникального идентификатора участника, присваиваемого оператором ЭДО, длина уникального идентификатора отправителя не более 43 символов;
W - признак наличия идентификаторов дополнительных получателей файла обмена информации перевозчика о подтверждении изменения сведений о получателе и (или) порте выгрузки. Может принимать следующие значения: "0" - дополнительные получатели файла обмена информации перевозчика о подтверждении изменения сведений о получателе и (или) порте выгрузки отсутствуют, "1" - дополнительные получатели файла обмена информации перевозчика о подтверждении изменения сведений о получателе и (или) порте выгрузки присутствуют и указаны в файле обмена информации перевозчика о подтверждении изменения сведений о получателе и (или) порте выгрузки;
GGGG - год формирования передаваемого файла обмена, MM - месяц, DD - день;
N - 36-символьный глобально уникальный идентификатор GUID (Globally Unique Identifier).
Расширение имени файла обмена - xml. Расширение имени файла обмена может указываться строчными или прописными буквами.
Параметры первой строки файла обмена
Первая строка XML-файла должна иметь следующий вид:
<?xml version="1.0" encoding ="windows-1251"?>
Имя файла, содержащего XML-схему файла обмена, должно иметь следующий вид:
ON_CONSIZMPDTV_1_965_04_05_01_xx, где xx - номер версии схемы.
Расширение имени файла - xsd.
XML-схема файла обмена в электронной форме приводится отдельным файлом и размещается на официальном сайте Федеральной налоговой службы в информационно-телекоммуникационной сети "Интернет".
Выпуск новой версии (новых версий) схемы возможен при условии ее непротиворечия требованиям данного документа (в части уточнения текста наименования отдельных элементов, дополнительной информации, увеличения количества знаков в формате элемента).
11. Логическая модель файла обмена представлена в виде диаграммы структуры файла обмена на рисунке 4 настоящего формата. Элементами логической модели файла обмена являются элементы и атрибуты XML-файла. Перечень структурных элементов логической модели файла обмена и сведения о них приведены в таблицах 11.1 - 11.10 настоящего формата.
Для каждого структурного элемента логической модели файла обмена приводятся следующие сведения:
наименование элемента. Приводится полное наименование элемента. В строке таблицы могут быть описаны несколько элементов, наименования которых разделены символом "|". Такая форма записи применяется при наличии в файле обмена только одного элемента из описанных в этой строке;
сокращенное наименование (код) элемента. Приводится сокращенное наименование элемента. Синтаксис сокращенного наименования должен удовлетворять спецификации XML;
признак типа элемента. Может принимать следующие значения: "С" - сложный элемент логической модели (содержит вложенные элементы), "П" - простой элемент логической модели, реализованный в виде элемента XML-файла, "А" - простой элемент логической модели, реализованный в виде атрибута элемента XML-файла. Простой элемент логической модели не содержит вложенные элементы;
формат элемента. Формат элемента представляется следующими условными обозначениями: T - символьная строка; N - числовое значение (целое или дробное).
Формат символьной строки указывается в виде T(n-k) или T(=k), где: n - минимальное количество знаков, k - максимальное количество знаков, символ "-" - разделитель, символ "=" означает фиксированное количество знаков в строке. В случае если минимальное количество знаков равно 0, формат имеет вид T(0-k). В случае если максимальное количество знаков не ограничено, формат имеет вид T(n-).
Формат числового значения указывается в виде N(m.k), где: m - максимальное количество знаков в числе, включая знак (для отрицательного числа), целую и дробную часть числа без разделяющей десятичной точки, k - максимальное число знаков дробной части числа. Если число знаков дробной части числа равно 0 (то есть число целое), то формат числового значения имеет вид N(m).
Для простых элементов, являющихся базовыми в XML, таких как элемент с типом "date", поле "Формат элемента" не заполняется. Для таких элементов в поле "Дополнительная информация" указывается тип базового элемента;
признак обязательности элемента определяет обязательность наличия элемента (совокупности наименования элемента и его значения) в файле обмена. Признак обязательности элемента может принимать следующие значения: "О" - наличие элемента в файле обмена обязательно; "Н" - наличие элемента в файле обмена необязательно, то есть элемент может отсутствовать. Если элемент принимает ограниченный перечень значений (по классификатору), то признак обязательности элемента дополняется символом "К". В случае если количество реализаций элемента может быть более одной, признак обязательности элемента дополняется символом "М".
К вышеперечисленным признакам обязательности элемента добавляется значение "У" при описании в XML-схеме условий, предъявляемых к элементу в файле обмена, описанных в графе "Дополнительная информация";
дополнительная информация содержит при необходимости требования к элементу файла обмена, не указанные ранее. Для сложных элементов указывается ссылка на таблицу, в которой описывается состав данного элемента. Для элементов, принимающих ограниченный перечень значений из классификатора, указывается соответствующее наименование классификатора или приводится перечень возможных значений. Для классификатора может указываться ссылка на его местонахождение. Для элементов, использующих пользовательский тип данных, указывается наименование типового элемента.

Рисунок 4. Диаграмма структуры файла обмена
Таблица 11.1
Файл обмена (File)
| Наименование элемента | Сокращенное наименование (код) элемента | Признак типа элемента | Формат элемента | Признак обязательности элемента | Дополнительная информация |
| Идентификатор файла | FileID | А | T(1-255) | ОУ | Содержит (повторяет) имя сформированного файла (без расширения) |
| Версия программы, с помощью которой сформирован файл | VersProg | А | T(1-40) | О | |
| Версия формата | VersForm | А | T(1-5) | ОК | Принимает значение: 5.01 |
| Идентификатор иного получателя файла обмена информации перевозчика о подтверждении изменения сведений о получателе и (или) порте выгрузки | OthRecID | П | T(4-46) | НМ | Значение элемента представляется в виде УИЭДОУИПолИной, где: УИОЭДО - уникальный идентификатор оператора электронного оборота (оператор ЭДО) - символьный трехзначный код (префикс), присваивается Федеральной налоговой службой; УИПолИной - уникальный идентификатор иного получателя, присваиваемый оператором ЭДО иного получателя, длина уникального идентификатора иного получателя не более 43 символов. Обязателен, если W в имени файла обмена принимает значение "1" |
| Электронный коносамент, информация перевозчика о подтверждении изменения сведений о получателе и (или) порте выгрузки | Document | С | | О | Состав элемента представлен в таблице 11.2 |
Таблица 11.2
Электронный коносамент, информация перевозчика о подтверждении изменения сведений о получателе и (или) порте выгрузки (Document)
| Наименование элемента | Сокращенное наименование (код) элемента | Признак типа элемента | Формат элемента | Признак обязательности элемента | Дополнительная информация |
| Код формы документа по классификатору налоговых документов (КНД) | TaxCodClassDoc | А | T(=7) | ОК | Принимает значение: 1110423 |
| Наименование документа по содержанию информации в файле обмена информации перевозчика о подтверждении изменения сведений о получателе и (или) порте выгрузки | NameDocConfirm | А | T(1-255) | ОК | Принимает значение: электронный коносамент, информация перевозчика о подтверждении изменения сведений о получателе и (или) порте выгрузки |
| Дата формирования файла обмена информации перевозчика о подтверждении изменения сведений о получателе и (или) порте выгрузки | DateInfConfirm | А | T(=10) | О | Типовой элемент <DateType>. Дата в формате DD.MM.GGGG |
| Время формирования файла обмена информации перевозчика о подтверждении изменения сведений о получателе и (или) порте выгрузки | TimeInfConfirm | А | T(=8) | О | Типовой элемент <TimeType>. Время в формате HH:MM:SS |
| Идентификатор файла обмена информации отправителя (фрахтователя) об изменении сведений о получателе и (или) порте выгрузки | IDInfChange | С | | О | Состав элемента представлен в таблице 11.3 |
| Содержание электронного коносамента, информация перевозчика о подтверждении изменения сведений о получателе и (или) порте выгрузки | ContInfConfirm | С | | О | Состав элемента представлен в таблице 11.4 |
| Сведения о лице, подписывающем файл обмена информации перевозчика о подтверждении изменения сведений о получателе и (или) порте выгрузки | SngInfCarrier | С | | О | Типовой элемент <SignerType>. Состав элемента представлен в таблице 11.5 |
Таблица 11.3
Идентификатор файла обмена информации отправителя (фрахтователя) об изменении сведений о получателе и (или) порте выгрузки (IDInfChange)
| Наименование элемента | Сокращенное наименование (код) элемента | Признак типа элемента | Формат элемента | Признак обязательности элемента | Дополнительная информация |
| Идентификатор файла обмена информации отправителя (фрахтователя) об изменении сведений о получателе и (или) порте выгрузки | IDFileChange | А | T(1-255) | О | Содержит (повторяет) имя файла обмена информации отправителя (фрахтователя) об изменении сведений о получателе и (или) порте выгрузки без расширения |
| Дата формирования файла обмена информации отправителя (фрахтователя) об изменении сведений о получателе и (или) порте выгрузки | DateFileChange | А | T(=10) | О | Типовой элемент <DateType>. Дата в формате DD.MM.GGGG. Указывается (повторяет) значение <DateInfChange>, указанное в файле обмена информации отправителя (фрахтователя) об изменении сведений о получателе и (или) порте выгрузки |
| Время формирования файла обмена информации отправителя (фрахтователя) об изменении сведений о получателе и (или) порте выгрузки | TimeFileChange | А | T(=8) | О | Типовой элемент <TimeType>. Время в формате HH:MM:SS. Указывается (повторяет) значение <TimeInfChange>, указанное в файле обмена информации отправителя (фрахтователя) об изменении сведений о получателе и (или) порте выгрузки |
| Электронная подпись файла обмена информации отправителя (фрахтователя) об изменении сведений о получателе и (или) порте выгрузки | ElectSign | А | T(1-) | О | Представляется в кодировке Base64 |
Таблица 11.4
Содержание электронного коносамента, информация перевозчика о подтверждении изменения сведений о получателе и (или) порте выгрузки (ContInfConfirm)
| Наименование элемента | Сокращенное наименование (код) элемента | Признак типа элемента | Формат элемента | Признак обязательности элемента | Дополнительная информация |
| Уникальный идентификатор документа (УИД) электронного коносамента | UID_BL | А | T(1-36) | О | Повторяет УИД электронного коносамента, выданный ГИС ЭПД |
| Плановая дата прибытия судна на терминал нового порта выгрузки | PlanDateArrival | А | T(=10) | НУ | Типовой элемент <DateType>. Дата в формате DD.MM.GGGG Элемент обязателен при наличии <ResNewPortDischarge> |
| Оговорки перевозчика о новом получателе | ResNewRecipient | П | T(1-1000) | НМУ | Элемент обязателен при отсутствии <ResNewPortDischarge> |
| Оговорки перевозчика о новом порте выгрузки | ResNewPortDischarge | П | T(1-1000) | НМУ | Элемент обязателен при отсутствии <ResNewRecipient> |
| Информационное поле | InfField | С | | НМ | Типовой элемент <InfFieldType>. Состав элемента представлен в таблице 11.8 |
Таблица 11.5
Сведения о лице, подписывающем информацию отправителя в электронной форме (SignerType)
| Наименование элемента | Сокращенное наименование (код) элемента | Признак типа элемента | Формат элемента | Признак обязательности элемента | Дополнительная информация |
| Должность | Post | А | T(1-255) | О | |
| Тип подписи | TypeSign | А | T(=1) | НК | Принимает значение: |
| 1 | - | усиленная квалифицированная электронная подпись | |
| 2 | - | простая электронная подпись | |
| 3 | - | усиленная неквалифицированная электронная подпись |
| Значения "2" и "3" применяются, если иное не предусмотрено законодательством Российской Федерации |
| Дата подписания документа | DateSignDoc | А | T(=10) | Н | Типовой элемент <DateType>. Дата в формате DD.MM.GGGG |
| Способ подтверждения полномочий представителя на подписание документа | MethodConfCred | А | T(=1) | ОК | Принимает значение: |
| 1 | - | в соответствии с данными, содержащимися в электронной подписи | |
| 2 | - | в соответствии с доверенностью в электронной форме в машиночитаемом виде, если представление доверенности осуществляется посредством включения в каждый пакет электронных документов, подписываемых представителем | |
| 3 | - | в соответствии с доверенностью в электронной форме в машиночитаемом виде, если представление доверенности осуществляется из информационной системы. При этом необходимая информация для запроса доверенности из информационной системы, указана в электронном документе | |
| 4 | - | в соответствии с доверенностью в электронной форме в машиночитаемом виде, если представление доверенности осуществляется из информационной системы. При этом необходимая информация для запроса доверенности из информационной системы представляется способом, отличным от указания в электронном документе | |
| 5 | - | в соответствии с доверенностью в форме документа на бумажном носителе | |
| 6 | - | иное |
| Дополнительные сведения | AddInfSigner | А | T(1-255) | Н | Дополнительные сведения о подписанте |
| Фамилия, имя, отчество (при наличии) | FIO | С | | О | Типовой элемент <FIOType>. Состав элемента представлен в таблице 11.10 |
| Сведения о доверенности в электронной форме в машиночитаемом виде, используемой для подтверждения полномочий представителя | | InfElectrAttorn | С | | НМУ | Состав элемента представлен в таблице 11.6. Элемент обязателен и формируется только при <MethodConfCred>=3 |
| Сведения о доверенности в форме документа на бумажном носителе, используемой для подтверждения полномочий представителя | InfPaperAttorn | С | | НМУ | Состав элемента представлен в таблице 11.7. Элемент обязателен и формируется только при <MethodConfCred>=5 |
Таблица 11.6
Сведения о доверенности в электронной форме в машиночитаемом виде, используемой для подтверждения полномочий представителя (InfElectrAttorn)
| Наименование элемента | Сокращенное наименование (код) элемента | Признак типа элемента | Формат элемента | Признак обязательности элемента | Дополнительная информация |
| Единый регистрационный номер доверенности | NumbAttorn | А | T(=36) | О | Уникальный идентификатор доверенности в виде 36-разрядного GUID |
| Дата совершения (выдачи) доверенности | DateAttorn | А | T(=10) | О | Типовой элемент <DateType>. Дата в формате DD.MM.GGGG |
| Внутренний номер доверенности | InterNumbAttorn | А | T(1-50) | Н | При отсутствии номера принимает значение "без номера (б/н)" |
| Дата внутренней регистрации доверенности | DateInterRegistrAttorn | А | T(=10) | Н | Типовой элемент <DateType>. Дата в формате DD.MM.GGGG |
| Идентифицирующая информация об информационной системе, в которой осуществляется хранение доверенности, необходимая для запроса информации из информационной системы | IdentStorSyst | А | T(1-500) | О | |
| Сведения в формате URL об информационной системе, которая предоставляет техническую возможность получения информации о доверенности | URLSyst | А | T(1-500) | Н | При наличии технической возможности у информационной системы, в которой осуществляется хранение доверенности, предоставлять доверенность в автоматическом режиме. Элемент принимает значение в формате URL |
Таблица 11.7
Сведения о доверенности в форме документа на бумажном носителе, используемой для подтверждения полномочий представителя (InfPaperAttorn)
| Наименование элемента | Сокращенное наименование (код) элемента | Признак типа элемента | Формат элемента | Признак обязательности элемента | Дополнительная информация |
| Дата совершения (выдачи) доверенности | DateAttorn | А | T(=10) | О | Типовой элемент <DateType>. Дата в формате DD.MM.GGGG |
| Внутренний номер доверенности | InterNumbAttorn | А | T(1-50) | О | При отсутствии номера принимает значение "без номера (б/н)" |
| Сведения, идентифицирующие доверителя | IdentInfPrincipal | А | T(1-1000) | Н | |
| Фамилия, имя, отчество (при наличии) лица, подписавшего доверенность | FIO | С | | Н | Типовой элемент <FIOType>. Состав элемента представлен в таблице 11.10 |
Таблица 11.8
Информационное поле (InfFieldType)
| Наименование элемента | Сокращенное наименование (код) элемента | Признак типа элемента | Формат элемента | Признак обязательности элемента | Дополнительная информация |
| Идентификатор файла информационного поля | IDFileInfField | А | T(=36) | Н | Указывается идентификатор файла, связанного со сведениями данного электронного файла обмена (GUID) |
| Текстовая информация | TextInf | С | | НМ | Типовой элемент <TextInfType>. Состав элемента представлен в таблице 11.9 |
Таблица 11.9
Текстовая информация (TextInfType)
| Наименование элемента | Сокращенное наименование (код) элемента | Признак типа элемента | Формат элемента | Признак обязательности элемента | Дополнительная информация |
| Идентификатор | ID | А | T(1-50) | О | |
| Значение | Meaning | А | T(1-2000) | О | |
Таблица 11.10
Фамилия, имя, отчество физического лица (FIOType)
| Наименование элемента | Сокращенное наименование (код) элемента | Признак типа элемента | Формат элемента | Признак обязательности элемента | Дополнительная информация |
| Фамилия | SName | А | T(1-60) | О | |
| Имя | FName | А | T(1-60) | О | |
| Отчество | LName | А | T(1-60) | Н | |
VI. ОПИСАНИЕ ФАЙЛА ОБМЕНА ИНФОРМАЦИИ ПОЛУЧАТЕЛЯ
12. Имя файла обмена должно иметь следующий вид:
R_T_A_E_O_W_GGGGMMDD_N, где:
R_T - префикс, принимающий значение ON_CONSGRPO;
A - уникальный идентификатор получателя файла обмена электронного коносамента, информация получателя. Значение элемента представляется в виде "УИОЭДОУИПол", где:
"УИОЭДО" - уникальный идентификатор оператора электронного документооборота (оператор ЭДО) - символьный трехзначный код (префикс), присваивается Федеральной налоговой службой. В значении уникального идентификатора допускаются символы латинского алфавита "A - Z", "a - z", цифры "0 - 9", знаки "@", ".", "-". Значение уникального идентификатора регистронезависимо;
"УИПол" - уникальный идентификатор получателя файла обмена (перевозчика). При направлении файла обмена через оператора ЭДО "УИПол" принимает значение уникального идентификатора участника, присваиваемого оператором ЭДО, длина уникального идентификатора получателя не более 43 символов;
E - уникальный идентификатор получателя файла обмена электронного коносамента, информация получателя. Значение элемента представляется в виде "УИОЭДОУИПол", где:
"УИОЭДО" - уникальный идентификатор оператора электронного документооборота (оператор ЭДО) - символьный трехзначный код (префикс), присваивается Федеральной налоговой службой. В значении уникального идентификатора допускаются символы латинского алфавита "A - Z", "a - z", цифры "0 - 9", знаки "@", ".", "-". Значение уникального идентификатора регистронезависимо;
"УИПол" - уникальный идентификатор получателя файла обмена (отправителя (фрахтователя)). При направлении файла обмена через оператора ЭДО "УИПол" принимает значение уникального идентификатора участника, присваиваемого оператором ЭДО, длина уникального идентификатора получателя не более 43 символов;
O - уникальный идентификатор отправителя файла обмена электронного коносамента, информация получателя. Значение элемента представляется в виде "УИОЭДОУИОтпр", где:
"УИОЭДО" - уникальный идентификатор оператора электронного документооборота (оператор ЭДО) - символьный трехзначный код (префикс), присваивается Федеральной налоговой службой. В значении уникального идентификатора допускаются символы латинского алфавита "A - Z", "a - z", цифры "0 - 9", знаки "@", ".", "-". Значение уникального идентификатора регистронезависимо;
"УИОтпр" - уникальный идентификатор отправителя файла обмена (получателя). При направлении файла обмена через оператора ЭДО "УИОтпр" принимает значение уникального идентификатора участника, присваиваемого оператором ЭДО, длина уникального идентификатора отправителя не более 43 символов;
W - признак наличия идентификаторов дополнительных получателей файла обмена информации получателя. Может принимать следующие значения: "0" - дополнительные получатели файла обмена информации получателя отсутствуют, "1" - дополнительные получатели файла обмена информации получателя присутствуют и указаны в файле обмена информации получателя;
GGGG - год формирования передаваемого файла обмена, MM - месяц, DD - день;
N - 36-символьный глобально уникальный идентификатор GUID (Globally Unique Identifier).
Расширение имени файла обмена - xml. Расширение имени файла обмена может указываться строчными или прописными буквами.
Параметры первой строки файла обмена
Первая строка XML-файла должна иметь следующий вид:
<?xml version="1.0" encoding ="windows-1251"?>
Имя файла, содержащего XML-схему файла обмена, должно иметь следующий вид:
ON_CONSGRPO_1_965_05_05_01_xx, где xx - номер версии схемы.
Расширение имени файла - xsd.
XML-схема файла обмена в электронной форме приводится отдельным файлом и размещается на официальном сайте Федеральной налоговой службы в информационно-телекоммуникационной сети "Интернет".
Выпуск новой версии (новых версий) схемы возможен при условии ее непротиворечия требованиям данного документа (в части уточнения текста наименования отдельных элементов, дополнительной информации, увеличения количества знаков в формате элемента).
13. Логическая модель файла обмена представлена в виде диаграммы структуры файла обмена на рисунке 5 настоящего формата. Элементами логической модели файла обмена являются элементы и атрибуты XML-файла. Перечень структурных элементов логической модели файла обмена и сведения о них приведены в таблицах 13.1 - 13.14 настоящего формата.
Для каждого структурного элемента логической модели файла обмена приводятся следующие сведения:
наименование элемента. Приводится полное наименование элемента. В строке таблицы могут быть описаны несколько элементов, наименования которых разделены символом "|". Такая форма записи применяется при наличии в файле обмена только одного элемента из описанных в этой строке;
сокращенное наименование (код) элемента. Приводится сокращенное наименование элемента. Синтаксис сокращенного наименования должен удовлетворять спецификации XML;
признак типа элемента. Может принимать следующие значения: "С" - сложный элемент логической модели (содержит вложенные элементы), "П" - простой элемент логической модели, реализованный в виде элемента XML-файла, "А" - простой элемент логической модели, реализованный в виде атрибута элемента XML-файла. Простой элемент логической модели не содержит вложенные элементы;
формат элемента. Формат элемента представляется следующими условными обозначениями: T - символьная строка; N - числовое значение (целое или дробное).
Формат символьной строки указывается в виде T(n-k) или T(=k), где: n - минимальное количество знаков, k - максимальное количество знаков, символ "-" - разделитель, символ "=" означает фиксированное количество знаков в строке. В случае если минимальное количество знаков равно 0, формат имеет вид T(0-k). В случае если максимальное количество знаков не ограничено, формат имеет вид T(n-).
Формат числового значения указывается в виде N(m.k), где: m - максимальное количество знаков в числе, включая знак (для отрицательного числа), целую и дробную часть числа без разделяющей десятичной точки, k - максимальное число знаков дробной части числа. Если число знаков дробной части числа равно 0 (то есть число целое), то формат числового значения имеет вид N(m).
Для простых элементов, являющихся базовыми в XML, таких как элемент с типом "date", поле "Формат элемента" не заполняется. Для таких элементов в поле "Дополнительная информация" указывается тип базового элемента;
признак обязательности элемента определяет обязательность наличия элемента (совокупности наименования элемента и его значения) в файле обмена. Признак обязательности элемента может принимать следующие значения: "О" - наличие элемента в файле обмена обязательно; "Н" - наличие элемента в файле обмена необязательно, то есть элемент может отсутствовать. Если элемент принимает ограниченный перечень значений (по классификатору), то признак обязательности элемента дополняется символом "К". В случае если количество реализаций элемента может быть более одной, признак обязательности элемента дополняется символом "М".
К вышеперечисленным признакам обязательности элемента добавляется значение "У" при описании в XML-схеме условий, предъявляемых к элементу в файле обмена, описанных в графе "Дополнительная информация";
дополнительная информация содержит при необходимости требования к элементу файла обмена, не указанные ранее. Для сложных элементов указывается ссылка на таблицу, в которой описывается состав данного элемента. Для элементов, принимающих ограниченный перечень значений из классификатора, указывается соответствующее наименование классификатора или приводится перечень возможных значений. Для классификатора может указываться ссылка на его местонахождение. Для элементов, использующих пользовательский тип данных, указывается наименование типового элемента.

Рисунок 5. Диаграмма структуры файла обмена
Таблица 13.1
Файл обмена (File)
| Наименование элемента | Сокращенное наименование (код) элемента | Признак типа элемента | Формат элемента | Признак обязательности элемента | Дополнительная информация |
| Идентификатор файла | FileID | А | T(1-255) | ОУ | Содержит (повторяет) имя сформированного файла (без расширения) |
| Версия программы, с помощью которой сформирован файл | VersProg | А | T(1-40) | О | |
| Версия формата | VersForm | А | T(1-5) | ОК | Принимает значение: 5.01 |
| Идентификатор иного получателя файла обмена информации получателя | OthRecID | П | T(4-46) | НМ | Значение элемента представляется в виде УИЭДОУИПолИной, где: УИОЭДО - уникальный идентификатор оператора электронного оборота (оператор ЭДО) - символьный трехзначный код (префикс), присваивается Федеральной налоговой службой; УИПолИной - уникальный идентификатор иного получателя, присваиваемый оператором ЭДО иного получателя, длина уникального идентификатора иного получателя не более 43 символов. Обязателен, если W в имени файла обмена принимает значение "1" |
| Электронный коносамент, информация получателя | Document | С | | О | Состав элемента представлен в таблице 13.2 |
Таблица 13.2
Электронный коносамент, информация получателя (Document)
| Наименование элемента | Сокращенное наименование (код) элемента | Признак типа элемента | Формат элемента | Признак обязательности элемента | Дополнительная информация |
| Код формы документа по классификатору налоговых документов (КНД) | TaxCodClassDoc | А | T(=7) | ОК | Принимает значение: 1110424 |
| Наименование документа по содержанию информации в файле обмена информации получателя | NameDocRecipient | А | T(1-255) | ОК | Принимает значение: электронный коносамент, информация получателя о получении груза |
| Дата формирования файла обмена информации получателя | DateInfRecipient | А | T(=10) | О | Типовой элемент <DateType>. Дата в формате DD.MM.GGGG |
| Время формирования файла обмена информации получателя | TimeInfRecipient | А | T(=8) | О | Типовой элемент <TimeType>. Время в формате HH:MM:SS |
| Идентификатор файла обмена информации перевозчика | | IDInfCarrier | С | | О | Состав элемента представлен в таблице 13.3 |
| Идентификатор файла обмена информации перевозчика о подтверждении изменения сведений о получателе и (или) порте выгрузки | IDInfConfirm | С | | О | Состав элемента представлен в таблице 13.4 |
| Содержание электронного коносамента, информация получателя | ContInfRecipient | С | | О | Состав элемента представлен в таблице 13.5 |
| Сведения о лице, подписывающем файл обмена информации получателя | SngInfRecipient | С | | О | Типовой элемент <SignerType>. Состав элемента представлен в таблице 13.9 |
Таблица 13.3
Идентификатор файла обмена информации перевозчика (IDInfCarrier)
| Наименование элемента | Сокращенное наименование (код) элемента | Признак типа элемента | Формат элемента | Признак обязательности элемента | Дополнительная информация |
| Идентификатор файла обмена информации перевозчика | TDFileCarrier | А | T(1-255) | О | Содержит (повторяет) имя файла обмена информации перевозчика без расширения |
| Дата формирования файла обмена информации перевозчика | DateFileCarrier | А | T(=10) | О | Типовой элемент <DateType>. Дата в формате DD.MM.GGGG. Указывается (повторяет) значение <DateInfCarrier>, указанное в файле обмена информации перевозчика |
| Время формирования файла обмена информации перевозчика | TimeFileCarrier | А | T(=8) | О | Типовой элемент <TimeType>. Время в формате HH:MM:SS. Указывается (повторяет) значение <TimeInfCarrier>, указанное в файле обмена информации перевозчика |
| Электронная подпись файла обмена информации перевозчика | ElectSign | А | T(1-) | О | Представляется в кодировке Base64 |
Таблица 13.4
Идентификатор файла обмена информации перевозчика о подтверждении изменения сведений о получателе и (или) порте выгрузки (IDInfConfirm)
| Наименование элемента | Сокращенное наименование (код) элемента | Признак типа элемента | Формат элемента | Признак обязательности элемента | Дополнительная информация |
| Идентификатор файла обмена информации перевозчика о подтверждении изменения сведений о получателе и (или) порте выгрузки | IDFileConfirm | А | T(1-255) | О | Содержит (повторяет) имя файла обмена информации перевозчика о подтверждении изменения сведений о получателе и (или) порте выгрузки без расширения |
| Дата формирования файла обмена информации перевозчика о подтверждении изменения сведений о получателе и (или) порте выгрузки | DateFileConfirm | А | T(=10) | О | Типовой элемент <DateType>. Дата в формате DD.MM.GGGG. Указывается (повторяет) значение <DateInfConfirm>, указанное в файле обмена информации перевозчика о подтверждении изменения сведений о получателе и (или) порте выгрузки |
| Время формирования файла обмена информации перевозчика о подтверждении изменения сведений о получателе и (или) порте выгрузки | TimeFileConfirm | А | T(=8) | О | Типовой элемент <TimeType>. Время в формате HH:MM:SS. Указывается (повторяет) значение <TimeInfConfirm>, указанное в файле обмена информации перевозчика о подтверждении изменения сведений о получателе и (или) порте выгрузки |
| Электронная подпись файла обмена информации перевозчика о подтверждении изменения сведений о получателе и (или) порте выгрузки | ElectSign | А | T(1-) | О | Представляется в кодировке Base64 |
Таблица 13.5
Содержание электронного коносамента, информация получателя (ContInfRecipient)
| Наименование элемента | Сокращенное наименование (код) элемента | Признак типа элемента | Формат элемента | Признак обязательности элемента | Дополнительная информация |
| Уникальный идентификатор документа (УИД) электронного коносамента | UID_BL | А | T(1-36) | О | Повторяет УИД электронного коносамента, выданный ГИС ЭПД |
| Дата и время получения груза | DateTimeReceivCargo | А | T(=25) | О | Типовой элемент <DateTimeUTCType>. Дата и время в формате DD.MM.GGGGTHH:MM:SS+/-HH:MM, где T - разделитель даты и времени; +/-HH:MM - разница с UTC в часах, минутах |
| Оговорки получателя о приеме груза от перевозчика | ResRecipient | П | T(1-1000) | НМ | |
| Реквизиты документа, на основании которого перевозчик передал груз получателю | DocTransCargo | С | | О | Типовой элемент <RequisDocType>. Состав элемента представлен в таблице 13.6 |
| Информационное поле | InfField | С | | НМ | Типовой элемент <InfFieldType>. Состав элемента представлен в таблице 13.12 |
Таблица 13.6
Реквизиты документа (RequisDocType)
| Наименование элемента | Сокращенное наименование (код) элемента | Признак типа элемента | Формат элемента | Признак обязательности элемента | Дополнительная информация |
| Наименование документа | DocName | А | T(1-255) | О | |
| Номер документа | DocNumber | А | T(1-255) | О | При отсутствии указывается: "Без номера" |
| Дата документа | DocDate | А | T(=10) | О | Типовой элемент <DateType>. Дата в формате DD.MM.GGGG |
| Идентификатор файла обмена документа, подписанного первой стороной | DocFileID | А | T(1-255) | Н | Содержит (повторяет) имя сформированного файла (без расширения). Указывается идентификатор файла обмена, в котором значения <DocName>, <DocNumber>, <DocDate> совпадают с одноименными элементами, указанными в создаваемом файле обмена |
| Идентификатор документа | DocID | А | T(1-255) | Н | Указывается идентификатор документа, содержащийся в информации документа, в том числе регистрационный номер, если документ/сведения о таком документе содержатся в государственной информационной системе |
| Идентифицирующая информация об информационной системе, в которой осуществляется хранение документа, необходимая для запроса информации из информационной системы | IdentInfSystemDoc | А | T(1-500) | Н | Текстовое описание информационной системы, в которой осуществляется хранение документа, необходимое для запроса информации из информационной системы |
| Сведения в формате URL об информационной системе, которая предоставляет техническую возможность получения информации о документе | DocURL | А | T(1-500) | Н | Унифицированный указатель (URL) |
| Дополнительные сведения | AddInfDoc | А | T(1-2000) | Н | |
| Идентифицирующие реквизиты сторон, составивших (сформировавших) документ | RequisEcEntGenerDoc | С | | НМ | Состав элемента представлен в таблице 13.7. Заполняется в отношении каждого из участников события (сделки), оформленного документом с указанными в <DocName>, <DocNumber> и <DocDate> наименованием, порядковым номером и датой |
Таблица 13.7
Идентифицирующие реквизиты сторон, составивших (сформировавших) документ (RequisEcEntGenerDoc)
| Наименование элемента | Сокращенное наименование (код) элемента | Признак типа элемента | Формат элемента | Признак обязательности элемента | Дополнительная информация |
| ИНН организации, состоящей на учете в налоговом органе | | INNOrgType | П | T(=10) | О | Типовой элемент <INNOrgType> |
| ИНН физического лица, не являющегося индивидуальным предпринимателем | | INNPers | П | T(=12) | Н | Типовой элемент <INNPersType> |
| ИНН индивидуального предпринимателя | | INNPersIP | П | T(=12) | О | Типовой элемент <INNPersType> |
| Данные об иностранной организации (иностранном гражданине), не состоящей/состоящем на учете в налоговом органе | | InfForeigNotTax | С | | О | Типовой элемент <InfForeigNotTaxType>. Состав элемента представлен в таблице 13.8 |
| Наименование органа исполнительной власти (специализированной уполномоченной организации), выдавшего документ | NameOIV_RF | П | T(1-255) | О | |
Таблица 13.8
Сведения об иностранной организации (иностранном гражданине), не состоящей/состоящем на учете в налоговом органе (InfForeigNotTaxType)
| Наименование элемента | Сокращенное наименование (код) элемента | Признак типа элемента | Формат элемента | Признак обязательности элемента | Дополнительная информация |
| Идентификация статуса | StatusID | А | T(=2) | ОК | Принимает значение: ИО - иностранная организация | ИГ - иностранный гражданин |
| Код страны | CodCountry | А | T(=3) | ОК | Типовой элемент <OKSM_RFType>. Принимает значение в соответствии с Общероссийским классификатором стран мира (ОКСМ) |
| Наименование страны | NameCountry | А | T(1-255) | ОК | Принимает значение в соответствии с Общероссийским классификатором стран мира (ОКСМ) |
| Наименование иностранной организации полное/фамилия, имя, отчество (при наличии) иностранного гражданина | NameForeig | А | T(1-1000) | О | |
| Идентификатор иностранной организации (иностранного гражданина) | ForeigID | А | T(1-255) | НУ | Элемент обязателен при отсутствии <OthInf> |
| Иные сведения для однозначной идентификации иностранной организации (иностранного гражданина) | OthInf | А | T(1-255) | НУ | Элемент обязателен при отсутствии <ForeigID> |
Таблица 13.9
Сведения о лице, подписывающем информацию отправителя в электронной форме (SignerType)
| Наименование элемента | Сокращенное наименование (код) элемента | Признак типа элемента | Формат элемента | Признак обязательности элемента | Дополнительная информация |
| Должность | Post | А | T(1-255) | О | |
| Тип подписи | TypeSign | А | T(=1) | НК | Принимает значение: |
| 1 | - | усиленная квалифицированная электронная подпись | |
| 2 | - | простая электронная подпись | |
| 3 | - | усиленная неквалифицированная электронная подпись |
| Значения "2" и "3" применяются, если иное не предусмотрено законодательством Российской Федерации |
| Дата подписания документа | DateSignDoc | А | T(=10) | Н | Типовой элемент <DateType>. Дата в формате DD.MM.GGGG |
| Способ подтверждения полномочий представителя на подписание документа | MethodConfCred | А | T(=1) | ОК | Принимает значение: |
| 1 | - | в соответствии с данными, содержащимися в электронной подписи | |
| 2 | - | в соответствии с доверенностью в электронной форме в машиночитаемом виде, если представление доверенности осуществляется посредством включения в каждый пакет электронных документов, подписываемых представителем | |
| 3 | - | в соответствии с доверенностью в электронной форме в машиночитаемом виде, если представление доверенности осуществляется из информационной системы. При этом необходимая информация для запроса доверенности из информационной системы, указана в электронном документе | |
| 4 | - | в соответствии с доверенностью в электронной форме в машиночитаемом виде, если представление доверенности осуществляется из информационной системы. При этом необходимая информация для запроса доверенности из информационной системы представляется способом, отличным от указания в электронном документе | |
| 5 | - | в соответствии с доверенностью в форме документа на бумажном носителе | |
| 6 | - | иное |
| Дополнительные сведения | AddInfSigner | А | T(1-255) | Н | Дополнительные сведения о подписанте |
| Фамилия, имя, отчество (при наличии) | FIO | С | | О | Типовой элемент <FIOType>. Состав элемента представлен в таблице 13.14 |
| Сведения о доверенности в электронной форме в машиночитаемом виде, используемой для подтверждения полномочий представителя | | InfElectrAttorn | С | | НМУ | Состав элемента представлен в таблице 13.10. Элемент обязателен и формируется только при <MethodConfCred>=3 |
| Сведения о доверенности в форме документа на бумажном носителе, используемой для подтверждения полномочий представителя | InfPaperAttorn | С | | НМУ | Состав элемента представлен в таблице 13.11. Элемент обязателен и формируется только при <MethodConfCred>=5 |
Таблица 13.10
Сведения о доверенности в электронной форме в машиночитаемом виде, используемой для подтверждения полномочий представителя (InfElectrAttorn)
| Наименование элемента | Сокращенное наименование (код) элемента | Признак типа элемента | Формат элемента | Признак обязательности элемента | Дополнительная информация |
| Единый регистрационный номер доверенности | NumbAttorn | А | T(=36) | О | Уникальный идентификатор доверенности в виде 36-разрядного GUID |
| Дата совершения (выдачи) доверенности | DateAttorn | А | T(=10) | О | Типовой элемент <DateType>. Дата в формате DD.MM.GGGG |
| Внутренний номер доверенности | InterNumbAttorn | А | T(1-50) | Н | При отсутствии номера принимает значение "без номера (б/н)" |
| Дата внутренней регистрации доверенности | DateInterRegistrAttorn | А | T(=10) | Н | Типовой элемент <DateType>. Дата в формате DD.MM.GGGG |
| Идентифицирующая информация об информационной системе, в которой осуществляется хранение доверенности, необходимая для запроса информации из информационной системы | IdentStorSyst | А | T(1-500) | О | |
| Сведения в формате URL об информационной системе, которая предоставляет техническую возможность получения информации о доверенности | URLSyst | А | T(1-500) | Н | При наличии технической возможности у информационной системы, в которой осуществляется хранение доверенности, предоставлять доверенность в автоматическом режиме. Элемент принимает значение в формате URL |
Таблица 13.11
Сведения о доверенности в форме документа на бумажном носителе, используемой для подтверждения полномочий представителя (InfPaperAttorn)
| Наименование элемента | Сокращенное наименование (код) элемента | Признак типа элемента | Формат элемента | Признак обязательности элемента | Дополнительная информация |
| Дата совершения (выдачи) доверенности | DateAttorn | А | T(=10) | О | Типовой элемент <DateType>. Дата в формате DD.MM.GGGG |
| Внутренний номер доверенности | InterNumbAttorn | А | T(1-50) | О | При отсутствии номера принимает значение "без номера (б/н)" |
| Сведения, идентифицирующие доверителя | IdentInfPrincipal | А | T(1-1000) | Н | |
| Фамилия, имя, отчество (при наличии) лица, подписавшего доверенность | FIO | С | | Н | Типовой элемент <FIOType>. Состав элемента представлен в таблице 13.14 |
Таблица 13.12
Информационное поле (InfFieldType)
| Наименование элемента | Сокращенное наименование (код) элемента | Признак типа элемента | Формат элемента | Признак обязательности элемента | Дополнительная информация |
| Идентификатор файла информационного поля | IDFileInfField | А | T(=36) | Н | Указывается идентификатор файла, связанного со сведениями данного электронного файла обмена (GUID) |
| Текстовая информация | TextInf | С | | НМ | Типовой элемент <TextInfType>. Состав элемента представлен в таблице 13.13 |
Таблица 13.13
Текстовая информация (TextInfType)
| Наименование элемента | Сокращенное наименование (код) элемента | Признак типа элемента | Формат элемента | Признак обязательности элемента | Дополнительная информация |
| Идентификатор | ID | А | T(1-50) | О | |
| Значение | Meaning | А | T(1-2000) | О | |
Таблица 13.14
Фамилия, имя, отчество физического лица (FIOType)
| Наименование элемента | Сокращенное наименование (код) элемента | Признак типа элемента | Формат элемента | Признак обязательности элемента | Дополнительная информация |
| Фамилия | SName | А | T(1-60) | О | |
| Имя | FName | А | T(1-60) | О | |
| Отчество | LName | А | T(1-60) | Н | |
VII. ОПИСАНИЕ ФАЙЛА ОБМЕНА ИНФОРМАЦИИ ПЕРЕВОЗЧИКА О ВЫДАЧЕ ГРУЗА ПОЛУЧАТЕЛЮ
14. Имя файла обмена должно иметь следующий вид:
R_T_A_E_O_W_GGGGMMDD_N, где:
R_T - префикс, принимающий значение ON_CONSPRVYD;
A - уникальный идентификатор получателя файла обмена электронного коносамента, информация перевозчика о выдаче груза получателю. Значение элемента представляется в виде "УИОЭДОУИПол", где:
"УИОЭДО" - уникальный идентификатор оператора электронного документооборота (оператор ЭДО) - символьный трехзначный код (префикс), присваивается Федеральной налоговой службой. В значении уникального идентификатора допускаются символы латинского алфавита "A - Z", "a - z", цифры "0 - 9", знаки "@", ".", "-". Значение уникального идентификатора регистронезависимо;
"УИПол" - уникальный идентификатор получателя файла обмена (получателя). При направлении файла обмена через оператора ЭДО "УИПол" принимает значение уникального идентификатора участника, присваиваемого оператором ЭДО, длина уникального идентификатора получателя не более 43 символов;
E - уникальный идентификатор получателя файла обмена электронного коносамента, информация перевозчика о выдаче груза получателю. Значение элемента представляется в виде "УИОЭДОУИПол", где:
"УИОЭДО" - уникальный идентификатор оператора электронного документооборота (оператор ЭДО) - символьный трехзначный код (префикс), присваивается Федеральной налоговой службой. В значении уникального идентификатора допускаются символы латинского алфавита "A - Z", "a - z", цифры "0 - 9", знаки "@", ".", "-". Значение уникального идентификатора регистронезависимо;
"УИПол" - уникальный идентификатор получателя файла обмена (отправителя (фрахтователя)). При направлении файла обмена через оператора ЭДО "УИПол" принимает значение уникального идентификатора участника, присваиваемого оператором ЭДО, длина уникального идентификатора получателя не более 43 символов;
O - уникальный идентификатор отправителя файла обмена электронного коносамента, информация перевозчика о выдаче груза получателю. Значение элемента представляется в виде "УИОЭДОУИОтпр", где:
"УИОЭДО" - уникальный идентификатор оператора электронного документооборота (оператор ЭДО) - символьный трехзначный код (префикс), присваивается Федеральной налоговой службой. В значении уникального идентификатора допускаются символы латинского алфавита "A - Z", "a - z", цифры "0 - 9", знаки "@", ".", "-". Значение уникального идентификатора регистронезависимо;
"УИОтпр" - уникальный идентификатор отправителя файла обмена (перевозчика). При направлении файла обмена через оператора ЭДО "УИОтпр" принимает значение уникального идентификатора участника, присваиваемого оператором ЭДО, длина уникального идентификатора отправителя не более 43 символов;
W - признак наличия идентификаторов дополнительных получателей файла обмена информации перевозчика о выдаче груза получателю. Может принимать следующие значения: "0" - дополнительные получатели файла обмена информации перевозчика о выдаче груза получателю отсутствуют, "1" - дополнительные получатели файла обмена информации перевозчика о выдаче груза получателю присутствуют и указаны в файле обмена информации перевозчика о выдаче груза получателю;
GGGG - год формирования передаваемого файла обмена, MM - месяц, DD - день;
N - 36-символьный глобально уникальный идентификатор GUID (Globally Unique Identifier).
Расширение имени файла обмена - xml. Расширение имени файла обмена может указываться строчными или прописными буквами.
Параметры первой строки файла обмена
Первая строка XML-файла должна иметь следующий вид:
<?xml version="1.0" encoding ="windows-1251"?>
Имя файла, содержащего XML-схему файла обмена, должно иметь следующий вид:
ON_CONSPRVYD_1_965_06_05_01_xx, где xx - номер версии схемы.
Расширение имени файла - xsd.
XML-схема файла обмена в электронной форме приводится отдельным файлом и размещается на официальном сайте Федеральной налоговой службы в информационно-телекоммуникационной сети "Интернет".
Выпуск новой версии (новых версий) схемы возможен при условии ее непротиворечия требованиям данного документа (в части уточнения текста наименования отдельных элементов, дополнительной информации, увеличения количества знаков в формате элемента).
15. Логическая модель файла обмена представлена в виде диаграммы структуры файла обмена на рисунке 6 настоящего формата. Элементами логической модели файла обмена являются элементы и атрибуты XML-файла. Перечень структурных элементов логической модели файла обмена и сведения о них приведены в таблицах 15.1 - 15.10 настоящего формата.
Для каждого структурного элемента логической модели файла обмена приводятся следующие сведения:
наименование элемента. Приводится полное наименование элемента. В строке таблицы могут быть описаны несколько элементов, наименования которых разделены символом "|". Такая форма записи применяется при наличии в файле обмена только одного элемента из описанных в этой строке;
сокращенное наименование (код) элемента. Приводится сокращенное наименование элемента. Синтаксис сокращенного наименования должен удовлетворять спецификации XML;
признак типа элемента. Может принимать следующие значения: "С" - сложный элемент логической модели (содержит вложенные элементы), "П" - простой элемент логической модели, реализованный в виде элемента XML-файла, "А" - простой элемент логической модели, реализованный в виде атрибута элемента XML-файла. Простой элемент логической модели не содержит вложенные элементы;
формат элемента. Формат элемента представляется следующими условными обозначениями: T - символьная строка; N - числовое значение (целое или дробное).
Формат символьной строки указывается в виде T(n-k) или T(=k), где: n - минимальное количество знаков, k - максимальное количество знаков, символ "-" - разделитель, символ "=" означает фиксированное количество знаков в строке. В случае если минимальное количество знаков равно 0, формат имеет вид T(0-k). В случае если максимальное количество знаков не ограничено, формат имеет вид T(n-).
Формат числового значения указывается в виде N(m.k), где: m - максимальное количество знаков в числе, включая знак (для отрицательного числа), целую и дробную часть числа без разделяющей десятичной точки, k - максимальное число знаков дробной части числа. Если число знаков дробной части числа равно 0 (то есть число целое), то формат числового значения имеет вид N(m).
Для простых элементов, являющихся базовыми в XML, таких как элемент с типом "date", поле "Формат элемента" не заполняется. Для таких элементов в поле "Дополнительная информация" указывается тип базового элемента;
признак обязательности элемента определяет обязательность наличия элемента (совокупности наименования элемента и его значения) в файле обмена. Признак обязательности элемента может принимать следующие значения: "О" - наличие элемента в файле обмена обязательно; "Н" - наличие элемента в файле обмена необязательно, то есть элемент может отсутствовать. Если элемент принимает ограниченный перечень значений (по классификатору), то признак обязательности элемента дополняется символом "К". В случае если количество реализаций элемента может быть более одной, признак обязательности элемента дополняется символом "М".
К вышеперечисленным признакам обязательности элемента добавляется значение "У" при описании в XML-схеме условий, предъявляемых к элементу в файле обмена, описанных в графе "Дополнительная информация";
дополнительная информация содержит при необходимости требования к элементу файла обмена, не указанные ранее. Для сложных элементов указывается ссылка на таблицу, в которой описывается состав данного элемента. Для элементов, принимающих ограниченный перечень значений из классификатора, указывается соответствующее наименование классификатора или приводится перечень возможных значений. Для классификатора может указываться ссылка на его местонахождение. Для элементов, использующих пользовательский тип данных, указывается наименование типового элемента.

Рисунок 6. Диаграмма структуры файла обмена
Таблица 15.1
Файл обмена (File)
| Наименование элемента | Сокращенное наименование (код) элемента | Признак типа элемента | Формат элемента | Признак обязательности элемента | Дополнительная информация |
| Идентификатор файла | FileID | А | T(1-255) | ОУ | Содержит (повторяет) имя сформированного файла (без расширения) |
| Версия программы, с помощью которой сформирован файл | VersProg | А | T(1-40) | О | |
| Версия формата | VersForm | А | T(1-5) | ОК | Принимает значение: 5.01 |
| Идентификатор иного получателя файла обмена информации перевозчика о выдаче груза получателю | OthRecID | П | T(4-46) | НМ | Значение элемента представляется в виде УИЭДОУИПолИной, где: УИОЭДО - уникальный идентификатор оператора электронного оборота (оператор ЭДО) - символьный трехзначный код (префикс), присваивается Федеральной налоговой службой; УИПолИной - уникальный идентификатор иного получателя, присваиваемый оператором ЭДО иного получателя, длина уникального идентификатора иного получателя не более 43 символов. Обязателен, если W в имени файла обмена принимает значение "1" |
| Электронный коносамент, информация перевозчика о выдаче груза получателю | Document | С | | О | Состав элемента представлен в таблице 15.2 |
Таблица 15.2
Электронный коносамент, информация перевозчика о выдаче груза получателю (Document)
| Наименование элемента | Сокращенное наименование (код) элемента | Признак типа элемента | Формат элемента | Признак обязательности элемента | Дополнительная информация |
| Код формы документа по классификатору налоговых документов (КНД) | TaxCodClassDoc | А | T(=7) | ОК | Принимает значение: 1110425 |
| Наименование документа по содержанию информации в файле обмена информации перевозчика о выдаче груза получателю | NameDocDelivery | А | T(1-255) | ОК | Принимает значение: электронный коносамент, информация перевозчика о выдаче груза получателю |
| Дата формирования файла обмена информации перевозчика о выдаче груза получателю | DateInfDelivery | А | T(=10) | О | Типовой элемент <DateType>. Дата в формате DD.MM.GGGG |
| Время формирования файла обмена информации перевозчика о выдаче груза получателю | TimeInfDelivery | А | T(=8) | О | Типовой элемент <TimeType>. Время в формате HH:MM:SS |
| Идентификатор файла обмена информации получателя | IDInfRecipient | С | | О | Состав элемента представлен в таблице 15.3 |
| Содержание электронного коносамента, информация перевозчика о выдаче груза получателю | ContInfDelivery | С | | О | Состав элемента представлен в таблице 15.4 |
| Сведения о лице, подписывающем файл обмена информации перевозчика о выдаче груза получателю | SngInfCarrier | С | | О | Типовой элемент <SignerType>. Состав элемента представлен в таблице 15.5 |
Таблица 15.3
Идентификатор файла обмена информации получателя (IDInfRecipient)
| Наименование элемента | Сокращенное наименование (код) элемента | Признак типа элемента | Формат элемента | Признак обязательности элемента | Дополнительная информация |
| Идентификатор файла обмена информации получателя | IDFileRecipient | А | T(1-255) | О | Содержит (повторяет) имя файла обмена информации получателя без расширения |
| Дата формирования файла обмена информации получателя | DateFileRecipient | А | T(=10) | О | Типовой элемент <DateType>. Дата в формате DD.MM.GGGG. Указывается (повторяет) значение <DateInfRecipient>, указанное в файле обмена информации получателя |
| Время формирования файла обмена информации получателя | TimeFileRecipient | А | T(=8) | О | Типовой элемент <TimeType>. Время в формате HH:MM:SS. Указывается (повторяет) значение <TimeInfRecipient>, указанное в файле обмена информации получателя |
| Электронная подпись файла обмена информации получателя | ElectSign | А | T(1-) | О | Представляется в кодировке Base64 |
Таблица 15.4
Содержание электронного коносамента, информация перевозчика о выдаче груза получателю (ContInfDelivery)
| Наименование элемента | Сокращенное наименование (код) элемента | Признак типа элемента | Формат элемента | Признак обязательности элемента | Дополнительная информация |
| Уникальный идентификатор документа (УИД) электронного коносамента | UID_BL | А | T(1-36) | О | Повторяет УИД электронного коносамента, выданный ГИС ЭПД |
| Дата и время выдачи груза | DateTimeDelivery | А | T(=25) | О | Типовой элемент <DateTimeUTCType>. Дата и время в формате DD.MM.GGGGTHH:MM:SS+/-HH:MM, где T - разделитель даты и времени; +/-HH:MM - разница с UTC в часах, минутах |
| Оговорки перевозчика при выдаче груза получателю | ResCarrier | П | T(1-1000) | НМ | |
| Информационное поле | InfField | С | | НМ | Типовой элемент <InfFieldType>. Состав элемента представлен в таблице 15.8 |
Таблица 15.5
Сведения о лице, подписывающем информацию отправителя в электронной форме (SignerType)
| Наименование элемента | Сокращенное наименование (код) элемента | Признак типа элемента | Формат элемента | Признак обязательности элемента | Дополнительная информация |
| Должность | Post | А | T(1-255) | О | |
| Тип подписи | TypeSign | А | T(=1) | НК | Принимает значение: |
| 1 | - | усиленная квалифицированная электронная подпись | |
| 2 | - | простая электронная подпись | |
| 3 | - | усиленная неквалифицированная электронная подпись |
| Значения "2" и "3" применяются, если иное не предусмотрено законодательством Российской Федерации |
| Дата подписания документа | DateSignDoc | А | T(=10) | Н | Типовой элемент <DateType>. Дата в формате DD.MM.GGGG |
| Способ подтверждения полномочий представителя на подписание документа | MethodConfCred | А | T(=1) | ОК | Принимает значение: |
| 1 | - | в соответствии с данными, содержащимися в электронной подписи | |
| 2 | - | в соответствии с доверенностью в электронной форме в машиночитаемом виде, если представление доверенности осуществляется посредством включения в каждый пакет электронных документов, подписываемых представителем | |
| 3 | - | в соответствии с доверенностью в электронной форме в машиночитаемом виде, если представление доверенности осуществляется из информационной системы. При этом необходимая информация для запроса доверенности из информационной системы, указана в электронном документе | |
| 4 | - | в соответствии с доверенностью в электронной форме в машиночитаемом виде, если представление доверенности осуществляется из информационной системы. При этом необходимая информация для запроса доверенности из информационной системы представляется способом, отличным от указания в электронном документе | |
| 5 | - | в соответствии с доверенностью в форме документа на бумажном носителе | |
| 6 | - | иное |
| Дополнительные сведения | AddInfSigner | А | T(1-255) | Н | Дополнительные сведения о подписанте |
| Фамилия, имя, отчество (при наличии) | FIO | С | | О | Типовой элемент <FIOType>. Состав элемента представлен в таблице 15.10 |
| Сведения о доверенности в электронной форме в машиночитаемом виде, используемой для подтверждения полномочий представителя | | InfElectrAttorn | С | | НМУ | Состав элемента представлен в таблице 15.6. Элемент обязателен и формируется только при <MethodConfCred>=3 |
| Сведения о доверенности в форме документа на бумажном носителе, используемой для подтверждения полномочий представителя | InfPaperAttorn | С | | НМУ | Состав элемента представлен в таблице 15.7. Элемент обязателен и формируется только при <MethodConfCred>=5 |
Таблица 15.6
Сведения о доверенности в электронной форме в машиночитаемом виде, используемой для подтверждения полномочий представителя (InfElectrAttorn)
| Наименование элемента | Сокращенное наименование (код) элемента | Признак типа элемента | Формат элемента | Признак обязательности элемента | Дополнительная информация |
| Единый регистрационный номер доверенности | NumbAttorn | А | T(=36) | О | Уникальный идентификатор доверенности в виде 36-разрядного GUID |
| Дата совершения (выдачи) доверенности | DateAttorn | А | T(=10) | О | Типовой элемент <DateType>. Дата в формате DD.MM.GGGG |
| Внутренний номер доверенности | InterNumbAttorn | А | T(1-50) | Н | При отсутствии номера принимает значение "без номера (б/н)" |
| Дата внутренней регистрации доверенности | DateInterRegistrAttorn | А | T(=10) | Н | Типовой элемент <DateType>. Дата в формате DD.MM.GGGG |
| Идентифицирующая информация об информационной системе, в которой осуществляется хранение доверенности, необходимая для запроса информации из информационной системы | IdentStorSyst | А | T(1-500) | О | |
| Сведения в формате URL об информационной системе, которая предоставляет техническую возможность получения информации о доверенности | URLSyst | А | T(1-500) | Н | При наличии технической возможности у информационной системы, в которой осуществляется хранение доверенности, предоставлять доверенность в автоматическом режиме. Элемент принимает значение в формате URL |
Таблица 15.7
Сведения о доверенности в форме документа на бумажном носителе, используемой для подтверждения полномочий представителя (InfPaperAttorn)
| Наименование элемента | Сокращенное наименование (код) элемента | Признак типа элемента | Формат элемента | Признак обязательности элемента | Дополнительная информация |
| Дата совершения (выдачи) доверенности | DateAttorn | А | T(=10) | О | Типовой элемент <DateType>. Дата в формате DD.MM.GGGG |
| Внутренний номер доверенности | InterNumbAttorn | А | T(1-50) | О | При отсутствии номера принимает значение "без номера (б/н)" |
| Сведения, идентифицирующие доверителя | IdentInfPrincipal | А | T(1-1000) | Н | |
| Фамилия, имя, отчество (при наличии) лица, подписавшего доверенность | FIO | С | | Н | Типовой элемент <FIOType>. Состав элемента представлен в таблице 15.10 |
Таблица 15.8
Информационное поле (InfFieldType)
| Наименование элемента | Сокращенное наименование (код) элемента | Признак типа элемента | Формат элемента | Признак обязательности элемента | Дополнительная информация |
| Идентификатор файла информационного поля | IDFileInfField | А | T(=36) | Н | Указывается идентификатор файла, связанного со сведениями данного электронного файла обмена (GUID) |
| Текстовая информация | TextInf | С | | НМ | Типовой элемент <TextInfType>. Состав элемента представлен в таблице 15.9 |
Таблица 15.9
Текстовая информация (TextInfType)
| Наименование элемента | Сокращенное наименование (код) элемента | Признак типа элемента | Формат элемента | Признак обязательности элемента | Дополнительная информация |
| Идентификатор | ID | А | T(1-50) | О | |
| Значение | Meaning | А | T(1-2000) | О | |
Таблица 15.10
Фамилия, имя, отчество физического лица (FIOType)
| Наименование элемента | Сокращенное наименование (код) элемента | Признак типа элемента | Формат элемента | Признак обязательности элемента | Дополнительная информация |
| Фамилия | SName | А | T(1-60) | О | |
| Имя | FName | А | T(1-60) | О | |
| Отчество | LName | А | T(1-60) | Н | |
Приложение N 4
к приказу ФНС России
от 13.05.2024 N ЕД-7-26/381@
форма
ЭЛЕКТРОННЫЙ КОНОСАМЕНТ
N _________________________________________________________________________
Перевозчик
| Наименование и местонахождение |
| |
| |
| Судно (название/код страны регистрации/ФИО капитана судна) | Порт погрузки (название/терминал) | Порт выгрузки (название/терминал) |
| | | |
Отправитель (фрахтователь)
| Наименование и местонахождение |
| |
| |
Получатель
Количество, описание груза
| Наименование груза | Марка | Количество мест | Маркировка | Вес груза, брутто (кг) | Габариты (м) высота/длина/ширина | Состояние груза | Другая информация о грузе |
| | | | | | | | |
Всего
| Дата приема груза перевозчиком | |
| Число оригиналов коносаментов | |
| |
| (фамилия, имя, отчество (при наличии), подпись Перевозчика или его представителя) |