Зарегистрировано в Минюсте России 27 июня 2024 г. N 78687
ФОНД ПЕНСИОННОГО И СОЦИАЛЬНОГО СТРАХОВАНИЯ РОССИЙСКОЙ ФЕДЕРАЦИИ
ПРИКАЗ
от 27 мая 2024 г. N 848
ОБ УТВЕРЖДЕНИИ ФОРМАТА ДОВЕРЕННОСТИ В ФОРМЕ ЭЛЕКТРОННОГО ДОКУМЕНТА, ПОДПИСАННОГО УСИЛЕННОЙ КВАЛИФИЦИРОВАННОЙ ЭЛЕКТРОННОЙ ПОДПИСЬЮ ДОВЕРИТЕЛЯ
В соответствии с абзацем седьмым пункта 2 статьи 8 Федерального закона от 1 апреля 1996 г. N 27-ФЗ "Об индивидуальном (персонифицированном) учете в системах обязательного пенсионного страхования и обязательного социального страхования" приказываю:
1. Утвердить формат доверенности в форме электронного документа, подписанного усиленной квалифицированной электронной подписью доверителя, согласно приложению к настоящему приказу.
2. Признать утратившим силу приказ Фонда пенсионного и социального страхования Российской Федерации от 11 октября 2023 г. N 2016 "Об утверждении формата доверенности в форме электронного документа, подписанного усиленной квалифицированной подписью доверителя" (зарегистрирован Министерством юстиции Российской Федерации 26 декабря 2023 г., регистрационный N 76652).
Председатель
С. ЧИРКОВ
УТВЕРЖДЕН
приказом Фонда пенсионного
и социального страхования
Российской Федерации
от 27 мая 2024 г. N 848
ФОРМАТ ДОВЕРЕННОСТИ В ФОРМЕ ЭЛЕКТРОННОГО ДОКУМЕНТА, ПОДПИСАННОГО УСИЛЕННОЙ КВАЛИФИЦИРОВАННОЙ ЭЛЕКТРОННОЙ ПОДПИСЬЮ ДОВЕРИТЕЛЯ
1. Настоящий формат описывает требования к XML-файлам (далее - файл обмена) представления доверенности в форме электронного документа, подписанного усиленной квалифицированной электронной подписью доверителя (далее - электронная доверенность).
2. Расширение схемы файла обмена - XSD.
Формат файла обмена - XML.
Параметры первой строки:
первая строка XML должна иметь следующий вид:
<?xml version="1.0" encoding="UTF-8"?>;
формат усиленной квалифицированной электронной подписи - XMLDSIG.
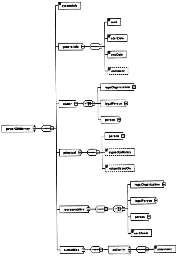
3. Логическая модель файла обмена представлена в виде диаграммы структуры файла обмена на рисунке настоящего формата.

Рисунок. Диаграмма структуры файла обмена
Элементами логической модели файла обмена являются элементы и атрибуты XML формата электронной доверенности.
Для каждого структурного элемента логической модели файла обмена приводятся следующие сведения:
атрибут (приводится полное наименование атрибута);
код (код атрибута в файле обмена);
описание (описание атрибута файла обмена при наличии необходимости пояснений);
обязательность (обязательность наличия элемента в файле обмена);
тип (тип данных, указываемых для атрибута файла обмена).
Для сложных элементов указывается ссылка на таблицу, в которой описывается состав данного элемента.
Для элементов, принимающих ограниченный перечень значений из классификатора (кодового словаря), указывается соответствующее наименование классификатора (кодового словаря) или приводится перечень возможных значений.
Для классификатора (кодового словаря) может указываться ссылка на его местонахождение.
Перечень структурных элементов логической модели файла обмена и сведения об их структуре приведены в таблицах 1 - 8 настоящего формата.
Идентификация (systemlnfo)
Таблица 1
| N п/п | Атрибут | Код | Описание | Обязательность | Тип |
| 1 | Версия схемы файла обмена | specVersion | | Да | xs:string |
| 2 | Информация о системе, в которой сформирован файл обмена | software | | Да | xs:string |
| 3 | Версия файла обмена | softwareVersion | | Да | xs:string |
Главная информация (generallnfo)
Таблица 2
| N п/п | Атрибут | Код | Описание | Обязательность | Тип |
| 1 | Номер документа (generallnfo) |
| 1.1 | Идентификатор документа | uuid | UUID (случайный). 36 символов, разделенных на 4 блока дефисом "-". По маске [0-9a-fA-F]{8}-[0-9a-fA-F]{4}-[0-9a-fA-F]{4}-[0-9a-fA-F]{4}-[0-9a-fA-F]{12} | Да | c:UuidV1Type |
| 1.2 | Дата начала | startDate | Дата начала срока действия электронной доверенности в формате - DD.MM.YYYY HH:MM:SS | Да | xs:dateTime |
| 1.3 | Дата окончания | endDate | Дата окончания срока действия электронной доверенности в формате - DD.MM.YYYY HH:MM:SS | Да | xs.dateTime |
| 1.4 | Примечание | comment | Комментарий | Нет | xs.string |
Сведения о владельце процесса (owner)
Таблица 3
| N п/п | Атрибут | Код | Описание | Обязательность | Тип |
| 1 | Юридическое лицо (legalOrganization) |
| 1.1 | Наименование | fullName | Полное наименование юридического лица | Да | org:fullName |
| 1.2 | Адрес | jurAddress | | Нет | xs:string |
| 1.3 | ИНН | inn | Идентификационный номер налогоплательщика | Да | org:inn |
| 1.4 | КПП | kpp | Код причины постановки на учет по месту нахождения организации | Нет | org:kpp |
| 1.5 | Представительство иностранной организации | foreign | Да/Нет | Да | xs:boolean |
| 1.6 | ОГРН | ogrn | Основной государственный регистрационный номер. Зависит от признака "Представительство": при его наличии исключается из обязательных параметров (представительство - да, если организация является иностранным представительством, нет - если не является иностранным представительством) | Да | org:ogrn |
| 2 | Физическое лицо, зарегистрированное как индивидуальный предприниматель (legalPerson) |
| 2.1 | Фамилия | lastName | | Да | per:lastName |
| 2.2 | Имя | firstName | | Да | per:firstName |
| 2.3 | Отчество (при наличии) | middleName | | Нет | per:middleName |
| 2.4 | Дата рождения | birthDate | | Да | xs:date |
| 2.5 | СНИЛС | snils | Страховой номер индивидуального лицевого счета | Да | per:snils |
| 2.6 | ИНН | inn | Идентификационный номер налогоплательщика | Да | per:inn |
| 2.7 | ОГРНИП | ogrnip | Основной государственный регистрационный номер индивидуального предпринимателя | Да | org:ogrnip |
| 3 | Физическое лицо (person) | | | | |
| 3.1 | Страхователь | insurer | Заполняется, если уполномочие представляется в рамках обязательного социального страхования | Нет | |
| 3.2 | Добровольно застрахованный | volunteer | Заполняется, если уполномочие представляется для лиц, добровольно вступивших в правоотношения по обязательному социальному страхованию | Нет | |
| 3.3 | Фамилия | lastName | | Да | per:lastName |
| 3.4 | Имя | firstName | | Да | per:firstName |
| 3.5 | Отчество (при наличии) | middleName | | Нет | per:middleName |
| 3.6 | Дата рождения | birthDate | | Да | xs:date |
| 3.7 | СНИЛС | snils | Страховой номер индивидуального лицевого счета | Да | per:snils |
| 3.8 | ИНН | inn | Идентификационный номер налогоплательщика | Да | per:inn |
Сведения о доверителе (principal)
Таблица 4
| N п/п | Атрибут | Код | Описание | Обязательность | Тип |
| 1 | Физическое лицо (person) |
| 1.1 | Фамилия | lastName | | Да | per:lastName |
| 1.2 | Имя | firstName | | Да | per:firstName |
| 1.3 | Отчество (при наличии) | middleName | | Нет | per:middleName |
| 1.4 | Дата рождения | birthDate | | Да | xs:date |
| 1.5 | СНИЛС | snils | Страховой номер индивидуального лицевого счета | Да | per:snils |
| 1.6 | ИНН | inn | Идентификационный номер налогоплательщика | Да | per:inn |
| 2 | Признак подписания нотариусом | signedByNotary | Признак указывает на составителя электронной доверенности | Нет | xs:boolean |
| 2.1 | Основание для составления электронной доверенности нотариусом | notaryBasedOn | Дата и номер документа-основания для составления электронной доверенности нотариусом | Нет, если отсутствует признак подписания нотариусом | xs:string |
Сведения об уполномоченном представителе (representative)
Таблица 5
| N п/п | Атрибут | Код | Описание | Обязательность | Тип |
| 1 | Юридическое лицо (legalOrganization) |
| 1.1 | Наименование | fullName | Полное наименование юридического лица | Да | org:fullName |
| 1.2 | Адрес | jurAddress | | Нет | xs:string |
| 1.3 | ИНН | inn | Идентификационный номер налогоплательщика | Да | org:inn |
| 1.4 | КПП | kpp | Код причины постановки на учет по месту нахождения организации | Нет | org:kpp |
| 1.5 | Представительство иностранной организации | foreign | Да/Нет | Да | xs:boolean |
| 1.6 | ОГРН | ogrn | Основной государственный регистрационный номер. Зависит от признака "Представительство": при его наличии исключается из обязательных параметров (представительство - да, если организация является иностранным представительством, нет - если не является иностранным представительством) | Да | org:ogrn |
| 2 | Физическое лицо, зарегистрированное как индивидуальный предприниматель (legal Person) |
| 2.1 | Фамилия | lastName | | Да | per:lastName |
| 2.2 | Имя | firstName | | Да | per:firstName |
| 2.3 | Отчество (при наличии) | middleName | | Нет | per:middleName |
| 2.4 | Документ, удостоверяющий личность | personDocument | | Нет | xs:documentation |
| 2.5 | Дата рождения | birthDate | | Да | xs:date |
| 2.6 | СНИЛС | snils | Страховой номер индивидуального лицевого счета | Да | per:snils |
| 2.7 | ИНН | inn | Идентификационный номер налогоплательщика | Да | per:inn |
| 2.8 | ОГРНИП | ogrnip | Основной государственный регистрационный номер индивидуального предпринимателя | Да | org:ogrnip |
| 3 | Физическое лицо (person) |
| 3.1 | Фамилия | lastName | | Да | per:lastName |
| 3.2 | Имя | firstName | | Да | per:firstName |
| 3.3 | Отчество (при наличии) | middleName | | Нет | per:middleName |
| 3.4 | Документ, удостоверяющий личность | personDocument | | Нет | xs:documentation |
| 3.5 | Дата рождения | birthDate | | Да | xs:date |
| 3.6 | СНИЛС | snils | Страховой номер индивидуального лицевого счета | Да | per:snils |
| 3.7 | ИНН | inn | Идентификационный номер налогоплательщика | Да | per:inn |
| 4 | Электронный сертификат усиленной квалифицированной электронной подписи (certificate) |
| 4.1 | Идентификатор электронного сертификата усиленной квалифицированной электронной подписи | certificate | Представленный в кодировке base 64 (сертификат, полностью закодированный и включенный в электронную доверенность) | Да | xs:string |
Документ, удостоверяющий личность
Таблица 6
| N п/п | Атрибут | Код | Описание | Обязательность | Тип |
| 1 | Документ, удостоверяющий личность (personDocument) |
| 1.1 | Вид | identity Document | | Нет | doc:identityDocument |
| 1.2 | Серия | series | | Нет | xs:string |
| 1.3 | Номер | number | | Нет | xs:string |
| 1.4 | Дата выдачи | issuedDate | | Нет | xs:date |
| 1.5 | Код органа, выдавшего документ | issuedByCode | | Нет | xs:string |
| 1.6 | Наименование органа, выдавшего документ | issuedBy | | Нет | xs:string |
Страхователь (физическое лицо)
Таблица 7
| N п/п | Атрибут | Код | Описание | Обязательность | Тип |
| 1 | Страхователь (insurer) |
| 1.1 | Регистрационный номер страхователя | regNum | Регистрационный номер страхователя в СФР | Нет | org:regNum |
| 1.2 | Добровольно застрахованный (volunteer) |
| 1.3 | Регистрационный номер страхователя | regNum | Регистрационный номер страхователя в СФР | Нет | org:regNum |
| 1.4 | Код подчиненности | kpsNum | Код подчиненности территориальному органу СФР | Нет | org:kpsNum |
Электронная доверенность
Таблица 8
| N п/п | Атрибут | Код | Описание | Обязательность | Тип |
| 1 | Идентификатор вида документа и ведомства | schemaLocation | Идентификация с помощью тега и его описания | Да | type/Organization.xsd, PowerOfAttomeyType |
| 2 | Метка Системы | systemInfo | | Да | c:SystemInfoTyp |
| 3 | Номер документа (general Info) |
| 4 | Сведения о владельце процесса | owner | Информация об организации или физическом лице, которые делегируют полномочия. Выбор одного из трех составов атрибутов таблицы 3 "Сведения о владельце процесса (owner)": "Юридическое лицо (legalOrganization)", "Физическое лицо, зарегистрированное как индивидуальный предприниматель (legalPerson)" или "Физическое лицо (person)" | Да | OwnerType |
| 5 | Сведения о доверителе | principal | Состав атрибутов таблицы 4 "Сведения о доверителе (principal)" | Да | PrincipalType |
| 6 | Сведения об уполномоченном представителе | representative | Выбор одного из четырех составов атрибутов таблицы 5 "Сведения об уполномоченном представителе (representative)". В случае уполномочия обезличенной электронной подписью в блоке "Сведения о владельце процесса" следует заполнять один из блоков: "Юридическое лицо" или "Физическое лицо, зарегистрированное как индивидуальный предприниматель", "Электронный сертификат усиленной квалифицированной электронной подписи", иначе заполняется блок "Физическое лицо" | Да | RepresentativeType |
| 7 | Перечень полномочий представителя (authorities) |
| 7.1 | Идентификатор полномочия | mnemonic | Код полномочия | Да | AuthorityMnenonicType |
| 7.2 | Передоверие | entrustment | Пометка о возможности передоверить данное полномочие | Да | xs:boolean |
| 8 | Идентификатор электронного сертификата усиленной квалифицированной электронной подписи | certificate | Электронная метка, содержащая информацию об электронной подписи, в том числе о дате и времени подписания электронной доверенности (base64) | Да | xs:string |