Письмо ФНС РФ от 02.10.2024 N ШЮ-4-17/11238@

"О вступлении в силу рекомендованного формата версии 5.01 отчета юридического лица - нерезидента"
Редакция от 02.10.2024 — Не действует Перейти в действующую
Показать изменения

ФЕДЕРАЛЬНАЯ НАЛОГОВАЯ СЛУЖБА

ПИСЬМО
от 2 октября 2024 г. N ШЮ-4-17/11238@

О ВСТУПЛЕНИИ В СИЛУ РЕКОМЕНДОВАННОГО ФОРМАТА ВЕРСИИ 5.01 ОТЧЕТА ЮРИДИЧЕСКОГО ЛИЦА - НЕРЕЗИДЕНТА

Федеральная налоговая служба в целях обеспечения возможности представления в электронной форме по телекоммуникационным каналам связи через оператора электронного документооборота или через личный кабинет налогоплательщика - юридического лица Отчета о движении денежных средств и иных финансовых активов юридического лица - нерезидента, входящего в одну международную группу компаний с юридическим лицом - резидентом, по счету (вкладу) в банке и иной организации финансового рынка, расположенных за пределами территории Российской Федерации, и о переводах денежных средств без открытия банковского счета с использованием электронных средств платежа, предоставленных иностранными поставщиками платежных услуг (КНД 1112552) (далее - Отчет нерезидента), утвержденного Постановлением Правительства Российской Федерации от 28.12.2005 N 819 (в редакции от 22.05.2024), направляет рекомендуемый формат Отчета нерезидента версии 5.01 и XML-схему к нему согласно приложению к настоящему письму.

Одновременно сообщается, что указанный формат Отчета нерезидента применяется с 01.01.2025.

Возможность подготовки Отчетов нерезидентов по формату 5.01 с помощью бесплатного программного обеспечения ФНС России "Налогоплательщик ЮЛ" запланирована к реализации не позднее 01.01.2025. Доработанное программное обеспечение будет размещено на главной странице сайта ФНС России (www.nalog.gov.ru) в разделе "Программные средства".

Управлениям ФНС России по субъектам Российской Федерации и межрегиональным инспекциям ФНС России по крупнейшим налогоплательщикам довести настоящее письмо до нижестоящих налоговых органов. При этом, во избежание дублирования информации территориальным налоговым органам не нужно доводить указанную информацию до налогоплательщиков через операторов электронного документооборота.

Управлению электронного документооборота ФНС России довести настоящее письмо до всех налогоплательщиков, взаимодействующих с налоговыми органами по телекоммуникационным каналам связи через операторов электронного документооборота.

Действительный
государственный советник
Российской Федерации
2 класса
Ю.В. ШЕПЕЛЕВА

Формат Отчета нерезидента применяется с 01.01.2025.

ФОРМАТ
ПРЕДСТАВЛЕНИЯ СВЕДЕНИЙ ПО ОТЧЕТУ О ДВИЖЕНИИ ДЕНЕЖНЫХ СРЕДСТВ И ИНЫХ ФИНАНСОВЫХ АКТИВОВ ЮРИДИЧЕСКОГО ЛИЦА - НЕРЕЗИДЕНТА, ВХОДЯЩЕГО В ОДНУ МЕЖДУНАРОДНУЮ ГРУППУ КОМПАНИЙ С ЮРИДИЧЕСКИМ ЛИЦОМ - РЕЗИДЕНТОМ, ПО СЧЕТУ (ВКЛАДУ) В БАНКЕ И ИНОЙ ОРГАНИЗАЦИИ ФИНАНСОВОГО РЫНКА, РАСПОЛОЖЕННЫХ ЗА ПРЕДЕЛАМИ ТЕРРИТОРИИ РОССИЙСКОЙ ФЕДЕРАЦИИ, И О ПЕРЕВОДАХ ДЕНЕЖНЫХ СРЕДСТВ БЕЗ ОТКРЫТИЯ БАНКОВСКОГО СЧЕТА С ИСПОЛЬЗОВАНИЕМ ЭЛЕКТРОННЫХ СРЕДСТВ ПЛАТЕЖА, ПРЕДОСТАВЛЕННЫХ ИНОСТРАННЫМИ ПОСТАВЩИКАМИ ПЛАТЕЖНЫХ УСЛУГ, В ЭЛЕКТРОННОЙ ФОРМЕ

I. ОБЩИЕ СВЕДЕНИЯ

1. Настоящий формат описывает требования к XML-файлам (далее - файл обмена) передачи в электронной форме юридическими лицами - резидентами налоговым органам отчетов о движении средств и иных финансовых активов юридического лица - нерезидента, входящего в одну международную группу компаний с юридическим лицом - резидентом, по счету (вкладу) в банке и иной организации финансового рынка, расположенных за пределами территории Российской Федерации, и о переводах денежных средств без открытия банковского счета с использованием электронных средств платежа, предоставленных иностранными поставщиками платежных услуг.

2. Настоящий формат (часть 597, версия 5.01) разработан в соответствии с формой "Отчет о движении денежных средств и иных финансовых активов юридического лица - нерезидента, входящего в одну международную группу компаний с юридическим лицом - резидентом, по счету (вкладу) в банке и иной организации финансового рынка, расположенных за пределами территории Российской Федерации, и о переводах денежных средств без открытия банковского счета с использованием электронных средств платежа, предоставленных иностранными поставщиками платежных услуг", представленной в приложении к Правилам представления юридическими лицами - резидентами, входящими в одну международную группу компаний с юридическими лицами - нерезидентами, налоговым органам отчетов о движении денежных средств и иных финансовых активов по счетам (вкладам) таких юридических лиц - нерезидентов в банках и иных организациях финансового рынка, расположенных за пределами территории Российской Федерации, и о переводах такими юридическими лицами - нерезидентами денежных средств без открытия банковского счета с использованием электронных средств платежа, предоставленных иностранными поставщиками платежных услуг, утвержденным постановлением Правительства Российской Федерации от 28.12.2005 N 819 "Об утверждении правил представления юридическими лицами - резидентами и индивидуальными предпринимателями - резидентами налоговым органам отчетов о движении денежных средств и иных финансовых активов по счетам (вкладам) в банках и иных организациях финансового рынка, расположенных за пределами территории Российской Федерации, и о переводах денежных средств без открытия банковского счета с использованием электронных средств платежа, предоставленных иностранными поставщиками платежных услуг", с изменениями, утвержденными постановлением Правительства Российской Федерации от 22.05.2024 N 633.

II. ОПИСАНИЕ ФАЙЛА ОБМЕНА

3. Имя файла обмена должно иметь следующий вид:

R_T_A_K_J_GGGGMMDD_N, где:

R_T - префикс, принимающий значение:

UT_OTULNEREZ0 - для файлов обмена, содержащих первичное сообщение;

UT_OTULNEREZ2 - для файлов обмена, содержащих коррекцию ошибки налогоплательщика или отзыв сообщения;

A_K - идентификатор получателя информации, где: A - идентификатор получателя, которому направляется файл обмена, K - идентификатор конечного получателя, для которого предназначена информация из данного файла обмена. Передача файла от отправителя к конечному получателю (K) может осуществляться в несколько этапов через другие налоговые органы, осуществляющие передачу файла на промежуточных этапах, которые обозначаются идентификатором A. В случае передачи файла от отправителя к конечному получателю при отсутствии налоговых органов, осуществляющих передачу на промежуточных этапах, значения идентификаторов A и K совпадают. Каждый из идентификаторов (A и K) имеет вид для налоговых органов - четырехразрядный код налогового органа;

O - идентификатор отправителя информации, имеет вид:

для организаций - девятнадцатиразрядный код (идентификационный номер налогоплательщика (далее - ИНН) и код причины постановки на учет (далее - КПП) организации (обособленного подразделения);

для физических лиц, которые являются представителями налогоплательщика-организации, - двенадцатиразрядный код (ИНН физического лица);

GGGG - год формирования передаваемого файла, MM - месяц, DD - день;

N - идентификационный номер файла (длина - от 1 до 36 знаков. Идентификационный номер файла должен обеспечивать уникальность файла).

Расширение имени файла - xml. Расширение имени файла может указываться как строчными, так и прописными буквами.

Параметры первой строки файла обмена

Первая строка XML файла должна иметь следующий вид:

<?xml version ="1.0" encoding ="windows-1251"?>

Имя файла, содержащего XML-схему файла обмена, должно иметь следующий вид:

UT_OTULNEREZ_1_597_00_05_01_xx, где xx - номер версии схемы.

Расширение имени файла - xsd.

XML-схема файла обмена приводится отдельным файлом.

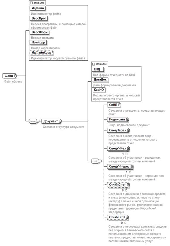
4. Логическая модель файла обмена представлена в виде диаграммы структуры файла обмена на рисунке 1 настоящего формата. Элементами логической модели файла обмена являются элементы и атрибуты XML-файла. Перечень структурных элементов логической модели файла обмена и сведения о них приведены в таблицах 4.1 - 4.30 настоящего формата.

Для каждого структурного элемента логической модели файла обмена приводятся следующие сведения:

наименование элемента. Приводится полное наименование элемента. В строке таблицы могут быть описаны несколько элементов, наименования которых разделены символом "|". Такая форма записи применяется при наличии в файле обмена только одного элемента из описанных в этой строке;

сокращенное наименование (код) элемента. Приводится сокращенное наименование элемента. Синтаксис сокращенного наименования должен удовлетворять спецификации XML;

признак типа элемента. Может принимать следующие значения: "С" - сложный элемент логической модели (содержит вложенные элементы), "П" - простой элемент логической модели, реализованный в виде элемента XML-файла, "А" - простой элемент логической модели, реализованный в виде атрибута элемента XML-файла. Простой элемент логической модели не содержит вложенные элементы;

формат элемента. Формат элемента представляется следующими условными обозначениями: T - символьная строка; N - числовое значение (целое или дробное).

Формат символьной строки указывается в виде T(n-k) или T(=k), где: n - минимальное количество знаков, k - максимальное количество знаков, символ "-" - разделитель, символ "=" означает фиксированное количество знаков в строке. В случае если минимальное количество знаков равно 0, формат имеет вид T(0-k). В случае если максимальное количество знаков не ограничено, формат имеет вид T(n-).

Формат числового значения указывается в виде N(m.k), где: m - максимальное количество знаков в числе, включая целую и дробную часть числа без разделяющей десятичной точки и знака (для отрицательного числа), k - максимальное число знаков дробной части числа. Если число знаков дробной части числа равно 0 (то есть число целое), то формат числового значения имеет вид N(m).

Для простых элементов, являющихся базовыми в XML, таких как элемент с типом "date", поле "Формат элемента" не заполняется. Для таких элементов в поле "Дополнительная информация" указывается тип базового элемента;

признак обязательности элемента определяет обязательность наличия элемента (совокупности наименования элемента и его значения) в файле обмена. Признак обязательности элемента может принимать следующие значения: "О" - наличие элемента в файле обмена обязательно; "Н" - наличие элемента в файле обмена необязательно, то есть элемент может отсутствовать. Если элемент принимает ограниченный перечень значений (по классификатору, кодовому словарю), то признак обязательности элемента дополняется символом "К". В случае если количество реализаций элемента может быть более одной, то признак обязательности элемента дополняется символом "М".

К вышеперечисленным признакам обязательности элемента может добавляться значение "У" в случае описания в XML-схеме условий, предъявляемых к элементу в файле обмена, описанных в графе "Дополнительная информация";

дополнительная информация содержит, при необходимости, требования к элементу файла обмена, не указанные ранее. Для сложных элементов указывается ссылка на таблицу, в которой описывается состав данного элемента. Для элементов, принимающих ограниченный перечень значений из классификатора (кодового словаря), указывается соответствующее наименование классификатора (кодового словаря) или приводится перечень возможных значений. Для классификатора (кодового словаря) может указываться ссылка на его местонахождение. Для элементов, использующих пользовательский тип данных, указывается наименование типового элемента.

Рисунок 1. Диаграмма структуры файла обмена

Таблица 4.1

Файл обмена (Файл)

Наименование элемента Сокращенное наименование (код) элемента Признак типа элемента Формат элемента Признак обязательности элемента Дополнительная информация
Идентификатор файла ИдФайл А T(1-255) ОУ Содержит (повторяет) имя сформированного файла (без расширения)
Версия программы, с помощью которой сформирован файл ВерсПрог А T(1-40) О Указывается версия программы, с помощью которой сформирован файл или подготовлены данные для его формирования
Версия формата ВерсФорм А T(1-5) О Принимает значение: 5.01
Номер корректировки НомКорр А N(3) О Принимает значение:
0 - первичный документ,
1, 2, 3 и так далее - уточненный документ.
Для уточненного документа значение должно быть на 1 больше ранее принятого налоговым органом документа.
999 - отмена документа
Идентификатор корректируемого файла ИдФайлКорр А T(1-255) Н Содержит (повторяет) имя корректируемого (отменяемого) первичного файла (без расширения).
Элемент обязателен при <НомКорр> больше 0.
Данный показатель применяется только для представления в электронной форме
Состав и структура документа Документ С   О Состав элемента представлен в таблице 4.2

Таблица 4.2

Состав и структура документа (Документ)

Наименование элемента Сокращенное наименование (код) элемента Признак типа элемента Формат элемента Признак обязательности элемента Дополнительная информация
Код формы отчетности по КНД КНД А T(=7) ОК Типовой элемент <КНДТип>.
Принимает значение: 1112552
Дата формирования документа ДатаДок А T(=10) О Типовой элемент <ДатаТип>.
Дата в формате ДД.ММ.ГГГГ.
Значение элемента должно соответствовать значению <GGGGMMDD> из имени файла
Код налогового органа, в который представляется отчет КодНО А T(=4) ОК Типовой элемент <СОНОТип>
Сведения о резиденте, представляющем отчет СвНП С   О Состав элемента представлен в таблице 4.3
Лицо, подписавшее документ Подписант С   О Состав элемента представлен в таблице 4.5
Сведения о юридическом лице - нерезиденте, в отношении которого представлен отчет СведНерез С   О Состав элемента представлен в таблице 4.7
Сведения об участниках - резидентах международной группы компаний СведУчРез С   ОМ Состав элемента представлен в таблице 4.8
Сведения об участниках - нерезидентах международной группы компаний СведУчНерез С   ОМ Состав элемента представлен в таблице 4.9
Сведения о движении денежных средств и иных финансовых активов по счету (вкладу) в банке и иной организации финансового рынка, расположенных за пределами территории Российской Федерации ОтчИнСчет С   НМУ Состав элемента представлен в таблице 4.10.
Элемент должен отсутствовать при значении элемента <НомКорр> = 999 (таблица 4.1).
Элемент является обязательным при отсутствии элемента <ОтчИнЭСП> и при значении элемента <НомКорр> 999 (таблица 4.1).
Элемент может быть заполнен при наличии элемента <ОтчИнЭСП> и при значении элемента <НомКорр> 999 (таблица 4.1)
Сведения о переводах денежных средств без открытия банковского счета с использованием электронных средств платежа, предоставленных иностранными поставщиками платежных услуг ОтчИнЭСП С   НМУ Состав элемента представлен в таблице 4.23.
Элемент должен отсутствовать при значении элемента <НомКорр> = 999 (таблица 4.1).
Элемент является обязательным при отсутствии элемента <ОтчИнСчет> и при значении элемента <НомКорр> 999 (таблица 4.1).
Элемент может быть заполнен при наличии элемента <ОтчИнСчет> и при значении элемента <НомКорр> 999 (таблица 4.1)

Таблица 4.3

Сведения о резиденте, представляющем отчет (СвНП)

Наименование элемента Сокращенное наименование (код) элемента Признак типа элемента Формат элемента Признак обязательности элемента Дополнительная информация
Номер контактного телефона Тлф А T(1-20) Н  
Юридическое лицо - резидент, представляющее отчет НПЮЛ С   О Состав элемента представлен в таблице 4.4

Таблица 4.4

Юридическое лицо - резидент, представляющее отчет (НПЮЛ)

Наименование элемента Сокращенное наименование (код) элемента Признак типа элемента Формат элемента Признак обязательности элемента Дополнительная информация
Признак юридического лица - резидента ПрЮЛ А T(=1) НК Принимает значение:
1 - материнская компания международной группы компаний |
2 - уполномоченный участник международной группы компаний
Полное наименование юридического лица - резидента Наим А T(1-1000) О  
ИНН юридического лица - резидента ИННЮЛ А T(=10) О Типовой элемент <ИННЮЛТип>
КПП юридического лица - резидента КПП А T(=9) О Типовой элемент <КППТип>
ОГРН юридического лица - резидента ОГРН А T(=13) О Типовой элемент <ОГРНТип>

Таблица 4.5

Лицо, подписавшее документ (Подписант)

Наименование элемента Сокращенное наименование (код) элемента Признак типа элемента Формат элемента Признак обязательности элемента Дополнительная информация
Признак лица, подписавшего документ ПрПодп А T(=1) ОК Принимает значение:
1 - руководитель юридического лица - резидента |
2 - уполномоченный представитель резидента
ИНН физического лица ИННФЛ А T(=12) Н Типовой элемент <ИННФЛТип>
Номер контактного телефона Тлф А T(1-20) Н  
Фамилия, имя, отчество (при наличии) руководителя или представителя резидента ФИО С   О Типовой элемент <ФИОТип>.
Состав элемента представлен в таблице 4.30
Сведения о документе, подтверждающем полномочия представителя резидента СвПред С   НУ Состав элемента представлен в таблице 4.6.
Элемент обязателен при <ПрПодп> = 2

Таблица 4.6

Сведения о документе, подтверждающем полномочия представителя резидента (СвПред)

Наименование элемента Сокращенное наименование (код) элемента Признак типа элемента Формат элемента Признак обязательности элемента Дополнительная информация
Наименование и реквизиты документа, подтверждающего полномочия представителя НаимДок А T(1-120) О Для доверенности, совершенной в форме электронного документа, указывается GUID доверенности

Таблица 4.7

Сведения о юридическом лице - нерезиденте, в отношении которого представлен отчет (СведНерез)

Наименование элемента Сокращенное наименование (код) элемента Признак типа элемента Формат элемента Признак обязательности элемента Дополнительная информация
Полное наименование юридического лица - нерезидента в латинской транскрипции НаимНерез А T(1-1000) О Значение заполняется с использованием букв латинского алфавита, пробелов и символов
0123456789!"'@#N$%&'()[]<>{}*+~=_-.,:;/|\^?
где должно соблюдаться следующее соответствие символов и кодов ASCII:
" <0022>
' <0060>
@ <0040>
N <2116>
$ <0024>
' <0027>
~ <007E>
_ <005F>
/ <002F>
| <007C>
\ <005C>
^ <005E>
Цифровой код страны регистрации (инкорпорации) ОКСМ А T(=3) ОКУ Типовой элемент <ОКСМТип>.
Принимает значение в соответствии с Общероссийским классификатором стран мира. Не может принимать значение = 643 | 010
Адрес в стране регистрации (инкорпорации) АдрРег А T(1-255) О  
Регистрационный номер налогоплательщика (его аналог) НомНП А T(1-100) Н  
Наименование международной группы компании (в русской транскрипции) НаимМеждРус А T(1-1000) О  
Наименование международной группы компании (в латинской транскрипции) НаимМеждЛат А T(1-1000) О Значение заполняется с использованием букв латинского алфавита, пробелов и символов
0123456789!"'@#N$%&'()[]<>{}*+~=_-.,:;/|\^?
где должно соблюдаться следующее соответствие символов и кодов ASCII:
" <0022>
' <0060>
@ <0040>
N <2116>
$ <0024>
' <0027>
~ <007E>
_ <005F>
/ <002F>
| <007C>
\ <005C>
^ <005E>

Таблица 4.8

Сведения об участниках - резидентах международной группы компаний (СведУчРез)

Наименование элемента Сокращенное наименование (код) элемента Признак типа элемента Формат элемента Признак обязательности элемента Дополнительная информация
Наименование резидента НаимРез А T(1-1000) О  
ОГРН ОГРН А T(=13) О Типовой элемент <ОГРНТип>

Таблица 4.9

Сведения об участниках - нерезидентах международной группы компаний (СведУчНерез)

Наименование элемента Сокращенное наименование (код) элемента Признак типа элемента Формат элемента Признак обязательности элемента Дополнительная информация
Полное наименование юридического лица - нерезидента в латинской транскрипции НаимНерез А T(1-1000) О Значение заполняется с использованием букв латинского алфавита, пробелов и символов
0123456789!"'@#N$%&'()[]<>{}*+~=_-.,:;/|\^?
где должно соблюдаться следующее соответствие символов и кодов ASCII:
" <0022>
' <0060>
@ <0040>
N <2116>
$ <0024>
' <0027>
~ <007E>
_ <005F>
/ <002F>
| <007C>
\ <005C>
^ <005E>
Цифровой код страны регистрации (инкорпорации) ОКСМ А T(=3) ОКУ Типовой элемент <ОКСМТип>.
Принимает значение в соответствии с Общероссийским классификатором стран мира. Не может принимать значение = 643 | 010
Регистрационный номер налогоплательщика (его аналог) НомНП А T(1-100) Н  

Таблица 4.10

Сведения о движении денежных средств и иных финансовых активов по счету (вкладу) в банке и иной организации финансового рынка, расположенных за пределами территории Российской Федерации (ОтчИнСчет)

Наименование элемента Сокращенное наименование (код) элемента Признак типа элемента Формат элемента Признак обязательности элемента Дополнительная информация
Начало периода полугодовой отчетности ОтчПерН А T(=10) О Типовой элемент <ДатаТип>.
Дата в формате ДД.ММ.ГГГГ
Конец периода полугодовой отчетности ОтчПерК А T(=10) О Типовой элемент <ДатаТип>.
Дата в формате ДД.ММ.ГГГГ.
Не может быть меньше, чем дата, указанная в элементе <ОтчПерН> (таблица 4.10).
Определяемые по данной дате "полугодие" и
"год" = определяемым значениям "полугодие" и "год" во всех элементах <ОтчПерН> (таблицы 4.10 и 4.23)
Признак организации ПрОрг А T(=1) ОК Принимает значение:
1 - банк |
2 - иная организация финансового рынка
Вид иной организации финансового рынка ВидДрОФР С   НУ Состав элемента представлен в таблице 4.11.
Элемент должен отсутствовать при значении элемента <ПрОрг> = 1.
Элемент является обязательным при значении элемента <ПрОрг>=2. Хотя бы из один из элементов в таблице 4.11 <КрОрг>, <ДобрСтрах>, <УчРынкЦенБум>, <УпрДогИмущ>, <НегосПенсФонд>, <АкцИнвФонд>, <УпрКомпФонд>, <ЦентрКонтр>, <УпрТовИнв>, <ИнОргУпр> должен принимать значение = 1
Сведения о банке или иной организации финансового рынка, расположенных за пределами территории Российской Федерации, в которых открыт счет (вклад) СвБанкИно С   О Состав элемента представлен в таблице 4.12
Сведения о счете (вкладе) СвСчетИно С   О Состав элемента представлен в таблице 4.13

Таблица 4.11

Вид иной организации финансового рынка (ВидДрОФР)

Наименование элемента Сокращенное наименование (код) элемента Признак типа элемента Формат элемента Признак обязательности элемента Дополнительная информация
Небанковская кредитная организация КрОрг А T(=1) ОК Принимает значение:
0 - отсутствует |
1 - присутствует
Страховщик, осуществляющий деятельность по добровольному страхованию жизни ДобрСтрах А T(=1) ОК Принимает значение:
0 - отсутствует |
1 - присутствует
Профессиональный участник рынка ценных бумаг, осуществляющий брокерскую деятельность, и (или) деятельность по управлению ценными бумагами, и (или) депозитарную деятельность УчРынкЦенБум А T(=1) ОК Принимает значение:
0 - отсутствует |
1 - присутствует
Управляющий по договору доверительного управления имуществом УпрДогИмущ А T(=1) ОК Принимает значение:
0 - отсутствует |
1 - присутствует
Негосударственный пенсионный фонд НегосПенсФонд А T(=1) ОК Принимает значение:
0 - отсутствует |
1 - присутствует
Акционерный инвестиционный фонд АкцИнвФонд А T(=1) ОК Принимает значение:
0 - отсутствует |
1 - присутствует
Управляющая компания инвестиционного фонда, паевого инвестиционного фонда или негосударственного пенсионного фонда УпрКомпФонд А T(=1) ОК Принимает значение:
0 - отсутствует |
1 - присутствует
Центральный контрагент ЦентрКонтр А T(=1) ОК Принимает значение:
0 - отсутствует |
1 - присутствует
Управляющий товарищ инвестиционного товарищества УпрТовИнв А T(=1) ОК Принимает значение:
0 - отсутствует |
1 - присутствует
Иная организация или структура без образования юридического лица, которая в рамках своей деятельности принимает от клиентов денежные средства или иные финансовые активы для хранения, управления, инвестирования и (или) осуществления иных сделок в интересах клиента либо прямо или косвенно за счет клиента ИнОргУпр А T(=1) ОК Принимает значение:
0 - отсутствует |
1 - присутствует

Таблица 4.12

Сведения о банке или иной организации финансового рынка, расположенных за пределами территории Российской Федерации, в которых открыт счет (вклад) (СвБанкИно)

Наименование элемента Сокращенное наименование (код) элемента Признак типа элемента Формат элемента Признак обязательности элемента Дополнительная информация
Наименование (в латинской транскрипции) НаимБанкИно А T(1-1000) О Значение заполняется с использованием букв латинского алфавита, пробелов и символов 0123456789!"`@#N$%&'()[]<>{}*+~=_-.,:;/|\^?
где должно соблюдаться следующее соответствие символов и кодов ASCII:
" <0022>
` <0060>
@ <0040>
N <2116>
$ <0024>
' <0027>
~ <007E>
_ <005F>
/ <002F>
| <007C>
\ <005C>
^ <005E>
SWIFT код или БИК СвифтБик А T(3-25) НУ Значение заполняется только цифрами и буквами латинского алфавита.
Элемент является обязательным при значении элемента <ПрОрг> = 1 (из таблицы 4.10).
Элемент может быть заполнен при значении элемента <ПрОрг> = 2 (из таблицы 4.10)
Номер налогоплательщика (его аналог), присвоенный налоговым органом (иным уполномоченным органом) в иностранном государстве (территории), налоговым резидентом которого является банк или иная организация финансового рынка НомНП А T(1-50) Н  
Полный адрес (в латинской транскрипции) АдрБанкИно А T(1-255) О Значение заполняется с использованием букв латинского алфавита, пробелов и символов 0123456789!"`@#N$%&'()[]<>{}*+~=_-.,:;/|\^?
где должно соблюдаться следующее соответствие символов и кодов ASCII:
" <0022>
` <0060>
@ <0040>
N <2116>
$ <0024>
' <0027>
~ <007E>
_ <005F>
/ <002F>
| <007C>
\ <005C>
^ <005E>
Код страны ОКСМ А T(=3) ОКУ Типовой элемент <ОКСМТип>.
Принимает значение в соответствии с Общероссийским классификатором стран мира. Не может принимать значение = 643 | 010

Таблица 4.13

Сведения о счете (вкладе) (СвСчетИно)

Наименование элемента Сокращенное наименование (код) элемента Признак типа элемента Формат элемента Признак обязательности элемента Дополнительная информация
Номер счета (вклада) НомСчет А T(1-34) О Значение заполняется только цифрами и буквами латинского алфавита
Дата открытия счета (вклада) ДатаОткр А T(=10) О Типовой элемент <ДатаТип>.
Дата в формате ДД.ММ.ГГГГ
Дата закрытия счета (вклада) ДатаЗакр А T(=10) Н Типовой элемент <ДатаТип>.
Дата в формате ДД.ММ.ГГГГ
Дата договора ДатаДог А T(=10) Н Типовой элемент <ДатаТип>.
Дата в формате ДД.ММ.ГГГГ
Номер договора НомДог А T(1-16) Н  
Сведения о движении денежных средств по счету (вкладу) в банке или иной организации финансового рынка, расположенных за пределами территории Российской Федерации СведДС С   НМУ Состав элемента представлен в таблице 4.14.
Элемент является обязательным при отсутствии элемента <СведФА>.
Элемент может быть заполнен при наличии элемента <СведФА>
Сведения о стоимости и видах иных финансовых активов на счетах (вкладах) в банке или иной организации финансового рынка, расположенных за пределами территории Российской Федерации СведФА С   НМУ Состав элемента представлен в таблице 4.21.
Элемент является обязательным при отсутствии элемента <СведДС>.
Элемент может быть заполнен при наличии элемента <СведДС>

Таблица 4.14

Сведения о движении денежных средств по счету (вкладу) в банке или иной организации финансового рынка, расположенных за пределами территории Российской Федерации (СведДС)

Наименование элемента Сокращенное наименование (код) элемента Признак типа элемента Формат элемента Признак обязательности элемента Дополнительная информация
Цифровой код валюты счета (вклада) ОКВ А T(=3) ОК Типовой элемент <ОКВТип>.
Принимает значение в соответствии с Общероссийским классификатором валют
Остаток денежных средств на счете (вкладе) на начало отчетного полугодия (в единицах соответствующей валюты) ОстНачДС А N(20.2) О  
Зачислено денежных средств за отчетное полугодие - всего (в единицах соответствующей валюты) СумЗачДС А N(20.2) О Принимает значение от 0 и более
Списано денежных средств за отчетное полугодие - всего (в единицах соответствующей валюты) СумСписДС А N(20.2) О Принимает значение от 0 и более
Остаток денежных средств на счете (вкладе) на конец отчетного полугодия (в единицах соответствующей валюты) ОстКонДС А N(20.2) О  
Зачислено денежных средств за отчетное полугодие (в единицах соответствующей валюты) ЗачДС С   НУ Состав элемента представлен в таблице 4.15.
Элемент является обязательным, если значение элемента <СумЗачДС> 0
Списано денежных средств за отчетное полугодие (в единицах соответствующей валюты) СписДС С   НУ Состав элемента представлен в таблице 4.18.
Элемент является обязательным, если значение элемента <СумСписДС> 0

Таблица 4.15

Зачислено денежных средств за отчетное полугодие (в единицах соответствующей валюты) (ЗачДС)

Наименование элемента Сокращенное наименование (код) элемента Признак типа элемента Формат элемента Признак обязательности элемента Дополнительная информация
Зачислено денежных средств за отчетное полугодие по кодам видов операций (в единицах соответствующей валюты) ЗачДСКод С   ОМ Состав элемента представлен в таблице 4.16

Таблица 4.16

Зачислено денежных средств за отчетное полугодие по кодам видов операций (в единицах соответствующей валюты) (ЗачДСКод)

Наименование элемента Сокращенное наименование (код) элемента Признак типа элемента Формат элемента Признак обязательности элемента Дополнительная информация
Код вида операции КодОпер А T(=5) О Код вида валютной операции указывается в соответствии с нормативным актом Банка России, регулирующим порядок представления резидентами и нерезидентами уполномоченным банкам подтверждающих документов и информации при осуществлении валютных операций
Сумма (в единицах соответствующей валюты) Сумма А N(20.2) О Принимает значение более 0
Зачислено денежных средств за отчетное полугодие по внешнеторговым контрактам (кредитным договорам), поставленным на учет в уполномоченных банках ЗачДСКонтрУБ С   НМ Состав элемента представлен в таблице 4.17

Таблица 4.17

Зачислено денежных средств за отчетное полугодие по внешнеторговым контрактам (кредитным договорам), поставленным на учет в уполномоченных банках (ЗачДСКонтрУБ)

Наименование элемента Сокращенное наименование (код) элемента Признак типа элемента Формат элемента Признак обязательности элемента Дополнительная информация
Уникальный номер контракта НомКонтрУБ А T(=22) ОУ Значение в формате XXXXXXXX/XXXX/YYXX/X/X, где X - число от 0 до 9, а YY - число от 00 до 99 или значение GU.
Не может принимать значение 00000000/0000/0000/0/0 | 00000000/0000/GU00/0/0
Сумма зачисления (наличная форма) (в единицах соответствующей валюты) СумЗачНал А N(20.2) ОУ Принимает значение от 0 и более.
Не допускается значение = 0, если значение элемента <СумЗачБезнал> = 0
Сумма зачисления (безналичная форма) (в единицах соответствующей валюты) СумЗачБезнал А N(20.2) ОУ Принимает значение от 0 и более.
Не допускается значение = 0, если значение элемента <СумЗачНал> = 0

Таблица 4.18

Списано денежных средств за отчетное полугодие (в единицах соответствующей валюты) (СписДС)

Наименование элемента Сокращенное наименование (код) элемента Признак типа элемента Формат элемента Признак обязательности элемента Дополнительная информация
Списано денежных средств за отчетное полугодие по кодам видов операций (в единицах соответствующей валюты) СписДСКод С   ОМ Состав элемента представлен в таблице 4.19

Таблица 4.19

Списано денежных средств за отчетное полугодие по кодам видов операций (в единицах соответствующей валюты) (СписДСКод)

Наименование элемента Сокращенное наименование (код) элемента Признак типа элемента Формат элемента Признак обязательности элемента Дополнительная информация
Код вида операции КодОпер А T(=5) О Код вида валютной операции указывается в соответствии с нормативным актом Банка России, регулирующим порядок представления резидентами и нерезидентами уполномоченным банкам подтверждающих документов и информации при осуществлении валютных операций
Сумма (в единицах соответствующей валюты) Сумма А N(20.2) О Принимает значение более 0
Списано денежных средств за отчетное полугодие по внешнеторговым контрактам, (кредитным договорам), поставленным на учет в уполномоченных банках СписДСКонтрУБ С   НМ Состав элемента представлен в таблице 4.20

Таблица 4.20

Списано денежных средств за отчетное полугодие по внешнеторговым контрактам, (кредитным договорам), поставленным на учет в уполномоченных банках (СписДСКонтрУБ)

Наименование элемента Сокращенное наименование (код) элемента Признак типа элемента Формат элемента Признак обязательности элемента Дополнительная информация
Уникальный номер контракта НомКонтрУБ А T(=22) ОУ Значение в формате XXXXXXXX/XXXX/YYXX/X/X, где X - число от 0 до 9, а YY - число от 00 до 99 или значение GU.
Не может принимать значение 00000000/0000/0000/0/0 | 00000000/0000/GU00/0/0
Сумма списания (в единицах соответствующей валюты) СумСпис А N(20.2) О Принимает значение более 0

Таблица 4.21

Сведения о стоимости и видах иных финансовых активов на счетах (вкладах) в банке или иной организации финансового рынка, расположенных за пределами территории Российской Федерации (СведФА)

Наименование элемента Сокращенное наименование (код) элемента Признак типа элемента Формат элемента Признак обязательности элемента Дополнительная информация
Цифровой код используемой валюты для стоимостной оценки иных финансовых активов в денежном эквиваленте ОКВ А T(=3) ОК Типовой элемент <ОКВТип>.
Принимает значение в соответствии с Общероссийским классификатором валют
Стоимость иных финансовых активов на начало отчетного полугодия (в единицах соответствующей валюты) ОстНачФА А N(20.2) О  
Стоимость иных финансовых активов, зачисленных на счет в отчетном полугодии, - всего (в единицах соответствующей валюты) СумЗачФА А N(20.2) О Принимает значение от 0 и более
Стоимость иных финансовых активов, списанных со счета в отчетном полугодии, - всего (в единицах соответствующей валюты) СумСписФА А N(20.2) О Принимает значение от 0 и более
Стоимость иных финансовых активов на конец отчетного полугодия (в единицах соответствующей валюты) ОстКонФА А N(20.2) О  
Виды иных финансовых активов ВидФинАкт С   ОУ Состав элемента представлен в таблице 4.22.
Хотя бы из один из элементов в таблице 4.22 <ЦенБум>, <ПрФинАкт>, <УчУстКап>, <УчИнСтр>, <ТребДог>, <ИнФинАкт> должен принимать значение = 1

Таблица 4.22

Виды иных финансовых активов (ВидФинАкт)

Наименование элемента Сокращенное наименование (код) элемента Признак типа элемента Формат элемента Признак обязательности элемента Дополнительная информация
Ценные бумаги ЦенБум А T(=1) ОК Принимает значение:
0 - отсутствует |
1 - присутствует
Производные финансовые инструменты ПрФинАкт А T(=1) ОК Принимает значение:
0 - отсутствует |
1 - присутствует
Доли участия в уставном (складочном) капитале юридического лица УчУстКап А T(=1) ОК Принимает значение:
0 - отсутствует |
1 - присутствует
Доли участия в иностранной структуре без образования юридического лица УчИнСтр А T(=1) ОК Принимает значение:
0 - отсутствует |
1 - присутствует
Права требования из договора страхования ТребДог А T(=1) ОК Принимает значение:
0 - отсутствует |
1 - присутствует
Иные финансовые активы, не включенные в вышеуказанный перечень ИнФинАкт А T(=1) ОК Принимает значение:
0 - отсутствует |
1 - присутствует

Таблица 4.23

Сведения о переводах денежных средств без открытия банковского счета с использованием электронных средств платежа, предоставленных иностранными поставщиками платежных услуг (ОтчИнЭСП)

Наименование элемента Сокращенное наименование (код) элемента Признак типа элемента Формат элемента Признак обязательности элемента Дополнительная информация
Начало периода полугодовой отчетности ОтчПерН А T(=10) О Типовой элемент <ДатаТип>.
Дата в формате ДД.ММ.ГГГГ
Конец периода полугодовой отчетности ОтчПерК А T(=10) О Типовой элемент <ДатаТип>.
Дата в формате ДД.ММ.ГГГГ.
Не может быть меньше, чем дата, указанная в элементе <ОтчПерН> (таблица 4.23).
Значение ГГГГ = значению ГГГГ во всех элементах <ОтчПерН> (таблицы 4.10 и 4.23)
Признак организации ПрОрг А T(=1) ОК Принимает значение:
1 - банк |
2 - иная организация финансового рынка |
3 - иной поставщик платежных услуг
Сведения о банке или иной организации финансового рынка, или ином поставщике платежных услуг, расположенных за пределами территории Российской Федерации СвБанкИно С   О Состав элемента представлен в таблице 4.24
Сведения об электронном средстве платежа СвЭСПИно С   О Состав элемента представлен в таблице 4.25

Таблица 4.24

Сведения о банке или иной организации финансового рынка, или ином поставщике платежных услуг, расположенных за пределами территории Российской Федерации (СвБанкИно)

Наименование элемента Сокращенное наименование (код) элемента Признак типа элемента Формат элемента Признак обязательности элемента Дополнительная информация
Наименование (в латинской транскрипции) НаимБанкИно А T(1-1000) О Значение заполняется с использованием букв латинского алфавита, пробелов и символов 0123456789!"`@#N$%&'()[]<>{}*+~=_-.,:;/|\^?
где должно соблюдаться следующее соответствие символов и кодов ASCII:
" <0022>
` <0060>
@ <0040>
N <2116>
$ <0024>
' <0027>
~ <007E>
_ <005F>
/ <002F>
| <007C>
\ <005C>
^ <005E>
SWIFT код или БИК СвифтБик А T(3-25) НУ Значение заполняется только цифрами и буквами латинского алфавита.
Элемент является обязательным при значении элемента <ПрОрг> = 1 (из таблицы 4.23).
Элемент может быть заполнен при значении элемента <ПрОрг> = 2 | 3 (из таблицы 4.23)
Номер налогоплательщика (его аналог), присвоенный налоговым органом (иным уполномоченным органом) в иностранном государстве (территории), налоговым резидентом которого является банк или иная организация финансового рынка, или иной поставщик платежных услуг НомНП А T(1-50) Н  
Полный адрес (в латинской транскрипции) АдрБанкИно А T(1-255) О Значение заполняется с использованием букв латинского алфавита, пробелов и символов 0123456789!"`@#N$%&'()[]<>{}*+~=_-.,:;/|\^?
где должно соблюдаться следующее соответствие символов и кодов ASCII:
" <0022>
` <0060>
@ <0040>
N <2116>
$ <0024>
' <0027>
~ <007E>
_ <005F>
/ <002F>
| <007C>
\ <005C>
^ <005E>
Код страны ОКСМ А T(=3) ОКУ Типовой элемент <ОКСМТип>.
Принимает значение в соответствии с Общероссийским классификатором стран мира. Не может принимать значение = 643 | 010

Таблица 4.25

Сведения об электронном средстве платежа (СвЭСПИно)

Наименование элемента Сокращенное наименование (код) элемента Признак типа элемента Формат элемента Признак обязательности элемента Дополнительная информация
Идентификатор электронного средства платежа ИдЭСП А T(1-34) О Значение заполняется только цифрами и буквами латинского алфавита
Дата предоставления права использования электронного средства платежа ДатаПред А T(=10) О Типовой элемент <ДатаТип>.
Дата в формате ДД.ММ.ГГГГ
Дата прекращения права использования электронного средства платежа ДатаПрекр А T(=10) Н Типовой элемент <ДатаТип>.
Дата в формате ДД.ММ.ГГГГ
Сведения о переводах денежных средств с использованием электронных средств платежа СведЭСП С   ОМ Состав элемента представлен в таблице 4.26

Таблица 4.26

Сведения о переводах денежных средств с использованием электронных средств платежа (СведЭСП)

Наименование элемента Сокращенное наименование (код) элемента Признак типа элемента Формат элемента Признак обязательности элемента Дополнительная информация
Цифровой код используемой валюты ОКВ А T(=3) ОК Типовой элемент <ОКВТип>.
Принимает значение в соответствии с Общероссийским классификатором валют
Остаток денежных средств на электронном средстве платежа на начало отчетного года (полугодия) (в единицах соответствующей валюты) ОстНачЭСП А N(20.2) О  
Зачислено денежных средств на электронное средство платежа - всего (в единицах соответствующей валюты) СумЗачЭСП А N(20.2) О Принимает значение от 0 и более
Списано денежных средств с электронного средства платежа - всего (в единицах соответствующей валюты) СумСписЭСП А N(20.2) О Принимает значение от 0 и более
Остаток денежных средств на электронном средстве платежа на конец отчетного полугодия (в единицах соответствующей валюты) ОстКонЭСП А N(20.2) О  
Зачислено денежных средств на электронные средства платежа, предоставленные иностранными поставщиками платежных услуг (в единицах соответствующей валюты) ЗачСред С   НУ Состав элемента представлен в таблице 4.27.
Элемент является обязательным, если значение элемента <СумЗачЭСП> 0
Списано денежных средств с электронных средств платежа, предоставленных иностранными поставщиками платежных услуг (в единицах соответствующей валюты) СписСред С   НУ Состав элемента представлен в таблице 4.28.
Элемент является обязательным, если значение элемента <СумСписЭСП> 0

Таблица 4.27

Зачислено денежных средств на электронные средства платежа, предоставленные иностранными поставщиками платежных услуг (в единицах соответствующей валюты) (ЗачСред)

Наименование элемента Сокращенное наименование (код) элемента Признак типа элемента Формат элемента Признак обязательности элемента Дополнительная информация
Зачислено денежных средств на электронные средства платежа, предоставленные иностранными поставщиками платежных услуг, по кодам видов операций (в единицах соответствующей валюты) ЗачСредКод С   ОМ Типовой элемент <СвСредТип>.
Состав элемента представлен в таблице 4.29

Таблица 4.28

Списано денежных средств с электронных средств платежа, предоставленных иностранными поставщиками платежных услуг (в единицах соответствующей валюты) (СписСред)

Наименование элемента Сокращенное наименование (код) элемента Признак типа элемента Формат элемента Признак обязательности элемента Дополнительная информация
Списано денежных средств с электронных средств платежа, предоставленных иностранными поставщиками платежных услуг, по кодам видов операций (в единицах соответствующей валюты) СписСредКод С   ОМ Типовой элемент <СвСредТип>.
Состав элемента представлен в таблице 4.29

Таблица 4.29

Сведения о зачисленных (списанных) денежных средствах (СвСредТип)

Наименование элемента Сокращенное наименование (код) элемента Признак типа элемента Формат элемента Признак обязательности элемента Дополнительная информация
Код вида операции КодОпер А T(=5) ОК Код вида валютной операции указывается в соответствии с нормативным актом Банка России, регулирующим порядок представления резидентами и нерезидентами уполномоченным банкам подтверждающих документов и информации при осуществлении валютных операций
Сумма (в единицах соответствующей валюты) Сумма А N(20.2) О Принимает значение более 0

Таблица 4.30

Фамилия, имя, отчество (ФИОТип)

Наименование элемента Сокращенное наименование (код) элемента Признак типа элемента Формат элемента Признак обязательности элемента Дополнительная информация
Фамилия Фамилия А T(1-60) О  
Имя Имя А T(1-60) О  
Отчество Отчество   T(1-60) Н