Приказ ФНС РФ от 04.09.2024 N ЕД-7-21/706@

"Об утверждении формы, Порядка ее заполнения и формата представления в электронной форме сведений о зарегистрированных транспортных средствах и об их владельцах, внесенных в федеральную государственную информационную систему учета и регистрации тракторов, самоходных машин и прицепов к ним"
Редакция от 04.09.2024 — Вступит в силу с 01.01.2026

Данный документ вступает в силу с 01.01.2026 (пункт 3).

Зарегистрировано в Минюсте России 24 октября 2024 г. N 79903

ФЕДЕРАЛЬНАЯ НАЛОГОВАЯ СЛУЖБА

ПРИКАЗ
от 4 сентября 2024 г. N ЕД-7-21/706@

ОБ УТВЕРЖДЕНИИ ФОРМЫ, ПОРЯДКА ЕЕ ЗАПОЛНЕНИЯ И ФОРМАТА ПРЕДСТАВЛЕНИЯ В ЭЛЕКТРОННОЙ ФОРМЕ СВЕДЕНИЙ О ЗАРЕГИСТРИРОВАННЫХ ТРАНСПОРТНЫХ СРЕДСТВАХ И ОБ ИХ ВЛАДЕЛЬЦАХ, ВНЕСЕННЫХ В ФЕДЕРАЛЬНУЮ ГОСУДАРСТВЕННУЮ ИНФОРМАЦИОННУЮ СИСТЕМУ УЧЕТА И РЕГИСТРАЦИИ ТРАКТОРОВ, САМОХОДНЫХ МАШИН И ПРИЦЕПОВ К НИМ

В соответствии с абзацем четвертым пункта 4 и пунктом 10 статьи 85 Налогового кодекса Российской Федерации, на основании абзаца первого пункта 1 и подпункта 5.9.37 пункта 5 Положения о Федеральной налоговой службе, утвержденного постановлением Правительства Российской Федерации от 30.09.2004 N 506, в целях обеспечения информационного взаимодействия налоговых органов с федеральным органом исполнительной власти, являющимся оператором федеральной государственной информационной системы учета и регистрации тракторов, самоходных машин и прицепов к ним, а также в связи с принятием Федерального закона от 08.08.2024 N 259-ФЗ "О внесении изменений в части первую и вторую Налогового кодекса Российской Федерации и отдельные законодательные акты Российской Федерации о налогах и сборах" приказываю:

1. Утвердить:

форму "Сведения о зарегистрированных транспортных средствах и об их владельцах, внесенные в федеральную государственную информационную систему учета и регистрации тракторов, самоходных машин и прицепов к ним" согласно приложению N 1 к настоящему приказу;

формат представления в электронной форме сведений о зарегистрированных транспортных средствах и об их владельцах, внесенных в федеральную государственную информационную систему учета и регистрации тракторов, самоходных машин и прицепов к ним, согласно приложению N 2 к настоящему приказу;

порядок заполнения формы "Сведения о зарегистрированных транспортных средствах и об их владельцах, внесенные в федеральную государственную информационную систему учета и регистрации тракторов, самоходных машин и прицепов к ним" согласно приложению N 3 к настоящему приказу.

2. Признать утратившими силу приказы Федеральной налоговой службы от 20.05.2022 N ЕД-7-21/420@ "Об утверждении формы, порядка ее заполнения и формата представления сведений о транспортных средствах и об их владельцах, регистрируемых органами исполнительной власти субъектов Российской Федерации, уполномоченными на осуществление регионального государственного контроля (надзора) в области технического состояния и эксплуатации самоходных машин и других видов техники, в электронной форме" (зарегистрирован Министерством юстиции Российской Федерации 14.07.2022, регистрационный N 69262), от 28.10.2022 N ЕД-7-21/988@ "О внесении изменений в приложение к приказу Федеральной налоговой службы от 20.05.2022 N ЕД-7-21/420@" (зарегистрирован Министерством юстиции Российской Федерации 30.11.2022, регистрационный N 71232), от 02.12.2022 N ЕД-7-21/1154@ "О внесении изменений в приложения к приказу Федеральной налоговой службы от 20.05.2022 N ЕД-7-21/420@" (зарегистрирован Министерством юстиции Российской Федерации 12.01.2023, регистрационный N 71982), от 16.08.2023 N ЕД-7-21/543@ "О внесении изменений в приложения N N 2, 3 к приказу Федеральной налоговой службы от 20.05.2022 N ЕД-7-21/420@" (зарегистрирован Министерством юстиции Российской Федерации 15.09.2023, регистрационный N 75246).

3. Установить, что настоящий приказ вступает в силу с 1 января 2026 года.

4. Контроль за исполнением настоящего приказа возложить на заместителя руководителя Федеральной налоговой службы, координирующего методологическое обеспечение работы налоговых органов по вопросам исчисления, полноты и уплаты транспортного налога, а также на заместителя руководителя Федеральной налоговой службы, координирующего работу по созданию, развитию, сопровождению и эксплуатации автоматизированной информационной системы Федеральной налоговой службы.

Руководитель
Федеральной налоговой службы
Д.В. ЕГОРОВ

Приложение N 1
к приказу ФНС России
от 04.09.2024 N ЕД-7-21/706@

Форма по КНД 1114009

СВЕДЕНИЯ О ЗАРЕГИСТРИРОВАННЫХ ТРАНСПОРТНЫХ СРЕДСТВАХ И ОБ ИХ ВЛАДЕЛЬЦАХ, ВНЕСЕННЫЕ В ФЕДЕРАЛЬНУЮ ГОСУДАРСТВЕННУЮ ИНФОРМАЦИОННУЮ СИСТЕМУ УЧЕТА И РЕГИСТРАЦИИ ТРАКТОРОВ, САМОХОДНЫХ МАШИН И ПРИЦЕПОВ К НИМ

1. Серия и номер паспорта транспортного средства                                
                                          серия   номер
2. Номер электронного паспорта транспортного средства                                
                                                             
3. Дата выдачи паспорта транспортного средства       .     .                  
                                                             
4. Серия и номер паспорта транспортного средства (предыдущего)                                
                                          серия   номер
5. Дата выдачи паспорта транспортного средства (предыдущего)       .     .                  
                                                             
6. Государственный регистрационный знак транспортного средства                                
                                номер   серия   код региона          
7. Государственный регистрационный знак транспортного средства (предыдущий)                                
                                номер   серия   код региона          
8. Марка транспортного средства                                
                                                             
                                                           
                                код вида транспортного средства                
                                                             
9. Сведения о двигателе/двигателях транспортного средства:                                
                                                             
9.1 Мощность                     (л.с.)                 (кВт)    
                                                             
                                      .     .                
                                  дата изменения (при наличии)        
                                                             
10. Идентификационный номер (VIN или PIN) транспортного средства                                          
                                           
                                              .     .        
                                          дата изменения (при наличии)
                                                             
11. Идентификационный номер (VIN или PIN) транспортного средства (предыдущий)                                          
                                           
                                              .     .        
                                          дата изменения (при наличии)
                                                             
12. Год выпуска транспортного средства                                          
                                                             
13. Фамилия                                                  
                                                             
14. Имя                                                  
                                                             
15. Отчество (при наличии)                                                  
                                                             
16. ИНН (при наличии)                                                  
                                                             
17. Дата рождения     .     .                                      
                                                             
18. Сведения о документе, удостоверяющем личность:                                  
                                                           
          код вида документа                                            
                                                             
18.1. Серия и номер                   18.2. Орган, выдавший документ, удостоверяющий личность                
                                                             
18.3. Дата выдачи     .     .                                      
                                                             
          1 - гражданин Российской Федерации;                              
19. Гражданство: 2 - иностранный гражданин;                              
        3 - лицо без гражданства                              
                                                             
  Для иностранного гражданина или лица без гражданства:                   код страны      
                                                             
20. Код субъекта Российской Федерации или иной территории по месту жительства (месту пребывания) физического лица - владельца транспортного средства      
                                                             
21. Полное наименование юридического лица                                            
                                                             
22. ОГРН юридического лица                                              
                                                             
23. ИНН/КПП юридического лица                     /                        
                                                             
24. Сведения о свидетельстве о государственной регистрации транспортного средства:                      
                                                             
24.1. Серия и номер                                        
                                                             
24.2. Дата выдачи                         .     .        
                                                             
25. Сведения о свидетельстве о государственной регистрации транспортного средства (предыдущем):                      
                                                             
25.1. Серия и номер                                        
                                                             
25.2. Дата выдачи                         .     .        
                                                             
26. Дата регистрации                         .     .        
                                                             
27. Дата снятия с учета                         .     .        

Приложение N 2
к приказу ФНС России
от 04.09.2024 N ЕД-7-21/706@

ФОРМАТ ПРЕДСТАВЛЕНИЯ В ЭЛЕКТРОННОЙ ФОРМЕ СВЕДЕНИЙ О ЗАРЕГИСТРИРОВАННЫХ ТРАНСПОРТНЫХ СРЕДСТВАХ И ОБ ИХ ВЛАДЕЛЬЦАХ, ВНЕСЕННЫХ В ФЕДЕРАЛЬНУЮ ГОСУДАРСТВЕННУЮ ИНФОРМАЦИОННУЮ СИСТЕМУ УЧЕТА И РЕГИСТРАЦИИ ТРАКТОРОВ, САМОХОДНЫХ МАШИН И ПРИЦЕПОВ К НИМ

1. Настоящий формат описывает требования к XML-файлам передачи сведений о зарегистрированных транспортных средствах и об их владельцах, внесенных в федеральную государственную информационную систему учета и регистрации тракторов, самоходных машин и прицепов к ним, в налоговые органы в электронной форме (далее - файл обмена).

2. Номер версии настоящего формата 4.05, часть 220_06.

3. Имя файла обмена должно иметь следующий вид:

R_T_P_O_GGGGMMDD_N, где:

R_T - префикс, принимающий значение: VO_GTNTS;

P - идентификатор получателя информации представляется в виде четырехразрядного кода налогового органа;

O - идентификатор отправителя информации для федерального органа исполнительной власти, являющегося оператором федеральной государственной информационной системы учета и регистрации тракторов, самоходных машин и прицепов к ним, представляется в виде девятнадцатиразрядного кода (идентификационный номер налогоплательщика (ИНН) и код причины постановки на учет (КПП) органа);

GGGG - год формирования передаваемого файла, MM - месяц, DD - день;

N - идентификационный номер файла (длина - от 1 до 36 знаков. Идентификационный номер файла должен обеспечивать уникальность файла).

Расширение имени файла - xml. Расширение имени файла может указываться как строчными, так и прописными буквами.

Параметры первой строки файла обмена

Первая строка XML-файла должна иметь следующий вид:

<?xml version="1.0" encoding = "windows-1251"?>

Имя файла, содержащего XML-схему файла обмена, должно иметь следующий вид:

VO_GTNTS_2_220_06_04_05_xx, где xx - номер версии схемы.

Расширение имени файла - xsd.

XML-схема файла обмена приводится отдельным файлом.

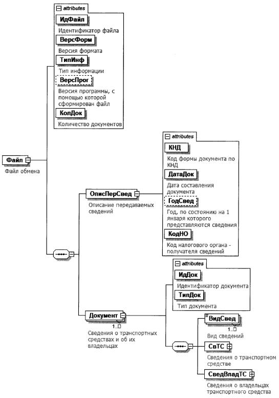
4. Логическая модель файла обмена представлена в виде диаграммы структуры файла обмена на рисунке 1 настоящего формата. Элементами логической модели файла обмена являются элементы и атрибуты XML-файла. Перечень структурных элементов логической модели файла обмена и сведения о них приведены в таблицах 4.1 - 4.12 настоящего формата.

Для каждого структурного элемента логической модели файла обмена приводятся следующие сведения:

наименование элемента. Приводится полное наименование элемента. В строке таблицы могут быть описаны несколько элементов, наименования которых разделены символом "|". Такая форма записи применяется при наличии в файле обмена только одного элемента из описанных в этой строке;

сокращенное наименование (код) элемента. Приводится сокращенное наименование элемента;

признак типа элемента. Может принимать следующие значения: "С" - сложный элемент логической модели (содержит вложенные элементы), "П" - простой элемент логической модели, реализованный в виде элемента XML-файла, "А" - простой элемент логической модели, реализованный в виде атрибута элемента XML-файла. Простой элемент логической модели не содержит вложенные элементы;

формат элемента. Формат элемента представляется следующими условными обозначениями: T - символьная строка; N - числовое значение (целое или дробное).

Формат символьной строки указывается в виде T(n-k) или T(=k), где: n - минимальное количество знаков, k - максимальное количество знаков, символ "-" - разделитель, символ "=" означает фиксированное количество знаков в строке. В случае, если минимальное количество знаков равно 0, формат имеет вид T(0-k). В случае, если максимальное количество знаков не ограничено, формат имеет вид T(n-).

Формат числового значения указывается в виде N(m.k), где: m - максимальное количество знаков в числе, включая знак (для отрицательного числа), целую и дробную часть числа без разделяющей десятичной точки, k - максимальное число знаков дробной части числа. Если число знаков дробной части числа равно 0 (то есть число целое), то формат числового значения имеет вид N(m).

Для простых элементов, являющихся базовыми в XML, например, элемент с типом "date", поле "Формат элемента" не заполняется. Для таких элементов в поле "Дополнительная информация" указывается тип базового элемента;

признак обязательности элемента определяет обязательность наличия элемента (совокупности наименования элемента и его значения) в файле обмена. Признак обязательности элемента может принимать следующие значения: "О" - наличие элемента в файле обмена обязательно; "Н" - наличие элемента в файле обмена необязательно, то есть элемент может отсутствовать. Если элемент принимает ограниченный перечень значений (по классификатору, справочнику, кодовому словарю), то признак обязательности элемента дополняется символом "К". В случае, если количество реализаций элемента может быть более одной, то признак обязательности элемента дополняется символом "М".

К вышеперечисленным признакам обязательности элемента может добавляться значение "У" в случае описания в XML-схеме условий, предъявляемых к элементу в файле обмена, описанных в графе "Дополнительная информация";

дополнительная информация содержит, при необходимости, требования к элементу файла обмена, не указанные ранее. Для сложных элементов указывается ссылка на таблицу, в которой описывается состав данного элемента. Для элементов, принимающих ограниченный перечень значений из классификатора (справочника, кодового словаря), указывается соответствующее наименование классификатора (справочника, кодового словаря) или приводится перечень возможных значений.

Рис. 1. Диаграмма структуры файла обмена

Таблица 4.1

Файл обмена (Файл)

Наименование элемента Сокращенное наименование (код) элемента Признак типа элемента Формат элемента Признак обязательности элемента Дополнительная информация
Идентификатор файла ИдФайл А T(1-255) ОУ Содержит (повторяет) имя сформированного файла (без расширения)
Версия формата ВерсФорм А T(1-5) О Принимает значение: 4.05
Тип информации ТипИнф А T(1-50) ОК Принимает значение:
ГТН_ГОД - при представлении ежегодных сведений |
ГТН_10 - при представлении сведений в течение 10 рабочих дней со дня возникновения основания |
ГТН_СВЕРКА - при представлении сведений за период, определенный взаимодействующими органами
Версия программы, с помощью которой сформирован файл ВерсПрог А T(1-40) Н  
Количество документов КолДок А N(9) О Указывает количество повторений элемента <Документ>.
Принимает значение от 1 и более
Описание передаваемых сведений ОписПерСвед С   О Состав элемента представлен в таблице 4.2
Сведения о зарегистрированных транспортных средствах и об их владельцах, внесенных в федеральную государственную информационную систему учета и регистрации тракторов, самоходных машин и прицепов к ним (далее - сведения о транспортных средствах и об их владельцах) Документ С   ОМ Состав элемента представлен в таблице 4.3

Таблица 4.2

Описание передаваемых сведений (ОписПерСвед)

Наименование элемента Сокращенное наименование (код) элемента Признак типа элемента Формат элемента Признак обязательности элемента Дополнительная информация
Код формы документа по классификатору налоговых документов КНД А T(=7) ОК Типовой элемент <КНДТип>.
Принимает значение: 1114009

Таблица 4.3

Сведения о транспортных средствах и об их владельцах (Документ)

Наименование элемента Сокращенное наименование (код) элемента Признак типа элемента Формат элемента Признак обязательности элемента Дополнительная информация
Идентификатор документа ИдДок А T(1-36) О Рекомендуется использовать глобально уникальный идентификатор (GUID)
Сведения о транспортном средстве СвТС С   О Состав элемента представлен в таблице 4.4
Сведения о владельцах транспортного средства СведВладТС С   О Состав элемента представлен в таблице 4.5

Таблица 4.4

Сведения о транспортном средстве (СвТС)

Наименование элемента Сокращенное наименование (код) элемента Признак типа элемента Формат элемента Признак обязательности элемента Дополнительная информация
Идентификационный номер (VIN или PIN) транспортного средства ИденНом А T(1-2000) Н  
Идентификационный номер (VIN или PIN) транспортного средства (предыдущий) ПредИденНом А T(1-2000) Н  
Дата изменения идентификационного номера (VIN или PIN) транспортного средства ДатаИзмИденНом А T(=10) Н Типовой элемент <ДатаТип>.
Дата в формате ДД.ММ.ГГГГ.
Элемент обязателен при наличии <ПредИденНом>
Марка транспортного средства Марка А T(1-255) Н  
Код вида транспортного средства КодВидТС А T(=5) ОК  
Мощность л.с. МошДвигЛС А N(14.2) Н Элемент обязателен при отсутствии элемента, <МощДвигКВт>
Мощность кВт МощДвигКВт А N(14.2) Н Элемент обязателен при отсутствии элемента, <МощДвигЛС>
Дата изменения мощности ДатаМощ А Т(=10) Н Типовой элемент <ДатаТип>.
Дата в формате ДД.ММ.ГГГГ
Год выпуска транспортного средства ГодВып А   Н Типовой элемент <xs:gYear>.
Год в формате ГГГГ
Сведения о паспорте транспортного средства ПСМ С   Н Типовой элемент <ПСМТип>.
Состав элемента представлен в таблице 4.8
Сведения о паспорте транспортного средства (предыдущем) ПредПСМ С   Н Типовой элемент <ПСМТип>.
Состав элемента представлен в таблице 4.8
Сведения о государственном регистрационном знаке транспортного средства ГосРегЗн С   Н Типовой элемент <ГРЗТип>.
Состав элемента представлен в таблице 4.10
Сведения о государственном регистрационном знаке транспортного средства (предыдущем) ПредГосРегЗн С   Н Типовой элемент <ГРЗТип>.
Состав элемента представлен в таблице 4.10

Таблица 4.5

Сведения о владельцах транспортного средства (СведВладТС)

Наименование элемента Сокращенное наименование (код) элемента Признак типа элемента Формат элемента Признак обязательности элемента Дополнительная информация
Серия и номер свидетельства о государственной регистрации транспортного средства СерНомРегДок А T(1-255) Н  
Дата выдачи свидетельства о государственной регистрации транспортного средства ДатаВыдРегДок А T(=10) Н Типовой элемент <ДатаТип>.
Дата в формате ДД.ММ.ГГГГ
Серия и номер свидетельства о государственной регистрации транспортного средства (предыдущего) СерНомПредРегДок А T(1-255) Н  
Дата выдачи свидетельства о государственной регистрации транспортного средства (предыдущего) ДатаВыдПредРегДок А T(=10) Н Типовой элемент <ДатаТип>.
Дата в формате ДД.ММ.ГГГГ.
Элемент обязателен при наличии <СерНомПредРегДок>
Дата регистрации ДатаРегПрав А T(=10) О Типовой элемент <ДатаТип>.
Дата в формате ДД.ММ.ГГГГ
Дата снятия с учета ДатаПрекрПрав А T(=10) Н Типовой элемент <ДатаТип>.
Дата в формате ДД.ММ.ГГГГ
Сведения о физическом лице, на которое зарегистрировано транспортное средство | СведФЛ С   О Состав элемента представлен в таблице 4.6
Сведения о юридическом лице, на которое зарегистрировано транспортное средство СведЮЛ С   О Состав элемента представлен в таблице 4.7

Таблица 4.6

Сведения о физическом лице, на которое зарегистрировано транспортное средство (СведФЛ)

Наименование элемента Сокращенное наименование (код) элемента Признак типа элемента Формат элемента Признак обязательности элемента Дополнительная информация
ИНН ИННФЛ А T(1-255) Н  
Дата рождения ДатаРожд А T(=10) О Типовой элемент <ДатаТип>.
Дата в формате ДД.ММ.ГГГГ
Признак наличия гражданства ПризнГражд А T(=1) ОК Принимает значение:
1 - гражданин Российской Федерации |
2 - иностранный гражданин |
3 - лицо без гражданства
Гражданство Гражд А T(=3) ОК Типовой элемент <ОКСМТип>.
Код субъекта Российской Федерации или иной территории по месту жительства (месту пребывания) физического лица - владельца транспортного средства КодРегион А T(=2) ОК Типовой элемент <ССРФТип>.
Фамилия, имя, отчество (при наличии) ФИО С   О Типовой элемент <ФИОПрТип>.
Состав элемента представлен в таблице 4.12
Сведения о документе, удостоверяющем личность УдЛичнФЛ С   О Типовой элемент <УдЛичнФЛ>.
Состав элемента представлен в таблице 4.11

Таблица 4.7

Сведения о юридическом лице, на которое зарегистрировано транспортное средство (СведЮЛ)

Наименование элемента Сокращенное наименование (код) элемента Признак типа элемента Формат элемента Признак обязательности элемента Дополнительная информация
Полное наименование юридического лица НаимОрг А T(1-1000) О  
ОГРН юридического лица ОГРН А T(1-255) Н  
ИНН юридического лица ИННЮЛ А T(=10) О Типовой элемент <ИННЮЛТип>
КПП юридического лица КПП А T(1-255) О  

Таблица 4.8

Сведения о паспорте транспортного средства (ПСМТип)

Наименование элемента Сокращенное наименование (код) элемента Признак типа элемента Формат элемента Признак обязательности элемента Дополнительная информация
Дата выдачи паспорта транспортного средства ДатаПСМ А T(=10) Н Типовой элемент <ДатаТип>.
Дата в формате ДД.ММ.ГГГГ
Номер электронного паспорта транспортного средства | УНПСМ П T(=15) О Состав элемента представлен в таблице 4.9
Реквизиты паспорта транспортного средства при отсутствии электронного паспорта транспортного средства СерНомПСМ С   О  

Таблица 4.9

Реквизиты паспорта транспортного средства при отсутствии электронного паспорта транспортного средства (СерНомПСМ)

Наименование элемента Сокращенное наименование (код) элемента Признак типа элемента Формат элемента Признак обязательности элемента Дополнительная информация
Серия СерПСМ А T(1-10) Н  
Номер НомПСМ А T(1-10) Н  

Таблица 4.10

Сведения о государственном регистрационном знаке (ГРЗТип)

Наименование элемента Сокращенное наименование (код) элемента Признак типа элемента Формат элемента Признак обязательности элемента Дополнительная информация
Номер НомГРЗ А T(1-10) Н  
Серия СерГРЗ А T(1-10) Н  
Код региона РегионГРЗ А T(1-10) Н  

Таблица 4.11

Сведения о документе, удостоверяющем личность (УдЛичнФЛ)

Наименование элемента Сокращенное наименование (код) элемента Признак типа элемента Формат элемента Признак обязательности элемента Дополнительная информация
Код вида документа КодВидДок А T(=2) ОК Типовой элемент <СПДУЛТип>.
Серия и номер СерНомДок А T(1-25) О  
Дата выдачи ДатаДок А T(=10) Н Типовой элемент <ДатаТип>.
Дата в формате ДД.ММ.ГГГГ
Орган, выдавший документ, удостоверяющий личность ВыдДок А T(1-255) Н  

Таблица 4.12

Фамилия, имя, отчество физического лица (ФИОПрТип)

Наименование элемента Сокращенное наименование (код) элемента Признак типа элемента Формат элемента Признак обязательности элемента Дополнительная информация
Признак отсутствия фамилии | ПрФамилия П T(=1) ОК Принимает значение: 1 - фамилия отсутствует
Фамилия Фамилия П T(1-60) О Элемент обязателен при отсутствии элемента <Имя>
Признак отсутствия имени | ПрИмя П T(=1) ОК Принимает значение: 1 - имя отсутствует
Имя Имя П T(1-60) О Элемент обязателен при отсутствии элемента <Фамилия>
Признак отсутствия отчества | ПрОтчество П T(=1) ОК Принимает значение: 1 - отчество отсутствует
Отчество Отчество П T(1-60) О  

Приложение N 3
к приказу ФНС России
от 04.09.2024 N ЕД-7-21/706@

ПОРЯДОК ЗАПОЛНЕНИЯ ФОРМЫ "СВЕДЕНИЯ О ЗАРЕГИСТРИРОВАННЫХ ТРАНСПОРТНЫХ СРЕДСТВАХ И ОБ ИХ ВЛАДЕЛЬЦАХ, ВНЕСЕННЫЕ В ФЕДЕРАЛЬНУЮ ГОСУДАРСТВЕННУЮ ИНФОРМАЦИОННУЮ СИСТЕМУ УЧЕТА И РЕГИСТРАЦИИ ТРАКТОРОВ, САМОХОДНЫХ МАШИН И ПРИЦЕПОВ К НИМ"

1. Форма "Сведения о зарегистрированных транспортных средствах и об их владельцах, внесенные в федеральную государственную информационную систему учета и регистрации тракторов, самоходных машин и прицепов к ним" (далее - Форма) заполняется на основе сведений о зарегистрированных транспортных средствах и об их владельцах, внесенных в федеральную государственную информационную систему учета и регистрации тракторов, самоходных машин и прицепов к ним (далее - транспортное средство).

2. Форма состоит из реквизитов (поля и строки) и заполняется отдельно по каждому транспортному средству, в отношении которого представляются сведения в составе Формы (далее - сведения), а также отдельно в отношении каждого владельца, на которого зарегистрировано транспортное средство (далее - владелец транспортного средства).

3. По строке 1 указываются (при наличии) сведения о серии и номере паспорта транспортного средства (далее - ПСМ), за исключением электронного ПСМ.

4. По строке 2 указываются (при наличии) сведения о номере электронного ПСМ.

5. По строке 3 указываются сведения о дате выдачи ПСМ, сведения о котором указаны в строке 1 или строке 2 соответственно.

6. По строке 4 указываются (при наличии) серия и номер предыдущего ПСМ.

7. По строке 5 указывается (при наличии) дата выдачи предыдущего ПСМ.

8. По строке 6 указываются сведения о государственном регистрационном знаке транспортного средства (номер, серия и код региона).

9. По строке 7 указывается (при наличии) предыдущий государственный регистрационный знак транспортного средства (номер, серия и код региона).

10. По строке 8 указываются (при наличии) марка транспортного средства, а также код вида транспортного средства, определенный в соответствии с приложением N 1 к настоящему Порядку.

11. По строке 9 указываются следующие сведения о двигателе (двигателях) транспортного средства:

сведения о мощности (в лошадиных силах и (или) в киловаттах), в том числе о сумме мощностей двигателей транспортного средства, если установлено несколько двигателей (строка 9.1);

дата изменения мощности (при наличии сведений).

12. По строке 10 указываются (при наличии) идентификационный номер (VIN или PIN) транспортного средства, а также (при наличии) дата изменения идентификационного номера (VIN или PIN) транспортного средства.

13. По строке 11 указываются (при наличии) предыдущий идентификационный номер (VIN или PIN) транспортного средства, а также (при наличии) дата изменения предыдущего идентификационного номера (VIN или PIN) транспортного средства.

14. По строке 12 указывается (при наличии) год выпуска транспортного средства.

15. По строкам 13 - 15 указываются полностью (без сокращений) фамилия, имя, отчество (при наличии) физического лица - владельца транспортного средства, сведения о котором отражены в строках 1 - 12 (далее - физическое лицо).

16. По строке 16 указывается (при наличии) идентификационный номер налогоплательщика (далее - ИНН) физического лица.

17. По строке 17 указывается дата рождения (число, месяц и год) физического лица.

18. По строке 18 указываются сведения о документе, удостоверяющем личность физического лица: код вида документа в соответствии с приложением N 2 к настоящему Порядку; серия и номер (строка 18.1); наименование органа, выдавшего документ, удостоверяющий личность (при наличии) (строка 18.2); дата выдачи (при наличии) (строка 18.3).

19. По строке 19 указывается гражданство физического лица путем проставления отметки в соответствующем поле, расположенном в этой строке: "1" - для граждан Российской Федерации, "2" - для иностранных граждан, "3" - для лиц без гражданства. При этом для иностранного гражданина указывается код гражданства и заполняется поле "код страны" в соответствии с Общероссийским классификатором стран мира. Для лица без гражданства в поле "код страны" указывается код 999.

20. По строке 20 указывается в соответствии с приложением N 3 к настоящему Порядку код субъекта Российской Федерации или иной территории по месту жительства (месту пребывания) физического лица - владельца транспортного средства.

21. По строке 21 указывается полное наименование юридического лица - владельца транспортного средства, сведения о котором отражены в строках 1 - 12 (далее - юридическое лицо, организация).

22. По строке 22 указывается основной государственный регистрационный номер российского юридического лица.

23. По строке 23 указываются:

для российской организации: ИНН и код причины постановки на учет (далее - КПП) по месту нахождения юридического лица или КПП обособленного подразделения юридического лица, по месту нахождения которого зарегистрировано транспортное средство;

для иностранной организации: ИНН и КПП обособленного подразделения, через которое осуществляется деятельность на территории Российской Федерации, по месту нахождения которого зарегистрировано транспортное средство.

24. По строке 24 указываются (при наличии) сведения о выданном в отношении физического лица или организации свидетельстве о государственной регистрации транспортного средства (далее - свидетельство): по строке 24.1 - серия и номер свидетельства; по строке 24.2 - дата выдачи свидетельства.

25. По строке 25 указываются (при наличии) сведения о выданном в отношении физического лица или организации предыдущем свидетельстве: по строке 25.1 - серия и номер предыдущего свидетельства; по строке 25.2 - дата выдачи предыдущего свидетельства.

26. По строке 26 указываются сведения о дате государственной регистрации транспортного средства в отношении физического лица или организации (ее обособленного подразделения), сведения о которых отражены в строках 13 - 23.

27. По строке 27 указываются (при наличии) сведения о дате снятия транспортного средства с учета в отношении физического лица или организации (ее обособленного подразделения), сведения о которых отражены в строках 13 - 23.

Приложение N 1
к Порядку заполнения формы
"Сведения о зарегистрированных
транспортных средствах и об их
владельцах, внесенные в федеральную
государственную информационную
систему учета и регистрации тракторов,
самоходных машин и прицепов к ним",
утвержденному приказом ФНС России
от 04.09.2024 N ЕД-7-21/706@

КОДЫ ВИДОВ ТРАНСПОРТНЫХ СРЕДСТВ

Код Наименование объекта классификации
53001 Тракторы
53003 Самоходные комбайны
56600 Мотосани
56700 Снегоходы
57000 Прочие самоходные машины и другие виды техники

Приложение N 2
к Порядку заполнения формы
"Сведения о зарегистрированных
транспортных средствах и об их
владельцах, внесенные в федеральную
государственную информационную
систему учета и регистрации тракторов,
самоходных машин и прицепов к ним",
утвержденному приказом ФНС России
от 04.09.2024 N ЕД-7-21/706@

КОДЫ ВИДОВ ДОКУМЕНТОВ, УДОСТОВЕРЯЮЩИХ ЛИЧНОСТЬ НАЛОГОПЛАТЕЛЬЩИКА

Код Наименование документа
01 Паспорт гражданина СССР
03 Свидетельство о рождении
05 Справка об освобождении из места лишения свободы
07 Военный билет
08 Временное удостоверение, выданное взамен военного билета
10 Паспорт иностранного гражданина
11 Свидетельство о рассмотрении ходатайства о признании лица беженцем на территории Российской Федерации по существу
12 Вид на жительство в Российской Федерации
13 Удостоверение беженца
14 Временное удостоверение личности гражданина Российской Федерации
15 Разрешение на временное проживание в Российской Федерации
18 Свидетельство о предоставлении временного убежища на территории Российской Федерации
21 Паспорт гражданина Российской Федерации
23 Свидетельство о рождении, выданное уполномоченным органом иностранного государства
24 Удостоверение личности военнослужащего Российской Федерации
26 Паспорт моряка
27 Военный билет офицера запаса
61 Свидетельство о регистрации по месту жительства
62 Вид на жительство иностранного гражданина
91 Иные документы, признаваемые в соответствии с законодательством Российской Федерации или в соответствии с международными договорами Российской Федерации в качестве документов, удостоверяющих личность налогоплательщика

Приложение N 3
к Порядку заполнения формы
"Сведения о зарегистрированных
транспортных средствах и об их
владельцах, внесенные в федеральную
государственную информационную
систему учета и регистрации тракторов,
самоходных машин и прицепов к ним",
утвержденному приказом ФНС России
от 04.09.2024 N ЕД-7-21/706@

КОДЫ СУБЪЕКТОВ РОССИЙСКОЙ ФЕДЕРАЦИИ И ИНЫХ ТЕРРИТОРИЙ

Код Наименование
01 Республика Адыгея (Адыгея)
02 Республика Башкортостан
03 Республика Бурятия
04 Республика Алтай
05 Республика Дагестан
06 Республика Ингушетия
07 Кабардино-Балкарская Республика
08 Республика Калмыкия
09 Карачаево-Черкесская Республика
10 Республика Карелия
11 Республика Коми
12 Республика Марий Эл
13 Республика Мордовия
14 Республика Саха (Якутия)
15 Республика Северная Осетия - Алания
16 Республика Татарстан (Татарстан)
17 Республика Тыва
18 Удмуртская Республика
19 Республика Хакасия
20 Чеченская Республика
21 Чувашская Республика - Чувашия
22 Алтайский край
23 Краснодарский край либо федеральная территория "Сириус"
24 Красноярский край
25 Приморский край
26 Ставропольский край
27 Хабаровский край
28 Амурская область
29 Архангельская область
30 Астраханская область
31 Белгородская область
32 Брянская область
33 Владимирская область
34 Волгоградская область
35 Вологодская область
36 Воронежская область
37 Ивановская область
38 Иркутская область
39 Калининградская область
40 Калужская область
41 Камчатский край
42 Кемеровская область - Кузбасс
43 Кировская область
44 Костромская область
45 Курганская область
46 Курская область
47 Ленинградская область
48 Липецкая область
49 Магаданская область
50 Московская область
51 Мурманская область
52 Нижегородская область
53 Новгородская область
54 Новосибирская область
55 Омская область
56 Оренбургская область
57 Орловская область
58 Пензенская область
59 Пермский край
60 Псковская область
61 Ростовская область
62 Рязанская область
63 Самарская область
64 Саратовская область
65 Сахалинская область
66 Свердловская область
67 Смоленская область
68 Тамбовская область
69 Тверская область
70 Томская область
71 Тульская область
72 Тюменская область
73 Ульяновская область
74 Челябинская область
75 Забайкальский край
76 Ярославская область
77 город федерального значения Москва
78 город федерального значения Санкт-Петербург
79 Еврейская автономная область
83 Ненецкий автономный округ
86 Ханты-Мансийский автономный округ - Югра
87 Чукотский автономный округ
89 Ямало-Ненецкий автономный округ
90 Запорожская область
91 Республика Крым
92 город федерального значения Севастополь
93 Донецкая Народная Республика
94 Луганская Народная Республика
95 Херсонская область
99 иные территории, включая город и космодром Байконур