Данный документ дополнен Письмами ФНС РФ от 08.11.2024 N ШЮ-4-17/12784@, от 11.09.2025 N ШЮ-4-17/8343@.
ФЕДЕРАЛЬНАЯ НАЛОГОВАЯ СЛУЖБА
ПИСЬМО
от 16 октября 2024 г. N ШЮ-4-17/11758@
О ВСТУПЛЕНИИ В СИЛУ РЕКОМЕНДОВАННЫХ ФОРМАТОВ ДОКУМЕНТОВ, ИСПОЛЬЗУЕМЫХ ПРИ ЭДО В РАМКАХ ОТВЕТОВ НА ЗАПРОСЫ ПО ВАЛЮТНОМУ КОНТРОЛЮ
Официальный источник электронного документа содержит неточность: имеются в виду пункты 8, 10 и 13 Правил, утвержденных Постановлением Правительства РФ от 17.02.2007 N 98 и пункты 9 и 10 Правил, утвержденных Постановлением Правительства РФ от 26.09.2017 N 1160.
Федеральная налоговая служба в целях обеспечения возможности представления в электронной форме по телекоммуникационным каналам связи через оператора электронного документооборота (далее - ТКС) или через личный кабинет налогоплательщика (далее - ЛК) заявления о продлении срока представления документов и информации (КНД 1150111) (далее - Заявление), уведомления о невозможности представления документов (информации) (КНД 1150113) (далее - Уведомление) в рамках исполнения пунктов 8, 10 и 13 Постановления Правительства Российской Федерации от 17.02.2007 N 98 и пунктов 9 и 10 Постановления Правительства Российской Федерации от 26.09.2017 N 1160 направляет рекомендуемые форматы Заявления (версия 5.01) и Уведомления (версия 5.01) и XML-схемы к ним согласно приложению к настоящему письму.
Одновременно сообщается, что указанные форматы в части представления Заявления и Уведомления:
по ТКС применяются с 01.11.2024;
через ЛК физического лица применяются с 01.01.2025;
через ЛК юридического лица и ЛК индивидуального предпринимателя применяются с 01.07.2025.
Управлениям ФНС России по субъектам Российской Федерации и межрегиональным инспекциям ФНС России по крупнейшим налогоплательщикам довести настоящее письмо до нижестоящих налоговых органов. При этом во избежание дублирования информации территориальным налоговым органам не нужно доводить указанную информацию до налогоплательщиков через операторов электронного документооборота.
Управлению электронного документооборота ФНС России довести настоящее письмо до всех налогоплательщиков, взаимодействующих с налоговыми органами по телекоммуникационным каналам связи через операторов электронного документооборота.
Действительный
государственный советник
Российской Федерации
2 класса
Ю.В. ШЕПЕЛЕВА
Приложение
ФОРМАТ ПРЕДСТАВЛЕНИЯ ЗАЯВЛЕНИЯ О ПРОДЛЕНИИ СРОКА ПРЕДСТАВЛЕНИЯ ДОКУМЕНТОВ И ИНФОРМАЦИИ В ЭЛЕКТРОННОЙ ФОРМЕ
I. ОБЩИЕ СВЕДЕНИЯ
1. Настоящий формат описывает требования к XML-файлам (далее - файлам обмена) при представлении заявления о продлении срока представления документов и информации в электронной форме (далее - файл обмена) в рамках валютного контроля.
2. Номер версии настоящего формата 5.01, часть 750_04.
II. ОПИСАНИЕ ФАЙЛА ОБМЕНА
3. Имя файла обмена должно иметь следующий вид:
R_T_A_K_O_GGGGMMDD_N, где:
R_T - префикс, принимающий значение NO_ZVPSODOKNO;
A_K - идентификатор получателя информации, где: A - идентификатор получателя, которому направляется файл обмена, K - идентификатор конечного получателя, для которого предназначена информация из данного файла обмена. Передача файла от отправителя к конечному получателю (K) может осуществляться в несколько этапов через другие налоговые органы, осуществляющие передачу файла на промежуточных этапах, которые обозначаются идентификатором A. В случае передачи файла от отправителя к конечному получателю при отсутствии налоговых органов, осуществляющих передачу на промежуточных этапах, значения идентификаторов A и K совпадают. Каждый из идентификаторов (A и K) имеет вид для налоговых органов - четырехразрядный код налогового органа;
O - идентификатор отправителя информации, имеет вид:
для организаций - девятнадцатиразрядный код (идентификационный номер налогоплательщика (далее - ИНН) и код причины постановки на учет (далее - КПП) организации (обособленного подразделения);
для физических лиц - двенадцатиразрядный код (ИНН физического лица, при наличии. При отсутствии ИНН - последовательность из двенадцати нулей);
GGGG - год формирования передаваемого файла, MM - месяц, DD - день;
N - идентификационный номер файла. (Длина - от 1 до 36 знаков. Идентификационный номер файла должен обеспечивать уникальность файла).
Расширение имени файла - xml. Расширение имени файла может указываться как строчными, так и прописными буквами.
Параметры первой строки файла обмена
Первая строка XML-файла должна иметь следующий вид:
<?xml version ="1.0" encoding ="windows-1251"?>
Имя файла, содержащего схему файла обмена
Имя файла, содержащего XML-схему файла обмена, должно иметь следующий вид:
NO_ZVPSODOKNO_1_750_04_05_01_xx, где xx - номер версии схемы.
Расширение имени файла - xsd.
XML-схема файла обмена приводится отдельным файлом.
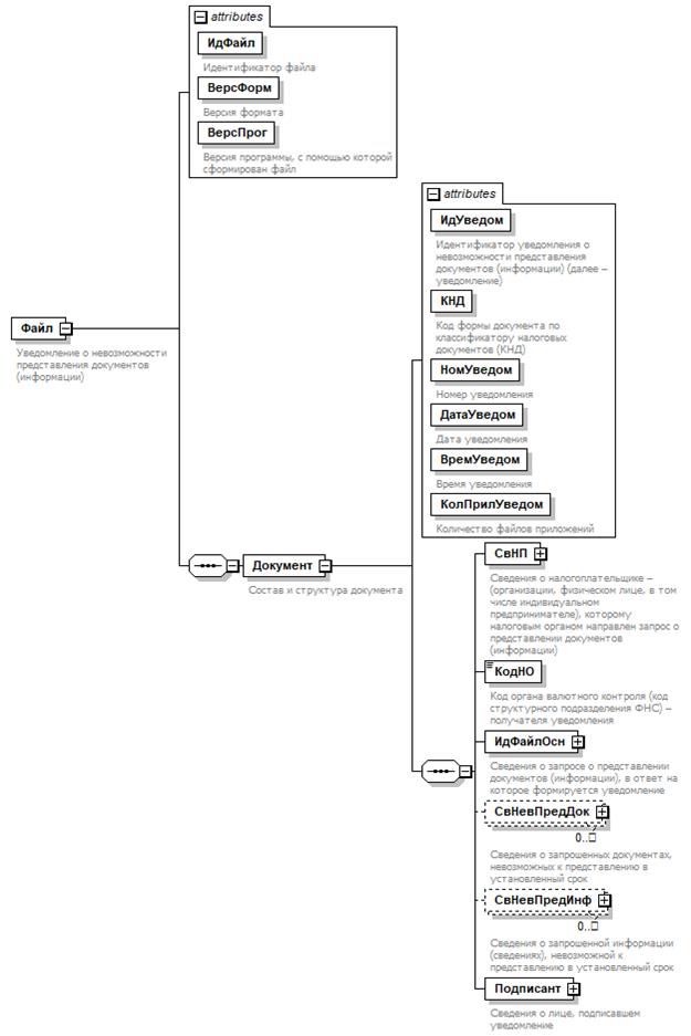
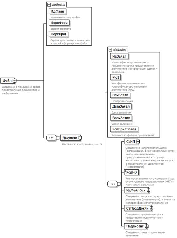
4. Логическая модель файла обмена представлена в виде диаграммы структуры файла обмена на рисунке 1 настоящего формата. Элементами логической модели файла обмена являются элементы и атрибуты XML-файла. Перечень структурных элементов логической модели файла обмена и сведения о них приведены в таблицах 4.1 - 4.10 настоящего формата.
Для каждого структурного элемента логической модели файла обмена приводятся следующие сведения:
наименование элемента. Приводится полное наименование элемента. В строке таблицы могут быть описаны несколько элементов, наименования которых разделены символом "|". Такая форма записи применяется при наличии в файле обмена только одного элемента из описанных в этой строке;
сокращенное наименование (код) элемента. Приводится сокращенное наименование элемента. Синтаксис сокращенного наименования должен удовлетворять спецификации XML;
признак типа элемента. Может принимать следующие значения: "С" - сложный элемент логической модели (содержит вложенные элементы), "П" - простой элемент логической модели, реализованный в виде элемента XML-файла, "А" - простой элемент логической модели, реализованный в виде атрибута элемента XML-файла. Простой элемент логической модели не содержит вложенные элементы;
формат элемента. Формат элемента представляется следующими условными обозначениями: T - символьная строка; N - числовое значение (целое или дробное).
Формат символьной строки указывается в виде T(n-k) или T(=k), где: n - минимальное количество знаков, k - максимальное количество знаков, символ "-" - разделитель, символ "=" означает фиксированное количество знаков в строке. В случае если минимальное количество знаков равно 0, формат имеет вид T(0-k). В случае если максимальное количество знаков не ограничено, формат имеет вид T(n-).
Формат числового значения указывается в виде N(m.к), где: m - максимальное количество знаков в числе, включая знак (для отрицательного числа), целую и дробную часть числа без разделяющей десятичной точки, k - максимальное число знаков дробной части числа. Если число знаков дробной части числа равно 0 (то есть число целое), то формат числового значения имеет вид N(m).
Для простых элементов, являющихся базовыми в XML, таких как элемент с типом "date", поле "Формат элемента" не заполняется. Для таких элементов в поле "Дополнительная информация" указывается тип базового элемента;
признак обязательности элемента определяет обязательность наличия элемента (совокупности наименования элемента и его значения) в файле обмена. Признак обязательности элемента может принимать следующие значения: "О" - наличие элемента в файле обмена обязательно; "Н" - наличие элемента в файле обмена необязательно, то есть элемент может отсутствовать. Если элемент принимает ограниченный перечень значений (по классификатору, справочнику, кодовому словарю), то признак обязательности элемента дополняется символом "К". В случае если количество реализаций элемента может быть более одной, то признак обязательности элемента дополняется символом "М".
К вышеперечисленным признакам обязательности элемента может добавляться значение "У" в случае описания в XML-схеме условий, предъявляемых к элементу в файле обмена, описанных в графе "Дополнительная информация".
дополнительная информация содержит, при необходимости, требования к элементу файла обмена, не указанные ранее. Для сложных элементов указывается ссылка на таблицу, в которой описывается состав данного элемента. Для элементов, принимающих ограниченный перечень значений из классификатора (справочника, кодового словаря), указывается соответствующее наименование классификатора (справочника, кодового словаря) или приводится перечень возможных значений. Для классификатора (справочника, кодового словаря) может указываться ссылка на его местонахождение. Для элементов, использующих пользовательский тип данных, указывается наименование типового элемента.

Рисунок 1. Диаграмма структуры файла обмена
Таблица 4.1
Заявление о продлении срока представления документов и информации (Файл)
| Наименование элемента | Сокращенное наименование (код) элемента | Признак типа элемента | Формат элемента | Признак обязательности элемента | Дополнительная информация |
| Идентификатор файла | ИдФайл | А | T(1-255) | ОУ | Содержит (повторяет) имя сформированного файла (без расширения) |
| Версия формата | ВерсФорм | А | T(1-5) | О | Принимает значение: 5.01 |
| Версия программы, с помощью которой сформирован файл | ВерсПрог | А | T(1-40) | О | |
| Состав и структура документа | Документ | С | | О | Состав элемента представлен в таблице 4.2 |
Таблица 4.2
Состав и структура документа (Документ)
| Наименование элемента | Сокращенное наименование (код) элемента | Признак типа элемента | Формат элемента | Признак обязательности элемента | Дополнительная информация |
| Идентификатор заявления о продлении срока представления документов и информации (далее - заявление) | ИдЗаявл | А | T(=32) | О | Типовой элемент <GUIDТип>. Глобально уникальный идентификатор (GUID) без дефисов. Переносится из имени файла (ИдФайл) |
| Код формы документа по классификатору налоговых документов (КНД) | КНД | А | T(=7) | ОК | Типовой элемент <КНДТип>. Принимает значение: 1150111 |
| Номер заявления | НомЗаявл | А | T(1-20) | О | |
| Дата заявления | ДатаЗаявл | А | T(=10) | О | Типовой элемент <ДатаТип>. Дата в формате ДД.ММ.ГГГГ |
| Время заявления | ВремЗаявл | А | T(=8) | О | Типовой элемент <ВремяТип>. Время в формате ЧЧ:ММ:СС, указывается в диапазоне 00:00:00 - 23:59:59 |
| Количество файлов приложений | КолПрилЗаявл | А | N(4) | О | При отсутствии файлов приложений принимает значение "0" |
| Сведения о налогоплательщике (организации, физическом лице, в том числе индивидуальном предпринимателе), которому налоговым органом направлен запрос о представлении документов (информации) | СвНП | С | | О | Состав элемента представлен в таблице 4.3 |
| Код органа валютного контроля (код структурного подразделения ФНС) - получателя заявления | КодНО | П | T(=4) | ОК | Типовой элемент <СОНОТип> |
| Сведения о запросе о представлении документов (информации), в ответ на которое формируется заявление | ИдФайлОсн | С | | О | Состав элемента представлен в таблице 4.4 |
| Сведения о продлении срока представления документов и информации | СвПродДокИн | С | | О | Состав элемента представлен в таблице 4.5 |
| Сведения о лице, подписавшем заявление | Подписант | С | | О | Состав элемента представлен в таблице 4.6 |
Таблица 4.3
Сведения о налогоплательщике (организации, физическом лице, в том числе индивидуальном предпринимателе), которому налоговым органом направлен запрос о представлении документов (информации) (СвНП)
| Наименование элемента | Сокращенное наименование (код) элемента | Признак типа элемента | Формат элемента | Признак обязательности элемента | Дополнительная информация |
| Налогоплательщик - организация | | НПЮЛ | С | | О | Типовой элемент <СвЮЛТип>. Состав элемента представлен в таблице 4.9 |
| Налогоплательщик - физическое лицо, в том числе зарегистрированное в качестве индивидуального предпринимателя | НПФЛ | С | | О | Типовой элемент <СвИПТип>. Состав элемента представлен в таблице 4.8 |
Таблица 4.4
Сведения о запросе о представлении документов (информации), в ответ на которое формируется заявление (ИдФайлОсн)
| Наименование элемента | Сокращенное наименование (код) элемента | Признак типа элемента | Формат элемента | Признак обязательности элемента | Дополнительная информация |
| Имя файла запроса | ИмяФайлЗапр | А | T(1-255) | О | Содержит (повторяет) имя файла запроса (без расширения). Переносится из полученного запроса |
| Идентификатор запроса | ИдЗапр | А | T(=32) | О | Типовой элемент <GUIDТип>. Глобально уникальный идентификатор (GUID) без дефисов. Принимает значение реквизита <ИдЗапрос> из полученного запроса (из имени файла полученного запроса) |
| Номер запроса | НомЗапр | А | T(1-30) | О | Принимает значение реквизита <НомЗапр> из полученного запроса |
| Дата запроса | ДатаЗапр | А | T(=10) | О | Типовой элемент <ДатаТип>. Дата в формате ДД.ММ.ГГГГ. Принимает значение реквизита <ДатаЗапр> из полученного запроса |
| Способ представления запроса | СпосПредЗапр | А | T(=2) | ОК | Принимает значение: 11 - через окно приема на бумажном носителе | 12 - почтовым отправлением на бумажном носителе | 21 - через ЛК в электронной форме | 22 - через ТКС в электронной форме | 23 - через ИС "Одно окно" в электронной форме |
Таблица 4.5
Сведения о продлении срока представления документов и информации (СвПродДокИн)
| Наименование элемента | Сокращенное наименование (код) элемента | Признак типа элемента | Формат элемента | Признак обязательности элемента | Дополнительная информация |
| Количество календарных дней, на которое необходимо продлить срок представления документов и информации | КолРабДн | А | N(2) | О | Элемент принимает значение от 1 до 30 календарных дней |
| Код причины невозможности представления документа | КодПричНевПред | А | T(=2) | ОК | Принимает значения: 10 - Необходимо продление срока исполнения запроса о представлении документов (информации) по объективным причинам (документы хранятся в удаленных хранилищах (архивах); существенные объемы запрошенных документов (информации); другие причины) |
| Обоснование причины продления срока представления подтверждающих документов (копий документов) и информации | ОбосПрод | П | T(1-1500) | ОМ | |
| Имя файла сканированного документа, подтверждающего обоснованность продления срока представления подтверждающих документов (копий документов) и информации (приложения) | ИмяФайлСканДок | П | T(1-255) | НМ | Имя файла сканированного документа имеет вид: 9996_O_P_N 1_GGGGMMDD_N 2, где: 9996 - префикс, принимает значение в соответствии со справочником СВДНП; O - идентификатор отправителя имеет вид: для организаций - девятнадцатиразрядный код (ИНН и КПП организации); для физических лиц - двенадцатиразрядный код (ИНН физического лица, при отсутствии ИНН - последовательность из двенадцати нулей); P - идентификатор конечного получателя - налогового органа, - четырехразрядный код налогового органа; GGGGMMDD - дата формирования файла; N 1, N 2 - идентификационные номера файла (GUID). Если документ имеет приложения или направляются несколько отдельных документов, N 1 одинаковый для всех файлов (в т.ч. файлов приложений) одного документа, N 2 уникален для каждого файла независимо от принадлежности к документу. Расширение имени файла - tif | tiff | jpg | jpeg | pdf | png. К файлам, содержащим отсканированные изображения, предъявляются следующие требования: черно-белое изображение с разрешением отсканированного документа не менее 150 и не более 300 точек на дюйм с использованием 256 градаций серого цвета |
Таблица 4.6
Сведения о лице, подписавшем заявление (Подписант)
| Наименование элемента | Сокращенное наименование (код) элемента | Признак типа элемента | Формат элемента | Признак обязательности элемента | Дополнительная информация |
| Признак лица, подписавшего документ | ПрПодп | А | T(=1) | ОК | Принимает значение: 1 - налогоплательщик | 2 - представитель налогоплательщика |
| Должность лица, подписавшего документ | ДолжнПодп | А | T(1-128) | Н | |
| Номер контактного телефона | Тлф | А | T(1-20) | Н | |
| E-mail | E-mail | А | T(1-45) | Н | |
| Фамилия, имя, отчество лица, подписавшего документ | ФИО | С | | О | Типовой элемент <ФИОТип>. Состав элемента представлен в таблице 4.10 |
| Фамилия, имя, отчество лица исполнителя | ФИОИсполн | С | | О | Типовой элемент <ФИОТип>. Состав элемента представлен в таблице 4.10 |
| Сведения об уполномоченном представителе | СвПред | С | | НУ | Состав элемента представлен в таблице 4.7. Элемент обязателен при <ПрПодп>=2 |
Таблица 4.7
Сведения об уполномоченном представителе (СвПред)
| Наименование элемента | Сокращенное наименование (код) элемента | Признак типа элемента | Формат элемента | Признак обязательности элемента | Дополнительная информация |
| Наименование документа, подтверждающего полномочия представителя налогоплательщика | НаимДок | А | T(1-120) | О | Для доверенности, совершенной в форме электронного документа, указывается GUID доверенности |
Таблица 4.8
Сведения о физическом лице, в том числе зарегистрированном в качестве индивидуального предпринимателя (СвИПТип)
| Наименование элемента | Сокращенное наименование (код) элемента | Признак типа элемента | Формат элемента | Признак обязательности элемента | Дополнительная информация |
| ИНН физического лица | ИННФЛ | А | T(=12) | О | Типовой элемент <ИННФЛТип> |
| Основной государственный регистрационный номер индивидуального предпринимателя (ОГРНИП) | ОГРНИП | А | T(=15) | Н | Типовой элемент <ОГРНИПТип>. Элемент заполняется при отправке заявления физическим лицом, зарегистрированным в качестве индивидуального предпринимателя |
| Фамилия, имя, отчество физического лица | ФИО | С | | О | Типовой элемент <ФИОТип>. Состав элемента представлен в таблице 4.10 |
Таблица 4.9
Сведения об организации (СвЮЛТип)
| Наименование элемента | Сокращенное наименование (код) элемента | Признак типа элемента | Формат элемента | Признак обязательности элемента | Дополнительная информация |
| Полное наименование организации | НаимОрг | А | T(1-1000) | О | |
| ИНН организации | ИННЮЛ | А | T(=10) | О | Типовой элемент <ИННЮЛТип> |
| КПП организации | КПП | А | T(=9) | О | Типовой элемент <КППТип> |
| Основной государственный регистрационный номер (ОГРН) | ОГРН | А | T(=13) | О | Типовой элемент <ОГРНТип> |
Таблица 4.10
Фамилия, имя, отчество физического лица (ФИОТип)
| Наименование элемента | Сокращенное наименование (код) элемента | Признак типа элемента | Формат элемента | Признак обязательности элемента | Дополнительная информация |
| Фамилия | Фамилия | А | T(1-60) | О | |
| Имя | Имя | А | T(1-60) | О | |
| Отчество | Отчество | А | T(1-60) | Н | |
ФОРМАТ ПРЕДСТАВЛЕНИЯ УВЕДОМЛЕНИЯ О НЕВОЗМОЖНОСТИ ПРЕДСТАВЛЕНИЯ ДОКУМЕНТОВ (ИНФОРМАЦИИ) В ЭЛЕКТРОННОЙ ФОРМЕ
I. ОБЩИЕ СВЕДЕНИЯ
1. Настоящий формат описывает требования к XML-файлам (далее - файлы обмена) при представлении уведомления о невозможности представления документов (информации) в электронной форме.
2. Номер версии настоящего формата 5.01, часть 750_06.
II. ОПИСАНИЕ ФАЙЛА ОБМЕНА
3. Имя файла обмена должно иметь следующий вид:
R_T_A_K_O_GGGGMMDD_N, где:
R_T - префикс, принимающий значение NO_UVNPOKODOKNO;
A_K - идентификатор получателя информации, где: A - идентификатор получателя, которому направляется файл обмена, K - идентификатор конечного получателя, для которого предназначена информация из данного файла обмена. Передача файла от отправителя к конечному получателю (K) может осуществляться в несколько этапов через другие налоговые органы, осуществляющие передачу файла на промежуточных этапах, которые обозначаются идентификатором A. В случае передачи файла от отправителя к конечному получателю при отсутствии налоговых органов, осуществляющих передачу на промежуточных этапах, значения идентификаторов A и K совпадают. Каждый из идентификаторов (A и K) имеет вид для налоговых органов - четырехразрядный код налогового органа;
O - идентификатор отправителя информации, имеет вид:
для организаций - девятнадцатиразрядный код (идентификационный номер налогоплательщика (далее - ИНН) и код причины постановки на учет (далее - КПП) организации (обособленного подразделения);
для физических лиц - двенадцатиразрядный код (ИНН физического лица, при наличии. При отсутствии ИНН - последовательность из двенадцати нулей);
GGGG - год формирования передаваемого файла, MM - месяц, DD - день;
N - идентификационный номер файла. (Длина - от 1 до 36 знаков. Идентификационный номер файла должен обеспечивать уникальность файла).
Расширение имени файла - xml. Расширение имени файла может указываться как строчными, так и прописными буквами.
Параметры первой строки файла обмена
Первая строка XML-файла должна иметь следующий вид:
<?xml version ="1.0" encoding ="windows-1251"?>
Имя файла, содержащего схему файла обмена
Имя файла, содержащего XML-схему файла обмена, должно иметь следующий вид:
NO_UVNPOKODOKNO_1_750_06_05_01_xx, где xx - номер версии схемы.
Расширение имени файла - xsd.
XML-схема файла обмена приводится отдельным файлом.
4. Логическая модель файла обмена представлена в виде диаграммы структуры файла обмена на рисунке 1 настоящего формата. Элементами логической модели файла обмена являются элементы и атрибуты XML-файла. Перечень структурных элементов логической модели файла обмена и сведения о них приведены в таблицах 4.1 - 4.11 настоящего формата.
Для каждого структурного элемента логической модели файла обмена приводятся следующие сведения:
наименование элемента. Приводится полное наименование элемента. В строке таблицы могут быть описаны несколько элементов, наименования которых разделены символом "|". Такая форма записи применяется при наличии в файле обмена только одного элемента из описанных в этой строке;
сокращенное наименование (код) элемента. Приводится сокращенное наименование элемента. Синтаксис сокращенного наименования должен удовлетворять спецификации XML;
признак типа элемента. Может принимать следующие значения: "С" - сложный элемент логической модели (содержит вложенные элементы), "П" - простой элемент логической модели, реализованный в виде элемента XML-файла, "А" - простой элемент логической модели, реализованный в виде атрибута элемента XML-файла. Простой элемент логической модели не содержит вложенные элементы;
формат элемента. Формат элемента представляется следующими условными обозначениями: T - символьная строка; N - числовое значение (целое или дробное).
Формат символьной строки указывается в виде T(n-k) или T(=k), где: n - минимальное количество знаков, k - максимальное количество знаков, символ "-" - разделитель, символ "=" означает фиксированное количество знаков в строке. В случае если минимальное количество знаков равно 0, формат имеет вид T(0-k). В случае если максимальное количество знаков не ограничено, формат имеет вид T(n-).
Формат числового значения указывается в виде N(m.k), где: m - максимальное количество знаков в числе, включая знак (для отрицательного числа), целую и дробную часть числа без разделяющей десятичной точки, k - максимальное число знаков дробной части числа. Если число знаков дробной части числа равно 0 (то есть число целое), то формат числового значения имеет вид N(m).
Для простых элементов, являющихся базовыми в XML, таких как элемент с типом "date", поле "Формат элемента" не заполняется. Для таких элементов в поле "Дополнительная информация" указывается тип базового элемента;
признак обязательности элемента определяет обязательность наличия элемента (совокупности наименования элемента и его значения) в файле обмена. Признак обязательности элемента может принимать следующие значения: "О" - наличие элемента в файле обмена обязательно; "Н" - наличие элемента в файле обмена необязательно, то есть элемент может отсутствовать. Если элемент принимает ограниченный перечень значений (по классификатору, справочнику, кодовому словарю), то признак обязательности элемента дополняется символом "К". В случае если количество реализаций элемента может быть более одной, то признак обязательности элемента дополняется символом "М".
К вышеперечисленным признакам обязательности элемента может добавляться значение "У" в случае описания в XML-схеме условий, предъявляемых к элементу в файле обмена, описанных в графе "Дополнительная информация";
дополнительная информация содержит, при необходимости, требования к элементу файла обмена, не указанные ранее. Для сложных элементов указывается ссылка на таблицу, в которой описывается состав данного элемента. Для элементов, принимающих ограниченный перечень значений из классификатора (справочника, кодового словаря), указывается соответствующее наименование классификатора (справочника, кодового словаря) или приводится перечень возможных значений. Для классификатора (справочника, кодового словаря) может указываться ссылка на его местонахождение. Для элементов, использующих пользовательский тип данных, указывается наименование типового элемента.

Рисунок 1. Диаграмма структуры файла обмена
Таблица 4.1
Уведомление о невозможности представления документов (информации) (Файл)
| Наименование элемента | Сокращенное наименование (код) элемента | Признак типа элемента | Формат элемента | Признак обязательности элемента | Дополнительная информация |
| Идентификатор файла | ИдФайл | А | T(1-255) | ОУ | Содержит (повторяет) имя сформированного файла (без расширения) |
| Версия формата | ВерсФорм | А | T(1-5) | О | Принимает значение: 5.01 |
| Версия программы, с помощью которой сформирован файл | ВерсПрог | А | T(1-40) | О | |
| Состав и структура документа | Документ | С | | О | Состав элемента представлен в таблице 4.2 |
Таблица 4.2
Состав и структура документа (Документ)
| Наименование элемента | Сокращенное наименование (код) элемента | Признак типа элемента | Формат элемента | Признак обязательности элемента | Дополнительная информация |
| Идентификатор уведомления о невозможности представления документов (информации) (далее - уведомление) | ИдУведом | А | T(=32) | О | Типовой элемент <GUIDТип>. Глобально уникальный идентификатор (GUID) без дефисов. Переносится из имени файла (ИдФайл) |
| Код формы документа по классификатору налоговых документов (КНД) | КНД | А | T(=7) | ОК | Типовой элемент <КНДТип>. Принимает значение: 1150113 |
| Номер уведомления | НомУведом | А | T(1-20) | О | |
| Дата уведомления | ДатаУведом | А | T(=10) | О | Типовой элемент <ДатаТип>. Дата в формате ДД.ММ.ГГГГ |
| Время уведомления | ВремУведом | А | T(=8) | О | Типовой элемент <ВремяТип>. Время в формате ЧЧ:ММ:СС, указывается в диапазоне 00:00:00 - 23:59:59 |
| Количество файлов приложений | КолПрилУведом | А | N(4) | О | При отсутствии файлов приложений принимает значение "0" |
| Сведения о налогоплательщике - (организации, физическом лице, в том числе индивидуальном предпринимателе), которому налоговым органом направлен запрос о представлении документов (информации) | СвНП | С | | О | Состав элемента представлен в таблице 4.3 |
| Код органа валютного контроля (код структурного подразделения ФНС) - получателя уведомления | КодНО | П | T(=4) | ОК | Типовой элемент <СОНОТип> |
| Сведения о запросе о представлении документов (информации), в ответ на которое формируется уведомление | ИдФайлОсн | С | | О | Состав элемента представлен в таблице 4.4 |
| Сведения о запрошенных документах, невозможных к представлению в установленный срок | СвНевПредДок | С | | НМУ | Состав элемента представлен в таблице 4.5. Элемент обязателен при отсутствии <СвНевПредИнф> |
| Сведения о запрошенной информации (сведениях), невозможной к представлению в установленный срок | СвНевПредИнф | С | | НМУ | Состав элемента представлен в таблице 4.6 Элемент обязателен при отсутствии <СвНевПредДок> |
| Сведения о лице, подписавшем уведомление | Подписант | С | | О | Состав элемента представлен в таблице 4.7 |
Таблица 4.3
Сведения о налогоплательщике - (организации, физическом лице, в том числе индивидуальном предпринимателе), которому налоговым органом направлен запрос о представлении документов (информации) (СвНП)
| Наименование элемента | Сокращенное наименование (код) элемента | Признак типа элемента | Формат элемента | Признак обязательности элемента | Дополнительная информация |
| Налогоплательщик - организация | | НПЮЛ | С | | О | Типовой элемент <СвЮЛТип>. Состав элемента представлен в таблице 4.9 |
| Налогоплательщик - физическое лицо, в том числе зарегистрированное в качестве индивидуального предпринимателя | НПФЛ | С | | О | Типовой элемент <СвИПТип>. Состав элемента представлен в таблице 4.10 |
Таблица 4.4
Сведения о запросе о представлении документов (информации), в ответ на которое формируется уведомление (ИдФайлОсн)
| Наименование элемента | Сокращенное наименование (код) элемента | Признак типа элемента | Формат элемента | Признак обязательности элемента | Дополнительная информация |
| Имя файла запроса | ИмяФайлЗапр | А | T(1-255) | О | Содержит (повторяет) имя файла запроса (без расширения) |
| Идентификатор запроса | ИдЗапр | А | T(=32) | О | Типовой элемент <GUIDТип>. Глобально уникальный идентификатор (GUID) без дефисов. Принимает значение реквизита <ИдЗапрос> из полученного запроса |
| Номер запроса | НомЗапр | А | T(1-30) | О | Принимает значение реквизита <НомЗапр> из полученного запроса |
| Дата запроса | ДатаЗапр | А | T(=10) | О | Типовой элемент <ДатаТип>. Дата в формате ДД.ММ.ГГГГ. Принимает значение реквизита <ДатаЗапр> из полученного запроса |
| Способ представления запроса | СпосПредЗапр | А | T(=2) | ОК | Принимает значение: 11 - через окно приема на бумажном носителе | 12 - почтовым отправлением на бумажном носителе | 21 - через ЛК в электронной форме | 22 - через ТКС в электронной форме | 23 - через ИС "Одно окно" в электронной форме |
Таблица 4.5
Сведения о запрошенных документах, невозможных к представлению в установленный срок (СвНевПредДок)
| Наименование элемента | Сокращенное наименование (код) элемента | Признак типа элемента | Формат элемента | Признак обязательности элемента | Дополнительная информация |
| Порядковый номер запрашиваемого документа из запроса документов | НомППДок | А | T(=4) | О | Значение представляется в формате "1.XX", где XX - порядковый номер запрашиваемого документа |
| Код типа запрашиваемого документа невозможного к представлению | КодТипДок | А | T(=2) | ОК | Принимает значение: 99 - Другое |
| Номер запрашиваемого документа, невозможного к представлению | НомДок | П | T(1-255) | Н | |
| Дата запрашиваемого документа, невозможного к представлению | | ДатаДок | П | T(=10) | О | Типовой элемент <ДатаТип>. Дата в формате ДД.ММ.ГГГГ |
| Дата начала периода документа | ДатаНачДок | П | T(=10) | О | Типовой элемент <ДатаТип>. Дата в формате ДД.ММ.ГГГГ |
| Дата окончания периода документа | ДатаОконДок | П | T(=10) | О | Типовой элемент <ДатаТип>. Дата в формате ДД.ММ.ГГГГ |
| Дополнительное описание запрашиваемого документа, невозможного к представлению | ДопОписДок | П | T(1-1500) | Н | |
| Код причины невозможности представления документа | КодПричНевПред | П | T(=2) | ОК | Принимает значение: 21 - Невозможно представление запрошенного документа (информации) по причине его отсутствия - утрачен | 22 - Невозможно представление запрошенного документа (информации) по причине его отсутствия - не поступал (не составлялся) | 24 - Невозможно представление запрошенного документа (информации) в связи с тем, что он был передан правоохранительному органу (изъят правоохранительным органом) |
| Обоснование причины невозможности представления документа | ОбосНевПред | П | T(1-1500) | ОМ | Указывается обоснование причины невозможности представления документов |
| Имя файла сканированного документа, подтверждающего обоснованность невозможности представления запрошенного документа | ИмяФайлСканДок | П | T(1-255) | НМ | Имя файла сканированного документа имеет вид: 9996_O_P_N 1_GGGGMMDD_N 2, где: 9996 - префикс, принимает значение в соответствии со справочником СВДНП; O - идентификатор отправителя имеет вид: для организаций - девятнадцатиразрядный код (ИНН и КПП организации); для физических лиц - двенадцатиразрядный код (ИНН физического лица, при отсутствии ИНН - последовательность из двенадцати нулей); P - идентификатор конечного получателя - налогового органа, - четырехразрядный код налогового органа; GGGGMMDD - дата формирования файла; N 1, N 2 - идентификационные номера файла (GUID). Если документ имеет приложения или направляются несколько отдельных документов, N 1 одинаковый для всех файлов (в т.ч. файлов приложений) одного документа, N 2 уникален для каждого файла независимо от принадлежности к документу. Расширение имени файла - tif | tiff | jpg | jpeg | pdf | png. К файлам, содержащим отсканированные изображения, предъявляются следующие требования: черно-белое изображение с разрешением отсканированного документа не менее 150 и не более 300 точек на дюйм с использованием 256 градаций серого цвета |
Таблица 4.6
Сведения о запрошенной информации (сведениях), невозможной к представлению в установленный срок (СвНевПредИнф)
| Наименование элемента | Сокращенное наименование (код) элемента | Признак типа элемента | Формат элемента | Признак обязательности элемента | Дополнительная информация |
| Порядковый номер информации (сведений) из запроса документов | НомППИнф | А | T(=4) | О | Значение представляется в формате "2.XX", где XX - порядковый номер запрашиваемого документа |
| Код типа запрашиваемой информации (сведений), невозможной к представлению | КодТипИнф | А | T(=2) | ОК | Принимает значение: 99 - Другое |
| Дата начала периода запрашиваемой информации (сведений) | ДатаНачИнф | П | T(=10) | Н | Типовой элемент <ДатаТип>. Дата в формате ДД.ММ.ГГГГ |
| Дата окончания периода запрашиваемой информации (сведений) | ДатаОконИнф | П | T(=10) | НУ | Типовой элемент <ДатаТип>. Дата в формате ДД.ММ.ГГГГ. Элемент обязателен, если заполнен элемент <ДатаНачИнф> |
| Дополнительное описание запрошенной информации (сведений), невозможной к представлению | ДопОписИнф | П | T(1-1500) | Н | |
| Код причины невозможности представления информации (сведений) | КодПричНевПред | А | T(=2) | ОК | Принимает значение: 21 - Невозможно представление запрошенного документа (информации) по причине его отсутствия - утрачен | 22 - Невозможно представление запрошенного документа (информации) по причине его отсутствия - не поступал (не составлялся) | 24 - Невозможно представление запрошенного документа (информации) в связи с тем, что он был передан правоохранительному органу (изъят правоохранительным органом) |
| Обоснование причины невозможности представления информации (сведений) | ОбосНевПред | П | T(1-1500) | ОМ | |
| Имя файла сканированного документа, подтверждающего обоснованность невозможности представления информации (сведений) | ИмяФайлСканДок | П | T(1-255) | НМ | Имя файла сканированного документа имеет вид: 9996_O_P_N 1_GGGGMMDD_N 2, где: 9996 - префикс, принимает значение в соответствии со справочником СВДНП; O - идентификатор отправителя имеет вид: для организаций - девятнадцатиразрядный код (ИНН и КПП организации); для физических лиц - двенадцатиразрядный код (ИНН физического лица, при отсутствии ИНН - последовательность из двенадцати нулей); P - идентификатор конечного получателя - налогового органа, - четырехразрядный код налогового органа; GGGGMMDD - дата формирования файла; N 1, N 2 - идентификационные номера файла (GUID). Если документ имеет приложения или направляются несколько отдельных документов, N 1 одинаковый для всех файлов (в т.ч. файлов приложений) одного документа, N 2 уникален для каждого файла независимо от принадлежности к документу. Расширение имени файла - tif | jpg | pdf | png. К файлам, содержащим отсканированные изображения, предъявляются следующие требования: черно-белое изображение с разрешением отсканированного документа не менее 150 и не более 300 точек на дюйм с использованием 256 градаций серого цвета |
Таблица 4.7
Сведения о лице, подписавшем уведомление (Подписант)
| Наименование элемента | Сокращенное наименование (код) элемента | Признак типа элемента | Формат элемента | Признак обязательности элемента | Дополнительная информация |
| Признак лица, подписавшего документ | ПрПодп | А | T(=1) | ОК | Принимает значение: 1 - налогоплательщик | 2 - представитель налогоплательщика |
| Должность лица, подписавшего документ | ДолжнПодп | А | T(1-128) | Н | |
| Номер контактного телефона | Тлф | А | T(1-20) | Н | |
| E-mail | E-mail | А | T(1-45) | Н | |
| Фамилия, имя, отчество лица, подписавшего документ | ФИОПодп | С | | О | Типовой элемент <ФИОТип>. Состав элемента представлен в таблице 4.11 |
| Фамилия, имя, отчество лица исполнителя | ФИОИсполн | С | | О | Типовой элемент <ФИОТип>. Состав элемента представлен в таблице 4.11 |
| Сведения об уполномоченном представителе | СвПред | С | | НУ | Состав элемента представлен в таблице 4.8. Элемент обязателен при <ПрПодп>=2 |
Таблица 4.8
Сведения об уполномоченном представителе (СвПред)
| Наименование элемента | Сокращенное наименование (код) элемента | Признак типа элемента | Формат элемента | Признак обязательности элемента | Дополнительная информация |
| Наименование документа, подтверждающего полномочия представителя налогоплательщика | НаимДок | А | T(1-120) | О | Для доверенности, совершенной в форме электронного документа, указывается GUID доверенности |
Таблица 4.9
Сведения об организации (СвЮЛТип)
| Наименование элемента | Сокращенное наименование (код) элемента | Признак типа элемента | Формат элемента | Признак обязательности элемента | Дополнительная информация |
| Полное наименование организации | НаимОрг | А | T(1-1000) | О | |
| ИНН организации | ИННЮЛ | А | T(=10) | О | Типовой элемент <ИННЮЛТип> |
| КПП организации | КПП | А | T(=9) | О | Типовой элемент <КППТип> |
| Основной государственный регистрационный номер (ОГРН) | ОГРН | А | T(=13) | О | Типовой элемент <ОГРНТип> |
Таблица 4.10
Сведения о физическом лице, в том числе зарегистрированном в качестве индивидуального предпринимателя (СвИПТип)
| Наименование элемента | Сокращенное наименование (код) элемента | Признак типа элемента | Формат элемента | Признак обязательности элемента | Дополнительная информация |
| ИНН физического лица | ИННФЛ | А | T(=12) | О | Типовой элемент <ИННФЛТип> |
| Основной государственный регистрационный номер индивидуального предпринимателя (ОГРНИП) | ОГРНИП | А | T(=15) | Н | Типовой элемент <ОГРНИПТип>. Элемент заполняется при отправке уведомления физическим лицом, зарегистрированным в качестве индивидуального предпринимателя |
| Фамилия, имя, отчество физического лица | ФИО | С | | О | Типовой элемент <ФИОТип>. Состав элемента представлен в таблице 4.11 |
Таблица 4.11
Фамилия, имя, отчество физического лица (ФИОТип)
| Наименование элемента | Сокращенное наименование (код) элемента | Признак типа элемента | Формат элемента | Признак обязательности элемента | Дополнительная информация |
| Фамилия | Фамилия | А | T(1-60) | О | |
| Имя | Имя | А | T(1-60) | О | |
| Отчество | Отчество | А | T(1-60) | Н | |