Письмо ФНС РФ от 14.11.2024 N ЕА-4-3/12994@

"О рекомендуемых форматах документов"

ФЕДЕРАЛЬНАЯ НАЛОГОВАЯ СЛУЖБА

ПИСЬМО
от 14 ноября 2024 г. N ЕА-4-3/12994@

О РЕКОМЕНДУЕМЫХ ФОРМАТАХ ДОКУМЕНТОВ

Федеральная налоговая служба в связи с утверждением Минфином России формы расчета совокупного размера прибыли, предусмотренного пунктом 18 статьи 274 Налогового кодекса Российской Федерации (далее - Кодекс), <1> направляет рекомендуемый формат представления указанного расчета в электронной форме.

<1> Приказ Минфина России от 08.10.2024 N 150н (зарегистрирован Минюстом России 12.11.2024, N 80115).

Формат применяется со дня вступления в силу приказа ФНС России об утверждении формы и формата уведомлений, предусмотренных статьями 145.1 и 246.1 Кодекса (в редакции Федерального закона от 12.07.2024 N 176-ФЗ "О внесении изменений в части первую и вторую Налогового кодекса Российской Федерации, отдельные законодательные акты Российской Федерации и признании утратившими силу отдельных положений законодательных актов Российской Федерации").

Одновременно сообщается, что с даты начала применения настоящего формата не применяется письмо ФНС России от 15.04.2020 N СД-4-3/6348@.

Действительный
государственный советник
Российской Федерации
2 класса
А.В. ЕГОРИЧЕВ

Приложение
к письму ФНС России
от "__" ______ 2024 г. N _____

Формат применяется (с 01.01.2025) со дня вступления в силу приказа ФНС РФ об утверждении формы и формата уведомлений, предусмотренных статьями 145.1 и 246.1 Налогового кодекса (в редакции Федерального закона от 12.07.2024 N 176-ФЗ).

ФОРМАТ ПРЕДСТАВЛЕНИЯ РАСЧЕТА СОВОКУПНОГО РАЗМЕРА ПРИБЫЛИ, ПРЕДУСМОТРЕННОГО ПУНКТОМ 18 СТАТЬИ 274 НАЛОГОВОГО КОДЕКСА РОССИЙСКОЙ ФЕДЕРАЦИИ, В ЭЛЕКТРОННОЙ ФОРМЕ

I. ОБЩИЕ ПОЛОЖЕНИЯ

1. Настоящий документ описывает требования к XML-файлам (далее - файл обмена) передачи в налоговые органы расчета совокупного размера прибыли, предусмотренного пунктом 18 статьи 274 Налогового кодекса Российской Федерации, в электронной форме.

2. Номер версии настоящего формата 5.03, часть CXXII.

II. ОПИСАНИЕ ФАЙЛА ОБМЕНА

3. Имя файла обмена должно иметь следующий вид:

R_T_A_K_O_GGGGMMDD_N, где:

R_T - префикс, принимающий значение NO_RASSRP;

A_K - идентификатор получателя информации, где: A - идентификатор получателя, которому направляется файл обмена, K - идентификатор конечного получателя, для которого предназначена информация из данного файла обмена. Передача файла от отправителя к конечному получателю (K) может осуществляться в несколько этапов через другие налоговые органы, осуществляющие передачу файла на промежуточных этапах, которые обозначаются идентификатором A. В случае передачи файла от отправителя к конечному получателю при отсутствии налоговых органов, осуществляющих передачу на промежуточных этапах, значения идентификаторов A и K совпадают. Каждый из идентификаторов (A и K) имеет вид для налоговых органов - четырехразрядный код налогового органа;

O - идентификатор отправителя информации, имеет вид:

для организаций - девятнадцатиразрядный код (идентификационный номер налогоплательщика (далее - ИНН) и код причины постановки на учет (далее - КПП) организации (обособленного подразделения);

для физических лиц - двенадцатиразрядный код (ИНН физического лица);

GGGG - год формирования передаваемого файла, MM - месяц, DD - день;

N - идентификационный номер файла. (Длина - от 1 до 36 знаков. Идентификационный номер файла должен обеспечивать уникальность файла).

Расширение имени файла - xml. Расширение имени файла может указываться как строчными, так и прописными буквами.

Параметры первой строки файла обмена

Первая строка XML-файла должна иметь следующий вид:

<?xml version ="1.0" encoding ="windows-1251"?>

Имя файла, содержащего XML-схему файла обмена, должно иметь следующий вид:

NO_RASSRP_1_122_00_05_03_xx, где xx - номер версии схемы.

Расширение имени файла - xsd.

XML-схема файла обмена приводится отдельным файлом и размещается на официальном сайте Федеральной налоговой службы в информационно-телекоммуникационной сети "Интернет".

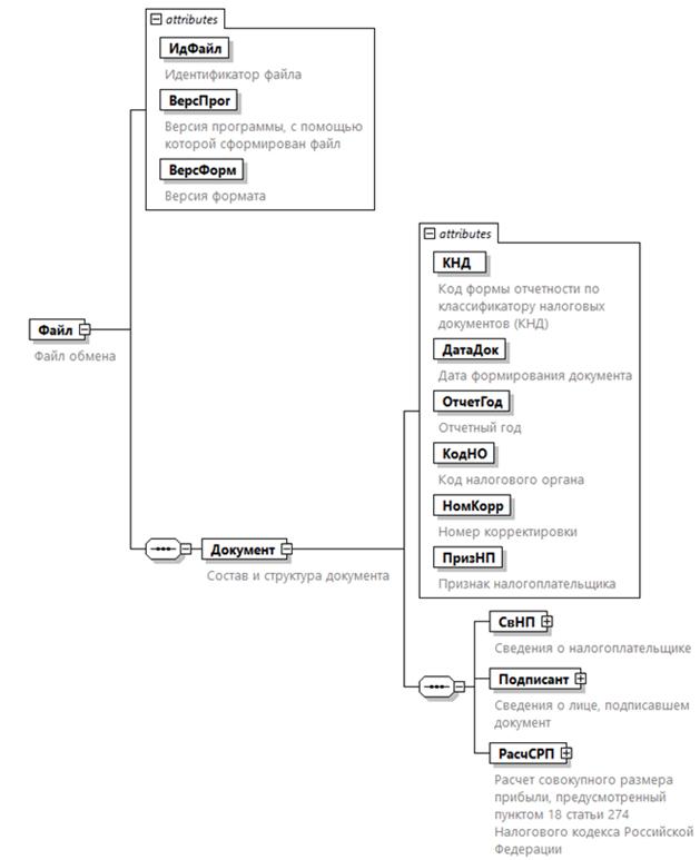
4. Логическая модель файла обмена представлена в виде диаграммы структуры файла обмена на рисунке 1 настоящего формата. Элементами логической модели файла обмена являются элементы и атрибуты XML-файла. Перечень структурных элементов логической модели файла обмена и сведения о них приведены в таблицах 4.1 - 4.11 настоящего формата.

Для каждого структурного элемента логической модели файла обмена приводятся следующие сведения:

наименование элемента. Приводится полное наименование элемента. В строке таблицы могут быть описаны несколько элементов, наименования которых разделены символом "|". Такая форма записи применяется при наличии в файле обмена только одного элемента из описанных в этой строке;

сокращенное наименование (код) элемента. Приводится сокращенное наименование элемента. Синтаксис сокращенного наименования должен удовлетворять спецификации XML;

признак типа элемента. Может принимать следующие значения: "С" - сложный элемент логической модели (содержит вложенные элементы), "П" - простой элемент логической модели, реализованный в виде элемента XML-файла, "А" - простой элемент логической модели, реализованный в виде атрибута элемента XML-файла. Простой элемент логической модели не содержит вложенные элементы;

формат элемента. Формат элемента представляется следующими условными обозначениями: T - символьная строка; N - числовое значение (целое или дробное).

Формат символьной строки указывается в виде T(n-k) или T(=k), где: n - минимальное количество знаков, k - максимальное количество знаков, символ "-" - разделитель, символ "=" означает фиксированное количество знаков в строке. В случае, если минимальное количество знаков равно 0, формат имеет вид T(0-k). В случае, если максимальное количество знаков не ограничено, формат имеет вид T(n-).

Формат числового значения указывается в виде N(m.k), где: m - максимальное количество знаков в числе, включая целую и дробную часть числа без разделяющей десятичной точки и знака (для отрицательного числа), k - максимальное число знаков дробной части числа. Если число знаков дробной части числа равно 0 (то есть число целое), то формат числового значения имеет вид N(m).

Для простых элементов, являющихся базовыми в XML, таких как элемент с типом "date", поле "Формат элемента" не заполняется. Для таких элементов в поле "Дополнительная информация" указывается тип базового элемента;

признак обязательности элемента определяет обязательность наличия элемента (совокупности наименования элемента и его значения) в файле обмена. Признак обязательности элемента может принимать следующие значения: "О" - наличие элемента в файле обмена обязательно; "Н" - наличие элемента в файле обмена необязательно, то есть элемент может отсутствовать. Если элемент принимает ограниченный перечень значений (по классификатору, справочнику, кодовому словарю), то признак обязательности элемента дополняется символом "К". В случае, если количество реализаций элемента может быть более одной, то признак обязательности элемента дополняется символом "М".

К вышеперечисленным признакам обязательности элемента может добавляться значение "У" в случае описания в XML-схеме условий, предъявляемых к элементу в файле обмена, описанных в графе "Дополнительная информация";

дополнительная информация содержит, при необходимости, требования к элементу файла обмена, не указанные ранее. Для сложных элементов указывается ссылка на таблицу, в которой описывается состав данного элемента. Для элементов, принимающих ограниченный перечень значений из классификатора (справочника, кодового словаря), указывается соответствующее наименование классификатора (справочника, кодового словаря) или приводится перечень возможных значений. Для классификатора (справочника, кодового словаря) может указываться ссылка на его местонахождение. Для элементов, использующих пользовательский тип данных, указывается наименование типового элемента.

Рисунок 1. Диаграмма структуры файла обмена

Таблица 4.1

Файл обмена (Файл)

Наименование элемента Сокращенное наименование (код) элемента Признак типа элемента Формат элемента Признак обязательности элемента Дополнительная информация
Идентификатор файла ИдФайл А T(1-255) ОУ Содержит (повторяет) имя сформированного файла (без расширения)
Версия программы, с помощью которой сформирован файл ВерсПрог А T(1-40) О  
Версия формата ВерсФорм А T(1-5) О Принимает значение: 5.03
Состав и структура документа Документ С   О Состав элемента представлен в таблице 4.2

Таблица 4.2

Состав и структура документа (Документ)

Наименование элемента Сокращенное наименование (код) элемента Признак типа элемента Формат элемента Признак обязательности элемента Дополнительная информация
Код формы отчетности по классификатору налоговых документов (КНД) КНД А T(=7) ОК Типовой элемент <КНДТип>.
Принимает значение: 1150021
Дата формирования документа ДатаДок А T(=10) О Типовой элемент <ДатаТип>.
Дата в формате ДД.ММ.ГГГГ
Отчетный год ОтчетГод А О Типовой элемент <xs:gYear>.
Год в формате ГГГГ
Код налогового органа КодНО А T(=4) ОК Типовой элемент <СОНОТип>
Номер корректировки НомКорр А T(1-3) О Принимает значение:
0 - первичный расчет,
1, 2 и так далее - номер корректировки для уточненного расчета.
Признак налогоплательщика ПризНП А T(=1) ОК Принимает значение:
1 - участник проекта по осуществлению исследований, разработок и коммерциализации их результатов в соответствии с Федеральным законом "Об инновационном центре "Сколково" |
2 - участник проекта в соответствии с Федеральным законом "Об инновационных научно-технологических центрах и о внесении изменений в отдельные законодательные акты Российской Федерации"
Сведения о налогоплательщике СвНП С О Состав элемента представлен в таблице 4.3
Сведения о лице, подписавшем документ Подписант С О Состав элемента представлен в таблице 4.5
Расчет совокупного размера прибыли, предусмотренный пунктом 18 статьи 274 Налогового кодекса Российской Федерации РасчСРП С О Состав элемента представлен в таблице 4.7

Таблица 4.3

Сведения о налогоплательщике (СвНП)

Наименование элемента Сокращенное наименование (код) элемента Признак типа элемента Формат элемента Признак обязательности элемента Дополнительная информация
Номер контактного телефона Тлф А T(1-20) Н
Налогоплательщик - организация НПЮЛ С О Состав элемента представлен в таблице 4.4

Таблица 4.4

Налогоплательщик - организация (НПЮЛ)

Наименование элемента Сокращенное наименование (код) элемента Признак типа элемента Формат элемента Признак обязательности элемента Дополнительная информация
Наименование организации НаимОрг А T(1-1000) О
ИНН организации ИННЮЛ А T(=10) О Типовой элемент <ИННЮЛТип>
КПП КПП А T(=9) О Типовой элемент <КППТип>

Таблица 4.5

Сведения о лице, подписавшем документ (Подписант)

Наименование элемента Сокращенное наименование (код) элемента Признак типа элемента Формат элемента Признак обязательности элемента Дополнительная информация
Признак лица, подписавшего документ ПрПодп А T(=1) ОК Принимает значение:
1 - налогоплательщик |
2 - представитель налогоплательщика
Фамилия, имя, отчество (при наличии) ФИО С О Типовой элемент <ФИОТип>.
Состав элемента представлен в таблице 4.11
Сведения о представителе налогоплательщика СвПред С НУ Состав элемента представлен в таблице 4.6.
Элемент обязателен при <ПрПодп>=2

Таблица 4.6

Сведения о представителе налогоплательщика (СвПред)

Наименование элемента Сокращенное наименование (код) элемента Признак типа элемента Формат элемента Признак обязательности элемента Дополнительная информация
Наименование и реквизиты документа, подтверждающего полномочия представителя налогоплательщика НаимДок А T(1-120) О Для доверенности, совершенной в форме электронного документа, указывается только GUID доверенности

Таблица 4.7

Расчет совокупного размера прибыли, предусмотренный пунктом 18 статьи 274 Налогового кодекса Российской Федерации (РасчСРП)

Наименование элемента Сокращенное наименование (код) элемента Признак типа элемента Формат элемента Признак обязательности элемента Дополнительная информация
Год, с которого начинается расчет совокупного размера прибыли ГодСРПНач А О Типовой элемент <xs:gYear>.
Год в формате ГГГГ
Год, за который заканчивается расчет совокупного размера прибыли ГодСРПКон А О Типовой элемент <xs:gYear>.
Год в формате ГГГГ
Сумма совокупного размера прибыли за предыдущие годы, включая отчетный год СумСРП А N(15) О Убыток заполняется со знаком "-"
Совокупный размер прибыли за предыдущие годы СРППред С О Состав элемента представлен в таблице 4.8
Совокупный размер прибыли за отчетный год СРПОтч С О Состав элемента представлен в таблице 4.10

Таблица 4.8

Совокупный размер прибыли за предыдущие годы (СРППред)

Наименование элемента Сокращенное наименование (код) элемента Признак типа элемента Формат элемента Признак обязательности элемента Дополнительная информация
Сумма совокупного размера прибыли за предыдущие годы СумСРППред А N(15) О Убыток заполняется со знаком "-"
Совокупный размер прибыли по предыдущим годам СРППредГод С ОМ Состав элемента представлен в таблице 4.9.
Признак множественности М принимает значение от 1 до 9

Таблица 4.9

Совокупный размер прибыли по предыдущим годам (СРППредГод)

Наименование элемента Сокращенное наименование (код) элемента Признак типа элемента Формат элемента Признак обязательности элемента Дополнительная информация
Год совокупного размера прибыли ГодСРП А О Типовой элемент <xs:gYear>.
Год в формате ГГГГ
Сумма совокупного размера прибыли за год СумСРПГод А N(15) О

Таблица 4.10

Совокупный размер прибыли за отчетный год (СРПОтч)

Наименование элемента Сокращенное наименование (код) элемента Признак типа элемента Формат элемента Признак обязательности элемента Дополнительная информация
Сумма совокупного размера прибыли за отчетный год СумСРПОтч А N(15) О Убыток заполняется со знаком "-"
Доходы от реализации ДохРеал А N(15) Н
Внереализационные доходы ДохВнереал А N(15) Н
Доходы, не учитываемые при расчете прибыли ДохИсклПриб А N(15) Н
Расходы, уменьшающие доходы от реализации РасхУмРеал А N(15) Н
Внереализационные расходы РасхВнереал А N(15) Н
Убытки, не учитываемые при расчете прибыли за отчетный год Убытки А N(15) Н

Таблица 4.11

Фамилия, Имя, Отчество (ФИОТип)

Наименование элемента Сокращенное наименование (код) элемента Признак типа элемента Формат элемента Признак обязательности элемента Дополнительная информация
Фамилия Фамилия А T(1-60) О
Имя Имя А T(1-60) О
Отчество Отчество А T(1-60) Н