Приказ ФНС РФ от 19.09.2023 N ЕД-7-26/648@

"Об утверждении формата доверенности, подтверждающей полномочия уполномоченного представителя налогоплательщика (плательщика сбора, плательщика страховых взносов, налогового агента) в отношениях, регулируемых законодательством о налогах и сборах, в электронной форме и порядка ее направления по телекоммуникационным каналам связи"
Редакция от 16.10.2024 — Действует с 19.12.2024
Показать изменения

Зарегистрировано в Минюсте России 7 декабря 2023 г. N 76316


ФЕДЕРАЛЬНАЯ НАЛОГОВАЯ СЛУЖБА

ПРИКАЗ
от 19 сентября 2023 г. N ЕД-7-26/648@

ОБ УТВЕРЖДЕНИИ ФОРМАТА ДОВЕРЕННОСТИ, ПОДТВЕРЖДАЮЩЕЙ ПОЛНОМОЧИЯ УПОЛНОМОЧЕННОГО ПРЕДСТАВИТЕЛЯ НАЛОГОПЛАТЕЛЬЩИКА (ПЛАТЕЛЬЩИКА СБОРА, ПЛАТЕЛЬЩИКА СТРАХОВЫХ ВЗНОСОВ, НАЛОГОВОГО АГЕНТА) В ОТНОШЕНИЯХ, РЕГУЛИРУЕМЫХ ЗАКОНОДАТЕЛЬСТВОМ О НАЛОГАХ И СБОРАХ, В ЭЛЕКТРОННОЙ ФОРМЕ И ПОРЯДКА ЕЕ НАПРАВЛЕНИЯ ПО ТЕЛЕКОММУНИКАЦИОННЫМ КАНАЛАМ СВЯЗИ

(в ред. Приказа ФНС РФ от 16.10.2024 N ЕД-7-26/858@)

В соответствии с абзацем пятым пункта 3 статьи 29 и абзацем первым пункта 4 статьи 31 части первой Налогового кодекса Российской Федерации, а также подпунктом 5.9.37 пункта 5 Положения о Федеральной налоговой службе, утвержденного постановлением Правительства Российской Федерации от 30.09.2004 N 506, в связи с принятием Федерального закона от 31.07.2023 N 389-ФЗ "О внесении изменений в части первую и вторую Налогового кодекса Российской Федерации, отдельные законодательные акты Российской Федерации и о приостановлении действия абзаца второго пункта 1 статьи 78 части первой Налогового кодекса Российской Федерации", в целях обеспечения возможности представления доверенности, подтверждающей полномочия уполномоченного представителя налогоплательщика (плательщика сбора, плательщика страховых взносов, налогового агента) в отношениях, регулируемых законодательством о налогах и сборах, в налоговые органы по телекоммуникационным каналам связи приказываю:

1. Утвердить:

формат доверенности, подтверждающей полномочия уполномоченного представителя налогоплательщика (плательщика сбора, плательщика страховых взносов, налогового агента) в отношениях, регулируемых законодательством о налогах и сборах, в электронной форме согласно приложению N 1 к настоящему приказу;

порядок направления доверенности, подтверждающей полномочия уполномоченного представителя налогоплательщика (плательщика сбора, плательщика страховых взносов, налогового агента) в отношениях, регулируемых законодательством о налогах и сборах, по телекоммуникационным каналам связи согласно приложению N 2 к настоящему приказу.

2. Признать утратившим силу приказ Федеральной налоговой службы от 30.04.2021 N ЕД-7-26/445@ "Об утверждении формата доверенности, подтверждающей полномочия представителя налогоплательщика (плательщика сбора, плательщика страховых взносов, налогового агента) в отношениях, регулируемых законодательством о налогах и сборах, в электронной форме и порядка ее направления по телекоммуникационным каналам связи" (зарегистрирован Министерством юстиции Российской Федерации 11.08.2021, регистрационный N 64604).

3. Установить, что настоящий приказ вступает в силу 01.03.2024.

4. Контроль за исполнением настоящего приказа возложить на заместителя руководителя Федеральной налоговой службы, координирующего деятельность по методологическому и организационному обеспечению взаимодействия налогоплательщиков с ФНС России по телекоммуникационным каналам связи через операторов электронного документооборота.

Руководитель
Федеральной
налоговой службы
Д.В. ЕГОРОВ

Приложение N 1
к приказу ФНС России
от 19.09.2023 N ЕД-7-26/648@

ФОРМАТ ДОВЕРЕННОСТИ, ПОДТВЕРЖДАЮЩЕЙ ПОЛНОМОЧИЯ УПОЛНОМОЧЕННОГО ПРЕДСТАВИТЕЛЯ НАЛОГОПЛАТЕЛЬЩИКА (ПЛАТЕЛЬЩИКА СБОРА, ПЛАТЕЛЬЩИКА СТРАХОВЫХ ВЗНОСОВ, НАЛОГОВОГО АГЕНТА) В ОТНОШЕНИЯХ, РЕГУЛИРУЕМЫХ ЗАКОНОДАТЕЛЬСТВОМ О НАЛОГАХ И СБОРАХ, В ЭЛЕКТРОННОЙ ФОРМЕ

(в ред. Приказа ФНС РФ от 16.10.2024 N ЕД-7-26/858@)

I. ОБЩИЕ СВЕДЕНИЯ

1. Настоящий формат описывает требования к XML-файлам (далее - файл обмена) представления доверенности, подтверждающей полномочия уполномоченного представителя налогоплательщика (плательщика сбора, плательщика страховых взносов, налогового агента) в отношениях, регулируемых законодательством о налогах и сборах (далее - доверенность).

2. Номер версии настоящего формата 5.03, часть 885_00. (в ред. Приказа ФНС РФ от 16.10.2024 N ЕД-7-26/858@)

II. ОПИСАНИЕ ФАЙЛА ОБМЕНА

3. Имя файла обмена должно иметь следующий вид:

R_T_A_K_O_GGGGMMDD_N, где:

R_T - префикс, принимающий значение ON_DOVEL;

A_K - идентификатор получателя информации, где: A - идентификатор получателя, которому направляется файл обмена, K - идентификатор конечного получателя, для которого предназначена информация из данного файла обмена. Передача файла от отправителя к конечному получателю (K) может осуществляться в несколько этапов через другие налоговые органы, осуществляющие передачу файла на промежуточных этапах, которые обозначаются идентификатором A. В случае передачи файла от отправителя к конечному получателю при отсутствии налоговых органов, осуществляющих передачу на промежуточных этапах, значения идентификаторов A и K совпадают. Идентификаторы A и K представляются в виде четырехразрядного кода налогового органа;

O - идентификатор отправителя информации имеет вид:

для организаций - девятнадцатиразрядный код (ИНН и КПП организации);

для физических лиц - двенадцатиразрядный код (ИНН физического лица, при наличии. При отсутствии ИНН - последовательность из двенадцати нулей);

GGGG - год формирования передаваемого файла, MM - месяц, DD - день;

N - идентификационный номер файла (представляется в виде 36-разрядного глобально-уникального идентификатора (GUID) и обеспечивает уникальность файла), который является уникальным идентификатором доверенности.

Расширение имени файла - xml. Расширение имени файла может указываться как строчными, так и прописными буквами.

Параметры первой строки файла обмена

Первая строка XML-файла должна иметь следующий вид:

<?xml version ="1.0" encoding ="windows-1251"?>

Имя файла, содержащего XML-схему файла обмена, должно иметь следующий вид:

ON_DOVEL_1_885_00_05_03_xx, где xx - номер версии схемы. (в ред. Приказа ФНС РФ от 16.10.2024 N ЕД-7-26/858@)

Выпуск новой(-ых) версии(-ий) схемы возможен при условии их непротиворечия требованиям данного документа (например, в части уточнения текста наименования отдельных элементов, дополнительной информации, увеличения количества знаков в формате элемента).

Расширение имени файла - xsd.

XML-схема файла обмена приводится отдельным файлом и размещается на официальном сайте Федеральной налоговой службы в информационно-телекоммуникационной сети "Интернет".

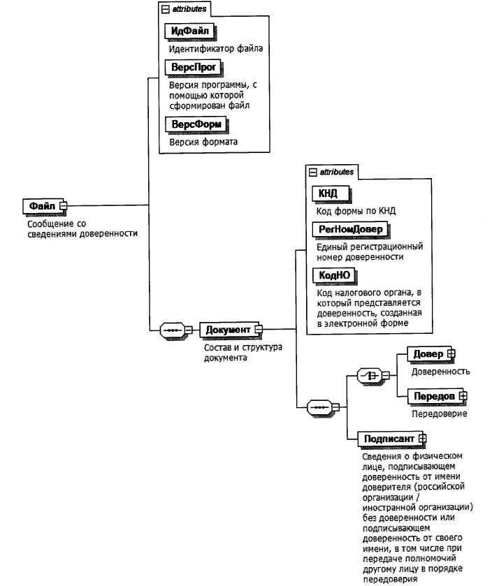
4. Логическая модель файла обмена представлена в виде диаграммы структуры файла обмена на рисунке 1 настоящего формата. Элементами логической модели файла обмена являются элементы и атрибуты XML-файла. Перечень структурных элементов логической модели файла обмена и сведения о них приведены в таблицах 4.1 - 4.25 настоящего формата.

Для каждого структурного элемента логической модели файла обмена приводятся следующие сведения:

наименование элемента. Приводится полное наименование элемента. В строке таблицы могут быть описаны несколько элементов, наименования которых разделены символом "|". Такая форма записи применяется при наличии в файле обмена только одного элемента из описанных в этой строке;

сокращенное наименование (код) элемента. Приводится сокращенное наименование элемента. Синтаксис сокращенного наименования должен удовлетворять спецификации XML;

признак типа элемента. Может принимать следующие значения: "С" - сложный элемент логической модели (содержит вложенные элементы), "П" - простой элемент логической модели, реализованный в виде элемента XML-файла, "А" - простой элемент логической модели, реализованный в виде атрибута элемента XML-файла. Простой элемент логической модели не содержит вложенные элементы;

формат элемента. Формат элемента представляется следующими условными обозначениями: T - символьная строка; N - числовое значение (целое или дробное).

Формат символьной строки указывается в виде T(n-k) или T(=k), где: n - минимальное количество знаков, k - максимальное количество знаков, символ "-" - разделитель, символ "=" означает фиксированное количество знаков в строке. В случае, если минимальное количество знаков равно 0, формат имеет вид T(0-k). В случае, если максимальное количество знаков не ограничено, формат имеет вид T(n-).

Формат числового значения указывается в виде N(m.k), где: m - максимальное количество знаков в числе, включая знак (для отрицательного числа), целую и дробную часть числа без разделяющей десятичной точки, k - максимальное число знаков дробной части числа. Если число знаков дробной части числа равно 0 (то есть число целое), то формат числового значения имеет вид N(m).

Для простых элементов, являющихся базовыми в XML, например, элемент с типом "date", поле "Формат элемента" не заполняется. Для таких элементов в поле "Дополнительная информация" указывается тип базового элемента;

признак обязательности элемента определяет обязательность наличия элемента (совокупности наименования элемента и его значения) в файле обмена. Признак обязательности элемента может принимать следующие значения: "О" - наличие элемента в файле обмена обязательно; "Н" - наличие элемента в файле обмена необязательно, то есть элемент может отсутствовать. Если элемент принимает ограниченный перечень значений (по классификатору, справочнику, кодовому словарю), то признак обязательности элемента дополняется символом "К". Например, "ОК". В случае, если количество реализаций элемента может быть более одной, то признак обязательности элемента дополняется символом "М". Например, "НМ" или "ОКМ".

К вышеперечисленным признакам обязательности элемента может добавляться значение "У" в случае описания в XML-схеме условий, предъявляемых к элементу в файле обмена, описанных в графе "Дополнительная информация". Например, "НУ" или "ОКУ";

дополнительная информация содержит, при необходимости, требования к элементу файла обмена, не указанные ранее. Для сложных элементов указывается ссылка на таблицу, в которой описывается состав данного элемента. Для элементов, принимающих ограниченный перечень значений из классификатора (справочника, кодового словаря), указывается соответствующее наименование классификатора (справочника, кодового словаря) или приводится перечень возможных значений. Для классификатора (справочника, кодового словаря) может указываться ссылка на его местонахождение. Для элементов, использующих пользовательский тип данных, указывается наименование типового элемента.

Рисунок 1. Диаграмма структуры файла обмена

Таблица 4.1

Сообщение со сведениями доверенности (Файл)

Наименование элемента Сокращенное наименование (код) элемента Признак типа элемента Формат элемента Признак обязательности элемента Дополнительная информация
Идентификатор файла ИдФайл А T(1-255) ОУ Содержит (повторяет) имя сформированного файла (без расширения), где идентификационный номер файла (N) в виде 36-разрядного GUID является уникальным идентификатором доверенности
Версия программы, с помощью которой сформирован файл ВерсПрог А T(1-40) О Содержит наименование и версию программы, с помощью которой сформирован файл
Версия формата ВерсФорм А T(1-5) О Принимает значение: 5.03
(в ред. Приказа ФНС РФ от 16.10.2024 N ЕД-7-26/858@)
Состав и структура документа Документ С   О Состав элемента представлен в таблице 4.2

Таблица 4.2

Состав и структура документа (Документ)

Наименование элемента Сокращенное наименование (код) элемента Признак типа элемента Формат элемента Признак обязательности элемента Дополнительная информация
Код формы по КНД КНД А T(=7) ОК Типовой элемент <КНДТип>.
Принимает значение: 1110310
Единый регистрационный номер доверенности РегНомДовер А T(=36) О Принимает значение GUID доверенности
Код налогового органа, в который представляется доверенность, созданная в электронной форме КодНО А T(=4) ОК Типовой элемент <СОНОТип>
При оформлении доверенности в отношении одного налогового органа принимает значение кода этого налогового органа. При оформлении доверенности в отношении нескольких налоговых органов принимает значение кода налогового органа постановки налогоплательщика на учет по месту нахождения (месту жительства)
Доверенность | Довер С О Состав элемента представлен в таблице 4.3
Передоверие Передов С О Состав элемента представлен в таблице 4.11
Сведения о физическом лице, подписывающем доверенность от имени доверителя (российской организации/иностранной организации) без доверенности или подписывающем доверенность от своего имени, в том числе при передаче полномочий другому лицу в порядке передоверия Подписант С О Типовой элемент <ФИОТип>.
Состав элемента представлен в таблице 4.25

Таблица 4.3

Доверенность (Довер)

Наименование элемента Сокращенное наименование (код) элемента Признак типа элемента Формат элемента Признак обязательности элемента Дополнительная информация
Сведения доверенности СвДов С О Состав элемента представлен в таблице 4.4
Сведения о доверителе СвДоверит С О Состав элемента представлен в таблице 4.5.
Сведения о лице, доверяющем представителю выступать от своего имени в отношениях, регулируемых законодательством Российской Федерации о налогах и сборах
Сведения об уполномоченном представителе (уполномоченных представителях) СвУпПред С ОМ Типовой элемент <СвПредТип>.
Состав элемента представлен в таблице 4.20
Признак (код) области полномочий уполномоченного представителя (представителей) ПрОблПолн П T(=2) ОКМ Типовой элемент <СППРТип>

Таблица 4.4

Сведения доверенности (СвДов)

Наименование элемента Сокращенное наименование (код) элемента Признак типа элемента Формат элемента Признак обязательности элемента Дополнительная информация
Номер доверенности НомДовер А T(1-50) Н
Дата совершения (выдачи) доверенности ДатаНач А T(=10) О Типовой элемент <ДатаТип>.
Дата в формате ДД.ММ.ГГГГ
Дата окончания срока действия доверенности ДатаОкон А T(=10) О Типовой элемент <ДатаТип>.
Дата в формате ДД.ММ.ГГГГ
Признак возможности оформления передоверия ПрПередов А T(=1) ОК Принимает значение:
1 - с правом передоверия |
2 - без права передоверия
Код налогового органа, в отношении которого действует доверенность КодНОДейст П T(=4) НКМ Типовой элемент <СОНОТип>.
При оформлении доверенности в отношении всех налоговых органов Российской Федерации не заполняется

Таблица 4.5

Сведения о доверителе (СвДоверит)

Наименование элемента Сокращенное наименование (код) элемента Признак типа элемента Формат элемента Признак обязательности элемента Дополнительная информация
Сведения о российской организации | НПЮЛ С О Состав элемента представлен в таблице 4.6.
Элемент присутствует, если доверителем является российская организация
Сведения об иностранной организации | ИО С О Состав элемента представлен в таблице 4.9.
Элемент присутствует, если доверителем является иностранная организация
Сведения о физическом лице НПФЛ С О Типовой элемент <СведФЛТип>.
Состав элемента представлен в таблице 4.22.
Элемент присутствует, если доверителем является физическое лицо

Таблица 4.6

Сведения о российской организации (НПЮЛ)

Наименование элемента Сокращенное наименование (код) элемента Признак типа элемента Формат элемента Признак обязательности элемента Дополнительная информация
Наименование организации НаимОрг А T(1-1000) О
ИНН организации ИННЮЛ А T(=10) О Типовой элемент <ИННЮЛТип>
КПП организации КПП А T(=9) О Типовой элемент <КППТип>.
Указывается КПП, присвоенный организации по месту ее нахождения
ОГРН ОГРН А T(=13) О Типовой элемент <ОГРНТип>
Адрес юридического лица в Российской Федерации АдрРФ С О Типовой элемент <АдрДовТип>.
Состав элемента представлен в таблице 4.23
Сведения о лице, действующем от имени юридического лица без доверенности ЛицоБезДов С О Состав элемента представлен в таблице 4.7

Таблица 4.7

Сведения о лице, действующем от имени юридического лица без доверенности (ЛицоБезДов)

Наименование элемента Сокращенное наименование (код) элемента Признак типа элемента Формат элемента Признак обязательности элемента Дополнительная информация
Сведения об организации СвОрг С Н Типовой элемент <СвОргТип>.
Состав элемента представлен в таблице 4.18.
Элемент формируется если полномочия единоличного исполнительного органа хозяйственного товарищества или общества, или в соответствии с законодательством о банкротстве переданы управляющей организации
Сведения по физическому лицу СвФЛ С О Состав элемента представлен в таблице 4.8.
Указываются сведения о физическом лице, действующем без доверенности от имени юридического лица или без доверенности от имени управляющей организации или в соответствии с законодательством о банкротстве

Таблица 4.8

Сведения по физическому лицу (СвФЛ)

Наименование элемента Сокращенное наименование (код) элемента Признак типа элемента Формат элемента Признак обязательности элемента Дополнительная информация
ИНН физического лица ИННФЛ А T(=12) Н Типовой элемент <ИННФЛТип>
СНИЛС СНИЛС А T(=14) О Типовой элемент <СНИЛСТип>
Гражданство Гражданство А T(=3) НК Типовой элемент <ОКСМТип>.
Принимает значение в соответствии с Общероссийским классификатором стран мира
Дата рождения ДатаРожд А T(=10) Н Типовой элемент <ДатаТип>.
Дата в формате ДД.ММ.ГГГГ
Должность Должность А T(1-250) Н

Таблица 4.9

Сведения об иностранной организации (ИО)

Наименование элемента Сокращенное наименование (код) элемента Признак типа элемента Формат элемента Признак обязательности элемента Дополнительная информация
Наименование иностранной организации НаимИО А T(1-1000) О
ИНН организации ИННЮЛ А T(=10) О Типовой элемент <ИННЮЛТип>
КПП обособленного подразделения КПП А T(=9) О Типовой элемент <КППТип>
Страна регистрации (инкорпорации) СтрРег А T(=3) ОК Типовой элемент <ОКСМТип>.
Принимает значение в соответствии с Общероссийским классификатором стран мира
Наименование регистрирующего органа НаимРегОрг А T(1-255) Н
Регистрационный номер РегНомер А T(1-80) О
Код налогоплательщика в стране регистрации (инкорпорации) или его аналог КодНПРег А T(1-80) Н
Полный адрес иностранной организации в стране регистрации (инкорпорации) АдрСтрРег С О Типовой элемент <АдрДовТип>.
Состав элемента представлен в таблице 4.23
Сведения о руководителе обособленного подразделения СвРукОП С О Состав элемента представлен в таблице 4.10

Таблица 4.10

Сведения о руководителе обособленного подразделения (СвРукОП)

Наименование элемента Сокращенное наименование (код) элемента Признак типа элемента Формат элемента Признак обязательности элемента Дополнительная информация
ИНН физического лица - руководителя обособленного подразделения ИННФЛ А T(=12) Н Типовой элемент <ИННФЛТип>
Пол Пол А T(=1) ОК Принимает значение:
1 - мужской |
2 - женский
Дата рождения ДатаРожд А T(=10) О Типовой элемент <ДатаТип>.
Дата в формате ДД.ММ.ГГГГ
Место рождения МестоРожд А T(1-128) Н
Признак наличия гражданства ПрГражд А T(=1) ОК Принимает значение:
1 - гражданин Российской Федерации |
2 - иностранный гражданин |
3 - лицо без гражданства
Гражданство (для иностранного гражданина) Гражданство А T(=3) НКУ Типовой элемент <ОКСМТип>.
Принимает значение в соответствии с Общероссийским классификатором стран мира.
Элемент обязателен при <ПрГражд>=2

Таблица 4.11

Передоверие (Передов)

Наименование элемента Сокращенное наименование (код) элемента Признак типа элемента Формат элемента Признак обязательности элемента Дополнительная информация
Сведения доверенности, совершенной (выданной) в порядке передоверия СвДовП С О Состав элемента представлен в таблице 4.12
Сведения о доверителе в порядке передоверия СвДоверщ С О Состав элемента представлен в таблице 4.17.
Сведения о лице, передающем полномочия другому лицу в порядке передоверия
Сведения об уполномоченном представителе (уполномоченных представителях) СвУпПред С ОМ Типовой элемент <СвПредТип>.
Состав элемента представлен в таблице 4.20
Признак (код) области полномочий уполномоченного представителя (представителей) ПрОблПолн П T(=2) ОКМ Типовой элемент <СППРТип>

Таблица 4.12

Сведения доверенности, совершенной (выданной) в порядке передоверия (СвДовП)

Наименование элемента Сокращенное наименование (код) элемента Признак типа элемента Формат элемента Признак обязательности элемента Дополнительная информация
Регистрационный номер доверенности, в отношении которой производится передоверие РегНомДовN А T(=36) О Если передоверие осуществляется на основании основной доверенности, значение совпадает с <РегНомДов0>
Номер доверенности НомДовер А T(1-50) Н
Дата совершения (выдачи) доверенности ДатаНач А T(=10) О Типовой элемент <ДатаТип>.
Дата в формате ДД.ММ.ГГГГ
Признак возможности оформления передоверия ПрПередов А T(=1) ОК Принимает значение:
1 - с правом передоверия |
2 - без права передоверия
Дата окончания срока действия доверенности ДатаОкон А T(=10) О Типовой элемент <ДатаТип>.
Дата в формате ДД.ММ.ГГГГ
Сведения об основной доверенности СвОснДов С О Состав элемента представлен в таблице 4.13
Сведения о доверителе из доверенности, на основании которой осуществляется передоверие СвДоверщП С НУ Состав элемента представлен в таблице 4.16.
Элемент должен отсутствовать, если передоверие осуществляется на основании основной доверенности, то есть если <РегНомДовN> принимает значение <РегНомДов0> из таблицы 4.13
Код налогового органа, в отношении которого действует доверенность КодНОДейст П T(=4) НКМ Типовой элемент <СОНОТип>.
При оформлении доверенности в отношении всех налоговых органов Российской Федерации не заполняется

Таблица 4.13

Сведения об основной доверенности (СвОснДов)

Наименование элемента Сокращенное наименование (код) элемента Признак типа элемента Формат элемента Признак обязательности элемента Дополнительная информация
Единый регистрационный номер основной доверенности РегНомДов0 А T(=36) О Указывается GUID основной доверенности
Сведения о доверителе основной доверенности СвДоверитОсн С О Состав элемента представлен в таблице 4.14

Таблица 4.14

Сведения о доверителе основной доверенности (СвДоверитОсн)

Наименование элемента Сокращенное наименование (код) элемента Признак типа элемента Формат элемента Признак обязательности элемента Дополнительная информация
Сведения о доверителе - российском юридическом лице | ДоверитЮЛ С О Типовой элемент <СведЮЛТип>.
Состав элемента представлен в таблице 4.19
Сведения о доверителе - иностранном юридическом лице | ДоверитИО С О Состав элемента представлен в таблице 4.15
Сведения о доверителе - физическом лице ДоверитФЛ С О Типовой элемент <СвФизЛицТип>.
Состав элемента представлен в таблице 4.21

Таблица 4.15

Сведения о доверителе - иностранном юридическом лице (ДоверитИО)

Наименование элемента Сокращенное наименование (код) элемента Признак типа элемента Формат элемента Признак обязательности элемента Дополнительная информация
Наименование иностранной организации НаимИО А T(1-1000) О
ИНН организации ИННЮЛ А T(=10) Н Типовой элемент <ИННЮЛТип>
КПП обособленного подразделения КПП А T(=9) Н Типовой элемент <КППТип>

Таблица 4.16

Сведения о доверителе из доверенности, на основании которой осуществляется передоверие (СвДоверщП)

Наименование элемента Сокращенное наименование (код) элемента Признак типа элемента Формат элемента Признак обязательности элемента Дополнительная информация
Сведения о доверителе - российском юридическом лице | ДоверщЮЛ С О Типовой элемент <СвОргТип>.
Состав элемента представлен в таблице 4.18
Сведения о доверителе - физическом лице ДоверщФЛ С О Типовой элемент <СвФизЛицТип>.
Состав элемента представлен в таблице 4.21

Таблица 4.17

Сведения о доверителе в порядке передоверия (СвДоверщ)

Наименование элемента Сокращенное наименование (код) элемента Признак типа элемента Формат элемента Признак обязательности элемента Дополнительная информация
Сведения об организации СвОрг С Н Типовой элемент <СвОргТип>.
Состав элемента представлен в таблице 4.18.
Элемент формируется если доверитель действует от имени юридического лица
Сведения по физическому лицу СвФЛ С О Типовой элемент <СведФЛТип>.
Состав элемента представлен в таблице 4.22.
Указываются сведения о физическом лице (в том числе, когда в доверенности в качестве доверителя указывается юридическое лицо) или индивидуальном предпринимателе

Таблица 4.18

Сведения об организации (СвОргТип)

Наименование элемента Сокращенное наименование (код) элемента Признак типа элемента Формат элемента Признак обязательности элемента Дополнительная информация
Наименование организации/
Наименование обособленного подразделения организации
НаимОрг А T(1-1000) О
ИНН организации ИННЮЛ А T(=10) О Типовой элемент <ИННЮЛТип>
КПП организации (обособленного подразделения) КПП А T(=9) О Типовой элемент <КППТип>
ОГРН ОГРН А T(=13) Н Типовой элемент <ОГРНТип>

Таблица 4.19

Сведения о российском юридическом лице (СведЮЛТип)

Наименование элемента Сокращенное наименование (код) элемента Признак типа элемента Формат элемента Признак обязательности элемента Дополнительная информация
Наименование организации НаимОрг А T(1-1000) О
ИНН организации ИННЮЛ А T(=10) О Типовой элемент <ИННЮЛТип>
КПП организации КПП А T(=9) О Типовой элемент <КППТип>.
Указывается КПП, присвоенный организации по месту ее нахождения
ОГРН ОГРН А T(=13) О Типовой элемент <ОГРНТип>

Таблица 4.20

Сведения об уполномоченном представителе (уполномоченных представителях) (СвПредТип)

Наименование элемента Сокращенное наименование (код) элемента Признак типа элемента Формат элемента Признак обязательности элемента Дополнительная информация
Сведения об организации СвОрг С Н Типовой элемент <СвОргТип>.
Состав элемента представлен в таблице 4.18.
Элемент формируется, если в доверенности в качестве уполномоченного представителя указывается юридическое лицо
Сведения о физическом лице, в том числе индивидуальном предпринимателе СведФизЛ С ОМУ Типовой элемент <СвФизЛицТип>.
Состав элемента представлен в таблице 4.21.
Указываются сведения об уполномоченном физическом лице (в том числе, когда в доверенности в качестве уполномоченного представителя указывается юридическое лицо) или индивидуальном предпринимателе. Количество повторений множественного элемента <СведФизЛ> может быть не больше одного при отсутствии необязательного элемента <СвОрг>, то есть если count(СвОрг)=0, то count(СведФизЛ)=1

Таблица 4.21

Сведения о физическом лице, в том числе индивидуальном предпринимателе (СвФизЛицТип)

Наименование элемента Сокращенное наименование (код) элемента Признак типа элемента Формат элемента Признак обязательности элемента Дополнительная информация
ИНН физического лица ИННФЛ А T(=12) Н Типовой элемент <ИННФЛТип>
Номер записи федерального регистра сведений о населении НомЕРН А T(=15) Н Типовой элемент <ЕРНТип>.
Указывается номер записи единого федерального информационного регистра, содержащего сведения о населении Российской Федерации
(в ред. Приказа ФНС РФ от 16.10.2024 N ЕД-7-26/858@)
ОГРНИП ОГРНИП А T(=15) Н Типовой элемент <ОГРНИПТип>.
Элемент обязателен, если лицо является индивидуальным предпринимателем
СНИЛС СНИЛС А T(=14) О Типовой элемент <СНИЛСТип>
Гражданство Гражданство А T(=3) НК Типовой элемент <ОКСМТип>.
Принимает значение в соответствии с Общероссийским классификатором стран мира
Дата рождения ДатаРожд А T(=10) Н Типовой элемент <ДатаТип>.
Дата в формате ДД.ММ.ГГГГ
Фамилия, имя, отчество (при наличии) физического лица ФИО С О Типовой элемент <ФИОТип>.
Состав элемента представлен в таблице 4.25
Сведения о документе, удостоверяющем личность физического лица УдЛичн С О Типовой элемент <УдЛичнФЛТип>.
Состав элемента представлен в таблице 4.24

Таблица 4.22

Сведения по физическому лицу (СведФЛТип)

Наименование элемента Сокращенное наименование (код) элемента Признак типа элемента Формат элемента Признак обязательности элемента Дополнительная информация
ИНН физического лица ИННФЛ А T(=12) Н Типовой элемент <ИННФЛТип>
Номер записи федерального регистра сведений о населении НомЕРН А T(=15) Н Типовой элемент <ЕРНТип>.
Указывается номер записи единого федерального информационного регистра, содержащего сведения о населении Российской Федерации
(в ред. Приказа ФНС РФ от 16.10.2024 N ЕД-7-26/858@)
ОГРНИП ОГРНИП А T(=15) Н Типовой элемент <ОГРНИПТип>.
Элемент обязателен, если лицо является индивидуальным предпринимателем
СНИЛС СНИЛС А T(=14) О Типовой элемент <СНИЛСТип>
Гражданство Гражданство А T(=3) НК Типовой элемент <ОКСМТип>.
Принимает значение в соответствии с Общероссийским классификатором стран мира
Дата рождения ДатаРожд А T(=10) Н Типовой элемент <ДатаТип>.
Дата в формате ДД.ММ.ГГГГ
Сведения о документе, удостоверяющем личность физического лица УдЛичн С О Типовой элемент <УдЛичнФЛТип>.
Состав элемента представлен в таблице 4.24

Таблица 4.23

Адрес доверителя в доверенности (АдрДовТип)

Наименование элемента Сокращенное наименование (код) элемента Признак типа элемента Формат элемента Признак обязательности элемента Дополнительная информация
Адрес в русской транскрипции | АдрРус П T(1-255) ОУ Элемент обязателен для <НПЮЛ/АдрРФ>, то есть при указании адреса российской организации
Адрес в латинской транскрипции АдрЛат П T(1-255) О

Таблица 4.24

Сведения о документе, удостоверяющем личность физического лица (УдЛичнФЛТип)

Наименование элемента Сокращенное наименование (код) элемента Признак типа элемента Формат элемента Признак обязательности элемента Дополнительная информация
Код вида документа КодВидДок А T(=2) ОК Типовой элемент <СПДУЛТип>.
Принимает значение:
07 - Военный билет |
10 - Паспорт иностранного гражданина |
11 - Свидетельство о рассмотрении ходатайства о признании лица беженцем на территории Российской Федерации по существу |
12 - Вид на жительство в Российской
Федерации |
13 - Удостоверение беженца |
15 - Разрешение на временное проживание в Российской Федерации |
19 - Свидетельство о предоставлении временного убежища на территории Российской Федерации |
21 - Паспорт гражданина Российской Федерации |
24 - Удостоверение личности военнослужащего Российской Федерации
Серия и номер документа СерНомДок А T(1-25) О Типовой элемент <СПДУЛШТип>
Дата выдачи документа ДатаДок А T(=10) О Типовой элемент <ДатаТип>.
Дата в формате ДД.ММ.ГГГГ
Наименование органа, выдавшего документ ВыдДок А T(1-255) НУ Элемент обязателен при <КодВидДок>=21
Код подразделения органа, выдавшего документ КодВыдДок А T(=7) Н

Таблица 4.25

Фамилия, имя, отчество (ФИОТип)

Наименование элемента Сокращенное наименование (код) элемента Признак типа элемента Формат элемента Признак обязательности элемента Дополнительная информация
Фамилия Фамилия А T(1-60) О
Имя Имя А T(1-60) О
Отчество Отчество А T(1-60) Н

Приложение N 2
к приказу ФНС России
от 19.09.2023 N ЕД-7-26/648@

ПОРЯДОК НАПРАВЛЕНИЯ ДОВЕРЕННОСТИ, ПОДТВЕРЖДАЮЩЕЙ ПОЛНОМОЧИЯ УПОЛНОМОЧЕННОГО ПРЕДСТАВИТЕЛЯ НАЛОГОПЛАТЕЛЬЩИКА (ПЛАТЕЛЬЩИКА СБОРА, ПЛАТЕЛЬЩИКА СТРАХОВЫХ ВЗНОСОВ, НАЛОГОВОГО АГЕНТА) В ОТНОШЕНИЯХ, РЕГУЛИРУЕМЫХ ЗАКОНОДАТЕЛЬСТВОМ О НАЛОГАХ И СБОРАХ, ПО ТЕЛЕКОММУНИКАЦИОННЫМ КАНАЛАМ СВЯЗИ

1. Настоящий Порядок определяет требования к направлению доверенности, подтверждающей полномочия уполномоченного представителя налогоплательщика (плательщика сбора, плательщика страховых взносов, налогового агента) в отношениях, регулируемых законодательством о налогах и сборах (далее - Доверенность) в электронной форме по телекоммуникационным каналам связи налогоплательщиком (плательщиком сбора, плательщиком страховых взносов, налоговым агентом) (далее - доверитель) и уполномоченным представителем доверителя (далее - представитель).

2. Доверенность, оформленная в соответствии с форматом согласно приложению N 1 к настоящему приказу, подписанная усиленной квалифицированной электронной подписью доверителя, направляется доверителем либо представителем в налоговый орган, в котором доверитель состоит на учете по месту нахождения организации, по месту жительства (месту пребывания - при отсутствии места жительства на территории Российской Федерации) физического лица, месту нахождения обособленных подразделений, объектов налогообложения или иным основаниям, установленным Налоговым кодексом Российской Федерации.

В случае если Доверенность оформляется в отношении одного налогового органа, то она направляется в этот налоговый орган.

При оформлении Доверенности в отношении нескольких либо всех налоговых органов, она направляется в налоговый орган, в котором доверитель состоит на учете по месту нахождения - для российских организаций и обособленных подразделений иностранных организаций, по месту жительства (месту пребывания - при отсутствии места жительства на территории Российской Федерации) - для физических лиц.

3. Доверенность должна быть направлена в налоговый орган и принята налоговым органом до начала осуществления электронного документооборота с представителем. Подтверждением приема доверенности является полученная отправителем квитанция о приеме Доверенности налоговым органом.

4. Направление Доверенности по телекоммуникационным каналам связи осуществляется в соответствии с приказом ФНС России от 16.07.2020 N ЕД-7-2/448@ "Об утверждении Порядка направления и получения документов, предусмотренных Налоговым кодексом Российской Федерации и используемых налоговыми органами при реализации своих полномочий в отношениях, регулируемых законодательством о налогах и сборах, а также представления документов по требованию налогового органа в электронной форме по телекоммуникационным каналам связи" (зарегистрирован Министерством юстиции Российской Федерации 19.08.2020, регистрационный N 59335) с изменениями, внесенными приказами ФНС России от 23.10.2020 N ЕД-7-15/772@ (зарегистрирован Министерством юстиции Российской Федерации 01.12.2020, регистрационный N 61185), от 07.09.2021 N ЕД-7-8/795@ (зарегистрирован Министерством юстиции Российской Федерации 19.10.2021, регистрационный N 65470) и от 23.12.2022 N ЕД-7-21/1250@ (зарегистрирован Министерством юстиции Российской Федерации 08.02.2023, регистрационный N 72283).

5. Доверенность, оформленная в порядке передоверия, принимается налоговым органом в случае, если налоговым органом принята Доверенность, на основании которой оформлено это передоверие.

6. Направление представителем налоговых деклараций (расчетов), бухгалтерской (финансовой) отчетности, документов, предусмотренных Налоговым кодексом Российской Федерации и используемых налоговыми органами при реализации своих полномочий в отношениях, регулируемых законодательством о налогах и сборах (далее - передаваемый электронный документ), в электронной форме по телекоммуникационным каналам связи в соответствии с предоставленными полномочиями, указанными в Доверенности, допускается без приложения информационного сообщения о представительстве в отношениях, регулируемых законодательством о налогах и сборах.

В этом случае в передаваемый электронный документ включается информация о Доверенности (GUID Доверенности).