Приказ ФНС РФ от 18.10.2024 N ЕД-7-11/870@

"Об утверждении форматов документов, используемых в рамках обмена информацией о подтверждении неполучения налогоплательщиком социального налогового вычета, указанного в подпункте 4 пункта 1 статьи 219 Налогового кодекса Российской Федерации, и (или) налоговых вычетов на долгосрочные сбережения граждан, указанных в подпунктах 1 и 2 пункта 1 статьи 219.2 Налогового кодекса Российской Федерации, либо факта получения налогоплательщиком суммы предоставленного соответствующего социального налогового вычета и (или) налогового вычета на долгосрочные сбережения граждан в электронной форме"
Редакция от 18.10.2024 — Действует с 01.01.2025

Зарегистрировано в Минюсте России 26 ноября 2024 г. N 80319

ФЕДЕРАЛЬНАЯ НАЛОГОВАЯ СЛУЖБА

ПРИКАЗ
от 18 октября 2024 г. N ЕД-7-11/870@

ОБ УТВЕРЖДЕНИИ ФОРМАТОВ ДОКУМЕНТОВ, ИСПОЛЬЗУЕМЫХ В РАМКАХ ОБМЕНА ИНФОРМАЦИЕЙ О ПОДТВЕРЖДЕНИИ НЕПОЛУЧЕНИЯ НАЛОГОПЛАТЕЛЬЩИКОМ СОЦИАЛЬНОГО НАЛОГОВОГО ВЫЧЕТА, УКАЗАННОГО В ПОДПУНКТЕ 4 ПУНКТА 1 СТАТЬИ 219 НАЛОГОВОГО КОДЕКСА РОССИЙСКОЙ ФЕДЕРАЦИИ, И (ИЛИ) НАЛОГОВЫХ ВЫЧЕТОВ НА ДОЛГОСРОЧНЫЕ СБЕРЕЖЕНИЯ ГРАЖДАН, УКАЗАННЫХ В ПОДПУНКТАХ 1 И 2 ПУНКТА 1 СТАТЬИ 219.2 НАЛОГОВОГО КОДЕКСА РОССИЙСКОЙ ФЕДЕРАЦИИ, ЛИБО ФАКТА ПОЛУЧЕНИЯ НАЛОГОПЛАТЕЛЬЩИКОМ СУММЫ ПРЕДОСТАВЛЕННОГО СООТВЕТСТВУЮЩЕГО СОЦИАЛЬНОГО НАЛОГОВОГО ВЫЧЕТА И (ИЛИ) НАЛОГОВОГО ВЫЧЕТА НА ДОЛГОСРОЧНЫЕ СБЕРЕЖЕНИЯ ГРАЖДАН В ЭЛЕКТРОННОЙ ФОРМЕ

В соответствии с абзацем первым пункта 4 статьи 31 части первой Налогового кодекса Российской Федерации, абзацем вторым пункта 1.2 статьи 213, абзацем одиннадцатым пункта 2 статьи 213.1 части второй Налогового кодекса Российской Федерации, абзацем первым пункта 1, подпунктом 5.9.37 пункта 5 Положения о Федеральной налоговой службе, утвержденного постановлением Правительства Российской Федерации от 30.09.2004 N 506, в целях реализации положений главы 23 "Налог на доходы физических лиц" части второй Налогового кодекса Российской Федерации, а также в связи с принятием Федерального закона от 23.03.2024 N 58-ФЗ "О внесении изменений в статьи 102 и 126.2 части первой и часть вторую Налогового кодекса Российской Федерации" приказываю:

1. Утвердить:

формат представления налоговым органом в страховую организацию (негосударственный пенсионный фонд) сведений о подтверждении неполучения налогоплательщиком социального налогового вычета, указанного в подпункте 4 пункта 1 статьи 219 Налогового кодекса Российской Федерации, и (или) налоговых вычетов на долгосрочные сбережения граждан, указанных в подпунктах 1 и 2 пункта 1 статьи 219.2 Налогового кодекса Российской Федерации, либо о подтверждении факта получения налогоплательщиком суммы предоставленного соответствующего социального налогового вычета и (или) налогового вычета на долгосрочные сбережения граждан в электронной форме согласно приложению N 1 к настоящему приказу;

формат представления в налоговый орган запроса страховой организацией (негосударственным пенсионным фондом) сведений о подтверждении неполучения налогоплательщиком социального налогового вычета, указанного в подпункте 4 пункта 1 статьи 219 Налогового кодекса Российской Федерации, и (или) налоговых вычетов на долгосрочные сбережения граждан, указанных в подпунктах 1 и 2 пункта 1 статьи 219.2 Налогового кодекса Российской Федерации, либо о подтверждении факта получения налогоплательщиком суммы предоставленного соответствующего социального налогового вычета и (или) налогового вычета на долгосрочные сбережения граждан в электронной форме согласно приложению N 2 к настоящему приказу.

1. Признать утратившим силу приказ Федеральной налоговой службы от 12.10.2023 N БВ-7-11/741@ "Об утверждении форматов документов, используемых в рамках обмена информацией о фактах подтверждения неполучения налогоплательщиком социального налогового вычета либо получения налогоплательщиком суммы предоставленного социального налогового вычета по налогу на доходы физических лиц, предусмотренного подпунктом 4 пункта 1 статьи 219 Налогового кодекса Российской Федерации, в электронной форме" (зарегистрирован Министерством юстиции Российской Федерации 01.12.2023, регистрационный N 76229).

3. Установить, что настоящий приказ вступает в силу с 01.01.2025.

4. Контроль за исполнением настоящего приказа возложить на заместителя руководителя Федеральной налоговой службы, координирующего методологическое обеспечение работы налоговых органов по вопросам исчисления, полноты и своевременности внесения в соответствующий бюджет налога на доходы физических лиц.

Руководитель
Федеральной налоговой службы
Д. В. ЕГОРОВ

Приложение N 1
к приказу ФНС России
от 18.10.2024 N ЕД-7-11/870@

ФОРМАТ ПРЕДСТАВЛЕНИЯ НАЛОГОВЫМ ОРГАНОМ В СТРАХОВУЮ ОРГАНИЗАЦИЮ (НЕГОСУДАРСТВЕННЫЙ ПЕНСИОННЫЙ ФОНД) СВЕДЕНИЙ О ПОДТВЕРЖДЕНИИ НЕПОЛУЧЕНИЯ НАЛОГОПЛАТЕЛЬЩИКОМ СОЦИАЛЬНОГО НАЛОГОВОГО ВЫЧЕТА, УКАЗАННОГО В ПОДПУНКТЕ 4 ПУНКТА 1 СТАТЬИ 219 НАЛОГОВОГО КОДЕКСА РОССИЙСКОЙ ФЕДЕРАЦИИ, И (ИЛИ) НАЛОГОВЫХ ВЫЧЕТОВ НА ДОЛГОСРОЧНЫЕ СБЕРЕЖЕНИЯ ГРАЖДАН, УКАЗАННЫХ В ПОДПУНКТАХ 1 И 2 ПУНКТА 1 СТАТЬИ 219.2 НАЛОГОВОГО КОДЕКСА РОССИЙСКОЙ ФЕДЕРАЦИИ, ЛИБО О ПОДТВЕРЖДЕНИИ ФАКТА ПОЛУЧЕНИЯ НАЛОГОПЛАТЕЛЬЩИКОМ СУММЫ ПРЕДОСТАВЛЕННОГО СООТВЕТСТВУЮЩЕГО СОЦИАЛЬНОГО НАЛОГОВОГО ВЫЧЕТА И (ИЛИ) НАЛОГОВОГО ВЫЧЕТА НА ДОЛГОСРОЧНЫЕ СБЕРЕЖЕНИЯ ГРАЖДАН В ЭЛЕКТРОННОЙ ФОРМЕ

I. ОБЩИЕ СВЕДЕНИЯ

1. Настоящий формат описывает требования к XML-файлам (далее - файл обмена) передачи налоговым органом по запросу страховой организации (негосударственного пенсионного фонда) сведений о подтверждении неполучения налогоплательщиком социального налогового вычета, указанного в подпункте 4 пункта 1 статьи 219 Налогового кодекса Российской Федерации, и (или) налоговых вычетов на долгосрочные сбережения граждан, указанных в подпунктах 1 и 2 пункта 1 статьи 219.2 Налогового кодекса Российской Федерации, либо о подтверждении факта получения налогоплательщиком суммы предоставленного соответствующего социального налогового вычета и (или) налогового вычета на долгосрочные сбережения граждан в электронной форме.

2. Номер версии настоящего формата 5.02, часть CCLXXVII.

II. ОПИСАНИЕ ФАЙЛА ОБМЕНА

3. Имя файла обмена должно иметь следующий вид:

1123356_O_P_N1_GGGGMMDD_N2, где:

1123356 - префикс, принимающий значение кода документа в соответствии с классификатором налоговых документов (далее - КНД);

O - идентификатор налогового органа, сформировавшего файл - четырехразрядный код налогового органа;

P - идентификатор налогоплательщика, для которого предназначен файл, имеет вид: для организаций - девятнадцатиразрядный код (идентификационный номер налогоплательщика (далее - ИНН) и код причины постановки на учет (далее - КПП) организации (обособленного подразделения);

для физических лиц, которые являются представителями налогоплательщика-организации, - двенадцатиразрядный код (ИНН физического лица);

GGGG - год формирования передаваемого файла, MM - месяц, DD - день;

N1, N2 - идентификационные номера файла (GUID). Если документ состоит из нескольких файлов, N1 одинаковый для всех файлов одного документа, N2 уникален для каждого файла независимо от принадлежности к документу.

Расширение имени файла - XML. Расширение имени файла может указываться как строчными, так и прописными буквами.

Параметры первой строки файла обмена

Первая строка XML-файла должна иметь следующий вид:

<?xml version ="1.0" encoding="windows-1251"?>

Имя файла, содержащего XML-схему файла обмена, должно иметь следующий вид:

ON_PODPOLVICH_1_277_00_05_02_xx, где xx - номер версии схемы.

Расширение имени файла - XSD.

XML-схема файла обмена приводится отдельным файлом и размещается на официальном сайте Федеральной налоговой службы в информационно-телекоммуникационной сети "Интернет".

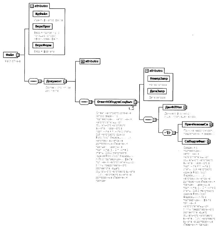
4. Логическая модель файла обмена представлена в виде диаграммы структуры файла обмена на рисунке 1 настоящего формата. Элементами логической модели файла обмена являются элементы и атрибуты XML-файла. Перечень структурных элементов логической модели файла обмена и сведения о них приведены в таблицах 4.1 - 4.9 настоящего формата.

Для каждого структурного элемента логической модели файла обмена приводятся следующие сведения:

наименование элемента. Приводится полное наименование элемента. В строке таблицы могут быть описаны несколько элементов, наименования которых разделены символом "|". Такая форма записи применяется при наличии в файле обмена только одного элемента из описанных в этой строке;

сокращенное наименование (код) элемента. Приводится сокращенное наименование элемента. Синтаксис сокращенного наименования должен удовлетворять спецификации XML;

признак типа элемента. Может принимать следующие значения: "С" - сложный элемент логической модели (содержит вложенные элементы), "П" - простой элемент логической модели, реализованный в виде элемента XML-файла, "А" - простой элемент логической модели, реализованный в виде атрибута элемента XML-файла. Простой элемент логической модели не содержит вложенные элементы;

формат элемента. Формат элемента представляется следующими условными обозначениями: T - символьная строка; N - числовое значение (целое или дробное).

Формат символьной строки указывается в виде T(n-k) или T(=k), где: n - минимальное количество знаков, k - максимальное количество знаков, символ "-" - разделитель, символ "=" означает фиксированное количество знаков в строке. В случае, если минимальное количество знаков равно 0, формат имеет вид T(0-k). В случае, если максимальное количество знаков неограничено, формат имеет вид T(n-).

Формат числового значения указывается в виде N(m.k), где: m - максимальное количество знаков в числе, включая знак (для отрицательного числа), целую и дробную часть числа без разделяющей десятичной точки, k - максимальное число знаков дробной части числа. Если число знаков дробной части числа равно 0 (то есть число целое), то формат числового значения имеет вид N(m).

Для простых элементов, являющихся базовыми в XML, таких как элемент с типом "date", поле "Формат элемента" не заполняется. Для таких элементов в поле "Дополнительная информация" указывается тип базового элемента;

признак обязательности элемента определяет обязательность наличия элемента (совокупности наименования элемента и его значения) в файле обмена. Признак обязательности элемента может принимать следующие значения:

"О" - наличие элемента в файле обмена обязательно; "Н" - наличие элемента в файле обмена необязательно, то есть элемент может отсутствовать. Если элемент принимает ограниченный перечень значений (по классификатору, кодовому словарю), то признак обязательности элемента дополняется символом "К". В случае, если количество реализаций элемента может быть более одной, то признак обязательности элемента дополняется символом "М".

К вышеперечисленным признакам обязательности элемента может добавляться значение "У" в случае описания в XML-схеме условий, предъявляемых к элементу в файле обмена, описанных в графе "Дополнительная информация".

Дополнительная информация содержит, при необходимости, требования к элементу файла обмена, не указанные ранее. Для сложных элементов указывается ссылка на таблицу, в которой описывается состав данного элемента. Для элементов, принимающих ограниченный перечень значений из классификатора (кодового словаря), указывается соответствующее наименование классификатора (кодового словаря) или приводится перечень возможных значений. Для классификатора (кодового словаря) может указываться ссылка на его местонахождение. Для элементов, использующих пользовательский тип данных, указывается наименование типового элемента.

Рисунок 1. Диаграмма структуры файла обмена

Таблица 4.1

Файл обмена (Файл)

Наименование элемента Сокращенное наименование (код) элемента Признак типа элемента Формат элемента Признак обязательности элемента Дополнительная информация
Идентификатор файла ИдФайл А T(1-255) ОУ Содержит (повторяет) имя сформированного файла (без расширения)
Версия программы, с помощью которой сформирован файл ВерсПрог А T(1-40) О  
Версия формата ВерсФорм А T(1-5) О Принимает значение: 5.02
Состав и структура документа Документ С   О Состав элемента представлен в таблице 4.2

Таблица 4.2

Состав и структура документа (Документ)

Наименование элемента Сокращенное наименование (код) элемента Признак типа элемента Формат элемента Признак обязательности элемента Дополнительная информация
Код формы документа по КНД КНД А T(=7) ОК Типовой элемент <КНДТип>.
Принимает значение: 1123356
Ответ налогового органа на запрос сведений о подтверждении неполучения налогоплательщиком социального налогового вычета, указанного в подпункте 4 пункта 1 статьи 219 Налогового кодекса Российской Федерации, и (или) налоговых вычетов на долгосрочные сбережения граждан, указанных в подпунктах 1 и 2 пункта 1 статьи 219.2 Налогового кодекса Российской Федерации, либо о подтверждении факта получения налогоплательщиком суммы предоставленного соответствующего социального налогового вычета и (или) налогового вычета на долгосрочные сбережения граждан ОтветНОПодтвСоцВыч С   ОМ Состав элемента представлен в таблице 4.3

Таблица 4.3

Ответ налогового органа на запрос сведений о подтверждении неполучения налогоплательщиком социального налогового вычета, указанного в подпункте 4 пункта 1 статьи 219 Налогового кодекса Российской Федерации, и (или) налоговых вычетов на долгосрочные сбережения граждан, указанных в подпунктах 1 и 2 пункта 1 статьи 219.2 Налогового кодекса Российской Федерации, либо о подтверждении факта получения налогоплательщиком суммы предоставленного соответствующего социального налогового вычета и (или) налогового вычета на долгосрочные сбережения граждан (ОтветНОПодтвСоцВыч)

Наименование элемента Сокращенное наименование (код) элемента Признак типа элемента Формат элемента Признак обязательности элемента Дополнительная информация
Номер запроса НомерЗапр А T(1-12) О Содержит только числовые символы
Дата запроса ДатаЗапр А T(=10) О Типовой элемент <ДатаТип>.
Дата в формате ДД.ММ.ГГГГ
Сведения о налогоплательщике, уплатившем страховые (пенсионные, сберегательные) взносы СведНПУпл С   О Состав элемента представлен в таблице 4.4
Причина невозможности предоставления сведений | ПричНевозмСв С   О Состав элемента представлен в таблице 4.5
Сведения о подтверждении неполучения налогоплательщиком социального налогового вычета, указанного в подпункте 4 пункта 1 статьи 219 Налогового кодекса Российской Федерации, и (или) налоговых вычетов на долгосрочные сбережения граждан, указанных в подпунктах 1 и 2 пункта 1 статьи 219.2 Налогового кодекса Российской Федерации, либо о подтверждении факта получения налогоплательщиком суммы предоставленного соответствующего социального налогового вычета и (или) налогового вычета на долгосрочные сбережения граждан СвПодтвФакт С   О Состав элемента представлен в таблице 4.6

Таблица 4.4

Сведения о налогоплательщике, уплатившем страховые (пенсионные, сберегательные) взносы (СведНПУпл)

Наименование элемента Сокращенное наименование (код) элемента Признак типа элемента Формат элемента Признак обязательности элемента Дополнительная информация
ИНН ИННФЛ А T(=12) Н Типовой элемент <ИННФЛТип>
Фамилия, имя, отчество (при наличии) ФИО С   О Типовой элемент <ФИОТип>.
Состав элемента представлен в таблице 4.9

Таблица 4.5

Причина невозможности предоставления сведений (ПричНевозмСв)

Наименование элемента Сокращенное наименование (код) элемента Признак типа элемента Формат элемента Признак обязательности элемента Дополнительная информация
Признак причины ПрПричина П T(=1) ОКМ Принимает значение:
1 - физическое лицо, в отношении которого запрашиваются сведения, не идентифицировано
2 - у организации отсутствует лицензия на осуществление деятельности по пенсионному обеспечению/добровольному страхованию жизни/пенсионному страхованию
3 - иные причины
Сведения об иных причинах Причина П T(1-500) НУ Элемент обязателен при <ПрПричина>=3
Год ответа ГодОтв П   НУ Типовой элемент <xs:gYear>.
Год в формате ГГГГ.
Элемент может быть заполнен только при <ПрПричина>=3

Таблица 4.6

Сведения о подтверждении неполучения налогоплательщиком социального налогового вычета, указанного в подпункте 4 пункта 1 статьи 219 Налогового кодекса Российской Федерации, и (или) налоговых вычетов на долгосрочные сбережения граждан, указанных в подпунктах 1 и 2 пункта 1 статьи 219.2 Налогового кодекса Российской Федерации, либо о подтверждении факта получения налогоплательщиком суммы предоставленного соответствующего социального налогового вычета и (или) налогового вычета на долгосрочные сбережения граждан (СвПодтвФакт)

Наименование элемента Сокращенное наименование (код) элемента Признак типа элемента Формат элемента Признак обязательности элемента Дополнительная информация
Признак получения ПрПолуч А T(=1) ОК Принимает значение:
1 - неполучение социального налогового вычета, предусмотренного подпунктом 4 пункта 1 статьи 219 Налогового кодекса Российской Федерации |
2 - получение социального налогового вычета, предусмотренного подпунктом 4 пункта 1 статьи 219 Налогового кодекса Российской Федерации |
3 - неполучение налогового вычета на долгосрочные сбережения граждан, предусмотренного подпунктом 1 пункта 1 статьи 219.2 Налогового кодекса Российской Федерации |
4 - получение налогового вычета на долгосрочные сбережения граждан, предусмотренного подпунктом 1 пункта 1 статьи 219.2 Налогового кодекса Российской Федерации |
5 - неполучение налогового вычета на долгосрочные сбережения граждан, предусмотренного подпунктом 2 пункта 1 статьи 219.2 Налогового кодекса Российской Федерации |
6 - получение налогового вычета на долгосрочные сбережения граждан, предусмотренного подпунктом 2 пункта 1 статьи 219.2 Налогового кодекса Российской Федерации
Признак получения принимает значение 1 | 2, при <ПрВидДоговор>= 2 | 3 или <ПрВидДоговор>= 1 и <ГодУплаты>< 2024
Признак получения принимает значение 3 4, при <ПрВидДоговор>=1 и <ГодУплаты> > 2025
Признак получения принимает значение 5 6, при <ПрВидДоговор>=4 (из таблицы 4.7)
Сумма предоставленного налогового вычета СумВычет А N(17.2) НУ Элемент обязателен при <ПрПолуч>=2, 4, 6
Сведения о договоре СведДоговорФЛ С   О Состав элемента представлен в таблице 4.7

Таблица 4.7

Сведения о договоре (СведДоговорФЛ)

Наименование элемента Сокращенное наименование (код) элемента Признак типа элемента Формат элемента Признак обязательности элемента Дополнительная информация
Год уплаты страховых (пенсионных, сберегательных) взносов по договору ГодУплаты А   О Типовой элемент <xs:gYear>.
Год в формате ГГГГ
Признак вида договора ПрВидДоговор А T(=1) ОК Принимает значение:
1 - договор негосударственного пенсионного обеспечения |
2 - договор добровольного пенсионного страхования |
3 - договор добровольного страхования жизни |
4 - договор долгосрочных сбережений
Дата заключения договора ДатаДоговор А T(=10) О Типовой элемент <ДатаТип>.
Дата в формате ДД.ММ.ГГГГ
Номер договора НомерДоговор А T(1-40) О  
Сведения о лице, в пользу которого заключен договор СведЛицДог С   Н Состав элемента представлен в таблице 4.8

Таблица 4.8

Сведения о лице, в пользу которого заключен договор (СведЛицДог)

Наименование элемента Сокращенное наименование (код) элемента Признак типа элемента Формат элемента Признак обязательности элемента Дополнительная информация
ИНН ИННФЛ А T(=12) Н Типовой элемент <ИННФЛТип>
Фамилия, имя, отчество (при наличии) ФИО С   О Типовой элемент <ФИОТип>.
Состав элемента представлен в таблице 4.9

Таблица 4.9

Фамилия, имя, отчество (ФИОТип)

Наименование элемента Сокращенное наименование (код) элемента Признак типа элемента Формат элемента Признак обязательности элемента Дополнительная информация
Фамилия Фамилия А T(1-60) О  
Имя Имя А T(1-60) О  
Отчество Отчество А T(1-60) Н  

Приложение N 2
к приказу ФНС России
от 18.10.2024 N ЕД-7-11/870@

ФОРМАТ ПРЕДСТАВЛЕНИЯ В НАЛОГОВЫЙ ОРГАН ЗАПРОСА СТРАХОВОЙ ОРГАНИЗАЦИЕЙ (НЕГОСУДАРСТВЕННЫМ ПЕНСИОННЫМ ФОНДОМ) СВЕДЕНИЙ О ПОДТВЕРЖДЕНИИ НЕПОЛУЧЕНИЯ НАЛОГОПЛАТЕЛЬЩИКОМ СОЦИАЛЬНОГО НАЛОГОВОГО ВЫЧЕТА, УКАЗАННОГО В ПОДПУНКТЕ 4 ПУНКТА 1 СТАТЬИ 219 НАЛОГОВОГО КОДЕКСА РОССИЙСКОЙ ФЕДЕРАЦИИ, И (ИЛИ) НАЛОГОВЫХ ВЫЧЕТОВ НА ДОЛГОСРОЧНЫЕ СБЕРЕЖЕНИЯ ГРАЖДАН, УКАЗАННЫХ В ПОДПУНКТАХ 1 И 2 ПУНКТА 1 СТАТЬИ 219.2 НАЛОГОВОГО КОДЕКСА РОССИЙСКОЙ ФЕДЕРАЦИИ, ЛИБО О ПОДТВЕРЖДЕНИИ ФАКТА ПОЛУЧЕНИЯ НАЛОГОПЛАТЕЛЬЩИКОМ СУММЫ ПРЕДОСТАВЛЕННОГО СООТВЕТСТВУЮЩЕГО СОЦИАЛЬНОГО НАЛОГОВОГО ВЫЧЕТА И (ИЛИ) НАЛОГОВОГО ВЫЧЕТА НА ДОЛГОСРОЧНЫЕ СБЕРЕЖЕНИЯ ГРАЖДАН В ЭЛЕКТРОННОЙ ФОРМЕ

I. ОБЩИЕ СВЕДЕНИЯ

1. Настоящий формат описывает требования к XML-файлам (далее - файл обмена) передачи в налоговый орган запроса страховой организацией (негосударственным пенсионным фондом) сведений о подтверждении неполучения налогоплательщиком социального налогового вычета, указанного в подпункте 4 пункта 1 статьи 219 Налогового кодекса Российской Федерации, и (или) налоговых вычетов на долгосрочные сбережения граждан, указанных в подпунктах 1 и 2 пункта 1 статьи 219.2 Налогового кодекса Российской Федерации, либо о подтверждении факта получения налогоплательщиком суммы предоставленного соответствующего социального налогового вычета и (или) налогового вычета на долгосрочные сбережения граждан в электронной форме.

2. Номер версии настоящего формата 5.02, часть CCLXXVI.

II. ОПИСАНИЕ ФАЙЛА ОБМЕНА

3. Имя файла обмена должно иметь следующий вид:

R_T_A_K_O__GGGGMMDD_N, где:

R_T - префикс, принимающий значение UT_ZAPRSTRORGNPF;

A_K - идентификатор получателя информации, где: A - идентификатор получателя, которому направляется файл обмена, K - идентификатор конечного получателя, для которого предназначена информация из данного файла обмена. Передача файла от отправителя к конечному получателю (K) может осуществляться в несколько этапов через другие налоговые органы, осуществляющие передачу файла на промежуточных этапах, которые обозначаются идентификатором A. В случае передачи файла от отправителя к конечному получателю при отсутствии налоговых органов, осуществляющих передачу на промежуточных этапах, значения идентификаторов A и K совпадают. Каждый из идентификаторов (A и K) имеет вид для налоговых органов - четырехразрядный код налогового органа;

O - идентификатор отправителя информации, имеет вид:

для организаций - девятнадцатиразрядный код (идентификационный номер налогоплательщика (далее - ИНН) и код причины постановки на учет (далее - КПП) организации (обособленного подразделения);

для физических лиц, которые являются представителями налогоплательщика-организации, - двенадцатиразрядный код (ИНН физического лица);

GGGG - год формирования передаваемого файла, MM - месяц, DD - день;

N - идентификационный номер файла. (Длина - от 1 до 36 знаков. Идентификационный номер файла должен обеспечивать уникальность файла).

Расширение имени файла - XML. Расширение имени файла может указываться как строчными, так и прописными буквами.

Параметры первой строки файла обмена

Первая строка XML-файла должна иметь следующий вид:

<?xml version ="1.0" encoding-"windows-1251"?>

Имя файла, содержащего XML-схему файла обмена, должно иметь следующий вид:

UT_ZAPRSTRORGNPF_1_276_00_05_02_xx, где xx - номер версии схемы.

Расширение имени файла - XSD.

XML-схема файла обмена приводится отдельным файлом и размещается на официальном сайте Федеральной налоговой службы в информационно-телекоммуникационной сети "Интернет".

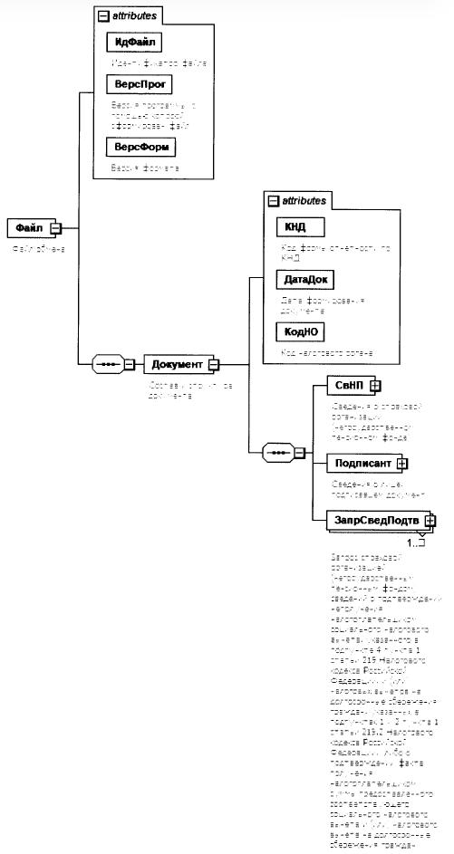
4. Логическая модель файла обмена представлена в виде диаграммы структуры файла обмена на рисунке 1 настоящего формата. Элементами логической модели файла обмена являются элементы и атрибуты XML-файла. Перечень структурных элементов логической модели файла обмена и сведения о них приведены в таблицах 4.1 - 4.11 настоящего формата.

Для каждого структурного элемента логической модели файла обмена приводятся следующие сведения:

наименование элемента. Приводится полное наименование элемента. В строке таблицы могут быть описаны несколько элементов, наименования которых разделены символом "|". Такая форма записи применяется при наличии в файле обмена только одного элемента из описанных в этой строке;

сокращенное наименование (код) элемента. Приводится сокращенное наименование элемента. Синтаксис сокращенного наименования должен удовлетворять спецификации XML;

признак типа элемента. Может принимать следующие значения: "С" - сложный элемент логической модели (содержит вложенные элементы), "П" - простой элемент логической модели, реализованный в виде элемента XML-файла, "А" - простой элемент логической модели, реализованный в виде атрибута элемента XML-файла. Простой элемент логической модели не содержит вложенные элементы;

формат элемента. Формат элемента представляется следующими условными обозначениями: T - символьная строка; N - числовое значение (целое или дробное).

Формат символьной строки указывается в виде T(n-k) или T(=k), где: n - минимальное количество знаков, k - максимальное количество знаков, символ "-" - разделитель, символ "=" означает фиксированное количество знаков в строке. В случае, если минимальное количество знаков равно 0, формат имеет вид T(0-k). В случае, если максимальное количество знаков не ограничено, формат имеет вид T(n-).

Формат числового значения указывается в виде N(m.k), где: m - максимальное количество знаков в числе, включая знак (для отрицательного числа), целую и дробную часть числа без разделяющей десятичной точки, k - максимальное число знаков дробной части числа. Если число знаков дробной части числа равно 0 (то есть число целое), то формат числового значения имеет вид N(m).

Для простых элементов, являющихся базовыми в XML, таких как элемент с типом "date", поле "Формат элемента" не заполняется. Для таких элементов в поле "Дополнительная информация" указывается тип базового элемента;

признак обязательности элемента определяет обязательность наличия элемента (совокупности наименования элемента и его значения) в файле обмена. Признак обязательности элемента может принимать следующие значения:

"О" - наличие элемента в файле обмена обязательно; "Н" - наличие элемента в файле обмена необязательно, то есть элемент может отсутствовать. Если элемент принимает ограниченный перечень значений (по классификатору, кодовому словарю), то признак обязательности элемента дополняется символом "К". В случае, если количество реализаций элемента может быть более одной, то признак обязательности элемента дополняется символом "М".

К вышеперечисленным признакам обязательности элемента может добавляться значение "У" в случае описания в XML-схеме условий, предъявляемых к элементу в файле обмена, описанных в графе "Дополнительная информация".

Дополнительная информация содержит, при необходимости, требования к элементу файла обмена, не указанные ранее. Для сложных элементов указывается ссылка на таблицу, в которой описывается состав данного элемента. Для элементов, принимающих ограниченный перечень значений из классификатора (кодового словаря), указывается соответствующее наименование классификатора (кодового словаря) или приводится перечень возможных значений. Для классификатора (кодового словаря) может указываться ссылка на его местонахождение. Для элементов, использующих пользовательский тип данных, указывается наименование типового элемента.

Рисунок 1. Диаграмма структуры файла обмена

Таблица 4.1

Файл обмена (Файл)

Наименование элемента Сокращенное наименование (код) элемента Признак типа элемента Формат элемента Признак обязательности элемента Дополнительная информация
Идентификатор файла ИдФайл А T(1-255) ОУ Содержит (повторяет) имя сформированного файла (без расширения)
Версия программы, с помощью которой сформирован файл ВерсПрог А T(1-40) О  
Версия формата ВерсФорм А T(1-5) О Принимает значение: 5.02
Состав и структура документа Документ С   О Состав элемента представлен в таблице 4.2

Таблица 4.2

Состав и структура документа (Документ)

Наименование элемента Сокращенное наименование (код) элемента Признак типа элемента Формат элемента Признак обязательности элемента Дополнительная информация
Код формы отчетности по классификатору налоговых документов (далее - КНД) КНД А T(=7) ОК Типовой элемент <КНДТип>.
Принимает значение: 1184042
Дата формирования документа ДатаДок А T(=10) О Типовой элемент <ДатаТип>.
Дата в формате ДД.ММ.ГГГГ
Код налогового органа КодНО А T(=4) ОК Типовой элемент <СОНОТип>
Сведения о страховой организации (негосударственном пенсионном фонде) СвНП С   О Состав элемента представлен в таблице 4.3
Сведения о лице, подписавшем документ Подписант С   О Состав элемента представлен в таблице 4.5
Запрос страховой организацией (негосударственным пенсионным фондом) сведений о подтверждении неполучения налогоплательщиком социального налогового вычета, указанного в подпункте 4 пункта 1 статьи 219 Налогового кодекса Российской Федерации, и (или) налоговых вычетов на долгосрочные сбережения граждан, указанных в подпунктах 1 и 2 пункта 1 статьи 219.2 Налогового кодекса Российской Федерации, либо о подтверждении факта получения налогоплательщиком суммы предоставленного соответствующего социального налогового вычета и (или) налогового вычета на долгосрочные сбережения граждан ЗапрСведПодтв С   ОМ Состав элемента представлен в таблице 4.7

Таблица 4.3

Сведения о страховой организации (негосударственном пенсионном фонде) (СвНП)

Наименование элемента Сокращенное наименование (код) элемента Признак типа элемента Формат элемента Признак обязательности элемента Дополнительная информация
Страховая организация (негосударственный пенсионный фонд) НПЮЛ С   О Состав элемента представлен в таблице 4.4

Таблица 4.4

Страховая организация (негосударственный пенсионный фонд (НПЮЛ)

Наименование элемента Сокращенное наименование (код) элемента Признак типа элемента Формат элемента Признак обязательности элемента Дополнительная информация
Полное наименование организации НаимОрг А T(1-1000) О  
ИНН организации ИННЮЛ А T(=10) О Типовой элемент <ИННЮЛТип>
КПП организации (обособленного подразделения) КПП А T(=9) О Типовой элемент <КППТип>

Таблица 4.5

Сведения о лице, подписавшем документ (Подписант)

Наименование элемента Сокращенное наименование (код) элемента Признак типа элемента Формат элемента Признак обязательности элемента Дополнительная информация
Признак лица, подписавшего документ ПрПодп А T(=1) ОК Принимает значение:
1 - законный представитель страховой организации (негосударственного пенсионного фонда) |
2 - уполномоченный представитель страховой организации (негосударственного пенсионного фонда)
Фамилия, имя, отчество (при наличии) законного представителя страховой организации (негосударственного пенсионного фонда) либо уполномоченного представителя страховой организации (негосударственного пенсионного фонда) ФИО С   О Типовой элемент <ФИОТип>.
Состав элемента представлен в таблице 4.11
Сведения о представителе страховой организации (негосударственного пенсионного фонда) СвПред С   НУ Состав элемента представлен в таблице 4.6.
Элемент обязателен для <ПрПодп>=2

Таблица 4.6

Сведения о представителе страховой организации (негосударственного пенсионного фонда) (СвПред)

Наименование элемента Сокращенное наименование (код) элемента Признак типа элемента Формат элемента Признак обязательности элемента Дополнительная информация
Наименование и реквизиты документа, подтверждающего полномочия представителя страховой организации (негосударственного пенсионного фонда) НаимДок А T(1-120) О Для доверенности, совершенной в форме электронного документа, необходимо указывать GUID доверенности

Таблица 4.7

Запрос страховой организацией (негосударственным пенсионным фондом) сведений о подтверждении неполучения налогоплательщиком социального налогового вычета, указанного в подпункте 4 пункта 1 статьи 219 Налогового кодекса Российской Федерации, и (или) налоговых вычетов на долгосрочные сбережения граждан, указанных в подпунктах 1 и 2 пункта 1 статьи 219.2 Налогового кодекса Российской Федерации, либо о подтверждении факта получения налогоплательщиком суммы предоставленного соответствующего социального налогового вычета и (или) налогового вычета на долгосрочные сбережения граждан (ЗапрСведПодтв)

Наименование элемента Сокращенное наименование (код) элемента Признак типа элемента Формат элемента Признак обязательности элемента Дополнительная информация
Номер запроса НомерЗапр А T(1-12) О Содержит только числовые символы
Сведения о налогоплательщике, уплатившем страховые (пенсионные, сберегательные) взносы СведНПУпл С   О Типовой элемент <СведФЛТип>.
Состав элемента представлен в таблице 4.9
Сведения о договоре СведДоговорФЛ С   О Состав элемента представлен в таблице 4.8

Таблица 4.8

Сведения о договоре (СведДоговорФЛ)

Наименование элемента Сокращенное наименование (код) элемента Признак типа элемента Формат элемента Признак обязательности элемента Дополнительная информация
Договор заключен в пользу налогоплательщика, уплатившего страховые (пенсионные, сберегательные) взносы ПрЗаклДогНП А T(=1) ОК Принимает значение:
0 - нет
1 - да
Признак вида договора ПрВидДоговор А T(=1) ОК Принимает значение:
1 - договор негосударственного пенсионного обеспечения |
2 - договор добровольного пенсионного страхования |
3 - договор добровольного страхования жизни |
4 - договор долгосрочных сбережений
Дата заключения договора ДатаДоговор А T(=10) О Типовой элемент <ДатаТип>.
Дата в формате ДД.ММ.ГГГГ
Номер договора НомерДоговор А T(1-40) О  
Сведения о лице, в пользу которого заключен договор СведЛицДог С   НУ Типовой элемент <СведФЛТип>.
Состав элемента представлен в таблице 4.9.
Элемент обязателен при <ПрЗаклДогНП>=0 и не заполняется при <ПрЗаклДогНП>=1

Таблица 4.9

Сведения о физическом лице (СведФЛТип)

Наименование элемента Сокращенное наименование (код) элемента Признак типа элемента Формат элемента Признак обязательности элемента Дополнительная информация
ИНН ИНН А T(=12) Н Типовой элемент <ИННФЛТип>
Дата рождения ДатаРожд А T(=10) О Типовой элемент <ДатаТип>.
Дата в формате ДД.ММ.ГГГГ
Фамилия, имя, отчество (при наличии) ФИО С   О Типовой элемент <ФИОТип>.
Состав элемента представлен в таблице 4.11
Сведения о документе, удостоверяющем личность СведДок С   О Состав элемента представлен в таблице 4.10

Таблица 4.10

Сведения о документе, удостоверяющем личность (СведДок)

Наименование элемента Сокращенное наименование (код) элемента Признак типа элемента Формат элемента Признак обязательности элемента Дополнительная информация
Код вида документа КодВидДок А T(=2) ОК Типовой элемент <СПДУЛТип>
Серия и номер СерНомДок А T(1-25) О  
Дата выдачи ДатаДок А T(=10) О Типовой элемент <ДатаТип>.
Дата в формате ДД.ММ.ГГГГ

Таблица 4.11

Фамилия, имя, отчество (ФИОТип)

Наименование элемента Сокращенное наименование (код) элемента Признак типа элемента Формат элемента Признак обязательности элемента Дополнительная информация
Фамилия Фамилия А T(1-60) О  
Имя Имя А T(1-60) О  
Отчество Отчество А T(1-60) Н