Единая система конструкторской документации. Схема деления изделия на составные части. ГОСТ р 2.711-2023

(утв. Приказом Росстандарта от 03.11.2023 N 1334-СТ)
Редакция от 03.11.2023 — Действует с 01.03.2024

НАЦИОНАЛЬНЫЙ СТАНДАРТ РОССИЙСКОЙ ФЕДЕРАЦИИ

ЕДИНАЯ СИСТЕМА КОНСТРУКТОРСКОЙ ДОКУМЕНТАЦИИ

СХЕМА ДЕЛЕНИЯ ИЗДЕЛИЯ НА СОСТАВНЫЕ ЧАСТИ

Unified system for design documentation. Diagram for dividing of product into components

ГОСТ Р 2.711-2023

Дата введения
1 марта 2024 года

Предисловие

1 РАЗРАБОТАН Акционерным обществом "Научно-исследовательский центр "Прикладная Логистика" (АО НИЦ "Прикладная Логистика")

2 ВНЕСЕН Техническим комитетом по стандартизации ТК 482 "Поддержка жизненного цикла продукции"

3 УТВЕРЖДЕН И ВВЕДЕН В ДЕЙСТВИЕ Приказом Федерального агентства по техническому регулированию и метрологии от 3 ноября 2023 г. N 1334-ст

4 ВЗАМЕН ГОСТ Р 2.711-2019

Правила применения настоящего стандарта установлены в статье 26 Федерального закона от 29 июня 2015 г. N 162-ФЗ "О стандартизации в Российской Федерации". Информация об изменениях к настоящему стандарту публикуется в ежегодном (по состоянию на 1 января текущего года) информационном указателе "Национальные стандарты", а официальный текст изменений и поправок - в ежемесячном информационном указателе "Национальные стандарты". В случае пересмотра (замены) или отмены настоящего стандарта соответствующее уведомление будет опубликовано в ближайшем выпуске ежемесячного информационного указателя "Национальные стандарты". Соответствующая информация, уведомление и тексты размещаются также в информационной системе общего пользования - на официальном сайте Федерального агентства по техническому регулированию и метрологии в сети Интернет (www.rst.gov.ru)

1 Область применения

Настоящий стандарт устанавливает правила выполнения схемы деления изделия на составные части (далее - схема деления) в форме странично-ориентированного конструкторского документа в бумажной или электронной форме.

Настоящий стандарт распространяется на изделия машиностроения всех отраслей промышленности.

2 Нормативные ссылки

В настоящем стандарте использованы нормативные ссылки на следующие стандарты:

ГОСТ 2.701 Единая система конструкторской документации. Схемы. Виды и типы. Общие требования к выполнению

ГОСТ Р 2.005 Единая система конструкторской документации. Термины и определения

ГОСТ Р 2.051 Единая система конструкторской документации. Электронная конструкторская документация. Основные положения

ГОСТ Р 2.058 Единая система конструкторской документации. Правила выполнения реквизитной части электронных конструкторских документов

ГОСТ Р 2.101 Единая система конструкторской документации. Виды изделий

ГОСТ Р 2.104 Единая система конструкторской документации. Основные надписи

ГОСТ Р 2.316 Единая система конструкторской документации. Надписи, технические требования и таблицы в графических документах. Правила выполнения

Примечание - При пользовании настоящим стандартом целесообразно проверить действие ссылочных стандартов в информационной системе общего пользования - на официальном сайте Федерального агентства по техническому регулированию и метрологии в сети Интернет или по ежегодному информационному указателю "Национальные стандарты", который опубликован по состоянию на 1 января текущего года, и по выпускам ежемесячного информационного указателя "Национальные стандарты" за текущий год. Если заменен ссылочный стандарт, на который дана недатированная ссылка, то рекомендуется использовать действующую версию этого стандарта с учетом всех внесенных в данную версию изменений. Если заменен ссылочный стандарт, на который дана датированная ссылка, то рекомендуется использовать версию этого стандарта с указанным выше годом утверждения (принятия). Если после утверждения настоящего стандарта в ссылочный стандарт, на который дана датированная ссылка, внесено изменение, затрагивающее положение, на которое дана ссылка, то это положение рекомендуется применять без учета данного изменения. Если ссылочный стандарт отменен без замены, то положение, в котором дана ссылка на него, рекомендуется применять в части, не затрагивающей эту ссылку.

3 Термины, определения и сокращения

3.1 В настоящем стандарте применены термины по ГОСТ Р 2.005.

3.2 В настоящем стандарте применены следующие сокращения:

КД - конструкторский(ие) документ(ы);

СЧ - составная часть;

ТЗ - техническое задание;

ТТЗ - тактико-техническое задание;

УГО - условные графические обозначения;

ЭСИ - электронная структура изделия.

4 Основные положения

4.1 Схема деления изделия на СЧ - графический КД, на котором показаны в виде условных обозначений состав изделия, входимость СЧ, их назначение и классификация.

Примечания

1 Схему деления разрабатывают для документирования принимаемых проектных решений, связанных с использованием ранее разработанных изделий ("заимствованные изделия" по ГОСТ Р 2.101) и с привлечением организаций-соисполнителей для разработки ("кооперированные изделия" по ГОСТ Р 2.101), и для решения других организационно-технических задач на этапах разработки.

2 В ходе проектирования в автоматизированной системе управления данными об изделии может разрабатываться специализированная ЭСИ, на основе которой путем преобразований можно получить производный КД - схему деления изделия. Указанная ЭСИ далее, на этапе разработки рабочей конструкторской документации, может использоваться для разработки верхнего уровня конструктивной ЭСИ и далее для формирования полного комплекта КД на изделие в соответствии с ГОСТ Р 2.102.

4.2 Схему деления разрабатывают на изделия (СЧ изделия), на которые имеются ТТЗ или ТЗ заказчика (головного разработчика).

4.3 Схему деления разрабатывают начиная со стадии технического проекта (эскизного проекта, если технический проект не выполняется) и обозначают с присвоением кода Е1 по ГОСТ 2.701.

4.4 В схеме деления приводят СЧ изделия по ГОСТ Р 2.101: вновь разрабатываемые данной организацией, заимствованные, кооперированные и покупные.

При этом указывают:

- обозначение изделия и его СЧ (или шифр покупного изделия);

- наименование изделия и его СЧ;

- индекс, присвоенный изделию, и его СЧ (при наличии).

При необходимости на схеме деления могут быть показаны различные комплекты, входящие в состав изделия или отправляемые (поставляемые заказчику или потребителю) отдельно от него. По решению разработчика или заказчика допускается включать в схему деления другие данные об изделии и его СЧ, например о разработчике, стадии разработки (литерах КД), сроках разработки, потребителях, изготовителях изделия и др.

4.5 Включение в схему деления других данных об изделии и его СЧ устанавливают в стандарте организации.

Примечание - Для изделий, разрабатываемых по заказам государственного заказчика, такие стандарты организации должны быть согласованы с заказчиком (представительством заказчика).

4.6 Уровень деления изделия на СЧ зависит от сложности и специфики изделия и устанавливается разработчиком по согласованию с заказчиком. Не допускается разработка схем деления, в которых отражены менее двух СЧ.

4.7 В схеме деления изделия приводят ссылки на схемы деления СЧ, разрабатываемых по ТЗ.

4.8 Покупные и заимствованные СЧ изделия на СЧ более низкого уровня не делятся.

4.9 Общие требования к схеме деления - по ГОСТ 2.701.

5 Требования к оформлению схемы деления изделия

5.1 Данные об изделии и его СЧ при выполнении схемы деления следует помещать в УГО. Вид УГО (см. приложение А) соответствует виду СЧ изделия по разработке в соответствии с ГОСТ Р 2.101.

5.2 Информацию о СЧ следует приводить внутри УГО в следующей последовательности:

- обозначение (или шифр);

- наименование;

- индекс (при наличии);

- наименование организации-разработчика;

- наименование поставщика (изготовителя) (при необходимости);

- иные сведения (при необходимости).

Примечания

1 При отсутствии каких-либо сведений о СЧ допускается вводить в УГО пустые графы для обеспечения единообразия представления информации об изделии и возможности ее дополнения и уточнения.

2 Допускается размещать внутри УГО символы и (или) изображения, установленные в стандарте организации, для обозначения вида СЧ по другим классификационным признакам по ГОСТ Р 2.101, а также для обозначения программных изделий, баз данных и материалов, входящих в изделие.

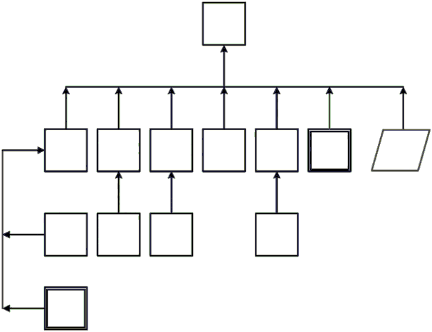
5.3 УГО изделия и его СЧ должны быть соединены между собой соответственно входимости сплошными тонкими линиями. Линии следует заканчивать стрелками с того конца соединительной линии, на котором находится изделие (СЧ) вышестоящего уровня, в соответствии с рисунками 1, 2.

Рисунок 1

См. лист ....
а)
См. АБВГ.XXXXXX.ХХХЕ1
б)

Рисунок 2

5.4 При разработке схемы деления допускается все СЧ обозначать арабскими цифрами, а все необходимые данные о них приводить в таблице, располагаемой под схемой деления. СЧ в таблице рекомендуется располагать в следующей последовательности: комплексы, сборочные единицы, детали, комплекты, программные изделия и базы данных. При этом детали и комплекты на схеме деления допускается не указывать, а сведения о них в этом случае приводят в таблице.

Общие правила выполнения таблиц в графических документах - по ГОСТ Р 2.316.

5.5 Пример оформления схемы деления приведен в приложении Б.

5.6 Схему деления следует выполнять с основной надписью по ГОСТ Р 2.104. При выполнении схемы деления в виде электронного КД по ГОСТ Р 2.051 реквизитную часть выполняют в соответствии с ГОСТ Р 2.058.

5.7 При помещении данных об изделии и его СЧ в УГО порядок (последовательность) записи соответствующих данных должна быть единообразной для всех УГО.

5.8 Все надписи на схеме внутри УГО следует выполнять одинаковым шрифтом с минимальной высотой в 3,5 мм.

5.9 При необходимости продолжить графическую часть схемы деления на каком-либо из последующих листов у соответствующего графического обозначения следует поместить надпись с номером листа, на котором помещено продолжение [см. рисунок 2 а)].

5.10 Если схема деления СЧ изделия оформлена отдельным документом, то около соответствующего УГО на схеме деления изделия должна быть запись типа: см. АБВГ.XXXXXX.ХХХЕ1 [см. рисунок 2 б)].

5.11 При выполнении схемы деления изделия в виде составного электронного КД по ГОСТ Р 2.051 связи между его частями могут быть реализованы с использованием гиперссылок.

Приложение А
(рекомендуемое)

УСЛОВНЫЕ ГРАФИЧЕСКИЕ ОБОЗНАЧЕНИЯ, ПРИМЕНЯЕМЫЕ В СХЕМЕ ДЕЛЕНИЯ

А.1 УГО изделий и их СЧ приведены в таблице А.1.

Таблица А.1

Вид изделия (СЧ) Условное графическое обозначение
Вновь разрабатываемые изделия (СЧ)
Заимствованные изделия (СЧ)
Кооперированные изделия (СЧ)
Покупные изделия (СЧ)

А.2 Пример оформления обозначения ссылки на документ приведен на рисунке А.1.

Рисунок А.1

Приложение Б
(справочное)

ПРИМЕР ОФОРМЛЕНИЯ СХЕМЫ ДЕЛЕНИЯ ИЗДЕЛИЯ НА СОСТАВНЫЕ ЧАСТИ

Рисунок Б.1 - Пример оформления схемы деления изделия на составные части в виде странично-ориентированного документа