Письмо ФНС РФ от 11.12.2024 N БС-4-11/14057@

"Об утверждении приказа ФНС России от 18.10.2024 N ЕД-7-11/874@ и направлении дополнительных рекомендуемых документов"

ФЕДЕРАЛЬНАЯ НАЛОГОВАЯ СЛУЖБА

ПИСЬМО
от 11 декабря 2024 г. N БС-4-11/14057@

ОБ УТВЕРЖДЕНИИ ПРИКАЗА ФНС РОССИИ ОТ 18.10.2024 N ЕД-7-11/874@ И НАПРАВЛЕНИИ ДОПОЛНИТЕЛЬНЫХ РЕКОМЕНДУЕМЫХ ДОКУМЕНТОВ

Официальный источник электронного документа содержит неточность: имеется в виду глава 23 НК РФ.

Федеральная налоговая служба сообщает, что Федеральным законом от 23.03.2024 N 58-ФЗ "О внесении изменений в статьи 102 и 126.2 части первой и часть вторую Налогового кодекса Российской Федерации" (далее - Федеральный закон N 8-ФЗ) внесены изменения в статью 23 "Налог на доходы физических лиц" Налогового кодекса Российской Федерации (далее - Кодекс), в частности, введена статья 219.2 Кодекса, устанавливающая особенности и порядок предоставления налогоплательщикам новых видов налоговых вычетов на долгосрочные сбережения граждан.

К данным налоговым вычетам относятся, в частности:

налоговый вычет в сумме уплаченных налогоплательщиком в налоговом периоде пенсионных взносов по договору (договорам) негосударственного пенсионного обеспечения, предусматривающему (предусматривающим) выплату негосударственной пенсии, заключенному (заключенным) налогоплательщиком с негосударственным пенсионным фондом в свою пользу и (или) в пользу членов семьи и (или) близких родственников в соответствии с Семейным кодексом Российской Федерации (супруга (супруги), родителей и детей, в том числе усыновителей и усыновленных, дедушек, бабушек и внуков, полнородных и неполнородных (имеющих общих отца или мать) братьев и сестер), детей-инвалидов, находящихся под опекой (попечительством), - в соответствии с пунктом 9 статьи 3 Федерального закона N 58-ФЗ предоставляется в отношении взносов, уплаченных с 1 января 2025 года;

налоговый вычет в сумме уплаченных налогоплательщиком в налоговом периоде сберегательных взносов по договору (договорам) долгосрочных сбережений, заключенному (заключенным) налогоплательщиком с негосударственным пенсионным фондом в свою пользу и (или) в пользу членов семьи и (или) близких родственников в соответствии с Семейным кодексом Российской Федерации (супруга (супруги), родителей и детей, в том числе усыновителей и усыновленных, дедушек, бабушек и внуков, полнородных и неполнородных (имеющих общих отца или мать) братьев и сестер), детей-инвалидов, находящихся под опекой (попечительством), если основания для назначения выплат по такому договору (таким договорам) наступают не ранее чем через десять лет с даты его (их) заключения, - в соответствии с пунктом 7 статьи 3 Федерального закона N 58-ФЗ предоставляется в отношении взносов, уплаченных с 1 января 2024 года.

В соответствии с подпунктом 3 пункта 2 статьи 219.2 Кодекса указанные налоговые вычеты предоставляются налогоплательщику при представлении налоговой декларации на основании документа, подтверждающего фактические взносы налогоплательщика по договору негосударственного пенсионного обеспечения или по договору долгосрочных сбережений, выдаваемого налогоплательщику негосударственным пенсионным фондом по форме и в порядке, которые утверждены федеральным органом исполнительной власти, уполномоченным по контролю и надзору в области налогов и сборов, если иное не предусмотрено настоящим подпунктом.

В целях реализации данных изменений утвержден и размещен на официальном сайте Федеральной налоговой службы в разделе "Нормативные правовые акты, изданные и разработанные ФНС России" (https://www.nalog.gov.ru/m77/about_fts/docs/15484846/) приказ ФНС России "Об утверждении форм документов, подтверждающих фактические взносы налогоплательщика по договору негосударственного пенсионного обеспечения или по договору долгосрочных сбережений, выдаваемых налогоплательщику негосударственным пенсионным фондом, и порядков их заполнения" от 18.10.2024 N ЕД-7-11/874@ (зарегистрирован в Министерстве юстиции Российской Федерации 28.11.2024 N 80369).

В дополнение к данному приказу ФНС России направляются для сведения и использования в работе следующие рекомендуемые документы, используемые с 01.01.2025 в рамках предоставления рассматриваемых налоговых вычетов на долгосрочные сбережения граждан:

формат представления документа, подтверждающего фактические взносы налогоплательщика по договору негосударственного пенсионного обеспечения, выдаваемого негосударственным пенсионным фондом, в электронной форме и XSD-схема к нему;

формат представления документа, подтверждающего фактические взносы налогоплательщика по договору долгосрочных сбережений, выдаваемого негосударственным пенсионным фондом, в электронной форме и XSD-схема к нему.

УФНС России по субъектам Российской Федерации необходимо довести настоящее письмо и приложения к нему до нижестоящих налоговых органов.

Действительный
государственный советник
Российской Федерации
2 класса
С.Л. БОНДАРЧУК

Приложение
к письму ФНС России
от "__" _________ 2024 г. N ___

ФОРМАТ ПРЕДСТАВЛЕНИЯ ДОКУМЕНТА, ПОДТВЕРЖДАЮЩЕГО ФАКТИЧЕСКИЕ ВЗНОСЫ НАЛОГОПЛАТЕЛЬЩИКА ПО ДОГОВОРУ ДОЛГОСРОЧНЫХ СБЕРЕЖЕНИЙ, ВЫДАВАЕМОГО НЕГОСУДАРСТВЕННЫМ ПЕНСИОННЫМ ФОНДОМ, В ЭЛЕКТРОННОЙ ФОРМЕ

I. ОБЩИЕ СВЕДЕНИЯ

1. Настоящий формат описывает требования к XML-файлам (далее - файл обмена) передачи в налоговый орган документа, подтверждающего фактические взносы налогоплательщика по договору долгосрочных сбережений, выдаваемого негосударственным пенсионным фондом (далее - Документ), в электронной форме.

2. Номер версии настоящего формата 5.01, часть 327.

II. ОПИСАНИЕ ФАЙЛА ОБМЕНА

3. Имя файла обмена должно иметь следующий вид:

R_T_A_K_O_GGGGMMDD_N, где:

R_T - префикс, принимающий значение UT_SPRUPLVZNDOLG;

A_K - идентификатор получателя информации, где: A - идентификатор получателя, которому направляется файл обмена, K - идентификатор конечного получателя, для которого предназначена информация из данного файла обмена. Передача файла от отправителя к конечному получателю (K) может осуществляться в несколько этапов через другие налоговые органы, осуществляющие передачу файла на промежуточных этапах, которые обозначаются идентификатором A. В случае передачи файла от отправителя к конечному получателю при отсутствии налоговых органов, осуществляющих передачу на промежуточных этапах, значения идентификаторов A и K совпадают. Каждый из идентификаторов (A и K) имеет вид для налоговых органов - четырехразрядный код налогового органа;

O - идентификатор отправителя информации, имеет вид:

для организаций - девятнадцатиразрядный код (идентификационный номер налогоплательщика (далее - ИНН) и код причины постановки на учет (далее - КПП) организации (обособленного подразделения);

для физических лиц - двенадцатиразрядный код (ИНН физического лица, при наличии. При отсутствии ИНН - последовательность из двенадцати нулей);

GGGG - год формирования передаваемого файла, MM - месяц, DD - день;

N - идентификационный номер файла. (Длина - от 1 до 36 знаков. Идентификационный номер файла должен обеспечивать уникальность файла).

Расширение имени файла - XML. Расширение имени файла может указываться как строчными, так и прописными буквами.

Параметры первой строки файла обмена

Первая строка XML-файла должна иметь следующий вид:

<?xml version ="1.0" encoding ="windows-1251"?>

Имя файла, содержащего XML-схему файла обмена, должно иметь следующий вид:

UT_SPRUPLVZNDOLG_1_327_00_05_01_xx, где xx - номер версии схемы.

Расширение имени файла - xsd.

XML-схема файла обмена приводится отдельным файлом и размещается на официальном сайте Федеральной налоговой службы в информационно-телекоммуникационной сети "Интернет".

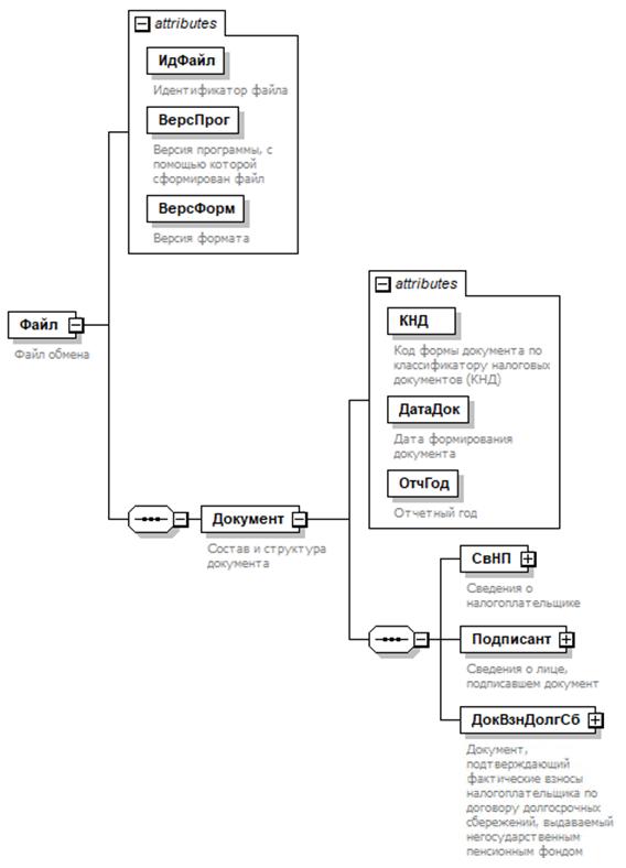
4. Логическая модель файла обмена представлена в виде диаграммы структуры файла обмена на рисунке 1 настоящего формата. Элементами логической модели файла обмена являются элементы и атрибуты XML-файла. Перечень структурных элементов логической модели файла обмена и сведения о них приведены в таблицах 4.1 - 4.9 настоящего формата.

Для каждого структурного элемента логической модели файла обмена приводятся следующие сведения:

наименование элемента. Приводится полное наименование элемента. В строке таблицы могут быть описаны несколько элементов, наименования которых разделены символом "|". Такая форма записи применяется при наличии в файле обмена только одного элемента из описанных в этой строке;

сокращенное наименование (код) элемента. Приводится сокращенное наименование элемента. Синтаксис сокращенного наименования должен удовлетворять спецификации XML;

признак типа элемента. Может принимать следующие значения: "С" - сложный элемент логической модели (содержит вложенные элементы), "П" - простой элемент логической модели, реализованный в виде элемента XML-файла, "А" - простой элемент логической модели, реализованный в виде атрибута элемента XML-файла. Простой элемент логической модели не содержит вложенные элементы;

формат элемента. Формат элемента представляется следующими условными обозначениями: T - символьная строка; N - числовое значение (целое или дробное).

Формат символьной строки указывается в виде T(n-k) или T(=k), где: n - минимальное количество знаков, к - максимальное количество знаков, символ "-" - разделитель, символ "=" означает фиксированное количество знаков в строке. В случае если минимальное количество знаков равно 0, формат имеет вид T(0-k). В случае если максимальное количество знаков неограничено, формат имеет вид T(n-).

Формат числового значения указывается в виде N(m.k), где: m - максимальное количество знаков в числе, включая знак (для отрицательного числа), целую и дробную часть числа без разделяющей десятичной точки, k - максимальное число знаков дробной части числа. Если число знаков дробной части числа равно 0 (то есть число целое), то формат числового значения имеет вид N(m).

Для простых элементов, являющихся базовыми в XML, таких как, элемент с типом "date", поле "Формат элемента" не заполняется. Для таких элементов в поле "Дополнительная информация" указывается тип базового элемента;

признак обязательности элемента определяет обязательность наличия элемента (совокупности наименования элемента и его значения) в файле обмена. Признак обязательности элемента может принимать следующие значения: "О" - наличие элемента в файле обмена обязательно; "Н" - наличие элемента в файле обмена необязательно, то есть элемент может отсутствовать. Если элемент принимает ограниченный перечень значений (по классификатору, кодовому словарю), то признак обязательности элемента дополняется символом "К". В случае если количество реализаций элемента может быть более одной, то признак обязательности элемента дополняется символом "М".

К вышеперечисленным признакам обязательности элемента может добавляться значение "У" в случае описания в XML-схеме условий, предъявляемых к элементу в файле обмена, описанных в графе "Дополнительная информация".

дополнительная информация содержит, при необходимости, требования к элементу файла обмена, не указанные ранее. Для сложных элементов указывается ссылка на таблицу, в которой описывается состав данного элемента. Для элементов, принимающих ограниченный перечень значений из классификатора (кодового словаря), указывается соответствующее наименование классификатора (кодового словаря) или приводится перечень возможных значений. Для классификатора (кодового словаря) может указываться ссылка на его местонахождение. Для элементов, использующих пользовательский тип данных, указывается наименование типового элемента.

Рисунок 1. Диаграмма структуры файла обмена

Таблица 4.1

Файл обмена (Файл)

Наименование элемента Сокращенное наименование (код) элемента Признак типа элемента Формат элемента Признак обязательности элемента Дополнительная информация
Идентификатор файла ИдФайл А T(1-255) ОУ Содержит (повторяет) имя сформированного файла (без расширения)
Версия программы, с помощью которой сформирован файл ВерсПрог А T(1-40) О  
Версия формата ВерсФорм А T(1-5) О Принимает значение: 5.01
Состав и структура документа Документ С   О Состав элемента представлен в таблице 4.2

Таблица 4.2

Состав и структура документа (Документ)

Наименование элемента Сокращенное наименование (код) элемента Признак типа элемента Формат элемента Признак обязательности элемента Дополнительная информация
Код формы документа по классификатору налоговых документов (КНД) КНД А T(=7) ОК Типовой элемент <КНДТип>.
Принимает значение: 1151167
Дата формирования документа ДатаДок А T(=10) О Типовой элемент <ДатаТип>.
Дата в формате ДД.ММ.ГГГГ
Отчетный год ОтчГод А   О Типовой элемент <xs:gYear>.
Год в формате ГГГГ
Сведения о налогоплательщике СвНП С   О Состав элемента представлен в таблице 4.3
Сведения о лице, подписавшем документ Подписант С   О Состав элемента представлен в таблице 4.5
Документ, подтверждающий фактические взносы налогоплательщика по договору долгосрочных сбережений, выдаваемый негосударственным пенсионным фондом ДокВзнДолгСб С   О Состав элемента представлен в таблице 4.6

Таблица 4.3

Сведения о налогоплательщике (СвНП)

Наименование элемента Сокращенное наименование (код) элемента Признак типа элемента Формат элемента Признак обязательности элемента Дополнительная информация
Налогоплательщик - негосударственный пенсионный фонд НПЮЛ С   О Состав элемента представлен в таблице 4.4

Таблица 4.4

Налогоплательщик - негосударственный пенсионный фонд (НПЮЛ)

Наименование элемента Сокращенное наименование (код) элемента Признак типа элемента Формат элемента Признак обязательности элемента Дополнительная информация
Наименование организации НаимОрг А T(1-1000) О  
ИНН организации ИННЮЛ А T(=10) О Типовой элемент <ИННЮЛТип>
КПП КПП А T(=9) О Типовой элемент <КППТип>

Таблица 4.5

Сведения о лице, подписавшем документ (Подписант)

Наименование элемента Сокращенное наименование (код) элемента Признак типа элемента Формат элемента Признак обязательности элемента Дополнительная информация
Фамилия, имя, отчество (при наличии) ФИО С   О Типовой элемент <ФИОТип>.
Состав элемента представлен в таблице 4.9

Таблица 4.6

Документ, подтверждающий фактические взносы налогоплательщика по договору долгосрочных сбережений, выдаваемый негосударственным пенсионным фондом (ДокВзнДолгСб)

Наименование элемента Сокращенное наименование (код) элемента Признак типа элемента Формат элемента Признак обязательности элемента Дополнительная информация
Номер документа НомерДок А T(1-12) О Содержит только числовые символы.
Указывается уникальный порядковый номер Документа, присваиваемый негосударственным пенсионным фондом (обособленным подразделением негосударственного пенсионного фонда) в системе внутреннего учета за соответствующий налоговый период (год), в отношении каждого лица, обратившегося за представлением Документа, отдельно по каждому договору долгосрочных сбережений
Номер корректировки НомКорр А N(3) О Принимает значение:
0 - первичный документ,
1 - 998 - номер корректировки для корректирующего документа,
999 - при выдаче аннулирующего Документа
Налогоплательщик и лицо, в пользу которого заключен договор долгосрочных сбережений, являются одним лицом ПрВыгодопр А T(=1) О Принимает значение:
0 - нет |
1 - да
Дата договора ДатаДоговор А T(=10) О Типовой элемент <ДатаТип>.
Дата в формате ДД.ММ.ГГГГ
Номер договора НомерДоговор А T(1-40) О  
Сумма расходов на уплату сберегательных взносов СуммаРасх А N(15.2) О  
Данные физического лица, уплатившего сберегательные взносы по договору долгосрочных сбережений НППлатСберВзн С   О Типовой элемент <ДанФЛТип>.
Состав элемента представлен в таблице 4.7
Данные физического лица, в пользу которого заключен договор долгосрочных сбережений Выгодопр С   НУ Типовой элемент <ДанФЛТип>.
Состав элемента представлен в таблице 4.7.
Элемент обязателен при <ПрВыгодопр>=0 и не заполняется при <ПрВыгодопр>=1

Таблица 4.7

Данные физического лица (ДанФЛТип)

Наименование элемента Сокращенное наименование (код) элемента Признак типа элемента Формат элемента Признак обязательности элемента Дополнительная информация
Дата рождения ДатаРожд А T(=10) О Типовой элемент <ДатаТип>.
Дата в формате ДД.ММ.ГГГГ
Фамилия, имя, отчество ФИО С   О Типовой элемент <ФИОТип>.
Состав элемента представлен в таблице 4.9
ИНН физического лица | ИННФЛ П T(=12) О Типовой элемент <ИННФЛТип>
Сведения о документе, удостоверяющем личность УдЛичн С   О Состав элемента представлен в таблице 4.8

Таблица 4.8

Сведения о документе, удостоверяющем личность (УдЛичн)

Наименование элемента Сокращенное наименование (код) элемента Признак типа элемента Формат элемента Признак обязательности элемента Дополнительная информация
Код вида документа КодВидДок А T(=2) ОК Типовой элемент <СПДУЛТип>.
Принимает значение:
21 - паспорт гражданина Российской Федерации |
03 - свидетельство о рождении |
07 - военный билет |
08 - временное удостоверение, выданное взамен военного билета |
10 - паспорт иностранного гражданина |
11 - свидетельство о рассмотрении ходатайства о признании лица беженцем на территории Российской Федерации по существу |
12 - вид на жительство в Российской Федерации |
13 - удостоверение беженца |
14 - временное удостоверение личности гражданина Российской Федерации |
15 - разрешение на временное проживание в Российской Федерации |
19 - свидетельство о предоставлении временного убежища на территории Российской Федерации |
23 - свидетельство о рождении, выданное уполномоченным органом иностранного государства |
24 - удостоверение личности военнослужащего Российской Федерации |
27 - военный билет офицера запаса |
91 - иные документы
Серия и номер СерНомДок А T(1-25) О Типовой элемент <СПДУЛШТип>
Дата выдачи ДатаВыдач А T(=10) О Типовой элемент <ДатаТип>.
Дата в формате ДД.ММ.ГГГГ

Таблица 4.9

Фамилия, имя, отчество (ФИОТип)

Наименование элемента Сокращенное наименование (код) элемента Признак типа элемента Формат элемента Признак обязательности элемента Дополнительная информация
Фамилия Фамилия А T(1-60) О  
Имя Имя А T(1-60) О  
Отчество Отчество А T(1-60) Н  

Приложение
к письму ФНС России
от "__" ________ 2024 г. N ___

ФОРМАТ ПРЕДСТАВЛЕНИЯ ДОКУМЕНТА, ПОДТВЕРЖДАЮЩЕГО ФАКТИЧЕСКИЕ ВЗНОСЫ НАЛОГОПЛАТЕЛЬЩИКА ПО ДОГОВОРУ НЕГОСУДАРСТВЕННОГО ПЕНСИОННОГО ОБЕСПЕЧЕНИЯ, ВЫДАВАЕМОГО НЕГОСУДАРСТВЕННЫМ ПЕНСИОННЫМ ФОНДОМ, В ЭЛЕКТРОННОЙ ФОРМЕ

I. ОБЩИЕ СВЕДЕНИЯ

1. Настоящий формат описывает требования к XML-файлам (далее - файл обмена) передачи в налоговый орган документа, подтверждающего фактические взносы налогоплательщика по договору негосударственного пенсионного обеспечения, выдаваемого негосударственным пенсионным фондом (далее - Документ), в электронной форме.

2. Номер версии настоящего формата 5.01, часть 328.

II. ОПИСАНИЕ ФАЙЛА ОБМЕНА

3. Имя файла обмена должно иметь следующий вид:

R_T_A_K_O_GGGGMMDD_N, где:

R_T - префикс, принимающий значение UT_SPRUPLVZNSBER;

A_K - идентификатор получателя информации, где: A - идентификатор получателя, которому направляется файл обмена, K - идентификатор конечного получателя, для которого предназначена информация из данного файла обмена. Передача файла от отправителя к конечному получателю (K) может осуществляться в несколько этапов через другие налоговые органы, осуществляющие передачу файла на промежуточных этапах, которые обозначаются идентификатором A. В случае передачи файла от отправителя к конечному получателю при отсутствии налоговых органов, осуществляющих передачу на промежуточных этапах, значения идентификаторов A и K совпадают. Каждый из идентификаторов (A и K) имеет вид для налоговых органов - четырехразрядный код налогового органа;

O - идентификатор отправителя информации, имеет вид:

для организаций - девятнадцатиразрядный код (идентификационный номер налогоплательщика (далее - ИНН) и код причины постановки на учет (далее - КПП) организации (обособленного подразделения);

для физических лиц - двенадцатиразрядный код (ИНН физического лица, при наличии. При отсутствии ИНН - последовательность из двенадцати нулей);

GGGG - год формирования передаваемого файла, MM - месяц, DD - день;

N - идентификационный номер файла. (Длина - от 1 до 36 знаков. Идентификационный номер файла должен обеспечивать уникальность файла).

Расширение имени файла - XML. Расширение имени файла может указываться как строчными, так и прописными буквами.

Параметры первой строки файла обмена

Первая строка XML-файла должна иметь следующий вид:

<?xml version ="1.0" encoding ="windows-1251"?>

Имя файла, содержащего XML-схему файла обмена, должно иметь следующий вид:

UT_SPRUPLVZNSBER_1_328_00_05_01_xx, где xx - номер версии схемы.

Расширение имени файла - xsd.

XML-схема файла обмена приводится отдельным файлом и размещается на официальном сайте Федеральной налоговой службы в информационно-телекоммуникационной сети "Интернет".

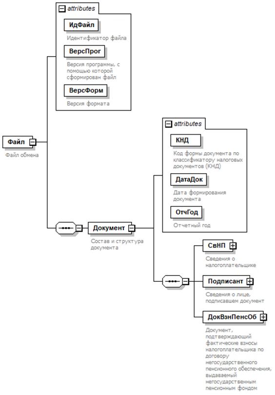
4. Логическая модель файла обмена представлена в виде диаграммы структуры файла обмена на рисунке 1 настоящего формата. Элементами логической модели файла обмена являются элементы и атрибуты XML-файла. Перечень структурных элементов логической модели файла обмена и сведения о них приведены в таблицах 4.1 - 4.9 настоящего формата.

Для каждого структурного элемента логической модели файла обмена приводятся следующие сведения:

наименование элемента. Приводится полное наименование элемента. В строке таблицы могут быть описаны несколько элементов, наименования которых разделены символом "|". Такая форма записи применяется при наличии в файле обмена только одного элемента из описанных в этой строке;

сокращенное наименование (код) элемента. Приводится сокращенное наименование элемента. Синтаксис сокращенного наименования должен удовлетворять спецификации XML;

признак типа элемента. Может принимать следующие значения: "С" - сложный элемент логической модели (содержит вложенные элементы), "П" - простой элемент логической модели, реализованный в виде элемента XML-файла, "А" - простой элемент логической модели, реализованный в виде атрибута элемента XML-файла. Простой элемент логической модели не содержит вложенные элементы;

формат элемента. Формат элемента представляется следующими условными обозначениями: T - символьная строка; N - числовое значение (целое или дробное).

Формат символьной строки указывается в виде T(n-k) или T(=k), где: n - минимальное количество знаков, к - максимальное количество знаков, символ "-" - разделитель, символ "=" означает фиксированное количество знаков в строке. В случае если минимальное количество знаков равно 0, формат имеет вид T(0-k). В случае если максимальное количество знаков неограничено, формат имеет вид T(n-).

Формат числового значения указывается в виде N(m.k), где: m - максимальное количество знаков в числе, включая знак (для отрицательного числа), целую и дробную часть числа без разделяющей десятичной точки, k - максимальное число знаков дробной части числа. Если число знаков дробной части числа равно 0 (то есть число целое), то формат числового значения имеет вид N(m).

Для простых элементов, являющихся базовыми в XML, таких как, элемент с типом "date", поле "Формат элемента" не заполняется. Для таких элементов в поле "Дополнительная информация" указывается тип базового элемента;

признак обязательности элемента определяет обязательность наличия элемента (совокупности наименования элемента и его значения) в файле обмена. Признак обязательности элемента может принимать следующие значения: "О" - наличие элемента в файле обмена обязательно; "Н" - наличие элемента в файле обмена необязательно, то есть элемент может отсутствовать. Если элемент принимает ограниченный перечень значений (по классификатору, кодовому словарю), то признак обязательности элемента дополняется символом "К". В случае если количество реализаций элемента может быть более одной, то признак обязательности элемента дополняется символом "М".

К вышеперечисленным признакам обязательности элемента может добавляться значение "У" в случае описания в XML-схеме условий, предъявляемых к элементу в файле обмена, описанных в графе "Дополнительная информация".

дополнительная информация содержит, при необходимости, требования к элементу файла обмена, не указанные ранее. Для сложных элементов указывается ссылка на таблицу, в которой описывается состав данного элемента. Для элементов, принимающих ограниченный перечень значений из классификатора (кодового словаря), указывается соответствующее наименование классификатора (кодового словаря) или приводится перечень возможных значений. Для классификатора (кодового словаря) может указываться ссылка на его местонахождение. Для элементов, использующих пользовательский тип данных, указывается наименование типового элемента.

Рисунок 1. Диаграмма структуры файла обмена

Таблица 4.1

Файл обмена (Файл)

Наименование элемента Сокращенное наименование (код) элемента Признак типа элемента Формат элемента Признак обязательности элемента Дополнительная информация
Идентификатор файла ИдФайл А T(1-255) ОУ Содержит (повторяет) имя сформированного файла (без расширения)
Версия программы, с помощью которой сформирован файл ВерсПрог А T(1-40) О  
Версия формата ВерсФорм А T(1-5) О Принимает значение: 5.01
Состав и структура документа Документ С   О Состав элемента представлен в таблице 4.2

Таблица 4.2

Состав и структура документа (Документ)

Наименование элемента Сокращенное наименование (код) элемента Признак типа элемента Формат элемента Признак обязательности элемента Дополнительная информация
Код формы документа по классификатору налоговых документов (КНД) КНД А T(=7) ОК Типовой элемент <КНДТип>.
Принимает значение: 1151166
Дата формирования документа ДатаДок А T(=10) О Типовой элемент <ДатаТип>.
Дата в формате ДД.ММ.ГГГГ
Отчетный год ОтчГод А   О Типовой элемент <xs:gYear>.
Год в формате ГГГГ
Сведения о налогоплательщике СвНП С   О Состав элемента представлен в таблице 4.3
Сведения о лице, подписавшем документ Подписант С   О Состав элемента представлен в таблице 4.5
Документ, подтверждающий фактические взносы налогоплательщика по договору негосударственного пенсионного обеспечения, выдаваемый негосударственным пенсионным фондом ДокВзнПенсОб С   О Состав элемента представлен в таблице 4.6

Таблица 4.3

Сведения о налогоплательщике (СвНП)

Наименование элемента Сокращенное наименование (код) элемента Признак типа элемента Формат элемента Признак обязательности элемента Дополнительная информация
Налогоплательщик - негосударственный пенсионный фонд НПЮЛ С   О Состав элемента представлен в таблице 4.4

Таблица 4.4

Налогоплательщик - негосударственный пенсионный фонд (НПЮЛ)

Наименование элемента Сокращенное наименование (код) элемента Признак типа элемента Формат элемента Признак обязательности элемента Дополнительная информация
Наименование организации НаимОрг А T(1-1000) О  
ИНН организации ИННЮЛ А T(=10) О Типовой элемент <ИННЮЛТип>
КПП КПП А T(=9) О Типовой элемент <КППТип>

Таблица 4.5

Сведения о лице, подписавшем документ (Подписант)

Наименование элемента Сокращенное наименование (код) элемента Признак типа элемента Формат элемента Признак обязательности элемента Дополнительная информация
Фамилия, имя, отчество (при наличии) ФИО С   О Типовой элемент <ФИОТип>.
Состав элемента представлен в таблице 4.9

Таблица 4.6

Документ, подтверждающий фактические взносы налогоплательщика по договору негосударственного пенсионного обеспечения, выдаваемый негосударственным пенсионным фондом (ДокВзнПенсОб)

Наименование элемента Сокращенное наименование (код) элемента Признак типа элемента Формат элемента Признак обязательности элемента Дополнительная информация
Номер документа НомерДок А T(1-12) О Содержит только числовые символы.
Указывается уникальный порядковый номер Документа, присваиваемый негосударственным пенсионным фондом (обособленным подразделением негосударственного пенсионного фонда) в системе внутреннего учета за соответствующий налоговый период (год), в отношении каждого лица, обратившегося за представлением Документа, отдельно по каждому договору негосударственного пенсионного обеспечения
Номер корректировки НомКорр А N(3) О Принимает значение:
0 - первичный документ,
1 - 998 - номер корректировки для корректирующего документа,
999 - при выдаче аннулирующего Документа
Налогоплательщик и лицо, в пользу которого заключен договор негосударственного пенсионного обеспечения, являются одним лицом ПрВыгодопр А T(=1) ОК Принимает значение:
0 - нет |
1 - да
Дата договора ДатаДоговор А T(=10) О Типовой элемент <ДатаТип>.
Дата в формате ДД.ММ.ГГГГ
Номер договора НомерДоговор А T(1-40) О  
Сумма расходов на уплату пенсионных взносов СуммаРасх А N(15.2) О  
Данные физического лица, уплатившего пенсионные взносы по договору негосударственного пенсионного обеспечения НППлатПенсВзн С   О Типовой элемент <ДанФЛТип>.
Состав элемента представлен в таблице 4.7
Данные физического лица, в пользу которого заключен договор негосударственного пенсионного обеспечения Выгодопр С   НУ Типовой элемент <ДанФЛТип>.
Состав элемента представлен в таблице 4.7.
Элемент обязателен при <ПрВыгодопр>=0 и не заполняется при <ПрВыгодопр>=1

Таблица 4.7

Данные физического лица (ДанФЛТип)

Наименование элемента Сокращенное наименование (код) элемента Признак типа элемента Формат элемента Признак обязательности элемента Дополнительная информация
Дата рождения ДатаРожд А T(=10) О Типовой элемент <ДатаТип>.
Дата в формате ДД.ММ.ГГГГ
Фамилия, имя, отчество ФИО С   О Типовой элемент <ФИОТип>.
Состав элемента представлен в таблице 4.9
ИНН физического лица | ИННФЛ П T(=12) О Типовой элемент <ИННФЛТип>
Сведения о документе, удостоверяющем личность УдЛичн С   О Состав элемента представлен в таблице 4.8

Таблица 4.8

Сведения о документе, удостоверяющем личность (УдЛичн)

Наименование элемента Сокращенное наименование (код) элемента Признак типа элемента Формат элемента Признак обязательности элемента Дополнительная информация
Код вида документа КодВидДок А T(=2) ОК Типовой элемент <СПДУЛТип>.
Принимает значение:
21 - паспорт гражданина Российской Федерации |
03 - свидетельство о рождении |
07 - военный билет |
08 - временное удостоверение, выданное взамен военного билета |
10 - паспорт иностранного гражданина |
11 - свидетельство о рассмотрении ходатайства о признании лица беженцем на территории Российской Федерации по существу |
12 - вид на жительство в Российской Федерации |
13 - удостоверение беженца |
14 - временное удостоверение личности гражданина Российской Федерации |
15 - разрешение на временное проживание в Российской Федерации |
19 - свидетельство о предоставлении временного убежища на территории Российской Федерации |
23 - свидетельство о рождении, выданное уполномоченным органом иностранного государства |
24 - удостоверение личности военнослужащего Российской Федерации |
27 - военный билет офицера запаса |
91 - иные документы
Серия и номер СерНомДок А T(1-25) О Типовой элемент <СПДУЛШТип>
Дата выдачи ДатаВыдач А T(=10) О Типовой элемент <ДатаТип>.
Дата в формате ДД.ММ.ГГГГ

Таблица 4.9

Фамилия, имя, отчество (ФИОТип)

Наименование элемента Сокращенное наименование (код) элемента Признак типа элемента Формат элемента Признак обязательности элемента Дополнительная информация
Фамилия Фамилия А T(1-60) О  
Имя Имя А T(1-60) О  
Отчество Отчество А T(1-60) Н