Приказ ФНС РФ от 05.11.2024 N ЕД-7-3/989@

"Об утверждении формы налоговой декларации по налогу на добавленную стоимость, Порядка ее заполнения (представления), формата представления налоговой декларации по налогу на добавленную стоимость в электронной форме, а также форматов представления документов, прилагаемых к такой декларации, в электронной форме"
Редакция от 05.11.2024 — Действует с 17.02.2025

Зарегистрировано в Минюсте России 16 декабря 2024 г. N 80579

ФЕДЕРАЛЬНАЯ НАЛОГОВАЯ СЛУЖБА

ПРИКАЗ
от 5 ноября 2024 г. N ЕД-7-3/989@

ОБ УТВЕРЖДЕНИИ ФОРМЫ НАЛОГОВОЙ ДЕКЛАРАЦИИ ПО НАЛОГУ НА ДОБАВЛЕННУЮ СТОИМОСТЬ, ПОРЯДКА ЕЕ ЗАПОЛНЕНИЯ (ПРЕДСТАВЛЕНИЯ), ФОРМАТА ПРЕДСТАВЛЕНИЯ НАЛОГОВОЙ ДЕКЛАРАЦИИ ПО НАЛОГУ НА ДОБАВЛЕННУЮ СТОИМОСТЬ В ЭЛЕКТРОННОЙ ФОРМЕ, А ТАКЖЕ ФОРМАТОВ ПРЕДСТАВЛЕНИЯ ДОКУМЕНТОВ, ПРИЛАГАЕМЫХ К ТАКОЙ ДЕКЛАРАЦИИ, В ЭЛЕКТРОННОЙ ФОРМЕ

В соответствии с абзацем первым пункта 7 статьи 80 части первой Налогового кодекса Российской Федерации, абзацем четвертым пункта 5.1 статьи 174 части второй Налогового кодекса Российской Федерации, абзацем первым пункта 1, подпунктом 5.9.36 пункта 5 Положения о Федеральной налоговой службе, утвержденного постановлением Правительства Российской Федерации от 30.09.2004 N 506, в целях реализации положений главы 21 "Налог на добавленную стоимость" части второй Налогового кодекса Российской Федерации и в связи с принятием федеральных законов от 29.05.2024 N 100-ФЗ "О внесении изменений в части первую и вторую Налогового кодекса Российской Федерации" и от 12.07.2024 N 176-ФЗ "О внесении изменений в части первую и вторую Налогового кодекса Российской Федерации, отдельные законодательные акты Российской Федерации и признании утратившими силу отдельных положений законодательных актов Российской Федерации" приказываю:

1. Утвердить:

форму налоговой декларации по налогу на добавленную стоимость согласно приложению N 1 к настоящему приказу;

порядок заполнения (представления) налоговой декларации по налогу на добавленную стоимость согласно приложению N 2 к настоящему приказу;

формат представления налоговой декларации по налогу на добавленную стоимость в электронной форме согласно приложению N 3 к настоящему приказу;

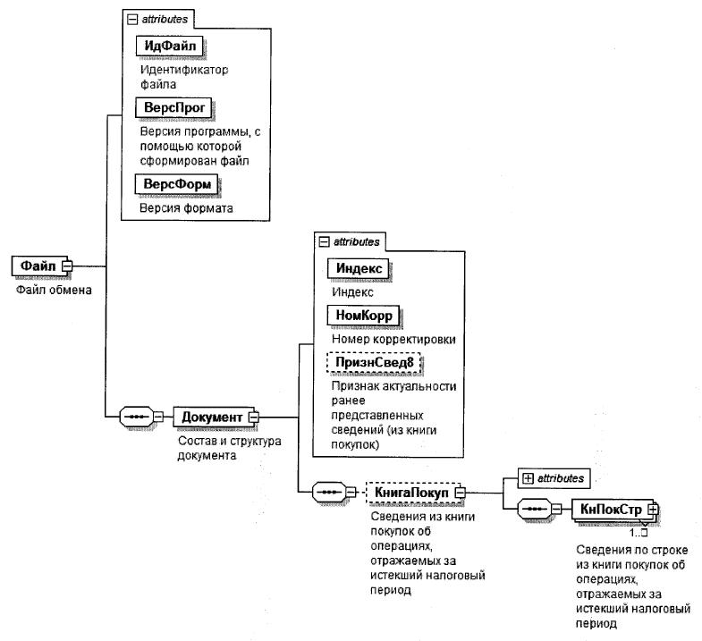
формат представления сведений из книги покупок об операциях, отражаемых за истекший налоговый период, передаваемых в налоговой декларации по налогу на добавленную стоимость в электронной форме, согласно приложению N 4 к настоящему приказу;

формат представления сведений из дополнительного листа книги покупок, передаваемых в налоговой декларации по налогу на добавленную стоимость в электронной форме, согласно приложению N 5 к настоящему приказу;

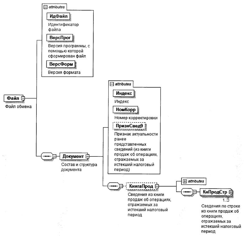
формат представления сведений из книги продаж об операциях, отражаемых за истекший налоговый период, передаваемых в налоговой декларации по налогу на добавленную стоимость в электронной форме, согласно приложению N 6 к настоящему приказу;

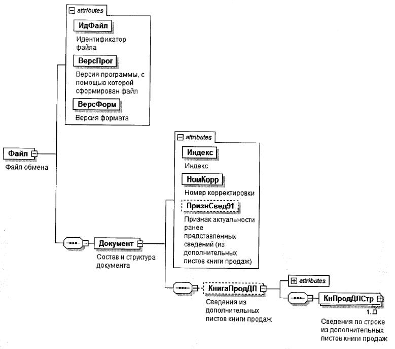
формат представления сведений из дополнительного листа книги продаж, передаваемых в налоговой декларации по налогу на добавленную стоимость в электронной форме, согласно приложению N 7 к настоящему приказу;

формат представления сведений из журнала учета выставленных счетов-фактур в отношении операций, осуществляемых в интересах другого лица на основе договоров комиссии, агентских договоров или на основе договоров транспортной экспедиции, отражаемых за истекший налоговый период, передаваемых в налоговой декларации по налогу на добавленную стоимость в электронной форме, согласно приложению N 8 к настоящему приказу;

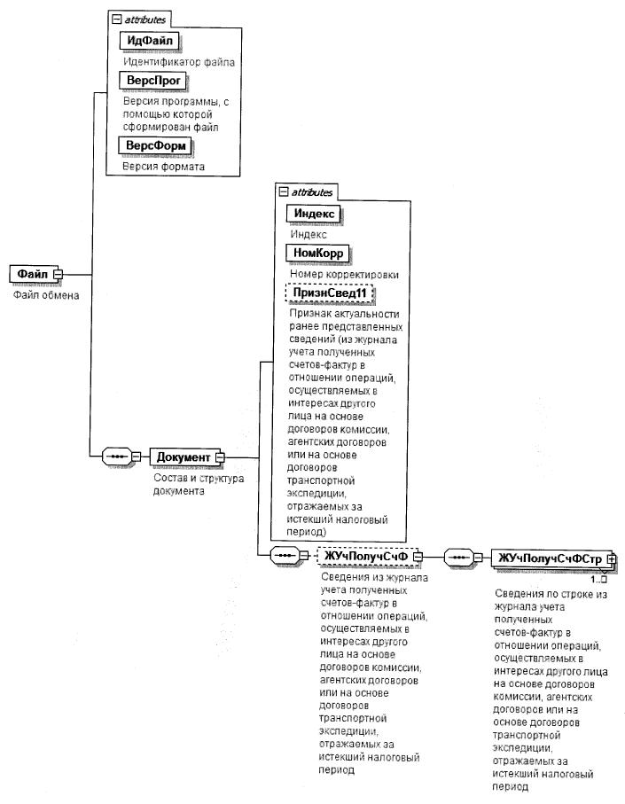
формат представления сведений из журнала учета полученных счетов-фактур в отношении операций, осуществляемых в интересах другого лица на основе договоров комиссии, агентских договоров или на основе договоров транспортной экспедиции, отражаемых за истекший налоговый период, передаваемых в налоговой декларации по налогу на добавленную стоимость в электронной форме, согласно приложению N 9 к настоящему приказу;

формат представления сведений из счетов-фактур, выставленных лицами, указанными в пункте 5 статьи 173 Налогового кодекса Российской Федерации, передаваемых в налоговой декларации по налогу на добавленную стоимость в электронной форме, согласно приложению N 10 к настоящему приказу.

2. Признать утратившими силу приказы ФНС России:

от 29.10.2014 N ММВ-7-3/558@ "Об утверждении формы налоговой декларации по налогу на добавленную стоимость, порядка ее заполнения, а также формата представления налоговой декларации по налогу на добавленную стоимость в электронной форме" (зарегистрирован Министерством юстиции Российской Федерации 15.12.2014, регистрационный N 35171);

от 20.12.2016 N ММВ-7-3/696@ "О внесении изменений и дополнений в приложения к приказу Федеральной налоговой службы от 29 октября 2014 года N ММВ-7-3/558@" (зарегистрирован Министерством юстиции Российской Федерации 11.01.2017, регистрационный N 45170);

от 28.12.2018 N СА-7-3/853@ "О внесении изменений в приложения к приказу Федеральной налоговой службы от 29 октября 2014 года N ММВ-7-3/558@" (зарегистрирован Министерством юстиции Российской Федерации 28.01.2019, регистрационный N 53586);

от 20.11.2019 N ММВ-7-3/579@ "О внесении изменений в приложение N 2 к приказу Федеральной налоговой службы от 29 октября 2014 года N ММВ-7-3/558@ "Об утверждении формы налоговой декларации по налогу на добавленную стоимость, порядка ее заполнения, а также формата представления налоговой декларации по налогу на добавленную стоимость в электронной форме" (зарегистрирован Министерством юстиции Российской Федерации 20.12.2019, регистрационный N 56946);

от 19.08.2020 N ЕД-7-3/591@ "О внесении изменений в приложения к приказу Федеральной налоговой службы от 29 октября 2014 года N ММВ-7-3/558@ "Об утверждении формы налоговой декларации по налогу на добавленную стоимость, порядка ее заполнения, а также формата представления налоговой декларации по налогу на добавленную стоимость в электронной форме" (зарегистрирован Министерством юстиции Российской Федерации 09.09.2020, регистрационный N 59728);

от 26.03.2021 N ЕД-7-3/228@ "О внесении изменений в приложения к приказу Федеральной налоговой службы от 29 октября 2014 года N ММВ-7-3/558@ "Об утверждении формы налоговой декларации по налогу на добавленную стоимость, порядка ее заполнения, а также формата представления налоговой декларации по налогу на добавленную стоимость в электронной форме" (зарегистрирован Министерством юстиции Российской Федерации 26.04.2021, регистрационный N 63231);

от 24.12.2021 N ЕД-7-3/1149@ "О внесении изменений в приложения к приказу Федеральной налоговой службы от 29 октября 2014 года N ММВ-7-3/558@ "Об утверждении формы налоговой декларации по налогу на добавленную стоимость, порядка ее заполнения, а также формата представления налоговой декларации по налогу на добавленную стоимость в электронной форме" (зарегистрирован Министерством юстиции Российской Федерации 31.01.2022, регистрационный N 67051);

от 12.12.2022 N ЕД-7-3/1191@ "О внесении изменений в приложения к приказу Федеральной налоговой службы от 29.10.2014 N ММВ-7-3/558@" (зарегистрирован Министерством юстиции Российской Федерации 23.01.2023, регистрационный N 72107).

3. Установить, что настоящий приказ вступает в силу по истечении двух месяцев со дня его официального опубликования и применяется начиная с представления налоговой декларации по налогу на добавленную стоимость за 1 квартал 2025 года.

4. Контроль за исполнением настоящего приказа возложить на заместителя руководителя Федеральной налоговой службы, координирующего вопросы методологического и организационного обеспечения работы налоговых органов по вопросам исчисления в соответствующий бюджет налогов и сборов, иных обязательных платежей (за исключением транспортного налога, налога на имущество организаций, налога на имущество физических лиц, земельного налога, налога на доходы физических лиц, страховых взносов).

Руководитель
Федеральной налоговой службы
Д.В. ЕГОРОВ

Приложение N 1
к приказу ФНС России
от 05.11.2024 N ЕД-7-3/989@

                            ИНН                              
                                                             
      0031   6019         КПП                   Стр. 0 0 1

Форма по КНД 1151001

НАЛОГОВАЯ ДЕКЛАРАЦИЯ ПО НАЛОГУ НА ДОБАВЛЕННУЮ СТОИМОСТЬ

Номер корректировки                   Налоговый период (код)                   Отчетный год        
                                                                               
Представляется в налоговый орган (код)                                   по месту нахождения (учета) (код)      
                                                                               
                                                                             
                                                                               
                                                                             
                                                                               
                                                                             
                                                                               
                                                                             
(налогоплательщик)
                                                                               
Форма реорганизации (ликвидация) (код)   ИНН/КПП реорганизованной организации                     /                  
                                                                               
Номер контактного телефона                                                                  
                                                                               
На       страницах с приложением подтверждающих документов или их копий на       листах                            

Достоверность и полноту сведений, указанных в настоящей декларации, подтверждаю:     Заполняется работником налогового органа  
                                            Сведения о представлении декларации  
    1 - налогоплательщик, налоговый агент                                            
    2 - представитель налогоплательщика, налогового агента     Данная декларация представлена (код)                    
                                                                                 
                                            на       страницах                      
                                                                                 
                                            с приложением подтверждающих документов                  
                                                                                 
(фамилия, имя, отчество <1> полностью)     или их копий на       листах                    
                                                                                   
Подпись         Дата     .     .             Дата представления декларации     .     .          
                                                                                   
Наименование и реквизиты документа, подтверждающие полномочия представителя налогоплательщика, налогового агента                                            
                                                                                 
                                                                                   
                                          Фамилия, имя, отчество <1>     Подпись  
                                                                                   

<1> Отчество указывается при наличии.
                                                                                   
                                                                                 
                            ИНН                              
                                                             
      0031   6026         КПП                   Стр.      

Раздел 1. Сумма налога, подлежащая уплате в бюджет (возмещению из бюджета), по данным налогоплательщика

Показатели Код строки Значения показателей
1 2 3
                                                                             
Код по ОКТМО   010                                          
                                                                               
Код бюджетной классификации   020                                          
                                                                               
Сумма налога, подлежащая уплате в бюджет в соответствии с пунктом 5 статьи 173 Налогового кодекса Российской Федерации   030                                          
                                               
                                                                               
Сумма налога, подлежащая уплате в бюджет в соответствии с пунктом 1 статьи 173 Налогового кодекса Российской Федерации (величина разницы суммы строк 200 раздела 3, 130 раздела 4, 160 раздела 6 и суммы строк 210 раздела 3, 120 раздела 4, 080 раздела 5, 090 раздела 5, 170 раздела 6 >= 0)   040                                          
                                               
                                               
                                               
                                                                               
Сумма налога, исчисленная к возмещению из бюджета в соответствии с пунктом 2 статьи 173 Налогового кодекса Российской Федерации (величина разницы суммы строк 200 раздела 3, 130 раздела 4, 160 раздела 6 и суммы строк 210 раздела 3, 120 раздела 4, 080 раздела 5, 090 раздела 5, 170 раздела 6 < 0)   050                                          
                                               
                                               
                                               
                                                                               
Код основания применения заявительного порядка возмещения налога   055                                          
                                                                               
Сумма налога, заявленная к возмещению в заявительном порядке в соответствии со статьей 176.1 Налогового кодекса Российской Федерации   056                                          
                                               
                                                                               
Регистрационный номер договора инвестиционного товарищества   060                                          
                                                                               
Дата начала действия договора инвестиционного товарищества   070       .     .                            
                                                                               
Дата окончания действия договора инвестиционного товарищества   080       .     .                            
                                                                               
Признак СЗПК <2>:   085     1 - является стороной СЗПК                    
                                          2 - не является стороной СЗПК                    
                                                                               
Сумма налога, подлежащая уплате в бюджет налогоплательщиком, являющимся стороной СЗПК   090                                          
                                               
                                                                               
Сумма налога, исчисленная к возмещению из бюджета налогоплательщиком, являющимся стороной СЗПК   095                                          
                                               
                                                                               

<2> Соглашение о защите и поощрении капиталовложений (далее - СЗПК).
                                                                               
                    Достоверность и полноту сведений, указанных на данной странице, подтверждаю:                    
                                (подпись)               (дата)                    
                                                                             
                            ИНН                              
                                                             
      0031   6033         КПП                   Стр.      

Раздел 2. Сумма налога, подлежащая уплате в бюджет, по данным налогового агента

Показатели Код строки Значения показателей
1 2 3
                                                                             
КПП подразделения иностранной организации, состоящей на учете в налоговых органах   010                                          
                                               
                                                                               
Наименование налогоплательщика-продавца   020                                          
                                                                               
                                                                             
                                                                               
                                                                             
                                                                               
                                                                             
                                                                               
                                                                             
                                                                               
                                                                             
                                                                               
                                                                             
                                                                               
                                                                             
                                                                               
ИНН налогоплательщика-продавца   030                                          
                                                                               
Код бюджетной классификации   040                                          
                                                                               
Код по ОКТМО   050                                          
                                                                               
Сумма налога, подлежащая уплате в бюджет   060                                          
                                                                               
Код операции   070                                          
                                                                               
Сумма налога, исчисленная при отгрузке товаров (выполнении работ, оказании услуг, передаче имущественных прав)   080                                          
                                               
                                                                               
Сумма налога, исчисленная при получении оплаты, частичной оплаты в счет предстоящей отгрузки товаров (выполнения работ, оказания услуг, передачи имущественных прав)   090                                          
                                               
                                               
                                                                               
Сумма налога, исчисленная налоговым агентом с оплаты, частичной оплаты при отгрузке товаров (выполнении работ, оказании услуг, передаче имущественных прав) в счет этой оплаты, частичной оплаты   100                                          
                                               
                                               
                                                                               
                                                                             

                            ИНН                              
                                                             
      0031   6040         КПП                   Стр.      

Раздел 3. Расчет суммы налога, подлежащей уплате в бюджет по операциям, облагаемым по налоговым ставкам, предусмотренным пунктами 1 - 4, 8 статьи 164, пунктом 3 статьи 174.3 Налогового кодекса Российской Федерации

Налогооблагаемые объекты Код строки Налоговая база в рублях Ставка налога Сумма налога в рублях
1 2 3 4 5
                                                                               
1. Реализация (передача на территории Российской Федерации для собственных нужд) товаров (работ, услуг), в том числе товаров продавцов государств - членов Евразийского экономического союза, реализуемых посредством электронной торговой площадки, передача имущественных прав по соответствующим ставкам налога, а также суммы, связанные с расчетами по оплате налогооблагаемых товаров (работ, услуг), всего   010                           20%                        
                                                               
  020                           10%                        
                                                               
  021                           7%                        
                                                               
  022                           5%                        
                                                               
  030                           20/120                        
                                                               
  031                           16,67%                        
                                                                               
                  032                           9,09%                        
                                                                               
                  033                           7/107                        
                                                                               
                  034                           5/105                        
                                                                               
                  040                           10/110                        
                                                                               
                  041                           18%                        
                                                                               
                  042                           18/118                        
                                                                               
в том числе:                                                                
                                                                               
1.1. Реализация товаров (работ, услуг) в соответствии с пунктом 7 статьи 164 Налогового кодекса Российской Федерации   043                                                    
                                                               
                                                               
                                                               
                                                                               
1.2. Реализация организацией розничной торговли товаров с оформлением документа (чека) для компенсации суммы налога   044                                                    
                                                               
                                                               
                                                               
                                                                               
2. Реализация предприятия в целом как имущественного комплекса   050                                                    
                                                               
                                                                               
3. Выполнение строительно-монтажных работ для собственного потребления   060                                                    
                                                               
                                                                               
4. Суммы полученной оплаты, частичной оплаты в счет предстоящих поставок товаров (выполнения работ, оказания услуг), передачи имущественных прав   070                                                    
                                                               
                                                               
                                                               
                                                                               
5. Суммы налога, подлежащие восстановлению, всего   080                                                          
                                                               
                                                                               
в том числе:                                                                
                                                                               
5.1. Суммы налога, подлежащие восстановлению в соответствии с подпунктом 3 пункта 3 статьи 170 Налогового кодекса Российской Федерации   090                                                          
                                                               
                                                               
                                                               
                                                               
                                                                               
5.2. Суммы налога, подлежащие восстановлению при совершении операций, облагаемых по налоговой ставке 0 процентов   100                                                          
                                                               
                                                               
                                                               
                                                                               
6. Корректировка реализации товаров (работ, услуг), передачи имущественных прав, предприятия в целом как имущественного комплекса на основании пункта 6 статьи 105.3 Налогового кодекса Российской Федерации   105                                                    
                                                               
                                                               
                                                               
                                                               
                                                               
                                                               
                                                                               
7. Уплата сумм налога, исчисленных при таможенном декларировании товаров в случаях, предусмотренных абзацем 3 подпункта 1.1 пункта 1 статьи 151 Налогового кодекса Российской Федерации   110                                                          
                                                               
                                                               
                                                               
                                                               
                                                               
                                                                               
8. Уплата сумм налога, исчисленных при таможенном декларировании товаров в случаях, предусмотренных пунктом 6 статьи 173 Налогового кодекса Российской Федерации   115                                                          
                                                               
                                                               
                                                               
                                                               
                                                                               
9. Общая сумма исчисленного налога и увеличенная на суммы восстановленного налога (сумма величин графы 5 строк 010 - 080 (кроме строк 043 и 044), 105 - 115)   118                                                          
                                                               
                                                               
                                                               
                                                               
                                                                               
                                                                             

                            ИНН                              
                                                             
      0031   6057         КПП                   Стр.      

Налоговые вычеты Код строки Сумма налога в рублях
1 2 3
                                                                               
10. Сумма налога, предъявленная налогоплательщику при приобретении товаров (работ, услуг), имущественных прав на территории Российской Федерации, подлежащая вычету в соответствии с пунктами 2, 2.2, 2.3, 2.4, 2.5, 4, 7, 11, 13 статьи 171 Налогового кодекса Российской Федерации, а также сумма налога, подлежащая вычету в соответствии с пунктом 5 статьи 171 Налогового кодекса Российской Федерации   120                          
                               
                               
                               
                                                                               
в том числе:                                                                    
                                                                               
предъявленная подрядными организациями (застройщиками, техническими заказчиками) по выполненным работам при проведении капитального строительства   125                          
                               
                                                                               
11. Сумма налога, предъявленная налогоплательщику-покупателю при перечислении суммы оплаты, частичной оплаты в счет предстоящих поставок товаров (выполнения работ, оказания услуг), передачи имущественных прав, подлежащая вычету у покупателя   130                          
                               
                               
                                                                               
12. Сумма налога, исчисленная налогоплательщиком - организацией розничной торговли по товарам, реализованным с оформлением документа (чека) для компенсации налога, подлежащая вычету   135                          
                               
                                                                               
13. Сумма налога, исчисленная при выполнении строительно-монтажных работ для собственного потребления, подлежащая вычету   140                          
                               
                                                                               
14. Сумма налога, уплаченная налогоплательщиком таможенным органам при ввозе товаров на территорию Российской Федерации и иные территории, находящиеся под ее юрисдикцией, в таможенных процедурах выпуска для внутреннего потребления, переработки для внутреннего потребления, временного ввоза и переработки вне таможенной территории   150                          
                               
                               
                                                                               
15. Сумма налога, уплаченная налогоплательщиком налоговым органам при ввозе товаров на территорию Российской Федерации и иные территории, находящиеся под ее юрисдикцией, с территории государств - членов Евразийского экономического союза   160                          
                               
                               
                                                                               
16. Сумма налога, исчисленная продавцом с сумм оплаты, частичной оплаты, подлежащая вычету у продавца с даты отгрузки соответствующих товаров (выполнения работ, оказания услуг)   170                          
                               
                                                                               
17. Сумма налога, уплаченная в бюджет налогоплательщиком в качестве покупателя - налогового агента, подлежащая вычету   180                          
                               
                                                                               
18. Сумма налога, подлежащая вычету в соответствии с пунктом 14 статьи 171 Налогового кодекса Российской Федерации   185                          
                               
                                                                               
19. Общая сумма налога, подлежащая вычету (сумма величин, указанных в строках 120 - 185, кроме строки 125)   190                          
                                                                               
20. Итого сумма налога, подлежащая уплате в бюджет по разделу 3 (разность величин строк 118, 190 >= 0)   200                          
                                                                               
21. Итого сумма налога, исчисленная к возмещению по разделу 3 (разность величин строк 118, 190 < 0)   210                          
                                                                               
                                                                             

                            ИНН                              
                                                             
      0031   6064         КПП                   Стр.      

Приложение 1 к разделу 3 декларации

Сумма налога, подлежащая восстановлению и уплате в бюджет за истекший календарный год и предыдущие календарные годы

Наименование объекта основного средства (код строки 010)                                                                
                                                                 
                                                               
                                                                               
                                                                             
                                                                               
Код операции по объекту основного средства (код строки 020)                      
                                                                               
Дата ввода объекта основного средства в эксплуатацию для исчисления амортизации (код строки 030)       .     .        
                                                                               
Дата начала начисления амортизационных отчислений по объекту основного средства (код строки 040)       .     .        
                                                                               
Стоимость объекта основного средства на дату ввода объекта в эксплуатацию без учета налога (код строки 050)                      
                                                                               
Сумма налога, принятая к вычету по объекту основного средства (код строки 060)                      
                                                                               
(код строки 070)                                                                
                                                                               
За истекший календарный год (предыдущие календарные годы)   Дата начала использования объекта основного средства для операций, указанных в пункте 2 статьи 170 Налогового кодекса Российской Федерации Доля отгруженных товаров (работ, услуг), имущественных прав, не облагаемых налогом, в общей стоимости отгрузки (%) Сумма налога, подлежащая восстановлению и уплате в бюджет за календарный год (истекшие календарные годы) в рублях
1   2 3 4
                                                                               
                      .     .                     .                          
                                                                               
                      .     .                     .                            
                                                                               
                      .     .                     .                            
                                                                               
                      .     .                     .                            
                                                                               
                      .     .                     .                            
                                                                               
                      .     .                     .                            
                                                                               
                      .     .                     .                            
                                                                               
                      .     .                     .                            
                                                                               
                      .     .                     .                            
                                                                               
                      .     .                     .                            
                                                                               
                                                                             
                            ИНН                              
                                                             
      0031   6071         КПП                   Стр.      

Приложение N 2 к разделу 3 декларации

Расчет суммы налога, подлежащей уплате по операциям по реализации товаров (работ, услуг), передаче имущественных прав, и суммы налога, подлежащей вычету, иностранной организацией, осуществляющей предпринимательскую деятельность на территории Российской Федерации через свои подразделения (представительства, отделения)

КПП подразделений иностранной организации, состоящей на учете в налоговых органах Российской Федерации         Сумма налога, исчисленная по операциям, подлежащим налогообложению (руб.)       Сумма налоговых вычетов (руб.)
1         2       3
                                                                               
                                                                             
                                                                               
                                                                             
                                                                               
                                                                             
                                                                               
                                                                             
                                                                               
                                                                             
                                                                               
                                                                             
                                                                               
                                                                             
                                                                               
                                                                             
                                                                               
                                                                             
                                                                               
                                                                             
                                                                               
                                                                               
                                                                               
                                                                             
                                                                               
                                                                             
                                                                               
                                                                             
                                                                               
                                                                             
                                                                               
                                                                             
                                                                               
                                                                             
                                                                               
                                                                             
                                                                               
                                                                             
                                                                               
                                                                             
                                                                               
                                                                             
                                                                               
                                                                             
                                                                               
                                                                             
                                                                               
                                                                             

                            ИНН                              
                                                             
      0031   6088         КПП                   Стр.      

Раздел 4. Расчет суммы налога по операциям по реализации товаров (работ, услуг), обоснованность применения налоговой ставки 0 процентов по которым документально подтверждена

Показатели Код строки Значения показателей
1 2 3
                                                                               
Код операции   010                          
                                                                               
Налоговая база   020                          
                                                                               
Налоговые вычеты по операциям, обоснованность применения налоговой ставки 0 процентов по которым документально подтверждена   030                          
                               
                                                                               
Сумма налога, ранее исчисленная по операциям, обоснованность применения налоговой ставки 0 процентов по которым ранее не была документально подтверждена   040                          
                               
                                                                               
Сумма налога, ранее принятая к вычету и подлежащая восстановлению   050                          
                                                                               
Код операции   010                          
                                                                               
Налоговая база   020                          
                                                                               
Налоговые вычеты по операциям, обоснованность применения налоговой ставки 0 процентов по которым документально подтверждена   030                          
                               
                                                                               
Сумма налога, ранее исчисленная по операциям, обоснованность применения налоговой ставки 0 процентов по которым ранее не была документально подтверждена   040                          
                               
                                                                               
Сумма налога, ранее принятая к вычету и подлежащая восстановлению   050                          
                                                                               
Код операции   010                          
                                                                               
Налоговая база   020                          
                                                                               
Налоговые вычеты по операциям, обоснованность применения налоговой ставки 0 процентов по которым документально подтверждена   030                          
                               
                                                                               
Сумма налога, ранее исчисленная по операциям, обоснованность применения налоговой ставки 0 процентов по которым ранее не была документально подтверждена   040                          
                               
                                                                               
Сумма налога, ранее принятая к вычету и подлежащая восстановлению   050                          
                                                                               
Код операции   010                          
                                                                               
Налоговая база   020                          
                                                                               
Налоговые вычеты по операциям, обоснованность применения налоговой ставки 0 процентов по которым документально подтверждена   030                          
                               
                                                                               
Сумма налога, ранее исчисленная по операциям, обоснованность применения налоговой ставки 0 процентов по которым ранее не была документально подтверждена   040                          
                               
                                                                               
Сумма налога, ранее принятая к вычету и подлежащая восстановлению   050                          
                                                                               
Код операции   060                          
                                                                               
Налоговая база   070                          
                                                                               
Сумма налога, ранее принятая к вычету и подлежащая восстановлению   080                          
                                                                               
Код операции   090                          
                                                                               
Сумма, на которую корректируется налоговая база при увеличении цены реализованных товаров (работ, услуг)   100                          
                                                                               
Сумма, на которую корректируется налоговая база при уменьшении цены реализованных товаров (работ, услуг)   110                          
                                                                               
Итого сумма налога, исчисленная к возмещению по разделу 4   120                          
                                                                               
Итого сумма налога, исчисленная к уплате по разделу 4   130                          
                                                                               
                                                                             

                            ИНН                              
                                                             
      0031   6095         КПП                   Стр.      

Раздел 5. Расчет суммы налоговых вычетов по операциям по реализации товаров (работ, услуг), обоснованность применения налоговой ставки 0 процентов по которым ранее документально подтверждена (не подтверждена)

Показатели Код строки Значения показателей
1 2 3
                                                                               
Отчетный год   010                          
                                                                               
Налоговый период (код)   020                          
                                                                               
Код операции   030                          
                                                                               
По операциям, обоснованность применения налоговой ставки 0 процентов по которым документально подтверждена в предыдущих налоговых периодах:                                
                                                                               
Налоговая база   040                          
                                                                               
Налоговые вычеты   050                          
                                                                               
По операциям, обоснованность применения налоговой ставки 0 процентов по которым документально не подтверждена в предыдущих налоговых периодах:                                
                                                                               
Налоговая база   060                          
                                                                               
Налоговые вычеты   070                          
                                                                               
Код операции   030                          
                                                                               
По операциям, обоснованность применения налоговой ставки 0 процентов по которым документально подтверждена в предыдущих налоговых периодах:                                
                                                                               
Налоговая база   040                          
                                                                               
Налоговые вычеты   050                          
                                                                               
По операциям, обоснованность применения налоговой ставки 0 процентов по которым документально не подтверждена в предыдущих налоговых периодах:                                
                                                                               
Налоговая база   060                          
                                                                               
Налоговые вычеты   070                          
                                                                               
Код операции   030                          
                                                                               
По операциям, обоснованность применения налоговой ставки 0 процентов по которым документально подтверждена в предыдущих налоговых периодах:                                
                                                                               
Налоговая база   040                          
                                                                               
Налоговые вычеты   050                          
                                                                               
По операциям, обоснованность применения налоговой ставки 0 процентов по которым документально не подтверждена в предыдущих налоговых периодах:                                
                                                                               
Налоговая база   060                          
                                                                               
Налоговые вычеты   070                          
                                                                               
Сумма налога, принимаемая к вычету, по операциям, обоснованность применения налоговой ставки 0 процентов по которым документально подтверждена в предыдущих налоговых периодах, исчисленная к возмещению по разделу 5   080                          
                               
                                                                               
Сумма налога, принимаемая к вычету, по операциям, обоснованность применения налоговой ставки 0 процентов по которым документально не подтверждена в предыдущих налоговых периодах, исчисленная к возмещению по разделу 5   090                          
                               
                                                                               
                                                                             
                            ИНН                              
                                                             
      0031   6101         КПП                   Стр.      

Раздел 6. Расчет суммы налога по операциям по реализации товаров (работ, услуг), обоснованность применения налоговой ставки 0 процентов по которым документально не подтверждена

Показатели Код строки Значения показателей
1 2 3
                                                                               
Код операции   010                          
                                                                               
Налоговая база   020                          
                                                                               
Суммы налога, исчисленные по налоговым ставкам, предусмотренным пунктами 2, 3 статьи 164 Налогового кодекса Российской Федерации   030                          
                               
                                                                               
Сумма налоговых вычетов по операциям по реализации товаров (работ, услуг), обоснованность применения налоговой ставки 0 процентов по которым документально не подтверждена   040                          
                               
                                                                               
Код операции   010                          
                                                                               
Налоговая база   020                          
                                                                               
Суммы налога, исчисленные по налоговым ставкам, предусмотренным пунктами 2, 3 статьи 164 Налогового кодекса Российской Федерации   030                          
                               
                                                                               
Сумма налоговых вычетов по операциям по реализации товаров (работ, услуг), обоснованность применения налоговой ставки 0 процентов по которым документально не подтверждена   040                          
                               
                                                                               
Итого суммы налога, исчисленные по налоговым ставкам, предусмотренным пунктами 2, 3 статьи 164 Налогового кодекса Российской Федерации   050                          
                                                                               
Итого сумма налоговых вычетов по операциям по реализации товаров (работ, услуг), обоснованность применения налоговой ставки 0 процентов по которым документально не подтверждена   060                          
                               
                                                                               
Код операции   070                          
                                                                               
Налоговая база   080                          
                                                                               
Корректировка сумм налога, ранее исчисленных по налоговым ставкам, предусмотренным пунктами 2, 3 статьи 164 Налогового кодекса Российской Федерации   090                          
                               
                                                                               
Сумма налога, ранее принятая к вычету и подлежащая восстановлению   100                          
                                                                               
Код операции   110                          
                                                                               
Сумма, на которую корректируется налоговая база при увеличении цены реализованных товаров (работ, услуг)   120                          
                                                                               
Корректировка сумм налога, ранее исчисленных по налоговым ставкам, предусмотренным пунктами 2, 3 статьи 164 Налогового кодекса Российской Федерации   130                          
                               
                                                                               
Сумма, на которую корректируется налоговая база при уменьшении цены реализованных товаров (работ, услуг)   140                          
                                                                               
Корректировка сумм налога, ранее исчисленных по налоговым ставкам, предусмотренным пунктами 2, 3 статьи 164 Налогового кодекса Российской Федерации   150                          
                               
                                                                               
Итого сумма налога, исчисленная к уплате в бюджет по разделу 6   160                          
                                                                               
Итого сумма налога, исчисленная к возмещению по разделу 6   170                          
                                                                               
                                                                             

                            ИНН                              
                                                             
      0031   6118         КПП                   Стр.      

Раздел 7. Операции, не подлежащие налогообложению (освобождаемые от налогообложения); операции, не признаваемые объектом налогообложения; операции по реализации товаров (работ, услуг), местом реализации которых не признается территория Российской Федерации; а также суммы оплаты, частичной оплаты в счет предстоящих поставок товаров (выполнения работ, оказания услуг), длительность производственного цикла изготовления которых составляет свыше шести месяцев

Код операции   Стоимость реализованных (переданных) товаров (работ, услуг), без налога в рублях   Стоимость приобретенных товаров (работ, услуг), не облагаемых налогом, в рублях   Сумма налога по приобретенным товарам (работам, услугам), не подлежащая вычету, в рублях
1   2   3   4
                                                                               
                                                                             
                                                                               
                                                                             
                                                                               
                                                                             
                                                                               
                                                                             
                                                                               
                                                                             
                                                                               
                                                                             
                                                                               
                                                                             
                                                                               
                                                                             
                                                                               
                                                                             
                                                                               
                                                                             
                                                                               
                                                                             
                                                                               
                                                                             
                                                                               
                                                                             
                                                                               
                                                                             
                                                                               
                                                                             
                                                                               
                                                                             
                                                                               
                                                                             
                                                                               
                                                                             
                                                                               
                                                                             
                                                                               
                                                                             
                                                                               
                                                                             
                                                                               
Сумма полученной оплаты, частичной оплаты в счет предстоящих поставок товаров (выполнения работ, оказания услуг), длительность производственного цикла изготовления которых составляет свыше шести месяцев, по перечню, предусмотренному пунктом 13 статьи 167 Налогового кодекса Российской Федерации, в рублях (код строки 010)                    
                     
                     
                                                                               
                                                                             

                            ИНН                              
                                                             
      0031   6125         КПП                   Стр.      

Индекс 0000080

Раздел 8. Сведения из книги покупок об операциях, отражаемых за истекший налоговый период

Показатели Код строки Значения показателей
1 2 3
                                                                               
Признак актуальности ранее представленных сведений   001                                              
                                                                               
Порядковый номер   005                                              
                                                                               
Код вида операции   010                                              
                                                                               
Номер счета-фактуры продавца   020                                              
                                                                               
                                                                             
                                                                               
                                                                             
                                                                               
                                                                             
                                                                               
                                                                             
                                                                               
                                                                             
                                                                               
                                                                             
                                                                               
Дата счета-фактуры продавца   030       .     .                                
                                                                               
Номер исправления счета-фактуры продавца   040                                              
                                                                               
Дата исправления счета-фактуры продавца   050       .     .                                
                                                                               
Номер корректировочного счета-фактуры продавца   060                                              
                                                                               
                                                                             
                                                                               
                                                                             
                                                                               
Дата корректировочного счета-фактуры продавца   070       .     .                                
                                                                               
Номер исправления корректировочного счета-фактуры продавца   080                                              
                                                                               
Дата исправления корректировочного счета-фактуры продавца   090       .     .                                
                                                                               
Номер документа, подтверждающего уплату налога   100                                              
                                                                               
                                                                             
                                                                               
                                                                             
                                                                               
Дата документа, подтверждающего уплату налога   110       .     .                                
                                                                               
Дата принятия на учет товаров (работ, услуг), имущественных прав   120       .     .                                
                                                                               
                                                                             

                            ИНН                              
                                                             
      0031   6132         КПП                   Стр.      

Продолжение раздела 8 декларации

Показатели Код строки Значения показателей
1 2 3
                                                                               
ИНН/КПП продавца   130                           /                  
                                                                               
ИНН/КПП посредника (комиссионера, агента, экспедитора, застройщика)   140                           /                  
                                                   
                                                                               
Код валюты по ОКВ   160                                              
                                                                               
Стоимость покупок по счету-фактуре, разница стоимости по корректировочному счету-фактуре (включая налог), в валюте счета-фактуры   170                                     .        
                                                   
                                                   
                                                                               
Сумма налога по счету-фактуре, разница суммы налога по корректировочному счету-фактуре, принимаемая к вычету, в рублях и копейках   180                                     .        
                                                   
                                                   
                                                                               
Сумма налога всего по книге покупок в рублях и копейках   190                                     .        
                                                                               
Регистрационный номер декларации на товары или регистрационный номер партии товара, подлежащего прослеживаемости   200                                              
                                                   
                                                                               
                                                                             
                                                                               
Код количественной единицы измерения товара, используемой в целях осуществления прослеживаемости   210                                              
                                                   
                                                                               
Количество товара, подлежащего прослеживаемости, в количественной единице измерения товара, используемой в целях осуществления прослеживаемости   220                                              
                                                   
                                                   
                                                                               
Стоимость товара, подлежащего прослеживаемости, без налога в рублях   230                                              
                                                   
                                                                               
                                                                             

                            ИНН                              
                                                             
      0031   6149         КПП                   Стр.      

Индекс 0000081

Приложение 1 к разделу 8 декларации

Сведения из дополнительных листов книги покупок

Показатели Код строки Значения показателей
1 2 3
                                                                               
Признак актуальности ранее представленных сведений   001                                              
                                                                               
Итоговая сумма налога по книге покупок в рублях и копейках   005                                     .        
                                                                               
Порядковый номер   008                                              
                                                                               
Код вида операции   010                                              
                                                                               
Номер счета-фактуры продавца   020                                              
                                                                               
                                                                             
                                                                               
                                                                             
                                                                               
                                                                             
                                                                               
                                                                             
                                                                               
                                                                             
                                                                               
                                                                             
                                                                               
Дата счета-фактуры продавца   030       .     .                                
                                                                               
Номер исправления счета-фактуры продавца   040                                              
                                                                               
Дата исправления счета-фактуры продавца   050       .     .                                
                                                                               
Номер корректировочного счета-фактуры продавца   060                                              
                                                                               
                                                                             
                                                                               
                                                                             
                                                                               
Дата корректировочного счета-фактуры продавца   070       .     .                                
                                                                               
Номер исправления корректировочного счета-фактуры продавца   080                                              
                                                                               
Дата исправления корректировочного счета-фактуры продавца   090       .     .                                
                                                                               
Номер документа, подтверждающего уплату налога   100                                              
                                                                               
                                                                             
                                                                               
                                                                             
                                                                               
Дата документа, подтверждающего уплату налога   110       .     .                                
                                                                               
Дата принятия на учет товаров (работ, услуг), имущественных прав   120       .     .                                
                                                                               
                                                                             
                            ИНН                              
                                                             
      0031   6156         КПП                   Стр.      

Приложение 1 к разделу 8 декларации
(продолжение)

Показатели Код строки Значения показателей
1 2 3
                                                                               
ИНН/КПП продавца   130                           /                  
                                                                               
ИНН/КПП посредника (комиссионера, агента, экспедитора, застройщика)   140                           /                  
                                                   
                                                                               
Код валюты по ОКВ   160                                              
                                                                               
Стоимость покупок по счету-фактуре, разница стоимости по корректировочному счету-фактуре (включая налог), в валюте счета-фактуры   170                                     .        
                                                   
                                                   
                                                                               
Сумма налога по счету-фактуре, разница суммы налога по корректировочному счету-фактуре, принимаемая к вычету, в рублях и копейках   180                                     .        
                                                   
                                                   
                                                                               
Сумма налога всего по книге покупок в рублях и копейках   190                                     .        
                                                                               
Регистрационный номер декларации на товары или регистрационный номер партии товара, подлежащего прослеживаемости   200                                              
                                                   
                                                                               
                                                                             
                                                                               
Код количественной единицы измерения товара, используемой в целях осуществления прослеживаемости   210                                              
                                                   
                                                                               
Количество товара, подлежащего прослеживаемости, в количественной единице измерения товара, используемой в целях осуществления прослеживаемости   220                                              
                                                   
                                                   
                                                                               
Стоимость товара, подлежащего прослеживаемости, без налога в рублях   230                                              
                                                   
                                                                               
                                                                             

                            ИНН                              
                                                             
      0031   6163         КПП                   Стр.      

Индекс 0000090

Раздел 9. Сведения из книги продаж об операциях, отражаемых за истекший налоговый период

Показатели Код строки Значения показателей
1 2 3
                                                                               
Признак актуальности ранее представленных сведений   001                                              
                                                                               
Порядковый номер   005                                              
                                                                               
Код вида операции   010                                              
                                                                               
Номер счета-фактуры продавца   020                                              
                                                                               
                                                                             
                                                                               
                                                                             
                                                                               
                                                                             
                                                                               
                                                                             
                                                                               
                                                                             
                                                                               
                                                                             
                                                                               
Дата счета-фактуры продавца   030       .     .                                
                                                                               
Код вида товара   036                                              
                                                                               
Код вида товара   036                                              
                                                                               
Номер исправления счета-фактуры продавца   040                                              
                                                                               
Дата исправления счета-фактуры продавца   050       .     .                                
                                                                               
Номер корректировочного счета-фактуры продавца   060                                              
                                                                               
                                                                             
                                                                               
                                                                             
                                                                               
Дата корректировочного счета-фактуры продавца   070       .     .                                
                                                                               
Номер исправления корректировочного счета-фактуры продавца   080                                              
                                                                               
Дата исправления корректировочного счета-фактуры продавца   090       .     .                                
                                                                               
ИНН/КПП покупателя   100                           /                  
                                                                               
                                                                             
                            ИНН                              
                                                             
      0031   6170         КПП                   Стр.      

Продолжение раздела 9 декларации

Показатели Код строки Значения показателей
1 2 3
                                                                               
ИНН/КПП посредника (комиссионера, агента)   110                           /                  
                                                                               
Номер документа, подтверждающего оплату   120                                              
                                                                               
                                                                             
                                                                               
                                                                             
                                                                               
Дата документа, подтверждающего оплату   130       .     .                                
                                                                               
Код валюты по ОКВ   140                                              
                                                                               
Стоимость продаж по счету-фактуре, разница стоимости по корректировочному счету-фактуре (включая налог):                                                    
                                                                               
в валюте счета-фактуры   150                                     .        
                                                                               
в рублях и копейках   160                                     .        
                                                                               
Стоимость продаж, облагаемых налогом, по счету-фактуре, разница стоимости по корректировочному счету-фактуре (без налога) в рублях и копейках, по ставке:                                                    
                                                                               
20%   170                                     .        
                                                                               
18%   175                                     .        
                                                                               
10%   180                                     .        
                                                                               
7%   181                                     .        
                                                                               
5%   182                                     .        
                                                                               
0%   190                                     .        
                                                                               
Сумма налога по счету-фактуре, разница суммы налога по корректировочному счету-фактуре в рублях и копейках, по ставке:                                                    
                                                                               
20%   200                                     .        
                                                                               
18%   205                                     .        
                                                                               
10%   210                                     .        
                                                                               
7%   211                                     .        
                                                                               
5%   212                                     .        
                                                                               
Стоимость продаж, освобождаемых от налога, по счету-фактуре, разница стоимости по корректировочному счету-фактуре в рублях и копейках   220                                     .        
                                                   
                                                   
                                                                               
                                                                             

                            ИНН                              
                                                             
      0031   6187         КПП                   Стр.      

Продолжение раздела 9 декларации

Показатели Код строки Значения показателей
1 2 3
                                                                               
Регистрационный номер декларации на товары или регистрационный номер партии товара, подлежащего прослеживаемости   221                                              
                                                                               
                                                                             
                                                                               
Код количественной единицы измерения товара, используемой в целях осуществления прослеживаемости   222                                              
                                                   
                                                                               
Количество товара, подлежащего прослеживаемости, в количественной единице измерения товара, используемой в целях осуществления прослеживаемости   223                                              
                                                   
                                                   
                                                                               
Стоимость товара, подлежащего прослеживаемости, без налога в рублях   224                                              
                                                   
                                                                               
Всего стоимость продаж по книге продаж (без налога) в рублях и копейках, по ставке:                                                    
                                                                               
20%   230                                     .        
                                                                               
18%   235                                     .        
                                                                               
10%   240                                     .        
                                                                               
7%   241                                     .        
                                                                               
5%   242                                     .        
                                                                               
0%   250                                     .        
                                                                               
Всего сумма налога по книге продаж в рублях и копейках, по ставке:                                                    
                                                                               
20%   260                                     .        
                                                                               
18%   265                                     .        
                                                                               
10%   270                                     .        
                                                                               
7%   271                                     .        
                                                                               
5%   272                                     .        
                                                                               
Всего стоимость продаж, освобождаемых от налога, по книге продаж в рублях и копейках   280                                     .        
                                                   
                                                                               
                                                                             

                            ИНН                              
                                                             
      0031   6194         КПП                   Стр.      

Индекс 0000091

Приложение 1 к разделу 9 декларации

Сведения из дополнительных листов книги продаж

Показатели Код строки Значения показателей
1 2 3
                                                                               
Признак актуальности ранее представленных сведений   001                                              
                                                                               
Итоговая стоимость продаж по книге продаж (без налога) в рублях и копейках, по ставке:                                                    
                                                                               
20%   020                                     .        
                                                                               
18%   025                                     .        
                                                                               
10%   030                                     .        
                                                                               
7%   031                                     .        
                                                                               
5%   032                                     .        
                                                                               
0%   040                                     .        
                                                                               
Итоговая сумма налога по книге продаж в рублях и копейках, по ставке:                                                    
                                                                               
20%   050                                     .        
                                                                               
18%   055                                     .        
                                                                               
10%   060                                     .        
                                                                               
7%   061                                     .        
                                                                               
5%   062                                     .        
                                                                               
Итоговая стоимость продаж, освобождаемых от налога, по книге продаж в рублях и копейках   070                                     .        
                                                   
                                                                               
                                                                             

                            ИНН                              
                                                             
      0031   6200         КПП                   Стр.      

Приложение 1 к разделу 9 декларации
(продолжение)

Показатели Код строки Значения показателей
1 2 3
                                                                               
Порядковый номер   080                                              
                                                                               
Код вида операции   090                                              
                                                                               
Номер счета-фактуры продавца   100                                              
                                                                               
                                                                             
                                                                               
                                                                             
                                                                               
                                                                             
                                                                               
                                                                             
                                                                               
                                                                             
                                                                               
                                                                             
                                                                               
Дата счета-фактуры продавца   110       .     .                                
                                                                               
Код вида товара   116                                              
                                                                               
Код вида товара   116                                              
                                                                               
Номер исправления счета-фактуры продавца   120                                              
                                                                               
Дата исправления счета-фактуры продавца   130       .     .                                
                                                                               
Номер корректировочного счета-фактуры продавца   140                                              
                                                                               
                                                                             
                                                                               
                                                                             
                                                                               
Дата корректировочного счета-фактуры продавца   150       .     .                                
                                                                               
Номер исправления корректировочного счета-фактуры продавца   160                                              
                                                                               
Дата исправления корректировочного счета-фактуры продавца   170       .     .                                
                                                                               
ИНН/КПП покупателя   180                           /                  
                                                                               
                                                                             
                            ИНН                              
                                                             
      0031   6217         КПП                   Стр.      

Приложение 1 к разделу 9 декларации
(продолжение)

Показатели Код строки Значения показателей
1 2 3
                                                                               
ИНН/КПП посредника (комиссионера, агента)   190                           /                  
                                                                               
Номер документа, подтверждающего оплату   200                                              
                                                                               
                                                                             
                                                                               
                                                                             
                                                                               
Дата документа, подтверждающего оплату   210       .     .                                
                                                                               
Код валюты по ОКВ   220                                              
                                                                               
Стоимость продаж по счету-фактуре, разница стоимости по корректировочному счету-фактуре (включая налог):                                                    
                                                                               
в валюте счета-фактуры   230                                     .        
                                                                               
в рублях и копейках   240                                     .        
                                                                               
Стоимость продаж, облагаемых налогом, по счету-фактуре, разница стоимости по корректировочному счету-фактуре (без налога) в рублях и копейках, по ставке:                                                    
                                                                               
20%   250                                     .        
                                                                               
18%   255                                     .        
                                                                               
10%   260                                     .        
                                                                               
7%   261                                     .        
                                                                               
5%   262                                     .        
                                                                               
0%   270                                     .        
                                                                               
Сумма налога по счету-фактуре, разница суммы налога по корректировочному счету-фактуре в рублях и копейках, по ставке:                                                    
                                                                               
20%   280                                     .        
                                                                               
18%   285                                     .        
                                                                               
10%   290                                     .        
                                                                               
7%   291                                     .        
                                                                               
5%   292                                     .        
                                                                               
Стоимость продаж, освобождаемых от налога, по счету-фактуре, разница стоимости по корректировочному счету-фактуре в рублях и копейках   300                                     .        
                                                   
                                                   
                                                                               
                                                                             

                            ИНН                              
                                                             
      0031   6224         КПП                   Стр.      

Приложение 1 к разделу 9 декларации
(продолжение)

Показатели Код строки Значения показателей
1 2 3
                                                                               
Регистрационный номер декларации на товары или регистрационный номер партии товара, подлежащего прослеживаемости   301                                              
                                                                               
                                                                             
                                                                               
Код количественной единицы измерения товара, используемой в целях осуществления прослеживаемости   302                                              
                                                   
                                                                               
Количество товара, подлежащего прослеживаемости, в количественной единице измерения товара, используемой в целях осуществления прослеживаемости   303                                              
                                                   
                                                   
                                                                               
Стоимость товара, подлежащего прослеживаемости, без налога в рублях   304                                              
                                                   
                                                                               
Всего стоимость продаж по приложению 1 к разделу 9 (без налога) в рублях и копейках, по ставке:                                                    
                                                                               
20%   310                                     .        
                                                                               
18%   315                                     .        
                                                                               
10%   320                                     .        
                                                                               
7%   321                                     .        
                                                                               
5%   322                                     .        
                                                                               
0%   330                                     .        
                                                                               
Всего сумма налога по приложению 1 к разделу 9 в рублях и копейках, по ставке:                                                    
                                                                               
20%   340                                     .        
                                                                               
18%   345                                     .        
                                                                               
10%   350                                     .        
                                                                               
7%   351                                     .        
                                                                               
5%   352                                     .        
                                                                               
Всего стоимость продаж, освобождаемых от налога, по приложению 1 к разделу 9 в рублях и копейках   360                                     .        
                                                   
                                                                               
                                                                             
                            ИНН                              
                                                             
      0031   6231         КПП                   Стр.      

Индекс 0000100

Раздел 10. Сведения из журнала учета выставленных счетов-фактур в отношении операций, осуществляемых в интересах другого лица на основе договоров комиссии, агентских договоров или на основе договоров транспортной экспедиции, отражаемых за истекший налоговый период

Показатели Код строки Значения показателей
1 2 3
                                                                               
Признак актуальности ранее представленных сведений   001                                              
                                                                               
Порядковый номер   005                                              
                                                                               
Код вида операции   020                                              
                                                                               
Номер счета-фактуры   030                                              
                                                                               
                                                                             
                                                                               
                                                                             
                                                                               
                                                                             
                                                                               
                                                                             
                                                                               
                                                                             
                                                                               
                                                                             
                                                                               
Дата счета-фактуры   040       .     .                                
                                                                               
Номер исправления счета-фактуры   050                                              
                                                                               
Дата исправления счета-фактуры   060       .     .                                
                                                                               
Номер корректировочного счета-фактуры   070                                              
                                                                               
                                                                             
                                                                               
                                                                             
                                                                               
Дата корректировочного счета-фактуры   080       .     .                                
                                                                               
Номер исправления корректировочного счета-фактуры   090                                              
                                                                               
Дата исправления корректировочного счета-фактуры   100       .     .                                
                                                                               
ИНН/КПП покупателя   110                           /                  
                                                                               
                                                                             

                            ИНН                              
                                                             
      0031   6248         КПП                   Стр.      

Продолжение раздела 10 декларации

Сведения из счетов-фактур, полученных от продавцов

Показатели Код строки Значения показателей
1 2 3
                                                                               
ИНН/КПП продавца   120                           /                  
                                                                               
Номер счета-фактуры (корректировочного счета-фактуры), полученного от продавца   130                                              
                                                   
                                                                               
                                                                             
                                                                               
                                                                             
                                                                               
                                                                             
                                                                               
                                                                             
                                                                               
                                                                             
                                                                               
                                                                             
                                                                               
Дата счета-фактуры (корректировочного счета-фактуры), полученного от продавца   140       .     .                                
                                                   
                                                                               
Код валюты по ОКВ   150                                              
                                                                               
Стоимость товаров (работ, услуг), имущественных прав по счету-фактуре - всего   160                                     .        
                                                   
                                                                               
В том числе сумма налога по счету-фактуре   170                                     .        
                                                                               
Разница стоимости с учетом налога по корректировочному счету-фактуре:                                                    
                                                                               
уменьшение   180                                     .        
                                                                               
увеличение   190                                     .        
                                                                               
Разница налога по корректировочному счету-фактуре:                                                    
                                                                               
уменьшение   200                                     .        
                                                                               
увеличение   210                                     .        
                                                                               
Регистрационный номер декларации на товары или регистрационный номер партии товара, подлежащего прослеживаемости   220                                              
                                                                               
                                                                             
                                                                               
Код количественной единицы измерения товара, используемой в целях осуществления прослеживаемости   230                                              
                                                   
                                                                               
Количество товара, подлежащего прослеживаемости, в количественной единице измерения товара, используемой в целях осуществления прослеживаемости   240                                              
                                                   
                                                   
                                                                               
Стоимость товара, подлежащего прослеживаемости, без налога в рублях   250                                              
                                                   
                                                                               
                                                                             

                            ИНН                              
                                                             
      0031   6255         КПП                   Стр.      

Индекс 0000110

Раздел 11. Сведения из журнала учета полученных счетов-фактур в отношении операций, осуществляемых в интересах другого лица на основе договоров комиссии, агентских договоров или на основе договоров транспортной экспедиции, отражаемых за истекший налоговый период

Показатели Код строки Значения показателей
1 2 3
                                                                               
Признак актуальности ранее представленных сведений   001                                              
                                                                               
Порядковый номер   005                                              
                                                                               
Код вида операции   020                                              
                                                                               
Номер счета-фактуры   030                                              
                                                                               
                                                                             
                                                                               
                                                                             
                                                                               
                                                                             
                                                                               
                                                                             
                                                                               
                                                                             
                                                                               
                                                                             
                                                                               
Дата счета-фактуры   040       .     .                                
                                                                               
Номер исправления счета-фактуры   050                                              
                                                                               
Дата исправления счета-фактуры   060       .     .                                
                                                                               
Номер корректировочного счета-фактуры   070                                              
                                                                               
                                                                             
                                                                               
                                                                             
                                                                               
Дата корректировочного счета-фактуры   080       .     .                                
                                                                               
Номер исправления корректировочного счета-фактуры   090                                              
                                                                               
Дата исправления корректировочного счета-фактуры   100       .     .                                
                                                                               
ИНН/КПП продавца   110                           /                  
                                                                               
                                                                             

                            ИНН                              
                                                             
      0031   6262         КПП                   Стр.      

Продолжение раздела 11 декларации

Сведения о посреднической деятельности, указываемые комиссионером (агентом)

Показатели Код строки Значения показателей
1 2 3
                                                                               
ИНН/КПП продавца   120                           /                  
                                                                               
Код вида сделки   130                                              
                                                                               
Код валюты по ОКВ   140                                              
                                                                               
Стоимость товаров (работ, услуг), имущественных прав по счету-фактуре - всего   150                                     .        
                                                   
                                                                               
В том числе сумма налога по счету-фактуре   160                                     .        
                                                                               
Разница стоимости с учетом налога по корректировочному счету-фактуре:                                                    
                                                                               
уменьшение   170                                     .        
                                                                               
увеличение   180                                     .        
                                                                               
Разница налога по корректировочному счету-фактуре:                                                    
                                                                               
уменьшение   190                                     .        
                                                                               
увеличение   200                                     .        
                                                                               
Регистрационный номер декларации на товары или регистрационный номер партии товара, подлежащего прослеживаемости   210                                              
                                                                               
                                                                             
                                                                               
Код количественной единицы измерения товара, используемой в целях осуществления прослеживаемости   220                                              
                                                   
                                                                               
Количество товара, подлежащего прослеживаемости, в количественной единице измерения товара, используемой в целях осуществления прослеживаемости   230                                              
                                                   
                                                   
                                                                               
Стоимость товара, подлежащего прослеживаемости, без налога в рублях   240                                              
                                                   
                                                                               
                                                                             

                            ИНН                              
                                                             
      0031   6279         КПП                   Стр.      

Индекс 0000120

Раздел 12. Сведения из счетов-фактур, выставленных лицами, указанными в пункте 5 статьи 173 Налогового кодекса Российской Федерации

Показатели Код строки Значения показателей
1 2 3
                                                                               
Признак актуальности ранее представленных сведений   001                                              
                                                                               
Код вида операции   010                                              
                                                                               
Номер счета-фактуры   020                                              
                                                                               
                                                                             
                                                                               
                                                                             
                                                                               
                                                                             
                                                                               
                                                                             
                                                                               
                                                                             
                                                                               
                                                                             
                                                                               
Дата счета-фактуры   030       .     .                                
                                                                               
ИНН/КПП покупателя   040                           /                  
                                                                               
Код валюты по ОКВ   050                                              
                                                                               
Стоимость товаров (работ, услуг), имущественных прав без налога - всего   060                                     .        
                                                   
                                                                               
Сумма налога, предъявленная покупателю   070                                     .        
                                                                               
Стоимость товаров (работ, услуг, имущественных прав) с налогом - всего   080                                     .        
                                                   
                                                                               
                                                                             

Приложение N 2
к приказу ФНС России
от 05.11.2024 N ЕД-7-3/989@

ПОРЯДОК ЗАПОЛНЕНИЯ (ПРЕДСТАВЛЕНИЯ) НАЛОГОВОЙ ДЕКЛАРАЦИИ ПО НАЛОГУ НА ДОБАВЛЕННУЮ СТОИМОСТЬ

I. Общие положения

1. Налоговая декларация по налогу на добавленную стоимость (далее - декларация) заполняется организациями и индивидуальными предпринимателями - налогоплательщиками, включая лиц (участников товариществ, доверительных управляющих, концессионеров), на которых в соответствии со статьей 174.1 Налогового кодекса Российской Федерации (далее - Кодекс) возложены обязанности налогоплательщика, участника договора инвестиционного товарищества - управляющего товарища, ответственного за ведение налогового учета, по каждому договору инвестиционного товарищества отдельно, лиц, перечисленных в пункте 5 статьи 173 Кодекса, а также лицами - налоговыми агентами, на которых в соответствии с Кодексом возложены обязанности по исчислению, удержанию и перечислению в бюджетную систему Российской Федерации налога на добавленную стоимость (далее - налог), в налоговые органы по месту своего учета в качестве налогоплательщика (налогового агента) (далее при совместном упоминании - налогоплательщик).

2. При обнаружении налогоплательщиком в поданной им в налоговый орган декларации факта неотражения или неполноты отражения сведений, а также ошибок, приводящих к занижению суммы налога, подлежащей уплате, налогоплательщик обязан внести необходимые изменения в декларацию и представить в налоговый орган уточненную декларацию в соответствии со статьей 81 Кодекса.

При обнаружении налогоплательщиком в поданной им в налоговый орган декларации недостоверных сведений, а также ошибок, не приводящих к занижению суммы налога, подлежащей уплате, налогоплательщик вправе внести необходимые изменения в декларацию и представить в налоговый орган уточненную декларацию в соответствии со статьей 81 Кодекса. При этом уточненная декларация, представленная после истечения срока подачи декларации, не считается представленной с нарушением срока.

В уточненную декларацию подлежат включению те разделы декларации и приложения к ним, которые ранее были представлены налогоплательщиком в налоговый орган, с учетом внесенных в них изменений, а также иные разделы декларации и приложения к ним, в случае внесения в них изменений (дополнений).

При перерасчете сумм налога налогоплательщиком (налоговым агентом) не учитываются результаты налоговых проверок, проведенных налоговым органом, за тот налоговый период, по которому налогоплательщиком (налоговым агентом) производится перерасчет сумм налога.

Если по результатам налоговых проверок налоговым органом доначислен налог к уплате в бюджет либо уменьшена сумма налога, исчисленная налогоплательщиком к возмещению из бюджета, то представление налогоплательщиком уточненных деклараций в связи с указанным не требуется.

3. В декларацию включаются: титульный лист, раздел: 1 "Сумма налога, подлежащая уплате в бюджет (возмещению из бюджета), по данным налогоплательщика" (далее - Раздел 1), раздел 2 "Сумма налога, подлежащая уплате в бюджет, по данным налогового агента" (далее - Раздел 2), раздел 3 "Расчет суммы налога, подлежащей уплате в бюджет по операциям, облагаемым по налоговым ставкам, предусмотренным пунктами 1 - 4, 8 статьи 164, пунктом 3 статьи 174.3 Налогового кодекса Российской Федерации" (далее - Раздел 3), приложение 1 к разделу 3 декларации "Сумма налога, подлежащая восстановлению и уплате в бюджет за истекший календарный год и предыдущие календарные годы" (далее - Приложение 1 к разделу 3), приложение 2 к разделу 3 декларации "Расчет суммы налога, подлежащей уплате по операциям по реализации товаров (работ, услуг), передаче имущественных прав, и суммы налога, подлежащей вычету, иностранной организацией, осуществляющей предпринимательскую деятельность на территории Российской Федерации через свои подразделения (представительства, отделения)" (далее - Приложение 2 к разделу 3), раздел 4 "Расчет суммы налога по операциям по реализации товаров (работ, услуг), обоснованность применения налоговой ставки О процентов по которым документально подтверждена" (далее - Раздел 4), раздел 5 "Расчет суммы налоговых вычетов по операциям по реализации товаров (работ, услуг), обоснованность применения налоговой ставки 0 процентов по которым ранее документально подтверждена (не подтверждена)" (далее - Раздел 5), раздел 6 "Расчет суммы налога по операциям по реализации товаров (работ, услуг), обоснованность применения налоговой ставки 0 процентов по которым документально не подтверждена" (далее - Раздел 6), раздел 7 "Операции, не подлежащие налогообложению (освобождаемые от налогообложения); операции, не признаваемые объектом налогообложения; операции по реализации товаров (работ, услуг), местом реализации которых не признается территория Российской Федерации; а также суммы оплаты, частичной оплаты в счет предстоящих поставок товаров (выполнения работ, оказания услуг), длительность производственного цикла изготовления которых составляет свыше шести месяцев" (далее - Раздел 7), раздел 8 "Сведения из книги покупок об операциях, отражаемых за истекший налоговый период" (далее - Раздел 8), приложение 1 к разделу 8 декларации "Сведения из дополнительных листов книги покупок" (далее - Приложение 1 к разделу 8), раздел 9 "Сведения из книги продаж об операциях, отражаемых за истекший налоговый период" (далее - Раздел 9), приложение 1 к разделу 9 декларации "Сведения из дополнительных листов книги продаж" (далее - Приложение 1 к разделу 9), раздел 10 "Сведения из журнала учета выставленных счетов-фактур в отношении операций, осуществляемых в интересах другого лица на основе договоров комиссии, агентских договоров или на основе договоров транспортной экспедиции, отражаемых за истекший налоговый период" (далее - Раздел 10), раздел 11 "Сведения из журнала учета полученных счетов-фактур в отношении операций, осуществляемых в интересах другого лица на основе договоров комиссии, агентских договоров или на основе договоров транспортной экспедиции, отражаемых за истекший налоговый период" (далее - Раздел 11), раздел 12 "Сведения из счетов-фактур, выставленных лицами, указанными в пункте 5 статьи 173 Налогового кодекса Российской Федерации" (далее - Раздел 12).

3.1. Титульный лист и раздел 1 декларации представляют все налогоплательщики (налоговые агенты), если иное не предусмотрено настоящим пунктом.

Разделы 2 - 12, а также приложения к разделам 3, 8 и 9 декларации включаются в состав представляемой в налоговые органы декларации при осуществлении налогоплательщиками соответствующих операций.

В случае, если налогоплательщики в соответствующем налоговом периоде в соответствии со статьей 163 Кодекса осуществляют только операции, не подлежащие налогообложению (освобождаемые от налогообложения), либо операции, не признаваемые объектом налогообложения, а также операции по реализации товаров (работ, услуг), местом реализации которых не признается территория Российской Федерации, или получили оплату, частичную оплату в счет предстоящих поставок товаров (выполнения работ, оказания услуг), длительность производственного цикла изготовления которых составляет свыше шести месяцев, по перечню, предусмотренному пунктом 13 статьи 167 Кодекса, и определяют момент определения налоговой базы в соответствии с пунктом 13 статьи 167 Кодекса, ими заполняются титульный лист, раздел 1 и раздел 7 декларации. При заполнении раздела 1 декларации в строках указанного раздела декларации ставятся прочерки.

При выставлении покупателю счета-фактуры с выделением суммы налога организациями и индивидуальными предпринимателями, не являющимися налогоплательщиками налога в связи с переходом на патентную систему налогообложения в соответствии с главой 26.5 Кодекса представляются титульный лист, раздел 1 и раздел 12 декларации.

Организации и индивидуальные предприниматели, освобожденные от исполнения обязанностей налогоплательщика, связанных с исчислением и уплатой налога в соответствии со статьями 145 и 145.1 Кодекса, в случае выставления ими покупателю счета-фактуры с выделением суммы налога заполняют титульный лист, раздел 1 и раздел 12 декларации.

Организации и индивидуальные предприниматели, являющиеся налогоплательщиками налога, в случае выставления ими покупателю счета-фактуры с выделением суммы налога при осуществлении операций, не подлежащих налогообложению, при отсутствии иных операций заполняют титульный лист, раздел 1 и раздел 12 декларации.

Раздел 2 декларации заполняется лицами, исполняющими обязанности налоговых агентов при совершении операций, предусмотренных статьей 161 Кодекса.

В случае, если налогоплательщики признаются налоговыми агентами и в налоговом периоде осуществляют только операции, предусмотренные статьей 161, пунктами 10 и 10.1 статьи 174.2 Кодекса, ими заполняются титульный лист и раздел 2 декларации. При заполнении раздела 1 декларации в строках указанного раздела декларации ставится прочерк.

Если налогоплательщик осуществляет в налоговом периоде операции, не подлежащие налогообложению (освобождаемые от налогообложения), и операции, предусмотренные статьей 161 Кодекса, то им заполняются титульный лист, разделы 2 и 7 декларации. При заполнении раздела 1 декларации в строках указанного раздела декларации ставятся прочерки.

3.2. При исполнении обязанности налогового агента организациями и индивидуальными предпринимателями, не являющимися налогоплательщиками налога в связи с переходом на патентную систему налогообложения в соответствии с главой 26.5 Кодекса заполняются титульный лист и раздел 2 декларации. При отсутствии показателей для заполнения раздела 1 декларации в строках указанного раздела ставятся прочерки. При этом в титульном листе по реквизиту "по месту нахождения (учета) (код)" указывается код "231".

При исполнении обязанности налогового агента организациями и индивидуальными предпринимателями, освобожденными от исполнения обязанностей налогоплательщика, связанных с исчислением и уплатой налога в соответствии со статьями 145 и 145.1 Кодекса, представляются титульный лист и раздел 2 декларации. При отсутствии показателей для заполнения раздела 1 декларации в строках указанного раздела ставятся прочерки. При этом в титульном листе по реквизиту "по месту нахождения (учета) (код)" указывается код "231".

При возникновении обязанностей налогового агента у иностранной организации, состоящей на учете в налоговых органах в качестве налогоплательщика и имеющей на территории Российской Федерации несколько подразделений (представительств, отделений) (далее - отделение), раздел 2 декларации заполняется и включается в состав представляемой декларации отделением данной иностранной организации, уполномоченным осуществлять уплату налога в целом по операциям всех находящихся на территории Российской Федерации отделений (далее - централизованный порядок уплаты). Раздел 2 декларации заполняется уполномоченным отделением иностранной организации только в отношении тех отделений, у которых в данном налоговом периоде возникла обязанность налогового агента. При этом в титульном листе по реквизиту "по месту нахождения (учета) (код)" указывается код "231".

3.3. Раздел 3 декларации заполняется и включается в состав представляемой в налоговые органы декларации при осуществлении налогоплательщиком операций, налогообложение которых производится по налоговым ставкам, предусмотренным пунктами 2 - 4, 8 статьи 164 Кодекса, а также в случае, когда сумма налога исчисляется по расчетной ставке в размере 16,67 процента или 9,09 процента, установленной пунктом 3 статьи 174.3 Кодекса. В случаях, установленных статьей 171.1 Кодекса, налогоплательщиком за последний налоговый период календарного года заполняется приложение 1 к разделу 3 декларации.

При заполнении раздела 3 декларации отделением иностранной организации, состоящей на учете в налоговых органах, имеющей на территории Российской Федерации несколько отделений, заполняется и включается в состав представляемой декларации приложение 2 к разделу 3 декларации. При этом в титульном листе по реквизиту "по месту нахождения (учета) (код)" указывается код "331".

По операциям по реализации товаров (работ, услуг), налогообложение которых в соответствии с пунктом 1 статьи 164 Кодекса, статьей 72 Договора о Евразийском экономическом союзе от 29 мая 2014 г. (ратифицирован Федеральным законом от 3 октября 2014 г. N 279-ФЗ "О ратификации Договора о Евразийском экономическом союзе" (вступил в силу для Российской Федерации 1 января 2015 г.) (далее - Договор о ЕАЭС) и Протоколом о порядке взимания косвенных налогов и механизме контроля за их уплатой при экспорте и импорте товаров, выполнении работ, оказании услуг, являющимся приложением N 18 к Договору о ЕАЭС (далее - Протокол), производится по налоговой ставке 0 процентов, разделы 4 - 6 декларации представляются при наличии в них соответствующих сведений.

При реализации товаров (работ, услуг), предусмотренных пунктом 1 статьи 164 Кодекса, для подтверждения обоснованности применения налоговой ставки 0 процентов, а также налоговых вычетов в отношении операций по реализации сырьевых товаров, одновременно с разделом 4 декларации представляются документы (их копии) или реестры, содержащие сведения из документов, предусмотренные статьей 165 Кодекса.

Если документы (их копии) или реестры, содержащие сведения из документов, обосновывающие применение налоговой ставки 0 процентов, не представлены в срок в налоговый орган, операции по реализации товаров (работ, услуг), предусмотренные пунктом 1 статьи 164 Кодекса, подлежат включению в раздел 6 декларации за соответствующий налоговый период и облагаются по ставкам, предусмотренным пунктами 2 и 3 статьи 164 Кодекса. При этом налогоплательщик имеет право на налоговые вычеты, предусмотренные статьей 171 Кодекса, в соответствии со статьей 172 Кодекса.

3.4. Если впоследствии налогоплательщик представляет в налоговые органы документы (их копии) или реестры, содержащие сведения из документов, обосновывающие применение налоговой ставки 0 процентов, операции по реализации товаров (работ, услуг), предусмотренных пунктом 1 статьи 164 Кодекса, подлежат включению в раздел 4 декларации за тот налоговый период, в котором собраны документы, предусмотренные статьей 165 Кодекса, и налогообложению по налоговой ставке 0 процентов. Уплаченные суммы налога подлежат вычету в соответствии со статьями 171 и 172 Кодекса.

Для обоснования применения налоговой ставки 0 процентов при реализации товаров (работ, услуг), предусмотренных подпунктом 11 пункта 1 статьи 164 Кодекса, одновременно с разделом 4 декларации представляются документы, предусмотренные Правилами применения налоговой ставки 0 процентов по налогу на добавленную стоимость при реализации товаров (работ, услуг) для официального использования международными организациями и их представительствами, осуществляющими деятельность на территории Российской Федерации, утвержденными постановлением Правительства Российской Федерации от 22 июля 2006 г. N 455.

Для обоснования применения налоговой ставки 0 процентов при реализации товаров, вывезенных с территории Российской Федерации на территорию государства - члена Евразийского экономического союза (далее - ЕАЭС), одновременно с разделом 4 декларации представляются документы, предусмотренные пунктом 4 Протокола, при реализации работ, предусмотренных пунктом 31 Протокола, представляются документы, указанные в пункте 32 Протокола.

При непредставлении в налоговый орган документов, предусмотренных пунктом 4 Протокола, в установленный Протоколом срок, операции по реализации товаров, предусмотренные в пункте 3 Протокола, подлежат включению в раздел 6 декларации за соответствующий налоговый период.

3.5. Если впоследствии налогоплательщик представит в налоговые органы документы, обосновывающие применение налоговой ставки 0 процентов, операции по реализации товаров, вывезенных с территории Российской Федерации на территорию государств - членов ЕАЭС, они подлежат включению в раздел 4 декларации за тот налоговый период, в котором собраны документы, предусмотренные пунктом 4 Протокола, и облагаются по налоговой ставке 0 процентов.

Раздел 5 декларации заполняется и включается в состав декларации в случае, если право на включение сумм налога в состав налоговых вычетов по операциям по реализации товаров (работ, услуг), обоснованность применения налоговой ставки О процентов по которым документально подтверждена (не подтверждена) ранее, возникло у налогоплательщика в данном налоговом периоде.

4. Декларация составляется на основании книг продаж, книг покупок, журнала учета полученных и выставленных счетов-фактур и данных регистров бухгалтерского учета налогоплательщика (налогового агента), на основании данных регистров налогового учета налогоплательщика (налогового агента).

5. Налогоплательщики (в том числе являющиеся налоговыми агентами), а также лица, указанные в пункте 5 статьи 173 Кодекса, представляют в налоговый орган декларацию вместе с документами, если их представление предусмотрено законодательством о налогах и сборах:

1) в электронной форме по форматам, приведенным в приложениях NN 3 - 10 к настоящему приказу, в случаях, предусмотренных абзацем первым пункта 5 статьи 174 Кодекса, если иной порядок представления информации, отнесенной к государственной тайне, не предусмотрен законодательством Российской Федерации. В электронной форме по формату, приведенному в приложении N 3 к настоящему приказу, по телекоммуникационным каналам связи через оператора электронного документооборота представляют в налоговый орган декларацию налогоплательщики (в том числе являющиеся налоговыми агентами), лица, указанные в пункте 5 статьи 173 Кодекса, а также в абзаце третьем пункта 5 статьи 174 Кодекса;

2) на бумажном носителе по форме, приведенной в приложении N 1 к настоящему приказу, или в электронной форме по форматам, приведенным в приложениях NN 3 - 10 к настоящему приказу, в случаях, предусмотренных абзацем вторым пункта 5 статьи 174 Кодекса. На бумажном носителе или в электронной форме декларация представляется в налоговые органы по месту своего учета налоговыми агентами, не являющимися налогоплательщиками или являющимися налогоплательщиками, освобожденными от исполнения обязанностей налогоплательщика, связанных с исчислением и уплатой налога.

6. Налоговые агенты, не являющиеся налогоплательщиками или являющиеся налогоплательщиками, освобожденными от исполнения обязанностей налогоплательщика, в случаях, предусмотренных абзацем вторым пункта 5 статьи 174 Кодекса, имеют право представить декларацию в налоговый орган лично или в виде почтового отправления с описью вложения способами и по видам, указанным в приложении N 4 к настоящему Порядку.

7. Декларация на бумажном носителе представляется заполненной от руки либо распечатанной на принтере.

8. Не допускается исправление ошибок с помощью корректирующего или иного аналогичного средства.

9. Не допускается двусторонняя печать декларации на бумажном носителе.

10. Не допускается скрепление листов декларации, приводящее к порче бумажного носителя.

11. Каждому показателю декларации соответствует одно поле, состоящее из определенного количества знакомест. В каждом поле указывается только один показатель. Исключение составляют показатели, значением которых являются дата или десятичная дробь.

Для указания даты используются три поля: день (поле из двух знакомест), месяц (поле из двух знакомест) и год (поле из четырех знакомест), разделенные знаком "." (точка).

Для десятичной дроби используются два поля, разделенные знаком "." (точка). Первое поле соответствует целой части десятичной дроби, второе поле - дробной части десятичной дроби.

12. Страницы декларации имеют сквозную нумерацию, начиная с титульного листа, вне зависимости от наличия (отсутствия) и количества заполняемых разделов и приложений к ним. Порядковый номер страницы проставляется в определенном для нумерации поле слева направо, начиная с первого (левого) знакоместа (например, для первой страницы - "001"; для двенадцатой - "012")

13. Заполнение полей декларации значениями текстовых, числовых, кодовых показателей осуществляется слева направо, начиная с первого (левого) знакоместа.

При заполнении полей декларации с использованием программного обеспечения значения числовых показателей выравниваются по правому (последнему) знакоместу. Заполнение текстовых полей декларации осуществляется заглавными печатными символами.

14. При заполнении показателя "Код по ОКТМО", под который отводится одиннадцать знакомест, свободные знакоместа справа от значения кода в случае, если код Общероссийского классификатора территорий муниципальных образований (далее - ОКТМО) имеет восемь знаков, не подлежат заполнению дополнительными символами (заполняются прочерками). Например, для восьмизначного кода ОКТМО - "12445698" в поле "Код по ОКТМО" записывается одиннадцатизначное значение "12445698---".

15. Все значения стоимостных показателей, отражаемых в разделах 1 - 7 декларации, указываются в полных рублях. Значения показателей менее 50 копеек отбрасываются, а 50 копеек и более округляются до полного рубля.

16. При заполнении полей формы декларации должны использоваться чернила черного, фиолетового или синего цвета.

Заполнение текстовых полей формы декларации осуществляется заглавными печатными символами.

В случае отсутствия какого-либо показателя, во всех знакоместах соответствующего поля ставится прочерк.

В случае, если для указания какого-либо показателя не требуется заполнения всех знакомест соответствующего поля, в незаполненных знакоместах в правой части поля ставится прочерк. Например, при указании десятизначного идентификационного номера налогоплательщика (далее - ИНН) организации "5024002119" в поле "ИНН" из двенадцати знакомест показатель заполняется следующим образом: "5024002119- -".

Дробные числовые показатели заполняются аналогично правилам заполнения целых числовых показателей. В случае, если знакомест для указания дробной части больше, чем цифр, в свободных знакоместах соответствующего поля ставится прочерк. Например, если показатель имеет значение "1234356.234", он записывается в двух полях по десять знакомест каждое следующим образом: "1234356-" в первом поле, знак "." или "/" между полями и "234-" во втором поле.

При представлении декларации, подготовленной с использованием программного обеспечения, при распечатке на принтере допускается отсутствие обрамления знакомест и прочерков для незаполненных знакомест. Расположение и размеры значений реквизитов не должны изменяться. Печать знаков должна выполняться шрифтом Courier New высотой 16 - 18 пунктов.

При представлении в налоговый орган по месту учета организацией-правопреемником декларации за последний налоговый период и уточненных деклараций за реорганизованную организацию (в форме присоединения к другому юридическому лицу, слияния нескольких юридических лиц, разделения юридического лица, преобразования одного юридического лица в другое) в титульном листе по реквизиту "по месту нахождения (учета) (код)" указывается код "215" или "216", а в верхней его части указываются ИНН и код причины постановки на учет налогоплательщика - правопреемника (далее - КПП). В реквизите "налогоплательщик" указывается наименование реорганизованной организации.

В реквизите "ИНН/КПП реорганизованной организации" указываются, соответственно, ИНН и КПП, которые были присвоены организации до реорганизации налоговым органом по месту ее нахождения (по налогоплательщикам, отнесенным к категории крупнейших, - налоговым органом по месту учета в качестве крупнейшего налогоплательщика).

В разделе 1 указанных в настоящем пункте деклараций указывается код ОКТМО муниципального образования, межселенной территории, населенного пункта, входящего в состав муниципального образования, на территории которого осуществляется уплата налога организацией-правопреемником.

Коды форм реорганизации и код ликвидации заполняются в соответствии с приложением N 3 к настоящему Порядку.

Участник договора инвестиционного товарищества - управляющий товарищ, ответственный за ведение налогового учета, представляет в налоговый орган по месту своего учета отдельную декларацию по каждому договору инвестиционного товарищества. При этом в титульном листе по реквизиту "по месту нахождения (учета) (код)" указывается код "227", а в пятом и шестом знаке КПП указывается значение 4T либо 5 G.

Налогоплательщики, являющиеся участниками соглашения о разделе продукции в соответствии со свидетельством о постановке на учет в налоговом органе при выполнении соглашений о разделе продукции, представляют в налоговый орган по месту своего учета отдельную декларацию. При этом в титульном листе по реквизиту "по месту нахождения (учета) (код)" указывается код "250", а в пятом и шестом знаке КПП указывается значение "36" или "76".

Налогоплательщики, являющиеся крупнейшими налогоплательщиками на основании уведомления о постановке на учет в налоговом органе юридического лица в качестве крупнейшего налогоплательщика, в титульном листе по реквизиту "по месту нахождения (учета) (код)" указывают код "213", а в пятом и шестом знаке КПП указывают значение "50".

II. Заполнение титульного листа декларации

17. Титульный лист декларации заполняется налогоплательщиком, кроме раздела "Заполняется работником налогового органа".

18. При заполнении показателей "ИНН" и "КПП" указываются:

для организации - идентификационный номер налогоплательщика (налогового агента) (ИНН) и код причины постановки на учет (КПП), которые присвоены организации при постановке на учет в налоговом органе.

В полях "ИНН" и "КПП" для российской организации указываются ИНН и КПП в соответствии со свидетельством о постановке на учет российской организации в налоговом органе по месту ее нахождения, для иностранной организации, осуществляющей деятельность на территории Российской Федерации, - в соответствии со свидетельством о постановке на учет иностранной организации в налоговом органе.

ИНН и КПП для крупнейших налогоплательщиков указываются на основании уведомления о постановке на учет в налоговом органе юридического лица в качестве крупнейшего налогоплательщика.

Для индивидуального предпринимателя ИНН указывается в соответствии со свидетельством о постановке на учет физического лица в налоговом органе.

Соответствующие ИНН и КПП указываются в верхней части каждой страницы, включенной в состав декларации.

ИНН и КПП по реквизиту "ИНН/КПП реорганизованной организации" указываются в соответствии с пунктом 16 настоящего Порядка.

19. При заполнении первичной декларации и уточненных деклараций за соответствующий налоговый период по показателю "номер корректировки" должна обеспечиваться сквозная нумерация, где "номер корректировки" для первичной декларации принимает значение "0--", для уточненных деклараций номер указывается последовательно ("1--", "2--", "3--").

Не допускается заполнение номера корректировки по уточненной декларации без ранее принятой первичной декларации.

20. Показатель "Налоговый период (код)" заполняется в соответствии с кодами, определяющими налоговый период, приведенными в приложении N 3 к настоящему Порядку.

21. При заполнении показателя "Отчетный год" указывается год, за налоговый период которого представлена декларация.

22. При заполнении показателя "Представляется в налоговый орган (код)" указывается код налогового органа, в который представляется декларация. Коды субъектов Российской Федерации приведены в приложении N 2 к настоящему Порядку.

23. В показателе "По месту нахождения (учета) (код)" указываются коды, которые приведены в приложении N 3 к настоящему Порядку.

24. При заполнении показателя "налогоплательщик" указывается наименование организации, либо наименование отделения иностранной организации, осуществляющего деятельность на территории Российской Федерации, которое уполномочено иностранной организацией представлять налоговые декларации и уплачивать налог в целом по операциям всех находящихся на территории Российской Федерации отделений иностранной организации, а в случае представления декларации индивидуальным предпринимателем (физическим лицом, исполняющим обязанности налогового агента) указываются его фамилия, имя, отчество (при наличии) в соответствии с документом, удостоверяющим личность).

25. В показателе "Форма реорганизации (ликвидация)" указывается код реорганизации (ликвидации) в соответствии с приложением N 3 к настоящему Порядку.

26. Реквизит "ИНН/КПП реорганизованной организации" указывается в соответствии с пунктами 16 и 18 настоящего Порядка.

27. В показателе "Номер контактного телефона" указывается (при наличии) номер контактного телефона налогоплательщика или его представителя с указанием телефонного кода города, без пробелов, без скобок, без прочерков.

28. При заполнении показателя "На ____ страницах с приложением подтверждающих документов и (или) их копий на ____ листах" указываются количество страниц, на которых составлена декларация.

29. При заполнении показателя, указанного в пункте 28 настоящего Порядка, указывается также количество листов приложенных к декларации документов и (или) их копий, в том числе количество листов документа, подтверждающего полномочия представителя налогоплательщика (в случае представления декларации представителем налогоплательщика).

30. В разделе титульного листа "Достоверность и полноту сведений, указанных в настоящей декларации, подтверждаю:" указывается:

"1" - если документ представлен налогоплательщиком, включая лиц (участников товариществ, доверительных управляющих, концессионеров, участников договоров инвестиционного товарищества - управляющих товарищей, ответственных за ведение налогового учета), на которых в соответствии со статьей 174.1 Кодекса возложены обязанности налогоплательщика и лиц, перечисленных в пункте 5 статьи 173 Кодекса, а также лицом - налоговым агентом, на которого в соответствии с Кодексом возложены обязанности по исчислению, удержанию и перечислению в бюджетную систему Российской Федерации налога;

"2" - если документ представлен уполномоченным представителем налогоплательщика (налогового агента).

При представлении декларации организацией указываются фамилия, имя, отчество (при наличии) руководителя организации, ставится его личная подпись (в месте, отведенном для подписи) и дата подписания.

При представлении декларации индивидуальным предпринимателем указываются фамилия, имя, отчество (при наличии) индивидуального предпринимателя, ставится его личная подпись (в месте, отведенном для подписи) и дата подписания.

При представлении декларации представителем налогоплательщика (налогового агента) - юридическим лицом - фамилия, имя, отчество (при наличии) физического лица, уполномоченного в соответствии с документом, подтверждающим полномочия представителя налогоплательщика - юридического лица, удостоверять достоверность и полноту сведений, указанных в декларации.

При представлении декларации физическим лицом - представителем налогоплательщика (налогового агента) указываются построчно фамилия, имя и отчество физического лица (при наличии) представителя налогоплательщика, ставятся его подпись и дата подписания.

При представлении декларации представителем налогоплательщика в поле "Наименование и реквизиты документа, подтверждающего полномочия представителя налогоплательщика, налогового агента" указываются наименование и реквизиты документа, подтверждающего полномочия представителя налогоплательщика (налогового агента). Для доверенности, совершенной в форме электронного документа в соответствии с положениями пункта 3 статьи 29, указывается GUID доверенности.

Подпись руководителя организации, индивидуального предпринимателя либо их представителей и дата подписания проставляются также в разделе 1 декларации, в поле "Достоверность и полноту сведений, указанных в настоящей декларации, подтверждаю".

31. Раздел "Заполняется работником налогового органа" содержит сведения о представлении декларации:

1) способ и вид представления декларации (указывается код согласно приложению N 4 к настоящему Порядку);

2) количество страниц декларации;

3) количество листов подтверждающих документов или их копий, приложенных к декларации;

4) дату представления декларации;

5) фамилию и инициалы имени и отчества (при наличии) работника налогового органа, принявшего декларацию;

6) подпись работника налогового органа, принявшего декларацию.

III. Заполнение раздела 1 "Сумма налога, подлежащая уплате в бюджет (возмещению из бюджета), по данным налогоплательщика" декларации

32. Раздел 1 декларации включает в себя показатели сумм налога, подлежащих уплате в бюджет (возмещению из бюджета), по данным налогоплательщика с отражением кода бюджетной классификации Российской Федерации (далее - код бюджетной классификации), в соответствии с которым подлежат зачислению суммы налога, рассчитанные в декларации за налоговый период, или возмещению из бюджета, рассчитанные в декларации за налоговый период.

33. При заполнении раздела 1 декларации указываются ИНН и КПП налогоплательщика, порядковый номер страницы.

33.1. По строке 010 указывается код в соответствии с Общероссийским классификатором территорий муниципальных образований ОК 033-2013 (ОКТМО). При заполнении показателя "Код по ОКТМО" указывается код муниципального образования, межселенной территории, населенного пункта, входящего в состав муниципального образования, на территории которого осуществляется уплата налога.

33.2. По строке 020 указывается код бюджетной классификации в соответствии с законодательством Российской Федерации о бюджетной классификации.

33.3. По строкам 030 - 040 указываются суммы налога, исчисленные к уплате в бюджет за налоговый период, которые зачисляются на указанный в строке 020 "Код бюджетной классификации".

По строке 030 указывается сумма налога, подлежащая уплате в бюджет за налоговый период в соответствии с пунктом 5 статьи 173 Кодекса, которая подлежит уплате в бюджет в соответствии с пунктом 4 статьи 174 Кодекса. Сумма налога, указанная по строке 030, не указывается в разделе 3 декларации и не участвует в расчете показателей по строкам 040 и 050.

По строке 040, в том числе по строкам и 090 или 095, указывается сумма налога, если величина разницы суммы строк 200 раздела 3, 130 раздела 4, 160 раздела 6 и суммы строк 210 раздела 3, 120 раздела 4, 080 раздела 5, 090 раздела 5, 170 раздела 6 больше или равна нулю.

Сумма налога, указанная по строке 040, подлежит уплате в бюджет в соответствии с пунктом 1 статьи 173 Кодекса.

33.4. По строке 050, в том числе по строкам и 090 или 095, указывается сумма налога, исчисленная к возмещению из бюджета за налоговый период, подлежащая зачету или возврату из бюджета, которая учитывается по коду бюджетной классификации, указанному в строке 020.

Сумма налога указывается по строке 050, если величина разницы суммы строк 200 раздела 3, 130 раздела 4, 160 раздела 6 и суммы строк 210 раздела 3, 120 раздела 4, 080 раздела 5, 090 раздела 5, 170 раздела 6 меньше нуля.

33.5. В случае применения налогоплательщиком заявительного порядка возмещения налога в соответствии со статьей 176.1 Кодекса по строкам 055 - 056 указывается следующая справочная информация.

По строке 055 указывается код основания для применения заявительного порядка возмещения налога в соответствии с пунктом 2 статьи 176.1 Кодекса, который принимает следующие значения:

"01" - при использовании основания, предусмотренного подпунктом 1 пункта 2 статьи 176.1 Кодекса;

"02" - при использовании основания, предусмотренного подпунктом 2 пункта 2 статьи 176.1 Кодекса;

"03" - при использовании основания, предусмотренного подпунктом 3 пункта 2 статьи 176.1 Кодекса;

"04" - при использовании основания, предусмотренного подпунктом 4 пункта 2 статьи 176.1 Кодекса;

"05" - при использовании основания, предусмотренного подпунктом 5 пункта 2 статьи 176.1 Кодекса;

"06" - при использовании основания, предусмотренного подпунктом 6 пункта 2 статьи 176.1 Кодекса;

"07" - при использовании основания, предусмотренного подпунктом 7 пункта 2 статьи 176.1 Кодекса;

"08" - при использовании основания, предусмотренного подпунктом 8 пункта 2 статьи 176.1 Кодекса.

В случае одновременного использования налогоплательщиком нескольких оснований для применения заявительного порядка возмещения налога в соответствии с пунктом 2 статьи 176.1 Кодекса по строке 055 указывается несколько соответствующих кодов.

По строке 056 указывается общая сумма налога, заявляемая к возмещению в заявительном порядке в соответствии со статьей 176.1 Кодекса, по всем кодам, отраженным по строке 055.

33.6. Строки 060 - 080 заполняются только в случае, если в титульном листе по реквизиту "по месту нахождения (учета) (код)" указывается код "227". В остальных случаях по строкам 060 - 080 ставится прочерк.

33.7. По строке 060 указывается регистрационный номер договора инвестиционного товарищества, указываемый участником договора инвестиционного товарищества - управляющим товарищем, ответственным за ведение налогового учета.

33.8. По строке 070 указывается дата начала действия договора инвестиционного товарищества, указываемая участником договора инвестиционного товарищества - управляющим товарищем, ответственным за ведение налогового учета.

33.9. По строке 080 указывается дата окончания действия договора инвестиционного товарищества, указываемая участником договора инвестиционного товарищества - управляющим товарищем, ответственным за ведение налогового учета.

33.10. По строке 085 указывается признак налогоплательщика, заключившего соглашение о защите и поощрении капиталовложений в соответствии с Федеральным законом от 1 апреля 2020 г. N 69-ФЗ "О защите и поощрении капиталовложений в Российской Федерации" (далее - Федеральный закон "О защите и поощрении капиталовложений в Российской Федерации").

Строка 085 заполняется в случае заключения соглашения о защите и поощрении капиталовложений (далее - СЗПК), отраженного в реестре СЗПК в соответствии с Федеральным законом "О защите и поощрении капиталовложений в Российской Федерации".

Цифра "1" проставляется в случае, если налогоплательщик является стороной СЗПК, включенного в реестр СЗПК.

Цифра "2" проставляется в случае, если налогоплательщик не является стороной СЗПК.

33.11. По строкам 090 или 095 заполнение показателей осуществляется с учетом требований абзаца десятого пункта 4.3 статьи 5 Кодекса о раздельном учете объектов налогообложения, налоговой базы и сумм налогов по налогам, подлежащим уплате при исполнении СЗПК, и при осуществлении иной хозяйственной деятельности.

По строке 090 указывается сумма налога, подлежащая уплате в бюджет, в части деятельности, относящейся к инвестиционному проекту, в отношении которого заключено СЗПК.

По строке 095 указывается сумма налога, исчисленная к возмещению из бюджета в части деятельности, относящейся к инвестиционному проекту, в отношении которого заключено СЗПК.

Если налогоплательщик является стороной в нескольких СЗПК, то по строкам 090 или 095 указываются суммарные данные по всем СЗПК, включенным в реестр СЗПК.

IV. Заполнение раздела 2 "Сумма налога, подлежащая уплате в бюджет, по данным налогового агента" декларации

34. Раздел 2 декларации включает в себя показатель суммы налога, подлежащей уплате в бюджет, по данным налогового агента, указанного в статье 161 Кодекса, а также в пунктах 10 и 10.1 статьи 174.2 Кодекса, с указанием кода бюджетной классификации, на который подлежит зачислению сумма налога.

Код бюджетной классификации указывается в соответствии с законодательством Российской Федерации о бюджетной классификации.

35. Раздел 2 декларации заполняется налоговым агентом отдельно по каждому:

иностранному лицу, указанному в пункте 1 статьи 161 Кодекса;

арендодателю (органу государственной власти и управления и органу местного самоуправления, органу публичной власти федеральной территории "Сириус", предоставляющему в аренду федеральное имущество, имущество субъектов Российской Федерации, муниципальное имущество, имущество, находящееся в собственности федеральной территории "Сириус");

продавцу в случае предоставления на территории Российской Федерации органами государственной власти и управления, органами местного самоуправления, органами публичной власти федеральной территории "Сириус" права ограниченного пользования земельным участком (сервитута) в отношении земельных участков, находящихся в федеральной собственности, собственности субъектов Российской Федерации и муниципальной собственности, земельных участков, находящихся в собственности федеральной территории "Сириус";

продавцу в соответствии с договором, предусматривающим реализацию (передачу) государственного имущества, не закрепленного за государственными предприятиями и учреждениями, составляющего государственную казну Российской Федерации, казну республики в составе Российской Федерации, казну края, области, города федерального значения, автономной области, автономного округа, а также муниципального имущества, не закрепленного за муниципальными предприятиями и учреждениями, составляющего муниципальную казну соответствующего городского, сельского поселения или другого муниципального образования, государственного и муниципального имущества, не закрепленного за государственными и муниципальными предприятиями и учреждениями, составляющего казну федеральной территории "Сириус".

При наличии нескольких договоров с одним налогоплательщиком, в частности, с одним арендодателем (органом государственной власти и управления и органом местного самоуправления органом публичной власти федеральной территории "Сириус") раздел 2 декларации заполняется налоговым агентом на одной странице.

35.1. Налоговый агент, реализующий на территории Российской Федерации товары (работы, услуги, имущественные права) иностранных лиц, указанных в пункте 1 статьи 161 Кодекса, с участием в расчетах на основе договоров поручения, договоров комиссии или агентских договоров с указанными иностранными лицами, раздел 2 заполняет отдельно по каждому продавцу - иностранному лицу, указанному в пункте 1 статьи 161 Кодекса.

Налоговый агент, реализующий на территории Российской Федерации услуги в электронной форме, указанные в пункте 1 статьи 174.2 Кодекса, с участием в расчетах непосредственно с покупателем на основании договоров поручения, комиссии, агентских или иных аналогичных договоров, заключенных с иностранными организациями, оказывающими такие услуги, раздел 2 заполняет отдельно по каждой иностранной организации с учетом особенностей, предусмотренных пунктом 4 статьи 174.2 Кодекса.

В случае оказания услуг в электронной форме, указанных в пункте 1 статьи 174.2 Кодекса, с участием в расчетах нескольких посредников раздел 2 заполняет тот налоговый агент - посредник, который подлежит постановке на учет в налоговом органе и осуществляет расчеты непосредственно с покупателем независимо от наличия у него договора с иностранной организацией, оказывающей такие услуги.

Налоговый агент, уполномоченный осуществлять реализацию конфискованного имущества, имущества, реализуемого по решению суда, бесхозяйных ценностей, кладов и скупленных ценностей, а также ценностей, перешедших по праву наследования государству, раздел 2 декларации заполняет на одной странице.

35.2. Раздел 2 заполняется налоговым агентом, указанным в пункте 5.2 статьи 161 Кодекса, при реализации товаров (работ, услуг) на территории Российской Федерации иностранными лицами, указанными в пункте 1 статьи 161 Кодекса, в счет выкупа выпущенных ими цифровых прав, включающих одновременно цифровые финансовые активы и утилитарные цифровые права. Раздел 2 декларации заполняется налоговым агентом отдельно по каждому иностранному лицу, указанному в пункте 1 статьи 161 Кодекса.

Раздел 2 заполняется налоговым агентом, указанным в пункте 5.3 статьи 161 Кодекса, при реализации физическими лицами или банками цифровых прав, включающих одновременно цифровые финансовые активы и утилитарные цифровые права, организациям (за исключением банков), если указанные цифровые права удостоверяют право на получение товаров, предусмотренных подпунктом 6.2 пункта 1 статьи 164 Кодекса, и при получении оплаты, частичной оплаты в связи с выпуском указанных цифровых прав налогоплательщиком, выпустившим указанные цифровые права, была применена налоговая ставка, предусмотренная пунктом 1 статьи 164 Кодекса.

Раздел 2 декларации заполняется налоговым агентом, указанным в пункте 6 статьи 161 Кодекса, в случае реализации судна (гражданского воздушного судна) на территории Российской Федерации, если в течение 90 календарных дней со дня передачи этого судна (гражданского воздушного судна) налогоплательщиком покупателю (заказчику) государственная регистрация судна в Российском международном реестре судов (гражданского воздушного судна в Государственном реестре гражданских воздушных судов Российской Федерации) не осуществлена. Раздел 2 декларации заполняется налоговым агентом отдельно по каждому судну (гражданскому воздушному судну), находящемуся в его собственности по истечении указанных 90 календарных дней.

Налоговые агенты, указанные в пункте 8 статьи 161 Кодекса, не являющиеся налогоплательщиками налога на добавленную стоимость или являющиеся налогоплательщиками налога на добавленную стоимость, освобожденными от исполнения обязанностей налогоплательщика, связанных с исчислением и уплатой налога, раздел 2 декларации заполняют совокупно в отношении всех товаров, указанных в пункте 8 статьи 161 Кодекса, отгруженных всеми налогоплательщиками-продавцами за истекший налоговый период.

Раздел 2 декларации заполняется налоговым агентом, указанным в пункте 6.1 статьи 161 Кодекса, если в течение 90 календарных дней со дня передачи по договору аренды (лизинга) гражданского воздушного судна государственная регистрация гражданского воздушного судна в Государственном реестре гражданских воздушных судов Российской Федерации не осуществлена. Раздел 2 декларации заполняется налоговым агентом отдельно по каждому гражданскому воздушному судну, находящемуся в его собственности по истечении указанных 90 календарных дней.

Раздел 2 декларации заполняется налоговым агентом, указанным в пункте 6.2 статьи 161 Кодекса, при исключении данных о гражданском воздушном судне, реализованном на территории Российской Федерации, из Государственного реестра гражданских воздушных судов Российской Федерации (пункт 2 статьи 33 Воздушного кодекса Российской Федерации). Раздел 2 декларации заполняется налоговым агентом отдельно по каждому гражданскому воздушному судну, находящемуся в его собственности на дату исключения из Государственного реестра гражданских воздушных судов Российской Федерации.

36. При заполнении раздела 2 декларации необходимо указать ИНН и КПП налогового агента, порядковый номер страницы.

36.1. При заполнении раздела 2 декларации налоговыми агентами, указанными в пункте 8 статьи 161 Кодекса, не являющимися налогоплательщиками налога на добавленную стоимость или являющимися налогоплательщиками налога на добавленную стоимость, освобожденными от исполнения обязанностей налогоплательщика, связанных с исчислением и уплатой налога, в строках 010 - 030 ставится прочерк.

36.2. При заполнении раздела 2 декларации отделением иностранной организации, состоящей на учете в налоговых органах в качестве налогоплательщика, уполномоченным осуществлять централизованный порядок уплаты налога на основании пункта 7 статьи 174 Кодекса, по строке 010 указывается КПП подразделения иностранной организации, за которое уполномоченное отделение представляет раздел 2 декларации и уплачивает налог.

36.3. По строке 020 указывается:

наименование иностранного лица, указанного в пункте 1 статьи 161 Кодекса, либо состоящего на учете в соответствии с пунктом 4.6 статьи 83 Кодекса;

арендодателя (органа государственной власти и управления и органа местного самоуправления, предоставляющего в аренду федеральное имущество, имущество субъектов Российской Федерации и муниципальное имущество, органа публичной власти федеральной территории "Сириус");

продавца в случае предоставления на территории Российской Федерации органами государственной власти и управления, органами местного самоуправления, органами публичной власти федеральной территории "Сириус" права ограниченного пользования земельным участком (сервитута) в отношении земельных участков, находящихся в федеральной собственности, собственности субъектов Российской Федерации и муниципальной собственности, земельных участков, находящихся в собственности федеральной территории "Сириус";

продавца в соответствии с договором, предусматривающим реализацию (передачу) государственного имущества, не закрепленного за государственными предприятиями и учреждениями, составляющего государственную казну Российской Федерации, казну республики в составе Российской Федерации, казну края, области, города федерального значения, автономной области, автономного округа, а также муниципального имущества, не закрепленного за муниципальными предприятиями и учреждениями, составляющего муниципальную казну соответствующего городского, сельского поселения или другого муниципального образования, государственного и муниципального имущества, не закрепленного за государственными и муниципальными предприятиями и учреждениями, составляющего казну федеральной территории "Сириус".

продавца при реализации физическими лицами или банками цифровых прав, включающих одновременно цифровые финансовые активы и утилитарные цифровые права, организациям (за исключением банков), если указанные цифровые права удостоверяют право на получение товаров, предусмотренных подпунктом 6.2 пункта 1 статьи 164 Кодекса, и при получении оплаты, частичной оплаты в связи с выпуском указанных цифровых прав налогоплательщиком, выпустившим указанные цифровые права, была применена налоговая ставка, предусмотренная пунктом 1 статьи 164 Кодекса.

При исполнении обязанностей налоговых агентов в случаях, предусмотренных пунктами 4, 6, 6.1, 6.2 статьи 161 Кодекса, в строке 020 раздела 2 ставится прочерк.

36.4. По строке 030 указывается ИНН лица, указанного по строке 020 (при его наличии), при отсутствии - ставится прочерк.

36.5. По строке 040 указывается код бюджетной классификации.

36.6. По строке 050 указывается код в соответствии с Общероссийским классификатором территорий муниципальных образований ОК 033-2013 (ОКТМО) налогового агента. При заполнении показателя "Код по ОКТМО" указывается код муниципального образования, межселенной территории, населенного пункта, входящего в состав муниципального образования, на территории которого осуществляется уплата налога налоговым агентом.

36.7. По строке 060 указывается сумма налога, подлежащая уплате в бюджет налоговым агентом.

Налоговыми агентами, перечисленными под кодами 1011703, 1011705, 1011707, 1011709, 1011716, 1011717, 1011718, 1011719, 1011720, 1011721, 1011722, приведенными в приложении N 1 к настоящему Порядку, по строке 060 раздела 2 указывается сумма налога, исчисленная в соответствии со статьей 161 Кодекса и пунктом 4 статьи 173 Кодекса, с учетом пункта 10 статьи 154 Кодекса, с применением налоговых ставок, установленных пунктами 2 - 4, 8 статьи 164 Кодекса, подлежащая уплате в соответствии с пунктом 1 статьи 174 Кодекса.

Налоговыми агентами, перечисленными под кодом 1011714, приведенным в приложении N 1 к настоящему Порядку, по строке 060 раздела 2 указывается сумма налога, исчисленная в соответствии с пунктом 5 статьи 161 Кодекса с учетом особенностей, предусмотренных пунктом 4 статьи 174.2 Кодекса, пунктом 4 статьи 173 Кодекса и пункта 10 статьи 154 Кодекса, с применением налоговой ставки, установленной пунктом 4 статьи 164 Кодекса, и подлежащая уплате в соответствии с пунктом 1 статьи 174 Кодекса.

Налоговыми агентами, указанными в пункте 8 статьи 161 Кодекса, не являющимися налогоплательщиками налога на добавленную стоимость или являющимися налогоплательщиками налога на добавленную стоимость, освобожденными от исполнения обязанностей налогоплательщика, связанных с исчислением и уплатой налога, перечисленными под кодом 1011715, приведенным в приложении N 1 к настоящему Порядку, по строке 060 раздела 2 указывается итоговая сумма налога, исчисленная к уплате в бюджет в соответствии с пунктом 4.1 статьи 173 Кодекса.

36.8. По строке 070 указывается код операции, осуществляемой налоговыми агентами, указанными в статье 161 Кодекса, а также в пунктах 10 и 10.1 статьи 174.2 Кодекса, в соответствии с приложением N 1 к настоящему Порядку.

36.9. В случаях, предусмотренных в пунктах 4 и 5 статьи 161 Кодекса (за исключением налоговых агентов, перечисленных под кодом 1011714, указанным в приложении N 1 к настоящему Порядку), сумма налога, подлежащая уплате в бюджет, отражаемая по строке 060, исчисляется с учетом показателей, указываемых по строкам 080, 090 и 100 раздела 2 декларации следующим образом.

По строке 080 указывается сумма налога, исчисленная налоговым агентом по отгруженным за данный налоговый период товарам (выполненным работам, оказанным услугам, переданным имущественным правам).

По строке 090 указывается сумма налога, исчисленная налоговым агентом с оплаты, частичной оплаты, полученной в указанном налоговом периоде, в счет предстоящей отгрузки товаров (выполнения работ, оказания услуг, передачи имущественных прав).

При отсутствии суммы налога по строке 080 сумма налога, указанная по строке 090, переносится в строку 060.

При отсутствии суммы налога по строке 090 сумма налога, указанная по строке 080, переносится в строку 060.

В случае если моментом определения налоговой базы в соответствии со статьей 167 Кодекса у налогового агента является день оплаты, частичной оплаты в счет предстоящих поставок товаров (выполнения работ, оказания услуг, передачи имущественных прав), то на день отгрузки товаров (выполнения работ, оказания услуг, передачи имущественных прав) в счет поступившей оплаты, частичной оплаты также возникает момент определения налоговой базы, при этом сумма налога, исчисленная с оплаты, частичной оплаты и отраженная по строке 090 раздела 2 декларации в данном налоговом периоде и (или) предыдущих налоговых периодах, подлежит вычету (в доле, не превышающей сумму налога, исчисленную при отгрузке товаров, выполнении работ, оказании услуг, передачи имущественных прав, в счет предстоящей поставки которых получена предоплата). Указанная сумма налога указывается налоговыми агентами по строке 100 раздела 2 декларации. В данном случае сумма налога, подлежащая уплате в бюджет, исчисляется налоговым агентом как сумма строк 080 и 090, уменьшенная на величину строки 100, и указывается по строке 060 раздела 2 декларации.

Налоговые агенты, перечисленные под кодом 1011714, приведенным в приложении N 1 к настоящему Порядку, по строкам 080, 090 и 100 ставят прочерк.

V. Заполнение раздела 3 "Расчет суммы налога, подлежащей уплате в бюджет по операциям, облагаемым по налоговым ставкам, предусмотренным пунктами 2 - 4, 8 статьи 164, пунктом 3 статьи 174.3 Налогового кодекса Российской Федерации" декларации

37. При заполнении раздела 3 декларации необходимо указать ИНН и КПП налогоплательщика, порядковый номер страницы.

38. В графах 3 и 5 по строкам 010 - 042 указываются налоговая база, определяемая в соответствии со статьями 153 - 157, пунктами 10 и 11 статьи 154, пунктами 5.1 и 8 статьи 161, статей 162 и 162.3, пунктом 2 статьи 174.3 Кодекса, и сумма налога по соответствующей налоговой ставке, в том числе по операциям реализации до истечения срока, указанного в абзаце третьем подпункта 1.1 пункта 1 статьи 151 Кодекса, товаров, в отношении которых при таможенном декларировании был исчислен налог в соответствии с абзацем первым подпункта 1.1 пункта 1 статьи 151 Кодекса.

По строкам 010 - 042 не указываются операции, не подлежащие налогообложению (освобождаемые от налогообложения), не признаваемые объектом налогообложения, местом реализации которых не признается территория Российской Федерации, облагаемые по налоговой ставке 0 процентов (в том числе при отсутствии подтверждения обоснованности ее применения), а также суммы оплаты, частичной оплаты, полученные в счет предстоящих поставок товаров (выполнения работ, оказания услуг).

В случае определения момента определения налоговой базы в соответствии с пунктом 13 статьи 167 Кодекса как день отгрузки (передачи) товаров (выполнения работ, оказания услуг), в графах 3 и 5 по строке 010 заполняются, соответственно, налоговая база, определяемая в соответствии со статьей 154 Кодекса, и сумма налога при реализации товаров (работ, услуг), длительность производственного цикла изготовления которых составляет свыше шести месяцев, по перечню, предусмотренному пунктом 13 статьи 167 Кодекса.

Сумма налога, отражаемая по строкам 010 и 020 в графе 5 при применении налоговых ставок 20 и 10 процентов, рассчитывается путем умножения суммы, отраженной в графе 3 раздела 3 декларации, соответственно, на 20 или 10 и деления на 100.

Сумма налога, отражаемая по строкам 021 и 022 в графе 5 при применении налоговых ставок 7 и 5 процентов, рассчитывается путем умножения суммы, отраженной в графе 3 раздела 3 декларации, соответственно, на 7 или 5 и деления на 100.

Сумма налога, отражаемая по строкам 030 и 040 в графе 5, при применении налоговых ставок 20/120 или 10/110 рассчитывается путем умножения суммы, отраженной в графе 3, на 20 и деления на 120 или путем умножения на 10 и деления на 110.

Сумма налога, отражаемая по строкам 031 и 032 в графе 5, определяется как соответствующая расчетной налоговой ставке в размере 16,67 процента или 9,09 (в случаях, предусмотренных пунктом 2 статьи 164 Кодекса) процентная доля налоговой базы.

Сумма налога, отражаемая по строкам 033 и 034 в графе 5, при применении налоговых ставок 7/107 или 5/105 рассчитывается путем умножения суммы, отраженной в графе 3, на 7 и деления на 107 или путем умножения на 5 и деления на 105.

38.1. В графах 3 и 5 по строке 043 указываются налоговая база и сумма налога по операциям реализации товаров, вывезенных в таможенной процедуре экспорта, и (или) в отношении таких товаров по операциям выполненных работ (оказанных услуг), предусмотренных подпунктами 2.1 - 2.5, 2.7 и 2.8 пункта 1 статьи 164 Кодекса, налогообложение которых производится в соответствии с пунктом 7 статьи 164 Кодекса.

38.2. В графах 3 и 5 по строке 044 указываются налоговая база и сумма налога по операциям реализации организацией розничной торговли товаров физическим лицам - гражданам иностранных государств с оформлением документов (чеков) для компенсации суммы налога, предусмотренных статьей 169.1 Кодекса.

38.3. В графах 3 и 5 по строке 050 указываются налоговая база и соответствующая сумма налога при реализации предприятия в целом как имущественного комплекса, определяемые в соответствии со статьей 158 Кодекса.

38.4. В графах 3 и 5 по строке 060 указываются налоговая база, определяемая в соответствии с пунктом 2 статьи 159 Кодекса, и сумма налога, исчисленная по строительно-монтажным работам, выполненным для собственного потребления, в соответствии с пунктом 10 статьи 167 Кодекса.

38.5. В графах 3 и 5 по строке 070 указываются суммы оплаты, частичной оплаты в счет предстоящих поставок товаров (выполнения работ, оказания услуг), передачи имущественных прав (за исключением сумм оплаты, частичной оплаты, полученной налогоплательщиками, определяющими момент определения налоговой базы в соответствии с пунктом 13 статьи 167 Кодекса) и соответствующие суммы налога.

По строке 070 правопреемником (ми) также указываются суммы авансовых или иных платежей в счет предстоящих поставок товаров (выполнения работ, оказания услуг), передачи имущественных прав, полученных в порядке правопреемства от реорганизованной (реорганизуемой) организации в соответствии с пунктом 2 статьи 162.1 Кодекса с учетом особенностей, установленных пунктом 10 статьи 162.1 Кодекса.

По строке 070 указываются суммы налога, исчисленные налоговым агентом, указанным в пункте 8 статьи 161 Кодекса, с сумм оплаты, частичной оплаты, перечисленных в счет предстоящего приобретения товаров, указанных в пункте 8 статьи 161 Кодекса.

38.6. В графе 5 по строке 080 указываются суммы налога, подлежащие восстановлению на основании положений главы 21 Кодекса.

В графе 5 по строке 080 и, в том числе, в графе 5 по строке 090 указывается сумма налога, предъявленная налогоплательщику-покупателю (исчисленная налоговым агентом, указанным в пункте 8 статьи 161 Кодекса) при перечислении суммы оплаты, частичной оплаты в счет предстоящих поставок товаров (выполнения работ, оказания услуг), передачи имущественных прав, подлежащая восстановлению в соответствии с подпунктом 3 пункта 3 статьи 170 Кодекса.

В графе 5 по строке 080 и, в том числе, в графе 5 по строке 100 указывается сумма налога, предъявленная налогоплательщику при приобретении товаров (работ, услуг) либо фактически уплаченная им при ввозе на территорию Российской Федерации и иные территории, находящиеся под ее юрисдикцией, и ранее правомерно принятая к вычету, подлежащая восстановлению при совершении операций по реализации товаров (работ, услуг), облагаемых по налоговой ставке 0 процентов.

38.7. В графах 3 и 5 по строке 105 в соответствии с пунктом 6 статьи 105.3 Кодекса указываются суммы корректировки налоговых баз и сумм налога в случае применения налогоплательщиком в контролируемых сделках цен товаров (работ, услуг), имущественных прав, не соответствующих пункту 1 статьи 105.3 Кодекса.

38.8. В графе 5 по строке 110 указывается подлежащая уплате сумма налога, исчисленная при таможенном декларировании товаров в случаях, предусмотренных абзацем третьим подпункта 1.1 пункта 1 статьи 151 Кодекса.

38.9. В графе 5 по строке 115 указывается подлежащая уплате сумма налога, исчисленная при таможенном декларировании товаров в случаях, предусмотренных пунктом 6 статьи 173 Кодекса.

38.10. В графе 5 по строке 118 указывается общая сумма налога (сумма величин графы 5 строк 010 - 042, 050 - 080, 105 - 115), исчисленная с учетом восстановленных сумм налога за налоговый период.

38.11. В графе 3 по строкам 120 - 185 указываются суммы налога, подлежащие вычету в соответствии со статьями 171 и 172 Кодекса, а также в соответствии с пунктом 26 Протокола.

В графе 3 по строке 120 налогоплательщиком (правопреемником, являющимся налогоплательщиком налога при реорганизации) указываются суммы налога по перечисленным в пунктах 1, 2, 2.2, 2.3, 2.4, 2.5, 4, 7, 11, 13 статьи 171 Кодекса товарам (работам, услугам), основным средствам, нематериальным активам и имущественным правам, приобретенным (полученным правопреемником при реорганизации, а также налогоплательщиком в качестве вклада (взноса) в уставный (складочный) капитал или фонд) для осуществления налогооблагаемых операций, принимаемые к вычету в соответствии с пунктами 5 и 7 статьи 162.1 Кодекса, с учетом особенностей, установленных пунктом 10 статьи 162.1 Кодекса, пунктами 1 и 8 статьи 172 Кодекса, статьей 3 Федерального закона от 22 июля 2005 г. N 119-ФЗ "О внесении изменений в главу 21 части второй Налогового кодекса Российской Федерации и о признании утратившими силу отдельных положений актов законодательства Российской Федерации о налогах и сборах" (далее - Федеральный закон от 22 июля 2005 г. N 119-ФЗ).

В графе 3 по строке 120 также указываются суммы налога, принимаемые к вычету налогоплательщиком-продавцом (за исключением покупателей-налогоплательщиков, исполняющих обязанности налогового агента), в случаях, предусмотренных пунктом 5 статьи 171 Кодекса, а также суммы налога, исчисленные и уплаченные правопреемником (продавцом) с соответствующих сумм авансовых или иных платежей, предусмотренных пунктами 2 и 3 статьи 162.1 Кодекса, при расторжении или изменении условий соответствующего договора и возврата правопреемником (продавцом) соответствующих сумм авансовых платежей покупателям согласно пункту 4 статьи 162.1 Кодекса.

В графе 3 по строке 120 также указывается сумма налога по приобретенным товарам (работам, услугам), в том числе по основным средствам и нематериальным активам, имущественным правам, используемым для осуществления операций по производству товаров (работ, услуг) длительного производственного цикла изготовления, подлежащая вычету в соответствии с пунктом 7 статьи 172 Кодекса.

В графе 3 по строке 120 также указываются суммы налога по приобретенному оборудованию к установке, работам по сборке (монтажу) данного оборудования, подлежащие вычету в соответствии с пунктом 6 статьи 171 и пунктом 1 статьи 172 Кодекса.

В графе 3 по строке 120 указываются суммы налога, предъявленные налогоплательщику по товарам (работам, услугам), приобретенным им для выполнения строительно-монтажных работ, и суммы налога, предъявленные налогоплательщику при приобретении им объектов незавершенного капитального строительства, подлежащие вычету в соответствии с пунктом 5 статьи 172 Кодекса, с учетом особенностей, установленных статьей 3 Федерального закона от 22 июля 2005 г. N 119-ФЗ.

В графе 3 по строке 120 и, в том числе по строке 125, указываются суммы налога, предъявленные подрядными организациями (застройщиками либо техническими заказчиками) при проведении ими капитального строительства основных средств (ликвидации основных средств), сборке (разборке), монтаже (демонтаже) основных средств, принимаемые к вычету в соответствии с пунктом 5 статьи 172 Кодекса.

В графе 3 по строке 120 указывается сумма налога, принимаемая к вычету продавцом (покупателем, исполняющим обязанности налогового агента в соответствии с пунктом 8 статьи 161 Кодекса) в случае изменения стоимости отгруженных им товаров (выполненных работ, оказанных услуг), переданных имущественных прав в сторону уменьшения, а также сумма налога, принимаемая к вычету покупателем в случае изменения стоимости отгруженных продавцом товаров (выполненных работ, оказанных услуг), переданных имущественных прав в сторону увеличения.

В графе 3 по строке 120 указывается сумма налога, исчисленная налоговым агентом при приобретении товаров, указанных в пункте 8 статьи 161 Кодекса, в соответствии с главой 21 Кодекса.

В графе 3 по строке 120 указывается сумма налога, ранее исчисленная и уплаченная в бюджет российским посредником в соответствии с пунктами 3 и 4 статьи 174.3 Кодекса и подлежащая вычету при возврате ранее реализованного товара либо при отказе покупателя - физического лица от поставки оплаченного (частично оплаченного) товара.

38.12. В графе 3 по строке 130 указывается сумма налога, предъявленная покупателю при перечислении суммы оплаты, частичной оплаты в счет предстоящих поставок товаров (выполнения работ, оказания услуг), передачи имущественных прав, подлежащая вычету у покупателя в соответствии с пунктом 12 статьи 171 и пунктом 9 статьи 172 Кодекса.

В графе 3 по строке 130 указывается сумма налога, исчисленная налоговым агентом, указанным в пункте 8 статьи 161 Кодекса, с сумм оплаты, частичной оплаты, перечисленных в счет предстоящего приобретения товаров, указанных в пункте 8 статьи 161 Кодекса.

38.13. В графе 3 по строке 135 указываются суммы налога, исчисленные налогоплательщиком - организацией розничной торговли по товарам, реализованным физическим лицам - гражданам иностранных государств, подлежащие вычету в случаях, предусмотренных пунктом 4.1 статьи 171 Кодекса.

38.14. В графе 3 по строке 140 указывается сумма налога, исчисленная налогоплательщиком в соответствии с пунктом 10 статьи 167 Кодекса (отраженная по строке 060 раздела 3 декларации), подлежащая вычету согласно абзацу второму пункта 5 статьи 172 Кодекса, на момент определения налоговой базы в соответствии с пунктом 10 статьи 167 Кодекса.

В графе 3 по строке 140 правопреемником указывается сумма налога, исчисленная реорганизованной (реорганизуемой) организацией в соответствии с пунктом 10 статьи 167 Кодекса (отраженная ранее по соответствующей строке раздела 3 декларации), после уплаты в бюджет налога по строительно-монтажным работам для собственного потребления, на основании декларации в соответствии со статьей 173 Кодекса, с учетом особенностей, установленных абзацем третьим пункта 5 статьи 172 Кодекса.

38.15. В графе 3 по строке 150 указываются суммы налога, уплаченные налогоплательщиком таможенным органам при ввозе товаров на территорию Российской Федерации и иные территории, находящиеся под ее юрисдикцией, в таможенных процедурах выпуска для внутреннего потребления, переработки для внутреннего потребления, временного ввоза и переработки вне таможенной территории, подлежащие вычету в соответствии со статьями 171 и 172 Кодекса.

38.16. В графе 3 по строке 160 указываются суммы налога, уплаченные налогоплательщиком налоговым органам при ввозе товаров на территорию Российской Федерации и иные территории, находящиеся под ее юрисдикцией с территории государств - членов ЕАЭС, подлежащие вычету на основании пункта 26 Протокола в соответствии с главой 21 Кодекса.

38.17. В графе 3 по строке 170 продавцом указываются суммы налога, исчисленные с сумм оплаты, частичной оплаты, полученной в счет предстоящих поставок товаров (работ, услуг), предстоящей передачи имущественных прав, и отраженные в строке 070, принимаемые к вычету с даты отгрузки соответствующих товаров (выполнения работ, оказания услуг), передачи имущественных прав в соответствии с пунктом 6 статьи 172 Кодекса; для реорганизованной (реорганизуемой) организации - после перевода долга на правопреемника (правопреемников) в соответствии с пунктом 1 статьи 162.1 Кодекса.

В графе 3 по строке 170 также указываются суммы налога, принимаемые к вычету у правопреемника, исчисленные и уплаченные правопреемником с сумм авансовых или иных платежей, предусмотренных пунктом 2 статьи 162.1 Кодекса, а также указанных в пункте 3 статьи 162.1 Кодекса, после даты реализации соответствующих товаров (работ, услуг).

В графе 3 по строке 170 указываются суммы налога, исчисленные налоговым агентом, указанным в пункте 8 статьи 161 Кодекса, с сумм оплаты, частичной оплаты, перечисленных в счет предстоящего приобретения товаров, указанных в пункте 8 статьи 161 Кодекса, и отраженные в строке 070, принимаемые к вычету с даты отгрузки соответствующих товаров.

38.18. В графе 3 по строке 180 налогоплательщиком указывается подлежащая вычету сумма налога, исчисленная в соответствии со статьей 161 Кодекса налогоплательщиком в качестве покупателя - налогового агента, при выполнении условий, установленных пунктом 3 статьи 171, пунктом 4 статьи 173 Кодекса, и отраженная по строке (строкам) 060 раздела 2 декларации, по принятым к учету товарам (работам, услугам), имущественным правам, приобретенным для выполнения операций, являющихся объектом налогообложения налогом.

В графе 3 по строке 180 также указываются суммы налога, принимаемые к вычету покупателем - налогоплательщиком, исполняющим обязанности налогового агента, в случаях, предусмотренных пунктом 5 статьи 171 Кодекса.

38.19. В графе 3 по строке 185 указывается сумма налога, подлежащая вычету в соответствии с пунктом 14 статьи 171 Кодекса.

38.20. В графе 3 по строке 190 указывается общая сумма налога, подлежащая вычету, определяемая как сумма величин, указанных в строках 120, 130 - 185.

38.21. В графе 3 по строке 200 указывается итоговая сумма налога, подлежащая уплате в бюджет за налоговый период по разделу 3 декларации.

38.22. В графе 3 по строке 210 указывается итоговая сумма налога, исчисленная к возмещению за налоговый период по разделу 3 декларации.

VI. Заполнение приложения 1 к разделу 3 "Сумма налога, подлежащая восстановлению и уплате в бюджет за истекший календарный год и предыдущие календарные годы" декларации

39. Приложение 1 к разделу 3 декларации (далее - приложение 1) заполняют налогоплательщики налога один раз в год (одновременно с декларацией за последний налоговый период календарного года) в течение 10 лет, начиная с года, в котором наступил случай, указанный в пункте 4 статьи 259 Кодекса, с указанием данных за предыдущие календарные годы в связи в соответствии со статьей 171.1 Кодекса.

40. Приложение 1 заполняется отдельно по каждому объекту основного средства (далее - объект основного средства), а в случае проведения модернизации (реконструкции) объекта основного средства - отдельно на стоимость выполненных работ по модернизации (реконструкции) указанного объекта основного средства (далее - стоимость работ по модернизации (реконструкции).

40.1. Приложение 1 заполняется за календарный год, который указан на титульном листе в показателе "Отчетный год".

40.2. Приложение 1 заполняется по каждому объекту основного средства, начиная с года, по которому начисление амортизации в соответствии с пунктом 4 статьи 259 Кодекса производится с 1 января 2006 года, а в отношении приобретенных на территории Российской Федерации или ввезенных на территорию Российской Федерации и иные территории, находящиеся под ее юрисдикцией, морских судов, судов внутреннего плавания, судов смешанного (река - море) плавания, воздушных судов и двигателей к ним, начиная с года, по которому начисление амортизации в соответствии с пунктом 4 статьи 259 Кодекса производится с 1 января 2015 года.

По объектам основных средств, амортизация по которым завершена или с момента ввода которых в эксплуатацию по данным бухгалтерского учета у данного налогоплательщика прошло не менее 15 лет, приложение 1 не заполняется.

40.3. При заполнении приложения 1 необходимо отразить ИНН и КПП налогоплательщика, порядковый номер страницы.

40.4. Приложение 1 заполняется налогоплательщиком за 10 лет, начиная с календарного года, в котором начато начисление амортизации по объекту основного средства, а также по работам по модернизации (реконструкции).

40.5. Данные строк 010 - 060 заполняются за 10 лет с одинаковыми показателями.

40.6. По строке 010 указывается наименование объекта основного средства.

40.7. По строке 020 указываются коды операций по объектам основных средств, а также по работам по модернизации (реконструкции), в соответствии с приложением N 1 к настоящему Порядку.

40.8. По строке 030 указывается дата ввода объекта основного средства, в том числе в связи с работами по модернизации (реконструкции), в эксплуатацию. В данной строке указываются число, месяц и календарный год, в котором объект основного средства, в том числе в связи с работами по модернизации (реконструкции), введен в эксплуатацию по данным бухгалтерского учета.

40.9. По строке 040 указывается дата начала начисления амортизации по объекту основного средства, а также по работам по модернизации (реконструкции) в соответствии с пунктом 4 статьи 259 Кодекса. Год, указанный по строке 040, должен совпадать с годом, указанным в первой строке графы 1 по строке 070.

40.10. По строке 050 указывается стоимость объекта основного средства, а также стоимость работ по модернизации (реконструкции), без учета сумм налога на дату ввода его в эксплуатацию по данным бухгалтерского учета, начиная с 1 января 2006 года. В отношении приобретенных на территории Российской Федерации или ввезенных на территорию Российской Федерации и иные территории, находящиеся под ее юрисдикцией, морских судов, судов внутреннего плавания, судов смешанного (река - море) плавания, воздушных судов и двигателей к ним, в этой строке указывается стоимость объекта основного средства, а также стоимость работ по модернизации (реконструкции), без учета сумм налога на дату ввода его в эксплуатацию по данным бухгалтерского учета, начиная с 1 января 2015 года.

40.11. По строке 060 указывается сумма налога, принятая к вычету по объекту основного средства, а также по работам по модернизации (реконструкции), по данным деклараций.

40.12. В графе 1 по строке 070 указывается календарный год.

В первой строке в графе 1 по строке 070 указывается календарный год, в котором начато начисление амортизации по объекту основного средства, в том числе в связи с работами по модернизации (реконструкции), по данным налогового учета.

В графе 1 по строке 070 указываются календарные годы в порядке возрастания. Показатели, составленные за первый календарный год или предшествующие календарные годы календарному году, за который составляется приложение 1, из соответствующих граф, составленных, начиная с 2006 года (в отношении приобретенных на территории Российской Федерации или ввезенных на территорию Российской Федерации и иные территории, находящиеся под ее юрисдикцией, морских судов, судов внутреннего плавания, судов смешанного (река - море) плавания, воздушных судов и двигателей к ним, начиная с 2015 года), переносятся в графы 2 - 4 по строке 070 в соответствующие строки приложения 1, составленного за календарный год, указанный на титульном листе в показателе "Отчетный год". При отсутствии показателей за первый календарный год или предшествующие календарные годы в графах 2 и 3 ставится прочерк, а в графе 4 указывается цифра "0".

40.13. В графе 2 по строке 070 указывается дата начала использования объекта основного средства, в том числе после модернизации (реконструкции), для осуществления операций, указанных в пункте 2 статьи 170 Кодекса в календарном году, за который составляется приложение 1.

40.14. В графе 3 по строке 070 указывается доля в процентах, определяемая исходя из стоимости отгруженных в календарном году, за который составляется приложение 1, товаров (работ, услуг), переданных имущественных прав, не облагаемых налогом и указанных в пункте 2 статьи 170 Кодекса, в общей стоимости товаров (работ, услуг), имущественных прав, отгруженных (переданных) в календарном году, за который составляется приложение 1. Доля в процентах округляется с точностью до десятичного знака (то есть округляется до одного знака после запятой).

40.15. В графе 4 по строке 070 указывается сумма налога, подлежащая восстановлению и уплате в бюджет по объекту основного средства, а также по работам по модернизации (реконструкции) за календарный год, за который составляется приложение 1. Указанная сумма рассчитывается следующим образом: 1/10 часть суммы (показателя), указанной по строке 060, умножается на показатель графы 3 строки 070 за тот календарный год, за который составляется приложение 1, и делится на 100.

40.16. Сумма налога, отраженная в графе 4 по строке 070 в соответствующей строке за календарный год, за который составляется приложение 1, переносится в строку 080 раздела 3 декларации, составленной за последний налоговый период календарного года.

VII. Заполнение приложения 2 к разделу 3 "Расчет суммы налога, подлежащей уплате по операциям по реализации товаров (работ, услуг), передаче имущественных прав, и суммы налога, подлежащей вычету, иностранной организацией, осуществляющей предпринимательскую деятельность на территории Российской Федерации через свои подразделения (представительства, отделения)" декларации

41. Приложение 2 к разделу 3 декларации (далее - приложение 2) заполняется налогоплательщиком - отделением иностранной организации, состоящей на учете в налоговых органах в качестве налогоплательщика, уполномоченным данной иностранной организацией представлять декларацию и уплачивать налог в целом по операциям всех находящихся на территории Российской Федерации отделений этой иностранной организации.

42. Иностранная организация, имеющая на территории Российской Федерации несколько отделений, самостоятельно выбирает отделение, по месту налоговой регистрации которого она будет представлять декларацию и уплачивать налог в целом по операциям всех находящихся на территории Российской Федерации отделений.

42.1. В графе 1 указывается КПП по месту нахождения каждого отделения иностранной организации, осуществляющей деятельность на территории Российской Федерации через свои отделения, операции по реализации товаров (работ, услуг) которых отражены в декларации.

42.2. В графе 2 по каждому отделению указывается сумма налога, исчисленная по операциям, осуществляемым отделением иностранной организации и подлежащим налогообложению по налоговым ставкам, предусмотренным пунктами 2 - 4 статьи 164 Кодекса, с учетом восстановленных сумм.

42.3. В графе 3 по каждому отделению указывается сумма налога, подлежащая вычету при осуществлении операций, подлежащих налогообложению.

42.4. Сумма величин, указанных в графе 2 приложения 2, должна соответствовать общей сумме налога, исчисленной с учетом восстановленных сумм и отраженной в строке 110 раздела 3 декларации.

42.5. Сумма величин, указанных в графе 3 приложения 2, должна соответствовать общей сумме налога, подлежащей вычету и отраженной в строке 190 раздела 3 декларации.

VIII. Заполнение раздела 4 "Расчет суммы налога по операциям по реализации товаров (работ, услуг), обоснованность применения налоговой ставки 0 процентов по которым документально подтверждена" декларации

43. При заполнении раздела 4 декларации необходимо указать ИНН и КПП налогоплательщика, порядковый номер страницы.

44. По строкам 010 указываются соответствующие коды операций согласно приложению N 1 к настоящему Порядку.

44.1. По строкам 020 по каждому коду операции указываются налоговые базы за истекший налоговый период, за который представляется декларация, облагаемые по налоговой ставке 0 процентов в соответствии с пунктом 1 статьи 164 Кодекса, пунктом 3 и (или) пунктом 31 Протокола, обоснованность применения которой по указанной операции документально подтверждена.

44.2. По строкам 030 по каждому коду операции указываются налоговые вычеты по операциям по реализации товаров (работ, услуг), обоснованность применения налоговой ставки 0 процентов по которым документально подтверждена.

44.3. По строкам 040 по каждому коду операций указывается сумма налога, ранее исчисленная по операциям по реализации товаров (работ, услуг), по которым обоснованность применения налоговой ставки 0 процентов ранее не была документально подтверждена, и включенная в предыдущие налоговые периоды по соответствующему коду операции в строку 030 раздела 6 декларации, уменьшенная на сумму налога в связи с возвратом товаров (отказом от товаров (работ, услуг), и включенную в предыдущих налоговых периодах по соответствующему коду операции в строку 090 раздела 6 декларации.

44.4. По строкам 050 по каждому коду операций указывается сумма налога, ранее принятая к вычету по товарам (работам, услугам), по которым обоснованность применения налоговой ставки 0 процентов ранее не была документально подтверждена, и включенная в предыдущие налоговые периоды по соответствующему коду операции в строку 040 раздела 6 декларации.

44.5. По строкам 060 указываются соответствующие коды операций согласно приложению N 1 к настоящему Порядку. По строкам 070 и 080 по каждому коду операции указываются суммы корректировки налоговой базы и налоговых вычетов в связи с возвратом товаров (отказом от товаров (работ, услуг), по операциям по реализации которых ранее обоснованность применения налоговой ставки 0 процентов документально была подтверждена. Отражение производится в декларации, представляемой за налоговый период, в котором налогоплательщиком признан такой возврат товаров (отказ от таких товаров (работ, услуг).

44.6. По строкам 090 указываются соответствующие коды операций согласно приложению N 1 к настоящему Порядку. По строкам 100 по каждому коду операции указываются соответствующие суммы, на которые корректируется налоговая база (в случае увеличения цены реализованных товаров (работ, услуг) по операциям по реализации товаров (работ, услуг), обоснованность применения налоговой ставки 0 процентов по которым ранее документально была подтверждена. По строкам 110 по каждому коду операции указываются соответствующие суммы, на которые корректируется налоговая база (в случае уменьшения цены реализованных товаров (работ, услуг) по операциям по реализации товаров (работ, услуг), обоснованность применения налоговой ставки 0 процентов по которым ранее документально была подтверждена. Отражение производится в декларации, представляемой за налоговый период, в котором налогоплательщиком признано такое увеличение (уменьшение) цены реализованных товаров (работ, услуг).

44.7. Сумма налога подлежит отражению по строке 120, если сумма величин по строкам 030 и 040 превышает сумму величин по строкам 050 и 080, и исчисляется как сумма величин по строкам 030 и 040, уменьшенная на сумму величин по строкам 050 и 080.

44.8. Сумма налога подлежит отражению по строке 130, если сумма величин по строкам 030 и 040 меньше суммы величин по строкам 050 и 080, и исчисляется как сумма величин по строкам 050 и 080, уменьшенная на сумму величин по строкам 030 и 040.

IX. Заполнение раздела 5 "Расчет суммы налоговых вычетов по операциям по реализации товаров (работ, услуг), обоснованность применения налоговой ставки 0 процентов по которым ранее документально подтверждена (не подтверждена)" декларации

45. В разделе 5 декларации указываются суммы налога, право на включение которых в налоговые вычеты за налоговый период, за который представлена декларация, возникло у налогоплательщика в отношении операций по реализации товаров (работ, услуг), обоснованность применения налоговой ставки 0 процентов по которым ранее документально подтверждена (не подтверждена).

46. При заполнении раздела 5 декларации необходимо указать ИНН и КПП налогоплательщика, порядковый номер страницы.

46.1. Показатели по строкам 010 и 020 заполняются на основании сведений о годе и налоговом периоде, указанных на титульном листе соответствующей декларации, в которой ранее были отражены операции по реализации товаров (работ, услуг), обоснованность применения налоговой ставки 0 процентов по которым документально подтверждена (не подтверждена).

46.2. Раздел 5 декларации заполняется отдельно по каждому налоговому периоду, сведения о котором отражены в показателях по строкам 010 и 020 данного раздела.

46.3. По строкам 030 указываются коды операций в соответствии с приложением N 1 к настоящему Порядку.

46.4. По строкам 040 по каждому коду операции указываются налоговые базы по операциям по реализации товаров (работ, услуг), облагаемым в соответствии с пунктом 1 статьи 164 Кодекса, пунктом 3 и (или) пунктом 31 Протокола по налоговой ставке 0 процентов, обоснованность применения которой по данным операциям документально подтверждена в налоговом периоде, сведения о котором отражены в показателях по строкам 010 и 020 данного раздела.

46.5. По строкам 050 по каждому коду операции указываются суммы налога по операциям по реализации товаров (работ, услуг), обоснованность применения налоговой ставки 0 процентов по которым была документально подтверждена в налоговом периоде, сведения о котором отражены в показателях по строкам 010 и 020 данного раздела, а право на включение которых в налоговые вычеты возникло у налогоплательщика в налоговом периоде, за который представлена декларация.

46.6. По строке 080 указывается сумма налога, исчисленная к возмещению по разделу 5 декларации. Сумма налога определяется по всем отчетным годам и налоговым периодам, отраженным по строкам 010 и 020 раздела 5 декларации, как сумма подтвержденных величин, отраженных по строкам 050 по каждому коду операции.

46.7. По строкам 060 по каждому коду операций указываются налоговые базы по операциям по реализации товаров (работ, услуг), облагаемых в соответствии с пунктом 1 статьи 164 Кодекса, пунктом 3 и (или) пунктом 31 Протокола по налоговой ставке 0 процентов, обоснованность применения которой по данным операциям документально не подтверждена в налоговом периоде, сведения о котором отражены в показателях по строкам 010 и 020 раздела 5 декларации.

46.8. По строке 070 по каждому коду операции указываются суммы налога по операциям по реализации товаров (работ, услуг), обоснованность применения налоговой ставки 0 процентов по которым была документально не подтверждена в налоговом периоде, сведения о котором отражены в показателях по строкам 010 и 020 раздела 5 декларации, а право на включение которых в налоговые вычеты возникло у налогоплательщика в налоговом периоде, за который представлена декларация.

46.9. По строке 090 указывается сумма налога, исчисленная к возмещению по разделу 5 декларации. Сумма налога определяется по всем отчетным годам и налоговым периодам, отраженным по строкам 010 и 020 раздела 5 декларации, как сумма не подтвержденных величин, отраженных по строкам 070 по каждому коду операции.

X. Заполнение раздела 6 "Расчет суммы налога по операциям по реализации товаров (работ, услуг), обоснованность применения налоговой ставки 0 процентов по которым документально не подтверждена" декларации

47. При заполнении раздела 6 декларации необходимо указать ИНН и КПП налогоплательщика, порядковый номер страницы.

48. По строкам 010 указываются коды операций в соответствии с приложением N 1 к настоящему Порядку.

48.1. По строкам 020 по каждому коду операции указываются раздельно налоговые базы по соответствующим операциям по реализации товаров (работ, услуг), момент определения налоговой базы по которым определен в соответствии со статьей 167 Кодекса и (или) пунктом 5 Протокола. По строкам 030 указываются суммы налога, исчисленные по соответствующей налоговой ставке, по операциям реализации товаров (работ, услуг), обоснованность применения налоговой ставки 0 процентов по которым документально не подтверждена.

48.2. По строкам 040 по каждому коду операции указываются налоговые вычеты по операциям по реализации товаров (работ, услуг), обоснованность применения налоговой ставки 0 процентов по которым документально не подтверждена.

48.3. По строке 050 указывается сумма налога, которая определяется как сумма величин, отраженных по строкам 030 по каждому коду операции.

48.4. По строке 060 указывается сумма налоговых вычетов по операциям реализации товаров (работ, услуг), обоснованность применения налоговой ставки 0 процентов по которым документально не подтверждена. Данная сумма налога определяется как сумма величин, отраженных по строкам 040 по каждому коду операции.

48.5. По строкам 070 указываются соответствующие коды операций согласно приложению N 1 к настоящему Порядку. По строкам 080 - 100 по каждому коду операции указываются суммы корректировки налоговой базы, сумм налога, исчисленных по налоговым ставкам, предусмотренным пунктами 2 - 3 статьи 164 Кодекса, и налоговых вычетов в связи с возвратом товаров (отказом от товаров (работ, услуг) по операциям по реализации которых обоснованность применения налоговой ставки 0 процентов документально не была подтверждена. По строке 080 в декларации, представляемой за налоговый период, в котором налогоплательщиком признан такой возврат товаров (отказ от таких товаров (работ, услуг), указывается соответствующая сумма, на которую корректируется (уменьшается) налоговая база, по строке 090 - указывается корректировка сумм налога, ранее исчисленных по налоговым ставкам, предусмотренным пунктами 2 - 3 статьи 164 Кодекса, по строке 100 - указывается сумма налога, ранее принятая к вычету и подлежащая восстановлению.

48.6. По строкам 110 указываются соответствующие коды операций согласно приложению N 1 к настоящему Порядку. По строкам 120 - 150 по каждому коду операции указываются суммы корректировки налоговой базы (в случае увеличения или уменьшения цены реализованных товаров (работ, услуг) по операциям по реализации товаров (работ, услуг), обоснованность применения налоговой ставки 0 процентов по которым документально не была подтверждена. В декларации, представляемой за налоговый период, в котором налогоплательщиком признано такое увеличение (уменьшение) цены реализованных товаров (работ, услуг), по строке 120 указывается соответствующая сумма, на которую корректируется (увеличивается) налоговая база; по строке 130 указывается сумма, на которую корректируются (увеличиваются) суммы налога, ранее исчисленные по налоговым ставкам, предусмотренным пунктами 2 - 3 статьи 164 Кодекса; по строке 140 указывается соответствующая сумма, на которую корректируется (уменьшается) налоговая база; по строке 150 указывается сумма, на которую корректируются (уменьшаются) суммы налога, ранее исчисленные по налоговым ставкам, предусмотренным пунктами 2 - 3 статьи 164 Кодекса.

48.7. Сумма налога подлежит отражению по строке 160, если сумма величин по строкам 050, 100 и 130 превышает сумму величин по строкам 060, 090 и 150 и исчисляется как сумма величин по строкам 050, 100 и 130, уменьшенная на сумму величин по строкам 060, 090 и 150.

48.8. Сумма налога подлежит отражению по строке 170, если сумма величин по строкам 050, 100 и 130 меньше сумм величин по строкам 060, 090 и 150, и исчисляется как сумма величин по строкам 060, 090 и 150, уменьшенная на сумму величин по строкам 050, 100 и 130.

XI. Заполнение раздела 7 "Операции, не подлежащие налогообложению (освобождаемые от налогообложения); операции, не признаваемые объектом налогообложения; операции по реализации товаров (работ, услуг), местом реализации которых не признается территория Российской Федерации; а также суммы оплаты, частичной оплаты в счет предстоящих поставок товаров (выполнения работ, оказания услуг), длительность производственного цикла изготовления которых составляет свыше шести месяцев" декларации

49. Раздел 7 декларации заполняется налогоплательщиком либо налоговым агентом.

50. При заполнении раздела 7 декларации необходимо отразить ИНН и КПП налогоплательщика (налогового агента), порядковый номер страницы.

50.1. В графе 1 указываются коды операций в соответствии с приложением N 1 к настоящему Порядку.

При отражении в графе 1 операций, не подлежащих налогообложению (освобождаемых от налогообложения), а также операций, не признаваемых объектом налогообложения, под соответствующими кодами операций налогоплательщиком заполняются показатели в графах 2, 3 и 4 по строке 010.

Показатели в графах 3 и 4 заполняются только в отношении операции по реализации, отраженной в графах 1 и 2. При отсутствии данных в графе 2 графы 3 и 4 не заполняются.

При отражении в графе 1 операций по реализации товаров (работ, услуг), местом реализации которых не признается территория Российской Федерации, под соответствующими кодами операций налогоплательщиком заполняются показатели в графе 2. При этом показатели в графах 3 и 4 не заполняются (в указанных графах ставится прочерк).

50.2. В графе 2 по каждому коду операции, не подлежащей налогообложению, и операции, не признаваемой объектом налогообложения, а также операции по реализации товаров (работ, услуг), местом реализации которых не признается территория Российской Федерации, налогоплательщиком либо налоговым агентом указываются:

стоимость товаров (работ, услуг), которые не признаются объектом налогообложения в соответствии с пунктом 2 статьи 146 Кодекса;

стоимость товаров (работ, услуг), местом реализации которых не признается территория Российской Федерации в соответствии со статьями 147, 148 Кодекса, с пунктами 3, 29 Протокола;

стоимость реализованных (переданных) товаров (работ, услуг), не подлежащих налогообложению (освобождаемых от налогообложения) в соответствии со статьей 149 Кодекса с учетом пункта 2 статьи 156 Кодекса.

50.3. В графе 3 по каждому коду операции, не подлежащей налогообложению налогом, указывается стоимость приобретенных товаров (работ, услуг), не облагаемых налогом:

стоимость приобретенных товаров (работ, услуг), операции по реализации которых не подлежат налогообложению налогом в соответствии со статьей 149 Кодекса;

стоимость товаров (работ, услуг), приобретенных у налогоплательщиков, применяющих освобождение от исполнения обязанностей налогоплательщика по уплате налога в соответствии со статьями 145 и 145.1 Кодекса;

стоимость товаров (работ, услуг), приобретенных у лиц, не являющихся налогоплательщиками налога.

50.4. В графе 4 по каждому коду операции, не подлежащей налогообложению налогом, указываются суммы налога, предъявленные при приобретении товаров (работ, услуг) либо уплаченные при ввозе товаров на территорию Российской Федерации, которые не подлежат вычету в соответствии с пунктами 2 и 5 статьи 170 Кодекса.

Показатели в графах 3 и 4 налоговыми агентами не заполняются (в указанных графах ставится прочерк).

50.5. По строке 010 указывается сумма полученной оплаты, частичной оплаты в счет предстоящих поставок товаров (выполнения работ, оказания услуг), длительность производственного цикла изготовления которых составляет свыше шести месяцев, по перечню, предусмотренному пунктом 13 статьи 167 Кодекса.

50.6. При получении оплаты, частичной оплаты налогоплательщиком - изготовителем товаров (работ, услуг) в налоговые органы одновременно с декларацией представляются документы, предусмотренные пунктом 13 статьи 167 Кодекса.

XII. Заполнение раздела 8 "Сведения из книги покупок об операциях, отражаемых за истекший налоговый период" декларации

51. Раздел 8 декларации заполняется налогоплательщиками (налоговыми агентами, за исключением налоговых агентов, указанных в пунктах 4, 5, 5.1 и 5.2 статьи 161 Кодекса) в случаях возникновения права на налоговые вычеты за истекший налоговый период в соответствии со статьей 172 Кодекса.

52. При заполнении раздела 8 декларации необходимо указать ИНН и КПП налогоплательщика; порядковый номер страницы.

52.1. В графе 3 по строке 001 указывается признак актуальности сведений, отраженных в разделе 8 декларации. Строка 001 заполняется в случае представления налогоплательщиком уточненной декларации.

Цифра "0" ставится в случае, если в ранее представленной декларации сведения по разделу 8 декларации не представлялись либо в случае замены сведений, если выявлены ошибки в ранее поданных сведениях или неполнота отражения сведений.

Цифра "1" ставится в случае, если сведения, представленные налогоплательщиком ранее в налоговый орган, актуальны, достоверны, изменению не подлежат и в налоговый орган не представляются. При этом в строках 005, 010 - 230 ставятся прочерки.

При представлении в налоговый орган первичной декларации за соответствующий налоговый период в строке 001 ставится прочерк.

52.2. В графе 3 по строке 005 указывается порядковый номер записи из графы 1 формы книги покупок, применяемой при расчетах по налогу на добавленную стоимость (далее - книга покупок), утвержденной постановлением Правительства Российской Федерации от 26 декабря 2011 г. N 1137 "О формах и правилах заполнения (ведения) документов, применяемых при расчетах по налогу на добавленную стоимость" (далее - постановление N 1137).

52.3. В графе 3 по строкам 010 - 230 отражаются данные, указанные соответственно в графах 2 - 8, 10, 12 - 19 книги покупок. Показатели по строкам 010 - 230 заполняются аналогично заполнению показателей граф 2 - 8, 10, 12 - 19 книги покупок, установленному разделом II Правил ведения книги покупок, применяемой при расчетах по налогу на добавленную стоимость, утвержденных постановлением N 1137.

52.4. В графе 3 по строке 190 отражается сумма НДС всего по книге покупок, указываемая по строке "Всего" книги покупок. Строка 190 заполняется на последней странице раздела 8 декларации, на остальных страницах раздела 8 по строке 190 ставится прочерк.

XIII. Заполнение приложения 1 к разделу 8 "Сведения из дополнительных листов книги покупок" декларации

53. Приложение 1 к разделу 8 декларации заполняется налогоплательщиками (налоговыми агентами, за исключением налоговых агентов, указанных в пунктах 4, 5, 5.1 и 5.2 статьи 161 Кодекса Российской Федерации) в случаях внесения изменений в книгу покупок по истечении налогового периода, за который представляется декларация.

54. При заполнении приложения 1 к разделу 8 декларации необходимо указать ИНН и КПП налогоплательщика, порядковый номер страницы.

54.1. В графе 3 по строке 001 указывается признак актуальности сведений, отраженных в приложении 1 к разделу 8 декларации. Строка 001 заполняется в случае представления налогоплательщиком уточненной декларации.

Цифра "0" ставится в случае, если в ранее представленной декларации сведения по разделу 8 декларации не представлялись либо в случае замены сведений, если выявлены ошибки в ранее поданных сведениях или неполнота отражения сведений.

Цифра "1" ставится в случае, если сведения, представленные налогоплательщиком ранее в налоговый орган, актуальны, достоверны, изменению не подлежат и в налоговый орган не представляются. При этом в строках 005, 008, 010 - 230 ставятся прочерки.

54.2. В графе 3 по строке 005 отражается итоговая сумма налога по книге покупок, указываемая в строке "Всего" книги покупок.

При последующем внесении изменений (дополнений, корректировок) в книгу покупок за один и тот же налоговый период в графе 3 по строке 005 указывается итоговая сумма налога по книге покупок, указываемая в строке "Всего" книги покупок.

54.3. В графе 3 по строке 008 указывается порядковый номер записи приложения 1 к разделу 8 декларации.

54.4. В графе 3 по строкам 010 - 230 отражаются данные, указанные соответственно в графах 2 - 8, 10, 12 - 19 дополнительного листа книги покупок. Показатели по строкам 010 - 230 заполняются аналогично заполнению показателей граф 2 - 8, 10, 12 - 19 дополнительного листа книги покупок, предусмотренному разделом IV Правил заполнения дополнительного листа книги покупок, применяемой при расчетах по налогу на добавленную стоимость, утвержденных постановлением N 1137.

При последующем внесении изменений в книгу покупок за один и тот же налоговый период в графе 3 по строкам 010 - 230 указываются данные, указанные, соответственно, в графах 2 - 8, 10, 12 - 19 всех дополнительных листов книги покупок.

54.5. В графе 3 по строке 190 отражается сумма налога всего по приложению 1 к разделу 8 декларации, указываемая по строке "Всего" дополнительного листа книги покупок. Строка 190 заполняется на последней странице приложения 1 к разделу 8 декларации, на остальных страницах приложения 1 к разделу 8 декларации по строке 190 ставится прочерк.

54.6. Итоговые данные графы 3 по строке 190, отражаемые на последней странице приложения 1 к разделу 8 декларации, используются для внесения изменений в декларацию при обнаружении в текущем налоговом периоде ошибок (искажений), допущенных в истекшем налоговом периоде.

В электронном документе нумерация разделов соответствует официальному источнику.

IX. Заполнение раздела 9 "Сведения из книги продаж об операциях, отражаемых за истекший налоговый период" декларации

55. Раздел 9 декларации заполняется налогоплательщиками (налоговыми агентами) во всех случаях, когда возникает обязанность по исчислению налога.

56. При заполнении раздела 9 декларации необходимо указать ИНН и КПП налогоплательщика, порядковый номер страницы.

56.1. В графе 3 по строке 001 указывается признак актуальности сведений, отраженных в разделе 9 декларации. Строка 001 заполняется в случае представления налогоплательщиком уточненной декларации.

Цифра "0" ставится в случае, если в ранее представленной декларации сведения по разделу 9 декларации не представлялись либо в случае замены сведений, если выявлены ошибки в ранее поданных сведениях или неполнота отражения сведений.

Цифра "1" ставится в случае, если сведения, представленные налогоплательщиком ранее в налоговый орган, актуальны, достоверны, изменению не подлежат и в налоговый орган не представляются. При этом в строках 005, 010 - 280 ставятся прочерки.

При представлении в налоговый орган первичной декларации за соответствующий налоговый период в строке 001 ставится прочерк.

56.2. В графе 3 по строке 005 указывается порядковый номер записи из графы 1 формы книги продаж, применяемой при расчетах по налогу на добавленную стоимость, утвержденной постановлением N 1137 (далее - книга продаж).

56.3. В графе 3 по строкам 010 - 224 отражаются данные, указанные, соответственно, в графах 2 - 6, 8, 10 - 23 книги продаж. Показатели по строкам 010 - 224 заполняются аналогично заполнению показателей граф 2 - 6, 8, 10 - 23 книги продаж, установленному разделом II Правил ведения книги продаж, применяемой при расчетах по налогу на добавленную стоимость, утвержденных постановлением N 1137.

56.4. В графе 3 по строкам 230 - 280 отражаются итоговые данные по книге продаж, указываемые, соответственно, по строке "Всего" книги продаж. Строки 230 - 280 заполняются на последней странице раздела 9 декларации.

X. Заполнение приложения 1 к разделу 9 "Сведения из дополнительных листов книги продаж" декларации

57. Приложение 1 к разделу 9 декларации заполняется налогоплательщиками (налоговыми агентами) в случаях внесения изменений в книгу продаж за истекший налоговый период.

58. При заполнении приложения 1 к разделу 9 декларации необходимо указать ИНН и КПП налогоплательщика, порядковый номер страницы.

58.1. В графе 3 по строке 001 указывается признак актуальности сведений, отраженных в приложении 1 к разделу 9 декларации. Строка 001 заполняется в случае представления налогоплательщиком уточненной декларации.

Цифра "0" ставится в случае, если в ранее представленной декларации сведения по данному разделу не представлялись либо в случае замены сведений, если выявлены ошибки в ранее поданных сведениях или неполнота отражения сведений.

Цифра "1" ставится в случае, если сведения, представленные налогоплательщиком ранее в налоговый орган, актуальны, достоверны, изменению не подлежат и в налоговый орган не представляются. При этом в строках 020 - 360 ставятся прочерки.

58.2. В графе 3 по строкам 020 - 040 указывается итоговая стоимость продаж без налога по применяемым ставкам по книге продаж, указываемая в графах 14 - 16 строки "Всего" книги продаж.

58.3. В графе 3 по строкам 050 - 060 указывается итоговая сумма налога по применяемым ставкам по книге продаж, указываемая в графах 17 - 18 строки "Всего" книги продаж.

58.4. В графе 3 по строке 070 указывается итоговая стоимость продаж, освобождаемых от налога, указываемая в графе 19 строки "Всего" книги продаж.

При последующем внесении изменений (дополнений, корректировок) в книгу продаж за один и тот же налоговый период в графе 3 по строкам 020 - 070 также указываются итоговые данные, указываемые, соответственно, в графах 14 - 19 строки "Всего" книги продаж.

58.5. В графе 3 по строке 080 указывается порядковый номер записи приложения 1 к разделу 9 декларации.

58.6. В графе 3 по строкам 090 - 304 отражаются данные, указанные соответственно в графах 2 - 6, 8, 10 - 23 дополнительного листа книги продаж. Показатели по строкам 090 - 304 заполняются аналогично заполнению показателей граф 2 - 6, 8, 10 - 23 дополнительного листа книги продаж, предусмотренному разделом IV Правил заполнения дополнительного листа книги продаж, применяемой при расчетах по налогу на добавленную стоимость, утвержденных постановлением N 1137.

58.7. При последующем внесении изменений в книгу продаж за один и тот же налоговый период в графе 3 по строкам 090 - 304 указываются данные, указанные, соответственно, в графах 2 - 6, 8, 10 - 23 всех дополнительных листов книги продаж.

58.8. В графе 3 по строкам 310 - 360 отражаются итоговые данные по приложению 1 к Разделу 9 декларации, указываемые, соответственно, по строке "Всего" дополнительного листа книги продаж. Строки 310 - 360 заполняются на последней странице приложения 1 раздела 9 декларации.

58.9. Итоговые данные строк 310 - 350 графы 3, отражаемые на последней странице приложения 1 к разделу 9 декларации, используются для внесения изменений в декларацию при обнаружении в текущем налоговом периоде ошибок (искажений), допущенных в истекшем налоговом периоде.

XI. Заполнение раздела 10 "Сведения из журнала учета выставленных счетов-фактур в отношении операций, осуществляемых в интересах другого лица на основе договоров комиссии, агентских договоров или на основе договоров транспортной экспедиции, отражаемых за истекший налоговый период" декларации

59. Раздел 10 декларации заполняется в случае выставления счетов-фактур при осуществлении предпринимательской деятельности в интересах другого лица на основе договоров комиссии, агентских договоров или на основе договоров транспортной экспедиции следующими лицами:

налогоплательщиками налога на добавленную стоимость, включая застройщиков, а также налогоплательщиков налога на добавленную стоимость, освобожденных от исполнения обязанностей налогоплательщика, связанных с исчислением и уплатой налога;

налоговыми агентами, не являющимися налогоплательщиками налога на добавленную стоимость.

60. При заполнении раздела 10 декларации необходимо указать ИНН и КПП налогоплательщика, порядковый номер страницы.

60.1. В графе 3 по строке 001 указывается признак актуальности сведений, отраженных в разделе 10 декларации. Строка 001 заполняется в случае представления налогоплательщиком уточненной декларации.

Цифра "0" ставится в случае, если в ранее представленной декларации сведения по данному разделу не представлялись либо в случае замены сведений, если выявлены ошибки в ранее поданных сведениях или неполнота отражения сведений.

Цифра "1" ставится в случае, если сведения, представленные налогоплательщиком ранее в налоговый орган, актуальны, достоверны, изменению не подлежат и в налоговый орган не представляются. При этом в строках 005, 020 - 250 ставятся прочерки.

60.2. В графе 3 по строке 005 указывается порядковый номер записи из графы 1 части I "Выставленные счета-фактуры" раздела I формы журнала учета полученных и выставленных счетов-фактур, применяемых при расчетах по налогу на добавленную стоимость" (далее - журнал учета), утвержденной постановлением N 1137.

60.3. В графе 3 по строкам 020 - 250 отражаются данные, указанные соответственно в графах 3 - 7, 9, 11 - 23 журнала учета. Показатели по строкам 020 - 250 заполняются аналогично заполнению показателей граф 3 - 7, 9, 11 - 23 журнала учета, установленному разделом II Правил ведения журнала учета полученных и выставленных счетов-фактур, применяемых при расчетах по налогу на добавленную стоимость, утвержденных постановлением N 1137.

XII. Заполнение раздела 11 "Сведения из журнала учета полученных счетов-фактур в отношении операций, осуществляемых в интересах другого лица на основе договоров комиссии, агентских договоров или на основе договоров транспортной экспедиции, отражаемых за истекший налоговый период" декларации

61. Раздел 11 декларации заполняется в случае получения счетов-фактур при осуществлении предпринимательской деятельности в интересах другого лица на основе договоров комиссии, агентских договоров или на основе договоров транспортной экспедиции следующими лицами:

налогоплательщиками налога на добавленную стоимость, включая застройщиков, а также налогоплательщиков налога на добавленную стоимость, освобожденных от исполнения обязанностей налогоплательщика, связанных с исчислением и уплатой налога;

налоговыми агентами, не являющимися налогоплательщиками налога на добавленную стоимость.

62. При заполнении раздела 11 декларации необходимо указать ИНН и КПП налогоплательщика, порядковый номер страницы.

62.1. В графе 3 по строке 001 указывается признак актуальности сведений, отраженных в разделе 11 декларации. Строка 001 заполняется в случае представления налогоплательщиком уточненной декларации.

Цифра "0" ставится в случае, если в ранее представленной декларации сведения по данному разделу не представлялись либо в случае замены сведений, если выявлены ошибки в ранее поданных сведениях или неполнота отражения сведений.

Цифра "1" ставится в случае, если сведения, представленные налогоплательщиком ранее в налоговый орган, актуальны, достоверны, изменению не подлежат и в налоговый орган не представляются. При этом в строках 005, 020 - 240 ставятся прочерки.

62.2. В графе 3 по строке 005 указывается порядковый номер записи из графы 1 части II "Полученные счета-фактуры" раздела I Формы журнала учета полученных и выставленных счетов-фактур, применяемых при расчетах по налогу на добавленную стоимость (далее - журнал учета), утвержденной постановлением N 1137.

62.3. В графе 3 по строкам 020 - 240 отражаются данные, указанные соответственно в графах 3 - 7, 9, 11 - 23 журнала учета. Показатели по строкам 020 - 240 заполняются аналогично заполнению показателей граф 3 - 7, 9, 11 - 23 журнала учета, установленному разделом II Правил ведения журнала учета полученных и выставленных счетов-фактур, применяемых при расчетах по налогу на добавленную стоимость, утвержденных постановлением N 1137.

XIII. Заполнение раздела 12 "Сведения из счетов-фактур, выставленных лицами, указанными в пункте 5 статьи 173 Налогового кодекса Российской Федерации" декларации

63. Раздел 12 декларации заполняется только в случае выставления покупателю счета-фактуры с выделением суммы налога следующими лицами:

налогоплательщиками, освобожденными от исполнения обязанностей налогоплательщика, связанных с исчислением и уплатой налога на добавленную стоимость;

налогоплательщиками при отгрузке товаров (работ, услуг), операции по реализации которых не подлежат налогообложению налогом на добавленную стоимость;

лицами, не являющимися налогоплательщиками налога на добавленную стоимость.

64. При заполнении раздела 12 декларации необходимо указать ИНН и КПП налогоплательщика, порядковый номер страницы.

64.1. В графе 3 по строке 001 указывается признак актуальности сведений, отраженных в разделе 12 декларации. Строка 001 заполняется в случае представления налогоплательщиком уточненной декларации.

Цифра "0" ставится в случае, если в ранее представленной декларации сведения по данному разделу не представлялись либо в случае замены сведений, если выявлены ошибки в ранее поданных сведениях или неполнота отражения сведений.

Цифра "1" ставится в случае, если сведения, представленные в налоговый орган налогоплательщиком или лицом, не являющимся налогоплательщиком, ранее, актуальны, достоверны, изменению не подлежат и в налоговый орган не представляются. При этом в строках 020 - 080 ставятся прочерки.

64.2. В графе 3 по строке 010 указывается код вида операции, предусмотренный пунктом 3 постановления N 1137.

64.3. В графе 3 по строкам 020 - 030 отражаются сведения, указанные в строке 1 формы счета-фактуры, утвержденной постановлением N 1137 (далее - счет-фактура).

64.4. В графе 3 по строке 040 - 050 отражаются сведения, указанные соответственно в строках 6б - 7 формы счета-фактуры.

64.5. В графе 3 по строкам 060 - 080 отражаются данные, указанные соответственно в графах 5, 8 и 9 формы счета-фактуры.

Приложение N 1
к Порядку заполнения (представления)
налоговой декларации по налогу
на добавленную стоимость,
утвержденному приказом ФНС России
от 05.11.2024 N ЕД-7-3/989@

КОДЫ ОПЕРАЦИЙ

Код Наименование операции Основание
1 2 3
1010800 Раздел I. Операции, не признаваемые объектом налогообложения Статья 146 Кодекса, пункт 2
1010801 Операции, указанные в пункте 3 статьи 39 Кодекса Статья 146 Кодекса, пункт 2, подпункт 1
1010802 Передача на безвозмездной основе жилых домов, детских садов, клубов, санаториев и других объектов социально-культурного и жилищно-коммунального назначения, дорог, электрических сетей, подстанций, газовых сетей, водозаборных сооружений и других подобных объектов органам государственной власти, органам местного самоуправления и органам публичной власти федеральной территории "Сириус" (или по решению указанных органов, специализированным организациям, осуществляющим использование или эксплуатацию указанных объектов по их назначению), а также передача на безвозмездной основе объектов социально-культурного назначения в казну республики в составе Российской Федерации, казну края, области, города федерального значения, автономной области, автономного округа, в муниципальную казну соответствующего городского, сельского поселения или другого муниципального образования, в казну федеральной территории "Сириус" Статья 146 Кодекса, пункт 2, подпункт 2
1010803 Передача имущества государственных и муниципальных предприятий, выкупаемого в порядке приватизации Статья 146 Кодекса, пункт 2, подпункт 3
1010804 Выполнение работ (оказание услуг) органами, входящими в систему органов государственной власти, органов местного самоуправления и органов публичной власти федеральной территории "Сириус", в рамках выполнения возложенных на них исключительных полномочий в определенной сфере деятельности в случае, если обязательность выполнения указанных работ (оказания услуг) установлена законодательством Российской Федерации, законодательством субъектов Российской Федерации, актами органов местного самоуправления и актами федеральной территории "Сириус" Статья 146 Кодекса, пункт 2, подпункт 4
1010805 Передача на безвозмездной основе, оказание услуг по передаче в безвозмездное пользование объектов основных средств органам государственной власти и управления, органам местного самоуправления и органам публичной власти федеральной территории "Сириус", а также государственным и муниципальным учреждениям, государственным и муниципальным унитарным предприятиям Статья 146 Кодекса, пункт 2, подпункт 5
1010806 Операции по реализации земельных участков (долей в них) Статья 146 Кодекса, пункт 2, подпункт 6
1010807 Передача имущественных прав организации ее правопреемнику (правопреемникам) Статья 146 Кодекса, пункт 2, подпункт 7
1010808 Передача денежных средств или недвижимого имущества на формирование или пополнение целевого капитала некоммерческой организации в порядке, установленном Федеральным законом от 30 декабря 2006 г. N 275-ФЗ "О порядке формирования и использования целевого капитала некоммерческих организаций" Статья 146 Кодекса, пункт 2, подпункт 8
1010810 Оказание услуг по предоставлению права проезда транспортных средств по платным автомобильным дорогам общего пользования федерального значения (платным участкам таких автомобильных дорог), осуществляемых в соответствии с договором доверительного управления автомобильными дорогами, учредителем которого является Российская Федерация, за исключением услуг, плата за оказание которых остается в распоряжении концессионера в соответствии с концессионным соглашением Статья 146 Кодекса, пункт 2, подпункт 4.2
1010811 Реализация товаров, местом реализации которых не признается территория Российской Федерации Статья 147 Кодекса, пункт 3 Протокола
1010812 Реализация работ (услуг), местом реализации которых не признается территория Российской Федерации Статья 148 Кодекса
1010813 Оказание услуг по передаче в безвозмездное пользование некоммерческим организациям на осуществление уставной деятельности государственного имущества, не закрепленного за государственными предприятиями и учреждениями, составляющего государственную казну Российской Федерации, казну республики в составе Российской Федерации, казну края, области, города федерального значения, автономной области, автономного округа, а также муниципального имущества, не закрепленного за муниципальными предприятиями и учреждениями, составляющего муниципальную казну соответствующего городского, сельского поселения или другого муниципального образования, и (или) государственного и муниципального имущества, не закрепленного за государственными и муниципальными предприятиями и учреждениями, составляющего казну федеральной территории "Сириус" Статья 146 Кодекса, пункт 2, подпункт 10
1010815 Операции по реализации (передаче) на территории Российской Федерации государственного или муниципального имущества, не закрепленного за государственными предприятиями и учреждениями и составляющего государственную казну Российской Федерации, казну республики в составе Российской Федерации, казну края, области, города федерального значения, автономной области, автономного округа, а также муниципального имущества, не закрепленного за муниципальными предприятиями и учреждениями и составляющего муниципальную казну соответствующего городского, сельского поселения или другого муниципального образования, государственного и муниципального имущества, не закрепленного за государственными и муниципальными предприятиями и учреждениями, составляющего казну федеральной территории "Сириус", выкупаемого в порядке, установленном Федеральным законом от 22 июля 2008 г. N 159-ФЗ "Об особенностях отчуждения недвижимого имущества, находящегося в государственной или в муниципальной собственности и арендуемого субъектами малого и среднего предпринимательства, и о внесении изменений в отдельные законодательные акты Российской Федерации" Статья 146 Кодекса, пункт 2, подпункт 12
1010822 Реализация автономной некоммерческой организацией, созданной в соответствии с Федеральным законом от 2 апреля 2014 г. N 39-ФЗ "О защите интересов физических лиц, имеющих вклады в банках и обособленных структурных подразделениях банков, зарегистрированных и (или) действующих на территории Республики Крым и на территории города федерального значения Севастополя", имущества и имущественных прав и оказание этой организацией услуг по представлению интересов вкладчиков Статья 146 Кодекса, пункт 2, подпункт 14
1010816 Выполнение работ (оказание услуг) казенными учреждениями, а также бюджетными и автономными учреждениями в рамках государственного (муниципального) задания, источником финансового обеспечения которого является субсидия из соответствующего бюджета бюджетной системы Российской Федерации Статья 146 Кодекса, пункт 2, подпункт 4.1
1010817 Передача недвижимого имущества в случае расформирования целевого капитала некоммерческой организации, отмены пожертвования или в ином случае, если возврат такого имущества, переданного на пополнение целевого капитала некоммерческой организации, предусмотрен договором пожертвования и (или) Федеральным законом от 30 декабря 2006 г. N 275-ФЗ "О порядке формирования и использования целевого капитала некоммерческих организаций" Статья 146 Кодекса, пункт 2, подпункт 8.1
1010820 Операции, связанные с осуществлением мероприятий, предусмотренных Федеральным законом от 7 июня 2013 г. "О подготовке и проведении в Российской Федерации чемпионата мира по футболу FIFA 2018 года, Кубка конфедераций FIFA 2017 года, чемпионата Европы по футболу UEFA 2021 года и внесении изменений в отдельные законодательные акты Российской Федерации", операции по реализации товаров (работ, услуг) и имущественных прав Организационным комитетом "Россия-2018", дочерними организациями Организационного комитета "Россия-2018", Российским футбольным союзом, производителями медиаинформации FIFA и поставщиками товаров (работ, услуг) FIFA, определенными указанным Федеральным законом и являющимися российскими организациями, а также связанные с осуществлением мероприятий по подготовке и проведению в Российской Федерации чемпионата Европы по футболу UEFA 2021 года, предусмотренных указанным Федеральным законом, операции по реализации товаров (работ, услуг) и имущественных прав Российским футбольным союзом и локальной организационной структурой, коммерческими партнерами UEFA, поставщиками товаров (работ, услуг) UEFA и вещателями UEFA, определенными указанным Федеральным законом, в период по 31 декабря 2021 г. включительно Статья 146 Кодекса, пункт 2, подпункт 13
1010823 Операции по реализации товаров (работ, услуг) и (или) имущественных прав должников, признанных в соответствии с законодательством Российской Федерации несостоятельными (банкротами), в том числе товаров (работ, услуг), изготовленных и (или) приобретенных (выполненных, оказанных) в процессе осуществления хозяйственной деятельности после признания должников в соответствии с законодательством Российской Федерации несостоятельными (банкротами) Статья 146 Кодекса, пункт 2, подпункт 15
1010827 Передача в собственность на безвозмездной основе образовательным и научным некоммерческим организациям на осуществление уставной деятельности государственного имущества, не закрепленного за государственными предприятиями и учреждениями, составляющего государственную казну Российской Федерации, казну республики в составе Российской Федерации, казну края, области, города федерального значения, автономной области, автономного округа, а также муниципального имущества, не закрепленного за муниципальными предприятиями и учреждениями, составляющего муниципальную казну соответствующего городского, сельского поселения или другого муниципального образования, и (или) государственного и муниципального имущества, не закрепленного за государственными и муниципальными предприятиями и учреждениями, составляющего казну федеральной территории "Сириус" Статья 146 Кодекса, пункт 2, подпункт 9.3
1010828 Передача на безвозмездной основе органам государственной власти субъектов Российской Федерации и органам местного самоуправления имущества, в том числе объектов незавершенного строительства, акционерным обществом, которое создано в целях реализации соглашений о создании особых экономических зон и 100 процентов акций которого принадлежит Российской Федерации, и хозяйственными обществами, созданными с участием такого акционерного общества в указанных целях, являющимися управляющими компаниями особых экономических зон Статья 146 Кодекса, пункт 2, подпункт 16
1010829 Передача на безвозмездной основе в собственность некоммерческой организации, основными уставными целями которой являются популяризация и проведение чемпионата мира FIA "Формула-1", объекта недвижимого имущества для проведения шоссейно-кольцевых автомобильных гонок серии "Формула-1", а также одновременно с указанным объектом недвижимого имущества нематериальных активов и (или) необходимых для обеспечения функционирования указанного объекта недвижимого имущества объектов инфраструктуры, движимого имущества; в государственную или муниципальную собственность объекта недвижимого имущества, предназначенного для проведения спортивных мероприятий по конькобежному спорту, а также одновременно с указанным объектом недвижимого имущества необходимых для обеспечения функционирования указанного объекта недвижимого имущества объектов инфраструктуры, движимого имущества Статья 146 Кодекса, пункт 2, подпункт 17
1010830 Передача на безвозмездной основе органам государственной власти, органам местного самоуправления и (или) органам публичной власти федеральной территории "Сириус" результатов работ по созданию и (или) реконструкции объектов теплоснабжения, централизованных систем горячего водоснабжения, холодного водоснабжения и (или) водоотведения, отдельных объектов таких систем, находящихся в государственной или муниципальной собственности и переданных во временное владение и пользование налогоплательщику в соответствии с договорами аренды, а также объектов теплоснабжения, централизованных систем горячего водоснабжения, холодного водоснабжения и (или) водоотведения, отдельных объектов таких систем, созданных налогоплательщиком в течение срока действия договоров аренды, в случае заключения этим налогоплательщиком в отношении данных объектов концессионных соглашений в соответствии с частью 1 статьи 51 Федерального закона от 21 июля 2005 г. N 115-ФЗ "О концессионных соглашениях" Статья 146 Кодекса, пункт 2, подпункт 18
1010831 Передача на безвозмездной основе имущества, предназначенного для использования в целях предупреждения и предотвращения распространения, а также диагностики и лечения новой коронавирусной инфекции, органам государственной власти и управления, органам местного самоуправления и (или) органам публичной власти федеральной территории "Сириус", государственным и муниципальным учреждениям, государственным и муниципальным унитарным предприятиям Статья 146 Кодекса, пункт 2, подпункт 5.1
1010832 Выполнение работ (оказание услуг), передача имущественных прав на безвозмездной основе органами государственной власти, органами местного самоуправления, корпорацией развития малого и среднего предпринимательства и ее дочерними обществами, организациями, включенными в единый реестр организаций инфраструктуры поддержки в соответствии с Федеральным законом от 24 июля 2007 г. N 209-ФЗ "О развитии малого и среднего предпринимательства в Российской Федерации", в рамках выполнения ими возложенных на них полномочий по поддержке субъектов малого и среднего предпринимательства в соответствии с Федеральным законом от 24 июля 2007 г. N 209-ФЗ "О развитии малого и среднего предпринимательства в Российской Федерации", а также организациями, осуществляющими функции по поддержке экспорта в соответствии с Федеральным законом от 8 декабря 2003 г. N 164-ФЗ "Об основах государственного регулирования внешнеторговой деятельности", в рамках выполнения ими возложенных на них полномочий по поддержке экспорта в соответствии с Федеральным законом от 8 декабря 2003 г. N 164-ФЗ "Об основах государственного регулирования внешнеторговой деятельности" в случае, если выполнение работ (оказание услуг), передача имущественных прав осуществляются в соответствии с законодательством Российской Федерации, законодательством субъектов Российской Федерации, актами органов местного самоуправления Статья 146 Кодекса, пункт 2, подпункт 21
1010833 Оказание населению услуг по подключению (технологическому присоединению), в том числе фактическому присоединению, к газораспределительным сетям газоиспользующего оборудования, расположенного в домовладениях, принадлежащих физическим лицам на праве собственности или ином предусмотренном законом праве, намеревающимся использовать газ для удовлетворения личных, семейных, домашних и иных нужд, не связанных с осуществлением предпринимательской (профессиональной) деятельности, с учетом выполнения мероприятий в рамках такого подключения (технологического присоединения) до границ земельных участков, принадлежащих указанным физическим лицам на праве собственности или ином предусмотренном законом праве, при условии, что на основании актов Правительства Российской Федерации данные услуги оказываются без взимания платы с физических лиц Статья 146 Кодекса, пункт 2, подпункт 22
1010834 Передача газа и (или) оказание услуг по его транспортировке по газораспределительным сетям на безвозмездной основе потребителям, использующим газ для обеспечения постоянного горения Вечного огня и периодического горения Огня памяти на воинских захоронениях и мемориальных сооружениях, находящихся вне воинских захоронений, в соответствии с Законом Российской Федерации от 14 января 1993 г. N 4292-1 "Об увековечении памяти погибших при защите Отечества" при условии, что на основании актов Правительства Российской Федерации передача газа и оказание услуг по его транспортировке по газораспределительным сетям осуществляются без взимания платы с потребителей Статья 146 Кодекса, пункт 2, подпункт 23
1010835 Передача некоммерческой организацией, признаваемой в соответствии с законодательством Российской Федерации личным фондом или международным личным фондом, в соответствии с утвержденными ее учредителем условиями управления имущества (имущественных прав) выгодоприобретателям - физическим лицам и (или) отдельным категориям лиц из неопределенного круга физических лиц Статья 146 Кодекса, пункт 2, подпункт 24
1010837 Передача на безвозмездной основе движимого имущества, оказание услуг по передаче в безвозмездное пользование недвижимого имущества некоммерческой организацией, признаваемой в соответствии с законодательством Российской Федерации благотворительным фондом или автономной некоммерческой организацией, образовательной некоммерческой организации, оказывающей не достигшим возраста 18 лет детям и детям-сиротам, и (или) детям-инвалидам, и (или) детям, оставшимся без попечения родителей, на безвозмездной основе услуги в сфере образования по реализации основных и (или) дополнительных образовательных программ, предусмотренных лицензией, при условии, что получаемые образовательной некоммерческой организацией доходы, подлежащие налогообложению налогом на прибыль организаций в соответствии с главой 25 Кодекса, не превышают 1 процента от суммы целевых поступлений на содержание этой образовательной некоммерческой организации и ведение ею уставной деятельности за налоговый период по налогу на прибыль организаций Статья 146 Кодекса, пункт 2, подпункт 25
1010838 Выполнение работ (оказание услуг) на безвозмездной основе автономной некоммерческой организацией по эксплуатации и ремонту движимого и недвижимого имущества, указанного в подпункте 25 пункта 2 статьи 146 Кодекса Статья 146 Кодекса, пункт 2, подпункт 26
1011450 Передача на безвозмездной основе в государственную казну Российской Федерации объектов недвижимого имущества Статья 146 Кодекса, пункт 2, подпункт 19
1011451 Передача на безвозмездной основе имущества в собственность Российской Федерации для целей организации и (или) проведения научных исследований в Антарктике Статья 146 Кодекса, пункт 2, подпункт 20
1010839 Операции по осуществлению майнинга цифровой валюты Статья 146 Кодекса, пункт 2, подпункт 27
1010840 Операции по реализации цифровой валюты Статья 146 Кодекса, пункт 2, подпункт 28
1010821 Реализация работ (услуг), местом реализации которых не признается территория Российской Федерации Пункт 29 Протокола
1010836 Реализация посредством электронной торговой площадки товара ЕАЭС, находящегося в момент его получения покупателем - физическим лицом на территории государства - члена ЕАЭС (кроме Российской Федерации), местом реализации которого не признается территория Российской Федерации Статья 147, пункт 1
1010200 Раздел II. Операции, не подлежащие налогообложению (освобождаемые от налогообложения) Статья 149 Кодекса
1010201 Предоставление арендодателем в аренду на территории Российской Федерации помещений иностранным гражданам или организациям, аккредитованным в Российской Федерации Статья 149 Кодекса, пункт 1
1010202 Реализация услуг по аккредитации операторов технического осмотра, которые оказываются в соответствии с законодательством в области технического осмотра транспортных средств профессиональным объединением страховщиков, созданным в соответствии с Федеральным законом от 25 апреля 2002 г. N 40-ФЗ "Об обязательном страховании гражданской ответственности владельцев транспортных средств" и за которые взимается плата за аккредитацию Статья 149 Кодекса, пункт 2, подпункт 17.1
1010211 Реализация медицинских услуг, оказываемых медицинскими организациями, индивидуальными предпринимателями, осуществляющими медицинскую деятельность, за исключением косметических, ветеринарных и санитарно-эпидемиологических услуг (кроме ветеринарных и санитарно-эпидемиологических услуг, финансируемых из бюджета) Статья 149 Кодекса, пункт 2, подпункт 2
1010221 Реализация услуг по уходу за больными, инвалидами и престарелыми, необходимость ухода за которыми подтверждена соответствующими заключениями организаций здравоохранения, органов социальной защиты населения и (или) федеральных учреждений медико-социальной защиты Статья 149 Кодекса, пункт 2, подпункт 3
1010225 Передача имущественных прав в виде вклада по договору инвестиционного товарищества, а также передача имущественных прав участнику договора инвестиционного товарищества в случае выдела его доли из имущества, находящегося в общей собственности участников указанного договора, или раздела такого имущества - в пределах суммы оплаченного вклада данного участника Статья 149 Кодекса, пункт 3, подпункт 34
1010226 Реализация услуг по организации и проведению азартных игр Статья 149 Кодекса, пункт 2, подпункт 28
1010227 Реализация услуг по доверительному управлению средствами пенсионных накоплений, средствами выплатного резерва и средствами пенсионных накоплений застрахованных лиц, которым установлена срочная пенсионная выплата, оказываемых в соответствии с законодательством Российской Федерации в сфере формирования и инвестирования средств пенсионных накоплений Статья 149 Кодекса, пункт 2, подпункт 29
1010228 Операции по уступке (переуступке) прав (требований) по обязательствам, возникающим на основании финансовых инструментов срочных сделок, реализация которых освобождается от налогообложения согласно подпункту 12 пункта 2 статьи 149 Кодекса Статья 149 Кодекса, пункт 2, подпункт 30
1010229 Операции, осуществляемые в рамках клиринговой деятельности: передача (возврат) имущества, предназначенного для коллективного клирингового обеспечения и (или) индивидуального клирингового обеспечения, а также передача (возврат) имущества в имущественный пул клиринговой организации (из имущественного пула клиринговой организации); выплата процентов, начисленных на средства гарантийного фонда, формируемого за счет имущества, являющегося предметом коллективного клирингового обеспечения и (или) индивидуального клирингового обеспечения, подлежащих уплате клиринговой организацией участникам клиринга и иным лицам в соответствии с правилами клиринга такой клиринговой организации на основании Федерального закона от 7 февраля 2011 г. N 7-ФЗ "О клиринге и клиринговой деятельности" Статья 149 Кодекса, пункт 3, подпункт 15.2
1010240 Операции по выдаче поручительств (гарантий) налогоплательщиком, не являющимся банком Статья 149 Кодекса, пункт 3, подпункт 15.3
1010231 Реализация услуг по присмотру и уходу за детьми в организациях, осуществляющих образовательную деятельность по реализации образовательных программ дошкольного образования, услуг по проведению занятий с несовершеннолетними детьми в кружках, секциях (включая спортивные) и студиях Статья 149 Кодекса, пункт 2, подпункт 4
1010232 Реализация продуктов питания, непосредственно произведенных столовыми образовательных организаций и реализуемых ими в указанных организациях, а также продуктов питания, непосредственно произведенных организациями общественного питания и реализуемых ими указанным столовым или организациям Статья 149 Кодекса, пункт 2, подпункт 5
1010234 Реализация услуг по сохранению, комплектованию и использованию архивов, оказываемых архивными учреждениями и организациями Статья 149 Кодекса, пункт 2, подпункт 6
1010235 Реализация услуг по перевозке пассажиров городским пассажирским транспортом общего пользования (за исключением такси, в том числе маршрутного, а также услуг по перевозке пассажиров железнодорожным транспортом в пригородном сообщении) Статья 149 Кодекса, пункт 2, подпункт 7
1010237 Реализация ритуальных услуг, работ (услуг) по изготовлению надгробных памятников и оформлению могил, а также реализация похоронных принадлежностей по перечню, утвержденному Правительством Российской Федерации Статья 149 Кодекса, пункт 2, подпункт 8
1010238 Реализация почтовых марок (за исключением коллекционных марок), маркированных открыток и маркированных конвертов, лотерейных билетов лотерей, проводимых по решению уполномоченного органа Статья 149 Кодекса, пункт 2, подпункт 9
1010239 Реализация услуг по предоставлению в пользование жилых помещений в жилищном фонде всех форм собственности Статья 149 Кодекса, пункт 2, подпункт 10
1010241 Реализация депозитарных услуг, оказываемых депозитарием средств Международного валютного фонда, Международного банка реконструкции и развития и Международной ассоциации развития в рамках статей Соглашений Международного валютного фонда, Международного банка реконструкции и развития и Международной ассоциации развития Статья 149 Кодекса, пункт 2, подпункт 12.1
1010242 Реализация монет из драгоценных металлов, являющихся законным средством наличного платежа Российской Федерации или иностранного государства (группы государств) Статья 149 Кодекса, пункт 2, подпункт 11
1010243 Реализация долей в уставном (складочном) капитале организаций, долей в праве собственности на общее имущество участников договора инвестиционного товарищества, паев в паевых фондах кооперативов и паевых инвестиционных фондах, ценных бумаг и производных финансовых инструментов, за исключением базисного актива производных финансовых инструментов, подлежащего налогообложению налогом на добавленную стоимость Статья 149 Кодекса, пункт 2, подпункт 12
1010245 Реализация услуг в сфере образования, оказываемых организациями, осуществляющими образовательную деятельность, являющимися некоммерческими организациями, по реализации основных и (или) дополнительных образовательных программ, предусмотренных лицензией, за исключением консультационных услуг, а также услуг по сдаче в аренду помещений Статья 149 Кодекса, пункт 2, подпункт 14
1010290 Реализация услуг, указанных в подпункте 12.2 пункта 2 статьи 149 Кодекса Статья 149 Кодекса, пункт 2, подпункт 12.2
1010246 Реализация работ (услуг) по сохранению объекта культурного наследия (памятника истории и культуры) народов Российской Федерации, включенного в единый государственный реестр объектов культурного наследия (памятников истории и культуры) народов Российской Федерации, указанных в подпункте 15 пункта 2 статьи 149 Кодекса Статья 149 Кодекса, пункт 2, подпункт 15
1010204 Реализация медицинских товаров отечественного и зарубежного производства по перечню, утверждаемому Правительством Российской Федерации: медицинских изделий; протезно-ортопедических изделий, сырья и материалов для их изготовления и полуфабрикатов к ним; технических средств, включая автомототранспорт, материалы, которые могут быть использованы исключительно для профилактики инвалидности или реабилитации инвалидов; очков корригирующих (для коррекции зрения), линз для коррекции зрения, оправ для очков корригирующих (для коррекции зрения) Статья 149 Кодекса, пункт 2, подпункт 1
1010222 Реализация услуг участников договора инвестиционного товарищества - управляющих товарищей по ведению общих дел товарищей Статья 149 Кодекса, пункт 3, подпункт 33
1010249 Реализация услуг по социальному обслуживанию несовершеннолетних детей; услуг по поддержке и социальному обслуживанию граждан пожилого возраста, инвалидов, безнадзорных детей и иных граждан, которые признаны нуждающимися в социальном обслуживании и которым предоставляются социальные услуги в организациях социального обслуживания в соответствии с законодательством Российской Федерации о социальном обслуживании и (или) законодательством Российской Федерации о профилактике безнадзорности и правонарушений несовершеннолетних.
Реализация услуг по выявлению несовершеннолетних граждан, нуждающихся в установлении над ними опеки или попечительства, включая обследование условий жизни таких несовершеннолетних граждан и их семей. Реализация услуг по выявлению совершеннолетних недееспособных или не полностью дееспособных граждан, нуждающихся в установлении над ними опеки или попечительства, включая обследование условий жизни таких граждан и их семей.
Реализация услуг по подбору и подготовке граждан, выразивших желание стать опекунами или попечителями несовершеннолетних граждан либо принять детей, оставшихся без попечения родителей, в семью на воспитание в иных установленных семейным законодательством Российской Федерации формах. Реализация услуг по подбору и подготовке граждан, выразивших желание стать опекунами или попечителями совершеннолетних недееспособных или не полностью дееспособных граждан.
Реализация услуг населению по организации и проведению физкультурных, физкультурно-оздоровительных и спортивных мероприятий.
Реализация услуг по профессиональной подготовке, переподготовке и повышению квалификации, оказываемых по направлению органов службы занятости
Статья 149 Кодекса, пункт 2, подпункт 14.1
1010250 Оказание услуг по страхованию и перестрахованию организацией, выполняющей функции по осуществлению страховой и гарантийной поддержки экспорта и импорта в соответствии с Федеральным законом от 8 декабря 2003 г. N 164-ФЗ "Об основах государственного регулирования внешнеторговой деятельности" Статья 149 Кодекса, пункт 3, подпункт 7.1
1010251 Реализация услуг, оказываемых уполномоченными на то органами, за которые взимается государственная пошлина, все виды лицензионных, регистрационных и патентных пошлин и сборов, таможенных сборов за хранение, а также пошлины и сборы, взимаемые государственными органами, органами местного самоуправления, органами публичной власти федеральной территории "Сириус", иными уполномоченными органами и должностными лицами при предоставлении организациям и физическим лицам определенных прав (в том числе платежи в бюджеты за право пользования природными ресурсами) Статья 149 Кодекса, пункт 2, подпункт 17
1010252 Реализация товаров, помещенных под таможенную процедуру магазина беспошлинной торговли Статья 149 Кодекса, пункт 2, подпункт 18
1010253 Реализация товаров (работ услуг), за исключением подакцизных товаров, реализуемых (выполненных, оказанных) в рамках оказания безвозмездной помощи (содействия) Российской Федерации в соответствии с Федеральным законом от 4 мая 1999 г. N 95-ФЗ "О безвозмездной помощи (содействии) Российской Федерации и внесении изменений и дополнений в отдельные законодательные акты Российской Федерации о налогах и об установлении льгот по платежам в государственные внебюджетные фонды в связи с осуществлением безвозмездной помощи (содействия) Российской Федерации" Статья 149 Кодекса, пункт 2, подпункт 19
1010255 Реализация услуг, оказываемых организациями, осуществляющими деятельность в сфере культуры и искусства, к которым относятся: услуги по предоставлению напрокат аудио-, видеоносителей из фондов организаций, осуществляющих деятельность в сфере культуры и искусства, звукотехнического оборудования, музыкальных инструментов, сценических постановочных средств, костюмов, обуви, театрального реквизита, бутафории, постижерских принадлежностей, культинвентаря, животных, экспонатов и книг; услуги по изготовлению копий в учебных целях и учебных пособий, фотокопированию, репродуцированию, ксерокопированию, микрокопированию с печатной продукции, музейных экспонатов и документов из фондов организаций, осуществляющих деятельность в сфере культуры и искусства; услуги по звукозаписи театрально-зрелищных, культурно-просветительных и зрелищно-развлекательных мероприятий, по изготовлению копий звукозаписей из фонотек организаций, осуществляющих деятельность в сфере культуры и искусства; услуги по доставке читателям и приему у читателей печатной продукции из фондов библиотек; услуги по составлению списков, справок и каталогов экспонатов, материалов и других предметов и коллекций, составляющих фонд организаций, осуществляющих деятельность в сфере культуры и искусства; услуги по предоставлению в аренду сценических и концертных площадок другим организациям, осуществляющим деятельность в сфере культуры и искусства; услуги по распространению билетов, указанные в абзаце третьем настоящего подпункта; услуги по предоставлению музейных предметов, музейных коллекций, по организации выставок экспонатов, по показу спектаклей, концертов и концертных программ, иных зрелищных программ вне места нахождения организации, осуществляющей деятельность в сфере культуры и искусства; реализация входных билетов и абонементов на посещение театрально-зрелищных, культурно-просветительных и зрелищно-развлекательных мероприятий, аттракционов в зоопарках, океанариумах и парках культуры и отдыха, экскурсионных билетов и экскурсионных путевок (форма бланка строгой отчетности); реализация программ на спектакли и концерты, каталогов и буклетов Статья 149 Кодекса, пункт 2, подпункт 20
1010260 Безвозмездное оказание услуг по производству и (или) распространению социальной рекламы в соответствии с законодательством Российской Федерации о рекламе Статья 149 Кодекса, пункт 3, подпункт 32
1010263 Реализация работ (услуг) по содержанию и ремонту общего имущества в многоквартирном доме, выполняемых (оказываемых) управляющими организациями, товариществами собственников жилья, жилищно-строительными, жилищными или иными специализированными потребительскими кооперативами, созданными в целях удовлетворения потребностей граждан в жилье и отвечающими за обслуживание внутридомовых инженерных систем, с использованием которых предоставляются коммунальные услуги, при условии приобретения работ (услуг) по содержанию и ремонту общего имущества в многоквартирном доме указанными налогоплательщиками у организаций и индивидуальных предпринимателей, непосредственно выполняющих (оказывающих) данные работы (услуги), реализация работ (услуг) по выполнению функций технического заказчика работ по капитальному ремонту общего имущества в многоквартирных домах, выполняемых (оказываемых) специализированными некоммерческими организациями, которые осуществляют деятельность, направленную на обеспечение проведения капитального ремонта общего имущества в многоквартирных домах, и созданы в соответствии с Жилищным кодексом Российской Федерации, а также органами местного самоуправления и (или) муниципальными бюджетными учреждениями в случаях, предусмотренных Жилищным кодексом Российской Федерации Статья 149 Кодекса, пункт 3, подпункт 30
1010262 Реализация коммунальных услуг (за исключением услуг по обращению с твердыми коммунальными отходами), предоставляемых управляющими организациями, товариществами собственников жилья, жилищно-строительными, жилищными или иными специализированными потребительскими кооперативами, созданными в целях удовлетворения потребностей граждан в жилье и отвечающими за обслуживание внутридомовых инженерных систем, с использованием которых предоставляются коммунальные услуги, при условии приобретения коммунальных услуг указанными налогоплательщиками у организаций коммунального комплекса, поставщиков электрической энергии и газоснабжающих организаций, организаций, осуществляющих горячее водоснабжение, холодное водоснабжение и (или) водоотведение Статья 149 Кодекса, пункт 3, подпункт 29
1010266 Реализация работ (услуг) по производству кинопродукции, выполняемых (оказываемых) организациями кинематографии, прав на использование (включая прокат и показ) кинопродукции, получившей удостоверение национального фильма Статья 149 Кодекса, пункт 2, подпункт 21
1010267 Реализация услуг по аэронавигационному обслуживанию полетов воздушных судов Статья 149 Кодекса, пункт 2, подпункт 22
1010268 Реализация работ (услуг, включая услуги по ремонту) по обслуживанию морских судов, судов внутреннего плавания и судов смешанного (река - море) плавания в период стоянки в портах (все виды портовых сборов, услуги судов портового флота), по лоцманской проводке, а также услуг по классификации и освидетельствованию судов Статья 149 Кодекса, пункт 2, подпункт 23
1010269 Реализация услуг аптечных организаций по изготовлению лекарственных препаратов для медицинского применения, а также по изготовлению или ремонту очковой оптики (за исключением солнцезащитной), по ремонту слуховых аппаратов и протезно-ортопедических изделий, перечисленных в подпункте 1 пункта 2 статьи 149 Кодекса, услуги по оказанию протезно-ортопедической помощи Статья 149 Кодекса, пункт 2, подпункт 24
1010256 Реализация исключительных прав на программы для электронных вычислительных машин и базы данных, включенные в единый реестр российских программ для электронных вычислительных машин и баз данных и (или) единый реестр результатов научно-исследовательских, опытно-конструкторских и технологических работ военного, специального или двойного назначения, прав на использование таких программ и баз данных (включая обновления к ним и дополнительные функциональные возможности), в том числе путем предоставления удаленного доступа к ним через информационно-телекоммуникационную сеть, в том числе через информационно-телекоммуникационную сеть "Интернет" Статья 149 Кодекса, пункт 2, подпункт 26
1010270 Реализация услуг застройщика, оказываемые на основании договора участия в долевом строительстве, заключенного в соответствии с Федеральным законом от 30 декабря 2004 г. N 214-ФЗ "Об участии в долевом строительстве многоквартирных домов и иных объектов недвижимости и о внесении изменений в некоторые законодательные акты Российской Федерации", согласно которому объектами долевого строительства являются жилые дома либо входящие в состав многоквартирных домов жилые и (или) нежилые помещения, машино-места Статья 149 Кодекса, пункт 3, подпункт 23.1
1010271 Реализация (передача для собственных нужд) предметов религиозного назначения и религиозной литературы (в соответствии с перечнем, утверждаемым Правительством Российской Федерации по представлению религиозных организаций (объединений), производимых религиозными организациями (объединениями) и организациями, единственными учредителями (участниками) которых являются религиозные организации (объединения), и реализуемых данными или иными религиозными организациями (объединениями) и организациями, единственными учредителями (участниками) которых являются религиозные организации (объединения), в рамках религиозной деятельности, за исключением подакцизных товаров и минерального сырья, а также организация и проведение указанными организациями религиозных обрядов, церемоний, молитвенных собраний или других культовых действий Статья 149 Кодекса, пункт 3, подпункт 1
1010272 Реализация (в том числе передача, выполнение, оказание для собственных нужд) товаров (за исключением подакцизных, минерального сырья и полезных ископаемых, а также других товаров по перечню, утверждаемому Правительством Российской Федерации по представлению общероссийских общественных организаций инвалидов), работ, услуг (за исключением брокерских и иных посреднических услуг, не указанных в подпункте 12.2 пункта 2 статьи 149 Кодекса), производимых и реализуемых:
общественными организациями инвалидов (в том числе созданными как союзы общественных организаций инвалидов), среди членов которых инвалиды и их законные представители составляют не менее 80 процентов;
организациями, уставный капитал которых полностью состоит из вкладов указанных в абзаце втором настоящего подпункта общественных организаций инвалидов, если среднесписочная численность инвалидов среди их работников составляет не менее 50 процентов, а их доля в фонде оплаты труда - не менее 25 процентов;
учреждениями, единственными собственниками имущества которых являются указанные в абзаце втором подпункта 2 пункта 3 статьи 149 Кодекса общественные организации инвалидов, созданными для достижения образовательных, культурных, лечебно-оздоровительных, физкультурно-спортивных, научных, информационных и иных социальных целей, а также для оказания правовой и иной помощи инвалидам, детям-инвалидам и их родителям; лечебно-производственными (трудовыми) мастерскими (отделениями) медицинских организаций, оказывающих психиатрическую помощь, наркологическую помощь и противотуберкулезную помощь, стационарных организаций социального обслуживания, предназначенных для лиц, страдающих психическими расстройствами, а также лечебно-производственными (трудовыми) мастерскими лечебных исправительных учреждений уголовно-исполнительной системы; государственными и муниципальными унитарными предприятиями, если среднесписочная численность инвалидов среди их работников составляет не менее 50 процентов, а их доля в фонде оплаты труда не менее 25 процентов
Статья 149 Кодекса, пункт 3, подпункт 2
1010276 Осуществление банками и банком развития - государственной корпорацией банковских операций (за исключением инкассации), в том числе: привлечение денежных средств организаций и физических лиц во вклады; размещение привлеченных денежных средств организаций и физических лиц от имени банков и за их счет; открытие и ведение банковских счетов организаций и физических лиц, в том числе банковских счетов, служащих для расчетов по банковским картам, а также операции, связанные с обслуживанием банковских карт; осуществление переводов по поручению организаций и физических лиц, в том числе банков-корреспондентов, по их банковским счетам; кассовое обслуживание организаций и физических лиц; купля-продажа иностранной валюты в наличной и безналичной формах (в том числе оказание посреднических услуг по операциям купли-продажи иностранной валюты); привлечение драгоценных металлов физических и юридических лиц во вклады (до востребования и на определенный срок), за исключением монет из драгоценных металлов; размещение указанных в абзаце восьмом данного подпункта привлеченных драгоценных металлов от своего имени и за свой счет; открытие и ведение банковских счетов физических и юридических лиц в драгоценных металлах, за исключением монет из драгоценных металлов; осуществление переводов по поручению физических и юридических лиц, в том числе банков-корреспондентов, по их банковским счетам в драгоценных металлах Статья 149 Кодекса, пункт 3, подпункт 3
1010277 Операции по оказанию услуг, связанных с обслуживанием банковских карт Статья 149 Кодекса, пункт 3, подпункт 3.1
1010278 Операции, осуществляемые организациями, обеспечивающими информационное и технологическое взаимодействие между участниками расчетов, включая оказание услуг по сбору, обработке и предоставлению участникам расчетов информации по операциям с банковскими картами Статья 149 Кодекса, пункт 3, подпункт 4
1010279 Осуществление отдельных банковских операций организациями, которые в соответствии с законодательством Российской Федерации вправе их совершать без лицензии Центрального банка Российской Федерации Статья 149 Кодекса, пункт 3, подпункт 5
1010281 Реализация изделий народных художественных промыслов признанного художественного достоинства (за исключением подакцизных товаров), образцы которых зарегистрированы в порядке, установленном уполномоченным Правительством Российской Федерации федеральным органом исполнительной власти Статья 149 Кодекса, пункт 3, подпункт 6
1010282 Оказание услуг по страхованию, сострахованию и перестрахованию страховщиками, а также оказание услуг по негосударственному пенсионному обеспечению и (или) формированию долгосрочных сбережений негосударственными пенсионными фондами Статья 149 Кодекса, пункт 3, подпункт 7
1010284 Проведение лотерей, проводимых по решению уполномоченного органа исполнительной власти, включая оказание услуг по реализации лотерейных билетов Статья 149 Кодекса, пункт 3, подпункт 8.1
1010285 Реализация руды, концентратов и других промышленных продуктов, содержащих драгоценные металлы, лома и отходов драгоценных металлов для производства драгоценных металлов и аффинажа; реализация драгоценных металлов налогоплательщиками (за исключением указанных в подпункте 6 и 6.2 пункта 1 статьи 164 Кодекса) Государственному фонду драгоценных металлов и драгоценных камней Российской Федерации, фондам драгоценных металлов и драгоценных камней субъектов Российской Федерации, Центральному банку Российской Федерации, организации, изготавливающей банкноты и монету Банка России, и банкам; реализация драгоценных металлов из Государственного фонда драгоценных металлов и драгоценных камней Российской Федерации, из фондов драгоценных металлов и драгоценных камней субъектов Российской Федерации специализированным внешнеэкономическим организациям, Центральному банку Российской Федерации и банкам; реализация драгоценных металлов в слитках Центральным банком Российской Федерации и банками Центральному банку Российской Федерации, банкам и организации, изготавливающей банкноты и монету Банка России, в том числе по договорам поручения, комиссии либо агентским договорам с Центральным банком Российской Федерации и банками, независимо от помещения этих слитков в хранилище Центрального банка Российской Федерации или хранилища банков; реализация драгоценных металлов в слитках (за исключением серебра в слитках) банками, аффинажными организациями, имеющими право осуществлять аффинаж драгоценных металлов, организацией, изготавливающей банкноты и монету Банка России, физическим лицам независимо от помещения этих слитков в хранилища банков, а также реализация драгоценных металлов в слитках Центральным банком Российской Федерации и банками иным лицам при условии, что эти слитки остаются в одном из хранилищ (Государственном хранилище ценностей, хранилище Центрального банка Российской Федерации или хранилищах банков) Статья 149 Кодекса, пункт 3, подпункт 9
1010287 Внутрисистемная реализация (передача, выполнение, оказание для собственных нужд) организациями и учреждениями уголовно-исполнительной системы произведенных ими товаров (выполненных работ, оказанных услуг) Статья 149 Кодекса, пункт 3, подпункт 11
1010288 Передача товаров (выполнение работ, оказание услуг), передача имущественных прав безвозмездно в рамках благотворительной деятельности в соответствии с Федеральным законом от 11 августа 1995 г. N 135-ФЗ "О благотворительной деятельности и добровольчестве (волонтерстве)", за исключением подакцизных товаров Статья 149 Кодекса, пункт 3, подпункт 12
1010289 Реализация входных билетов и абонементов, форма которых утверждена в установленном порядке как бланк строгой отчетности, организациями физической культуры и спорта на проводимые ими спортивно-зрелищные мероприятия; оказание услуг по предоставлению в аренду спортивных сооружений для подготовки и проведения указанных мероприятий Статья 149 Кодекса, пункт 3, подпункт 13
1010291 Оказание услуг коллегиями адвокатов, адвокатскими бюро, адвокатскими палатами субъектов Российской Федерации или Федеральной палатой адвокатов своим членам в связи с осуществлением ими профессиональной деятельности Статья 149 Кодекса, пункт 3, подпункт 14
1010292 Операции займа в денежной форме и ценными бумагами, включая проценты по ним, операции финансирования участия в кредите (займе) в денежной форме, включая проценты по ним, операции по предоставлению обеспечительного платежа в денежной форме или ценными бумагами, включая денежные суммы, подлежащие уплате за предоставление обеспечительного платежа, осуществляемые в соответствии с Федеральным законом от 22 апреля 1996 г. N 39-ФЗ "О рынке ценных бумаг" по договорам репо, договорам, являющимся производными финансовыми инструментами, и (или) договорам иного вида, объектом которых являются ценные бумаги и (или) иностранная валюта, в том числе по указанным договорам, заключаемым на условиях, определенных генеральным соглашением (единым договором), а также операции РЕПО, включая денежные суммы, подлежащие уплате за предоставление ценных бумаг по операциям РЕПО Статья 149 Кодекса, пункт 3, подпункт 15
1010294 Выполнение научно-исследовательских и опытно-конструкторских работ за счет средств бюджетов бюджетной системы Российской Федерации, средств Российского фонда фундаментальных исследований, Российского фонда технологического развития и фондов поддержки научной, научно-технической, инновационной деятельности, созданных для этих целей в соответствии с Федеральным законом от 23 августа 1996 г. N 127-ФЗ "О науке и государственной научно-технической политике", выполнение научно-исследовательских и опытно-конструкторских работ организациями, осуществляющими образовательную деятельность, и научными организациями на основе хозяйственных договоров Статья 149 Кодекса, пункт 3, подпункт 16
1010257 Выполнение организациями научно-исследовательских, опытно-конструкторских и технологических работ, относящихся к созданию новых продукции и технологий или к усовершенствованию производимой продукции и технологий, если в состав научно-исследовательских, опытно-конструкторских и технологических работ включаются виды деятельности, предусмотренные подпунктом 16.1 пункта 3 статьи 149 Кодекса Статья 149 Кодекса, пункт 3, подпункт 16.1
1010295 Услуги санаторно-курортных, оздоровительных организаций и организаций отдыха, организаций отдыха и оздоровления детей, в том числе детских оздоровительных лагерей, расположенных на территории Российской Федерации, оформленные путевками или курсовками, являющимися бланками строгой отчетности Статья 149 Кодекса, пункт 3, подпункт 18
1010296 Проведение работ (оказание услуг) по тушению лесных пожаров Статья 149 Кодекса, пункт 3, подпункт 19
1010297 Реализация продукции собственного производства организаций, занимающихся производством сельскохозяйственной продукции, удельный вес доходов от реализации которой в общей сумме их доходов составляет не менее 70 процентов, в счет натуральной оплаты труда, натуральных выдач для оплаты труда, а также для общественного питания работников, привлекаемых на сельскохозяйственные работы Статья 149 Кодекса, пункт 3, подпункт 20
1010298 Реализация жилых домов, жилых помещений, а также долей в них Статья 149 Кодекса, пункт 3, подпункт 22
1010273 Передача доли в праве на общее имущество в многоквартирном доме при реализации квартир Статья 149 Кодекса, пункт 3, подпункт 23
1010275 Передача в рекламных целях товаров (работ, услуг), расходы на приобретение (создание) единицы которых не превышают 300 рублей Статья 149 Кодекса, пункт 3, подпункт 25
1010258 Операции по уступке (переуступке, приобретению) прав (требований) кредитора по обязательствам, вытекающим из договоров по предоставлению займов в денежной форме и (или) кредитных договоров, соглашений о финансировании участия в кредите (займе) в денежной форме, а также по исполнению заемщиком обязательств перед каждым новым кредитором по первоначальному договору, лежащему в основе договора уступки Статья 149 Кодекса, пункт 3, подпункт 26
1010259 Проведение работ (оказание услуг) резидентами портовой особой экономической зоны в портовой особой экономической зоне Статья 149 Кодекса, пункт 3, подпункт 27
1010261 Безвозмездное оказание услуг по предоставлению эфирного времени и (или) печатной площади в соответствии с законодательством Российской Федерации о выборах и референдумах Статья 149 Кодекса, пункт 3, подпункт 28
1010254 Услуги, оказываемые в рамках арбитража (третейского разбирательства), администрируемого постоянно действующим арбитражным учреждением в соответствии с Федеральным законом от 29 декабря 2015 г. N 382-ФЗ "Об арбитраже (третейском разбирательстве) в Российской Федерации" и Законом Российской Федерации от 7 июля 1993 г. N 5338-1 "О международном коммерческом арбитраже", оплата за которые (в том числе в составе арбитражного сбора) осуществляется через некоммерческую организацию, подразделением которой является это постоянно действующее арбитражное учреждение Статья 149 Кодекса, пункт 2, подпункт 16.1
1010265 Оказание услуг по передаче медицинских изделий, указанных в абзаце четвертом подпункта 1 пункта 2 статьи 149 Кодекса, имеющих соответствующее регистрационное удостоверение, по договорам финансовой аренды (лизинга) с правом выкупа Статья 149 Кодекса, пункт 2, подпункт 33
1011201 Реализация материальных ценностей, выпускаемых из государственного материального резерва ответственным хранителям и заемщикам в связи с их освежением, заменой и в порядке заимствования в соответствии с Федеральным законом от 29 декабря 1994 г. N 79-ФЗ "О государственном материальном резерве" Статья 149 Кодекса, пункт 2, подпункт 34
1011202 Реализация прав на использование охраняемых результатов интеллектуальной деятельности, использованных и (или) возникших при создании кинопродукции, получившей удостоверение национального фильма, в том числе анимационных фильмов, в части предоставления лицензий на использование персонажей, музыкальных произведений, иных охраняемых объектов авторских прав и смежных прав, вошедших в состав кинопродукции, получившей удостоверение национального фильма Статья 149 Кодекса, пункт 2, подпункт 21.1
1011203 Оказание услуг по выполнению функций агента Российской Федерации, предусмотренных Федеральным законом от 24 июля 2008 г. N 161-ФЗ "О содействии развитию жилищного строительства"; при реализации, сдаче в аренду государственного имущества, не закрепленного за государственными предприятиями и учреждениями, составляющего государственную казну Российской Федерации Статья 149 Кодекса, пункт 3, подпункт 36
1011204 Выполнение работ, связанных с осуществлением регулярных перевозок пассажиров и багажа автомобильным транспортом и городским наземным электрическим транспортом по регулируемым тарифам на основании государственного или муниципального контракта Статья 149 Кодекса, пункт 2, подпункт 7.1
1011205 Оказание услуг по техническому управлению морскими судами и судами смешанного (река - море) плавания, оказываемых иностранным лицам, не состоящим на учете в налоговых органах в качестве налогоплательщиков и эксплуатирующим морские суда и суда смешанного (река - море) плавания, зарегистрированные в судовых реестрах иностранных государств. Статья 149 Кодекса, пункт 2, подпункт 35
1011206 Оказание услуг по осуществлению ремонта и технического обслуживания товаров (в том числе медицинских товаров), включая стоимость запасных частей для них и деталей к ним, оказываемые в период гарантийного срока их эксплуатации в целях исполнения обязательств по гарантийному ремонту таких товаров, при условии невзимания дополнительной платы за такие услуги Статья 149 Кодекса, пункт 3, подпункт 37
1011207 Осуществление банками и банком развития - государственной корпорацией следующих операций: исполнение банковских гарантий (выдача и аннулирование банковской гарантии, подтверждение и изменение условий указанной гарантии, платеж по указанной гарантии, оформление и проверка документов по этой гарантии); выдача поручительств за третьих лиц, предусматривающих исполнение обязательств в денежной форме; оказание услуг, связанных с установкой и эксплуатацией системы "клиент-банк", включая предоставление программного обеспечения и обучение обслуживающего указанную систему персонала; получение от заемщиков сумм в счет компенсации страховых премий (страховых взносов), уплаченных банком по договорам страхования, в том числе по договорам страхования на случай смерти или наступления инвалидности указанных заемщиков, по договорам страхования имущества, являющегося обеспечением обязательств заемщика (залогом), и иным видам страхования, в которых банк является страхователем Статья 149 Кодекса, пункт 3, подпункт 3.2
1011208 Реализация услуг по обращению с твердыми коммунальными отходами, оказываемых региональными операторами по обращению с твердыми коммунальными отходами Статья 149 Кодекса, пункт 2, подпункт 36
1011210 Реализация продуктов питания, непосредственно произведенных столовыми медицинских организаций и реализуемых ими в указанных организациях, а также продуктов питания, непосредственно произведенных организациями общественного питания и реализуемых ими указанным столовым или организациям Статья 149 Кодекса, пункт 2, подпункт 5
1011211 Реализация государственных (муниципальных) услуг в социальной сфере, оказываемых в соответствии с соглашениями, заключенными по результатам отбора исполнителей государственных (муниципальных) услуг в социальной сфере в соответствии с законодательством Российской Федерации о государственном (муниципальном) социальном заказе на оказание государственных (муниципальных) услуг в социальной сфере (за исключением соглашения о предоставлении субсидии на финансовое обеспечение выполнения государственного (муниципального) задания) Статья 149 Кодекса, пункт 2, подпункт 37
1011212 Реализация исключительных прав на изобретения, полезные модели, промышленные образцы, топологии интегральных микросхем, секреты производства (ноу-хау), а также прав на использование указанных результатов интеллектуальной деятельности на основании лицензионного договора Статья 149 Кодекса, пункт 2, подпункт 26.1
1011213 Оказание услуг по реализации иностранными лицами прав на проведение чемпионата мира FIA "Формула-1", включающих в себя право на популяризацию мероприятия и право называть мероприятие российского этапа указанного чемпионата "Чемпионат мира FIA "Формула-1"; реализация рекламных услуг организацией, которая приобрела права, указанные в абзаце втором данного подпункта, на территории объекта спорта для проведения шоссейно-кольцевых автомобильных гонок серии "Формула-1" и объектов инфраструктуры, обеспечивающих функционирование указанного объекта спорта Статья 149 Кодекса, пункт 2, подпункт 32.1
1011214 Оказание услуг общественного питания через объекты общественного питания (рестораны, кафе, бары, предприятия быстрого обслуживания, буфеты, кафетерии, столовые, закусочные, отделы кулинарии при указанных объектах и иные аналогичные объекты общественного питания), а также услуг общественного питания вне объектов общественного питания по месту, выбранному заказчиком (выездное обслуживание) Статья 149 Кодекса, пункт 3, подпункт 38
1011215 Реализация цифровых финансовых активов Статья 149 Кодекса, пункт 2, подпункт 38
1011216 Реализация имущества (за исключением денежных средств) и (или) имущественных прав физическому лицу налогоплательщиком - иностранной организацией (иностранной структурой без образования юридического лица), доходы от получения которых данного физического лица подлежат освобождению от налогообложения налогом на доходы физических лиц в соответствии с пунктом 60.2 статьи 217 Кодекса Статья 149 Кодекса, пункт 2, подпункт 39
1011217 Реализация исключительных прав на изобретения, полезные модели, промышленные образцы, топологии интегральных микросхем, секреты производства (ноу-хау), а также прав на использование указанных результатов интеллектуальной деятельности на основании договора коммерческой концессии Статья 149 Кодекса, пункт 2, подпункт 26.2
1011218 Реализация имущества физическому лицу, доходы от получения которого данного физического лица подлежат освобождению от налогообложения налогом на доходы физических лиц в соответствии с пунктом 93 статьи 217 Кодекса Статья 149 Кодекса, пункт 2, подпункт 40
1011219 Операции по уступке (переуступке) денежного требования кредитора по обязательствам, возникшим в связи с привлечением к ответственности в соответствии с законодательством Российской Федерации о несостоятельности (банкротстве) лиц, контролировавших кредитную организацию, лиц, контролирующих (контролировавших) должников кредитной организации, а также по исполнению указанными лицами обязательств перед каждым новым кредитором, получившим денежное требование на основании договора уступки Статья 149 Кодекса, пункт 3, подпункт 26.1
1011220 Реализация работ (услуг), имущественных прав, выполняемых (оказываемых), передаваемых некоммерческими организациями в рамках реализации ими федеральных проектов, источником финансового обеспечения которых является субсидия из федерального бюджета, предоставленная на основании федерального закона о федеральном бюджете на текущий финансовый год и плановый период указанным организациям, которые определены этим федеральным законом как получатели субсидии Статья 149 Кодекса, пункт 2, подпункт 41
1011221 Реализация драгоценных камней налогоплательщиками (за исключением указанных в подпункте 6.1 пункта 1 статьи 164 Кодекса) Государственному фонду драгоценных металлов и драгоценных камней Российской Федерации, фондам драгоценных металлов и драгоценных камней субъектов Российской Федерации, Центральному банку Российской Федерации и банкам; реализация необработанных драгоценных камней (за исключением необработанных природных алмазов) для обработки предприятиям независимо от форм собственности для последующей продажи на экспорт; реализация драгоценных камней в сырье и ограненных (за исключением указанных в подпункте 6.1 пункта 1 статьи 164 Кодекса) специализированным внешнеэкономическим организациям; реализация обработанных природных алмазов Центральным банком Российской Федерации и банками Центральному банку Российской Федерации и банкам, в том числе по договорам поручения, комиссии либо агентским договорам с Центральным банком Российской Федерации и банками, независимо от помещения этих обработанных природных алмазов в хранилище Центрального банка Российской Федерации или хранилища банков; реализация обработанных природных алмазов банками физическим лицам независимо от помещения этих обработанных природных алмазов в хранилища банков; реализация необработанных природных алмазов из Государственного фонда драгоценных металлов и драгоценных камней Российской Федерации, из фондов драгоценных металлов и драгоценных камней субъектов Российской Федерации обрабатывающим предприятиям всех форм собственности; реализация необработанных природных алмазов из Государственного фонда драгоценных металлов и драгоценных камней Российской Федерации, из фондов драгоценных металлов и драгоценных камней субъектов Российской Федерации обрабатывающим предприятиям всех форм собственности Статья 149 Кодекса, пункт 3, подпункт 9.1
1011222 Реализация услуг по доверительному управлению имуществом, составляющим ипотечное покрытие, оказываемых государственной управляющей компанией в соответствии с Федеральным законом от 11 ноября 2003 г. N 152-ФЗ "Об ипотечных ценных бумагах" Статья 149 Кодекса, пункт 2, подпункт 29.1
1011223 Передача денежных средств на финансирование участия управляющего товарища в соглашении о сервисных рисках в качестве оператора, осуществляемое по соглашению об управлении финансированием, а также передача денежных средств управляющим товарищем в результате распределения денежных средств по соглашению об управлении финансированием Статья 149 Кодекса, пункт 3, подпункт 15.4
1011224 Реализация лекарственных препаратов, ввезенных на территорию Российской Федерации и не зарегистрированных в Российской Федерации, некоммерческой организации, которая создана в соответствии с нормативным правовым актом Президента Российской Федерации в целях обеспечения оказания медицинской помощи детям с тяжелыми жизнеугрожающими и хроническими заболеваниями, в том числе редкими (орфанными) заболеваниями, а также безвозмездная передача указанных лекарственных препаратов медицинской организации и (или) фармацевтической организации государственной системы здравоохранения. Статья 149 Кодекса, пункт 2, подпункт 42
1011225 Реализация организацией, осуществляющей туроператорскую деятельность, туристского продукта в сфере внутреннего туризма и (или) въездного туризма Статья 149 Кодекса, пункт 3, подпункт 39
1011227 Передача международными холдинговыми компаниями субъекту Российской Федерации либо муниципальному образованию результатов работ и (или) имущества в соответствии с абзацами вторым - четвертым пункта 4 статьи 284.10 Кодекса Статья 149 Кодекса, пункт 3, подпункт 40
1011228 Осуществление оператором платформы цифрового рубля следующих операций:
открытие и ведение счетов цифрового рубля организаций и физических лиц;
осуществление переводов (перечислений) денежных средств с использованием платформы цифрового рубля
Статья 149 Кодекса, пункт 3, подпункт 3.3
1011229 Оказание услуг оператора по проведению операций в реестре углеродных единиц в соответствии с законодательством Российской Федерации в области ограничения выбросов парниковых газов и законодательством Российской Федерации, регламентирующим порядок проведения эксперимента по ограничению выбросов парниковых газов в отдельных субъектах Российской Федерации Статья 149 Кодекса, пункт 2, подпункт 43
1011230 Реализация услуг по предоставлению в аренду автомобилей скорой медицинской помощи с экипажем (водителем) медицинским организациям государственной и муниципальной системы здравоохранения в целях оказания указанными медицинскими организациями услуг скорой медицинской помощи населению Статья 149 Кодекса, пункт 2, подпункт 33.1
1011231 Реализация услуг по перевозке автомобилями скорой медицинской помощи бригад скорой медицинской помощи, включая медицинскую эвакуацию граждан, по договорам с медицинскими организациями государственной и муниципальной системы здравоохранения в целях оказания указанными медицинскими организациями услуг скорой медицинской помощи населению Статья 149 Кодекса, пункт 2, подпункт 33.2
1011232 Реализация услуг по обращению с твердыми коммунальными отходами, предоставляемых управляющими организациями, товариществами собственников жилья, жилищно-строительными, жилищными или иными специализированными потребительскими кооперативами, созданными в целях удовлетворения потребностей граждан в жилье и отвечающими за обслуживание внутридомовых инженерных систем, с использованием которых предоставляются коммунальные услуги, при условии приобретения услуг по обращению с твердыми коммунальными отходами указанными налогоплательщиками у региональных операторов по обращению с твердыми коммунальными отходами Статья 149 Кодекса, пункт 3, подпункт 29.1
1011233 Реализация услуг уполномоченной организации, обеспечивающей заключение сделок с цифровой валютой в рамках экспериментального правового режима, оказываемых в рамках экспериментального правового режима в сфере цифровых инноваций, установленного в соответствии со статьей 1.1 Федерального закона от 31 июля 2020 года N 259-ФЗ "О цифровых финансовых активах, цифровой валюте и о внесении изменений в отдельные законодательные акты Российской Федерации" Статья 149 Кодекса, пункт 2, подпункт 44
1011234 Реализация ветеринарных услуг Статья 149 Кодекса, пункт 2, подпункт 2.1
1010400 Раздел III. Операции, облагаемые по налоговой ставке 0 процентов Статья 164 Кодекса, пункты 3, 31 Протокола
1011410 Реализация несырьевых товаров, вывезенных в таможенной процедуре экспорта (не указанных в пункте 2 статьи 164 Кодекса) Статья 164 Кодекса, пункт 1, подпункт 1
1011411 Реализация несырьевых товаров, помещенных под таможенную процедуру свободной таможенной зоны (не указанных в пункте 2 статьи 164 Кодекса) Статья 164 Кодекса, пункт 1, подпункт 1
1010410 Реализация несырьевых товаров, вывезенных в таможенной процедуре экспорта, а также товаров, помещенных под таможенную процедуру свободной таможенной зоны (не указанных в пункте 2 статьи 164 Кодекса) по операциям с лицами, местом регистрации, либо местом жительства, либо местом налогового резидентства которых являются государство или территория, включенные в перечень государств и территорий, предоставляющих льготный налоговый режим налогообложения и (или) не предусматривающих раскрытия и предоставления информации при проведении финансовых операций (офшорные зоны), утверждаемый Министерством финансов Российской Федерации в соответствии с подпунктом 1 пункта 3 статьи 284 Кодексах Статья 164 Кодекса, пункт 1, подпункт 1
1010456 Реализация несырьевых товаров, вывезенных в таможенной процедуре экспорта, а также товаров, помещенных под таможенный режим свободной таможенный зоны (не указанных в пункте 2 статьи 164 Кодекса) по операциям с лицами, признаваемым взаимозависимыми на основании статей 105.1 и 105.2 Кодекса Статья 164 Кодекса, пункт 1, подпункт 1
1010457 Реализация несырьевых товаров, вывезенных в таможенной процедуре экспорта, а также товаров, помещенных под таможенный режим свободной таможенный зоны (не указанных в пункте 2 статьи 164 Кодекса) по операциям с лицами, признаваемым взаимозависимыми на основании статей 105.1 и 105.2 Кодекса и местом регистрации, либо местом жительства, либо местом налогового резидентства которых являются государство или территория, включенные в перечень государств и территорий, предоставляющих льготный налоговый режим налогообложения и (или) не предусматривающих раскрытия и предоставления информации при проведении финансовых операций (офшорные зоны), утверждаемый Министерством финансов Российской Федерации в соответствии с подпунктом 1 пункта 3 статьи 284 Кодекса Статья 164 Кодекса, пункт 1, подпункт 1
1011422 Реализация сырьевых товаров, вывезенных в таможенной процедуре экспорта (не указанных в пункте 2 статьи 164 Кодекса) Статья 164 Кодекса, пункт 1, подпункт 1
1011423 Реализация сырьевых товаров, помещенных под таможенную процедуру свободной таможенной зоны (не указанных в пункте 2 статьи 164 Кодекса) Статья 164 Кодекса, пункт 1, подпункт 1
1011424 Реализация сырьевых товаров, предусмотренных подпунктом 1 пункта 1 статьи 164 Кодекса (не указанных в пункте 2 статьи 164 Кодекса), по операциям с лицами, местом регистрации, либо местом жительства, либо местом налогового резидентства которых являются государство или территория, включенные в перечень государств и территорий, предоставляющих льготный налоговый режим налогообложения и (или) не предусматривающих раскрытия и предоставления информации при проведении финансовых операций (офшорные зоны), утверждаемый Министерством финансов Российской Федерации в соответствии с подпунктом 1 пункта 3 статьи 284 Кодекса Статья 164 Кодекса, пункт 1, подпункт 1
1011425 Реализация сырьевых товаров, предусмотренных подпунктом 1 пункта 1 статьи 164 Кодекса (не указанных в пункте 2 статьи 164 Кодекса), по операциям с лицами, признаваемыми взаимозависимыми на основании статей 105.1 и 105.2 Кодекса Статья 164 Кодекса, пункт 1, подпункт 1
1011426 Реализация сырьевых товаров, предусмотренных подпунктом 1 пункта 1 статьи 164 Кодекса (не указанных в пункте 2 статьи 164 Кодекса), по операциям с лицами, признаваемыми взаимозависимыми на основании статей 105.1 и 105.2 Кодекса и местом регистрации, либо местом жительства, либо местом налогового резидентства которых являются государство или территория, включенные в перечень государств и территорий, предоставляющих льготный налоговый режим налогообложения и (или) не предусматривающих раскрытия и предоставления информации при проведении финансовых операций (офшорные зоны), утверждаемый Министерством финансов Российской Федерации в соответствии с подпунктом 1 пункта 3 статьи 284 Кодекса Статья 164 Кодекса, пункт 1, подпункт 1
1011427 Реализация сырьевых товаров (не указанных в пункте 2 статьи 164 Кодекса) на территорию государств - членов ЕАЭС Пункт 3 Протокола
1011428 Реализация сырьевых товаров (не указанных в пункте 2 статьи 164 Кодекса) на территорию государств - членов ЕАЭС по операциям с лицами, признаваемым взаимозависимыми на основании статей 105.1 и 105.2 Кодекса Пункт 3 Протокола
1011429 Реализация сырьевых товаров (не указанных в пункте 2 статьи 164 Кодекса) на территорию государств - членов ЕАЭС по операциям с лицами, местом регистрации, либо местом жительства, либо местом налогового резидентства которых являются государство или территория, включенные в перечень государств и территорий, предоставляющих льготный налоговый режим налогообложения и (или) не предусматривающих раскрытия и предоставления информации при проведении финансовых операций (офшорные зоны), утверждаемый Министерством финансов Российской Федерации в соответствии с подпунктом 1 пункта 3 статьи 284 Кодекса Пункт 3 Протокола
1011430 Реализация сырьевых товаров (не указанных в пункте 2 статьи 164 Кодекса) на территорию государств - членов ЕАЭС по операциям с лицами, признаваемым взаимозависимыми на основании статей 105.1 и 105.2 Кодекса и местом регистрации, либо местом жительства, либо местом налогового резидентства которых являются государство или территория, включенные в перечень государств и территорий, предоставляющих льготный налоговый режим налогообложения и (или) не предусматривающих раскрытия и предоставления информации при проведении финансовых операций (офшорные зоны), утверждаемый Министерством финансов Российской Федерации в соответствии с подпунктом 1 пункта 3 статьи 284 Кодекса Пункт 3 Протокола
1011412 Реализация несырьевых товаров, вывезенных в таможенной процедуре экспорта (указанных в пункте 2 статьи 164 Кодекса) Статья 164 Кодекса, пункт 1, подпункт 1
1011413 Реализация несырьевых товаров, помещенных под таможенную процедуру свободной таможенной зоны (указанных в пункте 2 статьи 164 Кодекса) Статья 164 Кодекса, пункт 1, подпункт 1
1010458 Реализация несырьевых товаров, вывезенных в таможенной процедуре экспорта, а также товаров, помещенных под таможенную процедуру свободной таможенной зоны (указанных в пункте 2 статьи 164 Кодекса) по операциям с лицами, местом регистрации, либо местом жительства, либо местом налогового резидентства которых являются государство или территория, включенные в перечень государств и территорий, предоставляющих льготный налоговый режим налогообложения и (или) не предусматривающих раскрытия и предоставления информации при проведении финансовых операций (офшорные зоны), утверждаемый Министерством финансов Российской Федерации в соответствии с подпунктом 1 пункта 3 статьи 284 Кодекса Статья 164 Кодекса, пункт 1, подпункт 1
1010459 Реализация несырьевых товаров, вывезенных в таможенной процедуре экспорта, а также товаров, помещенных под таможенный режим свободной таможенный зоны (указанных в пункте 2 статьи 164 Кодекса) по операциям с лицами, признаваемым взаимозависимыми на основании статей 105.1 и 105.2 Кодекса Статья 164 Кодекса, пункт 1, подпункт 1
1010460 Реализация несырьевых товаров, вывезенных в таможенной процедуре экспорта, а также товаров, помещенных под таможенный режим свободной таможенный зоны (указанных в пункте 2 статьи 164 Кодекса) по операциям с лицами, признаваемым взаимозависимыми на основании статей 105.1 и 105.2 Кодекса и местом регистрации, либо местом жительства, либо местом налогового резидентства которых являются государство или территория, включенные в перечень государств и территорий, предоставляющих льготный налоговый режим налогообложения и (или) не предусматривающих раскрытия и предоставления информации при проведении финансовых операций (офшорные зоны), утверждаемый Министерством финансов Российской Федерации в соответствии с подпунктом 1 пункта 3 статьи 284 Кодекса Статья 164 Кодекса, пункт 1, подпункт 1
1010421 Реализация несырьевых товаров (не указанных в пункте 2 статьи 164 Кодекса) на территорию государств - членов ЕАЭС пункт 3 Протокола
1010463 Реализация несырьевых товаров (не указанных в пункте 2 статьи 164 Кодекса) на территорию государств - членов ЕАЭС по операциям с лицами, признаваемым взаимозависимыми на основании статей 105.1 и 105.2 Кодекса и (или) с лицами, местом регистрации, либо местом жительства, либо местом налогового резидентства которых являются государство или территория, включенные в перечень государств и территорий, предоставляющих льготный налоговый режим налогообложения и (или) не предусматривающих раскрытия и предоставления информации при проведении финансовых операций (офшорные зоны), утверждаемый Министерством финансов Российской Федерации в соответствии с подпунктом 1 пункта 3 статьи 284 Кодекса пункт 3 Протокола
1010422 Реализация несырьевых товаров (указанных в пункте 2 статьи 164 Кодекса) на территорию государств - членов ЕАЭС пункт 3 Протокола
1010466 Реализация несырьевых товаров (указанных в пункте 2 статьи 164 Кодекса) на территорию государств - членов ЕАЭС по операциям с лицами, признаваемым взаимозависимыми на основании статей 105.1 и 105.2 Кодекса и (или) с лицами местом регистрации, либо местом жительства, либо местом налогового резидентства которых являются государство или территория, включенные в перечень государств и территорий, предоставляющих льготный налоговый режим налогообложения и (или) не предусматривающих раскрытия и предоставления информации при проведении финансовых операций (офшорные зоны), утверждаемый Министерством финансов Российской Федерации в соответствии с подпунктом 1 пункта 3 статьи 284 Кодекса пункт 3 Протокола
1010423 Реализация услуг по международной перевозке товаров Статья 164 Кодекса, пункт 1, подпункт 2.1
1010467 Реализация услуг по международной перевозке товаров по операциям с лицами, местом регистрации, либо местом жительства, либо местом налогового резидентства которых являются государство или территория, включенные в перечень государств и территорий, предоставляющих льготный налоговый режим налогообложения и (или) не предусматривающих раскрытия и предоставления информации при проведении финансовых операций (офшорные зоны), утверждаемый Министерством финансов Российской Федерации в соответствии с подпунктом 1 пункта 3 статьи 284 Кодекса Статья 164 Кодекса, пункт 1, подпункт 2.1
1010468 Реализация услуг по международной перевозке товаров по операциям с лицами, признаваемым взаимозависимыми на основании статей 105.1 и 105.2 Кодекса Статья 164 Кодекса, пункт 1, подпункт 2.1
1010469 Реализация услуг по международной перевозке товаров по операциям с лицами, признаваемым взаимозависимыми на основании статей 105.1 и 105.2 Кодекса и местом регистрации, либо местом жительства, либо местом налогового резидентства которых являются государство или территория, включенные в перечень государств и территорий, предоставляющих льготный налоговый режим налогообложения и (или) не предусматривающих раскрытия и предоставления информации при проведении финансовых операций (офшорные зоны), утверждаемый Министерством финансов Российской Федерации в соответствии с подпунктом 1 пункта 3 статьи 284 Кодекса Статья 164 Кодекса, пункт 1, подпункт 2.1
1010424 Реализация услуг по предоставлению железнодорожного подвижного состава и (или) контейнеров для осуществления международных перевозок Статья 164 Кодекса, пункт 1, подпункт 2.1
1010425 Реализация транспортно-экспедиционных услуг, оказываемых на основании договора транспортной экспедиции при организации международной перевозки Статья 164 Кодекса, пункт 1, подпункт 2.1
1010426 Реализация услуг по предоставлению железнодорожного подвижного состава и (или) контейнеров, оказываемых при организации и осуществлении перевозок железнодорожным транспортом от места прибытия товаров на территорию Российской Федерации до станции назначения товаров, расположенной на территории Российской Федерации Статья 164 Кодекса, пункт 1, подпункт 2.1
1010427 Реализация транспортно-экспедиционных услуг, оказываемых на основании договора транспортной экспедиции при организации и осуществлении перевозок железнодорожным транспортом от места прибытия товаров на территорию Российской Федерации до станции назначения товаров, расположенной на территории Российской Федерации Статья 164 Кодекса, пункт 1, подпункт 2.1
1010428 Реализация работ (услуг), выполняемых (оказываемых) организациями трубопроводного транспорта нефти и нефтепродуктов, по транспортировке нефти Статья 164 Кодекса, пункт 1, подпункт 2.2
1010472 Реализация работ (услуг), выполняемых (оказываемых) организациями трубопроводного транспорта нефти и нефтепродуктов, по транспортировке нефти по операциям с лицами, признаваемым взаимозависимыми на основании статей 105.1 и 105.2 Кодекса, и (или) с лицами, местом регистрации, либо местом жительства, либо местом налогового резидентства которых являются государство или территория, включенные в перечень государств и территорий, предоставляющих льготный налоговый режим налогообложения и (или) не предусматривающих раскрытия и предоставления информации при проведении финансовых операций (офшорные зоны), утверждаемый Министерством финансов Российской Федерации в соответствии с подпунктом 1 пункта 3 статьи 284 Кодекса Статья 164 Кодекса, пункт 1, подпункт 2.2
1010452 Реализация работ (услуг), выполняемых (оказываемых) организациями трубопроводного транспорта нефти и нефтепродуктов, по транспортировке нефтепродуктов Статья 164 Кодекса, пункт 1, подпункт 2.2
1010475 Реализация работ (услуг), выполняемых (оказываемых) организациями трубопроводного транспорта нефти и нефтепродуктов, по транспортировке нефтепродуктов по операциям с лицами, признаваемым взаимозависимыми на основании статей 105.1 и 105.2 Кодекса и (или) с лицами, местом регистрации, либо местом жительства, либо местом налогового резидентства которых являются государство или территория, включенные в перечень государств и территорий, предоставляющих льготный налоговый режим налогообложения и (или) не предусматривающих раскрытия и предоставления информации при проведении финансовых операций (офшорные зоны), утверждаемый Министерством финансов Российской Федерации в соответствии с подпунктом 1 пункта 3 статьи 284 Кодекса Статья 164 Кодекса, пункт 1, подпункт 2.2
1010429 Реализация работ (услуг), выполняемых (оказываемых) организациями трубопроводного транспорта нефти и нефтепродуктов, по перевалке и (или) перегрузке нефти, вывозимых за пределы территории Российской Федерации Статья 164 Кодекса, пункт 1, подпункт 2.2
1010478 Реализация работ (услуг), выполняемых (оказываемых) организациями трубопроводного транспорта нефти и нефтепродуктов, по перевалке и (или) перегрузке нефти, вывозимых за пределы территории Российской Федерации по операциям с лицами, признаваемым взаимозависимыми на основании статей 105.1 и 105.2 Кодекса, и (или) с лицами, местом регистрации, либо местом жительства, либо местом налогового резидентства которых являются государство или территория, включенные в перечень государств и территорий, предоставляющих льготный налоговый режим налогообложения и (или) не предусматривающих раскрытия и предоставления информации при проведении финансовых операций (офшорные зоны), утверждаемый Министерством финансов Российской Федерации в соответствии с подпунктом 1 пункта 3 статьи 284 Кодекса Статья 164 Кодекса, пункт 1, подпункт 2.2
1010453 Реализация работ (услуг), выполняемых (оказываемых) организациями трубопроводного транспорта нефти и нефтепродуктов, по перевалке и (или) перегрузке нефтепродуктов, вывозимых за пределы территории Российской Федерации Статья 164 Кодекса, пункт 1, подпункт 2.2
1010481 Реализация работ (услуг), выполняемых (оказываемых) организациями трубопроводного транспорта нефти и нефтепродуктов, по перевалке и (или) перегрузке нефтепродуктов, вывозимых за пределы территории Российской Федерации по операциям с лицами, признаваемым взаимозависимыми на основании статей 105.1 и 105.2 Кодекса, и (или) с лицами, местом регистрации, либо местом жительства, либо местом налогового резидентства которых являются государство или территория, включенные в перечень государств и территорий, предоставляющих льготный налоговый режим налогообложения и (или) не предусматривающих раскрытия и предоставления информации при проведении финансовых операций (офшорные зоны), утверждаемый Министерством финансов Российской Федерации в соответствии с подпунктом 1 пункта 3 статьи 284 Кодекса Статья 164 Кодекса, пункт 1, подпункт 2.2
1010430 Реализация работ (услуг), выполняемых (оказываемых) организациями трубопроводного транспорта нефти и нефтепродуктов, по транспортировке, перевалке и (или) перегрузке нефти, помещенной под таможенную процедуру таможенного транзита, а также вывозимой с территории Российской Федерации на территорию государства - члена Таможенного союза Статья 164 Кодекса, пункт 1, подпункт 2.2
1010454 Реализация работ (услуг), выполняемых (оказываемых) организациями трубопроводного транспорта нефти и нефтепродуктов, по транспортировке, перевалке и (или) перегрузке нефтепродуктов, помещенных под таможенную процедуру таможенного транзита, а также вывозимых с территории Российской Федерации на территорию государства - члена Таможенного союза Статья 164 Кодекса, пункт 1, подпункт 2.2
1010431 Реализация услуг по организации транспортировки трубопроводным транспортом природного газа, вывозимого за пределы территории Российской Федерации (ввозимого на территорию Российской Федерации), в том числе помещенного под таможенную процедуру таможенного транзита, а также услуг по транспортировке (организации транспортировки) трубопроводным транспортом природного газа, ввозимого на территорию Российской Федерации для переработки на территории Российской Федерации Статья 164 Кодекса, пункт 1, подпункт 2.3
1010432 Реализация услуг, оказываемых организацией по управлению единой национальной (общероссийской) электрической сетью по передаче по единой национальной (общероссийской) электрической сети электрической энергии, поставка которой осуществляется из электроэнергетической системы Российской Федерации в электроэнергетические системы иностранных государств Статья 164 Кодекса, пункт 1, подпункт 2.4
1010433 Реализация работ (услуг), выполняемых (оказываемых) российскими организациями (за исключением организаций трубопроводного транспорта) в морских, речных портах по перевалке и хранению товаров, перемещаемых через границу Российской Федерации Статья 164 Кодекса, пункт 1, подпункт 2.5
1010482 Реализация работ (услуг), выполняемых (оказываемых) российскими организациями (за исключением организаций трубопроводного транспорта) в морских, речных портах по перевалке и хранению товаров, перемещаемых через границу Российской Федерации по операциям с лицами, местом регистрации, либо местом жительства, либо местом налогового резидентства которых являются государство или территория, включенные в перечень государств и территорий, предоставляющих льготный налоговый режим налогообложения и (или) не предусматривающих раскрытия и предоставления информации при проведении финансовых операций (офшорные зоны), утверждаемый Министерством финансов Российской Федерации в соответствии с подпунктом 1 пункта 3 статьи 284 Кодекса Статья 164 Кодекса, пункт 1, подпункт 2.5
1010483 Реализация работ (услуг), выполняемых (оказываемых) российскими организациями (за исключением организаций трубопроводного транспорта) в морских, речных портах по перевалке и хранению товаров, перемещаемых через границу Российской Федерации по операциям с лицами, признаваемым взаимозависимыми на основании статей 105.1 и 105.2 Кодекса Статья 164 Кодекса, пункт 1, подпункт 2.5
1010484 Реализация работ (услуг), выполняемых (оказываемых) российскими организациями (за исключением организаций трубопроводного транспорта) в морских, речных портах по перевалке и хранению товаров, перемещаемых через границу Российской Федерации по операциям с лицами, признаваемым взаимозависимыми на основании статей 105.1 и 105.2 Кодекса и местом регистрации, либо местом жительства, либо местом налогового резидентства которых являются государство или территория, включенные в перечень государств и территорий, предоставляющих льготный налоговый режим налогообложения и (или) не предусматривающих раскрытия и предоставления информации при проведении финансовых операций (офшорные зоны), утверждаемый Министерством финансов Российской Федерации в соответствии с подпунктом 1 пункта 3 статьи 284 Кодекса Статья 164 Кодекса, пункт 1, подпункт 2.5
1010434 Реализация работ (услуг) по переработке товаров, помещенных под таможенную процедуру переработки на таможенной территории Статья 164 Кодекса, пункт 1, подпункт 2.6
1010487 Реализация работ (услуг) по переработке товаров, помещенных под таможенную процедуру переработки на таможенной территории по операциям с лицами, признаваемым взаимозависимыми на основании статей 105.1 и 105.2 Кодекса, и (или) с лицами, местом регистрации, либо местом жительства, либо местом налогового резидентства которых являются государство или территория, включенные в перечень государств и территорий, предоставляющих льготный налоговый режим налогообложения и (или) не предусматривающих раскрытия и предоставления информации при проведении финансовых операций (офшорные зоны), утверждаемый Министерством финансов Российской Федерации в соответствии с подпунктом 1 пункта 3 статьи 284 Кодекса Статья 164 Кодекса, пункт 1, подпункт 2.6
1010435 Реализация услуг по предоставлению железнодорожного подвижного состава и (или) контейнеров для осуществления перевозки или транспортировки железнодорожным транспортом экспортируемых (реэкспортируемых) товаров, указанных в подпункте 1 пункта 1 статьи 164 Кодекса, при условии, что пункт отправления и пункт назначения находятся на территории Российской Федерации Статья 164 Кодекса, пункт 1, подпункт 2.7
1010436 Реализация транспортно-экспедиционных услуг для осуществления перевозки или транспортировки железнодорожным транспортом экспортируемых (реэкспортируемых) товаров, указанных в подпункте 1 пункта 1 статьи 164 Кодекса, при условии, что пункт отправления и пункт назначения находятся на территории Российской Федерации Статья 164 Кодекса, пункт 1, подпункт 2.7
1010437 Реализация работ (услуг), выполняемых (оказываемых) организациями внутреннего водного транспорта, в отношении товаров, вывозимых в таможенной процедуре экспорта (реэкспорта) при перевозке (транспортировке) товаров в пределах территории Российской Федерации Статья 164 Кодекса, пункт 1, подпункт 2.8
1010438 Реализация углеводородного сырья, добытого на морском месторождении углеводородного сырья, а также продуктов его технологического передела (за исключением случаев, если такие товары вывозятся в таможенной процедуре экспорта) Статья 164 Кодекса, пункт 1, подпункт 2.9
1010488 Реализация углеводородного сырья, добытого на морском месторождении углеводородного сырья, а также продуктов его технологического передела (за исключением случаев, если такие товары вывозятся в таможенной процедуре экспорта) по операциям с лицами, местом регистрации, либо местом жительства, либо местом налогового резидентства которых являются государство или территория, включенные в перечень государств и территорий, предоставляющих льготный налоговый режим налогообложения и (или) не предусматривающих раскрытия и предоставления информации при проведении финансовых операций (офшорные зоны), утверждаемый Министерством финансов Российской Федерации в соответствии с подпунктом 1 пункта 3 статьи 284 Кодекса Статья 164 Кодекса, пункт 1, подпункт 2.9
1010489 Реализация углеводородного сырья, добытого на морском месторождении углеводородного сырья, а также продуктов его технологического передела (за исключением случаев, если такие товары вывозятся в таможенной процедуре экспорта) по операциям с лицами, признаваемым взаимозависимыми на основании статей 105.1 и 105.2 Кодекса Статья 164 Кодекса, пункт 1, подпункт 2.9
1010490 Реализация углеводородного сырья, добытого на морском месторождении углеводородного сырья, а также продуктов его технологического передела (за исключением случаев, если такие товары вывозятся в таможенной процедуре экспорта) по операциям с лицами, признаваемым взаимозависимыми на основании статей 105.1 и 105.2 Кодекса и местом регистрации, либо местом жительства, либо местом налогового резидентства которых являются государство или территория, включенные в перечень государств и территорий, предоставляющих льготный налоговый режим налогообложения и (или) не предусматривающих раскрытия и предоставления информации при проведении финансовых операций (офшорные зоны), утверждаемый Министерством финансов Российской Федерации в соответствии с подпунктом 1 пункта 3 статьи 284 Кодекса Статья 164 Кодекса, пункт 1, подпункт 2.9
1010439 Реализация работ (услуг), непосредственно связанных с перевозкой или транспортировкой товаров, помещенных под таможенную процедуру таможенного транзита при перевозке иностранных товаров от таможенного органа в месте прибытия на территорию Российской Федерации до таможенного органа в месте убытия с территории Российской Федерации Статья 164 Кодекса, пункт 1, подпункт 3
1010440 Реализация услуг по предоставлению железнодорожного подвижного состава и (или) контейнеров для осуществления услуг по перевозке или транспортировке железнодорожным транспортом товаров, перемещаемых через территорию Российской Федерации Статья 164 Кодекса, пункт 1, подпункт 3.1
1010441 Реализация транспортно-экспедиционных услуг, оказываемых на основе договора транспортной экспедиции при организации услуг по перевозке или транспортировке железнодорожным транспортом товаров, порожнего железнодорожного подвижного состава или контейнеров, перемещаемых через территорию Российской Федерации Статья 164 Кодекса, пункт 1, подпункт 3.1
1010408 Реализация услуг по перевозке пассажиров и багажа при условии, что пункт отправления или пункт назначения пассажиров и багажа расположены за пределами территории Российской Федерации, при оформлении перевозок на основании единых международных перевозочных документов Статья 164 Кодекса, пункт 1, подпункт 4
1010455 Реализация услуг по внутренним воздушным перевозкам пассажиров и багажа при условии, что пункт отправления или пункт назначения пассажиров и багажа расположен на территории Республики Крым или на территории города федерального значения Севастополя Статья 164 Кодекса, пункт 1, подпункт 4.1
1010409 Реализация товаров (работ, услуг) в области космической деятельности Статья 164 Кодекса, пункт 1, подпункт 5
1010411 Реализация драгоценных металлов Государственному фонду драгоценных металлов и драгоценных камней Российской Федерации, фондам драгоценных металлов и драгоценных камней субъектов Российской Федерации, Центральному банку Российской Федерации, банкам налогоплательщиками, осуществляющими добычу или производство драгоценных металлов из лома и отходов, содержащих драгоценные металлы, а также налогоплательщиками, осуществляющими без лицензии на пользование недрами производство драгоценных металлов из лома и отходов, содержащих драгоценные металлы Статья 164 Кодекса, пункт 1, подпункт 6
1010442 Реализация припасов, вывезенных с территории Российской Федерации Статья 164 Кодекса, пункт 1, подпункт 8
1010443 Реализация выполняемых российскими перевозчиками на железнодорожном транспорте услуг по перевозке или транспортировке экспортируемых (реэкспортируемых) товаров, указанных в подпункте 1 пункта 1 статьи 164 Кодекса, а также работ (услуг), связанных с указанной перевозкой или транспортировкой, стоимость которых указана в перевозочных документах на перевозку экспортируемых (реэкспортируемых) товаров Статья 164 Кодекса, пункт 1, подпункт 9
1010444 Реализация выполняемых (оказываемых) российскими перевозчиками на железнодорожном транспорте работ (услуг) по перевозке или транспортировке товаров, вывозимых с территории Российской Федерации на территорию государства - члена Евразийского экономического союза, и работ (услуг), непосредственно связанных с перевозкой или транспортировкой указанных товаров, стоимость которых указана в перевозочных документах на перевозку товаров Статья 164 Кодекса, пункт 1, подпункт 9.1
1010445 Реализация выполняемых (оказываемых) российскими перевозчиками на железнодорожном транспорте работ (услуг) по перевозке или транспортировке товаров, порожнего железнодорожного подвижного состава или контейнеров, перемещаемых через территорию Российской Федерации, и работ (услуг), непосредственно связанных с указанной перевозкой или транспортировкой, стоимость которых указана в перевозочных документах на перевозку товаров, порожнего железнодорожного подвижного состава или контейнеров Статья 164 Кодекса, пункт 1, подпункт 9.1
1010416 Реализация построенных судов, подлежащих регистрации в Российском международном реестре судов, а также в 2022 и 2023 годах судов, принадлежащих на праве собственности российской лизинговой компании и зарегистрированных в Российском международном реестре судов, при условии представления в налоговые органы документов, предусмотренных статьей 165 Кодекса Статья 164 Кодекса, пункт 1, подпункт 10
1011414 Реализация товаров (не указанных в пункте 2 статьи 164 Кодекса) для официального использования международными организациями и их представительствами, осуществляющими деятельность на территории Российской Федерации Статья 164 Кодекса, пункт 1, подпункт 11
1011415 Реализация товаров (указанных в пункте 2 статьи 164 Кодекса) для официального использования международными организациями и их представительствами, осуществляющими деятельность на территории Российской Федерации Статья 164 Кодекса, пункт 1, подпункт 11
1011416 Реализация работ (услуг) для официального использования международными организациями и их представительствами, осуществляющими деятельность на территории Российской Федерации Статья 164 Кодекса, пункт 1, подпункт 11
1011417 Реализация услуг по перевозке железнодорожным транспортом в пригородном сообщении Статья 164 Кодекса, пункт 1, подпункт 9.2
1011418 Реализация товаров (работ, услуг) для официального пользования иностранными дипломатическими и приравненными к ним представительствами или для личного пользования дипломатического или административно-технического персонала этих представительств, включая проживающих вместе с ними членов их семей Статья 164 Кодекса, пункт 1, подпункт 7
1011419 Реализация услуг по перевозке пассажиров и багажа железнодорожным транспортом общего пользования в дальнем сообщении (за исключением услуг, указанных в подпункте 4 пункта 1 статьи 164 Кодекса) Статья 164 Кодекса, пункт 1, подпункт 9.3
1010446 Реализация работ по переработке давальческого сырья, ввезенного на территорию одного государства - члена ЕАЭС с территории другого государства - члена ЕАЭС пункт 31 Протокола
1010491 Реализация работ по переработке давальческого сырья, ввезенного на территорию одного государства - члена ЕАЭС с территории другого государства - члена ЕАЭС, по операциям с лицами, местом регистрации, либо местом жительства, либо местом налогового резидентства которых являются государство или территория, включенные в перечень государств и территорий, предоставляющих льготный налоговый режим налогообложения и (или) не предусматривающих раскрытия и предоставления информации при проведении финансовых операций (офшорные зоны), утверждаемый Министерством финансов Российской Федерации в соответствии с подпунктом 1 пункта 3 статьи 284 Кодекса пункт 31 Протокола
1010492 Реализация работ по переработке давальческого сырья, ввезенного на территорию одного государства - члена ЕАЭС с территории другого государства - члена ЕАЭС, по операциям с лицами, признаваемым взаимозависимыми на основании статей 105.1 и 105.2 Кодекса пункт 31 Протокола
1010493 Реализация работ по переработке давальческого сырья, ввезенного на территорию одного государства - члена ЕАЭС с территории другого государства - члена ЕАЭС, по операциям с лицами, признаваемым взаимозависимыми на основании статей 105.1 и 105.2 Кодекса и местом регистрации, либо местом жительства, либо местом налогового резидентства которых являются государство или территория, включенные в перечень государств и территорий, предоставляющих льготный налоговый режим налогообложения и (или) не предусматривающих раскрытия и предоставления информации при проведении финансовых операций (офшорные зоны), утверждаемый Министерством финансов Российской Федерации в соответствии с подпунктом 1 пункта 3 статьи 284 Кодекса пункт 31 Протокола
1010447 Корректировка налоговой базы и налоговых вычетов (из-за уменьшения количества (объема) реализованных товаров (работ, услуг) в связи с возвратом товаров (отказом от товаров (работ, услуг), обоснованность применения налоговой ставки 0 процентов по которым ранее документально подтверждена Статья 146 Кодекса, пункт 1, статья 172 Кодекса, пункт 3, пункт 11 Протокола
1010494 Корректировка налоговой базы и налоговых вычетов (из-за уменьшения количества (объема) реализованных товаров (работ, услуг) в связи с возвратом товаров (отказом от товаров (работ, услуг), обоснованность применения налоговой ставки 0 процентов по которым ранее документально подтверждена, по операциям с лицами, местом регистрации, либо местом жительства, либо местом налогового резидентства которых являются государство или территория, включенные в перечень государств и территорий, предоставляющих льготный налоговый режим налогообложения и (или) не предусматривающих раскрытия и предоставления информации при проведении финансовых операций (офшорные зоны), утверждаемый Министерством финансов Российской Федерации в соответствии с подпунктом 1 пункта 3 статьи 284 Кодекса Статья 146 Кодекса, пункт 1, статья 172 Кодекса, пункт 3, пункт 11 Протокола
1010495 Корректировка налоговой базы и налоговых вычетов (из-за уменьшения количества (объема) реализованных товаров (работ, услуг) в связи с возвратом товаров (отказом от товаров (работ, услуг), обоснованность применения налоговой ставки 0 процентов по которым ранее документально подтверждена, по операциям с лицами, признаваемым взаимозависимыми на основании статей 105.1 и 105.2 Кодекса Статья 146 Кодекса, пункт 1, статья 172 Кодекса, пункт 3, пункт 11 Протокола
1010496 Корректировка налоговой базы и налоговых вычетов (из-за уменьшения количества (объема) реализованных товаров (работ, услуг) в связи с возвратом товаров (отказом от товаров (работ, услуг), обоснованность применения налоговой ставки 0 процентов по которым ранее документально подтверждена, по операциям с лицами, признаваемым взаимозависимыми на основании статей 105.1 и 105.2 Кодекса и местом регистрации, либо местом жительства, либо местом налогового резидентства которых являются государство или территория, включенные в перечень государств и территорий, предоставляющих льготный налоговый режим налогообложения и (или) не предусматривающих раскрытия и предоставления информации при проведении финансовых операций (офшорные зоны), утверждаемый Министерством финансов Российской Федерации в соответствии с подпунктом 1 пункта 3 статьи 284 Кодекса Статья 146 Кодекса, пункт 1, статья 172 Кодекса, пункт 3, пункт 11 Протокола
1010448 Корректировка налоговой базы (из-за увеличения или уменьшения цены реализованных товаров (работ, услуг) по операциям по реализации товаров (работ, услуг), обоснованность применения налоговой ставки 0 процентов по которым ранее документально подтверждена Статья 146 Кодекса, пункт 1, статья 154 Кодекса, пункт 10, статья 166 Кодекса, пункт 4, пункт 11 Протокола
1010499 Корректировка налоговой базы (из-за увеличения или уменьшения цены реализованных товаров (работ, услуг) по операциям по реализации товаров (работ, услуг), обоснованность применения налоговой ставки 0 процентов по которым ранее документально подтверждена, по операциям с лицами, признаваемым взаимозависимыми на основании статей 105.1 и 105.2 Кодекса, и (или) с лицами, местом регистрации, либо местом жительства, либо местом налогового резидентства которых являются государство или территория, включенные в перечень государств и территорий, предоставляющих льготный налоговый режим налогообложения и (или) не предусматривающих раскрытия и предоставления информации при проведении финансовых операций (офшорные зоны), утверждаемый Министерством финансов Российской Федерации в соответствии с подпунктом 1 пункта 3 статьи 284 Кодекса Статья 146 Кодекса, пункт 1, статья 154 Кодекса, пункт 10, статья 166 Кодекса, пункт 4, пункт 11 Протокола
1010449 Корректировка налоговой базы и налоговых вычетов (из-за уменьшения количества (объема) реализованных товаров (работ, услуг) в связи с возвратом товаров (отказом от товаров (работ, услуг), обоснованность применения налоговой ставки 0 процентов по которым ранее документально не подтверждена Статья 146 Кодекса, пункт 1, статья 172 Кодекса, пункт 3, пункт 11 Протокола
1011403 Корректировка налоговой базы и налоговых вычетов (из-за уменьшения количества (объема) реализованных товаров (работ, услуг) в связи с возвратом товаров (отказом от товаров (работ, услуг), обоснованность применения налоговой ставки 0 процентов по которым ранее документально не подтверждена, по операциям с лицами, признаваемым взаимозависимыми на основании статей 105.1 и 105.2 Кодекса, и (или) с лицами, местом регистрации, либо местом жительства, либо местом налогового резидентства которых являются государство или территория, включенные в перечень государств и территорий, предоставляющих льготный налоговый режим налогообложения и (или) не предусматривающих раскрытия и предоставления информации при проведении финансовых операций (офшорные зоны), утверждаемый Министерством финансов Российской Федерации в соответствии с подпунктом 1 пункта 3 статьи 284 Кодекса Статья 146 Кодекса, пункт 1, статья 172 Кодекса, пункт 3, пункт 11 Протокола
1010450 Корректировка налоговой базы (из-за увеличения или уменьшения цены реализованных товаров (работ, услуг) по операциям по реализации товаров (работ, услуг), обоснованность применения налоговой ставки 0 процентов по которым ранее документально не подтверждена Статья 146 Кодекса, пункт 1, статья 154 Кодекса, пункт 10, статья 166 Кодекса, пункт 4, пункт 11 Протокола
1011406 Корректировка налоговой базы (из-за увеличения или уменьшения цены реализованных товаров (работ, услуг) по операциям по реализации товаров (работ, услуг), обоснованность применения налоговой ставки 0 процентов по которым ранее документально не подтверждена, по операциям с лицами, признаваемым взаимозависимыми на основании статей 105.1 и 105.2 Кодекса, и (или) с лицами, местом регистрации, либо местом жительства, либо местом налогового резидентства которых являются государство или территория, включенные в перечень государств и территорий, предоставляющих льготный налоговый режим налогообложения и (или) не предусматривающих раскрытия и предоставления информации при проведении финансовых операций (офшорные зоны), утверждаемый Министерством финансов Российской Федерации в соответствии с подпунктом 1 пункта 3 статьи 284 Кодекса Статья 146 Кодекса, пункт 1, статья 154 Кодекса, пункт 10, статья 166 Кодекса, пункт 4, пункт 11 Протокола
1010451 Реализация услуг по предоставлению морских судов, судов смешанного (река - море) плавания и услуг членов экипажей таких судов в пользование на определенный срок на основании договоров фрахтования судна на время (тайм-чартер) для целей перевозки (транспортировки) вывозимых за пределы территории Российской Федерации или ввозимых на территорию Российской Федерации товаров Статья 164 Кодекса, пункт 1, подпункт 12
1011407 Реализация услуг по предоставлению морских судов, судов смешанного (река - море) плавания и услуг членов экипажей таких судов в пользование на определенный срок на основании договоров фрахтования судна на время (тайм-чартер) для целей перевозки (транспортировки) вывозимых за пределы территории Российской Федерации или ввозимых на территорию Российской Федерации товаров, по операциям с лицами, местом регистрации, либо местом жительства, либо местом налогового резидентства которых являются государство или территория, включенные в перечень государств и территорий, предоставляющих льготный налоговый режим налогообложения и (или) не предусматривающих раскрытия и предоставления информации при проведении финансовых операций (офшорные зоны), утверждаемый Министерством финансов Российской Федерации в соответствии с подпунктом 1 пункта 3 статьи 284 Кодекса Статья 164 Кодекса, пункт 1, подпункт 12
1011408 Реализация услуг по предоставлению морских судов, судов смешанного (река - море) плавания и услуг членов экипажей таких судов в пользование на определенный срок на основании договоров фрахтования судна на время (тайм-чартер) для целей перевозки (транспортировки) вывозимых за пределы территории Российской Федерации или ввозимых на территорию Российской Федерации товаров, по операциям с лицами, признаваемым взаимозависимыми на основании статей 105.1 и 105.2 Кодекса Статья 164 Кодекса, пункт 1, подпункт 12
1011409 Реализация услуг по предоставлению морских судов, судов смешанного (река - море) плавания и услуг членов экипажей таких судов в пользование на определенный срок на основании договоров фрахтования судна на время (тайм-чартер) для целей перевозки (транспортировки) вывозимых за пределы территории Российской Федерации или ввозимых на территорию Российской Федерации товаров, по операциям с лицами, признаваемым взаимозависимыми на основании статей 105.1 и 105.2 Кодекса и местом регистрации, либо местом жительства, либо местом налогового резидентства которых являются государство или территория, включенные в перечень государств и территорий, предоставляющих льготный налоговый режим налогообложения и (или) не предусматривающих раскрытия и предоставления информации при проведении финансовых операций (офшорные зоны), утверждаемый Министерством финансов Российской Федерации в соответствии с подпунктом 1 пункта 3 статьи 284 Кодекса Статья 164 Кодекса, пункт 1, подпункт 12
1011447 Реализация гражданских воздушных судов, зарегистрированных (подлежащих регистрации) в Государственном реестре гражданских воздушных судов Российской Федерации, а также работ (услуг) по строительству гражданских воздушных судов Статья 164 Кодекса, пункт 1, подпункт 15
1011448 Реализация авиационных двигателей, запасных частей и комплектующих изделий, предназначенных для строительства, ремонта и (или) модернизации на территории Российской Федерации гражданских воздушных судов Статья 164 Кодекса, пункт 1, подпункт 16
1011449 Реализация услуг по передаче гражданских воздушных судов, зарегистрированных (подлежащих регистрации) в Государственном реестре гражданских воздушных судов Российской Федерации, по договорам аренды (лизинга) Статья 164 Кодекса, пункт 1, подпункт 17
1011431 Реализация услуг по компенсации суммы налога на добавленную стоимость физическим лицам - гражданам иностранных государств, имеющим право на такую компенсацию на основании статьи 169.1 Кодекса Статья 164 Кодекса, пункт 1, подпункт 2.11
1011432 Реализация несырьевых товаров, вывезенных в таможенной процедуре реэкспорта, указанных в абзацах четвертом и пятом подпункта 1 пункта 1 статьи 164 Кодекса (не указанных в пункте 2 статьи 164 Кодекса) Статья 164 Кодекса, пункт 1, подпункт 1
1011433 Реализация несырьевых товаров, вывезенных в таможенной процедуре реэкспорта, указанных в абзацах четвертом и пятом подпункта 1 пункта 1 статьи 164 Кодекса (не указанных в пункте 2 статьи 164 Кодекса), по операциям с лицами, местом регистрации, либо местом жительства, либо местом налогового резидентства которых являются государство или территория, включенные в перечень государств и территорий, предоставляющих льготный налоговый режим налогообложения и (или) не предусматривающих раскрытия и предоставления информации при проведении финансовых операций (офшорные зоны), утверждаемый Министерством финансов Российской Федерации в соответствии с подпунктом 1 пункта 3 статьи 284 Кодекса Статья 164 Кодекса, пункт 1, подпункт 1
1011434 Реализация несырьевых товаров, вывезенных в таможенной процедуре реэкспорта, указанных в абзацах четвертом и пятом подпункта 1 пункта 1 статьи 164 Кодекса (не указанных в пункте 2 статьи 164 Кодекса), по операциям с лицами, признаваемыми взаимозависимыми на основании статей 105.1 и 105.2 Кодекса Статья 164 Кодекса, пункт 1, подпункт 1
1011435 Реализация несырьевых товаров, вывезенных в таможенной процедуре реэкспорта, указанных в абзацах четвертом и пятом подпункта 1 пункта 1 статьи 164 Кодекса (не указанных в пункте 2 статьи 164 Кодекса), по операциям с лицами, признаваемыми взаимозависимыми на основании статей 105.1 и 105.2 Кодекса, местом регистрации, либо местом жительства, либо местом налогового резидентства которых являются государство или территория, включенные в перечень государств и территорий, предоставляющих льготный налоговый режим налогообложения и (или) не предусматривающих раскрытия и предоставления информации при проведении финансовых операций (офшорные зоны), утверждаемый Министерством финансов Российской Федерации в соответствии с подпунктом 1 пункта 3 статьи 284 Кодекса Статья 164 Кодекса, пункт 1, подпункт 1
1011436 Реализация несырьевых товаров, вывезенных в таможенной процедуре реэкспорта, указанных в абзацах четвертом и пятом подпункта 1 пункта 1 статьи 164 Кодекса (указанных в пункте 2 статьи 164 Кодекса) Статья 164 Кодекса, пункт 1, подпункт 1
1011439 Реализация несырьевых товаров, вывезенных в таможенной процедуре реэкспорта, указанных в абзацах четвертом и пятом подпункта 1 пункта 1 статьи 164 Кодекса (указанных в пункте 2 статьи 164 Кодекса), по операциям с лицами, признаваемыми взаимозависимыми на основании статей 105.1 и 105.2 Кодекса, и (или) с лицами, местом регистрации, либо местом жительства, либо местом налогового резидентства которых являются государство или территория, включенные в перечень государств и территорий, предоставляющих льготный налоговый режим налогообложения и (или) не предусматривающих раскрытия и предоставления информации при проведении финансовых операций (офшорные зоны), утверждаемый Министерством финансов Российской Федерации в соответствии с подпунктом 1 пункта 3 статьи 284 Кодекса Статья 164 Кодекса, пункт 1, подпункт 1
1011440 Реализация сырьевых товаров, вывезенных в таможенной процедуре реэкспорта, указанных в абзацах четвертом и пятом подпункта 1 пункта 1 статьи 164 Кодекса (не указанных в пункте 2 статьи 164 Кодекса) Статья 164 Кодекса, пункт 1, подпункт 1
1011443 Реализация сырьевых товаров, вывезенных в таможенной процедуре реэкспорта, указанных в абзацах четвертом и пятом подпункта 1 пункта 1 статьи 164 Кодекса (не указанных в пункте 2 статьи 164 Кодекса), по операциям с лицами, признаваемыми взаимозависимыми на основании статей 105.1 и 105.2 Кодекса, и (или) с лицами, местом регистрации, либо местом жительства, либо местом налогового резидентства которых являются государство или территория, включенные в перечень государств и территорий, предоставляющих льготный налоговый режим налогообложения и (или) не предусматривающих раскрытия и предоставления информации при проведении финансовых операций (офшорные зоны), утверждаемый Министерством финансов Российской Федерации в соответствии с подпунктом 1 пункта 3 статьи 284 Кодекса Статья 164 Кодекса, пункт 1, подпункт 1
1011444 Реализация услуг по транспортировке природного газа трубопроводным транспортом в случаях, предусмотренных международными договорами Российской Федерации Статья 164 Кодекса, пункт 1, подпункт 2.3-1
1011471 Реализация услуг по перевозке товаров воздушными судами, оказываемых российскими организациями или индивидуальными предпринимателями, при которой пункт отправления и пункт назначения находятся за пределами территории Российской Федерации, в случае, если на территории Российской Федерации совершается посадка воздушного судна, при условии, что место прибытия товаров на территорию Российской Федерации и место убытия товаров с территории Российской Федерации совпадают Статья 164 Кодекса, пункт 1, подпункт 2.10
1011445 Реализация услуг по внутренним воздушным перевозкам пассажиров и багажа при условии, что пункт отправления или пункт назначения пассажиров и багажа расположен на территории Калининградской области, или при условии, что пункт отправления и (или) пункт назначения пассажиров и багажа расположены на территории Дальневосточного федерального округа Статья 164 Кодекса, пункт 1, подпункт 4.2
1011446 Реализация услуг, оказываемых при международных воздушных перевозках непосредственно в международных аэропортах Российской Федерации, по перечню, утверждаемому Правительством Российской Федерации Статья 164 Кодекса, пункт 1, подпункт 2.12
1011452 Реализация услуг по внутренним воздушным перевозкам пассажиров и багажа при условии, что пункт отправления, пункт назначения пассажиров и багажа, а также все промежуточные пункты маршрута перевозки в случае их наличия расположены вне территории Московской области и территории города федерального значения Москвы Статья 164 Кодекса, пункт 1, подпункт 4.3
1011453 Реализация работ (услуг) по перевозке (транспортировке) товаров морскими судами из пункта отправления на территории Российской Федерации до пункта выгрузки или перегрузки (перевалки) на территории Российской Федерации на морские суда в целях дальнейшего вывоза указанных товаров из Российской Федерации Статья 164 Кодекса, пункт 1, подпункт 2.8-1
1011454 Реализация услуг по ледокольной проводке морских судов: осуществляющих перевозку товаров, вывозимых из Российской Федерации, в том числе до пункта выгрузки или перегрузки (перевалки) указанных товаров на территории Российской Федерации в целях их дальнейшего вывоза из Российской Федерации; следующих в пункт отправления на территории Российской Федерации для погрузки товаров в целях их дальнейшего вывоза из Российской Федерации, в том числе перевозки (транспортировки) погруженных товаров до пункта выгрузки или перегрузки (перевалки) на морские суда на территории Российской Федерации в целях дальнейшего вывоза из Российской Федерации Статья 164 Кодекса, пункт 1, подпункт 2.13
1011455 Реализация услуг по предоставлению в аренду или пользование на ином праве объектов туристской индустрии, введенных в эксплуатацию (в том числе после реконструкции) после 1 января 2022 года и включенных в реестр объектов туристской индустрии Статья 164 Кодекса, пункт 1, подпункт 18
1011456 Реализация услуг по предоставлению мест для временного проживания в гостиницах и иных средствах размещения, которые являются объектами туристской индустрии, введенными в эксплуатацию (в том числе после реконструкции) после 1 января 2022 года и включенными в реестр объектов туристской индустрии Статья 164 Кодекса, пункт 1, подпункт 19
1011457 Реализация услуг по предоставлению мест для временного проживания в гостиницах и иных средствах размещения, которые не являются объектами туристской индустрии, введенными в эксплуатацию (в том числе после реконструкции) после 1 января 2022 года и включенными в реестр объектов туристской индустрии Статья 164 Кодекса, пункт 1, подпункт 19
1011458 Реализация обработанных природных алмазов Государственному фонду драгоценных металлов и драгоценных камней Российской Федерации, фондам драгоценных металлов и драгоценных камней субъектов Российской Федерации, Центральному банку Российской Федерации и банкам налогоплательщиками, осуществляющими добычу драгоценных камней Статья 164 Кодекса, пункт 1, подпункт 6.1
1011459 Реализация необработанных природных алмазов Государственному фонду драгоценных металлов и драгоценных камней Российской Федерации, фондам драгоценных металлов и драгоценных камней субъектов Российской Федерации, Центральному банку Российской Федерации, банкам, иным организациям налогоплательщиками, осуществляющими добычу драгоценных камней Статья 164 Кодекса, пункт 1, подпункт 6.1
1011460 Реализация товаров (не указанных в пункте 2 статьи 164 Кодекса), предусмотренных государственным (муниципальным) контрактом либо соглашением, указанными в подпункте 20 пункта 1 статьи 164 Кодекса Статья 164 Кодекса, пункт 1, подпункт 20
1011461 Реализация товаров (указанных в пункте 2 статьи 164 Кодекса), предусмотренных государственным (муниципальным) контрактом либо соглашением, указанными в подпункте 20 пункта 1 статьи 164 Кодекса Статья 164 Кодекса, пункт 1, подпункт 20
1011462 Реализация товаров (не указанных в пункте 2 статьи 164 Кодекса), предусмотренных договором, указанным в подпункте 20 пункта 1 статьи 164 Кодекса Статья 164 Кодекса, пункт 1, подпункт 20
1011463 Реализация товаров (не указанных в пункте 2 статьи 164 Кодекса), предусмотренных договором, указанным в подпункте 20 пункта 1 статьи 164 Кодекса, по операциям с лицами, признаваемыми взаимозависимыми на основании статей 105.1 и 105.2 Кодекса Статья 164 Кодекса, пункт 1, подпункт 20
1011464 Реализация товаров (указанных в пункте 2 статьи 164 Кодекса), предусмотренных договором, указанным в подпункте 20 пункта 1 статьи 164 Кодекса Статья 164 Кодекса, пункт 1, подпункт 20
1011465 Реализация товаров (указанных в пункте 2 статьи 164 Кодекса), предусмотренных договором, указанным в подпункте 20 пункта 1 статьи 164 Кодекса, по операциям с лицами, признаваемыми взаимозависимыми на основании статей 105.1 и 105.2 Кодекса Статья 164 Кодекса, пункт 1, подпункт 20
1011466 Реализация услуг по перевозке товаров автотранспортными средствами, предусмотренных подпунктом 21 пункта 1 статьи 164 Кодекса Статья 164 Кодекса, пункт 1, подпункт 21
1011467 Реализация услуг по перевозке товаров автотранспортными средствами, предусмотренных подпунктом 21 пункта 1 статьи 164 Кодекса, по операциям с лицами, признаваемыми взаимозависимыми на основании статей 105.1 и 105.2 Кодекса Статья 164 Кодекса, пункт 1, подпункт 21
1011468 Реализация российскими организациями или индивидуальными предпринимателями физическим лицам несырьевых товаров (не указанных в пункте 2 статьи 164 Кодекса), ранее вывезенных в таможенной процедуре экспорта с территории Российской Федерации такими российскими организациями или индивидуальными предпринимателями на территорию иностранного государства, отгружаемых со склада (из помещения), находящегося на территории этого иностранного государства Статья 164 Кодекса, пункт 1, подпункт 1.2
1011470 Реализация российскими организациями или индивидуальными предпринимателями физическим лицам несырьевых товаров (указанных в пункте 2 статьи 164 Кодекса), ранее вывезенных в таможенной процедуре экспорта с территории Российской Федерации такими российскими организациями или индивидуальными предпринимателями на территорию иностранного государства, отгружаемых со склада (из помещения), находящегося на территории этого иностранного государства Статья 164 Кодекса, пункт 1, подпункт 1.2
1011473 Реализация работ (услуг) российскими судоремонтными предприятиями (организациями) по ремонту морских судов, судов внутреннего плавания, судов смешанного (река - море) плавания и судов рыбопромыслового флота при условии заключения инвестиционного соглашения о развитии и модернизации собственных производственных мощностей Статья 164 Кодекса, пункт 1, подпункт 22
1011474 Реализация драгоценных металлов в слитках физическим лицам налогоплательщиками, осуществляющими их добычу Статья 164 Кодекса, пункт 1, подпункт 6.2
1011475 Реализация неисправных (исправных) авиационных двигателей, запасных частей и комплектующих изделий, предназначенных для гражданских воздушных судов и передаваемых в обмен на аналогичные исправные (неисправные) авиационные двигатели, запасные части и комплектующие изделия Статья 164 Кодекса, пункт 1, подпункт 16.1
1011700 Раздел IV. Операции, осуществляемые налоговыми агентами Статья 161 Кодекса
1011715 Реализация сырых шкур животных, лома и отходов черных и цветных металлов, алюминия вторичного и его сплавов, а также макулатуры Статья 161 Кодекса пункт 8
1011703 Предоставление на территории Российской Федерации органами государственной власти и управления, органами местного самоуправления, органами публичной власти федеральной территории "Сириус" в аренду федерального имущества, имущества субъектов Российской Федерации и муниципального имущества, имущества, находящегося в собственности федеральной территории "Сириус", а также реализация (передача) на территории Российской Федерации государственного имущества, не закрепленного за государственными предприятиями и учреждениями, составляющего государственную казну Российской Федерации, казну республики в составе Российской Федерации, казну края, области, города федерального значения, автономной области, автономного округа, а также муниципального имущества, не закрепленного за муниципальными предприятиями и учреждениями, составляющего муниципальную казну соответствующего городского, сельского поселения или другого муниципального образования, государственного и муниципального имущества, не закрепленного за государственными и муниципальными предприятиями и учреждениями, составляющего казну федеральной территории "Сириус".
Предоставление на территории Российской Федерации органами государственной власти и управления, органами местного самоуправления, органами публичной власти федеральной территории "Сириус" права ограниченного пользования земельным участком (сервитута) в отношении земельных участков, находящихся в федеральной собственности, собственности субъектов Российской Федерации и муниципальной собственности, земельных участков, находящихся в собственности федеральной территории "Сириус"
Статья 161 Кодекса, пункт 3
1011705 Реализация на территории Российской Федерации конфискованного имущества, имущества, реализуемого по решению суда (за исключением реализации, предусмотренной подпунктом 15 пункта 2 статьи 146 Кодекса), бесхозяйных ценностей, кладов и скупленных ценностей, а также ценностей, перешедших по праву наследования государству Статья 161 Кодекса, пункт 4
1011707 Реализация товаров, передача имущественных прав, выполнение работ, оказание услуг на территории Российской Федерации иностранными лицами, указанными в пункте 1 статьи 161 Кодекса, на основе договоров поручения, договоров комиссии или агентских договоров Статья 161 Кодекса, пункт 5
1011714 Оказание иностранными организациями услуг в электронной форме, в том числе на основании договоров поручения, комиссии, агентских или иных аналогичных договоров, заключенных с российскими организациями, индивидуальными предпринимателями или обособленными подразделениями иностранных организаций, являющимися посредниками Статья 174.2 Кодекса, пункт 10
1011709 Уплата налога налоговым агентом, указанным в пункте 6 статьи 161 Кодекса, в случае неосуществления регистрации судна в Российском международном реестре судов в течение 90 календарных дней со дня передачи судна Статья 161 Кодекса, пункт 6
1011716 Уплата налога налоговыми агентами, указанными в пункте 6.1 статьи 161 Кодекса, в случае неосуществления регистрации гражданского воздушного судна в Государственном реестре гражданских воздушных судов Российской Федерации в течение 90 календарных дней со дня передачи гражданского воздушного судна по договору аренды (лизинга) Статья 161 Кодекса, пункт 6.1
1011717 Уплата налога налоговыми агентами, указанными в пункте 6.2 статьи 161 Кодекса, в случае исключения данных о гражданском воздушном судне, реализованном на территории Российской Федерации, из Государственного реестра гражданских воздушных судов Российской Федерации Статья 161 Кодекса, пункт 6.2
1011718 Уплата налога налоговым агентом, указанным в пункте 6 статьи 161 Кодекса, в случае неосуществления регистрации гражданского воздушного судна в Государственном реестре гражданских воздушных судов Российской Федерации в течение 90 календарных дней со дня передачи гражданского воздушного судна Статья 161 Кодекса, пункт 6
1011719 Реализация товаров, работ, услуг иностранными лицами, указанными в пункте 1 статьи 161 Кодекса, в счет выкупа выпущенных ими цифровых прав, включающих одновременно цифровые финансовые активы и утилитарные цифровые права Статья 161 Кодекса, пункт 5.2
1011720 Оказание иностранными организациями услуг в электронной форме, в том числе на основании договоров поручения, комиссии, агентских или иных аналогичных договоров, организациям и индивидуальным предпринимателям Статья 174.2 Кодекса, пункт 10.1
1011721 Реализация товаров, работ, услуг налогоплательщиками - иностранными лицами, указанными в пункте 1 статьи 161 Кодекса Статья 161 Кодекса, пункт 1
1011722 Реализация физическими лицами или банками цифровых прав, включающих одновременно цифровые финансовые активы и утилитарные цифровые права, организациям (за исключением банков), если указанные цифровые права удостоверяют право на получение товаров, предусмотренных подпунктом 6.2 пункта 1 статьи 164 Кодекса, и при получении оплаты, частичной оплаты в связи с выпуском указанных цифровых прав налогоплательщиком, выпустившим указанные цифровые права, была применена налоговая ставка, предусмотренная пунктом 1 статьи 164 Кодекса Статья 161 Кодекса, пункт 5.3
1011800 Раздел V. Операции по объектам основных средств Статья 171.1 Кодекса
1011801 Объект основного средства, завершенный капитальным строительством подрядными организациями Статья 171.1 Кодекса, пункт 1
1011802 Объект основного средства, завершенный капитальным строительством при выполнении строительно-монтажных работ для собственного потребления Статья 171.1 Кодекса, пункт 1
1011803 Объект основного средства, приобретенный по гражданско-правовому договору Статья 171.1 Кодекса, пункт 1
1011805 Модернизация (реконструкция) объекта основного средства Статья 171.1 Кодекса, пункт 6
1011806 Морские суда, суда внутреннего плавания, суда смешанного (река - море) плавания, приобретенные на территории Российской Федерации или ввезенные на территорию Российской Федерации и иные территории, находящиеся под ее юрисдикцией Статья 171.1 Кодекса, пункт 1
1011807 Воздушные суда, приобретенные на территории Российской Федерации или ввезенные на территорию Российской Федерации и иные территории, находящиеся под ее юрисдикцией Статья 171.1 Кодекса, пункт 1
1011808 Двигатели к воздушным судам, приобретенные на территории Российской Федерации или ввезенные на территорию Российской Федерации и иные территории, находящиеся под ее юрисдикцией Статья 171.1 Кодекса, пункт 1

Приложение N 2
к Порядку заполнения (представления)
налоговой декларации по налогу
на добавленную стоимость,
утвержденному приказом ФНС России
от 05.11.2024 N ЕД-7-3/989@

КОДЫ СУБЪЕКТОВ РОССИЙСКОЙ ФЕДЕРАЦИИ И ИНЫХ ТЕРРИТОРИЙ

Код Наименование
01 Республика Адыгея (Адыгея)
02 Республика Башкортостан
03 Республика Бурятия
04 Республика Алтай
05 Республика Дагестан
06 Республика Ингушетия
07 Кабардино-Балкарская Республика
08 Республика Калмыкия
09 Карачаево-Черкесская Республика
10 Республика Карелия
11 Республика Коми
12 Республика Марий Эл
13 Республика Мордовия
14 Республика Саха (Якутия)
15 Республика Северная Осетия - Алания
16 Республика Татарстан (Татарстан)
17 Республика Тыва
18 Удмуртская Республика
19 Республика Хакасия
20 Чеченская Республика
21 Чувашская Республика - Чувашия
22 Алтайский край
23 Краснодарский край либо федеральная территория "Сириус"
24 Красноярский край
25 Приморский край
26 Ставропольский край
27 Хабаровский край
28 Амурская область
29 Архангельская область
30 Астраханская область
31 Белгородская область
32 Брянская область
33 Владимирская область
34 Волгоградская область
35 Вологодская область
36 Воронежская область
37 Ивановская область
38 Иркутская область
39 Калининградская область
40 Калужская область
41 Камчатский край
42 Кемеровская область - Кузбасс
43 Кировская область
44 Костромская область
45 Курганская область
46 Курская область
47 Ленинградская область
48 Липецкая область
49 Магаданская область
50 Московская область
51 Мурманская область
52 Нижегородская область
53 Новгородская область
54 Новосибирская область
55 Омская область
56 Оренбургская область
57 Орловская область
58 Пензенская область
59 Пермский край
60 Псковская область
61 Ростовская область
62 Рязанская область
63 Самарская область
64 Саратовская область
65 Сахалинская область
66 Свердловская область
67 Смоленская область
68 Тамбовская область
69 Тверская область
70 Томская область
71 Тульская область
72 Тюменская область
73 Ульяновская область
74 Челябинская область
75 Забайкальский край
76 Ярославская область
77 город федерального значения Москва
78 город федерального значения Санкт-Петербург
79 Еврейская автономная область
83 Ненецкий автономный округ
86 Ханты-Мансийский автономный округ - Югра
87 Чукотский автономный округ
89 Ямало-Ненецкий автономный округ
90 Запорожская область
91 Республика Крым
92 город федерального значения Севастополь
93 Донецкая Народная Республика
94 Луганская Народная Республика
95 Херсонская область
99 Иные территории, включая город и космодром Байконур

Приложение N 3
к Порядку заполнения (представления)
налоговой декларации по налогу
на добавленную стоимость,
утвержденному приказом ФНС России
от 05.11.2024 N ЕД-7-3/989@

Коды, определяющие налоговый период

Код Наименование
01 <*> январь
02 <*> февраль
03 <*> март
04 <*> апрель
05 <*> май
06 <*> июнь
07 <*> июль
08 <*> август
09 <*> сентябрь
10 <*> октябрь
11 <*> ноябрь
12 <*> декабрь
21 I квартал
22 II квартал
23 III квартал
24 IV квартал
51 I квартал при реорганизации (ликвидации) организации
54 II квартал при реорганизации (ликвидации) организации
55 III квартал при реорганизации (ликвидации) организации
56 IV квартал при реорганизации (ликвидации) организации
71 <*> за январь при реорганизации (ликвидации) организации
72 <*> за февраль при реорганизации (ликвидации) организации
73 <*> за март при реорганизации (ликвидации) организации
74 <*> за апрель при реорганизации (ликвидации) организации
75 <*> за май при реорганизации (ликвидации) организации
76 <*> за июнь при реорганизации (ликвидации) организации
77 <*> за июль при реорганизации (ликвидации) организации
78 <*> за август при реорганизации (ликвидации) ликвидации организации
79 <*> за сентябрь при реорганизации (ликвидации) организации
80 <*> за октябрь при реорганизации (ликвидации) организации
81 <*> за ноябрь при реорганизации (ликвидации) организации
82 <*> за декабрь при реорганизации (ликвидации) организации

<*> Указанные коды отражаются только в титульном листе декларации в отношении соглашения о разделе продукции.

Коды форм реорганизации и код ликвидации организации

Код Наименование
1 Преобразование
2 Слияние
3 Разделение
5 Присоединение
6 Разделение с одновременным присоединением
0 Ликвидация

Коды места представления декларации в налоговый орган

Код Наименование
116 По месту постановки индивидуального предпринимателя на учет в качестве налогоплательщика
213 По месту постановки на учет организации в качестве крупнейшего налогоплательщика
214 По месту постановки на учет организации, не являющейся крупнейшим налогоплательщиком
215 По месту постановки на учет правопреемника, не являющегося крупнейшим налогоплательщиком
216 По месту постановки на учет правопреемника, являющегося крупнейшим налогоплательщиком
227 По месту постановки на учет участника договора инвестиционного товарищества - управляющего товарища, ответственного за ведение налогового учета
231 По месту нахождения налогового агента
250 По месту постановки на учет налогоплательщика при выполнении соглашения о разделе продукции
331 По месту осуществления деятельности иностранной организации через отделение иностранной организации

Приложение N 4
к Порядку заполнения (представления)
налоговой декларации по налогу
на добавленную стоимость,
утвержденному приказом ФНС России
от 05.11.2024 N ЕД-7-3/989@

КОДЫ, ОПРЕДЕЛЯЮЩИЕ СПОСОБ И ВИД ПРЕДСТАВЛЕНИЯ ДЕКЛАРАЦИИ

Код Наименование
01 На бумажном носителе (по почте)
02 На бумажном носителе (лично)
03 На бумажном носителе с дублированием на съемном носителе (лично)
04 По телекоммуникационным каналам связи с электронной подписью
05 Другое
08 На бумажном носителе с дублированием на съемном носителе (по почте)
09 На бумажном носителе с использованием штрих-кода (лично)
10 На бумажном носителе с использованием штрих-кода (по почте)

Приложение N 3
к приказу ФНС России
от 05.11.2024 N ЕД-7-3/989@

ФОРМАТ ПРЕДСТАВЛЕНИЯ НАЛОГОВОЙ ДЕКЛАРАЦИИ ПО НАЛОГУ НА ДОБАВЛЕННУЮ СТОИМОСТЬ В ЭЛЕКТРОННОЙ ФОРМЕ

I. ОБЩИЕ СВЕДЕНИЯ

1. Настоящий формат описывает требования к XML-файлам (далее - файл обмена) передачи в электронной форме налоговой декларации по налогу на добавленную стоимость в налоговые органы.

2. Номер версии настоящего формата 5.11, часть III.

II. ОПИСАНИЕ ФАЙЛА ОБМЕНА

3. Имя файла обмена должно иметь следующий вид:

R_T_A_K_O_GGGGMMDD_N, где:

R_T - префикс, принимающий значение NO_NDS;

A_K - идентификатор получателя информации, где: A - идентификатор получателя, которому направляется файл обмена, K - идентификатор конечного получателя, для которого предназначена информация из данного файла обмена. Передача файла от отправителя к конечному получателю (K) может осуществляться в несколько этапов через другие налоговые органы, осуществляющие передачу файла на промежуточных этапах, которые обозначаются идентификатором A. В случае передачи файла от отправителя к конечному получателю при отсутствии налоговых органов, осуществляющих передачу на промежуточных этапах, значения идентификаторов A и K совпадают. Каждый из идентификаторов (A и K) имеет вид для налоговых органов - четырехразрядный код налогового органа;

O - идентификатор отправителя информации, имеет вид:

для организаций - девятнадцатиразрядный код (идентификационный номер налогоплательщика (далее - ИНН) и код причины постановки на учет (далее - КПП) организации (обособленного подразделения);

для физических лиц - двенадцатиразрядный код (ИНН физического лица).

GGGG - год формирования передаваемого файла, MM - месяц, DD - день;

N - идентификационный номер файла. (Длина - от 1 до 36 знаков. Идентификационный номер файла должен обеспечивать уникальность файла).

Расширение имени файла - xml. Расширение имени файла может указываться как строчными, так и прописными буквами.

Параметры первой строки файла обмена

Первая строка XML-файла должна иметь следующий вид:

<?xml version ="1.0" encoding ="windows-1251"?>

Имя файла, содержащего XML-схему файла обмена, должно иметь следующий вид:

NO_NDS_1_003_00_05_11_xx, где xx - номер версии схемы.

Расширение имени файла - xsd.

XML-схема файла обмена приводится отдельным файлом и размещается на официальном сайте Федеральной налоговой службы в информационно-телекоммуникационной сети "Интернет".

4. Логическая модель файла обмена представлена в виде диаграммы структуры файла обмена на рисунке 1 настоящего формата. Элементами логической модели файла обмена являются элементы и атрибуты XML-файла. Перечень структурных элементов логической модели файла обмена и сведения о них приведены в таблицах 4.1 - 4.43 настоящего формата.

Для каждого структурного элемента логической модели файла обмена приводятся следующие сведения:

наименование элемента. Приводится полное наименование элемента. В строке таблицы могут быть описаны несколько элементов, наименования которых разделены символом "|". Такая форма записи применяется при наличии в файле обмена только одного элемента из описанных в этой строке;

сокращенное наименование (код) элемента. Приводится сокращенное наименование элемента. Синтаксис сокращенного наименования должен удовлетворять спецификации XML;

признак типа элемента. Может принимать следующие значения: "С" - сложный элемент логической модели (содержит вложенные элементы), "П" - простой элемент логической модели, реализованный в виде элемента XML-файла, "A" - простой элемент логической модели, реализованный в виде атрибута элемента XML-файла. Простой элемент логической модели не содержит вложенные элементы;

формат элемента. Формат элемента представляется следующими условными обозначениями: T - символьная строка; N - числовое значение (целое или дробное).

Формат символьной строки указывается в виде T(n-k) или T(=k), где: n - минимальное количество знаков, k - максимальное количество знаков, символ "-" - разделитель, символ "=" означает фиксированное количество знаков в строке. В случае, если минимальное количество знаков равно 0, формат имеет вид T(0-k). В случае, если максимальное количество знаков не ограничено, формат имеет вид T(n-).

Формат числового значения указывается в виде N(m.k), где: m - максимальное количество знаков в числе, включая целую и дробную часть числа без разделяющей десятичной точки и знака (для отрицательного числа), k - максимальное число знаков дробной части числа. Если число знаков дробной части числа равно 0 (то есть число целое), формат числового значения имеет вид N(m).

Для простых элементов, являющихся базовыми в XML, таких как элемент с типом "date", поле "Формат элемента" не заполняется. Для таких элементов в поле "Дополнительная информация" указывается тип базового элемента;

признак обязательности элемента определяет обязательность наличия элемента (совокупности наименования элемента и его значения) в файле обмена. Признак обязательности элемента может принимать следующие значения: "О" - наличие элемента в файле обмена обязательно; "Н" - наличие элемента в файле обмена необязательно, то есть элемент может отсутствовать. Если элемент принимает ограниченный перечень значений (по классификатору, кодовому словарю), признак обязательности элемента дополняется символом "К". В случае, если количество реализаций элемента может быть более одной, признак обязательности элемента дополняется символом "М".

К вышеперечисленным признакам обязательности элемента может добавляться значение "У" в случае описания в XML-схеме условий, предъявляемых к элементу в файле обмена, описанных в графе "Дополнительная информация";

дополнительная информация содержит требования к элементу файла обмена, не указанные ранее. Для сложных элементов указывается ссылка на таблицу, в которой описывается состав данного элемента. Для элементов, принимающих ограниченный перечень значений из классификатора (кодового словаря), указывается соответствующее наименование классификатора (кодового словаря) или приводится перечень возможных значений. Для классификатора (кодового словаря) может указываться ссылка на его местонахождение. Для элементов, использующих пользовательский тип данных, указывается наименование типового элемента.

Рисунок 1. Диаграмма структуры файла обмена

Таблица 4.1

Файл обмена (Файл)

Наименование элемента Сокращенное наименование (код) элемента Признак типа элемента Формат элемента Признак обязательности элемента Дополнительная информация
Идентификатор файла ИдФайл А T(1-255) ОУ Содержит (повторяет) имя сформированного файла (без расширения)
Версия программы, с помощью которой сформирован файл ВерсПрог А T(1-40) О  
Версия формата ВерсФорм А T(1-5) О Принимает значение: 5.11
Признак наличия разделов с 8 по 12 ПризнНал8-12 А T(=1) ОК Принимает значение:
0 - разделы отсутствуют |
1 - разделы присутствуют
Признак наличия сведений из книги покупок об операциях, отражаемых за истекший налоговый период ПризнНал8 А T(=1) НКУ Принимает значение:
0 - сведения отсутствуют |
1 - сведения присутствуют.
Элемент обязателен и заполняется только при <ПризнНал8-12>=1.
Не может принимать значение 0 при:
КнигаПокупДЛ | НалВычОбщ > 0 (таблица 4.17) | НалВычПод > 0 (таблица 4.23) | НалНеПод > 0 (таблица 4.23) | НалВычПод > 0 (таблица 4.28) | НалВычНеПод > 0 (таблица 4.28) | НалВычНеПод > 0 (таблица 4.30) | КорНалБазаУм > 0 (таблица 4.32)
Признак наличия сведений из дополнительного листа книги покупок ПризнНал81 А T(=1) НКУ Принимает значение:
0 - сведения отсутствуют |
1 - сведения присутствуют.
Элемент обязателен и заполняется только при <ПризнНал8-12>=1.
Принимает значение 0 при <НомКорр>=0 (из таблицы 4.2)
Признак наличия сведений из книги продаж об операциях, отражаемых за истекший налоговый период ПризнНал9 А T(=1) НКУ Принимает значение:
0 - сведения отсутствуют |
1 - сведения присутствуют.
Элемент обязателен и заполняется только при <ПризнНал8-12>=1.
Не может принимать значение 0 при: КнигаПродДЛ | НалВосстОбщ > 0 (таблице 4.15) | НалВосст > 0 (таблица 4.23) | НалВосст > 0 (таблица 4.24) | СумНал164 > 0 (таблица 4.30) | НалВосст > 0 (таблица 4.31) | КорНалБазаУв > 0 (таблица 4.32)
Признак наличия сведений из дополнительного листа книги продаж ПризнНал91 А T(=1) НКУ Принимает значение:
0 - сведения отсутствуют |
1 - сведения присутствуют.
Элемент обязателен и заполняется только при <ПризнНал8-12>=1.
Принимает значение 0 при <НомКорр>=0 (из таблицы 4.2)
Признак наличия сведений из журнала учета выставленных счетов-фактур в отношении операций, осуществляемых в интересах другого лица на основе договоров комиссии, агентских договоров или на основе договоров транспортной экспедиции, отражаемых за истекший налоговый период ПризнНал10 А T(=1) НКУ Принимает значение:
0 - сведения отсутствуют |
1 - сведения присутствуют.
Элемент обязателен и заполняется только при <ПризнНал8-12>=1
Признак наличия сведений из журнала учета полученных счетов-фактур в отношении операций, осуществляемых в интересах другого лица на основе договоров комиссии, агентских договоров или на основе договоров транспортной экспедиции, отражаемых за истекший налоговый период ПризнНал11 А T(=1) НКУ Принимает значение:
0 - сведения отсутствуют |
1 - сведения присутствуют.
Элемент обязателен и заполняется только при <ПризнНал8-12>=1
Признак наличия сведений из счетов-фактур, выставленных лицами, указанными в пункте 5 статьи 173 Налогового кодекса Российской Федерации ПризнНал12 А T(=1) НКУ Принимает значение:
0 - сведения отсутствуют |
1 - сведения присутствуют.
Элемент обязателен и заполняется только при <ПризнНал8-12>=1.
Значение элемента не равно 0 при <СумПУ_173.5> больше 0 (таблица 4.10)
Состав и структура документа Документ С   О Состав элемента представлен в таблице 4.2

Таблица 4.2

Состав и структура документа (Документ)

Наименование элемента Сокращенное наименование (код) элемента Признак типа элемента Формат элемента Признак обязательности элемента Дополнительная информация
Код формы отчетности по классификатору налоговых документов (КНД) КНД А T(=7) ОК Типовой элемент <КНДТип>.
Принимает значение: 1151001
Дата формирования документа ДатаДок А T(=10) О Типовой элемент <ДатаТип>.
Дата в формате ДД.ММ.ГГГГ
Налоговый период (код) Период А T(=2) ОКУ Принимает значение:
01 - январь |
02 - февраль |
03 - март |
04 - апрель |
05 - май |
06 - июнь |
07 - июль |
08 - август |
09 - сентябрь |
10 - октябрь |
11 - ноябрь |
12 - декабрь |
21-1 квартал |
22-2 квартал |
23-3 квартал |
24-4 квартал |
51 - 1 квартал при реорганизации (ликвидации) организации |
54 - 2 квартал при реорганизации (ликвидации) организации |
55 - 3 квартал при реорганизации (ликвидации) организации |
56 - 4 квартал при реорганизации (ликвидации) организации |
71 - за январь при реорганизации (ликвидации) организации |
72 - за февраль при реорганизации (ликвидации) организации |
73 - за март при реорганизации (ликвидации) организации |
74 - за апрель при реорганизации (ликвидации) организации |
75 - за май при реорганизации (ликвидации) организации |
76 - за июнь при реорганизации (ликвидации) организации |
77 - за июль при реорганизации (ликвидации) организации |
78 - за август при реорганизации (ликвидации) ликвидации
организации |
79 - за сентябрь при реорганизации (ликвидации) организации |
80 - за октябрь при реорганизации (ликвидации) организации |
81 - за ноябрь при реорганизации (ликвидации) организации |
82 - за декабрь при реорганизации (ликвидации) организации.
Значения от 01 до 12 элемент может принимать только при <ПоМесту>=250
Отчетный год ОтчетГод А   О Типовой элемент <xs:gYear>.
Год в формате ГГГГ
Код налогового органа КодНО А T(=4) ОК Типовой элемент <СОНОТип>
Номер корректировки НомКорр А N(3) О Принимает значение:
0 - первичный документ,
1, 2, 3 и так далее - уточненный документ. Для уточненного документа значение должно быть на 1 больше ранее принятого налоговым органом документа
Код места, по которому представляется документ ПоМесту А T(=3) ОК Принимает значение:
116 - по месту постановки индивидуального предпринимателя на учет в качестве налогоплательщика |
213 - по месту постановки на учет организации в качестве крупнейшего налогоплательщика |
214 - по месту постановки на учет налогоплательщика, не являющегося крупнейшим налогоплательщиком |
215 - по месту постановки на учет правопреемника, не являющегося крупнейшим налогоплательщиком |
216 - по месту постановки на учет правопреемника, являющегося крупнейшим налогоплательщиком |
227 - по месту постановки на учет участника договора инвестиционного товарищества - управляющего товарища, ответственного за ведение налогового учета |
231 - по месту нахождения налогового агента |
250 - по месту постановки на учет налогоплательщика при выполнении соглашения о разделе продукции |
331 - по месту осуществления деятельности иностранной организации через отделение иностранной организации.
Значение может зависеть от 5 и 6 знакомест в значении элемента <КПП> (из таблице 4.4):
- код 213 только при 50,
- код 227 только при 4T или 5G,
- код 250 только при 36 или 76 или 51
Сведения о налогоплательщике СвНП С   О Состав элемента представлен в таблице 4.3
Сведения о лице, подписавшем документ Подписант С   О Состав элемента представлен в таблице 4.7
Налоговая декларация по налогу на добавленную стоимость НДС С   О Состав элемента представлен в таблице 4.9

Таблица 4.3

Сведения о налогоплательщике (СвНП)

Наименование элемента Сокращенное наименование (код) элемента Признак типа элемента Формат элемента Признак обязательности элемента Дополнительная информация
Номер контактного телефона Тлф А T(1-20) Н  
Налогоплательщик - юридическое лицо | НПЮЛ С   О Состав элемента представлен в таблице 4.4
Налогоплательщик - физическое лицо НПФЛ С   О Состав элемента представлен в таблице 4.6

Таблица 4.4

Налогоплательщик - юридическое лицо (НПЮЛ)

Наименование элемента Сокращенное наименование (код) элемента Признак типа элемента Формат элемента Признак обязательности элемента Дополнительная информация
Наименование организации НаимОрг А T(1-1000) О  
ИНН организации ИННЮЛ А T(=10) О Типовой элемент <ИННЮЛТип>
КПП КПП А T(=9) О Типовой элемент <КППТип>
Сведения о реорганизованной (ликвидированной) организации СвРеоргЮЛ С   Н Состав элемента представлен в таблице 4.5

Таблица 4.5

Сведения о реорганизованной (ликвидированной) организации (СвРеоргЮЛ)

Наименование элемента Сокращенное наименование (код) элемента Признак типа элемента Формат элемента Признак обязательности элемента Дополнительная информация
Код формы реорганизации (ликвидации) ФормРеорг А T(=1) ОК Принимает значение:
0 - ликвидация |
1 - преобразование |
2 - слияние |
3 - разделение |
5 - присоединение |
6 - разделение с одновременным присоединением
ИНН организации ИННЮЛ А T(=10) НУ Типовой элемент <ИННЮЛТип>
Элемент обязателен при
<ФормРеорг> = 1 | 2 | 3 | 5 | 6
КПП КПП А T(=9) НУ Типовой элемент <КППТип>
Элемент обязателен при
<ФормРеорг> = 1 | 2 | 3 | 5 | 6

Таблица 4.6

Налогоплательщик - физическое лицо (НПФЛ)

Наименование элемента Сокращенное наименование (код) элемента Признак типа элемента Формат элемента Признак обязательности элемента Дополнительная информация
ИНН физического лица ИННФЛ А T(=12) О Типовой элемент <ИННФЛТип>
Фамилия, имя, отчество (при наличии) ФИО С   О Типовой элемент <ФИОТип>.
Состав элемента представлен в таблице 4.43

Таблица 4.7

Сведения о лице, подписавшем документ (Подписант)

Наименование элемента Сокращенное наименование (код) элемента Признак типа элемента Формат элемента Признак обязательности элемента Дополнительная информация
Признак лица, подписавшего документ ПрПодп А T(=1) ОК Принимает значение:
1 - налогоплательщик, налоговый агент |
2 - представитель налогоплательщика, налогового агента
Фамилия, имя, отчество (при наличии) ФИО С   НУ Типовой элемент <ФИОТип>.
Состав элемента представлен в таблице 4.43.
Элемент обязателен при выполнении одного из условий:
<ПрПодп>=2 |
<ПрПодп>=1 и наличие <НПЮЛ>
Сведения о представителе налогоплательщика, налогового агента СвПред С   НУ Состав элемента представлен в таблице 4.8.
Элемент обязателен при <ПрПодп>=2

Таблица 4.8

Сведения о представителе налогоплательщика, налогового агента (СвПред)

Наименование элемента Сокращенное наименование (код) элемента Признак типа элемента Формат элемента Признак обязательности элемента Дополнительная информация
Наименование и реквизиты документа, подтверждающие полномочия представителя налогоплательщика, налогового агента НаимДок А T(1-120) О Для доверенности, совершенной в форме электронного документа, указывается только GUID доверенности

Таблица 4.9

Налоговая декларация по налогу на добавленную стоимость (НДС)

Наименование элемента Сокращенное наименование (код) элемента Признак типа элемента Формат элемента Признак обязательности элемента Дополнительная информация
Сумма налога, подлежащая уплате в бюджет (возмещению из бюджета), по данным налогоплательщика СумУплНП С   О Состав элемента представлен в таблице 4.10
Сумма налога, подлежащая уплате в бюджет, по данным налогового агента СумУплНА С   НМУ Состав элемента представлен в таблице 4.11.
Элемент обязателен при <ПоМесту>=231 (из таблицы 4.2)
Расчет суммы налога, подлежащей уплате в бюджет по операциям, облагаемым по налоговым ставкам, предусмотренным пунктами 1 - 4, 8 статьи 164, пунктом 3 статьи 174.3 Налогового кодекса Российской Федерации СумУпл164 С   Н Состав элемента представлен в таблице 4.14
Расчет суммы налога по операциям по реализации товаров (работ, услуг), обоснованность применения налоговой ставки 0 процентов по которым документально подтверждена НалПодтв0 С   Н Состав элемента представлен в таблице 4.22
Расчет суммы налоговых вычетов по операциям по реализации товаров (работ, услуг), обоснованность применения налоговой ставки 0 процентов по которым ранее документально подтверждена (не подтверждена) НалВычПред0 С   Н Состав элемента представлен в таблице 4.26
Расчет суммы налога по операциям по реализации товаров (работ, услуг), обоснованность применения налоговой ставки 0 процентов по которым документально не подтверждена НалНеПодтв0 С   Н Состав элемента представлен в таблице 4.29
Операции, не подлежащие налогообложению (освобождаемые от налогообложения); операции, не признаваемые объектом налогообложения; операции по реализации товаров (работ, услуг), местом реализации которых не признается территория Российской Федерации; а также суммы оплаты, частичной оплаты в счет предстоящих поставок товаров (выполнения работ, оказания услуг), длительность производственного цикла изготовления которых составляет свыше шести месяцев ОперНеНал С   Н Состав элемента представлен в таблице 4.33
Сведения из книги покупок об операциях, отражаемых за истекший налоговый период КнигаПокуп С   НУ Состав элемента представлен в таблице 4.35.
Элемент обязателен при <ПризнНал8>=1 (из таблицы 4.1)
Сведения из дополнительного листа книги покупок КнигаПокупДЛ с   НУ Состав элемента представлен в таблице 4.36.
Элемент обязателен при <ПризнНал81>=1 (из таблицы 4.1)
Сведения из книги продаж об операциях, отражаемых за истекший налоговый период КнигаПрод С   НУ Состав элемента представлен в таблице 4.37.
Элемент обязателен при <ПризнНал9>=1 (из таблицы 4.1)
Сведения из дополнительного листа книги продаж КнигаПродДЛ С   НУ Состав элемента представлен в таблице 4.38.
Элемент обязателен при <ПризнНал91>=1 (из таблицы 4.1)
Сведения из журнала учета выставленных счетов-фактур в отношении операций, осуществляемых в интересах другого лица на основе договоров комиссии, агентских договоров или на основе договоров транспортной экспедиции, отражаемых за истекший налоговый период ЖУчВыстСчФ С   НУ Состав элемента представлен в таблице 4.39.
Элемент обязателен при <ПризнНал10>=1 (из таблицы 4.1)
Сведения из журнала учета полученных счетов-фактур в отношении операций, осуществляемых в интересах другого лица на основе договоров комиссии, агентских договоров или на основе договоров транспортной экспедиции, отражаемых за истекший налоговый период ЖУчПолучСчФ С   НУ Состав элемента представлен в таблице 4.40.
Элемент обязателен при <ПризнНал11>=1 (из таблицы 4.1)
Сведения из счетов-фактур, выставленных лицами, указанными в пункте 5 статьи 173 Налогового кодекса Российской Федерации ВыстСчФ_173.5 С   НУ Состав элемента представлен в таблице 4.41.
Элемент обязателен при <ПризнНал12>=1 (из таблицы 4.1)

Таблица 4.10

Сумма налога, подлежащая уплате в бюджет (возмещению из бюджета), по данным налогоплательщика (СумУплНП)

Наименование элемента Сокращенное наименование (код) элемента Признак типа элемента Формат элемента Признак обязательности элемента Дополнительная информация
Код в соответствии с Общероссийским классификатором территорий муниципальных образований (ОКТМО) ОКТМО А T(=8) | T(=11) НКУ Типовой элемент <ОКТМОТип>.
Принимает значение в соответствии с Общероссийским классификатором территорий муниципальных образований.
Элемент необязателен при значении
<ПоМесту>=231 (из таблицы 4.2) и обязателен при других значениях <ПоМесту>
Код бюджетной классификации КБК А T(=20) НКУ Типовой элемент <КБКТип>.
Принимает значение в соответствии с Классификатором кодов классификации доходов бюджетов Российской Федерации.
Элемент необязателен при значении
<ПоМесту>=231 (из таблицы 4.2) и обязателен при других значениях <ПоМесту>.
Элемент обязателен при наличии <ОКТМО>
Сумма налога, подлежащая уплате в бюджет в соответствии с пунктом 5 статьи 173 Налогового кодекса Российской Федерации СумПУ_173.5 А N(14) НУ Элемент обязателен при наличии <ОКТМО> и отсутствии <СумПУ_173.1>.
Элемент не используется при отсутствии <ОКТМО>
Сумма налога, подлежащая уплате в бюджет в соответствии с пунктом 1 статьи 173 Налогового кодекса Российской Федерации/Сумма налога, исчисленная к возмещению из бюджета в соответствии с пунктом 2 статьи 173 Налогового кодекса Российской Федерации СумПУ_173.1 А N(14) НУ Элемент обязателен при наличии <ОКТМО> и отсутствии <СумПУ_173.5>.
Элемент не используется при отсутствии <ОКТМО>
Сумма налога, исчисленная к возмещению из бюджета в соответствии с пунктом 2 статьи 173 Налогового кодекса Российской Федерации, - указывается со знаком "-"
Сумма налога, заявленная к возмещению в заявительном порядке в соответствии со статьей 176.1 Налогового кодекса Российской Федерации СумЗВ_176.1 А N(14) НУ Элемент обязателен при наличии <КодОсн>.
Элемент не используется при отсутствии <КодОсн>
Регистрационный номер договора инвестиционного товарищества НомДогИТ А T(1-10) НУ Элемент обязателен при <ПоМесту>=227 (из таблицы 4.2) и отсутствует при других значениях элемента <ПоМесту>
Дата начала действия договора инвестиционного товарищества ДатаНачДогИТ А T(=10) НУ Типовой элемент <ДатаТип>.
Дата в формате ДД.ММ.ГГГГ.
Элемент обязателен при <ПоМесту>=227 (из таблицы 4.2) и отсутствует при других значениях элемента <ПоМесту>
Дата окончания действия договора инвестиционного товарищества ДатаКонДогИТ А T(=10) НУ Типовой элемент <ДатаТип>.
Дата в формате ДД.ММ.ГГГГ.
Элемент может присутствовать при
<ПоМесту>=227 (из таблицы 4.2) и отсутствует при других значениях элемента <ПоМесту>
Признак СЗПК ПризнСЗПК А T(=1) О Принимает значение:
1 - является стороной СЗПК |
2 - не является стороной СЗПК
Сумма налога, подлежащая уплате в бюджет налогоплательщиком, являющимся стороной СЗПК/Сумма налога, исчисленная к возмещению из бюджета налогоплательщиком, являющимся стороной СЗПК СумПУ_СЗПК А N(14) НУ Элемент обязателен при <ПризнСЗПК>=1 и отсутствует при <ПризнСЗПК>=2.
Сумма налога, исчисленная к возмещению из бюджета налогоплательщиком, являющимся стороной СЗПК - указывается со знаком "-"
Код основания применения заявительного порядка возмещения налога КодОсн П T(=2) НКМ Принимает значение:
01 - при использовании основания, предусмотренного подпунктом 1 пункта 2 статьи 176.1 Кодекса |
02 - при использовании основания, предусмотренного подпунктом 2 пункта 2 статьи 176.1 Кодекса |
03 - при использовании основания, предусмотренного подпунктом 3 пункта 2 статьи 176.1 Кодекса |
04 - при использовании основания, предусмотренного подпунктом 4 пункта 2 статьи 176.1 Кодекса |
05 - при использовании основания, предусмотренного подпунктом 5 пункта 2 статьи 176.1 Кодекса |
06 - при использовании основания, предусмотренного подпунктом 6 пункта 2 статьи 176.1 Кодекса |
07 - при использовании основания, предусмотренного подпунктом 7 пункта 2 статьи 176.1 Кодекса |
08 - при использовании основания, предусмотренного подпунктом 8 пункта 2 статьи 176.1 Кодекса.
Признак множественности M не может принимать значение более 8

Таблица 4.11

Сумма налога, подлежащая уплате в бюджет, по данным налогового агента (СумУплНА)

Наименование элемента Сокращенное наименование (код) элемента Признак типа элемента Формат элемента Признак обязательности элемента Дополнительная информация
КПП подразделения иностранной организации, состоящей на учете налоговых органах КППИно А T(=9) Н Типовой элемент <КППТип>
Код бюджетной классификации КБК А T(=20) ОК Типовой элемент <КБКТип>.
Принимает значение в соответствии с Классификатором кодов классификации доходов бюджетов Российской Федерации
Код по ОКТМО ОКТМО А T(=8) |
T(=11)
ОК Типовой элемент <ОКТМОТип>.
Принимает значение в соответствии с Общероссийским классификатором территорий муниципальных образований
Сумма налога, подлежащая уплате в бюджет СумИсчисл А N(14) О  
Код операции КодОпер А T(=7) ОК Принимает значение в соответствии с приложением N 1 к порядку заполнения (представления) налоговой декларации по налогу на добавленную стоимость (далее - Порядок заполнения (представления):
1011703 | 1011705 | 1011707 | 1011709 | 1011714 | 1011715 | 1011716 | 1011717 | 1011718 | 1011719 | 1011720 | 1011721 | 1011722
Сумма налога, исчисленная при отгрузке товаров (выполнении работ, оказании услуг, передаче имущественных прав) СумИсчислОтгр А N(14) Н  
Сумма налога, исчисленная при получении оплаты, частичной оплаты в счет предстоящей отгрузки товаров (выполнения работ, оказания услуг, передачи имущественных прав) СумИсчислОпл А N(14) Н  
Сумма налога, исчисленная налоговым агентом с оплаты, частичной оплаты при отгрузке товаров (выполнении работ, оказании услуг, передаче имущественных прав) в счет этой оплаты, частичной оплаты СумИсчислНА А N(14) Н  
Сведения о налогоплательщике - продавце (юридическом лице) | СведПродЮЛ С   НУ Состав элемента представлен в таблице 4.12
Сведения о налогоплательщике - продавце (физическом лице) СведПродФЛ С   НУ Состав элемента представлен в таблице 4.13.
Элемент (<СведПродЮЛ> или <СведПродФЛ>) обязателен при <КодОпер> = 1011721 | 1011703 | 1011722

Таблица 4.12

Сведения о налогоплательщике - продавце (юридическом лице) (СведПродЮЛ)

Наименование элемента Сокращенное наименование (код) элемента Признак типа элемента Формат элемента Признак обязательности элемента Дополнительная информация
Наименование налогоплательщика - продавца НаимПрод А T(1-1000) О  
ИНН налогоплательщика - продавца ИННЮЛПрод А T(=10) НУ Типовой элемент <ИННЮЛТип>.
Элемент обязателен при <КодОпер>=1011703 | 1011722

Таблица 4.13

Сведения о налогоплательщике - продавце (физическом лице) (СведПродФЛ)

Наименование элемента Сокращенное наименование (код) элемента Признак типа элемента Формат элемента Признак обязательности элемента Дополнительная информация
ИНН налогоплательщика - продавца ИННФЛПрод А T(=12) Н Типовой элемент <ИННФЛТип>
Фамилия, имя, отчество (при наличии) налогоплательщика - продавца ФИОПрод С   О Типовой элемент <ФИОТип>.
Состав элемента представлен в таблице 4.43

Таблица 4.14

Расчет суммы налога, подлежащей уплате в бюджет по операциям, облагаемым по налоговым ставкам, предусмотренным пунктами 1 - 4, 8 статьи 164, пунктом 3 статьи 174.3 Налогового кодекса Российской Федерации (СумУпл164)

Наименование элемента Сокращенное наименование (код) элемента Признак типа элемента Формат элемента Признак обязательности элемента Дополнительная информация
Итого сумма налога, подлежащая уплате в бюджет по разделу 3/Итого сумма налога, исчисленная к возмещению по разделу 3 НалПУ164 А N(14) О Итого сумма налога, исчисленная к возмещению по данному разделу - указывается со знаком "-"
Расчет общей суммы налога по налогооблагаемым объектам СумНалОб С   Н Состав элемента представлен в таблице 4.15
Расчет общей суммы налога, подлежащей вычету СумНалВыч С   Н Состав элемента представлен в таблице 4.17
Сумма налога, подлежащая восстановлению и уплате в бюджет за истекший календарный год и предыдущие календарные годы СумВосУпл С   НМУ Состав элемента представлен в таблице 4.18.
Элемент может присутствовать только при значении <Период>=(24 | 56), иначе отсутствует
Расчет суммы налога, подлежащей уплате по операциям по реализации товаров (работ, услуг), передаче имущественных прав и суммы налога, подлежащей вычету, иностранной организацией, осуществляющей предпринимательскую деятельность на территории Российской Федерации через свои подразделения (представительства, отделения) СумВычИн С   Н Состав элемента представлен в таблице 4.20

Таблица 4.15

Расчет общей суммы налога по налогооблагаемым объектам (СумНалОб)

Наименование элемента Сокращенное наименование (код) элемента Признак типа элемента Формат элемента Признак обязательности элемента Дополнительная информация
Общая сумма исчисленного налога и увеличенная на суммы восстановленного налога НалВосстОбщ А N(14) О  
Реализация (передача на территории Российской Федерации для собственных нужд) товаров (работ, услуг), в том числе товаров продавцов государств - членов Евразийского экономического союза, реализуемых посредством электронной торговой площадки, передача имущественных прав по ставке налога 20%, а также суммы, связанные с расчетами по оплате налогооблагаемых товаров (работ, услуг), всего РеалТов20 С   Н Типовой элемент <СведСумНал>.
Состав элемента представлен в таблице 4.42
Реализация (передача на территории Российской Федерации для собственных нужд) товаров (работ, услуг), в том числе товаров продавцов государств - членов Евразийского экономического союза, реализуемых посредством электронной торговой площадки, передача имущественных прав по ставке налога 10%, а также суммы, связанные с расчетами по оплате налогооблагаемых товаров (работ, услуг), всего РеалТов10 С   Н Типовой элемент <СведСумНал>.
Состав элемента представлен в таблице 4.42
Реализация (передача на территории Российской Федерации для собственных нужд) товаров (работ, услуг), в том числе товаров продавцов государств - членов Евразийского экономического союза, реализуемых посредством электронной торговой площадки, передача имущественных прав по ставке налога 7%, а также суммы, связанные с расчетами по оплате налогооблагаемых товаров (работ, услуг), всего РеалТов7 С   Н Типовой элемент <СведСумНал>.
Состав элемента представлен в таблице 4.42
Реализация (передача на территории Российской Федерации для собственных нужд) товаров (работ, услуг), в том числе товаров продавцов государств - членов Евразийского экономического союза, реализуемых посредством электронной торговой площадки, передача имущественных прав по ставке налога 5%, а также суммы, связанные с расчетами по оплате налогооблагаемых товаров (работ, услуг), всего РеалТов5 С   Н Типовой элемент <СведСумНал>.
Состав элемента представлен в таблице 4.42
Реализация (передача на территории Российской Федерации для собственных нужд) товаров (работ, услуг), в том числе товаров продавцов государств - членов Евразийского экономического союза, реализуемых посредством электронной торговой площадки, передача имущественных прав по ставке налога 20/120, а также суммы, связанные с расчетами по оплате налогооблагаемых товаров (работ, услуг), всего РеалТов120 С   Н Типовой элемент <СведСумНал>.
Состав элемента представлен в таблице 4.42
Реализация (передача на территории Российской Федерации для собственных нужд) товаров (работ, услуг), в том числе товаров продавцов государств - членов Евразийского экономического союза, реализуемых посредством электронной торговой площадки, передача имущественных прав по ставке налога 16,67%, а также суммы, связанные с расчетами по оплате налогооблагаемых товаров (работ, услуг), всего РеалТов16.67 С   Н Типовой элемент <СведСумНал>.
Состав элемента представлен в таблице 4.42
Реализация (передача на территории Российской Федерации для собственных нужд) товаров (работ, услуг), в том числе товаров продавцов государств - членов Евразийского экономического союза, реализуемых посредством электронной торговой площадки, передача имущественных прав по ставке налога 10/110, а также суммы, связанные с расчетами по оплате налогооблагаемых товаров (работ, услуг), всего РеалТов110 С   Н Типовой элемент <СведСумНал>.
Состав элемента представлен в таблице 4.42
Реализация (передача на территории Российской Федерации для собственных нужд) товаров (работ, услуг), в том числе товаров продавцов государств - членов Евразийского экономического союза, реализуемых посредством электронной торговой площадки, передача имущественных прав по ставке налога 9,09%, а также суммы, связанные с расчетами по оплате налогооблагаемых товаров (работ, услуг), всего РеалТов9.09 С   Н Типовой элемент <СведСумНал>.
Состав элемента представлен в таблице 4.42
Реализация (передача на территории Российской Федерации для собственных нужд) товаров (работ, услуг), в том числе товаров продавцов государств - членов Евразийского экономического союза, реализуемых посредством электронной торговой площадки, передача имущественных прав по ставке налога 7/107, а также суммы, связанные с расчетами по оплате налогооблагаемых товаров (работ, услуг), всего РеалТов107 С   Н Типовой элемент <СведСумНал>.
Состав элемента представлен в таблице 4.42
Реализация (передача на территории Российской Федерации для собственных нужд) товаров (работ, услуг), в том числе товаров продавцов государств - членов Евразийского экономического союза, реализуемых посредством электронной торговой площадки, передача имущественных прав по ставке налога 5/105, а также суммы, связанные с расчетами по оплате налогооблагаемых товаров (работ, услуг), всего РеалТов105 С   Н Типовой элемент <СведСумНал>.
Состав элемента представлен в таблице 4.42
Реализация (передача на территории Российской Федерации для собственных нужд) товаров (работ, услуг), в том числе товаров продавцов государств - членов Евразийского экономического союза, реализуемых посредством электронной торговой площадки, передача имущественных прав по ставке налога 18%, а также суммы, связанные с расчетами по оплате налогооблагаемых товаров (работ, услуг), всего РеалТов18 С   Н Типовой элемент <СведСумНал>.
Состав элемента представлен в таблице 4.42
Реализация (передача на территории Российской Федерации для собственных нужд) товаров (работ, услуг), в том числе товаров продавцов государств - членов Евразийского экономического союза, реализуемых посредством электронной торговой площадки, передача имущественных прав по ставке налога 18/118, а также суммы, связанные с расчетами по оплате налогооблагаемых товаров (работ, услуг), всего РеалТов118 С   Н Типовой элемент <СведСумНал>.
Состав элемента представлен в таблице 4.42
Реализация товаров (работ, услуг) в соответствии с пунктом 7 статьи 164 Налогового кодекса Российской Федерации РеалТов7.164 С   Н Типовой элемент <СведСумНал>.
Состав элемента представлен в таблице 4.42
Реализация организаций розничной торговли товаров с оформлением документа (чека) для компенсации суммы налога РеалТовРознЧек С   Н Типовой элемент <СведСумНал>.
Состав элемента представлен в таблице 4.42
Реализация предприятия в целом как имущественного комплекса РеалПредИК С   Н Типовой элемент <СведСумНал>.
Состав элемента представлен в таблице 4.42
Выполнение строительно-монтажных работ для собственного потребления ВыпСтрРаб С   Н Типовой элемент <СведСумНал>.
Состав элемента представлен в таблице 4.42
Суммы полученной оплаты, частичной оплаты в счет предстоящих поставок товаров (выполнения работ, оказания услуг), передачи имущественных прав ОплПредПост С   Н Типовой элемент <СведСумНал>.
Состав элемента представлен в таблице 4.42
Суммы налога, подлежащие восстановлению СумНалВосст С   Н Состав элемента представлен в таблице 4.16
Корректировка реализации товаров (работ, услуг), передачи имущественных прав, предприятия в целом как имущественного комплекса на основании пункта 6 статьи 105.3 Налогового кодекса Российской Федерации КорРеалТов С   Н Типовой элемент <СведСумНал>.
Состав элемента представлен в таблице 4.42
Уплата сумм налога, исчисленных при таможенном декларировании товаров в случаях, предусмотренных абзацем 3 подпункта 1.1 пункта 1 статьи 151 Налогового кодекса Российской Федерации УплДеклар151.1 П N(14) Н  
Уплата сумм налога, исчисленных при таможенном декларировании товаров в случаях, предусмотренных пунктом 6 статьи 173 Налогового кодекса Российской Федерации УплДеклар173.6 П N(14) Н  

Таблица 4.16

Суммы налога, подлежащие восстановлению (СумНалВосст)

Наименование элемента Сокращенное наименование (код) элемента Признак типа элемента Формат элемента Признак обязательности элемента Дополнительная информация
Суммы налога, подлежащие восстановлению, всего СумНалВс А N(14) О  
Суммы налога, подлежащие восстановлению в соответствии с подпунктом 3 пункта 3 статьи 170 Налогового кодекса Российской Федерации СумНал170.3.3 А N(14) Н  
Суммы налога, подлежащие восстановлению при совершении операций, облагаемых по налоговой ставке 0 процентов СумНалОперСтО А N(14) Н  

Таблица 4.17

Расчет общей суммы налога, подлежащей вычету (СумНалВыч)

Наименование элемента Сокращенное наименование (код) элемента Признак типа элемента Формат элемента Признак обязательности элемента Дополнительная информация
Сумма налога, предъявленная налогоплательщику при приобретении товаров (работ, услуг), имущественных прав на территории Российской Федерации, подлежащая вычету в соответствии с пунктами 2, 2.2, 2.3, 2.4, 2.5, 4, 7, 11, 13 статьи 171 Налогового кодекса Российской Федерации, а также сумма налога, подлежащая вычету в соответствии с пунктом 5 статьи 171 Налогового кодекса Российской Федерации НалПредНППриоб А N(14) Н  
Сумма налога, предъявленная налогоплательщику при приобретении товаров (работ, услуг), имущественных прав на территории Российской Федерации, подлежащая вычету в соответствии с пунктами 2, 2.2, 2.3, 2.4, 2.5, 4, 7, 11, 13 статьи 171 Налогового кодекса Российской Федерации, а также сумма налога, подлежащая вычету в соответствии с пунктом 5 статьи 171 Налогового кодекса Российской Федерации, в том числе предъявленная подрядными организациями (застройщиками, техническими заказчиками) по выполненным работам при проведении капитального строительства НалПредНПКапСтр А N(14) Н  
Сумма налога, предъявленная налогоплательщику - покупателю при перечислении суммы оплаты, частичной оплаты в счет предстоящих поставок товаров (выполнения работ, оказания услуг), передачи имущественных прав, подлежащая вычету у покупателя НалПредНППок А N(14) Н  
Сумма налога, исчисленная налогоплательщиком - организацией розничной торговли по товарам, реализованным с оформлением документа (чека) для компенсации налога, подлежащая вычету НалИсчРозн А N(14) Н  
Сумма налога, исчисленная при выполнении строительно-монтажных работ для собственного потребления, подлежащая вычету НалИсчСМР А N(14) Н  
Сумма налога, уплаченная налогоплательщиком таможенным органам при ввозе товаров на территорию Российской Федерации и иные территории, находящиеся под ее юрисдикцией, в таможенных процедурах выпуска для внутреннего потребления, переработки для внутреннего потребления, временного ввоза и переработки вне таможенной территории НалУплТамож А N(14) Н  
Сумма налога, уплаченная налогоплательщиком налоговым органам при ввозе товаров на территорию Российской Федерации и иные территории, находящиеся под ее юрисдикцией, с территории государств - членов Евразийского экономического союза НалУплНОТовТС А N(14) Н  
Сумма налога, исчисленная продавцом с сумм оплаты, частичной оплаты, подлежащая вычету у продавца с даты отгрузки соответствующих товаров (выполнения работ, оказания услуг) НалИсчПрод А N(14) Н  
Сумма налога, исчисленная в бюджет налогоплательщиком в качестве покупателя - налогового агента, подлежащая вычету НалУплПокНА А N(14) Н  
Сумма налога, подлежащая вычету в соответствии с пунктом 14 статьи 171 Налогового кодекса Российской Федерации НалВыч171.14 А N(14) Н  
Общая сумма налога, подлежащая вычету НалВычОбщ А N(14) О  

Таблица 4.18

Сумма налога, подлежащая восстановлению и уплате в бюджет за истекший календарный год и предыдущие календарные годы (СумВосУпл)

Наименование элемента Сокращенное наименование (код) элемента Признак типа элемента Формат элемента Признак обязательности элемента Дополнительная информация
Наименование объекта основного средства НаимООС А T(1-100) О  
Код операции по объекту основного средства КодОпООС А T(=7) ОК Принимает значение в соответствии приложением N 1 к Порядку заполнения (представления)
Дата ввода объекта основного средства в эксплуатацию для исчисления амортизации ДатаВводООС А T(=10) О Типовой элемент <ДатаТип>.
Дата в формате ДД.ММ.ГГГГ
Дата начала начисления амортизационных отчислений по объекту основного средства ДатаНачАмОтч А T(=10) О Типовой элемент <ДатаТип>.
Дата в формате ДД.ММ.ГГГГ
Стоимость объекта основного средства на дату ввода объекта в эксплуатацию без учета налога СтВводООС А N(14) О  
Сумма налога, принятая к вычету по объекту основного средства НалВычООС А N(14) О  
Сведения по сумме налога, подлежащей восстановлению и уплате в бюджет за календарный год (истекшие календарные годы) в рублях СведНалГод С   ОМ Состав элемента представлен в таблице 4.19.
Признак множественности элемента имеет значение от 1 до 10

Таблица 4.19

Сведения по сумме налога, подлежащей восстановлению и уплате в бюджет за календарный год (истекшие календарные годы) в рублях (СведНалГод)

Наименование элемента Сокращенное наименование (код) элемента Признак типа элемента Формат элемента Признак обязательности элемента Дополнительная информация
Истекший календарный год (предыдущие календарные годы) ГодОтч А   О Типовой элемент <xs:gYear>.
Год в формате ГГГГ
Дата начала использования объекта основного средства для операций, указанных в пункте 2 статьи 170 Налогового кодекса Российской Федерации ДатаИсп170 А T(=10) Н Типовой элемент <ДатаТип>.
Дата в формате ДД.ММ.ГГГГ
Доля отгруженных товаров (работ, услуг), имущественных прав, не облагаемых налогом, в общей стоимости отгрузки ДоляНеОбл А N(4.1) Н  
Сумма налога, подлежащая восстановлению и уплате в бюджет за календарный год (истекшие календарные годы) НалГод А N(14) О  

Таблица 4.20

Расчет суммы налога, подлежащей уплате по операциям по реализации товаров (работ, услуг), передаче имущественных прав и суммы налога, подлежащей вычету, иностранной организацией, осуществляющей предпринимательскую деятельность на территории Российской Федерации через свои подразделения (представительства, отделения) (СумВычИн)

Наименование элемента Сокращенное наименование (код) элемента Признак типа элемента Формат элемента Признак обязательности элемента Дополнительная информация
Сведения по суммам налогов по подразделениям иностранной организации СведНалГодИ С   ОМ Состав элемента представлен в таблице 4.21

Таблица 4.21

Сведения по суммам налогов по подразделениям иностранной организации (СведНалГодИ)

Наименование элемента Сокращенное наименование (код) элемента Признак типа элемента Формат элемента Признак обязательности элемента Дополнительная информация
КПП подразделений иностранной организации, состоящей на учете в налоговых органах Российской Федерации КППИнУч А T(=9) О Типовой элемент <КППТип>
Сумма налога, исчисленная по операциям, подлежащим налогообложению СумНалИсч А N(14) НУ Элемент обязателен при отсутствии <СумНалВыч>
Сумма налоговых вычетов СумНалВыч А N(14) НУ Элемент обязателен при отсутствии <СумНалИсч>

Таблица 4.22

Расчет суммы налога по операциям по реализации товаров (работ, услуг), обоснованность применения налоговой ставки 0 процентов по которым документально подтверждена (НалПодтв0)

Наименование элемента Сокращенное наименование (код) элемента Признак типа элемента Формат элемента Признак обязательности элемента Дополнительная информация
Итого сумма налога, исчисленная к возмещению по Разделу 4/Итого сумма налога, исчисленная к уплате по Разделу 4 СумИсчислИтог А N(14) О Итого сумма налога, исчисленная к уплате по данному разделу - указывается со знаком "-"
Расчет суммы налога, подлежащей восстановлению, по коду операции СумОпер4 С   НМ Состав элемента представлен в таблице 4.23
Корректировка налоговой базы при возврате товаров КорНБВозврТов С   НМ Состав элемента представлен в таблице 4.24
Корректировка налоговой базы при увеличении (уменьшении) цены КорНБИзмЦен С   НМ Состав элемента представлен в таблице 4.25

Таблица 4.23

Расчет суммы налога, подлежащей восстановлению, по коду операции (СумОпер4)

Наименование элемента Сокращенное наименование (код) элемента Признак типа элемента Формат элемента Признак обязательности элемента Дополнительная информация
Код операции КодОпер А T(=7) ОК Принимает значение в соответствии приложением N 1 к Порядку заполнения (представления)
Налоговая база НалБаза А N(14) О  
Налоговые вычеты по операциям, обоснованность применения налоговой ставки 0 процентов по которым документально подтверждена НалВычПод А N(14) Н  
Сумма налога, ранее исчисленная по операциям, обоснованность применения налоговой ставки 0 процентов по которым ранее не была документально подтверждена НалНеПод А N(14) Н  
Сумма налога, ранее принятая к вычету и подлежащая восстановлению НалВосст А N(14) Н  

Таблица 4.24

Корректировка налоговой базы при возврате товаров (КорНБВозврТов)

Наименование элемента Сокращенное наименование (код) элемента Признак типа элемента Формат элемента Признак обязательности элемента Дополнительная информация
Код операции КодОпер А T(=7) ОК Принимает значение в соответствии с приложением N 1 к Порядку заполнения (представления)
Налоговая база НалБаза А N(14) О  
Сумма налога, ранее принятая к вычету и подлежащая восстановлению НалВосст А N(14) Н  

Таблица 4.25

Корректировка налоговой базы при увеличении (уменьшении) цены (КорНБИзмЦен)

Наименование элемента Сокращенное наименование (код) элемента Признак типа элемента Формат элемента Признак обязательности элемента Дополнительная информация
Код операции КодОпер А T(=7) ОК Принимает значение в соответствии с приложением N 1 к Порядку заполнения (представления)
Сумма, на которую корректируется налоговая база при увеличении цены реализованных товаров (работ, услуг) КорНалБазаУв А N(14) НУ Элемент обязателен при отсутствии элемента <КорНалБазаУм>
Сумма, на которую корректируется налоговая база при уменьшении цены реализованных товаров (работ, услуг) КорНалБазаУм А N(14) НУ Элемент обязателен при отсутствии элемента <КорНалБазаУв>

Таблица 4.26

Расчет суммы налоговых вычетов по операциям по реализации товаров (работ, услуг), обоснованность применения налоговой ставки 0 процентов по которым ранее документально подтверждена (не подтверждена) (НалВычПред0)

Наименование элемента Сокращенное наименование (код) элемента Признак типа элемента Формат элемента Признак обязательности элемента Дополнительная информация
Сумма налога, принимаемая к вычету, по операциям, обоснованность применения налоговой ставки 0 процентов по которым документально подтверждена в предыдущих налоговых периодах, исчисленная к возмещению по Разделу 5 декларации СумВозмПдтв А N(14) НУ Элемент обязателен при отсутствии элемента <СумВозмНеПдтв>
Сумма налога, принимаемая к вычету, по операциям, обоснованность применения налоговой ставки 0 процентов по которым документально не подтверждена в предыдущих налоговых периодах, исчисленная к возмещению по Разделу 5 декларации СумВозмНеПдтв А N(14) НУ Элемент обязателен при отсутствии элемента <СумВозмПдтв>
Расчет суммы налоговых вычетов по отчетному году и налоговому периоду СумПер С   ОМ Состав элемента представлен в таблице 4.27

Таблица 4.27

Расчет суммы налоговых вычетов по отчетному году и налоговому периоду (СумПер)

Наименование элемента Сокращенное наименование (код) элемента Признак типа элемента Формат элемента Признак обязательности элемента Дополнительная информация
Отчетный год ОтчетГод А   О Типовой элемент <xs:gYear>
Год в формате ГГГГ
Налоговый период (код) Период А T(=2) ОК Принимает значение:
01 - январь |
02 - февраль |
03 - март |
04 - апрель |
05 - май |
06 - июнь |
07 - июль |
08 - август |
09 - сентябрь |
10 - октябрь |
11 - ноябрь |
12 - декабрь |
21 - 1 квартал |
22 - 2 квартал |
23 - 3 квартал |
24 - 4 квартал
Расчет суммы налоговых вычетов, подлежащих возмещению, по коду операции СумОперб С   ОМ Состав элемента представлен в таблице 4.28

Таблица 4.28

Расчет суммы налоговых вычетов, подлежащих возмещению, по коду операции (СумОпер5)

Наименование элемента Сокращенное наименование (код) элемента Признак типа элемента Формат элемента Признак обязательности элемента Дополнительная информация
Код операции КодОпер А T(=7) ОК Принимает значение в соответствии с приложением N 1 к Порядку заполнения
Налоговая база по операциям, обоснованность применения налоговой ставки 0 процентов по которым документально подтверждена в предыдущих налоговых периодах НалБазаПод А N(14) НУ Элемент обязателен при:
- наличии элемента <НалВычПод>;
- отсутствии элементов <НалБазаНеПод> и <НалВычНеПод>
Налоговые вычеты по операциям, обоснованность применения налоговой ставки 0 процентов по которым документально подтверждена в предыдущих налоговых периодах НалВычПод А N(14) НУ Элемент обязателен при:
- наличии элемента <НалБазаПод>;
- отсутствии элементов <НалБазаНеПод> и <НалВычНеПод>
Налоговая база по операциям, обоснованность применения налоговой ставки 0 процентов по которым документально не подтверждена в предыдущих налоговых периодах НалБазаНеПод А N(14) НУ Элемент обязателен при:
- наличии элемента <НалВычНеПод>;
- отсутствии элементов <НалБазаПод> и <НалВычПод>
Налоговые вычеты по операциям, обоснованность применения налоговой ставки 0 процентов по которым документально не подтверждена в предыдущих налоговых периодах НалВычНеПод А N(14) НУ Элемент обязателен при:
- наличии элемента <НалБазаНеПод>;
- отсутствии элементов <НалБазаПод> и <НалВычПод>

Таблица 4.29

Расчет суммы налога по операциям по реализации товаров (работ, услуг), обоснованность применения налоговой ставки 0 процентов по которым документально не подтверждена (НалНеПодтв0)

Наименование элемента Сокращенное наименование (код) элемента Признак типа элемента Формат элемента Признак обязательности элемента Дополнительная информация
Итого суммы налога, исчисленные по налоговым ставкам, предусмотренным пунктами 2, 3 статьи 164 Налогового кодекса Российской Федерации СумНал164Ит А N(14) НУ Элемент обязателен при наличии элемента
<СумОпер6>
Итого сумма налоговых вычетов по операциям по реализации товаров (работ, услуг), обоснованность применения налоговой ставки 0 процентов по которым документально не подтверждена НалВычНеПодИт А N(14) Н  
Итого сумма налога, исчисленная к уплате в бюджет по разделу 6/Итого сумма налога, исчисленная к возмещению по разделу 6 НалИсчислИт А N(14) О Итого сумма налога, исчисленная к возмещению по данному разделу - указывается со знаком "-"
Расчет суммы налога по коду операции СумОперб С   НМ Состав элемента представлен в таблице 4.30
Корректировка сумм налога при возврате товаров КорНалВозврТов С   НМ Состав элемента представлен в таблице 4.31
Корректировка сумм налога при изменении цены реализованных товаров (работ, услуг) КорНалИзмЦен С   НМ Состав элемента представлен в таблице 4.32

Таблица 4.30

Расчет суммы налога по коду операции (СумОпер6)

Наименование элемента Сокращенное наименование (код) элемента Признак типа элемента Формат элемента Признак обязательности элемента Дополнительная информация
Код операции КодОпер А T(=7) ОК Принимает значение в соответствии с приложением N 1 к Порядку заполнения (представления)
Налоговая база НалБаза А N(14) О  
Суммы налога, исчисленные по налоговым ставкам, предусмотренным пунктами 2, 3 статьи 164 Налогового кодекса Российской Федерации СумНал164 А N(14) О  
Сумма налоговых вычетов по операциям по реализации товаров (работ, услуг), обоснованность применения налоговой ставки 0 процентов по которым документально не подтверждена НалВычНеПод А N(14) Н  

Таблица 4.31

Корректировка сумм налога при возврате товаров (КорНалВозврТов)

Наименование элемента Сокращенное наименование (код) элемента Признак типа элемента Формат элемента Признак обязательности элемента Дополнительная информация
Код операции КодОпер А T(=7) ОК Принимает значение в соответствии с приложением N 1 к Порядку заполнения (представления)
Налоговая база НалБаза А N(14) О  
Корректировка сумм налога, ранее исчисленных по налоговым ставкам, предусмотренным пунктами 2, 3 статьи 164 Налогового кодекса Российской Федерации КорИсч.164.23 А N(14) Н  
Сумма налога, ранее принятая к вычету и подлежащая восстановлению НалВосст А N(14) О  

Таблица 4.32

Корректировка сумм налога при изменении цены реализованных товаров (работ, услуг) (КорНалИзмЦен)

Наименование элемента Сокращенное наименование (код) элемента Признак типа элемента Формат элемента Признак обязательности элемента Дополнительная информация
Код операции КодОпер А T(=7) ОК Принимает значение в соответствии с приложением N 1 к Порядку заполнения (представления)
Сумма, на которую корректируется налоговая база при увеличении цены реализованных товаров (работ, услуг) КорНалБазаУв А N(14) НУ Элемент обязателен при отсутствии элемента <КорНалБазаУм>
Корректировка (увеличение) сумм налога, ранее исчисленных по налоговым ставкам, предусмотренным пунктами 2 - 3 статьи 164 Налогового кодекса Российской Федерации КорИсч.164.23Ув А N(14) Н  
Сумма, на которую корректируется налоговая база при уменьшении цены реализованных товаров (работ, услуг) КорНалБазаУм А N(14) НУ Элемент обязателен при отсутствии элемента <КорНалБазаУв>
Корректировка (уменьшение) сумм налога, ранее исчисленных по налоговым ставкам, предусмотренным пунктами 2, 3 статьи 164 Налогового кодекса Российской Федерации КорИсч.164.23Ум А N(14) Н  

Таблица 4.33

Операции, не подлежащие налогообложению (освобождаемые от налогообложения); операции, не признаваемые объектом налогообложения; операции по реализации товаров (работ, услуг), местом реализации которых не признается территория Российской Федерации; а также суммы оплаты, частичной оплаты в счет предстоящих поставок товаров (выполнения работ, оказания услуг), длительность производственного цикла изготовления которых составляет свыше шести месяцев (ОперНеНал)

Наименование элемента Сокращенное наименование (код) элемента Признак типа элемента Формат элемента Признак обязательности элемента Дополнительная информация
Сумма полученной оплаты, частичной оплаты в счет предстоящих поставок товаров (выполнения работ, оказания услуг), длительность производственного цикла изготовления которых составляет свыше шести месяцев, по перечню, предусмотренному пунктом 13 статьи 167 Налогового кодекса Российской Федерации, в рублях ОплПостСв6Мес А N(14) Н  
Расчет суммы налога по коду операции СумОпер7 С   НМ Состав элемента представлен в таблице 4.34

Таблица 4.34

Расчет суммы налога по коду операции (СумОпер7)

Наименование элемента Сокращенное наименование (код) элемента Признак типа элемента Формат элемента Признак обязательности элемента Дополнительная информация
Код операции КодОпер А T(=7) ОК Принимает значение в соответствии с приложением N 1 к Порядку заполнения (представления)
Стоимость реализованных (переданных) товаров (работ, услуг), без налога в рублях СтРеалТов А N(14) О  
Стоимость приобретенных товаров (работ, услуг), не облагаемых налогом, в рублях СтПриобТов А N(14) Н  
Сумма налога по приобретенным товарам (работам, услугам), не подлежащая вычету, в рублях НалНеВыч А N(14) Н  

Таблица 4.35

Сведения из книги покупок об операциях, отражаемых за истекший налоговый период (КнигаПокуп)

Наименование элемента Сокращенное наименование (код) элемента Признак типа элемента Формат элемента Признак обязательности элемента Дополнительная информация
Имя файла, содержащего сведения из книги покупок об операциях, отражаемых за истекший налоговый период НаимКнПок А T(1-255) О  

Таблица 4.36

Сведения из дополнительного листа книги покупок (КнигаПокупДЛ)

Наименование элемента Сокращенное наименование (код) элемента Признак типа элемента Формат элемента Признак обязательности элемента Дополнительная информация
Имя файла, содержащего сведения из дополнительного листа книги покупок НаимКнПокДЛ А T(1-255) О  

Таблица 4.37

Сведения из книги продаж об операциях, отражаемых за истекший налоговый период (КнигаПрод)

Наименование элемента Сокращенное наименование (код) элемента Признак типа элемента Формат элемента Признак обязательности элемента Дополнительная информация
Имя файла, содержащего сведения из книги продаж об операциях, отражаемых за истекший налоговый период НаимКнПрод А T(1-255) О  

Таблица 4.38

Сведения из дополнительного листа книги продаж (КнигаПродДЛ)

Наименование элемента Сокращенное наименование (код) элемента Признак типа элемента Формат элемента Признак обязательности элемента Дополнительная информация
Имя файла, содержащего сведения из дополнительного листа книги продаж НаимКнПродДЛ А T(1-255) О  

Таблица 4.39

Сведения из журнала учета выставленных счетов-фактур в отношении операций, осуществляемых в интересах другого лица на основе договоров комиссии, агентских договоров или на основе договоров транспортной экспедиции, отражаемых за истекший налоговый период (ЖУчВыстСчФ)

Наименование элемента Сокращенное наименование (код) элемента Признак типа элемента Формат элемента Признак обязательности элемента Дополнительная информация
Имя файла, содержащего сведения из журнала учета выставленных счетов-фактур в отношении операций, осуществляемых в интересах другого лица на основе договоров комиссии, агентских договоров или на основе договоров транспортной экспедиции, отражаемых за истекший налоговый период НаимЖУчВыстСчФ А T(1-255) О  

Таблица 4.40

Сведения из журнала учета полученных счетов-фактур в отношении операций, осуществляемых в интересах другого лица на основе договоров комиссии, агентских договоров или на основе договоров транспортной экспедиции, отражаемых за истекший налоговый период (ЖУчПолучСчФ)

Наименование элемента Сокращенное наименование (код) элемента Признак типа элемента Формат элемента Признак обязательности элемента Дополнительная информация
Имя файла, содержащего сведения из журнала учета полученных счетов-фактур в отношении операций, осуществляемых в интересах другого лица на основе договоров комиссии, агентских договоров или на основе договоров транспортной экспедиции, отражаемых за истекший налоговый период НаимЖУчПолучСчФ А T(1-255) О  

Таблица 4.41

Сведения из счетов-фактур, выставленных лицами, указанными в пункте 5 статьи 173 Налогового кодекса Российской Федерации (ВыстСчФ_173.5)

Наименование элемента Сокращенное наименование (код) элемента Признак типа элемента Формат элемента Признак обязательности элемента Дополнительная информация
Имя файла, содержащего сведения из счетов-фактур, выставленных лицами, указанными в пункте 5 статьи 173 Налогового кодекса Российской Федерации НаимВыстСчФ_173.5 А T(1-255) О  

Таблица 4.42

Сведения о налоговой базе и сумме налога (СведСумНал)

Наименование элемента Сокращенное наименование (код) элемента Признак типа элемента Формат элемента Признак обязательности элемента Дополнительная информация
Налоговая база НалБаза А N(14) О  
Сумма налога СумНал А N(14) О  

Таблица 4.43

Фамилия, имя, отчество (ФИОТип)

Наименование элемента Сокращенное наименование (код) элемента Признак типа элемента Формат элемента Признак обязательности элемента Дополнительная информация
Фамилия Фамилия А T(1-60) О  
Имя Имя А T(1-60) О  
Отчество Отчество А T(1-60) Н  

Приложение N 4
к приказу ФНС России
от 05.11.2024 N ЕД-7-3/989@

ФОРМАТ ПРЕДСТАВЛЕНИЯ СВЕДЕНИЙ ИЗ КНИГИ ПОКУПОК ОБ ОПЕРАЦИЯХ, ОТРАЖАЕМЫХ ЗА ИСТЕКШИЙ НАЛОГОВЫЙ ПЕРИОД, ПЕРЕДАВАЕМЫХ В НАЛОГОВОЙ ДЕКЛАРАЦИИ ПО НАЛОГУ НА ДОБАВЛЕННУЮ СТОИМОСТЬ В ЭЛЕКТРОННОЙ ФОРМЕ

I. ОБЩИЕ СВЕДЕНИЯ

1. Настоящий формат описывает требования к XML-файлам (далее - файл обмена) передачи в электронной форме сведений из книги покупок об операциях, отражаемых за истекший налоговый период, представляемых в налоговой декларации по налогу на добавленную стоимость в налоговые органы.

2. Номер версии настоящего формата 5.11, часть III-I.

II. ОПИСАНИЕ ФАЙЛА ОБМЕНА

3. Имя файла обмена должно иметь следующий вид:

R_T_A_K_O_GGGGMMDD_N, где:

R_T - префикс, принимающий значение NONDS.8;.

A_K - идентификатор получателя информации, где: A - идентификатор получателя, которому направляется файл обмена, K - идентификатор конечного получателя, для которого предназначена информация из данного файла обмена. Передача файла от отправителя к конечному получателю (K) может осуществляться в несколько этапов через другие налоговые органы, осуществляющие передачу файла на промежуточных этапах, которые обозначаются идентификатором A. В случае передачи файла от отправителя к конечному получателю при отсутствии налоговых органов, осуществляющих передачу на промежуточных этапах, значения идентификаторов A и K совпадают. Каждый из идентификаторов (A и O) имеет вид для налоговых органов - четырехразрядный код налогового органа;

O - идентификатор отправителя информации, имеет вид:

для организаций - девятнадцатиразрядный код (идентификационный номер налогоплательщика (далее - ИНН) и код причины постановки на учет (далее - КПП) организации (обособленного подразделения);

для физических лиц - двенадцатиразрядный код (ИНН физического лица).

GGGG - год формирования передаваемого файла, MM - месяц, DD - день;

N - идентификационный номер файла. (Длина - от 1 до 36 знаков. Идентификационный номер файла должен обеспечивать уникальность файла).

Расширение имени файла - xml. Расширение имени файла может указываться как строчными, так и прописными буквами.

Параметры первой строки файла обмена

Первая строка XML-файла должна иметь следующий вид:

<?xml version ="1.0" encoding ="windows-1251"?>

Имя файла, содержащего XML-схему файла обмена, должно иметь следующий вид:

NO_NDS.8_1_003_01_05_11_xx, где xx - номер версии схемы.

Расширение имени файла - xsd.

XML-схема файла обмена приводится отдельным файлом и размещается на официальном сайте Федеральной налоговой службы.

4. Логическая модель файла обмена представлена в виде диаграммы структуры файла обмена на рисунке 1 настоящего формата. Элементами логической модели файла обмена являются элементы и атрибуты XML-файла. Перечень структурных элементов логической модели файла обмена и сведения о них приведены в таблицах 4.1 - 4.9 настоящего формата.

Для каждого структурного элемента логической модели файла обмена приводятся следующие сведения:

наименование элемента. Приводится полное наименование элемента. В строке таблицы могут быть описаны несколько элементов, наименования которых разделены символом "|". Такая форма записи применяется при наличии в файле обмена только одного элемента из описанных в этой строке;

сокращенное наименование (код) элемента. Приводится сокращенное наименование элемента. Синтаксис сокращенного наименования должен удовлетворять спецификации XML;

признак типа элемента. Может принимать следующие значения: "С" - сложный элемент логической модели (содержит вложенные элементы), "П" - простой элемент логической модели, реализованный в виде элемента XML-файла, "А" - простой элемент логической модели, реализованный в виде атрибута элемента XML-файла. Простой элемент логической модели не содержит вложенные элементы;

формат элемента. Формат элемента представляется следующими условными обозначениями: T - символьная строка; N - числовое значение (целое или дробное).

Формат символьной строки указывается в виде T(n-k) или T(=k), где: n - минимальное количество знаков, k - максимальное количество знаков, символ "-" - разделитель, символ "=" означает фиксированное количество знаков в строке. В случае если минимальное количество знаков равно 0, формат имеет вид T(0-k). В случае если максимальное количество знаков не ограничено, формат имеет вид T(n-).

Формат числового значения указывается в виде N(m.k), где: m - максимальное количество знаков в числе, включая целую и дробную часть числа без разделяющей десятичной точки и знака (для отрицательного числа), k - максимальное число знаков дробной части числа. Если число знаков дробной части числа равно 0 (то есть число целое), то формат числового значения имеет вид N(m).

Для простых элементов, являющихся базовыми в XML, таких как элемент с типом "date", поле "Формат элемента" не заполняется. Для таких элементов в поле "Дополнительная информация" указывается тип базового элемента;

признак обязательности элемента определяет обязательность наличия элемента (совокупности наименования элемента и его значения) в файле обмена. Признак обязательности элемента может принимать следующие значения: "О" - наличие элемента в файле обмена обязательно; "Н" - наличие элемента в файле обмена необязательно, то есть элемент может отсутствовать. Если элемент принимает ограниченный перечень значений (по классификатору, кодовому словарю), то признак обязательности элемента дополняется символом "К". В случае если количество реализаций элемента может быть более одной, то признак обязательности элемента дополняется символом "М".

К вышеперечисленным признакам обязательности элемента может добавляться значение "У" в случае описания в XML-схеме условий, предъявляемых к элементу в файле обмена, описанных в графе "Дополнительная информация";

дополнительная информация содержит требования к элементу файла обмена, не указанные ранее. Для сложных элементов указывается ссылка на таблицу, в которой описывается состав данного элемента. Для элементов, принимающих ограниченный перечень значений из классификатора (кодового словаря), указывается соответствующее наименование классификатора (кодового словаря) или приводится перечень возможных значений. Для классификатора (кодового словаря) может указываться ссылка на его местонахождение. Для элементов, использующих пользовательский тип данных, указывается наименование типового элемента.

Рисунок 1. Диаграмма структуры файла обмена

Таблица 4.1

Файл обмена (Файл)

Наименование элемента Сокращенное наименование (код) элемента Признак типа элемента Формат элемента Признак обязательности элемента Дополнительная информация
Идентификатор файла ИдФайл А T(1-255) ОУ Содержит (повторяет) имя сформированного файла (без расширения)
Версия программы, с помощью которой сформирован файл ВерсПрог А T(1-40) О  
Версия формата ВерсФорм А T(1-5) О Принимает значение: 5.11
Состав и структура документа Документ С   О Состав элемента представлен в таблице 4.2

Таблица 4.2

Состав и структура документа (Документ)

Наименование элемента Сокращенное наименование (код) элемента Признак типа элемента Формат элемента Признак обязательности элемента Дополнительная информация
Индекс Индекс А T(=7) ОК Типовой элемент <КНДТип>.
Принимает значение: 0000080
Номер корректировки НомКорр А N(3) О Принимает значение:
0 - первичный документ,
1, 2, 3 и так далее - уточненный документ. Для уточненного документа значение должно быть на 1 больше ранее принятого налоговым органом документа.
Элемент повторяет значение элемента <НомКорр> из файла с префиксом NO_NDS
Признак актуальности ранее представленных сведений (из книги покупок) ПризнСвед8 А T(=1) НКУ Принимает значение:
0 - сведения неактуальны |
1 - сведения актуальны.
Элемент не применяется при подаче первичного документа, то есть <НомКорр>=0
Сведения из книги покупок об операциях, отражаемых за истекший налоговый период КнигаПокуп С   НУ Состав элемента представлен в таблице 4.3.
Элемент обязателен при <ПризнСвед8>=0 и не применяется при <ПризнСвед8>=1

Таблица 4.3

Сведения из книги покупок об операциях, отражаемых за истекший налоговый период (КнигаПокуп)

Наименование элемента Сокращенное наименование (код) элемента Признак типа элемента Формат элемента Признак обязательности элемента Дополнительная информация
Сумма налога всего по книге покупок в рублях и копейках СумНДСВсКПк А N(19.2) О  
Сведения по строке из книги покупок об операциях, отражаемых за истекший налоговый период КнПокСтр С   ОМ Состав элемента представлен в таблице 4.4

Таблица 4.4

Сведения по строке из книги покупок об операциях, отражаемых за истекший налоговый период (КнПокСтр)

Наименование элемента Сокращенное наименование (код) элемента Признак типа элемента Формат элемента Признак обязательности элемента Дополнительная информация
Порядковый номер НомерПор А N(12) О Принимает значение от 1 и более
Номер счета-фактуры продавца НомСчФПрод А T(1-1000) О Может указываться перечень номеров таможенных деклараций.
В случае указания более одного номера таможенной декларации разделителем между ними является точка с запятой
Дата счета-фактуры продавца ДатаСчФПрод А T(=10) Н Типовой элемент <ДатаТип>.
Дата в формате ДД.ММ.ГГГГ
Номер исправления счета-фактуры продавца НомИспрСчФ А N(3) НУ Принимает значение от 1 и более.
Элемент обязателен при наличии элемента <ДатаИспрСчФ>
Дата исправления счета-фактуры продавца ДатаИспрСчФ А T(=10) НУ Типовой элемент <ДатаТип>.
Дата в формате ДД.ММ.ГГГГ.
Элемент обязателен при наличии элемента <НомИспрСчФ>
Номер корректировочного счета-фактуры продавца НомКСчФПрод А T(1-256) НУ Элемент обязателен при наличии хотя бы одного из элементов:
<ДатаКСчФПрод> | <НомИспрКСчФ> | <ДатаИспрКСчФ>
Дата корректировочного счета-фактуры продавца ДатаКСчФПрод А T(=10) НУ Типовой элемент <ДатаТип>.
Дата в формате ДД.ММ.ГГГГ.
Элемент обязателен при наличии хотя бы одного из элементов:
<НомКСчФПрод> | <НомИспрКСчФ> | <ДатаИспрКСчФ>
Номер исправления корректировочного счета-фактуры продавца НомИспрКСчФ А N(3) НУ Принимает значение от 1 и более.
Элемент обязателен при наличии элемента <ДатаИспрКСчФ>
Дата исправления корректировочного счета-фактуры продавца ДатаИспрКСчФ А T(=10) НУ Типовой элемент <ДатаТип>.
Дата в формате ДД.ММ.ГГГГ.
Элемент обязателен при наличии элемента <НомИспрКСчФ>
Код валюты по ОКВ ОКВ А T(=3) НК Типовой элемент <ОКВТип>.
Принимает значение в соответствии с Общероссийским классификатором валют
Стоимость покупок по счету-фактуре, разница стоимости по корректировочному счету-фактуре (включая налог), в валюте счета-фактуры СтоимПокупВ А N(19.2) О  
Сумма налога по счету-фактуре, разница суммы налога по корректировочному счету-фактуре, принимаемая к вычету, в рублях и копейках СумНДСВыч А N(19.2) О  
Код вида операции КодВидОпер П T(=2) ОКМ Принимает значение в соответствии с перечнем кодов видов операций, указываемых в книге покупок, применяемой при расчетах по налогу на добавленную стоимость, дополнительном листе к ней, книге продаж, применяемой при расчетах по налогу на добавленную стоимость, дополнительном листе к ней, а также коды видов операций по налогу на добавленную стоимость, необходимые для ведения журнала учета полученных и выставленных счетов-фактур, приведенным в приложении к приказу ФНС России от 14.03.2016 г. N ММВ-7-3/136@ (зарегистрирован Минюстом России 20 апреля 2016 г., регистрационный N 41876)
Сведения о документе, подтверждающем уплату налога ДокПдтвУпл С   НМ Состав элемента представлен в таблице 4.5
Дата принятия на учет товаров (работ, услуг), имущественных прав ДатаУчТов П T(=10) НМ Типовой элемент <ДатаТип>.
Дата в формате ДД.ММ.ГГГГ
Сведения о продавце СвПрод С   НМУ Типовой элемент <СвУчСдТип>.
Состав элемента представлен в таблице 4.7.
Элемент обязателен если элемент <КодВидОпер> принимает хотя бы одно из значений диапазона: 01 | 02 | 13 | 15 - 18 | 22 | 24 - 26 | 32 | 34 | 36 | 41 - 45
Сведения о посреднике (комиссионере, агенте, экспедиторе, застройщике) СвПос С   Н Типовой элемент <СвУчСдТип>.
Состав элемента представлен в таблице 4.7
Сведения о регистрационном номере декларации на товары или о товаре, подлежащем прослеживаемости СвРегНом С   НМ Состав элемента представлен в таблице 4.6

Таблица 4.5

Сведения о документе, подтверждающем уплату налога (ДокПдтвУпл)

Наименование элемента Сокращенное наименование (код) элемента Признак типа элемента Формат элемента Признак обязательности элемента Дополнительная информация
Номер документа, подтверждающего уплату налога НомДокПдтвУпл А T(1-256) О  
Дата документа, подтверждающего уплату налога ДатаДокПдтвУпл А T(=10) О Типовой элемент <ДатаТип>.
Дата в формате ДД.ММ.ГГГГ

Таблица 4.6

Сведения о регистрационном номере декларации на товары или о товаре, подлежащем прослеживаемости (СвРегНом)

Наименование элемента Сокращенное наименование (код) элемента Признак типа элемента Формат элемента Признак обязательности элемента Дополнительная информация
Регистрационный номер декларации на товары или регистрационный номер партии товара, подлежащего прослеживаемости РегНомПросл А T(13-29) О  
Код количественной единицы измерения товара, используемой в целях осуществления прослеживаемости ОКЕИ А T(3-4) НК Типовой элемент <ОКЕИТип>.
Принимает значение в соответствии с Общероссийским классификатором единиц измерения
Количество товара, подлежащего прослеживаемости, в количественной единице измерения товара, используемой в целях осуществления прослеживаемости КолТовПросл А N(10) Н  
Стоимость товара, подлежащего прослеживаемости, без НДС в рублях СтоимТовПросл А N(17) Н  

Таблица 4.7

Сведения об участнике сделки (СвУчСдТип)

Наименование элемента Сокращенное наименование (код) элемента Признак типа элемента Формат элемента Признак обязательности элемента Дополнительная информация
Сведения об организации | СведЮЛ С   О Состав элемента представлен в таблице 4.8
Сведения об индивидуальном предпринимателе СведИП С   О Состав элемента представлен в таблице 4.9

Таблица 4.8

Сведения об организации (СведЮЛ)

Наименование элемента Сокращенное наименование (код) элемента Признак типа элемента Формат элемента Признак обязательности элемента Дополнительная информация
ИНН организации ИННЮЛ А T(=10) О Типовой элемент <ИННЮЛТип>
КПП КПП А T(=9) О Типовой элемент <КППТип>

Таблица 4.9

Сведения об индивидуальном предпринимателе (СведИП)

Наименование элемента Сокращенное наименование (код) элемента Признак типа элемента Формат элемента Признак обязательности элемента Дополнительная информация
ИНН физического лица ИННФЛ А T(=12) О Типовой элемент <ИННФЛТип>

Приложение N 5
к приказу ФНС России
от 05.11.2024 N ЕД-7-3/989@

ФОРМАТ ПРЕДСТАВЛЕНИЯ СВЕДЕНИЙ ИЗ ДОПОЛНИТЕЛЬНОГО ЛИСТА КНИГИ ПОКУПОК, ПЕРЕДАВАЕМЫХ В НАЛОГОВОЙ ДЕКЛАРАЦИИ ПО НАЛОГУ НА ДОБАВЛЕННУЮ СТОИМОСТЬ В ЭЛЕКТРОННОЙ ФОРМЕ

I. ОБЩИЕ СВЕДЕНИЯ

1. Настоящий формат описывает требования к XML-файлам (далее - файл обмена) передачи в электронной форме сведений из дополнительного листа книги покупок, представляемых в налоговой декларации по налогу на добавленную стоимость в налоговые органы.

2. Номер версии настоящего формата 5.11, часть III-II.

II. ОПИСАНИЕ ФАЙЛА ОБМЕНА

3. Имя файла обмена должно иметь следующий вид:

R_T_A_K_O_GGGGMMDD_N, где:

R_T - префикс, принимающий значение NO_NDS.81;

A_K - идентификатор получателя информации, где: A - идентификатор получателя, которому направляется файл обмена, K - идентификатор конечного получателя, для которого предназначена информация из данного файла обмена. Передача файла от отправителя к конечному получателю (K) может осуществляться в несколько этапов через другие налоговые органы, осуществляющие передачу файла на промежуточных этапах, которые обозначаются идентификатором A. В случае передачи файла от отправителя к конечному получателю при отсутствии налоговых органов, осуществляющих передачу на промежуточных этапах, значения идентификаторов A и K совпадают. Каждый из идентификаторов (A и K) имеет вид для налоговых органов - четырехразрядный код налогового органа;

O - идентификатор отправителя информации, имеет вид:

для организаций - девятнадцатиразрядный код (идентификационный номер налогоплательщика (далее - ИНН) и код причины постановки на учет (далее - КПП) организации (обособленного подразделения);

для физических лиц - двенадцатиразрядный код (ИНН физического лица).

GGGG - год формирования передаваемого файла, MM - месяц, DD - день;

N - идентификационный номер файла. (Длина - от 1 до 36 знаков.

Идентификационный номер файла должен обеспечивать уникальность файла).

Расширение имени файла - xml. Расширение имени файла может указываться как строчными, так и прописными буквами.

Параметры первой строки файла обмена

Первая строка XML-файла должна иметь следующий вид:

<?xml version ="1.0" encoding ="windows-1251"?>

Имя файла, содержащего XML-схему файла обмена, должно иметь следующий вид:

NO_NDS.81_1_003_02_05_11_xx, где xx - номер версии схемы.

Расширение имени файла - xsd.

XML-схема файла обмена приводится отдельным файлом и размещается на официальном сайте Федеральной налоговой службы в информационно-телекоммуникационной сети "Интернет".

4. Логическая модель файла обмена представлена в виде диаграммы структуры файла обмена на рисунке 1 настоящего формата. Элементами логической модели файла обмена являются элементы и атрибуты XML-файла. Перечень структурных элементов логической модели файла обмена и сведения о них приведены в таблицах 4.1 - 4.9 настоящего формата.

Для каждого структурного элемента логической модели файла обмена приводятся следующие сведения:

наименование элемента. Приводится полное наименование элемента. В строке таблицы могут быть описаны несколько элементов, наименования которых разделены символом "|". Такая форма записи применяется при наличии в файле обмена только одного элемента из описанных в этой строке;

сокращенное наименование (код) элемента. Приводится сокращенное наименование элемента. Синтаксис сокращенного наименования должен удовлетворять спецификации XML;

признак типа элемента. Может принимать следующие значения: "С" - сложный элемент логической модели (содержит вложенные элементы), "П" - простой элемент логической модели, реализованный в виде элемента XML-файла, "А" - простой элемент логической модели, реализованный в виде атрибута элемента XML-файла. Простой элемент логической модели не содержит вложенные элементы;

формат элемента. Формат элемента представляется следующими условными обозначениями: T - символьная строка; N - числовое значение (целое или дробное).

Формат символьной строки указывается в виде T(n-k) или T(=k), где: n - минимальное количество знаков, k - максимальное количество знаков, символ "-" - разделитель, символ "=" означает фиксированное количество знаков в строке. В случае, если минимальное количество знаков равно 0, формат имеет вид T(0-k). В случае, если максимальное количество знаков не ограничено, формат имеет вид T(n-).

Формат числового значения указывается в виде N(m.k), где: m - максимальное количество знаков в числе, включая целую и дробную часть числа без разделяющей десятичной точки и знака (для отрицательного числа), k - максимальное число знаков дробной части числа. Если число знаков дробной части числа равно 0 (то есть число целое), формат числового значения имеет вид N(m).

Для простых элементов, являющихся базовыми в XML, таких как элемент с типом "date", поле "Формат элемента" не заполняется. Для таких элементов в поле "Дополнительная информация" указывается тип базового элемента;

признак обязательности элемента определяет обязательность наличия элемента (совокупности наименования элемента и его значения) в файле обмена. Признак обязательности элемента может принимать следующие значения: "О" - наличие элемента в файле обмена обязательно; "Н" - наличие элемента в файле обмена необязательно, то есть элемент может отсутствовать. Если элемент принимает ограниченный перечень значений (по классификатору, кодовому словарю), признак обязательности элемента дополняется символом "К". В случае, если количество реализаций элемента может быть более одной, признак обязательности элемента дополняется символом "М".

К вышеперечисленным признакам обязательности элемента может добавляться значение "У" в случае описания в XML-схеме условий, предъявляемых к элементу в файле обмена, описанных в графе "Дополнительная информация";

дополнительная информация содержит требования к элементу файла обмена, не указанные ранее. Для сложных элементов указывается ссылка на таблицу, в которой описывается состав данного элемента. Для элементов, принимающих ограниченный перечень значений из классификатора (кодового словаря), указывается соответствующее наименование классификатора (кодового словаря) или приводится перечень возможных значений. Для классификатора (кодового словаря) может указываться ссылка на его местонахождение. Для элементов, использующих пользовательский тип данных, указывается наименование типового элемента.

Рисунок 1. Диаграмма структуры файла обмена

Таблица 4.1

Файл обмена (Файл)

Наименование элемента Сокращенное наименование (код) элемента Признак типа элемента Формат элемента Признак обязательности элемента Дополнительная информация
Идентификатор файла ИдФайл А T(1-255) ОУ Содержит (повторяет) имя сформированного файла (без расширения)
Версия программы, с помощью которой сформирован файл ВерсПрог А T(1-40) О  
Версия формата ВерсФорм А T(1-5) О Принимает значение: 5.11
Состав и структура документа Документ С   О Состав элемента представлен в таблице 4.2

Таблица 4.2

Состав и структура документа (Документ)

Наименование элемента Сокращенное наименование (код) элемента Признак типа элемента Формат элемента Признак обязательности элемента Дополнительная информация
Индекс Индекс А T(=7) ОК Типовой элемент <КНДТип>.
Принимает значение: 0000081
Номер корректировки НомКорр А N(3) О Принимает значение:
0 - первичный документ,
1, 2, 3 и так далее - уточненный документ. Для уточненного документа значение должно быть на 1 больше ранее принятого налоговым органом документа.
Элемент повторяет значение элемента <НомКорр> из файла с префиксом NO_NDS
Признак актуальности ранее представленных сведений (из дополнительных листов книги покупок) ПризнСвед81 А T(=1) НКУ Принимает значение:
0 - сведения неактуальны |
1 - сведения актуальны.
Элемент не применяется при подаче первичного документа, то есть <НомКорр>=0
Сведения из дополнительных листов книги покупок КнигаПокупДЛ С   НУ Состав элемента представлен в таблице 4.3.
Элемент обязателен при <ПризнСвед81>=0 и не применяется при <ПризнСвед81>=1

Таблица 4.3

Сведения из дополнительных листов книги покупок (КнигаПокупДЛ)

Наименование элемента Сокращенное наименование (код) элемента Признак типа элемента Формат элемента Признак обязательности элемента Дополнительная информация
Итоговая сумма налога по книге покупок в рублях и копейках СумНДСИтКПк А N(19.2) О  
Сумма налога всего по приложению 1 к разделу 8 в рублях и копейках СумНДСИтП1Р8 А N(19.2) О  
Сведения по строке из дополнительных листов книги покупок КнПокДЛСтр С   ОМ Состав элемента представлен в таблице 4.4

Таблица 4.4

Сведения по строке из дополнительных листов книги покупок (КнПокДЛСтр)

Наименование элемента Сокращенное наименование (код) элемента Признак типа элемента Формат элемента Признак обязательности элемента Дополнительная информация
Порядковый номер НомерПор А N(12) О Принимает значение от 1 и более
Номер счета-фактуры продавца НомСчФПрод А T(1-1000) О Может указываться перечень номеров таможенных деклараций. В случае указания более одного номера таможенной декларации разделителем между ними является точка с запятой
Дата счета-фактуры продавца ДатаСчФПрод А T(=10) Н Типовой элемент <ДатаТип>.
Дата в формате ДД.ММ.ГГГГ
Номер исправления счета-фактуры продавца НомИспрСчФ А N(3) НУ Принимает значение от 1 и более.
Элемент обязателен при наличии элемента <ДатаИспрСчФ>
Дата исправления счета-фактуры продавца ДатаИспрСчФ А T(=10) НУ Типовой элемент <ДатаТип>.
Дата в формате ДД.ММ.ГГГГ.
Элемент обязателен при наличии элемента <НомИспрСчФ>
Номер корректировочного счета-фактуры продавца НомКСчФПрод А T(1-256) НУ Элемент обязателен при наличии хотя бы одного из элементов:
<ДатаКСчФПрод> | <НомИспрКСчФ> | <ДатаИспрКСчФ>
Дата корректировочного счета-фактуры продавца ДатаКСчФПрод А T(=10) НУ Типовой элемент <ДатаТип>.
Дата в формате ДД.ММ.ГГГГ.
Элемент обязателен при наличии хотя бы одного из элементов:
<НомКСчФПрод> | <НомИспрКСчФ> | <ДатаИспрКСчФ>
Номер исправления корректировочного счета-фактуры продавца НомИспрКСчФ А N(3) НУ Принимает значение от 1 и более.
Элемент обязателен при наличии элемента <ДатаИспрКСчФ>
Дата исправления корректировочного счета-фактуры продавца ДатаИспрКСчФ А T(=10) НУ Типовой элемент <ДатаТип>.
Дата в формате ДД.ММ.ГГГГ.
Элемент обязателен при наличии элемента <НомИспрКСчФ>
Код валюты по ОКВ ОКВ А T(=3) НК Типовой элемент <ОКВТип>.
Принимает значение в соответствии с Общероссийским классификатором валют
Стоимость покупок по счету-фактуре, разница стоимости по корректировочному счету-фактуре (включая налог), в валюте счета-фактуры СтоимПокупВ А N(19.2) О  
Сумма налога по счету-фактуре, разница суммы налога по корректировочному счету-фактуре, принимаемая к вычету, в рублях и копейках СумНДС А N(19.2) О  
Код вида операции КодВидОпер П T(=2) ОКМ Принимает значение в соответствии с перечнем кодов видов операций, указываемых в книге покупок, применяемой при расчетах по налогу на добавленную стоимость, дополнительном листе к ней, книге продаж, применяемой при расчетах по налогу на добавленную стоимость, дополнительном листе к ней, а также коды видов операций по налогу на добавленную стоимость, необходимые для ведения журнала учета полученных и выставленных счетов-фактур, приведенным в приложении к приказу ФНС России от 14.03.2016 г. N ММВ-7-3/136@ (зарегистрирован Минюстом России 20 апреля 2016. г., регистрационный N 41876)
Сведения о документе, подтверждающем уплату налога ДокПдтвУпл С   НМ Состав элемента представлен в таблице 4.5
Дата принятия на учет товаров (работ, услуг), имущественных прав ДатаУчТов П T(=10) НМ Типовой элемент <ДатаТип>.
Дата в формате ДД.ММ.ГГГГ
Сведения о продавце СвПрод С   НМУ Типовой элемент <СвУчСдТип>.
Состав элемента представлен в таблице 4.7.
Элемент обязателен если элемент <КодВидОпер> принимает хотя бы одно из значений диапазона: 01 | 02 | 13 | 15 - 18 | 22 | 24 - 26 | 32 | 34 | 36 | 41 - 45
Сведения о посреднике (комиссионере, агенте, экспедиторе, застройщике) СвПос С   Н Типовой элемент <СвУчСдТип>.
Состав элемента представлен в таблице 4.7
Сведения о регистрационном номере декларации на товары или о товаре, подлежащем прослеживаемости СвРегНом С   НМ Состав элемента представлен в таблице 4.6

Таблица 4.5

Сведения о документе, подтверждающем уплату налога (ДокПдтвУпл)

Наименование элемента Сокращенное наименование (код) элемента Признак типа элемента Формат элемента Признак обязательности элемента Дополнительная информация
Номер документа, подтверждающего уплату налога НомДокПдтвУпл А T(1-256) О  
Дата документа, подтверждающего уплату налога ДатаДокПдтвУпл А T(=10) О Типовой элемент <ДатаТип>.
Дата в формате ДД.ММ.ГГГГ

Таблица 4.6

Сведения о регистрационном номере декларации на товары или о товаре, подлежащем прослеживаемости (СвРегНом)

Наименование элемента Сокращенное наименование (код) элемента Признак типа элемента Формат элемента Признак обязательности элемента Дополнительная информация
Регистрационный номер декларации на товары или регистрационный номер партии товара, подлежащего прослеживаемости РегНомПросл А T(13-29) О  
Код количественной единицы измерения товара, используемой в целях осуществления прослеживаемости ОКЕИ А T(3-4) НК Типовой элемент <ОКЕИТип>.
Принимает значение в соответствии с Общероссийским классификатором единиц измерения
Количество товара, подлежащего прослеживаемости, в количественной единице измерения товара, используемой в целях осуществления прослеживаемости КолТовПросл А N(10) Н  
Стоимость товара, подлежащего прослеживаемости, без налога в рублях СтоимТовПросл А N(17) Н  

Таблица 4.7

Сведения об участнике сделки (СвУчСдТип)

Наименование элемента Сокращенное наименование (код) элемента Признак типа элемента Формат элемента Признак обязательности элемента Дополнительная информация
Сведения об организации | СведЮЛ С   О Состав элемента представлен в таблице 4.8
Сведения об индивидуальном предпринимателе СведИП С   О Состав элемента представлен в таблице 4.9

Таблица 4.8

Сведения об организации (СведЮЛ)

Наименование элемента Сокращенное наименование (код) элемента Признак типа элемента Формат элемента Признак обязательности элемента Дополнительная информация
ИНН организации ИННЮЛ А T(=10) О Типовой элемент <ИННЮЛТип>
КПП КПП А T(=9) О Типовой элемент <КППТип>

Таблица 4.9

Сведения об индивидуальном предпринимателе (СведИП)

Наименование элемента Сокращенное наименование (код) элемента Признак типа элемента Формат элемента Признак обязательности элемента Дополнительная информация
ИНН физического лица ИННФЛ А T(=12) О Типовой элемент <ИННФЛТип>

Приложение N 6
к приказу ФНС России
от 05.11.2024 N ЕД-7-3/989@

ФОРМАТ ПРЕДСТАВЛЕНИЯ СВЕДЕНИЙ ИЗ КНИГИ ПРОДАЖ ОБ ОПЕРАЦИЯХ, ОТРАЖАЕМЫХ ЗА ИСТЕКШИЙ НАЛОГОВЫЙ ПЕРИОД, ПЕРЕДАВАЕМЫХ В НАЛОГОВОЙ ДЕКЛАРАЦИИ ПО НАЛОГУ НА ДОБАВЛЕННУЮ СТОИМОСТЬ В ЭЛЕКТРОННОЙ ФОРМЕ

I. ОБЩИЕ СВЕДЕНИЯ

1. Настоящий формат описывает требования к XML-файлам (далее - файл обмена) передачи в электронной форме сведений из книги продаж об операциях, отражаемых за истекший налоговый период, представляемых в налоговой декларации по налогу на добавленную стоимость в налоговые органы.

2. Номер версии настоящего формата 5.11, часть III-III.

II. ОПИСАНИЕ ФАЙЛА ОБМЕНА

3. Имя файла обмена должно иметь следующий вид:

R_T_A_K_O_GGGGMMDD_N, где:

R_T - префикс, принимающий значение NO_NDS.9;

A_K - идентификатор получателя информации, где: A - идентификатор получателя, которому направляется файл обмена, K - идентификатор конечного получателя, для которого предназначена информация из данного файла обмена. Передача файла от отправителя к конечному получателю (K) может осуществляться в несколько этапов через другие налоговые органы, осуществляющие передачу файла на промежуточных этапах, которые обозначаются идентификатором A. В случае передачи файла от отправителя к конечному получателю при отсутствии налоговых органов, осуществляющих передачу на промежуточных этапах, значения идентификаторов A и K совпадают. Каждый из идентификаторов (A и K) имеет вид для налоговых органов - четырехразрядный код налогового органа;

O - идентификатор отправителя информации, имеет вид:

для организаций - девятнадцатиразрядный код (идентификационный номер налогоплательщика (далее - ИНН) и код причины постановки на учет (далее - КПП) организации (обособленного подразделения);

для физических лиц - двенадцатиразрядный код (ИНН физического лица).

GGGG - год формирования передаваемого файла, MM - месяц, DD - день;

N - идентификационный номер файла. (Длина - от 1 до 36 знаков. Идентификационный номер файла должен обеспечивать уникальность файла).

Расширение имени файла - xml. Расширение имени файла может указываться как строчными, так и прописными буквами.

Параметры первой строки файла обмена

Первая строка XML-файла должна иметь следующий вид:

<?xml version ="1.0" encoding ="windows-1251"?>

Имя файла, содержащего XML-схему файла обмена, должно иметь следующий вид:

NO_NDS.9_1_003_03_05_11_xx, где x - номер версии схемы.

Расширение имени файла - xsd.

XML-схема файла обмена приводится отдельным файлом и размещается на официальном сайте Федеральной налоговой службы в информационно-телекоммуникационной сети "Интернет".

4. Логическая модель файла обмена представлена в виде диаграммы структуры файла обмена на рисунке 1 настоящего формата. Элементами логической модели файла обмена являются элементы и атрибуты XML-файла. Перечень структурных элементов логической модели файла обмена и сведения о них приведены в таблицах 4.1 - 4.9 настоящего формата.

Для каждого структурного элемента логической модели файла обмена приводятся следующие сведения:

наименование элемента. Приводится полное наименование элемента. В строке таблицы могут быть описаны несколько элементов, наименования которых разделены символом "|". Такая форма записи применяется при наличии в файле обмена только одного элемента из описанных в этой строке;

сокращенное наименование (код) элемента. Приводится сокращенное наименование элемента. Синтаксис сокращенного наименования должен удовлетворять спецификации XML;

признак типа элемента. Может принимать следующие значения: "С" - сложный элемент логической модели (содержит вложенные элементы), "П" - простой элемент логической модели, реализованный в виде элемента XML-файла, "А" - простой элемент логической модели, реализованный в виде атрибута элемента XML-файла. Простой элемент логической модели не содержит вложенные элементы;

формат элемента. Формат элемента представляется следующими условными обозначениями: T - символьная строка; N - числовое значение (целое или дробное).

Формат символьной строки указывается в виде T(n-k) или T(=k), где: n - минимальное количество знаков, k - максимальное количество знаков, символ "-" - разделитель, символ "=" означает фиксированное количество знаков в строке. В случае, если минимальное количество знаков равно 0, формат имеет вид T(0-k). В случае, если максимальное количество знаков не ограничено, формат имеет вид T(n-).

Формат числового значения указывается в виде N(m.k), где: m - максимальное количество знаков в числе, включая целую и дробную часть числа без разделяющей десятичной точки и знака (для отрицательного числа), k - максимальное число знаков дробной части числа. Если число знаков дробной части числа равно 0 (то есть число целое), формат числового значения имеет вид N(m).

Для простых элементов, являющихся базовыми в XML, таких как элемент с типом "date", поле "Формат элемента" не заполняется. Для таких элементов в поле "Дополнительная информация" указывается тип базового элемента;

признак обязательности элемента определяет обязательность наличия элемента (совокупности наименования элемента и его значения) в файле обмена. Признак обязательности элемента может принимать следующие значения: "О" - наличие элемента в файле обмена обязательно; "Н" - наличие элемента в файле обмена необязательно, то есть элемент может отсутствовать. Если элемент принимает ограниченный перечень значений (по классификатору, кодовому словарю), признак обязательности элемента дополняется символом "К". В случае, если количество реализаций элемента может быть более одной, признак обязательности элемента дополняется символом "М".

К вышеперечисленным признакам обязательности элемента может добавляться значение "У" в случае описания в XML-схеме условий, предъявляемых к элементу в файле обмена, описанных в графе "Дополнительная информация";

дополнительная информация содержит требования к элементу файла обмена, не указанные ранее. Для сложных элементов указывается ссылка на таблицу, в которой описывается состав данного элемента. Для элементов, принимающих ограниченный перечень значений из классификатора (кодового словаря), указывается соответствующее наименование классификатора (кодового словаря) или приводится перечень возможных значений. Для классификатора (кодового словаря) может указываться ссылка на его местонахождение. Для элементов, использующих пользовательский тип данных, указывается наименование типового элемента.

Рисунок 1. Диаграмма структуры файла обмена

Таблица 4.1

Файл обмена (Файл)

Наименование элемента Сокращенное наименование (код) элемента Признак типа элемента Формат элемента Признак обязательности элемента Дополнительная информация
Идентификатор файла ИдФайл А T(1-255) ОУ Содержит (повторяет) имя сформированного файла (без расширения)
Версия программы, с помощью которой сформирован файл ВерсПрог А T(1-40) О  
Версия формата ВерсФорм А T(1-5) О Принимает значение: 5.11
Состав и структура документа Документ С   О Состав элемента представлен в таблице 4.2

Таблица 4.2

Состав и структура документа (Документ)

Наименование элемента Сокращенное наименование (код) элемента Признак типа элемента Формат элемента Признак обязательности элемента Дополнительная информация
Индекс Индекс А T(=7) ОК Типовой элемент <КНДТип>.
Принимает значение: 0000090
Номер корректировки НомКорр А N(3) О Принимает значение:
0 - первичный документ,
1, 2, 3 и так далее - уточненный документ. Для уточненного документа значение должно быть на 1 больше ранее принятого налоговым органом документа.
Элемент повторяет значение элемента <НомКорр> из файла с префиксом NO_NDS
Признак актуальности ранее представленных сведений (из книги продаж об операциях, отражаемых за истекший налоговый период) ПризнСвед9 А T(=1) НКУ Принимает значение:
0 - сведения неактуальны |
1 - сведения актуальны.
Элемент не применяется при подаче первичного документа, то есть <НомКорр>=0
Сведения из книги продаж об операциях, отражаемых за истекший налоговый период КнигаПрод С   НУ Состав элемента представлен в таблице 4.3.
Элемент обязателен при <ПризнСвед9>=0 и не применяется при <ПризнСвед9>=1

Таблица 4.3

Сведения из книги продаж об операциях, отражаемых за истекший налоговый период (КнигаПрод)

Наименование элемента Сокращенное наименование (код) элемента Признак типа элемента Формат элемента Признак обязательности элемента Дополнительная информация
Всего стоимость продаж по книге продаж (без налога) в рублях и копейках, по ставке 20% СтПродБезНДС20 А N(19.2) Н  
Всего стоимость продаж по книге продаж (без налога) в рублях и копейках, по ставке 18% СтПродБезНДС18 А N(19.2) Н  
Всего стоимость продаж по книге продаж (без налога) в рублях и копейках, по ставке 10% СтПродБезНДС10 А N(19.2) Н  
Всего стоимость продаж по книге продаж (без налога) в рублях и копейках, по ставке 7% СтПродБезНДС7 А N(19.2) Н  
Всего стоимость продаж по книге продаж (без налога) в рублях и копейках, по ставке 5% СтПродБезНДС5 А N(19.2) Н  
Всего стоимость продаж по книге продаж (без налога) в рублях и копейках, по ставке 0% СтПродБезНДС0 А N(19.2) Н  
Всего сумма налога по книге продаж в рублях и копейках, по ставке 20% СумНДСВсКПр20 А N(19.2) Н  
Всего сумма налога по книге продаж в рублях и копейках, по ставке 18% СумНДСВсКПр18 А N(19.2) Н  
Всего сумма налога по книге продаж в рублях и копейках, по ставке 10% СумНДСВсКПр10 А N(19.2) Н  
Всего сумма налога по книге продаж в рублях и копейках, по ставке 7% СумНДСВсКПр7 А N(19.2) Н  
Всего сумма налога по книге продаж в рублях и копейках, по ставке 5% СумНДСВсКПр5 А N(19.2) Н  
Всего стоимость продаж, освобождаемых от налога, по книге продаж в рублях и копейках СтПродОсвВсКПр А N(19.2) Н  
Сведения по строке из книги продаж об операциях, отражаемых за истекший налоговый период КнПродСтр С   ОМ Состав элемента представлен в таблице 4.4

Таблица 4.4

Сведения по строке из книги продаж об операциях, отражаемых за истекший налоговый период (КнПродСтр)

Наименование элемента Сокращенное наименование (код) элемента Признак типа элемента Формат элемента Признак обязательности элемента Дополнительная информация
Порядковый номер НомерПор А N(12) О Принимает значение от 1 и более
Номер счета-фактуры продавца НомСчФПрод А T(1-1000) О Может указываться перечень номеров таможенных деклараций. В случае указания более одного номера таможенной декларации разделителем между ними является точка с запятой
Дата счета-фактуры продавца ДатаСчФПрод А T(=10) О Типовой элемент <ДатаТип>.
Дата в формате ДД.ММ.ГГГГ
Номер исправления счета-фактуры продавца НомИспрСчФ А N(3) НУ Принимает значение от 1 и более.
Элемент обязателен при наличии элемента <ДатаИспрСчФ>
Дата исправления счета-фактуры продавца ДатаИспрСчФ А T(=10) НУ Типовой элемент <ДатаТип>.
Дата в формате ДД.ММ.ГГГГ.
Элемент обязателен при наличии элемента <НомИспрСчФ>
Номер корректировочного счета-фактуры продавца НомКСчФПрод А T(1-256) НУ Элемент обязателен при наличии хотя бы одного из элементов:
<ДатаКСчФПрод> | <НомИспрКСчФ> | <ДатаИспрКСчФ>
Дата корректировочного счета-фактуры продавца ДатаКСчФПрод А T(=10) НУ Типовой элемент <ДатаТип>.
Дата в формате ДД.ММ.ГГГГ.
Элемент обязателен при наличии хотя бы одного из элементов:
<НомКСчФПрод> | <НомИспрКСчФ> | <ДатаИспрКСчФ>
Номер исправления корректировочного счета-фактуры продавца НомИспрКСчФ А N(3) НУ Принимает значение от 1 и более.
Элемент обязателен при наличии элемента <ДатаИспрКСчФ>
Дата исправления корректировочного счета-фактуры продавца ДатаИспрКСчФ А T(=10) НУ Типовой элемент <ДатаТип>.
Дата в формате ДД.ММ.ГГГГ.
Элемент обязателен при наличии элемента <НомИспрКСчФ>
Код валюты по ОКВ ОКВ А T(=3) НК Типовой элемент <ОКВТип>.
Принимает значение в соответствии с Общероссийским классификатором валют
Стоимость продаж по счету-фактуре, разница стоимости по корректировочному счету-фактуре (включая налог), в валюте счета-фактуры СтоимПродСФВ А N(19.2) НУ Элемент обязателен при наличии элемента <ОКВ> и значение элемента <ОКВ> не равно 643
Стоимость продаж по счету-фактуре, разница стоимости по корректировочному счету-фактуре (включая налог) в рублях и копейках СтоимПродСФ А N(19.2) НУ Элемент обязателен при отсутствии элемента <СтоимПродОсв>
Стоимость продаж, облагаемых налогом, по счету-фактуре, разница стоимости по корректировочному счету-фактуре (без налога) в рублях и копейках, по ставке 20% СтоимПродСФ20 А N(19.2) Н  
Стоимость продаж, облагаемых налогом, по счету-фактуре, разница стоимости по корректировочному счету-фактуре (без налога) в рублях и копейках, по ставке 18% СтоимПродСФ18 А N(19.2) Н  
Стоимость продаж, облагаемых налогом, по счету-фактуре, разница стоимости по корректировочному счету-фактуре (без налога) в рублях и копейках, по ставке 10% СтоимПродСФ10 А N(19.2) Н  
Стоимость продаж, облагаемых налогом, по счету-фактуре, разница стоимости по корректировочному счету-фактуре (без налога) в рублях и копейках, по ставке 7% СтоимПродСФ7 А N(19.2) Н  
Стоимость продаж, облагаемых налогом, по счету-фактуре, разница стоимости по корректировочному счету-фактуре (без налога) в рублях и копейках, по ставке 5% СтоимПродСФ5 А N(19.2) Н  
Стоимость продаж, облагаемых налогом, по счету-фактуре, разница стоимости по корректировочному счету-фактуре (без налога) в рублях и копейках, по ставке 0% СтоимПродСФ0 А N(19.2) Н  
Сумма налога по счету-фактуре, разница суммы налога по корректировочному счету-фактуре в рублях и копейках, по ставке 20% СумНДССФ20 А N(19.2) НУ Элемент обязателен при наличии элемента <СтоимПродСФ20>
Сумма налога по счету-фактуре, разница суммы налога по корректировочному счету-фактуре в рублях и копейках, по ставке 18% СумНДССФ18 А N(19.2) НУ Элемент обязателен при наличии элемента <СтоимПродСФ18>
Сумма налога по счету-фактуре, разница суммы налога по корректировочному счету-фактуре в рублях и копейках, по ставке 10% СумНДССФ10 А N(19.2) НУ Элемент обязателен при наличии элемента <СтоимПродСФ10>
Сумма налога по счету-фактуре, разница суммы налога по корректировочному счету-фактуре в рублях и копейках, по ставке 7% СумНДССФ7 А N(19.2) НУ Элемент обязателен при наличии элемента <СтоимПродСФ7>
Сумма налога по счету-фактуре, разница суммы налога по корректировочному счету-фактуре в рублях и копейках, по ставке 5% СумНДССФ5 А N(19.2) НУ Элемент обязателен при наличии элемента <СтоимПродСФ5>
Стоимость продаж, освобождаемых от налога, по счету-фактуре, разница стоимости по корректировочному счету-фактуре в рублях и копейках СтоимПродОсв А N(19.2) НУ Элемент обязателен при отсутствии элемента <СтоимПродСФ>
Код вида операции КодВидОпер П T(=2) ОКМ Принимает значение в соответствии с перечнем кодов видов операций, указываемых в книге покупок, применяемой при расчетах по налогу на добавленную стоимость, дополнительном листе к ней, книге продаж, применяемой при расчетах по налогу на добавленную стоимость, дополнительном листе к ней, а также коды видов операций по налогу на добавленную стоимость, необходимые для ведения журнала учета полученных и выставленных счетов-фактур, приведенным в приложении к приказу ФНС России от 14.03.2016 г. N ММВ-7-3/136@ (зарегистрирован Минюстом России 20 апреля 2016 г., регистрационный N 41876)
Сведения о регистрационном номере декларации на товары или о товаре, подлежащем прослеживаемости СвРегНом С   НМ Состав элемента представлен в таблице 4.5
Код вида товара КодВидТовар П T(4-10) НКМ Принимает значение согласно классификатору "Товарной номенклатуры внешнеэкономической деятельности Евразийского экономического союза" (ТН ВЭД)
Сведения о документе, подтверждающем оплату ДокПдтвОпл С   НМ Состав элемента представлен в таблице 4.6
Сведения о покупателе СвПокуп С   НМ Типовой элемент <СвУчСдТип>.
Состав элемента представлен в таблице 4.7
Сведения о посреднике (комиссионере, агенте) СвПос С   Н Типовой элемент <СвУчСдТип>.
Состав элемента представлен в таблице 4.7

Таблица 4.5

Сведения о регистрационном номере декларации на товары или о товаре, подлежащем прослеживаемости (СвРегНом)

Наименование элемента Сокращенное наименование (код) элемента Признак типа элемента Формат элемента Признак обязательности элемента Дополнительная информация
Регистрационный номер декларации на товары или регистрационный номер партии товара, подлежащего прослеживаемости РегНомПросл А T(13-29) О  
Код количественной единицы измерения товара, используемой в целях осуществления прослеживаемости ОКЕИ А T(3-4) НК Типовой элемент <ОКЕИТип>.
Принимает значение в соответствии с Общероссийским классификатором единиц измерения
Количество товара, подлежащего прослеживаемости, в количественной единице измерения товара, используемой в целях осуществления прослеживаемости КолТовПросл А N(10) Н  
Стоимость товара, подлежащего прослеживаемости, без налога в рублях СтоимТовПросл А N(17) Н  

Таблица 4.6

Сведения о документе, подтверждающем оплату (ДокПдтвОпл)

Наименование элемента Сокращенное наименование (код) элемента Признак типа элемента Формат элемента Признак обязательности элемента Дополнительная информация
Номер документа, подтверждающего оплату НомДокПдтвОпл А T(1-256) О  
Дата документа, подтверждающего оплату ДатаДокПдтвОпл А T(=10) О Типовой элемент <ДатаТип>.
Дата в формате ДД.ММ.ГГГГ

Таблица 4.7

Сведения об участнике сделки (СвУчСдТип)

Наименование элемента Сокращенное наименование (код) элемента Признак типа элемента Формат элемента Признак обязательности элемента Дополнительная информация
Сведения об организации | СведЮЛ С   О Состав элемента представлен в таблице 4.8
Сведения об индивидуальном предпринимателе СведИП С   О Состав элемента представлен в таблице 4.9

Таблица 4.8

Сведения об организации (СведЮЛ)

Наименование элемента Сокращенное наименование (код) элемента Признак типа элемента Формат элемента Признак обязательности элемента Дополнительная информация
ИНН организации ИННЮЛ А T(=10) О Типовой элемент <ИННЮЛТип>
КПП КПП А T(=9) О Типовой элемент <КППТип>

Таблица 4.9

Сведения об индивидуальном предпринимателе (СведИП)

Наименование элемента Сокращенное наименование (код) элемента Признак типа элемента Формат элемента Признак обязательности элемента Дополнительная информация
ИНН физического лица ИННФЛ А T(=12) О Типовой элемент <ИННФЛТип>

Приложение N 7
к приказу ФНС России
от 05.11.2024 N ЕД-7-3/989@

ФОРМАТ ПРЕДСТАВЛЕНИЯ СВЕДЕНИЙ ИЗ ДОПОЛНИТЕЛЬНОГО ЛИСТА КНИГИ ПРОДАЖ, ПЕРЕДАВАЕМЫХ В НАЛОГОВОЙ ДЕКЛАРАЦИИ ПО НАЛОГУ НА ДОБАВЛЕННУЮ СТОИМОСТЬ В ЭЛЕКТРОННОЙ ФОРМЕ

I. ОБЩИЕ СВЕДЕНИЯ

1. Настоящий формат описывает требования к XML-файлам (далее - файл обмена) передачи в электронной форме сведений из дополнительного листа книги продаж, представляемых в налоговой декларации по налогу на добавленную стоимость в налоговые органы.

2. Номер версии настоящего формата 5.11, часть III - IV.

II. ОПИСАНИЕ ФАЙЛА ОБМЕНА

3. Имя файла обмена должно иметь следующий вид:

R_T_A_K_O_GGGGMMDD_N, где:

R_T - префикс, принимающий значение NO_NDS.91;

A_K - идентификатор получателя информации, где: A - идентификатор получателя, которому направляется файл обмена, K - идентификатор конечного получателя, для которого предназначена информация из данного файла обмена. Передача файла от отправителя к конечному получателю (K) может осуществляться в несколько этапов через другие налоговые органы, осуществляющие передачу файла на промежуточных этапах, которые обозначаются идентификатором A. В случае передачи файла от отправителя к конечному получателю при отсутствии налоговых органов, осуществляющих передачу на промежуточных этапах, значения идентификаторов A и K совпадают. Каждый из идентификаторов (A и K) имеет вид для налоговых органов - четырехразрядный код налогового органа;

O - идентификатор отправителя информации, имеет вид:

для организаций - девятнадцатиразрядный код (идентификационный номер налогоплательщика (далее - ИНН) и код причины постановки на учет (далее - КПП) организации (обособленного подразделения);

для физических лиц - двенадцатиразрядный код (ИНН физического лица).

GGGG - год формирования передаваемого файла, MM - месяц, DD - день;

N - идентификационный номер файла. (Длина - от 1 до 36 знаков. Идентификационный номер файла должен обеспечивать уникальность файла).

Расширение имени файла - xml. Расширение имени файла может указываться как строчными, так и прописными буквами.

Параметры первой строки файла обмена

Первая строка XML-файла должна иметь следующий вид:

<?xml version ="1.0" encoding ="windows-1251"?>

Имя файла, содержащего XML-схему файла обмена, должно иметь следующий вид:

NO_NDS.91_1_003_04_05_11_xx, где xx - номер версии схемы.

Расширение имени файла - xsd.

XML-схема файла обмена приводится отдельным файлом и размещается на официальном сайте Федеральной налоговой службы в информационно-телекоммуникационной сети "Интернет".

4. Логическая модель файла обмена представлена в виде диаграммы структуры файла обмена на рисунке 1 настоящего формата. Элементами логической модели файла обмена являются элементы и атрибуты XML-файла. Перечень структурных элементов логической модели файла обмена и сведения о них приведены в таблицах 4.1 - 4.9 настоящего формата.

Для каждого структурного элемента логической модели файла обмена приводятся следующие сведения:

наименование элемента. Приводится полное наименование элемента. В строке таблицы могут быть описаны несколько элементов, наименования которых разделены символом "|". Такая форма записи применяется при наличии в файле обмена только одного элемента из описанных в этой строке;

сокращенное наименование (код) элемента. Приводится сокращенное наименование элемента. Синтаксис сокращенного наименования должен удовлетворять спецификации XML;

признак типа элемента. Может принимать следующие значения: "С" - сложный элемент логической модели (содержит вложенные элементы), "П" - простой элемент логической модели, реализованный в виде элемента XML-файла, "А" - простой элемент логической модели, реализованный в виде атрибута элемента XML-файла. Простой элемент логической модели не содержит вложенные элементы;

формат элемента. Формат элемента представляется следующими условными обозначениями: T - символьная строка; N - числовое значение (целое или дробное).

Формат символьной строки указывается в виде T(n-k) или T(=k), где: n - минимальное количество знаков, k - максимальное количество знаков, символ "-" - разделитель, символ "=" означает фиксированное количество знаков в строке. В случае, если минимальное количество знаков равно 0, формат имеет вид T(0-k). В случае, если максимальное количество знаков не ограничено, формат имеет вид T(n-).

Формат числового значения указывается в виде N(m.k), где: m - максимальное количество знаков в числе, включая целую и дробную часть числа без разделяющей десятичной точки и знака (для отрицательного числа), k - максимальное число знаков дробной части числа. Если число знаков дробной части числа равно 0 (то есть число целое), формат числового значения имеет вид N(m).

Для простых элементов, являющихся базовыми в XML, таких как элемент с типом "date", поле "Формат элемента" не заполняется. Для таких элементов в поле "Дополнительная информация" указывается тип базового элемента;

признак обязательности элемента определяет обязательность наличия элемента (совокупности наименования элемента и его значения) в файле обмена. Признак обязательности элемента может принимать следующие значения: "О" - наличие элемента в файле обмена обязательно; "Н" - наличие элемента в файле обмена необязательно, то есть элемент может отсутствовать. Если элемент принимает ограниченный перечень значений (по классификатору, кодовому словарю), признак обязательности элемента дополняется символом "К". В случае, если количество реализаций элемента может быть более одной, признак обязательности элемента дополняется символом "М".

К вышеперечисленным признакам обязательности элемента может добавляться значение "У" в случае описания в XML-схеме условий, предъявляемых к элементу в файле обмена, описанных в графе "Дополнительная информация";

дополнительная информация содержит требования к элементу файла обмена, не указанные ранее. Для сложных элементов указывается ссылка на таблицу, в которой описывается состав данного элемента. Для элементов, принимающих ограниченный перечень значений из классификатора (кодового словаря), указывается соответствующее наименование классификатора (кодового словаря) или приводится перечень возможных значений. Для классификатора (кодового словаря) может указываться ссылка на его местонахождение. Для элементов, использующих пользовательский тип данных, указывается наименование типового элемента.

Рисунок 1. Диаграмма структуры файла обмена

Таблица 4.1

Файл обмена (Файл)

Наименование элемента Сокращенное наименование (код) элемента Признак типа элемента Формат элемента Признак обязательности элемента Дополнительная информация
Идентификатор файла ИдФайл А T(1-255) ОУ Содержит (повторяет) имя сформированного файла (без расширения)
Версия программы, с помощью которой сформирован файл ВерсПрог А T(1-40) О  
Версия формата ВерсФорм А T(1-5) О Принимает значение: 5.11
Состав и структура документа Документ С   О Состав элемента представлен в таблице 4.2

Таблица 4.2

Состав и структура документа (Документ)

Наименование элемента Сокращенное наименование (код) элемента Признак типа элемента Формат элемента Признак обязательности элемента Дополнительная информация
Индекс Индекс А T(=7) ОК Типовой элемент <КНДТип>.
Принимает значение: 0000091
Номер корректировки НомКорр А N(3) О Принимает значение:
0 - первичный документ, 1, 2, 3 и так далее - уточненный документ. Для уточненного документа значение должно быть на 1 больше ранее принятого налоговым органом документа.
Элемент повторяет значение элемента <НомКорр> из файла с префиксом NO_NDS
Признак актуальности ранее представленных сведений (из дополнительных листов книги продаж) ПризнСвед91 А T(=1) НКУ Принимает значение:
0 - сведения неактуальны |
1 - сведения актуальны.
Элемент не применяется при подаче первичного документа, то есть <НомКорр>=0
Сведения из дополнительных листов книги продаж КнигаПродДЛ С   НУ Состав элемента представлен в таблице 4.3
Элемент обязателен при <ПризнСвед91>=0 и не применяется при <ПризнСвед91>=1

Таблица 4.3

Сведения из дополнительных листов книги продаж (КнигаПродДЛ)

Наименование элемента Сокращенное наименование (код) элемента Признак типа элемента Формат элемента Признак обязательности элемента Дополнительная информация
Итоговая стоимость продаж по книге продаж (без налога) в рублях и копейках, по ставке 20% ИтСтПродКПр20 А N(19.2) Н  
Итоговая стоимость продаж по книге продаж (без налога) в рублях и копейках, по ставке 18% ИтСтПродКПр18 А N(19.2) Н  
Итоговая стоимость продаж по книге продаж (без налога) в рублях и копейках, по ставке 10% ИтСтПродКПр10 А N(19.2) Н  
Итоговая стоимость продаж по книге продаж (без налога) в рублях и копейках, по ставке 7% ИтСтПродКПр7 А N(19.2) Н  
Итоговая стоимость продаж по книге продаж (без налога) в рублях и копейках, по ставке 5% ИтСтПродКПр5 А N(19.2) Н  
Итоговая стоимость продаж по книге продаж (без налога) в рублях и копейках, по ставке 0% ИтСтПродКПр0 А N(19.2) Н  
Итоговая сумма налога по книге продаж в рублях и копейках, по ставке 20% СумНДСИтКПр20 А N(19.2) Н  
Итоговая сумма налога по книге продаж в рублях и копейках, по ставке 18% СумНДСИтКПр18 А N(19.2) Н  
Итоговая сумма налога по книге продаж в рублях и копейках, по ставке 10% СумНДСИтКПр10 А N(19.2) Н  
Итоговая сумма налога по книге продаж в рублях и копейках, по ставке 7% СумНДСИтКПр7 А N(19.2) Н  
Итоговая сумма налога по книге продаж в рублях и копейках, по ставке 5% СумНДСИтКПр5 А N(19.2) Н  
Итоговая стоимость продаж, освобождаемых от налога, по книге продаж в рублях и копейках ИтСтПродОсвКПр А N(19.2) Н  
Всего стоимость продаж по Приложению 1 к Разделу 9 (без налога) в рублях и копейках, по ставке 20% СтПродВсП1Р9_20 А N(19.2) Н  
Всего стоимость продаж по Приложению 1 к Разделу 9 (без налога) в рублях и копейках, по ставке 18% СтПродВсП1Р9_18 А N(19.2) Н  
Всего стоимость продаж по Приложению 1 к Разделу 9 (без налога) в рублях и копейках, по ставке 10% СтПродВсП1Р9_10 А N(19.2) Н  
Всего стоимость продаж по Приложению 1 к Разделу 9 (без налога) в рублях и копейках, по ставке 7% СтПродВсП1Р9_7 А N(19.2) Н  
Всего стоимость продаж по Приложению 1 к Разделу 9 (без налога) в рублях и копейках, по ставке 5% СтПродВсП1Р9_5 А N(19.2) Н  
Всего стоимость продаж по Приложению 1 к Разделу 9 (без налога) в рублях и копейках, по ставке 0% СтПродВсП1Р9_0 А N(19.2) Н  
Всего сумма налога по Приложению 1 к Разделу 9 в рублях и копейках, по ставке 20% СумНДСВсП1Р9_20 А N(19.2) Н  
Всего сумма налога по Приложению 1 к Разделу 9 в рублях и копейках, по ставке 18% СумНДСВсП1Р9_18 А N(19.2) Н  
Всего сумма налога по Приложению 1 к Разделу 9 в рублях и копейках, по ставке 10% СумНДСВсП1Р9_10 А N(19.2) Н  
Всего сумма налога по Приложению 1 к Разделу 9 в рублях и копейках, по ставке 7% СумНДСВсП1Р9_7 А N(19.2) Н  
Всего сумма налога по Приложению 1 к Разделу 9 в рублях и копейках, по ставке 5% СумНДСВсП1Р9_5 А N(19.2) Н  
Всего стоимость продаж, освобождаемых от налога, по приложению 1 к Разделу 9 в рублях и копейках СтПродОсвП1Р9Вс А N(19.2) Н  
Сведения по строке из дополнительных листов книги продаж КнПродДЛСтр С   ОМ Состав элемента представлен в таблице 4.4

Таблица 4.4

Сведения по строке из дополнительных листов книги продаж (КнПродДЛСтр)

Наименование элемента Сокращенное наименование (код) элемента Признак типа элемента Формат элемента Признак обязательности элемента Дополнительная информация
Порядковый номер НомерПор А N(12) О Принимает значение от 1 и более
Номер счета-фактуры продавца НомСчФПрод А T(1-1000) О Может указываться перечень номеров таможенных деклараций. В случае указания более одного номера таможенной декларации разделителем между ними является точка с запятой
Дата счета-фактуры продавца ДатаСчФПрод А T(=10) О Типовой элемент <ДатаТип>.
Дата в формате ДД.ММ.ГГГГ
Номер исправления счета-фактуры продавца НомИспрСчФ А N(3) НУ Принимает значение от 1 и более.
Элемент обязателен при наличии элемента <ДатаИспрСчФ>
Дата исправления счета-фактуры продавца ДатаИспрСчФ А T(=10) НУ Типовой элемент <ДатаТип>.
Дата в формате ДД.ММ.ГГГГ.
Элемент обязателен при наличии элемента <НомИспрСчФ>
Номер корректировочного счета-фактуры продавца НомКСчФПрод А T(1-256) НУ Элемент обязателен при наличии хотя бы одного из элементов:
<ДатаКСчФПрод> | <НомИспрКСчФ> | <ДатаИспрКСчФ>
Дата корректировочного счета-фактуры продавца ДатаКСчФПрод А T(=10) НУ Типовой элемент <ДатаТип>.
Дата в формате ДД.ММ.ГГГГ.
Элемент обязателен при наличии хотя бы одного из элементов:
<НомКСчФПрод> | <НомИспрКСчФ> | <ДатаИспрКСчФ>
Номер исправления корректировочного счета-фактуры продавца НомИспрКСчФ А N(3) НУ Принимает значение от 1 и более.
Элемент обязателен при наличии элемента <ДатаИспрКСчФ>
Дата исправления корректировочного счета-фактуры продавца ДатаИспрКСчФ А T(=10) НУ Типовой элемент <ДатаТип>.
Дата в формате ДД.ММ.ГГГГ.
Элемент обязателен при наличии элемента <НомИспрКСчФ>
Код валюты по ОКВ ОКВ А T(=3) НК Типовой элемент <ОКВТип>.
Принимает значение в соответствии с Общероссийским классификатором валют
Стоимость продаж по счету-фактуре, разница стоимости по корректировочному счету-фактуре (включая налог), в валюте счета-фактуры СтоимПродСФВ А N(19.2) НУ Элемент обязателен при наличии элемента <ОКВ> и значение элемента <ОКВ> не равно 643
Стоимость продаж по счету-фактуре, разница стоимости по корректировочному счету-фактуре (включая налог), в рублях и копейках СтоимПродСФ А N(19.2) НУ Элемент обязателен при отсутствии элемента <СтоимПродОсв>
Стоимость продаж, облагаемых налогом, по счету-фактуре, разница стоимости по корректировочному счету-фактуре (без налога) в рублях и копейках, по ставке 20% СтоимПродСФ20 А N(19.2) Н  
Стоимость продаж, облагаемых налогом, по счету-фактуре, разница стоимости по корректировочному счету-фактуре (без налога) в рублях и копейках, по ставке 18% СтоимПродСФ 18 А N(19.2) Н  
Стоимость продаж, облагаемых налогом, по счету-фактуре, разница стоимости по корректировочному счету-фактуре (без налога) в рублях и копейках, по ставке 10% СтоимПродСФ 10 А N(19.2) Н  
Стоимость продаж, облагаемых налогом, по счету-фактуре, разница стоимости по корректировочному счету-фактуре (без налога) в рублях и копейках, по ставке 7% СтоимПродСФ7 А N(19.2) Н  
Стоимость продаж, облагаемых налогом, по счету-фактуре, разница стоимости по корректировочному счету-фактуре (без налога) в рублях и копейках, по ставке 5% СтоимПродСФ5 А N(19.2) Н  
Стоимость продаж, облагаемых налогом, по счету-фактуре, разница стоимости по корректировочному счету-фактуре (без налога) в рублях и копейках, по ставке 0% СтоимПродСФ0 А N(19.2) Н  
Сумма налога по счету-фактуре, разница суммы налога по корректировочному счету-фактуре в рублях и копейках, по ставке 20% СумНДССФ20 А N(19.2) НУ Элемент обязателен при наличии элемента <СтоимПродСФ20>
Сумма налога по счету-фактуре, разница суммы налога по корректировочному счету-фактуре в рублях и копейках, по ставке 18% СумНДССФ18 А N(19.2) НУ Элемент обязателен при наличии элемента <СтоимПродСФ18>
Сумма налога по счету-фактуре, разница суммы налога по корректировочному счету-фактуре в рублях и копейках, по ставке 10% СумНДССФ10 А N(19.2) НУ Элемент обязателен при наличии элемента <СтоимПродСФ10>
Сумма налога по счету-фактуре, разница суммы налога по корректировочному счету-фактуре в рублях и копейках, по ставке 7% СумНДССФ7 А N(19.2) НУ Элемент обязателен при наличии элемента <СтоимПродСФ7>
Сумма налога по счету-фактуре, разница суммы налога по корректировочному счету-фактуре в рублях и копейках, по ставке 5% СумНДССФ5 А N(19.2) НУ Элемент обязателен при наличии элемента <СтоимПродСФ5>
Стоимость продаж, освобождаемых от налога, по счету-фактуре, разница стоимости по корректировочному счету-фактуре в рублях и копейках СтоимПродОсв А N(19.2) НУ Элемент обязателен при отсутствии элемента <СтоимПродСФ>
Код вида операции КодВидОпер П T(=2) ОКМ Принимает значение в соответствии с перечнем кодов видов операций, указываемых в книге покупок, применяемой при расчетах по налогу на добавленную стоимость, дополнительном листе к ней, книге продаж, применяемой при расчетах по налогу на добавленную стоимость, дополнительном листе к ней, а также коды видов операций по налогу на добавленную стоимость, необходимые для ведения журнала учета полученных и выставленных счетов-фактур, приведенным в приложении к приказу ФНС России от 14.03.2016 г. N ММВ-7-3/136@ (зарегистрирован Минюстом России 20 апреля 2016 г., регистрационный N 41876)
Сведения о регистрационном номере декларации на товары или о товаре, подлежащем прослеживаемости СвРегНом С   НМ Состав элемента представлен в таблице 4.5
Код вида товара КодВидТовар П T(4-10) НКМ Принимает значение согласно классификатору "Товарной номенклатуры внешнеэкономической деятельности Евразийского экономического союза" (ТН ВЭД)
Сведения о документе, подтверждающем оплату ДокПдтвОпл С   НМ Состав элемента представлен в таблице 4.6
Сведения о покупателе СвПокуп С   НМ Типовой элемент <СвУчСдТип>.
Состав элемента представлен в таблице 4.7
Сведения о посреднике (комиссионере, агенте) СвПос С   Н Типовой элемент <СвУчСдТип>.
Состав элемента представлен в таблице 4.7

Таблица 4.5

Сведения о регистрационном номере декларации на товары или о товаре, подлежащем прослеживаемости (СвРегНом)

Наименование элемента Сокращенное наименование (код) элемента Признак типа элемента Формат элемента Признак обязательности элемента Дополнительная информация
Регистрационный номер декларации на товары или регистрационный номер партии товара, подлежащего прослеживаемости РегНомПросл А T(13-29) О  
Код количественной единицы измерения товара, используемой в целях осуществления прослеживаемости ОКЕИ А T(3-4) НК Типовой элемент <ОКЕИТип>.
Принимает значение в соответствии с Общероссийским классификатором единиц измерения
Количество товара, подлежащего прослеживаемости, в количественной единице измерения товара, используемой в целях осуществления прослеживаемости КолТовПросл А N(10) Н  
Стоимость товара, подлежащего прослеживаемости, без налога в рублях СтоимТовПросл А N(17) Н  

Таблица 4.6

Сведения о документе, подтверждающем оплату (ДокПдтвОпл)

Наименование элемента Сокращенное наименование (код) элемента Признак типа элемента Формат элемента Признак обязательности элемента Дополнительная информация
Номер документа, подтверждающего оплату НомДокПдтвОпл А T(1-256) О  
Дата документа, подтверждающего оплату ДатаДокПдтвОпл А T(=10) О Типовой элемент <ДатаТип>.
Дата в формате ДД.ММ.ГГГГ

Таблица 4.7

Сведения об участнике сделки (СвУчСдТип)

Наименование элемента Сокращенное наименование (код) элемента Признак типа элемента Формат элемента Признак обязательности элемента Дополнительная информация
Сведения об организации | СведЮЛ С   О Состав элемента представлен в таблице 4.8
Сведения об индивидуальном предпринимателе СведИП С   О Состав элемента представлен в таблице 4.9

Таблица 4.8

Сведения об организации (СведЮЛ)

Наименование элемента Сокращенное наименование (код) элемента Признак типа элемента Формат элемента Признак обязательности элемента Дополнительная информация
ИНН организации ИННЮЛ А T(=10) О Типовой элемент <ИННЮЛТип>
КПП КПП А T(=9) О Типовой элемент <КППТип>

Таблица 4.9

Сведения об индивидуальном предпринимателе (СведИП)

Наименование элемента Сокращенное наименование (код) элемента Признак типа элемента Формат элемента Признак обязательности элемента Дополнительная информация
ИНН физического лица ИННФЛ А T(=12) О Типовой элемент <ИННФЛТип>

Приложение N 8
к приказу ФНС России
от 05.11.2024 N ЕД-7-3/989@

ФОРМАТ ПРЕДСТАВЛЕНИЯ СВЕДЕНИЙ ИЗ ЖУРНАЛА УЧЕТА ВЫСТАВЛЕННЫХ СЧЕТОВ-ФАКТУР В ОТНОШЕНИИ ОПЕРАЦИЙ, ОСУЩЕСТВЛЯЕМЫХ В ИНТЕРЕСАХ ДРУГОГО ЛИЦА НА ОСНОВЕ ДОГОВОРОВ КОМИССИИ, АГЕНТСКИХ ДОГОВОРОВ ИЛИ НА ОСНОВЕ ДОГОВОРОВ ТРАНСПОРТНОЙ ЭКСПЕДИЦИИ, ОТРАЖАЕМЫХ ЗА ИСТЕКШИЙ НАЛОГОВЫЙ ПЕРИОД, ПЕРЕДАВАЕМЫХ В НАЛОГОВОЙ ДЕКЛАРАЦИИ ПО НАЛОГУ НА ДОБАВЛЕННУЮ СТОИМОСТЬ В ЭЛЕКТРОННОЙ ФОРМЕ

I. ОБЩИЕ СВЕДЕНИЯ

1. Настоящий формат описывает требования к XML-файлам (далее - файл обмена) передачи в электронной форме сведений из журнала учета выставленных счетов-фактур в отношении операций, осуществляемых в интересах другого лица на основе договоров комиссии, агентских договоров или на основе договоров транспортной экспедиции, отражаемых за истекший налоговый период, представляемых в налоговой декларации по налогу на добавленную стоимость в налоговые органы.

2. Номер версии настоящего формата 5.11, часть III - V.

II. ОПИСАНИЕ ФАЙЛА ОБМЕНА

3. Имя файла обмена должно иметь следующий вид:

R_T_A_K_O_GGGGMMDD_N, где:

R_T - префикс, принимающий значение NO_NDS.10;

A_K - идентификатор получателя информации, где: A - идентификатор получателя, которому направляется файл обмена, K - идентификатор конечного получателя, для которого предназначена информация из данного файла обмена. Передача файла от отправителя к конечному получателю (A) может осуществляться в несколько этапов через другие налоговые органы, осуществляющие передачу файла на промежуточных этапах, которые обозначаются идентификатором A. В случае передачи файла от отправителя к конечному получателю при отсутствии налоговых органов, осуществляющих передачу на промежуточных этапах, значения идентификаторов A и K совпадают. Каждый из идентификаторов (A и K) имеет вид для налоговых органов - четырехразрядный код налогового органа;

O - идентификатор отправителя информации, имеет вид:

для организаций - девятнадцатиразрядный код (идентификационный номер налогоплательщика (далее - ИНН) и код причины постановки на учет (далее - КПП) организации (обособленного подразделения);

для физических лиц - двенадцатиразрядный код (ИНН физического лица).

GGGG - год формирования передаваемого файла, MM - месяц, DD - день;

N - идентификационный номер файла. (Длина - от 1 до 36 знаков. Идентификационный номер файла должен обеспечивать уникальность файла).

Расширение имени файла - xml. Расширение имени файла может указываться как строчными, так и прописными буквами.

Параметры первой строки файла обмена

Первая строка XML-файла должна иметь следующий вид:

<?xml version ="1.0" encoding ="windows-1251"?>

Имя файла, содержащего XML-схему файла обмена, должно иметь следующий вид:

NO_NDS.10_1_003_05_05_11_xx, где xx - номер версии схемы.

Расширение имени файла - xsd.

XML-схема файла обмена приводится отдельным файлом и размещается на официальном сайте Федеральной налоговой службы.

4. Логическая модель файла обмена представлена в виде диаграммы структуры файла обмена на рисунке 1 настоящего формата. Элементами логической модели файла обмена являются элементы и атрибуты XML-файла. Перечень структурных элементов логической модели файла обмена и сведения о них приведены в таблицах 4.1 - 4.9 настоящего формата.

Для каждого структурного элемента логической модели файла обмена приводятся следующие сведения:

наименование элемента. Приводится полное наименование элемента. В строке таблицы могут быть описаны несколько элементов, наименования которых разделены символом "|". Такая форма записи применяется при наличии в файле обмена только одного элемента из описанных в этой строке;

сокращенное наименование (код) элемента. Приводится сокращенное наименование элемента. Синтаксис сокращенного наименования должен удовлетворять спецификации XML;

признак типа элемента. Может принимать следующие значения: "С" - сложный элемент логической модели (содержит вложенные элементы), "П" - простой элемент логической модели, реализованный в виде элемента XML-файла, "А" - простой элемент логической модели, реализованный в виде атрибута элемента XML-файла. Простой элемент логической модели не содержит вложенные элементы;

формат элемента. Формат элемента представляется следующими условными обозначениями: T - символьная строка; N - числовое значение (целое или дробное).

Формат символьной строки указывается в виде T(n-k) или T(=k), где: n - минимальное количество знаков, k - максимальное количество знаков, символ "-" - разделитель, символ "=" означает фиксированное количество знаков в строке. В случае если минимальное количество знаков равно 0, формат имеет вид T(0-k). В случае если максимальное количество знаков не ограничено, формат имеет вид T(n-).

Формат числового значения указывается в виде N(m.k), где: m - максимальное количество знаков в числе, включая целую и дробную часть числа без разделяющей десятичной точки и знака (для отрицательного числа), k - максимальное число знаков дробной части числа. Если число знаков дробной части числа равно 0 (то есть число целое), то формат числового значения имеет вид N(m).

Для простых элементов, являющихся базовыми в XML, таких как элемент с типом "date", поле "Формат элемента" не заполняется. Для таких элементов в поле "Дополнительная информация" указывается тип базового элемента;

признак обязательности элемента определяет обязательность наличия элемента (совокупности наименования элемента и его значения) в файле обмена. Признак обязательности элемента может принимать следующие значения: "О" - наличие элемента в файле обмена обязательно; "Н" - наличие элемента в файле обмена необязательно, то есть элемент может отсутствовать. Если элемент принимает ограниченный перечень значений (по классификатору, кодовому словарю), то признак обязательности элемента дополняется символом "К". В случае если количество реализаций элемента может быть более одной, то признак обязательности элемента дополняется символом "М".

К вышеперечисленным признакам обязательности элемента может добавляться значение "У" в случае описания в XML-схеме условий, предъявляемых к элементу в файле обмена, описанных в графе "Дополнительная информация";

дополнительная информация содержит требования к элементу файла обмена, не указанные ранее. Для сложных элементов указывается ссылка на таблицу, в которой описывается состав данного элемента. Для элементов, принимающих ограниченный перечень значений из классификатора (кодового словаря), указывается соответствующее наименование классификатора (кодового словаря) или приводится перечень возможных значений. Для классификатора (кодового словаря) может указываться ссылка на его местонахождение. Для элементов, использующих пользовательский тип данных, указывается наименование типового элемента.

Рисунок 1. Диаграмма структуры файла обмена

Таблица 4.1

Файл обмена (Файл)

Наименование элемента Сокращенное наименование (код) элемента Признак типа элемента Формат элемента Признак обязательности элемента Дополнительная информация
Идентификатор файла ИдФайл А T(1-255) ОУ Содержит (повторяет) имя сформированного файла (без расширения)
Версия программы, с помощью которой сформирован файл ВерсПрог А T(1-40) О  
Версия формата ВерсФорм А T(1-5) О Принимает значение: 5.11
Состав и структура документа Документ С   О Состав элемента представлен в таблице 4.2

Таблица 4.2

Состав и структура документа (Документ)

Наименование элемента Сокращенное наименование (код) элемента Признак типа элемента Формат элемента Признак обязательности элемента Дополнительная информация
Индекс Индекс А T(=7) ОК Типовой элемент <КНДТип>.
Принимает значение: 0000100
Номер корректировки НомКорр А N(3) О Принимает значение:
0 - первичный документ, 1, 2, 3 и так далее - уточненный документ. Для уточненного документа значение должно быть на 1 больше ранее принятого налоговым органом документа.
Элемент повторяет значение элемента <НомКорр> из файла с префиксом NO_NDS
Признак актуальности ранее представленных сведений (из журнала учета выставленных счетов-фактур в отношении операций, осуществляемых в интересах другого лица на основе договоров комиссии, агентских договоров или на основе договоров транспортной экспедиции, отражаемых за истекший налоговый период) ПризнСвед10 А T(=1) НКУ Принимает значение:
0 - сведения неактуальны |
1 - сведения актуальны.
Элемент не применяется при подаче первичного документа, то есть <НомКорр>=0
Сведения из журнала учета выставленных счетов-фактур в отношении операций, осуществляемых в интересах другого лица на основе договоров комиссии, агентских договоров или на основе договоров транспортной экспедиции, отражаемых за истекший налоговый период ЖУчВыстСчФ С   НУ Состав элемента представлен в таблице 4.3.
Элемент обязателен при <ПризнСвед10>=0 и не применяется при <ПризнСвед10>=1

Таблица 4.3

Сведения из журнала учета выставленных счетов-фактур в отношении операций, осуществляемых в интересах другого лица на основе договоров комиссии, агентских договоров или на основе договоров транспортной экспедиции, отражаемых за истекший налоговый период (ЖУчВыстСчФ)

Наименование элемента Сокращенное наименование (код) элемента Признак типа элемента Формат элемента Признак обязательности элемента Дополнительная информация
Сведения по строке из журнала учета выставленных счетов-фактур в отношении операций, осуществляемых в интересах другого лица на основе договоров комиссии, агентских договоров или на основе договоров транспортной экспедиции, отражаемых за истекший налоговый период ЖУчВыстСчФСтр С   ОМ Состав элемента представлен в таблице 4.4

Таблица 4.4

Сведения по строке из журнала учета выставленных счетов-фактур в отношении операций, осуществляемых в интересах другого лица на основе договоров комиссии, агентских договоров или на основе договоров транспортной экспедиции, отражаемых за истекший налоговый период (ЖУчВыстСчФСтр)

Наименование элемента Сокращенное наименование (код) элемента Признак типа элемента Формат элемента Признак обязательности элемента Дополнительная информация
Порядковый номер НомерПор А N(12) О Принимает значение от 1 и более
Номер счета-фактуры НомСчФПрод А T(1-1000) О Может указываться перечень номеров таможенных деклараций. В случае указания более одного номера таможенной декларации разделителем между ними является точка с запятой
Дата счета-фактуры ДатаСчФПрод А T(=10) О Типовой элемент <ДатаТип>.
Дата в формате ДД.ММ.ГГГГ
Номер исправления счета-фактуры НомИспрСчФ А N(3) НУ Принимает значение от 1 и более.
Элемент обязателен при наличии элемента <ДатаИспрСчФ>
Дата исправления счета-фактуры ДатаИспрСчФ А T(=10) НУ Типовой элемент <ДатаТип>.
Дата в формате ДД.ММ.ГГГГ.
Элемент обязателен при наличии элемента <НомИспрСчФ>
Номер корректировочного счета-фактуры НомКСчФПрод А T(1-256) НУ Элемент обязателен при наличии хотя бы одного из элементов:
<ДатаКСчФПрод> | <НомИспрКСчФ> | <ДатаИспрКСчФ>
Дата корректировочного счета-фактуры ДатаКСчФПрод А T(=10) НУ Типовой элемент <ДатаТип>.
Дата в формате ДД.ММ.ГГГГ.
Элемент обязателен при наличии хотя бы одного из элементов:
<НомКСчФПрод> | <НомИспрКСчФ> | <ДатаИспрКСчФ>
Номер исправления корректировочного счета-фактуры НомИспрКСчФ А N(3) НУ Принимает значение от 1 и более.
Элемент обязателен при наличии элемента <ДатаИспрКСчФ>
Дата исправления корректировочного счета-фактуры ДатаИспрКСчФ А T(=10) НУ Типовой элемент <ДатаТип>.
Дата в формате ДД.ММ.ГГГГ.
Элемент обязателен при наличии элемента <НомИспрКСчФ>
Код вида операции КодВидОпер П T(=2) ОКМ Принимает значение в соответствии с перечнем кодов видов операций, указываемых в книге покупок, применяемой при расчетах по налогу на добавленную стоимость, дополнительном листе к ней, книге продаж, применяемой при расчетах по налогу на добавленную стоимость, дополнительном листе к ней, а также коды видов операций по налогу на добавленную стоимость, необходимые для ведения журнала учета полученных и выставленных счетов-фактур, приведенным в приложении к приказу ФНС России от 14.03.2016 г. N ММВ-7-3/136@ (зарегистрирован Минюстом России 20 апреля 2016 г., регистрационный N 41876)
Сведения о покупателе СвПокуп С   Н Типовой элемент <СвУчСдТип>.
Состав элемента представлен в таблице 4.7
Сведения из счетов-фактур, полученных от продавцов СвСчФОтПрод С   ОМ Состав элемента представлен в таблице 4.5

Таблица 4.5

Сведения из счетов-фактур, полученных от продавцов (СвСчФОтПрод)

Наименование элемента Сокращенное наименование (код) элемента Признак типа элемента Формат элемента Признак обязательности элемента Дополнительная информация
Номер счета-фактуры (корректировочного счета-фактуры), полученного от продавца НомСчФОтПрод А T(1-1000) О Может указываться перечень номеров таможенных деклараций. В случае указания более одного номера таможенной декларации разделителем между ними является точка с запятой
Дата счета-фактуры (корректировочного счета-фактуры), полученного от продавца ДатаСчФОтПрод А T(=10) О Типовой элемент <ДатаТип>.
Дата в формате ДД.ММ.ГГГГ
Код валюты по ОКВ ОКВ А T(=3) НК Типовой элемент <ОКВТип>.
Принимает значение в соответствии с Общероссийским классификатором валют
Стоимость товаров (работ, услуг), имущественных прав по счету-фактуре - всего СтоимТовСчФВс А N(19.2) НУ Элемент обязателен и применяется только при отсутствии элемента <НомКСчФПрод> (из таблицы 4.4)
В том числе сумма налога по счету-фактуре СумНДССчФ А N(19.2) НУ Элемент обязателен и применяется только при отсутствии элемента <НомКСчФПрод> (из таблицы 4.4)
Разница стоимости с учетом НДС по корректировочному счету-фактуре - уменьшение РазСтКСчФУм А N(19.2) НУ Элемент необязателен при выполнении любого из двух условий:
- при отсутствии всех нижеперечисленных элементов:
<НомКСчФПрод>, <ДатаКСчФПрод>, <НомИспрКСчФ>, <ДатаИспрКСчФ>
- при наличии элемента <РазСтКСчФУв>
Иначе элемент обязателен
Разница стоимости с учетом налога по корректировочному счету-фактуре - увеличение РазСтКСчФУв А N(19.2) НУ Элемент необязателен при выполнении любого из двух условий:
- при отсутствии всех нижеперечисленных элементов:
<НомКСчФПрод>, <ДатаКСчФПрод>, <НомИспрКСчФ>, <ДатаИспрКСчФ>
- при наличии элемента <РазСтКСчФУм>
Иначе элемент обязателен
Разница налога по корректировочному счету-фактуре - уменьшение РазНДСКСчФУм А N(19.2) НУ Элемент обязателен при наличии элемента <РазСтКСчФУм>
Разница налога по корректировочному счету-фактуре - увеличение РазНДСКСчФУв А N(19.2) НУ Элемент обязателен при наличии элемента <РазСтКСчФУв>
Сведения о продавце СвПрод С   Н Типовой элемент <СвУчСдТип>.
Состав элемента представлен в таблице 4.7
Сведения о регистрационном номере декларации на товары или о товаре, подлежащем прослеживаемости СвРегНом С   НМ Состав элемента представлен в таблице 4.6

Таблица 4.6

Сведения о регистрационном номере декларации на товары или о товаре, подлежащем прослеживаемости (СвРегНом)

Наименование элемента Сокращенное наименование (код) элемента Признак типа элемента Формат элемента Признак обязательности элемента Дополнительная информация
Регистрационный номер декларации на товары или регистрационный номер партии товара, подлежащего прослеживаемости РегНомПросл А T(13-29) О  
Код количественной единицы измерения товара, используемой в целях осуществления прослеживаемости ОКЕИ А T(3-4) НК Типовой элемент <ОКЕИТип>.
Принимает значение в соответствии с Общероссийским классификатором единиц измерения
Количество товара, подлежащего прослеживаемости, в количественной единице измерения товара, используемой в целях осуществления прослеживаемости КолТовПросл А N(10) Н  
Стоимость товара, подлежащего прослеживаемости, без НДС в рублях СтоимТовПросл А N(17) Н  

Таблица 4.7

Сведения об участнике сделки (СвУчСдТип)

Наименование элемента Сокращенное наименование (код) элемента Признак типа элемента Формат элемента Признак обязательности элемента Дополнительная информация
Сведения об организации | СведЮЛ С   О Состав элемента представлен в таблице 4.8
Сведения об индивидуальном предпринимателе СведИП С   О Состав элемента представлен в таблице 4.9

Таблица 4.8

Сведения об организации (СведЮЛ)

Наименование элемента Сокращенное наименование (код) элемента Признак типа элемента Формат элемента Признак обязательности элемента Дополнительная информация
ИНН организации ИННЮЛ А T(=10) О Типовой элемент <ИННЮЛТип>
КПП КПП А T(=9) О Типовой элемент <КППТип>

Таблица 4.9

Сведения об индивидуальном предпринимателе (СведИП)

Наименование элемента Сокращенное наименование (код) элемента Признак типа элемента Формат элемента Признак обязательности элемента Дополнительная информация
ИНН физического лица ИННФЛ А T(=12) О Типовой элемент <ИННФЛТип>

Приложение N 9
к приказу ФНС России
от 05.11.2024 N ЕД-7-3/989@

ФОРМАТ ПРЕДСТАВЛЕНИЯ СВЕДЕНИЙ ИЗ ЖУРНАЛА УЧЕТА ПОЛУЧЕННЫХ СЧЕТОВ-ФАКТУР В ОТНОШЕНИИ ОПЕРАЦИЙ, ОСУЩЕСТВЛЯЕМЫХ В ИНТЕРЕСАХ ДРУГОГО ЛИЦА НА ОСНОВЕ ДОГОВОРОВ КОМИССИИ, АГЕНТСКИХ ДОГОВОРОВ ИЛИ НА ОСНОВЕ ДОГОВОРОВ ТРАНСПОРТНОЙ ЭКСПЕДИЦИИ, ОТРАЖАЕМЫХ ЗА ИСТЕКШИЙ НАЛОГОВЫЙ ПЕРИОД, ПЕРЕДАВАЕМЫХ В НАЛОГОВОЙ ДЕКЛАРАЦИИ ПО НАЛОГУ НА ДОБАВЛЕННУЮ СТОИМОСТЬ В ЭЛЕКТРОННОЙ ФОРМЕ

I. ОБЩИЕ СВЕДЕНИЯ

1. Настоящий формат описывает требования к XML-файлам (далее - файл обмена) передачи в электронной форме сведений из журнала учета полученных счетов-фактур в отношении операций, осуществляемых в интересах другого лица на основе договоров комиссии, агентских договоров или на основе договоров транспортной экспедиции, отражаемых за истекший налоговый период, представляемых в налоговой декларации по налогу на добавленную стоимость в налоговые органы.

2. Номер версии настоящего формата 5.11, часть III - VI.

II. ОПИСАНИЕ ФАЙЛА ОБМЕНА

3. Имя файла обмена должно иметь следующий вид:

R_T_A_K_O_GGGGMMDD_N, где:

R_T - префикс, принимающий значение NO_NDS.11;

A_K - идентификатор получателя информации, где: A - идентификатор получателя, которому направляется файл обмена, K - идентификатор конечного получателя, для которого предназначена информация из данного файла обмена. Передача файла от отправителя к конечному получателю (K) может осуществляться в несколько этапов через другие налоговые органы, осуществляющие передачу файла на промежуточных этапах, которые обозначаются идентификатором A. В случае передачи файла от отправителя к конечному получателю при отсутствии налоговых органов, осуществляющих передачу на промежуточных этапах, значения идентификаторов A и K совпадают. Каждый из идентификаторов (A и K) имеет вид для налоговых органов - четырехразрядный код налогового органа;

O - идентификатор отправителя информации, имеет вид:

для организаций - девятнадцатиразрядный код (идентификационный номер налогоплательщика (далее - ИНН) и код причины постановки на учет (далее - КПП) организации (обособленного подразделения);

для физических лиц - двенадцатиразрядный код (ИНН физического лица).

GGGG - год формирования передаваемого файла, MM - месяц, DD - день;

N - идентификационный номер файла. (Длина - от 1 до 36 знаков. Идентификационный номер файла должен обеспечивать уникальность файла).

Расширение имени файла - xml. Расширение имени файла может указываться как строчными, так и прописными буквами.

Параметры первой строки файла обмена

Первая строка XML-файла должна иметь следующий вид:

<?xml version ="1.0" encoding ="windows-1251"?>

Имя файла, содержащего XML-схему файла обмена, должно иметь следующий вид:

NO_NDS.11_1_003_06_05_11_xx, где xx - номер версии схемы.

Расширение имени файла - xsd.

XML-схема файла обмена приводится отдельным файлом и размещается на официальном сайте Федеральной налоговой службы.

4. Логическая модель файла обмена представлена в виде диаграммы структуры файла обмена на рисунке 1 настоящего формата. Элементами логической модели файла обмена являются элементы и атрибуты XML-файла. Перечень структурных элементов логической модели файла обмена и сведения о них приведены в таблицах 4.1 - 4.8 настоящего формата.

Для каждого структурного элемента логической модели файла обмена приводятся следующие сведения:

наименование элемента. Приводится полное наименование элемента. В строке таблицы могут быть описаны несколько элементов, наименования которых разделены символом "|". Такая форма записи применяется при наличии в файле обмена только одного элемента из описанных в этой строке;

сокращенное наименование (код) элемента. Приводится сокращенное наименование элемента. Синтаксис сокращенного наименования должен удовлетворять спецификации XML;

признак типа элемента. Может принимать следующие значения: "С" - сложный элемент логической модели (содержит вложенные элементы), "П" - простой элемент логической модели, реализованный в виде элемента XML-файла, "А" - простой элемент логической модели, реализованный в виде атрибута элемента XML-файла. Простой элемент логической модели не содержит вложенные элементы;

формат элемента. Формат элемента представляется следующими условными обозначениями: T - символьная строка; N - числовое значение (целое или дробное).

Формат символьной строки указывается в виде T(n-k) или T(=k), где: n - минимальное количество знаков, k - максимальное количество знаков, символ "-" - разделитель, символ "=" означает фиксированное количество знаков в строке. В случае если минимальное количество знаков равно 0, формат имеет вид T(0-k). В случае если максимальное количество знаков не ограничено, формат имеет вид T(n-).

Формат числового значения указывается в виде N(m.k), где: m - максимальное количество знаков в числе, включая целую и дробную часть числа без разделяющей десятичной точки и знака (для отрицательного числа), k - максимальное число знаков дробной части числа. Если число знаков дробной части числа равно 0 (то есть число целое), то формат числового значения имеет вид N(m).

Для простых элементов, являющихся базовыми в XML, таких как элемент с типом "date", поле "Формат элемента" не заполняется. Для таких элементов в поле "Дополнительная информация" указывается тип базового элемента;

признак обязательности элемента определяет обязательность наличия элемента (совокупности наименования элемента и его значения) в файле обмена. Признак обязательности элемента может принимать следующие значения: "О" - наличие элемента в файле обмена обязательно; "Н" - наличие элемента в файле обмена необязательно, то есть элемент может отсутствовать. Если элемент принимает ограниченный перечень значений (по классификатору, кодовому словарю), то признак обязательности элемента дополняется символом "К". В случае если количество реализаций элемента может быть более одной, то признак обязательности элемента дополняется символом "М".

К вышеперечисленным признакам обязательности элемента может добавляться значение "У" в случае описания в XML-схеме условий, предъявляемых к элементу в файле обмена, описанных в графе "Дополнительная информация";

дополнительная информация содержит требования к элементу файла обмена, не указанные ранее. Для сложных элементов указывается ссылка на таблицу, в которой описывается состав данного элемента. Для элементов, принимающих ограниченный перечень значений из классификатора (кодового словаря), указывается соответствующее наименование классификатора (кодового словаря) или приводится перечень возможных значений. Для классификатора (кодового словаря) может указываться ссылка на его местонахождение. Для элементов, использующих пользовательский тип данных, указывается наименование типового элемента.

Рисунок 1. Диаграмма структуры файла обмена

Таблица 4.1

Файл обмена (Файл)

Наименование элемента Сокращенное наименование (код) элемента Признак типа элемента Формат элемента Признак обязательности элемента Дополнительная информация
Идентификатор файла ИдФайл А T(1-255) ОУ Содержит (повторяет) имя сформированного файла (без расширения)
Версия программы, с помощью которой сформирован файл ВерсПрог А T(1-40) О  
Версия формата ВерсФорм А T(1-5) О Принимает значение: 5.11
Состав и структура документа Документ С   О Состав элемента представлен в таблице 4.2

Таблица 4.2

Состав и структура документа (Документ)

Наименование элемента Сокращенное наименование (код) элемента Признак типа элемента Формат элемента Признак обязательности элемента Дополнительная информация
Индекс Индекс А T(=7) ОК Типовой элемент <КНДТип>.
Принимает значение: 0000110
Номер корректировки НомКорр А N(3) О Принимает значение:
0 - первичный документ, 1, 2, 3 и так далее - уточненный документ. Для уточненного документа значение должно быть на 1 больше ранее принятого налоговым органом документа.
Элемент повторяет значение элемента <НомКорр> из файла с префиксом NO_NDS
Признак актуальности ранее представленных сведений (из журнала учета полученных счетов-фактур в отношении операций, осуществляемых в интересах другого лица на основе договоров комиссии, агентских договоров или на основе договоров транспортной экспедиции, отражаемых за истекший налоговый период) ПризнСвед11 А T(=1) НКУ Принимает значение:
0 - сведения неактуальны |
1 - сведения актуальны.
Элемент не применяется при подаче первичного документа, то есть <НомКорр>=0
Сведения из журнала учета полученных счетов-фактур в отношении операций, осуществляемых в интересах другого лица на основе договоров комиссии, агентских договоров или на основе договоров транспортной экспедиции, отражаемых за истекший налоговый период ЖУчПолучСчФ С   НУ Состав элемента представлен в таблице 4.3.
Элемент обязателен при <ПризнСвед11>=0 и не применяется при <ПризнСвед11>=1

Таблица 4.3

Сведения из журнала учета полученных счетов-фактур в отношении операций, осуществляемых в интересах другого лица на основе договоров комиссии, агентских договоров или на основе договоров транспортной экспедиции, отражаемых за истекший налоговый период (ЖУчПолучСчФ)

Наименование элемента Сокращенное наименование (код) элемента Признак типа элемента Формат элемента Признак обязательности элемента Дополнительная информация
Сведения по строке из журнала учета полученных счетов-фактур в отношении операций, осуществляемых в интересах другого лица на основе договоров комиссии, агентских договоров или на основе договоров транспортной экспедиции, отражаемых за истекший налоговый период ЖУчПолучСчФСтр С   ОМ Состав элемента представлен в таблице 4.4

Таблица 4.4

Сведения по строке из журнала учета полученных счетов-фактур в отношении операций, осуществляемых в интересах другого лица на основе договоров комиссии, агентских договоров или на основе договоров транспортной экспедиции, отражаемых за истекший налоговый период (ЖУчПолучСчФСтр)

Наименование элемента Сокращенное наименование (код) элемента Признак типа элемента Формат элемента Признак обязательности элемента Дополнительная информация
Порядковый номер НомерПор А N(12) О Принимает значение от 1 и более
Номер счета-фактуры НомСчФПрод А T(1-1000) О Может указываться перечень номеров таможенных деклараций. В случае указания более одного номера таможенной декларации разделителем между ними является точка с запятой
Дата счета-фактуры ДатаСчФПрод А T(=10) О Типовой элемент <ДатаТип>.
Дата в формате ДД.ММ.ГГГГ
Номер исправления счета-фактуры НомИспрСчФ А N(3) НУ Принимает значение от 1 и более.
Элемент обязателен при наличии элемента <ДатаИспрСчФ>
Дата исправления счета-фактуры ДатаИспрСчФ А T(=10) НУ Типовой элемент <ДатаТип>.
Дата в формате ДД.ММ.ГГГГ.
Элемент обязателен при наличии элемента <НомИспрСчФ>
Номер корректировочного счета-фактуры НомКСчФПрод А T(1-256) НУ Элемент обязателен при наличии хотя бы одного из элементов:
<ДатаКСчФПрод> | <НомИспрКСчФ> | <ДатаИспрКСчФ>
Дата корректировочного счета-фактуры ДатаКСчФПрод А T(=10) НУ Типовой элемент <ДатаТип>.
Дата в формате ДД.ММ.ГГГГ.
Элемент обязателен при наличии хотя бы одного из элементов:
<НомКСчФПрод> | <НомИспрКСчФ> | <ДатаИспрКСчФ>
Номер исправления корректировочного счета-фактуры НомИспрКСчФ А N(3) НУ Принимает значение от 1 и более.
Элемент обязателен при наличии элемента <ДатаИспрКСчФ>
Дата исправления корректировочного счета-фактуры ДатаИспрКСчФ А T(=10) НУ Типовой элемент <ДатаТип>.
Дата в формате ДД.ММ.ГГГГ.
Элемент обязателен при наличии элемента <НомИспрКСчФ>
Код вида сделки КодВидСд А T(=1) ОК Принимает значение: 1 | 2 | 3 | 4
Код валюты по ОКВ ОКВ А T(=3) НК Типовой элемент <ОКВТип>.
Принимает значение в соответствии с Общероссийским классификатором валют
Стоимость товаров (работ, услуг), имущественных прав по счету-фактуре - всего СтоимТовСчФВс А N(19.2) О  
В том числе сумма налога по счету-фактуре СумНДССчФ А N(19.2) НУ Элемент обязателен при отсутствии всех нижеперечисленных элементов: <НомКСчФПрод>, <ДатаКСчФПрод>, <НомИспрКСчФ>, <ДатаИспрКСчФ>
Разница стоимости с учетом налога по корректировочному счету-фактуре - уменьшение РазСтКСчФУм А N(19.2) НУ Элемент необязателен при выполнении любого из двух условий:
при отсутствии всех нижеперечисленных элементов:
<НомКСчФПрод>, <ДатаКСчФПрод>, <НомИспрКСчФ>, <ДатаИспрКСчФ>
при наличии элемента <РазСтКСчФУв>
(иначе элемент обязателен)
Разница стоимости с учетом налога по корректировочному счету-фактуре - увеличение РазСтКСчФУв А N(19.2) НУ Элемент необязателен при выполнении любого из двух условий:
при отсутствии всех нижеперечисленных элементов:
<НомКСчФПрод>, <ДатаКСчФПрод>, <НомИспрКСчФ>, <ДатаИспрКСчФ>
при наличии элемента <РазСтКСчФУм>
Иначе элемент обязателен
Разница налога по корректировочному счету-фактуре - уменьшение РазНДСКСчФУм А N(19.2) НУ Элемент обязателен при наличии элемента
<РазСтКСчФУм>
Разница налога по корректировочному счету-фактуре - увеличение РазНДСКСчФУв А N(19.2) НУ Элемент обязателен при наличии элемента
<РазСтКСчФУв>
Код вида операции КодВидОпер П T(=2) ОКМ Принимает значение в соответствии с перечнем кодов видов операций, указываемых в книге покупок, применяемой при расчетах по налогу на добавленную стоимость, дополнительном листе к ней, книге продаж, применяемой при расчетах по налогу на добавленную стоимость, дополнительном листе к ней, а также коды видов операций по налогу на добавленную стоимость, необходимые для ведения журнала учета полученных и выставленных счетов-фактур, приведенным в приложении к приказу ФНС России от 14.03.2016 г. N ММВ-7-3/136@ (зарегистрирован Минюстом России 20 апреля 2016 г., регистрационный N 41876)
Сведения о продавце СвПрод С   Н Типовой элемент <СвУчСдТип>.
Состав элемента представлен в таблице 4.6
Сведения о субкомиссионере (субагенте) СвКомис С   Н Типовой элемент <СвУчСдТип>.
Состав элемента представлен в таблице 4.6
Сведения о регистрационном номере декларации на товары или о товаре, подлежащем прослеживаемости СвРегНом С   НМ Состав элемента представлен в таблице 4.5

Таблица 4.5

Сведения о регистрационном номере декларации на товары или о товаре, подлежащем прослеживаемости (СвРегНом)

Наименование элемента Сокращенное наименование (код) элемента Признак типа элемента Формат элемента Признак обязательности элемента Дополнительная информация
Регистрационный номер декларации на товары или регистрационный номер партии товара, подлежащего прослеживаемости РегНомПросл А T(13-29) О  
Код количественной единицы измерения товара, используемой в целях осуществления прослеживаемости ОКЕИ А T(3-4) НК Типовой элемент <ОКЕИТип>.
Принимает значение в соответствии с Общероссийским классификатором единиц измерения
Количество товара, подлежащего прослеживаемости, в количественной единице измерения товара, используемой в целях осуществления прослеживаемости КолТовПросл А N(10) Н  
Стоимость товара, подлежащего прослеживаемости, без НДС в рублях СтоимТовПросл А N(17) Н  

Таблица 4.6

Сведения об участнике сделки (СвУчСдТип)

Наименование элемента Сокращенное наименование (код) элемента Признак типа элемента Формат элемента Признак обязательности элемента Дополнительная информация
Сведения об организации | СведЮЛ С   О Состав элемента представлен в таблице 4.7
Сведения об индивидуальном предпринимателе СведИП С   О Состав элемента представлен в таблице 4.8

Таблица 4.7

Сведения об организации (СведЮЛ)

Наименование элемента Сокращенное наименование (код) элемента Признак типа элемента Формат элемента Признак обязательности элемента Дополнительная информация
ИНН организации ИННЮЛ А T(=10) О Типовой элемент <ИННЮЛТип>
КПП КПП А T(=9) О Типовой элемент <КППТип>

Таблица 4.8

Сведения об индивидуальном предпринимателе (СведИП)

Наименование элемента Сокращенное наименование (код) элемента Признак типа элемента Формат элемента Признак обязательности элемента Дополнительная информация
ИНН физического лица ИННФЛ А T(=12) О Типовой элемент <ИННФЛТип>

Приложение N 10
к приказу ФНС России
от 05.11.2024 N ЕД-7-3/989@

ФОРМАТ ПРЕДСТАВЛЕНИЯ СВЕДЕНИЙ ИЗ СЧЕТОВ-ФАКТУР, ВЫСТАВЛЕННЫХ ЛИЦАМИ, УКАЗАННЫМИ В ПУНКТЕ 5 СТАТЬИ 173 НАЛОГОВОГО КОДЕКСА РОССИЙСКОЙ ФЕДЕРАЦИИ, ПЕРЕДАВАЕМЫХ В НАЛОГОВОЙ ДЕКЛАРАЦИИ ПО НАЛОГУ НА ДОБАВЛЕННУЮ СТОИМОСТЬ В ЭЛЕКТРОННОЙ ФОРМЕ

I. ОБЩИЕ СВЕДЕНИЯ

1. Настоящий формат описывает требования к XML-файлам (далее - файл обмена) передачи в электронной форме сведений из счетов-фактур, выставленных лицами, указанными в пункте 5 статьи 173 Налогового кодекса Российской Федерации, представляемых в налоговой декларации по налогу на добавленную стоимость в налоговые органы.

2. Номер версии настоящего формата 5.11, часть III - VII.

II. ОПИСАНИЕ ФАЙЛА ОБМЕНА

3. Имя файла обмена должно иметь следующий вид:

R_T_A_K_O_GGGGMMDD_N, где:

R_T - префикс, принимающий значение NO_NDS.12;

A_K - идентификатор получателя информации, где: A - идентификатор получателя, которому направляется файл обмена, K - идентификатор конечного получателя, для которого предназначена информация из данного файла обмена. Передача файла от отправителя к конечному получателю (K) может осуществляться в несколько этапов через другие налоговые органы, осуществляющие передачу файла на промежуточных этапах, которые обозначаются идентификатором A. В случае передачи файла от отправителя к конечному получателю при отсутствии налоговых органов, осуществляющих передачу на промежуточных этапах, значения идентификаторов A и K совпадают. Каждый из идентификаторов (A и K) имеет вид для налоговых органов - четырехразрядный код налогового органа;

O - идентификатор отправителя информации, имеет вид:

для организаций - девятнадцатиразрядный код (идентификационный номер налогоплательщика (далее - ИНН) и код причины постановки на учет (далее - КПП) организации (обособленного подразделения);

для физических лиц - двенадцатиразрядный код (ИНН физического лица).

GGGG - год формирования передаваемого файла, MM - месяц, DD - день;

N - идентификационный номер файла. (Длина - от 1 до 36 знаков. Идентификационный номер файла должен обеспечивать уникальность файла).

Расширение имени файла - xml. Расширение имени файла может указываться как строчными, так и прописными буквами.

Параметры первой строки файла обмена

Первая строка XML-файла должна иметь следующий вид:

<?xml version ="1.0" encoding ="windows-1251"?>

Имя файла, содержащего XML-схему файла обмена, должно иметь следующий вид:

NO_NDS.12_1_003_07_05_11_xx, где xx - номер версии схемы.

Расширение имени файла - xsd.

XML-схема файла обмена приводится отдельным файлом и размещается на официальном сайте Федеральной налоговой службы в информационно-телекоммуникационной сети "Интернет".

4. Логическая модель файла обмена представлена в виде диаграммы структуры файла обмена на рисунке 1 настоящего формата. Элементами логической модели файла обмена являются элементы и атрибуты XML-файла. Перечень структурных элементов логической модели файла обмена и сведения о них приведены в таблицах 4.1 - 4.6 настоящего формата.

Для каждого структурного элемента логической модели файла обмена приводятся следующие сведения:

наименование элемента. Приводится полное наименование элемента. В строке таблицы могут быть описаны несколько элементов, наименования которых разделены символом "|". Такая форма записи применяется при наличии в файле обмена только одного элемента из описанных в этой строке;

сокращенное наименование (код) элемента. Приводится сокращенное наименование элемента. Синтаксис сокращенного наименования должен удовлетворять спецификации XML;

признак типа элемента. Может принимать следующие значения: "С" - сложный элемент логической модели (содержит вложенные элементы), "П" - простой элемент логической модели, реализованный в виде элемента XML-файла, "А" - простой элемент логической модели, реализованный в виде атрибута элемента XML-файла. Простой элемент логической модели не содержит вложенные элементы;

формат элемента. Формат элемента представляется следующими условными обозначениями: T - символьная строка; N - числовое значение (целое или дробное).

Формат символьной строки указывается в виде T(n-k) или T(=k), где: n - минимальное количество знаков, k - максимальное количество знаков, символ "-" - разделитель, символ "=" означает фиксированное количество знаков в строке. В случае, если минимальное количество знаков равно 0, формат имеет вид T(0-k). В случае, если максимальное количество знаков не ограничено, формат имеет вид T(n-).

Формат числового значения указывается в виде N(m.k), где: m - максимальное количество знаков в числе, включая целую и дробную часть числа без разделяющей десятичной точки и знака (для отрицательного числа), k - максимальное число знаков дробной части числа. Если число знаков дробной части числа равно 0 (то есть число целое), формат числового значения имеет вид N(m).

Для простых элементов, являющихся базовыми в XML, таких как элемент с типом "date", поле "Формат элемента" не заполняется. Для таких элементов в поле "Дополнительная информация" указывается тип базового элемента;

признак обязательности элемента определяет обязательность наличия элемента (совокупности наименования элемента и его значения) в файле обмена. Признак обязательности элемента может принимать следующие значения: "О" - наличие элемента в файле обмена обязательно; "Н" - наличие элемента в файле обмена необязательно, то есть элемент может отсутствовать. Если элемент принимает ограниченный перечень значений (по классификатору, кодовому словарю), признак обязательности элемента дополняется символом "К". В случае, если количество реализаций элемента может быть более одной, признак обязательности элемента дополняется символом "М".

К вышеперечисленным признакам обязательности элемента может добавляться значение "У" в случае описания в XML-схеме условий, предъявляемых к элементу в файле обмена, описанных в графе "Дополнительная информация";

дополнительная информация содержит требования к элементу файла обмена, не указанные ранее. Для сложных элементов указывается ссылка на таблицу, в которой описывается состав данного элемента. Для элементов, принимающих ограниченный перечень значений из классификатора (кодового словаря), указывается соответствующее наименование классификатора (кодового словаря) или приводится перечень возможных значений. Для классификатора (кодового словаря) может указываться ссылка на его местонахождение. Для элементов, использующих пользовательский тип данных, указывается наименование типового элемента.

Рисунок 1. Диаграмма структуры файла обмена

Таблица 4.1

Файл обмена (Файл)

Наименование элемента Сокращенное наименование (код) элемента Признак типа элемента Формат элемента Признак обязательности элемента Дополнительная информация
Идентификатор файла ИдФайл А T(1-255) ОУ Содержит (повторяет) имя сформированного файла (без расширения)
Версия программы, с помощью которой сформирован файл ВерсПрог А T(1-40) О  
Версия формата ВерсФорм А T(1-5) О Принимает значение: 5.11
Состав и структура документа Документ С   О Состав элемента представлен в таблице 4.2

Таблица 4.2

Состав и структура документа (Документ)

Наименование элемента Сокращенное наименование (код) элемента Признак типа элемента Формат элемента Признак обязательности элемента Дополнительная информация
Индекс Индекс А T(=7) ОК Типовой элемент <КНДТип>.
Принимает значение: 0000120
Номер корректировки НомКорр А N(3) О Принимает значение:
0 - первичный документ, 1, 2, 3 и так далее - уточненный документ. Для уточненного документа значение должно быть на 1 больше ранее принятого налоговым органом документа.
Элемент повторяет значение элемента <НомКорр> из файла с префиксом NO_NDS
Признак актуальности ранее представленных сведений (из счетов-фактур, выставленных лицами, указанными в пункте 5 статьи 173 Налогового кодекса Российской Федерации) ПризнСвед12 А T(=1) НКУ Принимает значение:
0 - сведения неактуальны |
1 - сведения актуальны.
Элемент не применяется при подаче первичного документа, то есть. <НомКорр>=0
Сведения из счетов-фактур, выставленных лицами, указанными в пункте 5 статьи 173 Налогового кодекса Российской Федерации ВыстСчФ_173.5 С   НМУ Состав элемента представлен в таблице 4.3.
Элемент обязателен при <ПризнСвед12>=0 и не применяется при <ПризнСвед12>=1

Таблица 4.3

Сведения из счетов-фактур, выставленных лицами, указанными в пункте 5 статьи 173 Налогового кодекса Российской Федерации (ВыстСчФ_173.5)

Наименование элемента Сокращенное наименование (код) элемента Признак типа элемента Формат элемента Признак обязательности элемента Дополнительная информация
Номер счета-фактуры НомСчФ А T(1-1000) О  
Дата счета-фактуры ДатаСчФ А T(=10) О Типовой элемент <ДатаТип>.
Дата в формате ДД.ММ.ГГГГ
Код валюты по ОКВ ОКВ А T(=3) НК Типовой элемент <ОКВТип>.
Принимает значение в соответствии с Общероссийским классификатором валют
Стоимость товаров (работ, услуг, имущественных прав) без налога - всего СтоимТовБНалВс А N(19.2) О  
Сумма налога, предъявленная покупателю СумНалПокуп А N(19.2) О  
Стоимость товаров (работ, услуг, имущественных прав) с налогом - всего СтоимТовСНалВс А N(19.2) О  
Код вида операции КодВидОпер П T(=2) ОКМ Принимает значение в соответствии с перечнем кодов видов операций, указываемых в книге покупок, применяемой при расчетах по налогу на добавленную стоимость, дополнительном листе к ней, книге продаж, применяемой при расчетах по налогу на добавленную стоимость, дополнительном листе к ней, а также коды видов операций по налогу на добавленную стоимость, необходимые для ведения журнала учета полученных и выставленных счетов-фактур, приведенным в приложении к приказу ФНС России от 14.03.2016 г. N ММВ-7-3/136@ (зарегистрирован Минюстом России 20 апреля 2016 г., регистрационный N 41876)
Сведения о покупателе СвПокуп С   Н Типовой элемент <СвУчСдТип>.
Состав элемента представлен в таблице 4.4

Таблица 4.4

Сведения об участнике сделки (СвУчСдТип)

Наименование элемента Сокращенное наименование (код) элемента Признак типа элемента Формат элемента Признак обязательности элемента Дополнительная информация
Сведения об организации | СведЮЛ С   О Состав элемента представлен в таблице 4.5
Сведения об индивидуальном предпринимателе СведИП С   О Состав элемента представлен в таблице 4.6

Таблица 4.5

Сведения об организации (СведЮЛ)

Наименование элемента Сокращенное наименование (код) элемента Признак типа элемента Формат элемента Признак обязательности элемента Дополнительная информация
ИНН организации ИННЮЛ А T(=10) О Типовой элемент <ИННЮЛТип>
КПП КПП А T(=9) О Типовой элемент <КППТип>

Таблица 4.6

Сведения об индивидуальном предпринимателе (СведИП)

Наименование элемента Сокращенное наименование (код) элемента Признак типа элемента Формат элемента Признак обязательности элемента Дополнительная информация
ИНН физического лица ИННФЛ А T(=12) О Типовой элемент <ИННФЛТип>