Приказ ФНС РФ от 05.11.2024 N ЕД-7-3/992@

"Об утверждении формы, порядка заполнения и формата представления налоговой декларации по туристическому налогу в электронной форме"
Редакция от 05.11.2024 — Действует с 24.02.2025

Зарегистрировано в Минюсте России 23 декабря 2024 г. N 80704


ФЕДЕРАЛЬНАЯ НАЛОГОВАЯ СЛУЖБА

ПРИКАЗ
от 5 ноября 2024 г. N ЕД-7-3/992@

ОБ УТВЕРЖДЕНИИ ФОРМЫ, ПОРЯДКА ЗАПОЛНЕНИЯ И ФОРМАТА ПРЕДСТАВЛЕНИЯ НАЛОГОВОЙ ДЕКЛАРАЦИИ ПО ТУРИСТИЧЕСКОМУ НАЛОГУ В ЭЛЕКТРОННОЙ ФОРМЕ

В соответствии с абзацем первым пункта 7 статьи 80 части первой Налогового кодекса Российской Федерации, пунктом 1 статьи 418.9 части второй Налогового кодекса Российской Федерации, абзацем первым пункта 1 и подпунктом 5.9.36 пункта 5 Положения о Федеральной налоговой службе, утвержденного постановлением Правительства Российской Федерации от 30.09.2004 N 506, в целях реализации положений главы 33.1 "Туристический налог" части второй Налогового кодекса Российской Федерации и в связи с принятием Федерального закона от 12.07.2024 N 176-ФЗ "О внесении изменений в части первую и вторую Налогового кодекса Российской Федерации, отдельные законодательные акты Российской Федерации и признании утратившими силу отдельных положений законодательных актов Российской Федерации" приказываю:

1. Утвердить:

форму налоговой декларации по туристическому налогу согласно приложению N 1 к настоящему приказу;

порядок заполнения налоговой декларации по туристическому налогу согласно приложению N 2 к настоящему приказу;

формат представления налоговой декларации по туристическому налогу в электронной форме согласно приложению N 3 к настоящему приказу.

2. Установить, что настоящий приказ вступает в силу по истечении двух месяцев со дня его официального опубликования, но не ранее 01.01.2025, и применяется начиная с представления налоговой декларации по туристическому налогу за первый квартал 2025 года.

3. Контроль за исполнением настоящего приказа возложить на заместителя руководителя Федеральной налоговой службы, координирующего методологическое обеспечение работы налоговых органов по вопросам налогообложения при применении специальных налоговых режимов.

Руководитель
Федеральной налоговой службы
Д.В. ЕГОРОВ

Приложение N 1
к приказу ФНС России
от 05.11.2024 N ЕД-7-3/992@

                          ИНН            
                                                                 
    1960   1014     КПП                   Стр.      

Форма по КНД 1153008

НАЛОГОВАЯ ДЕКЛАРАЦИЯ ПО ТУРИСТИЧЕСКОМУ НАЛОГУ

Номер корректировки           Налоговый период (код)       Отчетный год                                      
                                                                               
Представляется в налоговый орган (код)                                                                
                                                                               
                                                                             
                                                                               
                                                                             
                                                                               
                                                                             
                                                                               
                                                                             
(полное наименование организации/фамилия, имя, отчество <1> физического лица (индивидуального предпринимателя)
                                                                               
Форма реорганизации (ликвидация) (код)     ИНН/КПП реорганизованной организации                         /                
                                                                               
Сведения о физическом лице (заполняется, если не указан ИНН)                                                        
                                                                               
Номер записи в ЕРН       -       -       -                                                
                                                                               
Иные идентификационные данные и сведения о документе, удостоверяющем личность
(заполняется, если выше не указан "Номер записи в ЕРН")
                                                 
                                                                               
Дата рождения         .     .                                                          
                                                                               
Код вида документа                                                                      
                                                                               
Серия и номер                                                                        
                                                                               
Номер контактного телефона                                                                    
                                                                               
На       страницах с приложением подтверждающих документов или их копий на       листах                                    

                                                                                 
Достоверность и полноту сведений, указанных
в настоящей декларации, подтверждаю:
    Заполняется работником налогового органа
    Сведения о представлении декларации
                                                                                   
    1 - налогоплательщик     Данная декларация представлена (код)                  
    2 - представитель налогоплательщика                                            
        на         страницах
                                                                                   
                                            с приложением подтверждающих документов      
                                                                                   
                                          или их копий на         листах  
                                                                                   
                                            Дата представления декларации       .     .        
(фамилия, имя, отчество <1> полностью)                            
                                                                                   
Подпись         Дата     .     .                                                    
                                                                               
Наименование и реквизиты документа,
подтверждающего полномочия представителя налогоплательщика
                                           
                                                                                   
                                                                                 
                                                                                   
                                                                                 
                                            Фамилия, имя, отчество <1>   Подпись

<1> Отчество указывается при наличии.

                                                                                 
                          ИНН            
                                                                 
    1960   1021     КПП                   Стр.      

Раздел 1. Сумма налога, подлежащая уплате в бюджет

Показатели   Код строки   Значения показателей
                                                                               
1   2   3
                                                                               
Код бюджетной классификации                 005                                          
                                                                               
Код по ОКТМО                           010                                          
                                                                               
                                                                               
Сумма налога, подлежащая уплате в бюджет (стр. 150 раздела 2)       020                                          
                                                                               
Код по ОКТМО                           010                                          
                                                                               
Сумма налога, подлежащая уплате в бюджет (стр. 150 раздела 2)       020                                          
                                                                               
Код по ОКТМО                           010                                          
                                                                               
Сумма налога, подлежащая уплате в бюджет (стр. 150 раздела 2)       020                                          
                                                                               
Код по ОКТМО                           010                                          
                                                                               
Сумма налога, подлежащая уплате в бюджет (стр. 150 раздела 2)       020                                          
                                                                               
Код по ОКТМО                           010                                          
                                                                               
Сумма налога, подлежащая уплате в бюджет (стр. 150 раздела 2)       020                                          
                                                                               
Код по ОКТМО                           010                                          
                                                                               
Сумма налога, подлежащая уплате в бюджет (стр. 150 раздела 2)       020                                          
                                                                               
Код по ОКТМО                           010                                          
                                                                               
Сумма налога, подлежащая уплате в бюджет (стр. 150 раздела 2)       020                                          
                                                                               
Код по ОКТМО                           010                                          
                                                                               
Сумма налога, подлежащая уплате в бюджет (стр. 150 раздела 2)       020                                          
                                                                               
Код по ОКТМО                           010                                          
                                                                               
Сумма налога, подлежащая уплате в бюджет (стр. 150 раздела 2)       020                                          
                                                                               
Код по ОКТМО                           010                                          
                                                                               
Сумма налога, подлежащая уплате в бюджет (стр. 150 раздела 2)       020                                          
                                                                               
Код по ОКТМО                           010                                          
                                                                               
Сумма налога, подлежащая уплате в бюджет (стр. 150 раздела 2)       020                                          
                                                                               
Достоверность и полноту сведений, указанных на данной странице, подтверждаю:
                                    (подпись)         (дата)                        
                                                             
                                                                             
                          ИНН            
                                                                 
    1960   1038     КПП                   Стр.      

Раздел 2. Сведения об объектах налогообложения и расчет суммы налога <1>

Идентификационный номер в реестре классифицированных средств размещения (001)                                                
                                                                               
Название средства размещения (001)                                                                
                                                                               
                                                                             
Место нахождения средства размещения (020)
Субъект Российской Федерации
                                                         
                                                                               
    код                                                                          
                                                                               
Муниципальный район - 1/городской округ - 2/внутригородская территория города федерального значения - 3/муниципальный округ - 4/федеральная территория - 5                        
                                                                               
    вид                                 наименование                                
                                                                               
                                                                             
                                                                               
Городское поселение - 1/сельское поселение - 2/межселенная территория в составе муниципального района - 3/внутригородской район городского округа - 4                          
                                                                               
    вид                               наименование                                
                                                                               
                                                                             
                                                                               
Населенный пункт (в том числе город, деревня, село) вид                     наименование                                
                                                               
                                                                             
                                                                               
Элемент планировочной структуры тип                     наименование                                
                                                                               
                                                                             
                                                                               
                                                                             
                                                                               
Элемент улично-дорожной сети тип                     наименование                                
                                                                               
                                                                             
                                                                               
                                                                             
                                                                               
Земельный участок                                   номер                                
                                                                               
Здание/сооружение/объект незавершенного строительства         тип                     номер                                
                                                                   
        тип                     номер                                
                                                                   
        тип                     номер                                
                                                                               
Помещение в пределах здания, сооружения/машино-мест   тип                     номер                                
                      (офис и прочее)                                      
                                          номер                                
                                                                               
Категория средства размещения (код) (040)                                                              
                                                                               
Код бюджетной классификации   (050)                                                              
                                                                               
Код по ОКТМО         (060)                                                              

<1> Заполняется необходимое количество листов Раздела 2.

Достоверность и полноту сведений, указанных на данной странице, подтверждаю:
                                    (подпись)         (дата)                        
                                                             
                                                                             

                          ИНН            
                                                                 
    1960   1045     КПП                   Стр.      

Раздел 2 (продолжение)

Идентификационный номер в реестре классифицированных средств размещения (001)                                                
                                                                             
Показатели   Код строки   Значения показателей (в рублях)
                                                                               
1   2   3
                                                                               
Стоимость услуг всего                                 070                              
                                                                               
Количество лиц, которые приобрели услуги по временному проживанию               075                                
                                                                               
Стоимость услуг, не включаемая в налоговую базу на основании пункта 2 статьи 418.4 Налогового кодекса Российской Федерации       080                              
                                           
Количество лиц, предоставивших документы в соответствии с пунктом 2 статьи 418.4 Налогового кодекса Российской Федерации       085                                
                                           
Стоимость услуг, не включаемая в налоговую базу на основании пункта 3 статьи 418.4 Налогового кодекса Российской Федерации       086                              
                                           
Количество лиц, предоставивших документы в соответствии с пунктом 3 статьи 418.4 Налогового кодекса Российской Федерации       087                                
                                           
Стоимость услуг, в отношении которых исчислен минимальный налог                   090                              
                                                                               
Налоговая база, налог с которой подлежит исчислению по ставке, установленной нормативным правовым актом представительного органа муниципального образования (законами городов федерального значения Москвы, Санкт-Петербурга и Севастополя, нормативными правовыми актами представительного органа федеральной территории "Сириус") (стр. 070 - стр. 080 - стр. 086 - стр. 090)       100                              
                                           
                                           
                                           
Ставка налога, установленная нормативным правовым актом представительного органа муниципального образования (законами городов федерального значения Москвы, Санкт-Петербурга и Севастополя, нормативными правовыми актами представительного органа федеральной территории "Сириус") (%)         .                                  
                                           
                                           
                                           
Сумма исчисленного налога без учета суммы минимального налога (стр. 100 x стр. 110)             120                              
                                                                               
Сумма исчисленного минимального налога                           130                              
                                                                               
Сумма налога, в отношении которой налогоплательщик освобождается от уплаты в связи с предоставлением льготы в соответствии с абзацем вторым пункта 2 статьи 418.1 Налогового кодекса Российской Федерации       140                              
                                           
                                           
Итого сумма налога, подлежащая уплате в бюджет (стр. 120 + стр. 130 - стр. 140)             150                              

Достоверность и полноту сведений, указанных на данной странице, подтверждаю:
                                    (подпись)         (дата)                        
                                                             
                                                                             

Приложение N 2
к приказу ФНС России
от 05.11.2024 N ЕД-7-3/992@

ПОРЯДОК ЗАПОЛНЕНИЯ НАЛОГОВОЙ ДЕКЛАРАЦИИ ПО ТУРИСТИЧЕСКОМУ НАЛОГУ

I. Общие положения

1. Налоговая декларация по туристическому налогу (далее - Декларация) заполняется организациями и физическими лицами, признаваемыми налогоплательщиками туристического налога (далее - налогоплательщики, налог соответственно) в соответствии со статьей 418.2 Налогового кодекса Российской Федерации (далее - Кодекс).

2. Декларация состоит из:

титульного листа;

раздела 1 "Сумма налога, подлежащая уплате в бюджет" (далее - Раздел 1 Декларации);

раздела 2 "Сведения об объектах налогообложения и расчет суммы налога" (далее - Раздел 2 Декларации).

Раздел 2 Декларации заполняется отдельно в отношении каждого средства размещения.

3. Для заполнения Декларации применяются:

коды налоговых периодов согласно приложению N 1 к настоящему Порядку;

коды места представления налоговой декларации в налоговый орган согласно приложению N 2 к настоящему Порядку;

коды форм реорганизации и код ликвидации организации согласно приложению N 3 к настоящему Порядку;

коды видов документа согласно приложению N 4 к настоящему Порядку;

коды, определяющие способ представления Декларации, согласно приложению N 5 к настоящему Порядку;

коды категорий средств размещения согласно приложению N 6 к настоящему Порядку;

коды субъектов Российской Федерации и иных территорий согласно приложению N 7 к настоящему Порядку.

4. Значения стоимостных показателей Декларации указываются в полных рублях. При указании значений стоимостных показателей в полных рублях значения показателей менее 50 копеек отбрасываются, а 50 копеек и более округляются до полного рубля.

5. Страницы Декларации должны иметь сквозную нумерацию, начиная с титульного листа (страница 001). Порядковый номер страницы записывается в определенном для нумерации поле слева направо, начиная с первого (левого) знакоместа. Например, для первой страницы - "001", для третьей - "003".

6. В верхней части каждой страницы Декларации указывается идентификационный номер налогоплательщика (далее - ИНН) и код причины постановки на учет (далее - КПП) организации.

Налогоплательщик - физическое лицо вправе не указывать ИНН в представляемой в налоговый орган Декларации при условии указания им на титульном листе Декларации номера записи единого федерального информационного регистра, содержащего сведения о населении Российской Федерации, полученного в соответствии с Федеральным законом от 08.06.2020 N 168-ФЗ "О едином федеральном информационном регистре, содержащем сведения о населении Российской Федерации" (далее - номер записи в ЕРН, Федеральный закон N 168-ФЗ соответственно), или иных идентификационных данных, предусмотренных пунктом 16 настоящего Порядка.

7. В поле "Номер записи в ЕРН" титульного листа Декларации указывается номер записи в ЕРН.

8. Каждому показателю Декларации соответствует одно поле, состоящее из определенного количества знакомест. В каждом поле указывается только один показатель.

Исключение составляют показатели, значением которых являются дата, номер записи в ЕРН или десятичная дробь. Для указания даты используются по порядку три поля: день (поле из двух знакомест), месяц (поле из двух знакомест) и год (поле из четырех знакомест), разделенные знаком "." (точка). Для указания номера записи в ЕРН используются 12 знакомест, дополнительно при визуализации разделенные знаком "-" (тире) после 3, 6 и 9 разрядов. Для десятичной дроби используются два поля, разделенные знаком "." (точка). Первое поле соответствует целой части десятичной дроби, второе - дробной части десятичной дроби.

9. Заполнение полей Декларации значениями текстовых, числовых, кодовых показателей осуществляется слева направо, начиная с первого (левого) знакоместа.

При заполнении Декларации, представляемой на бумажном носителе, используются чернила черного, фиолетового или синего цвета.

Не допускается исправление ошибок с помощью корректирующего или иного аналогичного средства.

Не допускается двусторонняя печать Декларации на бумажном носителе и скрепление листов Декларации, приводящее к порче бумажного носителя.

При заполнении полей Декларации с использованием программного обеспечения значения числовых показателей выравниваются по правому (последнему) знакоместу.

Заполнение текстовых полей бланка Декларации осуществляется заглавными печатными символами.

В случае отсутствия какого-либо показателя во всех знакоместах соответствующего поля проставляется прочерк. Прочерк представляет собой прямую линию, проведенную посередине знакомест по всей длине поля.

Если для указания какого-либо показателя не требуется заполнения всех знакомест соответствующего поля, в незаполненных знакоместах в правой части поля ставится прочерк.

Например, при указании десятизначного ИНН организации в поле из двенадцати знакомест показатель заполняется слева направо, начиная с первого знакоместа, в последних двух знакоместах ставится прочерк: ИНН 5024002119--.

Дробные числовые показатели заполняются аналогично правилам заполнения целых числовых показателей. В случае если знакомест для указания дробной части больше, чем цифр, то в свободных знакоместах соответствующего поля ставится прочерк. Например, ставка налога в Декларации заполняется следующим образом: одно знакоместо для целой части и два знакоместа для дробной части и, соответственно, при ставке налога в размере "0,5" они указываются как "0.5-".

При подготовке Декларации с использованием программного обеспечения при распечатке на принтере допускается отсутствие обрамления знакомест и прочерков для незаполненных знакомест. Расположение и размеры значений реквизитов не должны изменяться. Печать знаков выполняется шрифтом Courier New высотой 16 - 18 пунктов.

10. В поле показателя "Код по ОКТМО" указывается код муниципального образования в соответствии с Общероссийским классификатором территорий муниципальных образований ОК 033-2013 (далее - код по ОКТМО).

При заполнении показателя "Код по ОКТМО", под который отводится одиннадцать знакомест, свободные знакоместа справа от значения кода в случае, если код по ОКТМО конкретной территории муниципального образования имеет восемь знаков, не подлежат заполнению дополнительными символами (заполняются прочерками). Например, для восьмизначного кода по ОКТМО 12445698 в поле "Код по ОКТМО" указывается одиннадцатизначное значение "12445698---".

11. Уточненная Декларация включает те разделы Декларации и приложения к ней, которые ранее были представлены налогоплательщиком в налоговый орган, с учетом внесенных в них изменений, а также иные разделы Декларации и приложения к ним, в случае внесения в них изменений (дополнений).

12. При заполнении Декларации налогоплательщиками, являющимися крупнейшими налогоплательщиками, заполняется одна Декларация по месту учета в качестве крупнейшего налогоплательщика и на титульном листе в поле "по месту нахождения (учета) (код)" указывается код "213".

13. При представлении в налоговый орган по месту учета организацией - правопреемником Декларации за последний налоговый период и уточненных Деклараций за реорганизованную организацию (в форме присоединения к другому юридическому лицу, слияния нескольких юридических лиц, разделения юридического лица, преобразования одного юридического лица в другое) в титульном листе в поле "по месту нахождения (учета) (код)" указывается код "216", а в верхней его части указываются ИНН и КПП организации-правопреемника. В реквизите "полное наименование организации/фамилия, имя, отчество <1> физического лица (индивидуального предпринимателя)" указывается наименование реорганизованной организации.

В реквизите "ИНН/КПП реорганизованной организации" указываются соответственно ИНН и КПП, которые были присвоены организации до реорганизации налоговым органом по месту ее нахождения (по налогоплательщикам, отнесенным к категории крупнейших, - налоговым органом по месту учета в качестве крупнейшего налогоплательщика).

В Разделе 1 Декларации указывается код по ОКТМО того муниципального образования, на территории которого находилась реорганизованная организация.

Коды форм реорганизации и код ликвидации организации приведены в приложении N 3 к настоящему Порядку.

Если представляемая в налоговый орган Декларация не является Декларацией за реорганизованную организацию, то в поле "ИНН/КПП реорганизованной организации" проставляются прочерки.

II. Заполнение титульного листа Декларации

14. Титульный лист Декларации заполняется налогоплательщиком, кроме раздела "Заполняется работником налогового органа".

15. При заполнении титульного листа необходимо указать:

1) для организации - ИНН и КПП, которые присвоены организации при постановке на учет в налоговом органе.

В полях "ИНН" и "КПП" для российской организации указываются ИНН и КПП в соответствии с документом, подтверждающим постановку на учет этой организации в налоговом органе.

ИНН и КПП для российских организаций, отнесенных в соответствии со статьей 83 Кодекса к категории крупнейших налогоплательщиков, указываются в соответствии с документом, подтверждающим постановку на учет в налоговом органе организации в качестве крупнейшего налогоплательщика.

ИНН и КПП для иностранных организаций, отнесенных в соответствии со статьей 83 Кодекса к категории крупнейших налогоплательщиков, указываются в соответствии с документом, подтверждающим постановку на учет в налоговом органе иностранной организации.

Для иностранной организации указываются ИНН и КПП в соответствии с документом, подтверждающим постановку на учет этой иностранной организации в налоговом органе.

Для физического лица (индивидуального предпринимателя) ИНН указывается в соответствии с документом, подтверждающим постановку на учет физического лица в налоговом органе;

2) номер корректировки.

При заполнении первичной Декларации и уточненных Деклараций по реквизиту "Номер корректировки" должна обеспечиваться сквозная нумерация, где "Номер корректировки" для первичной Декларации принимает значение "0--", для уточненной Декларации номер указывается последовательно ("1-", "2-", "3-" и так далее).

Не допускается заполнение номера корректировки по уточненной Декларации без ранее представленной первичной Декларации;

3) налоговый период, за который представлена Декларация.

Поле "Налоговый период (код)" заполняется в соответствии с кодами, определяющими налоговый период, приведенными в приложении N 1 к настоящему Порядку;

4) отчетный год.

В поле "Отчетный год" указывается год, за налоговый период которого представлена Декларация;

5) код налогового органа, в который представляется Декларация.

В поле "Представляется в налоговый орган (код)" указывается код налогового органа, в который представляется Декларация в соответствии со статьей 418.9 Кодекса.

При представлении Декларации налогоплательщиком, отнесенным к категории крупнейших, на титульном листе Декларации указывается код налогового органа по месту учета в качестве крупнейшего налогоплательщика;

6) код представления Декларации по месту нахождения (учета) налогоплательщика.

В поле "по месту нахождения (учета) (код)" указывается код места представления Декларации в налоговый орган в соответствии с приложением N 2 к настоящему Порядку;

7) наименование налогоплательщика.

В поле "полное наименование организации/фамилия, имя, отчество <1> физического лица (индивидуального предпринимателя)" указывается полное наименование организации, соответствующее наименованию, указанному в ее учредительных документах (при наличии в наименовании латинской транскрипции таковая указывается); в случае представления Декларации физическим лицом (индивидуальным предпринимателем) указываются его фамилия, имя, отчество (здесь и далее по тексту отчество указывается при наличии) полностью, без сокращений, в соответствии с документом, удостоверяющим личность;

8) код формы реорганизации (ликвидация).

В поле "Форма реорганизации (ликвидация) (код)" указывается код формы реорганизации или код ликвидации организации согласно приложению N 3 к настоящему Порядку;

9) ИНН/КПП реорганизованной организации.

Поле ИНН/КПП реорганизованной организации заполняется в соответствии с пунктом 13 настоящего Порядка.

16. Раздел титульного листа "Сведения о физическом лице" заполняется в случае, если в Декларации не заполнено поле "ИНН".

В поле "Номер записи в ЕРН" указывается номер записи в ЕРН.

В случае, если поле "Номер записи в ЕРН" не заполняется, то налогоплательщиком указываются иные идентификационные данные и сведения о документе, удостоверяющем личность:

1) дата рождения (цифрами день, месяц, год в формате ДД.ММ.ГГГГ) в соответствии с записью в документе, удостоверяющем личность налогоплательщика;

2) код вида документа, удостоверяющего личность налогоплательщика, в соответствии с приложением N 4 к настоящему Порядку;

3) серия и номер - реквизиты (серия и номер) документа, удостоверяющего личность физического лица, знак "N" не проставляется, серия и номер документа разделяются знаком " " ("пробел").

17. В поле "Номер контактного телефона" указывается номер телефона налогоплательщика или его представителя с указанием телефонного кода города, без пробелов, без скобок, без прочерков.

18. В поле "На __ страницах с приложением подтверждающих документов или их копий на __ листах" указывается количество страниц, на которых составлена Декларация, а также количество приложенных к Декларации листов подтверждающих документов и (или) их копий, в том числе количество листов документа, подтверждающего полномочия представителя налогоплательщика (в случае представления Декларации представителем налогоплательщика).

19. В разделе титульного листа "Достоверность и полноту сведений, указанных в настоящей декларации, подтверждаю" указывается:

1) в верхней части раздела проставляется:

1 - если достоверность и полнота сведений, указанных в Декларации, подтверждены руководителем организации-налогоплательщика или налогоплательщиком - физическим лицом (индивидуальным предпринимателем);

2 - если достоверность и полнота сведений, указанных в Декларации, подтверждены представителем налогоплательщика;

2) в поле "фамилия, имя, отчество <1> полностью" построчно указываются:

при представлении Декларации организацией - фамилия, имя, отчество руководителя организации полностью, проставляется его личная подпись (в месте, отведенном для подписи) и дата подписания;

при представлении Декларации физическим лицом (индивидуальным предпринимателем) - фамилия, имя, отчество физического лица (индивидуального предпринимателя), проставляется его личная подпись и дата подписания;

при представлении Декларации представителем налогоплательщика - физическим лицом - фамилия, имя, отчество представителя налогоплательщика полностью, проставляется личная подпись представителя налогоплательщика и дата подписания;

при представлении Декларации представителем налогоплательщика - юридическим лицом - фамилия, имя, отчество физического лица, уполномоченного в соответствии с документом, подтверждающим полномочия представителя налогоплательщика - юридического лица, удостоверять достоверность и полноту сведений, указанных в Декларации;

3) при представлении Декларации представителем налогоплательщика в поле "Наименование и реквизиты документа, подтверждающего полномочия представителя налогоплательщика" указываются наименование и реквизиты документа, подтверждающего полномочия представителя налогоплательщика.

Для доверенности, совершенной в форме электронного документа в соответствии с положениями пункта 3 статьи 29, указывается GUID доверенности.

20. Раздел титульного листа "Заполняется работником налогового органа" содержит сведения о представлении Декларации:

1) код способа представления Декларации в соответствии с кодами, определяющими способ представления Декларации, согласно приложению N 5 к настоящему Порядку;

2) количество страниц Декларации;

3) количество листов, подтверждающих документов или их копий, приложенных к Декларации;

4) дату представления Декларации;

5) фамилию и инициалы имени и отчества работника налогового органа, принявшего Декларацию;

6) подпись работника налогового органа, принявшего Декларацию.

III. Заполнение Раздела 1 Декларации

21. В Разделе 1 Декларации указывается сумма налога, подлежащая уплате в бюджет.

22. По строке 005 указывается код бюджетной классификации Российской Федерации (далее - КБК), в соответствии с которым должна осуществляться уплата соответствующей суммы налога.

23. В каждом блоке строк с кодами 010 - 020:

1) по строке 010 "Код по ОКТМО" указывается код соответствующего муниципального образования по месту нахождения средства размещения.

Поле "Код по ОКТМО" заполняется в соответствии с пунктом 10 настоящего Порядка;

2) по строке 020 указывается сумма налога за налоговый период, подлежащая уплате в бюджет, соответствующая строке 150 Раздела 2 Декларации.

В случае, если налог рассчитывается в отношении нескольких средств размещения, относящихся к одному ОКТМО, сумма налога, подлежащая уплате в бюджет, суммируется.

24. В случае недостаточности строк, имеющих код 010, следует заполнить необходимое количество листов Раздела 1 Декларации.

IV. Заполнение Раздела 2 Декларации

25. Раздел 2 Декларации заполняется организациями и физическими лицами (индивидуальными предпринимателями) отдельно по каждому средству размещения.

26. В строке 001 "Идентификационный номер в реестре классифицированных средств размещения" отражается идентификационный номер средства размещения, указанный в реестре классифицированных средств размещения, предусмотренном Федеральным законом от 24 ноября 1996 года N 132-ФЗ "Об основах туристской деятельности в Российской Федерации".

27. По строке 010 "Название средства размещения" указывается название средства размещения.

28. В поле "Место нахождения средства размещения" (020) указываются:

1) код субъекта Российской Федерации в соответствии приложением N 7 к настоящему Порядку;

2) муниципальный район - 1; городской округ - 2; внутригородская территория города федерального значения - 3; муниципальный округ - 4; федеральная территория - 5.

В поле "вид" проставляется соответствующее цифровое значение.

В поле "наименование" указывается наименование соответствующего вида муниципального образования;

3) городское поселение - 1, сельское поселение - 2, межселенная территория в составе муниципального района - 3; внутригородской район городского округа - 4.

В поле "вид" проставляется соответствующее цифровое значение.

В поле "наименование" указывается наименование соответствующего вида муниципального образования.

В случае указания в поле "вид" значения 3, поле "наименование" заполняется при наличии наименования межселенной территории в составе муниципального района;

4) населенный пункт (в том числе город, деревня, село).

В поле "вид" указывается сокращенное наименование вида населенного пункта.

В поле "наименование" указывается наименование соответствующего населенного пункта;

5) элемент планировочной структуры.

В поле "тип" указывается сокращенное наименование типа элемента планировочной структуры.

В поле "наименование" указывается наименование соответствующего типа элемента планировочной структуры;

6) элемент улично-дорожной сети.

В поле "тип" указывается сокращенное наименование типа элемента улично-дорожной сети.

В поле "наименование" указывается наименование соответствующего типа элемента улично-дорожной сети;

7) земельный участок.

В поле "номер" указывается номер земельного участка;

8) здание/сооружение/объект незавершенного строительства.

В поле "тип" указывается сокращенное наименование типа элемента объекта адресации.

В поле "номер" указывается номер соответствующего типа элемента объекта адресации.

При наличии в структуре адреса объекта адресации одновременно нескольких типов элементов объектов адресации (в том числе строение, сооружение, корпус, литер) последовательно указываются тип и наименование всех имеющихся элементов данного адреса;

9) помещение в пределах здания, сооружения/машино-место.

В поле "тип" указывается сокращенное наименование типа элемента объекта адресации.

В поле "номер" указывается номер соответствующего типа элемента объекта адресации.

Адресообразующие элементы, указанные в подпунктах 1 - 3 пункта 28 настоящего Порядка, при написании адреса являются обязательными.

Иные адресообразующие элементы указываются при написании адреса при их наличии в структуре данного адреса.

29. По строке 040 "Категория средства размещения (код)" указывается код категории средства размещения в соответствии с приложением N 6 к настоящему Порядку.

30. По строке 050 указывается КБК, в соответствии с которым должна осуществляться уплата соответствующей суммы налога.

31. Строка 060 "Код по ОКТМО" заполняется в соответствии с пунктом 10 настоящего Порядка.

32. По строке 070 указывается общая стоимость всех услуг по предоставлению мест для временного проживания в средстве размещения (его части) без учета сумм налога и налога на добавленную стоимость.

33. По строке 075 указывается количество лиц, с которыми заключен договор на оказание услуг по предоставлению мест для временного проживания.

34. По строке 080 указывается стоимость услуг по предоставлению мест для временного проживания, не включаемая в налоговую базу на основании пункта 2 статьи 418.4 Кодекса.

35. По сроке 085 указывается количество лиц, предоставивших документы, подтверждающие соответствующий статус физического лица, в соответствии с пунктом 2 статьи 418.4 Кодекса.

36. По строке 086 указывается стоимость услуг по предоставлению мест для временного проживания, не включаемая в налоговую базу на основании пункта 3 статьи 418.4 Кодекса.

37. По строке 087 указывается количество лиц, предоставивших документы, подтверждающие соответствующий статус физического лица, в соответствии с пунктом 3 статьи 418.4 Кодекса.

38. По строке 090 указывается стоимость услуг, в отношении которых исчислен минимальный налог в соответствии с абзацем вторым пункта 1 статьи 418.7 Кодекса.

39. По строке 100 указывается налоговая база, налог с которой подлежит исчислению по ставке, установленной нормативным правовым актом представительного органа муниципального образования (законами городов федерального значения Москвы, Санкт-Петербурга и Севастополя, нормативными правовыми актами представительного органа федеральной территории "Сириус"), определяемая как разница между значением показателя строки 070 и значениями показателей строк 080, 086 и 090.

40. По строке 110 указывается ставка налога, установленная нормативным правовым актом представительного органа муниципального образования (законами городов федерального значения Москвы, Санкт-Петербурга и Севастополя, нормативными правовыми актами представительного органа федеральной территории "Сириус") в соответствии со статьей 418.5 Кодекса.

41. По строке 120 указывается сумма исчисленного налога без учета суммы минимального налога, определяемая как произведение значений строк 100 и 110.

42. По строке 130 указывается сумма минимального налога, подлежащая уплате за налоговый период, рассчитанная в соответствии с абзацем вторым пункта 1 статьи 418.7 Кодекса.

43. По строке 140 указывается сумма налога, в отношении которой налогоплательщик освобождается от уплаты в связи с предоставлением льготы в соответствии с абзацем вторым пункта 2 статьи 418.1 Кодекса.

44. По строке 150 указывается итоговая сумма налога за налоговый период, подлежащая уплате в бюджет, определяемая как сумма значений строки 120 и строки 130 за вычетом значения строки 140 данного раздела Декларации.

45. Значения показателей строк 070, 080, 086, 090, 100, 120 - 150 указываются в полных рублях в соответствии с пунктом 4 настоящего Порядка.

Приложение N 1
к Порядку заполнения налоговой
декларации по туристическому налогу,
утвержденному приказом ФНС России
от 05.11.2024 N ЕД-7-3/992@

КОДЫ НАЛОГОВЫХ ПЕРИОДОВ

Код Наименование
21 I квартал
22 II квартал
23 III квартал
24 IV квартал

Приложение N 2
к Порядку заполнения налоговой
декларации по туристическому налогу,
утвержденному приказом ФНС России
от 05.11.2024 N ЕД-7-3/992@

КОДЫ МЕСТА ПРЕДСТАВЛЕНИЯ НАЛОГОВОЙ ДЕКЛАРАЦИИ В НАЛОГОВЫЙ ОРГАН

Код Наименование
213 По месту учета в качестве крупнейшего налогоплательщика
216 По месту учета правопреемника, являющегося крупнейшим налогоплательщиком
620 По месту нахождения средства размещения

Приложение N 3
к Порядку заполнения налоговой
декларации по туристическому налогу,
утвержденному приказом ФНС России
от 05.11.2024 N ЕД-7-3/992@

КОДЫ ФОРМ РЕОРГАНИЗАЦИИ И КОД ЛИКВИДАЦИИ ОРГАНИЗАЦИИ

Код Наименование
1 Преобразование
2 Слияние
3 Разделение
5 Присоединение
6 Разделение с одновременным присоединением
0 Ликвидация

Приложение N 4
к Порядку заполнения налоговой
декларации по туристическому налогу,
утвержденному приказом ФНС России
от 05.11.2024 N ЕД-7-3/992@

КОДЫ ВИДОВ ДОКУМЕНТА

Код Наименование документа
21 Паспорт гражданина Российской Федерации
03 Свидетельство о рождении
10 Паспорт иностранного гражданина
11 Свидетельство о рассмотрении ходатайства о признании лица беженцем на территории Российской Федерации по существу
12 Вид на жительство в Российской Федерации
13 Удостоверение беженца
15 Разрешение на временное проживание в Российской Федерации
16 Временное удостоверение личности лица без гражданства в Российской Федерации
19 Свидетельство о предоставлении временного убежища на территории Российской Федерации
22 Паспорт гражданина Российской Федерации, удостоверяющий личность гражданина Российской Федерации за пределами территории Российской Федерации
23 Свидетельство о рождении, выданное уполномоченным органом иностранного государства
91 Иные документы, признаваемые в соответствии с законодательством Российской Федерации или в соответствии с международными договорами Российской Федерации в качестве документов, удостоверяющих личность налогоплательщика

Приложение N 5
к Порядку заполнения налоговой
декларации по туристическому налогу,
утвержденному приказом ФНС России
от 05.11.2024 N ЕД-7-3/992@

КОДЫ, ОПРЕДЕЛЯЮЩИЕ СПОСОБ ПРЕДСТАВЛЕНИЯ НАЛОГОВОЙ ДЕКЛАРАЦИИ ПО ТУРИСТИЧЕСКОМУ НАЛОГУ В НАЛОГОВЫЙ ОРГАН

Код Наименование
01 На бумажном носителе (по почте)
02 На бумажном носителе (лично)
04 По телекоммуникационным каналам связи с электронной подписью
05 Другое
09 На бумажном носителе с использованием штрих-кода (лично)
10 На бумажном носителе с использованием штрих-кода (по почте)

Приложение N 6
к Порядку заполнения налоговой
декларации по туристическому налогу,
утвержденному приказом ФНС России
от 05.11.2024 N ЕД-7-3/992@

КОДЫ КАТЕГОРИЙ СРЕДСТВ РАЗМЕЩЕНИЯ

Код Наименование
0 Без звезд
1 Одна звезда
2 Две звезды
3 Три звезды
4 Четыре звезды
5 Пять звезд
6 Иное

Приложение N 7
к Порядку заполнения налоговой
декларации по туристическому налогу,
утвержденному приказом ФНС России
от 05.11.2024 N ЕД-7-3/992@

КОДЫ СУБЪЕКТОВ РОССИЙСКОЙ ФЕДЕРАЦИИ И ИНЫХ ТЕРРИТОРИЙ

Код Наименование
01 Республика Адыгея (Адыгея)
02 Республика Башкортостан
03 Республика Бурятия
04 Республика Алтай
05 Республика Дагестан
06 Республика Ингушетия
07 Кабардино-Балкарская Республика
08 Республика Калмыкия
09 Карачаево-Черкесская Республика
10 Республика Карелия
11 Республика Коми
12 Республика Марий Эл
13 Республика Мордовия
14 Республика Саха (Якутия)
15 Республика Северная Осетия - Алания
16 Республика Татарстан (Татарстан)
17 Республика Тыва
18 Удмуртская Республика
19 Республика Хакасия
20 Чеченская Республика
21 Чувашская Республика - Чувашия
22 Алтайский край
23 Краснодарский край либо федеральная территория "Сириус"
24 Красноярский край
25 Приморский край
26 Ставропольский край
27 Хабаровский край
28 Амурская область
29 Архангельская область
30 Астраханская область
31 Белгородская область
32 Брянская область
33 Владимирская область
34 Волгоградская область
35 Вологодская область
36 Воронежская область
37 Ивановская область
38 Иркутская область
39 Калининградская область
40 Калужская область
41 Камчатский край
42 Кемеровская область - Кузбасс
43 Кировская область
44 Костромская область
45 Курганская область
46 Курская область
47 Ленинградская область
48 Липецкая область
49 Магаданская область
50 Московская область
51 Мурманская область
52 Нижегородская область
53 Новгородская область
54 Новосибирская область
55 Омская область
56 Оренбургская область
57 Орловская область
58 Пензенская область
59 Пермский край
60 Псковская область
61 Ростовская область
62 Рязанская область
63 Самарская область
64 Саратовская область
65 Сахалинская область
66 Свердловская область
67 Смоленская область
68 Тамбовская область
69 Тверская область
70 Томская область
71 Тульская область
72 Тюменская область
73 Ульяновская область
74 Челябинская область
75 Забайкальский край
76 Ярославская область
77 Город федерального значения Москва
78 Город федерального значения Санкт-Петербург
79 Еврейская автономная область
83 Ненецкий автономный округ
86 Ханты-Мансийский автономный округ - Югра
87 Чукотский автономный округ
89 Ямало-Ненецкий автономный округ
90 Запорожская область
91 Республика Крым
92 Город федерального значения Севастополь
93 Донецкая Народная Республика
94 Луганская Народная Республика
95 Херсонская область
99 Иные территории, включая город и космодром Байконур

Приложение N 3
к приказу ФНС России
от 05.11.2024 N ЕД-7-3/992@

ФОРМАТ ПРЕДСТАВЛЕНИЯ НАЛОГОВОЙ ДЕКЛАРАЦИИ ПО ТУРИСТИЧЕСКОМУ НАЛОГУ В ЭЛЕКТРОННОЙ ФОРМЕ

I. ОБЩИЕ СВЕДЕНИЯ

1. Настоящий формат описывает требования к XML-файлам (далее - файл обмена) передачи в электронной форме налоговой декларации по туристическому налогу в налоговые органы.

2. Номер версии настоящего формата 5.01, часть 196.

II. ОПИСАНИЕ ФАЙЛА ОБМЕНА

3. Имя файла обмена должно иметь следующий вид:

R_T_A_K_O_GGGGMMDD_N, где:

R_T - префикс, принимающий значение NO_TURISTNAL;

A_K - идентификатор получателя информации, где: A - идентификатор получателя, которому направляется файл обмена, K - идентификатор конечного получателя, для которого предназначена информация из данного файла обмена. Передача файла от отправителя к конечному получателю (К) может осуществляться в несколько этапов через другие налоговые органы, осуществляющие передачу файла на промежуточных этапах, которые обозначаются идентификатором A. В случае передачи файла от отправителя к конечному получателю при отсутствии налоговых органов, осуществляющих передачу на промежуточных этапах, значения идентификаторов A и К совпадают. Каждый из идентификаторов (A и K) имеет вид для налоговых органов - четырехразрядный код налогового органа;

O - идентификатор отправителя информации, имеет вид:

для организаций - девятнадцатиразрядный код (идентификационный номер налогоплательщика (далее - ИНН) и код причины постановки на учет (далее - КПП) организации (обособленного подразделения);

для физических лиц - двенадцатиразрядный код (ИНН физического лица);

GGGG - год формирования передаваемого файла, MM - месяц, DD - день;

N - идентификационный номер файла. (Длина - от 1 до 36 знаков. Идентификационный номер файла должен обеспечивать уникальность файла).

Расширение имени файла - XML. Расширение имени файла может указываться как строчными, так и прописными буквами.

Параметры первой строки файла обмена

Первая строка XML-файла должна иметь следующий вид:

<?xml version =" 1.0" encoding ="windows-1251 "?>

Имя файла, содержащего XML-схему файла обмена, должно иметь следующий вид:

NO_TURISTNAL_1_196_00_05_01 _xx, где xx - номер версии схемы.

Расширение имени файла - xsd.

XML-схема файла обмена приводится отдельным файлом и размещается на официальном сайте Федеральной налоговой службы в информационно-телекоммуникационной сети "Интернет".

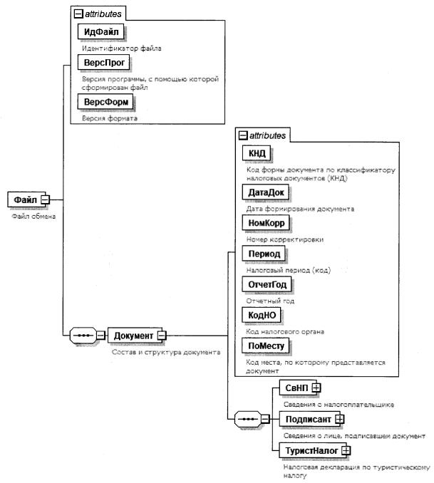
4. Логическая модель файла обмена представлена в виде диаграммы структуры файла обмена на рисунке 1 настоящего формата. Элементами логической модели файла обмена являются элементы и атрибуты XML-файла. Перечень структурных элементов логической модели файла обмена и сведения о них приведены в таблицах 4.1 - 4.22 настоящего формата.

Для каждого структурного элемента логической модели файла обмена приводятся следующие сведения:

наименование элемента. Приводится полное наименование элемента. В строке таблицы могут быть описаны несколько элементов, наименования которых разделены символом "|". Такая форма записи применяется при наличии в файле обмена только одного элемента из описанных в этой строке;

сокращенное наименование (код) элемента. Приводится сокращенное наименование элемента. Синтаксис сокращенного наименования должен удовлетворять спецификации XML;

признак типа элемента. Может принимать следующие значения: "С" - сложный элемент логической модели (содержит вложенные элементы), "П" - простой элемент логической модели, реализованный в виде элемента XML-файла, "А" - простой элемент логической модели, реализованный в виде атрибута элемента XML-файла. Простой элемент логической модели не содержит вложенные элементы;

формат элемента. Формат элемента представляется следующими условными обозначениями: T - символьная строка; N - числовое значение (целое или дробное).

Формат символьной строки указывается в виде T(n-k) или T(=k), где: n - минимальное количество знаков, k - максимальное количество знаков, символ "-" - разделитель, символ "=" означает фиксированное количество знаков в строке. В случае, если минимальное количество знаков равно 0, формат имеет вид T(0-k). В случае, если максимальное количество знаков не ограничено, формат имеет вид T(n-).

Формат числового значения указывается в виде N(m.k), где: m - максимальное количество знаков в числе, включая целую и дробную часть числа без разделяющей десятичной точки и знака (для отрицательного числа), k - максимальное число знаков дробной части числа. Если число знаков дробной части числа равно 0 (то есть число целое), то формат числового значения имеет вид N(m).

Для простых элементов, являющихся базовыми в XML, таких как элемент с типом "date", поле "Формат элемента" не заполняется. Для таких элементов в поле "Дополнительная информация" указывается тип базового элемента;

признак обязательности элемента определяет обязательность наличия элемента (совокупности наименования элемента и его значения) в файле обмена. Признак обязательности элемента может принимать следующие значения: "О" - наличие элемента в файле обмена обязательно; "Н" - наличие элемента в файле обмена необязательно, то есть элемент может отсутствовать. Если элемент принимает ограниченный перечень значений (по классификатору, справочнику, кодовому словарю), то признак обязательности элемента дополняется символом "К". В случае если количество реализаций элемента может быть более одной, то признак обязательности элемента дополняется символом "М".

К вышеперечисленным признакам обязательности элемента может добавляться значение "У" в случае описания в XML-схеме условий, предъявляемых к элементу в файле обмена, описанных в графе "Дополнительная информация";

дополнительная информация содержит, при необходимости, требования к элементу файла обмена, не указанные ранее. Для сложных элементов указывается ссылка на таблицу, в которой описывается состав данного элемента. Для элементов, принимающих ограниченный перечень значений из классификатора (справочника, кодового словаря), указывается соответствующее наименование классификатора (справочника, кодового словаря) или приводится перечень возможных значений. Для классификатора (справочника, кодового словаря) может указываться ссылка на его местонахождение. Для элементов, использующих пользовательский тип данных, указывается наименование типового элемента.

Рисунок 1. Диаграмма структуры файла обмена

Таблица 4.1

Файл обмена (Файл)

Наименование элемента Сокращенное наименование (код) элемента Признак типа элемента Формат элемента Признак обязательности элемента Дополнительная информация
Идентификатор файла ИдФайл А T(1-255) ОУ Содержит (повторяет) имя сформированного файла (без расширения)
Версия программы, с помощью которой сформирован файл ВерсПрог А T(1-40) О  
Версия формата ВерсФорм А T(1-5) О Принимает значение: 5.01
Состав и структура документа Документ С   О Состав элемента представлен в таблице 4.2

Таблица 4.2

Состав и структура документа (Документ)

Наименование элемента Сокращенное наименование (код) элемента Признак типа элемента Формат элемента Признак обязательности элемента Дополнительная информация
Код формы документа по классификатору налоговых документов (КНД) КНД А T(=7) ОК Типовой элемент <КНДТип>.
Принимает значение: 1153008
Дата формирования документа ДатаДок А T(=10) О Типовой элемент <ДатаТип>.
Дата в формате ДД.ММ.ГГГГ
Номер корректировки НомКорр А N(3) О Принимает значение:
0 - первичный документ,
1, 2, 3 и так далее - уточненный документ.
Для уточненного документа значение должно быть на 1 больше ранее принятого налоговым органом документа
Налоговый период (код) Период А T(=2) ОК Принимает значение в соответствии с приложением N 1 к Порядку заполнения налоговой декларации по туристическому налогу, утвержденному настоящим приказом (далее - Порядок заполнения):
21 - 1 квартал |
22 - 2 квартал |
23 - 3 квартал |
24 - 4 квартал
Отчетный год ОтчетГод А   О Типовой элемент <xs:gYear>.
Год в формате ГГГГ
Код налогового органа КодНО А T(=4) ОК Типовой элемент <СОНОТип>
Код места, по которому представляется документ ПоМесту А T(=3) ОК Принимает значение в соответствии с приложением N 2 к Порядку заполнения:
213 - по месту учета в качестве крупнейшего налогоплательщика |
216 - по месту учета правопреемника, являющегося крупнейшим налогоплательщиком |
620 - по месту нахождения средства размещения
Сведения о налогоплательщике СвНП С   О Состав элемента представлен в таблице 4.3
Сведения о лице, подписавшем документ Подписант С   О Состав элемента представлен в таблице 4.9
Налоговая декларация по туристическому налогу ТуристНалог С   О Состав элемента представлен в таблице 4.11

Таблица 4.3

Сведения о налогоплательщике (СвНП)

Наименование элемента Сокращенное наименование (код) элемента Признак типа элемента Формат элемента Признак обязательности элемента Дополнительная информация
Номер контактного телефона Тлф А T(1-20) Н  
Налогоплательщик - организация | НПЮЛ С   О Состав элемента представлен в таблице 4.4
Налогоплательщик - индивидуальный предприниматель | НПИП С   О Состав элемента представлен в таблице 4.6
Налогоплательщик - физическое лицо, не являющееся индивидуальным предпринимателем НПФЛ С   О Состав элемента представлен в таблице 4.7

Таблица 4.4

Налогоплательщик - организация (НПЮЛ)

Наименование элемента Сокращенное наименование (код) элемента Признак типа элемента Формат элемента Признак обязательности элемента Дополнительная информация
Наименование организации НаимОрг А T(1-1000) О  
ИНН организации ИННЮЛ А T(=10) О Типовой элемент <ИННЮЛТип>
КПП КПП А T(=9) О Типовой элемент <КППТип>
Сведения о реорганизованной (ликвидированной) организации СвРеоргЮЛ С   Н Состав элемента представлен в таблице 4.5

Таблица 4.5

Сведения о реорганизованной (ликвидированной) организации (СвРеоргЮЛ)

Наименование элемента Сокращенное наименование (код) элемента Признак типа элемента Формат элемента Признак обязательности элемента Дополнительная информация
Код формы реорганизации (ликвидации) ФормРеорг А T(=1) ОК Принимает значение в соответствии с приложением N 3 к Порядку заполнения:
0 - ликвидация |
1 - преобразование |
2 - слияние |
3 - разделение |
5 - присоединение |
6 - разделение с одновременным присоединением
ИНН организации ИННЮЛ А T(=10) НУ Типовой элемент <ИННЮЛТип>.
Элемент обязателен при
<ФормРеорг> = 1 | 2 | 3 | 5 | 6
КПП КПП А T(=9) НУ Типовой элемент <КППТип>.
Элемент обязателен при
<ФормРеорг> - 1 | 2 | 3 | 5 | 6

Таблица 4.6

Налогоплательщик - индивидуальный предприниматель (НПИП)

Наименование элемента Сокращенное наименование (код) элемента Признак типа элемента Формат элемента Признак обязательности элемента Дополнительная информация
ИНН физического лица ИННФЛ А T(=12) О Типовой элемент <ИННФЛТип>
Номер записи в ЕРН ИдЕРН А T(=12) Н Принимает значение в виде
XXXXXXXXXXXX, где X - цифра от 0 до 9
Фамилия, имя, отчество (при наличии) ФИОФЛ С   О Типовой элемент <ФИОТип>.
Состав элемента представлен в таблице 4.22

Таблица 4.7

Налогоплательщик - физическое лицо, не являющееся индивидуальным предпринимателем (НПФЛ)

Наименование элемента Сокращенное наименование (код) элемента Признак типа элемента Формат элемента Признак обязательности элемента Дополнительная информация
Фамилия, имя, отчество (при наличии) ФИОФЛ С   О Типовой элемент <ФИОТип>.
Состав элемента представлен в таблице 4.22
ИНН физического лица | ИННФЛ П T(=12) О Типовой элемент <ИННФЛТип>
Номер записи в ЕРН | ИдЕРН П T(=12) О Принимает значение в виде
XXXXXXXXXXXX, где X - цифра от 0 до 9
Иные идентификационные данные и сведения о документе, удостоверяющем личность ПерсДанФЛ С   О Состав элемента представлен в таблице 4.8

Таблица 4.8

Иные идентификационные данные и сведения о документе, удостоверяющем личность (ПерсДанФЛ)

Наименование элемента Сокращенное наименование (код) элемента Признак типа элемента Формат элемента Признак обязательности элемента Дополнительная информация
Дата рождения ДатаРожд А T(=10) О Типовой элемент <ДатаТип>.
Дата в формате ДД.ММ.ГГГГ
Сведения о документе, удостоверяющем личность УдЛичн С   О Типовой элемент <УдЛичнФЛТип>.
Состав элемента представлен в таблице 4.21

Таблица 4.9

Сведения о лице, подписавшем документ (Подписант)

Наименование элемента Сокращенное наименование (код) элемента Признак типа элемента Формат элемента Признак обязательности элемента Дополнительная информация
Признак лица, подписавшего документ ПрПодп А T(=1) ОК Принимает значение:
1 - налогоплательщик |
2 - представитель налогоплательщика
Фамилия, имя, отчество (при наличии) ФИО С   НУ Типовой элемент <ФИОТип>.
Состав элемента представлен в таблице 4.22.
Элемент обязателен при выполнении одного из условий:
- <ПрПодп> = 2 |
- <ПрПодп> = 1 и наличие <НПЮЛ>
Сведения о представителе налогоплательщика СвПред С   НУ Состав элемента представлен в таблице 4.10. Элемент обязателен при <ПрПодп>=2

Таблица 4.10

Сведения о представителе налогоплательщика (СвПред)

Наименование элемента Сокращенное наименование (код) элемента Признак типа элемента Формат элемента Признак обязательности элемента Дополнительная информация
Наименование и реквизиты документа, подтверждающего полномочия представителя налогоплательщика НаимДок А T(1-120) О Для доверенности, совершенной в форме электронного документа, указывается GUID доверенности

Таблица 4.11

Налоговая декларация по туристическому налогу (ТуристНалог)

Наименование элемента Сокращенное наименование (код) элемента Признак типа элемента Формат элемента Признак обязательности элемента Дополнительная информация
Сумма налога, подлежащая уплате в бюджет СумНалПодУпл С   ОМ Состав элемента представлен в таблице 4.12
Сведения об объектах налогообложения и расчет суммы налога СвОбктНалог С   ОМ Состав элемента представлен в таблице 4.14

Таблица 4.12

Сумма налога, подлежащая уплате в бюджет (СумНалПодУпл)

Наименование элемента Сокращенное наименование (код) элемента Признак типа элемента Формат элемента Признак обязательности элемента Дополнительная информация
Код бюджетной классификации КБК А T(=20) ОК Типовой элемент <КБКТип>
Сумма налога, подлежащая уплате в бюджет, по коду по ОКТМО СумНал С   ОМ Состав элемента представлен в таблице 4.13

Таблица 4.13

Сумма налога, подлежащая уплате в бюджет, по коду по ОКТМО (СумНал)

Наименование элемента Сокращенное наименование (код) элемента Признак типа элемента Формат элемента Признак обязательности элемента Дополнительная информация
Код по ОКТМО ОКТМО А T(=8) | T(-11) ОК Типовой элемент <ОКТМОТип>.
Принимает значение в соответствии с Общероссийским классификатором территорий муниципальных образований
Сумма налога, подлежащая уплате в бюджет СуммНал А N(15) О  

Таблица 4.14

Сведения об объектах налогообложения и расчет суммы налога (СвОбктНалог)

Наименование элемента Сокращенное наименование (код) элемента Признак типа элемента Формат элемента Признак обязательности элемента Дополнительная информация
Идентификационный номер в реестре классифицированных средств размещения ПорядНомер А T(1-13) О  
Название средства размещения НаимОб А T(1-1000) О  
Категория средства размещения КатСрРазм А T(=1) ОК Принимает значение в соответствии с приложением N 6 к Порядку заполнения
Код бюджетной классификации КБК А T(=20) ОК Типовой элемент <КБКТип>
Код по ОКТМО ОКТМО А T(=8) | T(=11) ОК Типовой элемент <ОКТМОТип>.
Принимает значение в соответствии с Общероссийским классификатором территорий муниципальных образований
Место нахождения средства размещения АдрМН С   О Типовой элемент <АдрФИАСТип>.
Состав элемента представлен в таблице 4.16
Расчет налога РасчетНалог С   О Состав элемента представлен в таблице 4.15

Таблица 4.15

Расчет налога (РасчетНалог)

Наименование элемента Сокращенное наименование (код) элемента Признак типа элемента Формат элемента Признак обязательности элемента Дополнительная информация
Стоимость услуг всего СтмУсл А N(15) О  
Количество лиц, которые приобрели услуги по временному проживанию КолЛицВрПрож А N(6) О  
Стоимость услуг, не включаемая в налоговую базу на основании пункта 2 статьи 418.4 Налогового кодекса Российской Федерации СтмУслИск А N(15) О  
Количество лиц, предоставивших документы в соответствии с пунктом 2 статьи 418.4 Налогового кодекса Российской Федерации КолЛицПрДок А N(6) О  
Стоимость услуг, не включаемая в налоговую базу на основании пункта 3 статьи 418.4 Налогового кодекса Российской Федерации СтмУслИскЗ А N(15) О  
Количество лиц, предоставивших документы в соответствии с пунктом 3 статьи 418.4 Налогового кодекса Российской Федерации КолЛицПрДокЗ А N(6) О  
Стоимость услуг, в отношении которых исчислен минимальный налог СтмУслИсч А N(15) О  
Налоговая база, налог с которой подлежит исчислению по ставке, установленной нормативным правовым актом представительного органа муниципального образования (законами городов федерального значения Москвы, Санкт-Петербурга и Севастополя, нормативными правовыми актами представительного органа федеральной территории "Сириус") НалогБаз А N(15) О  
Ставка налога, установленная нормативным правовым актом представительного органа муниципального образования (законами городов федерального значения Москвы, Санкт-Петербурга и Севастополя, нормативными правовыми актами представительного органа федеральной территории "Сириус") (%) СтавНал А N(3.2) О  
Сумма исчисленного налога без учета суммы минимального налога СумИсчНалБез А N(15) О  
Сумма исчисленного минимального налога СумИсчНал А N(15) О  
Сумма налога, в отношении которой налогоплательщик освобождается от уплаты в связи с предоставлением льготы в соответствии с абзацем вторым пункта 2 статьи 418.1 Налогового кодекса Российской Федерации СумНалОсвУп А N(15) О  
Итого сумма налога, подлежащая уплате в бюджет ИтогСумНал А N(15) О  

Таблица 4.16

Адрес по ФИАС (АдрФИАСТип)

Наименование элемента Сокращенное наименование (код) элемента Признак типа элемента Формат элемента Признак обязательности элемента Дополнительная информация
Уникальный идентификатор адресного объекта в государственном адресном реестре (ГАР) ИдНом А T(1-36) Н Элемент применяется только при представлении документа в электронной форме
Субъект Российской Федерации (код) Регион П T(=2) ОК Типовой элемент <ССРФТип>.
Принимает значение в соответствии с приложением N 7 к Порядку заполнения
Муниципальный район/городской округ/внутригородская территория города федерального значения/муниципальный округ/федеральная территория МуниципРайон С   НУ Типовой элемент <ВидНаимКодТип>.
Состав элемента представлен в таблице 4.17.
Элемент обязателен, если значение элемента <Регион> не равно 99
Городское поселение/сельское поселение/межселенная территория в составе муниципального района/внутригородской район городского округа ГородСелПоселен С   Н Типовой элемент <ВидНаимКодТип>.
Состав элемента представлен в таблице 4.17
Населенный пункт (в том числе город, деревня, село) НаселенПункт С   Н Типовой элемент <ВидНаимТип>.
Состав элемента представлен в таблице 4.18
Элемент планировочной структуры ЭлПланСтруктур С   Н Типовой элемент <ТипНаимТип>.
Состав элемента представлен в таблице 4.19
Элемент улично-дорожной сети ЭлУлДорСети С   Н Типовой элемент <ТипНаимТип>.
Состав элемента представлен в таблице 4.19
Земельный участок (номер) ЗемелУчасток П T(1-50) Н  
Здание/сооружение/объект незавершенного строительства Здание С   НМ Типовой элемент <НомерТип>.
Состав элемента представлен в таблице 4.20.
Признак множественности элемента "М" может принимать значение от 0 до 3
Помещение в пределах здания, сооружения/машино-место ПомещЗдания С   Н Типовой элемент <НомерТип>.
Состав элемента представлен в таблице 4.20

Таблица 4.17

Сведения о виде (код) и наименовании адресного элемента (ВидНаимКодТип)

Наименование элемента Сокращенное наименование (код) элемента Признак типа элемента Формат элемента Признак обязательности элемента Дополнительная информация
Вид (код) элемента ВидКод А T(=1) ОК Принимает значения:
для элемента <МуниципРайон>
-------------------------------------
1 - муниципальный район |
2 - городской округ |
3 - внутригородская территория города федерального значения |
4 - муниципальный округ |
5 - федеральная территория |
для элемента <ГородСелПоселен>
---------------------------------------
1 - городское поселение |
2 - сельское поселение |
3 - межселенная территория в составе муниципального района |
4 - внутригородской район городского округа
Наименование элемента Наим А T(1-255) О  

Таблица 4.18

Сведения о виде и наименовании адресного элемента (ВидНаимТип)

Наименование элемента Сокращенное наименование (код) элемента Признак типа элемента Формат элемента Признак обязательности элемента Дополнительная информация
Вид элемента Вид А T(1-50) О  
Наименование элемента Наим А T(1-255) О  

Таблица 4.19

Сведения о типе и наименовании адресного элемента (ТипНаимТип)

Наименование элемента Сокращенное наименование (код) элемента Признак типа элемента Формат элемента Признак обязательности элемента Дополнительная информация
Тип элемента Тип А T(1-50) О  
Наименование элемента Наим А T(1-255) О  

Таблица 4.20

Сведения о номере адресного элемента (НомерТип)

Наименование элемента Сокращенное наименование (код) элемента Признак типа элемента Формат элемента Признак обязательности элемента Дополнительная информация
Тип элемента Тип А T(1-50) О  
Номер элемента Номер А T(1-255) О  

Таблица 4.21

Сведения о документе, удостоверяющем личность (УдЛичнФЛТип)

Наименование элемента Сокращенное наименование (код) элемента Признак типа элемента Формат элемента Признак обязательности элемента Дополнительная информация
Код вида документа КодВидДок А T(=2) ОК Типовой элемент <СПДУЛТип>.
Принимает значение в соответствии с приложением N 4 к Порядку заполнения
Серия и номер документа, удостоверяющего личность СерНомДок А T(1-25) О  

Таблица 4.22

Фамилия, имя, отчество (ФИОТип)

Наименование элемента Сокращенное наименование (код) элемента Признак типа элемента Формат элемента Признак обязательности элемента Дополнительная информация
Фамилия Фамилия А T(1-60) О  
Имя Имя А T(1-60) О  
Отчество Отчество А T(1-60) Н