Приказ ФНС РФ от 05.11.2024 N ЕД-7-3/993@

"Об утверждении формы, порядка заполнения и формата представления в электронной форме уведомления о выборе налогового органа, в который представляется налоговая декларация по туристическому налогу"
Редакция от 05.11.2024 — Действует с 24.01.2025

Зарегистрировано в Минюсте России 23 декабря 2024 г. N 80700


ФЕДЕРАЛЬНАЯ НАЛОГОВАЯ СЛУЖБА

ПРИКАЗ
от 5 ноября 2024 г. N ЕД-7-3/993@

ОБ УТВЕРЖДЕНИИ ФОРМЫ, ПОРЯДКА ЗАПОЛНЕНИЯ И ФОРМАТА ПРЕДСТАВЛЕНИЯ В ЭЛЕКТРОННОЙ ФОРМЕ УВЕДОМЛЕНИЯ О ВЫБОРЕ НАЛОГОВОГО ОРГАНА, В КОТОРЫЙ ПРЕДСТАВЛЯЕТСЯ НАЛОГОВАЯ ДЕКЛАРАЦИЯ ПО ТУРИСТИЧЕСКОМУ НАЛОГУ

В соответствии с абзацем третьим пункта 2 статьи 418.9 части второй Налогового кодекса Российской Федерации, абзацем первым пункта 1 и подпунктом 5.9.37 пункта 5 Положения о Федеральной налоговой службе, утвержденного постановлением Правительства Российской Федерации от 30.09.2004 N 506, в целях реализации положений главы 33.1 "Туристический налог" части второй Налогового кодекса Российской Федерации, а также в связи с принятием Федерального закона от 12.07.2024 N 176-ФЗ "О внесении изменений в части первую и вторую Налогового кодекса Российской Федерации, отдельные законодательные акты Российской Федерации и признании утратившими силу отдельных положений законодательных актов Российской Федерации" приказываю:

1. Утвердить:

форму уведомления о выборе налогового органа, в который представляется налоговая декларация по туристическому налогу, согласно приложению N 1 к настоящему приказу;

порядок заполнения уведомления о выборе налогового органа, в который представляется налоговая декларация по туристическому налогу, согласно приложению N 2 к настоящему приказу;

формат представления уведомления о выборе налогового органа, в который представляется налоговая декларация по туристическому налогу, в электронной форме согласно приложению N 3 к настоящему приказу.

2. Установить, что настоящий приказ вступает в силу по истечении месяца со дня его официального опубликования, но не ранее 01.01.2025.

3. Контроль за исполнением настоящего приказа возложить на заместителя руководителя Федеральной налоговой службы, координирующего методологическое обеспечение работы налоговых органов по вопросам налогообложения при применении специальных налоговых режимов.

Руководитель
Федеральной
налоговой службы
Д.В. ЕГОРОВ

Приложение N 1
к приказу ФНС России
от 05.11.2024 N ЕД-7-3/993@

                            ИНН          
                                                           
      3320   1016         КПП                   Стр.      

Форма по КНД 1150148

УВЕДОМЛЕНИЕ О ВЫБОРЕ НАЛОГОВОГО ОРГАНА, В КОТОРЫЙ ПРЕДСТАВЛЯЕТСЯ НАЛОГОВАЯ ДЕКЛАРАЦИЯ ПО ТУРИСТИЧЕСКОМУ НАЛОГУ

Представляется в налоговый орган (код)                                                          
                                                                               
                                                                               
                                                                               
                                                                               
                                                                               
                                                                               
                                                                               
                                                                               
                                                                               
                                                                               
(полное наименование организации/фамилия, имя, отчество <1> физического лица (индивидуального предпринимателя)
                                                                               
Сведения о физическом лице (заполняется, если не указан ИНН)                                            
                                                                               
Номер записи в ЕРН         -       -       -                                          
                                                                               
Иные идентификационные данные и сведения о документе, удостоверяющем личность
(заполняется, если выше не указан "Номер записи в ЕРН")
                               
                                                                               
Дата рождения     .     .                                                        
                                                                               
Код вида документа                                                                    
                                                                               
Серия и номер                                                                      
                                                                               
Номер контактного                                                                    
телефона                                                                        
                                                                               
Код налогового органа на территории муниципального образования (на территориях городов                          
федерального значения Москвы, Санкт-Петербурга и Севастополя, федеральной территории "Сириус"), в который представляется налоговая декларация по туристическому налогу                          
                                                                               
Настоящее уведомление составлено на - - 1 странице с приложением документов (копий) на       листах              

Достоверность и полноту сведений, указанных в настоящем уведомлении, подтверждаю     Заполняется работником налогового органа  
    Сведения о представлении уведомления  
                                                                                     
    1 - налогоплательщик     Данное уведомление представлено (код)            
    2 - представитель налогоплательщика                                              
                                            на - - 1 страницах                          
                                                                                   
                                            с приложением подтверждающих документов (копий)          
                                                                                   
                                            на         листах                  
                                                                                   
(фамилия, имя, отчество <1> полностью)     Дата представления уведомления     .     .        
                                                                                   
Подпись         Дата     .     .                                                      
                                                                                 
Наименование и реквизиты документа, подтверждающего полномочия представителя налогоплательщика                                              
                                                                                     
                                                                                   
                                                                                     
                                                                                   
                                            Фамилия, имя, отчество <1>   Подпись  
                                                                                     

<1> Отчество указывается при наличии.
                                                                                     
                                                                                   

Приложение N 2
к приказу ФНС России
от 05.11.2024 N ЕД-7-3/993@

ПОРЯДОК ЗАПОЛНЕНИЯ УВЕДОМЛЕНИЯ О ВЫБОРЕ НАЛОГОВОГО ОРГАНА, В КОТОРЫЙ ПРЕДСТАВЛЯЕТСЯ НАЛОГОВАЯ ДЕКЛАРАЦИЯ ПО ТУРИСТИЧЕСКОМУ НАЛОГУ

1. В полях "ИНН" и "КПП" для российской организации указываются идентификационный номер налогоплательщика (далее - ИНН) и код причины постановки на учет (далее - КПП) в соответствии с документом, подтверждающим постановку на учет этой организации в налоговом органе.

ИНН и КПП для крупнейших налогоплательщиков указываются в соответствии с документом, подтверждающим постановку на учет в налоговом органе организации в качестве крупнейшего налогоплательщика.

ИНН и КПП для иностранной организации указываются в соответствии с документом, подтверждающим постановку на учет этой иностранной организации в налоговом органе.

2. Для физического лица (индивидуального предпринимателя) ИНН указывается в соответствии с документом, подтверждающим постановку на учет физического лица в налоговом органе.

3. Налогоплательщик - физическое лицо вправе не указывать ИНН в представляемом в налоговый орган уведомлении о выборе налогового органа, в который представляется налоговая декларация по туристическому налогу (далее - Уведомление) при условии указания им в Уведомлении номера записи единого федерального информационного регистра, содержащего сведения о населении Российской Федерации, полученного в соответствии с Федеральным законом от 08.06.2020 N 168-ФЗ "О едином федеральном информационном регистре, содержащем сведения о населении Российской Федерации" (далее - номер записи в ЕРН), или иных идентификационных данных, предусмотренных пунктом 6 настоящего Порядка.

4. В поле "Представляется в налоговый орган (код)" указывается код налогового органа по месту нахождения средства размещения, в который представляется Уведомление.

5. В поле "полное наименование организации/фамилия, имя, отчество <1> физического лица (индивидуального предпринимателя)" указывается полное наименование организации, соответствующее наименованию, указанному в ее учредительных документах (при наличии в наименовании латинской транскрипции таковая указывается); в случае представления Уведомления физическим лицом (индивидуальным предпринимателем) указываются его фамилия, имя, отчество (здесь и далее по тексту отчество указывается при наличии) полностью, без сокращений, в соответствии с документом, удостоверяющим личность.

6. Раздел "Сведения о физическом лице" заполняется в случае, если в Уведомлении не заполнено поле "ИНН".

В поле "Номер записи в ЕРН" указывается номер записи в ЕРН.

Для указания номера записи в ЕРН используются 12 знакомест, дополнительно при визуализации разделенные знаком "-" (тире) после 3, 6 и 9 разрядов.

В случае, если поле "Номер записи в ЕРН" не заполняется, то указываются иные идентификационные данные и сведения о документе, удостоверяющем личность физического лица:

1) дата рождения (цифрами день, месяц, год в формате ДД.ММ.ГГГГ) в соответствии с записью в документе, удостоверяющем личность налогоплательщика;

2) код вида документа, удостоверяющего личность физического лица, в соответствии с приложением N 1 к настоящему Порядку;

3) серия и номер документа - реквизиты (серия и номер) документа, удостоверяющего личность физического лица, знак "N" не проставляется, серия и номер документа разделяются знаком " " ("пробел").

В поле "Номер контактного телефона" указывается номер телефона налогоплательщика или его представителя с указанием телефонного кода города, без пробелов, без скобок, без прочерков.

7. В поле "Код налогового органа на территории муниципального образования (на территориях городов федерального значения Москвы, Санкт-Петербурга и Севастополя, федеральной территории "Сириус"), в который представляется налоговая декларация по туристическому налогу в соответствии с пунктом 2 статьи 418.9 Налогового кодекса Российской Федерации" указывается код выбранного налогового органа.

8. В поле "с приложением подтверждающих документов (копий) на ___ листах" указывается количество приложенных к Уведомлению листов подтверждающих документов и (или) их копий, в том числе количество листов документа, подтверждающего полномочия представителя налогоплательщика (в случае представления Уведомления представителем налогоплательщика).

9. В разделе Уведомления "Достоверность и полноту сведений, указанных в настоящем уведомлении, подтверждаю:" указывается:

1) в верхней части раздела проставляется:

1 - если достоверность и полнота сведений, указанных в Уведомлении, подтверждены руководителем организации-налогоплательщика или физическим лицом (индивидуальным предпринимателем) - налогоплательщиком;

2 - если достоверность и полнота сведений, указанных в Уведомлении, подтверждены представителем налогоплательщика;

2) в поле "фамилия, имя, отчество <1> полностью" построчно указываются:

при представлении Уведомления организацией - фамилия, имя, отчество руководителя организации полностью, проставляется его личная подпись (в месте, отведенном для подписи) и дата подписания;

при представлении Уведомления физическим лицом (индивидуальным предпринимателем) - фамилия, имя, отчество физического лица (индивидуального предпринимателя), проставляется его личная подпись и дата подписания;

при представлении Уведомления представителем налогоплательщика - физическим лицом - фамилия, имя, отчество представителя налогоплательщика полностью, проставляется личная подпись представителя налогоплательщика и дата подписания;

при представлении Уведомления представителем налогоплательщика - юридическим лицом - фамилия, имя, отчество физического лица, уполномоченного в соответствии с документом, подтверждающим полномочия представителя налогоплательщика - юридического лица, удостоверять достоверность и полноту сведений, указанных в Уведомлении;

3) при представлении Уведомления представителем налогоплательщика в поле "Наименование и реквизиты документа, подтверждающего полномочия представителя налогоплательщика" указываются наименование и реквизиты документа, подтверждающего полномочия представителя налогоплательщика.

Для доверенности, совершенной в форме электронного документа в соответствии с положениями пункта 3 статьи 29 Налогового кодекса Российской Федерации, указывается GUID доверенности.

10. Раздел Уведомления "Заполняется работником налогового органа" содержит сведения о представлении Уведомления:

1) код способа представления Уведомления в соответствии с кодами, определяющими способ представления Уведомления, согласно приложению N 2 к настоящему Порядку;

2) количество листов подтверждающих документов или их копий, приложенных к Уведомлению;

3) дату представления Уведомления;

4) фамилию и инициалы имени и отчества (при наличии) работника налогового органа, принявшего Уведомление;

5) подпись работника налогового органа, принявшего Уведомление.

Приложение N 1
к Порядку заполнения уведомления
о выборе налогового органа,
в который представляется налоговая
декларация по туристическому
налогу, утвержденному
приказом ФНС России
от 05.11.2024 N ЕД-7-3/993@

КОДЫ ВИДОВ ДОКУМЕНТА

Код Наименование документа
21 Паспорт гражданина Российской Федерации
03 Свидетельство о рождении
10 Паспорт иностранного гражданина
11 Свидетельство о рассмотрении ходатайства о признании лица беженцем на территории Российской Федерации по существу
12 Вид на жительство в Российской Федерации
13 Удостоверение беженца
15 Разрешение на временное проживание в Российской Федерации
16 Временное удостоверение личности лица без гражданства в Российской Федерации
19 Свидетельство о предоставлении временного убежища на территории Российской Федерации
22 Паспорт гражданина Российской Федерации, удостоверяющий личность гражданина Российской Федерации за пределами территории Российской Федерации
23 Свидетельство о рождении, выданное уполномоченным органом иностранного государства
91 Иные документы, признаваемые в соответствии с законодательством Российской Федерации или в соответствии с международными договорами Российской Федерации в качестве документов, удостоверяющих личность налогоплательщика

Приложение N 2
к Порядку заполнения уведомления
о выборе налогового органа,
в который представляется налоговая
декларация по туристическому
налогу, утвержденному
приказом ФНС России
от 05.11.2024 N ЕД-7-3/993@

КОДЫ, ОПРЕДЕЛЯЮЩИЕ СПОСОБ ПРЕДСТАВЛЕНИЯ УВЕДОМЛЕНИЯ О ВЫБОРЕ НАЛОГОВОГО ОРГАНА, В КОТОРЫЙ ПРЕДСТАВЛЯЕТСЯ НАЛОГОВАЯ ДЕКЛАРАЦИЯ ПО ТУРИСТИЧЕСКОМУ НАЛОГУ

Код Наименование
01 На бумажном носителе (по почте)
02 На бумажном носителе (лично)
04 По телекоммуникационным каналам связи с электронной подписью
05 Другое
09 На бумажном носителе с использованием штрих-кода (лично)
10 На бумажном носителе с использованием штрих-кода (по почте)

Приложение N 3
к приказу ФНС России
от 05.11.2024 N ЕД-7-3/993@

ФОРМАТ ПРЕДСТАВЛЕНИЯ УВЕДОМЛЕНИЯ О ВЫБОРЕ НАЛОГОВОГО ОРГАНА, В КОТОРЫЙ ПРЕДСТАВЛЯЕТСЯ НАЛОГОВАЯ ДЕКЛАРАЦИЯ ПО ТУРИСТИЧЕСКОМУ НАЛОГУ В ЭЛЕКТРОННОЙ ФОРМЕ

I. ОБЩИЕ СВЕДЕНИЯ

1. Настоящий формат описывает требования к XML-файлам (далее - файл обмена) передачи в налоговые органы уведомления о выборе налогового органа, в который представляется налоговая декларация по туристическому налогу в электронной форме.

2. Номер версии настоящего формата 5.01, часть 332.

II. ОПИСАНИЕ ФАЙЛА ОБМЕНА

3. Имя файла обмена должно иметь следующий вид:

R_T_A_K_O_GGGMMDD_N, где:

R_T - префикс, принимающий значение SR_VIBNOTUR;

A_K - идентификатор получателя информации, где: A - идентификатор получателя, которому направляется файл обмена, K - идентификатор конечного получателя, для которого предназначена информация из данного файла обмена. Передача файла от отправителя к конечному получателю (K) может осуществляться в несколько этапов через другие налоговые органы, осуществляющие передачу файла на промежуточных этапах, которые обозначаются идентификатором A. В случае передачи файла от отправителя к конечному получателю при отсутствии налоговых органов, осуществляющих передачу на промежуточных этапах, значения идентификаторов A и K совпадают. Каждый из идентификаторов (A и K) имеет вид для налоговых органов - четырехразрядный код налогового органа;

O - идентификатор отправителя информации, имеет вид:

для организаций - девятнадцатиразрядный код (идентификационный номер налогоплательщика (далее - ИНН) и код причины постановки на учет (далее - КПП) организации (обособленного подразделения);

для физических лиц - двенадцатиразрядный код (ИНН физического лица, при наличии. При отсутствии ИНН - последовательность из двенадцати нулей);

GGGG - год формирования передаваемого файла, MM - месяц, DD - день;

N - идентификационный номер файла (длина - от 1 до 36 знаков. Идентификационный номер файла должен обеспечивать уникальность файла).

Расширение имени файла - xml. Расширение имени файла может указываться как строчными, так и прописными буквами.

Параметры первой строки файла обмена

Первая строка XML файла должна иметь следующий вид:

<?xml version ="1.0" encoding ="windows-1251"?>

Имя файла, содержащего XML-схему файла обмена, должно иметь следующий вид:

SR_VIBNOTUR_1_332_00_05_01_xx, где xx - номер версии схемы.

Расширение имени файла - xsd.

XML-схема файла обмена приводится отдельным файлом и размещается на сайте Федеральной налоговой службы в информационно-телекоммуникационной сети "Интернет".

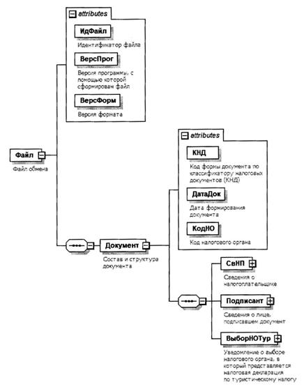
4. Логическая модель файла обмена представлена в виде диаграммы структуры файла обмена на рисунке 1 настоящего формата. Элементами логической модели файла обмена являются элементы и атрибуты XML-файла. Перечень структурных элементов логической модели файла обмена и сведения о них приведены в таблицах 4.1 - 4.12 настоящего формата.

Для каждого структурного элемента логической модели файла обмена приводятся следующие сведения:

наименование элемента. Приводится полное наименование элемента. В строке таблицы могут быть описаны несколько элементов, наименования которых разделены символом "|". Такая форма записи применяется при наличии в файле обмена только одного элемента из описанных в этой строке;

сокращенное наименование (код) элемента. Приводится сокращенное наименование элемента. Синтаксис сокращенного наименования должен удовлетворять спецификации XML;

признак типа элемента. Может принимать следующие значения: "С" - сложный элемент логической модели (содержит вложенные элементы), "П" - простой элемент логической модели, реализованный в виде элемента XML-файла, "А" - простой элемент логической модели, реализованный в виде атрибута элемента XML-файла. Простой элемент логической модели не содержит вложенные элементы;

формат элемента. Формат элемента представляется следующими условными обозначениями: T - символьная строка; N - числовое значение (целое или дробное).

Формат символьной строки указывается в виде T(n-k) или T(=k), где: n - минимальное количество знаков, k - максимальное количество знаков, символ "-" - разделитель, символ "=" означает фиксированное количество знаков в строке. В случае, если минимальное количество знаков равно 0, формат имеет вид T(0-k). В случае, если максимальное количество знаков не ограничено, формат имеет вид T(n-).

Формат числового значения указывается в виде N(m.k), где: m - максимальное количество знаков в числе, включая знак (для отрицательного числа), целую и дробную часть числа без разделяющей десятичной точки, k - максимальное число знаков дробной части числа. Если число знаков дробной части числа равно 0 (то есть число целое), формат числового значения имеет вид N(m).

Для простых элементов, являющихся базовыми в XML, например, элемент с типом "date", поле "Формат элемента" не заполняется. Для таких элементов в поле "Дополнительная информация" указывается тип базового элемента;

признак обязательности элемента определяет обязательность наличия элемента (совокупности наименования элемента и его значения) в файле обмена. Признак обязательности элемента может принимать следующие значения: "О" - наличие элемента в файле обмена обязательно; "Н" - наличие элемента в файле обмена необязательно, то есть элемент может отсутствовать. Если элемент принимает ограниченный перечень значений (по классификатору, справочнику, кодовому словарю), признак обязательности элемента дополняется символом "К". В случае, если количество реализаций элемента может быть более одной, признак обязательности элемента дополняется символом "М".

К вышеперечисленным признакам обязательности элемента может добавляться значение "У" в случае описания в XML-схеме условий, предъявляемых к элементу в файле обмена, описанных в графе "Дополнительная информация";

дополнительная информация содержит, при необходимости, требования к элементу файла обмена, не указанные ранее. Для сложных элементов указывается ссылка на таблицу, в которой описывается состав данного элемента. Для элементов, принимающих ограниченный перечень значений из классификатора (справочника, кодового словаря), указывается соответствующее наименование классификатора (справочника, кодового словаря) или приводится перечень возможных значений. Для классификатора (справочника, кодового словаря) может указываться ссылка на его местонахождение. Для элементов, использующих пользовательский тип данных, указывается наименование типового элемента.

Рисунок 1. Диаграмма структуры файла обмена

Таблица 4.1

Файл обмена (Файл)

Наименование элемента Сокращенное наименование (код) элемента Признак типа элемента Формат элемента Признак обязательности элемента Дополнительная информация
Идентификатор файла ИдФайл А T(1-255) ОУ Содержит (повторяет) имя сформированного файла (без расширения)
Версия программы, с помощью которой сформирован файл ВерсПрог А T(1-40) О  
Версия формата ВерсФорм А T(1-5) О Принимает значение: 5.01
Состав и структура документа Документ С   О Состав элемента представлен в таблице 4.2

Таблица 4.2

Состав и структура документа (Документ)

Наименование элемента Сокращенное наименование (код) элемента Признак типа элемента Формат элемента Признак обязательности элемента Дополнительная информация
Код формы документа по классификатору налоговых документов (КНД) КНД А T(=7) ОК Типовой элемент <КНДТип>.
Принимает значение: 1150148
Дата формирования документа ДатаДок А T(=10) О Типовой элемент <ДатаТип>
Дата в формате ДД.ММ.ГГГГ
Код налогового органа КодНО А T(=4) ОК Типовой элемент <СОНОТип>
Сведения о налогоплательщике СвНП С О Состав элемента представлен в таблице 4.3
Сведения о лице, подписавшем документ Подписант С О Состав элемента представлен в таблице 4.9
Уведомление о выборе налогового органа, в который представляется налоговая декларация по туристическому налогу ВыборНОТур С О Состав элемента представлен в таблице 4.11

Таблица 4.3

Сведения о налогоплательщике (СвНП)

Наименование элемента Сокращенное наименование (код) элемента Признак типа элемента Формат элемента Признак обязательности элемента Дополнительная информация
Номер контактного телефона (при наличии) Тлф А T(1-20) Н
Налогоплательщик - организация | НПЮЛ С О Состав элемента представлен в таблице 4.4
Налогоплательщик - физическое лицо, не являющееся индивидуальным предпринимателем | НПФЛ С О Состав элемента представлен в таблице 4.5
Налогоплательщик - физическое лицо, зарегистрированное в качестве индивидуального предпринимателя НПИП С О Состав элемента представлен в таблице 4.8

Таблица 4.4

Налогоплательщик - организация (НПЮЛ)

Наименование элемента Сокращенное наименование (код) элемента Признак типа элемента Формат элемента Признак обязательности элемента Дополнительная информация
Наименование организации НаимОрг А T(1-1000) О
ИНН организации ИННЮЛ А T(=10) О Типовой элемент <ИННЮЛТип>
КПП КПП А T(=9) О Типовой элемент <КППТип>

Таблица 4.5

Налогоплательщик - физическое лицо, не являющееся индивидуальным предпринимателем (НПФЛ)

Наименование элемента Сокращенное наименование (код) элемента Признак типа элемента Формат элемента Признак обязательности элемента Дополнительная информация
Фамилия, имя, отчество (при наличии) ФИОФЛ С О Типовой элемент <ФИОТип>.
Состав элемента представлен в таблице 4.12
ИНН физического лица | ИННФЛ П T(=12) О Типовой элемент <ИННФЛТип>
Номер записи в ЕРН | ЕРН П T(=15) О Принимает значение в виде XXX-XXX-XXX-XXX,
где X - цифра от 0 до 9
Сведения о физическом лице СведФЛ С О Состав элемента представлен в таблице 4.6

Таблица 4.6

Сведения о физическом лице (СведФЛ)

Наименование элемента Сокращенное наименование (код) элемента Признак типа элемента Формат элемента Признак обязательности элемента Дополнительная информация
Дата рождения ДатаРожд А T(=10) О Типовой элемент <ДатаТип>.
Дата в формате ДД.ММ.ГГГГ
Сведения о документе, удостоверяющем личность УдЛичн С О Состав элемента представлен в таблице 4.7

Таблица 4.7

Сведения о документе, удостоверяющем личность (УдЛичн)

Наименование элемента Сокращенное наименование (код) элемента Признак типа элемента Формат элемента Признак обязательности элемента Дополнительная информация
Код вида документа КодВидДок А T(=2) ОК Принимает значение:
21 - паспорт гражданина Российской Федерации |
03 - свидетельство о рождении |
10 - паспорт иностранного гражданина |
11 - свидетельство о рассмотрении ходатайства о признании лица беженцем на территории Российской Федерации по существу |
12 - вид на жительство в Российской Федерации |
13 - удостоверение беженца |
15 - разрешение на временное проживание в Российской Федерации |
16 - временное удостоверение личности лица без гражданства в Российской Федерации |
19 - свидетельство о предоставлении временного убежища на территории Российской Федерации |
22 - паспорт гражданина Российской Федерации, удостоверяющий личность гражданина Российской Федерации за пределами территории Российской Федерации |
23 - свидетельство о рождении, выданное уполномоченным органом иностранного государства |
91 - иные документы, признаваемые в соответствии с законодательством Российской Федерации или в соответствии с международными договорами Российской Федерации в качестве документов, удостоверяющих личность налогоплательщика
Серия и номер СерНомДок А T(1-25) О

Таблица 4.8

Налогоплательщик - физическое лицо, зарегистрированное в качестве индивидуального предпринимателя (НПИП)

Наименование элемента Сокращенное наименование (код) элемента Признак типа элемента Формат элемента Признак обязательности элемента Дополнительная информация
ИНН физического лица, зарегистрированного в качестве индивидуального предпринимателя ИННФЛ А T(=12) О Типовой элемент <ИННФЛТип>
Фамилия, имя, отчество (при наличии) индивидуального предпринимателя ФИОИП С О Типовой элемент <ФИОТип>.
Состав элемента представлен в таблице 4.12

Таблица 4.9

Сведения о лице, подписавшем документ (Подписант)

Наименование элемента Сокращенное наименование (код) элемента Признак типа элемента Формат элемента Признак обязательности элемента Дополнительная информация
Признак лица, подписавшего документ ПрПодп А T(=1) ОК Принимает значение:
1 - налогоплательщик |
2 - представитель налогоплательщика
Фамилия, имя, отчество (при наличии) ФИО С НУ Типовой элемент <ФИОТип>.
Состав элемента представлен в таблице 4.12.
Элемент обязателен при выполнении одного из условий:
- <ПрПодп>=2 |
- <ПрПодп>=1 и наличие <НПЮЛ>
Сведения о представителе налогоплательщика СвПред С НУ Состав элемента представлен в таблице 4.10.
Элемент обязателен при <ПрПодп>=2

Таблица 4.10

Сведения о представителе налогоплательщика (СвПред)

Наименование элемента Сокращенное наименование (код) элемента Признак типа элемента Формат элемента Признак обязательности элемента Дополнительная информация
Наименование и реквизиты документа, подтверждающего полномочия представителя налогоплательщика НаимДок А T(1-120) О Для доверенности, совершенной в электронной форме, необходимо указывать GUID доверенности

Таблица 4.11

Уведомление о выборе налогового органа, в который представляется налоговая декларация по туристическому налогу (ВыборНОТур)

Наименование элемента Сокращенное наименование (код) элемента Признак типа элемента Формат элемента Признак обязательности элемента Дополнительная информация
Код налогового органа на территории муниципального образования (на территориях городов федерального значения Москвы, Санкт-Петербурга и Севастополя, федеральной территории "Сириус"), в который представляется налоговая декларация по туристическому налогу КодНОПредст А T(=4) ОК Типовой элемент <СОНОТип>

Таблица 4.12

Фамилия, имя, отчество (ФИОТип)

Наименование элемента Сокращенное наименование (код) элемента Признак типа элемента Формат элемента Признак обязательности элемента Дополнительная информация
Фамилия Фамилия А T(1-60) О  
Имя Имя А T(1-60) О  
Отчество Отчество А T(1-60) Н