Письмо ФНС РФ от 09.12.2024 N КЧ-4-8/13931@

"Рекомендуемые форма и формат о возврате излишне уплаченных сумм налогов, сборов, страховых взносов, не учитываемых в совокупной обязанности"

ФЕДЕРАЛЬНАЯ НАЛОГОВАЯ СЛУЖБА

ПИСЬМО
от 9 декабря 2024 г. N КЧ-4-8/13931@

РЕКОМЕНДУЕМЫЕ ФОРМА И ФОРМАТ О ВОЗВРАТЕ ИЗЛИШНЕ УПЛАЧЕННЫХ СУММ НАЛОГОВ, СБОРОВ, СТРАХОВЫХ ВЗНОСОВ, НЕ УЧИТЫВАЕМЫХ В СОВОКУПНОЙ ОБЯЗАННОСТИ

Федеральная налоговая служба, в связи с вступлением в силу с 1 января 2025 года пункта 21 статьи 1 Федерального закона от 08.08.2024 N 259-ФЗ "О внесении изменений в часть первую и вторую Налогового кодекса Российской Федерации и отдельные законодательные акты Российской Федерации" (далее - Федеральный закон N 259-ФЗ), сообщает следующее. Федеральным законом N 259-ФЗ в статью 79 Налогового кодекса Российской Федерации внесены изменения в части возврата страховых взносов на дополнительное социальное обеспечение членов летных экипажей воздушных судов гражданской авиации, а также отдельных категорий работников организаций угольной промышленности. В связи с вышеизложенным, Федеральная налоговая служба направляет для использования в работе рекомендуемые форму и формат заявления о возврате излишне уплаченных сумм налогов, сборов, страховых взносов, не учитываемых в совокупной обязанности. УФНС России по субъектам Российской Федерации и межрегиональным ИФНС России по крупнейшим налогоплательщикам поручается довести настоящее письмо до подведомственных налоговых органов. В связи с направлением настоящего письма, письмо ФНС России от 25.12.2023 N СД-4-8/16147@ действует до 1 января 2025 года.

Действительный
государственный советник
Российской Федерации
2 класса
К.Н. ЧЕКМЫШЕВ

Приложение N 1
к письму ФНС России
от 9 декабря 2024 г. N КЧ-4-8/13931@

                    ИНН <1>          
                                                           
    2990   3016     КПП               Стр. 0 0 1

Форма по КНД 1165166

ЗАЯВЛЕНИЕ
О ВОЗВРАТЕ ИЗЛИШНЕ УПЛАЧЕННЫХ СУММ НАЛОГОВ, СБОРОВ, СТРАХОВЫХ ВЗНОСОВ, НЕ УЧИТЫВАЕМЫХ В СОВОКУПНОЙ ОБЯЗАННОСТИ

Представляется в налоговый орган (код)                                                            
                                                                               
На основании статьи 79 Налогового кодекса Российской Федерации прошу вернуть сумму излишне уплаченного:        
                                                                               
  1 - налога на доходы физических лиц, уплачиваемого в соответствии со статьей 227.1 Налогового кодекса Российской Федерации                  
  2 - налога на профессиональный доход                                
  3 - сбора за пользование объектами животного мира                                          
  4 - сбора за пользование объектами водных биологических ресурсов (исключая внутренние водные объекты)                
  5 - сбора за пользование объектами водных биологических ресурсов (по внутренним водным объектам)                              
  6 - налога на сверхприбыль прошлых лет                                                
  7 - страховых взносов на дополнительное социальное обеспечение членов летных экипажей воздушных судов гражданской авиации
  8 - страховых взносов на дополнительное социальное обеспечение отдельных категорий работников организаций угольной промышленности            
                                                                               
по виду платежа:                                                                
                                                                               
  1 - налог; 2 - сбор; 3 - страховые взносы; 4 - штраф                                                    
                                                                               
                                                                             
                                                                               
                                                                             
                                                                               
                                                                             
(фамилия, имя, отчество <2> физического лица) <3>
                                                                               
в размере                         .     рублей                                      
      (цифрами)                                            
                                                                               
Код по ОКТМО                                                                      
Заявление составлено на       страницах с приложением подтверждающих документов или их копий на       листах                
                                                                                 
                                                                                   
Достоверность и полноту сведений, указанных
в настоящем заявлении, подтверждаю:
    Заполняется работником налогового органа
    Сведения о представлении заявления
                                                                                   
    1 - плательщик     Настоящее заявление представлено (код) <4>                
    2 - представитель плательщика                                            
        на         страницах с приложением подтверждающих документов
                                                                                   
                                            или их копий на         листах                  
                                                                                   
                                                       
                                                                                   
                                            Дата представления заявления       .     .        
(фамилия, имя, отчество <2>)                            
                                                                                   
Номер контактного телефона                                                                  
                                                                                 
                                                                       
Подпись   Дата     .     .                                                    
                                                                                   
Наименование и реквизиты документа, подтверждающего полномочия представителя плательщика                                            
                                                                                   
                                                                                 
                                            Фамилия, И. О. <2>   Подпись
                                                                                 
                                                                                   
                                                                                 
                    ИНН <1>          
                                                         
    2990   3023     КПП               Стр. 0 0 2

Продолжение страницы 001

Сведения о счете

Банковский идентификационный код                                                              
                                                                               
Номер счета для возврата                                                                    
                                                                               
          1 - организация                                                          
Получатель   2 - физическое лицо                                                          
          3 - бюджетная организация с лицевым счетом, открытым в территориальных органах Федерального казначейства, финансовых органах субъектов Российской Федерации (муниципальных образований), органах управления государственными внебюджетными фондами Российской Федерации
                                                                               
                                                                             
                                                                               
                                                                             
                                                                               
                                                                             
                                                                               
                                                                             
(наименование владельца счета) <5>
                                                                               
Код бюджетной классификации получателя <5>                                                          
                                                                               
Код по ОКТМО получателя <5>                                                                
                                                                               
Номер лицевого счета получателя <5>                                                              
                                                                               
Назначение платежа <5>                                                                  
                                                                               
                                                                             
                                                                               
                                                                             
                                                                               
                                                                             
                                                                               
                                                                             

Сведения о физическом лице, не являющемся индивидуальным предпринимателем <3>

Сведения о документе, удостоверяющем личность:                                                        
                                                                               
Номер записи в ЕРН       -       -       -                                              
                                                                               
Иные идентификационные данные и сведения о документе, удостоверяющем личность (заполняется, если выше не указан Номер записи в ЕРН)                
                                                                               
Код вида документа <6>                                                                    
                                                                               
Серия и номер                                                                      
                                                                               
Кем выдан                                                                      
                                                                               
                                                                             
                                                                               
Дата выдачи             .     .                                                    
                                                                               

<1> Для физических лиц, не являющихся индивидуальным предпринимателем, не является обязательным к заполнению
<2> Отчество указывается при наличии.
<3> Не заполняются, если указан ИНН.
<4> Указывается цифровой код из списка:
01 - на бумажном носителе (по почте); 02 - на бумажном носителе (лично); 03 - на бумажном носителе с дублированием на съемном носителе (лично);
04 - по телекоммуникационным каналам связи с электронной подписью; 05 - другое; 08 - на бумажном носителе с дублированием на съемном носителе (по почте);
09 - на бумажном носителе с использованием штрих-кода (лично); 10 - на бумажном носителе с использованием штрих-кода (по почте).
<5> Указывается при возврате на счета, открытые в органе, осуществляющем открытие и ведение лицевых счетов.
<6> Указывается код вида документа:
21 - паспорт гражданина Российской Федерации; 03 - свидетельство о рождении; 07 - военный билет; 08 - временное удостоверение, выданное взамен военного билета; 10 - паспорт иностранного гражданина; 11 - свидетельство о рассмотрении ходатайства о признании лица беженцем на территории Российской Федерации по существу; 12 - вид на жительство в Российской Федерации; 13 - удостоверение беженца; 14 - временное удостоверение личности гражданина Российской Федерации; 15 - разрешение на временное проживание в Российской Федерации; 18 - свидетельство о предоставлении временного убежища на территории Российской Федерации; 23 - свидетельство о рождении, выданное уполномоченным органом иностранного государства; 24 - удостоверение личности военнослужащего Российской Федерации; 27 - военный билет офицера запаса; 91 - иные документы.
                                                                               
                                                                             

Приложение N ____
к письму ФНС России
от 9 декабря 2024 г. N КЧ-4-8/13931@

ФОРМАТ
ПРЕДСТАВЛЕНИЯ ЗАЯВЛЕНИЯ О ВОЗВРАТЕ ИЗЛИШНЕ УПЛАЧЕННЫХ СУММ НАЛОГОВ, СБОРОВ, СТРАХОВЫХ ВЗНОСОВ, НЕ УЧИТЫВАЕМЫХ В СОВОКУПНОЙ ОБЯЗАННОСТИ, В ЭЛЕКТРОННОЙ ФОРМЕ

I. ОБЩИЕ СВЕДЕНИЯ

1. Настоящий формат описывает требования к XML-файлам (далее - файл обмена) передачи в налоговые органы заявления о возврате излишне уплаченных сумм налогов, сборов, страховых взносов, не учитываемых в совокупной обязанности, в электронной форме.

2. Номер версии настоящего формата 5.03, часть 299.

II. ОПИСАНИЕ ФАЙЛА ОБМЕНА

3. Имя файла обмена должно иметь следующий вид:

R_T_A_K_O_GGGGMMDD_N, где:

R_T - префикс, принимающий значение UT_VOZVRNALBIO;

A_K - идентификатор получателя информации, где: A - идентификатор получателя, которому направляется файл обмена, K - идентификатор конечного получателя, для которого предназначена информация из данного файла обмена. Передача файла от отправителя к конечному получателю (К) может осуществляться в несколько этапов через другие налоговые органы, осуществляющие передачу файла на промежуточных этапах, которые обозначаются идентификатором А. В случае передачи файла от отправителя к конечному получателю при отсутствии налоговых органов, осуществляющих передачу на промежуточных этапах, значения идентификаторов А и К совпадают. Каждый из идентификаторов (A и K) имеет вид для налоговых органов - четырехразрядный код налогового органа;

O - идентификатор отправителя информации, имеет вид:

для организаций - девятнадцатиразрядный код (идентификационный номер налогоплательщика (далее - ИНН) и код причины постановки на учет (далее - КПП) организации (обособленного подразделения);

для физических лиц - двенадцатиразрядный код (ИНН физического лица, при наличии. При отсутствии ИНН - последовательность из двенадцати нулей).

GGGG - год формирования передаваемого файла, MM - месяц, DD - день;

N - идентификационный номер файла. (Длина - от 1 до 36 знаков. Идентификационный номер файла должен обеспечивать уникальность файла).

Расширение имени файла - XML. Расширение имени файла может указываться как строчными, так и прописными буквами.

Параметры первой строки файла обмена

Первая строка XML-файла должна иметь следующий вид:

<?xml version ="1.0" encoding ="windows-1251"?>

Имя файла, содержащего XML-схему файла обмена, должно иметь следующий вид:

UT_VOZVRNALBIO_1_299_00_05_03_xx, где xx - номер версии схемы.

Расширение имени файла - xsd.

XML-схема файла обмена приводится отдельным файлом и размещается на официальном сайте Федеральной налоговой службы в информационно-телекоммуникационной сети "Интернет".

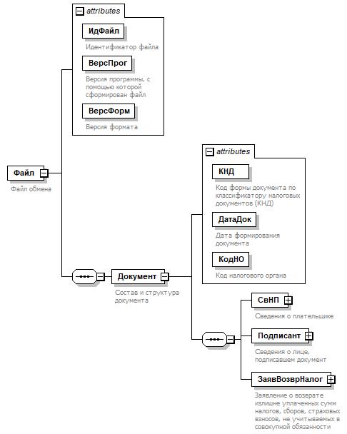
4. Логическая модель файла обмена представлена в виде диаграммы структуры файла обмена на рисунке 1 настоящего формата. Элементами логической модели файла обмена являются элементы и атрибуты XML-файла. Перечень структурных элементов логической модели файла обмена и сведения о них приведены в таблицах 4.1 - 4.15 настоящего формата.

Для каждого структурного элемента логической модели файла обмена приводятся следующие сведения:

наименование элемента. Приводится полное наименование элемента. В строке таблицы могут быть описаны несколько элементов, наименования которых разделены символом "|". Такая форма записи применяется при наличии в файле обмена только одного элемента из описанных в этой строке;

сокращенное наименование (код) элемента. Приводится сокращенное наименование элемента. Синтаксис сокращенного наименования должен удовлетворять спецификации XML;

признак типа элемента. Может принимать следующие значения: "С" - сложный элемент логической модели (содержит вложенные элементы), "П" - простой элемент логической модели, реализованный в виде элемента XML-файла, А" - простой элемент логической модели, реализованный в виде атрибута элемента XML-файла. Простой элемент логической модели не содержит вложенные элементы;

формат элемента. Формат элемента представляется следующими условными обозначениями: T - символьная строка; N - числовое значение (целое или дробное).

Формат символьной строки указывается в виде Т(n-k) или T(=k), где: n - минимальное количество знаков, k - максимальное количество знаков, символ "-" - разделитель, символ "=" означает фиксированное количество знаков в строке. В случае, если минимальное количество знаков равно 0, формат имеет вид Т(0-k). В случае, если максимальное количество знаков неограничено, формат имеет вид Т(n-).

Формат числового значения указывается в виде N(m.k), где: m - максимальное количество знаков в числе, включая знак (для отрицательного числа), целую и дробную часть числа без разделяющей десятичной точки, k - максимальное число знаков дробной части числа. Если число знаков дробной части числа равно 0 (то есть число целое), то формат числового значения имеет вид N(m).

Для простых элементов, являющихся базовыми в XML, таких как, элемент с типом "date", поле "Формат элемента" не заполняется. Для таких элементов в поле "Дополнительная информация" указывается тип базового элемента;

признак обязательности элемента определяет обязательность наличия элемента (совокупности наименования элемента и его значения) в файле обмена. Признак обязательности элемента может принимать следующие значения: "О" - наличие элемента в файле обмена обязательно; "Н" - наличие элемента в файле обмена необязательно, то есть элемент может отсутствовать. Если элемент принимает ограниченный перечень значений (по классификатору, кодовому словарю), то признак обязательности элемента дополняется символом "К". В случае, если количество реализаций элемента может быть более одной, то признак обязательности элемента дополняется символом "М".

К вышеперечисленным признакам обязательности элемента может добавляться значение "У" в случае описания в XML-схеме условий, предъявляемых к элементу в файле обмена, описанных в графе "Дополнительная информация".

дополнительная информация содержит, при необходимости, требования к элементу файла обмена, не указанные ранее. Для сложных элементов указывается ссылка на таблицу, в которой описывается состав данного элемента. Для элементов, принимающих ограниченный перечень значений из классификатора (кодового словаря), указывается соответствующее наименование классификатора (кодового словаря) или приводится перечень возможных значений. Для классификатора (кодового словаря) может указываться ссылка на его местонахождение. Для элементов, использующих пользовательский тип данных, указывается наименование типового элемента.

Рисунок 1. Диаграмма структуры файла обмена

Таблица 4.1

Файл обмена (Файл)

Наименование элемента Сокращенное наименование (код) элемента Признак типа элемента Формат элемента Признак обязательности элемента Дополнительная информация
Идентификатор файла ИдФайл А T(1-255) ОУ Содержит (повторяет) имя сформированного файла (без расширения)
Версия программы, с помощью которой сформирован файл ВерсПрог А T(1-40) О  
Версия формата ВерсФорм А T(1-5) О Принимает значение: 5.03
Состав и структура документа Документ С   О Состав элемента представлен в таблице 4.2

Таблица 4.2

Состав и структура документа (Документ)

Наименование элемента Сокращенное наименование (код) элемента Признак типа элемента Формат элемента Признак обязательности элемента Дополнительная информация
Код формы документа по классификатору налоговых документов (КНД) КНД А T(=7) ОК Типовой элемент <КНДТип>.
Принимает значение: 1165166
Дата формирования документа ДатаДок А T(=10) О Типовой элемент <ДатаТип>.
Дата в формате ДД.ММ.ГГГГ
Код налогового органа КодНО А T(=4) ОК Типовой элемент <СОНОТип>
Сведения о плательщике СвНП С   О Состав элемента представлен в таблице 4.3
Сведения о лице, подписавшем документ Подписант С   О Состав элемента представлен в таблице 4.8
Заявление о возврате излишне уплаченных сумм налогов, сборов, страховых взносов, не учитываемых в совокупной обязанности ЗаявВозврНалог С   О Состав элемента представлен в таблице 4.10

Таблица 4.3

Сведения о плательщике (СвНП)

Наименование элемента Сокращенное наименование (код) элемента Признак типа элемента Формат элемента Признак обязательности элемента Дополнительная информация
Плательщик - организация | НПЮЛ С   О Состав элемента представлен в таблице 4.4
Плательщик - физическое лицо | НПФЛ С   О Состав элемента представлен в таблице 4.5
Плательщик - физическое лицо, зарегистрированное в качестве индивидуального предпринимателя НПИП С   О Состав элемента представлен в таблице 4.7

Таблица 4.4

Плательщик - организация (НПЮЛ)

Наименование элемента Сокращенное наименование (код) элемента Признак типа элемента Формат элемента Признак обязательности элемента Дополнительная информация
ИНН организации ИННЮЛ А T(=10) О Типовой элемент <ИННЮЛТип>
КПП КПП А T(=9) О Типовой элемент <КППТип>

Таблица 4.5

Плательщик - физическое лицо (НПФЛ)

Наименование элемента Сокращенное наименование (код) элемента Признак типа элемента Формат элемента Признак обязательности элемента Дополнительная информация
ИНН физического лица | ИННФЛ П T(=12) О Типовой элемент <ИННФЛТип>
Сведения о физическом лице СвФЛ С   О Состав элемента представлен в таблице 4.6

Таблица 4.6

Сведения о физическом лице (СвФЛ)

Наименование элемента Сокращенное наименование (код) элемента Признак типа элемента Формат элемента Признак обязательности элемента Дополнительная информация
Фамилия, имя, отчество (при наличии) физического лица ФИО С   О Типовой элемент <ФИОТип>.
Состав элемента представлен в таблице 4.15
Номер записи в ЕРН | ИдЕРН П T(=12) О Принимает значение в виде
XXXXXXXXXXXX,
где X - цифра от 0 до 9
Иные идентификационные данные и сведения о документе, удостоверяющем личность УдЛичнФЛ С   О Типовой элемент <УдЛичнФЛСТип>.
Состав элемента представлен в таблице 4.14

Таблица 4.7

Плательщик - физическое лицо, зарегистрированное в качестве индивидуального предпринимателя (НПИП)

Наименование элемента Сокращенное наименование (код) элемента Признак типа элемента Формат элемента Признак обязательности элемента Дополнительная информация
ИНН физического лица, зарегистрированное в качестве индивидуального предпринимателя ИННФЛ А T(=12) О Типовой элемент <ИННФЛТип>

Таблица 4.8

Сведения о лице, подписавшем документ (Подписант)

Наименование элемента Сокращенное наименование (код) элемента Признак типа элемента Формат элемента Признак обязательности элемента Дополнительная информация
Признак лица, подписавшего документ ПрПодп А T(=1) ОК Принимает значение:
1 - плательщик |
2 - представитель плательщика
Номер контактного телефона Тлф А T(1-20) Н  
Фамилия, имя, отчество (при наличии) ФИО С   О Типовой элемент <ФИОТип>.
Состав элемента представлен в таблице 4.15
Сведения о представителе плательщика СвПред С   НУ Состав элемента представлен в таблице 4.9.
Элемент обязателен для <ПрПодп>=2

Таблица 4.9

Сведения о представителе плательщика (СвПред)

Наименование элемента Сокращенное наименование (код) элемента Признак типа элемента Формат элемента Признак обязательности элемента Дополнительная информация
Наименование и реквизиты документа, подтверждающего полномочия представителя плательщика НаимДок А T(1-120) О Для доверенности, совершенной в форме электронного документа, указывается только GUID доверенности

Таблица 4.10

Заявление о возврате излишне уплаченных сумм налогов, сборов, страховых взносов, не учитываемых в совокупной обязанности (ЗаявВозврНалог)

Наименование элемента Сокращенное наименование (код) элемента Признак типа элемента Формат элемента Признак обязательности элемента Дополнительная информация
Признак налога (сбора) ПрНалСбор А T(=1) ОК Принимает значение:
1 - налога на доходы физических лиц, уплачиваемого в соответствии со статьей 227.1 Налогового кодекса Российской Федерации |
2 - налога на профессиональный доход |
3 - сбора за пользование объектами животного мира |
4 - сбора за пользование объектами водных биологических ресурсов (исключая внутренние водные объекты) |
5 - сбора за пользование объектами водных биологических ресурсов (по внутренним водным объектам) |
6 - налога на сверхприбыль прошлых лет |
7 - страховых взносов на дополнительное социальное обеспечение членов летных экипажей воздушных судов гражданской авиации |
8 - страховых взносов на дополнительное социальное обеспечение отдельных категорий работников организаций угольной промышленности
Вид платежа ВидПлатеж А T(=1) ОКУ Принимает значение:
1 - налог |
2 - сбор |
3 - страховые взносы |
4 - штраф
Не может принимать значение 1 при <ПрНалСбор>= 3 | 4 | 5 | 7 | 8.
Не может принимать значения 2 при <ПрНалСбор>= 1 | 2 | 6 | 7 | 8.
Не может принимать значения 3 при <ПрНалСбор>= 1 | 2 | 3 | 4 | 5 | 6
Сумма к возврату СуммаВозврат А N(14.2) О  
Код по ОКТМО ОКТМО А T(8-11) ОК Типовой элемент <ОКТМОТип>.
Принимает значение в соответствии с Общероссийским классификатором территорий муниципальных образований
Сведения о счете СвСчет С   О Состав элемента представлен в таблице 4.11
Сведения о получателе Получатель С   О Состав элемента представлен в таблице 4.12

Таблица 4.11

Сведения о счете (СвСчет)

Наименование элемента Сокращенное наименование (код) элемента Признак типа элемента Формат элемента Признак обязательности элемента Дополнительная информация
Банковский идентификационный код БИК А T(=9) О Типовой элемент <БИКТип>
Номер счета для возврата НомСч А T(=20) О Типовой элемент <КорСчТип>

Таблица 4.12

Сведения о получателе (Получатель)

Наименование элемента Сокращенное наименование (код) элемента Признак типа элемента Формат элемента Признак обязательности элемента Дополнительная информация
Признак получателя ПрПолуч А T(=1) ОК Принимает значение:
1 - организация |
2 - физическое лицо |
3 - бюджетная организация с лицевым счетом, открытым в территориальных органах Федерального казначейства, финансовых органах субъектов Российской Федерации (муниципальных образований), органах управления государственными внебюджетными фондами Российской Федерации
Получатель - орган, осуществляющий открытие и ведение лицевых счетов ПОргЛицСч С   НУ Состав элемента представлен в таблице 4.13.
Элемент не обязателен при <ПрПолуч>=3 и не заполняется при <ПрПолуч>=1 | 2

Таблица 4.13

Получатель - орган, осуществляющий открытие и ведение лицевых счетов (ПОргЛицСч)

Наименование элемента Сокращенное наименование (код) элемента Признак типа элемента Формат элемента Признак обязательности элемента Дополнительная информация
Наименование владельца счета НаимВладСч А T(1-1000) О  
Код бюджетной классификации получателя КБКПолуч А T(=20) НК Типовой элемент <КБКТип>.
Принимает значение в соответствии с Классификатором кодов классификации доходов бюджетов Российской Федерации
Код по ОКТМО получателя ОКТМО А T(=8) | T(=11) ОК Типовой элемент <ОКТМОТип>.
Принимает значение в соответствии с Общероссийским классификатором территорий муниципальных образований
Номер лицевого счета получателя НомЛицСчПолуч А T(=11) Н  
Назначение платежа НазнПлатеж А T(1-1000) Н  

Таблица 4.14

Сведения о документе, удостоверяющем личность (сокращенный) (УдЛичнФЛСТип)

Наименование элемента Сокращенное наименование (код) элемента Признак типа элемента Формат элемента Признак обязательности элемента Дополнительная информация
Код вида документа КодВидДок А T(=2) ОК Принимает значение:
03 - свидетельство о рождении |
07 - военный билет |
08 - временное удостоверение, выданное взамен военного билета |
10 - паспорт иностранного гражданина |
11 - свидетельство о рассмотрении ходатайства о признании лица беженцем на территории Российской Федерации по существу |
12 - вид на жительство в Российской Федерации |
13 - удостоверение беженца |
14 - временное удостоверение личности гражданина Российской Федерации |
15 - разрешение на временное проживание в Российской Федерации |
18 - свидетельство о предоставлении временного убежища на территории Российской Федерации |
21 - паспорт гражданина Российской Федерации |
23 - свидетельство о рождении, выданное уполномоченным органом иностранного государства |
24 - удостоверение личности военнослужащего Российской Федерации |
27 - военный билет офицера запаса |
91 - иные документы
Серия и номер документа, удостоверяющего личность СерНомДок А T(1-25) О Типовой элемент <СПДУЛШТип>
Кем выдан ВыдДок А T(1-255) О  
Дата выдачи документа, удостоверяющего личность ДатаДок А T(=10) О Типовой элемент <ДатаТип>.
Дата в формате ДД.ММ.ГГГГ

Таблица 4.15

Фамилия, имя, отчество (ФИОТип)

Наименование элемента Сокращенное наименование (код) элемента Признак типа элемента Формат элемента Признак обязательности элемента Дополнительная информация
Фамилия Фамилия А T(1-60) О  
Имя Имя А T(1-60) О  
Отчество Отчество А T(1-60) Н