Письмо ФНС РФ от 28.12.2024 N БС-4-11/14743@

"Важно! о приеме заявлений о применении инвестиционных вычетов в отношении ИИС, открытых в 2024, в соответствии с ч. 17 ст. 3 Федерального закона N 58-ФЗ (рекомендуемая форма заявления, КНД 1150146)"

ФЕДЕРАЛЬНАЯ НАЛОГОВАЯ СЛУЖБА

ПИСЬМО
от 28 декабря 2024 г. N БС-4-11/14743@

ВАЖНО! О ПРИЕМЕ ЗАЯВЛЕНИЙ О ПРИМЕНЕНИИ ИНВЕСТИЦИОННЫХ ВЫЧЕТОВ В ОТНОШЕНИИ ИИС, ОТКРЫТЫХ В 2024, В СООТВЕТСТВИИ С Ч. 17 СТ. 3 ФЕДЕРАЛЬНОГО ЗАКОНА N 58-ФЗ (РЕКОМЕНДУЕМАЯ ФОРМА ЗАЯВЛЕНИЯ, КНД 1150146)

С 01.01.2024 года Федеральным законом от 23.03.2024 N 58-ФЗ "О внесении изменений в статьи 102 и 126.2 части первой и часть вторую Налогового кодекса Российской Федерации" (далее Федеральный закон N 58-ФЗ) внесены изменения в Налоговый кодекс Российской Федерации (далее - Кодекс), в частности, статьей 219.2 Кодекса введены новые виды налоговых вычетов - вычеты на долгосрочные сбережения граждан (далее - ДСГ).

Подпунктом 3 пункта 1 статьи 219.2 Кодекса предусмотрен налоговый вычет на ДСГ в сумме денежных средств, внесенных налогоплательщиком в налоговом периоде на его индивидуальный инвестиционный счет (далее - ИИС), открытый начиная с 1 января 2024 года.

Официальный источник электронного документа содержит неточность: имеется в виду часть 17 ст. 3 Федеральный закон от 23.03.2024 N 58-ФЗ.

При этом, в отношении ИИС, открытых в 2024 году, ч. 17 ст. 10 Федерального закона N 58-ФЗ предусматривает возможность применения инвестиционных налоговых вычетов в соответствии с положениями статьи 219.1 Кодекса. Для реализации такого права налогоплательщиком представляется в срок не позднее 30 апреля 2025 года заявление, составленное в произвольной форме.

Условие, предусмотренное пп. 2 или 3 п. 1 ст. 219.1 Кодекса, об открытии ИИС до 31 декабря 2023 года для предоставления инвестиционного налогового вычета в указанном случае не применяется. После представления такого заявления налогоплательщик по соответствующему договору на ведение ИИС не имеет права на получение налоговых вычетов на долгосрочные сбережения граждан, предусмотренных пп. 3 и 4 п. 1 ст. 219.2 Кодекса.

ФНС России в целях обеспечения единообразия при реализации налоговыми органами положений п. 17 ст. 10 Федерального закона N 58-ФЗ направляет рекомендуемую форму КНД 1150146 Заявления о применении в отношении договора на ведение индивидуального инвестиционного счета, заключенного в 2024 году, инвестиционного налогового вычета в соответствии с подпунктами 2 или 3 пункта 1 статьи 219.1 Налогового кодекса Российской Федерации (далее - Заявление), порядок заполнения Заявления, формат представления Заявления в электронном виде и xsd-схему.

Указанное Заявление может быть представлено в отношении ИИС, открытого в течение 2024 года, не позднее 30 апреля 2025 года (в случае направления заявления почтой датой его представления считается дата отправки).

Доведите настоящее письмо до территориальных налоговых органов.

Действительный
государственный советник
Российской Федерации
2 класса
С.Л. БОНДАРЧУК

Приложение N 1
к письму ФНС России
от "__" ________ 2024 г. N _____

                    ИНН <1>          
                                                           
    3250   1018                     Стр. 0 0 1

Форма по КНД 1150146

ЗАЯВЛЕНИЕ
О ПРИМЕНЕНИИ В ОТНОШЕНИИ ДОГОВОРА НА ВЕДЕНИЕ ИНДИВИДУАЛЬНОГО ИНВЕСТИЦИОННОГО СЧЕТА, ЗАКЛЮЧЕННОГО В 2024 ГОДУ, ИНВЕСТИЦИОННОГО НАЛОГОВОГО ВЫЧЕТА В СООТВЕТСТВИИ С ПОДПУНКТАМИ 2 ИЛИ 3 ПУНКТА 1 СТАТЬИ 219.1 НАЛОГОВОГО КОДЕКСА РОССИЙСКОЙ ФЕДЕРАЦИИ

Представляется в налоговый орган (код)                                                            
                                                                               
1. Сведения о налогоплательщике                                                          
                                                                               
Фамилия                                                                        
                                                                               
Имя                                                                          
                                                                               
Отчество <2>                                                                        
                                                                               
Дата рождения       .     .                                                          
                                                                               
2. Сведения о документе, удостоверяющем личность:                                                
                                                                               
Код вида документа             Серия и номер                                                  
                                                                               
3. Данные договора на ведение индивидуального инвестиционного счета, заключенного в 2024 году                            
Наименование налогового агента                                                          
                                                                             
                                                                               
                                                                             
                                                                               
                                                                             
                                                                               
ИНН <1>                               КПП <3>                                      
                                                                               
Номер договора                                                                    
                                                                               
Дата заключения договора       .     . 2 0 2 4                                              
                                                                               
Номер контактного телефона                                                                  

Уведомлен, что после представления данного заявления я не имею права на получение налоговых вычетов на долгосрочные сбережения граждан, предусмотренных подпунктами 3 и 4 пункта 1 статьи 219.2 Налогового кодекса Российской Федерации по договору, указанному в пункте 3 данного заявления.

Заявление составлено на 1 - -   странице с приложением подтверждающих документов или их копий на         листах              
Достоверность и полноту сведений, указанных в настоящем заявлении, подтверждаю:     Заполняется работником налогового органа  
                                            Сведения о представлении заявления  
                                                                                   
  1 - налогоплательщик     Данное заявление представлено (код)                    
  2 - представитель налогоплательщика                                            
                                          на 1 - - странице                      
                                                                                   
                                          с приложением подтверждающих документов                
                                                                                   
                                          или их копий на       листах                  
(фамилия, имя, отчество <2> представителя налогоплательщика)                                            
                                                                                   
Подпись         Дата     .     .             Дата представления заявления     .     .          
                                                                                   
Наименование и реквизиты документа,
подтверждающего полномочия представителя налогоплательщика
                                           
                                                                                 
                                                                                   
                                          Фамилия, И.О. <2>     Подпись  
                                                                                   

<1> Идентификационный номер налогоплательщика (далее - ИНН).
<2> Отчество указывается при наличии.
<3> Код причины постановки на налоговый учет (далее - КПП).
                                                                                   
                                                                                 

Приложение N 2
к письму ФНС России
от **2024 N БС-4-11/**@

ПОРЯДОК
ЗАПОЛНЕНИЯ ЗАЯВЛЕНИЯ О ПРИМЕНЕНИИ В ОТНОШЕНИИ ДОГОВОРА НА ВЕДЕНИЕ ИНДИВИДУАЛЬНОГО ИНВЕСТИЦИОННОГО СЧЕТА, ЗАКЛЮЧЕННОГО В 2024 ГОДУ, ИНВЕСТИЦИОННОГО НАЛОГОВОГО ВЫЧЕТА В СООТВЕТСТВИИ С ПОДПУНКТАМИ 2 ИЛИ 3 ПУНКТА 1 СТАТЬИ 219.1 НАЛОГОВОГО КОДЕКСА РОССИЙСКОЙ ФЕДЕРАЦИИ

I. Общие требования к заполнению Заявления

1. Настоящий порядок заполнения формы заявления о применении в отношении договора на ведение индивидуального инвестиционного счета, заключенного в 2024 году, инвестиционного налогового вычета в соответствии с подпунктами 2 или 3 пункта 1 статьи 219.1 Налогового кодекса Российской Федерации (далее - Заявление), разработан в целях реализации пункта 17 статьи 3 Федерального закона от 23.03.2024 N 58-ФЗ "О внесении изменений в статьи 102 и 126.2 части первой и часть вторую Налогового кодекса Российской Федерации".

2. Форма Заявления на бумажном носителе заполняется от руки либо распечатывается на принтере с использованием чернил синего или черного цвета.

Заявление может заполняться с использованием программного обеспечения, предусматривающего при распечатывании Заявления вывод двумерного штрих-кода, либо через личный кабинет налогоплательщика в электронной форме.

3. Наличие исправлений в Заявлении не допускается.

4. Не допускается деформация штрих-кодов и утрата сведений на листах Заявления при использовании для скрепления листов Заявления механических канцелярских средств.

5. При заполнении формы Заявления используются значения показателей из договора на ведение индивидуального инвестиционного счета, заключенного в 2024 году.

6. Каждому показателю соответствует одно поле в форме Заявления, состоящее из определенного количества ячеек. Каждый показатель записывается в одном поле.

Исключение составляют показатели, значением которых является дата.

Для указания даты используются по порядку три поля: день (поле из двух ячеек), месяц (поле из двух ячеек) и год (поле из четырех ячеек), разделенные знаком "." ("точка").

7. Текстовые поля формы Заявления заполняются слева направо, начиная с крайней левой ячейки либо с левого края поля, отведенного для записи значения показателя.

8. В верхней части формы Заявления проставляется идентификационный номер налогоплательщика (далее - ИНН).

Физическое лицо вправе не указывать свой ИНН при условии заполнения в Заявлении своих персональных данных (фамилия, имя, отчество (при наличии), даты рождения налогоплательщика и сведений о документе, удостоверяющем личность).

9. В нижней части формы Заявления в поле "Достоверность и полноту сведений, указанных на настоящем заявлении, подтверждаю" проставляется подпись налогоплательщика (представителя налогоплательщика), а также дата подписания.

10. Заполнение формы Заявления без использования программного обеспечения осуществляется с учетом нижеследующего.

10.1. Заполнение текстовых полей формы Заявления осуществляется заглавными печатными символами слева направо.

10.2. В случае отсутствия какого-либо показателя во всех ячейках соответствующего поля проставляется прочерк.

11. Заполнение и представление Заявления, подготовленного с использованием программного обеспечения, осуществляется с учетом нижеследующего.

11.1. Значения числовых показателей выравниваются по правому (последнему) знакоместу.

11.2. При распечатке на принтере допускается отсутствие обрамления ячеек и прочерков для незаполненных ячеек. Печать знаков должна выполняться шрифтом Courier New высотой 16 - 18 пунктов.

12. Копия документа, подтверждающего полномочия законного или уполномоченного представителя налогоплательщика на подписание представляемого Заявления, должна прилагаться к Заявлению, за исключением доверенности, совершенной в форме электронного документа в соответствии с положениями пункта 3 статьи 29 и пункта 5 статьи 80 Налогового кодекса Российской Федерации.

13. Налогоплательщик или его представитель вправе составить и приложить к Заявлению реестр документов, прилагаемых к Заявлению и подтверждающих сведения, указанные в разделах Заявления.

II. Содержание Заявления

14. Форма Заявления состоит из одного листа и трех разделов.

14.1 Раздел 1 "Сведения о налогоплательщике" содержит общие сведения о налогоплательщике.

14.2 Раздел 2 "Сведения о документе, удостоверяющем личность" содержит сведения о документе налогоплательщика.

14.3 Раздел 3 "Данные договора на ведение индивидуального инвестиционного счета, заключенного в 2024 году" содержит сведения о налоговом агенте и данных договора об открытии индивидуального инвестиционного счета, заключенного в 2024 году.

III. Заполнение формы Заявления

15. Заявление заполняется налогоплательщиком, кроме раздела "Заполняется работником налогового органа".

16. При заполнении Заявления указываются:

1) в пункте "Представляется в налоговый орган (код)" - код налогового органа по месту жительства в Российской Федерации (при отсутствии места жительства в Российской Федерации - код налогового органа постановки на учет по месту пребывания) налогоплательщика, в который представляется Заявление;

2) в разделе "Сведения о налогоплательщике":

- фамилия, имя, отчество (здесь и далее отчество указывается при наличии) налогоплательщика полностью, без сокращений, в соответствии с документом, удостоверяющим личность налогоплательщика.

Для иностранных физических лиц допускается при написании фамилии, имени и отчества использование букв латинского алфавита;

- дата рождения налогоплательщика (цифрами день, месяц, год в формате ДД.ММ.ГГГГ) в соответствии с записью в документе, удостоверяющем личность налогоплательщика. Дата рождения налогоплательщика может не указываться, если налогоплательщик указывает в Заявлении свой ИНН;

3) в разделе "Сведения о документе, удостоверяющем личность":

- код вида документа в соответствии с приложением "Коды видов документа" к настоящему Порядку;

- серия и номер документа, удостоверяющего личность налогоплательщика, знак "N" не проставляется, серия и номер документа отделяются знаком " " ("пробел").

Сведения о документе, удостоверяющем личность налогоплательщика, могут не указываться, если налогоплательщик указывает в Заявлении свой ИНН;

4) в разделе "Данные договора на ведение индивидуального инвестиционного счета, заключенного в 2024 году":

- наименование налогового агента;

- ИНН налогового агента;

- КПП налогового агента;

- номер договора на ведение индивидуального инвестиционного счета, заключенного в 2024 году;

- дата заключения договора на ведение индивидуального инвестиционного счета;

5) в пункте "Номер контактного телефона" указывается номер телефона налогоплательщика или его представителя с телефонным кодом страны (для физических лиц, проживающих за пределами Российской Федерации) и иными телефонными кодами, требующимися для обеспечения телефонной связи. Номер телефона указывается в следующем формате: телефонный код страны, иной телефонный код, требующийся для обеспечения телефонной связи, номер;

6) количество листов подтверждающих документов или их копий, приложенных к Заявлению, включая копию документа, подтверждающего полномочия представителя налогоплательщика на подписание Заявления;

7) в разделе Заявления "Достоверность и полноту сведений, указанных в настоящем заявлении, подтверждаю" необходимые сведения заполняются в следующем порядке:

а) если достоверность и полноту сведений подтверждает сам налогоплательщик, в поле, состоящем из одной ячейки, проставляется "1"; если достоверность и полноту сведений подтверждает представитель налогоплательщика - "2";

б) если достоверность и полноту сведений подтверждает сам налогоплательщик, в месте, отведенном для подписи, проставляется его личная подпись, а также дата подписания Заявления (цифрами день, месяц, год в формате ДД.ММ.ГГГГ);

в) если достоверность и полноту сведений подтверждает представитель налогоплательщика, в поле "(фамилия, имя, отчество представителя налогоплательщика)" указываются фамилия, имя, отчество представителя налогоплательщика в соответствии с документом, удостоверяющим личность, и проставляются личная подпись представителя налогоплательщика, а также дата подписания (цифрами день, месяц, год в формате ДД.ММ.ГГГГ);

г) в поле "Наименование и реквизиты документа, подтверждающего полномочия представителя налогоплательщика" указывается наименование и реквизиты документа, подтверждающего полномочия представителя налогоплательщика.

Для доверенности, совершенной в форме электронного документа в соответствии с положениями пункта 3 статьи 29 и пункта 5 статьи 80 Налогового кодекса Российской Федерации, указывается GUID доверенности;

8) при заполнении Заявления налогоплательщиком в электронной форме через личный кабинет налогоплательщика подпись и дата подписания Заявления не проставляются;

9) раздел Заявления "Заполняется работником налогового органа" содержит сведения о представлении Заявления: способ представления Заявления, количестве листов подтверждающих документов или их копий, приложенных к Заявлению, дате его представления, фамилии и инициалах имени и отчества работника налогового органа, принявшего Заявление, его подпись.

Приложение
к Порядку заполнения заявления
о применении в отношении договора
на ведение индивидуального
инвестиционного счета, заключенного
в 2024 году, инвестиционного
налогового вычета в соответствии
с подпунктами 2 или 3 пункта 1
статьи 219.1 Налогового кодекса
Российской Федерации

КОДЫ ВИДОВ ДОКУМЕНТА

Код Наименование документа
21 Паспорт гражданина Российской Федерации
03 Свидетельство о рождении
07 Военный билет
08 Временное удостоверение, выданное взамен военного билета
10 Паспорт иностранного гражданина
11 Свидетельство о рассмотрении ходатайства о признании лица беженцем на территории Российской Федерации по существу
12 Вид на жительство в Российской Федерации
13 Удостоверение беженца
14 Временное удостоверение личности гражданина Российской Федерации
15 Разрешение на временное проживание в Российской Федерации
19 Свидетельство о предоставлении временного убежища на территории Российской Федерации
22 Загранпаспорт гражданина Российской Федерации
23 Свидетельство о рождении, выданное уполномоченным органом иностранного государства
24 Удостоверение личности военнослужащего Российской Федерации
27 Военный билет офицера запаса
91 Иные документы, признаваемые в соответствии с законодательством Российской Федерации или в соответствии с международными договорами Российской Федерации в качестве документов, удостоверяющих личность налогоплательщика

Приложение N
к приказу ФНС России
от "__" ________ 2024 г. N _____

ФОРМАТ
ПРЕДСТАВЛЕНИЯ ЗАЯВЛЕНИЯ О ПРИМЕНЕНИИ В ОТНОШЕНИИ ДОГОВОРА НА ВЕДЕНИЕ ИНДИВИДУАЛЬНОГО ИНВЕСТИЦИОННОГО СЧЕТА, ЗАКЛЮЧЕННОГО В 2024 ГОДУ, ИНВЕСТИЦИОННОГО НАЛОГОВОГО ВЫЧЕТА В СООТВЕТСТВИИ С ПОДПУНКТАМИ 2 ИЛИ 3 ПУНКТА 1 СТАТЬИ 219.1 НАЛОГОВОГО КОДЕКСА РОССИЙСКОЙ ФЕДЕРАЦИИ, В ЭЛЕКТРОННОЙ ФОРМЕ

I. ОБЩИЕ СВЕДЕНИЯ

1. Настоящий формат описывает требования к XML-файлам (далее - файлам обмена) передачи в налоговые органы заявления о применении в отношении договора на ведение индивидуального инвестиционного счета, заключенного в 2024 году, инвестиционного налогового вычета в соответствии с подпунктами 2 или 3 пункта 1 статьи 219.1 Налогового кодекса Российской Федерации, в электронной форме.

2. Номер версии настоящего формата 5.01, часть 325.

II. ОПИСАНИЕ ФАЙЛА ОБМЕНА

3. Имя файла обмена должно иметь следующий вид:

R_Т_A_K_О_GGGGMMDD_N, где:

R_Т - префикс, принимающий значение ON_PRIMINVNALVICH;

A_K - идентификатор получателя информации, где: A - идентификатор получателя, которому направляется файл обмена, K - идентификатор конечного получателя, для которого предназначена информация из данного файла обмена. Передача файла от отправителя к конечному получателю (К) может осуществляться в несколько этапов через другие налоговые органы, осуществляющие передачу файла на промежуточных этапах, которые обозначаются идентификатором А. В случае передачи файла от отправителя к конечному получателю при отсутствии налоговых органов, осуществляющих передачу на промежуточных этапах, значения идентификаторов А и К совпадают. Каждый из идентификаторов (A и K) имеет вид для налоговых органов - четырехразрядный код налогового органа;

O - идентификатор отправителя информации, имеет вид:

для организаций - девятнадцатиразрядный код (идентификационный номер налогоплательщика (далее - ИНН) и код причины постановки на учет (далее - КПП) организации (обособленного подразделения);

для физических лиц - двенадцатиразрядный код (ИНН физического лица, при наличии. При отсутствии ИНН - последовательность из двенадцати нулей).

GGGG - год формирования передаваемого файла, MM - месяц, DD - день;

N - идентификационный номер файла. (Длина - от 1 до 36 знаков. Идентификационный номер файла должен обеспечивать уникальность файла).

Расширение имени файла - xml. Расширение имени файла может указываться как строчными, так и прописными буквами.

Параметры первой строки файла обмена

Первая строка XML-файла должна иметь следующий вид:

<?xml version ="1.0" encoding ="windows-1251"?>

Имя файла, содержащего XML-схему файла обмена, должно иметь следующий вид:

ON_PRIMINVNALVICH_1_325_01_05_01_xx, где хх - номер версии схемы.

Расширение имени файла - xsd.

XML-схема файла обмена приводится отдельным файлом и размещается на официальном сайте Федеральной налоговой службы в информационно-телекоммуникационной сети "Интернет".

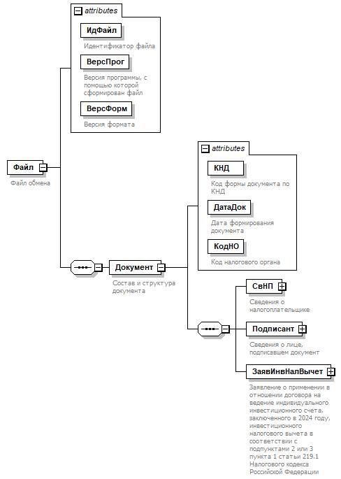
4. Логическая модель файла обмена представлена в виде диаграммы структуры файла обмена на рисунке 1 настоящего формата. Элементами логической модели файла обмена являются элементы и атрибуты XML-файла. Перечень структурных элементов логической модели файла обмена и сведения о них приведены в таблицах 4.1 - 4.12 настоящего формата.

Для каждого структурного элемента логической модели файла обмена приводятся следующие сведения:

наименование элемента. Приводится полное наименование элемента. В строке таблицы могут быть описаны несколько элементов, наименования которых разделены символом "|". Такая форма записи применяется при наличии в файле обмена только одного элемента из описанных в этой строке;

сокращенное наименование (код) элемента. Приводится сокращенное наименование элемента. Синтаксис сокращенного наименования должен удовлетворять спецификации XML;

признак типа элемента. Может принимать следующие значения: "С" - сложный элемент логической модели (содержит вложенные элементы), "П" - простой элемент логической модели, реализованный в виде элемента XML-файла, "А" - простой элемент логической модели, реализованный в виде атрибута элемента XML-файла. Простой элемент логической модели не содержит вложенные элементы;

формат элемента. Формат элемента представляется следующими условными обозначениями: Т - символьная строка; N - числовое значение (целое или дробное).

Формат символьной строки указывается в виде Т(n-k) или T(=k), где: n - минимальное количество знаков, k - максимальное количество знаков, символ "-" - разделитель, символ "=" означает фиксированное количество знаков в строке. В случае, если минимальное количество знаков равно 0, формат имеет вид Т(0-k). В случае, если максимальное количество знаков не ограничено, формат имеет вид Т(n-).

Формат числового значения указывается в виде N(m.k), где: m - максимальное количество знаков в числе, включая знак (для отрицательного числа), целую и дробную часть числа без разделяющей десятичной точки, k - максимальное число знаков дробной части числа. Если число знаков дробной части числа равно 0 (то есть число целое), то формат числового значения имеет вид N(m).

Для простых элементов, являющихся базовыми в XML, например, элемент с типом "date", поле "Формат элемента" не заполняется. Для таких элементов в поле "Дополнительная информация" указывается тип базового элемента;

признак обязательности элемента определяет обязательность наличия элемента (совокупности наименования элемента и его значения) в файле обмена. Признак обязательности элемента может принимать следующие значения: "О" - наличие элемента в файле обмена обязательно; "Н" - наличие элемента в файле обмена необязательно, то есть элемент может отсутствовать. Если элемент принимает ограниченный перечень значений (по классификатору, справочнику, кодовому словарю), то признак обязательности элемента дополняется символом "К". В случае, если количество реализаций элемента может быть более одной, то признак обязательности элемента дополняется символом "М".

К вышеперечисленным признакам обязательности элемента может добавляться значение "У" в случае описания в XML-схеме условий, предъявляемых к элементу в файле обмена, описанных в графе "Дополнительная информация";

дополнительная информация содержит, при необходимости, требования к элементу файла обмена, не указанные ранее. Для сложных элементов указывается ссылка на таблицу, в которой описывается состав данного элемента. Для элементов, принимающих ограниченный перечень значений из классификатора (кодового словаря), указывается соответствующее наименование классификатора (кодового словаря) или приводится перечень возможных значений. Для классификатора (кодового словаря) может указываться ссылка на его местонахождение. Для элементов, использующих пользовательский тип данных, указывается наименование типового элемента.

Рисунок 1. Диаграмма структуры файла обмена

Таблица 4.1

Файл обмена (Файл)

Наименование элемента Сокращенное наименование (код) элемента Признак типа элемента Формат элемента Признак обязательности элемента Дополнительная информация
Идентификатор файла ИдФайл А T(1-255) ОУ Содержит (повторяет) имя сформированного файла (без расширения)
Версия программы, с помощью которой сформирован файл ВерсПрог А T(1-40) О  
Версия формата ВерсФорм А T(1-5) О Принимает значение: 5.01
Состав и структура документа Документ С   О Состав элемента представлен в таблице 4.2

Таблица 4.2

Состав и структура документа (Документ)

Наименование элемента Сокращенное наименование (код) элемента Признак типа элемента Формат элемента Признак обязательности элемента Дополнительная информация
Код формы документа по КНД КНД А T(=7) ОК Типовой элемент <КНДТип>.
Принимает значение: 1150146
Дата формирования документа ДатаДок А T(=10) О Типовой элемент <ДатаТип>.
Дата в формате ДД.ММ.ГГГГ
Код налогового органа КодНО А T(=4) О Типовой элемент <СОНОТип>
Сведения о налогоплательщике СвНП С   О Состав элемента представлен в таблице 4.3
Сведения о лице, подписавшем документ Подписант С   О Состав элемента представлен в таблице 4.7
Заявление о применении в отношении договора на ведение индивидуального инвестиционного счета, заключенного в 2024 году, инвестиционного налогового вычета в соответствии с подпунктами 2 или 3 пункта 1 статьи 219.1 Налогового кодекса Российской Федерации ЗаявИнвНалВычет С   О Состав элемента представлен в таблице 4.9

Таблица 4.3

Сведения о налогоплательщике (СвНП)

Наименование элемента Сокращенное наименование (код) элемента Признак типа элемента Формат элемента Признак обязательности элемента Дополнительная информация
Налогоплательщик - физическое лицо НПФЛ С   О Состав элемента представлен в таблице 4.4

Таблица 4.4

Налогоплательщик - физическое лицо (НПФЛ)

Наименование элемента Сокращенное наименование (код) элемента Признак типа элемента Формат элемента Признак обязательности элемента Дополнительная информация
Номер контактного телефона Тлф А T(1-20) Н  
Фамилия, имя, отчество (при наличии) физического лица ФИО С   О Типовой элемент <ФИОТип>.
Состав элемента представлен в таблице 4.12
Сведения о физическом лице (обязательно наличие ИНН физического лица) | СведФЛ1 С   О Состав элемента представлен в таблице 4.5
Сведения о физическом лице (отсутствует ИНН физического лица) СведФЛ2 С   О Состав элемента представлен в таблице 4.6

Таблица 4.5

Сведения о физическом лице (обязательно наличие ИНН физического лица) (СведФЛ1)

Наименование элемента Сокращенное наименование (код) элемента Признак типа элемента Формат элемента Признак обязательности элемента Дополнительная информация
ИНН физического лица ИННФЛ А T(=12) О Типовой элемент <ИННФЛТип>
Дата рождения ДатаРожд А T(=10) Н Типовой элемент <ДатаТип>.
Дата в формате ДД.ММ.ГГГГ
Сведения о документе, удостоверяющем личность УдЛичн С   Н Типовой элемент <УдЛичнФЛТип>.
Состав элемента представлен в таблице 4.11

Таблица 4.6

Сведения о физическом лице (отсутствует ИНН физического лица) (СведФЛ2)

Наименование элемента Сокращенное наименование (код) элемента Признак типа элемента Формат элемента Признак обязательности элемента Дополнительная информация
Дата рождения ДатаРожд А T(=10) О Типовой элемент <ДатаТип>.
Дата в формате ДД.ММ.ГГГГ
Сведения о документе, удостоверяющем личность УдЛичн С   О Типовой элемент <УдЛичнФЛТип>.
Состав элемента представлен в таблице 4.11

Таблица 4.7

Сведения о лице, подписавшем документ (Подписант)

Наименование элемента Сокращенное наименование (код) элемента Признак типа элемента Формат элемента Признак обязательности элемента Дополнительная информация
Признак лица, подписавшего документ ПрПодп А T(=1) ОК Принимает значение:
1 - налогоплательщик |
2 - представитель налогоплательщика
Фамилия, имя, отчество (при наличии) физического лица ФИО С   НУ Типовой элемент <ФИОТип>.
Состав элемента представлен в таблице 4.12.
Элемент обязателен при <ПрПодп>=2
Сведения о представителе налогоплательщика СвПред С   НУ Состав элемента представлен в таблице 4.8.
Элемент обязателен при <ПрПодп>=2

Таблица 4.8

Сведения о представителе налогоплательщика (СвПред)

Наименование элемента Сокращенное наименование (код) элемента Признак типа элемента Формат элемента Признак обязательности элемента Дополнительная информация
Наименование и реквизиты документа, подтверждающего полномочия представителя налогоплательщика НаимДок А T(1-120) О Для доверенности, совершенной в электронной форме, необходимо указывать GUID доверенности

Таблица 4.9

Заявление о применении в отношении договора на ведение индивидуального инвестиционного счета, заключенного в 2024 году, инвестиционного налогового вычета в соответствии с подпунктами 2 или 3 пункта 1 статьи 219.1 Налогового кодекса Российской Федерации (ЗаявИнвНалВычет)

Наименование элемента Сокращенное наименование (код) элемента Признак типа элемента Формат элемента Признак обязательности элемента Дополнительная информация
Данные договора на ведение индивидуального инвестиционного счета, заключенного в 2024 году ДанДоговИИС С   О Состав элемента представлен в таблице 4.10

Таблица 4.10

Данные договора на ведение индивидуального инвестиционного счета, заключенного в 2024 году (ДанДоговИИС)

Наименование элемента Сокращенное наименование (код) элемента Признак типа элемента Формат элемента Признак обязательности элемента Дополнительная информация
Наименование налогового агента НаимНалАгент А T(1-1000) О  
ИНН ИННЮЛ А T(=10) О Типовой элемент <ИННЮЛТип>
КПП КПП А T(=9) О Типовой элемент <КППТип>
Номер договора НомДог А T(1-20) О  
Дата заключения договора ДатаДог А T(=10) О Дата в формате ДД.ММ.2024

Таблица 4.11

Сведения о документе, удостоверяющем личность (УдЛичнФЛТип)

Наименование элемента Сокращенное наименование (код) элемента Признак типа элемента Формат элемента Признак обязательности элемента Дополнительная информация
Код вида документа КодВидДок А T(=2) ОК Принимает значение:
03 - свидетельство о рождении |
07 - военный билет |
08 - временное удостоверение, выданное взамен военного билета |
10 - паспорт иностранного гражданина |
11 - свидетельство о рассмотрении ходатайства о признании лица беженцем на территории Российской Федерации по существу |
12 - вид на жительство в Российской Федерации |
13 - удостоверение беженца |
14 - временное удостоверение личности гражданина Российской Федерации |
15 - разрешение на временное проживание в Российской Федерации |
19 - свидетельство о предоставлении временного убежища на территории Российской Федерации |
21 - паспорт гражданина Российской Федерации |
22 - загранпаспорт гражданина Российской Федерации |
23 - свидетельство о рождении, выданное уполномоченным органом иностранного государства |
24 - удостоверение личности военнослужащего Российской Федерации |
27 - военный билет офицера запаса|
91 - иные документы
Серия и номер СерНомДок А T(1-25) О  

Таблица 4.12

Фамилия, имя, отчество (ФИОТип)

Наименование элемента Сокращенное наименование (код) элемента Признак типа элемента Формат элемента Признак обязательности элемента Дополнительная информация
Фамилия Фамилия А T(1-60) О  
Имя Имя А T(1-60) О  
Отчество Отчество А T(1-60) Н