Приказ ФНС РФ от 15.11.2024 N ЕД-7-15/1036@

"Об утверждении формы, порядка заполнения и формата представления реестра, предусмотренного подпунктом 3 пункта 3.1 и подпунктом 2 пункта 3.7 статьи 165 Налогового кодекса Российской Федерации, в электронной форме"
Редакция от 15.11.2024 — Действует с 01.04.2025

Зарегистрировано в Минюсте России 21 января 2025 г. N 80983


ЕДЕРАЛЬНАЯ НАЛОГОВАЯ СЛУЖБА

ПРИКАЗ
от 15 ноября 2024 г. N ЕД-7-15/1036@

ОБ УТВЕРЖДЕНИИ ФОРМЫ, ПОРЯДКА ЗАПОЛНЕНИЯ И ФОРМАТА ПРЕДСТАВЛЕНИЯ РЕЕСТРА, ПРЕДУСМОТРЕННОГО ПОДПУНКТОМ 3 ПУНКТА 3.1 И ПОДПУНКТОМ 2 ПУНКТА 3.7 СТАТЬИ 165 НАЛОГОВОГО КОДЕКСА РОССИЙСКОЙ ФЕДЕРАЦИИ, В ЭЛЕКТРОННОЙ ФОРМЕ

В соответствии с абзацем первым пункта 4 статьи 31 части первой Налогового кодекса Российской Федерации, абзацем первым пункта 16 статьи 165 части второй Налогового кодекса Российской Федерации, абзацем первым пункта 1 и подпунктом 5.9.37 пункта 5 Положения о Федеральной налоговой службе, утвержденного постановлением Правительства Российской Федерации от 30.09.2004 N 506, в целях приведения форм документов, предусмотренных Налоговым кодексом Российской Федерации и используемых налоговыми органами при реализации своих полномочий в отношениях, регулируемых законодательством о налогах и сборах, в соответствие с изменениями законодательства Российской Федерации, а также в связи с принятием Федерального закона от 22.04.2024 N 92-ФЗ "О внесении изменений в статьи 164 и 165 части второй Налогового кодекса Российской Федерации" приказываю:

1. Утвердить:

форму реестра, содержащего сведения из деклараций на товары, транзитных деклараций, перевозочных, транспортных, товаросопроводительных и (или) иных документов и предусмотренного подпунктом 3 пункта 3.1 и подпунктом 2 пункта 3.7 статьи 165 Налогового кодекса Российской Федерации (при перевозке товаров железнодорожным транспортом), согласно приложению N 1 к настоящему приказу;

порядок заполнения реестра, содержащего сведения из деклараций на товары, транзитных деклараций, перевозочных, транспортных, товаросопроводительных и (или) иных документов и предусмотренного подпунктом 3 пункта 3.1 и подпунктом 2 пункта 3.7 статьи 165 Налогового кодекса Российской Федерации (при перевозке товаров железнодорожным транспортом), согласно приложению N 2 к настоящему приказу;

формат представления реестра, содержащего сведения из деклараций на товары, транзитных деклараций, перевозочных, транспортных, товаросопроводительных и (или) иных документов и предусмотренного подпунктом 3 пункта 3.1 и подпунктом 2 пункта 3.7 статьи 165 Налогового кодекса Российской Федерации (при перевозке товаров железнодорожным транспортом), в электронной форме согласно приложению N 3 к настоящему приказу.

2. Установить, что настоящий приказ вступает в силу с 01.04.2025.

3. Контроль за исполнением настоящего приказа возложить на заместителя руководителя Федеральной налоговой службы, координирующего вопросы налогового контроля в форме камеральных проверок.

Руководитель
Федеральной налоговой службы
Д.В. ЕГОРОВ

Приложение N 1
к приказу ФНС России
от 15.11.2024 N ЕД-7-15/1036@

Форма
КНД 1155112

РЕЕСТР, СОДЕРЖАЩИЙ СВЕДЕНИЯ ИЗ ДЕКЛАРАЦИЙ НА ТОВАРЫ, ТРАНЗИТНЫХ ДЕКЛАРАЦИЙ, ПЕРЕВОЗОЧНЫХ, ТРАНСПОРТНЫХ, ТОВАРОСОПРОВОДИТЕЛЬНЫХ И (ИЛИ) ИНЫХ ДОКУМЕНТОВ И ПРЕДУСМОТРЕННОГО ПОДПУНКТОМ 3 ПУНКТА 3.1 И ПОДПУНКТОМ 2 ПУНКТА 3.7 СТАТЬИ 165 НАЛОГОВОГО КОДЕКСА РОССИЙСКОЙ ФЕДЕРАЦИИ (ПРИ ПЕРЕВОЗКЕ ТОВАРОВ ЖЕЛЕЗНОДОРОЖНЫМ ТРАНСПОРТОМ)

Налоговый период (код):
Отчетный год:
Номер корректировки:
 
Налогоплательщик
ИНН <1>: КПП <2>:
Наименование организации/фамилия, имя, отчество <3> индивидуального предпринимателя:
Форма реорганизации (ликвидация) организации (код): ИНН/КПП реорганизованной организации:
 
Код операции:
ИТОГО налоговая база (в рублях):
N п/п Номер перевозочного документа Регистрационный номер декларации на товары (при вывозе) Регистрационный номер транзитной декларации или декларации на товары (при ввозе) Маршрут Налоговая база по соответствующей операции по реализации услуг, по которой обоснованность применения налоговой ставки 0 процентов документально подтверждена (в рублях и копейках) Транспортный, товаросопроводительный и (или) иной документ, указанный в соответствии с абзацем четвертым подпункта 3 пункта 3.1 статьи 165 Налогового кодекса Российской Федерации Наименование судна Порт разгрузки судна Примечание (при наличии)
Страна отправления Станция отправления Страна назначения Станция назначения Вид документа Номер документа Дата документа
1 2 3 4 5 6 7 8 9 10 11 12 13 14 15
                           

<1> Идентификационный номер налогоплательщика.

<2> Код причины постановки на учет.

<3> Отчество указывается при наличии.

Приложение N 2
к приказу ФНС России
от 15.11.2024 г. N ЕД-7-15/1036@

ПОРЯДОК ЗАПОЛНЕНИЯ РЕЕСТРА, СОДЕРЖАЩЕГО СВЕДЕНИЯ ИЗ ДЕКЛАРАЦИЙ НА ТОВАРЫ, ТРАНЗИТНЫХ ДЕКЛАРАЦИЙ, ПЕРЕВОЗОЧНЫХ, ТРАНСПОРТНЫХ, ТОВАРОСОПРОВОДИТЕЛЬНЫХ И (ИЛИ) ИНЫХ ДОКУМЕНТОВ И ПРЕДУСМОТРЕННОГО ПОДПУНКТОМ 3 ПУНКТА 3.1 И ПОДПУНКТОМ 2 ПУНКТА 3.7 СТАТЬИ 165 НАЛОГОВОГО КОДЕКСА РОССИЙСКОЙ ФЕДЕРАЦИИ (ПРИ ПЕРЕВОЗКЕ ТОВАРОВ ЖЕЛЕЗНОДОРОЖНЫМ ТРАНСПОРТОМ)

1. В строке "Налоговый период (код)" указывается код, определяющий налоговый период, отраженный в налоговой декларации по налогу на добавленную стоимость (далее - НДС), к которой представляется реестр, предусмотренный подпунктом 3 пункта 3.1 и подпунктом 2 пункта 3.7 статьи 165 Налогового кодекса Российской Федерации (далее - Реестр).

2. В строке "Отчетный год" указывается год, отраженный в налоговой декларации по НДС, к которой представляется Реестр.

3. В строке "Номер корректировки" при представлении в налоговый орган первичного Реестра за налоговый период проставляется "0--", при представлении уточненного Реестра за соответствующий налоговый период указывается номер корректировки (например, "1--", "2--").

4. В строке "Налогоплательщик" указываются следующие сведения:

"ИНН" - идентификационный номер налогоплательщика (далее - ИНН);

"КПП" - код причины постановки на учет (далее - КПП);

"Наименование организации / фамилия, имя, отчество <1> индивидуального предпринимателя" - указывается наименование организации либо наименование представительства (филиала) иностранной организации, иного обособленного подразделения иностранной организации, осуществляющего деятельность на территории Российской Федерации, а в случае представления Реестра индивидуальным предпринимателем указываются его фамилия, имя, отчество (при наличии).

<1> Отчество указывается при наличии.

При представлении Реестра в налоговый орган по месту учета организацией-правопреемником по операциям, осуществленным реорганизованной организацией, указываются ИНН и КПП организации-правопреемника. В поле "Наименование / фамилия, имя, отчество <1> индивидуального предпринимателя" указывается наименование реорганизованной организации.

В строке "Форма реорганизации (ликвидации) организации (код)" коды форм реорганизации организации и код ликвидации организации принимают значение в соответствии с приложением N 1 к настоящему Порядку;

в строке "ИНН/КПП реорганизованной организации" указываются соответственно ИНН и КПП, которые присвоены организации до ее реорганизации по месту ее нахождения (налогоплательщикам, отнесенным к категории крупнейших, - по месту учета в качестве крупнейшего налогоплательщика).

5. В строке "Код операции" указывается соответствующий код операции согласно приложению N 1 к Порядку заполнения (представления) налоговой декларации по налогу на добавленную стоимость, утвержденному приказом ФНС России от 05.11.2024 N ЕД-7-3/989@ "Об утверждении формы налоговой декларации по налогу на добавленную стоимость, порядка ее заполнения (представления), формата представления налоговой декларации по налогу на добавленную стоимость в электронной форме, а также форматов представления документов, прилагаемых к такой декларации, в электронной форме" (зарегистрирован Министерством юстиции Российской Федерации 16.12.2024, регистрационный N 80579).

6. В строке "ИТОГО налоговая база (в рублях)" указывается общая сумма налоговой базы по соответствующему коду операции по реализации товаров (работ, услуг), по которой обоснованность применения налоговой ставки 0 процентов по НДС документально подтверждена. Данная строка заполняется по коду операции и соответствует общей сумме показателей строк 020 раздела 4 налоговой декларации по НДС по соответствующей операции по реализации товаров (работ, услуг).

7. В графах указываются следующие сведения:

в графе 1 - порядковый номер по соответствующей операции по реализации услуг;

в графе 2 - номер перевозочного документа, подтверждающего вывоз товаров за пределы таможенной территории Евразийского экономического союза (далее - ЕАЭС), перевозка железнодорожным транспортом из пункта отправления в пункт назначения, находящиеся на территории Российской Федерации или ввоз товаров на территорию Российской Федерации по соответствующей операции по реализации услуг (далее - железнодорожная накладная). При наличии серии из букв (1 - 2 буквы) серия указывается с номером без пробелов и тире;

в графе 3 - регистрационный номер декларации на товары (при вывозе) по соответствующей операции по реализации услуг, проставленный на экземпляре транспортного (перевозочного) документа при вывозе товаров за пределы таможенной территории ЕАЭС, в том числе через территорию государства - члена ЕАЭС железнодорожным транспортом;

в графе 4 - регистрационный номер транзитной декларации или декларации на товары (при ввозе) по соответствующей операции по реализации услуг, проставленный на экземпляре транспортного (перевозочного) документа при ввозе товаров с территории иностранного государства, не являющегося государством - членом ЕАЭС, в том числе через территорию государства - члена ЕАЭС железнодорожным транспортом;

в графе 5 - страна отправления, заполняется из железнодорожной накладной. Графа заполняется в соответствии с Общероссийским классификатором стран мира (далее - ОКСМ). Например, код CN - код Китайской Народной Республики, код DE - код Федеративной Республики Германия;

в графе 6 - код станции отправления груза, указанный в графе "Станция отправления" железнодорожной накладной;

в графе 7 - страна назначения, заполняется из железнодорожной накладной. Графа 7 заполняется при реализации услуг, предусмотренных подпунктами 2.1, 2.7 пункта 1 статьи 164 Налогового кодекса Российской Федерации, в соответствии с ОКСМ. Например, код CN - код Китайской Народной Республики, код DE - код Федеративной Республики Германия;

в графе 8 - код станции назначения груза, указанный в графе "Станция назначения" железнодорожной накладной. Графа заполняется при реализации услуг, предусмотренных подпунктами 2.1, 2.7 пункта 1 статьи 164 Налогового кодекса Российской Федерации;

в графе 9 - налоговая база по соответствующей операции по реализации услуг, по которой обоснованность применения налоговой ставки 0 процентов документально подтверждена (в рублях и копейках);

в графе 10 - вид документа (коносамент, морская накладная или любой иной документ, подтверждающий факт приема к перевозке товара, а также поручение на отгрузку) в соответствии с подпунктом 3 пункта 3.5 статьи 165 Налогового кодекса Российской Федерации, принимают значение в соответствии с приложением N 2 к настоящему Порядку. Графа 10 заполняется в случае представления транспортных, товаросопроводительных и (или) иных документов в соответствии с абзацем четвертым подпункта 3 пункта 3.1 статьи 165 Налогового кодекса Российской Федерации с учетом особенностей, предусмотренных подпунктом 3 пункта 3.5 статьи 165 Налогового кодекса Российской Федерации;

в графе 11 - номер документа, указанного в графе 10. Графа 11 заполняется в случае представления транспортных, товаросопроводительных и (или) иных документов в соответствии с абзацем четвертым подпункта 3 пункта 3.1 статьи 165 Налогового кодекса Российской Федерации с учетом особенностей, предусмотренных подпунктом 3 пункта 3.5 статьи 165 Налогового кодекса Российской Федерации. В случае отсутствия номера указывается "б/н";

в графе 12 - дата документа, указанного в графе 10. Графа 12 заполняется в случае применения абзаца четвертого подпункта 3 пункта 3.1 статьи 165 Налогового кодекса Российской Федерации с учетом особенностей, предусмотренных подпунктом 3 пункта 3.5 статьи 165 Налогового кодекса Российской Федерации. В случае отсутствия даты на документе, подтверждающем факт приема к перевозке товара, или поручении на отгрузку в графе 12 указывается дата приема груза к перевозке;

в графе 13 - наименование судна заполняется из документа, указанного в графе 10. Графа 13 заполняется в случае применения абзаца четвертого подпункта 3 пункта 3.1 статьи 165 Налогового кодекса Российской Федерации с учетом особенностей, предусмотренных подпунктом 3 пункта 3.5 статьи 165 Налогового кодекса Российской Федерации;

в графе 14 - порт разгрузки судна и код страны назначения заполняется из документа, подтверждающего факт приема товара к перевозке, и поручения на отгрузку. Графа 14 заполняется при наличии в графе 10 кода документа "поручение на отгрузку". Код страны назначения заполняется в соответствии с ОКСМ. Например, код CN - код Китайской Народной Республики, код DE - код Федеративной Республики Германия;

в графе 15 - иная информация, относящаяся к операции, реквизиты документов по которой указаны в строке Реестра, в том числе вид, номер и дата документа, представляемого одновременно с налоговой декларацией по НДС, за исключением документов, указанных в графах 2, 3, 4, 10 - 12 Реестра (при наличии). Например, "договор / контракт N 5 от 29.02.2024". В случае указания нескольких документов в графе 15 указываются вид, номер и дата каждого документа, разделенные знаком ";" (точка с запятой).

Приложение N 1
к Порядку заполнения реестра,
содержащего сведения из деклараций
на товары, транзитных деклараций,
перевозочных, транспортных,
товаросопроводительных и (или) иных
документов и предусмотренного
подпунктом 3 пункта 3.1 и подпунктом
2 пункта 3.7 статьи 165 Налогового
кодекса Российской Федерации,
утвержденному приказом ФНС России
от 15.11.2024 N ЕД-7-15/1036@

КОДЫ ФОРМ РЕОРГАНИЗАЦИИ И КОД ЛИКВИДАЦИИ ОРГАНИЗАЦИИ

Код Наименование
1 Преобразование
2 Слияние
3 Разделение
5 Присоединение
6 Разделение с одновременным присоединением
0 Ликвидация

Приложение N 2
к Порядку заполнения реестра,
содержащего сведения из деклараций
на товары, транзитных деклараций,
перевозочных, транспортных,
товаросопроводительных и (или) иных
документов и предусмотренного
подпунктом 3 пункта 3.1 и подпунктом
2 пункта 3.7 статьи 165 Налогового
кодекса Российской Федерации,
утвержденному приказом ФНС России
от 15.11.2024 N ЕД-7-15/1036@

НАИМЕНОВАНИЯ И КОДЫ ВИДОВ ТРАНСПОРТНЫХ И ТОВАРОСОПРОВОДИТЕЛЬНЫХ ДОКУМЕНТОВ

Код Наименование транспортного и товаросопроводительного документа
01 Международная товарно-транспортная накладная (CMR)
02 Коносамент
03 Железнодорожная накладная
04 Грузовая авианакладная
05 Книжка МДП
06 Поручение на отгрузку
07 Морская накладная
08 Заправочная ведомость
09 Поручение на погрузку припасов
10 Генеральная декларация
11 Карго манифест
12 Иной документ

Приложение N 3
к приказу ФНС России
от 15.11.2024 N ЕД-7-15/1036@

ФОРМАТ ПРЕДСТАВЛЕНИЯ РЕЕСТРА, СОДЕРЖАЩЕГО СВЕДЕНИЯ ИЗ ДЕКЛАРАЦИЙ НА ТОВАРЫ, ТРАНЗИТНЫХ ДЕКЛАРАЦИЙ, ПЕРЕВОЗОЧНЫХ, ТРАНСПОРТНЫХ, ТОВАРОСОПРОВОДИТЕЛЬНЫХ И (ИЛИ) ИНЫХ ДОКУМЕНТОВ И ПРЕДУСМОТРЕННОГО ПОДПУНКТОМ 3 ПУНКТА 3.1 И ПОДПУНКТОМ 2 ПУНКТА 3.7 СТАТЬИ 165 НАЛОГОВОГО КОДЕКСА РОССИЙСКОЙ ФЕДЕРАЦИИ (ПРИ ПЕРЕВОЗКЕ ТОВАРОВ ЖЕЛЕЗНОДОРОЖНЫМ ТРАНСПОРТОМ), В ЭЛЕКТРОННОЙ ФОРМЕ

I. ОБЩИЕ ПОЛОЖЕНИЯ

1. Настоящий формат описывает требования к XML-файлам (далее - файл обмена) для передачи реестра, содержащего сведения из деклараций на товары, транзитных деклараций, перевозочных, транспортных, товаросопроводительных и (или) иных документов и предусмотренного подпунктом 3 пункта 3.1 и подпунктом 2 пункта 3.7 статьи 165 Налогового кодекса Российской Федерации (при перевозке товаров железнодорожным транспортом), в электронной форме (далее - Реестр).

2. Реестр представляется в виде двух обязательных частей:

- сведения, определяющие Реестр. Номер версии настоящего формата 5.06, часть 812.

- сведения из документов, подтверждающих обоснованность применения налоговой ставки 0 процентов по налогу на добавленную стоимость. Номер версии настоящего формата 5.06, часть 812-1.

II. ОПИСАНИЕ ФАЙЛА ОБМЕНА СВЕДЕНИЙ, ОПРЕДЕЛЯЮЩИХ РЕЕСТР

3. Имя файла обмена должно иметь следующий вид:

R_T_A_K_O_GGGGMMDD_N, где:

R_T - префикс, принимающий значение: KO_RRZDNNDS;

A_K - идентификатор получателя информации, где: A - идентификатор получателя, которому направляется файл обмена, K - идентификатор конечного получателя, для которого предназначена информация из данного файла обмена. Передача файла от отправителя к конечному получателю (K) может осуществляться в несколько этапов через другие налоговые органы, осуществляющие передачу файла на промежуточных этапах, которые обозначаются идентификатором A. В случае передачи файла от отправителя к конечному получателю при отсутствии налоговых органов, осуществляющих передачу на промежуточных этапах, значения идентификаторов A и K совпадают. Каждый из идентификаторов (A и K) имеет вид для налоговых органов - четырехразрядный код (код налогового органа в соответствии с классификатором "Система обозначения налоговых органов") (далее - СОНО);

O - идентификатор отправителя информации, имеет вид:

для организаций - девятнадцатиразрядный код (идентификационный номер налогоплательщика (далее - ИНН) и код причины постановки на учет (далее - КПП) организации (обособленного подразделения);

для физических лиц - двенадцатиразрядный код (ИНН физического лица, при отсутствии ИНН - последовательность из двенадцати нулей).

GGGG - год формирования передаваемого файла, MM - месяц, DD - день;

N - идентификационный номер файла (длина - от 1 до 36 знаков, идентификационный номер файла должен обеспечивать уникальность файла).

Расширение имени файла - xml. Расширение имени файла может указываться как строчными, так и прописными буквами.

Параметры первой строки файла обмена

Первая строка XML-файла должна иметь следующий вид:

<?xml version = "1.0" encoding = "windows-1251"?>

Имя файла, содержащего XML-схему файла обмена, должно иметь следующий вид:

KO_RRZDNNDS_1_812_01_05_06_xx, где xx - номер версии схемы.

Расширение имени файла - xsd.

XML-схема файла обмена приводится отдельным файлом и размещается на официальном сайте Федеральной налоговой службы в информационно-телекоммуникационной сети "Интернет".

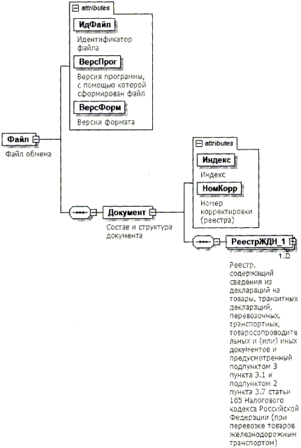
4. Логическая модель файла обмена представлена в виде диаграммы структуры файла обмена на рисунке 1 настоящего формата. Элементами логической модели файла обмена являются элементы и атрибуты XML-файла. Перечень структурных элементов логической модели файла обмена и сведения о них приведены в таблицах 4.1 - 4.10 настоящего формата.

Для каждого структурного элемента логической модели файла обмена приводятся следующие сведения:

наименование элемента. Приводится полное наименование элемента. В строке таблицы могут быть описаны несколько элементов, наименования которых разделены символом "|". Такая форма записи применяется при наличии в файле обмена только одного элемента из описанных в этой строке;

сокращенное наименование (код) элемента. Приводится сокращенное наименование элемента. Синтаксис сокращенного наименования должен удовлетворять спецификации XML;

признак типа элемента. Может принимать следующие значения: "С" - сложный элемент логической модели (содержит вложенные элементы), "П" - простой элемент логической модели, реализованный в виде элемента XML-файла, "А" - простой элемент логической модели, реализованный в виде атрибута элемента XML-файла. Простой элемент логической модели не содержит вложенные элементы;

формат элемента. Формат элемента представляется следующими условными обозначениями: Т - символьная строка; N - числовое значение (целое или дробное).

Формат символьной строки указывается в виде T(n-k) или Т(=k), где: n - минимальное количество знаков, к - максимальное количество знаков, символ "=" - разделитель, символ "=" означает фиксированное количество знаков в строке. В случае если минимальное количество знаков равно 0, формат имеет вид Т(0-k). В случае если максимальное количество знаков не ограничено, формат имеет вид T(n-).

Формат числового значения указывается в виде N(m.k), где: m - максимальное количество знаков в числе, включая знак (для отрицательного числа), целую и дробную часть числа без разделяющей десятичной точки, k - максимальное число знаков дробной части числа. Если число знаков дробной части числа равно 0 (то есть число целое), то формат числового значения имеет вид N(m).

Для простых элементов, являющихся базовыми в XML, например, элемент с типом "date", поле "Формат элемента" не заполняется. Для таких элементов в поле "Дополнительная информация" указывается тип базового элемента;

признак обязательности элемента определяет обязательность наличия элемента (совокупности наименования элемента и его значения) в файле обмена. Признак обязательности элемента может принимать следующие значения: "О" - наличие элемента в файле обмена обязательно; "Н" - наличие элемента в файле обмена необязательно, то есть элемент может отсутствовать. Если элемент принимает ограниченный перечень значений (по классификатору, справочнику, кодовому словарю), то признак обязательности элемента дополняется символом "К". В случае если количество реализаций элемента может быть более одной, то признак обязательности элемента дополняется символом "М".

К вышеперечисленным признакам обязательности элемента может добавляться значение "У" в случае описания в XML-схеме условий, предъявляемых к элементу в файле обмена, описанных в графе "Дополнительная информация";

дополнительная информация содержит, при необходимости, требования к элементу файла обмена, не указанные ранее. Для сложных элементов указывается ссылка на таблицу, в которой описывается состав данного элемента. Для элементов, принимающих ограниченный перечень значений из классификатора (справочника, кодового словаря), указывается соответствующее наименование классификатора (справочника, кодового словаря) или приводится перечень возможных значений. Для классификатора (справочника, кодового словаря) может указываться ссылка на его местонахождение. Для элементов, использующих пользовательский тип данных, указывается наименование типового элемента.

Рисунок 1. Диаграмма структуры файла обмена

Таблица 4.1

Файл обмена (Файл)

Наименование элемента Сокращенное наименование (код) элемента Признак типа элемента Формат элемента Признак обязательности элемента Дополнительная информация
Идентификатор файла ИдФайл А T(1-255) ОУ Содержит (повторяет) имя сформированного файла (без расширения)
Версия программы, с помощью которой сформирован файл ВерсПрог А T(1-40) О  
Версия формата ВерсФорм А T(1-5) О Принимает значение: 5.06
Состав и структура документа Документ С   О Состав элемента представлен в таблице 4.2

Таблица 4.2

Состав и структура документа (Документ)

Наименование элемента Сокращенное наименование (код) элемента Признак типа элемента Формат элемента Признак обязательности элемента Дополнительная информация
Код формы документа по классификатору налоговых документов (КНД) КНД А T(=7) ОК Типовой элемент <КНДТип>.
Принимает значение: 1155112
Дата формирования документа ДатаДок А T(=10) О Типовой элемент <ДатаТип>.
Дата в формате ДД.ММ.ГГГГ
Код налогового органа КодНО А T(=4) ОК Типовой элемент <СОНОТип>
Налоговый период (код) Период А T(=2) ОК Принимает значение:
1 - январь |
2 - февраль |
3 - март |
4 - апрель |
5 - май |
6 - июнь |
7 - июль |
8 - август |
9 - сентябрь |
10 - октябрь |
11 - ноябрь |
12 - декабрь |
21 - 1 квартал |
22 - 2 квартал |
23 - 3 квартал |
24 - 4 квартал |
51 - 1 квартал при реорганизации (ликвидации) организации |
54 - 2 квартал при реорганизации (ликвидации) организации |
55 - 3 квартал при реорганизации (ликвидации) организации |
56 - 4 квартал при реорганизации (ликвидации) организации |
71 - за январь при реорганизации (ликвидации) организации |
72 - за февраль при реорганизации (ликвидации) организации |
73 - за март при реорганизации (ликвидации) организации |
74 - за апрель при реорганизации (ликвидации) организации |
75 - за май при реорганизации (ликвидации) организации |
76 - за июнь при реорганизации (ликвидации) организации |
77 - за июль при реорганизации (ликвидации) организации |
78 - за август при реорганизации (ликвидации) организации |
79 - за сентябрь при реорганизации
(ликвидации) организации |
80 - за октябрь при реорганизации
(ликвидации) организации |
81 - за ноябрь при реорганизации
(ликвидации) организации |
82 - за декабрь при реорганизации (ликвидации) организации
Отчетный год ОтчетГод А   О Типовой элемент <xs:gYear>.
Год в формате ГГГГ
Номер корректировки (реестра) НомКорр А N(3) О Принимает значение:
0 - первичный документ,
1, 2, 3 и так далее - уточненный документ. Для уточненного документа значение должно быть на 1 больше ранее принятого налоговым органом документа
Имя файла, содержащего сведения из реестра, содержащего сведения из деклараций на товары, транзитных деклараций, перевозочных, транспортных, товаросопроводительных и (или) иных документов и предусмотренного подпунктом 3 пункта 3.1 и подпунктом 2 пункта 3.7 статьи 165 Налогового кодекса Российской Федерации (при перевозке товаров железнодорожным транспортом) НаимРеестрЖДН_1 А T(1-255) О Содержит (повторяет) имя файла (с расширением) с префиксом KO_RRZDNNDS.2
Сведения о налогоплательщике СвНП С   О Состав элемента представлен в таблице 4.3
Сведения о лице, подписавшем документ Подписант С   О Состав элемента представлен в таблице 4.7
Реестр, содержащий сведения из деклараций на товары, транзитных деклараций, перевозочных, транспортных, товаросопроводительных и (или) иных документов и предусмотренный подпунктом 3 пункта 3.1 и подпунктом 2 пункта 3.7 статьи 165 Налогового кодекса Российской Федерации (при перевозке товаров железнодорожным транспортом) РеестрЖДН_1 С   ОМ Состав элемента представлен в таблице 4.9

Таблица 4.3

Сведения о налогоплательщике (СвНП)

Наименование элемента Сокращенное наименование (код) элемента Признак типа элемента Формат элемента Признак обязательности элемента Дополнительная информация
Налогоплательщик - организация | НПЮЛ С   О Состав элемента представлен в таблице 4.4
Налогоплательщик - индивидуальный предприниматель НПФЛ С   О Состав элемента представлен в таблице 4.6
Наименование организации НаимОрг А T(1-1000) О  
ИНН организации ИННЮЛ А T(=10) О Типовой элемент <ИННЮЛТип>
КПП организации КПП А T(=9) О Типовой элемент <КППТип>
Сведения о реорганизованной (ликвидированной) организации СвРеоргЮЛ С   Н Состав элемента представлен в таблице 4.5

Таблица 4.5

Сведения о реорганизованной (ликвидированной) организации (СвРеоргЮЛ)

Наименование элемента Сокращенное наименование (код) элемента Признак типа элемента Формат элемента Признак обязательности элемента Дополнительная информация
Код формы реорганизации (ликвидации) ФормРеорг А T(=1) ОК Принимает значение:
0 - ликвидация |
1 - преобразование |
2 - слияние |
3 - разделение |
5 - присоединение |
6 - разделение с одновременным
присоединением
ИНН реорганизованной организации ИННЮЛ А T(=10) НУ Типовой элемент <ИННЮЛТип>.
Элемент обязателен при <ФормРеорг> = 1 | 2 | 3 | 5 | 6
КПП реорганизованной организации КПП А T(=9) НУ Типовой элемент <КППТип>.
Элемент обязателен при <ФормРеорг> = 1 | 2 | 3 | 5 | 6

Таблица 4.6

Налогоплательщик - индивидуальный предприниматель (НПФЛ)

Наименование элемента Сокращенное наименование (код) элемента Признак типа элемента Формат элемента Признак обязательности элемента Дополнительная информация
ИНН физического лица, зарегистрированного в качестве индивидуального предпринимателя ИННФЛ А T(=12) О Типовой элемент <ИННФЛТип>
Фамилия, имя, отчество (при наличии) индивидуального предпринимателя ФИО С   О Типовой элемент <ФИОТип>.
Состав элемента представлен в таблице 4.10

Таблица 4.7

Сведения о лице, подписавшем документ (Подписант)

Наименование элемента Сокращенное наименование (код) элемента Признак типа элемента Формат элемента Признак обязательности элемента Дополнительная информация
Признак лица, подписавшего документ ПрПодп А T(=1) ОК Принимает значение:
1 - налогоплательщик |
2 - представитель налогоплательщика
Номер контактного телефона Тлф А T(1-20) Н  
Фамилия, имя, отчество (при наличии) ФИО С   О Типовой элемент <ФИОТип>.
Состав элемента представлен в таблице 4.10
Сведения о представителе налогоплательщика СвПред С   НУ Состав элемента представлен в таблице 4.8.
Элемент обязателен при <ПрПодп>=2

Таблица 4.8

Сведения о представителе налогоплательщика (СвПред)

Наименование элемента Сокращенное наименование (код) элемента Признак типа элемента Формат элемента Признак обязательности элемента Дополнительная информация
Наименование документа, подтверждающего полномочия представителя налогоплательщика НаимДок А T(1-120) О Для доверенности, совершенной в электронной форме, указывается только GUID доверенности
Наименование организации - представителя налогоплательщика НаимОрг А T(1-1000) Н  

Таблица 4.9

Реестр, содержащий сведения из деклараций на товары, транзитных деклараций, перевозочных, транспортных, товаросопроводительных и (или) иных документов и предусмотренный подпунктом 3 пункта 3.1 и подпунктом 2 пункта 3.7 статьи 165 Налогового кодекса Российской Федерации (при перевозке товаров железнодорожным транспортом) (РеестрЖДН_1)

Наименование элемента Сокращенное наименование (код) элемента Признак типа элемента Формат элемента Признак обязательности элемента Дополнительная информация
Код операции КодОпер А T(=7) ОК Принимает значение:
1010423 | 1010424 | 1010425 | 1010426 | 1010427 | 1010435 | 1010436 | 1010467 | 1010468| 1010469
Итого налоговая база НалБазаИт А N(14) О  

Таблица 4.10

Фамилия, имя, отчество (ФИОТип)

Наименование элемента Сокращенное наименование (код) элемента Признак типа элемента Формат элемента Признак обязательности элемента Дополнительная информация
Фамилия Фамилия А T(1-60) О  
Имя Имя А T(1-60) О  
Отчество Отчество А T(1-60) Н  

III. ОПИСАНИЕ ФАЙЛА ОБМЕНА СВЕДЕНИЙ ИЗ ДОКУМЕНТОВ, ПОДТВЕРЖДАЮЩИХ ОБОСНОВАННОСТЬ ПРИМЕНЕНИЯ НАЛОГОВОЙ СТАВКИ 0 ПРОЦЕНТОВ ПО НАЛОГУ НА ДОБАВЛЕННУЮ СТОИМОСТЬ

5. Имя файла обмена должно иметь следующий вид:

R_T_A_K_O_GGGGMMDD_N, где:

R_T - префикс, принимающий значение: KO_RRZDNNDS.2;

A_K - идентификатор получателя информации, где: A - идентификатор получателя, которому направляется файл обмена, K - идентификатор конечного получателя, для которого предназначена информация из данного файла обмена. Передача файла от отправителя к конечному получателю (K) может осуществляться в несколько этапов через другие налоговые органы, осуществляющие передачу файла на промежуточных этапах, которые обозначаются идентификатором A. В случае передачи файла от отправителя к конечному получателю при отсутствии налоговых органов, осуществляющих передачу на промежуточных этапах, значения идентификаторов A и K совпадают. Каждый из идентификаторов (A и K) имеет вид для налоговых органов - четырехразрядный код (код налогового органа в соответствии с классификатором СОНО);

O - идентификатор отправителя информации, имеет вид:

для организаций - девятнадцатиразрядный код (идентификационный номер налогоплательщика (далее - ИНН) и код причины постановки на учет (далее - КПП) организации (обособленного подразделения);

для физических лиц - двенадцатиразрядный код ИНН, при отсутствии ИНН - последовательность из двенадцати нулей.

GGGG - год формирования передаваемого файла, MM - месяц, DD - день;

N - идентификационный номер файла (длина - от 1 до 36 знаков, идентификационный номер файла должен обеспечивать уникальность файла).

Расширение имени файла - xml. Расширение имени файла может указываться как строчными, так и прописными буквами.

Параметры первой строки файла обмена

Первая строка XML-файла должна иметь следующий вид:

<?xml version = "1.0" encoding = "windows-1251"?>

Имя файла, содержащего XML-схему файла обмена, должно иметь следующий вид:

KO_RRZDNNDS.2_1_812_02_05_06_xx, где xx - номер версии схемы.

Расширение имени файла - xsd.

XML-схема файла обмена приводится отдельным файлом и размещается на официальном сайте Федеральной налоговой службы в информационно-телекоммуникационной сети "Интернет".

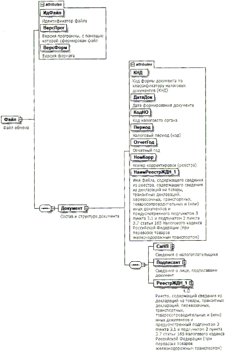
6. Логическая модель файла обмена представлена в виде диаграммы структуры файла обмена на рисунке 2 настоящего формата. Элементами логической модели файла обмена являются элементы и атрибуты XML-файла. Перечень структурных элементов логической модели файла обмена и сведения о них приведены в таблицах 6.1 - 6.5 настоящего формата.

Для каждого структурного элемента логической модели файла обмена приводятся следующие сведения:

наименование элемента. Приводится полное наименование элемента. В строке таблицы могут быть описаны несколько элементов, наименования которых разделены символом "|". Такая форма записи применяется при наличии в файле обмена только одного элемента из описанных в этой строке;

сокращенное наименование (код) элемента. Приводится сокращенное наименование элемента. Синтаксис сокращенного наименования должен удовлетворять спецификации XML;

признак типа элемента. Может принимать следующие значения: "С" - сложный элемент логической модели (содержит вложенные элементы), "П" - простой элемент логической модели, реализованный в виде элемента XML-файла, "А" - простой элемент логической модели, реализованный в виде атрибута элемента XML-файла. Простой элемент логической модели не содержит вложенные элементы;

формат элемента. Формат элемента представляется следующими условными обозначениями: T - символьная строка; N - числовое значение (целое или дробное).

Формат символьной строки указывается в виде T(n-k) или Т(=k), где: n - минимальное количество знаков, к - максимальное количество знаков, символ "- " - разделитель, символ "=" означает фиксированное количество знаков в строке. В случае если минимальное количество знаков равно 0, формат имеет вид Т(0-k). В случае если максимальное количество знаков не ограничено, формат имеет вид T(n-).

Формат числового значения указывается в виде N(m.k), где: m - максимальное количество знаков в числе, включая знак (для отрицательного числа), целую и дробную часть числа без разделяющей десятичной точки, k - максимальное число знаков дробной части числа. Если число знаков дробной части числа равно 0 (то есть число целое), то формат числового значения имеет вид N(m).

Для простых элементов, являющихся базовыми в XML, например, элемент с типом "date", поле "Формат элемента" не заполняется. Для таких элементов в поле "Дополнительная информация" указывается тип базового элемента;

признак обязательности элемента определяет обязательность наличия элемента (совокупности наименования элемента и его значения) в файле обмена. Признак обязательности элемента может принимать следующие значения: "О" - наличие элемента в файле обмена обязательно; "Н" - наличие элемента в файле обмена необязательно, то есть элемент может отсутствовать. Если элемент принимает ограниченный перечень значений (по классификатору, справочнику, кодовому словарю), то признак обязательности элемента дополняется символом "К". В случае если количество реализаций элемента может быть более одной, то признак обязательности элемента дополняется символом "М".

К вышеперечисленным признакам обязательности элемента может добавляться значение "У" в случае описания в XML-схеме условий, предъявляемых к элементу в файле обмена, описанных в графе "Дополнительная информация";

дополнительная информация содержит, при необходимости, требования к элементу файла обмена, не указанные ранее. Для сложных элементов указывается ссылка на таблицу, в которой описывается состав данного элемента. Для элементов, принимающих ограниченный перечень значений из классификатора (справочника, кодового словаря), указывается соответствующее наименование классификатора (справочника, кодового словаря) или приводится перечень возможных значений. Для классификатора (справочника, кодового словаря) может указываться ссылка на его местонахождение. Для элементов, использующих пользовательский тип данных, указывается наименование типового элемента.

Рисунок 2. Диаграмма структуры файла обмена

Таблица 6.1

Файл обмена (Файл)

Наименование элемента Сокращенное наименование (код) элемента Признак типа элемента Формат элемента Признак обязательности элемента Дополнительная информация
Идентификатор файла ИдФайл А T(1-255) ОУ Содержит (повторяет) имя сформированного файла (без расширения)
Версия программы, с помощью которой сформирован файл ВерсПрог А T(1-40) О  
Версия формата ВерсФорм А T(1-5) О Принимает значение: 5.06
Состав и структура документа Документ С   О Состав элемента представлен в таблице 6.2

Таблица 6.2

Состав и структура документа (Документ)

Наименование элемента Сокращенное наименование (код) элемента Признак типа элемента Формат элемента Признак обязательности элемента Дополнительная информация
Индекс Индекс А T(=7) ОК Типовой элемент <КНДТип>.
Принимает значение: 0005112
Номер корректировки (реестра) НомКорр А N(3) О Принимает значение:
0 - первичный документ,
1, 2, 3 и так далее - уточненный документ.
Для уточненного документа значение должно быть на 1 больше ранее принятого налоговым органом документа. <НомКорр> из файла с префиксом KO_RRZDNNDS
Реестр, содержащий сведения из деклараций на товары, транзитных деклараций, перевозочных, транспортных, товаросопроводительных и (или) иных документов и предусмотренный подпунктом 3 пункта 3.1 и подпунктом 2 пункта 3.7 статьи 165 Налогового кодекса Российской Федерации (при перевозке товаров железнодорожным транспортом) РеестрЖДН_1 С   ОМ Состав элемента представлен в таблице 6.3

Таблица 6.3

Реестр, содержащий сведения из деклараций на товары, транзитных деклараций, перевозочных, транспортных, товаросопроводительных и (или) иных документов и предусмотренный подпунктом 3 пункта 3.1 и подпунктом 2 пункта 3.7 статьи 165 Налогового кодекса Российской Федерации (при перевозке товаров железнодорожным транспортом) (РеестрЖДН_1)

Наименование элемента Сокращенное наименование (код) элемента Признак типа элемента Формат элемента Признак обязательности элемента Дополнительная информация
Код операции КодОпер А T(=7) ОК Принимает значение:
1010423 | 1010424 | 1010425 11010426 | 1010427 | 1010435 | 1010436 | 1010467 | 1010468 | 1010469
Итого налоговая база НалБазаИт А N(14) О  
Сведения по транспортному, товаросопроводительному и (или) иному документу СведТрДок С   ОМ Состав элемента представлен в таблице 6.4

Таблица 6.4

Сведения по транспортному, товаросопроводительному и (или) иному документу (СведТрДок)

Наименование элемента Сокращенное наименование (код) элемента Признак типа элемента Формат элемента Признак обязательности элемента Дополнительная информация
Номер по порядку НомПор А N(7) О  
Номер транспортного, товаросопроводительного и (или) иного документа НомТрДок А T(1-50) О  
Маршрут - страна отправления СтранОтпр А T(=2) НКУ Принимает значение в соответствии с Общероссийским классификатором стран мира (ОКСМ), двухзначный буквенный код.
Элемент обязателен при
<КодОпер> = 1010426 | 1010427 | 1010435 | 1010436
Маршрут - станция отправления СтанцОтпр А T(=6) НУ Элемент обязателен при
<КодОпер> = 1010426 | 1010427 | 1010435 | 1010436
Маршрут - страна назначения СтранНазн А T(=2) НКУ Принимает значение в соответствии с Общероссийским классификатором стран мира (ОКСМ), двухзначный буквенный код.
Элемент обязателен при
<КодОпер> = 1010426 | 1010427 | 1010435 | 1010436
Маршрут - станция назначения СтанцНазн А T(=6) НУ Элемент обязателен при
<КодОпер> = 1010426 | 1010427 | 1010435 | 1010436
Налоговая база по соответствующей операции по реализации услуг, по которой обоснованность применения налоговой ставки 0 процентов документально подтверждена НалБазаОпПдтв А N(16.2) О  
Примечание Прим А T(1-1000) Н  
Регистрационный номер декларации на товары (при вывозе) РегНомДТ П T(23-29) НМ  
Регистрационный номер транзитной декларации или декларации на товары (при ввозе) РегНомТД_ДТ П T(23-29) НМ  
Сведения о транспортном, товаросопроводительном и (или) ином документе, подтверждающем факт убытия товара морским (речным) транспортом СведТрДокМ С   НМ Состав элемента представлен в таблице 6.5.
Элемент обязателен при условии, что элемент <СтанцНазн> принимает значение, соответствующее припортовой приграничной станции

Таблица 6.5

Сведения о транспортном, товаросопроводительном и (или) ином документе, подтверждающем факт убытия товара морским (речным) транспортом (СведТрДокМ)

Наименование элемента Сокращенное наименование (код) элемента Признак типа элемента Формат элемента Признак обязательности элемента Дополнительная информация
Вид транспортного, товаросопроводительного и (или) иного документа (указанный в соответствии с абзацем вторым подпункта 2 пункта 3.7 статьи 165 Налогового кодекса Российской Федерации) ВидТрДокМ А T(=2) ОК Принимает значение:
02 - коносамент |
6 - поручение на отгрузку |
7 - морская накладная |
12 - иной документ
Номер транспортного, товаросопроводительного и (или) иного документа (указанный в соответствии с абзацем вторым подпункта 2 пункта 3.7 статьи 165 Налогового кодекса Российской Федерации) НомТрДокМ А T(1-50) О При отсутствии номера в документе элемент принимает значение "б/н"
Дата транспортного, товаросопроводительного и (или) иного документа (указанного в соответствии с абзацем вторым подпункта 2 пункта 3.7 статьи 165 Налогового кодекса Российской Федерации) ДатаТрДокМ А T(=10) О Типовой элемент <ДатаТип>.
Дата в формате ДД.ММ.ГГГГ
Наименование судна НаимСудн А T(1-50) О  
Порт страны разгрузки судна: наименование НаимПортРазгр А T(1-50) О  
Порт страны разгрузки судна: код КодПортРазгр А T(=2) ОК Принимает значение в соответствии с Общероссийским классификатором стран мира (ОКСМ), двухзначный буквенный код