Письмо ФНС РФ от 20.12.2024 N БС-4-11/14452@

"Об утверждении приказа ФНС России от 31.10.2024 N ЕД-7-11/985@ и направлении дополнительного рекомендуемого формата представления КНД 1114724 в электронной форме"

ФЕДЕРАЛЬНАЯ НАЛОГОВАЯ СЛУЖБА

ПИСЬМО
от 20 декабря 2024 г. N БС-4-11/14452@

ОБ УТВЕРЖДЕНИИ ПРИКАЗА ФНС РОССИИ ОТ 31.10.2024 N ЕД-7-11/985@ И НАПРАВЛЕНИИ ДОПОЛНИТЕЛЬНОГО РЕКОМЕНДУЕМОГО ФОРМАТА ПРЕДСТАВЛЕНИЯ КНД 1114724 В ЭЛЕКТРОННОЙ ФОРМЕ

Федеральная налоговая служба в целях обеспечения единообразия при реализации налоговыми органами с 01.01.2025 положений абзаца второго пункта 15.1 статьи 226.1 Налогового кодекса Российской Федерации (далее - Кодекс) в редакции Федерального закона от 23.03.2024 N 58-ФЗ "О внесении изменений в статьи 102 и 126.2 части первой и часть вторую Налогового кодекса Российской Федерации" (далее - Федеральный закон N 58-ФЗ) сообщает об утверждении и размещении на официальном сайте Федеральной налоговой службы в разделе "Нормативные правовые акты, изданные и разработанные ФНС России" (https://www.nalog.gov.ru/rn77/about_fts/docs/15502682/) приказа ФНС России "Об утверждении формы сообщения о фактах заключения договоров негосударственного пенсионного обеспечения, договоров долгосрочных сбережений, их расторжения с указанием суммы взносов, уплаченных по расторгнутым договорам, а также о фактах назначения выплат по таким договорам, порядка ее заполнения и формата представления указанного сообщения в электронной форме" от 31.10.2024 N ЕД-7-11/985@ (зарегистрирован в Министерстве юстиции Российской Федерации 29.11.2024 N 80386). Приказ вступает в силу с 01.01.2025.

Согласно пункту 15.1 статьи 226.1 Кодекса с 01.01.2025 негосударственные пенсионные фонды обязаны сообщать информацию о фактах заключения договоров негосударственного пенсионного обеспечения, договоров долгосрочных сбережений, их расторжения с указанием суммы взносов, уплаченных по расторгнутым договорам, а также о фактах назначения выплат по таким договорам в налоговый орган по месту своего нахождения в течение трех дней со дня наступления соответствующего события в электронной форме по телекоммуникационным каналам связи.

В соответствии с положениями пункта 18 статьи 3 Федерального закона N 58-ФЗ о фактах заключения в 2024 году договоров негосударственного пенсионного обеспечения, договоров долгосрочных сбережений, их расторжения с указанием суммы взносов, уплаченных по расторгнутым договорам, а также о фактах назначения в 2024 году выплат по таким договорам негосударственные пенсионные фонды обязаны сообщить в налоговый орган в период с 1 по 28 февраля 2025 года включительно.

В дополнение к данному приказу ФНС России направляет для сведения и использования в работе рекомендуемый формат представления сообщения о фактах заключения договоров негосударственного пенсионного обеспечения, договоров долгосрочных сбережений, их расторжения с указанием суммы взносов, уплаченных по расторгнутым договорам, а также о фактах назначения выплат по таким договорам в электронной форме и XSD-схему к нему. Рекомендуемый формат используется с 01.01.2025 и учитывает множественность заполнения полей "Год" и "Сумма" в разделе "Сумма уплаченных взносов:" указанного сообщения.

УФНС России по субъектам Российской Федерации необходимо довести настоящее письмо и приложения к нему до нижестоящих налоговых органов.

Действительный
государственный советник
Российской Федерации
2 класса
С.Л. БОНДАРЧУК

Приложение N
к письму ФНС России
от "__" ______ 2024 г. N ______

РЕКОМЕНДУЕМЫЙ ФОРМАТ ПРЕДСТАВЛЕНИЯ СООБЩЕНИЯ О ФАКТАХ ЗАКЛЮЧЕНИЯ ДОГОВОРОВ НЕГОСУДАРСТВЕННОГО ПЕНСИОННОГО ОБЕСПЕЧЕНИЯ, ДОГОВОРОВ ДОЛГОСРОЧНЫХ СБЕРЕЖЕНИЙ, ИХ РАСТОРЖЕНИЯ С УКАЗАНИЕМ СУММЫ ВЗНОСОВ, УПЛАЧЕННЫХ ПО РАСТОРГНУТЫМ ДОГОВОРАМ, А ТАКЖЕ О ФАКТАХ НАЗНАЧЕНИЯ ВЫПЛАТ ПО ТАКИМ ДОГОВОРАМ

I. ОБЩИЕ СВЕДЕНИЯ

1. Настоящий формат описывает требования к XML-файлам (далее - файл обмена) представления сообщения о фактах заключения договоров негосударственного пенсионного обеспечения, договоров долгосрочных сбережений, их расторжения с указанием суммы взносов, уплаченных по расторгнутым договорам, а также о фактах назначения выплат по таким договорам в электронной форме.

2. Номер версии настоящего формата 5.02, часть 324.

II. ОПИСАНИЕ ФАЙЛА ОБМЕНА

3. Имя файла обмена должно иметь следующий вид:

R_T_A_K_O_GGGGMMDD_N, где:

R_T - префикс, принимающий значение ON_DOGNPO;

A_K - идентификатор получателя информации, где: A - идентификатор получателя, которому направляется файл обмена, K - идентификатор конечного получателя, для которого предназначена информация из данного файла обмена. Передача файла от отправителя к конечному получателю (K) может осуществляться в несколько этапов через другие налоговые органы, осуществляющие передачу файла на промежуточных этапах, которые обозначаются идентификатором A. В случае передачи файла от отправителя к конечному получателю при отсутствии налоговых органов, осуществляющих передачу на промежуточных этапах, значения идентификаторов A и K совпадают. Каждый из идентификаторов (A и K) имеет вид для налоговых органов - четырехразрядный код налогового органа;

O - идентификатор отправителя информации имеет вид:

для организаций - девятнадцатиразрядный код (идентификационный номер налогоплательщика (далее - ИНН) и код причины постановки на учет (далее - КПП) организации (обособленного подразделения);

для физических лиц, которые являются представителями организации, - двенадцатиразрядный код (ИНН физического лица);

GGGG - год формирования передаваемого файла, MM - месяц, DD - день;

N - идентификационный номер файла (длина - от 1 до 36 знаков. Идентификационный номер файла должен обеспечивать уникальность файла).

Расширение имени файла - XML. Расширение имени файла может указываться как строчными, так и прописными буквами.

Параметры первой строки файла обмена

Первая строка XML-файла должна иметь следующий вид:

<?xml version ="1.0" encoding ="windows-1251"?>

Имя файла, содержащего XML-схему файла обмена, должно иметь следующий вид:

ON_DOGNPO_1_324_00_05_02_xx, где хх - номер версии схемы.

Расширение имени файла - xsd.

XML-схема файла обмена приводится отдельным файлом и размещается на официальном сайте Федеральной налоговой службы в информационно-телекоммуникационной сети "Интернет".

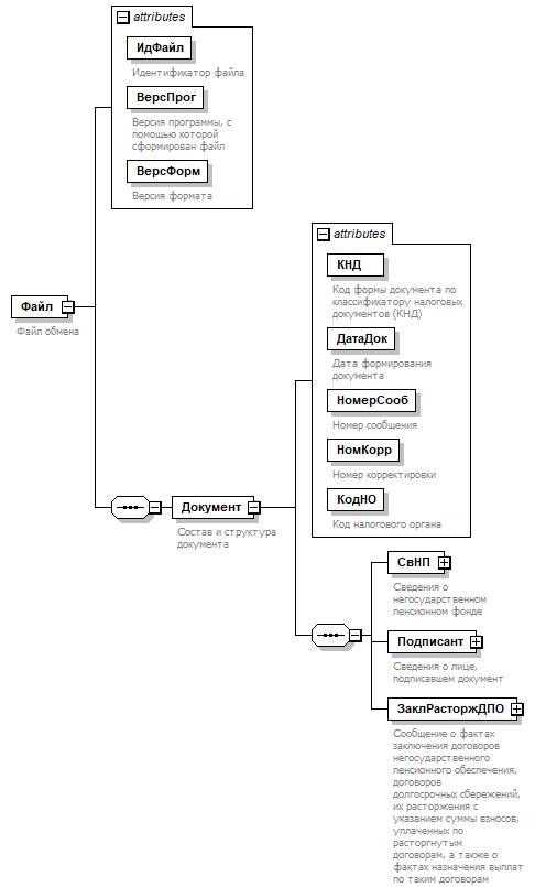
4. Логическая модель файла обмена представлена в виде диаграммы структуры файла обмена на рисунке 1 настоящего формата. Элементами логической модели файла обмена являются элементы и атрибуты XML-файла. Перечень структурных элементов логической модели файла обмена и сведения о них приведены в таблицах 4.1 - 4.15 настоящего формата.

Для каждого структурного элемента логической модели файла обмена приводятся следующие сведения:

наименование элемента. Приводится полное наименование элемента. В строке таблицы могут быть описаны несколько элементов, наименования которых разделены символом "(". Такая форма записи применяется при наличии в файле обмена только одного элемента из описанных в этой строке;

сокращенное наименование (код) элемента. Приводится сокращенное наименование элемента. Синтаксис сокращенного наименования должен удовлетворять спецификации XML;

признак типа элемента. Может принимать следующие значения: "С" - сложный элемент логической модели (содержит вложенные элементы), "П" - простой элемент логической модели, реализованный в виде элемента XML-файла, "А" - простой элемент логической модели, реализованный в виде атрибута элемента XML-файла. Простой элемент логической модели не содержит вложенные элементы;

формат элемента. Формат элемента представляется следующими условными обозначениями: T - символьная строка; N - числовое значение (целое или дробное).

Формат символьной строки указывается в виде T(n-k) или T(=k), где: n - минимальное количество знаков, k - максимальное количество знаков, символ "-" - разделитель, символ "=" означает фиксированное количество знаков в строке. В случае, если минимальное количество знаков равно 0, формат имеет вид T(0-k). В случае, если максимальное количество знаков не ограничено, формат имеет вид T(n-).

Формат числового значения указывается в виде N(m.k), где: m - максимальное количество знаков в числе, включая знак (для отрицательного числа), целую и дробную часть числа без разделяющей десятичной точки, k - максимальное число знаков дробной части числа. Если число знаков дробной части числа равно 0 (то есть число целое), формат числового значения имеет вид N(m).

Для простых элементов, являющихся базовыми в XML, например, элемент с типом "date", поле "Формат элемента" не заполняется. Для таких элементов в поле "Дополнительная информация" указывается тип базового элемента;

признак обязательности элемента определяет обязательность наличия элемента (совокупности наименования элемента и его значения) в файле обмена. Признак обязательности элемента может принимать следующие значения: "О" - наличие элемента в файле обмена обязательно; "Н" - наличие элемента в файле обмена необязательно, то есть элемент может отсутствовать. Если элемент принимает ограниченный перечень значений (по классификатору, справочнику, кодовому словарю), признак обязательности элемента дополняется символом "К". В случае, если количество реализаций элемента может быть более одной, признак обязательности элемента дополняется символом "М".

К вышеперечисленным признакам обязательности элемента может добавляться значение "У" в случае описания в XML-схеме условий, предъявляемых к элементу в файле обмена, описанных в графе "Дополнительная информация";

дополнительная информация содержит, при необходимости, требования к элементу файла обмена, не указанные ранее. Для сложных элементов указывается ссылка на таблицу, в которой описывается состав данного элемента. Для элементов, принимающих ограниченный перечень значений из классификатора (справочника, кодового словаря), указывается соответствующее наименование классификатора (справочника, кодового словаря) или приводится перечень возможных значений. Для классификатора (справочника, кодового словаря) может указываться ссылка на его местонахождение. Для элементов, использующих пользовательский тип данных, указывается наименование типового элемента.

Рисунок 1. Диаграмма структуры файла обмена

Таблица 4.1

Файл обмена (Файл)

Наименование элемента Сокращенное наименование (код) элемента Признак типа элемента Формат элемента Признак обязательности элемента Дополнительная информация
Идентификатор файла ИдФайл А T(1-255) ОУ Содержит (повторяет) имя сформированного файла (без расширения)
Версия программы, с помощью которой сформирован файл ВерсПрог А T(1-40) О  
Версия формата ВерсФорм А T(1-5) О Принимает значение: 5.02
Состав и структура документа Документ С   О Состав элемента представлен в таблице 4.2

Таблица 4.2

Состав и структура документа (Документ)

Наименование элемента Сокращенное наименование (код) элемента Признак типа элемента Формат элемента Признак обязательности элемента Дополнительная информация
Код формы документа по классификатору налоговых документов (КНД) КНД А T(=7) ОК Типовой элемент <КНДТип>.
Принимает значение: 1114724
Дата формирования документа ДатаДок А T(=10) О Типовой элемент <ДатаТип>.
Дата в формате ДД.ММ.ГГГГ
Номер сообщения НомерСооб А T(1-15) О  
Номер корректировки НомКорр А N(3) О Принимает значение:
0 - первичное сообщение,
1 - 998 - корректирующее сообщение.
Для корректирующего сообщения значение должно быть на 1 больше ранее принятого налоговым органом документа,
999 - аннулирующее сообщение.
Код налогового органа КодНО А T(=4) ОК Типовой элемент <СОНОТип>
Сведения о негосударственном пенсионном фонде СвНП С   О Состав элемента представлен в таблице 4.3
Сведения о лице, подписавшем документ Подписант С   О Состав элемента представлен в таблице 4.5
Сообщение о фактах заключения договоров негосударственного пенсионного обеспечения, договоров долгосрочных сбережений, их расторжения с указанием суммы взносов, уплаченных по расторгнутым договорам, а также о фактах назначения выплат по таким договорам ЗаклРасторжДПО С   О Состав элемента представлен в таблице 4.7

Таблица 4.3

Сведения о негосударственном пенсионном фонде (СвНП)

Наименование элемента Сокращенное наименование (код) элемента Признак типа элемента Формат элемента Признак обязательности элемента Дополнительная информация
Номер контактного телефона Тлф А T(1-20) Н  
Негосударственный пенсионный фонд НПЮЛ С   О Состав элемента представлен в таблице 4.4

Таблица 4.4

Негосударственный пенсионный фонд (НПЮЛ)

Наименование элемента Сокращенное наименование (код) элемента Признак типа элемента Формат элемента Признак обязательности элемента Дополнительная информация
Наименование негосударственного пенсионного фонда НаимОрг А T(1-1000) О  
ИНН ИННЮЛ А T(=10) О Типовой элемент <ИННЮЛТип>
КПП КПП А T(=9) О Типовой элемент <КППТип>

Таблица 4.5

Сведения о лице, подписавшем документ (Подписант)

Наименование элемента Сокращенное наименование (код) элемента Признак типа элемента Формат элемента Признак обязательности элемента Дополнительная информация
Признак подписанта ПрПодп А T(=1) ОК Принимает значение:
1 - руководитель Фонда (
2 - уполномоченный представитель
Фамилия, имя, отчество ФИО С   О Типовой элемент <ФИОТип>.
Состав элемента представлен в таблице 4.15
Сведения о представителе СвПред С   НУ Состав элемента представлен в таблице 4.6.
Элемент обязателен при <ПрПодп>=2

Таблица 4.6

Сведения о представителе (СвПред)

Наименование элемента Сокращенное наименование (код) элемента Признак типа элемента Формат элемента Признак обязательности элемента Дополнительная информация
Наименование и реквизиты документа, подтверждающего полномочия представителя НаимДок А T(1-120) О Для доверенности, совершенной в форме электронного документа, указывается только GUID доверенности

Таблица 4.7

Сообщение о фактах заключения договоров негосударственного пенсионного обеспечения, договоров долгосрочных сбережений, их расторжения с указанием суммы взносов, уплаченных по расторгнутым договорам, а также о фактах назначения выплат по таким договорам (ЗаклРасторжДПО)

Наименование элемента Сокращенное наименование (код) элемента Признак типа элемента Формат элемента Признак обязательности элемента Дополнительная информация
Сведения о договоре негосударственного пенсионного обеспечения, долгосрочных сбережений СведДогНПО С   О Состав элемента представлен в таблице 4.8
Данные физического лица (вкладчика), уплатившего взносы по договору ЛицоВкладчик С   О Типовой элемент <ДанФЛТип>.
Состав элемента представлен в таблице 4.11
Данные физического лица (участника), в пользу которого заключен договор ЛицоУчастник С   НМУ Типовой элемент <ДанФЛТип>.
Состав элемента представлен в таблице 4.11.
Элемент заполняется при <ПрВыгодопр>=0 из таблицы 4.8
Сведения о негосударственном пенсионном фонде, в который осуществляется перевод денежных (выкупных) сумм ФондПеревод С   НУ Состав элемента представлен в таблице 4.10.
Элемент может присутствовать и обязателен при <ПрСтатДог>= 4 из таблицы 4.8

Таблица 4.8

Сведения о договоре негосударственного пенсионного обеспечения, долгосрочных сбережений (СведДогНПО)

Наименование элемента Сокращенное наименование (код) элемента Признак типа элемента Формат элемента Признак обязательности элемента Дополнительная информация
Признак договора ПрДоговор А T(=1) ОК Принимает значение:
1 - негосударственного пенсионного обеспечения (
2 - долгосрочных сбережений
Признак статуса договора ПрСтатДог А T(=1) ОК Принимает значение:
1 - заключен (
2 - заключен с переводом денежных (выкупных) сумм из другого Фонда (
3 - прекращен (расторгнут) (
4 - прекращен (расторгнут) с переводом денежных (выкупных) сумм в другой Фонд (
5 - назначены выплаты по договору
Номер договора НомДог А T(1-20) О  
Дата заключения/расторжения договора ДатаДог А T(=10) О Типовой элемент <ДатаТип>.
Дата в формате ДД.ММ.ГГГГ
Дата назначения выплат ДатаВыпл А T(=10) НУ Типовой элемент <ДатаТип>.
Дата в формате ДД.ММ.ГГГГ.
Элемент может присутствовать и обязателен только при <ПрСтатДог>= 5
Налогоплательщик и лицо, в пользу которого заключен договор (участник), являются одним лицом ПрВыгодопр А T(=1) ОК Принимает значение:
0 - нет |
1 - да
Сумма уплаченных взносов СумУплВзн С   НМУ Состав элемента представлен в таблице 4.9.
Элемент может присутствовать и обязателен только при <ПрСтатДог>= 3 | 4.
Количество элементов не может быть больше четырех

Таблица 4.9

Сумма уплаченных взносов (СумУплВзн)

Наименование элемента Сокращенное наименование (код) элемента Признак типа элемента Формат элемента Признак обязательности элемента Дополнительная информация
Год Год А   О Типовой элемент <xs:gYear>.
Год в формате ГГГГ
Сумма Сумма А N(12.2) О  

Таблица 4.10

Сведения о негосударственном пенсионном фонде, в который осуществляется перевод денежных (выкупных) сумм (ФондПеревод)

Наименование элемента Сокращенное наименование (код) элемента Признак типа элемента Формат элемента Признак обязательности элемента Дополнительная информация
Наименование фонда НаимОрг А T(1-1000) О  
ИНН ИННЮЛ А T(=10) О Типовой элемент <ИННЮЛТип>
КПП КПП А T(=9) О Типовой элемент <КППТип>
Номер договора, заключенного для перевода денежных (выкупных) сумм НомДогПерев А T(1-20) О  
Дата заключения договора ДатаДог А T(=10) О Типовой элемент <ДатаТип>.
Дата в формате ДД.ММ.ГГГГ

Таблица 4.111

Данные физического лица (ДанФЛТип)

Наименование элемента Сокращенное наименование (код) элемента Признак типа элемента Формат элемента Признак обязательности элемента Дополнительная информация
Фамилия, имя, отчество (при наличии) ФИО С   О Типовой элемент <ФИОТип>.
Состав элемента представлен в таблице 4.15
Сведения о физическом лице (обязательно наличие ИНН физического лица) ( СведФЛ1 С   О Состав элемента представлен в таблице 4.12
Сведения о физическом лице (отсутствует ИНН физического лица) СведФЛ2 С   О Состав элемента представлен в таблице 4.13

Таблица 4.12

Сведения о физическом лице (обязательно наличие ИНН физического лица) (СведФЛ1)

Наименование элемента Сокращенное наименование (код) элемента Признак типа элемента Формат элемента Признак обязательности элемента Дополнительная информация
ИНН физического лица ИННФЛ А T(=12) О Типовой элемент <ИННФЛТип>
Дата рождения ДатаРожд А T(=10) Н Типовой элемент <ДатаТип>.
Дата в формате ДД.ММ.ГГГГ
Сведения о документе, удостоверяющем личность УдЛичн С   Н Типовой элемент <УдЛичнФЛТип>.
Состав элемента представлен в таблице 4.14

Таблица 4.13

Сведения о физическом лице (отсутствует ИНН физического лица) (СведФЛ2)

Наименование элемента Сокращенное наименование (код) элемента Признак типа элемента Формат элемента Признак обязательности элемента Дополнительная информация
Дата рождения ДатаРожд А T(=10) О Типовой элемент <ДатаТип>.
Дата в формате ДД.ММ.ГГГГ
Сведения о документе, удостоверяющем личность УдЛичн С   О Типовой элемент <УдЛичнФЛТип>.
Состав элемента представлен в таблице 4.14

Таблица 4.14

Сведения о документе, удостоверяющем личность (УдЛичн)

Наименование элемента Сокращенное наименование (код) элемента Признак типа элемента Формат элемента Признак обязательности элемента Дополнительная информация
Код вида документа КодВидДок А T(=2) ОК Типовой элемент <СПДУЛТип>.
Принимает значение:
21 - паспорт гражданина Российской Федерации(
03 - свидетельство о рождении (
07 - военный билет (
08 - временное удостоверение, выданное взамен военного билета (
10 - паспорт иностранного гражданина (
11 - свидетельство о рассмотрении ходатайства о признании лица
беженцем на территории Российской Федерации по существу (
12 - вид на жительство в Российской Федерации (
13 - удостоверение беженца (
14 - временное удостоверение личности гражданина Российской
Федерации (
15 - разрешение на временное проживание в Российской Федерации (
19 - свидетельство о предоставлении временного убежища на
территории Российской Федерации (
23 - свидетельство о рождении, выданное уполномоченным органом
иностранного государства (
24 - удостоверение личности военнослужащего Российской Федерации (
91 - иные документы, признаваемые в соответствии с законодательством Российской Федерации или в соответствии с международными договорами Российской Федерации в качестве документов, удостоверяющих личность налогоплательщика
Серия и номер СерНомДок А T(1-25) О Типовой элемент <СПДУЛШТип>
Дата выдачи ДатаВыдач А T(=10) О Типовой элемент <ДатаТип>.
Дата в формате ДД.ММ.ГГГГ

Таблица 4.15

Фамилия, имя, отчество (ФИОТип)

Наименование элемента Сокращенное наименование (код) элемента Признак типа элемента Формат элемента Признак обязательности элемента Дополнительная информация
Фамилия Фамилия А T(1-60) О  
Имя Имя А T(1-60) О  
Отчество Отчество А T(1-60) Н