Письмо ФНС РФ от 13.03.2025 N СД-4-3/2814@

"О рекомендуемых форме и формате уведомлений и расчета совокупного размера полученной выручки, предусмотренных статьями 145.2 и 246.1-1 Налогового кодекса Российской Федерации"

ФЕДЕРАЛЬНАЯ НАЛОГОВАЯ СЛУЖБА

ПИСЬМО
от 13 марта 2025 г. N СД-4-3/2814@

О РЕКОМЕНДУЕМЫХ ФОРМЕ И ФОРМАТЕ УВЕДОМЛЕНИЙ И РАСЧЕТА СОВОКУПНОГО РАЗМЕРА ПОЛУЧЕННОЙ ВЫРУЧКИ, ПРЕДУСМОТРЕННЫХ СТАТЬЯМИ 145.2 И 246.1-1 НАЛОГОВОГО КОДЕКСА РОССИЙСКОЙ ФЕДЕРАЦИИ

Федеральная налоговая служба в связи с вступлением в силу с 01.01.2025 Федерального закона от 23.11.2024 N 399-ФЗ "О внесении изменений в статью 105.14 части первой и часть вторую Налогового кодекса Российской Федерации", а также в целях реализации положений пункта 3 статьи 3 Федерального закона от 23.11.2024 N 399-ФЗ сообщает следующее.

Федеральным законом от 23.11.2024 N 399-ФЗ внесены изменения в главу 21 и 25 Кодекса в отношении освобождения от исполнения обязанностей налогоплательщика, связанных с исчислением и уплатой налога на добавленную стоимость и налога на прибыль, организации, получившей статус участника Военного инновационного технополиса "Эра" Министерства обороны Российской Федерации.

В связи с вышеизложенным Федеральная налоговая служба направляет для использования в работе рекомендуемые машиноориентированную форму и формат представления в электронном виде уведомления об использовании права на освобождение (об отказе от освобождения) от исполнения обязанностей налогоплательщика, связанных с исчислением и уплатой налога на добавленную стоимость, налога на прибыль организаций, предусмотренного статьями 145.2 и 246.1-1 Налогового кодекса Российской Федерации, согласно приложениям N 1 и N 2 к настоящему письму, рекомендуемые машиноориентированную форму и формат представления в электронном виде расчета совокупного размера полученной выручки, предусмотренного пунктом 4 статьи 145.2 Налогового кодекса Российской Федерации, согласно приложениям N 3 и 4 к настоящему письму, а также xsd-схемы.

Для подготовки вышеуказанных документов в целях формирования и предоставления их в налоговые органы на бумажном носителе с двумерным штрих-кодом символики PDF417 рекомендуется использовать бесплатную программу "Налогоплательщик ЮЛ", размещенную на официальном сайте ФНС России (https://www.nalog.gov.ru/rn77/program/5961229/), обновленная версия которой будет доступна после 17.03.2025.

Актуальные версии вышеуказанных форматов, а также xsd-схемы к ним размещены на официальном сайте ФНС России в информационно-телекоммуникационной сети "Интернет" (www.nalog.gov.ru) в разделе "Документы". Указанные форматы подлежат применению с 17.03.2025.

О доработках в АИС "Налог-3" ФНС России, направленных на техническое обеспечение представления Уведомления и Расчета по телекоммуникационным каналам связи и через личный кабинет налогоплательщика, информируем дополнительно.

Доведите данное письмо до подведомственных налоговых органов.

Действительный
государственный советник
Российской Федерации
2 класса
Д.С. САТИН

Приложение N 1
к письму ФНС России
от "__" ___________ 2025 г. N _____

                          ИНН                
                                                                     
    3340   1010     КПП               Стр. 0 0 1

Форма по КНД 1150153

УВЕДОМЛЕНИЕ
ОБ ИСПОЛЬЗОВАНИИ ПРАВА НА ОСВОБОЖДЕНИЕ (ОБ ОТКАЗЕ ОТ ОСВОБОЖДЕНИЯ) ОТ ИСПОЛНЕНИЯ ОБЯЗАННОСТЕЙ НАЛОГОПЛАТЕЛЬЩИКА, СВЯЗАННЫХ С ИСЧИСЛЕНИЕМ И УПЛАТОЙ НАЛОГА НА ДОБАВЛЕННУЮ СТОИМОСТЬ, НАЛОГА НА ПРИБЫЛЬ ОРГАНИЗАЦИЙ, ПРЕДУСМОТРЕННОЕ СТАТЬЯМИ 145.2 И 246.1-1 НАЛОГОВОГО КОДЕКСА РОССИЙСКОЙ ФЕДЕРАЦИИ

Код налогового органа                                                                    
                                                                               
Признак налога, по которому представляется уведомление       1 - налог на добавленную стоимость                          
                              2 - налог на прибыль организаций                        
                                                                               
                                                                             
                                                                             
                                                                             
                                                                             
                                                                             
                                                                             
                                                                             
(наименование организации)
                                                                               
Номер контактного телефона                                                                  
                                                                               
Сообщаю       1 - об использовании права на освобождение                                            
          2 - об отказе от освобождения                                                    
                                                                               
Дата начала использования права на освобождение (отказа от освобождения)     .     .                                  
                                                                               
Данное уведомление составлено на 1 - -   странице с приложением документов или их копий на         листах                  
Достоверность и полноту сведений, указанных
в настоящем уведомлении и приложениях к нему, подтверждаю:
Заполняется работником налогового органа
Сведения о представлении уведомления
                                                                                     
    1 - налогоплательщик                 Данное уведомление представлено (код)                        
    2 - представитель налогоплательщика                                                    
                                            на 1 - - страницах
                                                                                 
                                                                                   
                                          с приложением документов или их копий на   листах        
                                                         
                                                                                 
(фамилия, имя, отчество <1> полностью)     Дата представления уведомления     .     .          
                                               
                                                                                     
Подпись         Дата     .     .                                                      
                                                                                     
Наименование и реквизиты документа, подтверждающего
полномочия представителя налогоплательщика
                                             
                                                                                     
                                                                                 
                                                                                     
                                        Фамилия, имя, отчество <1>     Подпись

<1> Отчество указывается при наличии.

                                                                             

Приложение N 2
к письму ФНС России
от "__" ___________ 2025 г. N _____

ФОРМАТ
ПРЕДСТАВЛЕНИЯ УВЕДОМЛЕНИЯ ОБ ИСПОЛЬЗОВАНИИ ПРАВА НА ОСВОБОЖДЕНИЕ (ОБ ОТКАЗЕ ОТ ОСВОБОЖДЕНИЯ) ОТ ИСПОЛНЕНИЯ ОБЯЗАННОСТЕЙ НАЛОГОПЛАТЕЛЬЩИКА, СВЯЗАННЫХ С ИСЧИСЛЕНИЕМ И УПЛАТОЙ НАЛОГА НА ДОБАВЛЕННУЮ СТОИМОСТЬ, НАЛОГА НА ПРИБЫЛЬ ОРГАНИЗАЦИЙ, ПРЕДУСМОТРЕННОЕ СТАТЬЯМИ 145.2 И 246.1-1 НАЛОГОВОГО КОДЕКСА РОССИЙСКОЙ ФЕДЕРАЦИИ, В ЭЛЕКТРОННОЙ ФОРМЕ

I. ОБЩИЕ ПОЛОЖЕНИЯ

1. Настоящий документ описывает требования к XML-файлам (далее - файл обмена) передачи в налоговые органы уведомления об использовании права на освобождение (об отказе от освобождения) от исполнения обязанностей налогоплательщика, связанных с исчислением и уплатой налога на добавленную стоимость, налога на прибыль организаций, предусмотренное статьями 145.2 и 246.1-1 Налогового кодекса Российской Федерации, в электронной форме.

2. Номер версии настоящего формата 5.01, часть 334.

II. ОПИСАНИЕ ФАЙЛА ОБМЕНА

3. Имя файла обмена должно иметь следующий вид:

R_T_A_K_O_GGGGMMDD_N, где:

R_T - префикс, принимающий значение NO_UVPROSVISP;

A_K - идентификатор получателя информации, где: A - идентификатор получателя, которому направляется файл обмена, K - идентификатор конечного получателя, для которого предназначена информация из данного файла обмена. Передача файла от отправителя к конечному получателю (K) может осуществляться в несколько этапов через другие налоговые органы, осуществляющие передачу файла на промежуточных этапах, которые обозначаются идентификатором A. В случае передачи файла от отправителя к конечному получателю при отсутствии налоговых органов, осуществляющих передачу на промежуточных этапах, значения идентификаторов A и K совпадают. Каждый из идентификаторов (A и K) имеет вид для налоговых органов - четырехразрядный код налогового органа;

O - идентификатор отправителя информации имеет вид:

для организаций - девятнадцатиразрядный код (идентификационный номер налогоплательщика (далее - ИНН) и код причины постановки на учет (далее - КПП) организации (обособленного подразделения);

для физических лиц, которые являются представителями организации, - двенадцатиразрядный код (ИНН физического лица);

GGGG - год формирования передаваемого файла, MM - месяц, DD - день;

N - идентификационный номер файла (длина - от 1 до 36 знаков. Идентификационный номер файла должен обеспечивать уникальность файла).

Расширение имени файла - XML. Расширение имени файла может указываться как строчными, так и прописными буквами.

Параметры первой строки файла обмена

Первая строка XML-файла должна иметь следующий вид:

<?xml version ="1.0" encoding ="windows-1251"?>

Имя файла, содержащего XML-схему файла обмена, должно иметь следующий вид:

NO_UVPROSVISP_1_334_00_05_01_xx, где xx - номер версии схемы.

Расширение имени файла - xsd.

XML-схема файла обмена приводится отдельным файлом и размещается на официальном сайте Федеральной налоговой службы в информационно-телекоммуникационной сети "Интернет".

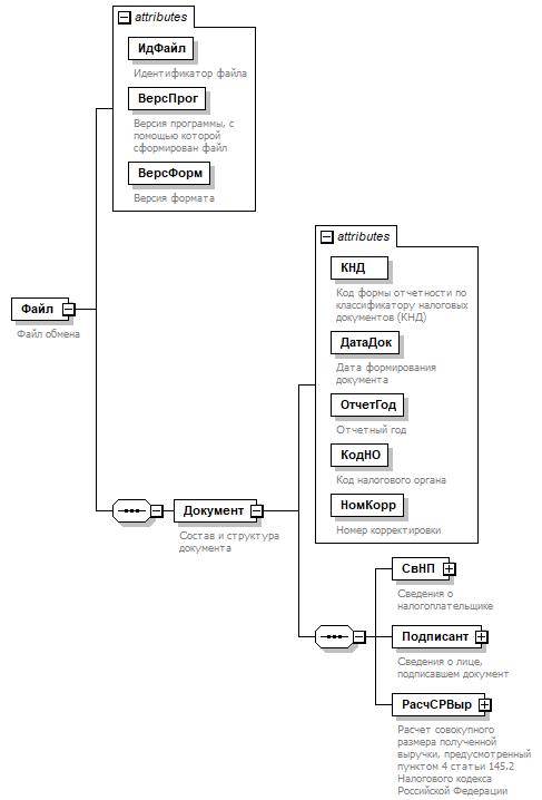
4. Логическая модель файла обмена представлена в виде диаграммы структуры файла обмена на рисунке 1 настоящего формата. Элементами логической модели файла обмена являются элементы и атрибуты XML-файла. Перечень структурных элементов логической модели файла обмена и сведения о них приведены в таблицах 4.1 - 4.8 настоящего формата.

Для каждого структурного элемента логической модели файла обмена приводятся следующие сведения:

наименование элемента. Приводится полное наименование элемента. В строке таблицы могут быть описаны несколько элементов, наименования которых разделены символом "|". Такая форма записи применяется при наличии в файле обмена только одного элемента из описанных в этой строке;

сокращенное наименование (код) элемента. Приводится сокращенное наименование элемента. Синтаксис сокращенного наименования должен удовлетворять спецификации XML;

признак типа элемента. Может принимать следующие значения: "С" - сложный элемент логической модели (содержит вложенные элементы), "П" - простой элемент логической модели, реализованный в виде элемента XML-файла, "А" - простой элемент логической модели, реализованный в виде атрибута элемента XML-файла. Простой элемент логической модели не содержит вложенные элементы;

формат элемента. Формат элемента представляется следующими условными обозначениями: T - символьная строка; N - числовое значение (целое или дробное).

Формат символьной строки указывается в виде T(n-k) или T(=k), где: n - минимальное количество знаков, k - максимальное количество знаков, символ "-" - разделитель, символ "=" означает фиксированное количество знаков в строке. В случае, если минимальное количество знаков равно 0, формат имеет вид T(0-k). В случае, если максимальное количество знаков не ограничено, формат имеет вид T(n-).

Формат числового значения указывается в виде N(m.k), где: m - максимальное количество знаков в числе, включая знак (для отрицательного числа), целую и дробную часть числа без разделяющей десятичной точки, k - максимальное число знаков дробной части числа. Если число знаков дробной части числа равно 0 (то есть число целое), то формат числового значения имеет вид N(m).

Для простых элементов, являющихся базовыми в XML, например, элемент с типом "date", поле "Формат элемента" не заполняется. Для таких элементов в поле "Дополнительная информация" указывается тип базового элемента;

признак обязательности элемента определяет обязательность наличия элемента (совокупности наименования элемента и его значения) в файле обмена. Признак обязательности элемента может принимать следующие значения: "О" - наличие элемента в файле обмена обязательно; "Н" - наличие элемента в файле обмена необязательно, то есть элемент может отсутствовать. Если элемент принимает ограниченный перечень значений (по классификатору, справочнику, кодовому словарю), то признак обязательности элемента дополняется символом "К". В случае, если количество реализаций элемента может быть более одной, то признак обязательности элемента дополняется символом "М".

К вышеперечисленным признакам обязательности элемента может добавляться значение "У" в случае описания в XML-схеме условий, предъявляемых к элементу в файле обмена, описанных в графе "Дополнительная информация";

дополнительная информация содержит, при необходимости, требования к элементу файла обмена, не указанные ранее. Для сложных элементов указывается ссылка на таблицу, в которой описывается состав данного элемента. Для элементов, принимающих ограниченный перечень значений из классификатора (справочника, кодового словаря), указывается соответствующее наименование классификатора (справочника, кодового словаря) или приводится перечень возможных значений. Для классификатора (справочника, кодового словаря) может указываться ссылка на его местонахождение. Для элементов, использующих пользовательский тип данных, указывается наименование типового элемента.

Рисунок 1. Диаграмма структуры файла обмена

Таблица 4.1

Файл обмена (Файл)

Наименование элемента Сокращенное наименование (код) элемента Признак типа элемента Формат элемента Признак обязательности элемента Дополнительная информация
Идентификатор файла ИдФайл А T(1-255) ОУ Повторяет имя передаваемого файла (без расширения)
Версия программы, с помощью которой сформирован файл ВерсПрог А T(1-40) О  
Версия формата ВерсФорм А T(1-5) О Принимает значение: 5.01
Состав и структура документа Документ С   О Состав элемента представлен в таблице 4.2

Таблица 4.2

Состав и структура документа (Документ)

Наименование элемента Сокращенное наименование (код) элемента Признак типа элемента Формат элемента Признак обязательности элемента Дополнительная информация
Код формы отчетности по классификатору налоговых документов (КНД) КНД А T(=7) ОК Типовой элемент <КНДТип>.
Принимает значение: 1150153
Дата формирования документа ДатаДок А T(=10) О Типовой элемент <ДатаТип>.
Дата в формате ДД.ММ.ГГГГ
Код налогового органа КодНО А T(=4) ОК Типовой элемент <СОНОТип>
Сведения о налогоплательщике СвНП С   О Состав элемента представлен в таблице 4.3
Сведения о лице, подписавшем документ Подписант С   О Состав элемента представлен в таблице 4.5
Уведомление об использовании права на освобождение (об отказе от освобождения) от исполнения обязанностей налогоплательщика, связанных с исчислением и уплатой налога на добавленную стоимость, налога на прибыль организаций, предусмотренное статьями 145.2 и 246.1-1 Налогового кодекса Российской Федерации УведПравОсвИсп С   О Состав элемента представлен в таблице 4.7

Таблица 4.3

Сведения о налогоплательщике (СвНП)

Наименование элемента Сокращенное наименование (код) элемента Признак типа элемента Формат элемента Признак обязательности элемента Дополнительная информация
Номер контактного телефона Тлф А T(1-20) Н  
Налогоплательщик - организация НПЮЛ С   О Состав элемента представлен в таблице 4.4

Таблица 4.4

Налогоплательщик - организация (НПЮЛ)

Наименование элемента Сокращенное наименование (код) элемента Признак типа элемента Формат элемента Признак обязательности элемента Дополнительная информация
Наименование организации НаимОрг А T(1-1000) О  
ИНН организации ИННЮЛ А T(=10) О Типовой элемент <ИННЮЛТип>
КПП КПП А T(=9) О Типовой элемент <КППТип>

Таблица 4.5

Сведения о лице, подписавшем документ (Подписант)

Наименование элемента Сокращенное наименование (код) элемента Признак типа элемента Формат элемента Признак обязательности элемента Дополнительная информация
Признак лица, подписавшего документ ПрПодп А T(=1) ОК Принимает значение:
1 - налогоплательщик |
2 - представитель налогоплательщика
Фамилия, имя, отчество (при наличии) ФИО С   О Типовой элемент <ФИОТип>.
Состав элемента представлен в таблице 4.8
Сведения о представителе налогоплательщика СвПред С   НУ Состав элемента представлен в таблице 4.6.
Элемент обязателен при <ПрПодп>=2

Таблица 4.6

Сведения о представителе налогоплательщика (СвПред)

Наименование элемента Сокращенное наименование (код) элемента Признак типа элемента Формат элемента Признак обязательности элемента Дополнительная информация
Наименование и реквизиты документа, подтверждающего полномочия представителя налогоплательщика НаимДок А T(1-120) О Для доверенности, совершенной в форме электронного документа, указывается только GUID доверенности

Таблица 4.7

Уведомление об использовании права на освобождение (об отказе от освобождения) от исполнения обязанностей налогоплательщика, связанных с исчислением и уплатой налога на добавленную стоимость, налога на прибыль организаций, предусмотренное статьями 145.2 и 246.1-1 Налогового кодекса Российской Федерации (УведПравОсвИсп)

Наименование элемента Сокращенное наименование (код) элемента Признак типа элемента Формат элемента Признак обязательности элемента Дополнительная информация
Признак налога, по которому представляется уведомление ПрНалог А T(=1) ОК Принимает значение:
1 - налог на добавленную стоимость |
2 - налог на прибыль организаций
Признак вида сообщения ВидСообщ А T(=1) ОК Принимает значение:
1 - об использовании права на освобождение |
2 - об отказе от освобождения
Дата начала использования права на освобождение (отказа от освобождения) ДатаНачОсв А T(=10) О Типовой элемент <ДатаТип>.
Дата в формате ДД.ММ.ГГГГ

Таблица 4.8

Фамилия, Имя, Отчество (ФИОТип)

Наименование элемента Сокращенное наименование (код) элемента Признак типа элемента Формат элемента Признак обязательности элемента Дополнительная информация
Фамилия Фамилия А T(1-60) О  
Имя Имя А T(1-60) О  
Отчество Отчество А T(1-60) Н  

Приложение N 3
к письму ФНС России
от "__" ___________ 2025 г. N _____

                          ИНН                
                                                                     
    3350   1017     КПП               Стр. 0 0 1

Форма по КНД 1150154

РАСЧЕТ
СОВОКУПНОГО РАЗМЕРА ПОЛУЧЕННОЙ ВЫРУЧКИ, ПРЕДУСМОТРЕННЫЙ ПУНКТОМ 4 СТАТЬИ 145.2 НАЛОГОВОГО КОДЕКСА РОССИЙСКОЙ ФЕДЕРАЦИИ

Представляется в налоговый орган (код)                 Номер корректировки <1>                                
                                                                               
Отчетный год                                                                        
                                                                               
                                                                             
                                                                             
                                                                             
                                                                             
                                                                             
                                                                             
                                                                             
(наименование организации)
                                                                               
Номер контактного телефона                                                                  
                                                                               
Расчет составлен на 2 - -   страницах с приложением документов или их копий на         листах                        
                                                                               
Достоверность и полноту сведений, указанных
в настоящем расчете, подтверждаю:
Заполняется работником налогового органа
Сведения о представлении расчета
                                                                                     
    1 - налогоплательщик                 Данный расчет представлен (код)                        
    2 - представитель налогоплательщика                                                    
                                            на 2 - - страницах
                                                                                 
                                                                                   
                                          с приложением документов или их копий на   листах        
                                                         
                                                                                 
(фамилия, имя, отчество <2> полностью)     Дата представления расчета     .     .          
                                               
                                                                                     
Подпись         Дата     .     .                                                      
                                                                                     
Наименование и реквизиты документа, подтверждающего
полномочия представителя налогоплательщика
                                             
                                                                                     
                                                                                 
                                                                                     
                                        Фамилия, имя, отчество <2>     Подпись

<1> Указывается: 0 - первичный расчет; 1, 2, 3 и так далее - уточненный расчет. Для уточненного расчета значение должно быть на 1 больше ранее принятого налоговым органом расчета.

<2> Отчество указывается при наличии.

                                                                             
                          ИНН                
                                                                     
    3350   1024     КПП               Стр. 0 0 1

Совокупный размер полученной выручки (пункт 4 статьи 145.2 Налогового кодекса Российской Федерации)

Показатели   Код строки   Сумма (в рублях)
1   2   3
                                                                               
Совокупный размер полученной выручки за предыдущие годы,           010                                
                                                                               
в том числе:                                                                    
                                                                               
          за         год                   011                                
                                                                               
          за         год                   012                                
                                                                               
          за         год                   013                                
                                                                               
          за         год                   014                                
                                                                               
          за         год                   015                                
                                                                               
          за         год                   016                                
                                                                               
          за         год                   017                                
                                                                               
          за         год                   018                                
                                                                               
          за         год                   019                                
                                                                               
Совокупный размер полученной выручки за отчетный год           020                                
                                                                               
Совокупный размер полученной выручки за предыдущие годы, включая                                          
                                                                               
отчетный (с         года по         год)           030                                
                                                                               
                                                                               
  Достоверность и полноту сведений, указанных на данной странице, подтверждаю:  
  ______________ (подпись) __________________ (дата)  
                                                                               
                                                                             

Приложение N 4
к письму ФНС России
от "__" ___________ 2025 г. N _____

ФОРМАТ
ПРЕДСТАВЛЕНИЯ РАСЧЕТА СОВОКУПНОГО РАЗМЕРА ПОЛУЧЕННОЙ ВЫРУЧКИ, ПРЕДУСМОТРЕННЫЙ ПУНКТОМ 4 СТАТЬИ 145.2 НАЛОГОВОГО КОДЕКСА РОССИЙСКОЙ ФЕДЕРАЦИИ, В ЭЛЕКТРОННОЙ ФОРМЕ

I. ОБЩИЕ ПОЛОЖЕНИЯ

1. Настоящий документ описывает требования к XML-файлам (далее - файл обмена) передачи в налоговые органы расчета совокупного размера полученной выручки, предусмотренный пунктом 4 статьи 145.2 Налогового кодекса Российской Федерации, в электронной форме.

2. Номер версии настоящего формата 5.01, часть 335.

II. ОПИСАНИЕ ФАЙЛА ОБМЕНА

3. Имя файла обмена должно иметь следующий вид:

R_T_A_K_O_GGGGMMDD_N, где:

R_T - префикс, принимающий значение NO_RASSVIR;

A_K - идентификатор получателя информации, где: A - идентификатор получателя, которому направляется файл обмена, K - идентификатор конечного получателя, для которого предназначена информация из данного файла обмена. Передача файла от отправителя к конечному получателю (K) может осуществляться в несколько этапов через другие налоговые органы, осуществляющие передачу файла на промежуточных этапах, которые обозначаются идентификатором A. В случае передачи файла от отправителя к конечному получателю при отсутствии налоговых органов, осуществляющих передачу на промежуточных этапах, значения идентификаторов A и K совпадают. Каждый из идентификаторов (A и K) имеет вид для налоговых органов - четырехразрядный код налогового органа;

O - идентификатор отправителя информации имеет вид:

для организаций - девятнадцатиразрядный код (идентификационный номер налогоплательщика (далее - ИНН) и код причины постановки на учет (далее - КПП) организации (обособленного подразделения);

для физических лиц, которые являются представителями организации, - двенадцатиразрядный код (ИНН физического лица);

GGGG - год формирования передаваемого файла, MM - месяц, DD - день;

N - идентификационный номер файла (длина - от 1 до 36 знаков. Идентификационный номер файла должен обеспечивать уникальность файла).

Расширение имени файла - XML. Расширение имени файла может указываться как строчными, так и прописными буквами.

Параметры первой строки файла обмена

Первая строка XML-файла должна иметь следующий вид:

<?xml version ="1.0" encoding ="windows-1251"?>

Имя файла, содержащего XML-схему файла обмена, должно иметь следующий вид:

NO_RASSVIR_1_335_00_05_01_xx, где xx - номер версии схемы.

Расширение имени файла - xsd.

XML-схема файла обмена приводится отдельным файлом и размещается на официальном сайте Федеральной налоговой службы в информационно-телекоммуникационной сети "Интернет".

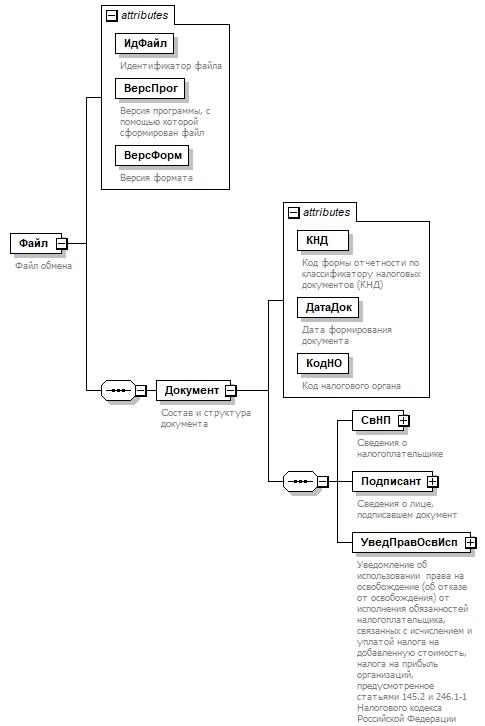
4. Логическая модель файла обмена представлена в виде диаграммы структуры файла обмена на рисунке 1 настоящего формата. Элементами логической модели файла обмена являются элементы и атрибуты XML-файла. Перечень структурных элементов логической модели файла обмена и сведения о них приведены в таблицах 4.1 - 4.10 настоящего формата.

Для каждого структурного элемента логической модели файла обмена приводятся следующие сведения:

наименование элемента. Приводится полное наименование элемента. В строке таблицы могут быть описаны несколько элементов, наименования которых разделены символом "|". Такая форма записи применяется при наличии в файле обмена только одного элемента из описанных в этой строке;

сокращенное наименование (код) элемента. Приводится сокращенное наименование элемента. Синтаксис сокращенного наименования должен удовлетворять спецификации XML;

признак типа элемента. Может принимать следующие значения: "С" - сложный элемент логической модели (содержит вложенные элементы), "П" - простой элемент логической модели, реализованный в виде элемента XML-файла, "А" - простой элемент логической модели, реализованный в виде атрибута элемента XML-файла. Простой элемент логической модели не содержит вложенные элементы;

формат элемента. Формат элемента представляется следующими условными обозначениями: T - символьная строка; N - числовое значение (целое или дробное).

Формат символьной строки указывается в виде T(n-k) или T(=k), где: n - минимальное количество знаков, k - максимальное количество знаков, символ "-" - разделитель, символ "=" означает фиксированное количество знаков в строке. В случае, если минимальное количество знаков равно 0, формат имеет вид T(0-k). В случае, если максимальное количество знаков не ограничено, формат имеет вид T(n-).

Формат числового значения указывается в виде N(m.k), где: m - максимальное количество знаков в числе, включая знак (для отрицательного числа), целую и дробную часть числа без разделяющей десятичной точки, k - максимальное число знаков дробной части числа. Если число знаков дробной части числа равно 0 (то есть число целое), то формат числового значения имеет вид N(m).

Для простых элементов, являющихся базовыми в XML, например, элемент с типом "date", поле "Формат элемента" не заполняется. Для таких элементов в поле "Дополнительная информация" указывается тип базового элемента;

признак обязательности элемента определяет обязательность наличия элемента (совокупности наименования элемента и его значения) в файле обмена. Признак обязательности элемента может принимать следующие значения: "О" - наличие элемента в файле обмена обязательно; "Н" - наличие элемента в файле обмена необязательно, то есть элемент может отсутствовать. Если элемент принимает ограниченный перечень значений (по классификатору, справочнику, кодовому словарю), то признак обязательности элемента дополняется символом "К". В случае, если количество реализаций элемента может быть более одной, то признак обязательности элемента дополняется символом "М".

К вышеперечисленным признакам обязательности элемента может добавляться значение "У" в случае описания в XML-схеме условий, предъявляемых к элементу в файле обмена, описанных в графе "Дополнительная информация";

дополнительная информация содержит, при необходимости, требования к элементу файла обмена, не указанные ранее. Для сложных элементов указывается ссылка на таблицу, в которой описывается состав данного элемента. Для элементов, принимающих ограниченный перечень значений из классификатора (справочника, кодового словаря), указывается соответствующее наименование классификатора (справочника, кодового словаря) или приводится перечень возможных значений. Для классификатора (справочника, кодового словаря) может указываться ссылка на его местонахождение. Для элементов, использующих пользовательский тип данных, указывается наименование типового элемента.

Рисунок 1. Диаграмма структуры файла обмена

Таблица 4.1

Файл обмена (Файл)

Наименование элемента Сокращенное наименование (код) элемента Признак типа элемента Формат элемента Признак обязательности элемента Дополнительная информация
Идентификатор файла ИдФайл А T(1-255) ОУ Содержит (повторяет) имя сформированного файла (без расширения)
Версия программы, с помощью которой сформирован файл ВерсПрог А T(1-40) О  
Версия формата ВерсФорм А T(1-5) О Принимает значение: 5.01
Состав и структура документа Документ С   О Состав элемента представлен в таблице 4.2

Таблица 4.2

Состав и структура документа (Документ)

Наименование элемента Сокращенное наименование (код) элемента Признак типа элемента Формат элемента Признак обязательности элемента Дополнительная информация
Код формы отчетности по классификатору налоговых документов (КНД) КНД А T(=7) ОК Типовой элемент <КНДТип>.
Принимает значение: 1150154
Дата формирования документа ДатаДок А T(=10) О Типовой элемент <ДатаТип>.
Дата в формате ДД.ММ.ГГГГ
Отчетный год ОтчетГод А   О Типовой элемент <xs:gYear>.
Год в формате ГГГГ
Код налогового органа КодНО А T(=4) ОК Типовой элемент <СОНОТип>
Номер корректировки НомКорр А T(1-3) О Принимает значение:
0 - первичный расчет,
1, 2, 3 и так далее - уточненный расчет.
Для уточненного расчета значение должно быть на 1 больше ранее принятого налоговым органом расчета
Сведения о налогоплательщике СвНП С   О Состав элемента представлен в таблице 4.3
Сведения о лице, подписавшем документ Подписант С   О Состав элемента представлен в таблице 4.5
Расчет совокупного размера полученной выручки, предусмотренный пунктом 4 статьи 145.2 Налогового кодекса Российской Федерации РасчСРВыр С   О Состав элемента представлен в таблице 4.7

Таблица 4.3

Сведения о налогоплательщике (СвНП)

Наименование элемента Сокращенное наименование (код) элемента Признак типа элемента Формат элемента Признак обязательности элемента Дополнительная информация
Номер контактного телефона Тлф А T(1-20) Н  
Налогоплательщик - организация НПЮЛ С   О Состав элемента представлен в таблице 4.4

Таблица 4.4

Налогоплательщик - организация (НПЮЛ)

Наименование элемента Сокращенное наименование (код) элемента Признак типа элемента Формат элемента Признак обязательности элемента Дополнительная информация
Наименование организации НаимОрг А T(1-1000) О  
ИНН организации ИННЮЛ А T(=10) О Типовой элемент <ИННЮЛТип>
КПП КПП А T(=9) О Типовой элемент <КППТип>

Таблица 4.5

Сведения о лице, подписавшем документ (Подписант)

Наименование элемента Сокращенное наименование (код) элемента Признак типа элемента Формат элемента Признак обязательности элемента Дополнительная информация
Признак лица, подписавшего документ ПрПодп А T(=1) ОК Принимает значение:
1 - налогоплательщик |
2 - представитель налогоплательщика
Фамилия, имя, отчество (при наличии) ФИО С   О Типовой элемент <ФИОТип>.
Состав элемента представлен в таблице 4.10
Сведения о представителе налогоплательщика СвПред С   НУ Состав элемента представлен в таблице 4.6.
Элемент обязателен при <ПрПодп>=2

Таблица 4.6

Сведения о представителе налогоплательщика (СвПред)

Наименование элемента Сокращенное наименование (код) элемента Признак типа элемента Формат элемента Признак обязательности элемента Дополнительная информация
Наименование и реквизиты документа, подтверждающего полномочия представителя налогоплательщика НаимДок А T(1-120) О Для доверенности, совершенной в форме электронного документа, указывается только GUID доверенности

Таблица 4.7

Расчет совокупного размера полученной выручки, предусмотренный пунктом 4 статьи 145.2 Налогового кодекса Российской Федерации (РасчСРВыр)

Наименование элемента Сокращенное наименование (код) элемента Признак типа элемента Формат элемента Признак обязательности элемента Дополнительная информация
Сумма совокупного размера полученной выручки за отчетный год СумСРВырОтч А N(15) О  
Год, с которого начинается расчет совокупного размера полученной выручки ГодСРВырНач А   О Типовой элемент <xs:gYear>.
Год в формате ГГГГ
Год, за который заканчивается расчет совокупного размера полученной выручки ГодСРВырКон А   О Типовой элемент <xs:gYear>.
Год в формате ГГГГ
Сумма совокупного размера полученной выручки за предыдущие годы, включая отчетный год СумСРВыр А N(15) О  
Совокупный размер полученной выручки за предыдущие годы СРВырПред С   О Состав элемента представлен в таблице 4.8

Таблица 4.8

Совокупный размер полученной выручки за предыдущие годы (СРВырПред)

Наименование элемента Сокращенное наименование (код) элемента Признак типа элемента Формат элемента Признак обязательности элемента Дополнительная информация
Сумма совокупного размера полученной выручки за предыдущие годы СумСРВырПред А N(15) О  
Совокупный размер полученной выручки по предыдущим годам СРВырПредГод С   ОМ Состав элемента представлен в таблице 4.9

Таблица 4.9

Совокупный размер полученной выручки по предыдущим годам (СРВырПредГод)

Наименование элемента Сокращенное наименование (код) элемента Признак типа элемента Формат элемента Признак обязательности элемента Дополнительная информация
Год совокупного размера полученной выручки ГодСРВыр А   О Типовой элемент <xs:gYear>.
Год в формате ГГГГ
Сумма совокупного размера полученной выручки за год СумСРВырГод А N(15) О  

Таблица 4.10

Фамилия, Имя, Отчество (ФИОТип)

Наименование элемента Сокращенное наименование (код) элемента Признак типа элемента Формат элемента Признак обязательности элемента Дополнительная информация
Фамилия Фамилия А T(1-60) О  
Имя Имя А T(1-60) О  
Отчество Отчество А T(1-60) Н