Письмо ФНС России от 11.06.2025 N БС-4-11/5750@

"О направлении разработанной рекомендуемой формы Заявления о выдаче справки налогового органа о соблюдении условия о количестве договоров долгосрочных сбережений в целях применения пункта 1 статьи 213.1 Налогового кодекса Российской Федерации (далее - Кодекс) (форма по КНД 1112555), формата представления и порядка заполнения указанного заявления, а также разработанной формы Сообщения об отказе в выдаче справки о соблюдении условия о количестве договоров долгосрочных сбережений, предусмотренного пунктом 1 статьи 213.1 Кодекса (форма по КНД 1125390) и Справки о соблюдении условия о количестве договоров долгосрочных сбережений, предусмотренного пунктом 1 статьи 213.1 Кодекса (форма по КНД 1160307)"

 

ФЕДЕРАЛЬНАЯ НАЛОГОВАЯ СЛУЖБА

ПИСЬМО

от 11 июня 2025 г. N БС-4-11/5750@

О НАПРАВЛЕНИИ РАЗРАБОТАННОЙ РЕКОМЕНДУЕМОЙ ФОРМЫ ЗАЯВЛЕНИЯ О ВЫДАЧЕ СПРАВКИ НАЛОГОВОГО ОРГАНА О СОБЛЮДЕНИИ УСЛОВИЯ О КОЛИЧЕСТВЕ ДОГОВОРОВ ДОЛГОСРОЧНЫХ СБЕРЕЖЕНИЙ В ЦЕЛЯХ ПРИМЕНЕНИЯ ПУНКТА 1 СТАТЬИ 213.1 НАЛОГОВОГО КОДЕКСА РОССИЙСКОЙ ФЕДЕРАЦИИ (ДАЛЕЕ - КОДЕКС) (ФОРМА ПО КНД 1112555), ФОРМАТА ПРЕДСТАВЛЕНИЯ И ПОРЯДКА ЗАПОЛНЕНИЯ УКАЗАННОГО ЗАЯВЛЕНИЯ, А ТАКЖЕ РАЗРАБОТАННОЙ ФОРМЫ СООБЩЕНИЯ ОБ ОТКАЗЕ В ВЫДАЧЕ СПРАВКИ О СОБЛЮДЕНИИ УСЛОВИЯ О КОЛИЧЕСТВЕ ДОГОВОРОВ ДОЛГОСРОЧНЫХ СБЕРЕЖЕНИЙ, ПРЕДУСМОТРЕННОГО ПУНКТОМ 1 СТАТЬИ 213.1 КОДЕКСА (ФОРМА ПО КНД 1125390) И СПРАВКИ О СОБЛЮДЕНИИ УСЛОВИЯ О КОЛИЧЕСТВЕ ДОГОВОРОВ ДОЛГОСРОЧНЫХ СБЕРЕЖЕНИЙ, ПРЕДУСМОТРЕННОГО ПУНКТОМ 1 СТАТЬИ 213.1 КОДЕКСА (ФОРМА ПО КНД 1160307)

Федеральная налоговая служба в рамках исполнения положений статьи 213.1 Налогового кодекса Российской Федерации (далее - Кодекс) направляет разработанную рекомендуемую форму Заявления о выдаче справки налогового органа о соблюдении условия о количестве договоров долгосрочных сбережений в целях применения пункта 1 статьи 213.1 Кодекса (форма по КНД 1112555), формат представления и порядок заполнения указанного заявления, а также направляются разработанные формы Сообщения об отказе в выдаче справки о соблюдении условия о количестве договоров долгосрочных сбережений, предусмотренного пунктом 1 статьи 213.1 Кодекса (форма по КНД 1125390) и Справки о соблюдении условия о количестве договоров долгосрочных сбережений, предусмотренного пунктом 1 статьи 213.1 Кодекса (форма по КНД 1160307), в электронном виде.

Действительный

государственный советник

Российской Федерации

2 класса

С.Л. БОНДАРЧУК

Приложение N 1

к письму ФНС России

от 11.06.2025 N БС-4-11/5750@

                 ИНН <1>              
                                  
  3410 1018              Стр.001

    Форма по КНД 1112555

ЗАЯВЛЕНИЕ О ВЫДАЧЕ СПРАВКИ НАЛОГОВОГО ОРГАНА О СОБЛЮДЕНИИ УСЛОВИЯ О КОЛИЧЕСТВЕ ДОГОВОРОВ ДОЛГОСРОЧНЫХ СБЕРЕЖЕНИЙ В ЦЕЛЯХ ПРИМЕНЕНИЯ ПУНКТА 1 СТАТЬИ 213.1 НАЛОГОВОГО КОДЕКСА РОССИЙСКОЙ ФЕДЕРАЦИИ

Представляется в налоговый орган (код)                          
                                       
Данные налогоплательщика                      
                                       
Фамилия                                   
                                       
Имя                                     
                                       
Отчество <2>                                   
                                       
Номер записи в ЕРН <3>   -   -   -                
                                   
Иные идентификационные данные и сведения о документе, удостоверяющем личность (заполняется, если выше не указан Номер записи в ЕРН)
                                   
Дата рождения   .  .       Код вида документа        
                                       
Серия и номер                              
                                       
Номер контактного телефона                             

В  соответствии  с  пунктом 1  статьи  213.1 Налогового кодекса Российской Федерации  прошу  выдать  мне  справку  о  соблюдении  условия о количестве договоров долгосрочных сбережений

Номер договора                                  
                                       
                                       
                                       
Дата заключения договора  .  .                        
                                       
Данные негосударственного пенсионного фонда, с которым заключен договор 
                                       
                                       
                                       
                                       
(наименование организации)
                                       
ИНН <1>              КПП <5>                  
                                       
Заявление составлено на1--странице с приложением подтверждающих документов или их копий на     
листах                 
Достоверность и полноту сведений, указанных в настоящем заявлении, подтверждаю:  Заполняется работником налогового органа 
                     Сведения о представлении заявления 
1 - налогоплательщик  Данное заявление представлено (код)         
2 - представитель налогоплательщика                      
                     на1--странице           
                                         
                     с приложением подтверждающих документов     
                                         
                     или их копий на    листах    
(фамилия, имя, отчество <2> представителя налогоплательщика)                      
                                         
Подпись    Дата  .  .      Дата представления заявления  .  .     
                                         
Наименование и реквизиты документа, подтверждающего полномочия представителя налогоплательщика                      
                                         
                                         
                     Фамилия, имя, отчество <2>  Подпись 
                                         

<1> Идентификационный номер налогоплательщика (далее - ИНН).
<2> Отчество указывается при наличии.
<3> Номер записи единого федерального информационного регистра, содержащего сведения о населении Российской Федерации.
<4> Брокер, управляющий или управляющая компания открытого паевого инвестиционного фонда.
<5> Код причины постановки на налоговый учет.
                                         
                                         

Приложение N 2

к письму ФНС России

от 11.06.2025 N БС-4-11/5750@

ФОРМАТ ПРЕДСТАВЛЕНИЯ ЗАЯВЛЕНИЯ О ВЫДАЧЕ СПРАВКИ НАЛОГОВОГО ОРГАНА О СОБЛЮДЕНИИ УСЛОВИЯ О КОЛИЧЕСТВЕ ДОГОВОРОВ ДОЛГОСРОЧНЫХ СБЕРЕЖЕНИЙ В ЦЕЛЯХ ПРИМЕНЕНИЯ ПУНКТА 1 СТАТЬИ 213.1 НАЛОГОВОГО КОДЕКСА РОССИЙСКОЙ ФЕДЕРАЦИИ, В ЭЛЕКТРОННОЙ ФОРМЕ

I. ОБЩИЕ СВЕДЕНИЯ

1. Настоящий формат описывает требования к XML-файлам (далее - файл обмена) передачи в налоговые органы заявления о выдаче справки налогового органа о соблюдении условия о количестве договоров долгосрочных сбережений в целях применения пункта 1 статьи 213.1 Налогового кодекса Российской Федерации, в электронной форме.

2. Номер версии настоящего формата 5.01, часть 341.

II. ОПИСАНИЕ ФАЙЛА ОБМЕНА

3. Имя файла обмена должно иметь следующий вид:

R_T_A_K_O_GGGGMMDD_N, где:

R_T - префикс, принимающий значение ON_SPRKOLDOGSBER;

A_K - идентификатор получателя информации, где: A - идентификатор получателя, которому направляется файл обмена, K - идентификатор конечного получателя, для которого предназначена информация из данного файла обмена. Передача файла от отправителя к конечному получателю (K) может осуществляться в несколько этапов через другие налоговые органы, осуществляющие передачу файла на промежуточных этапах, которые обозначаются идентификатором A. В случае передачи файла от отправителя к конечному получателю при отсутствии налоговых органов, осуществляющих передачу на промежуточных этапах, значения идентификаторов A и K совпадают. Каждый из идентификаторов (A и K) имеет вид для налоговых органов - четырехразрядный код налогового органа;

O - идентификатор отправителя информации, имеет вид:

для организаций - девятнадцатиразрядный код (идентификационный номер налогоплательщика (далее - ИНН) и код причины постановки на учет (далее - КПП) организации (обособленного подразделения);

для физических лиц - двенадцатиразрядный код (ИНН физического лица при наличии. При отсутствии ИНН - последовательность из двенадцати нулей).

GGGG - год формирования передаваемого файла, MM - месяц, DD - день;

N - идентификационный номер файла. (Длина - от 1 до 36 знаков. Идентификационный номер файла должен обеспечивать уникальность файла).

Расширение имени файла - XML. Расширение имени файла может указываться как строчными, так и прописными буквами.

Параметры первой строки файла обмена

Первая строка XML-файла должна иметь следующий вид:

<?xml version ="1.0" encoding ="windows-1251"?>

Имя файла, содержащего XML-схему файла обмена, должно иметь следующий вид:

ON_SPRKOLDOGSBER_1_341_01_05_01_xx, где xx - номер версии схемы.

Расширение имени файла - xsd.

XML-схема файла обмена приводится отдельным файлом и размещается на официальном сайте Федеральной налоговой службы в информационной-телекоммуникационной сети "Интернет".

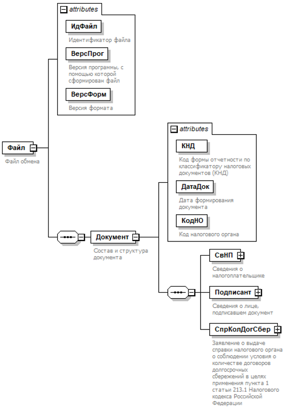
4. Логическая модель файла обмена представлена в виде диаграммы структуры файла обмена на рисунке 1 настоящего формата. Элементами логической модели файла обмена являются элементы и атрибуты XML-файла. Перечень структурных элементов логической модели файла обмена и сведения о них приведены в таблицах 4.1 - 4.11 настоящего формата.

Для каждого структурного элемента логической модели файла обмена приводятся следующие сведения:

наименование элемента. Приводится полное наименование элемента. В строке таблицы могут быть описаны несколько элементов, наименования которых разделены символом "|". Такая форма записи применяется при наличии в файле обмена только одного элемента из описанных в этой строке;

сокращенное наименование (код) элемента. Приводится сокращенное наименование элемента. Синтаксис сокращенного наименования должен удовлетворять спецификации XML;

признак типа элемента. Может принимать следующие значения: "С" - сложный элемент логической модели (содержит вложенные элементы), "П" - простой элемент логической модели, реализованный в виде элемента XML-файла, "А" - простой элемент логической модели, реализованный в виде атрибута элемента XML-файла. Простой элемент логической модели не содержит вложенные элементы;

формат элемента. Формат элемента представляется следующими условными обозначениями: T - символьная строка; N - числовое значение (целое или дробное).

Формат символьной строки указывается в виде T(n-k) или T(=k), где: n - минимальное количество знаков, k - максимальное количество знаков, символ "-" - разделитель, символ "=" означает фиксированное количество знаков в строке. В случае, если минимальное количество знаков равно 0, формат имеет вид T(0-k). В случае, если максимальное количество знаков неограничено, формат имеет вид T(n-).

Формат числового значения указывается в виде N(m.k), где: m - максимальное количество знаков в числе, включая знак (для отрицательного числа), целую и дробную часть числа без разделяющей десятичной точки, k - максимальное число знаков дробной части числа. Если число знаков дробной части числа равно 0 (то есть число целое), то формат числового значения имеет вид N(m).

Для простых элементов, являющихся базовыми в XML, таких как, элемент с типом "date", поле "Формат элемента" не заполняется. Для таких элементов в поле "Дополнительная информация" указывается тип базового элемента;

признак обязательности элемента определяет обязательность наличия элемента (совокупности наименования элемента и его значения) в файле обмена. Признак обязательности элемента может принимать следующие значения: "О" - наличие элемента в файле обмена обязательно; "Н" - наличие элемента в файле обмена необязательно, то есть элемент может отсутствовать. Если элемент принимает ограниченный перечень значений (по классификатору, кодовому словарю), то признак обязательности элемента дополняется символом "К". В случае, если количество реализаций элемента может быть более одной, то признак обязательности элемента дополняется символом "М".

К вышеперечисленным признакам обязательности элемента может добавляться значение "У" в случае описания в XML-схеме условий, предъявляемых к элементу в файле обмена, описанных в графе "Дополнительная информация".

дополнительная информация содержит, при необходимости, требования к элементу файла обмена, не указанные ранее. Для сложных элементов указывается ссылка на таблицу, в которой описывается состав данного элемента. Для элементов, принимающих ограниченный перечень значений из классификатора (кодового словаря), указывается соответствующее наименование классификатора (кодового словаря) или приводится перечень возможных значений. Для классификатора (кодового словаря) может указываться ссылка на его местонахождение. Для элементов, использующих пользовательский тип данных, указывается наименование типового элемента.

Рисунок 1. Диаграмма структуры файла обмена

Таблица 4.1

Файл обмена (Файл)

 
Наименование элементаСокращенное наименование (код) элементаПризнак типа элементаФормат элементаПризнак обязательности элементаДополнительная информация
Идентификатор файлаИдФайлАT(1-255)ОУСодержит (повторяет) имя сформированного файла (без расширения)
Версия программы, с помощью которой сформирован файлВерсПрогАT(1-40)О 
Версия форматаВерсФормАT(1-5)ОПринимает значение: 5.01
Состав и структура документаДокументС ОСостав элемента представлен в таблице 4.2

Таблица 4.2

Состав и структура документа (Документ)

Наименование элементаСокращенное наименование (код) элементаПризнак типа элементаФормат элементаПризнак обязательности элементаДополнительная информация
Код формы отчетности по классификатору налоговых документов (КНД)КНДАT(=7)ОКТиповой элемент <КНДТип>.Принимает значение: 1112555
Дата формирования документаДатаДокАT(=10)ОТиповой элемент <ДатаТип>.Дата в формате ДД.ММ.ГГГГ
Код налогового органаКодНОАT(=4)ОКТиповой элемент <СОНОТип>
Сведения о налогоплательщикеСвНПС ОСостав элемента представлен в таблице 4.3
Сведения о лице, подписавшем документПодписантС ОСостав элемента представлен в таблице 4.6
Заявление о выдаче справки налогового органа о соблюдении условия о количестве договоров долгосрочных сбережений в целях применения пункта 1 статьи 213.1 Налогового кодекса Российской ФедерацииСпрКолДогСберС ОСостав элемента представлен в таблице 4.8

Таблица 4.3

Сведения о налогоплательщике (СвНП)

Наименование элементаСокращенное наименование (код) элементаПризнак типа элементаФормат элементаПризнак обязательности элементаДополнительная информация
Налогоплательщик - физическое лицоНПФЛС ОСостав элемента представлен в таблице 4.4

Таблица 4.4

Налогоплательщик -- физическое лицо (НПФЛ)

Наименование элементаСокращенное наименование (код) элементаПризнак типа элементаФормат элементаПризнак обязательности элементаДополнительная информация
Номер контактного телефонаТлфАT(1-20)Н 
Фамилия, имя, отчество (при наличии) физического лицаФИОС ОТиповой элемент <ФИОТип>.Состав элемента представлен в таблице 4.11
ИНН физического лица |ИННФЛПT(=12)ОТиповой элемент <ИННФЛТип>Принимает значение в видеXXXXXXXXXXXX,где X - цифра от 0 до 9Состав элемента представлен в таблице 4.5
Номер записи в ЕРН |ИдЕРНПT(=12)О
Иные идентификационные данные и сведения о документе, удостоверяющем личностьИндДанФЛС О

Таблица 4.5

Иные идентификационные данные и сведения о документе, удостоверяющем личность (ИндДанФЛ)

Наименование элементаСокращенное наименование (код) элементаПризнак типа элементаФормат элементаПризнак обязательности элементаДополнительная информация
Дата рожденияДатаРождАT(=10)ОТиповой элемент <ДатаТип>.Дата в формате ДД.ММ.ГГГГ
Сведения о документе, удостоверяющем личностьУдЛичнС ОТиповой элемент <УдЛичнФЛТип>.Состав элемента представлен в таблице 4.10

Таблица 4.6

Сведения о лице, подписавшем документ (Подписант)

Наименование элементаСокращенное наименование (код) элементаПризнак типа элементаФормат элементаПризнак обязательности элементаДополнительная информация
Признак лица, подписавшего документПрПодпАT(=1)ОКПринимает значение:1 - налогоплательщик |2 - представитель налогоплательщика
Фамилия, имя, отчество (при наличии) физического лицаФИОС НУТиповой элемент <ФИОТип>.Состав элемента представлен в таблице 4.11.Элемент обязателен при <ПрПодп>=2
Сведения о представителе налогоплательщикаСвПредС НУСостав элемента представлен в таблице 4.7.Элемент обязателен при <ПрПодп>=2

Таблица 4.7

Сведения о представителе налогоплательщика (СвПред)

Наименование элементаСокращенное наименование (код) элементаПризнак типа элементаФормат элементаПризнак обязательности элементаДополнительная информация
Наименование и реквизиты документа, подтверждающего полномочия представителя налогоплательщикаНаимДокАT(1-120)ОДля доверенности, совершенной в форме электронного документа, указывается только GUID доверенности

Таблица 4.8

Заявление о выдаче справки налогового органа о соблюдении условия о количестве договоров долгосрочных сбережений в целях применения пункта 1 статьи 213.1 Налогового кодекса Российской Федерации (СпрКолДогСбер)

Наименование элементаСокращенное наименование (код) элементаПризнак типа элементаФормат элементаПризнак обязательности элементаДополнительная информация
Номер договораНомерДоговорАT(1-100)О 
Дата заключения договораДатаДоговорАT(=10)ОТиповой элемент <ДатаТип>.Дата в формате ДД.ММ.ГГГГ
Данные негосударственного пенсионного фонда, с которым заключен договорДанНПФС ОСостав элемента представлен в таблице 4.9

Таблица 4.9

Данные негосударственного пенсионного фонда, с которым заключен договор (ДанНПФ)

Наименование элементаСокращенное наименование (код) элементаПризнак типа элементаФормат элементаПризнак обязательности элементаДополнительная информация
Наименование организацииНаимОргАT(1-1000)О 
ИННИННЮЛАT(=10)ОТиповой элемент <ИННЮЛТип>
КППКППАT(=9)ОТиповой элемент <КППТип>

Таблица 4.10

Сведения о документе, удостоверяющем личность (УдЛичнФЛТип)

Наименование элементаСокращенное наименование (код) элементаПризнак типа элементаФормат элементаПризнак обязательности элементаДополнительная информация
Код вида документаКодВидДокАT(=2)ОКТиповой элемент <СПДУЛТип>.Принимает значение:03 - свидетельство о рождении |07 - военный билет |08 - временное удостоверение, выданное взамен военного билета |10 - паспорт иностранного гражданина |11 - свидетельство о рассмотрении ходатайства о признании лица беженцем на территории Российской Федерации по существу |12 - вид на жительство в Российской Федерации |13 - удостоверение беженца |14 - временное удостоверение личности гражданина Российской Федерации |15 - разрешение на временное проживание в Российской Федерации |19 - свидетельство о предоставлении временного убежища на территории Российской Федерации |21 - паспорт гражданина Российской Федерации |23 - свидетельство о рождении, выданное уполномоченным органом иностранного государства |24 - удостоверение личности военнослужащего Российской Федерации |27 - военный билет офицера запаса |91 - иные документы
Серия и номерСерНомДокАT(1-25)О 

Таблица 4.11

Фамилия, имя, отчество (ФИОТип)

Наименование элементаСокращенное наименование (код) элементаПризнак типа элементаФормат элементаПризнак обязательности элементаДополнительная информация
ФамилияФамилияАT(1-60)О 
ИмяИмяАT(1-60)О 
ОтчествоОтчествоАT(1-60)Н 
 

Приложение N 3

к письму ФНС России

от 11.06.2025 N БС-4-11/5750@

ПОРЯДОК ЗАПОЛНЕНИЯ ФОРМЫ ЗАЯВЛЕНИЯ О ВЫДАЧЕ СПРАВКИ НАЛОГОВОГО ОРГАНА О СОБЛЮДЕНИИ УСЛОВИЯ О КОЛИЧЕСТВЕ ДОГОВОРОВ ДОЛГОСРОЧНЫХ СБЕРЕЖЕНИЙ, ПРЕДУСМОТРЕННОГО ПУНКТОМ 1 СТАТЬИ 213.1 НАЛОГОВОГО КОДЕКСА РОССИЙСКОЙ ФЕДЕРАЦИИ

1. Заявление о выдаче справки налогового органа о соблюдении условия о количестве договоров долгосрочных сбережений, предусмотренного пунктом 1 статьи 213.1 Налогового кодекса Российской Федерации (далее - Заявление, Кодекс) заполняется налогоплательщиком, кроме раздела "Заполняется работником налогового органа".

При заполнении Заявления используются значения показателей из документа, удостоверяющего личность налогоплательщика, договора долгосрочных сбережений, а также иных документов, имеющихся в распоряжении налогоплательщика.

2. Заявление заполняется отдельно по каждому договору долгосрочных сбережений.

3. Заявление на бумажном носителе заполняется от руки либо распечатывается на принтере с использованием чернил синего или черного цвета.

Заявление может заполняться с использованием программного обеспечения, предусматривающего при распечатывании Заявления вывод двумерного штрих-кода, либо через личный кабинет налогоплательщика в электронной форме.

4. В Заявлении заполняются все реквизиты, если иное не предусмотрено настоящим Порядком. Наличие исправлений в Заявлении не допускается.

5. Не допускается деформация штрих-кода и утрата сведений на листе Заявления при использовании механических канцелярских средств для скрепления листа Заявления с другими документами (при необходимости).

6. Каждому показателю соответствует одно поле в форме Заявления, состоящее из определенного количества знакомест. В каждом поле указывается только один показатель.

Исключение составляют показатели, значением которых является дата. Для указания даты используются по порядку три поля: день (поле из двух знакомест), месяц (поле из двух знакомест) и год (поле из четырех знакомест), разделенные знаком "." ("точка").

7. Заполнение полей Заявления значениями текстовых, числовых, кодовых показателей осуществляется слева направо начиная с первого (левого) знакоместа либо с левого края поля, отведенного для записи значения показателя, если иное не предусмотрено подпунктом 9.1 пункта 9 настоящего Порядка.

8. Заполнение Заявления без использования программного обеспечения осуществляется следующим образом:

8.1. Заполнение текстовых полей формы Заявления осуществляется заглавными печатными символами.

8.2. В случае отсутствия какого-либо показателя во всех знакоместах соответствующего поля проставляется прочерк.

В случае если для указания какого-либо показателя не требуется заполнения всех знакомест соответствующего поля, в незаполненных знакоместах в правой части поля проставляется прочерк.

9. Заполнение Заявления с использованием программного обеспечения осуществляется следующим образом:

9.1. Значения числовых показателей выравниваются по правому (последнему) знакоместу.

9.2. Печать знаков должна выполняться шрифтом Courier New высотой 16 - 18 пунктов.

9.3. При распечатке на принтере допускается отсутствие обрамления знакомест и прочерков для незаполненных знакомест.

10. В поле "ИНН" в верхней части Заявления указывается идентификационный номер налогоплательщика (далее - ИНН), за исключением случая, предусмотренного настоящим пунктом.

Налогоплательщик при заполнении Заявления вправе не указывать ИНН, указывая при этом в полях "Фамилия", "Имя", "Отчество", "Дата рождения" раздела "Данные налогоплательщика" и в полях "Код вида документа", "Серия и номер" раздела "Сведения о документе, удостоверяющем личность" свои персональные данные либо в поле "Номер записи ЕРН" - номер записи единого федерального информационного регистра, содержащего сведения о населении Российской Федерации, полученный в соответствии с Федеральным законом от 08.06.2020 N 168-ФЗ "О едином федеральном информационном регистре, содержащем сведения о населении Российской Федерации" (далее - номер записи ЕРН).

11. В поле "Представляется в налоговый орган (код)" указывается четырехзначный код налогового органа, в который представляется Заявление.

12. В разделе "Данные налогоплательщика" заполняются персональные данные налогоплательщика следующим образом:

12.1. В полях "Фамилия", "Имя", "Отчество" указываются соответственно фамилия, имя и отчество (при наличии) полностью, без сокращений, в соответствии с документом, удостоверяющим личность физического лица. Для иностранных физических лиц допускается при написании фамилии, имени и отчества использование букв латинского алфавита.

12.2. В поле "Дата рождения" указывается дата рождения (число, месяц, год) налогоплательщика в соответствии с документом, удостоверяющим личность физического лица (цифрами день, месяц, год в формате ДД.ММ.ГГГГ).

13. Раздел "Сведения о документе, удостоверяющем личность" заполняется следующим образом:

13.1. В поле "Код вида документа" указывается код вида документа в соответствии с приложением к настоящему Порядку.

13.2. В поле "Серия и номер" указываются серия и номер документа, удостоверяющего личность физического лица. Знак "N" не проставляется, серия и номер документа разделяются знаком " " ("пробел").

13.3. Поля "Код вида документа" и "Серия и номер" раздела "Сведения о документе, удостоверяющем личность:" могут не заполняться, если в Заявлении заполнены поле "ИНН" или поле "Номер записи ЕРН".

14. В поле "Номер записи ЕРН" указывается номер записи ЕРН, если в Заявлении не заполнено поле "ИНН" и в полях "Фамилия", "Имя", "Отчество", "Дата рождения" раздела "Данные налогоплательщика" и в полях "Код вида документа", "Серия и номер" раздела "Сведения о документе, удостоверяющем личность:" не указаны персональные данные налогоплательщика в соответствии с документом, удостоверяющим личность.

15. В поле "Номер контактного телефона" указывается контактный телефон налогоплательщика или его представителя с телефонным кодом страны и иными телефонными кодами, требующимися для обеспечения телефонной связи. При отсутствии у налогоплательщика или представителя налогоплательщика контактного телефона данное поле не заполняется.

16. В поле "Номер договора" указывается номер договора долгосрочных сбережений.

17. В поле "Дата заключения договора" указывается дата заключения договора (число, месяц, год) долгосрочных сбережений (цифрами день, месяц, год в формате ДД.ММ.ГГГГ).

18. В поле "Данные негосударственного пенсионного фонда, с которым заключен договор:" указывается наименование негосударственного пенсионного фонда, с которым заключен договор долгосрочных сбережений.

19. В полях "ИНН" и "КПП" указываются соответственно ИНН и код причины постановки на учет негосударственного пенсионного фонда, с которым заключен договор долгосрочных сбережений.

20. В поле "Заявление составлено на --1 странице с приложением подтверждающих документов или их копий на ___ листах" указывается количество листов подтверждающих документов или их копий, приложенных к Заявлению, включая копию документа, подтверждающего полномочия представителя налогоплательщика на подписание Заявления.

21. В разделе "Достоверность и полноту сведений, указанных в настоящем заявлении, подтверждаю:" необходимые сведения заполняются следующим образом:

21.1. Если достоверность и полноту сведений подтверждает сам налогоплательщик, в поле, состоящем из одного знакоместа, проставляется "1"; если достоверность и полноту сведений подтверждает представитель налогоплательщика - "2".

21.2. Если достоверность и полноту сведений подтверждает сам налогоплательщик, в месте, отведенном для подписи, проставляется его личная подпись, а также указывается дата подписания Заявления (цифрами день, месяц, год в формате ДД.ММ.ГГГГ).

21.3. Если достоверность и полноту сведений подтверждает представитель налогоплательщика, в поле "(фамилия, имя, отчество представителя налогоплательщика)" указываются фамилия, имя, отчество (при наличии) представителя налогоплательщика в соответствии с документом, удостоверяющим личность, и проставляется личная подпись представителя налогоплательщика, а также указывается дата подписания Заявления (цифрами день, месяц, год в формате ДД.ММ.ГГГГ).

21.4. В поле "Наименование и реквизиты документа, подтверждающего полномочия представителя налогоплательщика" указываются наименование и реквизиты документа, подтверждающего полномочия представителя налогоплательщика.

Для доверенности, совершенной в форме электронного документа в соответствии с положениями пункта 3 статьи 29 Кодекса, указывается GUID доверенности.

22. При заполнении Заявления налогоплательщиком в электронной форме через личный кабинет налогоплательщика подпись и дата подписания Заявления не проставляются.

23. Раздел "Заполняется работником налогового органа" содержит сведения о представлении Заявления: коде способа представления Заявления, количестве страниц Заявления, количестве листов подтверждающих документов или их копий, приложенных к Заявлению, дате его представления, фамилии, имени и отчестве (при наличии) работника налогового органа, принявшего Заявление, его подпись.

Приложение

к Порядку заполнения формы заявления

о выдаче справки налогового органа

о соблюдении условия о количестве

договоров долгосрочных сбережений,

предусмотренного пунктом 1 статьи 213.1

Налогового кодекса Российской Федерации

КОДЫ ВИДОВ ДОКУМЕНТА

КодНаименование документа
21Паспорт гражданина Российской Федерации
03Свидетельство о рождении
07Военный билет
08Временное удостоверение, выданное взамен военного билета
10Паспорт иностранного гражданина
11Свидетельство о рассмотрении ходатайства о признании лица беженцем на территории Российской Федерации по существу
12Вид на жительство в Российской Федерации
13Удостоверение беженца
14Временное удостоверение личности гражданина Российской Федерации
15Разрешение на временное проживание в Российской Федерации
19Свидетельство о предоставлении временного убежища на территории Российской Федерации
23Свидетельство о рождении, выданное уполномоченным органом иностранного государства
24Удостоверение личности военнослужащего Российской Федерации
27Военный билет офицера запаса
91Иные документы

Приложение N 4

к письму ФНС России

от 11.06.2025 N БС-4-11/5750@

Форма по КНД 1125390

СООБЩЕНИЕ N _________

от "__" __________ 20__ г.

об отказе в выдаче справки о соблюдении условия о количестве договоров долгосрочных сбережений, предусмотренного пунктом 1 статьи 213.1 Налогового кодекса Российской Федерации

,
(наименование налогового органа) 
рассмотрев заявление регистрационный N _________ от "__" __________ 20__ г.
налогоплательщика 
(ИНН <1>, фамилия, имя, отчество <2>,
 
данные документа, удостоверяющего личность)
о выдаче справки налогового органа о соблюдении условия о количестве договоров долгосрочных сбережений, предусмотренного пунктом 1 статьи 213.1 Налогового кодекса Российской Федерации (далее - Справка), в отношении договора долгосрочных сбережений
от N ,
 (дата) (номер) 
заключенного с
 
(ИНН/КПП <3>, наименование негосударственного пенсионного фонда)
 ,
  
сообщает об отказе в выдаче Справки по причине:
     

  1 - наличия у налогоплательщика в течение срока действия договора долгосрочных сбережений одновременно двух других договоров долгосрочных сбережений;
  2 - иное:
  

/ / 
(должностное лицо налогового органа) (подпись) (фамилия, имя, отчество <2>)


<1> Идентификационный номер налогоплательщика (далее - ИНН).

<2> Отчество указывается при наличии.

<3> Код причины постановки на учет.

Приложение N 5

к письму ФНС России

от 11.06.2025 N БС-4-11/5750@

Форма по КНД 1160307

СПРАВКА N _________

от "__" __________ 20__ г.

о соблюдении условия о количестве договоров долгосрочных сбережений, предусмотренного пунктом 1 статьи 213.1 Налогового кодекса Российской Федерации

 ,
(наименование налогового органа) 
рассмотрев заявление регистрационный N _________ от "__" __________ 20__ г.
налогоплательщика ,
(ИНН <1>, фамилия, имя, отчество <2>, 
 ,
данные документа, удостоверяющего личность) 
в соответствии с пунктом 1 статьи 213.1 Налогового кодекса Российской Федерации подтверждает соблюдение налогоплательщиком условия о наличии одновременно не более двух других договоров долгосрочных сбережений в течение срока действия договора долгосрочных сбережений, за исключением случаев прекращения договора долгосрочных сбережений с переводом денежных (выкупных) сумм в другой негосударственный пенсионный фонд
от N ,
(дата) (номер) 
заключенного с
 
(ИНН/КПП <3>, наименование негосударственного пенсионного фонда)
 

/ / 
(должностное лицо налогового органа) (подпись) (фамилия, имя, отчество <2>)


<1> Идентификационный номер налогоплательщика (далее - ИНН).

<2> Отчество указывается при наличии.

<3> Код причины постановки на учет.