ФЕДЕРАЛЬНАЯ НАЛОГОВАЯ СЛУЖБА
ПИСЬМО
от 11 сентября 2025 г. N ШЮ-4-17/8343@
О РЕКОМЕНДОВАННЫХ ФОРМАТАХ ДОКУМЕНТОВ, ИСПОЛЬЗУЕМЫХ ПРИ ЭДО В РАМКАХ ИСПОЛНЕНИЯ ЗАПРОСОВ ПО ВАЛЮТНОМУ КОНТРОЛЮ
Федеральная налоговая служба в дополнение к письмам ФНС России от 16.10.2024 N ШЮ-4-17/11758@ <1> и от 08.11.2024 N ШЮ-4-17/12784@ <2> сообщает следующее.
<1> Письмо ФНС России от 16.10.2024 N ШЮ-4-17/11758@ "О вступлении в силу рекомендованных форматов документов, используемых при ЭДО в рамках ответов на запросы по валютному контролю".
<2> Письмо ФНС России от 08.11.2024 N ШЮ-4-17/12784@ "Об уточнении XML-схем к форматам документов, используемых при ЭДО в рамках ответов на запросы по валютному контролю".
В целях обеспечения возможности получения от налогового органа в электронной форме по телекоммуникационным каналам связи через оператора электронного документооборота (далее - ТКС) или через личный кабинет налогоплательщика (далее - ЛК) запроса о представлении документов и информации (КНД 1125008) (далее - Запрос) и направления в налоговый орган в электронной форме по ТКС или через ЛК в ответ на Запрос уведомления о невозможности представления документов (информации) (КНД 1150113) (далее - Уведомление) в рамках исполнения пунктов 5, 10 и 13 Правил <3>, утвержденных Постановлением Правительства Российской Федерации от 17.02.2007 N 98 (далее - Правила 98), и пунктов 5 и 9 Правил <4>, утвержденных Постановлением Правительства Российской Федерации от 26.09.2017 N 1160 (далее - Правила 1160), направляются рекомендуемые форматы Запроса (версия 5.01) и Уведомления (версия 5.01) и XML-схемы к ним согласно приложению к настоящему письму.
<3> Правила представления резидентами и нерезидентами подтверждающих документов и информации при осуществлении валютных операций уполномоченным Правительством Российской Федерации органам валютного контроля.
<4> Правила представления органами и агентами валютного контроля в уполномоченные Правительством Российской Федерации органы валютного контроля (Федеральную таможенную службу и Федеральную налоговую службу) необходимых для осуществления их функций документов и информации.
Для направления документов и информации в налоговый орган в электронной форме по ТКС или через ЛК в ответ на Запрос в рамках исполнения пунктов 7, 10 и 13 Правил 98 и пункта 9 Правил 1160 необходимо использовать формат документа (КНД 1184002) (версия 5.02), утвержденного приказом ФНС России от 18.01.2017 N ММВ-7-6/16@ <5>, XML-схема которого (ON_DOCNPNO_1_886_00_05_02_02.xsd) прилагается к настоящему письму.
<5> Приказ ФНС России от 18.01.2017 N ММВ-7-6/16@ "Об утверждении формата документа, необходимого для обеспечения электронного документооборота в отношениях, регулируемых законодательством о налогах и сборах", в редакции приказа ФНС России от 19.04.2023 N ММВ-7-26/263@ "О внесении изменений в приложение к приказу Федеральной налоговой службы от 18.01.2017 N ММВ-7-6/16@".
Одновременно сообщаем, что указанные форматы применяются с 15.09.2025.
Управлениям ФНС России по субъектам Российской Федерации и межрегиональным инспекциям ФНС России по крупнейшим налогоплательщикам довести настоящее письмо до нижестоящих налоговых органов. При этом, во избежание дублирования информации территориальным налоговым органам не нужно доводить указанную информацию до налогоплательщиков через операторов электронного документооборота.
Управлению электронного документооборота ФНС России довести настоящее письмо до всех налогоплательщиков, взаимодействующих с налоговыми органами по ТКС.
Действительный
государственный советник
Российской Федерации
2 класса
Ю.В. ШЕПЕЛЕВА
ФОРМАТ ПРЕДСТАВЛЕНИЯ ЗАПРОСА О ПРЕДСТАВЛЕНИИ ДОКУМЕНТОВ И ИНФОРМАЦИИ (ДОПОЛНИТЕЛЬНОГО К ЗАПРОСУ О ПРЕДСТАВЛЕНИИ ДОКУМЕНТОВ И ИНФОРМАЦИИ) В ЭЛЕКТРОННОЙ ФОРМ
I. ОБЩИЕ СВЕДЕНИЯ
1. Настоящий формат описывает требования к XML-файлам (далее - файлы обмена) при представлении запроса о представлении документов и информации (дополнительного к запросу о представлении документов и информации) в электронной форме.
2. Номер версии настоящего формата 5.01, часть 750_03.
II. ОПИСАНИЕ ФАЙЛА ОБМЕНА
3. Имя файла обмена должно иметь следующий вид:
R_T_A_K_O_GGGGMMDD_N, где:
R_T - префикс, принимающий значение NO_ZAPDOKODOKNO;
A_K - идентификатор получателя информации, где: A - идентификатор получателя, которому направляется файл обмена, K - идентификатор конечного получателя, для которого предназначена информация из данного файла обмена. Передача файла от отправителя к конечному получателю (K) может осуществляться в несколько этапов через другие налоговые органы, осуществляющие передачу файла на промежуточных этапах, которые обозначаются идентификатором A. В случае передачи файла от отправителя к конечному получателю при отсутствии налоговых органов, осуществляющих передачу на промежуточных этапах, значения идентификаторов A и K совпадают. Каждый из идентификаторов (A и K) имеет вид для налоговых органов - четырехразрядный код налогового органа;
O - идентификатор отправителя информации, имеет вид:
для организаций - девятнадцатиразрядный код (идентификационный номер налогоплательщика (далее - ИНН) и код причины постановки на учет (далее - КПП) организации (обособленного подразделения);
для физических лиц - двенадцатиразрядный код (ИНН физического лица, при наличии. При отсутствии ИНН - последовательность из двенадцати нулей);
GGGG - год формирования передаваемого файла, MM - месяц, DD - день;
N - идентификационный номер файла. (Длина - от 1 до 36 знаков. Идентификационный номер файла должен обеспечивать уникальность файла).
Расширение имени файла - xml. Расширение имени файла может указываться как строчными, так и прописными буквами.
Параметры первой строки файла обмена
Первая строка XML-файла должна иметь следующий вид:
<?xml version ="1.0" encoding ="windows-1251"?>
Имя файла, содержащего схему файла обмена
Имя файла, содержащего XML-схему файла обмена, должно иметь следующий вид:
NO_ZAPDOKODOKNO_1_750_03_05_01_xx, где xx - номер версии схемы.
Расширение имени файла - xsd.
XML-схема файла обмена приводится отдельным файлом.
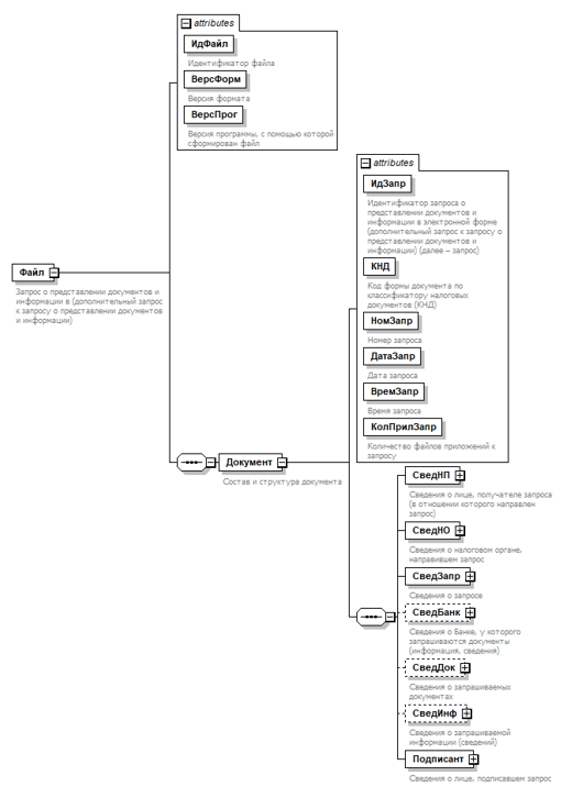
4. Логическая модель файла обмена представлена в виде диаграммы структуры файла обмена на рисунке 1 настоящего формата. Элементами логической модели файла обмена являются элементы и атрибуты XML-файла. Перечень структурных элементов логической модели файла обмена и сведения о них приведены в таблицах 4.1 - 4.19 настоящего формата.
Для каждого структурного элемента логической модели файла обмена приводятся следующие сведения:
наименование элемента. Приводится полное наименование элемента. В строке таблицы могут быть описаны несколько элементов, наименования которых разделены символом "|". Такая форма записи применяется при наличии в файле обмена только одного элемента из описанных в этой строке;
сокращенное наименование (код) элемента. Приводится сокращенное наименование элемента. Синтаксис сокращенного наименования должен удовлетворять спецификации XML;
признак типа элемента. Может принимать следующие значения: "С" - сложный элемент логической модели (содержит вложенные элементы), "П" - простой элемент логической модели, реализованный в виде элемента XML-файла, "А" - простой элемент логической модели, реализованный в виде атрибута элемента XML-файла. Простой элемент логической модели не содержит вложенные элементы;
формат элемента. Формат элемента представляется следующими условными обозначениями: T - символьная строка; N - числовое значение (целое или дробное).
Формат символьной строки указывается в виде Т(n-k) или T(=k), где: n - минимальное количество знаков, k - максимальное количество знаков, символ "-" - разделитель, символ "=" означает фиксированное количество знаков в строке. В случае если минимальное количество знаков равно 0, формат имеет вид Т(0-k). В случае если максимальное количество знаков не ограничено, формат имеет вид Т(n-).
Формат числового значения указывается в виде N(m.k), где: m - максимальное количество знаков в числе, включая знак (для отрицательного числа), целую и дробную часть числа без разделяющей десятичной точки, k - максимальное число знаков дробной части числа. Если число знаков дробной части числа равно 0 (то есть число целое), то формат числового значения имеет вид N(m).
Для простых элементов, являющихся базовыми в XML, таких как, элемент с типом "date", поле "Формат элемента" не заполняется. Для таких элементов в поле "Дополнительная информация" указывается тип базового элемента;
признак обязательности элемента определяет обязательность наличия элемента (совокупности наименования элемента и его значения) в файле обмена. Признак обязательности элемента может принимать следующие значения: "О" - наличие элемента в файле обмена обязательно; "Н" - наличие элемента в файле обмена необязательно, то есть элемент может отсутствовать. Если элемент принимает ограниченный перечень значений (по классификатору, справочнику, кодовому словарю), то признак обязательности элемента дополняется символом "К". В случае если количество реализаций элемента может быть более одной, то признак обязательности элемента дополняется символом "М".
К вышеперечисленным признакам обязательности элемента может добавляться значение "У" в случае описания в XML-схеме условий, предъявляемых к элементу в файле обмена, описанных в графе "Дополнительная информация".
дополнительная информация содержит, при необходимости, требования к элементу файла обмена, не указанные ранее. Для сложных элементов указывается ссылка на таблицу, в которой описывается состав данного элемента. Для элементов, принимающих ограниченный перечень значений из классификатора (справочника, кодового словаря), указывается соответствующее наименование классификатора (справочника, кодового словаря) или приводится перечень возможных значений. Для классификатора (справочника, кодового словаря) может указываться ссылка на его местонахождение. Для элементов, использующих пользовательский тип данных, указывается наименование типового элемента.

Рисунок 1. Диаграмма структуры файла обмена
Таблица 4.1
Запрос о представлении документов и информации в (дополнительный запрос к запросу о представлении документов и информации) (Файл)
| Наименование элемента | Сокращенное наименование (код) элемента | Признак типа элемента | Формат элемента | Признак обязательности элемента | Дополнительная информация |
| Идентификатор файла | ИдФайл | А | T(1-255) | ОУ | Содержит (повторяет) имя сформированного файла (без расширения) |
| Версия формата | ВерсФорм | А | T(1-5) | О | Принимает значение: 5.01 |
| Версия программы, с помощью которой сформирован файл | ВерсПрог | А | T(1-40) | О | |
| Состав и структура документа | Документ | С | | О | Состав элемента представлен в таблице 4.2 |
Таблица 4.2
Состав и структура документа (Документ)
| Наименование элемента | Сокращенное наименование (код) элемента | Признак типа элемента | Формат элемента | Признак обязательности элемента | Дополнительная информация |
| Идентификатор запроса о представлении документов и информации в электронной форме (дополнительный запрос к запросу о представлении документов и информации) (далее - запрос) | ИдЗапр | А | T(=32) | О | Типовой элемент <GUIDТип>. Глобально уникальный идентификатор (GUID) без дефисов. Переносится из имени файла (ИдФайл) |
| Код формы документа по классификатору налоговых документов (КНД) | КНД | А | T(=7) | ОК | Типовой элемент <КНДТип>. Принимает значение: 1125008 |
| Номер запроса | НомЗапр | А | T(1-100) | О | |
| Дата запроса | ДатаЗапр | А | T(=10) | О | Типовой элемент <ДатаТип>. Дата в формате ДД.ММ.ГГГГ |
| Время запроса | ВремЗапр | А | T(=8) | О | Типовой элемент <ВремяТип>. Время в формате ЧЧ:ММ:СС, указывается в диапазоне 00:00:00 - 23:59:59 |
| Количество файлов приложений к запросу | КолПрилЗапр | А | N(4) | О | При отсутствии файлов приложений принимает значение "0" |
| Сведения о лице, получателе запроса (в отношении которого направлен запрос) | СведНП | С | | О | Состав элемента представлен в таблице 4.3 |
| Сведения о налоговом органе, направившем запрос | СведНО | С | | О | Типовой элемент <СвНОТип>. Состав элемента представлен в таблице 4.13 |
| Сведения о запросе | СведЗапр | С | | О | Состав элемента представлен в таблице 4.4 |
| Сведения о Банке, у которого запрашиваются документы (информация, сведения) | СведБанк | С | | НУ | Состав элемента представлен в таблице 4.5. Элемент обязателен при значении элемента <ВидЗапр> = 2 и отсутствует при <ВидЗапр> = 1 (из таблицы 4.4) |
| Сведения о запрашиваемых документах | СведДок | С | | НУ | Состав элемента представлен в таблице 4.6. Элемент обязателен при отсутствии элемента <СведИнф> |
| Сведения о запрашиваемой информации (сведений) | СведИнф | С | | НУ | Состав элемента представлен в таблице 4.8. Элемент обязателен при отсутствии элемента <СведДок> |
| Сведения о лице, подписавшем запрос | Подписант | С | | О | Состав элемента представлен в таблице 4.10 |
Таблица 4.3
Сведения о лице, получателе запроса (в отношении которого направлен запрос) (СведНП)
| Наименование элемента | Сокращенное наименование (код) элемента | Признак типа элемента | Формат элемента | Признак обязательности элемента | Дополнительная информация |
| Сведения о получателе - организации | | СвЮЛ | С | | О | Типовой элемент <СвЮЛТип>. Состав элемента представлен в таблице 4.11 |
| Сведения о получателе - физическом лице, в том числе зарегистрированном в качестве индивидуального предпринимателя | СвИП | С | | О | Типовой элемент <СвИПТип>. Состав элемента представлен в таблице 4.12 |
| Адрес получателя в Российской Федерации | АдрПолуч | С | | Н | Типовой элемент <АдрФИАСТип>. Состав элемента представлен в таблице 4.14. Элемент не применяется направлении запроса в электронной форме |
Таблица 4.4
Сведения о запросе (СведЗапр)
| Наименование элемента | Сокращенное наименование (код) элемента | Признак типа элемента | Формат элемента | Признак обязательности элемента | Дополнительная информация |
| Количество рабочих дней, в течении которых необходимо представить документы (сведения, информацию) | КолДней | А | N(2) | О | |
| Тип запроса | ТипЗапр | А | T(=1) | ОК | Принимает значение: 1 - запрос | 2 - дополнительный запрос |
| Вид запроса | ВидЗапр | А | T(=1) | ОК | Принимает значение: 1 - запрос резиденту | 2 - запрос в банк |
| Основание запроса | ОснЗапр | А | T(=1) | ОК | Принимает значение: 1 - проведение проверки соблюдения требований валютного законодательства Российской Федерации и актов органов валютного регулирования | 2 - подготовка к проведению проверки соблюдения требований валютного законодательства Российской Федерации и актов органов валютного регулирования |
| Идентификатор родительского запроса | ИдЗапрОсн | А | T(=32) | НУ | Типовой элемент <GUIDТип>. Глобально уникальный идентификатор (GUID) без дефисов. Берется из имени файла родительского запроса. Элемент обязателен, если направляется дополнительный запрос к ранее направленному запросу, при значении элемента <ТипЗапр> = 2 и отсутствует при <ТипЗапр> = 1. Принимает значение реквизита <ИдЗапр> из ранее направленного запроса |
| Номер родительского запроса | НомЗапрОсн | А | T(1-100) | НУ | Элемент обязателен при значении элемента <ТипЗапр> = 2 и отсутствует при <ТипЗапр> = 1. Принимает значение реквизита <НомЗапр> из ранее направленного запроса |
| Дата родительского запроса | ДатаЗапрОсн | А | T(=10) | НУ | Типовой элемент <ДатаТип>. Дата в формате ДД.ММ.ГГГГ. Элемент обязателен при значении элемента <ТипЗапр> = 2 и отсутствует при <ТипЗапр> = 1. Принимает значение реквизита <ДатаЗапр> из ранее направленного запроса |
Таблица 4.5
Сведения о Банке, у которого запрашиваются документы (информация, сведения) (СведБанк)
| Наименование элемента | Сокращенное наименование (код) элемента | Признак типа элемента | Формат элемента | Признак обязательности элемента | Дополнительная информация |
| Банковский идентификационный код (БИК) банка | БИК | А | T(=9) | О | Типовой элемент <БИКТип> |
| Сведения о банке | СвЮЛ | С | | О | Типовой элемент <СвЮЛТип>. Состав элемента представлен в табл. 4.11 |
| Адрес банка | АдрПолуч | С | | Н | Типовой элемент <АдрФИАСТип>. Состав элемента представлен в таблице 4.14 |
Таблица 4.6
Сведения о запрашиваемых документах (СведДок)
| Наименование элемента | Сокращенное наименование (код) элемента | Признак типа элемента | Формат элемента | Признак обязательности элемента | Дополнительная информация |
| Общее текстовое описание запрашиваемой информации (сведений) | ОбщДок | А | T(1-1500) | Н | |
| Реквизиты запрашиваемых документов | РеквДок | С | | НМ | Состав элемента представлен в таблице 4.7 |
Таблица 4.7
Реквизиты запрашиваемых документов (РеквДок)
| Наименование элемента | Сокращенное наименование (код) элемента | Признак типа элемента | Формат элемента | Признак обязательности элемента | Дополнительная информация |
| Порядковый номер запрашиваемого документа | НумППДок | А | T(=4) | О | Значение представляется в формате "1.XX", где XX - порядковый номер запрашиваемого документа |
| Наименование документа | НаимДок | А | T(1-255) | О | |
| Номер документа | НомДок | А | T(1-100) | Н | |
| Код типа документа | КодТипДок | А | T(=2) | ОК | Принимает значение: 99. Возможные значения определены п. 2.1.2 "Описания требований к атрибутному составу сообщений для информационного обмена сведениями между ФНС России и АО "РЭЦ" в рамках валютного контроля" |
| Тип документа | ТипДок | А | T(=6) | ОК | Принимает значение: Другое. Возможные значения определены п. 2.1.2 "Описания требований к атрибутному составу сообщений для информационного обмена сведениями между ФНС России и АО "РЭЦ" в рамках валютного контроля" |
| Дата документа | | ДатаДок | П | T(=10) | О | Типовой элемент <ДатаТип>. Дата в формате ДД.ММ.ГГГГ |
| Дата начала периода документа | ДатаНачДок | П | T(=10) | О | Типовой элемент <ДатаТип>. Дата в формате ДД.ММ.ГГГГ |
| Дата окончания периода документа | ДатаОконДок | П | T(=10) | О | Типовой элемент <ДатаТип>. Дата в формате ДД.ММ.ГГГГ |
| Дополнительное описание документа | ДопОписДок | П | T(1-1500) | Н | |
Таблица 4.8
Сведения о запрашиваемой информации (сведений) (СведИнф)
| Наименование элемента | Сокращенное наименование (код) элемента | Признак типа элемента | Формат элемента | Признак обязательности элемента | Дополнительная информация |
| Общее текстовое описание запрашиваемой информации (сведений) | ОбщИнф | A | T(1-1500) | Н | |
| Реквизиты запрашиваемой информации (сведений) | РеквИнф | С | | НМ | Состав элемента представлен в таблице 4.9 |
Таблица 4.9
Реквизиты запрашиваемой информации (сведений) (РеквИнф)
| Наименование элемента | Сокращенное наименование (код) элемента | Признак типа элемента | Формат элемента | Признак обязательности элемента | Дополнительная информация |
| Порядковый номер запрашиваемой информации (сведений) | НумППИнф | А | T(=4) | О | Значение представляется в формате "2.XX", где XX - порядковый номер запрашиваемой информации |
| Информация (сведения) | НаимИнф | А | T(1-255) | О | |
| Код типа информации (сведений) | КодТипИнф | А | T(=2) | ОК | Принимает значение: 99. Возможные значения определены п. 2.1.3 "Описания требований к атрибутному составу сообщений для информационного обмена сведениями между ФНС России и АО "РЭЦ" в рамках валютного контроля" |
| Тип информации (сведений) | ТипИнф | А | T(=6) | О | Принимает значение: Другое. Возможные значения определены п. 2.1.3 "Описания требований к атрибутному составу сообщений для информационного обмена сведениями между ФНС России и АО "РЭЦ" в рамках валютного контроля" |
| Дата информации (сведений) | | ДатаИнф | П | T(=10) | О | Типовой элемент <ДатаТип>. Дата в формате ДД.ММ.ГГГГ |
| Дата начала периода информации (сведений) | ДатаНачИнф | П | T(=10) | О | Типовой элемент <ДатаТип>. Дата в формате ДД.ММ.ГГГГ |
| Дата окончания периода информации (сведений) | ДатаОконИнф | П | T(=10) | О | Типовой элемент <ДатаТип>. Дата в формате ДД.ММ.ГГГГ |
| Дополнительное описание информации (сведений) | ДопОписИнф | П | T(1-1500) | Н | |
Таблица 4.10
Сведения о лице, подписавшем запрос (Подписант)
| Наименование элемента | Сокращенное наименование (код) элемента | Признак типа элемента | Формат элемента | Признак обязательности элемента | Дополнительная информация |
| Должность лица, подписавшего документ | ДолжнПодп | А | T(1-128) | О | |
| Номер контактного телефона | Тлф | А | T(1-20) | Н | |
| Адрес электронной почты исполнителя | E-mail | А | T(1-45) | Н | |
| Фамилия, имя, отчество лица, подписавшего документ | ФИОПодп | С | | О | Типовой элемент <ФИОТип>. Состав элемента представлен в таблице 4.19 |
| Фамилия, имя, отчество исполнителя | ФИОИсполн | С | | О | Типовой элемент <ФИОТип>. Состав элемента представлен в таблице 4.19 |
Таблица 4.11
Сведения об организации (СвЮЛТип)
| Наименование элемента | Сокращенное наименование (код) элемента | Признак типа элемента | Формат элемента | Признак обязательности элемента | Дополнительная информация |
| Полное наименование организации | НаимОрг | А | T(1-1000) | О | |
| Сокращенное наименование организации | СокрНаимОрг | А | T(1-1000) | Н | |
| ИНН организации | ИННЮЛ | А | T(=10) | О | Типовой элемент <ИННЮЛТип> |
| КПП организации | КПП | А | T(=9) | О | Типовой элемент <КППТип> |
| Основной государственный регистрационный номер (ОГРН) | ОГРН | А | T(=13) | О | Типовой элемент <ОГРНТип> |
Таблица 4.12
Сведения о физическом лице, в том числе зарегистрированном в качестве индивидуального предпринимателя (СвИПТип)
| Наименование элемента | Сокращенное наименование (код) элемента | Признак типа элемента | Формат элемента | Признак обязательности элемента | Дополнительная информация |
| ИНН физического лица | ИННФЛ | А | T(=12) | О | Типовой элемент <ИННФЛТип> |
| Основной государственный регистрационный номер индивидуального предпринимателя (ОГРНИП) | ОГРНИП | А | T(=15) | Н | Типовой элемент <ОГРНИПТип>. Элемент заполняется при направлении запроса физическому лицу, зарегистрированному в качестве индивидуального предпринимателя |
| Фамилия, имя, отчество | ФИО | С | | О | Типовой элемент <ФИОТип>. Состав элемента представлен в таблице 4.19 |
Таблица 4.13
Сведения о налоговом органе (СвНОТип)
| Наименование элемента | Сокращенное наименование (код) элемента | Признак типа элемента | Формат элемента | Признак обязательности элемента | Дополнительная информация |
| Код налогового органа | КодНО | А | T(=4) | ОК | Типовой элемент <СОНОТип> |
| Наименование налогового органа | НаимНО | А | T(1-255) | О | |
| Адрес налогового органа | АдрНО | А | | Н | Типовой элемент <АдрФИАСТип>. Состав элемента представлен в таблице 4.14 |
Таблица 4.14
Адрес по ФИАС (АдрФИАСТип)
| Наименование элемента | Сокращенное наименование (код) элемента | Признак типа элемента | Формат элемента | Признак обязательности элемента | Дополнительная информация |
| Уникальный идентификатор адресного объекта в ГАР | ИдНом | А | T(1-36) | Н | Элемент применяется только при представлении документа в электронной форме |
| Почтовый индекс | Индекс | А | T(=6) | Н | |
| Субъект Российской Федерации (код) | Регион | П | T(=2) | ОК | Типовой элемент <ССРФТип> Принимает значения в соответствии со справочником "Субъекты Российской Федерации" |
| Муниципальный район/ городской округ/внутригородская территория города федерального значения/муниципальный округ/федеральная территория | МуниципРайон | С | | НУ | Типовой элемент <ВидНаимКодТип>. Состав элемента представлен в таблице 4.15. Элемент обязателен, если значение элемента <Регион> не равно 99 |
| Городское поселение/сельское поселение/межселенная территория в составе муниципального района/внутригородской район городского округа | ГородСелПоселен | С | | Н | Типовой элемент <ВидНаимКодТип>. Состав элемента представлен в таблице 4.15 |
| Населенный пункт (город, деревня, село и прочее) | НаселенПункт | С | | Н | Типовой элемент <ВидНаимТип>. Состав элемента представлен в таблице 4.16 |
| Элемент планировочной структуры | ЭлПланСтруктур | С | | Н | Типовой элемент <ТипНаимТип>. Состав элемента представлен в таблице 4.17 |
| Элемент улично-дорожной сети | ЭлУлДорСети | С | | Н | Типовой элемент <ТипНаимТип>. Состав элемента представлен в таблице 4.17 |
| Земельный участок (номер) | ЗемелУчасток | П | T(1-50) | Н | |
| Здание/сооружение/объект незавершенного строительства | Здание | С | | НМ | Типовой элемент <НомерТип>. Состав элемента представлен в таблице 4.18 |
| Помещение в пределах здания, сооружения/машино-место | ПомещЗдания | С | | Н | Типовой элемент <НомерТип>. Состав элемента представлен в таблице 4.18 |
| Помещение в пределах квартиры | ПомещКвартиры | С | | Н | Типовой элемент <НомерТип>. Состав элемента представлен в таблице 4.18 |
Таблица 4.15
Сведения о виде (код) и наименовании адресного элемента (ВидНаимКодТип)
| Наименование элемента | Сокращенное наименование (код) элемента | Признак типа элемента | Формат элемента | Признак обязательности элемента | Дополнительная информация |
| Вид (код) элемента | ВидКод | А | T(=1) | ОК | Принимает значения: для элемента <МуниципРайон> 1 - муниципальный район | 2 - городской округ | 3 - внутригородская территория города федерального значения | 4 - муниципальный округ | 5 - федеральная территория для элемента <ГородСелПоселен> 1 - городское поселение | 2 - сельское поселение | 3 - межселенная территория в составе муниципального района | 4 - внутригородской район городского округа |
| Наименование элемента | Наим | А | T(1-255) | О | |
Таблица 4.16
Сведения о виде и наименовании адресного элемента (ВидНаимТип)
| Наименование элемента | Сокращенное наименование (код) элемента | Признак типа элемента | Формат элемента | Признак обязательности элемента | Дополнительная информация |
| Вид элемента | Вид | А | T(1-50) | О | |
| Наименование элемента | Наим | А | T(1-255) | О | |
Таблица 4.17
Сведения о типе и наименовании адресного элемента (ТипНаимТип)
| Наименование элемента | Сокращенное наименование (код) элемента | Признак типа элемента | Формат элемента | Признак обязательности элемента | Дополнительная информация |
| Тип элемента | Тип | А | T(1-50) | О | |
| Наименование элемента | Наим | А | T(1-255) | О | |
Таблица 4.18
Сведения о номере адресного элемента (НомерТип)
| Наименование элемента | Сокращенное наименование (код) элемента | Признак типа элемента | Формат элемента | Признак обязательности элемента | Дополнительная информация |
| Тип элемента | Тип | А | T(1-50) | О | |
| Номер элемента | Номер | А | T(1-255) | О | |
Таблица 4.19
Фамилия, имя, отчество физического лица (ФИОТип)
| Наименование элемента | Сокращенное наименование (код) элемента | Признак типа элемента | Формат элемента | Признак обязательности элемента | Дополнительная информация |
| Фамилия | Фамилия | А | T(1-60) | О | |
| Имя | Имя | А | T(1-60) | О | |
| Отчество | Отчество | А | T(1-60) | Н | |
ФОРМАТ ПРЕДСТАВЛЕНИЯ УВЕДОМЛЕНИЯ О НЕВОЗМОЖНОСТИ ПРЕДСТАВЛЕНИЯ ДОКУМЕНТОВ (ИНФОРМАЦИИ) В ЭЛЕКТРОННОЙ ФОРМЕ
I. ОБЩИЕ СВЕДЕНИЯ
1. Настоящий формат описывает требования к XML-файлам (далее - файлы обмена) при представлении уведомления о невозможности представления документов (информации) в электронной форме.
2. Номер версии настоящего формата 5.01, часть 750_06.
II. ОПИСАНИЕ ФАЙЛА ОБМЕНА
3. Имя файла обмена должно иметь следующий вид:
R_T_A_K_O_GGGGMMDD_N, где:
R_T - префикс, принимающий значение NO_UVNPOKODOKNO;
A_K - идентификатор получателя информации, где: A - идентификатор получателя, которому направляется файл обмена, K - идентификатор конечного получателя, для которого предназначена информация из данного файла обмена. Передача файла от отправителя к конечному получателю (K) может осуществляться в несколько этапов через другие налоговые органы, осуществляющие передачу файла на промежуточных этапах, которые обозначаются идентификатором A. В случае передачи файла от отправителя к конечному получателю при отсутствии налоговых органов, осуществляющих передачу на промежуточных этапах, значения идентификаторов A и K совпадают. Каждый из идентификаторов (A и K) имеет вид для налоговых органов - четырехразрядный код налогового органа;
O - идентификатор отправителя информации, имеет вид:
для организаций - девятнадцатиразрядный код (идентификационный номер налогоплательщика (далее - ИНН) и код причины постановки на учет (далее - КПП) организации (обособленного подразделения);
для физических лиц - двенадцатиразрядный код (ИНН физического лица, при наличии. При отсутствии ИНН - последовательность из двенадцати нулей);
GGGG - год формирования передаваемого файла, MM - месяц, DD - день;
N - идентификационный номер файла. (Длина - от 1 до 36 знаков. Идентификационный номер файла должен обеспечивать уникальность файла).
Расширение имени файла - xml. Расширение имени файла может указываться как строчными, так и прописными буквами.
Параметры первой строки файла обмена
Первая строка XML-файла должна иметь следующий вид:
<?xml version ="1.0" encoding ="windows-1251"?>
Имя файла, содержащего схему файла обмена
Имя файла, содержащего XML-схему файла обмена, должно иметь следующий вид:
NO_UVNPOKODOKNO_1_750_06_05_01_xx, где xx - номер версии схемы.
Расширение имени файла - xsd.
XML-схема файла обмена приводится отдельным файлом.
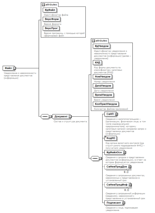
4. Логическая модель файла обмена представлена в виде диаграммы структуры файла обмена на рисунке 1 настоящего формата. Элементами логической модели файла обмена являются элементы и атрибуты XML-файла. Перечень структурных элементов логической модели файла обмена и сведения о них приведены в таблицах 4.1 - 4.11 настоящего формата.
Для каждого структурного элемента логической модели файла обмена приводятся следующие сведения:
наименование элемента. Приводится полное наименование элемента. В строке таблицы могут быть описаны несколько элементов, наименования которых разделены символом "|". Такая форма записи применяется при наличии в файле обмена только одного элемента из описанных в этой строке;
сокращенное наименование (код) элемента. Приводится сокращенное наименование элемента. Синтаксис сокращенного наименования должен удовлетворять спецификации XML;
признак типа элемента. Может принимать следующие значения: "С" - сложный элемент логической модели (содержит вложенные элементы), "П" - простой элемент логической модели, реализованный в виде элемента XML-файла, "А" - простой элемент логической модели, реализованный в виде атрибута элемента XML-файла. Простой элемент логической модели не содержит вложенные элементы;
формат элемента. Формат элемента представляется следующими условными обозначениями: T - символьная строка; N - числовое значение (целое или дробное).
Формат символьной строки указывается в виде Т(n-k) или T(=k), где: n - минимальное количество знаков, k - максимальное количество знаков, символ "-" - разделитель, символ "=" означает фиксированное количество знаков в строке. В случае если минимальное количество знаков равно 0, формат имеет вид Т(0-k). В случае если максимальное количество знаков не ограничено, формат имеет вид Т(n-).
Формат числового значения указывается в виде N(m.k), где: m - максимальное количество знаков в числе, включая знак (для отрицательного числа), целую и дробную часть числа без разделяющей десятичной точки, k - максимальное число знаков дробной части числа. Если число знаков дробной части числа равно 0 (то есть число целое), то формат числового значения имеет вид N(m).
Для простых элементов, являющихся базовыми в XML, таких как, элемент с типом "date", поле "Формат элемента" не заполняется. Для таких элементов в поле "Дополнительная информация" указывается тип базового элемента;
признак обязательности элемента определяет обязательность наличия элемента (совокупности наименования элемента и его значения) в файле обмена. Признак обязательности элемента может принимать следующие значения: "О" - наличие элемента в файле обмена обязательно; "Н" - наличие элемента в файле обмена необязательно, то есть элемент может отсутствовать. Если элемент принимает ограниченный перечень значений (по классификатору, справочнику, кодовому словарю), то признак обязательности элемента дополняется символом "К". В случае если количество реализаций элемента может быть более одной, то признак обязательности элемента дополняется символом "М".
К вышеперечисленным признакам обязательности элемента может добавляться значение "У" в случае описания в XML-схеме условий, предъявляемых к элементу в файле обмена, описанных в графе "Дополнительная информация".
дополнительная информация содержит, при необходимости, требования к элементу файла обмена, не указанные ранее. Для сложных элементов указывается ссылка на таблицу, в которой описывается состав данного элемента. Для элементов, принимающих ограниченный перечень значений из классификатора (справочника, кодового словаря), указывается соответствующее наименование классификатора (справочника, кодового словаря) или приводится перечень возможных значений. Для классификатора (справочника, кодового словаря) может указываться ссылка на его местонахождение. Для элементов, использующих пользовательский тип данных, указывается наименование типового элемента.

Рисунок 1. Диаграмма структуры файла обмена
Таблица 4.1
Уведомление о невозможности представления документов (информации) (Файл)
| Наименование элемента | Сокращенное наименование (код) элемента | Признак типа элемента | Формат элемента | Признак обязательности элемента | Дополнительная информация |
| Идентификатор файла | ИдФайл | А | T(1-255) | ОУ | Содержит (повторяет) имя сформированного файла (без расширения) |
| Версия формата | ВерсФорм | А | T(1-5) | О | Принимает значение: 5.01 |
| Версия программы, с помощью которой сформирован файл | ВерсПрог | А | T(1-40) | О | |
| Состав и структура документа | Документ | С | | О | Состав элемента представлен в таблице 4.2 |
Таблица 4.2
Состав и структура документа (Документ)
| Наименование элемента | Сокращенное наименование (код) элемента | Признак типа элемента | Формат элемента | Признак обязательности элемента | Дополнительная информация |
| Идентификатор уведомления о невозможности представления документов (информации) (далее - уведомление) | ИдУведом | А | T(=32) | О | Типовой элемент <GUIDТип>. Глобально уникальный идентификатор (GUID) без дефисов. Переносится из имени файла (ИдФайл) |
| Код формы документа по классификатору налоговых документов (КНД) | КНД | А | T(=7) | ОК | Типовой элемент <КНДТип>. Принимает значение: 1150113 |
| Номер уведомления | НомУведом | А | T(1-20) | О | |
| Дата уведомления | ДатаУведом | А | T(=10) | О | Типовой элемент <ДатаТип>. Дата в формате ДД.ММ.ГГГГ |
| Время уведомления | ВремУведом | А | T(=8) | О | Типовой элемент <ВремяТип>. Время в формате ЧЧ:ММ:СС, указывается в диапазоне 00:00:00 - 23:59:59 |
| Количество файлов приложений | КолПрилУведом | А | N(4) | О | При отсутствии файлов приложений принимает значение "0" |
| Сведения о налогоплательщике - (организации, физическом лице, в том числе индивидуальном предпринимателе), которому налоговым органом направлен запрос о представлении документов (информации) | СвНП | С | | О | Состав элемента представлен в таблице 4.3 |
| Код органа валютного контроля (код структурного подразделения ФНС) - получателя уведомления | КодНО | П | T(=4) | ОК | Типовой элемент <СОНОТип> |
| Сведения о запросе о представлении документов (информации), в ответ на которое формируется уведомление | ИдФайлОсн | С | | О | Состав элемента представлен в таблице 4.4 |
| Сведения о запрошенных документах, невозможных к представлению в установленный срок | СвНевПредДок | С | | НМУ | Состав элемента представлен в таблице 4.5. Элемент обязателен при отсутствии <СвНевПредИнф> |
| Сведения о запрошенной информации (сведениях), невозможной к представлению в установленный срок | СвНевПредИнф | С | | НМУ | Состав элемента представлен в таблице 4.6 Элемент обязателен при отсутствии <СвНевПредДок> |
| Сведения о лице, подписавшем уведомление | Подписант | С | | О | Состав элемента представлен в таблице 4.7 |
Таблица 4.3
Сведения о налогоплательщике - (организации, физическом лице, в том числе индивидуальном предпринимателе), которому налоговым органом направлен запрос о представлении документов (информации) (СвНП)
| Наименование элемента | Сокращенное наименование (код) элемента | Признак типа элемента | Формат элемента | Признак обязательности элемента | Дополнительная информация |
| Налогоплательщик - организация | | НПЮЛ | С | | О | Типовой элемент <СвЮЛТип>. Состав элемента представлен в таблице 4.9 |
| Налогоплательщик - физическое лицо, в том числе зарегистрированное в качестве индивидуального предпринимателя | НПФЛ | С | | О | Типовой элемент <СвИПТип>. Состав элемента представлен в таблице 4.10 |
Таблица 4.4
Сведения о запросе о представлении документов (информации), в ответ на которое формируется уведомление (ИдФайлОсн)
| Наименование элемента | Сокращенное наименование (код) элемента | Признак типа элемента | Формат элемента | Признак обязательности элемента | Дополнительная информация |
| Имя файла запроса | ИмяФайлЗапр | А | T(1-255) | О | Содержит (повторяет) имя файла запроса (без расширения) |
| Идентификатор запроса | ИдЗапр | А | T(=32) | О | Типовой элемент <GUIDТип>. Глобально уникальный идентификатор (GUID) без дефисов. Принимает значение реквизита <ИдЗапрос> из полученного запроса |
| Номер запроса | НомЗапр | А | T(1-30) | О | Принимает значение реквизита <НомЗапр> из полученного запроса |
| Дата запроса | ДатаЗапр | А | T(=10) | О | Типовой элемент <ДатаТип>. Дата в формате ДД.ММ.ГГГГ. Принимает значение реквизита <ДатаЗапр> из полученного запроса |
| Способ представления запроса | СпосПредЗапр | А | T(=2) | ОК | Принимает значение: 11 - через окно приема на бумажном носителе | 12 - почтовым отправлением на бумажном носителе | 21 - через ЛК в электронной форме | 22 - через ТКС в электронной форме | 23 - через ИС "Одно окно" в электронной форме |
Таблица 4.5
Сведения о запрошенных документах, невозможных к представлению в установленный срок (СвНевПредДок)
| Наименование элемента | Сокращенное наименование (код) элемента | Признак типа элемента | Формат элемента | Признак обязательности элемента | Дополнительная информация |
| Порядковый номер запрашиваемого документа из запроса документов | НомППДок | А | T(=4) | О | Значение представляется в формате "1.XX", где XX - порядковый номер запрашиваемого документа |
| Код типа запрашиваемого документа невозможного к представлению | КодТипДок | А | T(=2) | ОК | Принимает значение: 99 - Другое |
| Номер запрашиваемого документа, невозможного к представлению | НомДок | П | T(1-255) | Н | |
| Дата запрашиваемого документа, невозможного к представлению | | ДатаДок | П | T(=10) | О | Типовой элемент <ДатаТип>. Дата в формате ДД.ММ.ГГГГ |
| Дата начала периода документа | ДатаНачДок | П | T(=10) | О | Типовой элемент <ДатаТип>. Дата в формате ДД.ММ.ГГГГ |
| Дата окончания периода документа | ДатаОконДок | П | T(=10) | О | Типовой элемент <ДатаТип>. Дата в формате ДД.ММ.ГГГГ |
| Дополнительное описание запрашиваемого документа, невозможного к представлению | ДопОписДок | П | T(1-1500) | Н | |
| Код причины невозможности представления документа | КодПричНевПред | П | T(=2) | ОК | Принимает значение: 21 - Невозможно представление запрошенного документа (информации) по причине его отсутствия - утрачен | 22 - Невозможно представление запрошенного документа (информации) по причине его отсутствия - не поступал (не составлялся) | 24 - Невозможно представление запрошенного документа (информации) в связи с тем, что он был передан правоохранительному органу (изъят правоохранительным органом) |
| Обоснование причины невозможности представления документа | ОбосНевПред | П | T(1-1500) | ОМ | Указывается обоснование причины невозможности представления документов |
| Имя файла сканированного документа, подтверждающего обоснованность невозможности представления запрошенного документа | ИмяФайлСканДок | П | T(1-255) | НМ | Имя файла сканированного документа имеет вид: 9996_O_P_N1_GGGGMMDD_N2, где: 9996 - префикс, принимает значение в соответствии со справочником СВДНП; O - идентификатор отправителя имеет вид: для организаций - девятнадцатиразрядный код (ИНН и КПП организации); для физических лиц - двенадцатиразрядный код (ИНН физического лица, при отсутствии ИНН - последовательность из двенадцати нулей); P - идентификатор конечного получателя - налогового органа, - четырехразрядный код налогового органа; GGGGMMDD - дата формирования файла; N 1, N 2 - идентификационные номера файла (GUID). Если документ имеет приложения или направляются несколько отдельных документов, N 1 одинаковый для всех файлов (в т.ч. файлов приложений) одного документа, N 2 уникален для каждого файла независимо от принадлежности к документу. Расширение имени файла - tif | tiff | jpg | jpeg | pdf | png. К файлам, содержащим отсканированные изображения, предъявляются следующие требования: черно-белое изображение с разрешением отсканированного документа не менее 150 и не более 300 точек на дюйм с использованием 256 градаций серого цвета |
Таблица 4.6
Сведения о запрошенной информации (сведениях), невозможной к представлению в установленный срок (СвНевПредИнф)
| Наименование элемента | Сокращенное наименование (код) элемента | Признак типа элемента | Формат элемента | Признак обязательности элемента | Дополнительная информация |
| Порядковый номер информации (сведений) из запроса документов | НомППИнф | А | T(=4) | О | Значение представляется в формате "2.XX", где XX - порядковый номер запрашиваемого документа |
| Код типа запрашиваемой информации (сведений), невозможной к представлению | КодТипИнф | А | T(=2) | ОК | Принимает значение: 99 - Другое |
| Дата начала периода запрашиваемой информации (сведений) | ДатаНачИнф | П | T(=10) | Н | Типовой элемент <ДатаТип>. Дата в формате ДД.ММ.ГГГГ |
| Дата окончания периода запрашиваемой информации (сведений) | ДатаОконИнф | П | T(=10) | НУ | Типовой элемент <ДатаТип>. Дата в формате ДД.ММ.ГГГГ. Элемент обязателен, если заполнен элемент <ДатаНачИнф> |
| Дополнительное описание запрошенной информации (сведений), невозможной к представлению | ДопОписИнф | П | T(1-1500) | Н | |
| Код причины невозможности представления информации (сведений) | КодПричНевПред | A | T(=2) | ОК | Принимает значение: 21 - Невозможно представление запрошенного документа (информации) по причине его отсутствия - утрачен | 22 - Невозможно представление запрошенного документа (информации) по причине его отсутствия - не поступал (не составлялся) | 24 - Невозможно представление запрошенного документа (информации) в связи с тем, что он был передан правоохранительному органу (изъят правоохранительным органом) |
| Обоснование причины невозможности представления информации (сведений) | ОбосНевПред | П | T(1-1500) | ОМ | |
| Имя файла сканированного документа, подтверждающего обоснованность невозможности представления информации (сведений) | ИмяФайлСканДок | П | T(1-255) | НМ | Имя файла сканированного документа имеет вид: 9996_O_P_N1_GGGGMMDD_N2, где: 9996 - префикс, принимает значение в соответствии со справочником СВДНП; O - идентификатор отправителя имеет вид: для организаций - девятнадцатиразрядный код (ИНН и КПП организации); для физических лиц - двенадцатиразрядный код (ИНН физического лица, при отсутствии ИНН - последовательность из двенадцати нулей); P - идентификатор конечного получателя - налогового органа, - четырехразрядный код налогового органа; GGGGMMDD - дата формирования файла; N 1, N 2 - идентификационные номера файла (GUID). Если документ имеет приложения или направляются несколько отдельных документов, N 1 одинаковый для всех файлов (в т.ч. файлов приложений) одного документа, N 2 уникален для каждого файла независимо от принадлежности к документу. Расширение имени файла - tif | jpg | pdf | png. К файлам, содержащим отсканированные изображения, предъявляются следующие требования: черно-белое изображение с разрешением отсканированного документа не менее 150 и не более 300 точек на дюйм с использованием 256 градаций серого цвета |
Таблица 4.7
Сведения о лице, подписавшем уведомление (Подписант)
| Наименование элемента | Сокращенное наименование (код) элемента | Признак типа элемента | Формат элемента | Признак обязательности элемента | Дополнительная информация |
| Признак лица, подписавшего документ | ПрПодп | А | T(=1) | ОК | Принимает значение: 1 - налогоплательщик | 2 - представитель налогоплательщика |
| Должность лица, подписавшего документ | ДолжнПодп | А | T(1-128) | Н | |
| Номер контактного телефона | Тлф | А | T(1-20) | Н | |
| E-mail | E-mail | А | T(1-45) | Н | |
| Фамилия, имя, отчество лица, подписавшего документ | ФИОПодп | С | | О | Типовой элемент <ФИОТип>. Состав элемента представлен в таблице 4.11 |
| Фамилия, имя, отчество лица исполнителя | ФИОИсполн | С | | О | Типовой элемент <ФИОТип>. Состав элемента представлен в таблице 4.11 |
| Сведения об уполномоченном представителе | СвПред | С | | НУ | Состав элемента представлен в таблице 4.8. Элемент обязателен при <ПрПодп> = 2 |
Таблица 4.8
Сведения об уполномоченном представителе (СвПред)
| Наименование элемента | Сокращенное наименование (код) элемента | Признак типа элемента | Формат элемента | Признак обязательности элемента | Дополнительная информация |
| Наименование документа, подтверждающего полномочия представителя налогоплательщика | НаимДок | А | T(1-120) | О | Для доверенности, совершенной в форме электронного документа, указывается GUID доверенности |
Таблица 4.9
Сведения об организации (СвЮЛТип)
| Наименование элемента | Сокращенное наименование (код) элемента | Признак типа элемента | Формат элемента | Признак обязательности элемента | Дополнительная информация |
| Полное наименование организации | НаимОрг | А | T(1-1000) | О | |
| ИНН организации | ИННЮЛ | А | T(=10) | О | Типовой элемент <ИННЮЛТип> |
| КПП организации | КПП | А | T(=9) | О | Типовой элемент <КППТип> |
| Основной государственный регистрационный номер (ОГРН) | ОГРН | А | T(=13) | О | Типовой элемент <ОГРНТип> |
Таблица 4.10
Сведения о физическом лице, в том числе зарегистрированном в качестве индивидуального предпринимателя (СвИПТип)
| Наименование элемента | Сокращенное наименование (код) элемента | Признак типа элемента | Формат элемента | Признак обязательности элемента | Дополнительная информация |
| ИНН физического лица | ИННФЛ | А | T(=12) | О | Типовой элемент <ИННФЛТип> |
| Основной государственный регистрационный номер индивидуального предпринимателя (ОГРНИП) | ОГРНИП | А | T(=15) | Н | Типовой элемент <ОГРНИПТип>. Элемент заполняется при отправке уведомления физическим лицом, зарегистрированным в качестве индивидуального предпринимателя |
| Фамилия, имя, отчество физического лица | ФИО | С | | О | Типовой элемент <ФИОТип>. Состав элемента представлен в таблице 4.11 |
Таблица 4.11
Фамилия, имя, отчество физического лица (ФИОТип)
| Наименование элемента | Сокращенное наименование (код) элемента | Признак типа элемента | Формат элемента | Признак обязательности элемента | Дополнительная информация |
| Фамилия | Фамилия | А | T(1-60) | О | |
| Имя | Имя | А | T(1-60) | О | |
| Отчество | Отчество | А | T(1-60) | Н | |