Письмо ФНС РФ от 26.01.2026 N СД-36-3/458@

"О рекомендуемой форме по налоговой декларации по налогу на игорный бизнес"

ФЕДЕРАЛЬНАЯ НАЛОГОВАЯ СЛУЖБА

ПИСЬМО

от 26 января 2026 г. N СД-36-3/458@

О РЕКОМЕНДУЕМОЙ ФОРМЕ ПО НАЛОГОВОЙ ДЕКЛАРАЦИИ ПО НАЛОГУ НА ИГОРНЫЙ БИЗНЕС

ФНС России сообщает, что с 1 января 2026 года Федеральным законом от 28 ноября 2025 г. N 425-ФЗ "О внесении изменений в части первую и вторую Налогового кодекса Российской Федерации, отдельные законодательные акты Российской Федерации и признании утратившими силу законодательных актов (отдельных положений законодательных актов) Российской Федерации" (далее - Федеральный закон N 425-ФЗ) введена новая глава 25.5 "Налог на игорный бизнес" Налогового кодекса Российской Федерации (далее - Кодекс), предусматривающая изменение налогообложения предпринимательской деятельности в сфере игорного бизнеса.

В соответствии со статьей 333.64 Кодекса налоговая декларация за истекший налоговый период представляется налогоплательщиком в налоговый орган по месту регистрации объектов налогообложения (в отношении объектов налогообложения, указанных в пункте 1 статьи 333.58 Кодекса), по месту нахождения организации (в отношении объекта налогообложения, указанного в пункте 2 статьи 333.58 Кодекса) не позднее 25-го числа месяца, следующего за истекшим налоговым периодом. При этом налогоплательщики, в соответствии со статьей 83 Кодекса отнесенные к категории крупнейших, представляют налоговые декларации в налоговый орган по месту учета в качестве крупнейших налогоплательщиков.

Согласно пункту 35 статьи 25 Федерального закона N 425-ФЗ до утверждения федеральным органом исполнительной власти, уполномоченным по контролю и надзору в области налогов и сборов, формы налоговой декларации по налогу на игорный бизнес, порядка ее заполнения, формата представления налоговой декларации в электронном виде указанные документы представляются по рекомендуемым ФНС России формам и форматам.

В этой связи ФНС России направляет согласованную с Минфином России рекомендуемую форму налоговой декларации по налогу на игорный бизнес, порядок ее заполнения, а также формат представления налоговой декларации по налогу на игорный бизнес в электронной форме с учетом внесенных Федеральным законом N 425-ФЗ изменений.

Начиная с представления налоговой декларации за налоговый период - январь 2026 года, налоговые декларации по налогу на игорный бизнес представляются в налоговые органы по прилагаемым форме и формату.

Доведите настоящее письмо до нижестоящих налоговых органов и налогоплательщиков.

Действительный

государственный советник

Российской Федерации

2 класса

Д.С. САТИН

Приложение N 1

к приказу ФНС России

от "__" _________ г. N _______

                ИНН               
                                  
  0210 9015   КПП         Стр.001 

Форма по КНД 1152011

НАЛОГОВАЯ ДЕКЛАРАЦИЯ ПО НАЛОГУ НА ИГОРНЫЙ БИЗНЕС

Номер корректировки    Налоговый период (код)   Отчетный год     
                                       
Представляется в налоговый орган (код)       по месту учета (код)      
                                       
                                       
                                       
                                       
                                       
                                       
                                       
                                       
(налогоплательщик)
                                       
Форма реорганизации (ликвидация) (код) ИНН <1> / КПП <2> реорганизованной организации          /         
                     
                                       
Номер контактного телефона                          
                                       
На    страницах с приложением подтверждающих документов или их копий на   листах
                                       
Достоверность и полноту сведений, указанных в настоящей декларации, подтверждаю:   Заполняется работником налогового органа
                     Сведения о представлении декларации
  1 - налогоплательщик,                            
  2 - представитель налогоплательщика   Данная декларация представлена (код)    
                                       
                                     
                                       
                     на    страницах      
                                       
                     с приложением подтверждающих документов
                                       
(фамилия, имя, отчество <3> полностью)  или их копий на    листах   
                                       
Подпись   Дата  .  .                        
                     Дата представления декларации   .  .    
Наименование и реквизиты документа, подтверждающего полномочия представителя налогоплательщика             
                   
                                       
                                       
                                       
                     Фамилия, имя, отчество <3> Подпись

<1> Идентификационный номер налогоплательщика (далее - ИНН).
<2> Код причины постановки на учет (далее - КПП).
<3> Отчество указывается при наличии.
                                       
                                       

                ИНН               
                                  
  0210 9022   КПП         Стр.    

Раздел 1. Сумма налога, подлежащая уплате в бюджет

ПоказателиКод строкиЗначения показателей
123
                                       
Код бюджетной классификации 010                     
                                       
Код по ОКТМО <4> 020                     
                                       
Сумма налога, подлежащая уплате в бюджет (в рублях) (стр. 070 гр. 4 Подраздела 2.1 + стр. 080 гр. 4 Подраздела 2.1 + стр. 010 Раздела 4) 030                     
                        
                                       

<4> Общероссийский классификатор территорий муниципальных образований (далее - ОКТМО).
                                       
Достоверность и полноту сведений, указанных на данной странице, подтверждаю: 
                (подпись)        (дата)    
                                       

 

                ИНН               
                                  
  0210 9039   КПП         Стр.    

Раздел 2. Расчет суммы налога по объектам налогообложения, указанным в пункте 1 статьи 333.58 Налогового кодекса Российской Федерации

ПоказателиКод строкиИгровые столыИгровые автоматы
1234
                                       
Количество объектов налогообложения (единиц), всего 020             
в том числе:                                  
                                       
по ставке налога, установленной пунктом 1 статьи 333.61 Налогового кодекса Российской Федерации (далее - Кодекс) 030             
                
                                       
по 1/2 ставки налога, установленной пунктом 1 статьи 333.61 Кодекса с учетом пунктов 3 и 4 статьи 333.62 Кодекса 040             
                
                                       
по ставке налога, установленной пунктом 1 статьи 333.61 Кодекса с учетом абзаца второго пункта 1 статьи 333.62 Кодекса 050             
                
                                       
по 1/2 ставки налога, установленной пунктом 1 статьи 333.61 Кодекса с учетом абзаца второго пункта 1 и пунктов 3 и 4 статьи 333.62 Кодекса 060             
                

2.1. Сумма исчисленного налога

Объекты налогообложенияКод строкиСтавка налога (в рублях)Сумма исчисленного налога (в рублях)
1234
                                       
Игровые столы, всего 070                    
                                       
Игровые автоматы, всего 080                    

2.2. Расчет суммы налога по игровым столам

ПоказателиКод строкиЗначение показателей
123
                                       
Количество игровых полей на игровом столе 010                
                                       
Размер ставки налога, установленной подпунктом 1 пункта 1 статьи 333.61 Кодекса (в рублях) 020                
                   
                                       
Размер ставки налога, установленной подпунктом 1 пункта 1 статьи 333.61 Кодекса с учетом абзаца второго пункта 1 статьи 333.62 Кодекса 030                
                   
                   
Количество игровых столов, имеющих игровые поля в количестве, указанном по стр. 010, всего (единиц) 040                
                   
в том числе подлежащие налогообложению:                    
по ставке налога, установленной подпунктом 1 пункта 1 статьи 333.61 Кодекса 050                
                    
                                       
по 1/2 ставки налога, установленной подпунктом 1 пункта 1 статьи 333.61 Кодекса с учетом пунктов 3 и 4 статьи 333.62 Кодекса 060                
                    
                    
                                       
по ставке налога, установленной подпунктом 1 пункта 1 статьи 333.61 Кодекса с учетом абзаца второго пункта 1 статьи 333.62 Кодекса 070                
                    
                    
                                       
по 1/2 ставки налога, установленной подпунктом 1 пункта 1 статьи 333.61 Кодекса с учетом абзаца второго пункта 1 и пунктов 3 и 4 статьи 333.62 Кодекса 080                
                    
                    
                                       
Сумма исчисленного налога по игровым столам (в рублях) 090                
                                       
                                       

                ИНН               
                                  
  0210 9046   КПП         Стр.    

Раздел 3. Изменение количества объектов налогообложения за налоговый период

ПоказателиКод строкиИгровые столыИгровые автоматы
1234
                                       
Количество объектов налогообложения, зарегистрированных в налоговом органе, всего,                     
                       
в том числе:                                  
                                       
на начало налогового периода 010                   
                                       
зарегистрировано до 15 числа 020                   
                                       
выбыло после 15 числа 030                   
                                       
зарегистрировано после 15 числа 040                   
                         
выбыло до 15 числа 050                   
                         
на конец налогового периода 060                   

3.1. Изменение количества игровых столов за налоговый период

ПоказателиКод строкиЗначение показателей
123
                                       
Количество игровых полей на игровом столе  010               
                                       
Количество игровых столов, зарегистрированных в налоговом органе (единиц):                   
                  
на начало налогового периода  020               
                                       
зарегистрировано до 15 числа  030               
                                       
выбыло после 15 числа  040               
                                       
зарегистрировано после 15 числа  050               
                                       
выбыло до 15 числа  060               
                                       
на конец налогового периода  070               
                                       

                ИНН               
                                  
  0210 9053   КПП         Стр.    

Раздел 4. Сумма исчисленного налога по объекту налогообложения, указанному в пункте 2 статьи 333.58 Кодекса

ПоказателиКод строкиЗначение показателей (в рублях)
123
                                       
Общая сумма исчисленного налога (стр. 100 Раздела 4.1 + стр. 100 Раздела 4.2) 010                 
                     

4.1. Расчет суммы налога по объекту налогообложения, указанному в пункте 2 статьи 333.58 Кодекса, в отношении деятельности по организации и проведению азартных игр в букмекерских конторах

ПоказателиКод строкиЗначение показателей
123
                                       
Количество процессинговых центров букмекерской конторы (единиц), всего 010                 
                     
                                       
Количество пунктов приема ставок букмекерской конторы (единиц), всего 020                 
                     
                                       
Количество процессинговых центров интерактивных ставок букмекерской конторы (единиц), всего 030                 
                     
                                       
Сумма принятых ставок, всего (в рублях) 040                 
                                       
Сумма принятых интерактивных ставок, всего (в рублях) 050                 
                                       
Сумма ставок, всего (в рублях) 060                 
(стр. 040 + стр. 050)                      
                                       
Всего выплачено выигрышей (в рублях) 070                 
                                       
Налоговая база (в рублях) 080                 
(стр. 060 - стр. 070)                      
                                       
Ставка налога в соответствии с пунктом 2 статьи 333.61 Кодекса (в процентах) 090                 
                     
                                       
Сумма исчисленного налога (в рублях) 100                 
(стр. 080 x стр. 090)                      

4.2. Расчет суммы налога по объекту налообложения, указанному в пункте 2 статьи 333.58 Кодекса, в отношении деятельности по организации и проведению азартных игр в тотализаторах

ПоказателиКод строкиЗначение показателей
123
                                       
Количество процессинговых центров тотализатора (единиц), всего 010                 
                     
                                       
Количество пунктов приема ставок тотализатора (единиц), всего 020                 
                     
                                       
Количество процессинговых центров интерактивных ставок тотализатора (единиц), всего 030                 
                     
                                       
Сумма принятых ставок, всего (в рублях) 040                 
                                       
Сумма принятых интерактивных ставок, всего (в рублях) 050                 
                                       
Сумма ставок, всего (в рублях) 060                 
(стр. 040 + стр. 050)                     
                                       
Всего выплачено выигрышей (в рублях) 070                 
                                       
Налоговая база (в рублях) 080                 
(стр. 060 - стр. 070)                      
                                       
Ставка налога в соответствии с пунктом 2 статьи 333.61 Кодекса (в процентах) 090                 
                     
                                       
Сумма исчисленного налога (в рублях) 100                 
(стр. 080 x стр. 090)                      
                           
                           

Приложение N 2

к приказу ФНС России

от "__" _________ г. N _____

ПОРЯДОК ЗАПОЛНЕНИЯ НАЛОГОВОЙ ДЕКЛАРАЦИИ ПО НАЛОГУ НА ИГОРНЫЙ БИЗНЕС

I. Общие положения

1. Налоговая декларация по налогу на игорный бизнес (далее - Декларация, налог соответственно) заполняется налогоплательщиками, осуществляющими предпринимательскую деятельность в сфере игорного бизнеса в соответствии со статьей 333.57 Налогового кодекса Российской Федерации (далее - Кодекс).

2. Декларация включает в себя:

титульный лист;

раздел 1 "Сумма налога, подлежащая уплате в бюджет";

раздел 2 "Расчет суммы налога по объектам налогообложения, указанным в пункте 1 статьи 333.58 Кодекса";

подраздел 2.1 "Сумма исчисленного налога";

подраздел 2.2 "Расчет суммы налога по игровым столам";

раздел 3 "Изменение количества объектов налогообложения за налоговый период";

подраздел 3.1 "Изменение количества игровых столов за налоговый период";

раздел 4 "Сумма исчисленного налога по объекту налогообложения, указанному в пункте 2 статьи 333.58 Кодекса";

подраздел 4.1 "Расчет суммы налога по объекту налогообложения, указанному в пункте 2 статьи 333.58 Кодекса, в отношении деятельности по организации и проведению азартных игр в букмекерских конторах";

подраздел 4.2 "Расчет суммы налога по объекту налогообложения, указанному в пункте 2 статьи 333.58 Кодекса в отношении деятельности по организации и проведению азартных игр в тотализаторах".

3. Для заполнения Декларации применяются:

коды налоговых периодов согласно приложению N 1 к Порядку заполнения Декларации (далее - Порядок);

коды представления Декларации в налоговый орган по месту учета согласно приложению N 2 к Порядку;

коды форм реорганизации и код ликвидации организации согласно приложению N 3 к Порядку;

коды, определяющие способ представления Декларации, согласно приложению N 4 к Порядку.

4. Каждому показателю Декларации соответствует одно поле, состоящее из определенного количества знакомест. В каждом поле указывается только один показатель. Исключение составляет показатель, значением которого является дата.

Для указания даты используются по порядку три поля: день (поле из двух знакомест), месяц (поле из двух знакомест) и год (поле из четырех знакомест), разделенные знаком "." (точка).

5. Страницы Декларации должны иметь сквозную нумерацию, начиная с титульного листа (страница 001). Порядковый номер страницы записывается в определенном для нумерации поле слева направо, начиная с первого (левого) знакоместа. Например, для первой страницы - "001", для третьей - "003".

6. Заполнение полей Декларации значениями текстовых, числовых, кодовых показателей осуществляется слева направо, начиная с первого (левого) знакоместа.

При заполнении полей Декларации с использованием программного обеспечения значения числовых показателей выравниваются по правому (последнему) знакоместу.

Заполнение текстовых полей Декларации осуществляется заглавными печатными символами.

Не допускается исправление ошибок с помощью корректирующего или иного аналогичного средства.

7. Не допускается двусторонняя печать Декларации на бумажном носителе и скрепление листов Декларации, приводящее к порче бумажного носителя.

При заполнении Декларации должны использоваться чернила черного, фиолетового или синего цвета.

8. В случае отсутствия какого-либо показателя во всех знакоместах соответствующего поля проставляется прочерк.

Если для указания какого-либо показателя не требуется заполнение всех знакомест соответствующего поля, в незаполненных знакоместах в правой части поля проставляется прочерк.

9. В поле показателя "Код по ОКТМО" указывается код муниципального образования в соответствии с Общероссийским классификатором территорий муниципальных образований ОК 033-2013.

При заполнении показателя "Код по ОКТМО", под который отводится одиннадцать знакомест, свободные знакоместа справа от значения кода в случае, если код по ОКТМО конкретной территории муниципального образования имеет восемь знаков, не подлежат заполнению дополнительными символами (заполняются прочерками). Например, для восьмизначного кода по ОКТМО 12445698 в поле "Код по ОКТМО" указывается одиннадцатизначное значение "12445698---".

10. При заполнении Декларации с использованием программного обеспечения при распечатке на принтере допускается отсутствие обрамления знакомест и прочерков для незаполненных знакомест. Расположение и размеры значений реквизитов не должны изменяться. Печать знаков выполняется шрифтом Courier New высотой 16 - 18 пунктов.

11. Значения стоимостных показателей Декларации указываются в полных рублях. При указании значений стоимостных показателей в полных рублях значения показателей менее 50 копеек отбрасываются, а 50 копеек и более округляются до полного рубля.

II. Заполнение титульного листа Декларации

12. Титульный лист Декларации заполняется налогоплательщиком, кроме раздела "Заполняется работником налогового органа".

13. При заполнении титульного листа указываются идентификационный номер налогоплательщика (далее - ИНН) и код причины постановки на учет организации (далее - КПП).

В поле "ИНН" указывается ИНН в соответствии с документом, подтверждающим постановку на учет российской организации в налоговом органе по месту нахождения.

В поле "КПП" указывается КПП в соответствии с документом, подтверждающим постановку на учет организации в налоговом органе.

Для обособленного подразделения КПП по месту нахождения обособленного подразделения указывается в соответствии с документом, подтверждающим постановку на учет организации в налоговом органе по месту нахождения обособленного подразделения.

ИНН и КПП для крупнейших налогоплательщиков указываются на основании документа, подтверждающего постановку на учет в налоговом органе юридического лица в качестве крупнейшего налогоплательщика.

При заполнении Декларации налогоплательщиками, являющимися крупнейшими налогоплательщиками, заполняется одна Декларация по месту учета в качестве крупнейшего налогоплательщика.

При представлении Декларации организацией-правопреемником в декларации за последний налоговый период, а также в уточненных Декларациях за реорганизованную организацию (в форме присоединения к другому юридическому лицу, слияния нескольких юридических лиц, разделения юридического лица, преобразования одного юридического лица в другое) в титульном листе в поле "по месту нахождения учета (код)" указывается код "215" или "216", а в верхней его части указываются ИНН и КПП организации-правопреемника. В поле "налогоплательщик" указывается наименование реорганизованной организации.

В поле "ИНН/КПП реорганизованной организации" указываются соответственно ИНН и КПП, которые были присвоены налоговым органом по месту нахождения реорганизованной организации до ее реорганизации.

При этом в Разделе 1 Декларации указывается код по ОКТМО того муниципального образования, на территории которого находилась реорганизованная организация.

Коды форм реорганизации и код ликвидации организации приведены в приложении N 3 к настоящему Порядку.

14. При заполнении поля "Номер корректировки" для первичной Декларации и уточненных Деклараций за соответствующий налоговый период нумерация должна быть сквозная, где "номер корректировки" для первичной Декларации за налоговый период принимает значение "0--", для уточненных Деклараций номер указывается последовательно ("1--", "2--", "3--" и так далее).

Не допускается заполнение номера корректировки по уточненной Декларации без ранее принятой первичной Декларации за налоговый период.

15. Поле "Налоговый период (код)" заполняется в соответствии с кодами, определяющими налоговый период, согласно приложению N 1 к настоящему Порядку.

16. В поле "Отчетный год" указывается год, за налоговый период которого представляется Декларация.

17. В поле "Представляется в налоговый орган (код)" указывается код налогового органа, в который представляется Декларация в соответствии со статьей 333.64 Кодекса.

Справочная информация о кодах налоговых органов размещена на официальном сайте Федеральной налоговой службы в информационно-телекоммуникационной сети "Интернет".

18. Поле "по месту нахождения (учета) (код)" заполняется в соответствии с приложением N 2 к настоящему Порядку.

При этом организации, отнесенные к категории крупнейших налогоплательщиков, указывают код по месту учета в качестве крупнейшего налогоплательщика "213".

При представлении в налоговый орган по месту учета организацией-правопреемником Декларации за последний налоговый период и уточненной Декларации за реорганизованную организацию в титульном листе Декларации в поле "по месту нахождения (учета) (код)" указывается код "215" или код "216".

19. В поле "налогоплательщик" указывается полное наименование организации, соответствующее наименованию, указанному в учредительных документах (при наличии в наименовании латинской транскрипции она также указывается).

20. В поле "Форма реорганизации (ликвидация) (код)" указывается код формы реорганизации (ликвидации) согласно приложению N 3 к настоящему Порядку.

21. Если представляемая в налоговый орган Декларация не является Декларацией за реорганизованную организацию, то в поле "ИНН/КПП реорганизованной организации" проставляются прочерки.

22. В поле "Номер контактного телефона" указывается номер контактного телефона налогоплательщика с указанием телефонного кода страны, кода населенного пункта без пробелов, скобок, прочерков.

23. В поле "На __ страницах с приложением подтверждающих документов или их копий на __ листах" указывается количество страниц, на которых составлена Декларация, а также количество приложенных к Декларации листов подтверждающих документов и (или) их копий, в том числе количество листов документа, подтверждающего полномочия представителя налогоплательщика (в случае представления Декларации представителем налогоплательщика).

24. В разделе "Достоверность и полноту сведений, указанных в настоящей Декларации, подтверждаю:" указывается:

"1" - если достоверность и полнота сведений, указанных в Декларации, подтверждены руководителем организации-налогоплательщика;

"2" - если достоверность и полнота сведений, указанных в Декларации, подтверждены представителем налогоплательщика.

В поле "фамилия, имя, отчество (при наличии) полностью" построчно указываются:

при представлении Декларации налогоплательщиком - фамилия, имя, отчество (при наличии) руководителя организации полностью, проставляется его личная подпись (в месте, отведенном для подписи) и дата подписания;

при представлении Декларации представителем налогоплательщика - физическим лицом - фамилия, имя, отчество (при наличии) представителя налогоплательщика полностью, проставляется личная подпись представителя налогоплательщика и дата подписания;

при представлении Декларации представителем налогоплательщика - юридическим лицом - фамилия, имя, отчество (при наличии) физического лица, уполномоченного в соответствии с документом, подтверждающим полномочия представителя налогоплательщика - юридического лица, удостоверять достоверность и полноту сведений, указанных в Декларации. При этом в поле "наименование организации - представителя налогоплательщика" указывается наименование юридического лица - представителя налогоплательщика, проставляется подпись лица, сведения о котором указаны в поле "фамилия, имя, отчество полностью", и дата подписания;

при представлении Декларации представителем налогоплательщика в поле "Наименование документа, подтверждающего полномочия представителя налогоплательщика" указываются наименование и реквизиты документа, подтверждающего полномочия представителя налогоплательщика. Для доверенности, совершенной в форме электронного документа в соответствии с положениями пункта 3 статьи 29 Кодекса, указывается только GUID доверенности.

25. Раздел "Заполняется работником налогового органа" содержит сведения о представлении Декларации:

1) код способа представления Декларации согласно приложению N 4 к настоящему Порядку;

2) количество страниц Декларации;

3) количество листов подтверждающих документов или их копий, приложенных к Декларации;

4) дату представления Декларации;

5) фамилию и инициалы имени и отчества (при наличии) работника налогового органа, принявшего Декларацию;

6) подпись работника налогового органа, принявшего Декларацию.

III. Заполнение раздела 1 "Сумма налога, подлежащая уплате в бюджет" Декларации

26. Раздел 1 включает показатели сумм налога, подлежащих уплате в бюджет, с указанием кода бюджетной классификации (далее - КБК), в соответствии с которым подлежат зачислению в бюджет суммы исчисленного налога.

27. По строке 010 указывается КБК, в соответствии с которым производится зачисление суммы налога на счета органов Федерального казначейства.

28. По строке 020 указывается код по ОКТМО в соответствии с пунктом 9 Порядка.

29. По строке 030 указывается сумма налога, подлежащая уплате в бюджет, определяемая как сумма значений строки 070 графы 4 Подраздела 2.1, строки 080 графы 4 Подраздела 2.1, строки 010 Раздела 4 Декларации за соответствующий налоговый период.

30. В строке "Достоверность и полноту сведений, указанных на данной странице, подтверждаю" проставляется подпись лица, указанного в разделе "Достоверность и полноту сведений, указанных в настоящей Декларации, подтверждаю" титульного листа, и дата подписания.

IV. Заполнение Раздела 2 "Расчет суммы налога по объектам налогообложения, указанным в пункте 1 статьи 333.58 Налогового кодекса Российской Федерации" Декларации

31. Раздел 2 включает сведения о количестве объектов игорного бизнеса, подлежащих налогообложению в соответствии с пунктом 1 статьи 333.58 Кодекса, а также расчет суммы исчисленного налога.

32. Строки 020-060 графы 3 (игровые столы) заполняются на основании значений заполненных листов Подраздела 2.2 Декларации.

Строки 020-040 графы 4 (игровые автоматы) заполняются на основании значений по соответствующим строкам Раздела 3 Декларации.

33. По строке 020 в графах 3 и 4 указывается количество объектов налогообложения.

Значение по строке 020 графы 3 определяется как сумма значений по строке 040 всех заполненных листов Подраздела 2.2 Декларации.

Значение по строке 020 графы 4 определяется как сумма значений по строкам 010, 020 и 040 Раздела 3 Декларации.

34. По строке 030 указывается количество объектов налогообложения, налоговая ставка по которым установлена пунктом 1 статьи 333.61 Кодекса.

Значение по строке 030 графы 3 определяется как сумма значений по строке 050 всех заполненных листов Подраздела 2.2 Декларации.

Значение по строке 030 графы 4 определяется как разность значения по строке 020 Раздела 2 и суммы значений по строкам 040 и 050 Раздела 3 Декларации по соответствующей графе.

35. По строке 040 указывается количество объектов, подлежащих налогообложению по одной второй ставки налога, установленной пунктом 1 статьи 333.61 Кодекса с учетом пунктов 3 и 4 статьи 333.62 Кодекса.

Значение по строке 040 графы 3 определяется как сумма значений по строке 060 всех заполненных листов Подраздела 2.2 Декларации.

Значение по строке 040 графы 4 определяется как сумма значений по строкам 040 и 050 Раздела 3 Декларации.

36. По строке 050 указывается количество игровых столов, подлежащих налогообложению по ставке налога, установленной пунктом 1 статьи 333.61 Кодекса с учетом абзаца второго пункта 1 статьи 333.62 Кодекса.

Значение по строке 050 определяется как сумма значений по строке 070 всех заполненных листов Подраздела 2.2 Декларации.

37. По строке 060 указывается количество игровых столов, подлежащих налогообложению по одной второй ставки налога, установленной пунктом 1 статьи 333.61 Кодекса с учетом абзаца второго пункта 1 и пунктов 3 и 4 статьи 333.62 Кодекса.

Значение по строке 060 определяется как сумма значений по строке 080 всех заполненных листов Подраздела 2.2 Декларации.

Заполнение подраздела 2.1 "Сумма исчисленного налога" Декларации

38. Подраздел 2.1 Декларации включает расчет суммы исчисленного налога по объектам, подлежащим налогообложению в соответствии с пунктом 1 статьи 333.58 Кодекса, и соответствующей ставке налога.

39. В графе 4 по строке 070 указывается сумма исчисленного налога по игровым столам.

Значение по строке 070 определяется как сумма значений по строке 090 всех заполненных листов Подраздела 2.2 Декларации.

40. В графе 3 по строке 080 указывается размер ставки налога по игровым автоматам в соответствии с подпунктом 2 пункта 1 статьи 333.61 Кодекса.

41. В графе 4 по строке 080 указывается сумма исчисленного налога по игровым автоматам.

Значение по строке 080 определяется как сумма произведения значений строки 080 графы 3 подраздела 2.1 и строки 030 графы 4 Раздела 2 Декларации и произведения одной второй значения строки 080 графы 3 подраздела 2.1 и значения строки 040 графы 4 Раздела 2 Декларации (стр. 080 гр. 3 x стр. 030 гр. 4 +  стр. 080 гр. 3 x стр. 040 гр. 4).

Заполнение подраздела 2.2 "Расчет суммы налога по игровым столам" Декларации

42. Подраздел 2.2 Декларации отражает расчет суммы налога по игровым столам исходя из количества игровых полей на игровом столе.

43. При наличии игровых столов с различным количеством игровых полей Подраздел 2.2 Декларации заполняется необходимое количество раз, соответствующее вариантам количества игровых полей на игровых столах. При этом данные по количеству игровых столов, имеющих одинаковое количество игровых полей, и сумме исчисленного налога по таким игровым столам указываются в Подразделе 2.2 Декларации на одной странице.

44. По строке 010 указывается количество игровых полей на игровом столе.

45. По строке 020 указывается размер ставки налога, установленной подпунктом 1 пункта 1 статьи 333.61 Кодекса (в рублях).

46. По строке 030 указывается размер ставки налога, установленной подпунктом 1 пункта 1 статьи 333.61 Кодекса с учетом абзаца второго пункта 1 статьи 333.62 Кодекса.

Строка 030 заполняется в отношении игровых столов, имеющих более одного игрового поля.

Значение по строке 030 определяется как произведение значений по строкам 010 и 020 графы 3.

47. По строке 040 указывается общее количество игровых столов (единиц), имеющих игровые поля в количестве, указанном по строке 010.

Значение по строке 040 определяется как сумма значений по строкам 020, 030 и 050 Подраздела 3.1 Декларации по игровым столам, имеющим количество игровых полей, указанное в строке 010.

48. По строке 050 указывается количество игровых столов, подлежащих налогообложению по ставке налога, установленной в соответствии со статьей 333.61 Кодекса.

Значение по строке 050 определяется как разность значения строки 040 Подраздела 2.2 и суммы значений строк 050 и 060 Подраздела 3.1 Декларации.

Строка 050 заполняется в отношении игровых столов, имеющих одно игровое поле.

49. По строке 060 указывается количество игровых столов, подлежащих налогообложению по одной второй ставки налога, установленной подпунктом 1 пункта 1 статьи 333.61 Кодекса с учетом пунктов 3 и 4 статьи 333.62 Кодекса.

Значение по строке 060 определяется как сумма значений строк 050 и 060 Подраздела 3.1 Декларации.

Строка 060 заполняется в отношении игровых столов, имеющих одно игровое поле.

50. По строке 070 указывается количество игровых столов, подлежащих налогообложению по ставке налога, установленной подпунктом 1 пункта 1 статьи 333.61 Кодекса с учетом абзаца второго пункта 1 статьи 333.62 Кодекса.

Строка 070 заполняется в отношении игровых столов, имеющих более одного игрового поля.

Значение по строке 070 определяется как разность значения по строке 040 Подраздела 2.2 и суммы значений строк 050 и 060 Подраздела 3.1 Декларации.

51. По строке 080 указывается количество игровых столов, подлежащих налогообложению по одной второй ставки налога, установленной подпунктом 1 пункта 1 статьи 333.61 Кодекса с учетом абзаца второго пункта 1 и пунктов 3 и 4 статьи 333.62 Кодекса.

Строка 080 заполняется в отношении игровых столов, имеющих более одного игрового поля.

Значение по строке 080 определяется как сумма значений по строкам 050 и 060 Подраздела 3.1 Декларации.

52. По строке 090 указывается сумма исчисленного налога по игровым столам (в рублях).

Значение по строке 090 в отношении игровых столов, имеющих одно игровое поле, определяется как сумма произведения значений строк 020 и 050 и произведения одной второй значения строки 020 и значения строки 060.

Значение по строке 090 в отношении игровых столов, имеющих более одного игрового поля, определяется как сумма произведения значений строк 030 и 070 и произведения одной второй значения строки 030 и значения строки 080.

V. Заполнение Раздела 3 "Изменение количества объектов налогообложения за налоговый период" Декларации

53. Раздел 3 Декларации отражает изменение количества объектов налогообложения, указанных в пункте 1 статьи 333.58 Кодекса, за налоговый период.

54. При наличии игровых столов с различным количеством игровых полей значения графы 3 определяются как сумма соответствующих значений показателей Подраздела 3.1 Декларации.

55. По строке 010 указывается количество объектов налогообложения, зарегистрированных в налоговом органе на начало налогового периода.

56. По строке 020 указывается количество объектов налогообложения, зарегистрированных до 15 числа текущего налогового периода (включительно).

57. По строке 030 указывается количество объектов налогообложения, выбывших после 15 числа текущего налогового периода.

58. По строке 040 указывается количество объектов налогообложения, зарегистрированных после 15 числа текущего налогового периода.

59. По строке 050 указывается количество объектов налогообложения, выбывших до 15 числа текущего налогового периода (включительно).

60. По строке 060 указывается количество объектов налогообложения, зарегистрированных в налоговом органе на конец налогового периода. Значение по строке 060 определяется как разность между суммой значений строк 010, 020 и 040 и суммой значений строк 030 и 050.

61. В случае отсутствия какого-либо показателя для отражения по строкам 010 - 060 в соответствующем знакоместе проставляется цифра "0".

Заполнение Подраздела 3.1 "Изменение количества игровых столов за налоговый период" Декларации

62. Подраздел 3.1 Декларации содержит сведения об изменении количества игровых столов за налоговый период.

63. При наличии игровых столов с различным количеством игровых полей Подраздел 3.1 Декларации заполняется необходимое количество раз. При этом данные по количеству игровых столов, имеющих одинаковое количество игровых полей, отражаются в Подразделе 3.1 Декларации на одной странице.

64. По строке 010 указывается количество игровых полей на игровом столе.

65. По строке 020 указывается количество игровых столов, зарегистрированных в налоговом органе на начало налогового периода.

66. По строке 030 указывается количество игровых столов, зарегистрированных до 15 числа текущего налогового периода (включительно).

67. По строке 040 указывается количество игровых столов, выбывших после 15 числа текущего налогового периода.

68. По строке 050 указывается количество игровых столов, зарегистрированных после 15 числа текущего налогового периода.

69. По строке 060 указывается количество игровых столов, выбывших до 15 числа текущего налогового периода (включительно).

70. По строке 070 указывается количество игровых столов, зарегистрированных в налоговом органе на конец налогового периода.

Значение по строке 070 определяется как разность между суммой значений строк 020, 030 и 050 и суммой значений строк 040 и 060.

71. В случае отсутствия какого-либо показателя для отражения по строкам 020 - 070 в соответствующем знакоместе проставляется цифра "0".

VI. Заполнение Раздела 4 "Сумма исчисленного налога по объекту налогообложения, указанному в пункте 2 статьи 333.58 Кодекса" Декларации

72. Раздел 4 Декларации включает расчет суммы исчисленного налога по объекту налогообложения, указанному в пункте 2 статьи 333.58 Кодекса.

73. Значение по строке 010 определяется как сумма значений строк 100 Раздела 4.1 и Раздела 4.2.

Заполнение Подраздела 4.1 "Расчет суммы налога по объекту налогообложения, указанному в пункте 2 статьи 333.58 Кодекса, в отношении деятельности по организации и проведению азартных игр в букмекерских конторах" Декларации

74. По строке 010 указывается общее количество процессинговых центров букмекерской конторы.

75. По строке 020 указывается общее количество пунктов приема ставок букмекерской конторы.

76. По строке 030 указывается общее количество процессинговых центров интерактивных ставок букмекерской конторы.

77. По строке 040 указывается общая сумма принятых ставок (в рублях).

78. По строке 050 указывается общая сумма принятых интерактивных ставок (в рублях).

79. Значение по строке 060 определяется как сумма значений по строкам 040 и 050 (в рублях).

80. По строке 070 указывается общая сумма выплаченных выигрышей (в рублях).

81. Значение по строке 080 определяется как разность значений строк 060 и 070 (в рублях).

82. По строке 090 указывается ставка налога в соответствии с пунктом 2 статьи 333.61 Кодекса (в процентах).

83. Значение по строке 100 определяется как произведение значений строк 080 и 090.

84. В случае отсутствия какого-либо показателя для отражения по строкам 010 - 070 в соответствующем знакоместе проставляется цифра "0".

Заполнение Подраздела 4.2 "Расчет суммы налога по объекту налогообложения, указанному в пункте 2 статьи 333.58 Кодекса в отношении деятельности по организации и проведению азартных игр в тотализаторах" Декларации

85. По строке 010 указывается общее количество процессинговых центров тотализатора.

86. По строке 020 указывается общее количество пунктов приема ставок тотализатора.

87. По строке 030 указывается общее количество процессинговых центов интерактивных ставок тотализатора.

88. По строке 040 указывается общая сумма принятых ставок (в рублях).

89. По строке 050 указывается общая сумма принятых интерактивных ставок (в рублях).

90. Значение по строке 060 определяется как сумма значений по строкам 040 и 050 (в рублях).

91. По строке 070 указывается сумма выплаченных выигрышей (в рублях).

92. Значение по строке 080 определяется как разность значений строк 060 и 070 (в рублях).

93. По строке 090 указывается ставка налога в соответствии с пунктом 2 статьи 333.61 Кодекса (в процентах).

94. Значение по строке 100 определяется как произведение значений строк 080 и 090.

95. В случае отсутствия какого-либо показателя для отражения по строкам 010 - 070 в соответствующем знакоместе проставляется цифра "0".

Приложение N 1

к Порядку заполнения

налоговой декларации по налогу

на игорный бизнес, утвержденному

приказом ФНС России

от "__" _________ г. N _____

КОДЫ НАЛОГОВЫХ ПЕРИОДОВ

КодНаименование
01Январь
02Февраль
03Март
04Апрель
05Май
06Июнь
07Июль
08Август
09Сентябрь
10Октябрь
11Ноябрь
12Декабрь
50Последний налоговый период при реорганизации (ликвидации) организации
71За январь при реорганизации (ликвидации) организации
72За февраль при реорганизации (ликвидации) организации
73За март при реорганизации (ликвидации) организации
74За апрель при реорганизации (ликвидации) организации
75За май при реорганизации (ликвидации) организации
76За июнь при реорганизации (ликвидации) организации
77За июль при реорганизации (ликвидации) организации
78За август при реорганизации (ликвидации) организации
79За сентябрь при реорганизации (ликвидации) организации
80За октябрь при реорганизации (ликвидации) организации
81За ноябрь при реорганизации (ликвидации) организации
82За декабрь при реорганизации (ликвидации) организации

Приложение N 2

к Порядку заполнения

налоговой декларации по налогу

на игорный бизнес, утвержденному

приказом ФНС России

от "__" _________ г. N _____

КОДЫ ПРЕДСТАВЛЕНИЯ НАЛОГОВОЙ ДЕКЛАРАЦИИ ПО НАЛОГУ НА ИГОРНЫЙ БИЗНЕС В НАЛОГОВЫЙ ОРГАН ПО МЕСТУ НАХОЖДЕНИЯ (УЧЕТА) ОРГАНИЗАЦИИ

КодНаименование
213По месту учета в качестве крупнейшего налогоплательщика
214По месту нахождения российской организации, не являющейся крупнейшим налогоплательщиком
215По месту нахождения правопреемника, не являющегося крупнейшим налогоплательщиком
216По месту учета правопреемника, являющегося крупнейшим налогоплательщиком
220По месту нахождения обособленного подразделения российской организации
610По месту постановки на учет организации в качестве налогоплательщика налога на игорный бизнес в налоговом органе по месту установки объекта налогообложения

Приложение N 3

к Порядку заполнения

налоговой декларации по налогу

на игорный бизнес, утвержденному

приказом ФНС России

от "__" _________ г. N _____

КОДЫ ФОРМ РЕОРГАНИЗАЦИИ И КОД ЛИКВИДАЦИИ ОРГАНИЗАЦИИ

КодНаименование
1Преобразование
2Слияние
3Разделение
5Присоединение
6Разделение с одновременным присоединением
0Ликвидация

Приложение N 4

к Порядку заполнения

налоговой декларации по налогу

на игорный бизнес, утвержденному

приказом ФНС России

от "__" _________ г. N _____

КОДЫ, ОПРЕДЕЛЯЮЩИЕ СПОСОБ ПРЕДСТАВЛЕНИЯ В НАЛОГОВЫЙ ОРГАН НАЛОГОВОЙ ДЕКЛАРАЦИИ ПО НАЛОГУ НА ИГОРНЫЙ БИЗНЕС

КодНаименование
01На бумажном носителе (по почте)
02На бумажном носителе (лично)
03На бумажном носителе с дублированием на съемном носителе (лично)
04По телекоммуникационным каналам связи с электронной подписью
05Другое
08На бумажном носителе с дублированием на съемном носителе (по почте)
09На бумажном носителе с использованием штрих-кода (лично)
10На бумажном носителе с использованием штрих-кода (по почте)

Приложение N 3

к приказу ФНС России

от "__" _________ г. N _____

ФОРМАТ ПРЕДСТАВЛЕНИЯ НАЛОГОВОЙ ДЕКЛАРАЦИИ ПО НАЛОГУ НА ИГОРНЫЙ БИЗНЕС В ЭЛЕКТРОННОЙ ФОРМЕ

I. ОБЩИЕ СВЕДЕНИЯ

1. Настоящий формат описывает требования к XML-файлам (далее - файл обмена) передачи в налоговые органы налоговой декларации по налогу на игорный бизнес в электронной форме.

2. Номер версии настоящего формата 5.04, часть XXI.

II. ОПИСАНИЕ ФАЙЛА ОБМЕНА

3. Имя файла обмена должно иметь следующий вид:

R_T_A_K_O_GGGGMMDD_N, где:

R_T - префикс, принимающий значение NO_IGBISND;

A_K - идентификатор получателя информации, где: A - идентификатор получателя, которому направляется файл обмена, K - идентификатор конечного получателя, для которого предназначена информация из данного файла обмена. Передача файла от отправителя к конечному получателю (K) может осуществляться в несколько этапов через другие налоговые органы, осуществляющие передачу файла на промежуточных этапах, которые обозначаются идентификатором A. В случае передачи файла от отправителя к конечному получателю при отсутствии налоговых органов, осуществляющих передачу на промежуточных этапах, значения идентификаторов A и K совпадают. Каждый из идентификаторов (A и K) имеет вид для налоговых органов - четырехразрядный код налогового органа;

O - идентификатор отправителя информации, имеет вид:

для организаций - девятнадцатиразрядный код (идентификационный номер налогоплательщика (далее - ИНН) и код причины постановки на учет (далее - КПП) организации (обособленного подразделения);

для физических лиц - двенадцатиразрядный код (ИНН физического лица);

GGGG - год формирования передаваемого файла, MM - месяц, DD - день;

N - идентификационный номер файла. (Длина - от 1 до 36 знаков. Идентификационный номер файла должен обеспечивать уникальность файла).

Расширение имени файла - xml. Расширение имени файла может указываться как строчными, так и прописными буквами.

Параметры первой строки файла обмена

Первая строка XML файла должна иметь следующий вид:

<?xml version ="1.0" encoding ="windows-1251"?>

Имя файла, содержащего XML схему файла обмена, должно иметь следующий вид:

NO_IGBISND_1_021_00_05_04_xx, где xx - номер версии схемы.

Расширение имени файла - xsd.

XML-схема файла обмена приводится отдельным файлом и размещается на официальном сайте Федеральной налоговой службы в информационно-телекоммуникационной сети "Интернет".

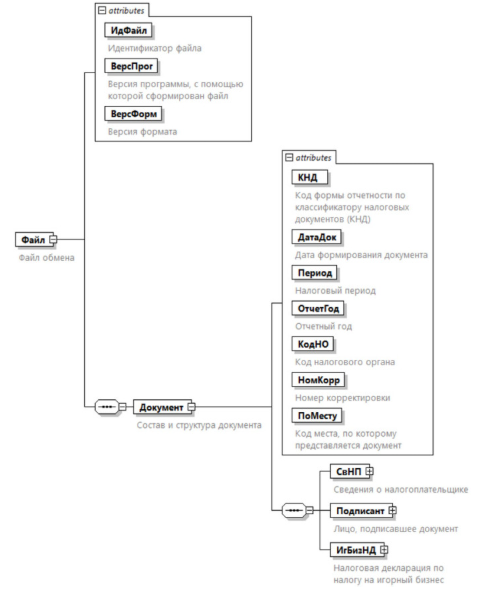
4. Логическая модель файла обмена представлена в виде диаграммы структуры файла обмена на рисунке 1 настоящего формата. Элементами логической модели файла обмена являются элементы и атрибуты XML-файла. Перечень структурных элементов логической модели файла обмена и сведения о них приведены в таблицах 4.1 - 4.21 настоящего формата.

Для каждого структурного элемента логической модели файла обмена приводятся следующие сведения:

наименование элемента. Приводится полное наименование элемента. В строке таблицы могут быть описаны несколько элементов, наименования которых разделены символом "|". Такая форма записи применяется при наличии в файле обмена только одного элемента из описанных в этой строке;

сокращенное наименование (код) элемента. Приводится сокращенное наименование элемента. Синтаксис сокращенного наименования должен удовлетворять спецификации XML;

признак типа элемента. Может принимать следующие значения: "С" - сложный элемент логической модели (содержит вложенные элементы), "П" - простой элемент логической модели, реализованный в виде элемента XML-файла, "А" - простой элемент логической модели, реализованный в виде атрибута элемента XML-файла. Простой элемент логической модели не содержит вложенные элементы;

формат элемента. Формат элемента представляется следующими условными обозначениями: T - символьная строка; N - числовое значение (целое или дробное).

Формат символьной строки указывается в виде T(n-k) или T(=k), где: n - минимальное количество знаков, k - максимальное количество знаков, символ "-" - разделитель, символ "=" означает фиксированное количество знаков в строке. В случае если минимальное количество знаков равно 0, формат имеет вид T(0-k). В случае если максимальное количество знаков не ограничено, формат имеет вид T(n-).

Формат числового значения указывается в виде N(m.k), где: m - максимальное количество знаков в числе, включая целую и дробную часть числа без разделяющей десятичной точки и знака (для отрицательного числа), k - максимальное число знаков дробной части числа. Если число знаков дробной части числа равно 0 (то есть число целое), формат числового значения имеет вид N(m).

Для простых элементов, являющихся базовыми в XML, таких как элемент с типом "date", поле "Формат элемента" не заполняется. Для таких элементов в поле "Дополнительная информация" указывается тип базового элемента;

признак обязательности элемента определяет обязательность наличия элемента (совокупности наименования элемента и его значения) в файле обмена. Признак обязательности элемента может принимать следующие значения: "О" - наличие элемента в файле обмена обязательно; "Н" - наличие элемента в файле обмена необязательно, то есть элемент может отсутствовать. Если элемент принимает ограниченный перечень значений (по классификатору, кодовому словарю), признак обязательности элемента дополняется символом "К". В случае если количество реализаций элемента может быть более одной, признак обязательности элемента дополняется символом "М".

К вышеперечисленным признакам обязательности элемента может добавляться значение "У" в случае описания в XML-схеме условий, предъявляемых к элементу в файле обмена, описанных в графе "Дополнительная информация";

дополнительная информация содержит, при необходимости, требования к элементу файла обмена, не указанные ранее. Для сложных элементов указывается ссылка на таблицу, в которой описывается состав данного элемента. Для элементов, принимающих ограниченный перечень значений из классификатора (кодового словаря), указывается соответствующее наименование классификатора (кодового словаря) или приводится перечень возможных значений. Для классификатора (кодового словаря) может указываться ссылка на его местонахождение. Для элементов, использующих пользовательский тип данных, указывается наименование типового элемента.

Рисунок 1. Диаграмма структуры файла обмена

Таблица 4.1

Файл обмена (Файл)

Наименование элементаСокращенное наименование (код) элементаПризнак типа элементаФормат элементаПризнак обязательности элементаДополнительная информация
Идентификатор файлаИдФайлАT(1-255)ОУСодержит (повторяет) имя сформированного файла (без расширения)
Версия программы, с помощью которой сформирован файлВерсПрогАT(1-40)О 
Версия форматаВерсФормАT(1-5)ОПринимает значение: 5.04
Состав и структура документаДокументС ОСостав элемента представлен в таблице 4.2

Таблица 4.2

Состав и структура документа (Документ)

Наименование элементаСокращенное наименование (код) элементаПризнак типа элементаФормат элементаПризнак обязательности элементаДополнительная информация
Код формы отчетности по классификатору налоговых документов (КНД)КНДАT(=7)ОКТиповой элемент <КНДТип>.
Принимает значение: 1152011
Дата формирования документаДатаДокАT(=10)ОТиповой элемент <ДатаТип>.
Дата в формате ДД.ММ.ГГГГ
Налоговый периодПериодАT(=2)ОКПринимает значение в соответствии с приложением N 1 к Порядку заполнения налоговой декларации по налогу на игорный бизнес, утвержденному настоящим приказом (далее - Порядок заполнения):
01 - январь |
02 - февраль |
03 - март |
04 - апрель |
05 - май |
06 - июнь |
07 - июль |
08 - август |
09 - сентябрь |
10 - октябрь |
11 - ноябрь |
12 - декабрь |
50 - последний налоговый период при реорганизации (ликвидации) организации |
71 - за январь при реорганизации (ликвидации) организации |
72 - за февраль при реорганизации (ликвидации) организации |
73 - за март при реорганизации (ликвидации) организации |
74 - за апрель при реорганизации (ликвидации) организации |
75 - за май при реорганизации (ликвидации) организации |
76 - за июнь при реорганизации (ликвидации) организации |
77 - за июль при реорганизации (ликвидации) организации |
78 - за август при реорганизации (ликвидации) организации |
79 - за сентябрь при реорганизации (ликвидации) организации |
80 - за октябрь при реорганизации (ликвидации) организации |
81 - за ноябрь при реорганизации (ликвидации) организации |
82 - за декабрь при реорганизации (ликвидации) организации
Отчетный годОтчетГодА ОТиповой элемент <xs:gYear>
Год в формате ГГГГ
Код налогового органаКодНОАT(=4)ОКТиповой элемент <СОНОТип>
Номер корректировкиНомКоррАN(3)ОПринимает значение:
0 - первичный документ,
1, 2, 3 и так далее - уточненный документ.
Для уточненного документа значение должно быть на 1 больше ранее принятого налоговым органом документа
Код места, по которому представляется документПоМестуАT(=3)ОКПринимает значение в соответствии с приложением N 2 к Порядку заполнения:
213-по месту учета в качестве крупнейшего налогоплательщика |
214-по месту нахождения российской организации, не являющейся крупнейшим налогоплательщиком |
215-по месту нахождения правопреемника, не являющегося крупнейшим налогоплательщиком |
216-по месту учета правопреемника, являющегося крупнейшим налогоплательщиком |
220-по месту нахождения обособленного подразделения российской организации |
610-по месту постановки на учет организации в качестве налогоплательщика налога на игорный бизнес в налоговом органе по месту установки объекта налогообложения
Сведения о налогоплательщикеСвНПС ОСостав элемента представлен в таблице 4.3
Лицо, подписавшее документПодписантС ОСостав элемента представлен в таблице 4.6
Налоговая декларация по налогу на игорный бизнесИгБизНДС ОСостав элемента представлен в таблице 4.8

Таблица 4.3

Сведения о налогоплательщике (СвНП)

Наименование элементаСокращенное наименование (код) элементаПризнак типа элементаФормат элементаПризнак обязательности элементаДополнительная информация
Номер контактного телефонаТлфАT(1-20)Н 
Налогоплательщик - организацияНПЮЛС ОСостав элемента представлен в таблице 4.4

Таблица 4.4

Налогоплательщик - организация (НПЮЛ)

Наименование элементаСокращенное наименование (код) элементаПризнак типа элементаФормат элементаПризнак обязательности элементаДополнительная информация
Наименование организацииНаимОргАT(1-1000)О 
ИНН организацииИННЮЛАT(=10)ОТиповой элемент <ИННЮЛТип>
КПП организацииКППАT(=9)ОТиповой элемент <КППТип>
Сведения о реорганизованной (ликвидированной) организацииСвРеоргЮЛС НСостав элемента представлен в таблице 4.5

Таблица 4.5

Сведения о реорганизованной (ликвидированной) организации (СвРеоргЮЛ)

Наименование элементаСокращенное наименование (код) элементаПризнак типа элементаФормат элементаПризнак обязательности элементаДополнительная информация
Форма реорганизации (ликвидация) (код)ФормРеоргАT(=1)ОКПринимает значение в соответствии с приложением N 3 к Порядку заполнения:
1 - преобразование |
2 - слияние |
3 - разделение |
5 - присоединение |
6 - разделение с одновременным присоединением |
0 - ликвидация
ИНН реорганизованной организацииИННЮЛАT(=10)НУТиповой элемент <ИННЮЛТип>
Элемент обязателен при <ФормРеорг> = 1 | 2 | 3 | 5 | 6
КПП реорганизованной организацииКППАT(=9)НУТиповой элемент <КППТип>.
Элемент обязателен при <ФормРеорг> = 1 | 2 | 3 | 5 | 6

Таблица 4.6

Лицо, подписавшее документ (Подписант)

Наименование элементаСокращенное наименование (код) элементаПризнак типа элементаФормат элементаПризнак обязательности элементаДополнительная информация
Признак лица, подписавшего документПрПодпАT(=1)ОКПринимает значение:
1 - налогоплательщик |
2 - представитель налогоплательщика
Фамилия, имя, отчество (при наличии)ФИОС ОТиповой элемент <ФИОТип>.
Состав элемента представлен в таблице 4.21
Сведения о представителе налогоплательщикаСвПредС НУСостав элемента представлен в таблице 4.7.
Обязательно для <ПрПодп>=2

Таблица 4.7

Сведения о представителе налогоплательщика (СвПред)

Наименование элементаСокращенное наименование (код) элементаПризнак типа элементаФормат элементаПризнак обязательности элементаДополнительная информация
Наименование и реквизиты документа, подтверждающего полномочия представителя налогоплательщикаНаимДокАT(1-120)ОДля доверенности, совершенной в форме электронного документа, указывается только GUID доверенности

Таблица 4.8

Налоговая декларация по налогу на игорный бизнес (ИгБизНД)

Наименование элементаСокращенное наименование (код) элементаПризнак типа элементаФормат элементаПризнак обязательности элементаДополнительная информация
Сумма налога, подлежащая уплате в бюджетСумНалПУС ОСостав элемента представлен в таблице 4.9
Расчет суммы налога по объектам налогообложения, указанным в пункте 1 статьи 333.58 Налогового кодекса Российской Федерации (далее - Кодекс)РасчНал1.333.58С НУСостав элемента представлен в таблице 4.10.
Элемент является обязательным при отсутствии <РасчНал2.333.58>
Изменение количества объектов налогообложения за налоговый периодИзмКолОбПерС НСостав элемента представлен в таблице 4.14
Сумма исчисленного налога по объекту налогообложения, указанному в пункте 2 статьи 333.58 КодексаРасчНал2.333.58С НУСостав элемента представлен в таблице 4.18.
Элемент является обязательным при отсутствии <РасчНал1.333.58>

Таблица 4.9

Сумма налога, подлежащая уплате в бюджет (СумНалПУ)

Наименование элементаСокращенное наименование (код) элементаПризнак типа элементаФормат элементаПризнак обязательности элементаДополнительная информация
Код бюджетной классификацииКБКАT(=20)ОКТиповой элемент <КБКТип>
Код по ОКТМООКТМОАT(=8) | T(=11)ОКТиповой элемент <ОКТМОТип>.
Принимает значение в соответствии с Общероссийским классификатором территорий муниципальных образований
Сумма налога, подлежащая уплате в бюджет (в рублях)НалПУАN(15)О 

Таблица 4.10

Расчет суммы налога по объектам налогообложения, указанным в пункте 1 статьи 333.58 Налогового кодекса Российской Федерации (далее - Кодекс) (РасчНал1.333.58)

Наименование элементаСокращенное наименование (код) элементаПризнак типа элементаФормат элементаПризнак обязательности элементаДополнительная информация
Расчет суммы налога по игровым столамРасчНалСтВсС НУСостав элемента представлен в таблице 4.11.
Элемент является обязательным при отсутствии <РасчНалАвт>
Расчет суммы налога по игровым автоматамРасчНалАвтС НУСостав элемента представлен в таблице 4.13.
Элемент является обязательным при отсутствии <РасчНалСтВс>

Таблица 4.11

Расчет суммы налога по игровым столам (РасчНалСтВс)

Наименование элементаСокращенное наименование (код) элементаПризнак типа элементаФормат элементаПризнак обязательности элементаДополнительная информация
Количество объектов налогообложения (единиц), всегоКолОбВсегоАN(4)О 
Количество объектов налогообложения (единиц) по ставке налога, установленной пунктом 1 статьи 333.61 КодексаКолОб_333.61АN(4)О 
Количество объектов налогообложения (единиц) по 1/2 ставки налога, установленной пунктом 1 статьи 333.61 Кодекса с учетом пунктов 3 и 4 статьи 333.62 КодексаКолОб_333.62.34АN(4)О 
Количество объектов налогообложения (единиц) по ставке налога, установленной пунктом 1 статьи 333.61 Кодекса с учетом абзаца второго пункта 1 статьи 333.62 КодексаКолОбУч_333.62.1.2АN(4)О 
Количество объектов налогообложения (единиц) по 1/2 ставки налога, установленной пунктом 1 статьи 333.61 Кодекса с учетом абзаца второго пункта 1 и пунктов 3 и 4 статьи 333.62 КодексаКолОбУч_333.62.34АN(4)О 
Сумма исчисленного налога (в рублях)НалИсчислАN(10)О 
Расчет суммы налога по игровым столамРасчНалСтС ОМСостав элемента представлен в таблице 4.12

Таблица 4.12

Расчет суммы налога по игровым столам (РасчНалСт)

Наименование элементаСокращенное наименование (код) элементаПризнак типа элементаФормат элементаПризнак обязательности элементаДополнительная информация
Количество игровых полей на игровом столеКолПолейАN(2)О 
Размер ставки налога, установленной подпунктом 1 пункта 1 статьи 333.61 Кодекса (в рублях)СтавНал_333.61АN(7)О 
Размер ставки налога, установленной подпунктом 1 пункта 1 статьи 333.61 Кодекса с учетом абзаца второго пункта 1 статьи 333.62 КодексаСтавНалУч_333.62.1.2АN(8)О 
Количество игровых столов, имеющих игровые поля в указанном количестве, всего (единиц)КолПолВсегоАN(4)О 
По ставке налога, установленной подпунктом 1 пункта 1 статьи 333.61 КодексаКолПол_333.61АN(4)О 
По 1/2 ставки налога, установленной подпунктом 1 пункта 1 статьи 333.61 Кодекса с учетом пунктов 3 и 4 статьи 333.62 КодексаКолПол_333.62.34АN(4)О 
По ставке налога, установленной подпунктом 1 пункта 1 статьи 333.61 Кодекса с учетом абзаца второго пункта 1 статьи 333.62 КодексаКолПолУч_333.62.1.2АN(4)О 
По 1/2 ставки налога, установленной подпунктом 1 пункта 1 статьи 333.61 Кодекса с учетом абзаца второго пункта 1 и пунктов 3 и 4 статьи 333.62 КодексаКолПолУч_333.62.34АN(4)О 
Сумма исчисленного налога по игровым столам (в рублях)НалИсчислАN(10)О 

Таблица 4.13

Расчет суммы налога по игровым автоматам (РасчНалАвт)

Наименование элементаСокращенное наименование (код) элементаПризнак типа элементаФормат элементаПризнак обязательности элементаДополнительная информация
Ставка налога (в рублях)СтавНалАN(6)О 
Количество объектов налогообложения (единиц), всегоКолОбВсегоАN(4)О 
Количество объектов налогообложения (единиц) по ставке налога, установленной пунктом 1 статьи 333.61 КодексаКолОб_333.61АN(4)О 
Количество объектов налогообложения (единиц) по 1/2 ставки налога, установленной пунктом 1 статьи 333.61 Кодекса с учетом пунктов 3 и 4 статьи 333.62 КодексаКолОб_333.62.34АN(4)О 
Сумма исчисленного налога (в рублях)НалИсчислАN(10)О 

Таблица 4.14

Изменение количества объектов налогообложения за налоговый период (ИзмКолОбПер)

Наименование элементаСокращенное наименование (код) элементаПризнак типа элементаФормат элементаПризнак обязательности элементаДополнительная информация
Изменение количества объектов налогообложения за налоговый период - игровые столыИзмКолСтВсС НУСостав элемента представлен в таблице 4.15.
Элемент является обязательным при отсутствии <ИзмКолАвт>
Изменение количества объектов налогообложения за налоговый период - игровые автоматыИзмКолАвтС НУСостав элемента представлен в таблице 4.17.
Элемент является обязательным при отсутствии <ИзмКолСтВс>

Таблица 4.15

Изменение количества объектов налогообложения за налоговый период - игровые столы (ИзмКолСтВс)

Наименование элементаСокращенное наименование (код) элементаПризнак типа элементаФормат элементаПризнак обязательности элементаДополнительная информация
Количество объектов налогообложения, зарегистрированных в налоговом органе, на начало налогового периодаКолОбНачПерАN(4)О 
Количество объектов налогообложения, зарегистрированных в налоговом органе, зарегистрировано до 15 числаКолОбУстДо15АN(4)О 
Количество объектов налогообложения, зарегистрированных в налоговом органе, выбыло после 15 числаКолОбВыбПос15АN(4)О 
Количество объектов налогообложения, зарегистрированных в налоговом органе, зарегистрировано после 15 числаКолОбУстПос15АN(4)О 
Количество объектов налогообложения, зарегистрированных в налоговом органе, выбыло до 15 числаКолОбВыбДо15АN(4)О 
Количество объектов налогообложения, зарегистрированных в налоговом органе, на конец налогового периодаКолОбКонПерАN(4)О 
Изменение количества игровых столов за налоговый периодИзмКолСтС ОМСостав элемента представлен в таблице 4.16

Таблица 4.16

Изменение количества игровых столов за налоговый период (ИзмКолСт)

Наименование элементаСокращенное наименование (код) элементаПризнак типа элементаФормат элементаПризнак обязательности элементаДополнительная информация
Количество игровых полей на игровом столеКолПолейАN(2)О 
Количество игровых столов, зарегистрированных в налоговом органе (единиц), на начало налогового периодаКолСтНачПерАN(4)О 
Количество игровых столов, зарегистрированных в налоговом органе (единиц), зарегистрировано до 15 числаКолСтУстДо15АN(4)О 
Количество игровых столов, зарегистрированных в налоговом органе (единиц), выбыло после 15 числаКолСтВыбПос15АN(4)О 
Количество игровых столов, зарегистрированных в налоговом органе (единиц), зарегистрировано после 15 числаКолСтУстПос15АN(4)О 
Количество игровых столов, зарегистрированных в налоговом органе (единиц), выбыло до 15 числаКолСтВыбДо15АN(4)О 
Количество игровых столов, зарегистрированных в налоговом органе (единиц), на конец налогового периодаКолСтКонПерАN(4)О 

Таблица 4.17

Изменение количества объектов налогообложения за налоговый период - игровые автоматы (ИзмКолАвт)

Наименование элементаСокращенное наименование (код) элементаПризнак типа элементаФормат элементаПризнак обязательности элементаДополнительная информация
Количество объектов налогообложения, зарегистрированных в налоговом органе, на начало налогового периодаКолОбНачПерАN(4)О 
Количество объектов налогообложения, зарегистрированных в налоговом органе, зарегистрировано до 15 числаКолОбУстДо15АN(4)О 
Количество объектов налогообложения, зарегистрированных в налоговом органе, выбыло после 15 числаКолОбВыбПос15АN(4)О 
Количество объектов налогообложения, зарегистрированных в налоговом органе, зарегистрировано после 15 числаКолОбУстПос15АN(4)О 
Количество объектов налогообложения, зарегистрированных в налоговом органе, выбыло до 15 числаКолОбВыбДо15АN(4)О 
Количество объектов налогообложения, зарегистрированных в налоговом органе, на конец налогового периодаКолОбКонПерАN(4)О 

Таблица 4.18

Сумма исчисленного налога по объекту налогообложения, указанному в пункте 2 статьи 333.58 Кодекса (РасчНал2.333.58)

Наименование элементаСокращенное наименование (код) элементаПризнак типа элементаФормат элементаПризнак обязательности элементаДополнительная информация
Общая сумма исчисленного налогаНалИсчислОбщАN(15)О 
Расчет суммы налога по объекту налогообложения, указанному в пункте 2 статьи 333.58 Кодекса, в отношении деятельности по организации и проведению азартных игр в букмекерских конторахРасчНалБукмС НУСостав элемента представлен в таблице 4.19.
Элемент является обязательным при отсутствии <РасчНалТотал>
Расчет суммы налога по объекту налогообложения, указанному в пункте 2 статьи 333.58 Кодекса, в отношении деятельности по организации и проведению азартных игр в тотализаторахРасчНалТоталС НУСостав элемента представлен в таблице 4.20.
Элемент является обязательным при отсутствии <РасчНалБукм>

Таблица 4.19

Расчет суммы налога по объекту налогообложения, указанному в пункте 2 статьи 333.58 Кодекса, в отношении деятельности по организации и проведению азартных игр в букмекерских конторах (РасчНалБукм)

Наименование элементаСокращенное наименование (код) элементаПризнак типа элементаФормат элементаПризнак обязательности элементаДополнительная информация
Количество процессинговых центров букмекерской конторы (единиц), всегоКолБукмАN(4)О 
Количество пунктов приема ставок букмекерской конторы (единиц), всегоКолСтавБукмАN(4)О 
Количество процессинговых центров интерактивных ставок букмекерской конторы (единиц), всегоКолИнтБукмАN(4)О 
Сумма принятых ставок, всего (в рублях)СумПринСтавАN(15)О 
Сумма принятых интерактивных ставок, всего (в рублях)СумИнтСтавАN(15)О 
Сумма ставок, всего (в рублях)СумСтавАN(15)О 
Всего выплачено выигрышей (в рублях)ВыплВыигрАN(15)О 
Налоговая база (в рублях)НалБазаАN(15)О 
Ставка налога в соответствии с пунктом 2 статьи 333.61 Кодекса (в процентах)СтавНалАN(1)О 
Сумма исчисленного налога (в рублях)НалИсчислАN(15)О 

Таблица 4.20

Расчет суммы налога по объекту налогообложения, указанному в пункте 2 статьи 333.58 Кодекса, в отношении деятельности по организации и проведению азартных игр в тотализаторах (РасчНалТотал)

Наименование элементаСокращенное наименование (код) элементаПризнак типа элементаФормат элементаПризнак обязательности элементаДополнительная информация
Количество процессинговых центров тотализатора (единиц), всегоКолТоталАN(4)О 
Количество пунктов приема ставок тотализатора (единиц), всегоКолСтавТоталАN(4)О 
Количество процессинговых центров интерактивных ставок тотализатора (единиц), всегоКолИнтТоталАN(4)О 
Сумма принятых ставок, всего (в рублях)СумПринСтавАN(15)О 
Сумма принятых интерактивных ставок, всего (в рублях)СумИнтСтавАN(15)О 
Сумма ставок, всего (в рублях)СумСтавАN(15)О 
Всего выплачено выигрышей (в рублях)ВыплВыигрАN(15)О 
Налоговая база (в рублях)НалБазаАN(15)О 
Ставка налога в соответствии с пунктом 2 статьи 333.61 Кодекса (в процентах)СтавНалАN(1)О 
Сумма исчисленного налога (в рублях)НалИсчислАN(15)О 

Таблица 4.21

Фамилия, имя, отчество (ФИОТип)

Наименование элементаСокращенное наименование (код) элементаПризнак типа элементаФормат элементаПризнак обязательности элементаДополнительная информация
ФамилияФамилияАT(1-60)О 
ИмяИмяАT(1-60)О 
ОтчествоОтчествоАT(1-60)Н