Данный документ вступает в силу (с 30.07.2025) по истечении одного месяца со дня его официального опубликования (пункт 2).
Зарегистрировано в Минюсте России 30 июня 2025 г. N 82764
ФЕДЕРАЛЬНАЯ НАЛОГОВАЯ СЛУЖБА
ПРИКАЗ
от 28 апреля 2025 г. N ЕД-7-15/429@
ОБ УТВЕРЖДЕНИИ ФОРМАТА ПРЕДСТАВЛЕНИЯ В НАЛОГОВЫЙ ОРГАН СВЕДЕНИЙ, УКАЗАННЫХ В ПУНКТЕ 1 СТАТЬИ 86.5 НАЛОГОВОГО КОДЕКСА РОССИЙСКОЙ ФЕДЕРАЦИИ В ЭЛЕКТРОННОЙ ФОРМЕ, А ТАКЖЕ СОСТАВА ТАКИХ СВЕДЕНИЙ
В соответствии с пунктами 1 и 2 статьи 86.5 части первой Налогового кодекса Российской Федерации, абзацем первым пункта 1 и подпунктом 5.9.37 пункта 5 Положения о Федеральной налоговой службе, утвержденного постановлением Правительства Российской Федерации от 30.09.2004 N 506, в связи с принятием федеральных законов от 31.07.2020 N 259-ФЗ "О цифровых финансовых активах, цифровой валюте и о внесении изменений в отдельные законодательные акты Российской Федерации" и от 29.11.2024 N 418-ФЗ "О внесении изменений в части первую и вторую Налогового кодекса Российской Федерации и отдельные законодательные акты Российской Федерации" приказываю:
1. Утвердить:
формат представления в налоговый орган сведений, указанных в пункте 1 статьи 86.5 Налогового кодекса Российской Федерации, в электронной форме согласно приложению N 1 к настоящему приказу.
состав сообщаемых в налоговый орган сведений, указанных в пункте 1 статьи 86.5 Налогового кодекса Российской Федерации, согласно приложению N 2 к настоящему приказу;
2. Установить, что настоящий приказ вступает в силу по истечении одного месяца со дня его официального опубликования.
3. Контроль за исполнением настоящего приказа возложить на заместителя руководителя Федеральной налоговой службы, координирующего вопросы налогового контроля в форме камеральных проверок.
Руководитель
Федеральной налоговой службы
Д.В. ЕГОРОВ
Приложение N 1
к приказу ФНС России
от 28.04.2025 N ЕД-7-15/429@
ФОРМАТ ПРЕДСТАВЛЕНИЯ В НАЛОГОВЫЙ ОРГАН СВЕДЕНИЙ, УКАЗАННЫХ В ПУНКТЕ 1 СТАТЬИ 86.5 НАЛОГОВОГО КОДЕКСА РОССИЙСКОЙ ФЕДЕРАЦИИ В ЭЛЕКТРОННОЙ ФОРМЕ
I. ОБЩИЕ СВЕДЕНИЯ
1. Настоящий формат описывает требования к XML-файлам (далее - файл обмена) представления в налоговый орган сведений, указанных в пункте 1 статьи 86.5 Налогового кодекса Российской Федерации в электронной форме.
2. Номер версии настоящего формата 4.02, часть 314_13.
II. ОПИСАНИЕ ФАЙЛА ОБМЕНА
3. Имя файла обмена должно иметь следующий вид:
R_T_P_O_GGGGMMDD_N, где:
R_T - префикс, принимающий значение ON_SVMINING;
P - идентификатор получателя информации, для налоговых органов представляется в виде четырехразрядного кода налогового органа;
O - идентификатор отправителя информации, имеет вид:
для организаций - девятнадцатиразрядный код (идентификационный номер налогоплательщика (ИНН) и код причины постановки на учет (КПП) организации (обособленного подразделения);
для физических лиц - двенадцатиразрядный код (ИНН физического лица);
GGGG - год формирования передаваемого файла, MM - месяц, DD - день;
N - идентификационный номер файла. (Длина - от 1 до 36 знаков. Идентификационный номер файла должен обеспечивать уникальность файла).
Расширение имени файла - xml. Расширение имени файла может указываться как строчными, так и прописными буквами.
Параметры первой строки файла обмена
Первая строка XML-файла должна иметь следующий вид:
<?xml version = "1.0" encoding ="windows-1251"?>
Имя файла, содержащего XML-схему файла обмена, должно иметь следующий вид:
ON_SVMINING_2_314_13_04_02_xx, где xx - номер версии схемы.
Расширение имени файла - xsd.
XML-схема файла обмена приводится отдельным файлом и размещается на официальном сайте Федеральной налоговой службы в информационно-телекоммуникационной сети "Интернет".
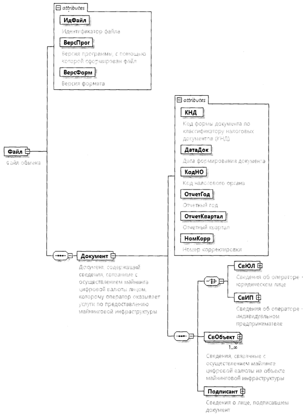
4. Логическая модель файла обмена представлена в виде диаграммы структуры файла обмена на рисунке 1 настоящего формата. Элементами логической модели файла обмена являются элементы и атрибуты XML-файла. Перечень структурных элементов логической модели файла обмена и сведения о них приведены в таблицах 4.1 - 4.25 настоящего формата.
Для каждого структурного элемента логической модели файла обмена приводятся следующие сведения:
наименование элемента. Приводится полное наименование элемента. В строке таблицы могут быть описаны несколько элементов, наименования которых разделены символом "|". Такая форма записи применяется при наличии в файле обмена только одного элемента из описанных в этой строке;
сокращенное наименование (код) элемента. Приводится сокращенное наименование элемента. Синтаксис сокращенного наименования должен удовлетворять спецификации XML;
признак типа элемента. Может принимать следующие значения: "С" - сложный элемент логической модели (содержит вложенные элементы), "П" - простой элемент логической модели, реализованный в виде элемента XML-файла, "А" - простой элемент логической модели, реализованный в виде атрибута элемента XML-файла. Простой элемент логической модели не содержит вложенные элементы;
формат элемента. Формат элемента представляется следующими условными обозначениями: T - символьная строка; N - числовое значение (целое или дробное).
Формат символьной строки указывается в виде T(n-k) или T(=k), где: n - минимальное количество знаков, k - максимальное количество знаков, символ "-" - разделитель, символ "=" означает фиксированное количество знаков в строке. В случае, если минимальное количество знаков равно 0, формат имеет вид T(0-k). В случае, если максимальное количество знаков не ограничено, формат имеет вид T(n-).
Формат числового значения указывается в виде N(m.k), где: m - максимальное количество знаков в числе, включая целую и дробную часть числа без разделяющей десятичной точки и знака (для отрицательного числа), k - максимальное число знаков дробной части числа. Если число знаков дробной части числа равно 0 (то есть число целое), формат числового значения имеет вид N(m).
Для простых элементов, являющихся базовыми в XML, таких как элемент с типом "date", поле "Формат элемента" не заполняется. Для таких элементов в поле "Дополнительная информация" указывается тип базового элемента;
признак обязательности элемента определяет обязательность наличия элемента (совокупности наименования элемента и его значения) в файле обмена. Признак обязательности элемента может принимать следующие значения: "О" - наличие элемента в файле обмена обязательно; "Н" - наличие элемента в файле обмена необязательно, то есть элемент может отсутствовать. Если элемент принимает ограниченный перечень значений (по классификатору, кодовому словарю), признак обязательности элемента дополняется символом "К". В случае, если количество реализаций элемента может быть более одной, признак обязательности элемента дополняется символом "М".
К вышеперечисленным признакам обязательности элемента может добавляться значение "У" в случае описания в XML-схеме условий, предъявляемых к элементу в файле обмена, описанных в графе "Дополнительная информация";
дополнительная информация содержит требования к элементу файла обмена, не указанные ранее. Для сложных элементов указывается ссылка на таблицу, в которой описывается состав данного элемента. Для элементов, принимающих ограниченный перечень значений из классификатора (кодового словаря), указывается соответствующее наименование классификатора (кодового словаря) или приводится перечень возможных значений. Для классификатора (кодового словаря) может указываться ссылка на его местонахождение. Для элементов, использующих пользовательский тип данных, указывается наименование типового элемента.
Рисунок 1. Диаграмма структуры файла обмена
Таблица 4.1
Файл обмена (Файл)
| Наименование элемента | Сокращенное наименование (код) элемента | Признак типа элемента | Формат элемента | Признак обязательности элемента | Дополнительная информация |
| Идентификатор файла | ИдФайл | А | T(1-255) | ОУ | Содержит (повторяет) имя сформированного файла (без расширения) |
| Версия программы, с помощью которой сформирован файл | ВерсПрог | А | T(1-40) | О | |
| Версия формата | ВерсФорм | А | T(1-5) | О | Принимает значение: 4.02 |
| Документ, содержащий сведения, связанные с осуществлением майнинга цифровой валюты лицом, которому оператор оказывает услуги по предоставлению майнинговой инфраструктуры | Документ | С | | О | Состав элемента представлен в таблице 4.2 |
Таблица 4.2
Документ, содержащий сведения, связанные с осуществлением майнинга цифровой валюты лицом, которому оператор оказывает услуги по предоставлению майнинговой инфраструктуры (Документ)
| Наименование элемента | Сокращенное наименование (код) элемента | Признак типа элемента | Формат элемента | Признак обязательности элемента | Дополнительная информация |
| Код формы документа по классификатору налоговых документов (КНД) | КНД | А | T(=7) | ОК | Типовой элемент <КНДТип>.Принимает значение: 1111664 |
| Дата формирования документа | ДатаДок | А | T(=10) | О | Типовой элемент <ДатаТип>. Дата в формате ДД.ММ.ГГГГ |
| Код налогового органа | КодНО | А | T(=4) | ОК | Типовой элемент <СОНОТип> |
| Отчетный год | ОтчетГод | А | | О | Типовой элемент <xs:gYear>.Год в формате ГГГГ |
| Отчетный квартал | ОтчетКвартал | А | T(=2) | ОК | Принимает значение:21 - первый квартал |22 - второй квартал |23 - третий квартал |24 - четвертый квартал |
| Номер корректировки | НомКорр | А | N(3) | О | Принимает значение:0 - первичный документ,1, 2, 3 и так далее - уточненный документ.Для уточненного документа значение должно быть на 1 больше ранее принятого налоговым органом документа |
| Сведения об операторе - юридическом лице | | СвЮЛ | С | | О | Состав элемента представлен в таблице 4.3 |
| Сведения об операторе - индивидуальном предпринимателе | СвИП | С | | О | Состав элемента представлен в таблице 4.4 |
| Сведения, связанные с осуществлением майнинга цифровой валюты на объекте майнинговой инфраструктуры | СвОбъект | С | | ОМ | Состав элемента представлен в таблице 4.5 |
| Сведения о лице, подписавшем документ | Подписант | С | | О | Состав элемента представлен в таблице 4.18 |
Таблица 4.3
Сведения об операторе - юридическом лице (СвЮЛ)
| Наименование элемента | Сокращенное наименование (код) элемента | Признак типа элемента | Формат элемента | Признак обязательности элемента | Дополнительная информация |
| Полное наименование юридического лица | НаимЮЛПолн | А | T(1-1000) | О | |
| Основной государственный регистрационный номер юридического лица | ОГРН | А | T(=13) | О | Типовой элемент <ОГРНТип> |
| Идентификационный номер налогоплательщика (ИНН) | ИННЮЛ | А | T(=10) | О | Типовой элемент <ИННЮЛТип> |
Таблица 4.4
Сведения об операторе - индивидуальном предпринимателе (СвИП)
| Наименование элемента | Сокращенное наименование (код) элемента | Признак типа элемента | Формат элемента | Признак обязательности элемента | Дополнительная информация |
| Основной государственный регистрационный номер индивидуального предпринимателя | ОГРНИП | А | T(=15) | О | Типовой элемент <ОГРНИПТип> |
| Идентификационный номер налогоплательщика (ИНН) | ИННФЛ | А | T(=12) | О | Типовой элемент <ИННФЛТип> |
| Фамилия, имя, отчество (при наличии) | ФИО | С | | О | Типовой элемент <ФИОТип>.Состав элемента представлен в таблице 4.25 |
Таблица 4.5
Сведения, связанные с осуществлением майнинга цифровой валюты на объекте майнинговой инфраструктуры (СвОбъект)
| Наименование элемента | Сокращенное наименование (код) элемента | Признак типа элемента | Формат элемента | Признак обязательности элемента | Дополнительная информация |
| Информация об объекте майнинговой инфраструктуры | | ИнфОбъект | С | | О | Состав элемента представлен в таблице 4.6 |
| Место нахождения технических и программно-аппаратных средств, используемых для выпуска цифровой валюты лицом, которому оказаны услуги по предоставлению майнинговой инфраструктуры | Адрес | С | | О | Типовой элемент <АдрФИАСМайнИнфрТип>.Состав элемента представлен в таблице 4.19 |
| Сведения, связанные с осуществлением майнинга цифровой валюты | СвМайнер | С | | ОМ | Состав элемента представлен в таблице 4.7 |
Таблица 4.6
Информация об объекте майнинговой инфраструктуры (ИнфОбъект)
| Наименование элемента | Сокращенное наименование (код) элемента | Признак типа элемента | Формат элемента | Признак обязательности элемента | Дополнительная информация |
| Идентификатор места нахождения объекта в государственном адресном реестре | ИдНом | А | T(1-36) | О | Идентификатор места нахождения объекта майнинговой инфраструктуры в государственном адресном реестре |
| Кадастровый номер | КадастрНом | А | T(1-100) | Н | Кадастровый номер места нахождения объекта майнинговой инфраструктуры. Заполняется в случае заполнения адреса ниже 10 уровня детализации |
| Место нахождения объекта майнинговой инфраструктуры (строка) | АдрСтрока | А | T(1-255) | О | Строковое значение места нахождения объекта майнинговой инфраструктуры. |
Таблица 4.7
Сведения, связанные с осуществлением майнинга цифровой валюты (СвМайнер)
| Наименование элемента | Сокращенное наименование (код) элемента | Признак типа элемента | Формат элемента | Признак обязательности элемента | Дополнительная информация |
| Сведения о юридическом лице, осуществляющем майнинг цифровой валюты | | СвЮЛ | С | | О | Состав элемента представлен в таблице 4.8 |
| Сведения о физическом лице, осуществляющем майнинг цифровой валюты | | СвФЛ | С | | О | Состав элемента представлен в таблице 4.9 |
| Сведения о индивидуальном предпринимателе, осуществляющем майнинг цифровой валюты | СвИП | С | | О | Состав элемента представлен в таблице 4.10 |
| Сведения, связанные с осуществлением майнинга цифровой валюты лицом, осуществляющим майнинг цифровой валюты | СвМайнинг | С | | ОМ | Состав элемента представлен в таблице 4.11 |
Таблица 4.8
Сведения о юридическом лице, осуществляющем майнинг цифровой валюты (СвЮЛ)
| Наименование элемента | Сокращенное наименование (код) элемента | Признак типа элемента | Формат элемента | Признак обязательности элемента | Дополнительная информация |
| Полное наименование юридического лица | НаимЮЛПолн | А | T(1-1000) | О | |
| Основной государственный регистрационный номер юридического лица | ОГРН | А | T(=13) | О | Типовой элемент <ОГРНТип> |
| ИНН юридического лица | ИННЮЛ | А | T(=10) | О | Типовой элемент <ИННЮЛТип> |
Таблица 4.9
Сведения о физическом лице, осуществляющем майнинг цифровой валюты (СвФЛ)
| Наименование элемента | Сокращенное наименование (код) элемента | Признак типа элемента | Формат элемента | Признак обязательности элемента | Дополнительная информация |
| ИНН физического лица | ИННФЛ | А | T(=12) | Н | Типовой элемент <ИННФЛТип> |
| Фамилия, имя, отчество (при наличии) | ФИО | С | | О | Типовой элемент <ФИОТип>.Состав элемента представлен в таблице 4.25 |
| Сведения о документе, удостоверяющем личность | УдЛичн | С | | О | Типовой элемент <УдЛичнФЛТип>.Состав элемента представлен в таблице 4.24 |
Таблица 4.10
Сведения о индивидуальном предпринимателе, осуществляющем майнинг цифровой валюты (СвИП)
| Наименование элемента | Сокращенное наименование (код) элемента | Признак типа элемента | Формат элемента | Признак обязательности элемента | Дополнительная информация |
| Основной государственный регистрационный номер индивидуального предпринимателя | ОГРНИП | А | T(=15) | О | Типовой элемент <ОГРНИПТип> |
| ИНН физического лица, зарегистрированного в качестве индивидуального предпринимателя | ИННФЛ | А | T(=12) | О | Типовой элемент <ИННФЛТип> |
| Фамилия, имя, отчество (при наличии) | ФИО | С | | О | Типовой элемент <ФИОТип>.Состав элемента представлен в таблице 4.25 |
Таблица 4.11
Сведения, связанные с осуществлением майнинга цифровой валюты лицом, осуществляющим майнинг цифровой валюты (СвМайнинг)
| Наименование элемента | Сокращенное наименование (код) элемента | Признак типа элемента | Формат элемента | Признак обязательности элемента | Дополнительная информация |
| Сведения о техническом (программно-аппаратном) средстве, используемом для майнинга цифровой валюты, и количестве потребляемой им электроэнергии | СвОборуд | С | | ОМ | Состав элемента представлен в таблице 4.12 |
| Сведения о реквизите информационного ресурса в информационно-телекоммуникационной сети "Интернет", отображающего в режиме реального времени информацию о процессе работы майнинга цифровой валюты | СвВотчер | С | | О | Состав элемента представлен в таблице 4.15 |
| Сведения о выпущенной цифровой валюте | СвВыпВалют | С | | ОМ | Состав элемента представлен в таблице 4.16 |
| Тариф за электроэнергию, выставляемый лицам, осуществляющим майнинг цифровой валюты, кв/ч | Тариф | П | N(6.5) | ОМ | |
| Объем потребленной для майнинга цифровой валюты электроэнергии по конкретному тарифу, кВт/ч | ОбъемЭнерг | П | N(15.2) | ОМ | |
Таблица 4.12
Сведения о техническом (программно-аппаратном) средстве, используемом для майнинга цифровой валюты, и количестве потребляемой им электроэнергии (СвОборуд)
| Наименование элемента | Сокращенное наименование (код) элемента | Признак типа элемента | Формат элемента | Признак обязательности элемента | Дополнительная информация |
| Сведения об оборудовании, присутствующем в справочнике оборудования | | СвОборудСправоч | С | | О | Состав элемента представлен в таблице 4.13 с информацией об оборудовании для майнинга цифровых валют, размещенном на официальном сайте Федеральной налоговой службы в информационно-телекоммуникационной сети "Интернет" |
| Сведения об оборудовании, отсутствующем в справочнике оборудования | СвОборудПроизвольн | С | | О | Состав элемента представлен в таблице 4.14 |
Таблица 4.13
Сведения о об оборудовании, присутствующем в справочнике оборудования (СвОборудСправоч)
| Наименование элемента | Сокращенное наименование (код) элемента | Признак типа элемента | Формат элемента | Признак обязательности элемента | Дополнительная информация |
| Код оборудования | КодОборуд | А | T(=5) | ОК | Типовой элемент <КРОБОРУДип>.Принимает значение в соответствии со справочником оборудования для майнинга цифровых валют, размещенным на официальном сайте Федеральной налоговой службы в информационно-телекоммуникационной сети "Интернет" |
| Заводской (серийный) номер оборудования | ЗаводНом | А | T(1-255) | О | |
| Количество часов, затраченных на эксплуатацию оборудования | КоличЧасЭкспл | А | N(4) | О | Принимает значение от 1 до 2208 |
Таблица 4.14
Сведения об оборудовании, отсутствующем в справочнике оборудования (СвОборудПроизвольн)
| Наименование элемента | Сокращенное наименование (код) элемента | Признак типа элемента | Формат элемента | Признак обязательности элемента | Дополнительная информация |
| Производитель оборудования | Марка | А | T(1-40) | О | |
| Модель оборудования | Модель | А | T(1-50) | О | |
| Способ майнинга цифровых валют, поддерживаемый оборудованием | Алгоритм | А | T(=4) | ОК | Типовой элемент <КРАЛГТип>.Принимает значение в соответствии со справочником алгоритмов майнинга цифровых валют, размещенным на официальном сайте Федеральной налоговой службы в информационно-телекоммуникационной сети "Интернет" |
| Вычислительная мощность оборудования (показатель вычислительной мощности оборудования) | ВычислитМощн | А | N(18.14) | О | |
| Количество потребляемой энергии | КоличЭнерг | А | N(10) | О | |
| заводской (серийный) номер оборудования | ЗаводНом | А | T(1-255) | О | |
| Количество часов, затраченных на эксплуатацию оборудования | КоличЧасЭкспл | А | N(4) | О | Принимает значение от 1 до 2208 |
Таблица 4.15
Сведения об информационном ресурсе в информационно-телекоммуникационной сети "Интернет", отображающего в режиме реального времени информацию о процессе работы майнинга цифровой валюты (СвВотчер)
| Наименование элемента | Сокращенное наименование (код) элемента | Признак типа элемента | Формат элемента | Признак обязательности элемента | Дополнительная информация |
| Признак выпуска цифровой валюты лицом, осуществляющим майнинг без использования информационного ресурса в информационно-телекоммуникационной сети "Интернет", отображающего в режиме реального времени информацию о процессе работы майнинга цифровой валюты | | ПрОтсВотчер | П | T(=1) | ОК | Принимает значение:1 - лицо, осуществляющее майнинг цифровой валюты, которое обеспечивает выпуск цифровой валюты без использования информационного ресурса в информационно-телекоммуникационной сети "Интернет", отображающего в режиме реального времени информацию о процессе работы майнинга цифровой валюты |
| Ссылка на информационный ресурс в информационно-телекоммуникационной сети "Интернет", отображающего в режиме реального времени информацию о процессе работы майнинга цифровой валюты | СсылкаВотчер | П | T(1-1000) | ОМ | |
Таблица 4.16
Сведения о выпущенной цифровой валюте (СвДобытВалют)
| Наименование элемента | Сокращенное наименование (код) элемента | Признак типа элемента | Формат элемента | Признак обязательности элемента | Дополнительная информация |
| Сведения о наименовании цифровой валюты и объеме выпущенной цифровой валюты | СвВалют | С | | ОМ | Состав элемента представлен в таблице 4.17 |
| Признак выпущенной цифровой валюты лицом, осуществляющим майнинг цифровой валюты без участия в майнинг-пуле | | ПрОтсПул | П | T(=1) | ОК | Принимает значение:1 - лицо, осуществляющее майнинг цифровой валюты без участия в майнинг-пуле |
| Наименование майнинг-пула | СсылкаПул | П | T(1-1000) | О | Ссылка на указатель страницы майнинг-пула в информационно-телекоммуникационной сети "Интернет" |
Таблица 4.17
Сведения о наименовании цифровой валюты и объеме выпущенной цифровой валюты (СвВалют)
| Наименование элемента | Сокращенное наименование (код) элемента | Признак типа элемента | Формат элемента | Признак обязательности элемента | Дополнительная информация |
| Наименование цифровой валюты, выпущенной лицом, осуществляющим майнинг цифровой валюты | КодВалют | А | T(=4) | ОК | Типовой элемент <КРВАЛТип>.Принимает значение в соответствии со справочником получаемых путем майнинга видов цифровых валют, размещенным на официальном сайте Федеральной налоговой службы в информационно-телекоммуникационной сети "Интернет" |
| Объем цифровой валюты, выпущенной лицом, осуществляющим майнинг цифровой валюты | Сумма | А | N(25.16) | О | |
| Цифровой код зачисленной на адрес-идентификатор лица, осуществляющего майнинг цифровой валюты | КодВалютЗачис | А | T(=4) | НК | Типовой элемент <КРВАЛТип>.Принимает значение в соответствии с справочником получаемых путем майнинга видов цифровых валют, размещенным на официальном сайте Федеральной налоговой службы в информационно-телекоммуникационной сети "Интернет".Значение элемента не должно совпадать со значением элемента <КодВалют> |
Таблица 4.18
Сведения о лице, подписавшем документ (Подписант)
| Наименование элемента | Сокращенное наименование (код) элемента | Признак типа элемента | Формат элемента | Признак обязательности элемента | Дополнительная информация |
| Номер контактного телефона | Тлф | А | T(1-20) | Н | |
| Фамилия, имя, отчество (при наличии) лица, подписавшего документ | ФИО | С | | О | Типовой элемент <ФИОТип>.Состав элемента представлен в таблице 4.25 |
Таблица 4.19
Сведения о месте нахождения оборудования (АдрФИАСМайнИнфрТип)
| Наименование элемента | Сокращенное наименование (код) элемента | Признак типа элемента | Формат элемента | Признак обязательности элемента | Дополнительная информация |
| Идентификатор места нахождения оборудования в государственном адресном реестре | ИдНом | А | T(1-36) | О | Идентификатор места нахождения оборудования майнинговой инфраструктуры в государственном адресном реестре |
| Кадастровый номер | КадастрНом | А | T(1-100) | Н | Кадастровый номер места нахождения оборудования. Указывается в случае заполнения места нахождения ниже 10 уровня детализации |
| Коды субъектов Российской Федерации и иных территорий | Регион | П | T(=2) | ОК | Типовой элемент <ССРФТип>.Принимает значение в соответствии с приложением N 2 к Порядку заполнения (представления) налоговой декларации по налогу на добавленную стоимость, утвержденному приказом ФНС России от 05.11.2024 N ЕД-7-3/989@ (зарегистрирован Минюстом России 16.12.2024, регистрационный N 80579) |
| Муниципальный район/городской округ/внутригородская территория города федерального значения/муниципальный округ/федеральная территория | МуниципРайон | С | | Н | Типовой элемент <ВидНаимКодТип>.Состав элемента представлен в таблице 4.20.Элемент обязателен, если значение элемента <Регион> не равно 99. |
| Городское поселение/сельское поселение/межселенная территория в составе муниципального района/внутригородской район городского округа | ГородСелПоселен | С | | Н | Типовой элемент <ВидНаимКодТип>.Состав элемента представлен в таблице 4.20 |
| Населенный пункт (город, деревня, село и прочее) | НаселенПункт | С | | Н | Типовой элемент <ВидНаимТип>.Состав элемента представлен в таблице 4.21 |
| Элемент планировочной структуры | ЭлПланСтруктур | С | | Н | Типовой элемент <ТипНаимТип>.Состав элемента представлен в таблице 4.22 |
| Элемент улично-дорожной сети | ЭлУлДорСети | С | | Н | Типовой элемент <ТипНаимТип>.Состав элемента представлен в таблице 4.22 |
| Здание/сооружение | Здание | С | | НМ | Типовой элемент <НомерТип>.Состав элемента представлен в таблице 4.23.Признак множественности элемента М может принимать значение от 0 до 3 |
| Помещение в пределах здания, сооружения | ПомещЗдания | С | | Н | Типовой элемент <НомерТип>.Состав элемента представлен в таблице 4.23 |
| Помещение в пределах квартиры | ПомещКвартиры | С | | Н | Типовой элемент <НомерТип>.Состав элемента представлен в таблице 4.23 |
Таблица 4.20
Сведения о виде (коде) и наименовании элемента места нахождения (ВидНаимКодТип)
| Наименование элемента | Сокращенное наименование (код) элемента | Признак типа элемента | Формат элемента | Признак обязательности элемента | Дополнительная информация |
| Вид (код) элемента | ВидКод | А | T(=1) | ОК | Принимает значения:для элемента <МуниципРайон>1 - муниципальный район |2 - городской округ |3 - внутригородская территория города федерального значения |4 - муниципальный округ |5 - федеральная территориядля элемента <ГородСелПоселен>1 - городское поселение |2 - сельское поселение |3 - межселенная территория в составе муниципального района |4 - внутригородской район городского округа |
| Наименование элемента | Наим | А | T(1-255) | О | |
Таблица 4.21
Сведения о виде и наименовании адресного элемента (ВиДНаимТип)
| Наименование элемента | Сокращенное наименование (код) элемента | Признак типа элемента | Формат элемента | Признак обязательности элемента | Дополнительная информация |
| Вид элемента | Вид | А | T(1-50) | О | |
| Наименование элемента | Наим | А | T(1-255) | О | |
Таблица 4.22
Сведения о типе и наименовании адресного элемента (ТипНаимТип)
| Наименование элемента | Сокращенное наименование (код) элемента | Признак типа элемента | Формат элемента | Признак обязательности элемента | Дополнительная информация |
| Тип элемента | Тип | А | T(1-50) | О | |
| Наименование элемента | Наим | А | T(1-255) | О | |
Таблица 4.23
Сведения о номере адресного элемента (НомерТип)
| Наименование элемента | Сокращенное наименование (код) элемента | Признак типа элемента | Формат элемента | Признак обязательности элемента | Дополнительная информация |
| Тип элемента | Тип | А | T(1-50) | О | |
| Номер элемента | Номер | А | T(1-255) | О | |
Таблица 4.24
Сведения о документе, удостоверяющем личность (УдЛичнФЛТип)
| Наименование элемента | Сокращенное наименование (код) элемента | Признак типа элемента | Формат элемента | Признак обязательности элемента | Дополнительная информация |
| Код вида документа | КодВидДок | А | T(=2) | ОК | Типовой элемент <СПДУЛТип>.Принимает значение:03 - свидетельство о рождении |21 - паспорт гражданина Российской Федерации |91 - иные документы |
| Серия и номер | СерНомДок | А | T(1-25) | О | |
Таблица 4.25
Фамилия, имя, отчество (ФИОТип)
| Наименование элемента | Сокращенное наименование (код) элемента | Признак типа элемента | Формат элемента | Признак обязательности элемента | Дополнительная информация |
| Фамилия | Фамилия | А | T(1-60) | О | |
| Имя | Имя | А | T(1-60) | О | |
| Отчество | Отчество | А | T(1-60) | Н | |
Приложение N 2
к приказу ФНС России
от 28 апреля 2025 г. N ЕД-7-15/429@
СОСТАВ СООБЩАЕМЫХ В НАЛОГОВЫЙ ОРГАН СВЕДЕНИЙ, УКАЗАННЫХ В ПУНКТЕ 1 СТАТЬИ 86.5 НАЛОГОВОГО КОДЕКСА РОССИЙСКОЙ ФЕДЕРАЦИИ
| N п/п | Наименование элемента |
| | Информация о файле сведений |
| 1. | Идентификатор файла |
| 2. | Версия программы, с помощью которой сформирован файл |
| 3. | Версия формата |
| | Информация о виде сведений и периоде, за который представляются сведения |
| 1. | Код формы документа по классификатору налоговых документов (КНД) |
| 2. | Дата формирования документа |
| 3. | Отчетный год |
| 4. | Отчетный квартал |
| 5. | Номер корректировки |
| | Сведения об операторе майнинговой инфраструктуры |
| 1. | Сведения об операторе майнинговой инфраструктуры - юридическом лице |
| 1.1. | Полное наименование юридического лица |
| 1.2. | Основной государственный регистрационный номер (ОГРН) |
| 1.3. | Идентификационный номер налогоплательщика (ИНН) |
| 2. | Сведения об операторе майнинговой инфраструктуры - индивидуальном предпринимателе |
| 2.1. | Фамилия, имя, отчество (при наличии) индивидуального предпринимателя |
| 2.2. | Основной государственный регистрационный номер индивидуального предпринимателя (ОГРНИП) |
| 2.3. | Идентификационный номер налогоплательщика (ИНН) |
| | Информация об объекте майнинговой инфраструктуры |
| 1. | Место нахождения технических и программно-аппаратных средств, используемых для выпуска цифровой валюты лицами, которым оказаны услуги по предоставлению майнинговой инфраструктуры |
| 2. | Цена (тариф), по которой осуществляется расчет за электрическую энергию (мощность) между оператором майнинговой инфраструктуры и лицами, которым оказаны услуги по предоставлению майнинговой инфраструктуры |
| 3. | Суммарный объем потребленной для майнинга цифровой валюты электроэнергии техническими и программно-аппаратными средствами по конкретной цене (тарифу) |
| 4. | Сведения о лице, которому оказаны услуги по предоставлению майнинговой инфраструктуры |
| 4.1. | Сведения о юридическом лице, которому оказаны услуги по предоставлению майнинговой инфраструктуры |
| а) | Полное наименование юридического лица |
| б) | Основной государственный регистрационный номер (ОГРН) |
| в) | Идентификационный номер налогоплательщика (ИНН) |
| 4.2. | Сведения об индивидуальном предпринимателе, которому оказаны услуги по предоставлению майнинговой инфраструктуры |
| а) | Фамилия, имя, отчество (при наличии) индивидуального предпринимателя |
| б) | Основной государственный регистрационный номер индивидуального предпринимателя (ОГРНИП) |
| в) | Идентификационный номер налогоплательщика (ИНН) |
| 4.3. | Сведения о физическом лице, которому оказаны услуги по предоставлению майнинговой инфраструктуры |
| а) | Фамилия, имя, отчество (при наличии) |
| б) | Идентификационный номер налогоплательщика (ИНН) |
| в) | Сведения о документе, удостоверяющем личность (серия, номер) |
| 4.4. | Сведения, связанные с осуществлением майнинга цифровой валюты |
| а) | Вид полученной цифровой валюты |
| б) | Код полученной цифровой валюты (при наличии оборудования в справочнике) |
| в) | Объем полученной цифровой валюты |
| г) | Сведения об информационном ресурсе в информационно-телекоммуникационной сети "Интернет", отображающем в режиме реального времени информацию о процессе работы майнинга цифровой валюты, либо признак отсутствия факта использования указанного информационного ресурса |
| д) | ссылка на адрес информационного ресурса в информационно-телекоммуникационной сети "Интернет", отображающего в режиме реального времени информацию о процессе работы майнинга цифровой валюты, либо признак отсутствия факта использования указанного информационного ресурса |
| 5. | Сведения о технических и программно-аппаратных средствах, используемых для выпуска цифровой валюты лицом, которому оказаны услуги по представлению майнинговой инфраструктуры |
| 5.1. | Код вида оборудования (при наличии оборудования в справочнике) |
| 5.2. | Наименование производителя оборудования для майнинга цифровых валют |
| 5.3. | Наименование модели оборудования |
| 5.4. | Способ выпуска цифровой валюты, применяемый оборудованием для выпуска цифровой валюты |
| 5.5. | Максимальная вычислительная мощность оборудования |
| 5.6. | Количество потребляемой оборудованием энергии |
| 5.7. | Заводской (серийный) номер оборудования |
| 5.8. | Количество часов, затраченных на эксплуатацию оборудования |
| | Сведения о лице, подписавшем документ |
| 1. | Контактный телефон |
| 2. | Фамилия, имя, отчество (при наличии) |