Приказ ФНС РФ от 04.09.2025 N ЕД-7-3/767@

"Об утверждении формы и формата представления в электронной форме годового отчета о деятельности иностранной организации в Российской Федерации"
Редакция от 04.09.2025 — Вступит в силу с 01.01.2026

Данный документ вступает в силу (с 01.01.2026) по истечении одного месяца со дня его официального опубликования, но не ранее 01.01.2026, и применяется начиная с представления годового отчета о деятельности иностранной организации в РФ за 2025 год (пункт 3).


Зарегистрировано в Минюсте России 28 октября 2025 г. N 83976


ФЕДЕРАЛЬНАЯ НАЛОГОВАЯ СЛУЖБА

ПРИКАЗ

от 4 сентября 2025 г. N ЕД-7-3/767@

ОБ УТВЕРЖДЕНИИ ФОРМЫ И ФОРМАТА ПРЕДСТАВЛЕНИЯ В ЭЛЕКТРОННОЙ ФОРМЕ ГОДОВОГО ОТЧЕТА О ДЕЯТЕЛЬНОСТИ ИНОСТРАННОЙ ОРГАНИЗАЦИИ В РОССИЙСКОЙ ФЕДЕРАЦИИ

В соответствии с абзацем первым пункта 4 статьи 31 части первой Налогового кодекса Российской Федерации, абзацем вторым пункта 8 статьи 307 части второй Налогового кодекса Российской Федерации, а также абзацем первым пункта 1, подпунктом 5.9.37 пункта 5 Положения о Федеральной налоговой службе, утвержденного постановлением Правительства Российской Федерации от 30.09.2004 N 506, в целях реализации положений главы 25 "Налог на прибыль организаций" части второй Налогового кодекса Российской Федерации приказываю:

1. Утвердить:

форму годового отчета о деятельности иностранной организации в Российской Федерации согласно приложению N 1 к настоящему приказу;

формат представления в электронной форме годового отчета о деятельности иностранной организации в Российской Федерации согласно приложению N 2 к настоящему приказу.

2. Признать не подлежащим применению приказ Министерства Российской Федерации по налогам и сборам от 16.01.2004 N БГ-3-23/19 "Об утверждении формы Годового отчета о деятельности иностранной организации в Российской Федерации" (зарегистрирован Министерством юстиции Российской Федерации 04.02.2004, регистрационный N 5523).

3. Установить, что настоящий приказ вступает в силу по истечении одного месяца со дня его официального опубликования, но не ранее 1 января 2026 года, и применяется начиная с представления годового отчета о деятельности иностранной организации в Российской Федерации за 2025 год.

4. Контроль за исполнением настоящего приказа возложить на заместителя руководителя Федеральной налоговой службы, координирующего методологическое и организационное обеспечение работы налоговых органов по вопросам исчисления в соответствующий бюджет налогов и сборов, иных обязательных платежей (за исключением транспортного налога, налога на имущество организаций, налога на имущество физических лиц, земельного налога, налога на доходы физических лиц, страховых взносов).

Руководитель

Федеральной налоговой службы

Д.В. ЕГОРОВ

Приложение N 1

к приказу ФНС России

от 04.09.2025 N ЕД-7-3/767@

               ИНН                      
  3430 1012                            
               КПП          Стр.001      

Форма по КНД 1113020

ГОДОВОЙ ОТЧЕТ О ДЕЯТЕЛЬНОСТИ ИНОСТРАННОЙ ОРГАНИЗАЦИИ В РОССИЙСКОЙ ФЕДЕРАЦИИ

Номер            Налоговый период     Отчетный год     
корректировки <1>        (код)                     
                                       
Представляется в налоговый орган (код)                     
                                       
                                       
                                       
                                       
                                       
                                       
                                       
                                       
                                       
(полное наименование иностранной организации)
                                       
Код государства (территории) регистрации по Общероссийскому классификатору стран мира (цифровой)       
                                       
Код государства (территории) налогового резидентства иностранной       
организации по Общероссийскому классификатору стран мира (цифровой)            
                                       
Номер контактного телефона                        
                                       
На    страницах с приложением подтверждающих документов или их копий на     листах 
                                       
 Достоверность и полноту сведений,    Заполняется работником  
 указанных в настоящем отчете,    налогового органа  
 подтверждаю:                      
                     Сведения о представлении отчета  
   1 - руководитель отделения <2>                         
   иностранной организации      Данный отчет представлен (код)        
   2 - представитель руководителя                         
   отделения <2> иностранной      на    страницах       
   организации, руководителя                         
   иностранной организации <3>                         
                                       
                    с приложением подтверждающих документов   
                                       
                    или их копий на     листах 
                                       
                    Дата            
                    представления  .  .      
(фамилия, имя, отчество <4> полностью) отчета            
                                       
Подпись    Дата  .  .                        
                                       
Наименование документа, подтверждающего                    
полномочия представителя руководителя                    
отделения <2> иностранной организации,                    
руководителя иностранной организации <3>                    
                                       
                    Фамилия, имя,  Подпись 
                    отчество <4>          
                                       
                                       

<1> Принимает значение: 0 - первичный, 1, 2, 3 и так далее - уточненный.

<2> Для целей главы 25 Налогового кодекса Российской Федерации филиал, представительство, отделение, бюро, контора, агентство, любое другое обособленное подразделение или иное место деятельности организации, через которое организация регулярно осуществляет предпринимательскую деятельность на территории Российской Федерации (относится ко всем листам документа).

<3> При наличии зависимого агента.

<4> Отчество указывается при наличии.

                                       

               ИНН                      
  3430 1029                            
               КПП          Стр.         

Раздел 1. Общие сведения о деятельности иностранной организации

Показатели  Код  Значения показателей
                       строки            
         1            2  3
                                       
Дата начала осуществления деятельности на территории  010    .  .    
Российской Федерации                  
                                       
Дата окончания осуществления деятельности  020    .  .    
на территории Российской Федерации                  
                               1 - да     
В отчетный год на территории Российской Федерации  030            
осуществлялась деятельность через постоянное          0 - нет     
представительство для целей главы 25 Налогового                  
кодекса Российской Федерации и (или) соглашения                  
(конвенции, договора) об избежании двойного налогообложения                  
                                       
Рассматривается как постоянное представительство деятельность:                  
                               1 - да     
отделения иностранной организацииы  040    0 - нет     
                               1 - да     
иной организации (зависимого агента)  050    0 - нет     
                               1 - да     
физического лица (зависимого агента)  060    0 - нет     
                               1 - да     
В отчетный год на территории Российской Федерации  070    0 - нет     
осуществлялась деятельность подготовительного,                  
вспомогательного характера (за исключением деятельности                  
подготовительного, вспомогательного характера в пользу третьих лиц)                  
                               1 - да     
В отчетный год на территории Российской Федерации  080    0 - нет     
осуществлялась деятельность подготовительного,                  
вспомогательного характера в пользу третьих лиц                  
                                       
Код причины постановки на учет отделения иностранной  090            
организации, которым ведется налоговый учет и представляются                  
налоговые декларации по налогу на прибыль организаций                  
при расчете налогооблагаемой прибыли в целом                  
по группе отделений с учетом норм пункта 4 статьи 307                  
Налогового кодекса Российской Федерации                  
                                       
Методика распределения иностранной организацией  100            
доходов (расходов) между иностранной организацией                  
и ее постоянными представительствами <1>                  
                                       
                                       
                                       
                                       
                                       
                                       
                                       
                                       
                                       
                                       
                                       
                                       
                                       
                                       
                                       
                                       
                                       
                                       
                                       
                                       
                                       
                                       
                                       
                                       
                                       
                                       
                                       
                                       
                                       
                                       
                                       


<1> В произвольной форме.

                                       

               ИНН                      
  3430 1036                            
               КПП          Стр.         

(продолжение Раздела 1)

Перечень наименований регистров бухгалтерского учета, применяемых отделением при ведении бухгалтерского учета 110

Наименование регистров бухгалтерского учета
                                       
1.                                       
                                       
2.                                       
                                       
3.                                       
                                       
4.                                       
                                       
5.                                       
                                       
6.                                       
                                       
7.                                       
                                       
8.                                       
                                       
9.                                       
                                       
10.                                       
                                       
11.                                       
                                       
12.                                       
                                       
13.                                       
                                       
14.                                       
                                       
15.                                       
                                       
16.                                       
                                       
17.                                       
                                       
18.                                       
                                       
19.                                       
                                       
20.                                       
                                       
21.                                       
                                       
22.                                       
                                       
23.                                       
                                       
24.                                       
                                       
25.                                       
                                       

               ИНН                      
  3430 1043                            
               КПП          Стр.         

(продолжение Раздела 1)

Перечень применяемых отделением счетов бухгалтерского учета 120

Номер счета  Наименование счета бухгалтерского учета
                                       
1.                                       
                                       
                                       
                                       
                                       
                                       
2.                                       
                                       
                                       
                                       
                                       
                                       
3.                                       
                                       
                                       
                                       
                                       
                                       
4.                                       
                                       
                                       
                                       
                                       
                                       
5.                                       
                                       
                                       
                                       
                                       
                                       
6.                                       
                                       
                                       
                                       
                                       
                                       
7.                                       
                                       
                                       
                                       
                                       
                                       
8.                                       
                                       
                                       
                                       
                                       
                                       

               ИНН                      
  3430 1050                            
               КПП          Стр.         

(продолжение Раздела 1)

Перечень наименований регистров налогового учета, применяемых отделением 130

Наименование регистров налогового учета
                                       
1.                                       
                                       
2.                                       
                                       
3.                                       
                                       
4.                                       
                                       
5.                                       
                                       
6.                                       
                                       
7.                                       
                                       
8.                                       
                                       
9.                                       
                                       
10.                                       
                                       
11.                                       
                                       
12.                                       
                                       
13.                                       
                                       
14.                                       
                                       
15.                                       
                                       
16.                                       
                                       
17.                                       
                                       
18.                                       
                                       
19.                                       
                                       
20.                                       
                                       
21.                                       
                                       
22.                                       
                                       
23.                                       
                                       
24.                                       
                                       
25.                                       
                                       

               ИНН                      
  3430 1067                            
               КПП          Стр.         

Раздел 2. Финансовые данные

Отчетная дата 005    .  .                    

Активы (в рублях)

Наименование показателя Код  На отчетную дату На начало года/На конец года
         строки                           
1 2  3 4/5
                                       
Нематериальные активы 010                           
                                       
                                       
                                       
Основные средства 020                           
                                       
                                       
                                       
Финансовые вложения 030                           
                                       
                                       
                                       
Запасы 040                           
                                       
                                       
                                       
Незавершенное 050                           
производство                               
                                       
                                       
Товары 060                           
                                       
                                       
                                       
Дебиторская 070                           
задолженность                               
                                       
                                       
Финансовые вложения 080                           
(за исключением                               
денежных эквивалентов)                               
                                       
Денежные средства и 090                           
денежные эквиваленты                               
                                       
                                       
Иные активы, 100                           
не отраженные по стр.                               
010 - 090                               
                                       
Всего активов 110                           
                                       
                                       
                                       

               ИНН                      
  3430 1074                            
               КПП          Стр.         

(продолжение Раздела 2)

Пассивы (в рублях)

Наименование показателя Код  На отчетную дату На начало года/На конец года
         строки                           
1 2  3 4/5
                                       
Заемные средства 120                           
                                       
                                       
                                       
Оценочные обязательства 130                           
                                       
                                       
                                       
Кредиторская 140                           
задолженность                               
                                       
                                       
Авансы полученные 150                           
                                       
                                       
                                       
Прочие обязательства 160                           
                               
                                       
                                       
Иные пассивы, 170                           
не отраженные по стр. 120 - 160                               
                                       
                                       
Всего пассивов 180                           
                                       
                                       
                                       

Приложение N 2

к приказу ФНС России

от 04.09.2025 N ЕД-7-3/767@

ФОРМАТ ПРЕДСТАВЛЕНИЯ В ЭЛЕКТРОННОЙ ФОРМЕ ГОДОВОГО ОТЧЕТА О ДЕЯТЕЛЬНОСТИ ИНОСТРАННОЙ ОРГАНИЗАЦИИ В РОССИЙСКОЙ ФЕДЕРАЦИИ

I. ОБЩИЕ СВЕДЕНИЯ

1. Настоящий формат описывает требования к XML-файлам (далее - файл обмена) передачи в налоговые органы в электронной форме годового отчета о деятельности иностранной организации в Российской Федерации в налоговые органы.

2. Номер версии настоящего формата 5.01, часть 343.

II. ОПИСАНИЕ ФАЙЛА ОБМЕНА

3. Имя файла обмена должно иметь следующий вид:

R_T_A_K_O_GGGGMMDD_N, где:

R_T - префикс, принимающий значение NO_GODOTIO;

A_K - идентификатор получателя информации, где: A - идентификатор получателя, которому направляется файл обмена, K - идентификатор конечного получателя, для которого предназначена информация из данного файла обмена. Передача файла от отправителя к конечному получателю (K) может осуществляться в несколько этапов через другие налоговые органы, осуществляющие передачу файла на промежуточных этапах, которые обозначаются идентификатором A. В случае передачи файла от отправителя к конечному получателю при отсутствии налоговых органов, осуществляющих передачу на промежуточных этапах, значения идентификаторов A и K совпадают. Каждый из идентификаторов (A и K) имеет вид для налоговых органов - четырехразрядный код налогового органа;

O - идентификатор отправителя информации, имеет вид:

для организаций - девятнадцатиразрядный код (идентификационный номер налогоплательщика (далее - ИНН) и код причины постановки на учет (далее - КПП) организации (обособленного подразделения);

для физических лиц - двенадцатиразрядный код (ИНН физического лица);

GGGG - год формирования передаваемого файла, MM - месяц, DD - день;

N - идентификационный номер файла. (Длина - от 1 до 36 знаков. Идентификационный номер файла должен обеспечивать уникальность файла).

Расширение имени файла - XML. Расширение имени файла может указываться как строчными, так и прописными буквами.

Параметры первой строки файла обмена

Первая строка XML-файла должна иметь следующий вид:

<?xml version ="1.0" encoding ="windows-1251"?>

Имя файла, содержащего XML-схему файла обмена, должно иметь следующий вид:

NO_GODOTIO_1_343_00_05_01_xx, где xx - номер версии схемы.

Расширение имени файла - xsd.

XML-схема файла обмена приводится отдельным файлом и размещается на официальном сайте Федеральной налоговой службы в информационно-телекоммуникационной сети "Интернет".

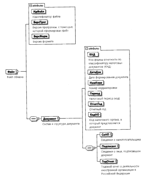
4. Логическая модель файла обмена представлена в виде диаграммы структуры файла обмена на рисунке 1 настоящего формата. Элементами логической модели файла обмена являются элементы и атрибуты XML-файла. Перечень структурных элементов логической модели файла обмена и сведения о них приведены в таблицах 4.1 - 4.18 настоящего формата.

Для каждого структурного элемента логической модели файла обмена приводятся следующие сведения:

наименование элемента. Приводится полное наименование элемента. В строке таблицы могут быть описаны несколько элементов, наименования которых разделены символом "|". Такая форма записи применяется при наличии в файле обмена только одного элемента из описанных в этой строке;

сокращенное наименование (код) элемента. Приводится сокращенное наименование элемента. Синтаксис сокращенного наименования должен удовлетворять спецификации XML;

признак типа элемента. Может принимать следующие значения: "С" - сложный элемент логической модели (содержит вложенные элементы), "П" - простой элемент логической модели, реализованный в виде элемента XML-файла, "А" - простой элемент логической модели, реализованный в виде атрибута элемента XML-файла. Простой элемент логической модели не содержит вложенные элементы;

формат элемента. Формат элемента представляется следующими условными обозначениями: T - символьная строка; N - числовое значение (целое или дробное).

Формат символьной строки указывается в виде T(n-k) или T(=k), где: n - минимальное количество знаков, k - максимальное количество знаков, символ "-" - разделитель, символ "=" означает фиксированное количество знаков в строке. В случае если минимальное количество знаков равно 0, формат имеет вид T(0-k). В случае если максимальное количество знаков не ограничено, формат имеет вид T(n-).

Формат числового значения указывается в виде N(m.k), где: m - максимальное количество знаков в числе, включая целую и дробную часть числа без разделяющей десятичной точки и знака (для отрицательного числа), k - максимальное число знаков дробной части числа. Если число знаков дробной части числа равно 0 (то есть число целое), формат числового значения имеет вид N(m).

Для простых элементов, являющихся базовыми в XML, таких как элемент с типом "date", поле "Формат элемента" не заполняется. Для таких элементов в поле "Дополнительная информация" указывается тип базового элемента;

признак обязательности элемента определяет обязательность наличия элемента (совокупности наименования элемента и его значения) в файле обмена. Признак обязательности элемента может принимать следующие значения:

"О" - наличие элемента в файле обмена обязательно; "Н" - наличие элемента в файле обмена необязательно, то есть элемент может отсутствовать. Если элемент принимает ограниченный перечень значений (по классификатору, кодовому словарю), признак обязательности элемента дополняется символом "К". В случае если количество реализаций элемента может быть более одной, признак обязательности элемента дополняется символом "М".

К вышеперечисленным признакам обязательности элемента может добавляться значение "У" в случае описания в XML-схеме условий, предъявляемых к элементу в файле обмена, описанных в графе "Дополнительная информация";

дополнительная информация содержит, при необходимости, требования к элементу файла обмена, не указанные ранее. Для сложных элементов указывается ссылка на таблицу, в которой описывается состав данного элемента. Для элементов, принимающих ограниченный перечень значений из классификатора (кодового словаря), указывается соответствующее наименование классификатора (кодового словаря) или приводится перечень возможных значений. Для классификатора (кодового словаря) может указываться ссылка на его местонахождение. Для элементов, использующих пользовательский тип данных, указывается наименование типового элемента.

Рисунок 1. Диаграмма структуры файла обмена

Таблица 4.1

Файл обмена (Файл)

Наименование элементаСокращенное наименование (код) элементаПризнак типа элементаФормат элементаПризнак обязательности элементаДополнительная информация
Идентификатор файлаИдФайлАT(1-255)ОУСодержит (повторяет) имя сформированного файла (без расширения)
Версия программы, с помощью которой сформирован файлВерсПрогАT(1-40)О 
Версия форматаВерсФормАT(1-5)ОПринимает значение: 5.01
Состав и структура документаДокументС ОСостав элемента представлен в таблице 4.2

Таблица 4.2

Состав и структура документа (Документ)

Наименование элементаСокращенное наименование (код) элементаПризнак типа элементаФормат элементаПризнак обязательности элементаДополнительная информация
Код формы отчетности по классификатору налоговых документов (КНД)КНДАT(=7)ОКТиповой элемент <КНДТип>.
Принимает значение: 1113020
Дата формирования документаДатаДокАT(=10)ОТиповой элемент <ДатаТип>.
Дата в формате ДД.ММ.ГГГГ
Номер корректировкиНомКоррАN(3)ОПринимает значение:
0 - первичный документ,
1, 2, 3 и так далее - уточненный документ.
Для уточненного документа значение должно быть на 1 больше ранее принятого налоговым органом документа
Налоговый период (код)ПериодАT(=2)ОКПринимает значение:
34 - год |
46 - год |
50 - при прекращении деятельности обособленного подразделения иностранной организации
Отчетный годОтчетГодА ОТиповой элемент <xs:gYear>.
Год в формате ГГГГ
Код налогового органа, в который представляется документКодНОАT(=4)ОКТиповой элемент <СОНОТип>
Сведения о налогоплательщикеСвНПС ОСостав элемента представлен в таблице 4.3
Сведения о лице, подписавшем документПодписантС ОСостав элемента представлен в таблице 4.5
Годовой отчет о деятельности иностранной организации в Российской ФедерацииГодОтчетС ОСостав элемента представлен в таблице 4.7

Таблица 4.3

Сведения о налогоплательщике (СвНП)

Наименование элементаСокращенное наименование (код) элементаПризнак типа элементаФормат элементаПризнак обязательности элементаДополнительная информация
Код государства (территории) регистрации по Общероссийскому классификатору стран мира (цифровой)КодГосАT(=3)ОКТиповой элемент <ОКСМТип>.
Принимает значение в соответствии с Общероссийским классификатором стран мира
Код государства (территории) налогового резидентства иностранной организации по Общероссийскому классификатору стран мира (цифровой)КодНалРезАT(=3)ОКТиповой элемент <ОКСМТип>.
Принимает значение в соответствии с Общероссийским классификатором стран мира
Номер контактного телефонаТлфАT(1-20)Н 
Налогоплательщик - организацияНПЮЛС ОСостав элемента представлен в таблице 4.4

Таблица 4.4

Налогоплательщик - организация (НПЮЛ)

Наименование элементаСокращенное наименование (код) элементаПризнак типа элементаФормат элементаПризнак обязательности элементаДополнительная информация
Полное наименование иностранной организацииНаимОргАT(1-1000)О 
ИНН организацииИННЮЛАT(=10)ОТиповой элемент <ИННЮЛТип>
КПП организацииКППАT(=9)ОТиповой элемент <КППТип>

Таблица 4.5

Сведения о лице, подписавшем документ (Подписант)

Наименование элементаСокращенное наименование (код) элементаПризнак типа элементаФормат элементаПризнак обязательности элементаДополнительная информация
Признак лица, подписавшего документПрПодпАT(=1)ОКПринимает значение:
1 - руководитель отделения иностранной организации |
2 - представитель руководителя отделения иностранной организации, руководителя иностранной организации
Фамилия, имя, отчество (при наличии)ФИОС ОТиповой элемент <ФИОТип>.
Состав элемента представлен в таблице 4.18
Сведения о представителе руководителя иностранной организации, руководителя иностранной организацииСвПредС НУСостав элемента представлен в таблице 4.6.
Элемент обязателен при <ПрПодп>=2

Таблица 4.6

Сведения о представителе руководителя иностранной организации, руководителя иностранной организации (СвПред)

Наименование элементаСокращенное наименование (код) элементаПризнак типа элементаФормат элементаПризнак обязательности элементаДополнительная информация
Наименование документа, подтверждающего полномочия представителя руководителя отделения иностранной организации, руководителя иностранной организацииНаимДокАT(1-120)ОДля доверенности, совершенной в форме электронного документа, указывается только GUID доверенности

Таблица 4.7

Годовой отчет о деятельности иностранной организации в Российской Федерации (ГодОтчет)

Наименование элементаСокращенное наименование (код) элементаПризнак типа элементаФормат элементаПризнак обязательности элементаДополнительная информация
Сведения о деятельности организацииСведДеятС ОСостав элемента представлен в таблице 4.8
Финансовые данныеФинДанС ОСостав элемента представлен в таблице 4.13

Таблица 4.8

Сведения о деятельности организации (СведДеят)

Наименование элементаСокращенное наименование (код) элементаПризнак типа элементаФормат элементаПризнак обязательности элементаДополнительная информация
Дата начала осуществления деятельности на территории Российской ФедерацииДатаНачАT(=10)ОТиповой элемент <ДатаТип>.
Дата в формате ДД.ММ.ГГГГ
Дата окончания осуществления деятельности на территории Российской ФедерацииДатаОкончАT(=10)НТиповой элемент <ДатаТип>.
Дата в формате ДД.ММ.ГГГГ
В отчетный год на территории Российской Федерации осуществлялась деятельность через постоянное представительство для целей главы 25 Налогового кодекса Российской Федерации и (или) соглашения (конвенции, договора) об избежании двойного налогообложенияПрПредСоглАT(=1)ОКПринимает значение:
0 - нет |
1 - да
Рассматривается деятельность отделения иностранной организации как постоянное представительствоПрПредИОАT(=1)ОКПринимает значение:
0 - нет |
1 - да
Рассматривается деятельность иной организации (зависимого агента) как постоянное представительствоПрПредИнойАT(=1)ОКПринимает значение:
0 - нет |
1 - да
Рассматривается деятельность физического лица (зависимого агента) как постоянное представительствоПрПредФЛАT(=1)ОКПринимает значение:
0 - нет |
1 - да
В отчетный год на территории Российской Федерации осуществлялась деятельность подготовительного, вспомогательного характера (за исключением деятельности подготовительного, вспомогательного характера в пользу третьих лиц)ПрПредПодгАT(=1)ОКПринимает значение:
0 - нет |
1 - да
В отчетный год на территории Российской Федерации осуществлялась деятельность подготовительного, вспомогательного характера в пользу третьих лицПрПредПодгТретАT(=1)ОКПринимает значение:
0 - нет |
1 - да
КПП отделения иностранной организации, которым ведется налоговый учет и представляются налоговые декларации по налогу на прибыль организаций при расчете налогооблагаемой прибыли в целом по группе отделений с учетом норм пункта 4 статьи 307 Налогового кодекса Российской ФедерацииКППОтдАT(=9)НТиповой элемент <КППТип>
Методика распределения иностранной организацией доходов (расходов) между иностранной организацией и ее постоянными представительствамиМетодРаспрАT(1-1000)О 
Перечень наименований регистров бухгалтерского учета, применяемых отделением при ведении бухгалтерского учетаПерНаимРегС ОСостав элемента представлен в таблице 4.9
Перечень применяемых отделением счетов бухгалтерского учетаПерСчетС ОСостав элемента представлен в таблице 4.10
Перечень наименований регистров налогового учета, применяемых отделениемПерРегС ОСостав элемента представлен в таблице 4.12

Таблица 4.9

Перечень наименований регистров бухгалтерского учета, применяемых отделением при ведении бухгалтерского учета (ПерНаимРег)

Наименование элементаСокращенное наименование (код) элементаПризнак типа элементаФормат элементаПризнак обязательности элементаДополнительная информация
Наименование регистров бухгалтерского учетаНаимРегПT(1-100)ОМ 

Таблица 4.10

Перечень применяемых отделением счетов бухгалтерского учета (ПерСчет)

Наименование элементаСокращенное наименование (код) элементаПризнак типа элементаФормат элементаПризнак обязательности элементаДополнительная информация
Сведения о номере и наименовании счета бухгалтерского учетаСведНомНаимС ОМСостав элемента представлен в таблице 4.11

Таблица 4.11

Сведения о номере и наименовании счета бухгалтерского учета (СведНомНаим)

Наименование элементаСокращенное наименование (код) элементаПризнак типа элементаФормат элементаПризнак обязательности элементаДополнительная информация
Номер счетаНомСчетАT(1-5)О 
Наименование счета бухгалтерского учетаНаимСчетАT(1-255)О 

Таблица 4.12

Перечень наименований регистров налогового учета, применяемых отделением (ПерРег)

Наименование элементаСокращенное наименование (код) элементаПризнак типа элементаФормат элементаПризнак обязательности элементаДополнительная информация
Наименование регистров налогового учетаНаимРегПT(1-100)ОМ 

Таблица 4.13

Финансовые данные (ФинДан)

Наименование элементаСокращенное наименование (код) элементаПризнак типа элементаФормат элементаПризнак обязательности элементаДополнительная информация
Отчетная датаОтчетДатаАT(=10)ОТиповой элемент <ДатаТип>.
Дата в формате ДД.ММ.ГГГГ
АктивыАктивыС НСостав элемента представлен в таблице 4.14
ПассивыПассивыС НСостав элемента представлен в таблице 4.15

Таблица 4.14

Активы (Активы)

Наименование элементаСокращенное наименование (код) элементаПризнак типа элементаФормат элементаПризнак обязательности элементаДополнительная информация
Нематериальные активыНематАктС НТиповой элемент <АктТип>.
Состав элемента представлен в таблице 4.16
Основные средстваОснСредС НТиповой элемент <АктТип>.
Состав элемента представлен в таблице 4.16
Финансовые вложенияФинВложС НТиповой элемент <АктТип>.
Состав элемента представлен в таблице 4.16
ЗапасыЗапасыС НТиповой элемент <АктТип>.
Состав элемента представлен в таблице 4.16
Незавершенное производствоНезПроизвС НТиповой элемент <АктТип>.
Состав элемента представлен в таблице 4.16
ТоварыТоварыС НТиповой элемент <АктТип>.
Состав элемента представлен в таблице 4.16
Дебиторская задолженностьДебЗадС НТиповой элемент <АктТип>.
Состав элемента представлен в таблице 4.16
Финансовые вложения (за исключением денежных эквивалентов)ФинВложИсклС НТиповой элемент <АктТип>.
Состав элемента представлен в таблице 4.16
Денежные средства и денежные эквивалентыДенСредС НТиповой элемент <АктТип>.
Состав элемента представлен в таблице 4.16
Иные активы, не отраженные по стр. 010 - 090ИныеАктС НТиповой элемент <АктТип>.
Состав элемента представлен в таблице 4.16
Всего активовВсАктС НТиповой элемент <АктТип>.
Состав элемента представлен в таблице 4.16

Таблица 4.15

Пассивы (Пассивы)

Наименование элементаСокращенное наименование (код) элементаПризнак типа элементаФормат элементаПризнак обязательности элементаДополнительная информация
Заемные средстваЗаемСредС НТиповой элемент <ПасТип>.
Состав элемента представлен в таблице 4.17
Оценочные обязательстваОцОбязС НТиповой элемент <ПасТип>.
Состав элемента представлен в таблице 4.17
Кредиторская задолженностьКредЗадС НТиповой элемент <ПасТип>.
Состав элемента представлен в таблице 4.17
Авансы полученныеАвПолС НТиповой элемент <ПасТип>.
Состав элемента представлен в таблице 4.17
Прочие обязательстваПрОбязС НТиповой элемент <ПасТип>.
Состав элемента представлен в таблице 4.17
Иные пассивы, не отраженные по стр. 120 - 160ИныеПасС НТиповой элемент <ПасТип>.
Состав элемента представлен в таблице 4.17
Всего пассивовВсПасС НТиповой элемент <ПасТип>.
Состав элемента представлен в таблице 4.17

Таблица 4.16

Сведения об активах (АктТип)

Наименование элементаСокращенное наименование (код) элементаПризнак типа элементаФормат элементаПризнак обязательности элементаДополнительная информация
Активы на отчетную датуОтчетДатаАктАN(15)Н 
Активы на начало годаАктНачГодАN(15)Н 
Активы на конец годаАктКонГодАN(15)Н 

Таблица 4.17

Сведения о пассивах (ПасТип)

Наименование элементаСокращенное наименование (код) элементаПризнак типа элементаФормат элементаПризнак обязательности элементаДополнительная информация
Пассивы на отчетную датуОтчетДатаПасАN(15)Н 
Пассивы на начало годаПасНачГодАN(15)Н 
Пассивы на конец годаПасКонГодАN(15)Н 

Таблица 4.18

Фамилия, имя, отчество (ФИОТип)

Наименование элементаСокращенное наименование (код) элементаПризнак типа элементаФормат элементаПризнак обязательности элементаДополнительная информация
ФамилияФамилияАT(1-60)О 
ИмяИмяАT(1-60)О 
ОтчествоОтчествоАT(1-60)Н