Приказ ФНС РФ от 02.10.2025 N ЕД-7-14/853@

"Об утверждении формы, порядка ее заполнения и формата представления сведений о регистрации иностранного гражданина (лица без гражданства) по месту жительства на территории Российской Федерации в электронной форме"
Редакция от 02.10.2025 — Вступит в силу с 01.07.2026

Данный документ вступает в силу с 01.07.2026 (пункт 3).


Зарегистрировано в Минюсте России 10 ноября 2025 г. N 84121


ФЕДЕРАЛЬНАЯ НАЛОГОВАЯ СЛУЖБА

ПРИКАЗ

от 2 октября 2025 г. N ЕД-7-14/853@

ОБ УТВЕРЖДЕНИИ ФОРМЫ, ПОРЯДКА ЕЕ ЗАПОЛНЕНИЯ И ФОРМАТА ПРЕДСТАВЛЕНИЯ СВЕДЕНИЙ О РЕГИСТРАЦИИ ИНОСТРАННОГО ГРАЖДАНИНА (ЛИЦА БЕЗ ГРАЖДАНСТВА) ПО МЕСТУ ЖИТЕЛЬСТВА НА ТЕРРИТОРИИ РОССИЙСКОЙ ФЕДЕРАЦИИ В ЭЛЕКТРОННОЙ ФОРМЕ

В соответствии с абзацем первым пункта 3 и пунктом 10 статьи 85 Налогового кодекса Российской Федерации, а также абзацем первым пункта 1 и подпунктом 5.9.37 пункта 5 Положения о Федеральной налоговой службе, утвержденного постановлением Правительства Российской Федерации от 30.09.2004 N 506, в целях совершенствования информационного взаимодействия налоговых органов с органами, осуществляющими регистрацию иностранных граждан (лиц без гражданства) по месту жительства на территории Российской Федерации, приказываю:

1. Утвердить:

форму "Сведения о регистрации иностранного гражданина (лица без гражданства) по месту жительства на территории Российской Федерации" согласно приложению N 1 к настоящему приказу;

порядок заполнения формы "Сведения о регистрации иностранного гражданина (лица без гражданства) по месту жительства на территории Российской Федерации" согласно приложению N 2 к настоящему приказу;

формат представления сведений о регистрации иностранного гражданина (лица без гражданства) по месту жительства на территории Российской Федерации в электронной форме согласно приложению N 3 к настоящему приказу.

2. Признать утратившим силу подпункт 1.6 пункта 1 приказа Федеральной налоговой службы от 17.09.2007 N ММ-3-09/536@ "Об утверждении форм сведений, предусмотренных статьей 85 Налогового кодекса Российской Федерации" (зарегистрирован Министерством юстиции Российской Федерации 19.10.2007, регистрационный N 10369) с изменениями, внесенными приказами Федеральной налоговой службы от 16.07.2008 N ММ-3-6/313@ (зарегистрирован Министерством юстиции Российской Федерации 06.08.2008, регистрационный N 12068), от 31.03.2009 N ММ-7-6/149@ (зарегистрирован Министерством юстиции Российской Федерации 22.04.2009, регистрационный N 13810), от 22.11.2010 N ММВ-7-6/632@ (зарегистрирован Министерством юстиции Российской Федерации 29.12.2010, регистрационный N 19439), от 13.01.2011 N ММВ-7-11/11@ (зарегистрирован Министерством юстиции Российской Федерации 01.03.2011, регистрационный N 19976), от 18.12.2012 N ММВ-7-11/973@ (зарегистрирован Министерством юстиции Российской Федерации 12.02.2013, регистрационный N 27024), от 25.11.2013 N ММВ-7-14/518@ (зарегистрирован Министерством юстиции Российской Федерации 26.12.2013, регистрационный N 30862), от 12.11.2014 N ММВ-7-11/578@ (зарегистрирован Министерством юстиции Российской Федерации 08.12.2014, регистрационный N 35107), от 12.01.2015 N ММВ-7-11/2@ (зарегистрирован Министерством юстиции Российской Федерации 13.02.2015, регистрационный N 36004), от 25.11.2015 N ММВ-7-11/545@ (зарегистрирован Министерством юстиции Российской Федерации 22.12.2015, регистрационный N 40195), от 02.03.2016 N ММВ-7-14/112@ (зарегистрирован Министерством юстиции Российской Федерации 04.04.2016, регистрационный N 41662), от 27.06.2018 N ММВ-7-21/419@ (зарегистрирован Министерством юстиции Российской Федерации 08.08.2018, регистрационный N 51817), от 22.05.2019 N ММВ-7-14/259@ (зарегистрирован Министерством юстиции Российской Федерации 19.06.2019, регистрационный N 54978), от 13.05.2022 N ЕД-7-14/404@ (зарегистрирован Министерством юстиции Российской Федерации 03.08.2022, регистрационный N 69484), от 27.06.2022 N ЕД-7-14/517@ (зарегистрирован Министерством юстиции Российской Федерации 09.11.2022, регистрационный N 70874), от 30.10.2023 N ЕД-7-14/786@ (зарегистрирован Министерством юстиции Российской Федерации 07.02.2024, регистрационный N 77180), от 18.12.2023 N ЕД-7-14/968@ (зарегистрирован Министерством юстиции Российской Федерации 24.01.2024, регистрационный N 76962).

3. Установить, что настоящий приказ вступает в силу с 1 июля 2026 года.

4. Контроль за исполнением настоящего приказа возложить на заместителя руководителя Федеральной налоговой службы, координирующего методологическое обеспечение работы налоговых органов по вопросу учета юридических и физических лиц.

Руководитель

Федеральной налоговой службы

Д.В. ЕГОРОВ

Приложение N 1

к приказу ФНС России

от 02.10.2025 N ЕД-7-14/853@

Форма РФЛ2

Форма по КНД 1114231

  В налоговый орган 
(полное наименование органа,          (наименование
осуществившего регистрацию          налогового органа)
                                       
физического лица по месту жительства)  Код налогового органа           
                                       
ОГРН <1>                                   
                                       
ИНН <2>                                   
                                       
КПП <3>                                   

СВЕДЕНИЯ О РЕГИСТРАЦИИ ИНОСТРАННОГО ГРАЖДАНИНА (ЛИЦА БЕЗ ГРАЖДАНСТВА) ПО МЕСТУ ЖИТЕЛЬСТВА НА ТЕРРИТОРИИ РОССИЙСКОЙ ФЕДЕРАЦИИ

Сведения об иностранном гражданине (лице без гражданства)

1. Фамилия                               
                                       
2. Имя                               
                                       
3. Отчество                               
(при наличии)                               
                                       
4. ИНН (при наличии сведений)                          
                                       
5. Пол        1 - мужской;                
                2 - женский                
                                       
6. Дата рождения        .  .                   
                                       
7. Место рождения                               
                                       
8. Гражданство (код страны)                          
                                       
9. Номер записи федерального регистра сведений о населении (при наличии сведений)    
                                       
                                       
                                       
10. Сведения о документе, удостоверяющем личность:                     
                                       
10.1. Код вида документа                          
                                       
10.2. Серия и номер                          
                                       
10.3. Наименование органа, выдавшего документ                      
                                       
10.4. Дата выдачи  .  .                    
                                       
10.5. Срок действия (действителен до (по),  .  .                    
дата окончания срока действия)                          
                                       
11. Сведения о документе, подтверждающем право иностранного гражданина (лица без гражданства) на проживание на территории Российской Федерации:
                                       
11.1. Код вида документа                          
                                       
11.2. Серия и номер (номер решения)                          
                                       
11.3. Наименование органа, выдавшего документ                      
                                       
11.4. Дата выдачи (дата принятия решения)  .  .                    
                                       
11.5. Срок действия (действителен до (по),  .  .                    
дата окончания срока действия)                          

Сведения об адресе регистрации по месту жительства на территории Российской Федерации

1. Адрес регистрации по месту жительства:                     
                                       
1.1. почтовый индекс (при наличии сведений)                     
                                       
1.2. код субъекта Российской Федерации или иной территории               
                                       
1.3. вид   1 - муниципальный район;                      
       2 - городской округ;                      
       3 - внутригородская территория города федерального значения;         
       4 - муниципальный округ;                      
       5 - федеральная территория                    
                                       
     наименование                         
                                       
                                       
1.4. вид   1 - городское поселение;                      
       2 - сельское поселение;                      
       3 - межселенная территория в составе муниципального района;       
       4 - внутригородской район городского округа            
                                       
     наименование                         
                                       
                                       
1.5. населенный пункт (город, деревня, село и прочее)   вид           
                                       
     наименование                         
                                       
                                       
1.6. элемент планировочной структуры            тип          
                                       
     наименование                         
                                       
                                       
1.7. элемент улично-дорожной сети            тип          
                                       
     наименование                         
                                       
                                       
1.8. Зданиетип          номер                 
(строение)/                                
сооружениетип          номер                 
                                       
       тип          номер                 
                                       
1.9.  помещениетип          номер                 
в пределах  (квартира, офис и прочее)                    
здания                                
(строения)                                
сооружения,                                
                                       
1.10. помещение                                
в пределахтип          номер                 
квартиры                                
(в отношении                                
коммунальных                                
квартир)                                
                                       
1.11. уникальный номер адреса объекта                           
адресации в государственном                           
адресном реестре                           
                                       
2. Дата регистрации по указанному месту жительства:                       
                                       
   .  .                                
                                       
3. Адрес регистрации по прежнему месту жительства (при наличии):               
                                       
3.1. почтовый индекс (при наличии)                         
                                       
3.2. код субъекта Российской Федерации или иной территории                   
                                       
3.3. вид    1 - муниципальный район;                      
       2 - городской округ;                      
       3 - внутригородская территория города федерального значения;             
       4 - муниципальный округ;                     
       5 - федеральная территория                     
                                       
       наименование                         
                                       
                                       
3.4. вид    1 - городское поселение;                      
       2 - сельское поселение;                      
       3 - межселенная территория в составе муниципального района;          
       4 - внутригородской район городского округа                
                                       
       наименование                         
                                       
                                       
3.5. населенный пункт (город, деревня, село и прочее)       вид          
                                       
       наименование                         
                                       
                                       
3.6. элемент планировочной структуры (при наличии)       тип          
                                       
       наименование                         
                                       
                                       
                                       
                                       
3.7. элемент улично-дорожной сети (при наличии)       тип          
                                       
       наименование                         
                                       
                                       
                                       
3.8. Здание (строение)/тип          номер                 
сооружение                                
       тип          номер                 
                                       
       тип          номер                 
                                       
3.9. помещениетип          номер                 
в пределах здания  (квартира, офис и прочее)                    
(строения), сооружения                                
                                       
3.10. помещениетип          номер                 
в пределах                                
квартиры (в отношении                                
коммунальных квартир)                                
                                       
3.11. уникальный номер адреса объекта адресации                      
в государственном адресном реестре                      
                                       
4. Дата снятия с регистрации по прежнему месту жительства:                  
                                       
   .  .                                

<1> ОГРН - основной государственный регистрационный номер.

<2> ИНН - идентификационный номер налогоплательщика.

<3> КПП - код причины постановки на учет.

Приложение N 2

к приказу ФНС России

от 02.10.2025 N ЕД-7-14/853@

ПОРЯДОК ЗАПОЛНЕНИЯ ФОРМЫ "СВЕДЕНИЯ О РЕГИСТРАЦИИ ИНОСТРАННОГО ГРАЖДАНИНА (ЛИЦА БЕЗ ГРАЖДАНСТВА) ПО МЕСТУ ЖИТЕЛЬСТВА НА ТЕРРИТОРИИ РОССИЙСКОЙ ФЕДЕРАЦИИ"

1. Форма "Сведения о регистрации иностранного гражданина (лица без гражданства) по месту жительства на территории Российской Федерации" (далее - Форма) заполняется на основании сведений о фактах регистрации иностранного гражданина (лица без гражданства) по месту жительства на территории Российской Федерации, представляемых в соответствии с пунктом 3 статьи 85 Налогового кодекса Российской Федерации органами, осуществляющими регистрацию физического лица по месту жительства (далее - Сведения).

2. Форма состоит из:

сведений об органе, осуществившем регистрацию физического лица по месту жительства;

сведений о налоговом органе;

раздела "Сведения об иностранном гражданине (лице без гражданства)";

раздела "Сведения об адресе регистрации по месту жительства на территории Российской Федерации".

3. Для заполнения Формы применяются:

коды видов документов согласно приложению N 1 к настоящему порядку;

коды субъектов Российской Федерации и иных территорий согласно приложению N 2 к настоящему порядку;

коды стран в соответствии с Общероссийским классификатором стран мира.

4. В сведениях об органе, осуществившем регистрацию физического лица по месту жительства, заполняются:

полное наименование;

основной государственный регистрационный номер (ОГРН);

идентификационный номер налогоплательщика (ИНН);

код причины постановки на учет (КПП).

5. В сведениях о налоговом органе заполняются:

наименование налогового органа;

код налогового органа.

6. В разделе "Сведения об иностранном гражданине (лице без гражданства)" заполняются сведения об иностранном гражданине (лице без гражданства).

7. В строках 1 - 3 указываются полностью фамилия, имя, отчество (при наличии) иностранного гражданина (лица без гражданства), зарегистрированного по месту жительства на территории Российской Федерации.

8. В строке 4 указывается идентификационный номер налогоплательщика (ИНН) иностранного гражданина (лица без гражданства) (при наличии сведений).

9. В строке 5 указывается пол иностранного гражданина (лица без гражданства):

"1" - мужской;

"2" - женский.

10. В строках 6 и 7 указываются дата рождения и место рождения иностранного гражданина (лица без гражданства) соответственно.

11. В строке 8 в поле "Гражданство (код страны) указывается цифровой код страны, гражданином которой является иностранный гражданин, в соответствии с Общероссийским классификатором стран мира (ОКСМ).

Для лица без гражданства в поле "Код страны" указывается код "999".

12. В строке 9 указывается номер записи единого федерального информационного регистра, содержащего сведения о населении иностранного гражданина, полученный в соответствии с Федеральным законом от 08.06.2020 N 168-ФЗ "О едином федеральном информационном регистре, содержащем сведения о населении Российской Федерации" (при наличии сведений).

13. По строке 10 заполняются сведения о документе, удостоверяющем личность иностранного гражданина (лица без гражданства), следующим образом:

в сроке 10.1 - код вида документа в соответствии с приложением N 1 к настоящему порядку;

в строке 10.2 - серия и номер документа, удостоверяющего личность иностранного гражданина или лица без гражданства, в соответствии с приложением N 1 к настоящему порядку;

в строке 10.3 - наименование органа, выдавшего документ, удостоверяющий личность иностранного гражданина или лица без гражданства, в соответствии с приложением N 1 к настоящему порядку;

в сроке 10.4 - дата выдачи (число, месяц, год) документа, удостоверяющего личность иностранного гражданина или лица без гражданства, в соответствии с приложением N 1 к настоящему порядку;

в строке 10.5 - срок действия (действителен до (по), дата окончания срока действия) документа, удостоверяющего личность иностранного гражданина или лица без гражданства, в соответствии с приложением N 1 к настоящему порядку.

14. По строке 11 заполняются сведения о документе, подтверждающем право иностранного гражданина (лица без гражданства) на проживание на территории Российской Федерации, следующим образом:

в строке 11.1 - код вида документа в соответствии с приложением N 1 к настоящему порядку;

в строке 11.2 указываются:

серия и номер документа, подтверждающего право иностранного гражданина на проживание на территории Российской Федерации, с кодом 12 - "Вид на жительство в Российской Федерации" согласно приложению N 1 к настоящему порядку;

серия и номер документа, подтверждающего право лица без гражданства на проживание на территории Российской Федерации, с кодом 12 - "Вид на жительство в Российской Федерации", либо с кодом 15 - "Разрешение на временное проживание в Российской Федерации" согласно приложению N 1 к настоящему порядку;

номер решения о выдаче документа, подтверждающего право иностранного гражданина или лица без гражданства на проживание на территории Российской Федерации, с кодом 15 - "Разрешение на временное проживание в Российской Федерации согласно приложению N 1 к настоящему порядку, оформленного в виде отметки в документе, удостоверяющем личность;

в строке 11.3 - наименование органа, выдавшего документ;

в строке 11.4 указываются:

дата выдачи (число, месяц, год) документа, подтверждающего право иностранного гражданина на проживание на территории Российской Федерации, с кодом 12 - "Вид на жительство в Российской Федерации" согласно приложению N 1 к настоящему порядку;

дата выдачи (число, месяц, год) документа, подтверждающего право лица без гражданства на проживание на территории Российской Федерации, с кодом 12 - "Вид на жительство в Российской Федерации", либо с кодом 15 - "Разрешение на временное проживание в Российской Федерации" согласно приложению N 1 к настоящему порядку;

дата принятия решения (число, месяц, год) о выдаче документа, подтверждающего право иностранного гражданина или лица без гражданства на проживание на территории Российской Федерации, с кодом 15 - "Разрешение на временное проживание в Российской Федерации согласно приложению N 1 к настоящему порядку, оформленного в виде отметки в документе, удостоверяющем личность;

в строке 11.5 - срок действия (действителен до (по), дата окончания срока действия). Срок действия указывается в случае его ограничения.

15. В разделе "Сведения об адресе регистрации по месту жительства на территории Российской Федерации" заполняются сведения об адресе регистрации по месту жительства иностранного гражданина (лица без гражданства) на территории Российской Федерации с указанием муниципального образования и дате регистрации по указанному адресу, а также об адресе регистрации по прежнему месту жительства и дате регистрации (при наличии таких сведений).

16. По строке 1 заполняются сведения об адресе регистрации по месту жительства (далее - адрес) следующим образом:

1) в строке 1.1 - почтовый индекс (при наличии сведений);

2) в строке 1.2 - код субъекта Российской Федерации или иной территории согласно приложению N 2 к настоящему порядку;

3) в строке 1.3 в поле "вид" - цифровое значение, соответствующее виду муниципального образования:

для муниципального района - "1";

для городского округа - "2";

для внутригородской территории города федерального значения - "3";

для муниципального округа - "4";

для федеральной территории - "5".

В поле "наименование" - наименование вида муниципального образования;

4) в строке 1.4 в поле "вид" - цифровое значение, соответствующее виду муниципального образования:

для городского поселения - "1";

для сельского поселения - "2";

для межселенной территории в составе муниципального района - "3";

для внутригородского района городского округа - "4".

В поле "наименование" - наименование вида муниципального образования.

В случае проставления в поле "вид" цифрового значения "3" поле "наименование" заполняется при наличии наименования межселенной территории в составе муниципального района;

5) в строке 1.5 - населенный пункт (город, деревня, село и прочее).

В поле "вид" - сокращенное наименование вида населенного пункта.

В поле "наименование" - наименование населенного пункта;

6) в строке 1.6 - элемент планировочной структуры.

В поле "тип" - сокращенное наименование типа элемента планировочной структуры.

В поле "наименование" - наименование соответствующего типа элемента планировочной структуры;

7) в строке 1.7 - элемент улично-дорожной сети.

В поле "тип" - сокращенное наименование типа элемента улично-дорожной сети.

В поле "наименование" - наименование соответствующего типа элемента улично-дорожной сети;

8) в строке 1.8 - здание (строение)/сооружение.

В поле "тип" - сокращенное наименование типа элемента объекта адресации.

В поле "номер" - номер соответствующего типа элемента объекта адресации.

При наличии в структуре адреса объекта адресации одновременно нескольких типов элементов объектов адресации (строение, сооружение, корпус, литер и прочее) последовательно заполняются тип и наименование всех имеющихся элементов данного адреса;

9) в строке 1.9 - помещение в пределах здания (строения), сооружения.

В поле "тип" - сокращенное наименование типа элемента объекта адресации.

В поле "номер" - номер соответствующего типа элемента объекта адресации;

10) в строке 1.10 - помещение в пределах квартиры (в отношении коммунальных квартир).

В поле "тип" - сокращенное наименование типа элемента объекта адресации.

В поле "номер" - номер соответствующего элемента объекта адресации;

11) в строке 1.11 - уникальный номер адреса объекта адресации в государственном адресном реестре, заполняемый автоматически при наборе адреса, содержащегося в государственном адресном реестре, при представлении его в электронной форме.

17. В строке 2 указывается дата регистрации иностранного гражданина (лица без гражданства) по указанному месту жительства (число, месяц, год).

18. Сведения об адресе регистрации по прежнему месту жительства иностранного гражданина (лица без гражданства) по строке 3 (строки 3.1 - 3.11) заполняются в соответствии с пунктом 16 настоящего порядка (при наличии таких сведений). Сведения также представляются с указанием муниципального образования.

19. В строке 4 указывается дата снятия с регистрации по прежнему месту жительства иностранного гражданина (число, месяц, год).

Приложение N 1

к Порядку заполнения формы

"Сведения о регистрации иностранного

гражданина (лица без гражданства)

по месту жительства на территории

Российской Федерации", утвержденному

приказом ФНС России

от 02.10.2025 N ЕД-7-14/853@

КОДЫ ВИДОВ ДОКУМЕНТОВ

КодНаименование документа
10Паспорт иностранного гражданина
12Вид на жительство в Российской Федерации
13Удостоверение беженца
15Разрешение на временное проживание в Российской Федерации
19Свидетельство о представлении временного убежища на территории Российской Федерации
23Свидетельство о рождении, выданное уполномоченным органом иностранного государства
91Иные документы, признаваемые в соответствии с законодательством Российской Федерации или в соответствии с международными договорами Российской Федерации в качестве документов, удостоверяющих личность налогоплательщика

Приложение N 2

к Порядку заполнения формы

"Сведения о регистрации иностранного

гражданина (лица без гражданства)

по месту жительства на территории

Российской Федерации", утвержденному

приказом ФНС России

от 02.10.2025 N ЕД-7-14/853@

КОДЫ СУБЪЕКТОВ РОССИЙСКОЙ ФЕДЕРАЦИИ И ИНЫХ ТЕРРИТОРИЙ

КодНаименование
01Республика Адыгея (Адыгея)
02Республика Башкортостан
03Республика Бурятия
04Республика Алтай
05Республика Дагестан
06Республика Ингушетия
07Кабардино-Балкарская Республика
08Республика Калмыкия
09Карачаево-Черкесская Республика
10Республика Карелия
11Республика Коми
12Республика Марий Эл
13Республика Мордовия
14Республика Саха (Якутия)
15Республика Северная Осетия - Алания
16Республика Татарстан (Татарстан)
17Республика Тыва
18Удмуртская Республика
19Республика Хакасия
20Чеченская Республика
21Чувашская Республика - Чувашия
22Алтайский край
23Краснодарский край
24Красноярский край
25Приморский край
26Ставропольский край
27Хабаровский край
28Амурская область
29Архангельская область
30Астраханская область
31Белгородская область
32Брянская область
33Владимирская область
34Волгоградская область
35Вологодская область
36Воронежская область
37Ивановская область
38Иркутская область
39Калининградская область
40Калужская область
41Камчатский край
42Кемеровская область - Кузбасс
43Кировская область
44Костромская область
45Курганская область
46Курская область
47Ленинградская область
48Липецкая область
49Магаданская область
50Московская область
51Мурманская область
52Нижегородская область
53Новгородская область
54Новосибирская область
55Омская область
56Оренбургская область
57Орловская область
58Пензенская область
59Пермский край
60Псковская область
61Ростовская область
62Рязанская область
63Самарская область
64Саратовская область
65Сахалинская область
66Свердловская область
67Смоленская область
68Тамбовская область
69Тверская область
70Томская область
71Тульская область
72Тюменская область
73Ульяновская область
74Челябинская область
75Забайкальский край
76Ярославская область
77город федерального значения Москва
78город федерального значения Санкт-Петербург
79Еврейская автономная область
83Ненецкий автономный округ
86Ханты-Мансийский автономный округ - Югра
87Чукотский автономный округ
89Ямало-Ненецкий автономный округ
90Запорожская область
91Республика Крым
92город федерального значения Севастополь
93Донецкая Народная республика
94Луганская Народная Республика
95Херсонская область
99иные территории, включая город и космодром Байконур

Приложение N 3

к приказу ФНС России

от 02.10.2025 N ЕД-7-14/853@

ФОРМАТ ПРЕДСТАВЛЕНИЯ СВЕДЕНИЙ О РЕГИСТРАЦИИ ИНОСТРАННОГО ГРАЖДАНИНА (ЛИЦА БЕЗ ГРАЖДАНСТВА) ПО МЕСТУ ЖИТЕЛЬСТВА НА ТЕРРИТОРИИ РОССИЙСКОЙ ФЕДЕРАЦИИ В ЭЛЕКТРОННОЙ ФОРМЕ

I. ОБЩИЕ СВЕДЕНИЯ

1. Настоящий формат описывает требования к XML-файлам (далее - файл обмена) передачи в электронной форме органами, осуществляющими регистрацию физического лица по месту жительства, в налоговые органы сведений о фактах регистрации иностранного гражданина (лица без гражданства) по месту жительства.

2. Номер версии настоящего формата 4.02, часть 270_28.

II. ОПИСАНИЕ ФАЙЛА ОБМЕНА

3. Имя файла обмена должно иметь следующий вид:

R_T_P_O_GGGGMMDD_N, где:

R_T - префикс, принимающий значение: VO_REGFLRIN;

P - идентификатор получателя информации, для налоговых органов представляется в виде четырехразрядного кода налогового органа;

O - идентификатор отправителя информации (девятнадцатиразрядный код (идентификационный номер налогоплательщика (далее - ИНН) и код причины постановки на учет (далее - КПП)) органа, осуществляющего регистрацию физического лица по месту жительства);

GGGG - год формирования передаваемого файла, MM - месяц, DD - день;

N - идентификационный номер файла (представляется в виде 36-разрядного глобально-уникального идентификатора (GUID) и обеспечивает уникальность файла.

Расширение имени файла - xml. Расширение имени файла может указываться как строчными, так и прописными буквами.

Параметры первой строки файла обмена

Первая строка XML-файла должна иметь следующий вид:

<?xml version ="1.0" encoding ="windows-1251"?>

Имя файла, содержащего XML-схему файла обмена, должно иметь следующий вид:

VO_REGFLRFIN_2_270_28_04_02_xx, где xx - номер версии схемы.

Расширение имени файла - xsd.

XML-схема файла обмена приводится отдельным файлом.

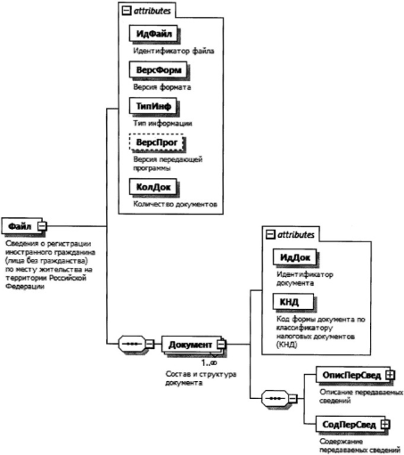
4. Логическая модель файла обмена представлена в виде диаграммы структуры файла обмена на рисунке 1 настоящего формата. Элементами логической модели файла обмена являются элементы и атрибуты XML-файла. Перечень структурных элементов логической модели файла обмена и сведения о них приведены в таблицах 4.1 - 4.13 настоящего формата.

Для каждого структурного элемента логической модели файла обмена приводятся следующие сведения:

наименование элемента. Приводится полное наименование элемента. В строке таблицы могут быть описаны несколько элементов, наименования которых разделены символом "|". Такая форма записи применяется при наличии в файле обмена только одного элемента из описанных в этой строке;

сокращенное наименование (код) элемента. Приводится сокращенное наименование элемента. Синтаксис сокращенного наименования должен удовлетворять спецификации XML;

признак типа элемента. Может принимать следующие значения: "С" - сложный элемент логической модели (содержит вложенные элементы), "П" - простой элемент логической модели, реализованный в виде элемента XML-файла, "А" - простой элемент логической модели, реализованный в виде атрибута элемента XML-файла. Простой элемент логической модели не содержит вложенные элементы;

формат элемента. Формат элемента представляется следующими условными обозначениями: T - символьная строка; N - числовое значение (целое или дробное).

Формат символьной строки указывается в виде T(n-k) или T(=k), где: n - минимальное количество знаков, k - максимальное количество знаков, символ "-" - разделитель, символ "=" означает фиксированное количество знаков в строке. В случае, если минимальное количество знаков равно 0, формат имеет вид T(0-k). В случае, если максимальное количество знаков не ограничено, формат имеет вид T(n-).

Формат числового значения указывается в виде N(m.k), где: m - максимальное количество знаков в числе, включая знак (для отрицательного числа), целую и дробную часть числа без разделяющей десятичной точки, k - максимальное число знаков дробной части числа. Если число знаков дробной части числа равно 0 (то есть число целое), то формат числового значения имеет вид N(m).

Для простых элементов, являющихся базовыми в XML, например, элемент с типом "date", поле "Формат элемента" не заполняется. Для таких элементов в поле "Дополнительная информация" указывается тип базового элемента;

признак обязательности элемента определяет обязательность наличия элемента (совокупности наименования элемента и его значения) в файле обмена. Признак обязательности элемента может принимать следующие значения: "О" - наличие элемента в файле обмена обязательно; "Н" - наличие элемента в файле обмена необязательно, то есть элемент может отсутствовать. Если элемент принимает ограниченный перечень значений (по классификатору, справочнику, кодовому словарю), то признак обязательности элемента дополняется символом "К". Например, "ОК". В случае, если количество реализаций элемента может быть более одной, то признак обязательности элемента дополняется символом "М".

К вышеперечисленным признакам обязательности элемента может добавляться значение "У" в случае описания в XML-схеме условий, предъявляемых к элементу в файле обмена, описанных в графе "Дополнительная информация";

дополнительная информация содержит, при необходимости, требования к элементу файла обмена, не указанные ранее. Для сложных элементов указывается ссылка на таблицу, в которой описывается состав данного элемента. Для элементов, принимающих ограниченный перечень значений из классификатора (справочника, кодового словаря), указывается соответствующее наименование классификатора (справочника, кодового словаря) или приводится перечень возможных значений. Для классификатора (справочника, кодового словаря) может указываться ссылка на его местонахождение. Для элементов, использующих пользовательский тип данных, указывается наименование типового элемента.

Рисунок 1. Диаграмма структуры файла обмена

Таблица 4.1

Сведения о регистрации иностранного гражданина (лица без гражданства) по месту жительства на территории Российской Федерации (Файл)

Наименование элементаСокращенное наименование (код) элементаПризнак типа элементаФормат элементаПризнак обязательности элементаДополнительная информация
Идентификатор файлаИдФайлАT(1-255)ОУПовторяет имя передаваемого файла (без расширения)
Версия форматаВерсФормАT(1-5)ОПринимает значение: 4.02
Тип информацииТипИнфАT(1-50)ОПринимает значение: РЕГФЛМЖ_ИН
Версия передающей программыВерсПрогАT(1-40)Н 
Количество документовКолДокАN(9)ОУказывает количество повторений элемента <Документ>
Принимает значение от 1 и более
Состав и структура документаДокументС ОМСостав элемента представлен в таблице 4.2

Таблица 4.2

Состав и структура документа (Документ)

Наименование элементаСокращенное наименование (код) элементаПризнак типа элементаФормат элементаПризнак обязательности элементаДополнительная информация
Идентификатор документаИдДокАT(1-36)ОРекомендуется использовать глобально уникальный идентификатор (GUID)
Код формы документа по классификатору налоговых документов (КНД)КНДАT(=7)ОКТиповой элемент <КНДТип>.
Принимает значение: 1114231
Описание передаваемых сведенийОписПерСведС ОСостав элемента представлен в таблице 4.3
Содержание передаваемых сведенийСодПерСведС ОСостав элемента представлен в таблице 4.4

Таблица 4.3

Описание передаваемых сведений (ОписПерСвед)

Наименование элементаСокращенное наименование (код) элементаПризнак типа элементаФормат элементаПризнак обязательности элементаДополнительная информация
Наименование органа, осуществившего регистрацию физического лица по месту жительстваНаим_МВДАT(1-1000)О 
Основной государственный регистрационный номер органа, осуществившего регистрацию физического лица по месту жительстваОГРН_МВДАT(=13)ОТиповой элемент <ОГРНТип>
Идентификационный номер налогоплательщика (далее - ИНН) органа, осуществившего регистрацию физического лица по месту жительстваИНН_МВДАT(=10)ОТиповой элемент <ИННЮЛТип>
Код причины постановки на учет (КПП) органа, осуществившего регистрацию физического лица по месту жительстваКПП_МВДАT(=9)ОТиповой элемент <КППТип>

Таблица 4.4

Содержание передаваемых сведений (СодПерСвед)

Наименование элементаСокращенное наименование (код) элементаПризнак типа элементаФормат элементаПризнак обязательности элементаДополнительная информация
Сведения об иностранном гражданине (лице без гражданства)СвФЛС ОСостав элемента представлен в таблице 4.5
Сведения об адресе регистрации по месту жительства на территории Российской ФедерацииСвРегМЖС ОСостав элемента представлен в таблице 4.6

Таблица 4.5

Сведения об иностранном гражданине (лице без гражданства) (СвФЛ)

Наименование элементаСокращенное наименование (код) элементаПризнак типа элементаФормат элементаПризнак обязательности элементаДополнительная информация
Фамилия, имя, отчество (при наличии)ФИОС ОТиповой элемент <ФИОПрТип>.
Состав элемента представлен в таблице 4.13
ИНН (при наличии сведений)ИННФЛАT(=12)НТиповой элемент <ИННФЛТип>
ПолПолАT(=1)ОКПринимает значение:
1 - мужской |
2 - женский
Признак полноты представляемой даты рожденияПрДатаРождАT(=1)ОКПринимает значение
1 - в дате только год рождения |
2 - в дате месяц и год рождения |
3 - полная дата рождения
Дата рожденияДатаРождАT(=10)ОТиповой элемент <ДатаТип>.
Дата в формате ДД.ММ.ГГГГ
Если <ПрДатаРожд> = 3, то
<ДатаРожд> = ДД.ММ.ГГГГ,
Если <ПрДатаРожд> = 2, то
<ДатаРожд> = 01.ММ.ГГГГ,
Если <ПрДатаРожд> = 1, то
<ДатаРожд> = 01.01.ГГГГ
Место рожденияМестоРождАT(1-254)Н 
Гражданство (код страны)ОКСМАT(=3)ОКТиповой элемент <ОКСМТип>
Принимает значение в соответствии с Общероссийским классификатором стран мира (ОКСМ).
Для лица без гражданства указывается код "999"
Номер записи федерального регистра сведений о населении (при наличии сведений)ИдЕРНАT(=12)НТиповой элемент <ИдЕРНТип>
Сведения о документе, удостоверяющем личностьСвДокУЛС ОТиповой элемент <СвДокТип>.
Состав элемента представлен в таблице 4.7
Сведения о документе, подтверждающем право иностранного гражданина (лица без гражданства) на проживание на территории Российской ФедерацииДокРегИнРФС ОТиповой элемент <СвДокТип>.
Состав элемента представлен в таблице 4.7

Таблица 4.6

Сведения об адресе регистрации по месту жительства на территории Российской Федерации (СвРегМЖ)

Наименование элементаСокращенное наименование (код) элементаПризнак типа элементаФормат элементаПризнак обязательности элементаДополнительная информация
Дата регистрации по указанному месту жительстваДатаПостУчетАT(=10)ОТиповой элемент <ДатаТип>.
Дата в формате ДД.ММ.ГГГГ
Значение элемента должно быть меньше или равно текущей даты
Дата снятия с регистрации по прежнему месту жительстваДатаСнятУчетАT(=10)НТиповой элемент <ДатаТип>.
Дата в формате ДД.ММ.ГГГГ
Значение элемента должно быть меньше или равно текущей даты
Адрес регистрации по месту жительстваАдрМЖРФС ОТиповой элемент <АдрФИАСТип>.
Состав элемента представлен в таблице 4.8
Адрес регистрации по прежнему месту жительстваАдрМЖРФПрС НТиповой элемент <АдрФИАСТип>.
Состав элемента представлен в таблице 4.8

Таблица 4.7

Сведения о документе (СвДокТип)

Наименование элементаСокращенное наименование (код) элементаПризнак типа элементаФормат элементаПризнак обязательности элементаДополнительная информация
Код вида документаКодВидДокАT(=2)ОКТиповой элемент <СПДУЛТип>
Принимает значение в соответствии с приложением N 1 "Коды видов документов" к Порядку заполнения формы "Сведения о регистрации иностранного гражданина (лица без гражданства) по месту жительства на территории Российской Федерации" (далее - Порядок)
Серия и номер (номер решения)СерНомДокАT(1-25)ОКТиповой элемент <СПДУЛШТип>
Дата выдачи (дата принятия решения)ДатаДокАT(=10)ОТиповой элемент <ДатаТип>
Дата в формате ДД.ММ.ГГГГ
Значение элемента должно быть меньше или равно текущей даты
Наименование органа, выдавшего документВыдДокАT(1-255)Н 
Срок действия (действителен до (по), дата окончания срока действия)СрокДейстАT(=10)НТиповой элемент <ДатаТип>
Дата в формате ДД.ММ.ГГГГ

Таблица 4.8

Адрес по ФИАС (АдрФИАСТип)

Наименование элементаСокращенное наименование (код) элементаПризнак типа элементаФормат элементаПризнак обязательности элементаДополнительная информация
Уникальный номер адреса объекта адресации в государственном адресном реестре (ГАР)ИдНомАT(1-36)Н 
Почтовый индекс (при наличии сведений)ИндексАT(=6)Н 
Код субъекта Российской Федерации или иной территорииРегионПT(=2)ОКТиповой элемент <ССРФТип>.
Указывается в соответствии с приложением N 2 "Коды субъектов Российской Федерации и иных территорий" к Порядку
Муниципальный район/городской округ/внутригородская территория города федерального значения/муниципальный округ/федеральная территорияМуниципРайонС НУТиповой элемент <ВидНаимКодТип>.
Состав элемента представлен в таблице 4.9.
Элемент обязателен, если значение элемента <Регион> не равно 99
Городское поселение/сельское поселение/межселенная территория в составе муниципального района/внутригородской район городского округаГородСелПоселенС НТиповой элемент <ВидНаимКодТип>.
Состав элемента представлен в таблице 4.9
Населенный пункт (город, деревня, село и прочее)НаселенПунктС НТиповой элемент <ВидНаимТип>.
Состав элемента представлен в таблице 4.10
Элемент планировочной структурыЭлПланСтруктурС НТиповой элемент <ТипНаимТип>.
Состав элемента представлен в таблице 4.11
Элемент улично-дорожной сетиЭлУлДорСетиС НТиповой элемент <ТипНаимТип>.
Состав элемента представлен в таблице 4.11
Здание (строение), сооружениеЗданиеС НМТиповой элемент <НомерТип>.
Состав элемента представлен в таблице 4.12. Признак множественности элемента М принимает значение от 0 до 3
Помещение в пределах здания (строения), сооруженияПомещЗданияС НТиповой элемент <НомерТип>.
Состав элемента представлен в таблице 4.12
Помещение в пределах квартиры (в отношении коммунальных квартир).ПомещКвартирыС НТиповой элемент <НомерТип>.
Состав элемента представлен в таблице 4.12

Таблица 4.9

Сведения о виде (код) и наименовании адресного элемента (ВидНаимКодТип)

Наименование элементаСокращенное наименование (код) элементаПризнак типа элементаФормат элементаПризнак обязательности элементаДополнительная информация
Вид (код) элементаВидКодАT(=1)ОКПринимает значения:
для элемента <МуниципРайон>
1-муниципальный район |
2-городской округ |
3-внутригородская территория города федерального значения |
4-муниципальный округ |
5-федеральная территория
для элемента <ГородСелПоселен>
1-городское поселение |
2-сельское поселение |
3-межселенная территория в составе муниципального района |
4-внутригородской район городского округа
Наименование элементаНаимАT(1-255)О 

Таблица 4.10

Сведения о виде и наименовании адресного элемента (ВидНаимТип)

Наименование элементаСокращенное наименование (код) элементаПризнак типа элементаФормат элементаПризнак обязательности элементаДополнительная информация
Вид элементаВидАT(1-50)О 
Наименование элементаНаимАT(1-255)О 

Таблица 4.11

Сведения о типе и наименовании адресного элемента (ТипНаимТип)

Наименование элементаСокращенное наименование (код) элементаПризнак типа элементаФормат элементаПризнак обязательности элементаДополнительная информация
Тип элементаТипАT(1-50)О 
Наименование элементаНаимАT(1-255)О 

Таблица 4.12

Сведения о номере адресного элемента (НомерТип)

Наименование элементаСокращенное наименование (код) элементаПризнак типа элементаФормат элементаПризнак обязательности элементаДополнительная информация
Тип элементаТипАT(1-50)О 
Номер элементаНомерАT(1-255)О 

Таблица 4.13

Фамилия, имя, отчество (ФИОПрТип)

Наименование элементаСокращенное наименование (код) элементаПризнак типа элементаФормат элементаПризнак обязательности элементаДополнительная информация
Признак отсутствия фамилии |ПрФамилияПT(=1)ОКПринимает значение:
1 - фамилия отсутствует
ФамилияФамилияПT(1-60)ОУЭлемент должен присутствовать при отсутствии элемента <Имя>
Признак отсутствия имени |ПрИмяПT(=1)ОКПринимает значение:
1 - имя отсутствует
ИмяИмяПT(1-60)ОУЭлемент должен присутствовать при отсутствии элемента <Фамилия>
Признак отсутствия отчества |ПрОтчествоПT(=1)ОКПринимает значение:
1 - отчество отсутствует
ОтчествоОтчествоПT(1-60)О