Приказ ФНС РФ от 24.09.2025 N БВ-7-3/818@

"Об утверждении формы, порядка представления и формата представления в электронной форме документов, предусмотренных статьями 145.2 и 246.1-1 Налогового кодекса Российской Федерации"
Редакция от 24.09.2025 — Вступит в силу с 19.01.2026

Данный документ вступает в силу (с 19.01.2026) по истечении двух месяцев со дня его официального опубликования (пункт 2).


Зарегистрировано в Минюсте России 18 ноября 2025 г. N 84194


ФЕДЕРАЛЬНАЯ НАЛОГОВАЯ СЛУЖБА

ПРИКАЗ

от 24 сентября 2025 г. N БВ-7-3/818@

ОБ УТВЕРЖДЕНИИ ФОРМЫ, ПОРЯДКА ПРЕДСТАВЛЕНИЯ И ФОРМАТА ПРЕДСТАВЛЕНИЯ В ЭЛЕКТРОННОЙ ФОРМЕ ДОКУМЕНТОВ, ПРЕДУСМОТРЕННЫХ СТАТЬЯМИ 145.2 И 246.1-1 НАЛОГОВОГО КОДЕКСА РОССИЙСКОЙ ФЕДЕРАЦИИ

В соответствии с пунктом 7 статьи 145.2 и пунктом 7 статьи 246.1-1 части второй Налогового кодекса Российской Федерации, абзацем первым пункта 1, подпунктом 5.9.37 пункта 5 Положения о Федеральной налоговой службе, утвержденного постановлением Правительства Российской Федерации от 30.09.2004 N 506, в целях приведения форм документов, предусмотренных Налоговым кодексом Российской Федерации и используемых налоговыми органами при реализации своих полномочий в отношениях, регулируемых законодательством о налогах и сборах, в соответствие с изменениями законодательства Российской Федерации, а также в связи с принятием Федерального закона от 23.11.2024 N 399-ФЗ "О внесении изменений в статью 105.14 части первой и часть вторую Налогового кодекса Российской Федерации" приказываю:

1. Утвердить:

форму уведомления об использовании права на освобождение (об отказе от освобождения) от исполнения обязанностей налогоплательщика, связанных с исчислением и уплатой налога на добавленную стоимость, налога на прибыль организаций, предусмотренного статьями 145.2 и 246.1-1 Налогового кодекса Российской Федерации, согласно приложению N 1 к настоящему приказу;

формат представления в электронной форме уведомления об использовании права на освобождение (об отказе от освобождения) от исполнения обязанностей налогоплательщика, связанных с исчислением и уплатой налога на добавленную стоимость, налога на прибыль организаций, предусмотренного статьями 145.2 и 246.1-1 Налогового кодекса Российской Федерации, согласно приложению N 2 к настоящему приказу;

форму расчета совокупного размера полученной выручки согласно приложению N 3 к настоящему приказу;

формат представления в электронной форме расчета совокупного размера полученной выручки согласно приложению N 4 к настоящему приказу;

порядок представления в электронной форме расчета совокупного размера полученной выручки в налоговый орган согласно приложению N 5 к настоящему приказу.

2. Установить, что настоящий приказ вступает в силу по истечении двух месяцев со дня его официального опубликования.

3. Контроль за исполнением настоящего приказа возложить на заместителя руководителя Федеральной налоговой службы, координирующего вопросы методологического и организационного обеспечения работы налоговых органов по вопросам исчисления в соответствующий бюджет налогов и сборов, иных обязательных платежей (за исключением транспортного налога, налога на имущество организаций, налога на имущество физических лиц, земельного налога, налога на доходы физических лиц).

Исполняющий обязанности руководителя

Федеральной налоговой службы

В.В. БАЦИЕВ

Приложение N 1

к приказу ФНС России

от 24.09.2025 N БВ-7-3/818@

                 ИНН                 
                                     
  3340 2017    КПП          Стр.001 

Форма по КНД 1150153

УВЕДОМЛЕНИЕ ОБ ИСПОЛЬЗОВАНИИ ПРАВА НА ОСВОБОЖДЕНИЕ (ОБ ОТКАЗЕ ОТ ОСВОБОЖДЕНИЯ) ОТ ИСПОЛНЕНИЯ ОБЯЗАННОСТЕЙ НАЛОГОПЛАТЕЛЬЩИКА, СВЯЗАННЫХ С ИСЧИСЛЕНИЕМ И УПЛАТОЙ НАЛОГА НА ДОБАВЛЕННУЮ СТОИМОСТЬ, НАЛОГА НА ПРИБЫЛЬ ОРГАНИЗАЦИЙ, ПРЕДУСМОТРЕННОЕ СТАТЬЯМИ 145.2 И 246.1-1 НАЛОГОВОГО КОДЕКСА РОССИЙСКОЙ ФЕДЕРАЦИИ

Код налогового органа                          
                                       
Признак налога, по которому представляется уведомление  1 - налог на добавленную стоимость    
                     2 - налог на прибыль организаций    
                                       
                                       
                                       
                                       
                                       
                                       
                                       
                                       
(наименование организации)
                                       
Номер контактного телефона                            
                                       
Сообщаю 1 - об использовании права на освобождение                   
2 - об отказе от освобождения                   
                                       
Дата начала использования права на освобождение (отказа от освобождения)  .  .         

Данное уведомление составлено на1-- странице с приложением документов или их копий на    листах   

Достоверность и полноту сведений, указанных в настоящем уведомлении и приложениях к нему, подтверждаю:  Заполняется работником налогового органа 
                     Сведения о представлении уведомления 
           
1 - налогоплательщик  Данное уведомление представлено (код)       
2 - представитель налогоплательщика                      
                      на1--странице           
                                         
                     с приложением документов  
                                         
                     или их копий на     листах      
(фамилия, имя, отчество <1> полностью)                      
                                         
Подпись    Дата  .  .      Дата представления уведомления  .  .     
                                         
Наименование и реквизиты документа, подтверждающего полномочия представителя налогоплательщика                      
                                         
                                         
                     Фамилия, имя, отчество <1>  Подпись 
                              

<1> Отчество указывается при наличии.
                                         
                                          

Приложение N 2

к приказу ФНС России

от 24.09.2025 N БВ-7-3/818@

ФОРМАТ ПРЕДСТАВЛЕНИЯ В ЭЛЕКТРОННОЙ ФОРМЕ УВЕДОМЛЕНИЯ ОБ ИСПОЛЬЗОВАНИИ ПРАВА НА ОСВОБОЖДЕНИЕ (ОБ ОТКАЗЕ ОТ ОСВОБОЖДЕНИЯ) ОТ ИСПОЛНЕНИЯ ОБЯЗАННОСТЕЙ НАЛОГОПЛАТЕЛЬЩИКА, СВЯЗАННЫХ С ИСЧИСЛЕНИЕМ И УПЛАТОЙ НАЛОГА НА ДОБАВЛЕННУЮ СТОИМОСТЬ, НАЛОГА НА ПРИБЫЛЬ ОРГАНИЗАЦИЙ, ПРЕДУСМОТРЕННОГО СТАТЬЯМИ 145.2 И 246.1-1 НАЛОГОВОГО КОДЕКСА РОССИЙСКОЙ ФЕДЕРАЦИИ

I. ОБЩИЕ ПОЛОЖЕНИЯ

1. Настоящий документ описывает требования к XML-файлам (далее - файл обмена) передачи в налоговые органы уведомления об использовании права на освобождение (об отказе от освобождения) от исполнения обязанностей налогоплательщика, связанных с исчислением и уплатой налога на добавленную стоимость, налога на прибыль организаций, предусмотренного статьями 145.2 и 246.1-1 Налогового кодекса Российской Федерации, в электронной форме.

2. Номер версии настоящего формата 5.02, часть 334.

II. ОПИСАНИЕ ФАЙЛА ОБМЕНА

3. Имя файла обмена должно иметь следующий вид:

R_T_A_K_O_GGGGMMDD_N, где:

R_T - префикс, принимающий значение NO_UVPROSVISP;

A_K - идентификатор получателя информации, где: A - идентификатор получателя, которому направляется файл обмена, K - идентификатор конечного получателя, для которого предназначена информация из данного файла обмена. Передача файла от отправителя к конечному получателю (K) может осуществляться в несколько этапов через другие налоговые органы, осуществляющие передачу файла на промежуточных этапах, которые обозначаются идентификатором A. В случае передачи файла от отправителя к конечному получателю при отсутствии налоговых органов, осуществляющих передачу на промежуточных этапах, значения идентификаторов A и K совпадают. Каждый из идентификаторов (A и K) имеет вид для налоговых органов - четырехразрядный код налогового органа;

O - идентификатор отправителя информации имеет вид:

для организаций - девятнадцатиразрядный код (идентификационный номер налогоплательщика (далее - ИНН) и код причины постановки на учет (далее - КПП) организации (обособленного подразделения);

для физических лиц, которые являются представителями организации, - двенадцатиразрядный код (ИНН физического лица);

GGGG - год формирования передаваемого файла, MM - месяц, DD - день;

N - идентификационный номер файла (длина - от 1 до 36 знаков, идентификационный номер файла должен обеспечивать уникальность файла).

Расширение имени файла - XML. Расширение имени файла может указываться как строчными, так и прописными буквами.

Параметры первой строки файла обмена

Первая строка XML-файла должна иметь следующий вид:

<?xml version ="1.0" encoding ="windows-1251"?>

Имя файла, содержащего XML-схему файла обмена, должно иметь следующий вид:

NO_UVPROSVISP_1_334_00_05_02_xx, где xx - номер версии схемы.

Расширение имени файла - xsd.

XML-схема файла обмена приводится отдельным файлом и размещается на официальном сайте Федеральной налоговой службы в информационно-телекоммуникационной сети "Интернет".

4. Логическая модель файла обмена представлена в виде диаграммы структуры файла обмена на рисунке 1 настоящего формата. Элементами логической модели файла обмена являются элементы и атрибуты XML-файла. Перечень структурных элементов логической модели файла обмена и сведения о них приведены в таблицах 4.1 - 4.8 настоящего формата.

Для каждого структурного элемента логической модели файла обмена приводятся следующие сведения:

наименование элемента. Приводится полное наименование элемента. В строке таблицы могут быть описаны несколько элементов, наименования которых разделены символом "|". Такая форма записи применяется при наличии в файле обмена только одного элемента из описанных в этой строке;

сокращенное наименование (код) элемента. Приводится сокращенное наименование элемента. Синтаксис сокращенного наименования должен удовлетворять спецификации XML;

признак типа элемента. Может принимать следующие значения: "С" - сложный элемент логической модели (содержит вложенные элементы), "П" - простой элемент логической модели, реализованный в виде элемента XML-файла, "А" - простой элемент логической модели, реализованный в виде атрибута элемента XML-файла. Простой элемент логической модели не содержит вложенные элементы;

формат элемента. Формат элемента представляется следующими условными обозначениями: T - символьная строка; N - числовое значение (целое или дробное).

Формат символьной строки указывается в виде T(n-k) или T(=k), где: n - минимальное количество знаков, k - максимальное количество знаков, символ "-" - разделитель, символ "=" означает фиксированное количество знаков в строке. В случае, если минимальное количество знаков равно 0, формат имеет вид T(0-k). В случае, если максимальное количество знаков не ограничено, формат имеет вид T(n-).

Формат числового значения указывается в виде N(m.k), где: m - максимальное количество знаков в числе, включая знак (для отрицательного числа), целую и дробную часть числа без разделяющей десятичной точки, k - максимальное число знаков дробной части числа. Если число знаков дробной части числа равно 0 (то есть число целое), формат числового значения имеет вид N(m).

Для простых элементов, являющихся базовыми в XML, например, элемент с типом "date", поле "Формат элемента" не заполняется. Для таких элементов в поле "Дополнительная информация" указывается тип базового элемента;

признак обязательности элемента определяет обязательность наличия элемента (совокупности наименования элемента и его значения) в файле обмена. Признак обязательности элемента может принимать следующие значения: "О" - наличие элемента в файле обмена обязательно; "Н" - наличие элемента в файле обмена необязательно, то есть элемент может отсутствовать. Если элемент принимает ограниченный перечень значений (по классификатору, справочнику, кодовому словарю), признак обязательности элемента дополняется символом "К". В случае, если количество реализаций элемента может быть более одной, признак обязательности элемента дополняется символом "М".

К вышеперечисленным признакам обязательности элемента может добавляться значение "У" в случае описания в XML-схеме условий, предъявляемых к элементу в файле обмена, описанных в графе "Дополнительная информация";

дополнительная информация содержит, при необходимости, требования к элементу файла обмена, не указанные ранее. Для сложных элементов указывается ссылка на таблицу, в которой описывается состав данного элемента. Для элементов, принимающих ограниченный перечень значений из классификатора (справочника, кодового словаря), указывается соответствующее наименование классификатора (справочника, кодового словаря) или приводится перечень возможных значений. Для классификатора (справочника, кодового словаря) может указываться ссылка на его местонахождение. Для элементов, использующих пользовательский тип данных, указывается наименование типового элемента.

Рисунок 1. Диаграмма структуры файла обмена

Таблица 4.1

Файл обмена (Файл)

Наименование элементаСокращенное наименование (код) элементаПризнак типа элементаФормат элементаПризнак обязательности элементаДополнительная информация
Идентификатор файлаИдФайлАT(1-255)ОУПовторяет имя передаваемого файла (без расширения)
Версия программы, с помощью которой сформирован файлВерсПрогАT(1-40)О 
Версия форматаВерсФормАT(1-5)ОПринимает значение: 5.02
Состав и структура документаДокументС ОСостав элемента представлен в таблице 4.2

Таблица 4.2

Состав и структура документа (Документ)

Наименование элементаСокращенное наименование (код) элементаПризнак типа элементаФормат элементаПризнак обязательности элементаДополнительная информация
Код формы отчетности по классификатору налоговых документов (КНД)КНДАT(=7)ОКТиповой элемент <КНДТип>.
Принимает значение: 1150153
Дата формирования документаДатаДокАT(=10)ОТиповой элемент <ДатаТип>.
Дата в формате ДД.ММ.ГГГГ
Код налогового органаКодНОАT(=4)ОКТиповой элемент <СОНОТип>
Сведения о налогоплательщикеСвНПС ОСостав элемента представлен в таблице 4.3
Сведения о лице, подписавшем документПодписантС ОСостав элемента представлен в таблице 4.5
Уведомление об использовании права на освобождение (об отказе от освобождения) от исполнения обязанностей налогоплательщика, связанных с исчислением и уплатой налога на добавленную стоимость, налога на прибыль организаций, предусмотренное статьями 145.2 и 246.1-1 Налогового кодекса Российской ФедерацииУведПравОсвИспС ОСостав элемента представлен в таблице 4.7

Таблица 4.3

Сведения о налогоплательщике (СвНП)

Наименование элементаСокращенное наименование (код) элементаПризнак типа элементаФормат элементаПризнак обязательности элементаДополнительная информация
Номер контактного телефонаТлфАT(1-20)Н 
Налогоплательщик - организацияНПЮЛС ОСостав элемента представлен в таблице 4.4

Таблица 4.4

Налогоплательщик - организация (НПЮЛ)

Наименование элементаСокращенное наименование (код) элементаПризнак типа элементаФормат элементаПризнак обязательности элементаДополнительная информация
Наименование организацииНаимОргАT(1-1000)О 
ИНН организацииИННЮЛАT(=10)ОТиповой элемент <ИННЮЛТип>
КППКППАT(=9)ОТиповой элемент <КППТип>

Таблица 4.5

Сведения о лице, подписавшем документ (Подписант)

Наименование элементаСокращенное наименование (код) элементаПризнак типа элементаФормат элементаПризнак обязательности элементаДополнительная информация
Признак лица, подписавшего документПрПодпЛT(=1)ОКПринимает значение:
1 - налогоплательщик |
2 - представитель налогоплательщика
Фамилия, имя, отчество (при наличии)ФИОС ОТиповой элемент <ФИОТип>.
Состав элемента представлен в таблице 4.8
Сведения о представителе налогоплательщикаСвПредС НУСостав элемента представлен в таблице 4.6.
Элемент обязателен при <ПрПодп>=2

Таблица 4.6

Сведения о представителе налогоплательщика (СвПред)

Наименование элементаСокращенное наименование (код) элементаПризнак типа элементаФормат элементаПризнак обязательности элементаДополнительная информация
Наименование и реквизиты документа, подтверждающего полномочия представителя налогоплательщикаНаимДокАT(1-120)ОДля доверенности, совершенной в форме электронного документа, указывается только GUID доверенности

Таблица 4.7

Уведомление об использовании права на освобождение (об отказе от освобождения) от исполнения обязанностей налогоплательщика, связанных с исчислением и уплатой налога на добавленную стоимость, налога на прибыль организаций, предусмотренное статьями 145.2 и 246.1-1 Налогового кодекса Российской Федерации (УведПравОсвИсп)

Наименование элементаСокращенное наименование (код) элементаПризнак типа элементаФормат элементаПризнак обязательности элементаДополнительная информация
Признак налога, по которому представляется уведомлениеПрНалогАT(=1)ОКПринимает значение:
1 - налог на добавленную стоимость |
2 - налог на прибыль организаций
Признак сообщенияВидСообщАT(=1)ОКПринимает значение:
1 - об использовании права на освобождение |
2 - об отказе от освобождения
Дата начала использования права на освобождение (отказа от освобождения)ДатаНачОсвАT(=10)ОТиповой элемент <ДатаТип>.
Дата в формате ДД.ММ.ГГГГ

Таблица 4.8

Фамилия, Имя, Отчество (ФИОТип)

Наименование элементаСокращенное наименование (код) элементаПризнак типа элементаФормат элементаПризнак обязательности элементаДополнительная информация
ФамилияФамилияАT(1-60)О 
ИмяИмяАT(1-60)О 
ОтчествоОтчествоАT(1-60)Н 

Приложение N 3

к приказу ФНС России

от 24.09.2025 N БВ-7-3/818@

                 ИНН                 
                                     
  3350 2014    КПП          Стр.001 

Форма по КНД 1150154

РАСЧЕТ СОВОКУПНОГО РАЗМЕРА ПОЛУЧЕННОЙ ВЫРУЧКИ

Представляется в налоговый орган (код)     Номер корректировки <1>    Отчетный год    
                                       
                                       
                                       
                                       
                                       
                                       
                                       
                                       
(наименование организации)
                                       
Номер контактного телефона                            
                                       
Расчет составлен на2-- страницах с приложением документов или их копий на    листах   

Достоверность и полноту сведений, указанных в настоящем расчете, подтверждаю:  Заполняется работником налогового органа 
                     Сведения о представлении расчета 
           
1 - налогоплательщик  Данный расчет представлен (код)       
2 - представитель налогоплательщика                      
                      на2--страницах           
                                         
                     с приложением документов  
                                         
                     или их копий на     листах      
(фамилия, имя, отчество <2> полностью)                      
                                         
Подпись    Дата  .  .      Дата представления расчета  .  .     
                                         
Наименование и реквизиты документа, подтверждающего полномочия представителя налогоплательщика                      
                                         
                                         
                     Фамилия, имя, отчество <2>  Подпись 
                              

<1> Указывается: 0 - первичный расчет; 1, 2, 3 и так далее - уточненный расчет.
<2> Отчество указывается при наличии.  
                                         
                                          

                 ИНН                 
                                     
  3350 2021    КПП          Стр.    

СОВОКУПНЫЙ РАЗМЕР ПОЛУЧЕННОЙ ВЫРУЧКИ

ПоказателиКод строкиСумма (в рублях)
123
                                       
Размер полученной выручки за истекший календарный год010               
                                       
Совокупный размер полученной выручки за предыдущие календарные годы,020               
в том числе:                                  
                                       
   за    год       021               
                                       
   за    год       022               
                                       
   за    год       023               
                                       
   за    год       024               
                                       
   за    год       025               
                                       
   за    год       026               
                                       
   за    год       027               
                                       
   за    год       028               
                                       
   за    год       029               
                                       
Совокупный размер полученной выручки за предыдущие календарные годы и истекший календарный год030               
                   
(стр. 010 + стр. 020)                              
                                       
Достоверность и полноту сведений, указанных на данной странице, подтверждаю:
                (подпись)     (дата)        
                                       
                                       

Приложение N 4

к приказу ФНС России

от 24.09.2025 N БВ-7-3/818@

ФОРМАТ ПРЕДСТАВЛЕНИЯ В ЭЛЕКТРОННОЙ ФОРМЕ РАСЧЕТА СОВОКУПНОГО РАЗМЕРА ПОЛУЧЕННОЙ ВЫРУЧКИ

I. ОБЩИЕ ПОЛОЖЕНИЯ

1. Настоящий документ описывает требования к XML-файлам (далее - файл обмена) передачи в налоговые органы расчета совокупного размера полученной выручки в электронной форме.

2. Номер версии настоящего формата 5.02, часть 335.

II. ОПИСАНИЕ ФАЙЛА ОБМЕНА

3. Имя файла обмена должно иметь следующий вид:

R_T_A_K_O_GGGGMMDD_N, где:

R_T - префикс, принимающий значение NO_RASSVIR;

A_K - идентификатор получателя информации, где: A - идентификатор получателя, которому направляется файл обмена, K - идентификатор конечного получателя, для которого предназначена информация из данного файла обмена. Передача файла от отправителя к конечному получателю (K) может осуществляться в несколько этапов через другие налоговые органы, осуществляющие передачу файла на промежуточных этапах, которые обозначаются идентификатором A. В случае передачи файла от отправителя к конечному получателю при отсутствии налоговых органов, осуществляющих передачу на промежуточных этапах, значения идентификаторов A и K совпадают. Каждый из идентификаторов (A и K) имеет вид для налоговых органов - четырехразрядный код налогового органа;

O - идентификатор отправителя информации имеет вид:

для организаций - девятнадцатиразрядный код (идентификационный номер налогоплательщика (далее - ИНН) и код причины постановки на учет (далее - КПП) организации (обособленного подразделения);

для физических лиц, которые являются представителями организации, - двенадцатиразрядный код (ИНН физического лица);

GGGG - год формирования передаваемого файла, MM - месяц, DD - день;

N - идентификационный номер файла (длина - от 1 до 36 знаков, идентификационный номер файла должен обеспечивать уникальность файла).

Расширение имени файла - XML. Расширение имени файла может указываться как строчными, так и прописными буквами.

Параметры первой строки файла обмена

Первая строка XML-файла должна иметь следующий вид:

<?xml version ="1.0" encoding ="windows-1251"?>

Имя файла, содержащего XML-схему файла обмена, должно иметь следующий вид:

NO_RASSVIR_1_335_00_05_02_xx, где xx - номер версии схемы.

Расширение имени файла - xsd.

XML-схема файла обмена приводится отдельным файлом и размещается на официальном сайте Федеральной налоговой службы в информационно-телекоммуникационной сети "Интернет".

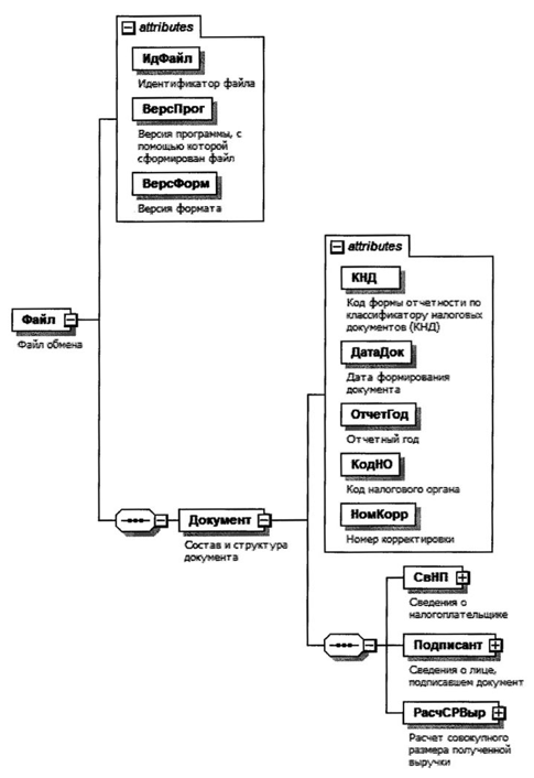
4. Логическая модель файла обмена представлена в виде диаграммы структуры файла обмена на рисунке 1 настоящего формата. Элементами логической модели файла обмена являются элементы и атрибуты XML-файла. Перечень структурных элементов логической модели файла обмена и сведения о них приведены в таблицах 4.1 - 4.10 настоящего формата.

Для каждого структурного элемента логической модели файла обмена приводятся следующие сведения:

наименование элемента. Приводится полное наименование элемента. В строке таблицы могут быть описаны несколько элементов, наименования которых разделены символом "|". Такая форма записи применяется при наличии в файле обмена только одного элемента из описанных в этой строке;

сокращенное наименование (код) элемента. Приводится сокращенное наименование элемента. Синтаксис сокращенного наименования должен удовлетворять спецификации XML;

признак типа элемента. Может принимать следующие значения: "С" - сложный элемент логической модели (содержит вложенные элементы), "П" - простой элемент логической модели, реализованный в виде элемента XML-файла, "А" - простой элемент логической модели, реализованный в виде атрибута элемента XML-файла. Простой элемент логической модели не содержит вложенные элементы;

формат элемента. Формат элемента представляется следующими условными обозначениями: T - символьная строка; N - числовое значение (целое или дробное).

Формат символьной строки указывается в виде T(n-k) или T(=k), где: n - минимальное количество знаков, k - максимальное количество знаков, символ "-" - разделитель, символ "=" означает фиксированное количество знаков в строке. В случае, если минимальное количество знаков равно 0, формат имеет вид T(0-k). В случае, если максимальное количество знаков не ограничено, формат имеет вид T(n-).

Формат числового значения указывается в виде N(m.k), где: m - максимальное количество знаков в числе, включая знак (для отрицательного числа), целую и дробную часть числа без разделяющей десятичной точки, k - максимальное число знаков дробной части числа. Если число знаков дробной части числа равно 0 (то есть число целое), формат числового значения имеет вид N(m).

Для простых элементов, являющихся базовыми в XML, например, элемент с типом "date", поле "Формат элемента" не заполняется. Для таких элементов в поле "Дополнительная информация" указывается тип базового элемента;

признак обязательности элемента определяет обязательность наличия элемента (совокупности наименования элемента и его значения) в файле обмена. Признак обязательности элемента может принимать следующие значения: "О" - наличие элемента в файле обмена обязательно; "Н" - наличие элемента в файле обмена необязательно, то есть элемент может отсутствовать. Если элемент принимает ограниченный перечень значений (по классификатору, справочнику, кодовому словарю), признак обязательности элемента дополняется символом "К". В случае, если количество реализаций элемента может быть более одной, признак обязательности элемента дополняется символом "М".

К вышеперечисленным признакам обязательности элемента может добавляться значение "У" в случае описания в XML-схеме условий, предъявляемых к элементу в файле обмена, описанных в графе "Дополнительная информация";

дополнительная информация содержит, при необходимости, требования к элементу файла обмена, не указанные ранее. Для сложных элементов указывается ссылка на таблицу, в которой описывается состав данного элемента. Для элементов, принимающих ограниченный перечень значений из классификатора (справочника, кодового словаря), указывается соответствующее наименование классификатора (справочника, кодового словаря) или приводится перечень возможных значений. Для классификатора (справочника, кодового словаря) может указываться ссылка на его местонахождение. Для элементов, использующих пользовательский тип данных, указывается наименование типового элемента.

Рисунок 1. Диаграмма структуры файла обмена

Таблица 4.1

Файл обмена (Файл)

Наименование элементаСокращенное наименование (код) элементаПризнак типа элементаФормат элементаПризнак обязательности элементаДополнительная информация
Идентификатор файлаИдФайлАT(1-255)ОУСодержит (повторяет) имя сформированного файла (без расширения)
Версия программы, с помощью которой сформирован файлВерсПрогАT(1-40)О 
Версия форматаВерсФормАT(1-5)ОПринимает значение: 5.02
Состав и структура документаДокументС ОСостав элемента представлен в таблице 4.2

Таблица 4.2

Состав и структура документа (Документ)

Наименование элементаСокращенное наименование (код) элементаПризнак типа элементаФормат элементаПризнак обязательности элементаДополнительная информация
Код формы отчетности по классификатору налоговых документов (КНД)КНДАT(=7)ОКТиповой элемент <КНДТип>.
Принимает значение: 1150154
Дата формирования документаДатаДокАT(=10)ОТиповой элемент <ДатаТип>.
Дата в формате ДД.ММ.ГГГГ
Отчетный годОтчетГодА ОТиповой элемент <xs:gYear>.
Год в формате ГГГГ
Код налогового органаКодНОАT(=4)ОКТиповой элемент <СОНОТип>
Номер корректировкиНомКоррАT(1-3)ОПринимает значение:
0 - первичный расчет,
1, 2, 3 и так далее - уточненный расчет.
Для уточненного расчета значение должно быть на 1 больше ранее принятого налоговым органом расчета
Сведения о налогоплательщикеСвНПС ОСостав элемента представлен в таблице 4.3
Сведения о лице, подписавшем документПодписантС ОСостав элемента представлен в таблице 4.5
Расчет совокупного размера полученной выручкиРасчСРВырС ОСостав элемента представлен в таблице 4.7

Таблица 4.3

Сведения о налогоплательщике (СвНП)

Наименование элементаСокращенное наименование (код) элементаПризнак типа элементаФормат элементаПризнак обязательности элементаДополнительная информация
Номер контактного телефонаТлфАT(1-20)Н 
Налогоплательщик - организацияНПЮЛС ОСостав элемента представлен в таблице 4.4

Таблица 4.4

Налогоплательщик - организация (НПЮЛ)

Наименование элементаСокращенное наименование (код) элементаПризнак типа элементаФормат элементаПризнак обязательности элементаДополнительная информация
Наименование организацииНаимОргАT(1-1000)О 
ИНН организацииИННЮЛАT(=10)ОТиповой элемент <ИННЮЛТип>
КППКППАT(=9)ОТиповой элемент <КППТип>

Таблица 4.5

Сведения о лице, подписавшем документ (Подписант)

Наименование элементаСокращенное наименование (код) элементаПризнак типа элементаФормат элементаПризнак обязательности элементаДополнительная информация
Признак лица, подписавшего документПрПодпАT(=1)ОКПринимает значение:
1 - налогоплательщик |
2 - представитель налогоплательщика
Фамилия, имя, отчество (при наличии)ФИОС ОТиповой элемент <ФИОТип>.
Состав элемента представлен в таблице 4.10
Сведения о представителе налогоплательщикаСвПредС НУСостав элемента представлен в таблице 4.6.
Элемент обязателен при <ПрПодп>=2

Таблица 4.6

Сведения о представителе налогоплательщика (СвПред)

Наименование элементаСокращенное наименование (код) элементаПризнак типа элементаФормат элементаПризнак обязательности элементаДополнительная информация
Наименование и реквизиты документа, подтверждающего полномочия представителя налогоплательщикаНаимДокАT(1-120)ОДля доверенности, совершенной в форме электронного документа, указывается только GUID доверенности

Таблица 4.7

Расчет совокупного размера полученной выручки (РасчСРВыр)

Наименование элементаСокращенное наименование (код) элементаПризнак типа элементаФормат элементаПризнак обязательности элементаДополнительная информация
Размер полученной выручки за истекший календарный годРазмВырИстГ одАN(15)О 
Совокупный размер полученной выручки за предыдущие календарные годы и истекший календарный годСовРазмВырАN(15)О 
Совокупный размер полученной выручки за предыдущие календарные годыСРВырПредС ОСостав элемента представлен в таблице 4.8

Таблица 4.8

Совокупный размер полученной выручки за предыдущие календарные годы (СРВырПред)

Наименование элементаСокращенное наименование (код) элементаПризнак типа элементаФормат элементаПризнак обязательности элементаДополнительная информация
Сумма совокупного размера полученной выручки за предыдущие календарные годыСумСРВырПредАN(15)О 
Совокупный размер полученной выручки по предыдущим календарным годамСРВырПредГодС НМСостав элемента представлен в таблице 4.9

Таблица 4.9

Совокупный размер полученной выручки по предыдущим календарным годам (СРВырПредГод)

Наименование элементаСокращенное наименование (код) элементаПризнак типа элементаФормат элементаПризнак обязательности элементаДополнительная информация
ГодГодА ОТиповой элемент <xs:gYear>.
Год в формате ГГГГ
СуммаСуммаАN(15)О 

Таблица 4.10

Фамилия, Имя, Отчество (ФИОТип)

Наименование элементаСокращенное наименование (код) элементаПризнак типа элементаФормат элементаПризнак обязательности элементаДополнительная информация
ФамилияФамилияАT(1-60)О 
ИмяИмяАT(1-60)О 
ОтчествоОтчествоАT(1-60)Н 

Приложение N 5

к приказу ФНС России

от 24.09.2025 N БВ-7-3/818@

ПОРЯДОК ПРЕДСТАВЛЕНИЯ В ЭЛЕКТРОННОЙ ФОРМЕ РАСЧЕТА СОВОКУПНОГО РАЗМЕРА ПОЛУЧЕННОЙ ВЫРУЧКИ В НАЛОГОВЫЙ ОРГАН

1. Расчет совокупного размера полученной выручки (далее - расчет) представляется организацией, получившей статус участника Военного инновационного технополиса "Эра" Министерства обороны Российской Федерации в соответствии с Федеральным законом от 14.07.2022 N 253-ФЗ "О Военном инновационном технополисе "Эра" Министерства обороны Российской Федерации и о внесении изменений в отдельные законодательные акты Российской Федерации" (далее - участник Технополиса).

2. Расчет представляется в налоговый орган по месту учета участника Технополиса в соответствии с пунктом 4 статьи 145.2 Налогового кодекса Российской Федерации.

3. Расчет в электронной форме, подписанный электронной подписью, полученной в аккредитованном удостоверяющем центре в соответствии с Федеральным законом от 06.04.2011 N 63-ФЗ "Об электронной подписи", представляется в налоговый орган по телекоммуникационным каналам связи через оператора электронного документооборота <1> либо через личный кабинет налогоплательщика в соответствии с форматом, приведенным в приложении N 4 к настоящему приказу.


<1> Абзац второй пункта 3 статьи 80 Налогового кодекса Российской Федерации.