Приказ ФНС РФ от 13.11.2025 N ЕД-7-3/976@

"О внесении изменений в приложения к приказу Федеральной налоговой службы от 03.09.2024 N ЕД-7-3/696@"
Редакция от 13.11.2025 — Вступит в силу с 16.02.2026

Данный документ вступает в силу (с 16.02.2026) по истечении двух месяцев со дня его официального опубликования (пункт 2).


Зарегистрировано в Минюсте России 15 декабря 2025 г. N 84595


ФЕДЕРАЛЬНАЯ НАЛОГОВАЯ СЛУЖБА

ПРИКАЗ

от 13 ноября 2025 г. N ЕД-7-3/976@

О ВНЕСЕНИИ ИЗМЕНЕНИЙ В ПРИЛОЖЕНИЯ К ПРИКАЗУ ФЕДЕРАЛЬНОЙ НАЛОГОВОЙ СЛУЖБЫ ОТ 03.09.2024 N ЕД-7-3/696@

В соответствии с абзацем первым пункта 4 статьи 31 и абзацем первым пункта 7 статьи 80 части первой Налогового кодекса Российской Федерации, абзацем первым пункта 1 и подпунктом 5.9.36 пункта 5 Положения о Федеральной налоговой службе, утвержденного постановлением Правительства Российской Федерации от 30.09.2004 N 506, в целях реализации положений главы 26 "Налог на добычу полезных ископаемых" части второй Налогового кодекса Российской Федерации, а также в связи с принятием федеральных законов от 29.11.2024 N 416-ФЗ "О внесении изменений в часть вторую Налогового кодекса Российской Федерации и отдельные законодательные акты Российской Федерации", от 28.02.2025 N 19-ФЗ "О внесении изменений в статьи 340 и 342 части второй Налогового кодекса Российской Федерации" и от 07.06.2025 N 147-ФЗ "О внесении изменений в часть вторую Налогового кодекса Российской Федерации" приказываю:

1. Внести в приложения к приказу Федеральной налоговой службы от 03.09.2024 N ЕД-7-3/696@ "Об утверждении формы налоговой декларации по налогу на добычу полезных ископаемых, порядка ее заполнения, а также формата представления налоговой декларации по налогу на добычу полезных ископаемых в электронной форме" (зарегистрирован Министерством юстиции Российской Федерации 07.10.2024, регистрационный N 79721) следующие изменения:

1.1. В приложении N 1 "Налоговая декларация по налогу на добычу полезных ископаемых":

штрих-код "01014013" заменить штрих-кодом "01015010", штрих-код "01014020" заменить штрих-кодом "01015027", штрих-код "01014099" заменить штрих-кодом "01015096", штрих-код "01014136" заменить штрих-кодом "01015133", штрих-код "01014143" заменить штрих-кодом "01015140", штрих-код "01014150" заменить штрих-кодом "01015157", штрих-код "01014167" заменить штрих-кодом "01015164";

раздел 2 "Данные, служащие основанием для исчисления и уплаты налога при добыче нефти обезвоженной, обессоленной и стабилизированной, за исключением добытой на новом морском месторождении углеводородного сырья и на участках недр, в отношении которой исчисляется налог на дополнительный доход от добычи углеводородного сырья" изложить в редакции согласно приложению N 1 к настоящему приказу;

раздел 3 "Данные, служащие основанием для исчисления и уплаты налога при добыче газа горючего природного и газового конденсата, за исключением добычи на новом морском месторождении углеводородного сырья" изложить в редакции согласно приложению N 2 к настоящему приказу;

раздел 5 "Данные, служащие основанием для исчисления и уплаты налога, за исключением углеводородного сырья (кроме попутного газа) и угля" изложить в редакции согласно приложению N 3 к настоящему приказу;

раздел 8 "Данные, служащие основанием для исчисления и уплаты налога при добыче нефти обезвоженной, обессоленной и стабилизированной, в отношении которой исчисляется налог на дополнительный доход от добычи углеводородного сырья" изложить в редакции согласно приложению N 4 к настоящему приказу;

1.2. В приложение N 2 "Порядок заполнения налоговой декларации по налогу на добычу полезных ископаемых" согласно приложению N 5 к настоящему приказу;

1.3. Приложение N 3 "Формат представления налоговой декларации по налогу на добычу полезных ископаемых в электронной форме" изложить в редакции согласно приложению N 6 к настоящему приказу.

2. Установить, что настоящий приказ вступает в силу по истечении двух месяцев со дня его официального опубликования.

3. Контроль за исполнением настоящего приказа возложить на заместителя руководителя Федеральной налоговой службы, координирующего методологическое и организационное обеспечение работы налоговых органов по вопросам исчисления в соответствующий бюджет налогов и сборов, иных обязательных платежей (за исключением транспортного налога, налога на имущество организаций, налога на имущество физических лиц, земельного налога, налога на доходы физических лиц, страховых взносов).

Руководитель

Федеральной налоговой службы

Д.В. ЕГОРОВ

Приложение N 1

к приказу ФНС России

от 13.11.2025 N ЕД-7-3/976@


 
                ИНН                
                                  
   0101 5034   КПП           Стр.    

Раздел 2. Данные, служащие основанием для исчисления и уплаты налога при добыче нефти обезвоженной, обессоленной и стабилизированной, за исключением добытой на новом морском месторождении углеводородного сырья и на участках недр, в отношении которой исчисляется налог на дополнительный доход от добычи углеводородного сырья

Показатели
1
Код строки
2
Значения показателей
3
                                        
Код вида добытого полезного ископаемого01003100               
                                        
Код бюджетной классификации020                    
                                        
Код единицы измерения количества добытого полезного ископаемого по ОКЕИ030168                 
                        
                        
Величина НДПИ ДОП_ЭТАН (в миллионах рублей)035                     

2.1. Показатели (коэффициенты), используемые для расчета налога по участку недр

Код по ОКТМО040                    
                                        
Серия, номер и вид лицензии на пользование недрами050                    
                                        
Налоговая ставка055     .              
                                        
Показатель, характеризующий особенности добычи нефти (Дм), для нефти, добытой из залежей, значение коэффициента Кд для которых равно 1060       .            
                        
Кндпи070                    
                                        
Коэффициент, характеризующий динамику мировых цен на нефть (Кц)080  .                 
                                        
Коэффициент, характеризующий величину запасов участка недр (Кз)110 .                  
                                        
Величина начальных извлекаемых запасов (Vз)111 .                  
                                        
Коэффициент, характеризующий степень выработанности конкретной залежи углеводородного сырья (Кдв)115 .                  
                        
Коэффициент, характеризующий регион добычи и свойства нефти (Ккан)120                    
                                        
Коэффициент (Кабдт)123      .             
                                        
Значения коэффициентов:124                    
                                        
ИАБ  ИДТ   НБУГ     НК_ДЕМП
               .                   .    
                                        
ДДВ_АБ СК_ДЕМП    НДВ_ДТ
                    .                  
                                       
Коэффициент (Кман)125      .             
                                        
Сумма исчисленного налога по участку недр (в рублях)130                    
                                        
Признак налогового вычета135                    
                                        
Признак порядка применения налогового вычета  136                    
                                        
Сумма налогового вычета (в рублях)140                    
                                        
Сумма налога к уплате (в рублях)150                    

                                       

                 ИНН                
                                  
   0101 5041    КПП         Стр.     

Продолжение Раздела 2

2.1.1. Данные о количестве нефти, добытой на участке недр, за исключением количества нефти, добытой из залежи (залежей) углеводородного сырья, которое отражается в подразделе 2.1.2


 
   Код основания налогообложения
1
       Количество нефти, подлежащей налогообложению
2
  
              
01                               .      
                                        
02                               .      
                                        
03                               .      

2.1.2. Данные о количестве нефти, добытой из залежи углеводородного сырья

Показатели
1
Код строки
2
Значения показателей
3
Наименование залежи160                  
                                        
                                       
                                        
                                       
                                        
Эффективная нефтенасыщенная толщина пласта170  .               
                                        
Проницаемость залежи180 .                
                                        
Глубина залегания продуктивной залежи углеводородного сырья190                  
                                        
Плотность нефти200  .               
                                        
Налоговая ставка205     .            
                                        
Коэффициент, характеризующий динамику мировых цен на нефть (Кц)206  .               
                                        
Показатель, характеризующий особенности добычи нефти (Дм), для нефти, добытой из залежи210       .          
                      
Степень выработанности запасов конкретной залежи углеводородного сырья220 .                
                                        
Коэффициент, характеризующий степень сложности добычи нефти (Кд)230 .                
                                        
Количество налоговых периодов применения коэффициента Кд <1240                  
                                        
Коэффициент, характеризующий степень выработанности конкретной залежи углеводородного сырья (Кдв)250 .                
                      
Сумма исчисленного налога по нефти, добытой из залежи (в рублях)260                  
                                        
      Код основания налогообложения
1
       Количество добытой нефти, подлежащей налогообложению
2
   
                
                                        
01                               .      
                                        
02                               .      
                                        
03                               .      

                                       

                 ИНН                
                                  
   0101 5058    КПП         Стр.     

Продолжение Раздела 2

2.2. Сведения о сумме налога, подлежащей уплате в бюджет, при применении налогового вычета при добыче нефти на нескольких участках недр

Показатели
1
Код строки
2
Значения показателей
3
                                        
Признак налогового вычета300                    
                                        
Код по ОКТМО310                    
                                        
Сумма исчисленного налога (в рублях)320                    
                                        
Сумма налогового вычета (в рублях)330                    
                                        
Сумма налога к уплате (в рублях)340                    
                                        
Признак налогового вычета300                    
                                        
Код по ОКТМО    310                    
                                        
Сумма исчисленного налога (в рублях)320                    
                                        
Сумма налогового вычета (в рублях)   330                    
                                        
Сумма налога к уплате (в рублях)      340                    
                                        
Признак налогового вычета       300                    
                                        
Код по ОКТМО          310                    
                                        
Сумма исчисленного налога (в рублях)       320                    
                                        
Сумма налогового вычета (в рублях)        330                    
                                        
Сумма налога к уплате (в рублях)      340                    

                                       

Приложение N 2

к приказу ФНС России

от 13.11.2025 N ЕД-7-3/976@

                 ИНН                
                                  
   0101 5065    КПП         Стр.     

Раздел 3. Данные, служащие основанием для исчисления и уплаты налога при добыче газа горючего природного и газового конденсата, за исключением добычи на новом морском месторождении углеводородного сырья

Показатели
1
Код строки
2
Значения показателей
3
                                        
Код вида добытого полезного ископаемого010                    
                                        
Код бюджетной классификации020                    
                                        
Код единицы измерения количества добытого полезного ископаемого по ОКЕИ030                    
                                        
Сумма исчисленного налога по газовому конденсату (в рублях)040                    
                                        
Сумма налогового вычет по газовому конденсату (в рублях)045            .       
                                        
Сумма налога по газовому конденсату, подлежащая уплате (в рублях)050                    
                                        
Коэффициент извлечения широкой фракции легких углеводородов при переработке газового конденсата (Кшфлу)060 .                  
                        
Количество добытого газового конденсата, переработанного для получения широкой фракции легких углеводородов (Мгк)070          .         
                        
Ставка налогового вычета на одну тонну широкой фракции легких углеводородов, полученной из газового конденсата (В) (в рублях)080                    
                        
Показатель, характеризующий расходы на доставку (транспортировку) газа горючего природного (Тг)090                    
                        
Показатель Кгк091      .             
                                        
Показатель Ккг        095                    
                                        
Показатель Ккг 2023          096                    
                                        
Показатель Ккг 2024        097                    
                                        
Цена газа горючего природного (Цг) (в рублях)100      .             
                                        
Коэффициент, характеризующий долю реализации газа потребителям Российской Федерации в общем объеме реализованного организацией газа (Ов)110 .                  
                        
Коэффициент, характеризующий долю добытого газа горючего природного (за исключением попутного газа) в суммарном объеме добытого углеводородного сырья (Кгпн)120 .                  
                        
                        
Средняя по Единой системе газоснабжения расчетная цена на газ (Цв)130                    
                        
Расчетная цена газа горючего природного при поставках за пределы территории государств - участников Содружества Независимых Государств (Цэ)140      .             
                        
Цена газового конденсата (Цк)150      .             
                                        
Условная ставка вывозной таможенной пошлины на газовый конденсат (Пн)160   .                
                                        
Коэффициент, характеризующий экспортную доходность единицы условного топлива (Кгп)170 .                  
                        
Корректирующий коэффициент (Ккм)180 .                  
                                        
Коэффициент (Кман)185      .             
                                        
Коэффициент, характеризующий количество добытого газового конденсата без учета широкой фракции легких углеводородов187 .                  
                        

                                       

                 ИНН                
                                  
   0101 5072    КПП         Стр.     

3.1. Показатели (коэффициенты), используемые для расчета налога по участку недр

Код по ОКТМО190               
                                        
Серия, номер и вид лицензии на пользование недрами200               
                                        
Сумма исчисленного налога по участку недр (в рублях)210               
                                        
Сумма налогового вычета по газу горючему природному (в рублях)215           .   
                                        
Сумма налога к уплате по участку недр (в рублях)220               
                                        
Степень выработанности запасов газа горючего природного конкретного участка недр (Свг)230 .             
                                        
Базовое значение единицы условного топлива (Еут)240    .          
                                        
Коэффициент, характеризующий долю добытого газа горючего природного (за исключением попутного газа) в общем количестве газа горючего природного (за исключением попутного газа) и газового конденсата, добытых в истекшем налоговом периоде на участке недр, содержащем залежь углеводородного сырья (Дг)250 .             
                   
                   

3.1.1. Данные о количестве полезного ископаемого, добытого из залежи углеводородного сырья

Наименование залежи260               
                                        
                                       
                                        
                                       
                                        
Глубина залегания продуктивной залежи углеводородного сырья270               
                                        
Плотность залежи углеводородного сырья280 .             
                                        
Налоговая ставка285               
                                        
Значения коэффициентов:290               
                                        
Квг  Кр  Кгз  Кас  Корз  
 .       .       .       .       .      
                                        
Коэффициент, характеризующий степень сложности добычи газа горючего природного и (или) газового конденсата из залежи углеводородного сырья (Кс)300 .             
                
Сумма исчисленного налога по залежи углеводородного сырья (в рублях)          310               
                                        
    Код основания налогообложения
1
  Количество добытого из залежи полезного ископаемого, подлежащего налогообложению
2
 
01                             .        
                                        
02                             .        
                                        
03                             .        

                                       

                 ИНН                
                                  
   0101 5089    КПП         Стр.     

3.2. Сведения для определения показателя Ккг2023 при добыче газа горючего природного

Показатели
1
Код строки
2
Значения показателей
3
                                        
Код субъекта Российской Федерации320                    
                                        
Код единицы измерения количества газа325114                 
                                        
Совокупный объем реализации газа потребителям (Viпром)330              .     
                                        
Объем реализованного газа, который не учитывается при определении показателя Viпром340              .     

в том числе:


 
              ПоказательЗначение       
              12       
                                        
Признак и значение объема газа, который не учитывается при определении показателя Viпром341                 .   
                                        
                                    .   
                                        
                                    .   
                                        
Объем газа, который не учитывается в целях определения Ккг2023342               .    
                                        
Цена на газ для потребителей (кроме населения) (Цiпром)350      .             
                                        
Показатель Кинф360  .                 

3.3. Сведения для определения величины Ккг2024 при добыче газа горючего природного

Показатели
1
Код строки
2
Значения показателей
3
                                        
Код субъекта Российской Федерации370                    
                                        
Код единицы измерения количества газа380114                 
                                        
Совокупный объем реализации газа потребителям (Viпром)390              .     
                                        
Объем реализованного газа, который не учитывается при определении показателя Viпром400              .     

в том числе:


 
              ПоказательЗначение       
              12       
                                        
Признак и значение объема газа, который не учитывается при определении показателя Viпром
410                 .   
                      
                                        
                                    .   
                                        
                                    .   
                                        
Совокупный объем реализации газа населению (Viнас)420                .    
                                        
Совокупный объем реализации газа организациям (Viтэ)430               .    
                                        
Объем газа, который не учитывается в целях определения Ккг2024440               .    
                                        
Цена на газ для потребителей (кроме населения) (Цiпром)450      .             
                                        
Цена на газ для последующей реализации населению (Цiнас)460      .             
                                        
Показатель Ко          470 .                  
                                        
Показатель Кинд480 .                  

                                       

Приложение N 3

к приказу ФНС России

от 13.11.2025 N ЕД-7-3/976@

                ИНН                
                                  
   0101 5102   КПП          Стр.     

Раздел 5. Данные, служащие основанием для исчисления и уплаты налога, за исключением углеводородного сырья (кроме попутного газа) и угля

Показатели
1
Код строки
2
Значения показателей
3
                                        
Код вида добытого полезного ископаемого010                    
                                        
Код бюджетной классификации020                    
                                        
Код единицы измерения количества добытого полезного ископаемого по ОКЕИ030                    

5.1. Данные о количестве полезного ископаемого по участкам недр

Код по ОКТМО040                    
                                        
Серия, номер и вид лицензии на пользование недрами041                    
                                        
Налоговая ставка045      .             
                                        
Рентный коэффициент Крента050  .                 
                                        
Признак налогоплательщика051                    
                                        
Код субъекта Российской Федерации, на территории которого налогоплательщиком получен статус участника регионального инвестиционного проекта или резидента территории опережающего развития052                    
                        
Среднесписочная численность работников организации053                    
                                        
                   Признак
1
  Значение
2
         
                                        
Признак и значение коэффициента, применяемого к ставке налога055         .          
                                        
                             .          
                                        
                             .          
                                        
                             .          
                                        
Содержание (в долях) хлорида калия (KCl) в 1 тонне добытого полезного ископаемого (Сок)056  .                 
                        
                                        
Содержание (в долях) оксида фосфора в 1 тонне добытого полезного ископаемого (СФР)057  .                 
                        
                                        
  Код основания налогообложения
1
  Количество добытого полезного ископаемого, подлежащего налогообложению
2
               
                                        
01                   .                  
                                        
02                   .                  
                                        
03                   .                  
                                        
04                   .                  
                                        
05                   .                  
                                        
06                   .                  
                                        
07                   .                  
                                        
08                   .                  
                                        
09                   .                  

                                       

                 ИНН                
                                  
   0101 5119    КПП         Стр.     

5.1.1. Данные о сумме налога, подлежащей уплате в бюджет

Стоимость единицы добытого полезного ископаемого070               .  
                                        
Количество реализованного добытого полезного ископаемого090           .      
                                        
Выручка от реализации добытого полезного ископаемого100               .  
                                        
Первичная (лимитная) оценка драгоценных камней105               .  
                                        
Скорректированная выручка от реализации добытого полезного ископаемого на основании пункта 6 статьи 105.3 Налогового кодекса Российской Федерации110               .  
                      
Расходы налогоплательщика по доставке120               .  
                                        
Расходы налогоплательщика по аффинажу химически чистого драгоценного металла130               .  
                                       
Стоимость концентрата и полупродукта, содержащего в себе один или несколько драгоценных металлов (в рублях)135               .  
                                        
Налоговая база140               .  
                                        
Сумма исчисленного налога (в рублях)150                  
                                        
Скорректированная сумма исчисленного налога на основании пункта 6 статьи 105.3 Налогового кодекса Российской Федерации (в рублях)160                  
                      
Признак налогового вычета164                  
                                        
Сумма налогового вычета (в рублях)165                  
                                        
Сумма налога, подлежащая уплате (в рублях)170                  
                                        
Показатель Кдрм171                  
                                        
Количество драгоценного металла (золото) Vдрм (в килограммах)172           .      

5.2. Данные для расчета налога при добыче железной руды и (или) многокомпонентной комплексной руды, добываемой на участках недр, расположенных полностью или частично на территории Красноярского края

Серия, номер и вид лицензии на пользование недрами177                  
                                        
Признак металла180                  
                                        
Средняя за налоговый период мировая цена металла (в долларах США)190        .         
                                        
Среднее значение за налоговый период курса доллара США к рублю Российской Федерации (Р)195   .              
                      
Доля содержания металла в руде200 .                
                                        
Процент содержания железа в руде201  .               
                                        
Признак металла180                  
                                        
Средняя за налоговый период мировая цена металла (в долларах США)190        .         
                                        
Среднее значение за налоговый период курса доллара США к рублю Российской Федерации (Р)195   .              
                      
Доля содержания металла в руде200 .                
                                        
Процент содержания железа в руде201  .               

                                       

                 ИНН                
                                  
   0101 5126    КПП         Стр.     

5.3. Данные для определения значения коэффициента Кподз

Остаток суммы осуществленных капитальных вложений, не учтенной при определении значения коэффициента Кподз в предыдущих годах (в рублях)250                  
                      
Совокупный объем осуществленных капитальных вложений за календарный год, предшествующий году налогового периода (в рублях)251                  
                      
Общая сумма налога, исчисленная с применением коэффициента Кподз, равного 1, за налоговые периоды отчетного года (в рублях)252                  
                      
Общая сумма налога, исчисленная с применением коэффициента Кподз, равного 0.25, за налоговые периоды отчетного года (в рублях)253                  
                      
Разница между суммами налога, исчисленными с применением коэффициента Кподз, равного 0.25 и 1 (стр. 252 - стр. 253) (в рублях)254                  
                      
Признак остатка суммы осуществленных капитальных вложений255                  
                                        
Остаток суммы осуществленных капитальных вложений, не учтенной при определении значения коэффициента Кподз за отчетный календарный год (в рублях)256                  
                   

5.4. Данные для расчета стоимости концентратов и других полупродуктов, содержащих в себе один или несколько драгоценных металлов, добытых на участке недр

Серия, номер и вид лицензии на пользование недрами299                   
                     
Код драгоценного металла, содержащегося в добытом полезном ископаемом300                   
                     
Доля содержания химически чистого драгоценного металла в добытом полезном ископаемом310 .                 
                     
Количество химически чистого драгоценного металла в добытом полезном ископаемом (в граммах)320               .   
                     
Количество добытого полезного ископаемого, подлежащего налогообложению по налоговой ставке 0 процентов325               .   
                     
Средняя за налоговый период цена драгоценного металла (в рублях за грамм)330               .   
                     
Код драгоценного металла, содержащегося в добытом полезном ископаемом300                   
                     
Доля содержания химически чистого драгоценного металла в добытом полезном ископаемом310 .                 
                     
Количество химически чистого драгоценного металла в добытом полезном ископаемом (в граммах)320               .   
                     
Количество добытого полезного ископаемого, подлежащего налогообложению по налоговой ставке 0 процентов325               .   
                     
                   
Средняя за налоговый период цена драгоценного металла (в рублях за грамм)330               .   
                     
Стоимость концентрата и полупродукта, содержащего в себе один или несколько драгоценных металлов, добытых на участке недр (в рублях)340               .   
                     
                                       
                                       

Приложение N 4

к приказу ФНС России

от 13.11.2025 N ЕД-7-3/976@

                ИНН                
                                  
   0101 5171   КПП          Стр.     

Раздел 8. Данные, служащие основанием для исчисления и уплаты налога при добыче нефти обезвоженной, обессоленной и стабилизированной, в отношении которой исчисляется налог на дополнительный доход от добычи углеводородного сырья

Показатели
1
Код строки
2
Значения показателей
3
                                        
Код вида добытого полезного ископаемого01003100               
                                        
Код бюджетной классификации020                    
                                        
Код единицы измерения количества добытого полезного ископаемого по ОКЕИ030168                 
                        

8.1. Расчет налога по участку недр

Код по ОКТМО040                    
                                        
Серия, номер и вид лицензии на пользование недрами050                    
                                        
Год начала промышленной добычи нефти060                    
                                        
Коэффициент, характеризующий уровень налогообложения нефти, добываемой на участках недр, в отношении которой исчисляется налог на дополнительный доход от добычи углеводородного сырья (Кндд)070        .           
                        
                        
Средний уровень цен нефти сорта "Юралс", выраженный в долларах США за баррель за налоговый период (Цнефть)080   .                
                        
Среднее значение за налоговый период курса доллара США к рублю Российской Федерации (Р)090   .                
                        
Признак коэффициента Кг100                    
                                        
Коэффициент, характеризующий период времени, прошедший с даты начала промышленной добычи нефти на участке недр (Кг)110 .                  
                        
Ставка вывозной таможенной пошлины на нефть (ЭП)120   .                
                                        
Коэффициент (КАБДТ)130      .             
                                        
Коэффициент, характеризующий регион добычи нефти (Ит-р)140                    
                                        
Коэффициент (Кю)         145     .              
                                        
Сумма исчисленного налога по участку недр (в рублях)150                    
                                        
Признак налогового вычета160                    
                                        
Признак порядка применения налогового вычета161                    
                                        
Сумма налогового вычета (в рублях)165                    
                                        
Сумма налога к уплате (в рублях)180                    
                                        
                                        
    Код основания налогообложения
1
    Количество нефти, подлежащей налогообложению
2
     
                                        
01                            .         
                                        
02                            .         
                                        
03                            .         

                                       

                 ИНН                
                                  
   0101 5188    КПП         Стр.     

Продолжение Раздела 8

8.2. Сведения о сумме налога, подлежащей уплате в бюджет, при применении налогового вычета при добыче нефти на нескольких участках недр

Показатели
1
Код строки
2
Значения показателей
3
                                        
Признак налогового вычета200                    
                                        
Код по ОКТМО210                    
                                        
Сумма исчисленного налога (в рублях)220                    
                                        
Сумма налогового вычета (в рублях)230                    
                                        
Сумма налога к уплате (в рублях)240                    
                                        
Признак налогового вычета200                    
                                        
Код по ОКТМО210                    
                                        
Сумма исчисленного налога (в рублях)220                    
                                        
Сумма налогового вычета (в рублях)230                    
                                        
Сумма налога к уплате (в рублях)240                    
                                        
Признак налогового вычета200                    
                                        
Код по ОКТМО210                    
                                        
Сумма исчисленного налога (в рублях)220                    
                                        
Сумма налогового вычета (в рублях)230                    
                                        
Сумма налога к уплате (в рублях)240                    

                                       

Приложение N 5

к приказу ФНС России

от 13.11.2025 N ЕД-7-3/976@

ИЗМЕНЕНИЯ, ВНОСИМЫЕ В ПРИЛОЖЕНИЕ N 2 "ПОРЯДОК ЗАПОЛНЕНИЯ НАЛОГОВОЙ ДЕКЛАРАЦИИ ПО НАЛОГУ НА ДОБЫЧУ ПОЛЕЗНЫХ ИСКОПАЕМЫХ" К ПРИКАЗУ ФЕДЕРАЛЬНОЙ НАЛОГОВОЙ СЛУЖБЫ ОТ 03.09.2024 N ЕД-7-3/696@

1. Абзац восьмой пункта 2 изложить в следующей редакции:

"подраздел 2.2. "Сведения о сумме налога, подлежащей уплате в бюджет, при применении налогового вычета при добыче нефти на нескольких участках недр";".

2. Абзац тридцатый пункта 2 изложить в следующей редакции:

"подраздел 8.2. "Сведения о сумме налога, подлежащей уплате в бюджет, при применении налогового вычета при добыче нефти на нескольких участках недр".".

3. Пункт 2 дополнить абзацем следующего содержания:

"подраздел 5.4 "Данные для расчета стоимости концентратов и других полупродуктов, содержащих в себе один или несколько драгоценных металлов, добытых на участке недр";".

4. Пункт 29 дополнить подпунктом 29.8 следующего содержания:

"29.8. Налогоплательщиками при применении налогового вычета НВЭТАН, установленного пунктом 3.7 статьи 343.2 Кодекса, сумма налога, исчисленная по итогам налогового периода, начало которого приходится на период с 1 января 2025 года по 31 декабря 2029 года включительно, в отношении нефти обезвоженной, обессоленной и стабилизированной, добытой на участках недр, расположенных полностью или частично в границах Иркутской области, значение по строке 030 увеличивается на величину, указанную по строке 035 Раздела 2 Декларации.".

5. Дополнить пунктом 36.1 следующего содержания:

"36.1. По строке 035 указывается значение величины НДПИДОП_ЭТАН, определяемое в соответствии с пунктом 9 статьи 343 Кодекса.

Строка 035 заполняется налогоплательщиками, которыми применялся налоговый вычет НВЭТАН, установленный пунктом 3.7 статьи 343.2 Кодекса.".

6. Абзац девятый пункта 52 признать утратившим силу.

7. Абзац второй пункта 54 признать утратившим силу.

8. Пункт 55 признать утратившим силу.

9. Абзац второй пункта 79 признать утратившим силу.

10. Пункт 80 признать утратившим силу.

11. В пункте 125 цифры "1085" заменить цифрами "1088".

12. Пункт 171 дополнить абзацем следующего содержания:

"При заполнении Раздела 5 в отношении концентратов и других полупродуктов, содержащих в себе один или несколько драгоценных металлов, по строке 010 указывается код вида полезного ископаемого 13000 согласно приложению N 2 к настоящему Порядку.".

13. Пункт 182 изложить в следующей редакции:

"182. По строке 055 указываются признак и значения коэффициентов, применяемых к налоговой ставке в соответствии со статьей 342 Кодекса.

По графе 1 строки 055 указывается признак применяемого коэффициента:

01 - коэффициент, характеризующий территорию добычи полезного ископаемого (КТД), применяемый налогоплательщиком - участником РИП, удовлетворяющего требованию, установленному подпунктом 1 пункта 1 статьи 25.8 Кодекса;

02 - коэффициент, характеризующий территорию добычи полезного ископаемого (КТД), применяемый налогоплательщиком, обладающим статусом резидента ТОР в соответствии с Федеральным законом от 29.12.2014 N 473-ФЗ "О территориях опережающего развития в Российской Федерации";

03 - коэффициент, характеризующий территорию добычи полезного ископаемого (КТД), применяемый налогоплательщиком - участником РИП, указанным в подпункте 2 пункта 1 статьи 25.9 Кодекса;

04 - коэффициент ККС, определяемый в соответствии со статьей 342.12 Кодекса;

05 - коэффициент, характеризующий способ добычи кондиционных руд черных металлов (КПОДЗ), определяемый в соответствии со статьей 342.1 Кодекса;

07 - коэффициент, характеризующий особенности добычи редких металлов (КРМ), определяемый в соответствии со статьей 342.7 Кодекса;

08 - коэффициент КЖР, определяемый в соответствии со статьей 342.9 Кодекса;

09 - коэффициент КМКР, определяемый в соответствии со статьей 342.10 Кодекса;

10 - коэффициент КФР, определяемый в соответствии со статьей 342.15 Кодекса;

00 - налогоплательщик не применяет корректирующие коэффициенты КТД, ККС, КПОДЗ, КРМ, КЖР, КМКР, КФР.

По графе 2 строки 055 указывается величина коэффициента, признак которого указан по графе 1 строки 055, применяемого к налоговой ставке в соответствии со статьей 342 Кодекса.

В случае если для конкретного участка недр налогоплательщиком не применяются корректирующие коэффициенты КТД, ККС, КПОДЗ, КРМ, КЖР, КМКР, КФР, то по графе 2 строки 055 ставится ноль (с одновременным указанием признака 00 по графе 1).

В случае недостатка строк граф 1 и 2 при заполнении Декларации на бумажном носителе заполняется дополнительно необходимое количество листов.".

14. В пункте 185 цифры "4100" исключить.

15. Подпункт 2 пункта 187 признать утратившим силу.

16. Пункт 188 признать утратившим силу.

17. Пункт 189 дополнить абзацем следующего содержания:

"В случае заполнения Раздела 5 в отношении концентратов и других полупродуктов, содержащих в себе один или несколько драгоценных металлов, по строке 090 ставится прочерк, при этом Раздел 6 не заполняется.".

18. Пункт 194 изложить в следующей редакции:

"194. При заполнении Раздела 5 в отношении концентратов и других полупродуктов, содержащих в себе один или несколько драгоценных металлов:

по строке 130 указываются расходы налогоплательщика по аффинажу химически чистого драгоценного металла;

по строке 135 указывается стоимость концентратов и других полупродуктов, содержащих в себе один или несколько драгоценных металлов, определенная как сумма всех строк 340 подраздела 5.4 Декларации.

При добыче полезных ископаемых, не относящихся к концентратам и другим полупродуктам, содержащих в себе один или несколько драгоценных металлов, по строкам 130 и 135 ставится прочерк.".

19. Пункт 195 дополнить абзацем следующего содержания:

"При заполнении Раздела 5 в отношении полезного ископаемого с кодом 13000 по строке 010, по строке 140 указывается налоговая база, определенная как разность строки 135 и строк 120 и 130 подраздела 5.1.1.".

20. Пункт 198 дополнить абзацем следующего содержания:

"15 - налоговый вычет, предусмотренный статьей 343.10 Кодекса.".

21. В абзаце втором пункта 200 цифры "343.9" заменить цифрами "343.10".

22. Дополнить пунктами 219.1 - 219.8 следующего содержания:

"219.1. Подраздел 5.4 "Данные для расчета стоимости концентратов и других полупродуктов, содержащих в себе один или несколько драгоценных металлов, добытых на участке недр" заполняется только в случае заполнения Раздела 5 Декларации по коду 13000, отражаемому по строке 010.

Строки 310, 320, 325 и 330 заполняются в отношении драгоценного металла, код которого указан по строке 300.

В случае недостатка строк 299, 300, 310, 320, 325 и 330 в подразделе 5.4 при заполнении Декларации на бумажном носителе дополнительно заполняется необходимое количество листов подраздела 5.4.

219.2. По строке 299 указываются серия, номер и вид лицензии на пользование недрами, например, "ЯКУ 123456 ТЭ".

219.3. По строке 300 указывается код драгоценного металла согласно приложению N 2 к настоящему Порядку.

219.4. По строке 310 указывается доля содержания химически чистого драгоценного металла в единице добытого полезного ископаемого.

219.5. По строке 320 указывается количество химически чистого драгоценного металла, содержащегося в добытом полезном ископаемом, определенное в соответствии с пунктом 5 статьи 340 Кодекса.

219.6. По строке 325 указывается количество добытого полезного ископаемого, подлежащего налогообложению по налоговой ставке 0 (ноль) процентов, в соответствии с подпунктом 1 пункта 1 статьи 342 Кодекса.

219.7. По строке 330 указывается средняя за налоговый период цена драгоценного металла, определенная в соответствии с пунктом 5 статьи 340 Кодекса.

219.8. По строке 340 указывается стоимость концентратов и других полупродуктов, содержащих в себе один или несколько драгоценных металлов, добытых на участке недр, определенная в соответствии с пунктом 5 статьи 340 Кодекса как произведение количества каждого химически чистого драгоценного металла, указанного по строке 320 подраздела 5.4, и его средней цены, указанной по строке 330 подраздела 5.4, при этом указанная сумма не уменьшается на сумму расходов по аффинажу драгоценных металлов и их доставке (перевозке) получателю.".

23. Абзац второй пункта 294 признать утратившим силу.

24. Пункт 295 признать утратившим силу.

25. Абзац второй пункта 304 признать утратившим силу.

26. Пункт 305 признать утратившим силу.

27. Приложение N 2 "Коды видов добытых полезных ископаемых" дополнить строкой следующего содержания:

"

13000концентратов и других полупродуктов, содержащих в себе один или несколько драгоценных металлов

".

28. Приложение N 3 "Коды оснований налогообложения добытых полезных ископаемых по налоговой ставке 0 процентов (рублей) и других особенностей исчисления и уплаты налога" изложить в следующей редакции:

"Приложение N 3

к Порядку заполнения налоговой

декларации по налогу на добычу

полезных ископаемых, утвержденному

приказом ФНС России

от 03.09.2024 N ЕД-7-3/696@

КОДЫ ОСНОВАНИЙ НАЛОГООБЛОЖЕНИЯ ДОБЫТЫХ ПОЛЕЗНЫХ ИСКОПАЕМЫХ ПО НАЛОГОВОЙ СТАВКЕ 0 ПРОЦЕНТОВ (РУБЛЕЙ) И ДРУГИХ ОСОБЕННОСТЕЙ ИСЧИСЛЕНИЯ И УПЛАТЫ НАЛОГА

КодНаименование основанияОснование
Налогообложение по налоговой ставке 0 процентов (рублей) при добыче:
1010полезных ископаемых в части нормативных потерь полезных ископаемыхподпункт 1 пункта 1 статьи 342 Кодекса
1020угля и (или) железной руды, добытых в рамках реализации инвестиционного проекта в свободной экономической зоне на территориях Донецкой Народной Республики, Луганской Народной Республики, Запорожской области и Херсонской области и на прилегающих территорияхподпункт 22 пункта 1 статьи 342 Кодекса
1040полезных ископаемых при разработке некондиционных (остаточных запасов пониженного качества) запасов полезных ископаемых (за исключением случаев ухудшения качества запасов полезных ископаемых в результате выборочной отработки месторождения)подпункт 4 пункта 1 статьи 342 Кодекса
1050полезных ископаемых, остающихся во вскрышных, вмещающих (разубоживающих) породах, в отвалах или в отходах перерабатывающих производств в связи с отсутствием в Российской Федерации промышленной технологии их извлеченияподпункт 5 пункта 1 статьи 342 Кодекса
1060полезных ископаемых, добываемых из вскрышных и вмещающих (разубоживающих) пород, отходов горнодобывающего и связанных с ним перерабатывающих производств, в том числе в результате переработки нефтешламов, в пределах нормативов содержания полезных ископаемых в указанных породах и отходахподпункт 5 пункта 1 статьи 342 Кодекса
1071попутного газаподпункт 2 пункта 1 статьи 342 Кодекса
1072подземных вод, содержащих полезные ископаемые (промышленных вод)подпункт 3 пункта 1 статьи 342 Кодекса
1073минеральных вод, используемых налогоплательщиком исключительно в лечебных и курортных целях без непосредственной реализацииподпункт 6 пункта 1 статьи 342 Кодекса
1074подземных вод, используемых налогоплательщиком исключительно в сельскохозяйственных целях, включая орошение земель сельскохозяйственного назначения, водоснабжение животноводческих ферм, животноводческих комплексов, птицефабрик, сельскохозяйственных кооперативов, садоводческих и огороднических некоммерческих товариществподпункт 7 пункта 1 статьи 342 Кодекса
1080газа горючего природного (за исключением попутного газа), закачанного в пласт для поддержания пластового давления при добыче углеводородного сырья в пределах одного или нескольких участков недр, права пользования которыми предоставлены налогоплательщику на основании лицензий, в соответствии с техническим проектом разработки месторождения, предусматривающим выполнение таких работ на указанных участках недрподпункт 13 пункта 1 статьи 342 Кодекса
1081газа горючего природного на участках недр, расположенных полностью или частично на полуостровах Ямал и (или) Гыданский в Ямало-Ненецком автономном округе, используемого исключительно для производства сжиженного природного газа, и (или) аммиака, и (или) водородаподпункт 18 пункта 1 статьи 342 Кодекса
1082газового конденсата совместно с газом горючим природным, используемым исключительно для производства сжиженного природного газа, и (или) аммиака, и (или) водорода, на участках недр, расположенных полностью или частично на полуостровах Ямал и (или) Гыданский в Ямало-Ненецком автономном округеподпункт 19 пункта 1 статьи 342 Кодекса
1083углеводородного сырья, добытого из залежи углеводородного сырья на участке недр, расположенном полностью в границах внутренних морских вод, территориального моря, на континентальном шельфе Российской Федерации или в российской части (российском секторе) дна Каспийского моряподпункт 20 пункта 1 статьи 342 Кодекса
1084газа горючего природного, добытого на участках недр, расположенных полностью севернее Северного полярного круга, полностью в границах Архангельской области, Ненецкого автономного округа, Республики Коми, Ямало-Ненецкого автономного округа, Красноярского края, Республики Саха (Якутия), Чукотского автономного округа, используемого исключительно для производства сжиженного природного газа, и (или) аммиака, и (или) водорода, и (или) в качестве сырья для производства товаров, являющихся продукцией нефтехимииподпункт 18.1 пункта 1 статьи 342 Кодекса
1085газового конденсата совместно с газом горючим природным, используемого исключительно для производства сжиженного природного газа, и (или) аммиака, и (или) водорода, и (или) в качестве сырья для производства товаров, являющихся продукцией нефтехимии, добытого на участках недр, расположенных полностью севернее Северного полярного круга, в границах Архангельской области, Ненецкого автономного округа, Республики Коми, Ямало-Ненецкого автономного округа, Красноярского края, Республики Саха (Якутия), Чукотского автономного округаподпункт 19.1 пункта 1 статьи 342 Кодекса
1086газового конденсата, закачанного в пласт для поддержания пластового давления при добыче углеводородного сырья в пределах одного или нескольких участков недр, права пользования которыми предоставлены налогоплательщику на основании лицензий на пользование недрами, в соответствии с техническим проектом разработки месторождения, предусматривающим выполнение таких работ на указанных участках недрподпункт 13.1 пункта 1 статьи 342 Кодекса
1087газа горючего природного на участках недр, расположенных полностью или частично на полуострове Ямал в Ямало-Ненецком автономном округе, используемого исключительно для производства сжиженного природного газаподпункт 18.2 пункта 1 статьи 342 Кодекса
1088газового конденсата совместно с газом горючим природным, используемым исключительно для производства сжиженного природного газа, на участках недр, расположенных полностью или частично на полуострове Ямал в Ямало-Ненецком автономном округеподпункт 19.2 пункта 1 статьи 342 Кодекса
Налогообложение по налоговой ставке, установленной пунктом 2 статьи 342 Кодекса
3000освобождение от уплаты налога в соответствии с международными договорами Российской Федерациистатья 7 Кодекса
4000налогообложение по налоговой ставке, установленной пунктом 2 статьи 342 Кодексапункт 2 (за исключением подпункта 9.1) статьи 342 Кодекса
4050налогообложение нефти обессоленной, обезвоженной и стабилизированной, добытой на участке недр, в отношении которой в течение всего налогового периода исчисляется налог на дополнительный доход от добычи углеводородного сырьяподпункт 9.1 пункта 2 статьи 342 Кодекса
4300с применением коэффициента Кц, равного нулю, в отношении нефти из конкретной залежи углеводородного сырья, отнесенной к баженовским, абалакским, хадумским или доманиковым продуктивным отложениямпункты 2 и 3 статьи 342 Кодекса
Налогообложение нефти по налоговой ставке, установленной пунктом 2 статьи 342 Кодекса, с применением коэффициента Ккан, равного нулю
4002нефти на участках недр, расположенных полностью или частично в границах Республики Саха (Якутия), Иркутской области, Красноярского краяподпункт 2 пункта 4 статьи 342.5 Кодекса
4003нефти на участках недр, расположенных севернее Северного полярного круга полностью или частично в границах внутренних морских вод и территориального моря, на континентальном шельфе Российской Федерацииподпункт 3 пункта 4 статьи 342.5 Кодекса
4005нефти на участках недр, расположенных полностью или частично на территории Ненецкого автономного округа, полуострове Ямал в Ямало-Ненецком автономном округеподпункт 5 пункта 4 статьи 342.5 Кодекса
4006нефти на участках недр, расположенных полностью или частично в Черном мореподпункт 6 пункта 4 статьи 342.5 Кодекса
4007нефти на участках недр, расположенных полностью или частично в Охотском мореподпункт 7 пункта 4 статьи 342.5 Кодекса
4008нефти на участках недр, расположенных полностью или частично севернее 65 градуса северной широты полностью или частично в границах Ямало-Ненецкого автономного округа, за исключением участков недр, расположенных полностью или частично на территории полуострова Ямал в границах Ямало-Ненецкого автономного округаподпункт 8 пункта 4 статьи 342.5 Кодекса
4009нефти на участках недр, расположенных полностью или частично в Азовском мореподпункт 4 пункта 4 статьи 342.5 Кодекса
4010нефти на участках недр, расположенных полностью или частично в Каспийском мореподпункт 9 пункта 4 статьи 342.5 Кодекса
Налогообложение угля по налоговой ставке, установленной пунктом 2 статьи 342 Кодекса
6000с учетом налогового вычетаподпункты 12, 13, 14 и 15 пункта 2 статьи 342 Кодекса
6100без учета налогового вычетаподпункты 12, 13, 14 и 15 пункта 2 статьи 342 Кодекса, пункт 1 статьи 343.1 Кодекса
Налогообложение по налоговым ставкам в отношении углеводородного сырья, добытого на новом морском месторождении углеводородного сырья
700030% при добыче полезных ископаемых на месторождениях, расположенных полностью в Азовском море или на 50 и более процентов своей площади в Балтийском море;
30% при добыче полезных ископаемых на новом морском месторождении углеводородного сырья, указанного в абзаце втором подпункта 5 пункта 1 статьи 11.1 Кодекса
подпункт 1 и абзац второй подпункта 3 пункта 6 статьи 338 и подпункт 1 пункта 2.1 статьи 342 Кодекса
700115% при добыче полезных ископаемых на месторождениях, расположенных на 50 и более процентов своей площади в Черном море (глубина до 100 метров включительно), Японском море, в российской части (российском секторе) дна Каспийского моря (за исключением нового морского месторождения углеводородного сырья, указанного в абзаце втором подпункта 5 пункта 1 статьи 11.1 Кодекса), расположенных на 50 и более процентов своей площади в Белом море, Печорском море, южной части Охотского моря (южнее 55 градуса северной широты)подпункт 2 пункта 6 статьи 338 и подпункт 2 пункта 2.1 статьи 342 Кодекса
700210% при добыче полезных ископаемых (за исключением газа природного горючего) на месторождениях, расположенных на 50 и более процентов своей площади в Черном море (глубина более 100 метров), в северной части Охотского моря (на 55 градусе северной широты или севернее этой широты), южной части Баренцева моря (южнее 72 градуса северной широты)абзац первый подпункта 3 пункта 6 статьи 338 и подпункт 3 пункта 2.1 статьи 342 Кодекса
70035% при добыче полезных ископаемых (за исключением газа природного горючего) на месторождениях, расположенных на 50 и более процентов своей площади в Карском море, северной части Баренцева моря (на 72 градусе северной широты и севернее этой широты), восточной Арктике (в море Лаптевых, Восточно-Сибирском море, Чукотском море и Беринговом море), на месторождениях, расположенных на 50 и более процентов своей площади в Белом море, Печорском море, Охотском море, южной части Баренцева моря (южнее 72 градуса северной широты)подпункт 4 пункта 6 статьи 338 и подпункт 4 пункта 2.1 статьи 342 Кодекса
70044,5% при добыче полезных ископаемых (за исключением газа природного горючего) на месторождениях, расположенных на 50 и более процентов своей площади в Карском море, северной части Баренцева моря (на 72 градусе северной широты и севернее этой широты), восточной Арктике (море Лаптевых, Восточно-Сибирском море, Чукотском море и Беринговом море), на месторождениях, расположенных на 50 и более процентов своей площади в Белом море, Печорском море, Охотском море, южной части Баренцева моря (южнее 72 градуса северной широты) организациями, не имеющими право на экспорт сжиженного природного газа, произведенного из газа природного горючего, добытого на новых морских месторождениях углеводородного сырья, на мировые рынкиподпункт 4 пункта 2.1 статьи 342 и подпункт 4 пункта 6 статьи 338 Кодекса
70051,3% при добыче газа природного горючего на месторождениях, расположенных на 50 и более процентов своей площади в Черном море (глубина более 100 метров), северной части Охотского моря (на 55 градусе северной широты или севернее этой широты), южной части Баренцева моря (южнее 72 градуса северной широты)абзац первый подпункта 3 пункта 6 статьи 338 и подпункт 5 пункта 2.1 статьи 342 Кодекса
70061% при добыче газа природного горючего на месторождениях, расположенных на 50 и более процентов своей площади в Карском море, северной части Баренцева моря (на 72 градусе северной широты и севернее этой широты), восточной Арктике (море Лаптевых, Восточно-Сибирском море, Чукотском море и Беринговом море), на месторождениях, расположенных на 50 и более процентов своей площади в Белом море, Печорском море, Охотском море, южной части Баренцева моря (южнее 72 градуса северной широты)подпункт 6 пункта 2.1 статьи 342 и подпункт 4 пункта 6 статьи 338 Кодекса

".

Приложение N 6

к приказу ФНС России

от 13.11.2025 N ЕД-7-3/976@

ФОРМАТ ПРЕДСТАВЛЕНИЯ НАЛОГОВОЙ ДЕКЛАРАЦИИ ПО НАЛОГУ НА ДОБЫЧУ ПОЛЕЗНЫХ ИСКОПАЕМЫХ В ЭЛЕКТРОННОЙ ФОРМЕ

I. ОБЩИЕ СВЕДЕНИЯ

1. Настоящий формат описывает требования к XML-файлам (далее - файл обмена) передачи в налоговые органы в электронной форме налоговой декларации по налогу на добычу полезных ископаемых.

2. Номер версии настоящего формата 5.11, часть X.

II. ОПИСАНИЕ ФАЙЛА ОБМЕНА

3. Имя файла обмена должно иметь следующий вид:

R_T_A_K_O_GGGGMMDD_N, где:

R_T - префикс, принимающий значение NO_NDPI;

A_K - идентификатор получателя информации, где: A - идентификатор получателя, которому направляется файл обмена, K - идентификатор конечного получателя, для которого предназначена информация из данного файла обмена. Передача файла от отправителя к конечному получателю (K) может осуществляться в несколько этапов через другие налоговые органы, осуществляющие передачу файла на промежуточных этапах, которые обозначаются идентификатором A. В случае передачи файла от отправителя к конечному получателю при отсутствии налоговых органов, осуществляющих передачу на промежуточных этапах, значения идентификаторов A и K совпадают. Каждый из идентификаторов (A и K) имеет вид для налоговых органов - четырехразрядный код налогового органа;

O - идентификатор отправителя информации, имеет вид:

для организаций - девятнадцатиразрядный код (идентификационный номер налогоплательщика (далее - ИНН) и код причины постановки на учет (далее - КПП) организации (обособленного подразделения);

для физических лиц - двенадцатиразрядный код (ИНН физического лица);

GGGG - год формирования передаваемого файла, MM - месяц, DD - день;

N - идентификационный номер файла. (Длина - от 1 до 36 знаков. Идентификационный номер файла должен обеспечивать уникальность файла).

Расширение имени файла - XML. Расширение имени файла может указываться как строчными, так и прописными буквами.

Параметры первой строки файла обмена

Первая строка XML-файла должна иметь следующий вид:

<?xml version ="1.0" encoding ="windows-1251"?>

Имя файла, содержащего XML-схему файла обмена, должно иметь следующий вид:

NO_NDPI_1_010_00_05_11_xx, где xx - номер версии схемы.

Расширение имени файла - xsd.

XML-схема файла обмена приводится отдельным файлом и размещается на официальном сайте Федеральной налоговой службы в информационно-телекоммуникационной сети "Интернет".

4. Логическая модель файла обмена представлена в виде диаграммы структуры файла обмена на рисунке 1 настоящего формата. Элементами логической модели файла обмена являются элементы и атрибуты XML-файла. Перечень структурных элементов логической модели файла обмена и сведения о них приведены в таблицах 4.1 - 4.54 настоящего формата.

Для каждого структурного элемента логической модели файла обмена приводятся следующие сведения:

наименование элемента. Приводится полное наименование элемента. В строке таблицы могут быть описаны несколько элементов, наименования которых разделены символом "|". Такая форма записи применяется при наличии в файле обмена только одного элемента из описанных в этой строке;

сокращенное наименование (код) элемента. Приводится сокращенное наименование элемента. Синтаксис сокращенного наименования должен удовлетворять спецификации XML;

признак типа элемента. Может принимать следующие значения: "С" - сложный элемент логической модели (содержит вложенные элементы), "П" - простой элемент логической модели, реализованный в виде элемента XML-файла, "А" - простой элемент логической модели, реализованный в виде атрибута элемента XML-файла. Простой элемент логической модели не содержит вложенные элементы;

формат элемента. Формат элемента представляется следующими условными обозначениями: T - символьная строка; N - числовое значение (целое или дробное).

Формат символьной строки указывается в виде T(n-k) или T(=k), где: n - минимальное количество знаков, k - максимальное количество знаков, символ "-" - разделитель, символ "=" означает фиксированное количество знаков в строке. В случае если минимальное количество знаков равно 0, формат имеет вид T(0-k). В случае если максимальное количество знаков не ограничено, формат имеет вид T(n-).

Формат числового значения указывается в виде N(m.k), где: m - максимальное количество знаков в числе, включая целую и дробную часть числа без разделяющей десятичной точки и знака (для отрицательного числа), k - максимальное число знаков дробной части числа. Если число знаков дробной части числа равно 0 (то есть число целое), формат числового значения имеет вид N(m).

Для простых элементов, являющихся базовыми в XML, таких как элемент с типом "date", поле "Формат элемента" не заполняется. Для таких элементов в поле "Дополнительная информация" указывается тип базового элемента;

признак обязательности элемента определяет обязательность наличия элемента (совокупности наименования элемента и его значения) в файле обмена. Признак обязательности элемента может принимать следующие значения: "О" - наличие элемента в файле обмена обязательно; "Н" - наличие элемента в файле обмена необязательно, то есть элемент может отсутствовать. Если элемент принимает ограниченный перечень значений (по классификатору, кодовому словарю), то признак обязательности элемента дополняется символом "К". В случае если количество реализаций элемента может быть более одной, признак обязательности элемента дополняется символом "М".

К вышеперечисленным признакам обязательности элемента может добавляться значение "У" в случае описания в XML-схеме условий, предъявляемых к элементу в файле обмена, описанных в графе "Дополнительная информация";

дополнительная информация содержит, при необходимости, требования к элементу файла обмена, не указанные ранее. Для сложных элементов указывается ссылка на таблицу, в которой описывается состав данного элемента. Для элементов, принимающих ограниченный перечень значений из классификатора (кодового словаря), указывается соответствующее наименование классификатора (кодового словаря) или приводится перечень возможных значений. Для классификатора (кодового словаря) может указываться ссылка на его местонахождение. Для элементов, использующих пользовательский тип данных, указывается наименование типового элемента.

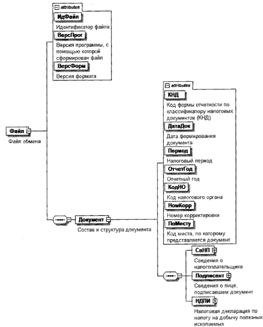
Рисунок 1. Диаграмма структуры файла обмена

Таблица 4.1

Файл обмена (Файл)

Наименование элементаСокращенное наименование (код) элементаПризнак типа элементаФормат элементаПризнак обязательности элементаДополнительная информация
Идентификатор файлаИдФайлАT(1-255)ОУСодержит (повторяет) имя сформированного файла (без расширения)
Версия программы, с помощью которой сформирован файлВерсПрогАT(1-40)О 
Версия форматаВерсФормАT(1-5)ОПринимает значение: 5.11
Состав и структура документаДокументС ОСостав элемента представлен в таблице 4.2

Таблица 4.2

Состав и структура документа (Документ)

Наименование элементаСокращенное наименование (код) элементаПризнак типа элементаФормат элементаПризнак обязательности элементаДополнительная информация
Код формы отчетности по классификатору налоговых документов (КНД)КНДАT(=7)ОКТиповой элемент <КНДТип>.
Принимает значение: 1151054
Дата формирования документаДатаДокАT(=10)ОТиповой элемент <ДатаТип>.
Дата в формате ДД.ММ.ГГГГ
Налоговый периодПериодАT(=2)ОКПринимает значение в соответствии с приложением N 1 к Порядку заполнения налоговой декларации по налогу на добычу полезных ископаемых, утвержденному настоящим приказом (далее - Порядок заполнения):
01 - январь |
02 - февраль |
03 - март |
04 - апрель |
05 - май |
06 - июнь |
07 - июль |
08 - август |
09 - сентябрь |
10 - октябрь |
11 - ноябрь |
12 - декабрь |
71 - за январь при реорганизации
(ликвидации) организации |
72 - за февраль при реорганизации
(ликвидации) организации |
73 - за март при реорганизации
(ликвидации) организации |
74 - за апрель при реорганизации
(ликвидации) организации |
75 - за май при реорганизации
(ликвидации) организации |
76 - за июнь при реорганизации
(ликвидации) организации |
77 - за июль при реорганизации
(ликвидации) организации |
78 - за август при реорганизации
(ликвидации) ликвидации организации |
79 - за сентябрь при
реорганизации (ликвидации) организации |
80 - за октябрь при реорганизации
(ликвидации) организации |
81 - за ноябрь при реорганизации
(ликвидации) организации |
82 - за декабрь при реорганизации (ликвидации) организации
Отчетный годОтчетГодА ОТиповой элемент <xs:gYear>.
Год в формате ГГГГ
Код налогового органаКодНОАT(=4)ОКТиповой элемент <СОНОТип>
Номер корректировкиНомКоррАN(3)ОПринимает значение:
0 - первичный документ,
1, 2, 3 и так далее - уточненный документ.
Для уточненного документа значение должно быть на 1 больше ранее принятого налоговым органом документа
Код места, по которому представляется документПоМестуАT(=3)ОКУПринимает значение в соответствии с приложением N 1 к Порядку заполнения:
120 - по месту жительства
индивидуального предпринимателя |
213 - по месту учета в качестве
крупнейшего налогоплательщика |
214 - по месту нахождения
российской организации, не являющейся крупнейшим налогоплательщиком |
215 - по месту нахождения
правопреемника, не являющегося крупнейшим налогоплательщиком |
216 - по месту учета
правопреемника, являющегося крупнейшим налогоплательщиком |
331 - по месту осуществления
деятельности иностранной организации через отделение иностранной организации.
Значение может зависеть от 5 и 6 знакомест в значении элемента <КПП> (из таблицы 4.4) код 213 только при 50
Сведения о налогоплательщикеСвНПС ОСостав элемента представлен в таблице 4.3
Сведения о лице, подписавшем документПодписантС ОСостав элемента представлен в таблице 4.7
Налоговая декларация по налогу на добычу полезных ископаемыхНДПИС ОСостав элемента представлен в таблице 4.9

Таблица 4.3

Сведения о налогоплательщике (СвНП)

Наименование элементаСокращенное наименование (код) элементаПризнак типа элементаФормат элементаПризнак обязательности элементаДополнительная информация
Номер контактного телефонаТлфАT(1-20)Н 
Налогоплательщик - организация |НПЮЛС ОСостав элемента представлен в таблице 4.4
Налогоплательщик - индивидуальный предпринимательНПИПС ОСостав элемента представлен в таблице 4.6

Таблица 4.4

Налогоплательщик - организация (НПЮЛ)

Наименование элементаСокращенное наименование (код) элементаПризнак типа элементаФормат элементаПризнак обязательности элементаДополнительная информация
Полное наименование организацииНаимОргАT(1-1000)О 
ИНН организацииИННЮЛАT(=10)ОТиповой элемент <ИННЮЛТип>
КПП организацииКППАT(=9)ОТиповой элемент <КППТип>
Сведения о реорганизованной (ликвидированной) организацииСвРеоргЮЛС НСостав элемента представлен в таблице 4.5

Таблица 4.5

Сведения о реорганизованной (ликвидированной) организации (СвРеоргЮЛ)

Наименование элементаСокращенное наименование (код) элементаПризнак типа элементаФормат элементаПризнак обязательности элементаДополнительная информация
Код формы реорганизации (ликвидация)ФормРеоргАT(=1)ОКПринимает значение в соответствии с приложением N 1 к Порядку заполнения:
0 - ликвидация |
1 - преобразование |
2 - слияние |
3 - разделение |
5 - присоединение |
6 - разделение с одновременным присоединением
ИНН организацииИННЮЛАT(=10)НУТиповой элемент <ИННЮЛТип>.
Элемент обязателен при <ФормРеорг> =1 | 2 | 3 | 5 | 6
КПП организацииКППАT(=9)НУТиповой элемент <КППТип>.
Элемент обязателен при <ФормРеорг> = 1 | 2 | 3 | 5 | 6

Таблица 4.6

Налогоплательщик - индивидуальный предприниматель (НПИП)

Наименование элементаСокращенное наименование (код) элементаПризнак типа элементаФормат элементаПризнак обязательности элементаДополнительная информация
ИНН индивидуального предпринимателяИННИПАT(=12)ОТиповой элемент <ИННФЛТип>
Фамилия, имя, отчество (при наличии)ФИОС ОТиповой элемент <ФИОТип>.
Состав элемента представлен в таблице 4.54

Таблица 4.7

Сведения о лице, подписавшем документ (Подписант)

Наименование элементаСокращенное наименование (код) элементаПризнак типа элементаФормат элементаПризнак обязательности элементаДополнительная информация
Признак лица, подписавшего документПрПодпАT(=1)ОКПринимает значение:
1 - налогоплательщик |
2 - представитель налогоплательщика
Фамилия, имя, отчество (при наличии)ФИОС НУТиповой элемент <ФИОТип>.
Состав элемента представлен в таблице 4.54.
Элемент обязателен при выполнении одного из условий:
- <ПрПодп> = 2 |
- <ПрПодп> = 1 и наличие <НПЮЛ>
Сведения о представителе налогоплательщикаСвПредС НУСостав элемента представлен в таблице 4.8.
Элемент обязателен при <ПрПодп> = 2

Таблица 4.8

Сведения о представителе налогоплательщика (СвПред)

Наименование элементаСокращенное наименование (код) элементаПризнак типа элементаФормат элементаПризнак обязательности элементаДополнительная информация
Наименование документа, подтверждающего полномочия представителя налогоплательщикаНаимДокАT(1-120)ОДля доверенности, совершенной в форме электронного документа, указывается только GUID доверенности

Таблица 4.9

Налоговая декларация по налогу на добычу полезных ископаемых (НДПИ)

Наименование элементаСокращенное наименование (код) элементаПризнак типа элементаФормат элементаПризнак обязательности элементаДополнительная информация
Сумма налога, подлежащая уплате в бюджетСумНалПУС ОСостав элемента представлен в таблице 4.10
Данные, служащие основанием для исчисления и уплаты налога при добыче нефти обезвоженной, обессоленной и стабилизированной, за исключением добытой на новом морском месторождении углеводородного сырья и на участках недр, в отношении которой исчисляется налог на дополнительный доход от добычи углеводородного сырьяИсчНалНефтС НМСостав элемента представлен в таблице 4.12
Данные, служащие основанием для исчисления и уплаты налога при добыче газа горючего природного и газового конденсата, за исключением добычи на новом морском месторождении углеводородного сырьяИсчНалГазС НМСостав элемента представлен в таблице 4.18
Данные, служащие основанием для исчисления и уплаты налога при добыче углеводородного сырья на новом морском месторождении углеводородного сырьяИсчУплНалНовС НМСостав элемента представлен в таблице 4.24
Данные, служащие основанием для исчисления и уплаты налога, за исключением углеводородного сырья (кроме попутного газа) и угляИсчУплНалИсклС НМСостав элемента представлен в таблице 4.26
Определение стоимости единицы добытого полезного ископаемого исходя из расчетной стоимостиСтоимЕдДПИС НСостав элемента представлен в таблице 4.36
Данные, служащие основанием для исчисления и уплаты налога при добыче угля по участку недрИсчУплНалУгС НМСостав элемента представлен в таблице 4.40
Данные, служащие основанием для исчисления и уплаты налога при добыче нефти обезвоженной, обессоленной и стабилизированной, в отношении которой исчисляется налог на дополнительный доход от добычи углеводородного сырьяИсчНалНефтНДДС НМСостав элемента представлен в таблице 4.49

Таблица 4.10

Сумма налога, подлежащая уплате в бюджет (СумНалПУ)

Наименование элементаСокращенное наименование (код) элементаПризнак типа элементаФормат элементаПризнак обязательности элементаДополнительная информация
Сумма налога, подлежащая уплате в бюджет (по КБК и ОКТМО)СумПУС ОМСостав элемента представлен в таблице 4.11

Таблица 4.11

Сумма налога, подлежащая уплате в бюджет (по КБК и ОКТМО) (СумПУ)

Наименование элементаСокращенное наименование (код) элементаПризнак типа элементаФормат элементаПризнак обязательности элементаДополнительная информация
Код бюджетной классификацииКБКАT(=20)ОКТиповой элемент <КБКТип>
Код по ОКТМООКТМОАT(=8) | T(=11)ОКТиповой элемент <ОКТМОТип>.
Принимает значение в соответствии с Общероссийским классификатором территорий муниципальных образований
Сумма налога, подлежащая уплате в бюджет (в рублях)НалПУАN(15)О 

Таблица 4.12

Данные, служащие основанием для исчисления и уплаты налога при добыче нефти обезвоженной, обессоленной и стабилизированной, за исключением добытой на новом морском месторождении углеводородного сырья и на участках недр, в отношении которой исчисляется налог на дополнительный доход от добычи углеводородного сырья (ИсчНалНефт)

Наименование элементаСокращенное наименование (код) элементаПризнак типа элементаФормат элементаПризнак обязательности элементаДополнительная информация
Код вида добытого полезного ископаемогоКодДПИАT(=5)ОКТиповой элемент <СДПИТип>.
Принимает значение в соответствии с приложением N 2 к Порядку заполнения: 03100
Код бюджетной классификацииКБКАT(=20)ОКТиповой элемент <КБКТип>
Код единицы измерения количества добытого полезного ископаемого по ОКЕИОКЕИАT(=3)ОКТиповой элемент <ОКЕИТип>.
Принимает значение в соответствии с приложением N 4 к Порядку заполнения: 168
Величина НДПИдоп_этан (в миллионах рублей)ВелНДПИАN(15)Н 
Показатели (коэффициенты), используемые для расчета налога по участку недрПокРасчНалС ОМСостав элемента представлен в таблице 4.13
Сведения о сумме налога, подлежащей уплате в бюджет, при применении налогового вычета при добыче нефти на нескольких участках недрСумНалПУВычС НМСостав элемента представлен в таблице 4.17.
Элемент должен отсутствовать при <ПрВычет>=00 (из таблицы 4.13) или при <ПрПорядВычет>=1 (из таблицы 4.13)

Таблица 4.13

Показатели (коэффициенты), используемые для расчета налога по участку недр (ПокРасчНал)

Наименование элементаСокращенное наименование (код) элементаПризнак типа элементаФормат элементаПризнак обязательности элементаДополнительная информация
Код по ОКТМООКТМОАT(=8) | T(=11)ОКТиповой элемент <ОКТМОТип>.
Принимает значение в соответствии с Общероссийским классификатором территорий муниципальных образований
Серия лицензии на пользование недрамиСерЛицНедрАT(=3)О 
Номер лицензии на пользование недрамиНомЛицНедрАT(5-6)О 
Вид лицензии на пользование недрамиВидЛицНедрАT(=2)О 
Налоговая ставкаСтавНалАN(15.10)О 
Показатель, характеризующий особенности добычи нефти (Дм), для нефти, добытой из залежей, значение коэффициента Кд для которых равно 1ПоказДмАN(17.10)О 
КндпиКндпиАN(4)О 
Коэффициент, характеризующий динамику мировых цен на нефть (Кц)КоэфКцАN(6.4)О 
Коэффициент, характеризующий величину запасов участка недр (Кз)КоэфКзАN(5.4)О 
Величина начальных извлекаемых запасов (Vз)ВелНачЗапАN(4.3)Н 
Коэффициент, характеризующий степень выработанности конкретной залежи углеводородного сырья (Кдв)КоэфКдвАN(5.4)О 
Коэффициент, характеризующий регион добычи и свойства нефти (Ккан)КоэфКканАN(1)О 
Коэффициент (Кабдт)КоэфКабдтАN(10.4)О 
Коэффициент (Иаб)КоэфИабАN(1)О 
Коэффициент (Идт)КоэфИдтАN(1)О 
Коэффициент (Нбуг)КоэфНбугАN(8.4)О 
Коэффициент (Нк_демп)КоэфНкдемпАN(14.4)О 
Коэффициент (Ддв_аб)КоэфДдвабАN(10)О 
Коэффициент (Ск_демп)КоэфСкдемпАN(14.4)О 
Коэффициент (Ддв_дт)КоэфДдвдтАN(10)О 
Коэффициент (Кман)КоэфКманАN(16.10)О 
Сумма исчисленного налога по участку недр (в рублях)НалИсчислАN(15)О 
Признак налогового вычетаПрВычетАT(=2)ОКПринимает значение:
00 - налоговый вычет не
применяется |
01 - налоговый вычет,
предусмотренный пунктом 3.1 статьи 343.2 Налогового кодекса Российской Федерации (далее - Кодекс) |
02 - налоговый вычет,
предусмотренный пунктом 3.3 статьи 343.2 Кодекса |
03 - налоговый вычет,
предусмотренный пунктом 3.4 статьи 343.2 Кодекса |
04 - налоговый вычет,
предусмотренный пунктом 3.5 статьи 343.2 Кодекса |
05 - налоговый вычет,
предусмотренный пунктом 3.6 статьи 343.2 Кодекса |
06 - налоговый вычет,
предусмотренный статьей 343.5 Кодекса ||
09 - налоговый вычет,
предусмотренный пунктом 3.8 статьи 343.2 Кодекса |
14 - налоговый вычет, предусмотренный пунктом 3.9 статьи 343.2 Кодекса
Признак порядка применения налогового вычетаПрПорядВычетАT(=1)НКУПринимает значение:
1 - налоговый вычет применяется по участку недр |
2 - налоговый вычет применяется в совокупности по участкам недр.
Элемент должен отсутствовать при значении элемента <ПрВычет>=00, в остальных случаях является обязательным
Сумма налогового вычета (в рублях)НалВычАN(15)НУЭлемент является обязательным при значении элемента <ПрПорядВычет>= 1, в остальных случаях должен отсутствовать
Сумма налога к уплате (в рублях)НалУплАN(15)НУЭлемент отсутствует при значении элемента <ПрПорядВычет>=2, в остальных случаях является обязательным
Данные о количестве нефти, добытой на участке недр, за исключением количества нефти, добытой из залежи (залежей) углеводородного сырья, которое отражается в подразделе 2.1.2ДобНефтУчНедрС НМСостав элемента представлен в таблице 4.14
Данные о количестве нефти, добытой из залежи углеводородного сырьяДобНефтЗалежС НМСостав элемента представлен в таблице 4.15

Таблица 4.14

Данные о количестве нефти, добытой на участке недр, за исключением количества нефти, добытой из залежи (залежей) углеводородного сырья, которое отражается в подразделе 2.1.2 (ДобНефтУчНедр)

Наименование элементаСокращенное наименование (код) элементаПризнак типа элементаФормат элементаПризнак обязательности элементаДополнительная информация
Код основания налогообложенияКодОсновАT(=4)ОКПринимает значение в соответствии с приложением N 3 к Порядку заполнения
Количество нефти, подлежащей налогообложениюКолНефтПНАN(14.3)О 

Таблица 4.15

Данные о количестве нефти, добытой из залежи углеводородного сырья (ДобНефтЗалеж)

Наименование элементаСокращенное наименование (код) элементаПризнак типа элементаФормат элементаПризнак обязательности элементаДополнительная информация
Наименование залежиНаимЗлжАT(1-100)О 
Эффективная нефтенасыщенная толщина пластаЭфТолщПластАN(6.4)Н 
Проницаемость залежиПроницЗлжАN(8.7)Н 
Глубина залегания продуктивной залежи углеводородного сырьяГлубПластАN(4)О 
Плотность нефтиПлотнНефтАN(5.3)О 
Налоговая ставкаСтавНалАN(15.10)О 
Коэффициент, характеризующий динамику мировых цен на нефть (Кц)КоэфКцАN(6.4)О 
Показатель, характеризующий особенности добычи нефти (Дм), для нефти, добытой из залежиПоказатДмАN(17.10)О 
Степень выработанности запасов конкретной залежи углеводородного сырьяСтепеньСвзАN(5.4)О 
Коэффициент, характеризующий степень сложности добычи нефти (Кд)КоэфКдАN(2.1)О 
Количество налоговых периодов применения коэффициента Кд < 1КолНалПерАN(3)О 
Коэффициент, характеризующий степень выработанности конкретной залежи углеводородного сырья (Кдв)КоэфКдвАN(5.4)О 
Сумма исчисленного налога по нефти, добытой из залежи (в рублях)НалИсчислЗлжАN(15)О 
Данные о количестве добытой нефти, подлежащей налогообложению, по коду основания налогообложенияКолНефтОснС ОМСостав элемента представлен в таблице 4.16

Таблица 4.16

Данные о количестве добытой нефти, подлежащей налогообложению, по коду основания налогообложения (КолНефтОсн)

Наименование элементаСокращенное наименование (код) элементаПризнак типа элементаФормат элементаПризнак обязательности элементаДополнительная информация
Код основания налогообложенияКодОсновАT(=4)ОКПринимает значение в соответствии с приложением N 3 к Порядку заполнения
Количество добытой нефти, подлежащей налогообложениюКолНефтПНАN(14.3)О 

Таблица 4.17

Сведения о сумме налога, подлежащей уплате в бюджет, при применении налогового вычета при добыче нефти на нескольких участках недр (СумНалПУВыч)

Наименование элементаСокращенное наименование (код) элементаПризнак типа элементаФормат элементаПризнак обязательности элементаДополнительная информация
Признак налогового вычетаПрВычетАT(=2)ОКПринимает значение:
01 - налоговый вычет, предусмотренный пунктом 3.1 статьи 343.2 Кодекса |
02 - налоговый вычет, предусмотренный пунктом 3.3 статьи 343.2 Кодекса |
03 - налоговый вычет, предусмотренный пунктом 3.4 статьи 343.2 Кодекса |
04 - налоговый вычет, предусмотренный пунктом 3.5 статьи 343.2 Кодекса |
05 - налоговый вычет, предусмотренный пунктом 3.6 статьи 343.2 Кодекса |
06 - налоговый вычет, предусмотренный статьей 343.5 Кодекса |
09 - налоговый вычет, предусмотренный пунктом 3.8 статьи 343.2 Кодекса |
14 - налоговый вычет, предусмотренный пунктом 3.9 статьи 343.2 Кодекса
Код по ОКТМООКТМОАT(=8) | T(=11)ОКТиповой элемент <ОКТМОТип>.
Принимает значение в соответствии с Общероссийским классификатором территорий муниципальных образований
Сумма исчисленного налога (в рублях)НалИсчислАN(15)О 
Сумма налогового вычета (в рублях)НалВычАN(15)О 
Сумма налога к уплате (в рублях)НалУплАN(15)О 

Таблица 4.18

Данные, служащие основанием для исчисления и уплаты налога при добыче газа горючего природного и газового конденсата, за исключением добычи на новом морском месторождении углеводородного сырья (ИсчНалГаз)

Наименование элементаСокращенное наименование (код) элементаПризнак типа элементаФормат элементаПризнак обязательности элементаДополнительная информация
Код вида добытого полезного ископаемогоКодДПИАT(=5)ОКТиповой элемент <СДПИТип>.
Принимает значение в соответствии с приложением N 2 к Порядку заполнения: 03200 | 03300
Код бюджетной классификацииКБКАT(=20)ОКТиповой элемент <КБКТип>
Код единицы измерения количества добытого полезного ископаемого по ОКЕИОКЕИАT(=3)ОКТиповой элемент <ОКЕИТип>.
Принимает значение в соответствии с приложением N 4 к Порядку заполнения
Сумма исчисленного налога по газовому конденсату (в рублях)СумИсчНалАN(15)О 
Сумма налогового вычета по газовому конденсату (в рублях)СумНалВычАN(14.2)Н 
Сумма налога по газовому конденсату, подлежащая уплате (в рублях)СумНалУплАN(12)О 
Коэффициент извлечения широкой фракции легких углеводородов при переработке газового конденсата (Кшфлу)КоэфКшфлуАN(5.4)Н 
Количество добытого газового конденсата, переработанного для получения широкой фракции легких углеводородов (Мгк)КолМгкАN(14.4)Н 
Ставка налогового вычета (в рублях) на одну тонну широкой фракции легких углеводородов, полученной из газового конденсата (В) (в рублях)СтавкаВАN(4)Н 
Показатель, характеризующий расходы на доставку (транспортировку) газа горючего природного (Тг)ПоказатТгАN(11)Н 
Показатель КгкПоказКгкАN(10.4)Н 
Показатель КкгПоказКкгАN(3)НУЭлемент обязателен при <КодДПИ>=03300
Показатель Ккг 2023ПоказКкг2023АN(17)Н 
Показатель Ккг 2024ПоказКкг2024АN(17)Н 
Цена газа горючего природного (Цг) (в рублях)ЦенаЦгАN(10.4)Н 
Коэффициент, характеризующий долю реализации газа потребителям Российской Федерации в общем объеме реализованного организацией газа (Ов)КоэфОвАN(3.2)О 
Коэффициент, характеризующий долю добытого газа горючего природного (за исключением попутного газа) в суммарном объеме добытого углеводородного сырья (Кгпн)КоэфКгпнАN(3.2)Н 
Средняя по Единой системе газоснабжения расчетная цена на газ (Цв)СрЦенаЦвАN(6)Н 
Расчетная цена газа горючего природного при поставках за пределы территорий государств - участников Содружества Независимых Государств (Цэ)РасчЦенаЦэАN(10.4)Н 
Цена газового конденсата (Цк)ЦенаЦкАN(10.4)Н 
Условная ставка вывозной таможенной пошлины на газовый конденсат (Пн)УслСтавПнАN(7.4)Н 
Коэффициент, характеризующий экспортную доходность единицы условного топлива (Кгп)КоэфКгпАN(5.4)Н 
Корректирующий коэффициент (Ккм)КоэфКкмАN(16.15)Н 
Коэффициент (Кман)КоэфКманАN(16.10)О 
Коэффициент, характеризующий количество добытого газового конденсата без учета широкой фракции легких углеводородовКоэфКолДобАN(3.2)Н 
Показатели (коэффициенты), используемые для расчета налога по участку недрПокРасчНалС ОМСостав элемента представлен в таблице 4.19
Сведения для определения показателя Ккг2023 при добыче газа горючего природногоСведКкг2023С НМУСостав элемента представлен в таблице 4.22.
Элемент является обязательным при наличии элемента <ПоказКкг2023> и должен отсутствовать в остальных случаях
Сведения для определения величины Ккг2024 при добыче газа горючего природногоСведКкг2024С НМУСостав элемента представлен в таблице 4.23.
Элемент является обязательным при наличии элемента <ПоказКкг2024> и должен отсутствовать в остальных случаях

Таблица 4.19

Показатели (коэффициенты), используемые для расчета налога по участку недр (ПокРасчНал)

Наименование элементаСокращенное наименование (код) элементаПризнак типа элементаФормат элементаПризнак обязательности элементаДополнительная информация
Код по ОКТМООКТМОАT(=8) | T(=11)ОКТиповой элемент <ОКТМОТип>.
Принимает значение в соответствии с Общероссийским классификатором территорий муниципальных образований
Серия лицензии на пользование недрамиСерЛицНедрАT(=3)О 
Номер лицензии на пользование недрамиНомЛицНедрАT(5-6)О 
Вид лицензии на пользование недрамиВидЛицНедрАT(=2)О 
Сумма исчисленного налога по участку недр (в рублях)СумИсчНалАN(15)О 
Сумма налогового вычета по газу горючему природному (в рублях)СумНалВычАN(13.2)Н 
Сумма налога к уплате по участку недр (в рублях)СумНалУплАN(12)О 
Степень выработанности запасов газа горючего природного конкретного участка недр (Свг)СтепеньСвгАN(5.4)О 
Базовое значение единицы условного топлива (Еут)ЗначенЕутАN(8.4)О 
Коэффициент, характеризующий долю добытого газа горючего природного (за исключением попутного газа) в общем количестве газа горючего природного (за исключением попутного газа) и газового конденсата, добытых в истекшем налоговом периоде на участке недр, содержащем залежь углеводородного сырья (Дг)КоэфДгАN(5.4)О 
Данные о количестве полезного ископаемого, добытого из залежи углеводородного сырьяКолДПИЗалС ОМСостав элемента представлен в таблице 4.20

Таблица 4.20

Данные о количестве полезного ископаемого, добытого из залежи углеводородного сырья (КолДПИЗал)

Наименование элементаСокращенное наименование (код) элементаПризнак типа элементаФормат элементаПризнак обязательности элементаДополнительная информация
Наименование залежиНаимЗлжАT(1-100)О 
Глубина залегания продуктивной залежи углеводородного сырьяГлубПластАN(4)О 
Плотность залежи углеводородного сырьяПлотнУВСырьяАN(4.3)О 
Налоговая ставкаСтавНалАN(5)О 
Значение коэффициента КвгЗначениеКвгАN(5.4)О 
Значение коэффициента КрЗначениеКрАN(5.4)О 
Значение коэффициента КгзЗначениеКгзАN(5.4)О 
Значение коэффициента КасЗначениеКасАN(5.4)О 
Значение коэффициента КорзЗначениеКорзАN(5.4)О 
Коэффициент, характеризующий степень сложности добычи газа горючего природного и (или) газового конденсата из залежи углеводородного сырья (Кс)КоэфКсАN(5.4)О 
Сумма исчисленного налога по залежи углеводородного сырья (в рублях)НалИсчислЗлжАN(15)О 
Данные о количестве добытого из залежи полезного ископаемого, подлежащего налогообложению, по коду основания налогообложенияКолДПИЗалОснС ОМСостав элемента представлен в таблице 4.21

Таблица 4.21

Данные о количестве добытого из залежи полезного ископаемого, подлежащего налогообложению, по коду основания налогообложения (КолДПИЗалОсн)

Наименование элементаСокращенное наименование (код) элементаПризнак типа элементаФормат элементаПризнак обязательности элементаДополнительная информация
Код основания налогообложенияКодОсновАT(=4)ОКПринимает значение в соответствии с приложением N 3 к Порядку заполнения
Количество добытого из залежи полезного ископаемого, подлежащего налогообложениюКолДПИАN(14.3)О 

Таблица 4.22

Сведения для определения показателя Ккг2023 при добыче газа горючего природного (СведКкг2023)

Наименование элементаСокращенное наименование (код) элементаПризнак типа элементаФормат элементаПризнак обязательности элементаДополнительная информация
Код субъекта Российской ФедерацииКодСубАT(=2)ОКТиповой элемент <ССРФТип>.
Принимает значение в соответствии с приложением N 5 к Порядку заполнения
Код единицы измерения количества газаОКЕИАT(=3)ОКТиповой элемент <ОКЕИТип>.
Принимает значение в соответствии с приложением N 4 к Порядку заполнения: 114
Совокупный объем реализации газа потребителям (Viпром)РеалПотрАN(17.3)О 
Объем реализованного газа, который не учитывается при определении показателя ViпромОбРеалНеУчАN(17.3)О 
Объем газа, который не учитывается в целях определения Ккг2023НеУчКкг2023АN(17.3)О 
Цена на газ для потребителей (кроме населения) (Цiпром)ЦенПотрАN(7.2)О 
Показатель КинфПоказКинфАN(3.2)О 
Сведения о признаке и значении объема газа, который не учитывается при определении показателя ViпромПрЗначГазС НМТиповой элемент <ПрЗначГазТип>.
Состав элемента представлен в таблице 4.53

Таблица 4.23

Сведения для определения величины Ккг2024 при добыче газа горючего природного (СведКкг2024)

Наименование элементаСокращенное наименование (код) элементаПризнак типа элементаФормат элементаПризнак обязательности элементаДополнительная информация
Код субъекта Российской ФедерацииКодСубАT(=2)ОКТиповой элемент <ССРФТип>.
Принимает значение в соответствии с приложением N 5 к Порядку заполнения
Код единицы измерения количества газаОКЕИАT(=3)ОКТиповой элемент <ОКЕИТип>.
Принимает значение в соответствии с приложением N 4 к Порядку заполнения: 114
Совокупный объем реализации газа потребителям (Viпром)РеалПотрАN(17.3)О 
Объем реализованного газа, который не учитывается при определении показателя ViпромОбРеалНеУчАN(17.3)О 
Совокупный объем реализации газа населению (Viнас)РеалНасАN(17.3)О 
Совокупный объем реализации газа организациям (Viтэ)РеалОргАN(17.3)О 
Объем газа, который не учитывается в целях определения Ккг2024НеУчКкг2024АN(17.3)О 
Цена на газ для потребителей (кроме населения) (Цiпром)ЦенПотрАN(7.2)О 
Цена на газ, для последующей реализации населению (Цiнас)ЦенРеалНасАN(7.2)О 
Показатель КоПоказКоАN(3.2)О 
Показатель КиндПоказКиндАN(3.2)О 
Сведения о признаке и значении объема газа, который не учитывается при определении показателя ViпромПрЗначГазС НМТиповой элемент <ПрЗначГазТип>.
Состав элемента представлен в таблице 4.53

Таблица 4.24

Данные, служащие основанием для исчисления и уплаты налога при добыче углеводородного сырья на новом морском месторождении углеводородного сырья (ИсчУплНалНов)

Наименование элементаСокращенное наименование (код) элементаПризнак типа элементаФормат элементаПризнак обязательности элементаДополнительная информация
Код вида полезного ископаемогоКодДПИАT(=5)ОКТиповой элемент <СДПИТип>.
Принимает значение в соответствии с приложением N 2 к Порядку заполнения:
03100 | 03200 | 03300 | 03401
Код бюджетной классификацииКБКАT(=20)ОКТиповой элемент <КБКТип>
Код единицы измерения количества добытого полезного ископаемого по ОКЕИОКЕИАT(=3)ОКТиповой элемент <ОКЕИТип>.
Принимает значение в соответствии с приложением N 4 к Порядку заполнения
Код по ОКТМООКТМОАT(=8) | T(=11)ОКТиповой элемент <ОКТМОТип>.
Принимает значение в соответствии с Общероссийским классификатором территорий муниципальных образований
Серия лицензии на пользование недрамиСерЛицНедрАT(=3)О 
Номер лицензии на пользование недрамиНомЛицНедрАT(5-6)О 
Вид лицензии на пользование недрамиВидЛицНедрАT(=2)О 
Наименование нового морского месторожденияНаимМестАT(1-100)О 
Месяц и год начала промышленной добычи углеводородного сырьяНачДобУВСАT(=7)ОТиповой элемент <ДатаМГТип>.
Дата в формате ММ.ГГГГ
Стоимость единицы полезного ископаемогоСтоимЕдПИАN(17.2)Н 
Минимальная стоимость единицы полезного ископаемогоСтоимЕдПИМинАN(17.2)О 
Количество реализованного добытого полезного ископаемогоКолРеалДПИАN(14.3)Н 
Выручка от реализации добытого полезного ископаемогоВырРеалДПИАN(17.2)Н 
Скорректированная выручка от реализации добытого полезного ископаемого на основании пункта 6 статьи 105.3 Налогового кодекса Российской ФедерацииВырРеалДПИ105.3АN(17.2)Н 
Налоговая базаНалБазаАN(17.2)О 
Сумма исчисленного налога (в рублях)НалИсчислАN(15)О 
Скорректированная сумма налога на основании пункта 6 статьи 105.3 Налогового кодекса Российской Федерации (в рублях)НалИсчисл105.3АN(15)Н 
Признак налогового вычетаПрВычетАT(=2)ОКПринимает значение:
00 - налоговый вычет не применяется |
03 - налоговый вычет, предусмотренный пунктом 3.4 статьи 343.2 Кодекса |
07 - налоговый вычет, предусмотренный статьей 343.4 Кодекса
Сумма налогового вычета (в рублях)СумНалВычАN(15)Н 
Сумма налога к уплате (в рублях)СумНалУплАN(15)О 
Данные о количестве полезного ископаемого, подлежащего налогообложению, по коду основания налогообложенияКолПИНалОснС ОМСостав элемента представлен в таблице 4.25

Таблица 4.25

Данные о количестве полезного ископаемого, подлежащего налогообложению, по коду основания налогообложения (КолПИНалОсн)

Наименование элементаСокращенное наименование (код) элементаПризнак типа элементаФормат элементаПризнак обязательности элементаДополнительная информация
Код основания налогообложенияКодОсновАT(=4)ОКПринимает значение в соответствии с приложением N 3 к Порядку заполнения
Количество полезного ископаемого, подлежащего налогообложениюКолПИНалАN(14.3)О 

Таблица 4.26

Данные, служащие основанием для исчисления и уплаты налога, за исключением углеводородного сырья (кроме попутного газа) и угля (ИсчУплНалИскл)

Наименование элементаСокращенное наименование (код) элементаПризнак типа элементаФормат элементаПризнак обязательности элементаДополнительная информация
Код вида добытого полезного ископаемогоКодДПИАT(=5)ОКТиповой элемент <СДПИТип>.
Принимает значение в соответствии с приложением N 2 к Порядку заполнения
Код бюджетной классификацииКБКАT(=20)ОКТиповой элемент <КБКТип>
Код единицы измерения количества добытого полезного ископаемого по ОКЕИОКЕИАT(=3)ОКТиповой элемент <ОКЕИТип>.
Принимает значение в соответствии с приложением N 4 к Порядку заполнения
Данные о количестве полезного ископаемого по участкам недрКолПИУчНалС ОМСостав элемента представлен в таблице 4.27
Данные для расчета налога при добыче железной руды и (или) многокомпонентной комплексной руды, добываемой на участках недр, расположенных полностью или частично на территории Красноярского краяДаннРасчНалС НМУСостав элемента представлен в таблице 4.31.
Элемент является обязательным при значении элемента <КодДПИ>=04104 | 05100 и должен отсутствовать при остальных значениях элемента <КодДПИ>
Данные для определения значения коэффициента КподзДаннКподзС НСостав элемента представлен в таблице 4.33
Данные для расчета стоимости концентратов и других полупродуктов, содержащих в себе один или несколько драгоценных металлов, добытых на участке недрДаннРасчКонцС НМУСостав элемента представлен в таблице 4.34.
Элемент является обязательным при значении элемента <КодДПИ>=13000 и должен отсутствовать при остальных значениях элемента <КодДПИ>

Таблица 4.27

Данные о количестве полезного ископаемого по участкам недр (КолПИУчНал)

Наименование элементаСокращенное наименование (код) элементаПризнак типа элементаФормат элементаПризнак обязательности элементаДополнительная информация
Код по ОКТМООКТМОАT(=8) | T(=11)ОКТиповой элемент <ОКТМОТип>.
Принимает значение в соответствии с Общероссийским классификатором территорий муниципальных образований
Серия лицензии на пользование недрамиСерЛицНедрАT(3-4)О 
Номер лицензии на пользование недрамиНомЛицНедрАT(5-6)О 
Вид лицензии на пользование недрамиВидЛицНедрАT(=2)О 
Налоговая ставкаНалСтавкаАN(8.2)О 
Рентный коэффициент КрентаКрентаАN(3.1)ОПринимает значение: 0.2 | 1 | 3.5
Признак налогоплательщикаПрНПАT(=1)ОКУПринимает значение:
0 - иной налогоплательщик |
1 - налогоплательщик, обладающий статусом участника РИП |
2 - налогоплательщик, обладающий статусом резидента ТОР |
3 - налогоплательщик, заключивший либо исполнивший соглашение о защите и поощрении капиталовложений |
4 - налогоплательщик, осуществляющий добычу в связи с выполнением специального инвестиционного контракта, заключенного до 31.12.2020 в соответствии с Федеральным законом от 31.12.2014 N 488-ФЗ "О промышленной политике в Российской Федерации" |
5 - налогоплательщик, заключивший соглашение о добыче и сохранении занятости, предусмотренное пунктом 4 статьи 342.8 Кодекса |
6 - налогоплательщик, заключивший инвестиционное соглашение о добыче металлов платиновой группы на участках недр, указанных в пункте 3.1 статьи 342.10 Кодекса |
7 - налогоплательщик, осуществляющий добычу полезных ископаемых, являющихся сырьем для производства минеральных удобрений, указанный в пункте 1.2 статьи 342.12 Кодекса.
Элемент должен принимать значение "1" при значении элемента <ПрКоэф>=01 | 03 (из таблицы 4.28).
Элемент должен принимать значение "2" при значении элемента <ПрКоэф>=02 (из таблицы 4.28).
Код субъекта Российской Федерации, на территории которого налогоплательщиком получен статус участника регионального инвестиционного проекта или резидента территории опережающего развитияКодСубАT(=2)НКУТиповой элемент <ССРФТип>.
Принимает значение в соответствии с приложением N 5 к Порядку заполнения.
Элемент является обязательным при значении элемента <ПрНП>=1 | 2 или при значении элемента
<ПрКоэф>=01 | 02 | 03 (из таблицы 4.28) и должен отсутствовать при остальных значениях элемента <ПрНП> и <ПрКоэф> (из таблицы 4.28)
Среднесписочная численность работников организацииСрСписАN(5)НУЭлемент является обязательным при значении элемента <ПрНП>=5 и должен отсутствовать при остальных значениях элемента <ПрНП>
Содержание (в долях) хлорида калия (KCl) в 1 тонне добытого полезного ископаемого (Сок)СодХлорАN(7.5)НУЭлемент является обязательным при значении элемента <КодДПИ>=06103 (из таблицы 4.26) и должен отсутствовать при остальных значениях элемента <КодДПИ>
Содержание (в долях) оксида фосфора в 1 тонне добытого полезного ископаемого (СФР)СодФосфАN(7.5)НУЭлемент является обязательным при значении элемента <КодДПИ>=06101 | 06118 | 06102 | 06201 | 06202 | 06203 (из таблицы 4.26) и должен отсутствовать при остальных значениях элемента <КодДПИ>
Признак и значение коэффициента, применяемого к ставке налогаПрЗначКоэфС ОМСостав элемента представлен в таблице 4.28
Данные о количестве добытого полезного ископаемого, подлежащего налогообложению, по коду основания налогообложенияКолПИНалОснС ОМСостав элемента представлен в таблице 4.29
Данные о сумме налога, подлежащей уплате в бюджетСумНалУплС ОСостав элемента представлен в таблице 4.30

Таблица 4.28

Признак и значение коэффициента, применяемого к ставке налога (ПрЗначКоэф)

Наименование элементаСокращенное наименование (код) элементаПризнак типа элементаФормат элементаПризнак обязательности элементаДополнительная информация
Признак коэффициентаПрКоэфАT(2)ОКУПринимает значение:
01 - коэффициент, характеризующий территорию добычи полезного ископаемого (Ктд), применяемый налогоплательщиком-участником РИП, удовлетворяющего требованию, установленному подпунктом 1 пункта 1 статьи 25.8 Кодекса |
02 - коэффициент, характеризующий территорию добычи полезного ископаемого (Ктд), применяемый налогоплательщиком, обладающим статусом резидента ТОР в соответствии с Федеральным законом от 29.12.2014 N 473-ФЗ "О территориях опережающего развития в Российской Федерации" |
03 - коэффициент, характеризующий территорию добычи полезного ископаемого (Ктд), применяемый налогоплательщиком - участником РИП, указанным в подпункте 2 пункта 1 статьи 25.9 Кодекса |
04 - коэффициент Ккс, определяемый в соответствии со статьей 342.12 Кодекса |
05 - коэффициент, характеризующий способ добычи кондиционных руд черных металлов (Кподз), определяемый в соответствии со статьей 342.1 Кодекса |
07 - коэффициент, характеризующий особенности добычи редких металлов (Крм), определяемый в соответствии со статьей 342.7 Кодекса |
08 - коэффициент Кжр, определяемый в соответствии со статьей 342.9 Кодекса |
09 - коэффициент Кмкр, определяемый в соответствии со статьей 342.10 Кодекса |
10 - коэффициент Кфр, определяемый в соответствии со статьей 342.15 Кодекса |
00 - налогоплательщик не применяет корректирующие коэффициенты Ктд, Ккс, Кподз, Крм, Кжр, Кмкр, Кфр.
Элемент не должен принимать значение "01" | "02" | "03", если элемент <ПрНП>=0 (из таблицы 4.27)
Значение коэффициентаЗначКоэфАN(6.2)ОУЭлемент должен принимать значение 0.1 или 1, если элемент <ПрКоэф>=07.
Элемент должен принимать значение 0.25 или 1, если элемент <ПрКоэф>=05.
Элемент должен принимать значение 0, если элемент <ПрКоэф>=00

Таблица 4.29

Данные о количестве добытого полезного ископаемого, подлежащего налогообложению, по коду основания налогообложения (КолПИНалОсн)

Наименование элементаСокращенное наименование (код) элементаПризнак типа элементаФормат элементаПризнак обязательности элементаДополнительная информация
Код основания налогообложенияКодОсновАT(=4)ОКПринимает значение в соответствии с приложением N 3 к Порядку заполнения
Количество добытого полезного ископаемого, подлежащего налогообложениюКолПИНалАN(14.3)О 

Таблица 4.30

Данные о сумме налога, подлежащей уплате в бюджет (СумНалУпл)

Наименование элементаСокращенное наименование (код) элементаПризнак типа элементаФормат элементаПризнак обязательности элементаДополнительная информация
Стоимость единицы добытого полезного ископаемогоСтоимЕдПИАN(17.2)О 
Количество реализованного добытого полезного ископаемогоКолРеалДПИАN(14.3)Н 
Выручка от реализации добытого полезного ископаемогоВырРеалДПИАN(17.2)НУЭлемент обязателен при наличии элемента <КолРеалДПИ> и не применяется при отсутствии элемента <КолРеалДПИ>
Первичная (лимитная) оценка драгоценных камнейПервОцДрагАN(17.2)Н 
Скорректированная выручка от реализации добытого полезного ископаемого на основании пункта 6 статьи 105.3 Налогового кодекса Российской ФедерацииВырРеалДПИ105.3АN(17.2)Н 
Расходы налогоплательщика по доставкеРасхНПДостАN(17.2)Н 
Расходы налогоплательщика по аффинажу химически чистого драгоценного металлаРасхНПАфнжАN(17.2)Н 
Стоимость концентрата и полупродукта, содержащего в себе один или несколько драгоценных металлов (в рублях)СтоимКонцАN(17.2)Н 
Налоговая базаНалБазаАN(17.2)О 
Сумма исчисленного налога (в рублях)НалИсчислАN(15)О 
Скорректированная сумма исчисленного налога на основании пункта 6 статьи 105.3 Налогового кодекса Российской Федерации (в рублях)НалИсчисл105.3АN(15)Н 
Признак налогового вычетаПрВычетАT(=2)ОКПринимает значение:
00 - налоговый вычет не применяется |
10 - налоговый вычет, предусмотренный статьей 343.6 Кодекса |
11 - налоговый вычет, предусмотренный статьей 343.7 Кодекса |
12 - налоговый вычет, предусмотренный статьей 343.8 Кодекса |
13 - налоговый вычет, предусмотренный статьей 343.9 Кодекса |
15 - налоговый вычет, предусмотренный статьей 343.10 Кодекса
Сумма налогового вычета (в рублях)СумНалВычАN(15)О 
Сумма налога, подлежащая уплате (в рублях)СумНалУплАN(15)О 
Показатель КдрмКдрмАN(15)Н 
Количество драгоценного металла (золото) Vдрм (в килограммах)КолЗолАN(14.3)Н 

Таблица 4.31

Данные для расчета налога при добыче железной руды и (или) многокомпонентной комплексной руды, добываемой на участках недр, расположенных полностью или частично на территории Красноярского края (ДаннРасчНал)

Наименование элементаСокращенное наименование (код) элементаПризнак типа элементаФормат элементаПризнак обязательности элементаДополнительная информация
Серия лицензии на пользование недрамиСерЛицНедрАT(3-4)О 
Номер лицензии на пользование недрамиНомЛицНедрАT(5-6)О 
Вид лицензии на пользование недрамиВидЛицНедрАT(=2)О 
Данные для расчета налога при добыче железной руды и (или) многокомпонентной комплексной руды, добываемой на участках недр, расположенных полностью или частично на территории Красноярского края, по указанной лицензииДаннРасчНалЛицС ОМСостав элемента представлен в таблице 4.32

Таблица 4.32

Данные для расчета налога при добыче железной руды и (или) многокомпонентной комплексной руды, добываемой на участках недр, расположенных полностью или частично на территории Красноярского края, по указанной лицензии (ДаннРасчНалЛиц)

Наименование элементаСокращенное наименование (код) элементаПризнак типа элементаФормат элементаПризнак обязательности элементаДополнительная информация
Признак металлаПрМетАT(=2)ОКПринимает значение:
01 - медь |
02 - никель |
03 - палладий |
04 - металлы платиновой группы (за исключением палладия) |
05 - золото |
06 - кобальт |
07 - железо
Средняя за налоговый период мировая цена металла (в долларах США)СрЦенМетАN(10.2)О 
Среднее значение за налоговый период курса доллара США к рублю Российской Федерации (P)СрЗначКурсАN(7.4)О 
Доля содержания металла в руде |ДоляМетПN(9.8)ОУЭлемент является обязательным при значении элемента <КодДПИ>=05100 (из таблицы 4.26)
Процент содержания железа в рудеПроцЖелПN(6.4)ОУЭлемент является обязательным при значении элемента <КодДПИ>=04104 (из таблицы 4.26)

Таблица 4.33

Данные для определения значения коэффициента Кподз (ДаннКподз)

Наименование элементаСокращенное наименование (код) элементаПризнак типа элементаФормат элементаПризнак обязательности элементаДополнительная информация
Остаток суммы осуществленных капитальных вложений, не учтенной при определении значения коэффициента Кподз в предыдущих годах (в рублях)ОстНеУчтПредАN(15)О 
Совокупный объем осуществленных капитальных вложений за календарный год, предшествующий году налогового периода (в рублях)СовОбВложАN(15)О 
Общая сумма налога, исчисленная с применением коэффициента Кподз, равного 1, за налоговые периоды отчетного года (в рублях)СумКподз1АN(15)О 
Общая сумма налога, исчисленная с применением коэффициента Кподз, равного 0.25, за налоговые периоды отчетного года (в рублях)СумКподз0.25АN(15)О 
Разница между суммами налога, исчисленными с применением коэффициента Кподз, равного 0.25 и 1 (в рублях)РазнСумКподзАN(15)О 
Признак остатка суммы осуществленных капитальных вложенийПрОстАT(=1)ОКПринимает значение:
1 - остаток положителен или равен нулю |
2 - остаток отрицателен
Остаток суммы осуществленных капитальных вложений, не учтенной при определении значения коэффициента Кподз за отчетный календарный год (в рублях)ОстНеУчтОтчАN(15)ОПринимает значение от 0 и более

Таблица 4.34

Данные для расчета стоимости концентратов и других полупродуктов, содержащих в себе один или несколько драгоценных металлов, добытых на участке недр (ДаннРасчКонц)

Наименование элементаСокращенное наименование (код) элементаПризнак типа элементаФормат элементаПризнак обязательности элементаДополнительная информация
Серия лицензии на пользование недрамиСерЛицНедрАT(3-4)О 
Номер лицензии на пользование недрамиНомЛицНедрАT(5-6)О 
Вид лицензии на пользование недрамиВидЛицНедрАT(=2)О 
Стоимость концентрата и полупродукта, содержащего в себе один или несколько драгоценных металлов, добытых на участке недр (в рублях)СтоимКонцАN(17.2)О 
Данные для расчета стоимости концентратов и других продуктов, содержащих в себе один или несколько драгоценных металлов, по коду драгоценного металлаДаннРасчКонцКодС ОМСостав элемента представлен в таблице 4.35

Таблица 4.35

Данные для расчета стоимости концентратов и других продуктов, содержащих в себе один или несколько драгоценных металлов, по коду драгоценного металла (ДаннРасчКонцКод)

Наименование элементаСокращенное наименование (код) элементаПризнак типа элементаФормат элементаПризнак обязательности элементаДополнительная информация
Код драгоценного металла, содержащегося в добытом полезном ископаемомКодДрагМетАT(=5)ОКПринимает значение в соответствии с приложением N 2 к Порядку заполнения: 13001 | 13002 | 13003 | 13004 | 13005 | 13006 | 13007 | 13008
Доля содержания химически чистого драгоценного металла в добытом полезном ископаемомДоляСодержАN(11.10)О 
Количество химически чистого драгоценного металла в добытом полезном ископаемом (в граммах)КолЧистМетАN(18.3)О 
Количество добытого полезного ископаемого, подлежащего налогообложению по налоговой ставке 0 процентовКолДобСтав0АN(18.3)Н 
Средняя за налоговый период цена драгоценного металла (в рублях за грамм)СрЦенМетАN(17.2)О 

Таблица 4.36

Определение стоимости единицы добытого полезного ископаемого исходя из расчетной стоимости (СтоимЕдДПИ)

Наименование элементаСокращенное наименование (код) элементаПризнак типа элементаФормат элементаПризнак обязательности элементаДополнительная информация
Определение общей суммы расходов по добыче полезных ископаемыхСумРасхДПИОбщС ОСостав элемента представлен в таблице 4.37
Определение суммы расходов по отдельным добытым полезным ископаемымСумРасхДПИОтдС ОСостав элемента представлен в таблице 4.38

Таблица 4.37

Определение общей суммы расходов по добыче полезных ископаемых (СумРасхДПИОбщ)

Наименование элементаСокращенное наименование (код) элементаПризнак типа элементаФормат элементаПризнак обязательности элементаДополнительная информация
Прямые расходы по добыче полезных ископаемых, произведенные в налоговом периоде (в рублях)ПрРасхДобПерАN(17.2)О 
Остаток незавершенного производства на начало налогового периода (в рублях)ОстНПНачПерАN(17.2)О 
Остаток незавершенного производства на конец налогового периода (в рублях)ОстНПКонПерАN(17.2)О 
Сумма прямых расходов, относящихся к добытым в налоговом периоде полезным ископаемым (в рублях)ПрРасхДПИПерАN(17.2)О 
Внереализационные расходы, относящиеся к добытым полезным ископаемым (в соответствии с подпунктами 6, 7 пункта 4 статьи 340 Налогового кодекса Российской Федерации) (в рублях)ВнереалРасхДПИАN(17.2)О 
Косвенные расходы, относящиеся к добытым полезным ископаемым (в рублях)КосвРасхДПИАN(17.2)О 
Косвенные расходы, связанные с добычей полезных ископаемых и другими видами деятельности (в рублях)КосвРасхДрАN(17.2)О 
Общая сумма прямых расходов, произведенных в течение налогового периода по всем видам деятельности (в рублях)ПрРасхПерОбщАN(17.2)О 
Сумма косвенных и иных расходов, относящаяся к добытым в налоговом периоде полезным ископаемым (в рублях)КосвИнРасхПерАN(17.2)О 
Общая сумма расходов по добыче полезных ископаемых, произведенных в налоговом периоде (в рублях)РасхОбщДобПерАN(17.2)О 

Таблица 4.38

Определение суммы расходов по отдельным добытым полезным ископаемым (СумРасхДПИОтд)

Наименование элементаСокращенное наименование (код) элементаПризнак типа элементаФормат элементаПризнак обязательности элементаДополнительная информация
Код единицы измерения количества по ОКЕИОКЕИАT(=3)ОКТиповой элемент <ОКЕИТип>.
Принимает значение в соответствии с приложением N 4 к Порядку заполнения
Определение суммы расходов по добыче полезного ископаемого по коду добытого полезного ископаемогоСумРасхДПИКодС ОМСостав элемента представлен в таблице 4.39

Таблица 4.39

Определение суммы расходов по добыче полезного ископаемого по коду добытого полезного ископаемого (СумРасхДПИКод)

Наименование элементаСокращенное наименование (код) элементаПризнак типа элементаФормат элементаПризнак обязательности элементаДополнительная информация
Код добытого полезного ископаемогоКодДПИАT(=5)ОКТиповой элемент <СДПИТип>.
Принимает значение в соответствии с приложением N 2 к Порядку заполнения
Количество добытого полезного ископаемогоКоличДПИАN(12.3)О 
Доля добытого полезного ископаемого в общем количестве добытых полезных ископаемыхДоляДПИОбщКолАN(8.7)О 
Сумма расходов по добыче полезного ископаемого (в рублях)СумРасхДобПИАN(14.2)Н 

Таблица 4.40

Данные, служащие основанием для исчисления и уплаты налога при добыче угля по участку недр (ИсчУплНалУг)

Наименование элементаСокращенное наименование (код) элементаПризнак типа элементаФормат элементаПризнак обязательности элементаДополнительная информация
Серия лицензии на пользование недрамиСерЛицНедрАT(=3)О 
Номер лицензии на пользование недрамиНомЛицНедрАT(5-6)О 
Вид лицензии на пользование недрамиВидЛицНедрАT(=2)О 
Код единицы измерения количества добытого полезного ископаемого по ОКЕИОКЕИАT(=3)ОКТиповой элемент <ОКЕИТип>.
Принимает значение в соответствии с кодами единиц измерения количества добытого полезного ископаемого по Общероссийскому классификатору единиц измерения ОК 015-94 согласно приложению N 4 к Порядку заполнения
Код по ОКТМООКТМОАT(=8) | T(=11)ОКТиповой элемент <ОКТМОТип>.
Принимает значение в соответствии с Общероссийским классификатором территорий муниципальных образований
Код субъекта Российской Федерации, на территории которого налогоплательщиком получен статус участника регионального инвестиционного проекта или резидента территории опережающего развитияКодСубАT(=2)НКУТиповой элемент <ССРФТип>.
Принимает значение в соответствии с приложением N 5 к Порядку заполнения.
Элемент является обязательным при значении элемента <ПрКоэф>=01 | 02 | 03 (из таблицы 4.41) и должен отсутствовать при остальных значениях элемента <ПрКоэф> (из таблицы 4.41)
Признак и значение коэффициента, применяемого к ставке налогаПрЗначКоэфС ОМСостав элемента представлен в таблице 4.41
Сведения о сумме налога, подлежащей уплате в бюджетРасчНалВидУглС ОМСостав элемента представлен в таблице 4.42
Расчет суммы налога, подлежащей уплате в бюджет, по участку недрРасчНалУплС НСостав элемента представлен в таблице 4.45
Расчет суммы налоговых вычетов по участку недрРасчНалВычс НСостав элемента представлен в таблице 4.47

Таблица 4.41

Признак и значение коэффициента, применяемого к ставке налога (ПрЗначКоэф)

Наименование элементаСокращенное наименование (код) элементаПризнак типа элементаФормат элементаПризнак обязательности элементаДополнительная информация
Признак коэффициентаПрКоэфАT(=2)ОКПринимает значение:
01 - коэффициент, характеризующий территорию добычи полезного ископаемого (Ктд), применяемый налогоплательщиком - участником РИП, удовлетворяющего требованию, установленному подпунктом 1 пункта 1 статьи 25.8 Кодекса |
02 - коэффициент, характеризующий территорию добычи полезного ископаемого (Ктд), применяемый налогоплательщиком, обладающим статусом резидента ТОР в соответствии с Федеральным законом от 29.12.2014 N 473-ФЗ "О территориях опережающего развития в Российской Федерации" |
03 - коэффициент, характеризующий территорию добычи полезного ископаемого (Ктд), применяемый налогоплательщиком - участником РИП, указанным в подпункте 2 пункта 1 статьи 25.9 Кодекса |
04 - коэффициент Куг, определяемый в соответствии со статьей 342.11 Кодекса |
05 - коэффициент Кэнрг, определяемый в соответствии со статьей 342.13 Кодекса |
06 - коэффициент Кан, определяемый в соответствии со статьей 342.14 Кодекса |
00 - налогоплательщик не применяет коэффициенты Ктд, Куг, Кэнрг, Кан
Значение коэффициентаЗначКоэфАN(6.2)ОУЭлемент должен принимать значение 0, если элемент <ПрКоэф>=00

Таблица 4.42

Сведения о сумме налога, подлежащей уплате в бюджет (РасчНалВидУгл)

Наименование элементаСокращенное наименование (код) элементаПризнак типа элементаФормат элементаПризнак обязательности элементаДополнительная информация
Код бюджетной классификацииКБКАT(=20)ОКТиповой элемент <КБКТип>
Сумма налога, подлежащая уплате (в рублях)СумНалАN(15)О 
Расчет суммы налога по видам угляДанДПИУгС ОСостав элемента представлен в таблице 4.43

Таблица 4.43

Расчет суммы налога по видам угля (ДанДПИУг)

Наименование элементаСокращенное наименование (код) элементаПризнак типа элементаФормат элементаПризнак обязательности элементаДополнительная информация
Расчет суммы налога по видам угля по коду вида добытого полезного ископаемогоДанДПИУгУчС ОМСостав элемента представлен в таблице 4.44

Таблица 4.44

Расчет суммы налога по видам угля по коду вида добытого полезного ископаемого (ДанДПИУгУч)

Наименование элементаСокращенное наименование (код) элементаПризнак типа элементаФормат элементаПризнак обязательности элементаДополнительная информация
Код вида добытого полезного ископаемогоКодДПИАT(=5)ОКТиповой элемент <СДПИТип>.
Принимает значение в соответствии с приложением N 2 к Порядку заполнения:
01100 | 101150 | 101300 | 101350
Код основания налогообложенияКодОсновАT(=4)ОКПринимает значение в соответствии с приложением N 3 к Порядку заполнения:
1010 | 11020 | 1104011050 | 110601 | 6000 | 6100
Количество добытого полезного ископаемого, подлежащего налогообложениюКолДПИАN(14.3)О 
Налоговая ставкаСтавНалАN(7.4)О 
Сумма налога, исчисленного при добыче угля на участке недр без учета налогового вычета (в рублях)СумНалАN(15)О 

Таблица 4.45

Расчет суммы налога, подлежащей уплате в бюджет, по участку недр (РасчНалУпл)

Наименование элементаСокращенное наименование (код) элементаПризнак типа элементаФормат элементаПризнак обязательности элементаДополнительная информация
Остаток неучтенных при определении налогового вычета расходов на начало налогового периодаОстНачПерАN(15)Н 
Сумма расходов, осуществленных (понесенных) налогоплательщиком и связанных с обеспечением безопасных условий и охраны труда при добыче угля, включаемых в налоговый вычет и уменьшающих сумму налога за налоговый период, не превышающая предельной величины налогового вычетаРасхОТВычАN(15)Н 
Значение коэффициента КтКоэфКтАN(5.4)НПринимает значение не более 0,3
Сумма налога, исчисленного при добыче угля на участке недр за налоговый период без учета налогового вычета (в рублях)ИсчислУчУгАN(15)О 
Предельная величина налогового вычета (в рублях)НалВычПредАN(15)Н 
Сумма налога, исчисленного при добыче угля на участке недр за налоговый период с учетом налогового вычета, подлежащая уплате (в рублях)ИсчислПерУплАN(15)Н 
Остаток неучтенных при определении налогового вычета расходов, осуществленных (понесенных) налогоплательщиком и связанных с обеспечением безопасных условий и охраны труда при добыче угля, на конец налогового периодаОстКонПерАN(15)Н 
Сумма расходов, осуществленных (понесенных) налогоплательщиком в налоговом периоде и связанных с обеспечением безопасных условий и охраны труда при добыче угля в текущем налоговом периодеРасхОТПерС НСостав элемента представлен в таблице 4.46

Таблица 4.46

Сумма расходов, осуществленных (понесенных) налогоплательщиком в налоговом периоде и связанных с обеспечением безопасных условий и охраны труда при добыче угля в текущем налоговом периоде (РасхОТПер)

Наименование элементаСокращенное наименование (код) элементаПризнак типа элементаФормат элементаПризнак обязательности элементаДополнительная информация
Сумма расходов, осуществленных (понесенных) налогоплательщиком в налоговом периоде и связанных с обеспечением безопасных условий и охраны труда при добыче угля в текущем налоговом периоде всегоРасхОТПерВсАN(15)О 
Материальные расходыМатРасхАN(17.2)Н 
Расходы налогоплательщика на приобретение и (или) создание амортизируемого имуществаРасхАмИмущАN(17.2)Н 
Расходы, осуществленные (понесенные) налогоплательщиком в случаях достройки, дооборудования, реконструкции, модернизации, технического перевооружения объектов основных средствРасхРеконАN(17.2)Н 

Таблица 4.47

Расчет суммы налоговых вычетов по участку недр (РасчНалВыч)

Наименование элементаСокращенное наименование (код) элементаПризнак типа элементаФормат элементаПризнак обязательности элементаДополнительная информация
Расчет суммы налоговых вычетов по участку недр по месяцу и году возникновения (окончания) права на налоговый вычетРасчНалВычПерС ОМСостав элемента представлен в таблице 4.48.
Признак множественности элемента "М" может принимать значение от 1 до 36

Таблица 4.48

Расчет суммы налоговых вычетов по участку недр по месяцу и году возникновения (окончания) права на налоговый вычет (РасчНалВычПер)

Наименование элементаСокращенное наименование (код) элементаПризнак типа элементаФормат элементаПризнак обязательности элементаДополнительная информация
Месяц и год возникновения права на налоговый вычетНачПравНалВычАT(=7)ОТиповой элемент <ДатаМГТип>.
Дата в формате ММ.ГГГГ
Сумма налогового вычета, образовавшаяся на месяц и год, указанные в строке 170НалВычНачАN(15)О 
Сумма налогового вычета, использованная в предыдущие налоговые периодыНалВычПредАN(15)Н 
Сумма налогового вычета, использованная в налоговом периодеНалВычТекАN(15)Н 
Остаток суммы налогового вычета на конец налогового периодаОстНалВычКонАN(15)Н 
Месяц и год окончания права на налоговый вычетКонПравНалВычАT(=7)ОТиповой элемент <ДатаМГТип>.
Дата в формате ММ.ГГГГ

Таблица 4.49

Данные, служащие основанием для исчисления и уплаты налога при добыче нефти обезвоженной, обессоленной и стабилизированной, в отношении которой исчисляется налог на дополнительный доход от добычи углеводородного сырья (ИсчНалНефтНДД)

Наименование элементаСокращенное наименование (код) элементаПризнак типа элементаФормат элементаПризнак обязательности элементаДополнительная информация
Код вида добытого полезного ископаемогоКодДПИАT(=5)ОКТиповой элемент <СДПИТип>.
Принимает значение в соответствии с приложением N 2 к Порядку заполнения: 03100
Код бюджетной классификацииКБКАT(=20)ОКТиповой элемент <КБКТип>
Код единицы измерения количества добытого полезного ископаемого по ОКЕИОКЕИАT(=3)ОКТиповой элемент <ОКЕИТип>.
Принимает значение в соответствии с приложением N 4 к Порядку заполнения: 168
Расчет налога по участку недрРасчНалУчС ОМСостав элемента представлен в таблице 4.50
Сведения о сумме налога, подлежащей уплате в бюджет, при применении налогового вычета при добыче нефти на нескольких участках недрСумНалПУВычС НМСостав элемента представлен в таблице 4.52.
Элемент должен отсутствовать при <ПрВычет>=00 (из таблицы 4.50) или при <ПрПорядВычет>=1 (из таблицы 4.50)

Таблица 4.50

Расчет налога по участку недр (РасчНалУч)

Наименование элементаСокращенное наименование (код) элементаПризнак типа элементаФормат элементаПризнак обязательности элементаДополнительная информация
Код по ОКТМООКТМОАT(-8) | T(=11)ОКТиповой элемент <ОКТМОТип>.
Принимает значение в соответствии с Общероссийским классификатором территорий муниципальных образований
Серия лицензии на пользование недрамиСерЛицНедрАT(=3)О 
Номер лицензии на пользование недрамиНомЛицНедрАT(5-6)О 
Вид лицензии на пользование недрамиВидЛицНедрАT(-2)О 
Год начала промышленной добычи нефтиГодНачДобАT(=4)О 
Коэффициент, характеризующий уровень налогообложения нефти, добываемой на участках недр, в отношении которой исчисляется налог на дополнительный доход от добычи углеводородного сырья (Кндд)КоэфКнддАN(12.4)О 
Средний уровень цен нефти сорта "Юралс", выраженный в долларах США за баррель за налоговый период (Цнефть)СрУрЦенАN(5.2)О 
Среднее значение за налоговый период курса доллара США к рублю Российской Федерации (P)СрЗначКурсАN(7.4)О 
Признак коэффициента КгПризнКгАT(=1)ОКПринимает значение:
1 - для нефти обезвоженной, обессоленной и стабилизированной, добытой на участках недр, указанных в подпункте 1 пункта 1 статьи 333.45 Кодекса |
2 - для нефти обезвоженной, обессоленной и стабилизированной, добытой на участках недр, указанных в подпункте 2 пункта 1 статьи 333.45 Кодекса |
3 - для нефти обезвоженной, обессоленной и стабилизированной, добытой на участках недр, указанных в подпункте 3 пункта 1 статьи 333.45 Кодекса |
4 - для нефти обезвоженной, обессоленной и стабилизированной, добытой на участках недр, указанных в подпункте 4 пункта 1 статьи 333.45 Кодекса |
5 - для нефти обезвоженной, обессоленной и стабилизированной, добытой на участках недр, указанных в подпункте 5 пункта 1 статьи 333.45 Кодекса
Коэффициент, характеризующий период времени, прошедший с даты начала промышленной добычи нефти на участке недр (Кг)КоэфКгАN(3.2)О 
Ставка вывозной таможенной пошлины на нефть (ЭП)СтавЭПАN(4.1)О 
Коэффициент (Кабдт)КабдтАN(10.4)О 
Коэффициент, характеризующий регион добычи нефти (Ит-р)ИтрАN(1)О 
Коэффициент КюКоэфКюАN(10.4)О 
Сумма исчисленного налога по участку недр (в рублях)СумИсчНалАN(11)О 
Признак налогового вычетаПрВычетАT(=2)ОКПринимает значение:
00 - налоговый вычет не применяется |
01 - налоговый вычет, предусмотренный пунктом 3.1 статьи 343.2 Кодекса |
02 - налоговый вычет, предусмотренный пунктом 3.3 статьи 343.2 Кодекса |
03 - налоговый вычет, предусмотренный пунктом 3.4 статьи 343.2 Кодекса |
04 - налоговый вычет, предусмотренный пунктом 3.5 статьи 343.2 Кодекса |
05 - налоговый вычет, предусмотренный пунктом 3.6 статьи 343.2 Кодекса |
06 - налоговый вычет, предусмотренный статьей 343.5 Кодекса |
09 - налоговый вычет, предусмотренный пунктом 3.8 статьи 343.2 Кодекса |
14 - налоговый вычет, предусмотренный пунктом 3.9 статьи 343.2 Кодекса
Признак порядка применения налогового вычетаПрПорядВычетАT(=1)НКУПринимает значение:
1 - налоговый вычет применяется по участку недр |
2 - налоговый вычет применяется в совокупности по участкам недр.
Элемент должен отсутствовать при значении элемента <ПрВычет>=00, в остальных случаях является обязательным
Сумма налогового вычета (в рублях)НалВычАN(15)НУЭлемент является обязательным при значении элемента <ПрПорядВычет>=1, в остальных случаях должен отсутствовать
Сумма налога к уплате (в рублях)НалУплАN(15)НУЭлемент отсутствует при значении элемента <ПрПорядВычет>=2, в остальных случаях является обязательным
Данные о количестве нефти, подлежащей налогообложению, по коду основания налогообложенияКолНефтНалОснС ОМСостав элемента представлен в таблице 4.51

Таблица 4.51

Данные о количестве нефти, подлежащей налогообложению, по коду основания налогообложения (КолНефтНалОсн)

Наименование элементаСокращенное наименование (код) элементаПризнак типа элементаФормат элементаПризнак обязательности элементаДополнительная информация
Код основания налогообложенияКодОсновАT(=4)ОКПринимает значение в соответствии с приложением N 3 к Порядку заполнения
Количество нефти, подлежащей налогообложениюКолНефтНалАN(14.3)О 

Таблица 4.52

Сведения о сумме налога, подлежащей уплате в бюджет, при применении налогового вычета при добыче нефти на нескольких участках недр (СумНалПУВыч)

Наименование элементаСокращенное наименование (код) элементаПризнак типа элементаФормат элементаПризнак обязательности элементаДополнительная информация
Признак налогового вычетаПрВычетАT(=2)ОКПринимает значение:
01 - налоговый вычет, предусмотренный пунктом 3.1 статьи 343.2 Кодекса |
02 - налоговый вычет, предусмотренный пунктом 3.3 статьи 343.2 Кодекса |
03 - налоговый вычет, предусмотренный пунктом 3.4 статьи 343.2 Кодекса |
04 - налоговый вычет, предусмотренный пунктом 3.5 статьи 343.2 Кодекса |
05 - налоговый вычет, предусмотренный пунктом 3.6 статьи 343.2 Кодекса |
06 - налоговый вычет, предусмотренный статьей 343.5 Кодекса |
09 - налоговый вычет, предусмотренный пунктом 3.8 статьи 343.2 Кодекса |
14 - налоговый вычет, предусмотренный пунктом 3.9 статьи 343.2 Кодекса
Код по ОКТМООКТМОАT(=8) | T(=11)ОКТиповой элемент <ОКТМОТип>.
Принимает значение в соответствии с Общероссийским классификатором территорий муниципальных образований
Сумма исчисленного налога (в рублях)НалИсчислАN(15)О 
Сумма налогового вычета (в рублях)НалВычАN(15)О 
Сумма налога к уплате (в рублях)НалУплАN(15)О 

Таблица 4.53

Сведения о признаке и значении объема газа, который не учитывается при определении показателя Viпром (ПрЗначГазТип)

Наименование элементаСокращенное наименование (код) элементаПризнак типа элементаФормат элементаПризнак обязательности элементаДополнительная информация
Признак основания для объема газаПрГазАT(=2)ОКПринимает значение в соответствии с приложением N 6 к Порядку заполнения
Значение объема газаЗначОбГазАN(17.3)О 

Таблица 4.54

Фамилия, Имя, Отчество (ФИОТип)

Наименование элементаСокращенное наименование (код) элементаПризнак типа элементаФормат элементаПризнак обязательности элементаДополнительная информация
ФамилияФамилияАT(1-60)О 
ИмяИмяАT(1-60)О 
ОтчествоОтчествоАT(1-60)Н