Письмо ФНС РФ от 22.12.2025 N БС-4-11/11504@

"Представление расчета по страховым взносам"
Редакция от 22.12.2025 — Действует

ФЕДЕРАЛЬНАЯ НАЛОГОВАЯ СЛУЖБА

ПИСЬМО

от 22 декабря 2025 г. N БС-4-11/11504@

ПРЕДСТАВЛЕНИЕ РАСЧЕТА ПО СТРАХОВЫМ ВЗНОСАМ

Федеральная налоговая служба сообщает, что в связи с принятием федеральных законов от 29.10.2024 N 362-ФЗ "О внесении изменений в части первую и вторую Налогового кодекса Российской Федерации и отдельные законодательные акты Российской Федерации", от 23.11.2024 N 399-ФЗ "О внесении изменений в статью 105.14 части первой и часть вторую Налогового кодекса Российской Федерации", от 28.11.2025 N 425-ФЗ "О внесении изменений в части первую и вторую Налогового кодекса Российской Федерации, отдельные законодательные акты Российской Федерации и признании утратившими силу законодательных актов (отдельных положений законодательных актов) Российской Федерации" разработан проект приказа ФНС России "О внесении изменений в приложения к приказу ФНС России от 29.09.2022 N ЕД-7-11/878@" (далее - Проект приказа), подлежащий государственной регистрации в Министерстве юстиции Российской Федерации.

Проектом приказа вносятся изменения в приложение N 1 "Форма расчета по страховым взносам" к приказу ФНС России от 29.09.2022 N ЕД-7-11/878@ (далее - Приказ), позволяющие плательщикам страховых взносов, признаваемым субъектами малого или среднего предпринимательства в соответствии с Федеральным законом от 24.07.2007 N 209-ФЗ "О развитии малого и среднего предпринимательства в Российской Федерации", основным видом экономической деятельности которых является один из видов экономической деятельности Общероссийского классификатора видов экономической деятельности по перечню, утверждаемому Правительством Российской Федерации, отражать в форме расчета по страховым взносам (далее - РСВ) в приложении 3.1 к разделу 1 расчет соответствия условиям применения единого пониженного тарифа страховых взносов, указанным в пункте 13.3 статьи 427 Налогового кодекса Российской Федерации (далее - Кодекс).

Соответствующие изменения вносятся в приложение N 3 "Порядок заполнения формы расчета по страховым взносам" к Приказу (далее - Порядок).

Также Приложение N 5 "Коды тарифа плательщика страховых взносов" и Приложение N 7 "Коды категории застрахованного лица" к Порядку дополнены кодами тарифа плательщиков страховых взносов и кодами категории застрахованного лица для применения:

- плательщиками страховых взносов, получившими статус участников Военного инновационного технополиса "Эра" Министерства обороны Российской Федерации в соответствии с Федеральным законом от 14 июля 2022 года N 253-ФЗ "О Военном инновационном технополисе "Эра" Министерства обороны Российской Федерации и о внесении изменений в отдельные законодательные акты Российской Федерации" ("31", "ТЕХ", "ВЖТХ", "ВПТХ" - ранее доведены письмом ФНС России от 28.11.2024 N ПА-4-11/13524@);

- плательщиками страховых взносов, признаваемыми субъектами малого или среднего предпринимательства в соответствии с Федеральным законом от 24 июля 2007 года N 209-ФЗ "О развитии малого и среднего предпринимательства в Российской Федерации", основным видом экономической деятельности которых является один из видов экономической деятельности по перечню, предусмотренному абзацем первым пункта 13.3 статьи 427 Кодекса ("32", "ПВ", "ВЖПВ", ВППВ").

При этом код тарифа плательщиков страховых взносов и коды категории застрахованного лица, установленные для плательщиков страховых взносов, признаваемых субъектами малого или среднего предпринимательства в соответствии с Федеральным законом от 24 июля 2007 года N 209-ФЗ "О развитии малого и среднего предпринимательства в Российской Федерации" ("20", "МС", "ВЖМС", "ВПМС"), не применяются начиная с представления РСВ за первый квартал 2026 года.

Учитывая изложенное, соответствующие изменения вносятся в приложение N 5 "Формат представления расчета по страховым взносам в электронной форме".

В целях обеспечения возможности представления РСВ плательщиками страховых взносов, указанными в пункте 13.3 статьи 427 Кодекса, начиная с отчетного периода первый квартал 2026 года до утверждения в установленном порядке изменений в Приказ ФНС России рекомендует руководствоваться направляемыми документами:

1. Рекомендуемая Форма расчета по страховым взносам.

2. Рекомендуемый Порядок заполнения формы расчета по страховым взносам.

3. Рекомендуемый Формат представления расчета по страховым взносам в электронной форме.

Одновременно ФНС России обращает внимание, что для плательщиков, исчисляющих страховые взносы по общеустановленным тарифам, а также по установленным к применению в 2026 году пониженным тарифам, за исключением плательщиков, указанных в пункте 13.3 статьи 427 Кодекса, до утверждения в установленном порядке изменений в Приказ сохранена возможность представления РСВ по форме, утвержденной Приказом.

Управлениям ФНС России по субъектам Российской Федерации довести настоящее письмо до нижестоящих налоговых органов и плательщиков страховых взносов.

Действительный

государственный советник

Российской Федерации

2 класса

С.Л. БОНДАРЧУК

                 ИНН                
                                 
  1620 8018    КПП          Стр.001 

Форма по КНД 1151111

РАСЧЕТ ПО СТРАХОВЫМ ВЗНОСАМ

Номер корректировки   Расчетный (отчетный) период (код)  Календарный год       
                                       
Представляется в налоговый орган (код)    По месту нахождения (учета) (код)          
                                       
                                       
                                       
                                       
                                       
                                       
                                       
                                       
(наименование организации, обособленного подразделения/фамилия, имя, отчество индивидуального предпринимателя, главы крестьянского (фермерского) хозяйства, физического лица)

Среднесписочная численность (чел.)      ОГРНИП               
                                       
Форма реорганизации (ликвидация) (код) / Лишение полномочий (закрытие) обособленного подразделения (код)     
                                       
ИНН/КПП реорганизованной организации/
ИНН/КПП лишенного полномочий (закрытого) обособленного подразделения
          /         
                   
Номер контактного телефона                              
                                       
Расчет составлен на   страницах с приложением подтверждающих документов или их копий на   листах

                                         
Достоверность и полноту сведений, указанных в настоящем расчете, подтверждаю:  Заполняется работником налогового органа
                                         
 1 - плательщик страховых взносов;  Сведения о представлении расчета
 2- представитель плательщика страховых взносов.                       
                                         
                    Настоящий расчет представлен (код)        
                                         
                    на   страницах 
                                         
                    с приложением подтверждающих документов 
(фамилия, имя, отчество полностью)                       
                    или их копий на   листах 
                                         
                                         
                    Дата представления расчета  .  .    
                                         
                                         
                                         
                                         
                                         
                                         
                                         
                                         
                                         
                                         
                                         
                                         
(наименование организации - представителя плательщика)                       
                                         
Подпись    Дата  .  .                           
                                         
Наименование и реквизиты документа, подтверждающего полномочия представителя плательщика                       
                      
                                         
                                         
                    Фамилия, И.О.  Подпись

                                       

                 ИНН                
                                 
  1620 8025    КПП          Стр.    

Раздел 1. Сводные данные об обязательствах плательщика страховых взносов

Тип плательщика (код)001 1 - выплаты и иные вознаграждения в пользу физических лиц в последние три месяца расчетного (отчетного) периода фактически осуществлялись
2 - выплаты и иные вознаграждения в пользу физических лиц в последние три месяца расчетного (отчетного) периода фактически не осуществлялись
                    
                    
                    
Код по ОКТМО010                    

Сумма страховых взносов на обязательное пенсионное страхование, на обязательное социальное страхование на случай временной нетрудоспособности и в связи с материнством, на обязательное медицинское страхование, подлежащая уплате

Код бюджетной классификации020                    
                                       
Сумма страховых взносов, подлежащая уплате за расчетный (отчетный) период030         .          
                                       
в том числе за последние три месяца расчетного (отчетного) периода:
                                       
первый месяц031         .          
                                       
второй месяц032         .          
                                       
третий месяц033         .          

Сумма страховых взносов на обязательное пенсионное страхование по дополнительному тарифу, подлежащая уплате

Код бюджетной классификации040                    
                                       
Сумма страховых взносов, подлежащая уплате за расчетный (отчетный) период050         .          
                                       
в том числе за последние три месяца расчетного (отчетного) периода:
                                       
первый месяц051         .          
                                       
второй месяц052         .          
                                       
третий месяц053         .          

Сумма страховых взносов на дополнительное социальное обеспечение, подлежащая уплате

Код бюджетной классификации060                    
                                       
Сумма страховых взносов, подлежащая уплате за расчетный (отчетный) период070         .          
                                       
в том числе за последние три месяца расчетного (отчетного) периода:
                                       
первый месяц071         .          
                                       
второй месяц072         .          
                                       
третий месяц073         .          

Достоверность и полноту сведений, указанных на данной странице, подтверждаю:

               (подпись)         (дата)          

                 ИНН                
                                 
  1620 8032    КПП          Стр.    

Сумма страховых взносов на обязательное пенсионное страхование, подлежащая уплате с выплат и иных вознаграждений, начисленных в пользу физических лиц, указанных в пункте 6.2 статьи 431 Налогового кодекса Российской Федерации

Код бюджетной классификации080                    
                                       
Сумма страховых взносов, подлежащая уплате за расчетный (отчетный) период090         .          
                                       
в том числе за последние три месяца расчетного (отчетного) периода:
                                       
первый месяц091         .          
                                       
второй месяц092         .          
                                       
третий месяц093         .          

Сумма страховых взносов на обязательное социальное страхование на случай временной нетрудоспособности и в связи с материнством, подлежащая уплате с выплат и иных вознаграждений, начисленных в пользу физических лиц, указанных в пункте 6.2 статьи 431 Налогового кодекса Российской Федерации

Код бюджетной классификации100                    
                                       
Сумма страховых взносов, подлежащая уплате за расчетный (отчетный) период110         .          
                                       
в том числе за последние три месяца расчетного (отчетного) периода:
                                       
первый месяц111         .          
                                       
второй месяц112         .          
                                       
третий месяц113         .          

Сумма страховых взносов на обязательное медицинское страхование, подлежащая уплате с выплат и иных вознаграждений, начисленных в пользу физических лиц, указанных в пункте 6.2 статьи 431 Налогового кодекса Российской Федерации

Код бюджетной классификации120                    
                                       
Сумма страховых взносов, подлежащая уплате за расчетный (отчетный) период130         .          
                                       
в том числе за последние три месяца расчетного (отчетного) периода:
                                       
первый месяц131         .          
                                       
второй месяц132         .          
                                       
третий месяц133         .          

Достоверность и полноту сведений, указанных на данной странице, подтверждаю:

               (подпись)         (дата) 

                 ИНН                
                                 
  1620 8049    КПП          Стр.    

Подраздел 1. Расчет сумм страховых взносов на обязательное пенсионное страхование, на обязательное социальное страхование на случай временной нетрудоспособности и в связи с материнством, на обязательное медицинское страхование раздела 1

Код тарифа плательщика001                          
                                       
Всего с начала расчетного периода     в том числе за последние три месяца расчетного (отчетного) периода:      
    1 месяц    2 месяц     3 месяц      
1     2    3     4      
                                       
Количество застрахованных лиц, всего (чел.) 010                     
                                       
                                       
                                       
Количество физических лиц, с выплат которым исчислены страховые взносы, всего (чел.)020    
                                       
                                       
                                       
в том числе: выплаты которым не превысили единую предельную величину базы для исчисления страховых взносов021
                                       
                                       
                                       
      выплаты которым превысили единую предельную величину базы для исчисления страховых взносов022
                                       
                                       
                                       
Всего с начала расчетного периода/
                                       
1 месяц <1> 2 месяц <1>  3 месяц <1>
1/2 3  4
                                       
Сумма выплат и иных вознаграждений, начисленных в пользу физических лиц в соответствии со статьей 420 Налогового кодекса Российской Федерации 030
                                       
        .                              
                                       
        .             .             .  
                                       
Сумма, не подлежащая обложению страховыми взносами в соответствии со статьей 422 Налогового кодекса Российской Федерации 040
                                       
        .                              
                                       
        .             .             .  
                                       
Сумма расходов, принимаемая к вычету в соответствии с пунктом 8 статьи 421 Налогового кодекса Российской Федерации 045
                                       
        .                              
                                       
        .             .             .  
                                       
База для исчисления страховых взносов 050
                                       
        .                              
                                       
        .             .             .  
                                       
в том числе:в размере, не превышающем единую предельную величину базы для исчисления страховых взносов 051
                                       
        .                              
                                       
        .             .             .  
                                       
     в размере, превышающем единую предельную величину базы для исчисления страховых взносов 052
                                       
        .                              
                                       
        .             .             .  


<1> В том числе за последние три месяца расчетного (отчетного) периода

                                       

                 ИНН                
                                 
  1620 8056    КПП          Стр.    

Исчислено страховых взносов 060
                                       
        .                              
                                       
        .             .             .  
                                       
в том числе:с базы, не превышающей единую предельную величину базы для исчисления страховых взносов 061
                                       
        .                              
                                       
        .             .             .  
                                       
     с базы, превышающей единую предельную величину базы для исчисления страховых взносов 062
                                       
        .                              
                                       
        .             .             .  

                                       

                 ИНН                
                                 
  1620 8063    КПП          Стр.    

Подраздел 2. Расчет сумм страховых взносов на обязательное пенсионное страхование по дополнительному тарифу для отдельных категорий плательщиков страховых взносов, указанных в статье 428 Налогового кодекса Российской Федерации раздела 1

Код основания исчисления001 1 - в соответствии с пунктом 1 статьи 428 Налогового кодекса Российской Федерации;
           2 - в соответствии с пунктом 2 статьи 428 Налогового кодекса Российской Федерации;
           3 - в соответствии с пунктом 3 статьи 428 Налогового кодекса Российской Федерации в отношении выплат и иных вознаграждений в пользу физических лиц, занятых на соответствующих видах работ, указанных в пункте 1 части 1 статьи 30 Федерального закона от 28 декабря 2013 года; N 400-ФЗ "О страховых пенсиях" (Собрание законодательства Российской Федерации, 2013, N 52, ст. 6965; 2018, N 41, ст. 6190);
           4 - в соответствии с пунктом 3 статьи 428 Налогового кодекса Российской Федерации в отношении выплат и иных вознаграждений в пользу физических лиц, занятых на соответствующих видах работ, указанных в пунктах 2 - 18 части 1 статьи 30 Федерального закона от 28 декабря 2013 года N 400-ФЗ "О страховых пенсиях".
                                       
Код класса условий труда002 1 - опасный, подкласс условий труда - 4;
           2 - вредный, подкласс условий труда - 3.4;
           3 - вредный, подкласс условий труда - 3.3;
           4 - вредный, подкласс условий труда - 3.2;
           5 - вредный, подкласс условий труда - 3.1.
                                       
Всего с начала расчетного периода     в том числе за последние три месяца расчетного (отчетного) периода:      
    1 месяц    2 месяц     3 месяц      
1     2    3     4      
                                       
Количество физических лиц, с выплат и иных вознаграждений которым исчислены страховые взносы по дополнительному тарифу (чел.) 010
                                       
                                       
                                       
Всего с начала расчетного периода/                          
1 месяц <1>  2 месяц <1>  3 месяц <1>
1/2  3  4
                                       
Сумма выплат и иных вознаграждений, начисленных в пользу физических лиц в соответствии со статьей 420 Налогового кодекса Российской Федерации 020
                                       
        .                              
                                       
        .             .             .  
                                       
Сумма, не подлежащая обложению страховыми взносами в соответствии со статьей 422 Налогового кодекса Российской Федерации 030 
                                       
        .                              
                                       
        .             .             .  
                                       
База для исчисления страховых взносов по дополнительному тарифу 040
                                       
        .                              
                                       
        .             .             .  
                                       
Исчислено страховых взносов по дополнительному тарифу 050
                                       
        .                              
                                       
        .             .             .  


<1> В том числе за последние три месяца расчетного (отчетного) периода.

                                       

                 ИНН                
                                 
  1620 8070    КПП          Стр.    

Подраздел 3. Расчет сумм страховых взносов на дополнительное социальное обеспечение членов летных экипажей воздушных судов гражданской авиации, а также отдельных категорий работников организаций угольной промышленности раздела 1

Код основания исчисления страховых взносов на дополнительное социальное обеспечение001 1 - расчет сумм страховых взносов на дополнительное социальное обеспечение членов летных экипажей воздушных судов гражданской авиации;
  
             2 - расчет сумм страховых взносов на дополнительное социальное обеспечение отдельных категорий работников организаций угольной промышленности.
             
                                       
Всего с начала расчетного периода     в том числе за последние три месяца расчетного (отчетного) периода:      
    1 месяц    2 месяц     3 месяц      
1     2    3     4      
                                       
Количество физических лиц, с выплат и иных вознаграждений которым исчислены страховые взносы на дополнительное социальное обеспечение (чел.) 010 
                                       
                                       
                                       
Всего с начала расчетного периода/                          
1 месяц <1>  2 месяц <1>  3 месяц <1>
1/2  3  4
                                       
Сумма выплат и иных вознаграждений, начисленных в пользу физических лиц в соответствии со статьей 420 Налогового кодекса Российской Федерации 020
                                       
        .             .             .  
                                       
        .             .             .  
                                       
Сумма, не подлежащая обложению страховыми взносами в соответствии со статьей 422 Налогового кодекса Российской Федерации 030
                                       
        .                              
                                       
        .             .             .  
                                       
База для исчисления страховых взносов на дополнительное социальное обеспечение 040
                                       
        .                              
                                       
        .             .             .  
                                       
Исчислено страховых взносов на дополнительное социальное обеспечение 050
                                       
        .                              
                                       
        .             .             .  


<1> В том числе за последние три месяца расчетного (отчетного) периода.

                                       

                 ИНН                
                                 
  1620 8087    КПП          Стр.    

Подраздел 4. Расчет сумм страховых взносов на обязательное пенсионное страхование, на обязательное социальное страхование на случай временной нетрудоспособности и в связи с материнством, на обязательное медицинское страхование с выплат и иных вознаграждений, начисленных в пользу физических лиц, указанных в пункте 6.2 статьи 431 Налогового кодекса Российской Федерации, раздела 1

                                       
Код тарифа плательщика  001      Признак исчисления страховых взносов на обязательное пенсионное страхование002 
                                       
Признак исчисления страховых взносов на обязательное социальное страхование на случай временной нетрудоспособности и в связи с материнством003  Признак исчисления страховых взносов на обязательное медицинское страхование 004 
                         
                         
                                       
Всего с начала расчетного периода     в том числе за последние три месяца расчетного (отчетного) периода:      
    1 месяц    2 месяц     3 месяц      
1     2    3     4      
                                       
Количество застрахованных лиц, всего (чел.)010                          
                                       
                                       
                                       
Количество физических лиц, с выплат которым исчислены страховые взносы, всего (чел.)020               
                                       
                                       
                                       
в том числе: выплаты которым не превысили единую предельную величину базы для исчисления страховых взносов021     
                                       
                                       
                                       
      выплаты которым превысили единую предельную величину базы для исчисления страховых взносов022     
                                       
                                       
                                       
Всего с начала расчетного периода/
                                       
1 месяц <1> 2 месяц <1>  3 месяц <1>
1/2 3  4
                                       
Сумма выплат и иных вознаграждений, начисленных в пользу физических лиц в соответствии со статьей 420 Налогового кодекса Российской Федерации030   
                                       
        .                              
                                       
        .             .             .  
                                       
Сумма, не подлежащая обложению страховыми взносами в соответствии со статьей 422 Налогового кодекса Российской Федерации и международными договорами040 
                                       
        .                              
                                       
        .             .             .  
                                       
Сумма расходов, принимаемая к вычету в соответствии с пунктом 8 статьи 421 Налогового кодекса Российской Федерации045          
                                       
        .                              
                                       
        .             .             .  
                                       
База для исчисления страховых взносов050                           
                                       
        .                              
                                       
        .             .             .  
                                       
в том числе:в размере, не превышающем единую предельную величину базы для исчисления страховых взносов051        
                                       
        .                              
                                       
        .             .             .  
                                       
     в размере, превышающем единую предельную величину базы для исчисления страховых взносов052        
                                       
        .                              
                                       
        .             .             .  


<1> В том числе за последние три месяца расчетного (отчетного) периода

                                       

                ИНН                
                                 
  1620 8094   КПП          Стр.    

Исчислено страховых взносов на обязательное пенсионное страхование060                    
                                       
        .                              
                                       
        .             .             .  
                                       
в том числе:с базы, не превышающей единую предельную величину базы для исчисления страховых взносов061         
                                       
        .                              
                                       
        .             .             .  
                                       
     с базы, превышающей единую предельную величину базы для исчисления страховых взносов062         
                                       
        .                              
                                       
        .             .             .  
                                       
Исчислено страховые взносов на обязательное социальное страхование на случай временной нетрудоспособности и в связи с материнством070      
                                       
        .                              
                                       
        .             .             .  
                                       
в том числе:с базы, не превышающей единую предельную величину базы для исчисления страховых взносов071         
                                       
        .                              
                                       
        .             .             .  
                                       
     с базы, превышающей единую предельную величину базы для исчисления страховых взносов072         
                                       
        .                              
                                       
        .             .             .  
                                       
Исчислено страховых взносов на обязательное медицинское страхование080                    
                                       
        .                              
                                       
        .             .             .  
                                       
в том числе:с базы, не превышающей единую предельную величину базы для исчисления страховых взносов081         
                                       
        .                              
                                       
        .             .             .  
                                       
     с базы, превышающей единую предельную величину базы для исчисления страховых взносов082         
                                       
        .                              
                                       
        .             .             .  

                                       

                 ИНН                
                                 
  1620 8100    КПП          Стр.    

Приложение 1. Расчет соответствия условиям применения пониженных тарифов страховых взносов плательщиками, указанными в подпункте 3 или подпункте 18 пункта 1 статьи 427 Налогового кодекса Российской Федерации, к разделу 1

Код плательщика001 1 - плательщики, указанные в подпункте 3 пункта 1 статьи 427 Налогового кодекса Российской Федерации;
         2 - плательщики, указанные в подпункте 18 пункта 1 статьи 427 Налогового кодекса Российской Федерации.
                                       
                                       
                        Код строкиПо итогам расчетного (отчетного) периода
                        12
                                       
Сумма всех доходов, учитываемых при определении налоговой базы по налогу на прибыль организаций в соответствии с главой 25 Налогового кодекса Российской Федерации, определяемая в соответствии с абзацем семнадцатым пункта 5 статьи 427 Налогового кодекса Российской Федерации или абзацем девятым пункта 14 статьи 427 Налогового кодекса Российской Федерации010            
              
              
              
из них:020            
сумма доходов, перечисленных в абзацах четвертом - шестнадцатом пункта 5 статьи 427 Налогового кодекса Российской Федерации или абзацах втором - восьмом пункта 14 статьи 427 Налогового кодекса Российской Федерации               
              
              
Доля доходов, определяемая в целях применения абзаца третьего пункта 5 статьи 427 Налогового кодекса Российской Федерации или абзаца первого пункта 14 статьи 427 Налогового кодекса Российской Федерации030   .        
              
              
                                       
       Код строкиДата записи в реестре организаций Номер записи в реестре организаций
                                       
Сведения из реестра организаций040  .  .                       
                                       
        Код строкиДата регистрации Регистрационный номер
                                       
Сведения из свидетельства, удостоверяющего регистрацию организации в качестве резидента технико-внедренческой или промышленно-производственной особой экономической зоны050  .  .                       
                              
                              
                              
                              
                              

                                       

                 ИНН                
                                 
  1620 8117    КПП          Стр.    

Приложение 2. Расчет соответствия условиям применения пониженных тарифов страховых взносов плательщиками, указанными в подпункте 7 пункта 1 статьи 427 Налогового кодекса Российской Федерации, к разделу 1

По итогам года, предшествующего году перехода организации на уплату страховых взносов по пониженным тарифамПо итогам текущего расчетного (отчетного) периода
12
                                       
Сумма доходов, всего010                                 
                                       
                                       
                                       
из них:
сумма доходов в виде целевых поступлений на содержание некоммерческих организаций и ведение ими уставной деятельности, указанной в подпункте 7 пункта 1 статьи 427 Налогового кодекса Российской Федерации, определяемых в соответствии с пунктом 2 статьи 251 Налогового кодекса Российской Федерации
         
020       
                                       
                                       
сумма доходов в виде грантов, получаемых для осуществления деятельности, указанной в подпункте 7 пункта 1 статьи 427 Налогового кодекса Российской Федерации, определяемых в соответствии с подпунктом 14 пункта 1 статьи 251 Налогового кодекса Российской Федерации         
030       
                                       
                                       
сумма доходов от осуществления видов экономической деятельности, указанных в абзацах сорок седьмом, сорок восьмом, пятьдесят первом - пятьдесят девятом подпункта 5 пункта 1 статьи 427 Налогового кодекса Российской Федерации
         
040       
                                       
                                       
сумма доходов, получаемых некоммерческими организациями по соглашению о трудоустройстве инвалидов с работодателем, которому установлена квота для приема на работу инвалидов041      
                                       
                                       
Доля доходов, определяемая в целях применения пункта 7 статьи 427 Налогового кодекса Российской Федерации (%)050       
  .                    .               

Приложение 3. Расчет соответствия условиям применения пониженных тарифов страховых взносов плательщиками, указанными в подпункте 15 пункта 1 статьи 427 Налогового кодекса Российской Федерации, к разделу 1

           Код строки По итогам девяти месяцев года, предшествующего году перехода организации на уплату страховых взносов по пониженным тарифам По итогам текущего расчетного (отчетного) периода
                         
                                       
           1 2 3
                                       
Средняя численность работников/среднесписочная численность работников (чел.) 010                          
                            
                                       
Сумма доходов, определяемая в соответствии со статьей 248 Налогового кодекса Российской Федерации, всего 020                          
                            
                                       
из них:
сумма доходов, определяемая исходя из критериев, указанных в пункте 12 статьи 427 Налогового кодекса Российской Федерации
 030                          
                            
                            
                            
                                       
Доля доходов, определяемая в целях применения пункта 12 статьи 427 Налогового кодекса Российской Федерации (%) 040    .            .        
                            
                            
                                       
                                       
       Код строки Дата записи в реестре организаций Номер записи в реестре организаций
                                       
Сведения из реестра организаций, осуществляющих производство анимационной аудиовизуальной продукции и (или) оказание услуг (выполнение работ) по созданию анимационной аудиовизуальной продукции050   .  .                       
                               
                               
                               
                               
                               
                                       
                                       

                 ИНН                
                                 
  1620 8124    КПП          Стр.    

Приложение 3.1. Расчет соответствия условиям применения единого пониженного тарифа страховых взносов плательщиками, указанными в пункте 13.2 или пункте 13.3 статьи 427 Налогового кодекса Российской Федерации, к разделу 1

Код плательщика001  1 - плательщики, указанные в пункте 13.2 статьи 427 Налогового кодекса Российской Федерации;
          2 - плательщики, указанные в пункте 13.3 статьи 427 Налогового кодекса Российской Федерации.
По итогам календарного года, предшествующего году перехода плательщика на уплату страховых взносов по единому пониженному тарифуПо итогам отчетного (расчетного) периода
12
                                       
Сумма всех доходов, определяемых в порядке, установленном главой 2325 или 26.2 Налогового кодекса Российской Федерации010               
                                       
                                       
из них:                                      
сумма доходов от осуществления основного вида деятельности020              
                                       
                                       
Доля доходов, определяемая в целях применения пункта 13.2 или пункта 13.3 статьи 427 Налогового кодекса Российской Федерации (%) 030               
  .                   .                
                                       
                                       

                 ИНН                
                                 
  1620 8131    КПП          Стр.    

Приложение 4. Сведения, необходимые для применения положений подпункта 20 пункта 1 статьи 427 Налогового кодекса Российской Федерации организациями, осуществляющими выплаты и иные вознаграждения в пользу обучающихся в профессиональных образовательных организациях, образовательных организациях высшего образования по очной форме обучения за деятельность, осуществляемую в студенческих отрядах (включенных в федеральный или региональный реестр молодежных и детских объединений, пользующихся государственной поддержкой) по трудовым договорам или по гражданско-правовым договорам, предметом которых являются выполнение работ и (или) оказание услуг, к разделу 1

Сведения об обучающихсяУникальный номер010               
                                       
Фамилия020                                   
                                       
Имя030                                   
                                       
Отчество040                                   
                                       
Сведения о форме обучения
                                       
Сведения из справки, подтверждающие очную форму обучения
                                       
Номер050          Дата060  .  .              
                                       
Сведения о студенческом отряде
                                       
Сведения из справки, подтверждающие членство в студенческом отряде
                                       
Номер070          Дата080  .  .              
                                       
Сведения из реестра молодежных и детских объединений, пользующихся государственной поддержкой 090
                                       
                                       
                                       
                                       
                                       
                                       
                                       
                                       
                                       
                                       
                                       
                                       
                                       
Дата записи в реестре 100  Номер записи в реестре 110
                                       
 .  .                                  

                                       

                 ИНН                
                                 
  1620 8148    КПП          Стр.    

Приложение 5. Сведения о физических лицах, с сумм выплат и иных вознаграждений которым исчислены страховые взносы в размере, установленном подпунктом 2 пункта 6.2 статьи 431 Налогового кодекса Российской Федерации, к разделу 1

Фамилия010                                   
                                       
Имя 020                                   
                                       
Отчество030                                   
                                       
ИНН 040             СНИЛС050   -   -   -      
                                       
Гражданство (код страны)    060     Дата рождения061  .  .            
                                       
Пол  062 1 - мужской;
2 - женский.
 Код вида документа, удостоверяющего личность063               
                                
                                       
Серия и номер064                                   
                                       
Сумма выплат070                                   
                                       
Всего с начала расчетного периода/                            
1 месяц <1>
1/2
 2 месяц <1>
3
 3 месяц <1>
4
  
                                       
        .                              
                                       
        .            .            .    
                                       
База для исчисления страховых взносов в пределах единой предельной величины080                       
                                       
Всего с начала расчетного периода/                            
1 месяц <1>
1/2
 2 месяц <1>
3
 3 месяц <1>
4
  
                                       
        .                              
                                       
        .            .            .    


<1> В том числе за последние три месяца расчетного (отчетного) периода.

                                       

                 ИНН                
                                 
  1620 8155    КПП          Стр.    

Раздел 2. Сводные данные об обязательствах плательщиков страховых взносов - глав крестьянских (фермерских) хозяйств

Код по ОКТМО      010                      
                                       

Сумма страховых взносов на обязательное пенсионное страхование, на обязательное медицинское страхование, подлежащая уплате за расчетный период

                                       
Код бюджетной классификации 020                      
                                       
Сумма страховых взносов, подлежащая уплате за расчетный период    030         .            
                                       

Сумма страховых взносов на обязательное медицинское страхование, подлежащая уплате за расчетный период главами крестьянских (фермерских) хозяйств, относящимися к лицам, указанным в пункте 1.4 статьи 430 Налогового кодекса Российской Федерации

                                       
Код бюджетной классификации 040                      
                                       
Сумма страховых взносов, подлежащая уплате за расчетный период    050         .            
                                       
                                       
Достоверность и полноту сведений, указанных на данной странице, подтверждаю:
                                       
         (подпись) (дата)          
                                       
                                       

                 ИНН                
                                 
  1620 8162    КПП          Стр.    

Подраздел 1. Расчет сумм страховых взносов, подлежащих уплате за главу и членов крестьянского (фермерского) хозяйства, раздела 2

Расчет составлен001  1 - по главе крестьянского (фермерского) хозяйства              
       2 - по члену крестьянского (фермерского) хозяйства              
                                       
Признак прекращения обязанности по уплате страховых взносов на обязательное пенсионное страхование главы крестьянского (фермерского) хозяйства010  
                                       
Сведения о члене крестьянского (фермерского) хозяйства                  
                                       
Фамилия020                                   
                                       
Имя030                                   
                                       
Отчество040                                   
                                       
ИНН 050             СНИЛС060   -   -   -      
                                       
Дата рождения070  .  .       Пол073 1 - мужской;
2 - женский.
         
                               
Код вида документа, удостоверяющего личность 075                            
                                       
Серия и номер077                                   
                                       
Исчислено страховых взносов за расчетный период080         .                  
                                       
Период членства в крестьянском (фермерском) хозяйстве в расчетный период           
                                       
Дата начала090  .  .      Дата окончания100  .  .            
                                       
в том числе                                
                                       
период освобождения от уплаты страховых взносов в расчетный период главы крестьянского (фермерского) хозяйства  
                                       
Код периода освобождения     Дата начала     Дата окончания
                                       
103     106     107
                                       
                .  .           .  .    
                                       
                .  .           .  .    
                                       
                .  .           .  .    
                                       
Исчислено страховых взносов за период 110              .              
                                       
                                       
Период членства в крестьянском (фермерском) хозяйстве в расчетный период              
                                       
Дата начала090  .  .      Дата окончания100  .  .            
                                       
в том числе                               
                                       
период освобождения от уплаты страховых взносов в расчетный период главы крестьянского (фермерского) хозяйства
                                       
Код периода освобождения     Дата начала     Дата окончания
                                       
103     106     107
                                       
                .  .           .  .    
                                       
                .  .           .  .    
                                       
                .  .           .  .    
                                       
Исчислено страховых взносов за период110           .              
                                       
                                       

                 ИНН                
                                 
  1620 8179    КПП          Стр.    

Раздел 3. Персонифицированные сведения о застрахованных лицах

Признак аннулирования сведений о застрахованном лице010                           
                                       

3.1. Данные о физическом лице, в пользу которого начислены выплаты и иные вознаграждения

                                       
ИНН 020             СНИЛС030   -   -   -      
                                       
Фамилия 040                                   
                                       
Имя 050                                   
                                       
Отчество060                                   
                                       
Дата рождения070  .  .     Гражданство (код страны)080                 
                                       
Пол090 1 - мужской;
2 - женский.
    Код вида документа, удостоверяющего личность100                 
                                    
                                       
Серия и номер110                                   
                                       

3.2. Сведения о сумме выплат и иных вознаграждений, начисленных в пользу физического лица, а также сведения об исчисленных страховых взносах

                                       

3.2.1. Сведения о сумме выплат и иных вознаграждений, начисленных в пользу физического лица

                                       
Месяц Код категории застрахованного лица Сумма выплат и иных вознаграждений/ в том числе по гражданско-правовым договорам База для исчисления страховых взносов в пределах единой предельной величины/ в том числе по гражданско-правовым договорам/
Сумма исчисленных страховых взносов с базы для исчисления страховых взносов, не превышающей единую предельную величину
                                       
120 130 140/141 150/160/170
                                       
1                .             .       
                                       
                 .             .       
                                       
                               .       
                                       
2                .             .       
                                       
                 .             .       
                                       
                               .       
                                       
3                .             .       
                                       
                 .             .       
                                       
                               .       
                                       

3.2.2. Сведения о базе для исчисления страховых взносов на обязательное пенсионное страхование по дополнительному тарифу

                                       
Месяц Код застрахованного лица База для исчисления страховых взносов по дополнительному тарифу Сумма исчисленных страховых взносов     
                                       
180    190        200           210           
                                       
1                 .            .       
                                       
2                 .            .       
                                       
3                 .            .       
                                       
                                       

                 ИНН                
                                 
  1620 8186    КПП          Стр.    

Раздел 4. Сводные данные об обязательствах плательщиков страховых взносов, указанных в пункте 6.1. статьи 431 Налогового кодекса Российской Федерации

Код по ОКТМО010                    

Суммы страховых взносов на обязательное социальное страхование, на случай временной нетрудоспособности и в связи с материнством, подлежащая уплате

Код бюджетной классификации020                    
                                       
Сумма страховых взносов, подлежащая уплате за расчетный (отчетный) период030         .          
                                       
в том числе за последние три месяца расчетного (отчетного) периода:
                                       
первый месяц031         .          
                                       
второй месяц032         .          
                                       
третий месяц033         .          

Сумма страховых взносов на обязательное медицинское страхование, подлежащая уплате

Код бюджетной классификации040                    
                                       
Сумма страховых взносов, подлежащая уплате за расчетный (отчетный) период050         .          
                                       
в том числе за последние три месяца расчетного (отчетного) периода:
                                       
первый месяц051         .          
                                       
второй месяц052         .          
                                       
третий месяц053         .          

Достоверность и полноту сведений, указанных на данной странице, подтверждаю:

               (подпись)         (дата)          

                 ИНН                
                                 
  1620 8193    КПП          Стр.    

Подраздел 1. Расчет сумм страховых взносов на обязательное социальное страхование на случай временной нетрудоспособности и в связи с материнством, на обязательное медицинское страхование раздела 4

Всего с начала расчетного периода     в том числе за последние три месяца расчетного (отчетного) периода:     
    1 месяц     2 месяц     3 месяц     
1     2     3     4     
                                       
Количество застрахованных лиц, всего (чел.) 010
                                       
                                       
                                       
Количество физических лиц, с выплат которым исчислены страховые взносы, всего (чел.) 020
                                       
                                       
                                       
Всего с начала расчетного периода/                          
1 месяц <1>  2 месяц <1>  3 месяц <1>
1/2  3  4
                                       
Сумма выплат и иных вознаграждений, начисленных в пользу физических лиц в соответствии со статьей 420 Налогового кодекса Российской Федерации 030
                                       
        .                              
                                       
        .             .             .  
                                       
Сумма, не подлежащая обложению страховыми взносами в соответствии со статьей 422 Налогового кодекса Российской Федерации 040
                                       
        .                              
                                       
        .             .             .  
                                       
Сумма, превышающая единую предельную величину базы для исчисления страховых взносов 050
                                       
        .                              
                                       
        .             .             .  
                                       
База для исчисления страховых взносов на обязательное социальное страхование на случай временной нетрудоспособности и в связи с материнством 060
                                       
        .                              
                                       
        .             .             .  
                                       
Исчислено страховых взносов на обязательное социальное страхование на случай временной нетрудоспособности и в связи с материнством 070
                                       
        .                              
                                       
        .             .             .  
                                       
База для исчисления страховых взносов на обязательное медицинское страхование 080
                                       
        .                              
                                       
        .             .             .  
                                       
Исчислено страховых взносов на обязательное медицинское страхование 090
                                       
        .                              
                                       
        .             .             .  


<1> В том числе за последние три месяца расчетного (отчетного) периода.

                                       

                 ИНН                
                                 
  1620 8209    КПП          Стр.    

Приложение 1. Сведения, необходимые для применения тарифов страховых взносов, установленных пунктом 4 статьи 425 Налогового кодекса Российской Федерации, к разделу 4

Сведения о физическом лице, в пользу которого начислены выплаты и иные вознаграждения плательщиками, указанными в пункте 6.1 статьи 431 Налогового кодекса Российской Федерации

Фамилия010                                   
                                       
Имя 020                                   
                                       
Отчество030                                   
                                       
ИНН 040             СНИЛС050   -   -   -      
                                       
Дата рождения051  .  .       Пол052 1 - мужской;
2 - женский.
     
                        
                                       
Код вида документа, удостоверяющего личность 053                            
                                       
Серия и номер054                                   
                                       
Сумма выплат060                                   
                                       
Всего с начала расчетного периода/                            
1 месяц <1>
1/2
 2 месяц <1>
3
 3 месяц <1>
4
  
                                       
        .                              
                                       
        .            .            .    
                                       
База для исчисления страховых взносов в пределах единой предельной величины070                       
                                       
Всего с начала расчетного периода/                            
1 месяц <1>
1/2
 2 месяц <1>
3
 3 месяц <1>
4
  
                                       
        .                              
                                       
        .            .            .    


<1> В том числе за последние три месяца расчетного (отчетного) периода.

                                 

РЕКОМЕНДУЕМЫЙ ФОРМАТ ПРЕДСТАВЛЕНИЯ РАСЧЕТА ПО СТРАХОВЫМ ВЗНОСАМ В ЭЛЕКТРОННОЙ ФОРМЕ

I. ОБЩИЕ СВЕДЕНИЯ

1. Настоящий формат описывает требования к XML-файлам (далее - файл обмена) передачи в электронной форме расчета по страховым взносам в налоговый орган.

2. Номер версии настоящего формата 5.08, часть CLXII.

II. ОПИСАНИЕ ФАЙЛА ОБМЕНА

3. Имя файла обмена должно иметь следующий вид:

R_T_A_K_O_GGGGMMDD_N, где:

R_T - префикс, принимающий значение NO_RASCHSV;

A_K - идентификатор получателя информации, где: A - идентификатор получателя, которому направляется файл обмена, K - идентификатор конечного получателя, для которого предназначена информация из данного файла обмена. Передача файла от отправителя к конечному получателю (К) может осуществляться в несколько этапов через другие налоговые органы, осуществляющие передачу файла на промежуточных этапах, которые обозначаются идентификатором А. В случае передачи файла от отправителя к конечному получателю при отсутствии налоговых органов, осуществляющих передачу на промежуточных этапах, значения идентификаторов А и К совпадают. Каждый из идентификаторов (A и K) имеет вид для налоговых органов - четырехразрядный код налогового органа;

O - идентификатор отправителя информации имеет вид:

для организаций - девятнадцатиразрядный код (идентификационный номер налогоплательщика (далее - ИНН) и код причины постановки на учет (далее - КПП) организации (обособленного подразделения);

для физических лиц - двенадцатиразрядный код (ИНН физического лица, при наличии. При отсутствии ИНН - последовательность из двенадцати нулей);

GGGG - год формирования передаваемого файла, MM - месяц, DD - день;

N - идентификационный номер файла (длина - от 1 до 36 знаков. Идентификационный номер файла должен обеспечивать уникальность файла).

Расширение имени файла - xml. Расширение имени файла может указываться как строчными, так и прописными буквами.

Параметры первой строки файла обмена

Первая строка XML-файла должна иметь следующий вид:

<?xml version ="1.0" encoding ="windows-1251"?>

Имя файла, содержащего XML-схему файла обмена, должно иметь следующий вид:

NO_RASCHSV_1_162_00_05_08_xx, где xx - номер версии схемы.

Расширение имени файла - xsd.

XML-схема файла обмена приводится отдельным файлом и размещается на официальном сайте Федеральной налоговой службы в информационно-телекоммуникационной сети "Интернет".

4. Логическая модель файла обмена представлена в виде диаграммы структуры файла обмена на рисунке 1 настоящего формата. Элементами логической модели файла обмена являются элементы и атрибуты XML-файла. Перечень структурных элементов логической модели файла обмена и сведения о них приведены в таблицах 4.1 - 4.51 настоящего формата.

Для каждого структурного элемента логической модели файла обмена приводятся следующие сведения:

наименование элемента. Приводится полное наименование элемента. В строке таблицы могут быть описаны несколько элементов, наименования которых разделены символом "|". Такая форма записи применяется при наличии в файле обмена только одного элемента из описанных в этой строке;

сокращенное наименование (код) элемента. Приводится сокращенное наименование элемента. Синтаксис сокращенного наименования должен удовлетворять спецификации XML;

признак типа элемента. Может принимать следующие значения: "С" - сложный элемент логической модели (содержит вложенные элементы), "П" - простой элемент логической модели, реализованный в виде элемента XML-файла, "А" - простой элемент логической модели, реализованный в виде атрибута элемента XML-файла. Простой элемент логической модели не содержит вложенные элементы;

формат элемента. Формат элемента представляется следующими условными обозначениями: T - символьная строка; N - числовое значение (целое или дробное).

Формат символьной строки указывается в виде T(n-k) или T(=k), где: n - минимальное количество знаков, k - максимальное количество знаков, символ "-" - разделитель, символ "=" означает фиксированное количество знаков в строке. В случае если минимальное количество знаков равно 0, формат имеет вид T(0-k). В случае если максимальное количество знаков не ограничено, формат имеет вид T(n-).

Формат числового значения указывается в виде N(m.k), где: m - максимальное количество знаков в числе, включая целую и дробную часть числа без разделяющей десятичной точки и знака (для отрицательного числа), k - максимальное число знаков дробной части числа. Если число знаков дробной части числа равно 0 (то есть число целое), то формат числового значения имеет вид N(m).

Для простых элементов, являющихся базовыми в XML, таких как элемент с типом "date", поле "Формат элемента" не заполняется. Для таких элементов в поле "Дополнительная информация" указывается тип базового элемента;

признак обязательности элемента определяет обязательность наличия элемента (совокупности наименования элемента и его значения) в файле обмена. Признак обязательности элемента может принимать следующие значения: "О" - наличие элемента в файле обмена обязательно; "Н" - наличие элемента в файле обмена необязательно, то есть элемент может отсутствовать. Если элемент принимает ограниченный перечень значений (по классификатору, кодовому словарю), то признак обязательности элемента дополняется символом "К". В случае если количество реализаций элемента может быть более одной, то признак обязательности элемента дополняется символом "М".

К вышеперечисленным признакам обязательности элемента может добавляться значение "У" в случае описания в XML-схеме условий, предъявляемых к элементу в файле обмена, описанных в графе "Дополнительная информация";

дополнительная информация содержит, при необходимости, требования к элементу файла обмена, не указанные ранее. Для сложных элементов указывается ссылка на таблицу, в которой описывается состав данного элемента. Для элементов, принимающих ограниченный перечень значений из классификатора (кодового словаря), указывается соответствующее наименование классификатора (кодового словаря) или приводится перечень возможных значений. Для классификатора (кодового словаря) может указываться ссылка на его местонахождение. Для элементов, использующих пользовательский тип данных, указывается наименование типового элемента.

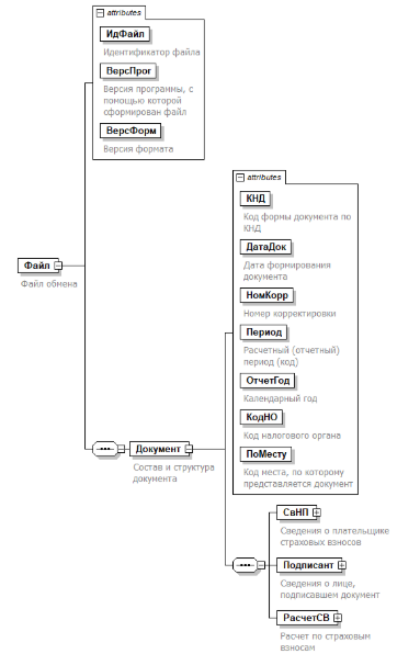
Рисунок 1. Диаграмма структуры файла обмена

Таблица 4.1

Файл обмена (Файл)

Наименование элементаСокращенное наименование (код) элементаПризнак типа элементаФормат элементаПризнак обязательности элементаДополнительная информация
Идентификатор файлаИдФайлАT(1-255)ОУСодержит (повторяет) имя сформированного файла (без расширения)
Версия программы, с помощью которой сформирован файлВерсПрогАT(1-40)О 
Версия форматаВерсФормАT(1-5)ОПринимает значение: 5.08
Состав и структура документаДокументС ОСостав элемента представлен в таблице 4.2

Таблица 4.2

Состав и структура документа (Документ)

Наименование элементаСокращенное наименование (код) элементаПризнак типа элементаФормат элементаПризнак обязательности элементаДополнительная информация
Код формы документа по КНДКНДАT(=7)ОКТиповой элемент <КНДТип>.
Принимает значение: 1151111
Дата формирования документаДатаДокАT(=10)ОТиповой элемент <ДатаТип>.
Дата в формате ДД.ММ.ГГГГ
Номер корректировкиНомКоррАN(3)ОПринимает значение:
0 - первичный документ,
1, 2, 3 и так далее - уточненный документ. Для уточненного документа значение должно быть на 1 больше ранее принятого налоговым органом документа
Расчетный (отчетный) период (код)ПериодАT(=2)ОКПринимает значение:
21 - 1 квартал |
31 - полугодие |
33 - девять месяцев |
34 - год |
51 - 1 квартал при реорганизации (ликвидации) организации |
52 - полугодие при реорганизации (ликвидации) организации |
53 - 9 месяцев при реорганизации (ликвидации) организации |
83 - 1 квартал при снятии с учета в качестве индивидуального предпринимателя (главы крестьянского (фермерского) хозяйства) |
84 - полугодие при снятии с учета в качестве индивидуального предпринимателя (главы крестьянского (фермерского) хозяйства) |
85 - 9 месяцев при снятии с учета в качестве индивидуального предпринимателя (главы крестьянского (фермерского) хозяйства) |
86 - год при снятии с учета в качестве индивидуального предпринимателя (главы крестьянского (фермерского) хозяйства) |
90 - год при реорганизации (ликвидации) организации
Календарный годОтчетГодА ОТиповой элемент <xs:gYear>
Год в формате ГГГГ
Код налогового органаКодНОАT(=4)ОКТиповой элемент <СОНОТип>
Код места, по которому представляется документПоМестуАT(=3)ОКПринимает значение:
112 - по месту жительства физического лица, не признаваемого индивидуальным предпринимателем |
120 - по месту жительства индивидуального предпринимателя |
121 - по месту жительства адвоката, учредившего адвокатский кабинет |
122 - по месту жительства нотариуса, занимающегося частной практикой |
124 - по месту жительства члена (главы) крестьянского (фермерского) хозяйства |
214 - по месту нахождения российской организации |
217 - по месту учета правопреемника российской организации |
222 - по месту учета российской организации по месту нахождения обособленного подразделения |
240 - по месту нахождения юридического лица - (главы) крестьянского (фермерского) хозяйства |
335 - по месту нахождения обособленного подразделения иностранной организации в Российской Федерации |
350 - по месту учета международной организации в Российской Федерации
Сведения о плательщике страховых взносовСвНПС ОСостав элемента представлен в таблице 4.3
Сведения о лице, подписавшем документПодписантС ОСостав элемента представлен в таблице 4.7
Расчет по страховым взносамРасчетСВС ОСостав элемента представлен в таблице 4.9

Таблица 4.3

Сведения о плательщике страховых взносов (СвНП)

Наименование элементаСокращенное наименование (код) элементаПризнак типа элементаФормат элементаПризнак обязательности элементаДополнительная информация
Среднесписочная численность (чел.)СрЧислАN(6)НУЭлемент должен отсутствовать при значении элемента <ПоМесту>=222 | 335 (из таблицы 4.2) или при <ФормРеорг>=9 (из таблицы 4.5) и должен присутствовать во всех остальных случаях
Номер контактного телефонаТлфАT(1-20)Н 
Плательщик страховых взносов - организация |НПЮЛС ОСостав элемента представлен в таблице 4.4
Плательщик страховых взносов - индивидуальный предприниматель, глава крестьянского (фермерского) хозяйства, физическое лицоНПФЛС ОСостав элемента представлен в таблице 4.6

Таблица 4.4

Плательщик страховых взносов - организация (НПЮЛ)

Наименование элементаСокращенное наименование (код) элементаПризнак типа элементаФормат элементаПризнак обязательности элементаДополнительная информация
Полное наименование организации, обособленного подразделенияНаимОргАT(1-1000)О 
ИНН организацииИННЮЛАT(=10)ОТиповой элемент <ИННЮЛТип>
КПП организацииКППАT(=9)ОТиповой элемент <КППТип>
Сведения о реорганизованной (ликвидированной) организацииСвРеоргЮЛС НСостав элемента представлен в таблице 4.5

Таблица 4.5

Сведения о реорганизованной (ликвидированной) организации (СвРеоргЮЛ)

Наименование элементаСокращенное наименование (код) элементаПризнак типа элементаФормат элементаПризнак обязательности элементаДополнительная информация
Код формы реорганизации (ликвидация)/лишения полномочий (закрытие) обособленного подразделенияФормРеоргАT(=1)ОКПринимает значение:
0 - ликвидация |
1 - преобразование |
2 - слияние |
3 - разделение |
4 - выделение |
5 - присоединение |
6 - разделение с одновременным присоединением |
7 - выделение с одновременным присоединением |
9 - лишение полномочий (закрытие) обособленного подразделения
ИНН реорганизованной организации/лишенного полномочий (закрытого) обособленного подразделенияИННЮЛАT(=10)НУТиповой элемент <ИННЮЛТип>.
Элемент обязателен при
<ФормРеорг> = 1 | 2 | 3 | 4 | 5 | 6 | 7 | 9
КПП реорганизованной организации/лишенного полномочий (закрытого) обособленного подразделенияКППАT(=9)НУТиповой элемент <КППТип>.
Элемент обязателен при
<ФормРеорг> = 1 | 2 | 3 | 4 | 5 | 6 | 7 | 9

Таблица 4.6

Плательщик страховых взносов - индивидуальный предприниматель, глава крестьянского (фермерского) хозяйства, физическое лицо (НПФЛ)

Наименование элементаСокращенное наименование (код) элементаПризнак типа элементаФормат элементаПризнак обязательности элементаДополнительная информация
ИНН физического лицаИННФЛАT(=12)ОТиповой элемент <ИННФЛТип>
ОГРНИПОГРНИПАT(=15)НУТиповой элемент <ОГРНИПТип>.
Принимает значение в виде 3NNNNNNNNNNNNNN, где N - цифра от 0 до 9. Значение NNNNNNNNNNNNNN не может быть заполнено только нулями.
Элемент обязателен при значении элемента <ПоМесту>=120 | 124 (из таблицы 4.2)
Фамилия, имя, отчество (при наличии) индивидуального предпринимателя, главы крестьянского (фермерского) хозяйства, физического лицаФИОС ОТиповой элемент <ФИОТип>.
Состав элемента представлен в таблице 4.51

Таблица 4.7

Сведения о лице, подписавшем документ (Подписант)

Наименование элементаСокращенное наименование (код) элементаПризнак типа элементаФормат элементаПризнак обязательности элементаДополнительная информация
Признак лица, подписавшего документПрПодпАT(=1)ОКПринимает значение:
1 - плательщик страховых взносов |
2 - представитель плательщика страховых взносов
Фамилия, имя, отчествоФИОС НУТиповой элемент <ФИОТип>.
Состав элемента представлен в таблице 4.51.
Элемент обязателен при выполнении одного из условий:
- <ПрПодп> = 2 |
- <ПрПодп> = 1 и наличие <НПЮЛ>
Сведения о представителе плательщика страховых взносовСвПредС НУСостав элемента представлен в таблице 4.8.
Элемент обязателен при <ПрПодп>=2

Таблица 4.8

Сведения о представителе плательщика страховых взносов (СвПред)

Наименование элементаСокращенное наименование (код) элементаПризнак типа элементаФормат элементаПризнак обязательности элементаДополнительная информация
Наименование и реквизиты документа, подтверждающего полномочия представителя плательщикаНаимДокАT(1-120)ОДля доверенности, совершенной в форме электронного документа, указывается GUID доверенности
Наименование организации - представителя плательщикаНаимОргАT(1-1000)Н 

Таблица 4.9

Расчет по страховым взносам (РасчетСВ)

Наименование элементаСокращенное наименование (код) элементаПризнак типа элементаФормат элементаПризнак обязательности элементаДополнительная информация
Сводные данные об обязательствах плательщика страховых взносовОбязПлатСВС НУСостав элемента представлен в таблице 4.10.
Элемент необязателен при значении элемента <ПоМесту>=124 | 240.
Обязателен при:
- всех других значениях элемента <ПоМесту>
- значении элемента <ПоМесту>=124 | 240 и отсутствии элемента <ОбязПлатСВ_КФХ>
Сводные данные об обязательствах плательщиков страховых взносов - глав крестьянских (фермерских) хозяйствОбязПлатСВ_КФХС НУСостав элемента представлен в таблице 4.29.
Элемент обязателен только при значении элемента <ПоМесту>=124 | 240 и при значении элемента <Период> = 34 | 51 | 52 | 53 | 83 | 84 | 85 | 86 | 90 (из таблицы 4.2).
Отсутствует при:
- всех других значениях элемента <ПоМесту>
- при значении элемента <ПоМесту>=124 | 240 и значении элемента <Период> = 21 | 31 | 33 (из таблицы 4.2)
Персонифицированные сведения о застрахованных лицахПерсСвСтрахЛицС НМУСостав элемента представлен в таблице 4.34.
Элемент является обязательным при <ТипПлат>=1 (из таблицы 4.10) и при <НомКорр>=0 (из таблицы 4.2) и при отсутствии элемента <РасчСВ_6.2.431>
Сводные данные об обязательствах плательщиков страховых взносов, указанных в пункте 6.1 статьи 431 Налогового кодекса Российской ФедерацииОбязПлатСВ_6.1.431С НСостав элемента представлен в таблице 4.41

Таблица 4.10

Сводные данные об обязательствах плательщика страховых взносов (ОбязПлатСВ)

Наименование элементаСокращенное наименование (код) элементаПризнак типа элементаФормат элементаПризнак обязательности элементаДополнительная информация
Тип плательщика (код)ТипПлатАT(=1)ОКПринимает значение:
1 - выплаты и иные вознаграждения в пользу физических лиц в последние три месяца расчетного (отчетного) периода фактически осуществлялись |
2 - выплаты и иные вознаграждения в пользу физических лиц в последние три месяца расчетного (отчетного) периода фактически не осуществлялись
Код по ОКТМООКТМОАT(=8) |
T(=11)
ОКТиповой элемент <ОКТМОТип>.
Принимает значения в соответствии с Общероссийским классификатором территорий муниципальных образований
Сумма страховых взносов на обязательное пенсионное страхование, на обязательное социальное страхование на случай временной нетрудоспособности и в связи материнством, на обязательное медицинское страхование, подлежащая уплатеУплПерОПСС ОТиповой элемент <СВУплПерТип>.
Состав элемента представлен в таблице 4.45
Сумма страховых взносов на обязательное пенсионное страхование по дополнительному тарифу, подлежащая уплатеУплПерОПСДопС НМТиповой элемент <СВУплПерТип>.
Состав элемента представлен в таблице 4.45
Сумма страховых взносов на дополнительное социальное обеспечение, подлежащая уплатеУплПерДСОС НМТиповой элемент <СВУплПерТип>.
Состав элемента представлен в таблице 4.45
Сумма страховых взносов на обязательное пенсионное страхование, подлежащая уплате с выплат и иных вознаграждений, начисленных в пользу физических лиц, указанных в пункте 6.2 статьи 431 Налогового кодекса Российской ФедерацииУплОПС6.2.431С НУТиповой элемент <СВУплПерТип>.
Состав элемента представлен в таблице 4.45.
Элемент является обязательным при <ПрОПС> = 1 (из таблицы 4.16) и должен отсутствовать при <ПрОПС> = 0 (из таблицы 4.16) или при отсутствии <РасчСВ_6.2.431>
Сумма страховых взносов на обязательное социальное страхование на случай временной нетрудоспособности и в связи с материнством, подлежащая уплате с выплат и иных вознаграждений, начисленных в пользу физических лиц, указанных в пункте 6.2 статьи 431 Налогового кодекса Российской ФедерацииУплОСС6.2.431С НУТиповой элемент <СВУплПерТип>.
Состав элемента представлен в таблице 4.45.
Элемент является обязательным при <ПрОСС> = 1 (из таблицы 4.16) и должен отсутствовать при <ПрОСС> = 0 (из таблицы 4.16) или при отсутствии <РасчСВ_6.2.431>
Сумма страховых взносов на обязательное медицинское страхование, подлежащая уплате с выплат и иных вознаграждений, начисленных в пользу физических лиц, указанных в пункте 6.2 статьи 431 Налогового кодекса Российской ФедерацииУплОМС6.2.431С НУТиповой элемент <СВУплПерТип>.
Состав элемента представлен в таблице 4.45.
Элемент является обязательным при <ПрОМС> = 1 (из таблицы 4.16) и должен отсутствовать при <ПрОМС> = 0 (из таблицы 4.16) или при отсутствии <РасчСВ_6.2.431>
Расчет сумм страховых взносов на обязательное пенсионное страхование, на обязательное социальное страхование на случай временной нетрудоспособности и в связи материнством, на обязательное медицинское страхованиеРасчСВ_ОПС_ОМСС НМУСостав элемента представлен в таблице 4.11.
Элемент обязателен при значении элемента <ТипПлат> = 1 и отсутствии <РасчСВ_6.2.431>
Расчет сумм страховых взносов на обязательное пенсионное страхование по дополнительному тарифу для отдельных категорий плательщиков страховых взносов, указанных в статье 428 Налогового кодекса Российской ФедерацииРасчСВ_ОПС428С НМСостав элемента представлен в таблице 4.13
Расчет сумм страховых взносов на дополнительное социальное обеспечение членов летных экипажей воздушных судов гражданской авиации, а также отдельных категорий работников организаций угольной промышленностиРасчСВ_ДСОС НСостав элемента представлен в таблице 4.14
Расчет сумм страховых взносов на обязательное пенсионное страхование, на обязательное социальное страхование на случай временной нетрудоспособности и в связи с материнством, на обязательное медицинское страхование с выплат и иных вознаграждений, начисленных в пользу физических лиц, указанных в пункте 6.2 статьи 431 Налогового кодекса Российской ФедерацииРасчСВ_6.2.431С НМСостав элемента представлен в таблице 4.15
Расчет соответствия условиям применения пониженных тарифов страховых взносов плательщиками, указанными в подпункте 3 или подпункте 18 пункта 1 статьи 427 Налогового кодекса Российской ФедерацииПравТариф3_18.1.427С НМСостав элемента представлен в таблице 4.17
Расчет соответствия условиям применения пониженных тарифов страховых взносов плательщиками, указанными в подпункте 7 пункта 1 статьи 427 Налогового кодекса Российской ФедерацииПравТариф7.1.427С НСостав элемента представлен в таблице 4.20
Расчет соответствия условиям применения пониженных тарифов страховых взносов плательщиками, указанными в подпункте 15 пункта 1 статьи 427 Налогового кодекса Российской ФедерацииПравТариф15.1.427С НСостав элемента представлен в таблице 4.21
Расчет соответствия условиям применения единого пониженного тарифа страховых взносов плательщиками, указанными в пункте 13.2 или пункте 13.3 статьи 427 Налогового кодекса Российской ФедерацииПравТариф13.2.427С НМСостав элемента представлен в таблице 4.23.
Признак множественности М принимает значение от 0 до 2
Сведения, необходимые для применения положений подпункта 20 пункта 1 статьи 427 Налогового кодекса Российской Федерации организациями, осуществляющими выплаты и иные вознаграждения в пользу обучающихся в профессиональных образовательных организациях, образовательных организациях высшего образования по очной форме обучения за деятельность, осуществляемую в студенческих отрядах (включенных в федеральный или региональный реестр молодежных и детских объединений, пользующихся государственной поддержкой) по трудовым договорам или по гражданско-правовым договорам, предметом которых являются выполнение работ и (или) оказание услугСвПримТариф20.1.427С НСостав элемента представлен в таблице 4.24
Сведения о физических лицах, с сумм выплат и иных вознаграждений которым исчислены страховые взносы в размере, установленном подпунктом 2 пункта 6.2 статьи 431 Налогового кодекса Российской ФедерацииСвФЛИсч6.2.431С НУСостав элемента представлен в таблице 4.27.
Элемент является обязательным при <ПрОСС> = 1 (из таблицы 4.16) и должен отсутствовать при <ПрОСС> = 0 (из таблицы 4.16) или при отсутствии <РасчСВ_6.2.431>

Таблица 4.11

Расчет сумм страховых взносов на обязательное пенсионное страхование, на обязательное социальное страхование на случай временной нетрудоспособности и в связи материнством, на обязательное медицинское страхование (РасчСВ_ОПС_ОМС)

Наименование элементаСокращенное наименование (код) элементаПризнак типа элементаФормат элементаПризнак обязательности элементаДополнительная информация
Код тарифа плательщикаТарифПлатАT(=2)ОКПринимает значения в соответствии с приложением N 5 к Порядку заполнения формы расчета по страховым взносам (далее - Порядок заполнения)
Расчет сумм страховых взносов на обязательное пенсионное страхование, на обязательное социальное страхование на случай временной нетрудоспособности и в связи материнством, на обязательное медицинское страхованиеРасчСВ_ОПСОМСС ОСостав элемента представлен в таблице 4.12

Таблица 4.12

Расчет сумм страховых взносов на обязательное пенсионное страхование, на обязательное социальное страхование на случай временной нетрудоспособности и в связи материнством, на обязательное медицинское страхование (РасчСВ_ОПСОМС)

Наименование элементаСокращенное наименование (код) элементаПризнак типа элементаФормат элементаПризнак обязательности элементаДополнительная информация
Количество застрахованных лиц, всего (чел.)КолСтрахЛицВсС ОТиповой элемент <КолЛицТип>.
Состав элемента представлен в таблице 4.47
Количество физических лиц, с выплат которым исчислены страховые взносы, всего (чел.)КолЛицНачСВВсС ОТиповой элемент <КолЛицТип>.
Состав элемента представлен в таблице 4.47
Количество физических лиц, с выплат которым исчислены страховые взносы, в том числе выплаты которым не превысили единую предельную величину базы для исчисления страховых взносовНеПревБазОПСС ОТиповой элемент <КолЛицТип>.
Состав элемента представлен в таблице 4.47
Количество физических лиц, с выплат которым исчислены страховые взносы, в том числе выплаты которым превысили единую предельную величину базы для исчисления страховых взносовПревБазОПСС ОТиповой элемент <КолЛицТип>.
Состав элемента представлен в таблице 4.47
Сумма выплат и иных вознаграждений, начисленных в пользу физических лиц в соответствии со статьей 420 Налогового кодекса Российской ФедерацииВыплНачислФЛС ОТиповой элемент <СвСум1Тип>.
Состав элемента представлен в таблице 4.48
Сумма, не подлежащая обложению страховыми взносами в соответствии со статьей 422 Налогового кодекса Российской ФедерацииНеОбложенСВС ОТиповой элемент <СвСум1Тип>.
Состав элемента представлен в таблице 4.48
Сумма расходов, принимаемая к вычету в соответствии с пунктом 8 статьи 421 Налогового кодекса Российской ФедерацииРасхПринВычС ОТиповой элемент <СвСум1Тип>.
Состав элемента представлен в таблице 4.48
База для исчисления страховых взносовБазНачислСВС ОТиповой элемент <СвСум1Тип>.
Состав элемента представлен в таблице 4.48
База для исчисления страховых взносов, в том числе в размере, не превышающем единую предельную величину базы для исчисления страховых взносовБазНеПревышОПСС ОТиповой элемент <СвСум1Тип>.
Состав элемента представлен в таблице 4.48
База для исчисления страховых взносов, в том числе в размере, превышающем единую предельную величину базы для исчисления страховых взносовБазПревышОПСС ОТиповой элемент <СвСум1Тип>.
Состав элемента представлен в таблице 4.48
Исчислено страховых взносовНачислСВС ОТиповой элемент <СвСум1Тип>.
Состав элемента представлен в таблице 4.48
Исчислено страховых взносов, в том числе с базы, не превышающей единую предельную величину базы для исчисления страховых взносовНачислСВНеПревС ОТиповой элемент <СвСум1Тип>.
Состав элемента представлен в таблице 4.48
Исчислено страховых взносов, в том числе с базы, превышающей единую предельную величину базы для исчисления страховых взносовНачислСВПревС ОТиповой элемент <СвСум1Тип>.
Состав элемента представлен в таблице 4.48

Таблица 4.13

Расчет сумм страховых взносов на обязательное пенсионное страхование по дополнительному тарифу для отдельных категорий плательщиков страховых взносов, указанных в статье 428 Налогового кодекса Российской Федерации (РасчСВ_ОПС428)

Наименование элементаСокращенное наименование (код) элементаПризнак типа элементаФормат элементаПризнак обязательности элементаДополнительная информация
Код основания исчисленияКодОсновАT(=1)ОКПринимает значение:
1 - в соответствии с пунктом 1 статьи 428 Налогового кодекса Российской Федерации |
2 - в соответствии с пунктом 2 статьи 428 Налогового кодекса Российской Федерации |
3 - в соответствии с пунктом 3 статьи 428 Налогового кодекса Российской Федерации в отношении выплат и иных вознаграждений в пользу физических лиц, занятых на соответствующих видах работ, указанных в пункте 1 части 1 статьи 30 Федерального закона от 28 декабря 2013 года N 400-ФЗ "О страховых пенсиях" |
4 - в соответствии с пунктом 3 статьи 428 Налогового кодекса Российской Федерации в отношении выплат и иных вознаграждений в пользу физических лиц, занятых на соответствующих видах работ, указанных в пунктах 2 - 18 части 1 статьи 30 Федерального закона от 28 декабря 2013 года N 400-ФЗ "О страховых пенсиях"
Код класса условий трудаКласУслТрудАT(=1)НКУПринимает значение:
1 - опасный, подкласс условий труда - 4 |
2 - вредный, подкласс условий труда - 3.4 |
3 - вредный, подкласс условий труда - 3.3 |
4 - вредный, подкласс условий труда - 3.2 |
5 - вредный, подкласс условий труда - 3.1
Элемент обязателен при значении элемента <КодОснов> = 3 | 4 и отсутствует при значении элемента <КодОснов> = 1 | 2
Количество физических лиц, с выплат и иных вознаграждений которым исчислены страховые взносы по дополнительному тарифу (чел.)КолЛицНачСВС ОТиповой элемент <КолЛицТип>.
Состав элемента представлен в таблице 4.47
Сумма выплат и иных вознаграждений, начисленных в пользу физических лиц в соответствии со статьей 420 Налогового кодекса Российской ФедерацииВыплНачислФЛС ОТиповой элемент <СвСум1Тип>.
Состав элемента представлен в таблице 4.48
Сумма, не подлежащая обложению страховыми взносами в соответствии со статьей 422 Налогового кодекса Российской ФедерацииНеОбложенСВС ОТиповой элемент <СвСум1Тип>.
Состав элемента представлен в таблице 4.48
База для исчисления страховых взносов по дополнительному тарифуБазНачислСВДопС ОТиповой элемент <СвСум1Тип>.
Состав элемента представлен в таблице 4.48
Исчислено страховых взносов по дополнительному тарифуНачислСВДопС ОТиповой элемент <СвСум1Тип>.
Состав элемента представлен в таблице 4.48

Таблица 4.14

Расчет сумм страховых взносов на дополнительное социальное обеспечение членов летных экипажей воздушных судов гражданской авиации, а также отдельных категорий работников организаций угольной промышленности (РасчСВ_ДСО)

Наименование элементаСокращенное наименование (код) элементаПризнак типа элементаФормат элементаПризнак обязательности элементаДополнительная информация
Код основания исчисления страховых взносов на дополнительное социальное обеспечениеПрРасчСумАT(=1)ОКПринимает значения:
1 - расчет сумм страховых взносов на дополнительное социальное обеспечение членов летных экипажей воздушных судов гражданской авиации |
2 - расчет сумм страховых взносов на дополнительное социальное обеспечение отдельных категорий работников организаций угольной промышленности
Количество физических лиц, с выплат и иных вознаграждений которым исчислены страховые взносы на дополнительное социальное обеспечение (чел.)КолЛицНачСВС ОТиповой элемент <КолЛицТип>.
Состав элемента представлен в таблице 4.47
Сумма выплат и иных вознаграждений, начисленных в пользу физических лиц в соответствии со статьей 420 Налогового кодекса Российской ФедерацииВыплНачислФЛС ОТиповой элемент <СвСум1Тип>.
Состав элемента представлен в таблице 4.48
Сумма, не подлежащая обложению страховыми взносами в соответствии со статьей 422 Налогового кодекса Российской ФедерацииНеОбложенСВС ОТиповой элемент <СвСум1Тип>.
Состав элемента представлен в таблице 4.48
База для исчисления страховых взносов на дополнительное социальное обеспечениеБазНачислСВДСОС ОТиповой элемент <СвСум1Тип>.
Состав элемента представлен в таблице 4.48
Исчислено страховых взносов на дополнительное социальное обеспечениеНачислСВДСОС ОТиповой элемент <СвСум1Тип>.
Состав элемента представлен в таблице 4.48

Таблица 4.15

Расчет сумм страховых взносов на обязательное пенсионное страхование, на обязательное социальное страхование на случай временной нетрудоспособности и в связи с материнством, на обязательное медицинское страхование с выплат и иных вознаграждений, начисленных в пользу физических лиц, указанных в пункте 6.2 статьи 431 Налогового кодекса Российской Федерации (РасчСВ_6.2.431)

Наименование элементаСокращенное наименование (код) элементаПризнак типа элементаФормат элементаПризнак обязательности элементаДополнительная информация
Код тарифа плательщикаТарифПлатАT(=2)ОКПринимает значения в соответствии с приложением N 5 к Порядку заполнения
Расчет сумм страховых взносов на обязательное пенсионное страхование, на обязательное социальное страхование на случай временной нетрудоспособности и в связи с материнством, на обязательное медицинское страхование с выплат и иных вознаграждений, начисленных в пользу физических лиц, указанных в пункте 6.2 статьи 431 Налогового кодекса Российской ФедерацииРасчСВ6.2.431С ОСостав элемента представлен в таблице 4.16

Таблица 4.16

Расчет сумм страховых взносов на обязательное пенсионное страхование, на обязательное социальное страхование на случай временной нетрудоспособности и в связи с материнством, на обязательное медицинское страхование с выплат и иных вознаграждений, начисленных в пользу физических лиц, указанных в пункте 6.2 статьи 431 Налогового кодекса Российской Федерации (РасчСВ6.2.431)

Наименование элементаСокращенное наименование (код) элементаПризнак типа элементаФормат элементаПризнак обязательности элементаДополнительная информация
Признак исчисления страховых взносов на обязательное пенсионное страхованиеПрОПСАT(=1)ОКУПринимает значение:
0 - нет |
1 - да.
Элемент должен принимать значение 1 при <ПрОСС>=0 и <ПрОМС>=0.
Элемент должен принимать значение 1 при <КодКатЛиц>=МД (из таблицы 4.38)
Признак исчисления страховых взносов на обязательное социальное страхование на случай временной нетрудоспособности и в связи с материнствомПрОССАT(=1)ОКУПринимает значение:
0 - нет |
1 - да.
Элемент должен принимать значение 0 при <ПрОПС>=1.
Элемент должен принимать значение 1 при
<ПрОПС>=0 и <ПрОМС>=0
Признак исчисления страховых взносов на обязательное медицинское страхованиеПрОМСАT(=1)ОКУПринимает значение:
0 - нет |
1 - да.
Элемент должен принимать значение 0 при <ПрОПС>=1.
Элемент должен принимать значение 1 при
<ПрОПС>=0 и <ПрОСС>=0
Количество застрахованных лиц, всего (чел.)КолСтрахЛицВсС ОТиповой элемент <КолЛицТип>.
Состав элемента представлен в таблице 4.47
Количество физических лиц, с выплат которым исчислены страховые взносы, всего (чел.)КолЛицНачСВВсС ОТиповой элемент <КолЛицТип>.
Состав элемента представлен в таблице 4.47
Количество физических лиц, с выплат которым исчислены страховые взносы, в том числе выплаты которым не превысили единую предельную величину базы для исчисления страховых взносовНеПревБазС ОТиповой элемент <КолЛицТип>.
Состав элемента представлен в таблице 4.47
Количество физических лиц, с выплат которым исчислены страховые взносы, в том числе выплаты которым превысили единую предельную величину базы для исчисления страховых взносовПревБазС ОТиповой элемент <КолЛицТип>.
Состав элемента представлен в таблице 4.47
Сумма выплат и иных вознаграждений, начисленных в пользу физических лиц в соответствии со статьей 420 Налогового кодекса Российской ФедерацииВыплНачислФЛС ОТиповой элемент <СвСум1Тип>.
Состав элемента представлен в таблице 4.48
Сумма, не подлежащая обложению страховыми взносами в соответствии со статьей 422 Налогового кодекса Российской ФедерацииНеОбложенСВС ОТиповой элемент <СвСум1Тип>.
Состав элемента представлен в таблице 4.48
Сумма расходов, принимаемая к вычету в соответствии с пунктом 8 статьи 421 Налогового кодекса Российской ФедерацииРасхПринВычС ОТиповой элемент <СвСум1Тип>.
Состав элемента представлен в таблице 4.48
База для исчисления страховых взносовБазНачислСВС ОТиповой элемент <СвСум1Тип>.
Состав элемента представлен в таблице 4.48
База для исчисления страховых взносов, в том числе в размере, не превышающем единую предельную величину базы для исчисления страховых взносовБазНеПревышС ОТиповой элемент <СвСум1Тип>.
Состав элемента представлен в таблице 4.48
База для исчисления страховых взносов, в том числе в размере, превышающем единую предельную величину базы для исчисления страховых взносовБазПревышС ОТиповой элемент <СвСум1Тип>.
Состав элемента представлен в таблице 4.48
Исчислено страховых взносов на обязательное пенсионное страхованиеИсчОПСС НУТиповой элемент <СвСум1Тип>.
Состав элемента представлен в таблице 4.48.
Элемент является обязательным при <ПрОПС> = 1 и должен отсутствовать при <ПрОПС> = 0
Исчислено страховых взносов на обязательное пенсионное страхование, в том числе с базы, не превышающей единую предельную величину базы для исчисления страховых взносовИсчОПСНеПревС НУТиповой элемент <СвСум1Тип>.
Состав элемента представлен в таблице 4.48.
Элемент является обязательным при <ПрОПС> = 1 и должен отсутствовать при <ПрОПС> = 0
Исчислено страховых взносов на обязательное пенсионное страхование, в том числе с базы, превышающей единую предельную величину базы для исчисления страховых взносовИсчОПСПревС НУТиповой элемент <СвСум1Тип>.
Состав элемента представлен в таблице 4.48.
Элемент является обязательным при <ПрОПС> = 1 и должен отсутствовать при <ПрОПС> = 0
Исчислено страховых взносов на обязательное социальное страхование на случай временной нетрудоспособности и в связи с материнствомИсчОССС НУТиповой элемент <СвСум1Тип>.
Состав элемента представлен в таблице 4.48.
Элемент является обязательным при <ПрОСС> = 1 и должен отсутствовать при <ПрОСС> = 0
Исчислено страховых взносов на обязательное социальное страхование на случай временной нетрудоспособности и в связи с материнством, в том числе с базы, не превышающей единую предельную величину базы для исчисления страховых взносовИсчОССНеПревС НУТиповой элемент <СвСум1Тип>.
Состав элемента представлен в таблице 4.48.
Элемент является обязательным при <ПрОСС> = 1 и должен отсутствовать при <ПрОСС> = 0
Исчислено страховых взносов на обязательное социальное страхование на случай временной нетрудоспособности и в связи с материнством, в том числе с базы, превышающей единую предельную величину базы для исчисления страховых взносовИсчОССПревС НУТиповой элемент <СвСум1Тип>.
Состав элемента представлен в таблице 4.48.
Элемент является обязательным при <ПрОСС> = 1 и должен отсутствовать при <ПрОСС> = 0
Исчислено страховых взносов на обязательное медицинское страхованиеИсчОМСС НУТиповой элемент <СвСум1Тип>.
Состав элемента представлен в таблице 4.48.
Элемент является обязательным при <ПрОМС> = 1 и должен отсутствовать при <ПрОМС> = 0
Исчислено страховых взносов на обязательное медицинское страхование, в том числе с базы, не превышающей единую предельную величину базы для исчисления страховых взносовИсчОМСНеПревС НУТиповой элемент <СвСум1Тип>.
Состав элемента представлен в таблице 4.48.
Элемент является обязательным при <ПрОМС> = 1 и должен отсутствовать при <ПрОМС> = 0
Исчислено страховых взносов на обязательное медицинское страхование, в том числе с базы, превышающей единую предельную величину базы для исчисления страховых взносовИсчОМСПревС НУТиповой элемент <СвСум1Тип>.
Состав элемента представлен в таблице 4.48.
Элемент является обязательным при <ПрОМС> = 1 и должен отсутствовать при <ПрОМС> = 0

Таблица 4.17

Расчет соответствия условиям применения пониженных тарифов страховых взносов плательщиками, указанными в подпункте 3 или подпункте 18 пункта 1 статьи 427 Налогового кодекса Российской Федерации (ПравТариф3_18.1.427)

Наименование элементаСокращенное наименование (код) элементаПризнак типа элементаФормат элементаПризнак обязательности элементаДополнительная информация
Код плательщикаКодПлатАT(=1)ОКПринимает значение:
1 - плательщики, указанные в подпункте 3 пункта 1 статьи 427 Налогового кодекса Российской Федерации |
2 - плательщики, указанные в подпункте 18 пункта 1 статьи 427 Налогового кодекса Российской Федерации
Сумма всех доходов, учитываемых при определении налоговой базы по налогу на прибыль организаций в соответствии с главой 25 Налогового кодекса Российской Федерации, определяемая в соответствии с абзацем семнадцатым пункта 5 статьи 427 Налогового кодекса Российской Федерации или абзацем девятым пункта 14 статьи 427 Налогового кодекса Российской ФедерацииДох427_ПерАN(15)ОПринимает значения от 0 и более
Сумма доходов, перечисленных в абзацах четвертом - шестнадцатом пункта 5 статьи 427 Налогового кодекса Российской Федерации или абзацах втором - восьмом пункта 14 статьи 427 Налогового кодекса Российской ФедерацииДохКр5.427_ПерАN(15)ОПринимает значения от 0 и более
Доля доходов, определяемая в целях применения абзаца третьего пункта 5 статьи 427 Налогового кодекса Российской Федерации или абзаца первого пункта 14 статьи 427 Налогового кодекса Российской ФедерацииДолДох5.427_ПерАN(5.2)ОПринимает значения от 0 и более
Сведения из реестра организаций |СвРеестрОргС ОСостав элемента представлен в таблице 4.18
Сведения из свидетельства, удостоверяющего регистрацию организации в качестве резидента технико-внедренческой или промышленно-производственной особой экономической зоныСвСвидУдРегС ОУСостав элемента представлен в таблице 4.19.
Элемент должен отсутствовать при значении элемента <КодПлат>=2

Таблица 4.18

Сведения из реестра организаций (СвРеестрОрг)

Наименование элементаСокращенное наименование (код) элементаПризнак типа элементаФормат элементаПризнак обязательности элементаДополнительная информация
Дата записи в реестре организацийДатаЗапОргАT(=10)ОТиповой элемент <ДатаТип>.
Дата в формате ДД.ММ.ГГГГ
Номер записи в реестре организацийНомЗапОргАT(1-18)О 

Таблица 4.19

Сведения из свидетельства, удостоверяющего регистрацию организации в качестве резидента технико-внедренческой или промышленно-производственной особой экономической зоны (СвСвидУдРег)

Наименование элементаСокращенное наименование (код) элементаПризнак типа элементаФормат элементаПризнак обязательности элементаДополнительная информация
Дата регистрацииДатаРегАT(=10)ОТиповой элемент <ДатаТип>.
Дата в формате ДД.ММ.ГГГГ
Регистрационный номерРегНомАT(1-18)О 

Таблица 4.20

Расчет соответствия условиям применения пониженных тарифов страховых взносов плательщиками, указанными в подпункте 7 пункта 1 статьи 427 Налогового кодекса Российской Федерации (ПравТариф7.1.427)

Наименование элементаСокращенное наименование (код) элементаПризнак типа элементаФормат элементаПризнак обязательности элементаДополнительная информация
Сумма доходов, всего по итогам года, предшествующего году перехода организации на уплату страховых взносов по пониженным тарифамДохВсПредАN(15)НПринимает значения от 0 и более
Сумма доходов, всего по итогам текущего расчетного (отчетного) периодаДохВсПерАN(15)ОПринимает значения от 0 и более
Сумма доходов в виде целевых поступлений на содержание некоммерческих организаций и ведение ими уставной деятельности, указанной в подпункте 7 пункта 1 статьи 427 Налогового кодекса Российской Федерации, определяемых в соответствии с пунктом 2 статьи 251 Налогового кодекса Российской Федерации по итогам года, предшествующего году перехода организации на уплату страховых взносов по пониженным тарифамДохЦелПостПредАN(15)НПринимает значения от 0 и более
Сумма доходов в виде целевых поступлений на содержание некоммерческих организаций и ведение ими уставной деятельности, указанной в подпункте 7 пункта 1 статьи 427 Налогового кодекса Российской Федерации, определяемых в соответствии с пунктом 2 статьи 251 Налогового кодекса Российской Федерации по итогам текущего расчетного (отчетного) периодаДохЦелПостПерАN(15)ОПринимает значения от 0 и более
Сумма доходов в виде грантов, получаемых для осуществления деятельности, указанной в подпункте 7 пункта 1 статьи 427 Налогового кодекса Российской Федерации, определяемых в соответствии с подпунктом 14 пункта 1 статьи 251 Налогового кодекса Российской Федерации по итогам года, предшествующего году перехода организации на уплату страховых взносов по пониженным тарифамДохГрантПредАN(15)НПринимает значения от 0 и более
Сумма доходов в виде грантов, получаемых для осуществления деятельности, указанной в подпункте 7 пункта 1 статьи 427 Налогового кодекса Российской Федерации, определяемых в соответствии с подпунктом 14 пункта 1 статьи 251 Налогового кодекса Российской Федерации по итогам текущего расчетного (отчетного) периодаДохГрантПерАN(15)ОПринимает значения от 0 и более
Сумма доходов от осуществления видов экономической деятельности, указанных в абзацах сорок седьмом, сорок восьмом, пятьдесят первом - пятьдесят девятом подпункта 5 пункта 1 статьи 427 Налогового кодекса Российской Федерации, по итогам года, предшествующего году перехода организации на уплату страховых взносов по пониженным тарифамДохЭкДеятПредАN(15)НПринимает значения от 0 и более
Сумма доходов от осуществления видов экономической деятельности, указанных в абзацах сорок седьмом, сорок восьмом, пятьдесят первом - пятьдесят девятом подпункта 5 пункта 1 статьи 427 Налогового кодекса Российской Федерации, по итогам текущего расчетного (отчетного) периодаДохЭкДеятПерАN(15)ОПринимает значения от 0 и более
Сумма доходов, получаемых некоммерческими организациями по соглашению о трудоустройстве инвалидов с работодателем, которому установлена квота для приема на работу инвалидов, по итогам года, предшествующего году перехода организации на уплату страховых взносов по пониженным тарифамДохИнвПредАN(15)НПринимает значения от 0 и более
Сумма доходов, получаемых некоммерческими организациями по соглашению о трудоустройстве инвалидов с работодателем, которому установлена квота для приема на работу инвалидов, по итогам текущего расчетного (отчетного) периодаДохИнвПерАN(15)ОПринимает значения от 0 и более
Доля доходов, определяемая в целях применения пункта 7 статьи 427 Налогового кодекса Российской Федерации (%) по итогам года, предшествующего году перехода организации на уплату страховых взносов по пониженным тарифамДолДохПредАN(5.2)НПринимает значения от 0 и более
Доля доходов, определяемая в целях применения пункта 7 статьи 427 Налогового кодекса Российской Федерации (%) по итогам текущего расчетного (отчетного) периодаДолДохПерАN(5.2)ОПринимает значения от 0 и более

Таблица 4.21

Расчет соответствия условиям применения пониженных тарифов страховых взносов плательщиками, указанными в подпункте 15 пункта 1 статьи 427 Налогового кодекса Российской Федерации (ПравТариф15.1.427)

Наименование элементаСокращенное наименование (код) элементаПризнак типа элементаФормат элементаПризнак обязательности элементаДополнительная информация
Средняя численность работников/среднесписочная численность работников (чел.) по итогам девяти месяцев года, предшествующего году перехода организации на уплату страховых взносов по пониженным тарифамСрЧисл_9МПрАN(7)Н 
Средняя численность работников/среднесписочная численность работников (чел.) по итогам текущего расчетного (отчетного) периодаСрЧисл_ПерАN(7)О 
Сумма доходов, определяемая в соответствии со статьей 248 Налогового кодекса Российской Федерации, всего по итогам девяти месяцев года, предшествующего году перехода организации на уплату страховых взносов по пониженным тарифамДох248_9МПрАN(15)НПринимает значения от 0 и более
Сумма доходов, определяемая в соответствии со статьей 248 Налогового кодекса Российской Федерации, всего по итогам текущего расчетного (отчетного) периодаДох248_ПерАN(15)ОПринимает значения от 0 и более
Сумма доходов, определяемая исходя из критериев, указанных в пункте 12 статьи 427 Налогового кодекса Российской Федерации, по итогам девяти месяцев года, предшествующего году перехода организации на уплату страховых взносов по пониженным тарифамДохКр12.427_9МПрАN(15)НПринимает значения от 0 и более
Сумма доходов, определяемая исходя из критериев, указанных в пункте 12 статьи 427 Налогового кодекса Российской Федерации, по итогам текущего расчетного (отчетного) периодаДохКр12.427_ПерАN(15)ОПринимает значения от 0 и более
Доля доходов, определяемая в целях применения пункта 12  статьи 427 Налогового кодекса Российской Федерации (%) по итогам девяти месяцев года, предшествующего году перехода организации на уплату страховых взносов по пониженным тарифамДолДох12.427_9МПрАN(5.2)НПринимает значения от 0 и более
Доля доходов, определяемая в целях применения пункта 12 статьи 427 Налогового кодекса Российской Федерации (%) по итогам текущего расчетного (отчетного) периодаДолДох12.427_ПерАN(5.2)ОПринимает значения от 0 и более
Сведения из реестра организаций, осуществляющих производство анимационной аудиовизуальной продукции и (или) оказание услуг (выполнение работ) по созданию анимационной аудиовизуальной продукцииСвРеестрОргС ОСостав элемента представлен в таблице 4.22

Таблица 4.22

Сведения из реестра организаций, осуществляющих производство анимационной аудиовизуальной продукции и (или) оказание услуг (выполнение работ) по созданию анимационной аудиовизуальной продукции (СвРеестрОрг)

Наименование элементаСокращенное наименование (код) элементаПризнак типа элементаФормат элементаПризнак обязательности элементаДополнительная информация
Дата записи в реестре организацийДатаЗапАкОргАT(=10)ОТиповой элемент <ДатаТип>.
Дата в формате ДД.ММ.ГГГГ
Номер записи в реестре организацийНомЗапАкОргАT(1-18)О 

Таблица 4.23

Расчет соответствия условиям применения единого пониженного тарифа страховых взносов плательщиками, указанными в пункте 13.2 или пункте 13.3 статьи 427 Налогового кодекса Российской Федерации (ПравТариф13.2.427)

Наименование элементаСокращенное наименование (код) элементаПризнак типа элементаФормат элементаПризнак обязательности элементаДополнительная информация
Код плательщикаКодПлатАT(=1)ОКПринимает значение:
1 - плательщики, указанные в пункте 13.2 статьи 427 Налогового кодекса Российской Федерации |
2 - плательщики, указанные в пункте 13.3 статьи 427 Налогового кодекса Российской Федерации
Сумма всех доходов, определяемых в порядке, установленном главой 2325 или 26.2 Налогового кодекса Российской Федерации, по итогам календарного года, предшествующего году перехода плательщика на уплату страховых взносов по единому пониженному тарифуДох26.2ПредАN(15)НУПринимает значения от 0 и более.
Элемент должен отсутствовать при <КодПлат>=2
Сумма всех доходов, определяемых в порядке, установленном главой 2325 или 26.2 Налогового кодекса Российской Федерации, по итогам отчетного (расчетного) периодаДох26.2ПерАN(15)ОПринимает значения от 0 и более
Сумма доходов от осуществления основного вида деятельности по итогам календарного года, предшествующего году перехода плательщика на уплату страховых взносов по единому пониженному тарифуДохОснПредАN(15)НУПринимает значения от 0 и более.
Элемент должен отсутствовать при <КодПлат>=2
Сумма доходов от осуществления основного вида деятельности по итогам отчетного (расчетного) периодаДохОснПерАN(15)ОПринимает значения от 0 и более
Доля доходов, определяемая в целях применения пункта 13.2 или пункта 13.3 статьи 427 Налогового кодекса Российской Федерации (%), по итогам календарного года, предшествующего году перехода плательщика на уплату страховых взносов по единому пониженному тарифуДолДох13.2.427ПредАN(5.2)НУПринимает значения от 0 и более.
Элемент должен отсутствовать при <КодПлат>=2
Доля доходов, определяемая в целях применения пункта 13.2 или пункта 13.3 статьи 427 Налогового кодекса Российской Федерации (%), по итогам отчетного (расчетного) периодаДолДох13.2.427ПерАN(5.2)ОПринимает значения от 0 и более

Таблица 4.24

Сведения, необходимые для применения положений подпункта 20 пункта 1 статьи 427 Налогового кодекса Российской Федерации организациями, осуществляющими выплаты и иные вознаграждения в пользу обучающихся в профессиональных образовательных организациях, образовательных организациях высшего образования по очной форме обучения за деятельность, осуществляемую в студенческих отрядах (включенных в федеральный или региональный реестр молодежных и детских объединений, пользующихся государственной поддержкой) по трудовым договорам или по гражданско-правовым договорам, предметом которых являются выполнение работ и (или) оказание услуг (СвПримТариф20.1.427)

Наименование элементаСокращенное наименование (код) элементаПризнак типа элементаФормат элементаПризнак обязательности элементаДополнительная информация
Сведения об обучающихсяСведОбучС ОМСостав элемента представлен в таблице 4.25

Таблица 4.25

Сведения об обучающихся (СведОбуч)

Наименование элементаСокращенное наименование (код) элементаПризнак типа элементаФормат элементаПризнак обязательности элементаДополнительная информация
Уникальный номерУникНомерАT(1-5)О 
Фамилия, имя, отчество (при наличии)ФИОС ОТиповой элемент <ФИОТип>.
Состав элемента представлен в таблице 4.51
Сведения из справки, подтверждающие очную форму обученияСведФормОбучС ОТиповой элемент <СправТип>.
Состав элемента представлен в таблице 4.49
Сведения из справки, подтверждающие членство в студенческом отрядеСведСтудОтрядС ОТиповой элемент <СправТип>.
Состав элемента представлен в таблице 4.49
Сведения из реестра молодежных и детских объединений, пользующихся государственной поддержкойСвРеестрМДОС ОСостав элемента представлен в таблице 4.26

Таблица 4.26

Сведения из реестра молодежных и детских объединений, пользующихся государственной поддержкой (СвРеестрМДО)

Наименование элементаСокращенное наименование (код) элементаПризнак типа элементаФормат элементаПризнак обязательности элементаДополнительная информация
Наименование молодежного или детского объединения, пользующегося государственной поддержкойНаимМДОАT(1-1000)О 
Дата записи в реестреДатаЗаписАT(=10)ОТиповой элемент <ДатаТип>.
Дата в формате ДД.ММ.ГГГГ
Номер записи в реестреНомерЗаписАT(1-28)О 

Таблица 4.27

Сведения о физических лицах, с сумм выплат и иных вознаграждений которым исчислены страховые взносы в размере, установленном подпунктом 2 пункта 6.2 статьи 431 Налогового кодекса Российской Федерации (СвФЛИсч6.2.431)

Наименование элементаСокращенное наименование (код) элементаПризнак типа элементаФормат элементаПризнак обязательности элементаДополнительная информация
Сведения о физическом лице, в пользу которого начислены выплаты и иные вознаграждения плательщиками, указанными в пункте 6.2 статьи 431 Налогового кодекса Российской ФедерацииСвФЛВыпл6.2.431С ОМСостав элемента представлен в таблице 4.28

Таблица 4.28

Сведения о физическом лице, в пользу которого начислены выплаты и иные вознаграждения плательщиками, указанными в пункте 6.2 статьи 431 Налогового кодекса Российской Федерации (СвФЛВыпл6.2.431)

Наименование элементаСокращенное наименование (код) элементаПризнак типа элементаФормат элементаПризнак обязательности элементаДополнительная информация
ИННИННФЛАT(=12)НТиповой элемент <ИННФЛТип>
СНИЛССНИЛСАT(=14)ОТиповой элемент <СНИЛСТип>
Гражданство (код страны)ГраждАT(=3)ОКТиповой элемент <ОКСМТип>.
Принимает значения в соответствии с Общероссийским классификатором стран мира
Дата рожденияДатаРождАT(=10)ОТиповой элемент <ДатаТип>.
Дата в формате ДД.ММ.ГГГГ
ПолПолАT(=1)ОКПринимает значение:
1 - мужской |
2 - женский
Код вида документа, удостоверяющего личностьКодВидДокАT(=2)ОКТиповой элемент <СПДУЛТип>.
Принимает значения в соответствии с приложением N 6 к Порядку заполнения
Серия и номерСерНомДокАT(1-25)О 
Фамилия, имя, отчество (при наличии)ФИОС ОТиповой элемент <ФИОТип>.
Состав элемента представлен в таблице 4.51
Сумма выплатСумВыплатС ОТиповой элемент <СвСум1Тип>.
Состав элемента представлен в таблице 4.48
База для исчисления страховых взносов в пределах единой предельной величиныБазаИсчС ОТиповой элемент <СвСум1Тип>.
Состав элемента представлен в таблице 4.48

Таблица 4.29

Сводные данные об обязательствах плательщиков страховых взносов - глав крестьянских (фермерских) хозяйств (ОбязПлатСВ_КФХ)

Наименование элементаСокращенное наименование (код) элементаПризнак типа элементаФормат элементаПризнак обязательности элементаДополнительная информация
Код по ОКТМООКТМОАT(=8) |
T(=11)
ОКТиповой элемент <ОКТМОТип>.
Принимает значения в соответствии с Общероссийским классификатором территорий муниципальных образований
Сумма страховых взносов на обязательное пенсионное страхование, на обязательное медицинское страхование, подлежащая уплате за расчетный периодУплПерОПСОМСС НТиповой элемент <СумСВУплТип>.
Состав элемента представлен в таблице 4.50.
Элемент является обязательным при <ПрПрекр>=0 (из таблицы 4.31)
Сумма страховых взносов на обязательное медицинское страхование, подлежащая уплате за расчетный период главами крестьянских (фермерских) хозяйств, относящимися к лицам, указанным в пункте 1.4 статьи 430 Налогового кодекса Российской ФедерацииУплПерОМСС НТиповой элемент <СумСВУплТип>.
Состав элемента представлен в таблице 4.50.
Элемент является обязательным при <ПрПрекр>=1 (из таблицы 4.31)
Расчет сумм страховых взносов, подлежащих уплате за главу и членов крестьянского (фермерского) хозяйстваРасчСВ_КФХС ОСостав элемента представлен в таблице 4.30

Таблица 4.30

Расчет сумм страховых взносов, подлежащих уплате за главу и членов крестьянского (фермерского) хозяйства (РасчСВ_КФХ)

Наименование элементаСокращенное наименование (код) элементаПризнак типа элементаФормат элементаПризнак обязательности элементаДополнительная информация
Сведения о члене крестьянского (фермерского) хозяйстваСведЧлКФХС ОМСостав элемента представлен в таблице 4.31

Таблица 4.31

Сведения о члене крестьянского (фермерского) хозяйства (СведЧлКФХ)

Наименование элементаСокращенное наименование (код) элементаПризнак типа элементаФормат элементаПризнак обязательности элементаДополнительная информация
Расчет составленРасчСостАT(=1)ОКПринимает значение:
1 - по главе крестьянского (фермерского) хозяйства |
2 - по члену крестьянского (фермерского) хозяйства
Признак прекращения обязанности по уплате страховых взносов на обязательное пенсионное страхование главы крестьянского (фермерского) хозяйстваПрПрекрАT(=1)НКУПринимает значение:
1 - прекращение обязанности по уплате страховых взносов на обязательное пенсионное страхование главы крестьянского (фермерского) хозяйства, являющимся получателем пенсии за выслугу лет или пенсии по инвалидности в соответствии с Законом Российской Федерации от 12 февраля 1993 года N 4468-1 "О пенсионном обеспечении лиц, проходивших военную службу, службу в органах внутренних дел, Государственной противопожарной службе, органах по контролю за оборотом наркотических средств и психотропных веществ, учреждениях и органах уголовно-исполнительной системы, войсках национальной гвардии Российской Федерации, органах принудительного исполнения Российской Федерации, и их семей" |
0 - отсутствие оснований для прекращения обязанности по уплате страховых взносов.
Элемент является обязательным при <РасчСост>=1 и должен отсутствовать при <РасчСост>=2
ИННИННФЛАT(=12)НТиповой элемент <ИННФЛТип>
СНИЛССНИЛСАT(=14)ОТиповой элемент <СНИЛСТип>
Дата рожденияДатаРождАT(=10)ОТиповой элемент <ДатаТип>.
Дата в формате ДД.ММ.ГГГГ
ПолПолАT(=1)ОКПринимает значения:
1 - мужской |
2 - женский
Код вида документа, удостоверяющего личностьКодВидДокАT(=2)ОКТиповой элемент <СПДУЛТип>.
Принимает значения в соответствии с приложением N 6 к Порядку заполнения
Серия и номерСерНомДокАT(1-25)О 
Исчислено страховых взносов за расчетный периодИсчСВРасчПерАN(17.2)ОПринимает значения от 0 и более
Фамилия, имя, отчество (при наличии)ФИОС ОТиповой элемент <ФИОТип>.
Состав элемента представлен в таблице 4.51
Период членства в крестьянском (фермерском) хозяйстве в расчетный периодПерКФХРасчС ОМСостав элемента представлен в таблице 4.32

Таблица 4.32

Период членства в крестьянском (фермерском) хозяйстве в расчетный период (ПерКФХРасч)

Наименование элементаСокращенное наименование (код) элементаПризнак типа элементаФормат элементаПризнак обязательности элементаДополнительная информация
Дата начала периода членства в крестьянском (фермерском) хозяйстве в расчетный периодДатаНачЧлКФХАT(=10)ОТиповой элемент <ДатаТип>.
Дата в формате ДД.ММ.ГГГГ
Дата окончания периода членства в крестьянском (фермерском) хозяйстве в расчетный периодДатаКонЧлКФХАT(=10)ОТиповой элемент <ДатаТип>.
Дата в формате ДД.ММ.ГГГГ
Исчислено страховых взносов за периодИсчСВПерАN(17.2)ОПринимает значения от 0 и более
Период освобождения от уплаты страховых взносов в расчетный период главы крестьянского (фермерского) хозяйстваПерОсвС НМУСостав элемента представлен в таблице 4.33.
Элемент должен отсутствовать при <РасчСост>=2 (из таблицы 4.31)

Таблица 4.33

Период освобождения от уплаты страховых взносов в расчетный период главы крестьянского (фермерского) хозяйства (ПерОсв)

Наименование элементаСокращенное наименование (код) элементаПризнак типа элементаФормат элементаПризнак обязательности элементаДополнительная информация
Код периода освобождения от уплаты страховых взносов главы крестьянского (фермерского) хозяйстваКодОсвАT(=2)ОКПринимает значение в соответствии с приложением N 9 к Порядку заполнения
Дата начала освобождения от уплаты страховых взносов в расчетный период главы крестьянского (фермерского) хозяйстваДатаНачОсвАT(=10)ОТиповой элемент <ДатаТип>.
Дата в формате ДД.ММ.ГГГГ
Дата окончания освобождения от уплаты страховых взносов в расчетный период главы крестьянского (фермерского) хозяйстваДатаКонОсвАT(=10)ОТиповой элемент <ДатаТип>.
Дата в формате ДД.ММ.ГГГГ

Таблица 4.34

Персонифицированные сведения о застрахованных лицах (ПерсСвСтрахЛиц)

Наименование элементаСокращенное наименование (код) элементаПризнак типа элементаФормат элементаПризнак обязательности элементаДополнительная информация
Признак аннулирования сведений о застрахованном лицеПрАннулирАT(=1)НКУПринимает значение:
1 - аннулирование ранее представленных сведений по данному застрахованному лицу или корректировка данных.
Элемент отсутствует при <НомКорр> = 0 (из таблицы 4.2)
Данные о физическом лице, в пользу которого начислены выплаты и иные вознагражденияДанФЛПолучС ОСостав элемента представлен в таблице 4.35
Сведения о сумме выплат и иных вознаграждений, начисленных в пользу физического лица, а также сведения об исчисленных страховых взносахСвВыплСВОПСС НУСостав элемента представлен в таблице 4.36.
Элемент является обязательным при отсутствии элемента <ПрАннулир> и должен отсутствовать при значении элемента <ПрАннулир> = 1

Таблица 4.35

Данные о физическом лице, в пользу которого начислены выплаты и иные вознаграждения (ДанФЛПолуч)

Наименование элементаСокращенное наименование (код) элементаПризнак типа элементаФормат элементаПризнак обязательности элементаДополнительная информация
ИННИННФЛАT(=12)НТиповой элемент <ИННФЛТип>
СНИЛССНИЛСАT(=14)ОТиповой элемент <СНИЛСТип>
Дата рожденияДатаРождАT(=10)ОТиповой элемент <ДатаТип>.
Дата в формате ДД.ММ.ГГГГ
Гражданство (код страны)ГраждАT(=3)ОКТиповой элемент <ОКСМТип>.
Принимает значения в соответствии с Общероссийским классификатором стран мира
ПолПолАT(=1)ОКПринимает значения:
1 - мужской |
2 - женский
Код вида документа, удостоверяющего личностьКодВидДокАT(=2)ОКТиповой элемент <СПДУЛТип>.
Принимает значения в соответствии с приложением N 6 к Порядку заполнения
Серия и номерСерНомДокАT(1-25)О 
Фамилия, имя, отчество (при наличии)ФИОС ОТиповой элемент <ФИОТип>.
Состав элемента представлен в таблице 4.51

Таблица 4.36

Сведения о сумме выплат и иных вознаграждений, начисленных в пользу физического лица, а также сведения об исчисленных страховых взносах (СвВыплСВОПС)

Наименование элементаСокращенное наименование (код) элементаПризнак типа элементаФормат элементаПризнак обязательности элементаДополнительная информация
Сведения о сумме выплат и иных вознаграждений, начисленных в пользу физического лицаСвВыплС ОСостав элемента представлен в таблице 4.37
Сведения о базе для исчисления страховых взносов на обязательное пенсионное страхование по дополнительному тарифуВыплСВДопС НСостав элемента представлен в таблице 4.39

Таблица 4.37

Сведения о сумме выплат и иных вознаграждений, начисленных в пользу физического лица (СвВыпл)

Наименование элементаСокращенное наименование (код) элементаПризнак типа элементаФормат элементаПризнак обязательности элементаДополнительная информация
Сведения о сумме выплат и иных вознаграждений, начисленных в пользу физического лица, по месяцу и коду категории застрахованного лицаСвВыплМКС ОМСостав элемента представлен в таблице 4.38

Таблица 4.38

Сведения о сумме выплат и иных вознаграждений, начисленных в пользу физического лица, по месяцу и коду категории застрахованного лица (СвВыплМК)

Наименование элементаСокращенное наименование (код) элементаПризнак типа элементаФормат элементаПризнак обязательности элементаДополнительная информация
МесяцМесяцАT(=1)ОКПринимает значение: 1 | 2 | 3
Код категории застрахованного лицаКодКатЛицАT(2-4)ОКПринимает значения в соответствии с приложением N 7 к Порядку заполнения
Сумма выплат и иных вознагражденийСумВыплАN(17.2)ОПринимает значения от 0 и более
Сумма выплат и иных вознаграждений, в том числе по гражданско-правовым договорамСумВыплДогАN(17.2)НПринимает значения от 0 и более
База для исчисления страховых взносов в пределах единой предельной величиныВыплОПСАN(17.2)НПринимает значения от 0 и более
База для исчисления страховых взносов в пределах единой предельной величины, в том числе по гражданско-правовым договорамВыплОПСДогАN(17.2)НПринимает значения от 0 и более
Сумма исчисленных страховых взносов с базы для исчисления страховых взносов, не превышающей единую предельную величинуНачислСВАN(17.2)НПринимает значения от 0 и более

Таблица 4.39

Сведения о базе для исчисления страховых взносов на обязательное пенсионное страхование по дополнительному тарифу (ВыплСВДоп)

Наименование элементаСокращенное наименование (код) элементаПризнак типа элементаФормат элементаПризнак обязательности элементаДополнительная информация
Сведения о базе для исчисления страховых взносов на обязательное пенсионное страхование по дополнительному тарифу по месяцу и коду застрахованного лицаВыплСВДопМТС ОМСостав элемента представлен в таблице 4.40

Таблица 4.40

Сведения о базе для исчисления страховых взносов на обязательное пенсионное страхование по дополнительному тарифу по месяцу и коду застрахованного лица (ВыплСВДопМТ)

Наименование элементаСокращенное наименование (код) элементаПризнак типа элементаФормат элементаПризнак обязательности элементаДополнительная информация
МесяцМесяцАT(=1)ОКПринимает значение: 1 | 2 | 3
Код застрахованного лицаКодСтрахЛицАT(=3)ОКПринимает значение в соответствии с приложением N 8 к Порядку заполнения
База для исчисления страховых взносов по дополнительному тарифуВыплСВАN(17.2)ОПринимает значения от 0 и более
Сумма исчисленных страховых взносовНачислСВАN(17.2)ОПринимает значения от 0 и более

Таблица 4.41

Сводные данные об обязательствах плательщиков страховых взносов, указанных в пункте 6.1 статьи 431 Налогового кодекса Российской Федерации (ОбязПлатСВ_6.1.431)

Наименование элементаСокращенное наименование (код) элементаПризнак типа элементаФормат элементаПризнак обязательности элементаДополнительная информация
Код по ОКТМООКТМОАT(=8) | T(=11)ОКТиповой элемент <ОКТМОТип>.
Принимает значения в соответствии с Общероссийским классификатором территорий муниципальных образований
Сумма страховых взносов на обязательное социальное страхование на случай временной нетрудоспособности и в связи с материнством, подлежащая уплатеУплПревОССС ОТиповой элемент <СВУплПер431Тип>.
Состав элемента представлен в таблице 4.46
Сумма страховых взносов на обязательное медицинское страхование, подлежащая уплатеУплПерОМСС ОТиповой элемент <СВУплПер431Тип>.
Состав элемента представлен в таблице 4.46
Расчет сумм страховых взносов на обязательное социальное страхование на случай временной нетрудоспособности и в связи с материнством, на обязательное медицинское страхованиеРасчСВ_ОСС.ВНМС ОСостав элемента представлен в таблице 4.42
Сведения, необходимые для применения тарифов страховых взносов, установленных пунктом 4 статьи 425 Налогового кодекса Российской ФедерацииСвПримТариф4.425С ОСостав элемента представлен в таблице 4.43

Таблица 4.42

Расчет сумм страховых взносов на обязательное социальное страхование на случай временной нетрудоспособности и в связи с материнством, на обязательное медицинское страхование (РасчСВ_ОСС.ВНМ)

Наименование элементаСокращенное наименование (код) элементаПризнак типа элементаФормат элементаПризнак обязательности элементаДополнительная информация
Количество застрахованных лиц, всего (чел.)КолСтрахЛицВсС ОТиповой элемент <КолЛицТип>.
Состав элемента представлен в таблице 4.47
Количество физических лиц, с выплат которым исчислены страховые взносы, всего (чел.)КолЛицНачСВВсС ОТиповой элемент <КолЛицТип>.
Состав элемента представлен в таблице 4.47
Сумма выплат и иных вознаграждений, начисленных в пользу физических лиц в соответствии со статьей 420 Налогового кодекса Российской ФедерацииВыплНачислФЛС ОТиповой элемент <СвСум1Тип>.
Состав элемента представлен в таблице 4.48
Сумма, не подлежащая обложению страховыми взносами в соответствии со статьей 422 Налогового кодекса Российской ФедерацииНеОбложенСВС ОТиповой элемент <СвСум1Тип>.
Состав элемента представлен в таблице 4.48
Сумма, превышающая единую предельную величину базы для исчисления страховых взносовБазПревышСВС ОТиповой элемент <СвСум1Тип>.
Состав элемента представлен в таблице 4.48
База для исчисления страховых взносов на обязательное социальное страхование на случай временной нетрудоспособности и в связи с материнствомБазИсчислОССС ОТиповой элемент <СвСум1Тип>.
Состав элемента представлен в таблице 4.48
Исчислено страховых взносов на обязательное социальное страхование на случай временной нетрудоспособности и в связи с материнствомИсчислОССС ОТиповой элемент <СвСум1Тип>.
Состав элемента представлен в таблице 4.48
База для исчисления страховых взносов на обязательное медицинское страхованиеБазИсчислОМСС ОТиповой элемент <СвСум1Тип>.
Состав элемента представлен в таблице 4.48
Исчислено страховых взносов на обязательное медицинское страхованиеИсчислОМСС ОТиповой элемент <СвСум1Тип>.
Состав элемента представлен в таблице 4.48

Таблица 4.43

Сведения, необходимые для применения тарифов страховых взносов, установленных пунктом 4 статьи 425 Налогового кодекса Российской Федерации (СвПримТариф4.425)

Наименование элементаСокращенное наименование (код) элементаПризнак типа элементаФормат элементаПризнак обязательности элементаДополнительная информация
Сведения о физическом лице, в пользу которого начислены выплаты и иные вознаграждения плательщиками, указанными в пункте 6.1 статьи 431 Налогового кодекса Российской ФедерацииСвФЛВыплС ОМСостав элемента представлен в таблице 4.44

Таблица 4.44

Сведения о физическом лице, в пользу которого начислены выплаты и иные вознаграждения плательщиками, указанными в пункте 6.1 статьи 431 Налогового кодекса Российской Федерации (СвФЛВыпл)

Наименование элементаСокращенное наименование (код) элементаПризнак типа элементаФормат элементаПризнак обязательности элементаДополнительная информация
ИННИННФЛАT(=12)НТиповой элемент <ИННФЛТип>
СНИЛССНИЛСАT(=14)ОТиповой элемент <СНИЛСТип>
Дата рожденияДатаРождАT(=10)ОТиповой элемент <ДатаТип>.
Дата в формате ДД.ММ.ГГГГ
ПолПолАT(=1)ОКПринимает значения:
1 - мужской |
2 - женский
Код вида документа, удостоверяющего личностьКодВидДокАT(=2)ОКТиповой элемент <СПДУЛТип>.
Принимает значения в соответствии с приложением N 6 к Порядку заполнения
Серия и номерСерНомДокАT(1-25)О 
Фамилия, имя, отчество (при наличии)ФИОС ОТиповой элемент <ФИОТип>.
Состав элемента представлен в таблице 4.51
Сумма выплатСумВыплатС ОТиповой элемент <СвСум1Тип>.
Состав элемента представлен в таблице 4.48
База для исчисления страховых взносов в пределах единой предельной величиныБазаИсчС ОТиповой элемент <СвСум1Тип>.
Состав элемента представлен в таблице 4.48

Таблица 4.45

Сводные данные об обязательствах плательщика страховых взносов (СВУплПерТип)

Наименование элементаСокращенное наименование (код) элементаПризнак типа элементаФормат элементаПризнак обязательности элементаДополнительная информация
Код бюджетной классификацииКБКАT(=20)ОКТиповой элемент <КБКТип>
Сумма страховых взносов, подлежащая уплате за расчетный (отчетный) периодСумСВУплПерАN(17.2)ОПринимает значения от 0 и более
Сумма страховых взносов, подлежащая уплате за первый из последних трех месяцев расчетного (отчетного) периодаСумСВУпл1МАN(17.2)ОУПринимает значения от 0 и более.
Элемент должен принимать значение 0 при значении элемента <ТипПлат>=2 (из таблицы 4.10)
Сумма страховых взносов, подлежащая уплате за второй из последних трех месяцев расчетного (отчетного) периодаСумСВУпл2МАN(17.2)ОУПринимает значения от 0 и более.
Элемент должен принимать значение 0 при значении элемента <ТипПлат>=2 (из таблицы 4.10)
Сумма страховых взносов, подлежащая уплате за третий из последних трех месяцев расчетного (отчетного) периодаСумСВУпл3МАN(17.2)ОУПринимает значения от 0 и более.
Элемент должен принимать значение 0 при значении элемента <ТипПлат>=2 (из таблицы 4.10)

Таблица 4.46

Сводные данные об обязательствах плательщиков страховых взносов, указанных в пункте 6.1 статьи 431 Налогового кодекса Российской Федерации (СВУплПер431Тип)

Наименование элементаСокращенное наименование (код) элементаПризнак типа элементаФормат элементаПризнак обязательности элементаДополнительная информация
Код бюджетной классификацииКБКАT(=20)ОКТиповой элемент <КБКТип>
Сумма страховых взносов, подлежащая уплате за расчетный (отчетный) периодСумСВУплПерАN(17.2)ОПринимает значения от 0 и более
Сумма страховых взносов, подлежащая уплате за первый из последних трех месяцев расчетного (отчетного) периодаСумСВУпл1МАN(17.2)ОПринимает значения от 0 и более
Сумма страховых взносов, подлежащая уплате за второй из последних трех месяцев расчетного (отчетного) периодаСумСВУпл2МАN(17.2)ОПринимает значения от 0 и более
Сумма страховых взносов, подлежащая уплате за третий из последних трех месяцев расчетного (отчетного) периодаСумСВУпл3МАN(17.2)ОПринимает значения от 0 и более

Таблица 4.47

Сведения по количеству физических лиц (КолЛицТип)

Наименование элементаСокращенное наименование (код) элементаПризнак типа элементаФормат элементаПризнак обязательности элементаДополнительная информация
Всего с начала расчетного периодаКолВсегоПерАN(7)О 
В том числе 1 месяц из последних трех месяцев расчетного (отчетного) периодаКол1Посл3МАN(7)О 
В том числе 2 месяц из последних трех месяцев расчетного (отчетного) периодаКол2Посл3МАN(7)О 
В том числе 3 месяц из последних трех месяцев расчетного (отчетного) периодаКол3Посл3МАN(7)О 

Таблица 4.48

Сведения по суммам (тип 1) (СвСум1Тип)

Наименование элементаСокращенное наименование (код) элементаПризнак типа элементаФормат элементаПризнак обязательности элементаДополнительная информация
Всего с начала расчетного периодаСумВсегоПерАN(17.2)ОПринимает значения от 0 и более
В том числе 1 месяц из последних трех месяцев расчетного (отчетного) периодаСум1Посл3МАN(17.2)ОПринимает значения от 0 и более
В том числе 2 месяц из последних трех месяцев расчетного (отчетного) периодаСум2Посл3МАN(17.2)ОПринимает значения от 0 и более
В том числе 3 месяц из последних трех месяцев расчетного (отчетного) периодаСум3Посл3МАN(17.2)ОПринимает значения от 0 и более

Таблица 4.49

Сведения из справки (СправТип)

Наименование элементаСокращенное наименование (код) элементаПризнак типа элементаФормат элементаПризнак обязательности элементаДополнительная информация
НомерНомерАT(1-10)О 
ДатаДатаАT(=10)ОТиповой элемент <ДатаТип>.
Дата в формате ДД.ММ.ГГГГ

Таблица 4.50

Сумма страховых взносов, подлежащая уплате за расчетный период (СумСВУплТип)

Наименование элементаСокращенное наименование (код) элементаПризнак типа элементаФормат элементаПризнак обязательности элементаДополнительная информация
Код бюджетной классификацииКБКАT(=20)ОКТиповой элемент <КБКТип>
Сумма страховых взносов, подлежащая уплате за расчетный периодСумСВУплПерАN(17.2)ОПринимает значения от 0 и более

Таблица 4.51

Фамилия, имя, отчество (ФИОТип)

Наименование элементаСокращенное наименование (код) элементаПризнак типа элементаФормат элементаПризнак обязательности элементаДополнительная информация
ФамилияФамилияАT(1-60)О 
ИмяИмяАT(1-60)О 
ОтчествоОтчествоАT(1-60)Н 

РЕКОМЕНДУЕМЫЙ ПОРЯДОК ЗАПОЛНЕНИЯ РЕКОМЕНДУЕМОЙ ФОРМЫ РАСЧЕТА ПО СТРАХОВЫМ ВЗНОСАМ

I. Общие положения

1.1. Форма расчета по страховым взносам (далее - Расчет) заполняется плательщиками страховых взносов либо их представителями (далее - плательщики):

лицами, производящими выплаты и иные вознаграждения физическим лицам (организациями, индивидуальными предпринимателями, физическими лицами, не являющимися индивидуальными предпринимателями, адвокатами, учредившими адвокатский кабинет, нотариусами, занимающимися частной практикой, иными лицами, занимающимися частной практикой, главами крестьянских (фермерских) хозяйств);

лицами, не производящими выплаты и иные вознаграждения физическим лицам (главами крестьянских (фермерских) хозяйств).

1.2. При обнаружении плательщиком в поданном им в налоговый орган Расчете факта неотражения или неполноты отражения сведений, а также ошибок, приводящих к занижению суммы страховых взносов, подлежащей уплате, плательщик обязан внести необходимые изменения в Расчет и представить в налоговый орган уточненный Расчет в порядке, установленном статьей 81 Налогового кодекса Российской Федерации (далее - Кодекс).

При обнаружении плательщиком в поданном им в налоговый орган Расчете недостоверных сведений, а также ошибок, не приводящих к занижению суммы страховых взносов, подлежащих уплате, плательщик вправе внести необходимые изменения в Расчет и представить в налоговый орган уточненный Расчет в порядке, установленном статьей 81 Кодекса.

В уточненный Расчет подлежат включению те разделы Расчета и приложения к ним, которые ранее были представлены плательщиком в налоговый орган (за исключением раздела 3 "Персонифицированные сведения о застрахованных лицах"), с учетом внесенных в них изменений, а также иные разделы Расчета и приложения к ним, в случае внесения в них изменений (дополнений).

В уточненный Расчет подлежит включению раздел 3 "Персонифицированные сведения о застрахованных лицах" в отношении тех физических лиц, в отношении которых производятся изменения (дополнения).

При перерасчете сумм страховых взносов в периоде совершения ошибки (искажения) уточненные Расчеты представляются в налоговый орган по форме, действовавшей в том расчетном (отчетном) периоде, за который производится перерасчет сумм страховых взносов.

1.3. Расчет состоит из:

титульного листа;

раздела 1 "Сводные данные об обязательствах плательщика страховых взносов" (далее - раздел 1);

подраздела 1 "Расчет сумм страховых взносов на обязательное пенсионное страхование, на обязательное социальное страхование на случай временной нетрудоспособности и в связи с материнством, на обязательное медицинское страхование" раздела 1 (далее - подраздел 1 раздела 1);

подраздела 2 "Расчет сумм страховых взносов на обязательное пенсионное страхование по дополнительному тарифу для отдельных категорий плательщиков страховых взносов, указанных в статье 428 Налогового кодекса Российской Федерации" раздела 1 (далее - подраздел 2 раздела 1);

подраздела 3 "Расчет сумм страховых взносов на дополнительное социальное обеспечение членов летных экипажей воздушных судов гражданской авиации, а также отдельных категорий работников организаций угольной промышленности" раздела 1 (далее - подраздел 3 раздела 1);

подраздела 4 "Расчет сумм страховых взносов на обязательное пенсионное страхование, на обязательное социальное страхование на случай временной нетрудоспособности и в связи с материнством, на обязательное медицинское страхование с выплат и иных вознаграждений, начисленных в пользу физических лиц, указанных в пункте 6.2 статьи 431 Налогового кодекса Российской Федерации, раздела 1" (далее - подраздел 4 раздела 1);

приложения 1 "Расчет соответствия условиям применения пониженных тарифов страховых взносов плательщиками, указанными в подпункте 3 или подпункте 18 пункта 1 статьи 427 Налогового кодекса Российской Федерации" к разделу 1 (далее - приложение 1 к разделу 1);

приложения 2 "Расчет соответствия условиям применения пониженных тарифов страховых взносов плательщиками, указанными в подпункте 7 пункта 1 статьи 427 Налогового кодекса Российской Федерации" к разделу 1 (далее - приложение 2 к разделу 1);

приложения 3 "Расчет соответствия условиям применения пониженных тарифов страховых взносов плательщиками, указанными в подпункте 15 пункта 1 статьи 427 Налогового кодекса Российской Федерации" к разделу 1 (далее - приложение 3 к разделу 1);

приложения 3.1 "Расчет соответствия условиям применения единого пониженного тарифа страховых взносов плательщиками, указанными в пункте 13.2 или пункте 13.3 статьи 427 Налогового кодекса Российской Федерации" к разделу 1 (далее - приложение 3.1 к разделу 1);

приложения 4 "Сведения, необходимые для применения положений подпункта 20 пункта 1 статьи 427 Налогового кодекса Российской Федерации организациями, осуществляющими выплаты и иные вознаграждения в пользу обучающихся в профессиональных образовательных организациях, образовательных организациях высшего образования по очной форме обучения за деятельность, осуществляемую в студенческих отрядах (включенных в федеральный или региональный реестр молодежных и детских объединений, пользующихся государственной поддержкой) по трудовым договорам или по гражданско-правовым договорам, предметом которых являются выполнение работ и (или) оказание услуг" к разделу 1 (далее - приложение 4 к разделу 1);

приложения 5 "Сведения о физических лицах, с сумм выплат и иных вознаграждений которым исчислены страховые взносы в размере, установленном подпунктом 2 пункта 6.2 статьи 431 Налогового кодекса Российской Федерации, к разделу 1" (далее - приложение 5 к разделу 1);

раздела 2 "Сводные данные об обязательствах плательщиков страховых взносов - глав крестьянских (фермерских) хозяйств" (далее - раздел 2);

подраздела 1 "Расчет сумм страховых взносов, подлежащих уплате за главу и членов крестьянского (фермерского) хозяйства" раздела 2 (далее - подраздел 1 раздела 2);

раздела 3 "Персонифицированные сведения о застрахованных лицах" (далее - раздел 3);

раздела 4 "Сводные данные об обязательствах плательщиков страховых взносов, указанных в пункте 6.1 статьи 431 Налогового кодекса Российской Федерации" (далее - раздел 4);

подраздела 1 "Расчет сумм страховых взносов на обязательное социальное страхование на случай временной нетрудоспособности и в связи с материнством, на обязательное медицинское страхование" раздела 4 (далее - подраздел 1 раздела 4);

приложения 1 "Сведения, необходимые для применения тарифов страховых взносов, установленных пунктом 4 статьи 425 Налогового кодекса Российской Федерации" к разделу 4 (далее - приложение 1 к разделу 4).

1.4. Лицами, указанными в подпункте 1 пункта 1 статьи 419 Кодекса, в состав представляемого в налоговые органы Расчета обязательно включаются титульный лист, раздел 1, подраздел 1 раздела 1, раздел 3, если иное не установлено настоящим Порядком.

1.5. Подразделы 2, 3 раздела 1, приложения 1 - 4 к разделу 1 включаются в состав представляемого в налоговые органы Расчета при применении плательщиками соответствующих тарифов страховых взносов.

1.6. Раздел 4, подраздел 1 раздела 4, приложение 1 к разделу 4 включаются в состав Расчета плательщиками страховых взносов, указанными в пункте 6.1 статьи 431 Кодекса.

1.6(1). Подраздел 4 раздела 1, приложение 5 к разделу 1 включаются в состав Расчета плательщиками страховых взносов, производящими выплаты и иные вознаграждения в пользу физических лиц, указанных в пункте 6.2 статьи 431 Кодекса.

1.7. Лицами, не производящими выплаты и иные вознаграждения физическим лицам, в состав представляемого в налоговые органы Расчета включаются титульный лист, раздел 2 и подраздел 1 раздела 2, заполняемые только при представлении в налоговые органы Расчета за расчетный период.

1.8. Расчет заполняется на основании данных учета доходов, начисленных и выплаченных физическим лицам плательщиками.

1.9. Каждому показателю Расчета соответствует одно поле, состоящее из определенного количества знакомест. В каждом поле указывается только один показатель.

Исключение составляют показатели, значением которых являются дата или десятичная дробь.

Для указания даты используются по порядку три поля: день (поле из двух знакомест), месяц (поле из двух знакомест) и год (поле из четырех знакомест), разделенные знаком "." ("точка").

Для десятичной дроби используются два поля, разделенные знаком "точка". Первое поле соответствует целой части десятичной дроби, второе - дробной части десятичной дроби.

1.10. Страницы Расчета должны иметь сквозную нумерацию, начиная с титульного листа, вне зависимости от наличия (отсутствия) и количества заполняемых разделов. Порядковый номер страницы проставляется в определенном для нумерации поле.

Показатель номера страницы (поле "Стр."), имеющий три знакоместа, записывается следующим образом.

Например, для первой страницы - "001"; для тридцать третьей - "033".

1.11. Заполнение полей Расчета значениями текстовых, числовых, кодовых показателей осуществляется слева направо, начиная с первого (левого) знакоместа.

1.12. При заполнении поля "Код по ОКТМО", под который отводится одиннадцать знакомест, свободные знакоместа справа от значения кода в случае, если код Общероссийского классификатора территорий муниципальных образований (далее - ОКТМО) имеет восемь знаков, не подлежат заполнению дополнительными символами (заполняются прочерками). Например, для восьмизначного кода ОКТМО - "12445698" в поле "Код по ОКТМО" записывается одиннадцатизначное значение "12445698---".

1.13. При заполнении титульного листа, разделов, подразделов, приложений к разделам в полях "ИНН" и "КПП" проставляется идентификационный номер налогоплательщика (далее - ИНН) и код причины постановки на учет (далее - КПП) плательщика; в поле "Стр." отражается порядковый номер страницы.

1.14. Все значения стоимостных показателей, отражаемых в разделах 1 - 4, приложениях 1 - 4 к разделу 1, приложении 1 к разделу 4 указываются в рублях и копейках и не должны иметь отрицательные значения.

1.15. При заполнении полей Расчета должны использоваться чернила черного, фиолетового или синего цвета.

1.16. Заполнение текстовых полей Расчета осуществляется заглавными печатными символами.

1.17. Не допускается исправление ошибок с помощью корректирующего или иного аналогичного средства.

1.18. Не допускается двусторонняя печать Расчета на бумажном носителе.

1.19. Не допускается скрепление листов Расчета, приводящее к порче бумажного носителя.

1.20. В случае отсутствия какого-либо показателя количественные и суммовые показатели заполняются значением "0" ("ноль"), в остальных случаях во всех знакоместах соответствующего поля проставляется прочерк.

В случае, если для указания какого-либо показателя не требуется заполнения всех знакомест соответствующего поля, в незаполненных знакоместах в правой части поля проставляется прочерк. Например, при указании десятизначного ИНН организации "5024002119" в поле ИНН из двенадцати знакомест показатель заполняется следующим образом: "5024002119-".

Дробные числовые показатели заполняются аналогично правилам заполнения целых числовых показателей. В случае, если знакомест для указания дробной части больше, чем цифр, то в свободных знакоместах соответствующего поля ставится прочерк. Например, сумма начисленных выплат составляет 1234356.50 рублей. Данный показатель заполняется по формату: 15 знакомест для целой части и 2 знакоместа для дробной части и, соответственно, в Расчете указывается как "1234356--------.50".

1.21. При представлении Расчета, подготовленного с использованием программного обеспечения, при распечатке на принтере допускается отсутствие обрамления знакомест и прочерков для незаполненных знакомест. Расположение и размеры показателей не должны изменяться. Печать знаков должна выполняться шрифтом Courier New высотой 16 - 18 пунктов.

1.22. При представлении в налоговый орган по месту учета организацией-правопреемником Расчета за последний расчетный (отчетный) период и уточненных Расчетов за реорганизованную организацию (в форме присоединения к другому юридическому лицу, слияния нескольких юридических лиц, разделения юридического лица, преобразования одного юридического лица в другое) в титульном листе по полю "По месту нахождения (учета) (код)" указывается код "217", а в верхней его части указываются ИНН и КПП организации-правопреемника. В поле "наименование организации, обособленного подразделения/фамилия, имя, отчество индивидуального предпринимателя, главы крестьянского (фермерского) хозяйства, физического лица" указывается наименование реорганизованной организации.

1.23. В случае лишения обособленного подразделения полномочий по начислению выплат и иных вознаграждений в пользу физических лиц (далее - лишение полномочий), в том числе закрытия обособленного подразделения, наделенного такими полномочиями, уточненные Расчеты за расчетные (отчетные) периоды, в которых обособленное подразделение было наделено полномочиями, представляются организацией в налоговый орган по месту нахождения организации.

1.24. В поле "ИНН/КПП реорганизованной организации/ИНН/КПП лишенного полномочий (закрытого) обособленного подразделения" указываются, соответственно, ИНН и КПП, которые были присвоены организации до реорганизации налоговым органом по месту ее нахождения/ИНН и КПП лишенного полномочий (закрытого) обособленного подразделения.

1.25. В разделе 1 Расчета указывается код ОКТМО муниципального образования, межселенной территории, населенного пункта, входящего в состав муниципального образования, на территории которого находилась реорганизованная организация.

Коды форм реорганизации (ликвидации) организации, лишения полномочий (закрытия) обособленного подразделения приведены в приложении N 2 к настоящему Порядку.

II. Заполнение титульного листа Расчета

2.1. Титульный лист Расчета заполняется плательщиком, кроме раздела "Заполняется работником налогового органа".

2.2. В поле "ИНН" для физического лица ИНН указывается в соответствии со свидетельством о постановке на учет физического лица в налоговом органе.

2.3. В поле "ИНН" для российской организации указывается ИНН в соответствии со свидетельством о постановке на учет российской организации в налоговом органе по месту ее нахождения, для иностранной организации - в соответствии со свидетельством о постановке на учет иностранной организации в налоговом органе.

При указании плательщиком - организацией ИНН, который состоит из десяти знаков, в поле из двенадцати знакомест, отведенных для записи показателя ИНН, в последних двух знакоместах проставляется прочерк.

2.4. В поле "КПП" для российской организации указывается КПП в соответствии со свидетельством о постановке на учет российской организации в налоговом органе, для иностранной организации - в соответствии со свидетельством о постановке на учет иностранной организации в налоговом органе.

Для российской организации КПП по месту нахождения обособленного подразделения, наделенного полномочиями по начислению выплат и вознаграждений в пользу физических лиц, указывается в соответствии с уведомлением о постановке на учет российской организации в налоговом органе.

2.5. При заполнении первичного Расчета и уточненных Расчетов за соответствующий расчетный (отчетный) период в поле "Номер корректировки" должна обеспечиваться сквозная нумерация, где номер корректировки для первичного Расчета принимает значение "0--", для уточненных Расчетов указывается последовательно ("1--", "2--", "3--" и так далее).

2.6. Поле "Расчетный (отчетный) период (код)" заполняется в соответствии с кодами, определяющими расчетный (отчетный) период, приведенными в приложении N 3 к настоящему Порядку.

2.7. В поле "Календарный год" указывается год, за расчетный (отчетный) период которого заполнен Расчет.

2.8. В поле "Представляется в налоговый орган (код)" отражается код налогового органа, в который представляется Расчет.

2.9. В поле "По месту нахождения (учета) (код)" указывается код в соответствии с кодами, приведенными в приложении N 4 к настоящему Порядку.

2.10. В поле "наименование организации, обособленного подразделения / фамилия, имя, отчество индивидуального предпринимателя, главы крестьянского (фермерского) хозяйства, физического лица" отражается наименование организации (обособленного подразделения - при наличии; при отсутствии наименования обособленного подразделения указывается наименование организации) либо наименование отделения иностранной организации, осуществляющего деятельность на территории Российской Федерации, которое уполномочено иностранной организацией представлять Расчет и уплачивать страховые взносы в целом по операциям всех находящихся на территории Российской Федерации отделений иностранной организации.

В случае заполнения Расчета индивидуальным предпринимателем, физическим лицом, не являющимся индивидуальным предпринимателем, адвокатом, учредившим адвокатский кабинет, нотариусом, занимающимся частной практикой, иным лицом, занимающимся частной практикой, главой крестьянского (фермерского) хозяйства указываются его фамилия, имя, отчество (здесь и далее по тексту настоящего Порядка отчество указывается при наличии) полностью, без сокращений, в соответствии с документом, удостоверяющим личность.

2.11. В поле "Среднесписочная численность (чел.)" указывается среднесписочная численность работников.

Сведения о среднесписочной численности работников заполняются организацией в составе Расчета и рассчитываются исходя из численности работников организации и ее обособленных подразделений.

Обособленными подразделениями организации поле "Среднесписочная численность (чел.)" не заполняется.

2.12. В поле "ОГРНИП" для индивидуального предпринимателя/главы крестьянского (фермерского) хозяйства указывается государственный регистрационный номер в соответствии с Листом записи Единого государственного реестра индивидуальных предпринимателей.

2.13. В поле "Форма реорганизации (ликвидация) (код)/Лишение полномочий (закрытие) обособленного подразделения (код)" указывается код реорганизации (ликвидации), лишения полномочий (закрытия) обособленного подразделения в соответствии с приложением N 2 к настоящему Порядку.

Показатель "Лишение полномочий (закрытие) обособленного подразделения (код)" заполняется плательщиками в случае необходимости представления уточненного Расчета за обособленное подразделение, которое ранее было наделено полномочиями по начислению выплат и вознаграждений в пользу физических лиц, а к моменту представления уточненного Расчета лишено полномочий.

2.14. Поле "ИНН/КПП реорганизованной организации/ИНН/КПП лишенного полномочий (закрытого) обособленного подразделения" заполняется в соответствии с пунктами 2.3 и 2.4 настоящего раздела Порядка.

2.15. В поле "Номер контактного телефона" отражается номер контактного телефона плательщика в следующем формате: "8", код, номер; между "8" и кодом, а также между кодом и номером указывается знак " " ("пробел").

2.16. В поле "Расчет составлен на ____ страницах" отражается количество страниц, на которых составлен Расчет.

2.17. В поле "с приложением подтверждающих документов или их копий на ____ листах" отражается количество листов подтверждающих документов и (или) их копий, в том числе количество листов документа, подтверждающего полномочия представителя плательщика (в случае представления указанного Расчета представителем плательщика).

2.18. В разделе "Достоверность и полноту сведений, указанных в настоящем расчете, подтверждаю" указывается:

"1" - если Расчет представлен плательщиком;

"2" - если Расчет представлен уполномоченным представителем плательщика.

При заполнении Расчета организациями указывается построчно фамилия, имя и отчество руководителя организации полностью (в поле "фамилия, имя, отчество полностью"), ставится его подпись и проставляется дата подписания.

При заполнении Расчета индивидуальным предпринимателем, физическим лицом, не являющимся индивидуальным предпринимателем, адвокатом, учредившим адвокатский кабинет, нотариусом, занимающимся частной практикой, иным лицом, занимающимся частной практикой, главой крестьянского (фермерского) хозяйства ставится подпись индивидуального предпринимателя, физического лица, не являющегося индивидуальным предпринимателем, адвоката, учредившего адвокатский кабинет, нотариуса, занимающегося частной практикой, иного лица, занимающегося частной практикой, главы крестьянского (фермерского) хозяйства в месте, отведенном для подписи, и дата подписания.

При заполнении Расчета организацией - представителем плательщика указываются наименование организации - представителя (в поле "наименование организации - представителя плательщика"), построчно фамилия, имя и отчество руководителя уполномоченной организации полностью (в поле "фамилия, имя, отчество полностью"), ставится его подпись (в месте, отведенном для подписи) и проставляется дата подписания.

При заполнении Расчета физическим лицом - представителем плательщика указывается построчно фамилия, имя и отчество физического лица полностью (в поле "фамилия, имя, отчество полностью"), ставится его подпись, проставляется дата подписания.

При заполнении Расчета представителем плательщика в поле "Наименование и реквизиты документа, подтверждающего полномочия представителя плательщика" указывается вид и реквизиты документа, подтверждающего полномочия представителя плательщика. При этом к Расчету прилагается копия указанного документа. Для доверенности, совершенной в форме электронного документа в соответствии с пунктом 3 статьи 29 Кодекса, указывается GUID доверенности.

Подпись руководителя организации или физического лица либо их представителей и дата подписания проставляются также на каждом листе Расчета, имеющем поле "Достоверность и полноту сведений, указанных на данной странице, подтверждаю".

2.19. Раздел "Заполняется работником налогового органа" содержит сведения о способе и виде представления Расчета (указывается код согласно приложению N 1 к настоящему Порядку), количестве страниц, количестве листов подтверждающих документов или их копий, дате представления Расчета, фамилии и инициалах работника налогового органа, принявшего Расчет, а также подпись работника налогового органа, принявшего Расчет.

III. Заполнение раздела 1 "Сводные данные об обязательствах плательщика страховых взносов" Расчета

3.1. Раздел 1 включает в себя показатели сумм страховых взносов, подлежащих уплате по данным плательщика, производящего выплаты и иные вознаграждения физическим лицам, с отражением кода бюджетной классификации Российской Федерации (далее - код бюджетной классификации), на который подлежат зачислению суммы страховых взносов, исчисленные за расчетный (отчетный) период.

3.2. По строке 001 указывается тип плательщика (код):

"1" - если плательщик в последние три месяца расчетного (отчетного) периода фактически осуществлял выплаты и иные вознаграждения в пользу физических лиц;

"2" - если плательщик в последние три месяца расчетного (отчетного) периода фактически не осуществлял выплаты и иные вознаграждения в пользу физических лиц (в отношении всех работников).

При указании в строке 001 раздела 1 значения "2" плательщик вправе представить в составе Расчета титульный лист, раздел 1 без подразделов и приложений, раздел 3.

3.3. По строке 010 указывается в соответствии с ОКТМО ОК 033-2013 код муниципального образования, межселенной территории, населенного пункта, входящего в состав муниципального образования, на территории которого осуществляется уплата страховых взносов.

3.4. По строке 020 отражается код бюджетной классификации, на который зачисляются страховые взносы на обязательное пенсионное страхование, на обязательное социальное страхование на случай временной нетрудоспособности и в связи с материнством, на обязательное медицинское страхование (далее - страховые взносы).

3.5. По строке 030 отражается сумма страховых взносов, подлежащая уплате в бюджет за расчетный (отчетный) период в соответствии со статьей 431 Кодекса.

3.6. По строкам 031 - 033 отражаются суммы страховых взносов, исчисленные к уплате за первый, второй и третий месяц из последних трех месяцев расчетного (отчетного) периода в соответствии со статьей 431 Кодекса, которые зачисляются на указанный в строке 020 код бюджетной классификации.

3.7. По строке 040 отражается код бюджетной классификации, на который зачисляются страховые взносы на обязательное пенсионное страхование по дополнительным тарифам.

В случае если подлежит указанию несколько кодов бюджетной классификации, заполняется необходимое количество листов раздела 1 с показателями по строкам 040 - 053.

3.8. По строке 050 отражается сумма страховых взносов на обязательное пенсионное страхование по дополнительным тарифам, подлежащая уплате в бюджет за расчетный (отчетный) период в соответствии со статьей 431 Кодекса.

3.9. По строкам 051 - 053 отражаются суммы страховых взносов на обязательное пенсионное страхование по дополнительным тарифам, исчисленные к уплате за первый, второй и третий месяц из последних трех месяцев расчетного (отчетного) периода, которые зачисляются на указанный в строке 040 код бюджетной классификации.

3.10. По строке 060 отражается код бюджетной классификации, на который зачисляются страховые взносы на дополнительное социальное обеспечение.

В случае если подлежат указанию несколько кодов бюджетной классификации, заполняется необходимое количество листов раздела 1 с показателями по строкам 060 - 073.

3.11. По строке 070 отражается сумма страховых взносов на дополнительное социальное обеспечение, подлежащая уплате в бюджет за расчетный (отчетный) период в соответствии со статьей 431 Кодекса.

3.12. По строкам 071 - 073 отражаются суммы страховых взносов на дополнительное социальное обеспечение, исчисленные к уплате за первый, второй и третий месяц из последних трех месяцев расчетного (отчетного) периода, которые зачисляются на указанный в строке 060 код бюджетной классификации.

3.13. По строке 080 отражается код бюджетной классификации, на который зачисляются страховые взносы на обязательное пенсионное страхование, исчисленные с выплат и иных вознаграждений в пользу физических лиц, указанных в пункте 6.2 статьи 431 Кодекса.

3.14. По строке 090 отражается сумма страховых взносов на обязательное пенсионное страхование, исчисленная с выплат и иных вознаграждений в пользу физических лиц, указанных в пункте 6.2 статьи 431 Кодекса, подлежащая уплате в бюджет за расчетный (отчетный) период в соответствии со статьей 431 Кодекса.

3.15. По строкам 091 - 093 отражаются суммы страховых взносов на обязательное пенсионное страхование, исчисленные с выплат и иных вознаграждений в пользу физических лиц, указанных в пункте 6.2 статьи 431 Кодекса, за первый, второй и третий месяц из последних трех месяцев расчетного (отчетного) периода в соответствии со статьей 431 Кодекса, которые зачисляются на указанный в строке 080 код бюджетной классификации

3.16. По строке 100 отражается код бюджетной классификации, на который зачисляются страховые взносы на обязательное социальное страхование на случай временной нетрудоспособности и в связи с материнством, исчисленные с выплат и иных вознаграждений в пользу физических лиц, указанных в пункте 6.2 статьи 431 Кодекса.

3.17. По строке 110 отражается сумма страховых взносов на обязательное социальное страхование на случай временной нетрудоспособности и в связи с материнством, исчисленная с выплат и иных вознаграждений в пользу физических лиц, указанных в пункте 6.2 статьи 431 Кодекса, подлежащая уплате в бюджет за расчетный (отчетный) период в соответствии со статьей 431 Кодекса.

3.18 По строкам 111 - 113 отражаются суммы страховых взносов на обязательное социальное страхование на случай временной нетрудоспособности и в связи с материнством, исчисленные с выплат и иных вознаграждений в пользу физических лиц, указанных в пункте 6.2 статьи 431 Кодекса, за первый, второй и третий месяц из последних трех месяцев расчетного (отчетного) периода в соответствии со статьей 431 Кодекса, которые зачисляются на указанный в строке 100 код бюджетной классификации.

3.19. По строке 120 отражается код бюджетной классификации, на который зачисляются страховые взносы на обязательное медицинское страхование, исчисленные с выплат и иных вознаграждений в пользу физических лиц, указанных в пункте 6.2 статьи 431 Кодекса.

3.20. По строке 130 отражается сумма страховых взносов на обязательное медицинское страхование, исчисленная с выплат и иных вознаграждений в пользу физических лиц, указанных в пункте 6.2 статьи 431 Кодекса, подлежащая уплате в бюджет за расчетный (отчетный) период в соответствии со статьей 431 Кодекса.

3.21. По строкам 131 - 133 отражаются суммы страховых взносов на обязательное медицинское страхование, исчисленные с выплат и иных вознаграждений в пользу физических лиц, указанных в пункте 6.2 статьи 431 Кодекса, за первый, второй и третий месяц из последних трех месяцев расчетного (отчетного) периода в соответствии со статьей 431 Кодекса, которые зачисляются на указанный в строке 120 код бюджетной классификации.

IV. Заполнение подраздела 1 "Расчет сумм страховых взносов на обязательное пенсионное страхование, на обязательное социальное страхование на случай временной нетрудоспособности и в связи с материнством, на обязательное медицинское страхование" раздела 1 Расчета

4.1. Подраздел 1 раздела 1 заполняется всеми плательщиками, которыми фактически осуществлялись выплаты и иные вознаграждения физическим лицам, застрахованным в системе индивидуального (персонифицированного) учета Фонда пенсионного и социального страхования Российской Федерации, обязательного медицинского страхования.

4.2. При заполнении строки 001 подраздела 1 раздела 1 указывается код тарифа, применяемый плательщиком, в соответствии с кодами тарифов плательщиков страховых взносов согласно приложению N 5 к настоящему Порядку. В случае если в течение расчетного (отчетного) периода применялось более одного тарифа, то в Расчет включается столько подразделов 1 раздела 1, сколько тарифов применялось в течение расчетного (отчетного) периода.

4.3. По строкам 010 - 062 производится расчет сумм страховых взносов, исходя из сумм выплат и иных вознаграждений, производимых в пользу физических лиц, являющихся застрахованными в системе индивидуального (персонифицированного) учета Фонда пенсионного и социального страхования Российской Федерации, обязательного медицинского страхования (далее - застрахованные лица).

4.4. По строке 010 в соответствующих графах указывается общее количество застрахованных лиц с начала расчетного периода, а также за первый, второй и третий месяц из последних трех месяцев расчетного (отчетного) периода соответственно.

4.5. По строке 020 в соответствующих графах отражается количество физических лиц, с выплат и иных вознаграждений которым исчислены страховые взносы в соответствии с единым тарифом страховых взносов, применяемым при заполнении подраздела 1 с начала расчетного периода, а также за первый, второй и третий месяц из последних трех месяцев расчетного (отчетного) периода соответственно.

4.6. По строке 021 в соответствующих графах отражается количество физических лиц, указанных по строке 020, выплаты и иные вознаграждения которым не превысили единую предельную величину базы для исчисления страховых взносов, установленную Правительством Российской Федерации в соответствии с пунктом 6 статьи 421 Кодекса, с начала расчетного периода, а также за первый, второй и третий месяц из последних трех месяцев расчетного (отчетного) периода соответственно.

4.7. По строке 022 в соответствующих графах отражается количество физических лиц, указанных по строке 020, выплаты и иные вознаграждения которым превысили единую предельную величину базы для исчисления страховых взносов, установленную Правительством Российской Федерации в соответствии с пунктом 6 статьи 421 Кодекса, с начала расчетного периода, а также за первый, второй и третий месяц из последних трех месяцев расчетного (отчетного) периода соответственно.

4.8. По строке 030 в соответствующих графах отражаются суммы выплат и иных вознаграждений, начисленных в пользу физических лиц в соответствии со статьей 420 Кодекса, нарастающим итогом с начала расчетного периода, а также за первый, второй и третий месяц из последних трех месяцев расчетного (отчетного) периода соответственно.

4.9. По строке 040 в соответствующих графах отражаются суммы выплат и иных вознаграждений, не подлежащие обложению страховыми взносами в соответствии со статьей 422 Кодекса (за исключением сумм выплат, указанных в подпункте 14 пункта 1 статьи 422 Кодекса), нарастающим итогом с начала расчетного периода, а также за первый, второй и третий месяц из последних трех месяцев расчетного (отчетного) периода соответственно.

4.10. По строке 045 в соответствующих графах отражаются суммы фактически произведенных и документально подтвержденных расходов, связанных с извлечением доходов, полученных по договору авторского заказа, договору об отчуждении исключительного права на результаты интеллектуальной деятельности, указанные в подпунктах 1 - 12 пункта 1 статьи 1225 Гражданского кодекса Российской Федерации (Собрание законодательства Российской Федерации, 2006, N 52, ст. 5496), издательскому лицензионному договору, лицензионному договору о предоставлении права использования результатов интеллектуальной деятельности, указанных в подпунктах 1 - 12 пункта 1 статьи 1225 Гражданского кодекса Российской Федерации, в соответствии с пунктом 8 статьи 421 Кодекса, или суммы расходов, которые не могут быть подтверждены документально и принимаются к вычету в размерах, установленных пунктом 9 статьи 421 Кодекса, нарастающим итогом с начала расчетного периода, а также за первый, второй и третий месяц из последних трех месяцев расчетного (отчетного) периода соответственно.

4.11. По строке 050 в соответствующих графах отражается база для исчисления страховых взносов, рассчитанная в соответствии с пунктами 1 и 2 статьи 421 Кодекса, с начала расчетного периода, а также за первый, второй и третий месяц из последних трех месяцев расчетного (отчетного) периода соответственно.

Значение по строке 050 определяется по формуле: значение по строке 030, уменьшенное на значение по строке 040 и значение по строке 045.

4.12. По строке 051 в соответствующих графах отражается база для исчисления страховых взносов, рассчитанная в соответствии с пунктами 1 и 2 статьи 421 Кодекса в размере, не превышающем для каждого застрахованного лица единую предельную величину базы для исчисления страховых взносов, установленную Правительством Российской Федерации в соответствии с пунктом 6 статьи 421 Кодекса, с начала расчетного периода, а также за первый, второй и третий месяц из последних трех месяцев расчетного (отчетного) периода соответственно.

Сумма значений граф 2 - 4 строки 051 по всем заполненным страницам подраздела 1 должна быть равна сумме строк графы 150 раздела 3 по всем застрахованным лицам.

4.13. По строке 052 в соответствующих графах отражается база для исчисления страховых взносов, рассчитанная в соответствии с пунктами 1 и 2 статьи 421 Кодекса в размере, превышающем для каждого застрахованного лица единую предельную величину базы для исчисления страховых взносов, установленную Правительством Российской Федерации в соответствии с пунктом 6 статьи 421 Кодекса, с начала расчетного периода, а также за первый, второй и третий месяц из последних трех месяцев расчетного (отчетного) периода соответственно.

4.14. По строке 060 в соответствующих графах отражаются суммы исчисленных страховых взносов с начала расчетного периода, а также за первый, второй и третий месяц из последних трех месяцев расчетного (отчетного) периода соответственно.

4.15. По строке 061 в соответствующих графах отражаются суммы исчисленных страховых взносов с базы для исчисления страховых взносов в размерах, не превышающих для каждого застрахованного лица единую предельную величину базы для исчисления страховых взносов, установленную Правительством Российской Федерации в соответствии с пунктом 6 статьи 421 Кодекса, с начала расчетного периода, а также за первый, второй и третий месяц из последних трех месяцев расчетного (отчетного) периода соответственно.

В графах 2 - 4 строки 061 отражаются суммы страховых взносов, исчисленных за первый, второй и третий месяц из последних трех месяцев расчетного (отчетного) периода в отношении физических лиц в соответствии с пунктом 1 статьи 431 Кодекса.

Сумма значений граф 2 - 4 строки 061 по всем страницам подраздела 1 раздела 1 равна сумме строк графы 170 раздела 3 по всем застрахованным лицам.

4.16. По строке 062 в соответствующих графах отражаются суммы исчисленных страховых взносов с базы для исчисления страховых взносов в размерах, превышающих для каждого застрахованного лица единую предельную величину базы для исчисления страховых взносов, установленную Правительством Российской Федерации в соответствии с пунктом 6 статьи 421 Кодекса, с начала расчетного (отчетного) периода, а также за первый, второй и третий месяц из последних трех месяцев расчетного (отчетного) периода соответственно.

По строке 062 в графе 1 отражаются суммы исчисленных страховых взносов, рассчитанные путем суммирования значения графы 1 строки 062 за предыдущий отчетный период и значений граф 2 - 4 строки 062 за текущий отчетный период, за исключением плательщиков страховых взносов, которые приобрели или утратили право на применение пониженного тарифа по итогам расчетного (отчетного) периода.

В случае приобретения права на применение пониженного тарифа по итогам расчетного (отчетного) периода значение граф 1 - 4 строки 062 равно "0".

В случае утраты права на применение пониженного тарифа по итогам расчетного (отчетного) периода значение графы 1 строки 062 определяется по формуле: значение графы 1 по строке 052, умноженное на тариф страховых взносов, установленный для выплат, превышающих единую предельную величину базы для исчисления страховых взносов.

V. Заполнение подраздела 2 "Расчет сумм страховых взносов на обязательное пенсионное страхование по дополнительному тарифу для отдельных категорий плательщиков страховых взносов, указанных в статье 428 Налогового кодекса Российской Федерации" раздела 1 Расчета

5.1. Подраздел 2 раздела 1 заполняется плательщиками страховых взносов, производящими выплаты физическим лицам, указанным в статье 428 Кодекса.

5.2. В поле 001 подраздела 2 раздела 1 указывается код основания исчисления для применения статьи 428 Кодекса:

"1" - в соответствии с пунктом 1 статьи 428 Кодекса;

"2" - в соответствии с пунктом 2 статьи 428 Кодекса;

"3" - в соответствии с пунктом 3 статьи 428 Кодекса в отношении выплат и иных вознаграждений в пользу физических лиц, занятых на соответствующих видах работ, указанных в пункте 1 части 1 статьи 30 Федерального закона от 28 декабря 2013 года N 400-ФЗ "О страховых пенсиях" (Собрание законодательства Российской Федерации, 2013, N 52, ст. 6965; 2018, N 41, ст. 6190);

"4" - в соответствии с пунктом 3 статьи 428 Кодекса в отношении выплат и иных вознаграждений в пользу физических лиц, занятых на соответствующих видах работ, указанных в пунктах 2 - 18 части 1 статьи 30 Федерального закона от 28 декабря 2013 года N 400-ФЗ "О страховых пенсиях".

5.3. В поле 002 подраздела 2 раздела 1 указывается код класса условий труда, установленный по результатам проведения специальной оценки условий труда, предусмотренный статьей 14 Федерального закона от 28 декабря 2013 года N 426-ФЗ "О специальной оценке условий труда" (Собрание законодательства Российской Федерации, 2013, N 52, ст. 6991; 2016, N 18, ст. 2512):

"1" - опасный, подкласс условий труда 4;

"2" - вредный, подкласс условий труда 3.4;

"3" - вредный, подкласс условий труда 3.3;

"4" - вредный, подкласс условий труда 3.2;

"5" - вредный, подкласс условий труда 3.1.

5.4. Поле 002 подраздела 2 раздела 1 заполняется при указании в поле 001 подраздела 2 раздела 1 кода основания исчисления для применения статьи 428 Кодекса "3" или "4".

При указании в поле 001 подраздела 2 раздела 1 кода основания исчисления для применения статьи 428 Кодекса "1" или "2" поле 002 подраздела 2 раздела 1 не заполняется.

5.5. В случае если в течение расчетного (отчетного) периода применялось более одного основания для уплаты страховых взносов по дополнительному тарифу для отдельных категорий плательщиков страховых взносов, то в Расчет включается столько страниц подраздела 2 раздела 1, сколько оснований применялось в течение расчетного (отчетного) периода.

5.6. По строкам 010 - 050 подраздела 2 раздела 1 производится расчет сумм страховых взносов на обязательное пенсионное страхование по дополнительному тарифу для отдельных категорий плательщиков, указанных в статье 428 Кодекса, исходя из сумм выплат и иных вознаграждений, производимых в пользу физических лиц, являющихся застрахованными лицами в системе индивидуального (персонифицированного) учета Фонда пенсионного и социального страхования Российской Федерации.

5.7. По строке 010 подраздела 2 раздела 1 в соответствующих графах отражается количество физических лиц, с выплат и иных вознаграждений которым исчислены страховые взносы на обязательное пенсионное страхование по дополнительному тарифу для отдельных категорий плательщиков, установленных статьей 428 Кодекса, с начала расчетного периода, а также за первый, второй и третий месяц из последних трех месяцев расчетного (отчетного) периода соответственно.

5.8. По строке 020 подраздела 2 раздела 1 в соответствующих графах отражаются суммы выплат и иных вознаграждений в соответствии со статьей 420 Кодекса в отношении лиц, указанных в статье 428 Кодекса, нарастающим итогом с начала расчетного периода, а также за первый, второй и третий месяц из последних трех месяцев расчетного (отчетного) периода соответственно.

5.9. По строке 030 подраздела 2 раздела 1 в соответствующих графах отражаются суммы выплат и иных вознаграждений, не подлежащие обложению страховыми взносами на обязательное пенсионное страхование в соответствии со статьей 422 Кодекса, а также суммы фактически произведенных и документально подтвержденных расходов, связанных с извлечением доходов, полученных по договору авторского заказа, договору об отчуждении исключительного права на результаты интеллектуальной деятельности, указанные в подпунктах 1 - 12 пункта 1 статьи 1225 Гражданского кодекса Российской Федерации, издательскому лицензионному договору, лицензионному договору о предоставлении права использования результатов интеллектуальной деятельности, указанных в подпунктах 1 - 12 пункта 1 статьи 1225 Гражданского кодекса Российской Федерации, в соответствии с пунктом 8 статьи 421 Кодекса, или суммы расходов, которые не могут быть подтверждены документально и принимаемые к вычету в размерах, установленных пунктом 9 статьи 421 Кодекса, в отношении лиц, указанных в статье 428 Кодекса, нарастающим итогом с начала расчетного периода, а также за первый, второй и третий месяц из последних трех месяцев расчетного (отчетного) периода соответственно.

5.10. По строке 040 подраздела 2 раздела 1 в соответствующих графах отражается база для исчисления страховых взносов на обязательное пенсионное страхование по дополнительному тарифу для отдельных категорий плательщиков, установленных статьей 428 Кодекса, рассчитанная в соответствии с пунктом 1 статьи 421 Кодекса, нарастающим итогом с начала расчетного периода, а также за первый, второй и третий месяц из последних трех месяцев расчетного (отчетного) периода соответственно.

Значение по строке 040 подраздела 2 раздела 1 определяется по формуле: значение по строке 020 подраздела 2 раздела 1, уменьшенное на значение по строке 030 подраздела 2 раздела 1.

5.11. По строке 050 подраздела 2 раздела 1 в соответствующих графах отражаются суммы исчисленных страховых взносов на обязательное пенсионное страхование по дополнительному тарифу для отдельных категорий плательщиков, установленных статьей 428 Кодекса, нарастающим итогом с начала расчетного периода, а также за первый, второй и третий месяц из последних трех месяцев расчетного (отчетного) периода соответственно.

VI. Заполнение подраздела 3 "Расчет сумм страховых взносов на дополнительное социальное обеспечение членов летных экипажей воздушных судов гражданской авиации, а также отдельных категорий работников организаций угольной промышленности" раздела 1 Расчета

6.1. Подраздел 3 раздела 1 заполняется плательщиками страховых взносов, производящими выплаты физическим лицам, указанным в статье 429 Кодекса.

В поле 001 подраздела 3 раздела 1 указывается код основания исчисления страховых взносов на дополнительное социальное обеспечение:

"1" - расчет сумм страховых взносов на дополнительное социальное обеспечение членов летных экипажей воздушных судов гражданской авиации;

"2" - расчет сумм страховых взносов на дополнительное социальное обеспечение отдельных категорий работников организаций угольной промышленности.

6.2. В случае если в течение расчетного (отчетного) периода применялось более одного основания для уплаты страховых взносов на дополнительное социальное обеспечение, то в Расчет включается столько подразделов 3 раздела 1, сколько оснований применялось в течение расчетного (отчетного) периода.

6.3. По строкам 010 - 050 производится расчет сумм страховых взносов на дополнительное социальное обеспечение в соответствии со статьей 429 Кодекса, исходя из сумм выплат и иных вознаграждений, производимых в пользу физических лиц, в соответствии с кодом основания исчисления страховых взносов на дополнительное социальное обеспечение, указанным в поле "001".

6.4. По строке 010 в соответствующих графах отражается количество физических лиц, с выплат и иных вознаграждений которым исчислены страховые взносы на дополнительное социальное обеспечение, установленные статьей 429 Кодекса, нарастающим итогом с начала расчетного периода, а также за первый, второй и третий месяц из последних трех месяцев расчетного (отчетного) периода соответственно.

6.5 По строке 020 в соответствующих графах отражаются суммы выплат и иных вознаграждений в соответствии со статьей 420 Кодекса в отношении лиц, указанных в статье 429 Кодекса, нарастающим итогом с начала расчетного периода, а также за первый, второй и третий месяц из последних трех месяцев расчетного (отчетного) периода соответственно.

6.6. По строке 030 в соответствующих графах отражаются суммы выплат и иных вознаграждений, не подлежащие обложению страховыми взносами на дополнительное социальное обеспечение в соответствии со статьей 422 Кодекса, а также суммы фактически произведенных и документально подтвержденных расходов, связанных с извлечением доходов, полученных по договору авторского заказа, договору об отчуждении исключительного права результаты интеллектуальной деятельности, указанные в подпунктах 1 - 12 пункта 1 статьи 1225 Гражданского кодекса Российской Федерации, издательскому лицензионному договору, лицензионному договору о предоставлении права использования результатов интеллектуальной деятельности, указанных в подпунктах 1 - 12 пункта 1 статьи 1225 Гражданского кодекса Российской Федерации, в соответствии с пунктом 8 статьи 421 Кодекса, или суммы расходов, которые не могут быть подтверждены документально и принимаемые к вычету в размерах, установленных пунктом 9 статьи 421 Кодекса, в отношении лиц, указанных в статье 429 Кодекса, нарастающим итогом с начала расчетного периода, а также за первый, второй и третий месяц из последних трех месяцев расчетного (отчетного) периода соответственно.

6.7. По строке 040 в соответствующих графах отражается база для исчисления страховых взносов на дополнительное социальное обеспечение в отношении лиц, указанных в статье 429 Кодекса, рассчитанная в соответствии с пунктом 1 статьи 421 Кодекса, нарастающим итогом с начала расчетного периода, а также за первый, второй и третий месяц из последних трех месяцев расчетного (отчетного) периода соответственно.

6.8. По строке 050 в соответствующих графах отражаются суммы исчисленных страховых взносов на дополнительное социальное обеспечение в отношении лиц, указанных в статье 429 Кодекса, нарастающим итогом с начала расчетного периода, а также за первый, второй и третий месяц из последних трех месяцев расчетного (отчетного) периода соответственно.

VI(1). Заполнение подраздела 4 "Расчет сумм страховых взносов на обязательное пенсионное страхование, на обязательное социальное страхование на случай временной нетрудоспособности и в связи с материнством, на обязательное медицинское страхование с выплат и иных вознаграждений, начисленных в пользу физических лиц, указанных в пункте 6.2 статьи 431 Налогового кодекса Российской Федерации" раздела 1 Расчета

6.1(1). Подраздел 4 раздела 1 заполняется плательщиками, производящими выплаты и иные вознаграждения в пользу физических лиц, подлежащих в соответствии с международными договорами Российской Федерации отдельным видам (отдельному виду) обязательного социального страхования.

6.1(2). В поле 001 указывается код тарифа, применяемый плательщиком, в соответствии с кодами тарифов плательщиков страховых взносов согласно приложению N 5 к настоящему Порядку.

В случае если в течение расчетного (отчетного) периода применялось более одного тарифа, то в Расчет включается количество подразделов 4 раздела 1 по числу применяемых тарифов в течение расчетного (отчетного) периода.

6.1(3). В поле 002 указывается код "1" в случае исчисления плательщиком страховых взносов на обязательное пенсионное страхование и, соответственно, по строкам 010 - 062 производится расчет сумм страховых взносов на обязательное пенсионное страхование, исходя из сумм выплат и иных вознаграждений в пользу физических лиц, подлежащих в соответствии с международными договорами Российской Федерации обязательному пенсионному страхованию.

В случае если плательщиком исчисление страховых взносов на обязательное пенсионное страхование не производится, то в поле 002 указывается код "0".

6.1(4). В поле 003 указывается код "1" в случае исчисления плательщиком страховых взносов на обязательное социальное страхование на случай временной нетрудоспособности и в связи с материнством и, соответственно, по строкам 010 - 052 и 070 - 072 производится расчет сумм страховых взносов на обязательное социальное страхование на случай временной нетрудоспособности и в связи с материнством, исходя из сумм выплат и иных вознаграждений в пользу физических лиц, подлежащих в соответствии с международными договорами Российской Федерации обязательному социальному страхованию на случай временной нетрудоспособности и в связи с материнством.

В случае если плательщиком исчисление страховых взносов на обязательное социальное страхование на случай временной нетрудоспособности и в связи с материнством не производится, то в поле 003 указывается код "0".

6.1(5). В поле 004 указывается код "1" в случае исчисления плательщиком страховых взносов на обязательное медицинское страхование и, соответственно, по строкам 010 - 052 и 080 - 082 производится расчет сумм страховых взносов на обязательное медицинское страхование, исходя из сумм выплат и иных вознаграждений в пользу физических лиц, подлежащих в соответствии с международными договорами Российской Федерации обязательному медицинскому страхованию.

В случае если плательщиком исчисление страховых взносов на обязательное медицинское страхование не производится, то в поле 004 указывается код "0".

6.1(6) По строке 010 в соответствующих графах отражается общее количество застрахованных лиц, подлежащих в соответствии с международными договорами Российской Федерации отдельным видам (отдельному виду) обязательного социального страхования, с начала расчетного периода, а также за первый, второй и третий месяц из последних трех месяцев расчетного (отчетного) периода.

6.1(7). По строке 020 в соответствующих графах отражается количество физических лиц, с выплат и иных вознаграждений которым исчислены страховые взносы отдельно по соответствующим видам (соответствующему виду) обязательного социального страхования в размерах, установленных подпунктами 1 - 3 пункта 6.2 статьи 431 Кодекса, с начала расчетного периода, а также за первый, второй и третий месяц из последних трех месяцев расчетного (отчетного) периода.

6.1(8). По строке 021 в соответствующих графах отражается количество физических лиц, указанных по строке 020, выплаты и иные вознаграждения которым не превысили единую предельную величину базы для исчисления страховых взносов, размер которой определяется в соответствии с пунктом 6 статьи 421 Кодекса, с начала расчетного периода, а также за первый, второй и третий месяц из последних трех месяцев расчетного (отчетного) периода.

6.1(9). По строке 022 в соответствующих графах отражается количество физических лиц, указанных по строке 020, выплаты и иные вознаграждения которым превысили единую предельную величину базы для исчисления страховых взносов, размер которой определяется в соответствии с пунктом 6 статьи 421 Кодекса, с начала расчетного периода, а также за первый, второй и третий месяц из последних трех месяцев расчетного (отчетного) периода.

6.1(10). По строке 030 в соответствующих графах отражаются суммы выплат и иных вознаграждений, начисленных в пользу физических лиц в соответствии со статьей 420 Кодекса, нарастающим итогом с начала расчетного периода, а также за первый, второй и третий месяц из последних трех месяцев расчетного (отчетного) периода.

6.1(11). По строке 040 в соответствующих графах отражаются суммы, не подлежащие обложению страховыми взносами в соответствии со статьей 422 Кодекса, нарастающим итогом с начала расчетного периода, а также за первый, второй и третий месяц из последних трех месяцев расчетного (отчетного) периода.

6.1(12). По строке 045 в соответствующих графах отражаются суммы фактически произведенных и документально подтвержденных расходов, связанных с извлечением доходов, полученных по договору авторского заказа, договору об отчуждении исключительного права на результаты интеллектуальной деятельности, указанные в подпунктах 1 - 12 пункта 1 статьи 1225 Гражданского кодекса Российской Федерации, издательскому лицензионному договору, лицензионному договору о предоставлении права использования результатов интеллектуальной деятельности, указанных в подпунктах 1 - 12 пункта 1 статьи 1225 Гражданского кодекса Российской Федерации, в соответствии с пунктом 8 статьи 421 Кодекса, или суммы расходов, которые не могут быть подтверждены документально и принимаются к вычету в размерах, установленных пунктом 9 статьи 421 Кодекса, нарастающим итогом с начала расчетного периода, а также за первый, второй и третий месяц из последних трех месяцев расчетного (отчетного) периода.

6.1(13). По строке 050 в соответствующих графах отражается база для исчисления страховых взносов, рассчитанная в соответствии с пунктами 1 и 2 статьи 421 Кодекса, с начала расчетного периода, а также за первый, второй и третий месяц из последних трех месяцев расчетного (отчетного) периода.

Значение по строке 050 определяется по формуле: значение по строке 030, уменьшенное на значение по строке 040 и значение по строке 045.

6.1(14). По строке 051 в соответствующих графах отражается база для исчисления страховых взносов, рассчитанная в соответствии с пунктами 1 и 2 статьи 421 Кодекса в размере, не превышающем для каждого застрахованного лица единую предельную величину базы для исчисления страховых взносов, размер которой определяется в соответствии с пунктом 6 статьи 421 Кодекса, с начала расчетного периода, а также за первый, второй и третий месяц из последних трех месяцев расчетного (отчетного) периода.

При исчислении страховых взносов на обязательное пенсионное страхование сумма значений граф 2 - 4 строки 051 должна быть равна сумме строк графы 150 раздела 3 по застрахованным лицам с кодом категории застрахованного лица "МД".

6.1(15). По строке 052 в соответствующих графах отражается база для исчисления страховых взносов, рассчитанная в соответствии с пунктами 1 и 2 статьи 421 Кодекса в размере, превышающем для каждого застрахованного лица единую предельную величину базы для исчисления страховых взносов, установленную Правительством Российской Федерации в соответствии с пунктом 6 статьи 421 Кодекса, с начала расчетного периода, а также за первый, второй и третий месяц из последних трех месяцев расчетного (отчетного) периода.

6.1(16). По строке 060 в соответствующих графах отражаются суммы исчисленных страховых взносов на обязательное пенсионное страхование с начала расчетного периода, а также за первый, второй и третий месяц из последних трех месяцев расчетного (отчетного) периода.

6.1(17). По строке 061 в соответствующих графах отражаются суммы исчисленных страховых взносов на обязательное пенсионное страхование с базы для исчисления страховых взносов в размерах, не превышающих для каждого застрахованного лица единую предельную величину базы для исчисления страховых взносов, размер которой определяется в соответствии с пунктом 6 статьи 421 Кодекса, с начала расчетного периода, а также за первый, второй и третий месяц из последних трех месяцев расчетного (отчетного) периода.

Сумма значений граф 2 - 4 строки 061 равна сумме строк графы 170 раздела 3 по застрахованным лицам с кодом категории застрахованного лица "МД".

6.1(18). По строке 062 в соответствующих графах отражаются суммы исчисленных страховых взносов на обязательное пенсионное страхование с базы для исчисления страховых взносов в размерах, превышающих для каждого застрахованного лица единую предельную величину базы для исчисления страховых взносов, размер которой определяется в соответствии с пунктом 6 статьи 421 Кодекса, с начала расчетного (отчетного) периода, а также за первый, второй и третий месяц из последних трех месяцев расчетного (отчетного) периода.

6.1(19). По строке 070 в соответствующих графах отражаются суммы исчисленных страховых взносов на обязательное социальное страхование на случай временной нетрудоспособности и в связи с материнством нарастающим итогом с начала расчетного периода, а также за первый, второй и третий месяц из последних трех месяцев расчетного (отчетного) периода.

6.1(20). По строке 071 в соответствующих графах отражаются суммы исчисленных страховых взносов на обязательное социальное страхование на случай временной нетрудоспособности и в связи с материнством с базы для исчисления страховых взносов в размерах, не превышающих для каждого застрахованного лица единую предельную величину базы для исчисления страховых взносов, размер которой определяется в соответствии с пунктом 6 статьи 421 Кодекса, с начала расчетного периода, а также за первый, второй и третий месяц из последних трех месяцев расчетного (отчетного) периода.

6.1(21). По строке 072 в соответствующих графах отражаются суммы исчисленных страховых взносов на обязательное социальное страхование на случай временной нетрудоспособности и в связи с материнством с базы для исчисления страховых взносов в размерах, превышающих для каждого застрахованного лица единую предельную величину базы для исчисления страховых взносов, размер которой определяется в соответствии с пунктом 6 статьи 421 Кодекса, с начала расчетного (отчетного) периода, а также за первый, второй и третий месяц из последних трех месяцев расчетного (отчетного) периода.

6.1(22). По строке 080 в соответствующих графах отражаются суммы исчисленных страховых взносов на обязательное медицинское страхование нарастающим итогом с начала расчетного периода, а также за первый, второй и третий месяц из последних трех месяцев расчетного (отчетного) периода.

6.1(23). По строке 081 в соответствующих графах отражаются суммы исчисленных страховых взносов на обязательное медицинское страхование с базы для исчисления страховых взносов в размерах, не превышающих для каждого застрахованного лица единую предельную величину базы для исчисления страховых взносов, размер которой определяется в соответствии с пунктом 6 статьи 421 Кодекса, с начала расчетного периода, а также за первый, второй и третий месяц из последних трех месяцев расчетного (отчетного) периода.

6.1(24). По строке 082 в соответствующих графах отражаются суммы исчисленных страховых взносов на обязательное медицинское страхование с базы для исчисления страховых взносов в размерах, превышающих для каждого застрахованного лица единую предельную величину базы для исчисления страховых взносов, размер которой определяется в соответствии с пунктом 6 статьи 421 Кодекса, с начала расчетного (отчетного) периода, а также за первый, второй и третий месяц из последних трех месяцев расчетного (отчетного) периода.".

VII. Заполнение приложения 1 "Расчет соответствия условиям применения пониженных тарифов страховых взносов плательщиками, указанными в подпункте 3 или подпункте 18 пункта 1 статьи 427 Налогового кодекса Российской Федерации" к разделу 1 Расчета

7.1. Приложение 1 к разделу 1 заполняется организациями, осуществляющими деятельность в области информационных технологий, а также организациями, осуществляющими деятельность в сфере радиоэлектронной промышленности и применяющими тарифы страховых взносов, установленные пунктом 2.2 статьи 427 Кодекса.

7.2. В поле 001 указывается код плательщика:

"1" - плательщики, указанные в подпункте 3 пункта 1 статьи 427 Кодекса;

"2" - плательщики, указанные в подпункте 18 пункта 1 статьи 427 Кодекса.

7.3. В целях соблюдения соответствия условиям, указанным в пункте 5 или пункте 14 статьи 427 Кодекса, организации заполняют строки 010 - 030 и строку 040 или 050.

7.4. По строке 010 отражается сумма всех доходов, учитываемых при определении налоговой базы по налогу на прибыль организаций в соответствии с главой 25 Кодекса, определяемая в соответствии с абзацем семнадцатым пункта 5 статьи 427 Кодекса или абзацем девятым пункта 14 статьи 427 Кодекса по итогам расчетного (отчетного) периода.

7.5. По строке 020 отражается сумма доходов, перечисленных в абзацах четвертом - шестнадцатом пункта 5 статьи 427 Кодекса или абзацах втором - восьмом пункта 14 статьи 427 Кодекса по итогам расчетного (отчетного) периода.

7.6. Значение строки 030 определяется как отношение значений строк 020 и 010, умноженное на 100.

7.7. По строке 040 указываются дата и номер записи в реестре аккредитованных организаций, осуществляющих деятельность в области информационных технологий, на основе полученной выписки из указанного реестра, или дата и номер записи в реестре российских организаций, осуществляющих деятельность в сфере радиоэлектронной промышленности, на основе полученной выписки из указанного реестра, направляемыми уполномоченным федеральным органом исполнительной власти в соответствии с положениями актов Правительства Российской Федерации, утверждаемых на основании пункта 1.15 статьи 284 Кодекса, пункта 5 статьи 427 Кодекса и пункта 1.16 статьи 284 Кодекса, пункта 14 статьи 427 Кодекса соответственно.

7.8. По строке 050 указываются дата регистрации и регистрационный номер свидетельства, удостоверяющего регистрацию организации, осуществляющей деятельность в области информационных технологий, в качестве резидента технико-внедренческой особой экономической зоны или промышленно-производственной особой экономической зоны.

VIII. Заполнение приложения 2 "Расчет соответствия условиям применения пониженных тарифов страховых взносов плательщиками, указанными в подпункте 7 пункта 1 статьи 427 Налогового кодекса Российской Федерации" к разделу 1 Расчета

8.1. Приложение 2 к разделу 1 заполняется некоммерческими организациями (за исключением государственных (муниципальных) учреждений), применяющими упрощенную систему налогообложения, осуществляющими в соответствии с учредительными документами деятельность в области социального обслуживания граждан, научных исследований и разработок, образования, здравоохранения, культуры и искусства (деятельность театров, библиотек, музеев и архивов) и массового спорта (за исключением профессионального) и применяющими тарифы страховых взносов, установленные пунктом 2.2 статьи 427 Кодекса.

8.2. В целях подтверждения соответствия условиям, указанным в пункте 7 статьи 427 Кодекса, плательщики заполняют строки 010 - 050.

8.3. По строке 010 отражается общая сумма доходов, определяемая путем суммирования доходов, указанных в пункте 1 и подпункте 1 пункта 1.1 статьи 346.15 Кодекса.

8.4. По строке 020 отражается сумма доходов в виде целевых поступлений на содержание некоммерческих организаций и ведение ими уставной деятельности, указанной в подпункте 7 пункта 1 статьи 427 Кодекса, определяемых в соответствии с пунктом 2 статьи 251 Кодекса.

8.5. По строке 030 отражается сумма доходов в виде грантов, получаемых для осуществления деятельности, указанной в подпункте 7 пункта 1 статьи 427 Кодекса, определяемых в соответствии с подпунктом 14 пункта 1 статьи 251 Кодекса.

8.6. По строке 040 отражается сумма доходов от осуществления видов экономической деятельности, указанных в абзацах сорок седьмом, сорок восьмом, пятьдесят первом - пятьдесят девятом подпункта 5 пункта 1 статьи 427 Кодекса.

8.6(1). По строке 041 отражается сумма доходов, получаемых некоммерческими организациями по соглашению о трудоустройстве инвалидов с работодателем, которому установлена квота для приема на работу инвалидов.

8.7. По строке 050 отражается доля доходов, определяемая в целях применения пункта 7 статьи 427 Кодекса, которая рассчитывается как отношение суммы значений по строкам 020, 030, 040, 041 к значению по строке 010, умноженное на 100.

IX. Заполнение приложения 3 "Расчет соответствия условиям применения пониженных тарифов страховых взносов плательщиками, указанными в подпункте 15 пункта 1 статьи 427 Налогового кодекса Российской Федерации" к разделу 1 Расчета

9.1. Приложение 3 к разделу 1 заполняется российскими организациями, осуществляющими производство и реализацию произведенной ими анимационной аудиовизуальной продукции независимо от вида договора и (или) оказание услуг (выполнение работ) по созданию анимационной аудиовизуальной продукции и применяющими тарифы страховых взносов, установленные пунктом 2.2 статьи 427 Кодекса.

9.2. В целях подтверждения соответствия условиям, указанным в пункте 12 статьи 427 Кодекса, организации, не являющиеся вновь созданными, заполняют графы 2 и 3 по строкам 010 - 040 и строку 050.

В целях подтверждения соответствия условиям, указанным в пункте 12 статьи 427 Кодекса, вновь созданные организации заполняют графу 3 по строкам 010 - 040 и строку 050.

Графа 2 для вновь созданных организаций не заполняется.

9.3. По строке 010 в графах 2 и 3 указывается средняя численность работников по итогам девяти месяцев года, предшествующего году перехода организации на уплату страховых взносов по пониженным тарифам, и среднесписочная численность работников за расчетный (отчетный) период соответственно.

9.4. По строке 020 в графах 2 и 3 отражается общая сумма доходов, определяемая в соответствии со статьей 248 Кодекса по итогам девяти месяцев года, предшествующего году перехода организации на уплату страховых взносов по пониженным тарифам, и по итогам текущего расчетного (отчетного) периода соответственно.

9.5. По строке 030 в графах 2 и 3 отражается сумма доходов от реализации экземпляров анимационной аудиовизуальной продукции, передачи исключительных прав на анимационную аудиовизуальную продукцию, предоставления прав использования анимационной аудиовизуальной продукции по лицензионным договорам, от оказания услуг (выполнения работ) по созданию анимационной аудиовизуальной продукции, а также от поступлений денежных средств в виде субсидий и (или) бюджетных ассигнований в рамках целевого финансирования, полученных из федерального бюджета, бюджетов субъектов Российской Федерации, местных бюджетов, предоставляемых на производство, продвижение, прокат и показ анимационной аудиовизуальной продукции, по итогам девяти месяцев года, предшествующего году перехода организации на уплату страховых взносов по пониженным тарифам, и по итогам текущего расчетного (отчетного) периода соответственно.

9.6. Значение по строке 040 определяется как отношение значений по строкам 030 и 020, умноженное на 100.

9.7. По строке 050 указываются дата и номер записи в реестре организаций, осуществляющих производство анимационной аудиовизуальной продукции и (или) оказание услуг (выполнение работ) по созданию анимационной аудиовизуальной продукции, на основе полученной справки, подтверждающей нахождение плательщика в указанном реестре, направляемой уполномоченным федеральным органом исполнительной власти в соответствии с пунктом 6 Порядка и оснований включения (исключения) организаций в реестр организаций, осуществляющих производство анимационной аудиовизуальной продукции и (или) оказание услуг (выполнение работ) по созданию анимационной аудиовизуальной продукции, утвержденных приказом Министерства культуры Российской Федерации от 26 октября 2018 года N 1876 "Об утверждении перечня документов, необходимых для включения организации в реестр организаций, осуществляющих производство анимационной аудиовизуальной продукции и (или) оказание услуг (выполнение работ) по созданию анимационной аудиовизуальной продукции, порядка их представления, порядка и оснований включения (исключения) организаций в реестр организаций, осуществляющих производство анимационной аудиовизуальной продукции и (или) оказание услуг (выполнение работ) по созданию анимационной аудиовизуальной продукции, а также порядка его ведения" (зарегистрирован Министерством юстиции Российской Федерации 10 декабря 2018 года, регистрационный номер 52949).

IX(1). Заполнение приложения 3.1 "Расчет соответствия условиям применения единого пониженного тарифа страховых взносов плательщиками, указанными в пункте 13.2 или пункте 13.3 статьи 427 Налогового кодекса Российской Федерации" к разделу 1 Расчета

9.1(1). Приложение 3.1 к разделу 1 заполняется плательщиками страховых взносов, признаваемыми субъектами малого или среднего предпринимательства, основным видом экономической деятельности которых является один из видов экономической деятельности раздела "Обрабатывающие производства" Общероссийского классификатора видов экономической деятельности, за исключением производства напитков, производства табачных изделий, производства кокса и нефтепродуктов, металлургического производства, по перечню, утверждаемому Правительством Российской Федерации, применяющими единый пониженный тариф страховых взносов, установленный пунктом 2.5 статьи 427 Кодекса, а также плательщиками страховых взносов, признаваемыми субъектами малого или среднего предпринимательства, основным видом экономической деятельности которых является один из видов экономической деятельности по перечню, предусмотренному абзацем первым пункта 13.3 статьи 427 Кодекса, применяющими единый пониженный тариф страховых взносов, установленный пунктом 2.4 статьи 427 Кодекса.

9.1(1.1). В поле 001 указывается код плательщика:

"1" - плательщики, указанные в пункте 13.2 статьи 427 Кодекса;

"2" - плательщики, указанные в пункте 13.3 статьи 427 Кодекса.

9.1(2). В целях подтверждения соответствия условиям, указанным в пункте 13.2 статьи 427 Кодекса, плательщики заполняют строки 010 - 030 по графам 1 и 2. В целях подтверждения соответствия условиям, указанным в пункте 13.3 статьи 427 Кодекса, плательщики заполняют строки 010 - 030 графы 2.

9.1(3). По строке 010 отражается общая сумма доходов, определяемая в порядке, установленном главой 23, 25 или 26.2 Кодекса.

9.1(4). По строке 020 отражается сумма доходов от осуществления основного вида деятельности.

9.1(5). По строке 030 отражается доля доходов, определяемая в целях применения пункта 13.2 статьи 427 Кодекса, которая рассчитывается как отношение значения по строке 020 к значению по строке 010, умноженное на 100.

X. Заполнение приложения 4 "Сведения, необходимые для применения положений подпункта 20 пункта 1 статьи 427 Налогового кодекса Российской Федерации организациями, осуществляющими выплаты и иные вознаграждения в пользу обучающихся в профессиональных образовательных организациях, образовательных организациях высшего образования по очной форме обучения за деятельность, осуществляемую в студенческих отрядах (включенных в федеральный или региональный реестр молодежных и детских объединений, пользующихся государственной поддержкой) по трудовым договорам или по гражданско-правовым договорам, предметом которых являются выполнение работ и (или) оказание услуг" к разделу 1 Расчета

10.1. Приложение 4 к разделу 1 заполняется плательщиками, осуществляющими выплаты и иные вознаграждения в пользу обучающихся в профессиональных образовательных организациях, образовательных организациях высшего образования по очной форме обучения за деятельность, осуществляемую в студенческих отрядах (включенных в федеральный или региональный реестр молодежных и детских объединений, пользующихся государственной поддержкой) по трудовым договорам или по гражданско-правовым договорам, предметом которых являются выполнение работ и (или) оказание услуг.

10.2. Количество заполненных строк 010 - 110 должно соответствовать количеству физических лиц, обучающихся в профессиональных образовательных организациях, образовательных организациях высшего образования по очной форме обучения за деятельность, осуществляемую в студенческих отрядах (включенных в федеральный или региональный реестр молодежных и детских объединений, пользующихся государственной поддержкой), которым плательщиком были начислены выплаты по трудовым договорам или по гражданско-правовым договорам, предметом которых являются выполнение работ и (или) оказание услуг, в течение расчетного периода.

10.3. В строке 010 указывается уникальный номер (присвоенный плательщиком при заполнении Расчета, по порядку, начиная с "001") физического лица, обучающегося в профессиональных образовательных организациях, образовательных организациях высшего образования по очной форме обучения.

10.4. По строкам 020 - 040 указываются сведения об обучающихся в соответствии с документом, удостоверяющим личность:

по строке 020 - фамилия;

по строке 030 - имя;

по строке 040 - отчество.

10.5. По строкам 050 и 060 указываются сведения о форме обучения:

по строке 050 - номер документа, подтверждающего очную форму обучения в период членства обучающегося в студенческом отряде;

по строке 060 - дата документа, подтверждающего очную форму обучения в период членства обучающегося в студенческом отряде.

10.6. По строкам 070 и 080 указываются сведения из справки, подтверждающие членство в студенческом отряде:

по строке 070 - номер;

по строке 080 - дата.

10.7. По строке 090 указывается наименование молодежного или детского объединений, пользующихся государственной поддержкой.

10.8. По строкам 100 и 110 указываются дата и номер записи в реестре, который ведется федеральным органом исполнительной власти, осуществляющим функции по реализации государственной молодежной политики, в отношении молодежного или детского объединений, пользующихся государственной поддержкой (в соответствии с подпунктом 5.4 пункта 5 Положения о Федеральном агентстве по делам молодежи, утвержденного постановлением Правительства Российской Федерации от 29.05.2008 N 409 (Собрание законодательства Российской Федерации, 2008, N 22, ст. 2586; 2013, N 22, ст. 2813).

X(1). Заполнение приложения 5 "Сведения о физических лицах, с сумм выплат и иных вознаграждений которым исчислены страховые взносы в размере, установленном подпунктом 2 пункта 6.2 статьи 431 Налогового кодекса Российской Федерации" к разделу 1 Расчета

10.1(1). Приложение 5 к разделу 1 заполняется плательщиками, производящими выплаты и иные вознаграждения в пользу физических лиц, подлежащих в соответствии с международными договорами Российской Федерации обязательному социальному страхованию на случай временной нетрудоспособности и в связи с материнством.

10.1(2). Количество заполненных строк 010 - 080 в приложении 5 к разделу 1 должно соответствовать количеству физических лиц, в пользу которых были начислены выплаты и иные вознаграждения.

10.1(3). По строкам 010 - 030, 061 указываются сведения о физическом лице в соответствии с документом, удостоверяющим личность:

по строке 010 - фамилия;

по строке 020 - имя;

по строке 030 - отчество (при наличии);

по строке 061 - дата рождения.

10.1(4). По строке 040 указывается ИНН физического лица, присвоенный данному физическому лицу при постановке на учет в налоговом органе (при наличии).

10.1(5). По строке 050 указывается страховой номер индивидуального лицевого счета застрахованного лица (далее - СНИЛС) застрахованного лица в системе индивидуального (персонифицированного) учета Фонда пенсионного и социального страхования Российской Федерации.

10.1(6). По строке 060 указывается числовой код страны, гражданином которой является физическое лицо, согласно Общероссийскому классификатору стран мира (далее - ОКСМ).

При отсутствии у физического лица гражданства по строке 060 указывается код страны, выдавшей документ, удостоверяющий личность.

10.1(6.1). По строке 062 указывается цифровой код пола физического лица в соответствии с Общероссийским классификатором информации о населении (ОК 018-2014) в соответствии с документом, удостоверяющим личность:

"1" - мужской;

"2" - женский.

10.1(6.2). По строке 063 указывается код вида документа, удостоверяющего личность физического лица, в соответствии с приложением N 6 к настоящему Порядку.

10.1(6.3). По строке 064 указываются серия и номер документа, удостоверяющего личность физического лица. Знак "N" не проставляется, серия и номер документа отделяются пробелом.

10.1(7). По строке 070 в графах 1 - 4 указывается сумма выплат и иных вознаграждений, начисленных в пользу физического лица за расчетный (отчетный) период нарастающим итогом с начала расчетного периода, а также за первый, второй и третий месяц последних трех месяцев расчетного (отчетного) периода.".

10.1(8). По строке 080 в графах 1 - 4 указывается база для исчисления страховых взносов в размерах, не превышающих для каждого застрахованного лица единую предельную величину базы для исчисления страховых взносов, установленную Правительством Российской Федерации в соответствии с пунктом 6 статьи 421 Кодекса, за расчетный (отчетный) период нарастающим итогом с начала расчетного периода, а также за первый, второй и третий месяц последних трех месяцев расчетного (отчетного) периода.

XI. Заполнение раздела 2 "Сводные данные об обязательствах плательщиков страховых взносов - глав крестьянских (фермерских) хозяйств" Расчета

11.1. Раздел 2 включает в себя показатели сумм страховых взносов на обязательное пенсионное страхование, на обязательное медицинское страхование, подлежащих уплате в бюджет, по данным плательщиков - глав крестьянских (фермерских) хозяйств с указанием кода бюджетной классификации, на который подлежат зачислению суммы страховых взносов.

11.2. Раздел 2 заполняется главами крестьянских (фермерских) хозяйств.

11.3. По строке 010 раздела 2 отражается код в соответствии с ОКТМО.

При заполнении строки 010 указывается код муниципального образования, межселенной территории, населенного пункта, входящего в состав муниципального образования, на территории которого осуществляется уплата страховых взносов плательщиком.

11.4. По строке 020 отражается код бюджетной классификации, на который зачисляются страховые взносы на обязательное пенсионное страхование, на обязательное медицинское страхование.

11.5. По строке 030 отражается сумма страховых взносов на обязательное пенсионное страхование, обязательное медицинское страхование, подлежащая уплате за расчетный период в соответствии со статьями 430 и 432 Кодекса.

При отсутствии признака прекращения обязанности по уплате страховых взносов на обязательное пенсионное страхование в поле 010 подраздела 1 раздела 2 значение по строке 030 исчисляется как сумма значений по строке 080 подраздела 1 раздела 2 по главе крестьянского (фермерского) хозяйства и по строке 080 подраздела 1 раздела 2 по всем членам крестьянского (фермерского) хозяйства.

11.6. По строке 040 отражается код бюджетной классификации, на который зачисляются страховые взносы на обязательное медицинское страхование, подлежащие уплате главами крестьянских (фермерских) хозяйств, относящимися к лицам, указанным в пункте 1.4 статьи 430 Кодекса.

11.7. По строке 050 отражается сумма страховых взносов на обязательное медицинское страхование, подлежащая уплате за расчетный период в соответствии со статьями 430 и 432 Кодекса главами крестьянских (фермерских) хозяйств, относящимися к лицам, указанным в пункте 1.4 статьи 430 Кодекса.

При наличии признака прекращения обязанности по уплате страховых взносов на обязательное пенсионное страхование в поле 010 подраздела 1 раздела 2 значение по строке 050 исчисляется как сумма значений по строке 080 подраздела 1 раздела 2 по главе крестьянского (фермерского) хозяйства.

XII. Заполнение подраздела 1 "Расчет сумм страховых взносов, подлежащих уплате за главу и членов крестьянского (фермерского) хозяйства" раздела 2 Расчета

12.1. Строки 001 - 110 подраздела 1 раздела 2 заполняются по главе крестьянского (фермерского) хозяйства. Строки 001, 020 - 100, 110 подраздела 1 раздела 2 заполняются по каждому члену крестьянского (фермерского) хозяйства.

12.1(1). По строке 001 при расчете сумм страховых взносов, подлежащих уплате за главу крестьянского (фермерского) хозяйства, указывается код "1", при расчете сумм страховых взносов, подлежащих уплате за члена крестьянского (фермерского) хозяйства, указывается код "2".

12.1(2). По строке 010 указывается код "1" в случае прекращения обязанности по уплате страховых взносов на обязательное пенсионное страхование главы крестьянского (фермерского) хозяйства, являющегося получателем пенсии за выслугу лет или пенсии по инвалидности в соответствии с Законом Российской Федерации от 12 февраля 1993 года N 4468-1 "О пенсионном обеспечении лиц, проходивших военную службу, службу в органах внутренних дел, Государственной противопожарной службе, органах по контролю за оборотом наркотических средств и психотропных веществ, учреждениях и органах уголовно-исполнительной системы, войсках национальной гвардии Российской Федерации, органах принудительного исполнения Российской Федерации, и их семей".

При отсутствии оснований для прекращения обязанности по уплате страховых взносов на обязательное пенсионное страхование главой крестьянского (фермерского) хозяйства производится исчисление страховых взносов в совокупном фиксированном размере на обязательное пенсионное страхование, на обязательное медицинское страхование и в строке 010 указывается код "0".

В случае если обязанность по уплате страховых взносов на обязательное пенсионное страхование главы крестьянского (фермерского) хозяйства прекращена в течение расчетного периода, глава крестьянского (фермерского) хозяйства за себя включает в Расчет два подраздела 1 раздела 2.12.2. По строкам 020 - 040 указываются сведения о члене крестьянского (фермерского) хозяйства, в том числе о главе крестьянского (фермерского) хозяйства, в соответствии с документом, удостоверяющим личность:

по строке 020 - фамилия;

по строке 030 - имя;

по строке 040 - отчество.

12.3. По строке 050 указывается ИНН каждого члена крестьянского (фермерского) хозяйства, включая главу крестьянского (фермерского) хозяйства, в соответствии со свидетельством о постановке на учет физического лица в налоговом органе (при наличии).

12.4. По строке 060 указывается СНИЛС в системе индивидуального (персонифицированного) учета Фонда пенсионного и социального страхования Российской Федерации каждого члена крестьянского (фермерского) хозяйства, включая главу крестьянского (фермерского) хозяйства, в соответствии с документом, подтверждающим регистрацию в системе индивидуального (персонифицированного) учета.

12.5. По строке 070 указывается дата рождения каждого члена крестьянского (фермерского) хозяйства, в том числе главы крестьянского (фермерского) хозяйства.

12.6. По строке 073 указывается цифровой код пола физического лица в соответствии с Общероссийским классификатором информации о населении (ОК 018-2014) согласно документу, удостоверяющему личность:

"1" - мужской;

"2" - женский.

12.7. По строке 075 указывается код вида документа, удостоверяющего личность каждого члена крестьянского (фермерского) хозяйства, в том числе главы крестьянского (фермерского) хозяйства, в соответствии с приложением N 6 к настоящему Порядку.

12.8. По строке 077 указываются серия и номер документа, удостоверяющего личность каждого члена крестьянского (фермерского) хозяйства, в том числе главы крестьянского (фермерского) хозяйства. Знак "N" не проставляется, серия и номер документа отделяются пробелом.

12.9. По строке 080 отражается сумма страховых взносов, подлежащая уплате в бюджет за каждого члена крестьянского (фермерского) хозяйства, в том числе за главу крестьянского (фермерского) хозяйства за расчетный период, в течение которого физическое лицо являлось членом крестьянского (фермерского) хозяйства.

Значение по строке 080 исчисляется как сумма значений по строкам 110.

12.10. По строкам 090 и 100 указывается период членства в крестьянском (фермерском) хозяйстве в расчетный период:

по строке 090 - дата вступления в крестьянское (фермерское) хозяйство в соответствии с заявлением;

по строке 100 - дата выхода из состава крестьянского (фермерского) хозяйства в соответствии с заявлением. Если член крестьянского (фермерского) хозяйства, в том числе глава крестьянского (фермерского) хозяйства, состоял в крестьянском (фермерском) хозяйстве в течение всего расчетного периода, то по строкам 090 и 100 отражаются даты начала и окончания расчетного периода, за который представляется Расчет.

12.10(1). В случае если у главы крестьянского (фермерского) хозяйства обязанность по уплате страховых взносов на обязательное пенсионное страхование прекращена в течение расчетного периода, глава крестьянского (фермерского) хозяйства за себя включает в Расчет:

- подраздел 1 раздела 2 с кодом "0" по строке 010 и указанием по строкам 090 и 100 периода членства в крестьянском (фермерском) хозяйстве в расчетный период до даты прекращения обязанности по уплате страховых взносов на обязательное пенсионное страхование;

- подраздел 1 раздела 2 с кодом "1" по строке 010 и указанием по строкам 090 и 100 периода членства в крестьянском (фермерском) хозяйстве в расчетный период после даты прекращения обязанности по уплате страховых взносов на обязательное пенсионное страхование.

12.10(2). По строке 103 указывается код периода освобождения от уплаты страховых взносов главы крестьянского (фермерского) хозяйства согласно приложению N 9 к настоящему Порядку в случае, если глава крестьянского (фермерского) хозяйства имеет право на освобождение от уплаты страховых взносов на основании пункта 7 статьи 430 Кодекса.

По строкам 106 и 107 указывается период освобождения от уплаты страховых взносов в расчетный период главы крестьянского (фермерского) хозяйства:

по строке 106 - дата начала периода освобождения от уплаты страховых взносов в соответствии с заявлением об освобождении от уплаты страховых взносов;

по строке 107 - дата окончания периода освобождения от уплаты страховых взносов в соответствии с заявлением об освобождении от уплаты страховых взносов.

Если в период членства в крестьянском (фермерском) хозяйстве в пределах расчетного периода у главы крестьянского (фермерского) хозяйства было более одного периода освобождения от уплаты страховых взносов, то в подраздел 1 раздела 2 включается столько строк 103 - 107, сколько периодов освобождения от уплаты страховых взносов было у главы крестьянского (фермерского) хозяйства.

Если глава крестьянского (фермерского) хозяйства освобожден от уплаты страховых взносов в течение всего расчетного периода, то по строкам 106 и 107 отражаются даты начала и окончания расчетного периода, за который представляется Расчет.

12.11. По строке 110 отражается сумма страховых взносов, подлежащая уплате в бюджет за каждого члена крестьянского (фермерского) хозяйства, в том числе за главу крестьянского (фермерского) хозяйства.

12.12. Если член крестьянского (фермерского) хозяйства, в том числе глава крестьянского (фермерского) хозяйства, состоял в крестьянском (фермерском) хозяйстве более одного периода (в пределах расчетного периода), то в подраздел 1 раздела 2 включается столько строк 090 и 100, сколько периодов член крестьянского (фермерского) хозяйства, в том числе глава крестьянского (фермерского) хозяйства, состоял в крестьянском (фермерском) хозяйстве.

При этом по строкам 110 отражается сумма страховых взносов, подлежащая уплате в бюджет за каждого члена крестьянского (фермерского) хозяйства, в том числе за главу крестьянского (фермерского) хозяйства, за каждый соответствующий период (в пределах расчетного периода), в течение которого физическое лицо являлось членом крестьянского (фермерского) хозяйства. В целях исчисления страховых взносов периоды освобождения от уплаты страховых взносов главы крестьянского (фермерского) хозяйства исключаются из периода членства в крестьянском (фермерском) хозяйстве.

XIII. Заполнение раздела 3 "Персонифицированные сведения о застрахованных лицах" Расчета

13.1. Раздел 3 заполняется плательщиками в отношении всех застрахованных лиц, в том числе в отношении физических лиц, указанных в пункте 6.2 статьи 431 Кодекса, застрахованных по обязательному пенсионному страхованию, за последние три месяца расчетного (отчетного) периода, в том числе в пользу которых начислены выплаты и иные вознаграждения в рамках трудовых отношений и гражданско-правовых договоров, предметом которых является выполнение работ, оказание услуг, по договорам авторского заказа, в пользу авторов произведений по договорам об отчуждении исключительного права на результаты интеллектуальной деятельности, указанные в подпунктах 1 - 12 пункта 1 статьи 1225 Гражданского кодекса Российской Федерации, издательским лицензионным договорам, лицензионным договорам о предоставлении права использования результатов интеллектуальной деятельности, указанных в подпунктах 1 - 12 пункта 1 статьи 1225 Гражданского кодекса Российской Федерации, в том числе вознаграждения, начисляемые организациями по управлению правами на коллективной основе в пользу авторов произведений по договорам, заключенным с пользователями, или с которым заключены трудовые договоры и (или) гражданско-правовые договоры.

Раздел 3 состоит из следующих подразделов:

подраздел 3.1. "Данные о физическом лице, в пользу которого начислены выплаты и иные вознаграждения" (далее - подраздел 3.1);

подраздел 3.2. "Сведения о сумме выплат и иных вознаграждений, начисленных в пользу физического лица, а также сведения об исчисленных страховых взносах" (далее - подраздел 3.2);

подраздел 3.2.1. "Сведения о сумме выплат и иных вознаграждений, начисленных в пользу физического лица" (далее - подраздел 3.2.1);

подраздел 3.2.2. "Сведения о базе для исчисления страховых взносов на обязательное пенсионное страхование по дополнительному тарифу" (далее - подраздел 3.2.2).

13.2. В персонифицированных сведениях о застрахованных лицах (далее в настоящем разделе - сведения), в которых отсутствуют данные о сумме выплат и иных вознаграждений, начисленных в пользу физического лица за последние три месяца расчетного (отчетного) периода, по строкам - 140 - 210 проставляются прочерки.

Плательщик, который в последние три месяца расчетного (отчетного) периода фактически осуществлял выплаты и иные вознаграждения в пользу физических лиц, при указании в строке 001 раздела 1 значения "1" по строке 130 подраздела 3.1 в сведениях о застрахованных лицах, в пользу которых выплаты и иные вознаграждения не начислялись, проставляет код категории застрахованного лица, соответствующий применяемому коду тарифа плательщика страховых взносов.

Плательщик, который в последние три месяца расчетного (отчетного) периода фактически не осуществлял выплаты и иные вознаграждения в пользу физических лиц (в отношении всех работников), при указании в строке 001 раздела 1 значения "2" по строке 130 подраздела 3.1 в сведениях о застрахованных лицах проставляет код категории застрахованного лица "НВ".

13.3. При необходимости заполнения на бумажном носителе нескольких подразделов 3.2 по одному физическому лицу, в пользу которого начислены выплаты и иные вознаграждения, сведения по строке 010, а также по строкам 020 - 110 подраздела 3.1 заполняются на первом листе. На втором и последующих листах по строке 010 и по строкам 020 - 110 подраздела 3.1 проставляются прочерки.

13.4. Строка 010 заполняется при аннулировании ранее представленных сведений по застрахованному лицу, отраженных по строкам 020 - 060 подраздела 3.1. В случае аннулирования сведений в строке 010 указывается признак аннулирования "1". При этом в подразделе 3.2 по строкам 130 - 170 и 190 - 210 проставляются прочерки.

При необходимости внесения исправлений в данные о физическом лице, в пользу которого начислены выплаты и иные вознаграждения, одновременно со сведениями с указанием по строке 010 признака аннулирования "1" представляются исправленные данные о физическом лице, в пользу которого начислены выплаты и иные вознаграждения, по строкам 020 - 060 подраздела 3.1 с указанием сведений о суммах выплат и иных вознаграждений, начисленных плательщиками страховых взносов в пользу физического лица, а также сведений об исчисленных страховых взносах в подразделе 3.2 При первичном представлении Расчета признак аннулирования не проставляется.

13.5. При представлении сведений, корректировка которых как связана с изменением тарифа страховых взносов, так и не связана с изменением тарифа страховых взносов, в корректирующей форме заполняются все показатели формы, как корректируемые, так и не требующие корректировки.

13.6. В подразделе 3.1 указываются персональные данные физического лица, в пользу которого начислены выплаты и иные вознаграждения.

13.7. По строке 020 указывается ИНН физического лица, присвоенный данному физическому лицу при постановке на учет в налоговом органе (при наличии).

13.8. По строке 030 указывается СНИЛС застрахованного лица в системе индивидуального (персонифицированного) учета Фонда пенсионного и социального страхования Российской Федерации.

13.9. По строкам 040 - 070 указываются сведения о физическом лице в соответствии с документом, удостоверяющим личность:

по строке 040 - фамилия;

по строке 050 - имя;

по строке 060 - отчество;

по строке 070 - дата рождения.

13.10. По строке 080 указывается числовой код страны, гражданином которой является физическое лицо. Код страны указывается согласно ОКСМ.

При отсутствии у физического лица гражданства по строке 080 указывается код страны, выдавшей документ, удостоверяющий личность.

13.11. По строке 090 указывается цифровой код пола физического лица в соответствии с Общероссийским классификатором информации о населении (ОК 018-2014) в соответствии с документом, удостоверяющим личность:

"1" - мужской;

"2" - женский.

13.12. По строке 100 указывается код вида документа, удостоверяющего личность физического лица, в соответствии с приложением N 6 к настоящему Порядку.

13.13. По строке 110 указываются серия и номер документа, удостоверяющего личность физического лица. Знак "N" не проставляется, серия и номер документа отделяются пробелом.

13.14. В подразделе 3.2 указываются сведения о суммах выплат и иных вознаграждений, начисленных плательщиками страховых взносов в пользу физического лица, а также сведения об исчисленных страховых взносах.

13.15. При заполнении подраздела 3.2 при исчислении плательщиком страховых взносов выплат и иных вознаграждений физическому лицу, облагаемых страховыми взносами по разным тарифам, заполняется необходимое количество строк Расчета.

13.16. В графе 120 указаны порядковые номера месяцев в последних трех месяцах расчетного (отчетного) периода ("1" соответствует первому месяцу из последних трех месяцев расчетного (отчетного) периода, "2" - второму месяцу из последних трех месяцев расчетного (отчетного) периода, "3" - третьему месяцу из последних трех месяцев расчетного (отчетного периода).

13.17. По строкам графы 130 указывается код категории застрахованного лица согласно приложению N 7 к настоящему Порядку за первый, второй и третий месяц из последних трех месяцев расчетного (отчетного) периода соответственно. Данный код заполняется заглавными буквами русского алфавита.

13.18. По строкам графы 140 указывается сумма выплат и иных вознаграждений, начисленных плательщиком в пользу физического лица, за первый, второй и третий месяц из последних трех месяцев расчетного (отчетного) периода соответственно отдельно по каждому месяцу и коду категории застрахованного лица.

13.18(1). По строкам графы 141 указывается сумма выплат и иных вознаграждений, начисленных плательщиком в пользу физического лица по договорам гражданско-правового характера, за первый, второй и третий месяц из последних трех месяцев расчетного (отчетного) периода соответственно отдельно по каждому месяцу и коду категории застрахованного лица.

13.19. По строкам графы 150 указывается база для исчисления страховых взносов в размерах, не превышающих для каждого застрахованного лица единую предельную величину базы для исчисления страховых взносов, установленную Правительством Российской Федерации в соответствии с пунктом 6 статьи 421 Кодекса, за первый, второй и третий месяц из последних трех месяцев расчетного (отчетного) периода соответственно, отдельно по каждому месяцу и коду категории застрахованного лица.

13.20. По строкам графы 160 указывается база для исчисления страховых взносов в размерах, не превышающих для каждого застрахованного лица единую предельную величину базы для исчисления страховых взносов, установленную Правительством Российской Федерации в соответствии с пунктом 6 статьи 421 Кодекса, по договорам гражданско-правового характера за первый, второй и третий месяц из последних трех месяцев расчетного (отчетного) периода соответственно, отдельно по каждому месяцу и коду категории застрахованного лица.

13.21. По строкам графы 170 указывается сумма страховых взносов, исчисленных плательщиком страховых взносов с базы для исчисления страховых взносов, не превышающей единую предельную величину для каждого застрахованного лица, установленную Правительством Российской Федерации в соответствии с пунктом 6 статьи 421 Кодекса, за первый, второй и третий месяц из последних трех месяцев расчетного (отчетного) периода соответственно отдельно по каждому месяцу и тарифу, применяемому плательщиком к выплатам и иным вознаграждениям в пользу физического лица отдельно по каждому месяцу и коду категории застрахованного лица.

13.22. В подразделе 3.2.2 учитываются суммы выплат и иных вознаграждений, начисленных плательщиком в пользу физического лица, с которых исчисляются страховые взносы, а также суммы страховых взносов, исчисленных плательщиком страховых взносов в пользу физического лица в соответствии со статьей 428 Кодекса.

13.23. В графе 180 указаны порядковые номера месяцев в последних трех месяцах расчетного (отчетного) периода ("1" соответствует первому месяцу из последний трех месяцев расчетного (отчетного) периода, "2" - второму месяцу из последний трех месяцев расчетного (отчетного) периода, "3" - третьему месяцу из последний трех месяцев расчетного (отчетного периода).

13.24. По строкам графы 190 указывается код застрахованного лица согласно приложению N 8 к настоящему Порядку за первый, второй и третий месяц из последних трех месяцев расчетного (отчетного) периода соответственно.

13.25. По строкам графы 200 указывается база для исчисления страховых взносов по дополнительному тарифу, установленному статьей 428 Кодекса, за первый, второй и третий месяц из последних трех месяцев расчетного (отчетного) периода соответственно отдельно по каждому месяцу и тарифу, применяемому плательщиком к выплатам и иным вознаграждениям в пользу физического лица в соответствии с кодами застрахованного лица.

13.26. По строкам графы 210 указывается сумма страховых взносов по дополнительному тарифу, установленному статьей 428 Кодекса, исчисленных плательщиком страховых взносов в пользу физического лица, за первый, второй и третий месяц из последних трех месяцев расчетного (отчетного) периода соответственно отдельно по каждому месяцу и тарифу, применяемому плательщиком к выплатам и иным вознаграждениям в пользу физического лица в соответствии с кодами застрахованного лица.

XIV. Заполнение раздела 4 "Сводные данные об обязательствах плательщиков страховых взносов, указанных в пункте 6.1 статьи 431 Налогового кодекса Российской Федерации" Расчета

14.1. Раздел 4 включает в себя показатели сумм страховых взносов, подлежащих уплате по данным плательщиков, производящих выплаты и иные вознаграждения в пользу прокуроров, научных и педагогических работников органов и организаций прокуратуры, имеющих классные чины, сотрудников Следственного комитета Российской Федерации, судей федеральных судов, мировых судей, с отражением кодов бюджетной классификации, на которые подлежат зачислению суммы страховых взносов, исчисленные за расчетный (отчетный) период.

14.2. По строке 010 отражается код в соответствии с ОКТМО.

14.3. По строке 020 отражается код бюджетной классификации, на который зачисляются страховые взносы на обязательное социальное страхование на случай временной нетрудоспособности и в связи с материнством.

14.4. По строке 030 отражается сумма страховых взносов на обязательное социальное страхование на случай временной нетрудоспособности и в связи с материнством, исчисленная по тарифу в размере, установленном подпунктом 1 пункта 4 статьи 425 Кодекса, подлежащая уплате в бюджет за расчетный (отчетный) период в соответствии со статьей 431 Кодекса.

14.5. По строкам 031 - 033 отражаются суммы страховых взносов на обязательное социальное страхование на случай временной нетрудоспособности и в связи с материнством, исчисленные к уплате за первый, второй и третий месяц из последних трех месяцев расчетного (отчетного) периода в соответствии со статьей 431 Кодекса, которые зачисляются на указанный в строке 020 код бюджетной классификации.

14.6. По строке 040 отражается код бюджетной классификации, на который зачисляются страховые взносы на обязательное медицинское страхование.

14.7. По строке 050 отражается сумма страховых взносов на обязательное медицинское страхование, исчисленная по тарифу в размере, установленном подпунктом 2 пункта 4 статьи 425 Кодекса, подлежащая уплате в бюджет за расчетный (отчетный) период в соответствии со статьей 431 Кодекса.

14.8. По строкам 051 - 053 отражаются суммы страховых взносов на обязательное медицинское страхование, исчисленные к уплате за первый, второй и третий месяц из последних трех месяцев расчетного (отчетного) периода в соответствии со статьей 431 Кодекса, которые зачисляются на указанный в строке 040 код бюджетной классификации.

XV. Заполнение подраздела 1 "Расчет сумм страховых взносов на обязательное социальное страхование на случай временной нетрудоспособности и в связи с материнством, на обязательное медицинское страхование" раздела 4

15.1. Подраздел 1 раздела 4 заполняется плательщиками, производящими выплаты и иные вознаграждения в пользу прокуроров, научных и педагогических работников органов и организаций прокуратуры, имеющих классные чины, сотрудников Следственного комитета Российской Федерации, судей федеральных судов, мировых судей.

15.2. По строкам 010 - 070 производится расчет сумм страховых взносов на обязательное социальное страхование на случай временной нетрудоспособности и в связи с материнством, исходя из сумм выплат и иных вознаграждений, производимых в пользу физических лиц.

15.3. По строкам 010 - 040 и 080 - 090 производится расчет сумм страховых взносов на обязательное медицинское страхование, исходя из сумм выплат и иных вознаграждений, производимых в пользу физических лиц.

15.4. По строке 010 в соответствующих графах указывается общее количество застрахованных лиц на обязательное социальное страхование на случай временной нетрудоспособности и в связи с материнством и на обязательное медицинское страхование с начала расчетного периода, а также за первый, второй и третий месяц из последних трех месяцев расчетного (отчетного) периода соответственно.

15.5. По строке 020 в соответствующих графах отражается количество физических лиц, с выплат и иных вознаграждений которым исчислены страховые взносы в соответствии с тарифами страховых взносов, применяемыми при заполнении раздела 4, с начала расчетного периода, а также за первый, второй и третий месяц из последних трех месяцев расчетного (отчетного) периода соответственно.

15.6. По строке 030 в соответствующих графах отражаются суммы выплат и иных вознаграждений в соответствии со статьей 420 Кодекса нарастающим итогом с начала расчетного периода, а также за первый, второй и третий месяц из последних трех месяцев расчетного (отчетного) периода соответственно.

15.7. По строке 040 в соответствующих графах отражаются суммы выплат и иных вознаграждений, не подлежащие обложению страховыми взносами в соответствии с пунктами 1 и 2 статьи 422 Кодекса, нарастающим итогом с начала расчетного периода, а также за первый, второй и третий месяц из последних трех месяцев расчетного (отчетного) периода соответственно.

15.8. По строке 050 в соответствующих графах отражаются суммы выплат и иных вознаграждений, начисленных в пользу физических лиц, подлежащих обложению страховыми взносами, в размере, превышающем единую предельную величину базы для исчисления страховых взносов, установленную в соответствии с пунктом 6 статьи 421 Кодекса, нарастающим итогом с начала расчетного периода, а также за первый, второй и третий месяц из последних трех месяцев расчетного (отчетного) периода соответственно.

15.9. По строке 060 в соответствующих графах отражается база для исчисления страховых взносов на обязательное социальное страхование на случай временной нетрудоспособности и в связи с материнством, рассчитанная в соответствии с пунктами 1 и 2 статьи 421 Кодекса, нарастающим итогом с начала расчетного периода, а также за первый, второй и третий месяц из последних трех месяцев расчетного (отчетного) периода соответственно.

Значение по строке 060 определяется по формуле: значение по строке 030, уменьшенное на значение по строке 040 и значение по строке 050.

15.10. По строке 070 в соответствующих графах отражаются суммы исчисленных страховых взносов на обязательное социальное страхование на случай временной нетрудоспособности и в связи с материнством нарастающим итогом с начала расчетного периода, а также за первый, второй и третий месяц из последних трех месяцев расчетного (отчетного) периода соответственно.

15.11. По строке 080 в соответствующих графах отражается база для исчисления страховых взносов на обязательное медицинское страхование, рассчитанная в соответствии с пунктами 1 и 2 статьи 421 Кодекса с начала расчетного периода, а также за первый, второй и третий месяц из последних трех месяцев расчетного (отчетного) периода соответственно.

Значение по строке 080 определяется по формуле: значение по строке 030, уменьшенное на значение по строке 040.

15.12. По строке 090 в соответствующих графах отражаются суммы исчисленных страховых взносов на обязательное медицинское страхование с начала расчетного периода, а также за первый, второй и третий месяц из последних трех месяцев расчетного (отчетного) периода соответственно.

XVI. Заполнение приложения 1 "Сведения, необходимые для применения тарифов страховых взносов, установленных пунктом 4 статьи 425 Налогового кодекса Российской Федерации" к разделу 4 Расчета

16.1. Приложение 1 к разделу 4 заполняется плательщиками, производящими выплаты и иные вознаграждения в пользу прокуроров, научных и педагогических работников органов и организаций прокуратуры, имеющих классные чины, сотрудников Следственного комитета Российской Федерации, судей федеральных судов, мировых судей.

16.2. Количество заполненных строк 010 - 070 в приложении 1 к разделу 4 должно соответствовать количеству физических лиц, в пользу которых были начислены выплаты и иные вознаграждения.

16.3. По строкам 010 - 030, 051 указываются сведения о физическом лице в соответствии с документом, удостоверяющим личность:

по строке 010 - фамилия;

по строке 020 - имя;

по строке 030 - отчество;

по строке 051 - дата рождения.

16.4. По строке 040 указывается ИНН физического лица, присвоенный данному физическому лицу при постановке на учет в налоговом органе (при наличии).

16.5. По строке 050 указывается СНИЛС застрахованного лица в системе индивидуального (персонифицированного) учета Фонда пенсионного и социального страхования Российской Федерации.

16.5(1). По строке 052 указывается цифровой код пола физического лица в соответствии с Общероссийским классификатором информации о населении (ОК 018-2014) в соответствии с документом, удостоверяющим личность:

"1" - мужской;

"2" - женский.

16.5(2). По строке 053 указывается код вида документа, удостоверяющего личность физического лица, в соответствии с приложением N 6 к настоящему Порядку.

16.5(3). По строке 054 указываются серия и номер документа, удостоверяющего личность физического лица. Знак "N" не проставляется, серия и номер документа разделяются пробелом.

16.6. По строке 060 в графах 1 - 4 указывается сумма выплат и иных вознаграждений, начисленных в пользу физического лица за расчетный (отчетный) период нарастающим итогом с начала расчетного периода, а также за первый, второй и третий месяц последних трех месяцев расчетного (отчетного) периода соответственно.

16.7. По строке 070 в графах 1 - 4 указывается база для исчисления страховых взносов в размерах, не превышающих для каждого застрахованного лица единую предельную величину базы для исчисления страховых взносов, установленную Правительством Российской Федерации в соответствии с пунктом 6 статьи 421 Кодекса, за расчетный (отчетный) период нарастающим итогом с начала расчетного периода, а также за первый, второй и третий месяц последних трех месяцев расчетного (отчетного) периода.

Приложение N 1

к Порядку заполнения формы расчета

по страховым взносам, утвержденному

приказом ФНС России

от _________ N ______

КОДЫ, ОПРЕДЕЛЯЮЩИЕ СПОСОБ И ВИД ПРЕДСТАВЛЕНИЯ РАСЧЕТА В НАЛОГОВЫЙ ОРГАН

КодНаименование
01На бумажном носителе (по почте)
02На бумажном носителе (лично)
04По телекоммуникационным каналам связи с ЭП
09На бумажном носителе с использованием штрих-кода (лично)
10На бумажном носителе с использованием штрих-кода (по почте)

Приложение N 2

к Порядку заполнения формы расчета

по страховым взносам, утвержденному

приказом ФНС России

от _________ N ______

КОДЫ ФОРМ РЕОРГАНИЗАЦИИ (ЛИКВИДАЦИИ) ОРГАНИЗАЦИИ, ЛИШЕНИЯ ПОЛНОМОЧИЙ (ЗАКРЫТИЯ) ОБОСОБЛЕННОГО ПОДРАЗДЕЛЕНИЯ

КодНаименование
1Преобразование
2Слияние
3Разделение
4Выделение
5Присоединение
6Разделение с одновременным присоединением
7Выделение с одновременным присоединением
9Лишение полномочий (закрытие) обособленного подразделения
0Ликвидация

Приложение N 3

к Порядку заполнения формы расчета

по страховым взносам, утвержденному

приказом ФНС России

от _________ N ______

КОДЫ, ОПРЕДЕЛЯЮЩИЕ РАСЧЕТНЫЙ (ОТЧЕТНЫЙ) ПЕРИОД

КодНаименование
21первый квартал
31полугодие
33девять месяцев
34год
51первый квартал при реорганизации (ликвидации) организации
52полугодие при реорганизации (ликвидации) организации
53девять месяцев при реорганизации (ликвидации) организации
83первый квартал при снятии с учета, в качестве индивидуального предпринимателя (главы крестьянского (фермерского) хозяйства)
84полугодие при снятии с учета, в качестве индивидуального предпринимателя (главы крестьянского (фермерского) хозяйства)
85девять месяцев при снятии с учета, в качестве индивидуального предпринимателя (главы крестьянского (фермерского) хозяйства)
86год при снятии с учета, в качестве индивидуального предпринимателя (главы крестьянского (фермерского) хозяйства)
90год при реорганизации (ликвидации) организации

Приложение N 4

к Порядку заполнения формы расчета

по страховым взносам, утвержденному

приказом ФНС России

от _________ N ______

КОДЫ МЕСТ ПРЕДСТАВЛЕНИЯ РАСЧЕТА В НАЛОГОВЫЙ ОРГАН

КодНаименование
112По месту жительства физического лица, не являющегося индивидуальным предпринимателем, иного лица, занимающегося частной практикой
120По месту жительства индивидуального предпринимателя
121По месту жительства адвоката, учредившего адвокатский кабинет
122По месту жительства нотариуса, занимающегося частной практикой
124По месту жительства члена (главы) крестьянского (фермерского) хозяйства
214По месту нахождения российской организации
217По месту учета правопреемника российской организации
222По месту учета российской организации по месту нахождения обособленного подразделения
240По месту нахождения юридического лица - (главы) крестьянского (фермерского) хозяйства
335По месту нахождения обособленного подразделения иностранной организации в Российской Федерации
350По месту учета международной организации в Российской Федерации

Приложение N 5

к Порядку заполнения формы расчета

по страховым взносам, утвержденному

приказом ФНС России

от _________ N ______

КОДЫ ТАРИФОВ ПЛАТЕЛЬЩИКА СТРАХОВЫХ ВЗНОСОВ

01Плательщики страховых взносов, применяющие основной тариф страховых взносов
06Плательщики страховых взносов, осуществляющие деятельность в области информационных технологий
07Плательщики страховых взносов, производящие выплаты и иные вознаграждения членам экипажей судов, зарегистрированных в Российском международном реестре судов, за исполнение трудовых обязанностей члена экипажа судна
10Плательщики страховых взносов - некоммерческие организации (за исключением государственных (муниципальных) учреждений), применяющие упрощенную систему налогообложения и осуществляющие в соответствии с учредительными документами деятельность в области социального обслуживания населения, научных исследований и разработок, образования, здравоохранения, культуры и искусства (деятельность театров, библиотек, музеев и архивов) и массового спорта (за исключением профессионального)
11Плательщики страховых взносов - благотворительные организации, применяющие упрощенную систему налогообложения
13Плательщики страховых взносов, получившие статус участников проекта по осуществлению исследований, разработок и коммерциализации их результатов в соответствии с Федеральным законом от 28 сентября 2010 года N 244-ФЗ "Об инновационном центре "Сколково" (Собрание законодательства Российской Федерации, 2010, N 40, ст. 4970; 2021, N 27, ст. 5160)
14Плательщики страховых взносов, получившие статус участника свободной экономической зоны в соответствии с Федеральным законом от 29 ноября 2014 года N 377-ФЗ "О развитии Республики Крым и города федерального значения Севастополя и свободной экономической зоне на территориях Республики Крым и города федерального значения Севастополя" (Собрание законодательства Российской Федерации, 2014, N 48, ст. 6658; 2022, N 11, ст. 1596)
15Плательщики страховых взносов, получившие статус резидента территории опережающего развития в соответствии с Федеральным законом от 29 декабря 2014 года N 473-ФЗ "О территориях опережающего развития в Российской Федерации" (Собрание законодательства Российской Федерации, 2015, N 1, ст. 26; 2022, N 29, ст. 5238)
16Плательщики страховых взносов, получившие статус резидента свободного порта Владивосток в соответствии с Федеральным законом от 13 июля 2015 года N 212-ФЗ "О свободном порте Владивосток" (Собрание законодательства Российской Федерации, 2015, N 29, ст. 4338; 2022, N 1, ст. 46)
17Плательщики страховых взносов - организации, включенные в единый реестр резидентов Особой экономической зоны в Калининградской области в соответствии с Федеральным законом от 10 января 2006 года N 16-ФЗ "Об Особой экономической зоне в Калининградской области и о внесении изменений в некоторые законодательные акты Российской Федерации" (Собрание законодательства Российской Федерации, 2006, N 3, ст. 280; 2018, N 31, ст. 4859)
18Плательщики страховых взносов - российские организации, осуществляющие производство и реализацию произведенной ими анимационной аудиовизуальной продукции независимо от вида договора и (или) оказание услуг (выполнение работ) по созданию анимационной аудиовизуальной продукции
19Плательщики страховых взносов, получившие статус участника специального административного района в соответствии с Федеральным законом от 3 августа 2018 года N 291-ФЗ "О специальных административных районах на территориях Калининградской области и Приморского края" (Собрание законодательства Российской Федерации, 2018, N 32, ст. 5084; 2022, N 29, ст. 5299), производящие выплаты и иные вознаграждения членам экипажей судов, зарегистрированных в Российском открытом реестре судов, за исполнение трудовых обязанностей члена экипажа судна
22Плательщики страховых взносов, которые включены в реестр организаций, осуществляющих деятельность в сфере радиоэлектронной промышленности
23Плательщики страховых взносов, получившие статус участников проекта в соответствии с Федеральным законом от 29 июля 2017 года N 216-ФЗ "Об инновационных научно-технологических центрах и о внесении изменений в отдельные законодательные акты Российской Федерации" (Собрание законодательства Российской Федерации, 2017, N 31, ст. 4765; 2021, N 27, ст. 5179)
24Плательщики страховых взносов, признаваемые субъектами малого или среднего предпринимательства в соответствии с Федеральным законом от 24 июля 2007 года N 209-ФЗ "О развитии малого и среднего предпринимательства в Российской Федерации", основным видом экономической деятельности которых является деятельность по представлению продуктов питания и напитков и среднесписочная численность работников которых превышает 250 человек
25Плательщики страховых взносов, зарегистрированные на территории Курильских островов
26Плательщики страховых взносов, производящие выплаты и иные вознаграждения в пользу обучающихся в профессиональных образовательных организациях, образовательных организациях высшего образования по очной форме обучения за деятельность, осуществляемую в студенческих отрядах (включенных в федеральный или региональный реестр молодежных и детских объединений, пользующихся государственной поддержкой) по трудовым договорам или по гражданско-правовым договорам, предметом которых являются выполнение работ и (или) оказание услуг
27Плательщики страховых взносов - организации, которые включены в реестр организаций, являющихся участниками промышленных кластеров, подтвердивших соответствие требованиям к промышленным кластерам и являющихся одновременно сторонами специальных инвестиционных контрактов, стороной которых является Российская Федерация, заключенных в соответствии со статьей 16 Федерального закона от 31.12.2014 N 488-ФЗ "О промышленной политике в Российской Федерации"
28Плательщики страховых взносов, получившие статус участника свободной экономической зоны на территориях Донецкой Народной Республики, Луганской Народной Республики, Запорожской области, Херсонской области и на прилегающих территориях в соответствии с Федеральным законом от 24.06.2023 N 266-ФЗ "О свободной экономической зоне на территориях Донецкой Народной Республики, Луганской Народной Республики, Запорожской области, Херсонской области и на прилегающих территориях"
29Плательщики страховых взносов - централизованные религиозные организации и религиозные организации, входящие в структуру централизованных религиозных организаций
30Плательщики страховых взносов, признаваемые субъектами малого или среднего предпринимательства в соответствии с Федеральным законом от 24 июля 2007 года N 209-ФЗ "О развитии малого и среднего предпринимательства в Российской Федерации", основным видом экономической деятельности которых является один из видов экономической деятельности раздела "Обрабатывающие производства" Общероссийского классификатора видов экономической деятельности по перечню, утверждаемому Правительством Российской Федерации
31Плательщики страховых взносов, получившие статус участников Военного инновационного технополиса "Эра" Министерства обороны Российской Федерации в соответствии с Федеральным законом от 14 июля 2022 года N 253-ФЗ "О Военном инновационном технополисе "Эра" Министерства обороны Российской Федерации и о внесении изменений в отдельные законодательные акты Российской Федерации"
32Плательщики страховых взносов, признаваемые субъектами малого или среднего предпринимательства в соответствии с Федеральным законом от 24 июля 2007 года N 209-ФЗ "О развитии малого и среднего предпринимательства в Российской Федерации", основным видом экономической деятельности которых является один из видов экономической деятельности по перечню, предусмотренному абзацем первым пункта 13.3 статьи 427 Кодекса

Приложение N 6

к Порядку заполнения формы расчета

по страховым взносам, утвержденному

приказом ФНС России

от _________ N ______

КОДЫ ВИДОВ ДОКУМЕНТОВ, УДОСТОВЕРЯЮЩИХ ЛИЧНОСТЬ ФИЗИЧЕСКОГО ЛИЦА

КодНаименование документа
21Паспорт гражданина Российской Федерации
03Свидетельство о рождении
07Военный билет
08Временное удостоверение, выданное взамен военного билета
10Паспорт иностранного гражданина
11Свидетельство о рассмотрении ходатайства о признании лица беженцем на территории Российской Федерации по существу
12Вид на жительство в Российской Федерации
13Удостоверение беженца
14Временное удостоверение личности гражданина Российской Федерации
15Разрешение на временное проживание в Российской Федерации
19Свидетельство о предоставлении временного убежища на территории Российской Федерации
23Свидетельство о рождении, выданное уполномоченным органом иностранного государства
24Удостоверение личности военнослужащего Российской Федерации
91Иные документы, признаваемые в соответствии с законодательством Российской Федерации или в соответствии с международными договорами Российской Федерации в качестве документов, удостоверяющих личность налогоплательщика)

Приложение N 7

к Порядку заполнения формы расчета

по страховым взносам, утвержденному

приказом ФНС России

от _________ N ______

КОДЫ КАТЕГОРИЙ ЗАСТРАХОВАННОГО ЛИЦА

КодНаименование
НРФизические лица, включая лиц, занятых на рабочем месте с особыми (тяжелыми и вредными) условиями труда, с выплат и вознаграждений, которым исчисляются страховые взносы по основному тарифу
ОДИТФизические лица, с выплат и вознаграждений, которым исчисляются страховые взносы организациями, осуществляющими деятельность в области информационных технологий
ИЦСФизические лица, с выплат и вознаграждений которым исчисляются страховые взносы организациями, получившими статус участников проекта по осуществлению исследований, разработок и коммерциализации их результатов в соответствии с Федеральным законом от 28 сентября 2010 года N 244-ФЗ "Об инновационном центре "Сколково" (в отношении части выплат, определяемой по итогам каждого календарного месяца как превышение над величиной полуторакратного минимального размера оплаты труда, установленного федеральным законом на начало расчетного периода)
АСБФизические лица, с выплат и вознаграждений которым исчисляются страховые взносы:
некоммерческими организациями (за исключением государственных (муниципальных) учреждений), применяющими упрощенную систему налогообложения и осуществляющими в соответствии с учредительными документами деятельность в области социального обслуживания населения, научных исследований и разработок, образования, здравоохранения, культуры и искусства (деятельность театров, библиотек, музеев и архивов) и массового спорта (за исключением профессионального);
благотворительными организациями, применяющими упрощенную систему налогообложения
ЧЭСФизические лица - члены экипажей судов, зарегистрированных в Российском международном реестре судов, получающие выплаты и иные вознаграждения за исполнение обязанностей члена экипажа судна
КРСФизические лица, с выплат и вознаграждений которым исчисляются страховые взносы плательщиками, получившими статус участника свободной экономической зоны в соответствии с Федеральным законом от 29 ноября 2014 года N 377-ФЗ "О развитии Республики Крым и города федерального значения Севастополя и свободной экономической зоне на территориях Республики Крым и города федерального значения Севастополя"
ТОРФизические лица, с выплат и вознаграждений которым исчисляются страховые взносы плательщиками, получившими статус резидента территории опережающего развития в Российской Федерации в соответствии с Федеральным законом от 29 декабря 2014 года N 473-ФЗ "О территориях опережающего развития в Российской Федерации"
СПВЛФизические лица, с выплат и вознаграждений которым исчисляются страховые взносы плательщиками, получившими статус резидента свободного порта Владивосток в соответствии с Федеральным законом от 13 июля 2015 года N 212-ФЗ "О свободном порте Владивосток"
КЛНФизические лица, с выплат и вознаграждений которым исчисляются страховые взносы плательщиками, включенными в единый реестр резидентов Особой экономической зоны в Калининградской области в соответствии с Федеральным законом от 10 января 2006 года N 16-ФЗ "Об Особой экономической зоне в Калининградской области и о внесении изменений в некоторые законодательные акты Российской Федерации"
АНМФизические лица, с выплат и вознаграждений которым исчисляются страховые взносы организациями, осуществляющими производство и реализацию произведенной ими анимационной аудиовизуальной продукции независимо от вида договора и (или) оказание услуг (выполнение работ) по созданию анимационной аудиовизуальной продукции
САРФизические лица, с выплат и вознаграждений которым за исполнение трудовых обязанностей члена экипажа судна, зарегистрированного в Российском открытом реестре судов, исчисляются страховые взносы плательщиками, получившими статус участника специального административного района в соответствии с Федеральным законом от 3 августа 2018 года N 291-ФЗ "О специальных административных районах на территориях Калининградской области и Приморского края"
ЭКБФизические лица, с выплат и вознаграждений которым исчисляются страховые взносы организациями, которые включены в реестр организаций, осуществляющих деятельность в сфере радиоэлектронной промышленности
ИНТЦФизические лица, с выплат и вознаграждений которым исчисляются страховые взносы организациями, получившими статус участников проекта в соответствии с Федеральным законом от 29 июля 2017 года N 216-ФЗ "Об инновационных научно-технологических центрах и о внесении изменений в отдельные законодательные акты Российской Федерации" (в отношении части выплат, определяемой по итогам каждого календарного месяца как превышение над величиной полуторакратного минимального размера оплаты труда, установленного федеральным законом на начало расчетного периода)
ОВЭДФизические лица, с выплат и вознаграждений которым исчисляются страховые взносы плательщиками страховых взносов, признаваемыми субъектами малого или среднего предпринимательства в соответствии с Федеральным законом от 24 июля 2007 года N 209-ФЗ "О развитии малого и среднего предпринимательства в Российской Федерации", основным видом экономической деятельности которых является деятельность по представлению продуктов питания и напитков и среднесписочная численность работников которых превышает 250 человек (в отношении части выплат, определяемой по итогам каждого календарного месяца как превышение над величиной полуторакратного минимального размера оплаты труда, установленного федеральным законом на начало расчетного периода)
ОСТФизические лица, с выплат и вознаграждений которым исчисляются страховые взносы организациями, зарегистрированными на территории Курильских островов
СТУДФизические лица, обучающиеся в профессиональных образовательных организациях, образовательных организациях высшего образования по очной форме обучения, получающие выплаты и иные вознаграждения за деятельность, осуществляемую в студенческих отрядах (включенных в федеральный или региональный реестр молодежных и детских объединений, пользующихся государственной поддержкой)
ПРОМФизические лица, с выплат и вознаграждений которым исчисляются страховые взносы организациями, которые включены в реестр организаций, являющихся участниками промышленных кластеров, подтвердивших соответствие требованиям к промышленным кластерам и являющихся одновременно сторонами специальных инвестиционных контрактов, стороной которых является Российская Федерация, заключенных в соответствии со статьей 16 Федерального закона от 31 декабря 2014 года N 488-ФЗ "О промышленной политике в Российской Федерации"
НТФизические лица, с выплат и вознаграждений которым исчисляются страховые взносы плательщиками, получившими статус участника свободной экономической зоны на территориях Донецкой Народной Республики, Луганской Народной Республики, Запорожской области, Херсонской области и на прилегающих территориях в соответствии с Федеральным законом от 24.06.2023 N 266-ФЗ "О свободной экономической зоне на территориях Донецкой Народной Республики, Луганской Народной Республики, Запорожской области, Херсонской области и на прилегающих территориях"
МДФизические лица, подлежащие в соответствии с международными договорами Российской Федерации обязательному пенсионному страхованию
ЦРОФизические лица, с выплат и вознаграждений которым исчисляются страховые взносы централизованными религиозными организациями и религиозными организациями, входящими в структуру централизованных религиозных организаций
ПОФизические лица, с выплат и вознаграждений которым исчисляются страховые взносы плательщиками страховых взносов, признаваемыми субъектами малого или среднего предпринимательства в соответствии с Федеральным законом от 24 июля 2007 года N 209-ФЗ "О развитии малого и среднего предпринимательства в Российской Федерации", основным видом экономической деятельности которых является один из видов экономической деятельности раздела "Обрабатывающие производства" Общероссийского классификатора видов экономической деятельности по перечню, утверждаемому Правительством Российской Федерации (в отношении части выплат, определяемой по итогам каждого календарного месяца как превышение над величиной полуторакратного минимального размера оплаты труда, установленного федеральным законом на начало расчетного периода)
ТЕХФизические лица, с выплат и вознаграждений которым исчисляются страховые взносы плательщиками, получившими статус участников Военного инновационного технополиса "Эра" Министерства обороны Российской Федерации в соответствии с Федеральным законом от 14 июля 2022 года N 253-ФЗ "О Военном инновационном технополисе "Эра" Министерства обороны Российской Федерации и о внесении изменений в отдельные законодательные акты Российской Федерации" (в отношении части выплат, определяемой по итогам каждого календарного месяца как превышение над величиной полуторакратного минимального размера оплаты труда, установленного федеральным законом на начало расчетного периода)
ПВФизические лица, с выплат и вознаграждений которым исчисляются страховые взносы плательщиками страховых взносов, признаваемыми субъектами малого или среднего предпринимательства в соответствии с Федеральным законом от 24 июля 2007 года N 209-ФЗ "О развитии малого и среднего предпринимательства в Российской Федерации", основным видом экономической деятельности которых является один из видов экономической деятельности по перечню, предусмотренному абзацем первым пункта 13.3 статьи 427 Кодекса (в отношении части выплат, определяемой по итогам каждого календарного месяца как превышение над величиной полуторакратного минимального размера оплаты труда, установленного федеральным законом на начало расчетного периода)
ВЖНРЗастрахованные лица из числа иностранных граждан или лиц без гражданства, временно проживающие на территории Российской Федерации, а также временно пребывающие на территории Российской Федерации иностранные граждане или лица без гражданства, которым предоставлено временное убежище в соответствии с Федеральным законом от 19 февраля 1993 года N 4528-1 "О беженцах" (Ведомости Съезда народных депутатов Российской Федерации и Верховного Совета Российской Федерации, 1993, N 12, ст. 425; Собрание законодательства Российской Федерации, 2022, N 29, ст. 5309)
ВЖИТЗастрахованные лица из числа иностранных граждан или лиц без гражданства, временно проживающие на территории Российской Федерации, а также временно пребывающие на территории Российской Федерации иностранные граждане или лица без гражданства, которым предоставлено временное убежище в соответствии с Федеральным законом от 19 февраля 1993 года N 4528-1 "О беженцах", с выплат и вознаграждений которым исчисляются страховые взносы организациями, осуществляющими деятельность в области информационных технологий
ВЖЦСЗастрахованные лица из числа иностранных граждан или лиц без гражданства, временно проживающие на территории Российской Федерации, а также временно пребывающие на территории Российской Федерации иностранные граждане или лица без гражданства, которым предоставлено временное убежище в соответствии с Федеральным законом от 19 февраля 1993 года N 4528-1 "О беженцах", с выплат и вознаграждений которым исчисляются страховые взносы организациями, получившими статус участников проекта по осуществлению исследований, разработок и коммерциализации их результатов в соответствии с Федеральным законом от 28.09.2010 N 244-ФЗ "Об инновационном центре "Сколково" (в отношении части выплат, определяемой по итогам каждого календарного месяца как превышение над величиной полуторакратного минимального размера оплаты труда, установленного федеральным законом на начало расчетного периода)
ВЖСБЗастрахованные лица из числа иностранных граждан или лиц без гражданства, временно проживающие на территории Российской Федерации, а также временно пребывающие на территории Российской Федерации иностранные граждане или лица без гражданства, которым предоставлено временное убежище в соответствии с Федеральным законом от 19 февраля 1993 года N 4528-1 "О беженцах", на выплаты и вознаграждения которым начисляются страховые взносы:
некоммерческими организациями (за исключением государственных (муниципальных) учреждений), применяющими упрощенную систему налогообложения и осуществляющими в соответствии с учредительными документами деятельность в области социального обслуживания населения, научных исследований и разработок, образования, здравоохранения, культуры и искусства (деятельность театров, библиотек, музеев и архивов) и массового спорта (за исключением профессионального);
благотворительными организациями, применяющими упрощенную систему налогообложения
ВЖЭСЗастрахованные лица из числа иностранных граждан или лиц без гражданства, временно проживающие на территории Российской Федерации, а также временно пребывающие на территории Российской Федерации иностранные граждане или лица без гражданства, которым предоставлено временное убежище в соответствии с Федеральным законом от 19 февраля 1993 года N 4528-1 "О беженцах", - члены экипажей судов, зарегистрированных в Российском международном реестре судов, получающие выплаты и иные вознаграждения за исполнение обязанностей члена экипажа судна
ВЖКСЗастрахованные лица из числа иностранных граждан или лиц без гражданства, временно проживающие на территории Российской Федерации, а также временно пребывающие на территории Российской Федерации иностранные граждане или лица без гражданства, которым предоставлено временное убежище в соответствии с Федеральным законом от 19 февраля 1993 года N 4528-1 "О беженцах", за которых уплачиваются страховые взносы плательщиками, которые получили статус участника свободной экономической зоны в соответствии с Федеральным законом от 29 ноября 2014 года N 377-ФЗ "О развитии Республики Крым и города федерального значения Севастополя и свободной экономической зоне на территориях Республики Крым и города федерального значения Севастополя"
ВЖТРЗастрахованные лица из числа иностранных граждан или лиц без гражданства, временно проживающие на территории Российской Федерации, а также временно пребывающие на территории Российской Федерации иностранные граждане или лица без гражданства, которым предоставлено временное убежище в соответствии с Федеральным законом от 19 февраля 1993 года N 4528-1 "О беженцах", за которых уплачиваются страховые взносы плательщиками, получившими статус резидента территории опережающего развития в Российской Федерации в соответствии с Федеральным законом от 29 декабря 2014 года N 473-ФЗ "О территориях опережающего развития в Российской Федерации"
ВЖВЛЗастрахованные лица из числа иностранных граждан или лиц без гражданства, временно проживающие на территории Российской Федерации, а также временно пребывающие на территории Российской Федерации иностранные граждане или лица без гражданства, которым предоставлено временное убежище в соответствии с Федеральным законом от 19 февраля 1993 года N 4528-1 "О беженцах", за которых уплачиваются страховые взносы плательщиками, получившими статус резидента свободного порта Владивосток в соответствии с Федеральным законом от 13 июля 2015 года N 212-ФЗ "О свободном порте Владивосток"
ВЖКЛЗастрахованные лица из числа иностранных граждан или лиц без гражданства, временно проживающие на территории Российской Федерации, а также временно пребывающие на территории Российской Федерации иностранные граждане или лица без гражданства, которым предоставлено временное убежище в соответствии с Федеральным законом от 19 февраля 1993 года N 4528-1 "О беженцах", за которых уплачиваются страховые взносы плательщиками, включенными в единый реестр резидентов Особой экономической зоны в Калининградской области в соответствии с Федеральным законом от 10 января 2006 года N 16-ФЗ "Об Особой экономической зоне в Калининградской области и о внесении изменений в некоторые законодательные акты Российской Федерации"
ВЖАНЗастрахованные лица из числа иностранных граждан или лиц без гражданства, временно проживающие на территории Российской Федерации, а также временно пребывающие на территории Российской Федерации иностранные граждане или лица без гражданства, которым предоставлено временное убежище в соответствии с Федеральным законом от 19 февраля 1993 года N 4528-1 "О беженцах", за которых уплачиваются страховые взносы организациями, осуществляющими производство и реализацию произведенной ими анимационной аудиовизуальной продукции независимо от вида договора и (или) оказание услуг (выполнение работ) по созданию анимационной аудиовизуальной продукции
ВЖАРЗастрахованные лица из числа иностранных граждан или лиц без гражданства, временно проживающие на территории Российской Федерации, а также временно пребывающие на территории Российской Федерации иностранные граждане или лица без гражданства, которым предоставлено временное убежище в соответствии с Федеральным законом от 19 февраля 1993 года N 4528-1 "О беженцах", с выплат и вознаграждений которым за исполнение обязанностей члена экипажа судна, зарегистрированного в Российском открытом реестре судов, исчисляются страховые взносы плательщиками, получившими статус участника специального административного района в соответствии с Федеральным законом от 3 августа 2018 года N 291-ФЗ "О специальных административных районах на территориях Калининградской области и Приморского края"
ВЖЭКЗастрахованные лица из числа иностранных граждан или лиц без гражданства, временно проживающие на территории Российской Федерации, а также временно пребывающие на территории Российской Федерации иностранные граждане или лица без гражданства, которым предоставлено временное убежище в соответствии с Федеральным законом от 19 февраля 1993 года N 4528-1 "О беженцах", с выплат и вознаграждений которым исчисляются страховые взносы организациями, которые включены в реестр организаций, осуществляющих деятельность в сфере радиоэлектронной промышленности
ВЖТЦЗастрахованные лица из числа иностранных граждан или лиц без гражданства, временно проживающие на территории Российской Федерации, а также временно пребывающие на территории Российской Федерации иностранные граждане или лица без гражданства, которым предоставлено временное убежище в соответствии с Федеральным законом от 19 февраля 1993 года N 4528-1 "О беженцах", с выплат и вознаграждений которым исчисляются страховые взносы организациями, получившими статус участников проекта в соответствии с Федеральным законом от 29 июля 2017 года N 216-ФЗ "Об инновационных научно-технологических центрах и о внесении изменений в отдельные законодательные акты Российской Федерации" (в отношении части выплат, определяемой по итогам каждого календарного месяца как превышение над величиной полуторакратного минимального размера оплаты труда, установленного федеральным законом на начало расчетного периода)
ВЖОВЗастрахованные лица из числа иностранных граждан или лиц без гражданства, временно проживающие на территории Российской Федерации, а также временно пребывающие на территории Российской Федерации иностранные граждане или лица без гражданства, которым предоставлено временное убежище в соответствии с Федеральным законом от 19 февраля 1993 года N 4528-1 "О беженцах", с выплат и вознаграждений которым исчисляются страховые взносы плательщиками страховых взносов, признаваемыми субъектами малого или среднего предпринимательства в соответствии с Федеральным законом от 24 июля 2007 года N 209-ФЗ "О развитии малого и среднего предпринимательства в Российской Федерации", основным видом экономической деятельности которых является деятельность по представлению продуктов питания и напитков и среднесписочная численность работников которых превышает 250 человек (в отношении части выплат, определяемой по итогам каждого календарного месяца как превышение над величиной полуторакратного минимального размера оплаты труда, установленного федеральным законом на начало расчетного периода)
ВЖОСЗастрахованные лица из числа иностранных граждан или лиц без гражданства, временно проживающие на территории Российской Федерации, а также временно пребывающие на территории Российской Федерации иностранные граждане или лица без гражданства, которым предоставлено временное убежище в соответствии с Федеральным законом от 19 февраля 1993 года N 4528-1 "О беженцах", с выплат и вознаграждений которым исчисляются страховые взносы организациями, зарегистрированными на территории Курильских островов
ВЖСТЗастрахованные лица из числа иностранных граждан или лиц без гражданства, временно проживающие на территории Российской Федерации, а также временно пребывающие на территории Российской Федерации иностранные граждане или лица без гражданства, которым предоставлено временное убежище в соответствии с Федеральным законом от 19 февраля 1993 года N 4528-1 "О беженцах", обучающиеся в профессиональных образовательных организациях, образовательных организациях высшего образования по очной форме обучения, получающие выплаты и иные вознаграждения за деятельность, осуществляемую в студенческих отрядах (включенных в федеральный или региональный реестр молодежных и детских объединений, пользующихся государственной поддержкой)
ВЖПРЗастрахованные в системе обязательного пенсионного страхования лица из числа иностранных граждан или лиц без гражданства, временно проживающие на территории Российской Федерации, а также временно пребывающие на территории Российской Федерации иностранные граждане или лица без гражданства, которым предоставлено временное убежище в соответствии с Федеральным законом от 19.02.1993 N 4528-1 "О беженцах", с выплат и вознаграждений которым исчисляются страховые взносы организациями, которые включены в реестр организаций, являющихся участниками промышленных кластеров, подтвердивших соответствие требованиям к промышленным кластерам и являющихся одновременно сторонами специальных инвестиционных контрактов, стороной которых является Российская Федерация, заключенных в соответствии со статьей 16 Федерального закона от 31.12.2014 N 488-ФЗ "О промышленной политике в Российской Федерации"
ВЖНТЗастрахованные в системе обязательного пенсионного страхования лица из числа иностранных граждан или лиц без гражданства, временно проживающие на территории Российской Федерации, а также временно пребывающие на территории Российской Федерации иностранные граждане или лица без гражданства, которым предоставлено временное убежище в соответствии с Федеральным законом от 19.02.1993 N 4528-1 "О беженцах", с выплат и вознаграждений которым исчисляются страховые взносы плательщиками, получившими статус участника свободной экономической зоны на территориях Донецкой Народной Республики, Луганской Народной Республики, Запорожской области, Херсонской области и на прилегающих территориях в соответствии с Федеральным законом от 24.06.2023 N 266-ФЗ "О свободной экономической зоне на территориях Донецкой Народной Республики, Луганской Народной Республики, Запорожской области, Херсонской области и на прилегающих территориях"
ВЖЦРЗастрахованные в системе обязательного пенсионного страхования лица из числа иностранных граждан или лиц без гражданства, временно проживающие на территории Российской Федерации, а также временно пребывающие на территории Российской Федерации иностранные граждане или лица без гражданства, которым предоставлено временное убежище в соответствии с Федеральным законом от 19.02.1993 N 4528-1 "О беженцах", с выплат и вознаграждений которым исчисляются страховые взносы централизованными религиозными организациями и религиозными организациями, входящими в структуру централизованных религиозных организаций
ВЖПОЗастрахованные лица из числа иностранных граждан или лиц без гражданства, временно проживающие на территории Российской Федерации, а также временно пребывающие на территории Российской Федерации иностранные граждане или лица без гражданства, которым предоставлено временное убежище в соответствии с Федеральным законом от 19 февраля 1993 года N 4528-1 "О беженцах", с выплат и вознаграждений которым исчисляются страховые взносы плательщиками страховых взносов, признаваемыми субъектами малого или среднего предпринимательства в соответствии с Федеральным законом от 24 июля 2007 года N 209-ФЗ "О развитии малого и среднего предпринимательства в Российской Федерации", основным видом экономической деятельности которых является один из видов экономической деятельности раздела "Обрабатывающие производства" Общероссийского классификатора видов экономической деятельности по перечню, утверждаемому Правительством Российской Федерации (в отношении части выплат, определяемой по итогам каждого календарного месяца как превышение над величиной полуторакратного минимального размера оплаты труда, установленного федеральным законом на начало расчетного периода)
ВЖТХЗастрахованные в системе обязательного пенсионного страхования лица из числа иностранных граждан или лиц без гражданства, временно проживающие на территории Российской Федерации, а также временно пребывающие на территории Российской Федерации иностранные граждане или лица без гражданства, которым предоставлено временное убежище в соответствии с Федеральным законом от 19 февраля 1993 года N 4528-1 "О беженцах", с выплат и вознаграждений которым исчисляются страховые взносы плательщиками, получившими статус участников Военного инновационного технополиса "Эра" Министерства обороны Российской Федерации в соответствии с Федеральным законом от 14 июля 2022 года N 253-ФЗ "О Военном инновационном технополисе "Эра" Министерства обороны Российской Федерации и о внесении изменений в отдельные законодательные акты Российской Федерации" (в отношении части выплат, определяемой по итогам каждого календарного месяца как превышение над величиной полуторакратного минимального размера оплаты труда, установленного федеральным законом на начало расчетного периода)
ВЖПВЗастрахованные лица из числа иностранных граждан или лиц без гражданства, временно проживающие на территории Российской Федерации, а также временно пребывающие на территории Российской Федерации иностранные граждане или лица без гражданства, которым предоставлено временное убежище в соответствии с Федеральным законом от 19 февраля 1993 года N 4528-1 "О беженцах", с выплат и вознаграждений которым исчисляются страховые взносы плательщиками страховых взносов, признаваемыми субъектами малого или среднего предпринимательства в соответствии с Федеральным законом от 24 июля 2007 года N 209-ФЗ "О развитии малого и среднего предпринимательства в Российской Федерации", основным видом экономической деятельности которых является один из видов экономической деятельности по перечню, предусмотренному абзацем первым пункта 13.3 статьи 427 Кодекса (в отношении части выплат, определяемой по итогам каждого календарного месяца как превышение над величиной полуторакратного минимального размера оплаты труда, установленного федеральным законом на начало расчетного периода)
ВПНРИностранные граждане или лица без гражданства (за исключением высококвалифицированных специалистов в соответствии с Федеральным законом от 25 июля 2002 года N 115-ФЗ "О правовом положении иностранных граждан в Российской Федерации", временно пребывающие на территории Российской Федерации, с выплат и вознаграждений которым исчисляются страховые взносы
ВПИТИностранные граждане или лица без гражданства (за исключением высококвалифицированных специалистов в соответствии с Федеральным законом от 25 июля 2002 года N 115-ФЗ "О правовом положении иностранных граждан в Российской Федерации"), временно пребывающие на территории Российской Федерации, с выплат и вознаграждений которым исчисляются страховые взносы организациями, осуществляющими деятельность в области информационных технологий
ВПЦСИностранные граждане или лица без гражданства (за исключением высококвалифицированных специалистов в соответствии с Федеральным законом от 25 июля 2002 года N 115-ФЗ "О правовом положении иностранных граждан в Российской Федерации"), временно пребывающие на территории Российской Федерации, с выплат и вознаграждений которым исчисляются страховые взносы организациями, получившими статус участников проекта по осуществлению исследований, разработок и коммерциализации их результатов в соответствии с Федеральным законом от 28 сентября 2010 года N 244-ФЗ "Об инновационном центре "Сколково" (в отношении части выплат, определяемой по итогам каждого календарного месяца как превышение над величиной полуторакратного минимального размера оплаты труда, установленного федеральным законом на начало расчетного периода)
ВПСБИностранные граждане или лица без гражданства (за исключением высококвалифицированных специалистов в соответствии с Федеральным законом от 25 июля 2002 года N 115-ФЗ "О правовом положении иностранных граждан в Российской Федерации"), временно пребывающие на территории Российской Федерации с выплат и вознаграждений которым исчисляются страховые взносы:
некоммерческими организациями (за исключением государственных (муниципальных) учреждений), применяющими упрощенную систему налогообложения и осуществляющими в соответствии с учредительными документами деятельность в области социального обслуживания населения, научных исследований и разработок, образования, здравоохранения, культуры и искусства (деятельность театров, библиотек, музеев и архивов) и массового спорта (за исключением профессионального);
благотворительными организациями, применяющими упрощенную систему налогообложения
ВПЭСИностранные граждане или лица без гражданства (за исключением высококвалифицированных специалистов в соответствии с Федеральным законом от 25 июля 2002 года N 115-ФЗ "О правовом положении иностранных граждан в Российской Федерации"), временно пребывающие на территории Российской Федерации - члены экипажей судов, зарегистрированных в Российском международном реестре судов, получающие выплаты и иные вознаграждения за исполнение обязанностей члена экипажа судна
ВПКСИностранные граждане или лица без гражданства (за исключением высококвалифицированных специалистов в соответствии с Федеральным законом от 25 июля 2002 года N 115-ФЗ "О правовом положении иностранных граждан в Российской Федерации"), временно пребывающие на территории Российской Федерации, с выплат и вознаграждений которым исчисляются страховые взносы плательщиками, которые получили статус участника свободной экономической зоны в соответствии с Федеральным законом от 29 ноября 2014 года N 377-ФЗ "О развитии Республики Крым и города федерального значения Севастополя и свободной экономической зоне на территориях Республики Крым и города федерального значения Севастополя"
ВПТРИностранные граждане или лица без гражданства (за исключением высококвалифицированных специалистов в соответствии с Федеральным законом от 25 июля 2002 года N 115-ФЗ "О правовом положении иностранных граждан в Российской Федерации"), временно пребывающие на территории Российской Федерации, с выплат и вознаграждений которым исчисляются страховые взносы плательщиками, получившими статус резидента территории опережающего развития в Российской Федерации в соответствии с Федеральным законом от 29 декабря 2014 года N 473-ФЗ "О территориях опережающего развития в Российской Федерации"
ВПВЛИностранные граждане или лица без гражданства (за исключением высококвалифицированных специалистов в соответствии с Федеральным законом от 25 июля 2002 года N 115-ФЗ "О правовом положении иностранных граждан в Российской Федерации"), временно пребывающие на территории Российской Федерации, с выплат и вознаграждений которым исчисляются страховые взносы плательщиками, получившими статус резидента свободного порта Владивосток в соответствии с Федеральным законом от 13 июля 2015 года N 212-ФЗ "О свободном порте Владивосток"
ВПКЛИностранные граждане или лица без гражданства (за исключением высококвалифицированных специалистов в соответствии с Федеральным законом от 25 июля 2002 года N 115-ФЗ "О правовом положении иностранных граждан в Российской Федерации"), временно пребывающие на территории Российской Федерации, с выплат и вознаграждений которым исчисляются страховые взносы плательщиками, включенными в единый реестр резидентов Особой экономической зоны в Калининградской области в соответствии с Федеральным законом от 10 января 2006 года N 16-ФЗ "Об Особой экономической зоне в Калининградской области и о внесении изменений в некоторые законодательные акты Российской Федерации"
ВПАНИностранные граждане или лица без гражданства (за исключением высококвалифицированных специалистов в соответствии с Федеральным законом от 25 июля 2002 года N 115-ФЗ "О правовом положении иностранных граждан в Российской Федерации"), временно пребывающие на территории Российской Федерации, с выплат и вознаграждений которым исчисляются страховые взносы организациями, осуществляющими производство и реализацию произведенной ими анимационной аудиовизуальной продукции независимо от вида договора и (или) оказание услуг (выполнение работ) по созданию анимационной аудиовизуальной продукции
ВПАРИностранные граждане или лица без гражданства (за исключением высококвалифицированных специалистов в соответствии с Федеральным законом от 25 июля 2002 года N 115-ФЗ "О правовом положении иностранных граждан в Российской Федерации"), временно пребывающие на территории Российской Федерации", с выплат и вознаграждений которым за исполнение обязанностей члена экипажа судна, зарегистрированного в Российском открытом реестре судов исчисляются страховые взносы плательщиками, получившими статус участника специального административного района в соответствии с Федеральным законом от 3 августа 2018 года N 291-ФЗ "О специальных административных районах на территориях Калининградской области и Приморского края"
ВПЭКИностранные граждане или лица без гражданства (за исключением высококвалифицированных специалистов в соответствии с Федеральным законом от 25 июля 2002 года N 115-ФЗ "О правовом положении иностранных граждан в Российской Федерации"), временно пребывающие на территории Российской Федерации", с выплат и вознаграждений которым исчисляются страховые взносы организациями, которые включены в реестр организаций, осуществляющих деятельность в сфере радиоэлектронной промышленности
ВПТЦИностранные граждане или лица без гражданства (за исключением высококвалифицированных специалистов в соответствии с Федеральным законом от 25 июля 2002 года N 115-ФЗ "О правовом положении иностранных граждан в Российской Федерации"), временно пребывающие на территории Российской Федерации". с выплат и вознаграждений которым исчисляются страховые взносы организациями, получившими статус участников проекта в соответствии с Федеральным законом от 29 июля 2017 года N 216-ФЗ "Об инновационных научно-технологических центрах и о внесении изменений в отдельные законодательные акты Российской Федерации" (в отношении части выплат, определяемой по итогам каждого календарного месяца как превышение над величиной полуторакратного минимального размера оплаты труда, установленного федеральным законом на начало расчетного периода)
ВПОВИностранные граждане или лица без гражданства (за исключением высококвалифицированных специалистов в соответствии с Федеральным законом от 25 июля 2002 года N 115-ФЗ "О правовом положении иностранных граждан в Российской Федерации"), временно пребывающие на территории Российской Федерации", с выплат и вознаграждений которым исчисляются страховые взносы плательщиками страховых взносов, признаваемыми субъектами малого или среднего предпринимательства в соответствии с Федеральным законом от 24 июля 2007 года N 209-ФЗ "О развитии малого и среднего предпринимательства в Российской Федерации", основным видом экономической деятельности которых является деятельность по представлению продуктов питания и напитков и среднесписочная численность работников которых превышает 250 человек (в отношении части выплат, определяемой по итогам каждого календарного месяца как превышение над величиной полуторакратного минимального размера оплаты труда, установленного федеральным законом на начало расчетного периода)
ВПОСИностранные граждане или лица без гражданства (за исключением высококвалифицированных специалистов в соответствии с Федеральным законом от 25 июля 2002 года N 115-ФЗ "О правовом положении иностранных граждан в Российской Федерации"), временно пребывающие на территории Российской Федерации", с выплат и вознаграждений которым исчисляются страховые взносы организациями, зарегистрированными на территории Курильских островов.
ВПСТИностранные граждане или лица без гражданства (за исключением высококвалифицированных специалистов в соответствии с Федеральным законом от 25 июля 2002 года N 115-ФЗ "О правовом положении иностранных граждан в Российской Федерации"), временно пребывающие на территории Российской Федерации, обучающиеся в профессиональных образовательных организациях, образовательных организациях высшего образования по очной форме обучения, получающие выплаты и иные вознаграждения за деятельность, осуществляемую в студенческих отрядах (включенных в федеральный или региональный реестр молодежных и детских объединений, пользующихся государственной поддержкой)
ВППРИностранные граждане или лица без гражданства (за исключением высококвалифицированных специалистов в соответствии с Федеральным законом от 25.07.2002 N 115-ФЗ "О правовом положении иностранных граждан в Российской Федерации"), временно пребывающие на территории Российской Федерации", с выплат и вознаграждений которым исчисляются страховые взносы организациями, которые включены в реестр организаций, являющихся участниками промышленных кластеров, подтвердивших соответствие требованиям к промышленным кластерам и являющихся одновременно сторонами специальных инвестиционных контрактов, стороной которых является Российская Федерация, заключенных в соответствии со статьей 16 Федерального закона от 31.12.2014 N 488-ФЗ "О промышленной политике в Российской Федерации"
ВПНТИностранные граждане или лица без гражданства (за исключением высококвалифицированных специалистов в соответствии с Федеральным законом от 25.07.2002 N 115-ФЗ "О правовом положении иностранных граждан в Российской Федерации"), временно пребывающие на территории Российской Федерации", с выплат и вознаграждений которым исчисляются страховые взносы плательщиками, получившими статус участника свободной экономической зоны на территориях Донецкой Народной Республики, Луганской Народной Республики, Запорожской области, Херсонской области и на прилегающих территориях в соответствии с Федеральным законом от 24.06.2023 N 266-ФЗ "О свободной экономической зоне на территориях Донецкой Народной Республики, Луганской Народной Республики, Запорожской области, Херсонской области и на прилегающих территориях"
ВПЦРИностранные граждане или лица без гражданства (за исключением высококвалифицированных специалистов в соответствии с Федеральным законом от 25.07.2002 N 115-ФЗ "О правовом положении иностранных граждан в Российской Федерации"), временно пребывающие на территории Российской Федерации", с выплат и вознаграждений которым исчисляются страховые взносы централизованными религиозными организациями и религиозными организациями, входящими в структуру централизованных религиозных организаций
ВППОИностранные граждане или лица без гражданства (за исключением высококвалифицированных специалистов в соответствии с Федеральным законом от 25 июля 2002 года N 115-ФЗ "О правовом положении иностранных граждан в Российской Федерации"), временно пребывающие на территории Российской Федерации", с выплат и вознаграждений которым исчисляются страховые взносы плательщиками страховых взносов, признаваемыми субъектами малого или среднего предпринимательства в соответствии с Федеральным законом от 24 июля 2007 года N 209-ФЗ "О развитии малого и среднего предпринимательства в Российской Федерации", основным видом экономической деятельности которых является один из видов экономической деятельности раздела "Обрабатывающие производства" Общероссийского классификатора видов экономической деятельности по перечню, утверждаемому Правительством Российской Федерации (в отношении части выплат, определяемой по итогам каждого календарного месяца как превышение над величиной полуторакратного минимального размера оплаты труда, установленного федеральным законом на начало расчетного периода)
ВПТХИностранные граждане или лица без гражданства (за исключением высококвалифицированных специалистов в соответствии с Федеральным законом от 25 июля 2002 года N 115-ФЗ "О правовом положении иностранных граждан в Российской Федерации"), временно пребывающие на территории Российской Федерации", с выплат и вознаграждений которым исчисляются страховые взносы плательщиками, получившими статус участников Военного инновационного технополиса "Эра" Министерства обороны Российской Федерации в соответствии с Федеральным законом от 14 июля 2022 года N 253-ФЗ "О Военном инновационном технополисе "Эра" Министерства обороны Российской Федерации и о внесении изменений в отдельные законодательные акты Российской Федерации" (в отношении части выплат, определяемой по итогам каждого календарного месяца как превышение над величиной полуторакратного минимального размера оплаты труда, установленного федеральным законом на начало расчетного периода)
ВППВИностранные граждане или лица без гражданства (за исключением высококвалифицированных специалистов в соответствии с Федеральным законом от 25 июля 2002 года N 115-ФЗ "О правовом положении иностранных граждан в Российской Федерации"), временно пребывающие на территории Российской Федерации", с выплат и вознаграждений которым исчисляются страховые взносы плательщиками страховых взносов, признаваемыми субъектами малого или среднего предпринимательства в соответствии с Федеральным законом от 24 июля 2007 года N 209-ФЗ "О развитии малого и среднего предпринимательства в Российской Федерации", основным видом экономической деятельности которых является один из видов экономической деятельности по перечню, предусмотренному абзацем первым пункта 13.3 статьи 427 Кодекса (в отношении части выплат, определяемой по итогам каждого календарного месяца как превышение над величиной полуторакратного минимального размера оплаты труда, установленного федеральным законом на начало расчетного периода)
НВФизические лица, в пользу которых выплаты и иные вознаграждения не начислялись

Приложение N 8

к Порядку заполнения формы расчета

по страховым взносам, утвержденному

приказом ФНС России

от _________ N ______

КОДЫ ЗАСТРАХОВАННОГО ЛИЦА

КодНаименование
110Физические лица, занятые на видах работ, указанных в пункте 1 части 1 статьи 30 Федерального закона от 28 декабря 2013 года N 400-ФЗ "О страховых пенсиях" в отношении выплат и иных вознаграждений которых применен дополнительный тариф, указанный в пункте 1 статьи 428 Кодекса
120Физические лица, занятые на видах работ, указанных в пунктах 2 - 18 части 1 статьи 30 Федерального закона от 28 декабря 2013 года N 400-ФЗ "О страховых пенсиях", в отношении выплат и иных вознаграждений которых применен дополнительный тариф, указанный в пункте 2 статьи 428 Кодекса
131Физические лица, занятые на видах работ, указанных в пункте 1 части 1 статьи 30 Федерального закона от 28 декабря 2013 года N 400-ФЗ "О страховых пенсиях", в отношении выплат и иных вознаграждений которых применен дополнительный тариф, указанный в пункте 3 статьи 428 Кодекса, при установлении класса условий труда - вредный, подкласса условий труда - 3.1
132Физические лица, занятые на видах работ, указанных в пункте 1 части 1 статьи 30 Федерального закона от 28 декабря 2013 года N 400-ФЗ "О страховых пенсиях", в отношении выплат и иных вознаграждений которых применен дополнительный тариф, указанный в пункте 3 статьи 428 Кодекса, при установлении класса условий труда - вредный, подкласса условий труда - 3.2
133Физические лица, занятые на видах работ, указанных в пункте 1 части 1 статьи 30 Федерального закона от 28 декабря 2013 года N 400-ФЗ "О страховых пенсиях", в отношении выплат и иных вознаграждений которых применен дополнительный тариф, указанный в пункте 3 статьи 428 Кодекса, при установлении класса условий труда - вредный, подкласса условий труда - 3.3
134Физические лица, занятые на видах работ, указанных в пункте 1 части 1 статьи 30 Федерального закона от 28 декабря 2013 года N 400-ФЗ "О страховых пенсиях", в отношении выплат и иных вознаграждений которых применен дополнительный тариф, указанный в пункте 3 статьи 428 Кодекса, при установлении класса условий труда - вредный, подкласса условий труда - 3.4
140Физические лица, занятые на видах работ, указанных в пункте 1 части 1 статьи 30 Федерального закона от 28 декабря 2013 года N 400-ФЗ "О страховых пенсиях", в отношении выплат и иных вознаграждений которых применен дополнительный тариф, указанный в пункте 3 статьи 428 Кодекса, при установлении класса условий труда - опасный, подкласса условий труда - 4
231Физические лица, занятые на видах работ, указанных в пунктах 2 - 18 части 1 статьи 30 Федерального закона от 28 декабря 2013 года N 400-ФЗ "О страховых пенсиях", в отношении выплат и иных вознаграждений которых применен дополнительный тариф, указанный в пункте 3 статьи 428 Кодекса, при установлении класса условий труда - вредный, подкласса условий труда - 3.1
232Физические лица, занятые на видах работ, указанных в пунктах 2 - 18 части 1 статьи 30 Федерального закона от 28 декабря 2013 года N 400-ФЗ "О страховых пенсиях", в отношении выплат и иных вознаграждений которых применен дополнительный тариф, указанный в пункте 3 статьи 428 Кодекса, при установлении класса условий труда - вредный, подкласса условий труда - 3.2
233Физические лица, занятые на видах работ, указанных в пунктах 2 - 18 части 1 статьи 30 Федерального закона от 28 декабря 2013 года N 400-ФЗ "О страховых пенсиях", в отношении выплат и иных вознаграждений которых применен дополнительный тариф, указанный в пункте 3 статьи 428 Кодекса, при установлении класса условий труда - вредный, подкласса условий труда - 3.3
234Физические лица, занятые на видах работ, указанных в пунктах 2 - 18 части 1 статьи 30 Федерального закона от 28 декабря 2013 года N 400-ФЗ "О страховых пенсиях", в отношении выплат и иных вознаграждений которых применен дополнительный тариф, указанный в пункте 3 статьи 428 Кодекса, при установлении класса условий труда - вредный, подкласса условий труда - 3.4
240Физические лица, занятые на видах работ, указанных в пунктах 2 - 18 части 1 статьи 30 Федерального закона от 28 декабря 2013 года N 400-ФЗ "О страховых пенсиях", в отношении выплат и иных вознаграждений которых применен дополнительный тариф, указанный в пункте 3 статьи 428 Кодекса, при установлении класса условий труда - опасный, подкласса условий труда - 4

Приложение N 9

к Порядку заполнения формы расчета

по страховым взносам, утвержденному

приказом ФНС России

от _________ N ______

КОДЫ ПЕРИОДОВ ОСВОБОЖДЕНИЯ ОТ УПЛАТЫ СТРАХОВЫХ ВЗНОСОВ

01Период прохождения военной службы, а также другой приравненной к ней службы, предусмотренной Законом Российской Федерации от 12 февраля 1993 года N 4468-1 "О пенсионном обеспечении лиц, проходивших военную службу, службу в органах внутренних дел, Государственной противопожарной службе, органах по контролю за оборотом наркотических средств и психотропных веществ, учреждениях и органах уголовно-исполнительной системы, войсках национальной гвардии Российской Федерации, органах принудительного исполнения Российской Федерации, и их семей" (в части военной службы по призыву), период пребывания в добровольческом формировании, предусмотренном Федеральным законом от 31 мая 1996 года N 61-ФЗ "Об обороне", периоды прохождения военной службы по контракту, заключенному в соответствии с пунктом 7 статьи 38 Федерального закона от 28 марта 1998 года N 53-ФЗ "О воинской обязанности и военной службе"
02Период ухода одного из родителей за каждым ребенком до достижения им возраста полутора лет, но не более шести лет в общей сложности
03Период содержания под стражей лиц, необоснованно привлеченных к уголовной ответственности, необоснованно репрессированных и впоследствии реабилитированных, и период отбывания наказания этими лицами в местах лишения свободы и ссылке
04Период ухода, осуществляемого трудоспособным лицом за инвалидом I группы, ребенком-инвалидом или за лицом, достигшим возраста 80 лет
05Период проживания супругов военнослужащих, проходящих военную службу по контракту, вместе с супругами в местностях, где они не могли трудиться в связи с отсутствием возможности трудоустройства, но не более пяти лет в общей сложности
06Период проживания за границей супругов работников, направленных в дипломатические представительства и консульские учреждения Российской Федерации, постоянные представительства Российской Федерации при международных организациях, торговые представительства Российской Федерации в иностранных государствах, представительства федеральных органов исполнительной власти, государственных органов при федеральных органах исполнительной власти либо в качестве представителей этих органов за рубежом, а также в представительства государственных учреждений Российской Федерации (государственных органов и государственных учреждений СССР) за границей и международные организации, перечень которых утверждается Правительством Российской Федерации, но не более пяти лет в общей сложности