Приказ ФНС РФ от 18.12.2025 N ЕД-7-3/1227@

"О внесении изменений в приложения к приказу Федеральной налоговой службы от 05.11.2024 N ЕД-7-3/989@"
Редакция от 18.12.2025 — Вступит в силу с 29.03.2026

Данный документ вступает в силу (с 29.03.2026) по истечении двух месяцев со дня его официального опубликования и применяется начиная с представления налоговой декларации по налогу на добавленную стоимость за 1 квартал 2026 года (пункт 2).


Зарегистрировано в Минюсте России 28 января 2026 г. N 85109


ФЕДЕРАЛЬНАЯ НАЛОГОВАЯ СЛУЖБА

ПРИКАЗ

от 18 декабря 2025 г. N ЕД-7-3/1227@

О ВНЕСЕНИИ ИЗМЕНЕНИЙ В ПРИЛОЖЕНИЯ К ПРИКАЗУ ФЕДЕРАЛЬНОЙ НАЛОГОВОЙ СЛУЖБЫ ОТ 05.11.2024 N ЕД-7-3/989@

В соответствии с абзацем первым пункта 7 статьи 80 части первой Налогового кодекса Российской Федерации, абзацем четвертым пункта 5.1 статьи 174 части второй Налогового кодекса Российской Федерации, абзацем первым пункта 1, подпунктом 5.9.36 пункта 5 Положения о Федеральной налоговой службе, утвержденного постановлением Правительства Российской Федерации от 30.09.2004 N 506, в целях реализации положений главы 21 "Налог на добавленную стоимость" части второй Налогового кодекса Российской Федерации и в связи с принятием федеральных законов от 17.11.2025 N 417-ФЗ "О внесении изменений в статью 149 части второй Налогового кодекса Российской Федерации" и от 28.11.2025 N 425-ФЗ "О внесении изменений в части первую и вторую Налогового кодекса Российской Федерации, отдельные законодательные акты Российской Федерации и признании утратившими силу законодательных актов (отдельных положений законодательных актов) Российской Федерации" приказываю:

1. Внести в приложения к приказу Федеральной налоговой службы от 05.11.2024 N ЕД-7-3/989@ "Об утверждении формы налоговой декларации по налогу на добавленную стоимость, порядка ее заполнения (представления), формата представления налоговой декларации по налогу на добавленную стоимость в электронной форме, а также форматов представления документов, прилагаемых к такой декларации, в электронной форме" (зарегистрирован Министерством юстиции Российской Федерации 16.12.2024, регистрационный N 80579) следующие изменения:

1.1. В приложении N 1 "Форма налоговой декларации по налогу на добавленную стоимость":

1.1.1. Штрих-код "00316019" заменить штрих-кодом "00317016", штрих-код "00316033" заменить штрих-кодом "00317030", штрих-код "00316064" заменить штрих-кодом "00317061", штрих-код "00316071" заменить штрих-кодом "00317078", штрих-код "00316088" заменить штрих-кодом "00317085", штрих-код "00316095" заменить штрих-кодом "00317092", штрих-код "00316101" заменить штрих-кодом "00317108", штрих-код "00316118" заменить штрих-кодом "00317115", штрих-код "00316163" заменить штрих-кодом "00317160", штрих-код "00316200" заменить штрих-кодом "00317207", штрих-код "00316231" заменить штрих-кодом "00317238", штрих-код "00316255" заменить штрих-кодом "00317252", штрих-код "00316279" заменить штрих-кодом "00317276".

1.1.2. Раздел 1 "Сумма налога, подлежащая уплате в бюджет (возмещению из бюджета), по данным налогоплательщика" изложить в редакции согласно приложению N 1 к настоящему приказу.

1.1.3. Раздел 3 "Расчет суммы налога, подлежащей уплате в бюджет по операциям, облагаемым по налоговым ставкам, предусмотренным пунктами 1 - 4, 8 статьи 164, пунктом 3 статьи 174.3 Налогового кодекса Российской Федерации" изложить в редакции согласно приложению N 2 к настоящему приказу.

1.1.4. Раздел 8 "Сведения из книги покупок об операциях, отражаемых за истекший налоговый период" изложить в редакции согласно приложению N 3 к настоящему приказу.

1.1.5. Приложение N 1 к разделу 8 "Сведения из дополнительных листов книги покупок" изложить в редакции согласно приложению N 4 к настоящему приказу.

1.1.6. В разделе 9 "Сведения из книги продаж об операциях, отражаемых за истекший налоговый период":

страницу со штрих-кодом "00316170" изложить в редакции согласно приложению N 5 к настоящему приказу;

страницу со штрих-кодом "00316187" изложить в редакции согласно приложению N 6 к настоящему приказу.

1.1.7. В приложении N 1 к разделу 9 "Сведения из дополнительных листов книги продаж":

страницу со штрих-кодом "00316194" изложить в редакции согласно приложению N 7 к настоящему приказу;

страницу со штрих-кодом "00316217" изложить в редакции согласно приложению N 8 к настоящему приказу;

страницу со штрих-кодом "00316224" изложить в редакции согласно приложению N 9 к настоящему приказу.

1.1.8. В разделе 10 "Сведения из журнала учета выставленных счетов-фактур в отношении операций, осуществляемых в интересах другого лица на основе договоров комиссии, агентских договоров или на основе договоров транспортной экспедиции, отражаемых за истекший налоговый период" страницу со штрих-кодом "00316248" изложить в редакции согласно приложению N 10 к настоящему приказу.

1.1.9. В разделе 11 "Сведения из журнала учета полученных счетов-фактур в отношении операций, осуществляемых в интересах другого лица на основе договоров комиссии, агентских договоров или на основе договоров транспортной экспедиции, отражаемых за истекший налоговый период" страницу со штрих-кодом "00316262" изложить в редакции согласно приложению N 11 к настоящему приказу.

1.2. В приложение N 2 "Порядок заполнения (представления) налоговой декларации по налогу на добавленную стоимость" согласно приложению N 12 к настоящему приказу.

1.2.1. В приложение N 1 "Коды операций" к Порядку заполнения (представления) налоговой декларации по налогу на добавленную стоимость согласно приложению N 13 к настоящему приказу.

1.2.2. В приложение N 3 "Коды, определяющие налоговый период" к Порядку заполнения (представления) налоговой декларации по налогу на добавленную стоимость согласно приложению N 14 к настоящему приказу.

1.3. В приложение N 3 "Формат представления налоговой декларации по налогу на добавленную стоимость в электронной форме" согласно приложению N 15 к настоящему приказу.

1.4. Приложение N 4 "Формат представления сведений из книги покупок об операциях, отражаемых за истекший налоговый период, передаваемых в налоговой декларации по налогу на добавленную стоимость в электронной форме" изложить в редакции согласно приложению N 16 к настоящему приказу.

1.5. Приложение N 5 "Формат представления сведений из дополнительного листа книги покупок, передаваемых в налоговой декларации по налогу на добавленную стоимость в электронной форме" изложить в редакции согласно приложению N 17 к настоящему приказу.

1.6. Приложение N 6 "Формат представления сведений из книги продаж об операциях, отражаемых за истекший налоговый период, передаваемых в налоговой декларации по налогу на добавленную стоимость в электронной форме" изложить в редакции согласно приложению N 18 к настоящему приказу.

1.7. Приложение N 7 "Формат представления сведений из дополнительного листа книги продаж, передаваемых в налоговой декларации по налогу на добавленную стоимость в электронной форме" изложить в редакции согласно приложению N 19 к настоящему приказу.

1.8. В приложение N 8 "Формат представления сведений из журнала учета выставленных счетов-фактур в отношении операций, осуществляемых в интересах другого лица на основе договоров комиссии, агентских договоров или на основе договоров транспортной экспедиции, отражаемых за истекший налоговый период, передаваемых в налоговой декларации по налогу на добавленную стоимость в электронной форме" согласно приложению N 20 к настоящему приказу.

1.9. В приложение N 9 "Формат представления сведений из журнала учета полученных счетов-фактур в отношении операций, осуществляемых в интересах другого лица на основе договоров комиссии, агентских договоров или на основе договоров транспортной экспедиции, отражаемых за истекший налоговый период, передаваемых в налоговой декларации по налогу на добавленную стоимость в электронной форме" согласно приложению N 21 к настоящему приказу.

1.10. В приложение N 10 "Формат представления сведений из счетов-фактур, выставленных лицами, указанными в пункте 5 статьи 173 Налогового кодекса Российской Федерации, передаваемых в налоговой декларации по налогу на добавленную стоимость в электронной форме" согласно приложению N 22 к настоящему приказу.

2. Установить, что настоящий приказ вступает в силу по истечении двух месяцев со дня его официального опубликования и применяется начиная с представления налоговой декларации по налогу на добавленную стоимость за 1 квартал 2026 года.

3. Контроль за исполнением настоящего приказа возложить на заместителя руководителя Федеральной налоговой службы, координирующего вопросы методологического и организационного обеспечения работы налоговых органов по вопросам исчисления в соответствующий бюджет налогов и сборов, иных обязательных платежей (за исключением транспортного налога, налога на имущество организаций, налога на имущество физических лиц, земельного налога, налога на доходы физических лиц, страховых взносов).

Руководитель

Федеральной налоговой службы

Д.В. ЕГОРОВ

Приложение N 1

к приказу ФНС России

от 18.12.2025 N ЕД-7-3/1227@

                 ИНН                
                                    
   0031 7023    КПП         Стр.    

Раздел 1. Сумма налога, подлежащая уплате в бюджет (возмещению из бюджета), по данным налогоплательщика

ПоказателиКод строкиЗначения показателей
123
                                       
Код по ОКТМО 010                     
                                        
Код бюджетной классификации 020                     
                                        
Сумма налога, подлежащая уплате в бюджет в соответствии с пунктом 5 статьи 173 Налогового кодекса Российской Федерации 030                     
                        
                                        
Сумма налога, подлежащая уплате в бюджет в соответствии с пунктом 1 статьи 173 Налогового кодекса Российской Федерации (величина разницы суммы строк 200 раздела 3, 130 раздела 4, 160 раздела 6 и суммы строк 210 раздела 3, 120 раздела 4, 080 раздела 5, 090 раздела 5, 170 раздела 6 >= 0) 040                     
                        
                        
                        
                                       
Сумма налога, срок уплаты которой подлежит продлению в соответствии с пунктом 1 постановления Правительства Российской Федерации от 30.12.2024 N 1992 041                     
                       
                       
                                       
Сумма налога, исчисленная к возмещению из бюджета в соответствии с пунктом 2 статьи 173 Налогового кодекса Российской Федерации (величина разницы суммы строк 200 раздела 3, 130 раздела 4, 160 раздела 6 и суммы строк 210 раздела 3, 120 раздела 4, 080 раздела 5, 090 раздела 5, 170 раздела 6 < 0) 050                     
                        
                        
                        
                                        
Код основания применения заявительного порядка возмещения налога 055                     
                                        
Сумма налога, заявленная к возмещению в заявительном порядке в соответствии со статьей 176.1 Налогового кодекса Российской Федерации 056                     
                        
                                        
Регистрационный номер договора инвестиционного товарищества 060                     
                                        
Дата начала действия договора инвестиционного товарищества 070   .  .              
                                        
Дата окончания действия договора инвестиционного товарищества 080   .  .              
                                        
Признак СЗПК <2>: 085  1 - является стороной СЗПК          
                     2 - не является стороной СЗПК       
                                        
Сумма налога, подлежащая уплате в бюджет налогоплательщиком, являющимся стороной СЗПК 090                     
                        
                                        
Сумма налога, исчисленная к возмещению из бюджета налогоплательщиком, являющимся стороной СЗПК 095                     
                        
                                        

<2> Соглашение о защите и поощрении капиталовложений (далее - СЗПК).
                                        
        Достоверность и полноту сведений, указанных на данной странице, подтверждаю:      
                (подпись)       (дата)          
                                       

Приложение N 2

к приказу ФНС России

от 18.12.2025 N ЕД-7-3/1227@

                 ИНН                
                                    
   0031 7047    КПП         Стр.    

Раздел 3. Расчет суммы налога, подлежащей уплате в бюджет по операциям, облагаемым по налоговым ставкам, предусмотренным пунктами 1 - 4, 8 статьи 164, пунктом 3 статьи 174.3 Налогового кодекса Российской Федерации

Налогооблагаемые объектыКод строкиНалоговая база в рубляхСтавка налогаСумма налога в рублях
12345
                                        
1. Реализация (передача на территории Российской Федерации для собственных нужд) товаров (работ, услуг), в том числе товаров продавцов государств - членов Евразийского экономического союза, реализуемых посредством электронной торговой площадки, передача имущественных прав по соответствующим ставкам налога, а также суммы, связанные с расчетами по оплате налогооблагаемых товаров (работ, услуг), всего 003             22 %            
                                
 005             22/122            
                                
 007             18.03%            
                                
 010             20 %            
                                
 020             10%            
                                
 021             7%            
                                        
         022             5%            
                                        
         030             20/120            
                                        
     031             16,67%            
                                    
     032             9,09%            
                                    
     033             7/107            
                                    
     034             5/105            
                                    
     040             10/110            
                                    
     041             18%            
                                    
     042             18/118            
                                    
в том числе:                                
                                        
1.1. Реализация товаров (работ, услуг) в соответствии с пунктом 7 статьи 164 Налогового кодекса Российской Федерации 043                          
                                
                                
                                
                                        
1.2. Реализация организацией розничной торговли товаров с оформлением документа (чека) для компенсации суммы налога 044                          
                                
                                
                                
                                        
2. Реализация предприятия в целом как имущественного комплекса 050                          
                                
                                        
3. Выполнение строительно-монтажных работ для собственного потребления 060                          
                                
                                        
4. Суммы полученной оплаты, частичной оплаты в счет предстоящих поставок товаров (выполнения работ, оказания услуг), передачи имущественных прав 070                          
                                
                                
                                
                                        
5. Суммы налога, подлежащие восстановлению, всего 080                             
                                
                                        
в том числе:                                
                                        
5.1. Суммы налога, подлежащие восстановлению в соответствии с подпунктом 3 пункта 3 статьи 170 Налогового кодекса Российской Федерации 090                             
                                
                                
                                
                                
                                        
5.2. Суммы налога, подлежащие восстановлению при совершении операций, облагаемых по налоговой ставке 0 процентов 100                             
                                
                                
                                
                                        
6. Корректировка реализации товаров (работ, услуг), передачи имущественных прав, предприятия в целом как имущественного комплекса на основании пункта 6 статьи 105.3 Налогового кодекса Российской Федерации 105                          
                                
                                
                                
                                
                                
                                
                                       
                                        

 

                 ИНН                
                                    
   0031 7054    КПП         Стр.    

Налогооблагаемые объектыКод строкиНалоговая база в рубляхСтавка налогаСумма налога в рублях
12345
                                       
7. Уплата сумм налога, исчисленных при таможенном декларировании товаров в случаях, предусмотренных абзацем третьим подпункта 1.1 пункта 1 статьи 151 Налогового кодекса Российской Федерации 110                       
                          
                          
                          
                          
                                       
8. Уплата сумм налога, исчисленных при таможенном декларировании товаров в случаях, предусмотренных пунктом 6 статьи 173 Налогового кодекса Российской Федерации 115                       
                          
                          
                          
                          
                                       
9. Общая сумма исчисленного налога и увеличенная на суммы восстановленного налога (сумма величин графы 5 строк 003 - 080 (кроме строк 043 и 044), 105 - 115) 118                       
                          
                          
                          

Налоговые вычетыКод строкиСумма налога в рублях
123
                                       
10. Сумма налога, предъявленная налогоплательщику при приобретении товаров (работ, услуг), имущественных прав на территории Российской Федерации, подлежащая вычету в соответствии с пунктами 2, 2.2 - 2.5, 4, 7, 11, 13 статьи 171 Налогового кодекса Российской Федерации, а также сумма налога, подлежащая вычету в соответствии с пунктом 5 статьи 171 Налогового кодекса Российской Федерации 120              
                   
                   
                   
                   
                   
в том числе:                                
                                       
предъявленная подрядными организациями (застройщиками, техническими заказчиками) по выполненным работам при проведении капитального строительства 125              
                   
                   
                                       
11. Сумма налога, предъявленная налогоплательщику - покупателю при перечислении суммы оплаты, частичной оплаты в счет предстоящих поставок товаров (выполнения работ, оказания услуг), передачи имущественных прав, подлежащая вычету у покупателя 130              
                   
                   
                   
                                       
12. Сумма налога, исчисленная налогоплательщиком - организацией розничной торговли по товарам, реализованным с оформлением документа (чека) для компенсации налога, подлежащая вычету 135              
                   
                   
                   
                                       
13. Сумма налога, исчисленная при выполнении строительно-монтажных работ для собственного потребления, подлежащая вычету 140              
                   
                   
                                       
14. Сумма налога, уплаченная налогоплательщиком таможенным органам при ввозе товаров на территорию Российской Федерации и иные территории, находящиеся под ее юрисдикцией, в таможенных процедурах выпуска для внутреннего потребления, переработки для внутреннего потребления, временного ввоза и переработки вне таможенной территории 150              
                   
                   
                   
                                       
15. Сумма налога, уплаченная налогоплательщиком налоговым органам при ввозе товаров на территорию Российской Федерации и иные территории, находящиеся под ее юрисдикцией, с территории государств - членов Евразийского экономического союза 160              
                   
                   
                                   
16. Сумма налога, исчисленная продавцом с сумм оплаты, частичной оплаты, подлежащая вычету у продавца с даты отгрузки соответствующих товаров (выполнения работ, оказания услуг) 170              
                   
                   
                   
                                       
17. Сумма налога, уплаченная в бюджет налогоплательщиком в качестве покупателя - налогового агента, подлежащая вычету 180              
                   
                                       
18. Сумма налога, подлежащая вычету в соответствии с пунктом 14 статьи 171 Налогового кодекса Российской Федерации 185              
                   
                                       
19. Общая сумма налога, подлежащая вычету (сумма величин, указанных в строках 120 - 185, кроме строки 125) 190              
                   
                                       
20. Итого сумма налога, подлежащая уплате в бюджет по разделу 3 (разность величин строк 118, 190 >= 0) 200              
                   
                                       
21. Итого сумма налога, исчисленная к возмещению по разделу 3 (разность величин строк 118, 190 < 0) 210              
                   
                   
                                       
                                       

Приложение N 3

к приказу ФНС России

от 18.12.2025 N ЕД-7-3/1227@

                 ИНН                
                                    
   0031 7122    КПП         Стр.    

Индекс 0000080

Раздел 8. Сведения из книги покупок об операциях, отражаемых за истекший налоговый период

ПоказателиКод строкиЗначения показателей
123
                                       
Признак актуальности ранее представленных сведений 001                       
                         
Порядковый номер 005                       
                                       
Код вида операции 010                       
                                       
Номер счета-фактуры продавца 020                       
                                       
                                       
                                       
                                       
                                       
                                       
                                       
Дата счета-фактуры продавца 030   .  .                
                                       
Номер исправления счета-фактуры продавца 040                       
                         
Дата исправления счета-фактуры продавца 050   .  .                
                         
Номер корректировочного счета-фактуры продавцаы 060                       
                         
                                       
                                       
                                       
                                       
Дата корректировочного счета-фактуры продавца 070   .  .                
                         
Номер исправления корректировочного счета-фактуры продавца 080                       
                         
                                       
Дата исправления корректировочного счета-фактуры продавца 090   .  .                
                         
Номер документа, подтверждающего уплат налога 100                       
                         
                                       
                                       
                                       
                                       
Дата документа, подтверждающего уплату налога 110   .  .                
                         
Номер счета-фактуры при отгрузке в счет ранее полученной оплаты (частичной оплаты) 115                       
                         
                                       
                                       
                                       
                                       
Дата счета-фактуры при отгрузке в счет ранее полученной оплаты (частичной оплаты) 117   .  .                
                         
Дата принятия на учет товаров (работ, услуг), имущественных прав 120   .  .                
                         
                                       
                                       

                 ИНН                
                                    
   0031 7139    КПП         Стр.    

Продолжение раздела 8 декларации

ПоказателиКод строкиЗначения показателей
123
                                        
ИНН/КПП продавца 130             /         
                                        
ИНН/КПП посредника (комиссионера, агента, экспедитора, застройщика) 140             /         
                          
                                        
Код валюты по ОКВ 160                       
                                        
Стоимость покупок по счету-фактуре, разница стоимости по корректировочному счету-фактуре (включая налог), в валюте счета-фактуры 170                  .    
                          
                          
                                        
Сумма налога по счету-фактуре, разница суммы налога по корректировочному счету-фактуре, принимаемая к вычету, в рублях и копейках 180                  .    
                          
                          
                                        
Сумма налога всего по книге покупок в рублях и копейках 190                  .    
                                        
Регистрационный номер декларации на товары или регистрационный номер партии товара, подлежащего прослеживаемости 200                       
                          
                                        
                                       
                                        
Код количественной единицы измерения товара, используемой в целях осуществления прослеживаемости 210                       
                          
                                        
Количество товара, подлежащего прослеживаемости, в количественной единице измерения товара, используемой в целях осуществления прослеживаемости 220                       
                          
                          
                                        
Стоимость товара, подлежащего прослеживаемости, без налога в рублях и копейках 230                  .    
                          
                                        
                                       

Приложение N 4

к приказу ФНС России

от 18.12.2025 N ЕД-7-3/1227@

                 ИНН                
                                    
   0031 7146    КПП         Стр.    

Индекс 0000081

Приложение 1 к разделу 8 декларации

Сведения из дополнительных листов книги покупок

ПоказателиКод строкиЗначения показателей
123
                                        
Признак актуальности ранее представленных сведений 001                       
                                        
Итоговая сумма налога по книге покупок в рублях и копейках 005                  .    
                                        
Порядковый номер 008                       
                                        
Код вида операции 010                       
                                        
Номер счета-фактуры продавца 020                       
                                        
                                       
                                        
                                       
                                        
                                       
                                        
Дата счета-фактуры продавца 030   .  .                
                                        
Номер исправления счета-фактуры продавца 040                       
                                        
Дата исправления счета-фактуры продавца 050   .  .                
                                        
Номер корректировочного счета-фактуры продавца 060                       
                                        
                                       
                                        
                                       
                                        
Дата корректировочного счета-фактуры продавца 070   .  .                
                                        
Номер исправления корректировочного счета-фактуры продавца 080                       
                                        
Дата исправления корректировочного счета-фактуры продавца 090   .  .                
                                        
Номер документа, подтверждающего уплату налога 100                       
                                        
                                       
                                        
                                       
                                        
Дата документа, подтверждающего уплату налога 110   .  .                
                                        
Номер счета-фактуры при отгрузке в счет ранее полученной оплаты (частичной оплаты) 115                       
                         
                         
                                       
                                       
                                       
                                       
Дата счета-фактуры при отгрузке в счет ранее полученной оплаты (частичной оплаты) 117   .  .                
                         
                                       
                                       
Дата принятия на учет товаров (работ, услуг), имущественных прав 120   .  .                
                                        
                                       

                 ИНН                
                                    
   0031 7153    КПП         Стр.    

Приложение 1 к разделу 8 декларации

(продолжение)

ПоказателиКод строкиЗначения показателей
123
                                        
ИНН/КПП продавца 130             /         
                                        
ИНН/КПП посредника (комиссионера, агента, экспедитора, застройщика) 140             /         
                          
                                        
Код валюты по ОКВ 160                       
                                        
Стоимость покупок по счету-фактуре, разница стоимости по корректировочному счету-фактуре (включая налог), в валюте счета-фактуры 170                  .    
                          
                          
                                        
Сумма налога по счету-фактуре, разница суммы налога по корректировочному счету-фактуре, принимаемая к вычету, в рублях и копейках 180                  .    
                          
                          
                                        
Сумма налога всего по приложению 1 к разделу 8 в рублях и копейках 190                  .    
                                        
Регистрационный номер декларации на товары или регистрационный номер партии товара, подлежащего прослеживаемости 200                       
                          
                                        
                                       
                                        
Код количественной единицы измерения товара, используемой в целях осуществления прослеживаемости 210                       
                          
                                        
Количество товара, подлежащего прослеживаемости, в количественной единице измерения товара, используемой в целях осуществления прослеживаемости 220                       
                          
                          
                                        
Стоимость товара, подлежащего прослеживаемости, без налога в рублях и копейках 230                  .    
                          
                                        
                                       

Приложение N 5

к приказу ФНС России

от 18.12.2025 N ЕД-7-3/1227@

                 ИНН                
                                    
   0031 7177    КПП         Стр.    

Продолжение раздела 9 декларации

ПоказателиКод строкиЗначения показателей
123
                                        
ИНН/КПП посредника (комиссионера, агента) 110             /         
                                        
Номер документа, подтверждающего оплату 120                       
                                        
                                       
                                        
                                       
                                        
Дата документа, подтверждающего оплату 130   .  .                
                                        
Номер счета-фактуры продавца, ранее выставленного при получении оплаты (частичной оплаты) 135                       
                         
                         
                                       
                                       
                                       
                                       
Дата счета-фактуры продавца, ранее выставленного при получении оплаты (частичной оплаты) 137   .  .                
                         
                         
                                       
Код валюты по ОКВ 140                       
                                        
Стоимость продаж по счету-фактуре, разница стоимости по корректировочному счету-фактуре (включая налог):                          
                                        
в валюте счета-фактуры 150                  .    
                                        
в рублях и копейках 160                  .    
                                        
Стоимость продаж, облагаемых налогом, по счету-фактуре, разница стоимости по корректировочному счету-фактуре (без налога) в рублях и копейках, по ставке:                          
                                        
22% 170                  .    
                                        
20% или 18% 175                  .    
                                        
10% 180                  .    
                                        
7% 181                  .    
                                        
5% 182                  .    
                                        
0% 190                  .    
                                        
Сумма налога по счету-фактуре, разница суммы налога по корректировочному счету-фактуре в рублях и копейках, по ставке:                          
                                        
22% 200                  .    
                                        
20% или 18% 205                  .    
                                        
10% 210                  .    
                                        
7% 211                  .    
                                        
5% 212                  .    
                                        
Стоимость продаж, освобождаемых от налога, по счету-фактуре, разница стоимости по корректировочному счету-фактуре в рублях и копейках 220                  .    
                          
                          
                                        
                                       

Приложение N 6

к приказу ФНС России

от 18.12.2025 N ЕД-7-3/1227@

                 ИНН                
                                    
   0031 7184    КПП         Стр.    

Продолжение раздела 9 декларации

ПоказателиКод строкиЗначения показателей
123
                                        
Регистрационный номер декларации на товары или регистрационный номер партии товара, подлежащего прослеживаемости 221                       
                                        
                                       
                                        
Код количественной единицы измерения товара, используемой в целях осуществления прослеживаемости 222                       
                          
                                        
Количество товара, подлежащего прослеживаемости, в количественной единице измерения товара, используемой в целях осуществления прослеживаемости 223                       
                          
                          
                                        
Стоимость товара, подлежащего прослеживаемости, без налога в рублях и копейках 224                  .    
                          
                                        
Всего стоимость продаж по книге продаж (без налога) в рублях и копейках, по ставке:                          
                                        
22% 230                  .    
                                        
20% или 18% 235                  .    
                                        
10% 240                  .    
                                        
7% 241                  .    
                                        
5% 242                  .    
                                        
0% 250                  .    
                                        
Всего сумма налога по книге продаж в рублях и копейках, по ставке:                          
                                        
22% 260                  .    
                                        
20% или 18% 265                  .    
                                        
10% 270                  .    
                                        
7% 271                  .    
                                        
5% 272                  .    
                                        
Всего стоимость продаж, освобождаемых от налога, по книге продаж в рублях и копейках 280                  .    
                          
                                        
                                       

Приложение N 7

к приказу ФНС России

от 18.12.2025 N ЕД-7-3/1227@

                 ИНН                
                                    
   0031 7191    КПП         Стр.    

Индекс 0000091

Приложение 1 к разделу 9 декларации

Сведения из дополнительных листов книги продаж

ПоказателиКод строкиЗначения показателей
123
                                        
Признак актуальности ранее представленных сведений 001                       
                                        
Итоговая стоимость продаж по книге продаж (без налога) в рублях и копейках, по ставке:                          
                                        
22% 020                  .    
                                        
20% или 18% 025                  .    
                                        
10% 030                  .    
                                        
7% 031                  .    
                                        
5% 032                  .    
                                        
0% 040                  .    
                                        
Итоговая сумма налога по книге продаж в рублях и копейках, по ставке:                          
                                        
22% 050                  .    
                                        
20% или 18% 055                  .    
                                        
10% 060                  .    
                                        
7% 061                  .    
                                        
5% 062                  .    
                                        
Итоговая стоимость продаж, освобождаемых от налога, по книге продаж в рублях и копейках 070                  .    
                          
                                        
                                       

Приложение N 8

к приказу ФНС России

от 18.12.2025 N ЕД-7-3/1227@

                 ИНН                
                                    
   0031 7214    КПП         Стр.    

Приложение 1 к разделу 9 декларации

(продолжение)

ПоказателиКод строкиЗначения показателей
123
                                        
ИНН/КПП посредника (комиссионера, агента) 190             /         
                                        
Номер документа, подтверждающего оплату 200                       
                                        
                                       
                                        
                                       
                                        
Дата документа, подтверждающего оплату 210   .  .                
                                       
Номер счета-фактуры продавца, ранее выставленного при получении оплаты (частичной оплаты) 215                        
                         
                         
                                       
                                       
                                       
                                       
Дата счета-фактуры продавца, ранее выставленного при получении оплаты (частичной оплаты)217    .  .                
                        
                        
                                        
Код валюты по ОКВ 220                       
                                        
Стоимость продаж по счету-фактуре, разница стоимости по корректировочному счету-фактуре (включая налог):                          
                                        
в валюте счета-фактуры 230                  .    
                                        
в рублях и копейках 240                  .    
                                        
Стоимость продаж, облагаемых налогом, по счету-фактуре, разница стоимости по корректировочному счету-фактуре (без налога) в рублях и копейках, по ставке:                          
                                        
22% 250                  .    
                                        
20% или 18% 255                  .    
                                        
10% 260                  .    
                                        
7% 261                  .    
                                        
5% 262                  .    
                                        
0% 270                  .    
                                        
Сумма налога по счету-фактуре, разница суммы налога по корректировочному счету-фактуре в рублях и копейках, по ставке:                          
                                        
22% 280                  .    
                                        
20% или 18% 285                  .    
                                        
10% 290                  .    
                                        
7% 291                  .    
                                        
5% 292                  .    
                                        
Стоимость продаж, освобождаемых от налога, по счету-фактуре, разница стоимости по корректировочному счету-фактуре в рублях и копейках 300                  .    
                          
                          
                                        
                                       

Приложение N 9

к приказу ФНС России

от 18.12.2025 N ЕД-7-3/1227@

                 ИНН                
                                    
   0031 7221    КПП         Стр.    

Приложение 1 к разделу 9 декларации

(продолжение)

ПоказателиКод строкиЗначения показателей
123
                                        
Регистрационный номер декларации на товары или регистрационный номер партии товара, подлежащего прослеживаемости 301                       
                                        
                                       
                                        
Код количественной единицы измерения товара, используемой в целях осуществления прослеживаемости 302                       
                          
                                        
Количество товара, подлежащего прослеживаемости, в количественной единице измерения товара, используемой в целях осуществления прослеживаемости 303                       
                          
                          
                                        
Стоимость товара, подлежащего прослеживаемости, без налога в рублях и копейках 304                  .    
                          
                                        
Всего стоимость продаж по приложению 1 к разделу 9 (без налога) в рублях и копейках, по ставке:                          
                                        
22% 310                  .    
                                        
20% или 18% 315                  .    
                                        
10% 320                  .    
                                        
7% 321                  .    
                                        
5% 322                  .    
                                        
0% 330                  .    
                                        
Всего сумма налога по приложению 1 к разделу 9 в рублях и копейках, по ставке:                          
                                        
22% 340                  .    
                                        
20% или 18% 345                  .    
                                        
10% 350                  .    
                                        
7% 351                  .    
                                        
5% 352                  .    
                                        
Всего стоимость продаж, освобождаемых от налога, по приложению 1 к разделу 9 в рублях и копейках 360                  .    
                          
                                        
                                       

Приложение N 10

к приказу ФНС России

от 18.12.2025 N ЕД-7-3/1227@

                 ИНН                
                                    
   0031 7245    КПП         Стр.    

Продолжение раздела 10 декларации

Сведения из счетов-фактур, полученных от продавцов

ПоказателиКод строкиЗначения показателей
123
                                        
ИНН/КПП продавца 120             /         
                                        
Номер счета-фактуры (корректировочного счета-фактуры), полученного от продавца 130                       
                          
                                        
                                       
                                        
                                       
                                        
                                       
                                        
                                       
                                        
                                       
                                        
                                       
                                        
Дата счета-фактуры (корректировочного счета-фактуры), полученного от продавца 140   .  .                
                          
                                        
Код валюты по ОКВ 150                       
                                        
Стоимость товаров (работ, услуг), имущественных прав по счету-фактуре - всего 160                  .    
                          
                                        
В том числе сумма налога по счету-фактуре 170                  .    
                                        
Разница стоимости с учетом налога по корректировочному счету-фактуре:                          
                                        
уменьшение 180                  .    
                                        
увеличение 190                  .    
                                        
Разница налога по корректировочному счету-фактуре:                          
                                        
уменьшение 200                  .    
                                        
увеличение 210                  .    
                                        
Регистрационный номер декларации на товары или регистрационный номер партии товара, подлежащего прослеживаемости 220                       
                                        
                                       
                                        
Код количественной единицы измерения товара, используемой в целях осуществления прослеживаемости 230                       
                          
                                        
Количество товара, подлежащего прослеживаемости, в количественной единице измерения товара, используемой в целях осуществления прослеживаемости 240                       
                          
                          
                                        
Стоимость товара, подлежащего прослеживаемости, без налога в рублях и копейках 250                  .    
                          
                                        
                                       

Приложение N 11

к приказу ФНС России

от 18.12.2025 N ЕД-7-3/1227@

                 ИНН                
                                    
   0031 7269    КПП         Стр.    

Продолжение раздела 11 декларации

Сведения о посреднической деятельности, указываемые комиссионером (агентом)

ПоказателиКод строкиЗначения показателей
123
                                        
ИНН/КПП продавца 120             /         
                                        
Код вида сделки 130                       
                                        
Код валюты по ОКВ 140                       
                                        
Стоимость товаров (работ, услуг), имущественных прав по счету-фактуре - всего 150                  .    
                          
                                        
В том числе сумма налога по счету-фактуре 160                  .    
                                        
Разница стоимости с учетом налога по корректировочному счету-фактуре:                          
                                        
уменьшение 170                  .    
                                        
увеличение 180                  .    
                                        
Разница налога по корректировочному счету-фактуре:                          
                                        
уменьшение 190                  .    
                                        
увеличение 200                  .    
                                        
Регистрационный номер декларации на товары или регистрационный номер партии товара, подлежащего прослеживаемости 210                       
                                        
                                       
                                        
Код количественной единицы измерения товара, используемой в целях осуществления прослеживаемости 220                       
                          
                                        
Количество товара, подлежащего прослеживаемости, в количественной единице измерения товара, используемой в целях осуществления прослеживаемости 230                       
                          
                          
                                        
Стоимость товара, подлежащего прослеживаемости, без налога в рублях и копейках 240                  .    
                          
                                        
                                       

Приложение N 12

к приказу ФНС России

от 18.12.2025 N ЕД-7-3/1227@

ИЗМЕНЕНИЯ, ВНОСИМЫЕ В ПРИЛОЖЕНИЕ N 2 "ПОРЯДОК ЗАПОЛНЕНИЯ (ПРЕДСТАВЛЕНИЯ) НАЛОГОВОЙ ДЕКЛАРАЦИИ ПО НАЛОГУ НА ДОБАВЛЕННУЮ СТОИМОСТЬ" К ПРИКАЗУ ФНС РОССИИ ОТ 05.11.2024 N ЕД-7-3/989@

1. В подпункте 3.1 пункта 3:

а) в абзаце четвертом после слов "26.5 Кодекса" дополнить словами "и на специальный налоговый режим в соответствии с Федеральным законом от 25 февраля 2022 года N 17-ФЗ "О проведении эксперимента по установлению специального налогового режима "Автоматизированная упрощенная система налогообложения";

б) в абзаце пятом слова "и 145.1" заменить словами ", 145.1 и 145.2".

2. В подпункте 3.2 пункта 3:

а) в абзаце первом после слов "26.5 Кодекса" дополнить словами "и на специальный налоговый режим в соответствии с Федеральным законом от 25 февраля 2022 года N 17-ФЗ "О проведении эксперимента по установлению специального налогового режима "Автоматизированная упрощенная система налогообложения";

б) в абзаце втором слова "и 1451.1" заменить словами ", 145.1 и 145.2".

3. В абзаце первом подпункта 3.3 пункта 3 слова "в размере 16,67 процента или 9,09 процента" исключить.

4. Подпункт 33.3 пункта 33 изложить в следующей редакции:

"33.3. По строкам 030 - 040, 041 указываются суммы налога, исчисленные к уплате в бюджет за налоговый период, которые зачисляются на указанный в строке 020 "Код бюджетной классификации":

1) по строке 030 указывается сумма налога, подлежащая уплате в бюджет за налоговый период в соответствии с пунктом 5 статьи 173 Кодекса, которая подлежит уплате в бюджет в соответствии с пунктом 4 статьи 174 Кодекса. Сумма налога, указанная по строке 030, не указывается в разделе 3 декларации и не участвует в расчете показателей по строкам 040 и 050;

2) по строке 040, в том числе по строкам и 090 или 095, указывается сумма налога, если величина разницы суммы строк 200 раздела 3, 130 раздела 4, 160 раздела 6 и суммы строк 210 раздела 3, 120 раздела 4, 080 раздела 5, 090 раздела 5, 170 раздела 6 больше или равна нулю.

Сумма налога, указанная по строке 040, подлежит уплате в бюджет в соответствии с пунктом 1 статьи 173 Кодекса;

3) по строке 041 указывается сумма налога, срок уплаты которой подлежит продлению в соответствии с пунктом 1 постановления Правительства Российской Федерации от 30.12.2024 N 1992 "Об изменении сроков уплаты налога на добавленную стоимость для налогоплательщиков, реализующих работы и (или) оказывающих услуги по проектированию и (или) строительству инфраструктуры высокоскоростного железнодорожного транспорта общего пользования от станции Крюково (Алабушево) до станции Санкт-Петербург-Главный".

По строке 041 указывается сумма налога в размере, не превышающем сумму налога, отраженную по строке 040. При отсутствии данных в строке 040 строка 041 не заполняется.

5. В пункте 38:

а) в абзацах первом и втором цифры "010" заменить цифрами "003";

б) в абзаце третьем цифры "010" заменить цифрами "003";

в) дополнить абзацами следующего содержания:

"Сумма налога, отражаемая по строке 003 в графе 5, при применении налоговой ставки 22 процента рассчитывается путем умножения суммы, отраженной в графе 3 раздела 3 декларации, на 22 и деления на 100.

Сумма налога, отражаемая по строке 005 в графе 5, при применении налоговой ставки 22/122 рассчитывается путем умножения суммы, отраженной в графе 3, на 22 и деления на 122.

Сумма налога, отражаемая по строке 007 в графе 5, определяется как соответствующая расчетной налоговой ставке в размере 18,03 процента процентная доля налоговой базы".

6. Подпункт 38.1 пункта 38 изложить в следующей редакции:

"38.1. В графах 3 и 5 по строке 043 указываются налоговая база и сумма налога по операциям реализации товаров, вывезенных в таможенной процедуре экспорта, и (или) выполнении работ (оказании услуг), предусмотренных подпунктами 2.1 - 2.5, 2.7 - 2.8-1 пункта 1 статьи 164 Кодекса, налогообложение которых производится в соответствии с пунктом 7 статьи 164 Кодекса.".

7. Дополнить пунктом 50.7 следующего содержания:

"50.7. Показатели в графах 3 и 4 не заполняются налогоплательщиками, применяющими упрощенную систему налогообложения и исполняющими обязанности налогоплательщика, применяющего налоговые ставки, указанные в пункте 8 статьи 164 Кодекса. В указанных графах ставятся прочерки.".

Приложение N 13

к приказу ФНС России

от 18.12.2025 N ЕД-7-3/1227@

ИЗМЕНЕНИЯ, ВНОСИМЫЕ В ПРИЛОЖЕНИЕ N 1 "КОДЫ ОПЕРАЦИЙ" К ПОРЯДКУ ЗАПОЛНЕНИЯ (ПРЕДСТАВЛЕНИЯ) НАЛОГОВОЙ ДЕКЛАРАЦИИ ПО НАЛОГУ НА ДОБАВЛЕННУЮ СТОИМОСТЬ, УТВЕРЖДЕННОМУ ПРИКАЗОМ ФНС РОССИИ ОТ 05.11.2024 N ЕД-7-3/989@

1. По коду 1010827 графу "Наименование операции" после слов "некоммерческим организациям" дополнить словами "а также общероссийским общественным организациям, являющимся общественными объединениями писателей,".

2. Строку по коду 1010831 признать утратившей силу.

3. После строки кода 1010840 дополнить строками следующего содержания:

"

1010841Передача товаров (выполнение работ, оказание услуг) на безвозмездной основе являющимся казенными учреждениями воинским частям и организациям Вооруженных Сил Российской Федерации, войск национальной гвардии Российской Федерации, органов федеральной службы безопасности при условии, что данные товары (работы, услуги) передаются (выполняются, оказываются) в целях их использования указанными воинскими частями и организациями в ходе специальной военной операцииСтатья 146 Кодекса, пункт 2, подпункт 29
1010842Передача объектов недвижимого имущества, изымаемых для государственных и муниципальных нужд, за которые налогоплательщику в соответствии с законодательством Российской Федерации предоставляются суммы возмещения (компенсации)Статья 146 Кодекса, пункт 2, подпункт 30

".

4. По коду 1010272 графу "Наименование операции" после слов "за исключением подакцизных" дополнить словами "(кроме подакцизных сахаросодержащих напитков")".

5. По коду 1010276 в графе "Наименование операции" слова ", а также операции, связанные с обслуживанием банковских карт" исключить.

6. Строку по коду 1010277 признать утратившей силу.

7. Строку по коду 1010278 признать утратившей силу.

8. По коду 1010285 графу "Наименование операции" после слов "реализация руды, концентратов и других промышленных продуктов, содержащих драгоценные металлы, лома и отходов драгоценных металлов для производства драгоценных металлов и аффинажа" дополнить словами "(за исключением реализации руды, концентратов и других промышленных продуктов, содержащих драгоценные металлы, налогоплательщиками, осуществляющими добычу драгоценных металлов, аффинажным организациям, имеющим право осуществлять аффинаж драгоценных металлов, для аффинажа)".

9. После строки кода 1011234 дополнить строками следующего содержания:

"

1011235Работы подрядчика, выполняемые на основании договора строительного подряда, заключенного с физическим лицом в соответствии с Федеральным законом от 22 июля 2024 года N 186-ФЗ "О строительстве жилых домов по договорам строительного подряда с использованием счетов эскроу"Статья 149 Кодекса, пункт 3, подпункт 23.2
1011236Операции по выплате банками процентов в драгоценных металлах в слитках по договору банковского счета (вклада) в драгоценных металлахСтатья 149 Кодекса, пункт 3, подпункт 3.4
1011237Размещение банками драгоценных металлов, не привлеченных во вкладыСтатья 149 Кодекса, пункт 3, подпункт 3.5

".

10. После строки кода 1011475 дополнить строками следующего содержания:

"

1011476Реализация собранных (произведенных) на территории Евразийского экономического союза беспилотных гражданских воздушных судов с максимальной взлетной массой от 0,15 килограмма до 30 килограммовСтатья 164 Кодекса, пункт 1, подпункт 15.1
1011477Реализация двигателей, запасных частей и комплектующих изделий, предназначенных для строительства, ремонта и (или) модернизации на территории Российской Федерации беспилотных гражданских воздушных судов с максимальной взлетной массой от 0,15 килограмма до 30 килограммовСтатья 164 Кодекса, пункт 1, подпункт 16.2
1011478Реализация руды, концентратов и других промышленных продуктов, содержащих драгоценные металлы, налогоплательщиками, осуществляющими добычу драгоценных металлов, аффинажным организациям, имеющим право осуществлять аффинаж драгоценных металлов, для аффинажаСтатья 164 Кодекса, пункт 1, подпункт 6.3

".

Приложение N 14

к приказу ФНС России

от 18.12.2025 N ЕД-7-3/1227@

ИЗМЕНЕНИЯ, ВНОСИМЫЕ В ПРИЛОЖЕНИЕ N 3 "КОДЫ, ОПРЕДЕЛЯЮЩИЕ НАЛОГОВЫЙ ПЕРИОД" К ПОРЯДКУ ЗАПОЛНЕНИЯ (ПРЕДСТАВЛЕНИЯ) НАЛОГОВОЙ ДЕКЛАРАЦИИ ПО НАЛОГУ НА ДОБАВЛЕННУЮ СТОИМОСТЬ, УТВЕРЖДЕННОМУ ПРИКАЗОМ ФНС РОССИИ ОТ 05.11.2024 N ЕД-7-3/989@

После строки кода 82 <*> дополнить строками следующего содержания:

"

831 квартал при снятии с учета, в качестве индивидуального предпринимателя (главы) крестьянского (фермерского) хозяйства)
872 квартал при снятии с учета, в качестве индивидуального предпринимателя (главы) крестьянского (фермерского) хозяйства)
883 квартал при снятии с учета, в качестве индивидуального предпринимателя (главы) крестьянского (фермерского) хозяйства)
894 квартал при снятии с учета, в качестве индивидуального предпринимателя (главы) крестьянского (фермерского) хозяйства)

".

Приложение N 15

к приказу ФНС России

от 18.12.2025 N ЕД-7-3/1227@

ИЗМЕНЕНИЯ, ВНОСИМЫЕ В ПРИЛОЖЕНИЕ N 3 "ФОРМАТ ПРЕДСТАВЛЕНИЯ НАЛОГОВОЙ ДЕКЛАРАЦИИ ПО НАЛОГУ НА ДОБАВЛЕННУЮ СТОИМОСТЬ В ЭЛЕКТРОННОЙ ФОРМЕ" К ПРИКАЗУ ФНС РОССИИ ОТ 05.11.2024 N ЕД-7-3/989@

1. В пункте 2 главы I "Общие сведения" и в таблице 4.1 в строке "Версия формата" цифры "5.11" заменить цифрами "5.12".

2. В пункте 3 главы II "Описание файла обмена" абзацы четырнадцатый и пятнадцатый изложить в следующей редакции:

"Имя файла, содержащего XML-схему файла обмена, должно иметь следующий вид:

NO_NDS_1_003_00_05_12_xx, где xx - номер версии схемы.".

3. В таблице 4.2:

строку "Налоговый период (код)" графу "Дополнительная информация" дополнить следующими значениями: " |

83 - 1 квартал при снятии с учета, в качестве индивидуального предпринимателя (главы) крестьянского (фермерского) хозяйства) |

87 - 2 квартал при снятии с учета, в качестве индивидуального предпринимателя (главы) крестьянского (фермерского) хозяйства) |

88 - 3 квартал при снятии с учета, в качестве индивидуального предпринимателя (главы) крестьянского (фермерского) хозяйства) |

89 - 4 квартал при снятии с учета, в качестве индивидуального предпринимателя (главы) крестьянского (фермерского) хозяйства)".

4. В таблице 4.10:

после строки "Сумма налога, подлежащая уплате в бюджет в соответствии с пунктом 1 статьи 173 Налогового кодекса Российской Федерации/Сумма налога, исчисленная к возмещению из бюджета в соответствии с пунктом 2 статьи 173 Налогового кодекса Российской Федерации" дополнить строкой следующего содержания:

"

Сумма налога, срок уплаты которой подлежит продлению в соответствии с пунктом 1 постановления Правительства Российской Федерации от 30.12.2024 N 1992СумСрокПр1992АN(14)НПраво на продление сроков уплаты налога предусмотрено пунктом 1 постановления Правительства Российской Федерации от 30.12.2024 N 1992 "Об изменении сроков уплаты налога на добавленную стоимость для налогоплательщиков, реализующих работы и (или) оказывающих услуги по проектированию и (или) строительству инфраструктуры высокоскоростного железнодорожного транспорта общего пользования от станции Крюково (Алабушево) до станции Санкт-Петербург-Главный"

".

5. В таблице 4.14:

строку "Сумма налога, подлежащая восстановлению и уплате в бюджет за истекший календарный год и предыдущие календарные годы" изложить в следующей редакции:

"

Сумма налога, подлежащая восстановлению и уплате в бюджет за истекший календарный год и предыдущие календарные годыСумВосУплС НМУСостав элемента представлен в таблице 4.18.
Элемент может присутствовать только при значении <Период> = (24 | 56 | 89), иначе отсутствует

".

6. В таблице 4.15:

после строки "Общая сумма исчисленного налога и увеличенная на суммы восстановленного налога" дополнить строками следующего содержания:

"

Реализация (передача на территории Российской Федерации для собственных нужд) товаров (работ, услуг), в том числе товаров продавцов государств - членов Евразийского экономического союза, реализуемых посредством электронной торговой площадки, передача имущественных прав по ставке налога 22%, а также суммы, связанные с расчетами по оплате налогооблагаемых товаров (работ, услуг), всегоРеалТов22С НТиповой элемент <СведСумНал>.
Состав элемента представлен в таблице 4.42
Реализация (передача на территории Российской Федерации для собственных нужд) товаров (работ, услуг), в том числе товаров продавцов государств - членов Евразийского экономического союза, реализуемых посредством электронной торговой площадки, передача имущественных прав по ставке налога 22/122, а также суммы, связанные с расчетами по оплате налогооблагаемых товаров (работ, услуг), всегоРеалТов122С НТиповой элемент <СведСумНал>.
Состав элемента представлен в таблице 4.42
Реализация (передача на территории Российской Федерации для собственных нужд) товаров (работ, услуг), в том числе товаров продавцов государств - членов Евразийского экономического союза, реализуемых посредством электронной торговой площадки, передача имущественных прав по ставке налога 18,03%, а также суммы, связанные с расчетами по оплате налогооблагаемых товаров (работ, услуг), всегоРеалТов18.03С НТиповой элемент <СведСумНал>.
Состав элемента представлен в таблице 4.42

";

строку "Уплата сумм налога, исчисленных при таможенном декларировании товаров в случаях, предусмотренных абзацем 3 подпункта 1.1 пункта 1 статьи 151 Налогового кодекса Российской Федерации" изложить в следующей редакции:

"

Уплата сумм налога, исчисленных при таможенном декларировании товаров в случаях, предусмотренных абзацем третьим подпункта 1.1 пункта 1 статьи 151 Налогового кодекса Российской ФедерацииУплДеклар151.1ПN(14)Н 

".

7. В таблице 4.17:

строку "Сумма налога, предъявленная налогоплательщику при приобретении товаров (работ, услуг), имущественных прав на территории Российской Федерации, подлежащая вычету в соответствии с пунктами 2, 2.2, 2.3, 2.4, 2.5, 4, 7, 11, 13 статьи 171 Налогового кодекса Российской Федерации, а также сумма налога, подлежащая вычету в соответствии с пунктом 5 статьи 171 Налогового кодекса Российской Федерации" изложить в следующей редакции:

"

Сумма налога, предъявленная налогоплательщику при приобретении товаров (работ, услуг), имущественных прав на территории Российской Федерации, подлежащая вычету в соответствии с пунктами 2, 2.2 - 2.5, 4, 7, 11, 13 статьи 171 Налогового кодекса Российской Федерации, а также сумма налога, подлежащая вычету в соответствии с пунктом 5 статьи 171 Налогового кодекса Российской ФедерацииНалПредНППриобАN(14)Н 

";

строку "Сумма налога, предъявленная налогоплательщику при приобретении товаров (работ, услуг), имущественных прав на территории Российской Федерации, подлежащая вычету в соответствии с пунктами 2, 2.2, 2.3, 2.4, 2.5, 4, 7, 11, 13 статьи 171 Налогового кодекса Российской Федерации, а также сумма налога, подлежащая вычету в соответствии с пунктом 5 статьи 171 Налогового кодекса Российской Федерации, в том числе предъявленная подрядными организациями (застройщиками, техническими заказчиками) по выполненным работам при проведении капитального строительства" изложить в следующей редакции:

"

Сумма налога, предъявленная налогоплательщику при приобретении товаров (работ, услуг), имущественных прав на территории Российской Федерации, подлежащая вычету в соответствии с пунктами 2, 2.2 - 2.5, 4, 7, 11, 13 статьи 171 Налогового кодекса Российской Федерации, а также сумма налога, подлежащая вычету в соответствии с пунктом 5 статьи 171 Налогового кодекса Российской Федерации, в том числе предъявленная подрядными организациями (застройщиками, техническими заказчиками) по выполненным работам при проведении капитального строительстваНалПредНПКапСтрАN(14)Н 

".

Приложение N 16

к приказу ФНС России

от 18.12.2025 N ЕД-7-3/1227@

"Приложение N 4

к приказу ФНС России

от 05.11.2024 N ЕД-7-3/989@

ФОРМАТ ПРЕДСТАВЛЕНИЯ СВЕДЕНИЙ ИЗ КНИГИ ПОКУПОК ОБ ОПЕРАЦИЯХ, ОТРАЖАЕМЫХ ЗА ИСТЕКШИЙ НАЛОГОВЫЙ ПЕРИОД, ПЕРЕДАВАЕМЫХ В НАЛОГОВОЙ ДЕКЛАРАЦИИ ПО НАЛОГУ НА ДОБАВЛЕННУЮ СТОИМОСТЬ В ЭЛЕКТРОННОЙ ФОРМЕ

I. ОБЩИЕ СВЕДЕНИЯ

1. Настоящий формат описывает требования к XML-файлам (далее - файл обмена) передачи в налоговые органы в электронной форме сведений из книги покупок об операциях, отражаемых за истекший налоговый период, представляемых в налоговой декларации по налогу на добавленную стоимость.

2. Номер версии настоящего формата 5.12, часть III - I.

II. ОПИСАНИЕ ФАЙЛА ОБМЕНА

3. Имя файла обмена должно иметь следующий вид:

R_T_A_K_O_GGGGMMDD_N, где:

R_T - префикс, принимающий значение NO_NDS.8;

A_K - идентификатор получателя информации, где: A - идентификатор получателя, которому направляется файл обмена, K - идентификатор конечного получателя, для которого предназначена информация из данного файла обмена. Передача файла от отправителя к конечному получателю (K) может осуществляться в несколько этапов через другие налоговые органы, осуществляющие передачу файла на промежуточных этапах, которые обозначаются идентификатором A. В случае передачи файла от отправителя к конечному получателю при отсутствии налоговых органов, осуществляющих передачу на промежуточных этапах, значения идентификаторов A и K совпадают. Каждый из идентификаторов (A и K) имеет вид для налоговых органов - четырехразрядный код налогового органа;

O - идентификатор отправителя информации, имеет вид:

для организаций - девятнадцатиразрядный код (идентификационный номер налогоплательщика (далее - ИНН) и код причины постановки на учет (далее - КПП) организации (обособленного подразделения);

для физических лиц - двенадцатиразрядный код (ИНН физического лица).

GGGG - год формирования передаваемого файла, MM - месяц, DD - день;

N - идентификационный номер файла. (Длина - от 1 до 36 знаков. Идентификационный номер файла должен обеспечивать уникальность файла).

Расширение имени файла - xml. Расширение имени файла может указываться как строчными, так и прописными буквами.

Параметры первой строки файла обмена

Первая строка XML-файла должна иметь следующий вид:

<?xml version ="1.0" encoding ="windows-1251"?>

Имя файла, содержащего XML-схему файла обмена, должно иметь следующий вид:

NO_NDS.8_1_003_01_05_12_xx, где xx - номер версии схемы.

Расширение имени файла - xsd.

XML-схема файла обмена приводится отдельным файлом и размещается на официальном сайте Федеральной налоговой службы в информационно-телекоммуникационной сети "Интернет".

4. Логическая модель файла обмена представлена в виде диаграммы структуры файла обмена на рисунке 1 настоящего формата. Элементами логической модели файла обмена являются элементы и атрибуты XML-файла. Перечень структурных элементов логической модели файла обмена и сведения о них приведены в таблицах 4.1 - 4.10 настоящего формата.

Для каждого структурного элемента логической модели файла обмена приводятся следующие сведения:

наименование элемента. Приводится полное наименование элемента. В строке таблицы могут быть описаны несколько элементов, наименования которых разделены символом "|". Такая форма записи применяется при наличии в файле обмена только одного элемента из описанных в этой строке;

сокращенное наименование (код) элемента. Приводится сокращенное наименование элемента. Синтаксис сокращенного наименования должен удовлетворять спецификации XML;

признак типа элемента. Может принимать следующие значения: "С" - сложный элемент логической модели (содержит вложенные элементы), "П" - простой элемент логической модели, реализованный в виде элемента XML-файла, "А" - простой элемент логической модели, реализованный в виде атрибута элемента XML-файла. Простой элемент логической модели не содержит вложенные элементы;

формат элемента. Формат элемента представляется следующими условными обозначениями: T - символьная строка; N - числовое значение (целое или дробное).

Формат символьной строки указывается в виде T(n-k) или T(=k), где: n - минимальное количество знаков, k - максимальное количество знаков, символ "-" - разделитель, символ "=" означает фиксированное количество знаков в строке. В случае если минимальное количество знаков равно 0, формат имеет вид T(0-k). В случае если максимальное количество знаков не ограничено, формат имеет вид T(n-).

Формат числового значения указывается в виде N(m.k), где: m - максимальное количество знаков в числе, включая целую и дробную часть числа без разделяющей десятичной точки и знака (для отрицательного числа), k - максимальное число знаков дробной части числа. Если число знаков дробной части числа равно 0 (то есть число целое), формат числового значения имеет вид N(m).

Для простых элементов, являющихся базовыми в XML, таких как элемент с типом "date", поле "Формат элемента" не заполняется. Для таких элементов в поле "Дополнительная информация" указывается тип базового элемента;

признак обязательности элемента определяет обязательность наличия элемента (совокупности наименования элемента и его значения) в файле обмена. Признак обязательности элемента может принимать следующие значения: "О" - наличие элемента в файле обмена обязательно; "Н" - наличие элемента в файле обмена необязательно, то есть элемент может отсутствовать. Если элемент принимает ограниченный перечень значений (по классификатору, кодовому словарю), то признак обязательности элемента дополняется символом "К".

В случае если количество реализаций элемента может быть более одной, то признак обязательности элемента дополняется символом "М".

К вышеперечисленным признакам обязательности элемента может добавляться значение "У" в случае описания в XML-схеме условий, предъявляемых к элементу в файле обмена, описанных в графе "Дополнительная информация";

дополнительная информация содержит требования к элементу файла обмена, не указанные ранее. Для сложных элементов указывается ссылка на таблицу, в которой описывается состав данного элемента. Для элементов, принимающих ограниченный перечень значений из классификатора (кодового словаря), указывается соответствующее наименование классификатора (кодового словаря) или приводится перечень возможных значений. Для классификатора (кодового словаря) может указываться ссылка на его местонахождение. Для элементов, использующих пользовательский тип данных, указывается наименование типового элемента.

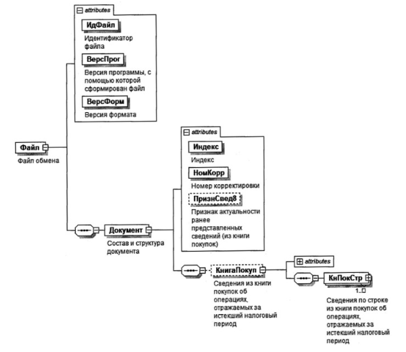
Рисунок 1. Диаграмма структуры файла обмена

Таблица 4.1

Файл обмена (Файл)

Наименование элементаСокращенное наименование (код) элементаПризнак типа элементаФормат элементаПризнак обязательности элементаДополнительная информация
Идентификатор файлаИдФайлАT(1-255)ОУСодержит (повторяет) имя сформированного файла (без расширения)
Версия программы, с помощью которой сформирован файлВерсПрогАT(1-40)О 
Версия форматаВерсФормАT(1-5)ОПринимает значение: 5.12
Состав и структура документаДокументС ОСостав элемента представлен в таблице 4.2

Таблица 4.2

Состав и структура Документа (Документ)

Наименование элементаСокращенное наименование (код) элементаПризнак типа элементаФормат элементаПризнак обязательности элементаДополнительная информация
ИндексИндексАT(=7)ОКТиповой элемент <КНДТип>. Принимает значение: 0000080
Номер корректировкиНомКоррАN(3)ОПринимает значение:
0 - первичный документ,
1, 2, 3 и так далее - уточненный документ. Для уточненного документа значение должно быть на 1 больше ранее принятого налоговым органом документа.
Элемент повторяет значение элемента <НомКорр> из файла с префиксом NO_NDS
Признак актуальности ранее представленных сведений (из книги покупок)ПризнСвед8АT(=1)НКУПринимает значение:
1 - сведения неактуальны |
2 - сведения актуальны.
Элемент не применяется при подаче первичного документа, то есть <НомКорр>=0
Сведения из книги покупок об операциях, отражаемых за истекший налоговый периодКнигаПокупС НУСостав элемента представлен в таблице 4.3.
Элемент обязателен при <ПризнСвед8>=0 и не применяется при <ПризнСвед8>=1

Таблица 4.3

Сведения из книги покупок об операциях, отражаемых за истекший налоговый период (КнигаПокуп)

Наименование элементаСокращенное наименование (код) элементаПризнак типа элементаФормат элементаПризнак обязательности элементаДополнительная информация
Сумма налога всего по книге покупок в рублях и копейкахСумНДСВсКПкАN(19.2)О 
Сведения по строке из книги покупок об операциях, отражаемых за истекший налоговый периодКнПокСтрС ОМСостав элемента представлен в таблице 4.4

Таблица 4.4

Сведения по строке из книги покупок об операциях, отражаемых за истекший налоговый период (КнПокСтр)

Наименование элементаСокращенное наименование (код) элементаПризнак типа элементаФормат элементаПризнак обязательности элементаДополнительная информация
Порядковый номерНомерПорАN(12)ОПринимает значение от 1 и более
Номер счета-фактуры продавцаНомСчФПродАT(1-1000)ОМожет указываться перечень номеров таможенных деклараций. В случае указания более одного номера таможенной декларации разделителем между ними является точка с запятой
Дата счета-фактуры продавцаДатаСчФПродАT(=10)НТиповой элемент <ДатаТип>.
Дата в формате ДД.ММ.ГГГГ
Номер исправления счета-фактуры продавцаНомИспрСчФАN(3)НУПринимает значение от 1 и более.
Элемент обязателен при наличии элемента <ДатаИспрСчФ>
Дата исправления счета-фактуры продавцаДатаИспрСчФАT(=10)НУТиповой элемент <ДатаТип>.
Дата в формате ДД.ММ.ГГГГ.
Элемент обязателен при наличии элемента <НомИспрСчФ>
Номер корректировочного счета-фактуры продавцаНомКСчФПродАT(1-256)НУЭлемент обязателен при наличии хотя бы одного из элементов:
<ДатаКСчФПрод> | <НомИспрКСчФ> | <ДатаИспрКСчФ>
Дата корректировочного счета-фактуры продавцаДатаКСчФПродАT(=10)НУТиповой элемент <ДатаТип>.
Дата в формате ДД.ММ.ГГГГ.
Элемент обязателен при наличии хотя бы одного из элементов:
<НомКСчФПрод> | <НомИспрКСчФ> | <ДатаИспрКСчФ>
Номер исправления корректировочного счета-фактуры продавцаНомИспрКСчФАN(3)НУПринимает значение от 1 и более.
Элемент обязателен при наличии элемента <ДатаИспрКСчФ>
Дата исправления корректировочного счета-фактуры продавцаДатаИспрКСчФАT(=10)НУТиповой элемент <ДатаТип>.
Дата в формате ДД.ММ.ГГГГ.
Элемент обязателен при наличии элемента <НомИспрКСчФ>
Код валюты по ОКВОКВАT(=3)НКТиповой элемент <ОКВТип>.
Принимает значение в соответствии с Общероссийским классификатором валют
Стоимость покупок по счету-фактуре, разница стоимости по корректировочному счету-фактуре (включая налог), в валюте счета-фактурыСтоимПокупВАN(19.2)О 
Сумма налога по счету-фактуре, разница суммы налога по корректировочному счету-фактуре, принимаемая к вычету, в рублях и копейкахСумНДСВычАN(19.2)О 
Код вида операцииКодВидОперПT(=2)ОКМПринимает значение в соответствии с перечнем кодов видов операций, указываемых в книге покупок, применяемой при расчетах по налогу на добавленную стоимость, дополнительном листе к ней, книге продаж, применяемой при расчетах по налогу на добавленную стоимость, дополнительном листе к ней, а также кодами видов операций по налогу на добавленную стоимость, необходимые для ведения журнала учета полученных и выставленных счетов-фактур, утвержденными приказом ФНС России от 14.03.2016 N ММВ-7-3/136@ (зарегистрирован Минюстом России 20.04.2016, регистрационный N 41876)
Сведения о документе, подтверждающем уплату налогаДокПдтвУплС НМСостав элемента представлен в таблице 4.5
Сведения о счете-фактуре при отгрузке в счет ранее полученной оплаты (частичной оплаты)СвЧастСчФС НМСостав элемента представлен в таблице 4.6
Дата принятия на учет товаров (работ, услуг), имущественных правДатаУчТовПT(=10)НМТиповой элемент <ДатаТип>.
Дата в формате ДД.ММ.ГГГГ
Сведения о продавцеСвПродС НМУТиповой элемент <СвУчСдТип>.
Состав элемента представлен в таблице 4.8.
Элемент обязателен, если элемент <КодВидОпер> принимает хотя бы одно из значений диапазона: 01 | 02 | 13 | 15 - 18 | 22 | 24 - 26 | 32 | 34 | 36 | 41 - 45
Сведения о посреднике (комиссионере, агенте, экспедиторе, застройщике)СвПосС НТиповой элемент <СвУчСдТип>.
Состав элемента представлен в таблице 4.8
Сведения о регистрационном номере декларации на товары или о товаре, подлежащем прослеживаемостиСвРегНомС НМСостав элемента представлен в таблице 4.7

Таблица 4.5

Сведения о документе, подтверждающем уплату налога (ДокПдтвУпл)

Наименование элементаСокращенное наименование (код) элементаПризнак типа элементаФормат элементаПризнак обязательности элементаДополнительная информация
Номер документа, подтверждающего уплату налогаНомДокПдтвУплАT(1-256)О 
Дата документа, подтверждающего уплату налогаДатаДокПдтвУплАT(=10)ОТиповой элемент <ДатаТип>.
Дата в формате ДД.ММ.ГГГГ

Таблица 4.6

Сведения о счете-фактуре при отгрузке в счет ранее полученной оплаты (частичной оплаты) (СвЧастСчФ)

Наименование элементаСокращенное наименование (код) элементаПризнак типа элементаФормат элементаПризнак обязательности элементаДополнительная информация
Номер счета-фактуры при отгрузке в счет ранее полученной оплаты (частичной оплаты)НомЧастСчФАT(1-1000)О 
Дата счета-фактуры при отгрузке в счет ранее полученной оплаты (частичной оплаты)ДатаЧастСчФАT(=10)ОТиповой элемент <ДатаТип>
Дата в формате ДД.ММ.ГГГГ

Таблица 4.7

Сведения о регистрационном номере декларации на товары или о товаре, подлежащем прослеживаемости (СвРегНом)

Наименование элементаСокращенное наименование (код) элементаПризнак типа элементаФормат элементаПризнак обязательности элементаДополнительная информация
Регистрационный номер декларации на товары или регистрационный номер партии товара, подлежащего прослеживаемостиРегНомПрослАT(13-29)О 
Код количественной единицы измерения товара, используемой в целях осуществления прослеживаемостиОКЕИАT(3-4)НКТиповой элемент <ОКЕИТип>.
Принимает значение в соответствии с Общероссийским классификатором единиц измерения
Количество товара, подлежащего прослеживаемости, в количественной единице измерения товара, используемой в целях осуществления прослеживаемостиКолТовПрослАN(10)Н 
Стоимость товара, подлежащего прослеживаемости, без налога в рублях и копейкахСтоимТовПрослАN(19.2)Н 

Таблица 4.8

Сведения об участнике сделки (СвУчСдТип)

Наименование элементаСокращенное наименование (код) элементаПризнак типа элементаФормат элементаПризнак обязательности элементаДополнительная информация
Сведения об организации |СведЮЛС ОСостав элемента представлен в таблице 4.9
Сведения об индивидуальном предпринимателеСведИПС ОСостав элемента представлен в таблице 4.10

Таблица 4.9

Сведения об организации (СведЮЛ)

Наименование элементаСокращенное наименование (код) элементаПризнак типа элементаФормат элементаПризнак обязательности элементаДополнительная информация
ИНН организацииИННЮЛАT(=10)ОТиповой элемент <ИННЮЛТип>
КППКППАT(=9)ОТиповой элемент <КППТип>

Таблица 4.10

Сведения об индивидуальном предпринимателе (СведИП)

Наименование элементаСокращенное наименование (код) элементаПризнак типа элементаФормат элементаПризнак обязательности элементаДополнительная информация
ИНН физического лицаИННФЛАT(=12)ОТиповой элемент <ИННФЛТип>

".

Приложение N 17

к приказу ФНС России

от 18.12.2025 N ЕД-7-3/1227@

"Приложение N 5

к приказу ФНС России

от 05.11.2024 N ЕД-7-3/989@

ФОРМАТ ПРЕДСТАВЛЕНИЯ СВЕДЕНИЙ ИЗ ДОПОЛНИТЕЛЬНОГО ЛИСТА КНИГИ ПОКУПОК, ПЕРЕДАВАЕМЫХ В НАЛОГОВОЙ ДЕКЛАРАЦИИ ПО НАЛОГУ НА ДОБАВЛЕННУЮ СТОИМОСТЬ В ЭЛЕКТРОННОЙ ФОРМЕ

I. ОБЩИЕ СВЕДЕНИЯ

1. Настоящий формат описывает требования к XML-файлам (далее - файл обмена) передачи в налоговые органы в электронной форме сведений из дополнительного листа книги покупок, представляемых в налоговой декларации по налогу на добавленную стоимость.

2. Номер версии настоящего формата 5.12, часть III - II.

II. ОПИСАНИЕ ФАЙЛА ОБМЕНА

3. Имя файла обмена должно иметь следующий вид:

R_T_A_K_O_GGGGMMDD_N, где:

R_T - префикс, принимающий значение NO_NDS.81;

A_K - идентификатор получателя информации, где: A - идентификатор получателя, которому направляется файл обмена, K - идентификатор конечного получателя, для которого предназначена информация из данного файла обмена. Передача файла от отправителя к конечному получателю (K) может осуществляться в несколько этапов через другие налоговые органы, осуществляющие передачу файла на промежуточных этапах, которые обозначаются идентификатором A. В случае передачи файла от отправителя к конечному получателю при отсутствии налоговых органов, осуществляющих передачу на промежуточных этапах, значения идентификаторов A и K совпадают. Каждый из идентификаторов (A и K) имеет вид для налоговых органов - четырехразрядный код налогового органа;

O - идентификатор отправителя информации, имеет вид:

для организаций - девятнадцатиразрядный код (идентификационный номер налогоплательщика (далее - ИНН) и код причины постановки на учет (далее - КПП) организации (обособленного подразделения);

для физических лиц - двенадцатиразрядный код (ИНН физического лица).

GGGG - год формирования передаваемого файла, MM - месяц, DD - день;

N - идентификационный номер файла. (Длина - от 1 до 36 знаков. Идентификационный номер файла должен обеспечивать уникальность файла).

Расширение имени файла - xml. Расширение имени файла может указываться как строчными, так и прописными буквами.

Параметры первой строки файла обмена

Первая строка XML-файла должна иметь следующий вид:

<?xml version ="1.0" encoding ="windows-1251"?>

Имя файла, содержащего XML-схему файла обмена, должно иметь следующий вид:

NO_NDS.81_1_003_02_05_12_xx, где xx - номер версии схемы.

Расширение имени файла - xsd.

XML-схема файла обмена приводится отдельным файлом и размещается на официальном сайте Федеральной налоговой службы в информационно-телекоммуникационной сети "Интернет".

4. Логическая модель файла обмена представлена в виде диаграммы структуры файла обмена на рисунке 1 настоящего формата. Элементами логической модели файла обмена являются элементы и атрибуты XML-файла. Перечень структурных элементов логической модели файла обмена и сведения о них приведены в таблицах 4.1 - 4.10 настоящего формата.

Для каждого структурного элемента логической модели файла обмена приводятся следующие сведения:

наименование элемента. Приводится полное наименование элемента. В строке таблицы могут быть описаны несколько элементов, наименования которых разделены символом "|". Такая форма записи применяется при наличии в файле обмена только одного элемента из описанных в этой строке;

сокращенное наименование (код) элемента. Приводится сокращенное наименование элемента. Синтаксис сокращенного наименования должен удовлетворять спецификации XML;

признак типа элемента. Может принимать следующие значения: "С" - сложный элемент логической модели (содержит вложенные элементы), "П" - простой элемент логической модели, реализованный в виде элемента XML-файла, "А" - простой элемент логической модели, реализованный в виде атрибута элемента XML-файла. Простой элемент логической модели не содержит вложенные элементы;

формат элемента. Формат элемента представляется следующими условными обозначениями: T - символьная строка; N - числовое значение (целое или дробное).

Формат символьной строки указывается в виде T(n-k) или T(=k), где: n - минимальное количество знаков, k - максимальное количество знаков, символ "-" - разделитель, символ "=" означает фиксированное количество знаков в строке. В случае, если минимальное количество знаков равно 0, формат имеет вид T(0-k). В случае, если максимальное количество знаков не ограничено, формат имеет вид T(n-).

Формат числового значения указывается в виде N(m.k), где: m - максимальное количество знаков в числе, включая целую и дробную часть числа без разделяющей десятичной точки и знака (для отрицательного числа), k - максимальное число знаков дробной части числа. Если число знаков дробной части числа равно 0 (то есть число целое), формат числового значения имеет вид N(m).

Для простых элементов, являющихся базовыми в XML, таких как элемент с типом "date", поле "Формат элемента" не заполняется. Для таких элементов в поле "Дополнительная информация" указывается тип базового элемента;

признак обязательности элемента определяет обязательность наличия элемента (совокупности наименования элемента и его значения) в файле обмена. Признак обязательности элемента может принимать следующие значения: "О" - наличие элемента в файле обмена обязательно; "Н" - наличие элемента в файле обмена необязательно, то есть элемент может отсутствовать. Если элемент принимает ограниченный перечень значений (по классификатору, кодовому словарю), признак обязательности элемента дополняется символом "К".

В случае, если количество реализаций элемента может быть более одной, признак обязательности элемента дополняется символом "М".

К вышеперечисленным признакам обязательности элемента может добавляться значение "У" в случае описания в XML-схеме условий, предъявляемых к элементу в файле обмена, описанных в графе "Дополнительная информация";

дополнительная информация содержит требования к элементу файла обмена, не указанные ранее. Для сложных элементов указывается ссылка на таблицу, в которой описывается состав данного элемента. Для элементов, принимающих ограниченный перечень значений из классификатора (кодового словаря), указывается соответствующее наименование классификатора (кодового словаря) или приводится перечень возможных значений. Для классификатора (кодового словаря) может указываться ссылка на его местонахождение. Для элементов, использующих пользовательский тип данных, указывается наименование типового элемента.

Рисунок 1. Диаграмма структуры файла обмена

Таблица 4.1

Файл обмена (Файл)

Наименование элементаСокращенное наименование (код) элементаПризнак типа элементаФормат элементаПризнак обязательности элементаДополнительная информация
Идентификатор файлаИдФайлАT(1-255)ОУСодержит (повторяет) имя сформированного файла (без расширения)
Версия программы, с помощью которой сформирован файлВерсПрогАT(1-40)О 
Версия форматаВерсФормАT(1-5)ОПринимает значение: 5.12
Состав и структура документаДокументС ОСостав элемента представлен в таблице 4.2

Таблица 4.2

Состав и структура документа (Документ)

Наименование элементаСокращенное наименование (код) элементаПризнак типа элементаФормат элементаПризнак обязательности элементаДополнительная информация
ИндексИндексАT(=7)ОКТиповой элемент <КНДТип>.
Принимает значение: 0000081
Номер корректировкиНомКоррАN(3)ОПринимает значение:
0 - первичный документ,
1, 2, 3 и так далее - уточненный документ. Для уточненного документа значение должно быть на 1 больше ранее принятого налоговым органом документа.
Элемент повторяет значение элемента <НомКорр> из файла с префиксом NO_NDS
Признак актуальности ранее представленных сведений (из дополнительных листов книги покупок)ПризнСвед81АT(=1)НКУПринимает значение:
1 - сведения неактуальны |
2 - сведения актуальны.
Элемент не применяется при подаче первичного документа, то есть <НомКорр>=0
Сведения из дополнительных листов книги покупокКнигаПокупДЛС НУСостав элемента представлен в таблице 4.3.
Элемент обязателен при <ПризнСвед81>=0 и не применяется при <ПризнСвед81>=1

Таблица 4.3

Сведения из дополнительных листов книги покупок (КнигаПокупДЛ)

Наименование элементаСокращенное наименование (код) элементаПризнак типа элементаФормат элементаПризнак обязательности элементаДополнительная информация
Итоговая сумма налога по книге покупок в рублях и копейкахСумНДСИтКПкАN(19.2)О 
Сумма налога всего по приложению 1 к разделу 8 в рублях и копейкахСумНДСИтП1Р8АN(19.2)О 
Сведения по строке из дополнительных листов книги покупокКнПокДЛСтрС ОМСостав элемента представлен в таблице 4.4

Таблица 4.4

Сведения по строке из дополнительных листов книги покупок (КнПокДЛСтр)

Наименование элементаСокращенное наименование (код) элементаПризнак типа элементаФормат элементаПризнак обязательности элементаДополнительная информация
Порядковый номерНомерПорАN(12)ОПринимает значение от 1 и более
Номер счета-фактуры продавцаНомСчФПродАT(1-1000)ОМожет указываться перечень номеров таможенных деклараций. В случае указания более одного номера таможенной декларации разделителем между ними является точка с запятой
Дата счета-фактуры продавцаДатаСчФПродАT(=10)НТиповой элемент <ДатаТип>.
Дата в формате ДД.ММ.ГГГГ
Номер исправления счета-фактуры продавцаНомИспрСчФАN(3)НУПринимает значение от 1 и более.
Элемент обязателен при наличии элемента <ДатаИспрСчФ>
Дата исправления счета-фактуры продавцаДатаИспрСчФАT(=10)НУТиповой элемент <ДатаТип>.
Дата в формате ДД.ММ.ГГГГ.
Элемент обязателен при наличии элемента <НомИспрСчФ>
Номер корректировочного счета-фактуры продавцаНомКСчФПродАT(1-256)НУЭлемент обязателен при наличии хотя бы одного из элементов:
<ДатаКСчФПрод> | <НомИспрКСчФ> | <ДатаИспрКСчФ>
Дата корректировочного счета-фактуры продавцаДатаКСчФПродАT(=10)НУТиповой элемент <ДатаТип>.
Дата в формате ДД.ММ.ГГГГ.
Элемент обязателен при наличии хотя бы одного из элементов:
<НомКСчФПрод> | <НомИспрКСчФ> | <ДатаИспрКСчФ>
Номер исправления корректировочного счета-фактуры продавцаНомИспрКСчФАN(3)НУПринимает значение от 1 и более.
Элемент обязателен при наличии элемента <ДатаИспрКСчФ>
Дата исправления корректировочного счета-фактуры продавцаДатаИспрКСчФАT(=10)НУТиповой элемент <ДатаТип>.
Дата в формате ДД.ММ.ГГГГ.
Элемент обязателен при наличии элемента <НомИспрКСчФ>
Код валюты по ОКВОКВАT(=3)НКТиповой элемент <ОКВТип>.
Принимает значение в соответствии с Общероссийским классификатором валют
Стоимость покупок по счету-фактуре, разница стоимости по корректировочному счету-фактуре (включая налог), в валюте счета-фактурыСтоимПокупВАN(19.2)О 
Сумма налога по счету-фактуре, разница суммы налога по корректировочному счету-фактуре, принимаемая к вычету, в рублях и копейкахСумНДСАN(19.2)О 
Код вида операцииКодВидОперПT(=2)ОКМПринимает значение в соответствии с перечнем кодов видов операций, указываемых в книге покупок, применяемой при расчетах по налогу на добавленную стоимость, дополнительном листе к ней, книге продаж, применяемой при расчетах по налогу на добавленную стоимость, дополнительном листе к ней, а также кодами видов операций по налогу на добавленную стоимость, необходимые для ведения журнала учета полученных и выставленных счетов-фактур, утвержденными приказом ФНС России от 14.03.2016 N ММВ-7-3/136@ (зарегистрирован Минюстом России 20.04.2016, регистрационный N 41876)
Сведения о документе, подтверждающем уплату налогаДокПдтвУплС НМСостав элемента представлен в таблице 4.5
Сведения о счете-фактуре при отгрузке в счет ранее полученной оплаты (частичной оплаты)СвЧастСчФС НМСостав элемента представлен в таблице 4.6
Дата принятия на учет товаров (работ, услуг), имущественных правДатаУчТовПT(=10)НМТиповой элемент <ДатаТип>.
Дата в формате ДД.ММ.ГГГГ
Сведения о продавцеСвПродС НМУТиповой элемент <СвУчСдТип>.
Состав элемента представлен в таблице 4.8.
Элемент обязателен, если элемент <КодВидОпер> принимает хотя бы одно из значений диапазона: 01 | 02 | 13 | 15 - 18 | 22 | 24 - 26 | 32 | 34 | 36 | 41 - 45
Сведения о посреднике (комиссионере, агенте, экспедиторе, застройщике)СвПосС НТиповой элемент <СвУчСдТип>. Состав элемента представлен в таблице 4.8
Сведения о регистрационном номере декларации на товары или о товаре, подлежащем прослеживаемостиСвРегНомС НМСостав элемента представлен в таблице 4.7

Таблица 4.5

Сведения о документе, подтверждающем уплату налога (ДокПдтвУпл)

Наименование элементаСокращенное наименование (код) элементаПризнак типа элементаФормат элементаПризнак обязательности элементаДополнительная информация
Номер документа, подтверждающего уплату налогаНомДокПдтвУплАT(1-256)О 
Дата документа, подтверждающего уплату налогаДатаДокПдтвУплАT(=10)ОТиповой элемент <ДатаТип>.
Дата в формате ДД.ММ.ГГГГ

Таблица 4.6

Сведения о счете-фактуре при отгрузке в счет ранее полученной оплаты (частичной оплаты) (СвЧастСчФ)

Наименование элементаСокращенное наименование (код) элементаПризнак типа элементаФормат элементаПризнак обязательности элементаДополнительная информация
Номер счета-фактуры при отгрузке в счет ранее полученной оплаты (частичной оплаты)НомЧастСчФАT(1-1000)О 
Дата счета-фактуры при отгрузке в счет ранее полученной оплаты (частичной оплаты)ДатаЧастСчФАT(=10)ОТиповой элемент <ДатаТип>.
Дата в формате ДД.ММ.ГГГГ

Таблица 4.7

Сведения о регистрационном номере декларации на товары или о товаре, подлежащем прослеживаемости (СвРегНом)

Наименование элементаСокращенное наименование (код) элементаПризнак типа элементаФормат элементаПризнак обязательности элементаДополнительная информация
Регистрационный номер декларации на товары или регистрационный номер партии товара, подлежащего прослеживаемостиРегНомПрослАT(13-29)О 
Код количественной единицы измерения товара, используемой в целях осуществления прослеживаемостиОКЕИАT(3-4)НКТиповой элемент <ОКЕИТип>.
Принимает значение в соответствии с Общероссийским классификатором единиц измерения
Количество товара, подлежащего прослеживаемости, в количественной единице измерения товара, используемой в целях осуществления прослеживаемостиКолТовПрослАN(10)Н 
Стоимость товара, подлежащего прослеживаемости, без налога в рублях и копейкахСтоимТовПрослАN(19.2)Н 

Таблица 4.8

Сведения об участнике сделки (СвУчСдТип)

Наименование элементаСокращенное наименование (код) элементаПризнак типа элементаФормат элементаПризнак обязательности элементаДополнительная информация
Сведения об организации |СведЮЛС ОСостав элемента представлен в таблице 4.9
Сведения об индивидуальном предпринимателеСведИПС ОСостав элементу представлен в таблице 4.10

Таблица 4.9

Сведения об организации (СведЮЛ)

Наименование элементаСокращенное наименование (код) элементаПризнак типа элементаФормат элементаПризнак обязательности элементаДополнительная информация
ИНН организацииИННЮЛАT(=10)ОТиповой элемент <ИННЮЛТип>
КППКППАT(=9)ОТиповой элемент <КППТип>

Таблица 4.10

Сведения об индивидуальном предпринимателе (СведИП)

Наименование элементаСокращенное наименование (код) элементаПризнак типа элементаФормат элементаПризнак обязательности элементаДополнительная информация
ИНН физического лицаИННФЛАT(=12)ОТиповой элемент <ИННФЛТип>

".

Приложение N 18

к приказу ФНС России

от 18.12.2025 N ЕД-7-3/1227@

"Приложение N 6

к приказу ФНС России

от 05.11.2024 N ЕД-7-3/989@

ФОРМАТ ПРЕДСТАВЛЕНИЯ СВЕДЕНИЙ ИЗ КНИГИ ПРОДАЖ ОБ ОПЕРАЦИЯХ, ОТРАЖАЕМЫХ ЗА ИСТЕКШИЙ НАЛОГОВЫЙ ПЕРИОД, ПЕРЕДАВАЕМЫХ В НАЛОГОВОЙ ДЕКЛАРАЦИИ ПО НАЛОГУ НА ДОБАВЛЕННУЮ СТОИМОСТЬ В ЭЛЕКТРОННОЙ ФОРМЕ

I. ОБЩИЕ СВЕДЕНИЯ

1. Настоящий формат описывает требования к XML-файлам (далее - файл обмена) передачи в электронной форме сведений из книги продаж об операциях, отражаемых за истекший налоговый период, представляемых в налоговой декларации по налогу на добавленную стоимость в налоговые органы.

2. Номер версии настоящего формата 5.12, часть III-III.

II. ОПИСАНИЕ ФАЙЛА ОБМЕНА

3. Имя файла обмена должно иметь следующий вид:

R_T_A_K_O_GGGGMMDD_N, где:

R_T - префикс, принимающий значение NO_NDS.9;

A_K - идентификатор получателя информации, где: A - идентификатор получателя, которому направляется файл обмена, K - идентификатор конечного получателя, для которого предназначена информация из данного файла обмена. Передача файла от отправителя к конечному получателю (K) может осуществляться в несколько этапов через другие налоговые органы, осуществляющие передачу файла на промежуточных этапах, которые обозначаются идентификатором A. В случае передачи файла от отправителя к конечному получателю при отсутствии налоговых органов, осуществляющих передачу на промежуточных этапах, значения идентификаторов A и K совпадают. Каждый из идентификаторов (A и K) имеет вид для налоговых органов - четырехразрядный код налогового органа;

O - идентификатор отправителя информации, имеет вид:

для организаций - девятнадцатиразрядный код (идентификационный номер налогоплательщика (далее - ИНН) и код причины постановки на учет (далее - КПП) организации (обособленного подразделения);

для физических лиц - двенадцатиразрядный код (ИНН физического лица).

GGGG - год формирования передаваемого файла, MM - месяц, DD - день;

N - идентификационный номер файла. (Длина - от 1 до 36 знаков. Идентификационный номер файла должен обеспечивать уникальность файла).

Расширение имени файла - xml. Расширение имени файла может указываться как строчными, так и прописными буквами.

Параметры первой строки файла обмена

Первая строка XML-файла должна иметь следующий вид:

<?xml version ="1.0" encoding ="windows-1251"?>

Имя файла, содержащего XML-схему файла обмена, должно иметь следующий вид:

NO_NDS.9_1_003_03_05_12_xx, где xx - номер версии схемы.

Расширение имени файла - xsd.

XML-схема файла обмена приводится отдельным файлом и размещается на официальном сайте Федеральной налоговой службы в информационно-телекоммуникационной сети "Интернет".

4. Логическая модель файла обмена представлена в виде диаграммы структуры файла обмена на рисунке 1 настоящего формата. Элементами логической модели файла обмена являются элементы и атрибуты XML-файла. Перечень структурных элементов логической модели файла обмена и сведения о них приведены в таблицах 4.1 - 4.10 настоящего формата.

Для каждого структурного элемента логической модели файла обмена приводятся следующие сведения:

наименование элемента. Приводится полное наименование элемента. В строке таблицы могут быть описаны несколько элементов, наименования которых разделены символом "|". Такая форма записи применяется при наличии в файле обмена только одного элемента из описанных в этой строке;

сокращенное наименование (код) элемента. Приводится сокращенное наименование элемента. Синтаксис сокращенного наименования должен удовлетворять спецификации XML;

признак типа элемента. Может принимать следующие значения: "С" - сложный элемент логической модели (содержит вложенные элементы), "П" - простой элемент логической модели, реализованный в виде элемента XML-файла, "А" - простой элемент логической модели, реализованный в виде атрибута элемента XML-файла. Простой элемент логической модели не содержит вложенные элементы;

формат элемента. Формат элемента представляется следующими условными обозначениями: T - символьная строка; N - числовое значение (целое или дробное).

Формат символьной строки указывается в виде T(n-k) или T(=k), где: n - минимальное количество знаков, k - максимальное количество знаков, символ "-" - разделитель, символ "=" означает фиксированное количество знаков в строке. В случае, если минимальное количество знаков равно 0, формат имеет вид T(0-k). В случае, если максимальное количество знаков не ограничено, формат имеет вид T(n-).

Формат числового значения указывается в виде N(m.k), где: m - максимальное количество знаков в числе, включая целую и дробную часть числа без разделяющей десятичной точки и знака (для отрицательного числа), k - максимальное число знаков дробной части числа. Если число знаков дробной части числа равно 0 (то есть число целое), формат числового значения имеет вид N(m).

Для простых элементов, являющихся базовыми в XML, таких как элемент с типом "date", поле "Формат элемента" не заполняется. Для таких элементов в поле "Дополнительная информация" указывается тип базового элемента;

признак обязательности элемента определяет обязательность наличия элемента (совокупности наименования элемента и его значения) в файле обмена. Признак обязательности элемента может принимать следующие значения: "О" - наличие элемента в файле обмена обязательно; "Н" - наличие элемента в файле обмена необязательно, то есть элемент может отсутствовать. Если элемент принимает ограниченный перечень значений (по классификатору, кодовому словарю), признак обязательности элемента дополняется символом "К".

В случае, если количество реализаций элемента может быть более одной, признак обязательности элемента дополняется символом "М".

К вышеперечисленным признакам обязательности элемента может добавляться значение "У" в случае описания в XML-схеме условий, предъявляемых к элементу в файле обмена, описанных в графе "Дополнительная информация";

дополнительная информация содержит требования к элементу файла обмена, не указанные ранее. Для сложных элементов указывается ссылка на таблицу, в которой описывается состав данного элемента. Для элементов, принимающих ограниченный перечень значений из классификатора (кодового словаря), указывается соответствующее наименование классификатора (кодового словаря) или приводится перечень возможных значений. Для классификатора (кодового словаря) может указываться ссылка на его местонахождение. Для элементов, использующих пользовательский тип данных, указывается наименование типового элемента.

Рисунок 1. Диаграмма структуры файла обмена

Таблица 4.1

Файл обмена (Файл)

Наименование элементаСокращенное наименование (код) элементаПризнак типа элементаФормат элементаПризнак обязательности элементаДополнительная информация
Идентификатор файлаИдФайлАT(1-255)ОУСодержит (повторяет) имя сформированного файла (без расширения)
Версия программы, с помощью которой сформирован файлВерсПрогАT(1-40)О 
Версия форматаВерсФормАT(1-5)ОПринимает значение: 5.12
Состав и структура документаДокументС ОСостав элемента представлен в таблице 4.2

Таблица 4.2

Состав и структура документа (Документ)

Наименование элементаСокращенное наименование (код) элементаПризнак типа элементаФормат элементаПризнак обязательности элементаДополнительная информация
ИндексИндексАT(=7)ОКТиповой элемент <КНДТип>. Принимает значение: 0000090
Номер корректировкиНомКоррАN(3)ОПринимает значение:
0 - первичный документ,
1, 2, 3 и так далее - уточненный документ. Для уточненного документа значение должно быть на 1 больше ранее принятого налоговым органом документа.
Элемент повторяет значение элемента <НомКорр> из файла с префиксом NO_NDS
Признак актуальности ранее представленных сведений (из книги продаж об операциях, отражаемых за истекший налоговый период)ПризнСвед9АT(=1)НКУПринимает значение:
0 - сведения неактуальны |
1 - сведения актуальны.
Элемент не применяется при подаче первичного документа, то есть <НомКорр>=0
Сведения из книги продаж об операциях, отражаемых за истекший налоговый периодКнигаПродС НУСостав элемента представлен в таблице 4.3.
Элемент обязателен при <ПризнСвед9>=0 и не применяется при <ПризнСвед9>=1

Таблица 4.3

Сведения из книги продаж об операциях, отражаемых за истекший налоговый период (КнигаПрод)

Наименование элементаСокращенное наименование (код) элементаПризнак типа элементаФормат элементаПризнак обязательности элементаДополнительная информация
Всего стоимость продаж по книге продаж (без налога) в рублях и копейках, по ставке 22%СтПродБезНДС22АN(19.2)Н 
Всего стоимость продаж по книге продаж (без налога) в рублях и копейках, по ставке 20% или 18%СтПродБезНДС20АN(19.2)Н 
Всего стоимость продаж по книге продаж (без налога) в рублях и копейках, по ставке 10%СтПродБезНДС10АN(19.2)Н 
Всего стоимость продаж по книге продаж (без налога) в рублях и копейках, по ставке 7%СтПродБезНДС7АN(19.2)Н 
Всего стоимость продаж по книге продаж (без налога) в рублях и копейках, по ставке 5%СтПродБезНДС5АN(19.2)Н 
Всего стоимость продаж по книге продаж (без налога) в рублях и копейках, по ставке 0%СтПродБезНДС0АN(19.2)Н 
Всего сумма налога по книге продаж в рублях и копейках, по ставке 22%СумНДСВсКПр22АN(19.2)Н 
Всего сумма налога по книге продаж в рублях и копейках, по ставке 20% или 18%СумНДСВсКПр20АN(19.2)Н 
Всего сумма налога по книге продаж в рублях и копейках, по ставке 10%СумНДСВсКПр10АN(19.2)Н 
Всего сумма налога по книге продаж в рублях и копейках, по ставке 7%СумНДСВсКПр7АN(19.2)Н 
Всего сумма налога по книге продаж в рублях и копейках, по ставке 5%СумНДСВсКПр5АN(19.2)Н 
Всего стоимость продаж, освобождаемых от налога, по книге продаж в рублях и копейкахСтПродОсвВсКПрАN(19.2)Н 
Сведения по строке из книги продаж об операциях, отражаемых за истекший налоговый периодКнПродСтрС ОМСостав элемента представлен в таблице 4.4

Таблица 4.4

Сведения по строке из книги продаж об операциях, отражаемых за истекший налоговый период (КнПродСтр)

Наименование элементаСокращенное наименование (код) элементаПризнак типа элементаФормат элементаПризнак обязательности элементаДополнительная информация
Порядковый номерНомерПорАN(12)ОПринимает значение от 1 и более
Номер счета-фактуры продавцаНомСчФПродАT(1-1000)ОМожет указываться перечень номеров таможенных деклараций. В случае указания более одного номера таможенной декларации разделителем между ними является точка с запятой
Дата счета-фактуры продавцаДатаСчФПродАT(=10)ОТиповой элемент <ДатаТип>.
Дата в формате ДД.ММ.ГГГГ
Номер исправления счета-фактуры продавцаНомИспрСчФАN(3)НУПринимает значение от 1 и более.
Элемент обязателен при наличии элемента <ДатаИспрСчФ>
Дата исправления счета-фактуры продавцаДатаИспрСчФАT(=10)НУТиповой элемент <ДатаТип>.
Дата в формате ДД.ММ.ГГГГ.
Элемент обязателен при наличии элемента <НомИспрСчФ>
Номер корректировочного счета-фактуры продавцаНомКСчФПродАT(1-256)НУЭлемент обязателен при наличии хотя бы одного из элементов:
<ДатаКСчФПрод> | <НомИспрКСчФ> | <ДатаИспрКСчФ>
Дата корректировочного счета-фактуры продавцаДатаКСчФПродАT(=10)НУТиповой элемент <ДатаТип>.
Дата в формате ДД.ММ.ГГГГ.
Элемент обязателен при наличии хотя бы одного из элементов:
<НомКСчФПрод> | <НомИспрКСчФ> | <ДатаИспрКСчФ>
Номер исправления корректировочного счета-фактуры продавцаНомИспрКСчФАN(3)НУПринимает значение от 1 и более.
Элемент обязателен при наличии элемента <ДатаИспрКСчФ>
Дата исправления корректировочного счета-фактуры продавцаДатаИспрКСчФАT(=10)НУТиповой элемент <ДатаТип>.
Дата в формате ДД.ММ.ГГГГ.
Элемент обязателен при наличии элемента <НомИспрКСчФ>
Код валюты по ОКБОКВАT(=3)НКТиповой элемент <ОКВТип>.
Принимает значение в соответствии с Общероссийским классификатором валют
Стоимость продаж по счету-фактуре, разница стоимости по корректировочному счету-фактуре (включая налог), в валюте счета-фактурыСтоимПродСФВАN(19.2)НУЭлемент обязателен при наличии элемента <ОКВ> и значение элемента <ОКВ> не равно 643
Стоимость продаж по счету-фактуре, разница стоимости по корректировочному счету-фактуре (включая налог) в рублях и копейкахСтоимПродСФАN(19.2)НУЭлемент обязателен при отсутствии элемента <СтоимПродОсв>
Стоимость продаж, облагаемых налогом, по счету-фактуре, разница стоимости по корректировочному счету-фактуре (без налога) в рублях и копейках, по ставке 22%СтоимПродСФ22АN(19.2)Н 
Стоимость продаж, облагаемых налогом, по счету-фактуре, разница стоимости по корректировочному счету-фактуре (без налога) в рублях и копейках, по ставке 20% или 18%СтоимПродСФ20АN(19.2)Н 
Стоимость продаж, облагаемых налогом, по счету-фактуре, разница стоимости по корректировочному счету-фактуре (без налога) в рублях и копейках, по ставке 10%СтоимПродСФ10АN(19.2)Н 
Стоимость продаж, облагаемых налогом, по счету-фактуре, разница стоимости по корректировочному счету-фактуре (без налога) в рублях и копейках, по ставке 7%СтоимПродСФ7АN(19.2)Н 
Стоимость продаж, облагаемых налогом, по счету-фактуре, разница стоимости по корректировочному счету-фактуре (без налога) в рублях и копейках, по ставке 5%СтоимПродСФ5АN(19.2)Н 
Стоимость продаж, облагаемых налогом, по счету-фактуре, разница стоимости по корректировочному счету-фактуре (без налога) в рублях и копейках, по ставке 0%СтоимПродСФ0АN(19.2)Н 
Сумма налога по счету-фактуре, разница суммы налога по корректировочному счету-фактуре в рублях и копейках, по ставке 22%СумНДССФ22АN(19.2)НУЭлемент обязателен при наличии элемента <СтоимПродСФ22>
Сумма налога по счету-фактуре, разница суммы налога по корректировочному счету-фактуре в рублях и копейках, по ставке 20% или 18%СумНДССФ20АN(19.2)НУЭлемент обязателен при наличии элемента <СтоимПродСФ20>
Сумма налога по счету-фактуре, разница суммы налога по корректировочному счету-фактуре в рублях и копейках, по ставке 10%СумНДССФ10АN(19.2)НУЭлемент обязателен при наличии элемента <СтоимПродСФ10>
Сумма налога по счету-фактуре, разница суммы налога по корректировочному счету-фактуре в рублях и копейках, по ставке 7%СумНДССФ7АN(19.2)НУЭлемент обязателен при наличии элемента <СтоимПродСФ7>
Сумма налога по счету-фактуре, разница суммы налога по корректировочному счету-фактуре в рублях и копейках, по ставке 5%СумНДССФ5АN(19.2)НУЭлемент обязателен при наличии элемента <СтоимПродСФ5>
Стоимость продаж, освобождаемых от налога, по счету-фактуре, разница стоимости по корректировочному счету-фактуре в рублях и копейкахСтоимПродОсвАN(19.2)НУЭлемент обязателен при отсутствии элемента <СтоимПродСФ>
Код вида операцииКодВидОперПT(=2)ОКМПринимает значение в соответствии с перечнем кодов видов операций, указываемых в книге покупок, применяемой при расчетах по налогу на добавленную стоимость, дополнительном листе к ней, книге продаж, применяемой при расчетах по налогу на добавленную стоимость, дополнительном листе к ней, а также кодами видов операций по налогу на добавленную стоимость, необходимые для ведения журнала учета полученных и выставленных счетов-фактур, утвержденными приказом ФНС России от 14.03.2016 N ММВ-7-3/136@ (зарегистрирован Минюстом России 20.04.2016, регистрационный N 41876)
Сведения о регистрационном номере декларации на товары или о товаре, подлежащем прослеживаемостиСвРегНомС НМСостав элемента представлен в таблице 4.5
Код вида товараКодВидТоварПT(4-10)НКМПринимает значение согласно классификатору "Товарной номенклатуры внешнеэкономической деятельности Евразийского экономического союза" (ТН ВЭД)
Сведения о документе, подтверждающем оплатуДокПдтвОплС НМСостав элемента представлен в таблице 4.6
Сведения о счете-фактуре продавца, ранее выставленном при получении оплаты (частичной оплаты)СвЧастСчФС НМСостав элемента представлен в таблице 4.7
Сведения о покупателеСвПокупС НМТиповой элемент <СвУчСдТип>.
Состав элемента представлен в таблице 4.8
Сведения о посреднике (комиссионере, агенте)СвПосС НТиповой элемент <СвУчСдТип>.
Состав элемента представлен в таблице 4.8

Таблица 4.5

Сведения о регистрационном номере декларации на товары или о товаре, подлежащем прослеживаемости (СвРегНом)

Наименование элементаСокращенное наименование (код) элементаПризнак типа элементаФормат элементаПризнак обязательности элементаДополнительная информация
Регистрационный номер декларации на товары или регистрационный номер партии товара, подлежащего прослеживаемостиРегНомПрослАT(13-29)О 
Код количественной единицы измерения товара, используемой в целях осуществления прослеживаемостиОКЕИАT(3-4)НКТиповой элемент <ОКЕИТип>.
Принимает значение в соответствии с Общероссийским классификатором единиц измерения
Количество товара, подлежащего прослеживаемости, в количественной единице измерения товара, используемой в целях осуществления прослеживаемостиКолТовПрослАN(10)Н 
Стоимость товара, подлежащего прослеживаемости, без налога в рублях и копейкахСтоимТовПрослАN(19.2)Н 

Таблица 4.6

Сведения о документе, подтверждающем оплату (ДокПдтвОпл)

Наименование элементаСокращенное наименование (код) элементаПризнак типа элементаФормат элементаПризнак обязательности элементаДополнительная информация
Номер документа, подтверждающего оплатуНомДокПдтвОплАT(1-256)О 
Дата документа, подтверждающего оплатуДатаДокПдтвОплАT(=10)ОТиповой элемент <ДатаТип>.
Дата в формате ДД.ММ.ГГГГ

Таблица 4.7

Сведения о счете-фактуре продавца, ранее выставленном при получении оплаты (частичной оплаты) (СвЧастСчФ)

Наименование элементаСокращенное наименование (код) элементаПризнак типа элементаФормат элементаПризнак обязательности элементаДополнительная информация
Номер счета-фактуры продавца, ранее выставленного при получении оплаты (частичной оплаты)НомЧастСчФАT(1-1000)О 
Дата счета-фактуры продавца, ранее выставленного при получении оплаты (частичной оплаты)ДатаЧастСчФАT(=10)ОТиповой элемент <ДатаТип>.
Дата в формате ДД.ММ.ГГГГ

Таблица 4.8

Сведения об участнике сделки (СвУчСдТип)

Наименование элементаСокращенное наименование (код) элементаПризнак типа элементаФормат элементаПризнак обязательности элементаДополнительная информация
Сведения об организации |СведЮЛС ОСостав элемента представлен в таблице 4.9
Сведения об индивидуальном предпринимателеСведИПС ОСостав элемента представлен в таблице 4.10

Таблица 4.9

Сведения об организации (СведЮЛ)

Наименование элементаСокращенное наименование (код) элементаПризнак типа элементаФормат элементаПризнак обязательности элементаДополнительная информация
ИНН организацииИННЮЛАT(=10)ОТиповой элемент <ИННЮЛТип>
КППКППАT(=9)ОТиповой элемент <КППТип>

Таблица 4.10

Сведения об индивидуальном предпринимателе (СведИП)

Наименование элементаСокращенное наименование (код) элементаПризнак типа элементаФормат элементаПризнак обязательности элементаДополнительная информация
ИНН физического лицаИННФЛАT(=12)ОТиповой элемент <ИННФЛТип>

".

Приложение N 19

к приказу ФНС России

от 18.12.2025 N ЕД-7-3/1227@

"Приложение N 7

к приказу ФНС России

от 05.11.2024 N ЕД-7-3/989@

ФОРМАТ ПРЕДСТАВЛЕНИЯ СВЕДЕНИЙ ИЗ ДОПОЛНИТЕЛЬНОГО ЛИСТА КНИГИ ПРОДАЖ, ПЕРЕДАВАЕМЫХ В НАЛОГОВОЙ ДЕКЛАРАЦИИ ПО НАЛОГУ НА ДОБАВЛЕННУЮ СТОИМОСТЬ В ЭЛЕКТРОННОЙ ФОРМЕ

I. ОБЩИЕ СВЕДЕНИЯ

1. Настоящий формат описывает требования к XML-файлам (далее - файл обмена) передачи в электронной форме сведений из дополнительного листа книги продаж, представляемых в налоговой декларации по налогу на добавленную стоимость в налоговые органы.

2. Номер версии настоящего формата 5.12, часть III-IV.

II. ОПИСАНИЕ ФАЙЛА ОБМЕНА

3. Имя файла обмена должно иметь следующий вид:

R_T_A_K_O_GGGGMMDD_N, где:

R_T - префикс, принимающий значение NO_NDS.91;

A_K - идентификатор получателя информации, где: A - идентификатор получателя, которому направляется файл обмена, K - идентификатор конечного получателя, для которого предназначена информация из данного файла обмена. Передача файла от отправителя к конечному получателю (K) может осуществляться в несколько этапов через другие налоговые органы, осуществляющие передачу файла на промежуточных этапах, которые обозначаются идентификатором A. В случае передачи файла от отправителя к конечному получателю при отсутствии налоговых органов, осуществляющих передачу на промежуточных этапах, значения идентификаторов A и K совпадают. Каждый из идентификаторов (A и K) имеет вид для налоговых органов - четырехразрядный код налогового органа;

O - идентификатор отправителя информации, имеет вид:

для организаций - девятнадцатиразрядный код (идентификационный номер налогоплательщика (далее - ИНН) и код причины постановки на учет (далее - КПП) организации (обособленного подразделения);

для физических лиц - двенадцатиразрядный код (ИНН физического лица).

GGGG - год формирования передаваемого файла, MM - месяц, DD - день;

N - идентификационный номер файла. (Длина - от 1 до 36 знаков. Идентификационный номер файла должен обеспечивать уникальность файла).

Расширение имени файла - xml. Расширение имени файла может указываться как строчными, так и прописными буквами.

Параметры первой строки файла обмена

Первая строка XML-файла должна иметь следующий вид:

<?xml version ="1.0" encoding ="windows-1251"?>

Имя файла, содержащего XML-схему файла обмена, должно иметь следующий вид:

NO_NDS.91_1_003_04_05_12_xx, где xx - номер версии схемы.

Расширение имени файла - xsd.

XML-схема файла обмена приводится отдельным файлом и размещается на официальном сайте Федеральной налоговой службы в информационно-телекоммуникационной сети "Интернет".

4. Логическая модель файла обмена представлена в виде диаграммы структуры файла обмена на рисунке 1 настоящего формата. Элементами логической модели файла обмена являются элементы и атрибуты XML-файла. Перечень структурных элементов логической модели файла обмена и сведения о них приведены в таблицах 4.1 - 4.10 настоящего формата.

Для каждого структурного элемента логической модели файла обмена приводятся следующие сведения:

наименование элемента. Приводится полное наименование элемента. В строке таблицы могут быть описаны несколько элементов, наименования которых разделены символом "|". Такая форма записи применяется при наличии в файле обмена только одного элемента из описанных в этой строке;

сокращенное наименование (код) элемента. Приводится сокращенное наименование элемента. Синтаксис сокращенного наименования должен удовлетворять спецификации XML;

признак типа элемента. Может принимать следующие значения: "С" - сложный элемент логической модели (содержит вложенные элементы), "П" - простой элемент логической модели, реализованный в виде элемента XML-файла, "А" - простой элемент логической модели, реализованный в виде атрибута элемента XML-файла. Простой элемент логической модели не содержит вложенные элементы;

формат элемента. Формат элемента представляется следующими условными обозначениями: T - символьная строка; N - числовое значение (целое или дробное).

Формат символьной строки указывается в виде T(n-k) или T(=k), где: n - минимальное количество знаков, k - максимальное количество знаков, символ "-" - разделитель, символ "=" означает фиксированное количество знаков в строке. В случае, если минимальное количество знаков равно 0, формат имеет вид T(0-k). В случае, если максимальное количество знаков не ограничено, формат имеет вид T(n-).

Формат числового значения указывается в виде N(m.k), где: m - максимальное количество знаков в числе, включая целую и дробную часть числа без разделяющей десятичной точки и знака (для отрицательного числа), k - максимальное число знаков дробной части числа. Если число знаков дробной части числа равно 0 (то есть число целое), формат числового значения имеет вид N(m).

Для простых элементов, являющихся базовыми в XML, таких как элемент с типом "date", поле "Формат элемента" не заполняется. Для таких элементов в поле "Дополнительная информация" указывается тип базового элемента;

признак обязательности элемента определяет обязательность наличия элемента (совокупности наименования элемента и его значения) в файле обмена. Признак обязательности элемента может принимать следующие значения: "О" - наличие элемента в файле обмена обязательно; "Н" - наличие элемента в файле обмена необязательно, то есть элемент может отсутствовать. Если элемент принимает ограниченный перечень значений (по классификатору, кодовому словарю), признак обязательности элемента дополняется символом "К". В случае, если количество реализаций элемента может быть более одной, признак обязательности элемента дополняется символом "М".

К вышеперечисленным признакам обязательности элемента может добавляться значение "У" в случае описания в XML-схеме условий, предъявляемых к элементу в файле обмена, описанных в графе "Дополнительная информация";

дополнительная информация содержит требования к элементу файла обмена, не указанные ранее. Для сложных элементов указывается ссылка на таблицу, в которой описывается состав данного элемента. Для элементов, принимающих ограниченный перечень значений из классификатора (кодового словаря), указывается соответствующее наименование классификатора (кодового словаря) или приводится перечень возможных значений. Для классификатора (кодового словаря) может указываться ссылка на его местонахождение. Для элементов, использующих пользовательский тип данных, указывается наименование типового элемента.

Рисунок 1. Диаграмма структуры файла обмена

Таблица 4.1

Файл обмена (Файл)

Наименование элементаСокращенное наименование (код) элементаПризнак типа элементаФормат элементаПризнак обязательности элементаДополнительная информация
Идентификатор файлаИдФайлАT(1-255)ОУСодержит (повторяет) имя сформированного файла (без расширения)
Версия программы, с помощью которой сформирован файлВерсПрогАT(1-40)О 
Версия форматаВерсФормАT(1-5)ОПринимает значение: 5.12
Состав и структура документаДокументС ОСостав элемента представлен в таблице 4.2

Таблица 4.2

Состав и структура документа (Документ)

Наименование элементаСокращенное наименование (код) элементаПризнак типа элементаФормат элементаПризнак обязательности элементаДополнительная информация
ИндексИндексАT(=7)ОКТиповой элемент <КНДТип>.
Принимает значение: 0000091
Номер корректировкиНомКоррАN(3)ОПринимает значение:
0 - первичный документ,
1, 2, 3 и так далее - уточненный документ. Для уточненного документа значение должно быть на 1 больше ранее принятого налоговым органом документа.
Элемент повторяет значение элемента <НомКорр> из файла с префиксом NO_NDS
Признак актуальности ранее представленных сведений (из дополнительных листов книги продаж)ПризнСвед91АT(=1)НКУПринимает значение:
0 - сведения неактуальны |
1 - сведения актуальны.
Элемент не применяется при подаче первичного документа, то есть <НомКорр>=0
Сведения из дополнительных листов книги продажКнигаПродДЛС НУСостав элемента представлен в таблице 4.3
Элемент обязателен при <ПризнСвед91>=0 и не применяется при <ПризнСвед91>=1

Таблица 4.3

Сведения из дополнительных листов книги продаж (КнигаПродДЛ)

Наименование элементаСокращенное наименование (код) элементаПризнак типа элементаФормат элементаПризнак обязательности элементаДополнительная информация
Итоговая стоимость продаж по книге продаж (без налога) в рублях и копейках, по ставке 22%ИтСтПродКПр22АN(19.2)Н 
Итоговая стоимость продаж по книге продаж (без налога) в рублях и копейках, по ставке 20% или 18%ИтСтПродКПр20АN(19.2)Н 
Итоговая стоимость продаж по книге продаж (без налога) в рублях и копейках, по ставке 10%ИтСтПродКПр10АN(19.2)Н 
Итоговая стоимость продаж по книге продаж (без налога) в рублях и копейках, по ставке 7%ИтСтПродКПр7АN(19.2)Н 
Итоговая стоимость продаж по книге продаж (без налога) в рублях и копейках, по ставке 5%ИтСтПродКПр5АN(19.2)Н 
Итоговая стоимость продаж по книге продаж (без налога) в рублях и копейках, по ставке 0%ИтСтПродКПр0АN(19.2)Н 
Итоговая сумма налога по книге продаж в рублях и копейках, по ставке 22%СумНДСИтКПр22АN(19.2)Н 
Итоговая сумма налога по книге продаж в рублях и копейках, по ставке 20% или 18%СумНДСИтКПр20АN(19.2)Н 
Итоговая сумма налога по книге продаж в рублях и копейках, по ставке 10%СумНДСИтКПр10АN(19.2)Н 
Итоговая сумма налога по книге продаж в рублях и копейках, по ставке 7%СумНДСИтКПр7АN(19.2)Н 
Итоговая сумма налога по книге продаж в рублях и копейках, по ставке 5%СумНДСИтКПр5АN(19.2)Н 
Итоговая стоимость продаж, освобождаемых от налога, по книге продаж в рублях и копейкахИтСтПродОсвКПрАN(19.2)Н 
Всего стоимость продаж по приложению 1 к Разделу 9 (без налога) в рублях и копейках, по ставке 22%СтПродВсП1Р9_22АN(19.2)Н 
Всего стоимость продаж по приложению 1 к Разделу 9 (без налога) в рублях и копейках, по ставке 20% или 18%СтПродВсП1Р9_20АN(19.2)Н 
Всего стоимость продаж по приложению 1 к Разделу 9 (без налога) в рублях и копейках, по ставке 10%СтПродВсП1Р9_10АN(19.2)Н 
Всего стоимость продаж по приложению 1 к Разделу 9 (без налога) в рублях и копейках, по ставке 7%СтПродВсП1Р9_7АN(19.2)Н 
Всего стоимость продаж по приложению 1 к Разделу 9 (без налога) в рублях и копейках, по ставке 5%СтПродВсП1Р9_5АN(19.2)Н 
Всего стоимость продаж по приложению 1 к Разделу 9 (без налога) в рублях и копейках, по ставке 0%СтПродВсП1Р9_0АN(19.2)Н 
Всего сумма налога по приложению 1 к Разделу 9 в рублях и копейках, по ставке 22%СумНДСВсП1Р9_22АN(19.2)Н 
Всего сумма налога по приложению 1 к Разделу 9 в рублях и копейках, по ставке 20% или 18%СумНДСВсП1Р9_20АN(19.2)Н 
Всего сумма налога по приложению 1 к Разделу 9 в рублях и копейках, по ставке 10%СумНДСВсП1Р9_10АN(19.2)Н 
Всего сумма налога по приложению 1 к Разделу 9 в рублях и копейках, по ставке 7%СумНДСВсП1Р9_7АN(19.2)Н 
Всего сумма налога по приложению 1 к Разделу 9 в рублях и копейках, по ставке 5%СумНДСВсП1Р9_5АN(19.2)Н 
Всего стоимость продаж, освобождаемых от налога, по приложению 1 к Разделу 9 в рублях и копейкахСтПродОсвП1Р9ВсАN(19.2)Н 
Сведения по строке из дополнительных листов книги продажКнПродДЛСтрС ОМСостав элемента представлен в таблице 4.4

Таблица 4.4

Сведения по строке из дополнительных листов книги продаж (КнПродДЛСтр)

Наименование элементаСокращенное наименование (код) элементаПризнак типа элементаФормат элементаПризнак обязательности элементаДополнительная информация
Порядковый номерНомерПорАN(12)ОПринимает значение от 1 и более
Номер счета-фактуры продавцаНомСчФПродАT(1-1000)ОМожет указываться перечень номеров таможенных деклараций. В случае указания более одного номера таможенной декларации разделителем между ними является точка с запятой
Дата счета-фактуры продавцаДатаСчФПродАT(=10)ОТиповой элемент <ДатаТип>.
Дата в формате ДД.ММ.ГГГГ
Номер исправления счета-фактуры продавцаНомИспрСчФАN(3)НУПринимает значение от 1 и более.
Элемент обязателен при наличии элемента <ДатаИспрСчФ>
Дата исправления счета-фактуры продавцаДатаИспрСчФАT(=10)НУТиповой элемент <ДатаТип>.
Дата в формате ДД.ММ.ГГГГ.
Элемент обязателен при наличии элемента <НомИспрСчФ>
Номер корректировочного счета-фактуры продавцаНомКСчФПродАT(1-256)НУЭлемент обязателен при наличии хотя бы одного из элементов:
<ДатаКСчФПрод> | <НомИспрКСчФ> | <ДатаИспрКСчФ>
Дата корректировочного счета-фактуры продавцаДатаКСчФПродАT(=10)НУТиповой элемент <ДатаТип>.
Дата в формате ДД.ММ.ГГГГ.
Элемент обязателен при наличии хотя бы одного из элементов:
<НомКСчФПрод> | <НомИспрКСчФ> | <ДатаИспрКСчФ>
Номер исправления корректировочного счета-фактуры продавцаНомИспрКСчФАN(3)НУПринимает значение от 1 и более.
Элемент обязателен при наличии элемента <ДатаИспрКСчФ>
Дата исправления корректировочного счета-фактуры продавцаДатаИспрКСчФАT(=10)НУТиповой элемент <ДатаТип>.
Дата в формате ДД.ММ.ГГГГ.
Элемент обязателен при наличии элемента <НомИспрКСчФ>
Код валюты по ОКБОКВАT(=3)НКТиповой элемент <ОКВТип>.
Принимает значение в соответствии с Общероссийским классификатором валют
Стоимость продаж по счету-фактуре, разница стоимости по корректировочному счету-фактуре (включая налог), в валюте счета-фактурыСтоимПродСФВАN(19.2)НУЭлемент обязателен при наличии элемента <ОКВ> и значение элемента <ОКВ> не равно 643
Стоимость продаж по счету-фактуре, разница стоимости по корректировочному счету-фактуре (включая налог), в рублях и копейкахСтоимПродСФАN(19.2)НУЭлемент обязателен при отсутствии элемента <СтоимПродОсв>
Стоимость продаж, облагаемых налогом, по счету-фактуре, разница стоимости по корректировочному счету-фактуре (без налога) в рублях и копейках, по ставке 22%СтоимПродСФ22АN(19.2)Н 
Стоимость продаж, облагаемых налогом, по счету-фактуре, разница стоимости по корректировочному счету-фактуре (без налога) в рублях и копейках, по ставке 20% или 18%СтоимПродСФ20АN(19.2)Н 
Стоимость продаж, облагаемых налогом, по счету-фактуре, разница стоимости по корректировочному счету-фактуре (без налога) в рублях и копейках, по ставке 10%СтоимПродСФ10АN(19.2)Н 
Стоимость продаж, облагаемых налогом, по счету-фактуре, разница стоимости по корректировочному счету-фактуре (без налога) в рублях и копейках, по ставке 7%СтоимПродСФ7АN(19.2)Н 
Стоимость продаж, облагаемых налогом, по счету-фактуре, разница стоимости по корректировочному счету-фактуре (без налога) в рублях и копейках, по ставке 5%СтоимПродСФ5АN(19.2)Н 
Стоимость продаж, облагаемых налогом, по счету-фактуре, разница стоимости по корректировочному счету-фактуре (без налога) в рублях и копейках, по ставке 0%СтоимПродСФ0АN(19.2)Н 
Сумма налога по счету-фактуре, разница суммы налога по корректировочному счету-фактуре в рублях и копейках, по ставке 22%СумНДССФ22АN(19.2)НУЭлемент обязателен при наличии элемента <СтоимПродСФ22>
Сумма налога по счету-фактуре, разница суммы налога по корректировочному счету-фактуре в рублях и копейках, по ставке 20% или 18%СумНДССФ20АN(19.2)НУЭлемент обязателен при наличии элемента <СтоимПродСФ20>
Сумма налога по счету-фактуре, разница суммы налога по корректировочному счету-фактуре в рублях и копейках, по ставке 10%СумНДССФ10АN(19.2)НУЭлемент обязателен при наличии элемента <СтоимПродСФ10>
Сумма налога по счету-фактуре, разница суммы налога по корректировочному счету-фактуре в рублях и копейках, по ставке 7%СумНДССФ7АN(19.2)НУЭлемент обязателен при наличии элемента <СтоимПродСФ7>
Сумма налога по счету-фактуре, разница суммы налога по корректировочному счету-фактуре в рублях и копейках, по ставке 5%СумНДССФ5АN(19.2)НУЭлемент обязателен при наличии элемента <СтоимПродСФ5>
Стоимость продаж, освобождаемых от налога, по счету-фактуре, разница стоимости по корректировочному счету-фактуре в рублях и копейкахСтоимПродОсвАN(19.2)НУЭлемент обязателен при отсутствии элемента <СтоимПродСФ>
Код вида операцииКодВидОперПT(=2)ОКМПринимает значение в соответствии с перечнем кодов видов операций, указываемых в книге покупок, применяемой при расчетах по налогу на добавленную стоимость, дополнительном листе к ней, книге продаж, применяемой при расчетах по налогу на добавленную стоимость, дополнительном листе к ней, а также кодами видов операций по налогу на добавленную стоимость, необходимые для ведения журнала учета полученных и выставленными счетов-фактур, утвержденных приказом ФНС России от 14.03.2016 N ММВ-7-3/136@ (зарегистрирован Минюстом России 20.04.2016, регистрационный N 41876)
Сведения о регистрационном номере декларации на товары или о товаре, подлежащем прослеживаемостиСвРегНомС НМСостав элемента представлен в таблице 4.5
Код вида товараКодВидТоварПT(4-10)НКМПринимает значение согласно классификатору "Товарной номенклатуры внешнеэкономической деятельности Евразийского экономического союза" (ТН ВЭД)
Сведения о документе, подтверждающем оплатуДокПдтвОплС НМСостав элемента представлен в таблице 4.6
Сведения о счете-фактуре продавца, ранее выставленного при получении оплаты (частичной оплаты)СвЧастСчФС НМСостав элемента представлен в таблице 4.7
Сведения о покупателеСвПокупС НМТиповой элемент <СвУчСдТип>.
Состав элемента представлен в таблице 4.8
Сведения о посреднике (комиссионере, агенте)СвПосС НТиповой элемент <СвУчСдТип>.
Состав элемента представлен в таблице 4.8

Таблица 4.5

Сведения о регистрационном номере декларации на товары или о товаре, подлежащем прослеживаемости (СвРегНом)

Наименование элементаСокращенное наименование (код) элементаПризнак типа элементаФормат элементаПризнак обязательности элементаДополнительная информация
Регистрационный номер декларации на товары или регистрационный номер партии товара, подлежащего прослеживаемостиРегНомПрослАT(13-29)О 
Код количественной единицы измерения товара, используемой в целях осуществления прослеживаемостиОКЕИАT(3-4)НКТиповой элемент <ОКЕИТип>.
Принимает значение в соответствии с Общероссийским классификатором единиц измерения
Количество товара, подлежащего прослеживаемости, в количественной единице измерения товара, используемой в целях осуществления прослеживаемостиКолТовПрослАN(10)Н 
Стоимость товара, подлежащего прослеживаемости, без налога в рублях и копейкахСтоимТовПрослАN(19.2)Н 

Таблица 4.6

Сведения о документе, подтверждающем оплату (ДокПдтвОпл)

Наименование элементаСокращенное наименование (код) элементаПризнак типа элементаФормат элементаПризнак обязательности элементаДополнительная информация
Номер документа, подтверждающего оплатуНомДокПдтвОплАT(1-256)О 
Дата документа, подтверждающего оплатуДатаДокПдтвОплАT(=10)ОТиповой элемент <ДатаТип>.
Дата в формате ДД.ММ.ГГГГ

Таблица 4.7

Сведения о счете-фактуре продавца, ранее выставленном при получении оплаты (частичной оплаты) (СвЧастСчФ)

Наименование элементаСокращенное наименование (код) элементаПризнак типа элементаФормат элементаПризнак обязательности элементаДополнительная информация
Номер счета-фактуры продавца, ранее выставленного при получении оплаты (частичной оплаты)НомЧастСчФАT(1-1000)О 
Дата счета-фактуры продавца, ранее выставленного при получении оплаты (частичной оплаты)ДатаЧастСчФАT(=10)ОТиповой элемент <ДатаТип>.
Дата в формате ДД.ММ.ГГГГ

Таблица 4.8

Сведения об участнике сделки (СвУчСдТип)

Наименование элементаСокращенное наименование (код) элементаПризнак типа элементаФормат элементаПризнак обязательности элементаДополнительная информация
Сведения об организации |СведЮЛС ОСостав элемента представлен в таблице 4.9
Сведения об индивидуальном предпринимателеСведИПС ОСостав элемента представлен в таблице 4.10

Таблица 4.9

Сведения об организации (СведЮЛ)

Наименование элементаСокращенное наименование (код) элементаПризнак типа элементаФормат элементаПризнак обязательности элементаДополнительная информация
ИНН организацииИННЮЛАT(=10)ОТиповой элемент <ИННЮЛТип>
КППКППАT(=9)ОТиповой элемент <КППТип>

Таблица 4.10

Сведения об индивидуальном предпринимателе (СведИП)

Наименование элементаСокращенное наименование (код) элементаПризнак типа элементаФормат элементаПризнак обязательности элементаДополнительная информация
ИНН физического лицаИННФЛАT(=12)ОТиповой элемент <ИННФЛТип>

".

Приложение N 20

к приказу ФНС России

от 18.12.2025 N ЕД-7-3/1227@

ИЗМЕНЕНИЯ, ВНОСИМЫЕ В ПРИЛОЖЕНИЕ N 8 "ФОРМАТ ПРЕДСТАВЛЕНИЯ СВЕДЕНИЙ ИЗ ЖУРНАЛА УЧЕТА ВЫСТАВЛЕННЫХ СЧЕТОВ-ФАКТУР В ОТНОШЕНИИ ОПЕРАЦИЙ, ОСУЩЕСТВЛЯЕМЫХ В ИНТЕРЕСАХ ДРУГОГО ЛИЦА НА ОСНОВЕ ДОГОВОРОВ КОМИССИИ, АГЕНТСКИХ ДОГОВОРОВ ИЛИ НА ОСНОВЕ ДОГОВОРОВ ТРАНСПОРТНОЙ ЭКСПЕДИЦИИ, ОТРАЖАЕМЫХ ЗА ИСТЕКШИЙ НАЛОГОВЫЙ ПЕРИОД, ПЕРЕДАВАЕМЫХ В НАЛОГОВОЙ ДЕКЛАРАЦИИ ПО НАЛОГУ НА ДОБАВЛЕННУЮ СТОИМОСТЬ В ЭЛЕКТРОННОЙ ФОРМЕ" К ПРИКАЗУ ФНС РОССИИ ОТ 05.11.2024 N ЕД-7-3/989@

1. В пункте 2 главы I "Общие сведения" и в таблице 4.1 в строке "Версия формата" цифры "5.11" заменить цифрами "5.12".

2. В пункте 3 главы II "Описание файла обмена" абзацы четырнадцатый и пятнадцатый изложить в следующей редакции:

"Имя файла, содержащего XML-схему файла обмена, должно иметь следующий вид:

NO_NDS.10_1_003_05_05_12_xx, где xx - номер версии схемы.".

3. Строку "Стоимость товара, подлежащего прослеживаемости, без налога в рублях" таблицы 4.6 изложить в следующей редакции:

"

Стоимость товара, подлежащего прослеживаемости, без налога в рублях и копейкахСтоимТовПрослАN(19.2)Н 

".

Приложение N 21

к приказу ФНС России

от 18.12.2025 N ЕД-7-3/1227@

ИЗМЕНЕНИЯ, ВНОСИМЫЕ В ПРИЛОЖЕНИЕ N 9 "ФОРМАТ ПРЕДСТАВЛЕНИЯ СВЕДЕНИЙ ИЗ ЖУРНАЛА УЧЕТА ПОЛУЧЕННЫХ СЧЕТОВ-ФАКТУР В ОТНОШЕНИИ ОПЕРАЦИЙ, ОСУЩЕСТВЛЯЕМЫХ В ИНТЕРЕСАХ ДРУГОГО ЛИЦА НА ОСНОВЕ ДОГОВОРОВ КОМИССИИ, АГЕНТСКИХ ДОГОВОРОВ ИЛИ НА ОСНОВЕ ДОГОВОРОВ ТРАНСПОРТНОЙ ЭКСПЕДИЦИИ, ОТРАЖАЕМЫХ ЗА ИСТЕКШИЙ НАЛОГОВЫЙ ПЕРИОД, ПЕРЕДАВАЕМЫХ В НАЛОГОВОЙ ДЕКЛАРАЦИИ ПО НАЛОГУ НА ДОБАВЛЕННУЮ СТОИМОСТЬ В ЭЛЕКТРОННОЙ ФОРМЕ" К ПРИКАЗУ ФНС РОССИИ ОТ N N ЕД-7-3/989@

1. В пункте 2 главы I "Общие сведения" и в таблице 4.1 в строке "Версия формата" цифры "5.11" заменить цифрами "5.12".

2. В пункте 3 главы II "Описание файла обмена" абзацы четырнадцатый и пятнадцатый изложить в следующей редакции:

"Имя файла, содержащего XML схему файла обмена, должно иметь следующий вид:

NO_NDS.11_1_003_06_05_12_xx, где xx - номер версии схемы.".

Официальный источник электронного документа содержит неточность: имеется в виду таблица 4.5.

3. Строку "Стоимость товара, подлежащего прослеживаемости, без налога в рублях" таблицы 4.6 изложить в следующей редакции:

"

Стоимость товара, подлежащего прослеживаемости, без налога в рублях и копейкахСтоимТовПрослАN(19.2)Н 

".

Приложение N 22

к приказу ФНС России

от 18.12.2025 N ЕД-7-3/1227@

ИЗМЕНЕНИЯ, ВНОСИМЫЕ В ПРИЛОЖЕНИЕ N 10 "ФОРМАТ ПРЕДСТАВЛЕНИЯ СВЕДЕНИЙ ИЗ СЧЕТОВ-ФАКТУР, ВЫСТАВЛЕННЫХ ЛИЦАМИ, УКАЗАННЫМИ В ПУНКТЕ 5 СТАТЬИ 173 НАЛОГОВОГО КОДЕКСА РОССИЙСКОЙ ФЕДЕРАЦИИ, ПЕРЕДАВАЕМЫХ В НАЛОГОВОЙ ДЕКЛАРАЦИИ ПО НАЛОГУ НА ДОБАВЛЕННУЮ СТОИМОСТЬ В ЭЛЕКТРОННОЙ ФОРМЕ" К ПРИКАЗУ ФНС РОССИИ ОТ 05.11.2024 N ЕД-7-3/989@

1. В пункте 2 главы I "Общие сведения" и в таблице 4.1 в строке "Версия формата" цифры "5.11" заменить цифрами "5.12".

2. В пункте 3 главы II "Описание файла обмена" абзацы четырнадцатый и пятнадцатый изложить в следующей редакции:

"Имя файла, содержащего XML схему файла обмена, должно иметь следующий вид:

NO_NDS.12_1_003_07_05_12_xx, где xx - номер версии схемы.".