Приказ ФНС РФ от 04.02.2020 N ЕД-7-20/69@

"Об утверждении рекомендуемых форматов представления информации и документов при информационном взаимодействии с налоговыми органами по телекоммуникационным каналам связи с использованием усиленной квалифицированной электронной подписи"
Редакция от 13.10.2022 — Действует с 13.10.2022
Показать изменения

ФЕДЕРАЛЬНАЯ НАЛОГОВАЯ СЛУЖБА

ПРИКАЗ
от 4 февраля 2020 г. N ЕД-7-20/69@

ОБ УТВЕРЖДЕНИИ РЕКОМЕНДУЕМЫХ ФОРМАТОВ ПРЕДСТАВЛЕНИЯ ИНФОРМАЦИИ И ДОКУМЕНТОВ ПРИ ИНФОРМАЦИОННОМ ВЗАИМОДЕЙСТВИИ С НАЛОГОВЫМИ ОРГАНАМИ ПО ТЕЛЕКОММУНИКАЦИОННЫМ КАНАЛАМ СВЯЗИ С ИСПОЛЬЗОВАНИЕМ УСИЛЕННОЙ КВАЛИФИЦИРОВАННОЙ ЭЛЕКТРОННОЙ ПОДПИСИ

(в ред. Приказов ФНС РФ от 14.04.2021 N ЕД-7-20/345@, от 21.09.2021 N ЕД-7-20/823@, от 13.10.2022 N ЕД-7-20/938@)

В целях обеспечения унификации информационного взаимодействия в электронной форме между кабинетом контрольно-кассовой техники, техническими средствами оператора фискальных данных и автоматизированной информационной системой Федеральной налоговой службы по телекоммуникационным каналам связи с использованием усиленной квалифицированной электронной подписи и в соответствии с законодательством Российской Федерации о применении контрольно-кассовой техники приказываю:

1. Утвердить:

Рекомендуемый формат информационного обмена между кабинетом контрольно-кассовой техники, техническими средствами оператора фискальных данных и автоматизированной информационной системой Федеральной налоговой службы при представлении кредитными организациями перечня автоматических устройств для расчетов, находящихся в их собственности или пользовании и обеспечивающих возможность осуществления операций по выдаче и (или) приему наличных денежных средств, в том числе с использованием электронных средств платежа, и по передаче распоряжений кредитным организациям об осуществлении перевода денежных средств, в федеральный орган исполнительной власти, уполномоченный по контролю и надзору за применением контрольно-кассовой техники, согласно приложению N 1 к настоящему приказу;

Рекомендуемый формат информационного обмена между кабинетом контрольно-кассовой техники, техническими средствами оператора фискальных данных и автоматизированной информационной системой Федеральной налоговой службы при представлении заявления пользователя о предоставлении фискальных документов в электронной форме согласно приложению N 2 к настоящему приказу;

Рекомендуемый формат информационного обмена между кабинетом контрольно-кассовой техники, техническими средствами оператора фискальных данных и автоматизированной информационной системой Федеральной налоговой службы при представлении заявления о снятии контрольно-кассовой техники с регистрационного учета в электронной форме согласно приложению N 3 к настоящему приказу;

Рекомендуемый формат информационного обмена между кабинетом контрольно-кассовой техники, техническими средствами оператора фискальных данных и автоматизированной информационной системой Федеральной налоговой службы при представлении заявления о регистрации (перерегистрации) контрольно-кассовой техники в электронной форме согласно приложению N 4 к настоящему приказу;

Рекомендуемый формат информационного обмена между кабинетом контрольно-кассовой техники, техническими средствами оператора фискальных данных и автоматизированной информационной системой Федеральной налоговой службы при представлении отчета о закрытии фискального накопителя в электронной форме согласно приложению N 5 к настоящему приказу;

Рекомендуемый формат информационного обмена между кабинетом контрольно-кассовой техники, техническими средствами оператора фискальных данных и автоматизированной информационной системой Федеральной налоговой службы при представлении отчета о регистрации контрольно-кассовой техники в электронной форме согласно приложению N 6 к настоящему приказу;

Рекомендуемый формат информационного обмена между кабинетом контрольно-кассовой техники, техническими средствами оператора фискальных данных и автоматизированной информационной системой Федеральной налоговой службы при представлении отчета об изменении параметров регистрации контрольно-кассовой техники в электронной форме согласно приложению N 7 к настоящему приказу;

Рекомендуемый формат информационного обмена между кабинетом контрольно-кассовой техники, техническими средствами оператора фискальных данных и автоматизированной информационной системой Федеральной налоговой службы при представлении налоговым органом уведомления о присвоении регистрационного номера контрольно-кассовой техники в электронной форме согласно приложению N 8 к настоящему приказу.

2. Управлению оперативного контроля (В.Г. Мальцев) довести настоящий приказ до всех операторов фискальных данных в электронной форме по телекоммуникационным каналам связи.

3. Признать утратившими силу:

приказ ФНС России от 12.04.2017 N ММВ-7-6/304@ "Об утверждении рекомендованных форматов, используемых налогоплательщиками для осуществления регистрационных действий в отношении контрольно-кассовой техники в электронной форме";

приказ ФНС России от 20.09.2017 N ММВ-7-20/738@ "Об утверждении Рекомендуемых форматов представления информации и документов при информационном взаимодействии с налоговыми органами по телекоммуникационным каналам связи с использованием усиленной квалифицированной электронной подписи";

приказ ФНС России от 28.11.2017 N ММВ-7-6/988@ "О внесении изменений в приказ ФНС России от 12.04.2017 N ММВ-7-6/304@";

приказ ФНС России от 13.03.2018 N ММВ-7-3/142@ "О внесении изменений в приказ ФНС России от 20.09.2017 N ММВ-7-20/738@".

4. Контроль за исполнением настоящего приказа возложить на заместителя руководителя Федеральной налоговой службы, координирующего работу по созданию, развитию, сопровождению и эксплуатации автоматизированной информационной системы Федеральной налоговой службы.

Руководитель
Федеральной налоговой службы
Д.В. ЕГОРОВ

Приложение N 1
к приказу ФНС России
от "__" ______ 2020 г. N ___

РЕКОМЕНДУЕМЫЙ ФОРМАТ ИНФОРМАЦИОННОГО ОБМЕНА МЕЖДУ КАБИНЕТОМ КОНТРОЛЬНО-КАССОВОЙ ТЕХНИКИ, ТЕХНИЧЕСКИМИ СРЕДСТВАМИ ОПЕРАТОРА ФИСКАЛЬНЫХ ДАННЫХ И АВТОМАТИЗИРОВАННОЙ ИНФОРМАЦИОННОЙ СИСТЕМОЙ ФЕДЕРАЛЬНОЙ НАЛОГОВОЙ СЛУЖБЫ ПРИ ПРЕДСТАВЛЕНИИ КРЕДИТНЫМИ ОРГАНИЗАЦИЯМИ ПЕРЕЧНЯ АВТОМАТИЧЕСКИХ УСТРОЙСТВ ДЛЯ РАСЧЕТОВ, НАХОДЯЩИХСЯ В ИХ СОБСТВЕННОСТИ ИЛИ ПОЛЬЗОВАНИИ И ОБЕСПЕЧИВАЮЩИХ ВОЗМОЖНОСТЬ ОСУЩЕСТВЛЕНИЯ ОПЕРАЦИЙ ПО ВЫДАЧЕ И (ИЛИ) ПРИЕМУ НАЛИЧНЫХ ДЕНЕЖНЫХ СРЕДСТВ, В ТОМ ЧИСЛЕ С ИСПОЛЬЗОВАНИЕМ ЭЛЕКТРОННЫХ СРЕДСТВ ПЛАТЕЖА, И ПО ПЕРЕДАЧЕ РАСПОРЯЖЕНИЙ КРЕДИТНЫМ ОРГАНИЗАЦИЯМ ОБ ОСУЩЕСТВЛЕНИИ ПЕРЕВОДА ДЕНЕЖНЫХ СРЕДСТВ, В ФЕДЕРАЛЬНЫЙ ОРГАН ИСПОЛНИТЕЛЬНОЙ ВЛАСТИ, УПОЛНОМОЧЕННЫЙ ПО КОНТРОЛЮ И НАДЗОРУ ЗА ПРИМЕНЕНИЕМ КОНТРОЛЬНО-КАССОВОЙ ТЕХНИКИ

I. ОБЩИЕ СВЕДЕНИЯ

1. Настоящий формат описывает требования к XML файлам (далее - файл обмена) передачи в налоговые органы перечня автоматических устройств для расчетов в электронной форме.

2. Номер версии настоящего формата 5.02, часть 800.24.

II. ОПИСАНИЕ ФАЙЛА ОБМЕНА

3. Имя файла обмена должно иметь следующий вид:

R_T_A_K_O_GGGGMMDD_N, где:

R_T - префикс, принимающий значение KO_PERAVTUSTRRAS;

A_K - идентификатор получателя информации, где: A - идентификатор получателя, которому направляется файл обмена, K - идентификатор конечного получателя, для которого предназначена информация из данного файла обмена <1>. Каждый из идентификаторов (A и K) имеет вид для налоговых органов - четырехразрядный код (код налогового органа в соответствии с классификатором "Система обозначения налоговых органов" (СОНО);

<1> Передача файла от отправителя к конечному получателю (K) может осуществляться в несколько этапов через другие налоговые органы, осуществляющие передачу файла на промежуточных этапах, которые обозначаются идентификатором A. В случае передачи файла от отправителя к конечному получателю при отсутствии налоговых органов, осуществляющих передачу на промежуточных этапах, значения идентификаторов A и K совпадают.

O - идентификатор отправителя информации, имеет вид:

для организаций - девятнадцатиразрядный код (идентификационный номер налогоплательщика (далее - ИНН) и код причины постановки на учет (далее - КПП) организации (обособленного подразделения);

для физических лиц - двенадцатиразрядный код (ИНН физического лица, при наличии. При отсутствии ИНН - последовательность из двенадцати нулей).

GGGG - год формирования передаваемого файла, MM - месяц, DD - день;

N - идентификационный номер файла. (Длина - от 1 до 36 знаков. Идентификационный номер файла должен обеспечивать уникальность файла).

Расширение имени файла - xml. Расширение имени файла может указываться как строчными, так и прописными буквами.

Параметры первой строки файла обмена

Первая строка XML файла должна иметь следующий вид:

<?xml version ="1.0" encoding ="windows-1251"?>

Имя файла, содержащего XML схему файла обмена, должно иметь следующий вид:

KO_PERAVTUSTRRAS_1_800_24_05_02_xx, где xx - номер версии схемы.

Расширение имени файла - xsd.

XML схема файла обмена приводится отдельным файлом и размещается на официальном сайте Федеральной налоговой службы.

4. Логическая модель файла обмена представлена в виде диаграммы структуры файла обмена на рисунке 1 настоящего формата. Элементами логической модели файла обмена являются элементы и атрибуты XML файла. Перечень структурных элементов логической модели файла обмена и сведения о них приведены в таблицах 4.1 - 4.15 настоящего формата.

Для каждого структурного элемента логической модели файла обмена приводятся следующие сведения:

наименование элемента. Приводится полное наименование элемента <2>;

<2> В строке таблицы могут быть описаны несколько элементов, наименования которых разделены символом "|". Такая форма записи применяется при наличии в файле обмена только одного элемента из описанных в этой строке.

сокращенное наименование (код) элемента. Приводится сокращенное наименование элемента. Синтаксис сокращенного наименования должен удовлетворять спецификации XML;

признак типа элемента. Может принимать следующие значения: "С" - сложный элемент логической модели (содержит вложенные элементы), "П" - простой элемент логической модели, реализованный в виде элемента XML файла, "А" - простой элемент логической модели, реализованный в виде атрибута элемента XML файла. Простой элемент логической модели не содержит вложенные элементы;

формат элемента. Формат элемента представляется следующими условными обозначениями: T - символьная строка; N - числовое значение (целое или дробное).

Формат символьной строки указывается в виде T(n-k) или T(=k), где: n - минимальное количество знаков, k - максимальное количество знаков, символ "-" - разделитель, символ "=" означает фиксированное количество знаков в строке. В случае, если минимальное количество знаков равно 0, формат имеет вид T(0-k). В случае, если максимальное количество знаков не ограничено, формат имеет вид T(n-).

Формат числового значения указывается в виде N(m.k), где: m - максимальное количество знаков в числе, включая знак (для отрицательного числа), целую и дробную часть числа без разделяющей десятичной точки, k - максимальное число знаков дробной части числа. Если число знаков дробной части числа равно 0 (то есть число целое), то формат числового значения имеет вид N(m).

Для простых элементов, являющихся базовыми в XML (определенными в сети "Интернет" по электронному адресу: http://www.w3.org/TR/xmlschema-0), например, элемент с типом "date", поле "Формат элемента" не заполняется. Для таких элементов в поле "Дополнительная информация" указывается тип базового элемента;

признак обязательности элемента определяет обязательность наличия элемента (совокупности наименования элемента и его значения) в файле обмена. Признак обязательности элемента может принимать следующие значения: "О" - наличие элемента в файле обмена обязательно; "Н" - наличие элемента в файле обмена необязательно, то есть элемент может отсутствовать. Если элемент принимает ограниченный перечень значений (по классификатору, кодовому словарю и тому подобному), то признак обязательности элемента дополняется символом "К". Например, "ОК". В случае, если количество реализаций элемента может быть более одной, то признак обязательности элемента дополняется символом "М". Например, "НМ" или "ОКМ".

К вышеперечисленным признакам обязательности элемента может добавляться значение "У" в случае описания в XML схеме условий, предъявляемых к элементу в файле обмена, описанных в графе "Дополнительная информация". Например, "НУ" или "ОКУ";

дополнительная информация содержит, при необходимости, требования к элементу файла обмена, не указанные ранее. Для сложных элементов указывается ссылка на таблицу, в которой описывается состав данного элемента. Для элементов, принимающих ограниченный перечень значений из классификатора (кодового словаря и тому подобного), указывается соответствующее наименование классификатора (кодового словаря и тому подобного) или приводится перечень возможных значений. Для классификатора (кодового словаря и тому подобного) может указываться ссылка на его местонахождение. Для элементов, использующих пользовательский тип данных, указывается наименование типового элемента.

Рисунок 1. Диаграмма структуры файла обмена

Таблица 4.1

Файл обмена (Файл)

Наименование элементаСокращенное наименование (код) элементаПризнак типа элементаФормат элементаПризнак обязательности элементаДополнительная информация
Идентификатор файлаИдФайлАT(1-255)ОУСодержит (повторяет) имя сформированного файла (без расширения)
Версия программы, с помощью которой сформирован файлВерсПрогАT(1-40)О 
Версия форматаВерсФормАT(1-5)ОПринимает значение: 5.02
Состав и структура документаДокументС ОСостав элемента представлен в таблице 4.2

Таблица 4.2

Состав и структура документа (Документ)

Наименование элементаСокращенное наименование (код) элементаПризнак типа элементаФормат элементаПризнак обязательности элементаДополнительная информация
Код по КНДКНДАT(=7)ОКТиповой элемент <КНДТип>.
Принимает значение: 1184012
Дата формирования документаДатаДокАT(=10)ОТиповой элемент <ДатаТип>.
Дата в формате ДД.ММ.ГГГГ
Код налогового органаКодНОАT(=4)ОКТиповой элемент <СОНОТип>.
Принимает значения в соответствии с классификатором "Система обозначений налоговых органов"
Сведения о заявителеСвНПС ОСостав элемента представлен в таблице 4.3
Сведения о лице, подписавшем документПодписантС ОСостав элемента представлен в таблице 4.5
Перечень автоматических устройств для расчетовПеречАУРасчС ОМСостав элемента представлен в таблице 4.7

Таблица 4.3

Сведения о заявителе (СвНП)

Наименование элементаСокращенное наименование (код) элементаПризнак типа элементаФормат элементаПризнак обязательности элементаДополнительная информация
Заявитель - организацияНПЮЛС ОСостав элемента представлен в таблице 4.4

Таблица 4.4

Заявитель - организация (НПЮЛ)

Наименование элементаСокращенное наименование (код) элементаПризнак типа элементаФормат элементаПризнак обязательности элементаДополнительная информация
Наименование организацииНаимОргАT(1-1000)О 
ИННИННЮЛАT(=10)ОТиповой элемент <ИННЮЛТип>
КППКППАT(=9)ОТиповой элемент <КППТип>
ОГРНОГРНАT(=13)НУТиповой элемент <ОГРНТип>
Элемент необязателен, если первые 4 символа элемента <ИННЮЛ> = 9909
БИК банка (кредитной организации)БИКАT(=9)ОТиповой элемент <БИКТип>
Регистрационный номер кредитной организации по КГРКОКГРКОАT(1-4)НК 

Таблица 4.5

Сведения о лице, подписавшем документ (Подписант)

Наименование элементаСокращенное наименование (код) элементаПризнак типа элементаФормат элементаПризнак обязательности элементаДополнительная информация
Признак лица, подписавшего документПрПодпАT(=1)ОКПринимает значение:
1 - заявитель |
2 - представитель заявителя
Фамилия, имя, отчествоФИОС ОТиповой элемент <ФИОТип>.
Состав элемента представлен в таблице 4.15
Сведения о представителе заявителяСвПредС НУСостав элемента представлен в таблице 4.6
Элемент обязателен при <ПрПодп>=2

Таблица 4.6

Сведения о представителе заявителя (СвПред)

Наименование элементаСокращенное наименование (код) элементаПризнак типа элементаФормат элементаПризнак обязательности элементаДополнительная информация
Наименование документа, подтверждающего полномочия представителяНаимДокАT(1-120)О 

Таблица 4.7

Перечень автоматических устройств для расчетов (ПеречАУРасч)

Наименование элементаСокращенное наименование (код) элементаПризнак типа элементаФормат элементаПризнак обязательности элементаДополнительная информация
Тип автоматического устройства для расчетовТипАУРасчАT(=1)ОКПринимает значение:
1 - только операции с использованием платежных карт (их реквизитов), исключая выдачу наличных денежных средств |
2 - только операции без использования платежных карт (их реквизитов) |
3 - операции с использованием и без использования платежных карт (их реквизитов), исключая выдачу наличных денежных средств |
4 - только операции с использованием платежных карт (их реквизитов), включая выдачу наличных денежных средств|
5 - операции с использованием и без использования платежных карт (их реквизитов), включая выдачу наличных денежных средств
Идентификационный номер автоматического устройства для расчетовИнНомАУРасчАT(1-20)О 
Дата размещения автоматического устройства для расчетовДатаРазмАУРасчАT(=10)ОТиповой элемент <ДатаТип>.
Дата в формате ДД.ММ.ГГГГ
Дата демонтажа автоматического устройства для расчетовДатаДемАУРасчАT(=10)НТиповой элемент <ДатаТип>.
Дата в формате ДД.ММ.ГГГГ
Географическая координата установки автоматического устройства для расчетов (GPS - координата), северная широтаКоордСШАN(7.5)НУЭлемент обязателен при отсутствии элемента <АдрМУст>
Географическая координата установки автоматического устройства для расчетов (GPS - координата), восточная долготаКоордВДАN(7.5)НУЭлемент обязателен при отсутствии элемента <АдрМУст>
Контактный телефонТлфАT(1-20)Н 
Признак права принадлежности автоматического устройства для расчетовПрПринАУРасчАT(=1)ОКПринимает значение:
1 - принадлежит на праве собственности |
2 - используется на праве пользования
Признак места нахождения автоматического устройства для расчетовПрМУстАУРасчАT(=1)ОКПринимает значение:
1 - находится в помещении кредитной организации в открытом доступе |
2 - находится в помещении кредитной организации в ограниченном доступе |
3 - находится вне помещений кредитной организации в открытом доступе |
4 - находится вне помещений кредитной организации в ограниченном доступе
Сведения об адресе (месте) установки автоматического устройства для расчетовСведАдрМУстС ОСостав элемента представлен в таблице 4.8

Таблица 4.8

Сведения об адресе (месте) установки (применения) автоматического устройства для расчетов (СведАдрМУст)

Наименование элементаСокращенное наименование (код) элементаПризнак типа элементаФормат элементаПризнак обязательности элементаДополнительная информация
Место установки автоматического устройства для расчетовНаимМУстАT(1-254)О 
Адрес установки автоматического устройства для расчетовАдрМУстС НУСостав элемента представлен в таблице 4.9
Элемент обязателен, если не заполнен хотя бы один из элементов <КоордСШ> и <КоордВД>

Таблица 4.9

Адрес установки автоматического устройства для расчетов (АдрМУст)

Наименование элементаСокращенное наименование (код) элементаПризнак типа элементаФормат элементаПризнак обязательности элементаДополнительная информация
Адрес по ФИАСАдрФИАСС ОТиповой элемент <АдрФИАСТип>.
Состав элемента представлен в таблице 4.10

Таблица 4.10

Адрес по ФИАС (АдрФИАСТип)

Наименование элементаСокращенное наименование (код) элементаПризнак типа элементаФормат элементаПризнак обязательности элементаДополнительная информация
Уникальный идентификационный номерИдНомАT(1-36)О 
Почтовый индексИндексАT(=6)Н 
Субъект Российской Федерации (код)РегионПT(=2)ОКТиповой элемент <ССРФТип>
Муниципальный район/городской округ/внутригородская территория города федерального значения/муниципальный округМуниципРайонС НУТиповой элемент <ВидНаимКодТип>.
Состав элемента представлен в таблице 4.11
Элемент обязателен, если значение элемента <Регион> не равно 99
Городское поселение/сельское поселение/межселенная территория в составе муниципального района/внутригородской район городского округаГородСелПоселенС НТиповой элемент <ВидНаимКодТип>.
Состав элемента представлен в таблице 4.11
Населенный пункт (город, деревня, село и прочее)НаселенПунктС НТиповой элемент <ВидНаимТип>.
Состав элемента представлен в таблице 4.12
Элемент планировочной структурыЭлПланСтруктурС НТиповой элемент <ТипНаимТип>.
Состав элемента представлен в таблице 4.13
Элемент улично-дорожной сетиЭлУлДорСетиС НТиповой элемент <ТипНаимТип>.
Состав элемента представлен в таблице 4.13
Земельный участок (номер)ЗемелУчастокПT(1-50)Н 
Здание/сооружение/объект незавершенного строительстваЗданиеС НМТиповой элемент <НомерТип>.
Состав элемента представлен в таблице 4.14
Помещение в пределах здания, сооружения/машино-местоПомещЗданияС НТиповой элемент <НомерТип>.
Состав элемента представлен в таблице 4.14
Помещение в пределах квартирыПомещКвартирыС НТиповой элемент <НомерТип>.
Состав элемента представлен в таблице 4.14

Таблица 4.11

Сведения о виде (код) и наименовании адресного элемента (ВидНаимКодТип)

Наименование элементаСокращенное наименование (код) элементаПризнак типа элементаФормат элементаПризнак обязательности элементаДополнительная информация
Вид (код) элементаВидКодАT(=1)ОКПринимает значение:
для элемента <МуниципРайон>:
1 - муниципальный район |
2 - городской округ |
3 - внутригородская территория города федерального значения |
4 - муниципальный округ
для элемента <ГородСелПоселен>:
1 - городское поселение |
2 - сельское поселение |
3 - межселенная территория в составе муниципального района |
4 - внутригородской район городского округа
Наименование элементаНаимАT(1-255)О 

Таблица 4.12

Сведения о виде и наименовании адресного элемента (ВидНаимТип)

Наименование элементаСокращенное наименование (код) элементаПризнак типа элементаФормат элементаПризнак обязательности элементаДополнительная информация
Вид элементаВидАT(1-50)О 
Наименование элементаНаимАT(1-255)О 

Таблица 4.13

Сведения о типе и наименовании адресного элемента (ТипНаимТип)

Наименование элементаСокращенное наименование (код) элементаПризнак типа элементаФормат элементаПризнак обязательности элементаДополнительная информация
Тип элементаТипАT(1-50)О 
Наименование элементаНаимАT(1-255)О 

Таблица 4.14

Сведения о номере адресного элемента (НомерТип)

Наименование элементаСокращенное наименование (код) элементаПризнак типа элементаФормат элементаПризнак обязательности элементаДополнительная информация
Тип элементаТипАT(1-50)О 
Номер элементаНомерАT(1-255)О 

Таблица 4.15

Фамилия, имя, отчество (ФИОТип)

Наименование элементаСокращенное наименование (код) элементаПризнак типа элементаФормат элементаПризнак обязательности элементаДополнительная информация
ФамилияФамилияАT(1-60)О 
ИмяИмяАT(1-60)О 
ОтчествоОтчествоАT(1-60)Н 

Приложение N 2
к приказу ФНС России
от "__" ______ 2020 г. N ___

РЕКОМЕНДУЕМЫЙ ФОРМАТ ИНФОРМАЦИОННОГО ОБМЕНА МЕЖДУ КАБИНЕТОМ КОНТРОЛЬНО-КАССОВОЙ ТЕХНИКИ, ТЕХНИЧЕСКИМИ СРЕДСТВАМИ ОПЕРАТОРА ФИСКАЛЬНЫХ ДАННЫХ И АВТОМАТИЗИРОВАННОЙ ИНФОРМАЦИОННОЙ СИСТЕМОЙ ФЕДЕРАЛЬНОЙ НАЛОГОВОЙ СЛУЖБЫ ПРИ ПРЕДСТАВЛЕНИИ ЗАЯВЛЕНИЯ ПОЛЬЗОВАТЕЛЯ О ПРЕДОСТАВЛЕНИИ ФИСКАЛЬНЫХ ДОКУМЕНТОВ В ЭЛЕКТРОННОЙ ФОРМЕ

I. ОБЩИЕ СВЕДЕНИЯ

1. Настоящий формат описывает требования к XML файлам (далее - файл обмена) передачи в налоговые органы заявления пользователя о предоставлении фискальных документов в электронной форме.

2. Номер версии настоящего формата 5.02, часть 800.31.

II. ОПИСАНИЕ ФАЙЛА ОБМЕНА

3. Имя файла обмена должно иметь следующий вид:

R_T_A_K_O_GGGGMMDD_N, где:

R_T - префикс, принимающий значение KO_ZVLPRFD;

A_K - идентификатор получателя информации, где: A - идентификатор получателя, которому направляется файл обмена, K - идентификатор конечного получателя, для которого предназначена информация из данного файла обмена <1>. Каждый из идентификаторов (A и K) имеет вид для налоговых органов - четырехразрядный код (код налогового органа в соответствии с классификатором "Система обозначения налоговых органов" (СОНО);

<1> Передача файла от отправителя к конечному получателю (K) может осуществляться в несколько этапов через другие налоговые органы, осуществляющие передачу файла на промежуточных этапах, которые обозначаются идентификатором A. В случае передачи файла от отправителя к конечному получателю при отсутствии налоговых органов, осуществляющих передачу на промежуточных этапах, значения идентификаторов A и K совпадают.

O - идентификатор отправителя информации, имеет вид:

для организаций - девятнадцатиразрядный код (идентификационный номер налогоплательщика (далее - ИНН) и код причины постановки на учет (далее - КПП) организации (обособленного подразделения);

для физических лиц - двенадцатиразрядный код (ИНН физического лица, при наличии. При отсутствии ИНН - последовательность из двенадцати нулей).

GGGG - год формирования передаваемого файла, MM - месяц, DD - день;

N - идентификационный номер файла. (Длина - от 1 до 36 знаков. Идентификационный номер файла должен обеспечивать уникальность файла).

Расширение имени файла - xml. Расширение имени файла может указываться как строчными, так и прописными буквами.

Параметры первой строки файла обмена

Первая строка XML файла должна иметь следующий вид:

<?xml version ="1.0" encoding ="windows-1251"?>

Имя файла, содержащего XML схему файла обмена, должно иметь следующий вид:

KO_ZVLPRFD_1_800_31_05_02_xx, где xx - номер версии схемы.

Расширение имени файла - xsd.

XML схема файла обмена приводится отдельным файлом и размещается на официальном сайте Федеральной налоговой службы.

4. Логическая модель файла обмена представлена в виде диаграммы структуры файла обмена на рисунке 1 настоящего формата. Элементами логической модели файла обмена являются элементы и атрибуты XML файла. Перечень структурных элементов логической модели файла обмена и сведения о них приведены в таблицах 4.1 - 4.9 настоящего формата.

Для каждого структурного элемента логической модели файла обмена приводятся следующие сведения:

наименование элемента. Приводится полное наименование элемента <2>;

<2> В строке таблицы могут быть описаны несколько элементов, наименования которых разделены символом "|". Такая форма записи применяется при наличии в файле обмена только одного элемента из описанных в этой строке.

сокращенное наименование (код) элемента. Приводится сокращенное наименование элемента. Синтаксис сокращенного наименования должен удовлетворять спецификации XML;

признак типа элемента. Может принимать следующие значения: "С" - сложный элемент логической модели (содержит вложенные элементы), "П" - простой элемент логической модели, реализованный в виде элемента XML файла, "А" - простой элемент логической модели, реализованный в виде атрибута элемента XML файла. Простой элемент логической модели не содержит вложенные элементы;

формат элемента. Формат элемента представляется следующими условными обозначениями: T - символьная строка; N - числовое значение (целое или дробное).

Формат символьной строки указывается в виде T(n-k) или T(=k), где: n - минимальное количество знаков, k - максимальное количество знаков, символ "-" - разделитель, символ "=" означает фиксированное количество знаков в строке. В случае, если минимальное количество знаков равно 0, формат имеет вид T(0-k). В случае, если максимальное количество знаков не ограничено, формат имеет вид T(n-).

Формат числового значения указывается в виде N(m.k), где: m - максимальное количество знаков в числе, включая знак (для отрицательного числа), целую и дробную часть числа без разделяющей десятичной точки, k - максимальное число знаков дробной части числа. Если число знаков дробной части числа равно 0 (то есть число целое), то формат числового значения имеет вид N(m).

Для простых элементов, являющихся базовыми в XML (определенными в сети "Интернет" по электронному адресу: http://www.w3.org/TR/xmlschema-0), например, элемент с типом "date", поле "Формат элемента" не заполняется. Для таких элементов в поле "Дополнительная информация" указывается тип базового элемента;

признак обязательности элемента определяет обязательность наличия элемента (совокупности наименования элемента и его значения) в файле обмена. Признак обязательности элемента может принимать следующие значения: "О" - наличие элемента в файле обмена обязательно; "Н" - наличие элемента в файле обмена необязательно, то есть элемент может отсутствовать. Если элемент принимает ограниченный перечень значений (по классификатору, кодовому словарю и тому подобному), то признак обязательности элемента дополняется символом "К". Например, "ОК". В случае, если количество реализаций элемента может быть более одной, то признак обязательности элемента дополняется символом "М". Например, "НМ" или "ОКМ".

К вышеперечисленным признакам обязательности элемента может добавляться значение "У" в случае описания в XML схеме условий, предъявляемых к элементу в файле обмена, описанных в графе "Дополнительная информация". Например, "НУ" или "ОКУ";

дополнительная информация содержит, при необходимости, требования к элементу файла обмена, не указанные ранее. Для сложных элементов указывается ссылка на таблицу, в которой описывается состав данного элемента. Для элементов, принимающих ограниченный перечень значений из классификатора (кодового словаря и тому подобного), указывается соответствующее наименование классификатора (кодового словаря и тому подобного) или приводится перечень возможных значений. Для классификатора (кодового словаря и тому подобного) может указываться ссылка на его местонахождение. Для элементов, использующих пользовательский тип данных, указывается наименование типового элемента.

Рисунок 1. Диаграмма структуры файла обмена

Таблица 4.1

Файл обмена (Файл)

Наименование элементаСокращенное наименование (код) элементаПризнак типа элементаФормат элементаПризнак обязательности элементаДополнительная информация
Идентификатор файлаИдФайлАT(1-255)ОУСодержит (повторяет) имя сформированного файла (без расширения)
Версия программы, с помощью которой сформирован файлВерсПрогАT(1-40)О 
Версия форматаВерсФормАT(1-5)ОПринимает значение: 5.02
Состав и структура документаДокументС ОСостав элемента представлен в таблице 4.2

Таблица 4.2

Состав и структура документа (Документ)

Наименование элементаСокращенное наименование (код) элементаПризнак типа элементаФормат элементаПризнак обязательности элементаДополнительная информация
Код по КНДКНДАT(=7)ОКТиповой элемент <КНДТип>.
Принимает значение: 1111058
Дата формирования документаДатаДокАT(=10)ОТиповой элемент <ДатаТип>.
Дата в формате ДД.ММ.ГГГГ
Код налогового органаКодНОАT(=4)ОКТиповой элемент <СОНОТип>
Сведения о заявителеСвНПС ОСостав элемента представлен в таблице 4.3
Сведения о лице, подписавшем документПодписантС ОСостав элемента представлен в таблице 4.6
Заявление пользователя о предоставлении фискальных документовЗаявПредФДС ОСостав элемента представлен в таблице 4.8

Таблица 4.3

Сведения о заявителе (СвНП)

Наименование элементаСокращенное наименование (код) элементаПризнак типа элементаФормат элементаПризнак обязательности элементаДополнительная информация
Заявитель - организация |НПЮЛС ОСостав элемента представлен в таблице 4.4
Заявитель - физическое лицо, зарегистрированное в качестве индивидуального предпринимателяНПИПС ОСостав элемента представлен в таблице 4.5

Таблица 4.4

Заявитель - организация (НПЮЛ)

Наименование элементаСокращенное наименование (код) элементаПризнак типа элементаФормат элементаПризнак обязательности элементаДополнительная информация
Наименование организацииНаимОргАT(1-1000)О 
ИННИННЮЛАT(=10)ОТиповой элемент <ИННЮЛТип>
КППКППАT(=9)ОТиповой элемент <КППТип>
ОГРНОГРНАT(=13)НУТиповой элемент <ОГРНТип>
Элемент необязателен, если первые 4 символа элемента <ИННЮЛ> = 9909

Таблица 4.5

Заявитель - физическое лицо, зарегистрированное в качестве индивидуального предпринимателя (НПИП)

Наименование элементаСокращенное наименование (код) элементаПризнак типа элементаФормат элементаПризнак обязательности элементаДополнительная информация
ИНН физического лица, зарегистрированного в качестве индивидуального предпринимателяИННФЛАT(=12)ОТиповой элемент <ИННФЛТип>
ОГРНИПОГРНИПАT(=15)НУТиповой элемент <ОГРНИПТип>
Элемент необязателен, если первые 4 символа элемента <ИННФЛ> = 9909
Фамилия, имя, отчество физического лица, зарегистрированного в качестве индивидуального предпринимателяФИОИПС ОТиповой элемент <ФИОТип>.
Состав элемента представлен в таблице 4.9

Таблица 4.6

Сведения о лице, подписавшем документ (Подписант)

Наименование элементаСокращенное наименование (код) элементаПризнак типа элементаФормат элементаПризнак обязательности элементаДополнительная информация
Признак лица, подписавшего документПрПодпАT(=1)ОКПринимает значение:
1 - заявитель |
2 - представитель заявителя
Фамилия, имя, отчествоФИОС НУТиповой элемент <ФИОТип>.
Состав элемента представлен в таблице 4.9
Элемент обязателен при выполнении одного из условий:
- <ПрПодп>=2 |
- <ПрПодп>=1 и наличие <НПЮЛ>
Сведения о представителе заявителяСвПредС НУСостав элемента представлен в таблице 4.7
Элемент обязателен при <ПрПодп>=2

Таблица 4.7

Сведения о представителе заявителя (СвПред)

Наименование элементаСокращенное наименование (код) элементаПризнак типа элементаФормат элементаПризнак обязательности элементаДополнительная информация
Наименование документа, подтверждающего полномочия представителяНаимДокАT(1-120)О 

Таблица 4.8

Заявление пользователя о предоставлении фискальных документов (ЗаявПредФД)

Наименование элементаСокращенное наименование (код) элементаПризнак типа элементаФормат элементаПризнак обязательности элементаДополнительная информация
Признак причины подачи заявленияПрПричПодАT(=1)ОКПринимает значение:
1 - передача фискальных данных из автономной контрольно-кассовой техники |
2 - передача фискальных данных по причине поломки фискального накопителя |
3 - по требованию налогового органа
Заводской номер фискального накопителяЗаводНомерФНАT(1-20)О 
Наименование модели фискального накопителяМоделФНАT(1-120)ОК 
Имя файла, выгруженного из фискального накопителя со всеми фискальными документамиИмяФайлАT(1-255)ОИмя передаваемого файла имеет вид: KD_O_P_N 1_GGGGMMDD_N 2, где:
KD - префикс, принимающий значение, равное 9999;
O - идентификатор отправителя, имеет вид: для организаций - девятнадцатиразрядный код (ИНН и КПП организации);
для физических лиц - двенадцатиразрядный код (ИНН физического лица, при отсутствии ИНН - последовательность из двенадцати нулей);
P - идентификатор конечного получателя - налогового органа, - четырехразрядный код налогового органа в соответствии с СОНО;
GGGGMMDD - дата формирования файла;
N 1, N 2 - идентификационные номера файла (GUID).
Если документ состоит из нескольких файлов, N 1 одинаковый для всех файлов одного документа, N 2 уникален для каждого файла независимо от принадлежности к документу.
Расширение имени файла - fnc.
Имя файла, представляемого в налоговый орган, содержащего документ в соответствии с утвержденным форматом для данного документа, без расширения и точки

Таблица 4.9

Фамилия, имя, отчество (ФИОТип)

Наименование элементаСокращенное наименование (код) элементаПризнак типа элементаФормат элементаПризнак обязательности элементаДополнительная информация
ФамилияФамилияАT(1-60)О 
ИмяИмяАT(1-60)О 
ОтчествоОтчествоАT(1-60)Н 

Приложение N 3

к приказу ФНС России

от 4 февраля 2020 г. N ЕД-7-20/69@

РЕКОМЕНДУЕМЫЙ ФОРМАТ ИНФОРМАЦИОННОГО ОБМЕНА МЕЖДУ КАБИНЕТОМ КОНТРОЛЬНО-КАССОВОЙ ТЕХНИКИ, ТЕХНИЧЕСКИМИ СРЕДСТВАМИ ОПЕРАТОРА ФИСКАЛЬНЫХ ДАННЫХ И АВТОМАТИЗИРОВАННОЙ ИНФОРМАЦИОННОЙ СИСТЕМОЙ ФЕДЕРАЛЬНОЙ НАЛОГОВОЙ СЛУЖБЫ ПРИ ПРЕДСТАВЛЕНИИ ЗАЯВЛЕНИЯ О СНЯТИИ КОНТРОЛЬНО-КАССОВОЙ ТЕХНИКИ С РЕГИСТРАЦИОННОГО УЧЕТА В ЭЛЕКТРОННОЙ ФОРМЕ

 (в ред. Приказа ФНС РФ от 13.10.2022 N ЕД-7-20/938@)

I. ОБЩИЕ СВЕДЕНИЯ

1. Настоящий формат описывает требования к XML-файлам (далее - файл обмена) передачи в налоговые органы заявления о снятии контрольно-кассовой техники с регистрационного учета в электронной форме.

2. Номер версии настоящего формата 5.03, часть 800.12.

II. ОПИСАНИЕ ФАЙЛА ОБМЕНА

3. Имя файла обмена должно иметь следующий вид:

R_Т_A_K_О_GGGGMMDD_N, где:

R_Т - префикс, принимающий значение KO_ZVLSNUCHKKT;

A_K - идентификатор получателя информации, где: A - идентификатор получателя, которому направляется файл обмена, K - идентификатор конечного получателя, для которого предназначена информация из данного файла обмена <1>. Каждый из идентификаторов (A и K) имеет вид для налоговых органов - четырехразрядный код (код налогового органа в соответствии с классификатором "Система обозначения налоговых органов" (СОНО);

<1> Передача файла от отправителя к конечному получателю (K) может осуществляться в несколько этапов через другие налоговые органы, осуществляющие передачу файла на промежуточных этапах, которые обозначаются идентификатором A. В случае передачи файла от отправителя к конечному получателю при отсутствии налоговых органов, осуществляющих передачу на промежуточных этапах, значения идентификаторов A и K совпадают.

О - идентификатор отправителя информации, имеет вид:

для организаций - девятнадцатиразрядный код (идентификационный номер налогоплательщика (далее - ИНН) и код причины постановки на учет (далее - КПП) организации (обособленного подразделения);

для физических лиц - двенадцатиразрядный код (ИНН физического лица, при наличии. При отсутствии ИНН - последовательность из двенадцати нулей).

GGGG - год формирования передаваемого файла, MM - месяц, DD - день;

N - идентификационный номер файла. (Длина - от 1 до 36 знаков. Идентификационный номер файла должен обеспечивать уникальность файла).

Расширение имени файла - xml. Расширение имени файла может указываться как строчными, так и прописными буквами.

Параметры первой строки файла обмена

Первая строка XML-файла должна иметь следующий вид:

<?xml version ="1.0" encoding ="windows-1251"?>

Имя файла, содержащего XML-схему файла обмена, должно иметь следующий вид:

KO_ZVLSNUCHKKT_1_800_12_05_03_xx, где xx - номер версии схемы.

Расширение имени файла - xsd.

XML-схема файла обмена приводится отдельным файлом и размещается на официальном сайте Федеральной налоговой службы.

4. Логическая модель файла обмена представлена в виде диаграммы структуры файла обмена на рисунке 1 настоящего формата. Элементами логической модели файла обмена являются элементы и атрибуты XML-файла. Перечень структурных элементов логической модели файла обмена и сведения о них приведены в таблицах 4.1 - 4.10 настоящего формата.

Для каждого структурного элемента логической модели файла обмена приводятся следующие сведения:

наименование элемента. Приводится полное наименование элемента <2>;

<2> В строке таблицы могут быть описаны несколько элементов, наименования которых разделены символом "|". Такая форма записи применяется при наличии в файле обмена только одного элемента из описанных в этой строке.

сокращенное наименование (код) элемента. Приводится сокращенное наименование элемента. Синтаксис сокращенного наименования должен удовлетворять спецификации XML;

признак типа элемента. Может принимать следующие значения: "С" - сложный элемент логической модели (содержит вложенные элементы), "П" - простой элемент логической модели, реализованный в виде элемента XML-файла, "А" - простой элемент логической модели, реализованный в виде атрибута элемента XML-файла. Простой элемент логической модели не содержит вложенные элементы;

формат элемента. Формат элемента представляется следующими условными обозначениями: Т - символьная строка; N - числовое значение (целое или дробное).

Формат символьной строки указывается в виде Т(n-к) или T(=к), где: n - минимальное количество знаков, к - максимальное количество знаков, символ "-" - разделитель, символ "=" означает фиксированное количество знаков в строке. В случае если минимальное количество знаков равно 0, формат имеет вид Т(0-к). В случае если максимальное количество знаков не ограничено, формат имеет вид Т(n-).

Формат числового значения указывается в виде N(m.к), где: m - максимальное количество знаков в числе, включая знак (для отрицательного числа), целую и дробную часть числа без разделяющей десятичной точки, k - максимальное число знаков дробной части числа. Если число знаков дробной части числа равно 0 (то есть число целое), то формат числового значения имеет вид N(m).

Для простых элементов, являющихся базовыми в XML (определенными в сети "Интернет" по электронному адресу: http://www.w3.org/TR/xmlschema-0), например, элемент с типом "date", поле "Формат элемента" не заполняется. Для таких элементов в поле "Дополнительная информация" указывается тип базового элемента;

признак обязательности элемента определяет обязательность наличия элемента (совокупности наименования элемента и его значения) в файле обмена. Признак обязательности элемента может принимать следующие значения: "О" - наличие элемента в файле обмена обязательно; "Н" - наличие элемента в файле обмена необязательно, то есть элемент может отсутствовать. Если элемент принимает ограниченный перечень значений (по классификатору, кодовому словарю и тому подобному), то признак обязательности элемента дополняется символом "К". Например, "ОК". В случае если количество реализаций элемента может быть более одной, то признак обязательности элемента дополняется символом "М". Например, "НМ" или "ОКМ".

К вышеперечисленным признакам обязательности элемента может добавляться значение "У" в случае описания в XML-схеме условий, предъявляемых к элементу в файле обмена, описанных в графе "Дополнительная информация". Например, "НУ" или "ОКУ";

дополнительная информация содержит, при необходимости, требования к элементу файла обмена, не указанные ранее. Для сложных элементов указывается ссылка на таблицу, в которой описывается состав данного элемента. Для элементов, принимающих ограниченный перечень значений из классификатора (кодового словаря и тому подобного), указывается соответствующее наименование классификатора (кодового словаря и тому подобного) или приводится перечень возможных значений. Для классификатора (кодового словаря и тому подобного) может указываться ссылка на его местонахождение. Для элементов, использующих пользовательский тип данных, указывается наименование типового элемента.

Рисунок 1. Диаграмма структуры файла обмена

Таблица 4.1

Файл обмена (Файл)

Наименование элементаСокращенное наименование (код) элементаПризнак типа элементаФормат элементаПризнак обязательности элементаДополнительная информация
Идентификатор файлаИдФайлАT(1-255)ОУСодержит (повторяет) имя сформированного файла (без расширения)
Версия программы, с помощью которой сформирован файлВерсПрогАT(1-40)О 
Версия форматаВерсФормАT(1-5)ОПринимает значение: 5.03
Состав и структура документаДокументС ОСостав элемента представлен в таблице 4.2

Таблица 4.2

Состав и структура документа (Документ)

Наименование элементаСокращенное наименование (код) элементаПризнак типа элементаФормат элементаПризнак обязательности элементаДополнительная информация
Код по КНДКНДАT(=7)ОКТиповой элемент <КНДТип>.
Принимает значение: 1110062
Дата формирования документаДатаДокАT(=10)ОТиповой элемент <ДатаТип>.
Дата в формате ДД.ММ.ГГГГ
Код налогового органаКодНОАT(=4)ОКТиповой элемент <СОНОТип>.
Принимает значения в соответствии с классификатором "Система обозначений налоговых органов"
Сведения о пользователе контрольно-кассовой техникиСвНПС ОСостав элемента представлен в таблице 4.3
Сведения о лице, подписавшем документПодписантС ОСостав элемента представлен в таблице 4.6
Заявление о снятии контрольно-кассовой техники с регистрационного учетаЗаявСнРегККТС ОСостав элемента представлен в таблице 4.8

Таблица 4.3

Сведения о пользователе контрольно-кассовой техники (СвНП)

Наименование элементаСокращенное наименование (код) элементаПризнак типа элементаФормат элементаПризнак обязательности элементаДополнительная информация
Пользователь - организацияНПЮЛС ОСостав элемента представлен в таблице 4.4
Пользователь - физическое лицо, зарегистрированное в качестве индивидуального предпринимателяНПФЛС ОСостав элемента представлен в таблице 4.5

Таблица 4.4

Пользователь - организация (НПЮЛ)

Наименование элементаСокращенное наименование (код) элементаПризнак типа элементаФормат элементаПризнак обязательности элементаДополнительная информация
Наименование организацииНаимОргАT(1-1000)О 
ИННИННЮЛАT(=10)ОТиповой элемент <ИННЮЛТип>
КППКППАT(=9)ОТиповой элемент <КППТип>
ОГРНОГРНАT(=13)НТиповой элемент <ОГРНТип>

Таблица 4.5

Пользователь - физическое лицо, зарегистрированное в качестве индивидуального предпринимателя (НПФЛ)

Наименование элементаСокращенное наименование (код) элементаПризнак типа элементаФормат элементаПризнак обязательности элементаДополнительная информация
ИНН физического лица, зарегистрированного в качестве индивидуального предпринимателяИННФЛАT(=12)ОТиповой элемент <ИННФЛТип>
ОГРНИПОГРНИПАT(=15)НУТиповой элемент <ОГРНИПТип>
Фамилия, имя, отчество физического лица, зарегистрированного в качестве индивидуального предпринимателяФИОС ОТиповой элемент <ФИОТип>.
Состав элемента представлен в таблице 4.10

Таблица 4.6

Сведения о лице, подписавшем документ (Подписант)

Наименование элементаСокращенное наименование (код) элементаПризнак типа элементаФормат элементаПризнак обязательности элементаДополнительная информация
Признак лица, подписавшего документПрПодпАT(=1)ОКПринимает значение:
1 - заявитель |
2 - представитель заявителя
Фамилия, имя, отчествоФИОС НУТиповой элемент <ФИОТип>.
Состав элемента представлен в таблице 4.10
Элемент обязателен при выполнении одного из условий:
- <ПрПодп>=2 и ИдентМЧД не заполнено |
- <ПрПодп>=1 и наличие <НПЮЛ>
Сведения о представителе заявителяСвПредС НУСостав элемента представлен в таблице 4.7
Элемент обязателен при <ПрПодп>=2

Таблица 4.7

Сведения о представителе заявителя (СвПред)

Наименование элементаСокращенное наименование (код) элементаПризнак типа элементаФормат элементаПризнак обязательности элементаДополнительная информация
Наименование документа, подтверждающего полномочия представителяНаимДокАT(1-120)О 
Идентификатор машиночитаемой доверенностиИдентМЧДАT(1-120)Н 

Таблица 4.8

Заявление о снятии контрольно-кассовой техники с регистрационного учета (ЗаявСнРегККТ)

Наименование элементаСокращенное наименование (код) элементаПризнак типа элементаФормат элементаПризнак обязательности элементаДополнительная информация
Регистрационный номер контрольно-кассовой техникиРегНомерККТАT(=16)ОСодержит только числовые символы
Наименование модели контрольно-кассовой техникиМоделККТАT(1-40)Н 
Заводской номер экземпляра контрольно-кассовой техникиЗаводНомерККТАT(1-36)Н 
Признак хищения контрольно-кассовой техникиПрХищенАT(=1)ОКУПринимает значение:
1 - если Заявление подается пользователем в связи с хищением контрольно-кассовой техники |
2 - если Заявление подается пользователем по иным причинам
Элемент может принимать значение <ПрХищен>=1 только при <ПрПотер>=2 и <ПрЗаменПолом>=2
Признак потери контрольно-кассовой техникиПрПотерАT(=1)ОКУПринимает значение:
1 - если Заявление подается пользователем в связи с потерей контрольно-кассовой техники |
2 - если Заявление подается пользователем по иным причинам
Элемент может принимать значение <ПрПотер>=1 только при <ПрХищен>=2 и <ПрЗаменПолом>=2
Признак снятия контрольно-кассовой техники с регистрационного учета в связи с поломкой фискального накопителяПрЗаменПоломАT(=1)ОКУПринимает значение:
1 - в случае, если контрольно-кассовая техника снимается с регистрационного учета в связи с поломкой фискального накопителя|
2 - если контрольно-кассовая техника снимается с регистрационного учета по причине, не связанной с поломкой фискального накопителя
Элемент может принимать значение <ПрЗаменПолом>=1 только при <ПрХищен>=2 и <ПрПотер>=2
Сведения из отчета о закрытии фискального накопителяСведОтчЗакрФНС НУСостав элемента представлен в таблице 4.9
Элемент не заполняется при
<ПрХищен>=1 |
<ПрПотер>=1 |
<ПрЗаменПолом>=1
иначе обязателен к заполнению

Таблица 4.9

Сведения из отчета о закрытии фискального накопителя (СведОтчЗакрФН)

Наименование элементаСокращенное наименование (код) элементаПризнак типа элементаФормат элементаПризнак обязательности элементаДополнительная информация
Номер фискального документа "Отчет о закрытии фискального накопителя"НомерОтчЗакрФНАT(1-8)ОСодержит только числовые символы
Минимальное значение =1
Максимальное значение = 16777215
Дата формирования отчета о закрытии фискального накопителяДатаОтчЗакрФНАT(=10)ОТиповой элемент <ДатаТип>.
Дата в формате ДД.ММ.ГГГГ
Время формирования отчета о закрытии фискального накопителяВремяОтчЗакрФНАT(=5)ОВремя в формате ЧЧ.ММ.
Фискальный признак документа "Отчет о закрытии фискального накопителя"ФПДАT(1-10)ОСодержит только числовые символы
Максимальное значение = 4294967295

Таблица 4.10

Фамилия, имя, отчество (ФИОТип)

Наименование элементаСокращенное наименование (код) элементаПризнак типа элементаФормат элементаПризнак обязательности элементаДополнительная информация
ФамилияФамилияАT(1-60)О 
ИмяИмяАT(1-60)О 
ОтчествоОтчествоАT(1-60)Н 

Приложение N 4

к приказу ФНС России

от 4 февраля 2020 г. N ЕД-7-20/69@

РЕКОМЕНДУЕМЫЙ ФОРМАТ ИНФОРМАЦИОННОГО ОБМЕНА МЕЖДУ КАБИНЕТОМ КОНТРОЛЬНО-КАССОВОЙ ТЕХНИКИ, ТЕХНИЧЕСКИМИ СРЕДСТВАМИ ОПЕРАТОРА ФИСКАЛЬНЫХ ДАННЫХ И АВТОМАТИЗИРОВАННОЙ ИНФОРМАЦИОННОЙ СИСТЕМОЙ ФЕДЕРАЛЬНОЙ НАЛОГОВОЙ СЛУЖБЫ ПРИ ПРЕДСТАВЛЕНИИ ЗАЯВЛЕНИЯ О РЕГИСТРАЦИИ (ПЕРЕРЕГИСТРАЦИИ) КОНТРОЛЬНО-КАССОВОЙ ТЕХНИКИ В ЭЛЕКТРОННОЙ ФОРМЕ

(в ред. Приказа ФНС РФ от 13.10.2022 N ЕД-7-20/938@)

I. ОБЩИЕ СВЕДЕНИЯ

1. Настоящий формат описывает требования к XML-файлам (далее - файл обмена) передачи в налоговые органы заявления о регистрации (перерегистрации) контрольно-кассовой техники в электронной форме.

2. Номер версии настоящего формата 5.06, часть 800.11.

II. ОПИСАНИЕ ФАЙЛА ОБМЕНА

3. Имя файла обмена должно иметь следующий вид:

R_Т_A_K_О_GGGGMMDD_N, где:

R_Т - префикс, принимающий значение KO_ZVLREGKKT;

A_K - идентификатор получателя информации, где: A - идентификатор получателя, которому направляется файл обмена, K - идентификатор конечного получателя, для которого предназначена информация из данного файла обмена <1>. Каждый из идентификаторов (A и K) имеет вид для налоговых органов - четырехразрядный код (код налогового органа в соответствии с классификатором "Система обозначения налоговых органов" (СОНО);

<1> Передача файла от отправителя к конечному получателю (K) может осуществляться в несколько этапов через другие налоговые органы, осуществляющие передачу файла на промежуточных этапах, которые обозначаются идентификатором A. В случае передачи файла от отправителя к конечному получателю при отсутствии налоговых органов, осуществляющих передачу на промежуточных этапах, значения идентификаторов A и K совпадают.

О - идентификатор отправителя информации, имеет вид:

для организаций - девятнадцатиразрядный код (идентификационный номер налогоплательщика (далее - ИНН) и код причины постановки на учет (далее - КПП) организации (обособленного подразделения);

для физических лиц - двенадцатиразрядный код (ИНН физического лица, при наличии. При отсутствии ИНН - последовательность из двенадцати нулей).

GGGG - год формирования передаваемого файла, MM - месяц, DD - день;

N - идентификационный номер файла. (Длина - от 1 до 36 знаков. Идентификационный номер файла должен обеспечивать уникальность файла).

Расширение имени файла - xml. Расширение имени файла может указываться как строчными, так и прописными буквами.

Параметры первой строки файла обмена

Первая строка XML-файла должна иметь следующий вид:

<?xml version ="1.0" encoding ="windows-1251"?>

Имя файла, содержащего XML-схему файла обмена, должно иметь следующий вид:

KO_ZVLREGKKT_1_800_11_05_06_xx, где xx - номер версии схемы.

Расширение имени файла - xsd.

XML-схема файла обмена приводится отдельным файлом и размещается на официальном сайте Федеральной налоговой службы.

4. Логическая модель файла обмена представлена в виде диаграммы структуры файла обмена на рисунке 1 настоящего формата. Элементами логической модели файла обмена являются элементы и атрибуты XML-файла. Перечень структурных элементов логической модели файла обмена и сведения о них приведены в таблицах 4.1 - 4.22 настоящего формата.

Для каждого структурного элемента логической модели файла обмена приводятся следующие сведения:

наименование элемента. Приводится полное наименование элемента <2>;

<2> В строке таблицы могут быть описаны несколько элементов, наименования которых разделены символом "|". Такая форма записи применяется при наличии в файле обмена только одного элемента из описанных в этой строке.

сокращенное наименование (код) элемента. Приводится сокращенное наименование элемента. Синтаксис сокращенного наименования должен удовлетворять спецификации XML;

признак типа элемента. Может принимать следующие значения: "С" - сложный элемент логической модели (содержит вложенные элементы), "П" - простой элемент логической модели, реализованный в виде элемента XML-файла, "А" - простой элемент логической модели, реализованный в виде атрибута элемента XML-файла. Простой элемент логической модели не содержит вложенные элементы;

формат элемента. Формат элемента представляется следующими условными обозначениями: Т - символьная строка; N - числовое значение (целое или дробное).

Формат символьной строки указывается в виде Т(n-к) или T(=к), где: n - минимальное количество знаков, к - максимальное количество знаков, символ "-" - разделитель, символ "=" означает фиксированное количество знаков в строке. В случае если минимальное количество знаков равно 0, формат имеет вид Т(0-к). В случае если максимальное количество знаков не ограничено, формат имеет вид Т(n-).

Формат числового значения указывается в виде N(m.к), где: m - максимальное количество знаков в числе, включая знак (для отрицательного числа), целую и дробную часть числа без разделяющей десятичной точки, k - максимальное число знаков дробной части числа. Если число знаков дробной части числа равно 0 (то есть число целое), то формат числового значения имеет вид N(m).

Для простых элементов, являющихся базовыми в XML (определенными в информационно-телекоммуникационной сети "Интернет" по электронному адресу: http://www.w3.org/TR/xmlschema-0), например, элемент с типом "date", поле "Формат элемента" не заполняется. Для таких элементов в поле "Дополнительная информация" указывается тип базового элемента;

признак обязательности элемента определяет обязательность наличия элемента (совокупности наименования элемента и его значения) в файле обмена. Признак обязательности элемента может принимать следующие значения: "О" - наличие элемента в файле обмена обязательно; "Н" - наличие элемента в файле обмена необязательно, то есть элемент может отсутствовать. Если элемент принимает ограниченный перечень значений (по классификатору, кодовому словарю и тому подобному), то признак обязательности элемента дополняется символом "К". Например, "ОК". В случае если количество реализаций элемента может быть более одной, то признак обязательности элемента дополняется символом "М". Например, "НМ" или "ОКМ".

К вышеперечисленным признакам обязательности элемента может добавляться значение "У" в случае описания в XML-схеме условий, предъявляемых к элементу в файле обмена, описанных в графе "Дополнительная информация". Например, "НУ" или "ОКУ";

дополнительная информация содержит, при необходимости, требования к элементу файла обмена, не указанные ранее. Для сложных элементов указывается ссылка на таблицу, в которой описывается состав данного элемента. Для элементов, принимающих ограниченный перечень значений из классификатора (кодового словаря и тому подобного), указывается соответствующее наименование классификатора (кодового словаря и тому подобного) или приводится перечень возможных значений. Для классификатора (кодового словаря и тому подобного) может указываться ссылка на его местонахождение. Для элементов, использующих пользовательский тип данных, указывается наименование типового элемента.

Рисунок 1. Диаграмма структуры файла обмена

Таблица 4.1

Файл обмена (Файл)

Наименование элементаСокращенное наименование (код) элементаПризнак типа элементаФормат элементаПризнак обязательности элементаДополнительная информация
Идентификатор файлаИдФайлАT(1-255)ОУСодержит (повторяет) имя сформированного файла (без расширения)
Версия программы, с помощью которой сформирован файлВерсПрогАT(1-40)О 
Версия форматаВерсФормАT(1-5)ОПринимает значение: 5.06
Состав и структура документаДокументС ОСостав элемента представлен в таблице 4.2

Таблица 4.2

Состав и структура документа (Документ)

Наименование элементаСокращенное наименование (код) элементаПризнак типа элементаФормат элементаПризнак обязательности элементаДополнительная информация
Код по КНДКНДАT(=7)ОКТиповой элемент <КНДТип>.
Принимает значение: 1110061
Дата формирования документаДатаДокАT(=10)ОТиповой элемент <ДатаТип>.
Дата в формате ДД.ММ.ГГГГ
Код налогового органаКодНОАT(=4)ОКТиповой элемент <СОНОТип>.
Принимает значения в соответствии с классификатором "Система обозначений налоговых органов"
Сведения о пользователе контрольно-кассовой техникиСвНПС ОСостав элемента представлен в таблице 4.3
Сведения о лице, подписавшем документПодписантС ОСостав элемента представлен в таблице 4.6
Заявление о регистрации (перерегистрации) контрольно-кассовой техникиЗаявРегККТС ОСостав элемента представлен в таблице 4.8

Таблица 4.3

Сведения о пользователе контрольно-кассовой техники (СвНП)

Наименование элементаСокращенное наименование (код) элементаПризнак типа элементаФормат элементаПризнак обязательности элементаДополнительная информация
Пользователь - организацияНПЮЛС ОСостав элемента представлен в таблице 4.4
Пользователь - физическое лицо, зарегистрированное в качестве индивидуального предпринимателяНПФЛС ОСостав элемента представлен в таблице 4.5

Таблица 4.4

Пользователь - организация (НПЮЛ)

Наименование элементаСокращенное наименование (код) элементаПризнак типа элементаФормат элементаПризнак обязательности элементаДополнительная информация
Наименование организацииНаимОргАT(1-1000)О 
ИННИННЮЛАT(=10)ОТиповой элемент <ИННЮЛТип>
КППКППАT(=9)ОТиповой элемент <КППТип>
ОГРНОГРНАT(=13)НТиповой элемент <ОГРНТип>

Таблица 4.5

Пользователь - физическое лицо, зарегистрированное в качестве индивидуального предпринимателя (НПФЛ)

Наименование элементаСокращенное наименование (код) элементаПризнак типа элементаФормат элементаПризнак обязательности элементаДополнительная информация
ИНН физического лица, зарегистрированного в качестве индивидуального предпринимателяИННФЛАT(=12)ОТиповой элемент <ИННФЛТип>
ОГРНИПОГРНИПАT(=15)НТиповой элемент <ОГРНИПТип>
Фамилия, имя, отчество физического лица, зарегистрированного в качестве индивидуального предпринимателяФИОС ОТиповой элемент <ФИОТип>.
Состав элемента представлен в таблице 4.22

Таблица 4.6

Сведения о лице, подписавшем документ (Подписант)

Наименование элементаСокращенное наименование (код) элементаПризнак типа элементаФормат элементаПризнак обязательности элементаДополнительная информация
Признак лица, подписавшего документПрПодпАT(=1)ОКПринимает значение:
1 - заявитель |
2 - представитель заявителя
Фамилия, имя, отчествоФИОС НУТиповой элемент <ФИОТип>.
Состав элемента представлен в таблице 4.22
Элемент обязателен при выполнении одного из условий:
- <ПрПодп>=2 и ИдентМЧД не заполнено |
- <ПрПодп>=1 и наличие <НПЮЛ>
Сведения о представителе заявителяСвПредС НУСостав элемента представлен в таблице 4.7
Элемент обязателен при <ПрПодп>=2

Таблица 4.7

Сведения о представителе заявителя (СвПред)

Наименование элементаСокращенное наименование (код) элементаПризнак типа элементаФормат элементаПризнак обязательности элементаДополнительная информация
Наименование документа, подтверждающего полномочия представителяНаимДокАT(1-120)О 
Идентификатор машиночитаемой доверенностиИдентМЧДАT(1-120)Н 

Таблица 4.8

Заявление о регистрации (перерегистрации) контрольно-кассовой техники (ЗаявРегККТ)

Наименование элементаСокращенное наименование (код) элементаПризнак типа элементаФормат элементаПризнак обязательности элементаДополнительная информация
Регистрационный номер контрольно-кассовой техникиРегНомерККТАT(=16)НУСодержит только числовые символы
Элемент обязателен при <ВидДок>=2
Элемент не заполняется при <ВидДок>=1
Вид документаВидДокАT(=1)ОКПринимает значение:
1 - регистрация контрольно-кассовой техники |
2 - перерегистрация контрольно-кассовой техники
Признак перерегистрации контрольно-кассовой техники в связи с изменением адреса и (или) места установкиПрИзмАдрМУАT(=1)НКУПринимает значение:
1 - да |
2 - нет
Элемент обязателен при <ВидДок>=2
Элемент не заполняется при <ВидДок>=1
Признак перерегистрации контрольно-кассовой техники в связи со сменой оператора фискальных данныхПрСменОФДАT(=1)НКУПринимает значение:
1 - да |
2 - нет
Элемент обязателен при <ВидДок>=2
Элемент не заполняется при <ВидДок>=1
Признак перерегистрации контрольно-кассовой техники в связи с изменением сведений о применении контрольно-кассовой техники в составе автоматического устройства для расчетовПрИзмАвтУстрАT(=1)НКУПринимает значение:
1 - да |
2 - нет
Элемент обязателен при <ВидДок>=2
Элемент не заполняется при <ВидДок>=1
Признак перерегистрации контрольно-кассовой техники в связи с заменой фискального накопителяПрЗамФНАT(=1)НКУПринимает значение:
1 - да |
2 - нет
Элемент обязателен при <ВидДок>=2
Элемент не заполняется при <ВидДок>=1
Признак перерегистрации контрольно-кассовой техники в связи с переходом контрольно-кассовой техники из работы в режиме, не предусматривающем обязательную передачу фискальных документов в налоговые органы в электронной форме через оператора фискальных данных, в режим передачи фискальных данных в налоговые органы в электронной форме через оператора фискальных данныхПрЭлектрРежимАT(=1)НКУПринимает значение:
1 - да |
2 - нет
Элемент обязателен при <ВидДок>=2
Элемент не заполняется при <ВидДок>=1
<ПрЭлектрРежим> <ПрАвтономРежим> при <ПрЭлектрРежим>=1
Признак перерегистрации контрольно-кассовой техники в связи с переходом контрольно-кассовой техники из работы в режиме передачи фискальных данных в налоговые органы в электронной форме через оператора фискальных данных в режим, не предусматривающий обязательную передачу фискальных документов в налоговые органы в электронной форме через оператора фискальных данныхПрАвтономРежимАT(=1)НКУПринимает значение:
1 - да |
2 - нет
Элемент обязателен при <ВидДок>=2
Элемент не заполняется при <ВидДок>=1
<ПрАвтономРежим > <ПрЭлектрРежим>
при <ПрАвтономРежим>=1
Признак перерегистрации контрольно-кассовой техники в связи с изменением наименования (фамилии и имени, отчества (при наличии)) пользователя контрольно-кассовой техникиПрИзмНаимНПАT(=1)НКУПринимает значение:
1 - да |
2 - нет
Элемент обязателен при <ВидДок>=2
Элемент не заполняется при <ВидДок>=1
Признак перерегистрации контрольно-кассовой техники по иным причинамПрИныеПричиныАT(=1)НКУПринимает значение:
1 - да |
2 - нет
Элемент обязателен при <ВидДок>=2
Элемент не заполняется при <ВидДок>=1
Сведения о контрольно-кассовой технике, заявленной на регистрацию (перерегистрацию) в налоговом органеСведРегККТС ОСостав элемента представлен в таблице 4.9
Сведения о сформированных фискальных документахСведФискДокС НУСостав элемента представлен в таблице 4.13
Элемент обязателен при <ПрЗамФН>=1

Таблица 4.9

Сведения о контрольно-кассовой технике, заявленной на регистрацию (перерегистрацию) в налоговом органе (СведРегККТ)

Наименование элементаСокращенное наименование (код) элементаПризнак типа элементаФормат элементаПризнак обязательности элементаДополнительная информация
Наименование модели контрольно-кассовой техникиМоделККТАT(1-40)О 
Заводской номер экземпляра модели контрольно-кассовой техникиЗаводНомерККТАT(1-20)О 
Полное или краткое наименование модели фискального накопителяМоделФНАT(1-120)НУЭлемент обязателен при <ВидДок>=1
Элемент обязателен при <ПрЗамФН>=1
Заводской номер экземпляра модели фискального накопителяЗаводНомерФНАT(1-20)НУЭлемент обязателен при <ВидДок>=1
Элемент обязателен при <ПрЗамФН>=1
Контрольно-кассовая техника применяется в режиме, не предусматривающем обязательную передачу фискальных документов в налоговые органы в электронной форме через оператора фискальных данныхПрАвтономАT(=1)НКУПринимает значение:
1 - да |
2 - нет
Элемент обязателен при <ВидДок>=1
Контрольно-кассовая техника используется при приеме денежных средств при реализации лотерейных билетов, электронных лотерейных билетов, приеме лотерейных ставок и выплате денежных средств в виде выигрыша при осуществлении деятельности по проведению лотерейПрЛотереяАT(=1)НКУПринимает значение:
1 - да |
2 - нет
Элемент обязателен при <ВидДок>=1
Контрольно-кассовая техника используется при приеме ставок и выплате денежных средств в виде выигрыша при осуществлении деятельности по организации и проведению азартных игрПрАзартАT(=1)НКУПринимает значение:
1 - да |
2 - нет
Элемент обязателен при <ВидДок>=1
Контрольно-кассовая техника используется при выдаче (получении) обменных знаков игорного заведения и выдаче (получении) денежных средств в обмен на предъявленные обменные знаки игорного заведенияПрИгорнЗаведАT(=1)НКУПринимает значение:
1 - да |
2 - нет
Элемент обязателен при <ВидДок>=1
Контрольно-кассовая техника используется при осуществлении деятельности банковского платежного агента (субагента)ПрБанкПлатАT(=1)НКУПринимает значение:
1 - да |
2 - нет
Элемент обязателен при <ВидДок>=1
Контрольно-кассовая техника используется при осуществлении деятельности платежного агента (субагента)ПрПлатАгентАT(=1)НКУПринимает значение:
1 - да |
2 - нет
Элемент обязателен при <ВидДок>=1
Контрольно-кассовая техника входит в состав автоматического устройства для расчетов в автоматическом режиме с применением контрольно-кассовой техникиПрАвтоматУстрАT(=1)НКУПринимает значение:
1 - да |
2 - нет
Элемент обязателен при <ВидДок>=1
Контрольно-кассовая техника используется при осуществлении расчетов за маркированные товарыПрРасчМаркАT(=1)НКУПринимает значение:
1 - да |
2 - нет
Элемент обязателен при <ВидДок>=1
Контрольно-кассовая техника используется только при осуществлении расчетов в безналичном порядке, исключающих возможность непосредственного взаимодействия покупателя (клиента) с пользователями или уполномоченным им лицом, с применением устройств, подключенных к информационно-телекоммуникационной сети "Интернет" и обеспечивающих возможность дистанционного взаимодействия покупателя (клиента) с пользователем или уполномоченным им лицомПрИнтернетАT(=1)НКУПринимает значение:
1 - да |
2 - нет
Элемент обязателен при <ВидДок>=1
Контрольно-кассовая техника используется для развозной и (или) разносной торговли (оказания услуг, выполнения работ)ПрРазвозРазносАT(=1)НКУПринимает значение:
1 - да |
2 - нет
Элемент обязателен при <ВидДок>=1
Контрольно-кассовая техника применяется только при оказании услуг (в случае регистрации автоматизированной системы для бланков строгой отчетности)ПрБланкАT(=1)НКУПринимает значение:
1 - да |
2 - нет
Элемент обязателен при <ВидДок>=1
Контрольно-кассовая техника используется при продаже подакцизных товаровПрАкцизТоварАT(=1)НКУПринимает значение:
1 - да |
2 - нет
Элемент обязателен при <ВидДок>=1
Признак установки принтера в автоматеПрУстПринтАвтАT(=1)НКПринимает значение:
1 - да |
2 - нет
Признак шифрованияПрШифрАT(=1)НКПринимает значение:
1 - да |
2 - нет
Признак расчетов за услугиПрРасчУслАT(=1)НКПринимает значение:
1 - да |
2 - нет
Номер версии ФФДНомерВерсФФДАT(=1)НКПринимает значение:
1 - 1.0 |
2 - 1.05 |
3 - 1.1 |
4 - 1.2
Сведения об операторе фискальных данныхСведОФДС НУСостав элемента представлен в таблице 4.10
Элемент обязателен при <ПрСменОФД>=1
Элемент обязателен при <ПрЭлектрРежим>=1
Элемент не заполняется при <ПрАвтоном>=1
Сведения об адресе (месте) установки (применения) контрольно-кассовой техникиСведАдрМУстС ОСостав элемента представлен в таблице 4.11
Сведения об автоматических устройствах для расчетовСведАвтУстрС НМУСостав элемента представлен в таблице 4.12
Элемент обязателен при: <ПрИзмАвтУстр>=1 |
<ПрАвтоматУстр>=1

Таблица 4.10

Сведения об операторе фискальных данных (СведОФД)

Наименование элементаСокращенное наименование (код) элементаПризнак типа элементаФормат элементаПризнак обязательности элементаДополнительная информация
Наименование организацииНаимОргАT(1-1000)О 
ИНН организацииИННЮЛАT(=10)ОТиповой элемент <ИННЮЛТип>

Таблица 4.11

Сведения об адресе (месте) установки (применения) контрольно-кассовой техники (СведАдрМУст)

Наименование элементаСокращенное наименование (код) элементаПризнак типа элементаФормат элементаПризнак обязательности элементаДополнительная информация
Место установки (применения) контрольно-кассовой техники при использовании в информационно-телекоммуникационной сети "Интернет" указывается адрес(а) сайта(ов), при развозной торговле марка и номер транспортного средстваНаимМУстАT(1-254)О 
Адрес установки (применения) контрольно-кассовой техникиАдрМУстККТС ОТиповой элемент <АдрМУстТип>.
Состав элемента представлен в таблице 4.16

Таблица 4.12

Сведения об автоматических устройствах для расчетов (СведАвтУстр)

Наименование элементаСокращенное наименование (код) элементаПризнак типа элементаФормат элементаПризнак обязательности элементаДополнительная информация
Номер автоматического устройства для расчетовНомерАвтоматУстрАT(1-20)О 
Место установки (применения) автоматического устройства для расчетовНаимМУстАT(1-254)О 
Адрес установки (применения) автоматического устройства для расчетовАдрМУстАвтУстрС ОТиповой элемент <АдрМУстТип>.
Состав элемента представлен в таблице 4.16

Таблица 4.13

Сведения о сформированных фискальных документах (СведФискДок)

Наименование элементаСокращенное наименование (код) элементаПризнак типа элементаФормат элементаПризнак обязательности элементаДополнительная информация
Признак замены фискального накопителя в связи с его поломкойПрЗаменПоломАT(=1)ОКПринимает значение:
1 - да |
2 - нет
Сведения из отчета о регистрации или об изменении параметров регистрацииСведОтчРегС ОСостав элемента представлен в таблице 4.14
Сведения из отчета о закрытии фискального накопителяСведОтчЗакрФНС НУСостав элемента представлен в таблице 4.15
Элемент обязателен при <ПрЗаменПолом>=2
Элемент не заполняется при <ПрЗаменПолом>=1

Таблица 4.14

Сведения из отчета о регистрации или об изменении параметров регистрации (СведОтчРег)

Наименование элементаСокращенное наименование (код) элементаПризнак типа элементаФормат элементаПризнак обязательности элементаДополнительная информация
Номер фискального документа "Отчет о регистрации/об изменении параметров регистрации"НомерОтчРегАT(1-8)ОСодержит только числовые символы
Минимальное значение = 1
Максимальное значение = 16777215
Дата формирования отчета о регистрации/об изменении параметров регистрацииДатаОтчРегАT(=10)ОТиповой элемент <ДатаТип>.
Дата в формате ДД.ММ.ГГГГ
Время формирования отчета о регистрации/об изменении параметров регистрацииВремяОтчРегАT(=5)ОВремя в формате ЧЧ.ММ
Фискальный признак документа "Отчет о регистрации/об изменении параметров регистрации"ФПДАT(1-10)ОСодержит только числовые символы
Максимальное значение = 4294967295

Таблица 4.15

Сведения из отчета о закрытии фискального накопителя (СведОтчЗакрФН)

Наименование элементаСокращенное наименование (код) элементаПризнак типа элементаФормат элементаПризнак обязательности элементаДополнительная информация
Дата формирования отчета о закрытии фискального накопителяДатаОтчЗакрФНАT(=10)ОТиповой элемент <ДатаТип>.
Дата в формате ДД.ММ.ГГГГ
Время формирования отчета о закрытии фискального накопителяВремяОтчЗакрФНАT(=5)ОВремя в формате ЧЧ.ММ
Номер фискального документа "Отчет о закрытии фискального накопителя"НомерОтчЗакрФНАT(1-8)ОСодержит только числовые символы
Минимальное значение = 1
Максимальное значение = 16777215
Фискальный признак документа "Отчет о закрытии фискального накопителя"ФПДАT(1-10)ОСодержит только числовые символы Максимальное значение = 4294967295

Таблица 4.16

Адрес установки (применения) (АдрМУстТип)

Наименование элементаСокращенное наименование (код) элементаПризнак типа элементаФормат элементаПризнак обязательности элементаДополнительная информация
Адрес по ФИАСАдрФИАСС ОТиповой элемент <АдрФИАСТип>.
Состав элемента представлен в таблице 4.17

Таблица 4.17

Адрес по ФИАС (АдрФИАСТип)

Наименование элементаСокращенное наименование (код) элементаПризнак типа элементаФормат элементаПризнак обязательности элементаДополнительная информация
Уникальный идентификационный номерИдНомАT(1-36)О 
Почтовый индексИндексАT(=6)Н 
Субъект Российской Федерации (код)РегионПT(=2)ОКТиповой элемент <ССРФТип>
Муниципальный район/городской округ/внутригородская территория города федерального значения/муниципальный округМуниципРайонС НУТиповой элемент <ВидНаимКодТип>.
Состав элемента представлен в таблице 4.18
Элемент обязателен, если значение элемента <Регион> не равно 99
Городское поселение/сельское поселение/межселенная территория в составе муниципального района/внутригородской район городского округаГородСелПоселенС НТиповой элемент <ВидНаимКодТип>. Состав элемента представлен в таблице 4.18
Населенный пункт (город, деревня, село и прочее)НаселенПунктС НТиповой элемент <ВидНаимТип>.
Состав элемента представлен в таблице 4.19
Элемент планировочной структурыЭлПланСтруктурС НТиповой элемент <ТипНаимТип>.
Состав элемента представлен в таблице 4.20
Элемент улично-дорожной сетиЭлУлДорСетиС НТиповой элемент <ТипНаимТип>.
Состав элемента представлен в таблице 4.20
Земельный участок (номер)ЗемелУчастокПT(1-50)Н 
Здание/сооружение/объект незавершенного строительстваЗданиеС НМТиповой элемент <НомерТип>.
Состав элемента представлен в таблице 4.21
Помещение в пределах здания, сооружения/машино-местоПомещЗданияС НТиповой элемент <НомерТип>.
Состав элемента представлен в таблице 4.21
Помещение в пределах квартирыПомещКвартирыС НТиповой элемент <НомерТип>.
Состав элемента представлен в таблице 4.21

Таблица 4.18

Сведения о виде (код) и наименовании адресного элемента (ВидНаимКодТип)

Наименование элементаСокращенное наименование (код) элементаПризнак типа элементаФормат элементаПризнак обязательности элементаДополнительная информация
Вид (код) элементаВидКодАT(=1)ОКПринимает значение:
для элемента <МуниципРайон>:
1 - муниципальный район |
2 - городской округ |
3 - внутригородская территория города федерального значения |
4 - муниципальный округ
для элемента <ГородСелПоселен>:
1 - городское поселение |
2 - сельское поселение |
3 - межселенная территория в составе муниципального района |
4 - внутригородской район городского округа
Наименование элементаНаимАT(1-255)О 

Таблица 4.19

Сведения о виде и наименовании адресного элемента (ВидНаимТип)

Наименование элементаСокращенное наименование (код) элементаПризнак типа элементаФормат элементаПризнак обязательности элементаДополнительная информация
Вид элементаВидАT(1-50)О 
Наименование элементаНаимАT(1-255)О 

Таблица 4.20

Сведения о типе и наименовании адресного элемента (ТипНаимТип)

Наименование элементаСокращенное наименование (код) элементаПризнак типа элементаФормат элементаПризнак обязательности элементаДополнительная информация
Тип элементаТипАT(1-50)О 
Наименование элементаНаимАT(1-255)О 

Таблица 4.21

Сведения о номере адресного элемента (НомерТип)

Наименование элементаСокращенное наименование (код) элементаПризнак типа элементаФормат элементаПризнак обязательности элементаДополнительная информация
Тип элементаТипАT(1-50)О 
Номер элементаНомерАT(1-255)О 

Таблица 4.22

Фамилия, имя, отчество (ФИОТип)

Наименование элементаСокращенное наименование (код) элементаПризнак типа элементаФормат элементаПризнак обязательности элементаДополнительная информация
ФамилияФамилияАT(1-60)О 
ИмяИмяАT(1-60)О 
ОтчествоОтчествоАT(1-60)Н 


Приложение N 5

к приказу ФНС России

от 4 февраля 2020 г. N ЕД-7-20/69@

РЕКОМЕНДУЕМЫЙ ФОРМАТ ИНФОРМАЦИОННОГО ОБМЕНА МЕЖДУ КАБИНЕТОМ КОНТРОЛЬНО-КАССОВОЙ ТЕХНИКИ, ТЕХНИЧЕСКИМИ СРЕДСТВАМИ ОПЕРАТОРА ФИСКАЛЬНЫХ ДАННЫХ И АВТОМАТИЗИРОВАННОЙ ИНФОРМАЦИОННОЙ СИСТЕМОЙ ФЕДЕРАЛЬНОЙ НАЛОГОВОЙ СЛУЖБЫ ПРИ ПРЕДСТАВЛЕНИИ ОТЧЕТА О ЗАКРЫТИИ ФИСКАЛЬНОГО НАКОПИТЕЛЯ В ЭЛЕКТРОННОЙ ФОРМЕ

(в ред. Приказа ФНС РФ от 13.10.2022 N ЕД-7-20/938@)

I. ОБЩИЕ СВЕДЕНИЯ

1. Настоящий формат описывает требования к XML-файлам (далее - файл обмена) передачи в налоговые органы отчета о закрытии фискального накопителя в электронной форме.

2. Номер версии настоящего формата 5.03, часть 800.03.

II. ОПИСАНИЕ ФАЙЛА ОБМЕНА

3. Имя файла обмена должно иметь следующий вид:

R_Т_A_K_О_GGGGMMDD_N, где:

R_Т - префикс, принимающий значение KO_OTCHZAKRFN;

A_K - идентификатор получателя информации, где: A - идентификатор получателя, которому направляется файл обмена, K - идентификатор конечного получателя, для которого предназначена информация из данного файла обмена <1>. Каждый из идентификаторов (A и K) имеет вид для налоговых органов - четырехразрядный код (код налогового органа в соответствии с классификатором "Система обозначения налоговых органов" (СОНО);

<1> Передача файла от отправителя к конечному получателю (K) может осуществляться в несколько этапов через другие налоговые органы, осуществляющие передачу файла на промежуточных этапах, которые обозначаются идентификатором A. В случае передачи файла от отправителя к конечному получателю при отсутствии налоговых органов, осуществляющих передачу на промежуточных этапах, значения идентификаторов A и K совпадают.

О - идентификатор отправителя информации, имеет вид:

для организаций - девятнадцатиразрядный код (идентификационный номер налогоплательщика (далее - ИНН) и код причины постановки на учет (далее - КПП) организации (обособленного подразделения);

для физических лиц - двенадцатиразрядный код (ИНН физического лица, при наличии. При отсутствии ИНН - последовательность из двенадцати нулей).

GGGG - год формирования передаваемого файла, MM - месяц, DD - день;

N - идентификационный номер файла. (Длина - от 1 до 36 знаков. Идентификационный номер файла должен обеспечивать уникальность файла).

Расширение имени файла - xml. Расширение имени файла может указываться как строчными, так и прописными буквами.

Параметры первой строки файла обмена

Первая строка XML-файла должна иметь следующий вид:

<?xml version ="1.0" encoding ="windows-1251"?>

Имя файла, содержащего XML-схему файла обмена, должно иметь следующий вид:

KO_OTCHZAKRFN_1_800_03_05_03_xx, где xx - номер версии схемы.

Расширение имени файла - xsd.

XML-схема файла обмена приводится отдельным файлом и размещается на официальном сайте Федеральной налоговой службы.

4. Логическая модель файла обмена представлена в виде диаграммы структуры файла обмена на рисунке 1 настоящего формата. Элементами логической модели файла обмена являются элементы и атрибуты XML-файла. Перечень структурных элементов логической модели файла обмена и сведения о них приведены в таблицах 4.1 - 4.9 настоящего формата.

Для каждого структурного элемента логической модели файла обмена приводятся следующие сведения:

наименование элемента. Приводится полное наименование элемента <2>;

<2> В строке таблицы могут быть описаны несколько элементов, наименования которых разделены символом "|". Такая форма записи применяется при наличии в файле обмена только одного элемента из описанных в этой строке.

сокращенное наименование (код) элемента. Приводится сокращенное наименование элемента. Синтаксис сокращенного наименования должен удовлетворять спецификации XML;

признак типа элемента. Может принимать следующие значения: "С" - сложный элемент логической модели (содержит вложенные элементы), "П" - простой элемент логической модели, реализованный в виде элемента XML-файла, "А" - простой элемент логической модели, реализованный в виде атрибута элемента XML-файла. Простой элемент логической модели не содержит вложенные элементы;

формат элемента. Формат элемента представляется следующими условными обозначениями: Т - символьная строка; N - числовое значение (целое или дробное).

Формат символьной строки указывается в виде Т(n-к) или T(=к), где: n - минимальное количество знаков, к - максимальное количество знаков, символ "-" - разделитель, символ "=" означает фиксированное количество знаков в строке. В случае если минимальное количество знаков равно 0, формат имеет вид Т(0-к). В случае если максимальное количество знаков не ограничено, формат имеет вид Т(n-).

Формат числового значения указывается в виде N(m.к), где: m - максимальное количество знаков в числе, включая знак (для отрицательного числа), целую и дробную часть числа без разделяющей десятичной точки, k - максимальное число знаков дробной части числа. Если число знаков дробной части числа равно 0 (то есть число целое), то формат числового значения имеет вид N(m).

Для простых элементов, являющихся базовыми в XML (определенными в информационно-телекоммуникационной сети "Интернет" по электронному адресу: http://www.w3.org/TR/xmlschema-0), например, элемент с типом "date", поле "Формат элемента" не заполняется. Для таких элементов в поле "Дополнительная информация" указывается тип базового элемента;

признак обязательности элемента определяет обязательность наличия элемента (совокупности наименования элемента и его значения) в файле обмена. Признак обязательности элемента может принимать следующие значения: "О" - наличие элемента в файле обмена обязательно; "Н" - наличие элемента в файле обмена необязательно, то есть элемент может отсутствовать. Если элемент принимает ограниченный перечень значений (по классификатору, кодовому словарю и тому подобному), то признак обязательности элемента дополняется символом "К". Например, "ОК". В случае если количество реализаций элемента может быть более одной, то признак обязательности элемента дополняется символом "М". Например, "НМ" или "ОКМ".

К вышеперечисленным признакам обязательности элемента может добавляться значение "У" в случае описания в XML-схеме условий, предъявляемых к элементу в файле обмена, описанных в графе "Дополнительная информация". Например, "НУ" или "ОКУ";

дополнительная информация содержит, при необходимости, требования к элементу файла обмена, не указанные ранее. Для сложных элементов указывается ссылка на таблицу, в которой описывается состав данного элемента. Для элементов, принимающих ограниченный перечень значений из классификатора (кодового словаря и тому подобного), указывается соответствующее наименование классификатора (кодового словаря и тому подобного) или приводится перечень возможных значений. Для классификатора (кодового словаря и тому подобного) может указываться ссылка на его местонахождение. Для элементов, использующих пользовательский тип данных, указывается наименование типового элемента.

Рисунок 1. Диаграмма структуры файла обмена

Таблица 4.1

Файл обмена (Файл)

Наименование элементаСокращенное наименование (код) элементаПризнак типа элементаФормат элементаПризнак обязательности элементаДополнительная информация
Идентификатор файлаИдФайлАT(1-255)ОУСодержит (повторяет) имя сформированного файла (без расширения)
Версия программы, с помощью которой сформирован файлВерсПрогАT(1-40)О 
Версия форматаВерсФормАT(1-5)ОПринимает значение: 5.03
Состав и структура документаДокументС ОСостав элемента представлен в таблице 4.2

Таблица 4.2

Состав и структура документа (Документ)

Наименование элементаСокращенное наименование (код) элементаПризнак типа элементаФормат элементаПризнак обязательности элементаДополнительная информация
Код по КНДКНДАT(=7)ОКТиповой элемент <КНДТип>.
Принимает значение: 1110203
Дата формирования документаДатаДокАT(=10)ОТиповой элемент <ДатаТип>.
Дата в формате ДД.ММ.ГГГГ
Код налогового органаКодНОАT(=4)ОКТиповой элемент <СОНОТип>.
Принимает значения в соответствии с классификатором "Система обозначений налоговых органов"
Сведения о пользователе контрольно-кассовой техникиСвНПС ОСостав элемента представлен в таблице 4.3
Сведения о лице, подписавшем документПодписантС ОСостав элемента представлен в таблице 4.6
Отчет о закрытии фискального накопителяОтчЗакрФНС ОСостав элемента представлен в таблице 4.8

Таблица 4.3

Сведения о пользователе контрольно-кассовой техники (СвНП)

Наименование элементаСокращенное наименование (код) элементаПризнак типа элементаФормат элементаПризнак обязательности элементаДополнительная информация
Пользователь - организацияНПЮЛС ОСостав элемента представлен в таблице 4.4
Пользователь - физическое лицо, зарегистрированное в качестве индивидуального предпринимателяНПФЛС ОСостав элемента представлен в таблице 4.5

Таблица 4.4

Пользователь - организация (НПЮЛ)

Наименование элементаСокращенное наименование (код) элементаПризнак типа элементаФормат элементаПризнак обязательности элементаДополнительная информация
Наименование организацииНаимОргАT(1-1000)О 
ИННИННЮЛАT(=10)ОТиповой элемент <ИННЮЛТип>
КППКППАT(=9)ОТиповой элемент <КППТип>
ОГРНОГРНАT(=13)НТиповой элемент <ОГРНТип>

Таблица 4.5

Пользователь - физическое лицо, зарегистрированное в качестве индивидуального предпринимателя (НПФЛ)

Наименование элементаСокращенное наименование (код) элементаПризнак типа элементаФормат элементаПризнак обязательности элементаДополнительная информация
ИНН физического лица, зарегистрированного в качестве индивидуального предпринимателяИННФЛАT(=12)ОТиповой элемент <ИННФЛТип>
ОГРНИПОГРНИПАT(=15)НТиповой элемент <ОГРНИПТип>
Фамилия, имя, отчество физического лица, зарегистрированного в качестве индивидуального предпринимателяФИОС ОТиповой элемент <ФИОТип>.
Состав элемента представлен в таблице 4.9

Таблица 4.6

Сведения о лице, подписавшем документ (Подписант)

Наименование элементаСокращенное наименование (код) элементаПризнак типа элементаФормат элементаПризнак обязательности элементаДополнительная информация
Признак лица, подписавшего документПрПодпАT(=1)ОКПринимает значение:
1 - пользователь контрольно-кассовой техники |
2 - представитель пользователя контрольно-кассовой техники
Фамилия, имя, отчествоФИОС НУТиповой элемент <ФИОТип>.
Состав элемента представлен в таблице 4.10
Элемент обязателен при выполнении одного из условий:
- <ПрПодп>=2 и ИдентМЧД не заполнено |
- <ПрПодп>=1 и наличие <НПЮЛ>
Сведения о представителе пользователя контрольно-кассовой техникиСвПредС НУСостав элемента представлен в таблице 4.7
Элемент обязателен при <ПрПодп>=2

Таблица 4.7

Сведения о представителе пользователя контрольно-кассовой техники (СвПред)

Наименование элементаСокращенное наименование (код) элементаПризнак типа элементаФормат элементаПризнак обязательности элементаДополнительная информация
Наименование документа, подтверждающего полномочия представителяНаимДокАT(1-120)О 
Идентификатор машиночитаемой доверенностиИдентМЧДАT(1-120)Н 

Таблица 4.8

Отчет о закрытии фискального накопителя (ОтчЗакрФН)

Наименование элементаСокращенное наименование (код) элементаПризнак типа элементаФормат элементаПризнак обязательности элементаДополнительная информация
Дата формирования отчета о закрытии фискального накопителяДатаОтчЗакрФНАT(=10)ОТиповой элемент <ДатаТип>.
Дата в формате ДД.ММ.ГГГГ
Время формирования отчета о закрытии фискального накопителяВремяОтчЗакрФНАT(=5)ОВремя в формате ЧЧ.ММ
Номер фискального документа "Отчет о закрытии фискального накопителя"НомерОтчЗакрФНАТ(1-8)ОСодержит только числовые символы
Минимальное значение = 1
Максимальное значение = 16777215
Фискальный признак документа "Отчет о закрытии фискального накопителя"ФПДАT(1-10)ОСодержит только числовые символы
Максимальное значение = 4294967295
Заводской номер экземпляра модели фискального накопителяЗаводНомерФНАT(1-20)О 
Регистрационный номер контрольно-кассовой техникиРегНомерККТАT(=16)О 

Таблица 4.9

Фамилия, имя, отчество (ФИОТип)

Наименование элементаСокращенное наименование (код) элементаПризнак типа элементаФормат элементаПризнак обязательности элементаДополнительная информация
ФамилияФамилияАT(1-60)О 
ИмяИмяАT(1-60)О 
ОтчествоОтчествоАT(1-60)Н 

Приложение N 6

к приказу ФНС России

от 4 февраля 2020 г. N ЕД-7-20/69@

РЕКОМЕНДУЕМЫЙ ФОРМАТ ИНФОРМАЦИОННОГО ОБМЕНА МЕЖДУ КАБИНЕТОМ КОНТРОЛЬНО-КАССОВОЙ ТЕХНИКИ, ТЕХНИЧЕСКИМИ СРЕДСТВАМИ ОПЕРАТОРА ФИСКАЛЬНЫХ ДАННЫХ И АВТОМАТИЗИРОВАННОЙ ИНФОРМАЦИОННОЙ СИСТЕМОЙ ФЕДЕРАЛЬНОЙ НАЛОГОВОЙ СЛУЖБЫ ПРИ ПРЕДСТАВЛЕНИИ ОТЧЕТА О РЕГИСТРАЦИИ КОНТРОЛЬНО-КАССОВОЙ ТЕХНИКИ В ЭЛЕКТРОННОЙ ФОРМЕ

(в ред. Приказа ФНС РФ от 13.10.2022 N ЕД-7-20/938@)

I. ОБЩИЕ СВЕДЕНИЯ

1. Настоящий формат описывает требования к XML-файлам (далее - файл обмена) передачи в налоговые органы отчета о регистрации контрольно-кассовой техники в электронной форме.

2. Номер версии настоящего формата 5.03, часть 800.01.

II. ОПИСАНИЕ ФАЙЛА ОБМЕНА

3. Имя файла обмена должно иметь следующий вид:

R_Т_A_K_О_GGGGMMDD_N, где:

R_Т - префикс, принимающий значение KO_OTCHREGKKT;

A_K - идентификатор получателя информации, где: A - идентификатор получателя, которому направляется файл обмена, K - идентификатор конечного получателя, для которого предназначена информация из данного файла обмена <1>. Каждый из идентификаторов (A и K) имеет вид для налоговых органов - четырехразрядный код (код налогового органа в соответствии с классификатором "Система обозначения налоговых органов" (СОНО);

<1> Передача файла от отправителя к конечному получателю (K) может осуществляться в несколько этапов через другие налоговые органы, осуществляющие передачу файла на промежуточных этапах, которые обозначаются идентификатором A. В случае передачи файла от отправителя к конечному получателю при отсутствии налоговых органов, осуществляющих передачу на промежуточных этапах, значения идентификаторов A и K совпадают.

О - идентификатор отправителя информации, имеет вид:

для организаций - девятнадцатиразрядный код (идентификационный номер налогоплательщика (далее - ИНН) и код причины постановки на учет (далее - КПП) организации (обособленного подразделения);

для физических лиц - двенадцатиразрядный код (ИНН физического лица, при наличии. При отсутствии ИНН - последовательность из двенадцати нулей).

GGGG - год формирования передаваемого файла, MM - месяц, DD - день;

N - идентификационный номер файла. (Длина - от 1 до 36 знаков. Идентификационный номер файла должен обеспечивать уникальность файла).

Расширение имени файла - xml. Расширение имени файла может указываться как строчными, так и прописными буквами.

Параметры первой строки файла обмена

Первая строка XML-файла должна иметь следующий вид:

<?xml version ="1.0" encoding ="windows-1251"?>

Имя файла, содержащего XML-схему файла обмена, должно иметь следующий вид:

KO_OTCHREGKKT_1_800_01_05_03_xx, где xx - номер версии схемы.

Расширение имени файла - xsd.

XML-схема файла обмена приводится отдельным файлом и размещается на официальном сайте Федеральной налоговой службы.

4. Логическая модель файла обмена представлена в виде диаграммы структуры файла обмена на рисунке 1 настоящего формата. Элементами логической модели файла обмена являются элементы и атрибуты XML-файла. Перечень структурных элементов логической модели файла обмена и сведения о них приведены в таблицах 4.1 - 4.9 настоящего формата.

Для каждого структурного элемента логической модели файла обмена приводятся следующие сведения:

наименование элемента. Приводится полное наименование элемента <2>;

<2> В строке таблицы могут быть описаны несколько элементов, наименования которых разделены символом "|". Такая форма записи применяется при наличии в файле обмена только одного элемента из описанных в этой строке.

сокращенное наименование (код) элемента. Приводится сокращенное наименование элемента. Синтаксис сокращенного наименования должен удовлетворять спецификации XML;

признак типа элемента. Может принимать следующие значения: "С" - сложный элемент логической модели (содержит вложенные элементы), "П" - простой элемент логической модели, реализованный в виде элемента XML-файла, "А" - простой элемент логической модели, реализованный в виде атрибута элемента XML-файла. Простой элемент логической модели не содержит вложенные элементы;

формат элемента. Формат элемента представляется следующими условными обозначениями: Т - символьная строка; N - числовое значение (целое или дробное).

Формат символьной строки указывается в виде Т(n-к) или T(=к), где: n - минимальное количество знаков, к - максимальное количество знаков, символ "-" - разделитель, символ "=" означает фиксированное количество знаков в строке. В случае если минимальное количество знаков равно 0, формат имеет вид Т(0-к). В случае если максимальное количество знаков не ограничено, формат имеет вид Т(n-).

Формат числового значения указывается в виде N(m.к), где: m - максимальное количество знаков в числе, включая знак (для отрицательного числа), целую и дробную часть числа без разделяющей десятичной точки, k - максимальное число знаков дробной части числа. Если число знаков дробной части числа равно 0 (то есть число целое), то формат числового значения имеет вид N(m).

Для простых элементов, являющихся базовыми в XML (определенными в информационно-телекоммуникационной сети "Интернет" по электронному адресу: http://www.w3.org/TR/xmlschema-0), например, элемент с типом "date", поле "Формат элемента" не заполняется. Для таких элементов в поле "Дополнительная информация" указывается тип базового элемента;

признак обязательности элемента определяет обязательность наличия элемента (совокупности наименования элемента и его значения) в файле обмена. Признак обязательности элемента может принимать следующие значения: "О" - наличие элемента в файле обмена обязательно; "Н" - наличие элемента в файле обмена необязательно, то есть элемент может отсутствовать. Если элемент принимает ограниченный перечень значений (по классификатору, кодовому словарю и тому подобному), то признак обязательности элемента дополняется символом "К". Например, "ОК". В случае если количество реализаций элемента может быть более одной, то признак обязательности элемента дополняется символом "М". Например, "НМ" или "ОКМ".

К вышеперечисленным признакам обязательности элемента может добавляться значение "У" в случае описания в XML-схеме условий, предъявляемых к элементу в файле обмена, описанных в графе "Дополнительная информация". Например, "НУ" или "ОКУ";

дополнительная информация содержит, при необходимости, требования к элементу файла обмена, не указанные ранее. Для сложных элементов указывается ссылка на таблицу, в которой описывается состав данного элемента. Для элементов, принимающих ограниченный перечень значений из классификатора (кодового словаря и тому подобного), указывается соответствующее наименование классификатора (кодового словаря и тому подобного) или приводится перечень возможных значений. Для классификатора (кодового словаря и тому подобного) может указываться ссылка на его местонахождение. Для элементов, использующих пользовательский тип данных, указывается наименование типового элемента.

Рисунок 1. Диаграмма структуры файла обмена

Таблица 4.1

Файл обмена (Файл)

Наименование элементаСокращенное наименование (код) элементаПризнак типа элементаФормат элементаПризнак обязательности элементаДополнительная информация
Идентификатор файлаИдФайлАT(1-255)ОУСодержит (повторяет) имя сформированного файла (без расширения)
Версия программы, с помощью которой сформирован файлВерсПрогАT(1-40)О 
Версия форматаВерсФормАT(1-5)ОПринимает значение: 5.03
Состав и структура документаДокументС ОСостав элемента представлен в таблице 4.2

Таблица 4.2

Состав и структура документа (Документ)

Наименование элементаСокращенное наименование (код) элементаПризнак типа элементаФормат элементаПризнак обязательности элементаДополнительная информация
Код по КНДКНДАT(=7)ОКТиповой элемент <КНДТип>.
Принимает значение: 1110201
Дата формирования документаДатаДокАT(=10)ОТиповой элемент <ДатаТип>.
Дата в формате ДД.ММ.ГГГГ
Код налогового органаКодНОАT(=4)ОКТиповой элемент <СОНОТип>.
Принимает значения в соответствии с классификатором "Система обозначений налоговых органов"
Сведения о пользователе контрольно-кассовой техникиСвНПС ОСостав элемента представлен в таблице 4.3
Сведения о лице, подписавшем документПодписантС ОСостав элемента представлен в таблице 4.6
Отчет о регистрации контрольно-кассовой техникиОтчРегККТС ОСостав элемента представлен в таблице 4.8

Таблица 4.3

Сведения о пользователе контрольно-кассовой техники (СвНП)

Наименование элементаСокращенное наименование (код) элементаПризнак типа элементаФормат элементаПризнак обязательности элементаДополнительная информация
Пользователь - организацияНПЮЛС ОСостав элемента представлен в таблице 4.4
Пользователь - физическое лицо, зарегистрированное в качестве индивидуального предпринимателяНПФЛС ОСостав элемента представлен в таблице 4.5

Таблица 4.4

Пользователь - организация (НПЮЛ)

Наименование элементаСокращенное наименование (код) элементаПризнак типа элементаФормат элементаПризнак обязательности элементаДополнительная информация
Наименование организацииНаимОргАT(1-1000)О 
ИННИННЮЛАT(=10)ОТиповой элемент <ИННЮЛТип>
КППКППАT(=9)ОТиповой элемент <КППТип>
ОГРНОГРНАT(=13)НТиповой элемент <ОГРНТип>

Таблица 4.5

Пользователь - физическое лицо, зарегистрированное в качестве индивидуального предпринимателя (НПФЛ)

Наименование элементаСокращенное наименование (код) элементаПризнак типа элементаФормат элементаПризнак обязательности элементаДополнительная информация
ИНН физического лица, зарегистрированного в качестве индивидуального предпринимателяИННФЛАT(=12)ОТиповой элемент <ИННФЛТип>
ОГРНИПОГРНИПАT(=15)НТиповой элемент <ОГРНИПТип>
Фамилия, имя, отчество физического лица, зарегистрированного в качестве индивидуального предпринимателяФИОС ОТиповой элемент <ФИОТип>.
Состав элемента представлен в таблице 4.9

Таблица 4.6

Сведения о лице, подписавшем документ (Подписант)

Наименование элементаСокращенное наименование (код) элементаПризнак типа элементаФормат элементаПризнак обязательности элементаДополнительная информация
Признак лица, подписавшего документПрПодпАT(=1)ОКПринимает значение:
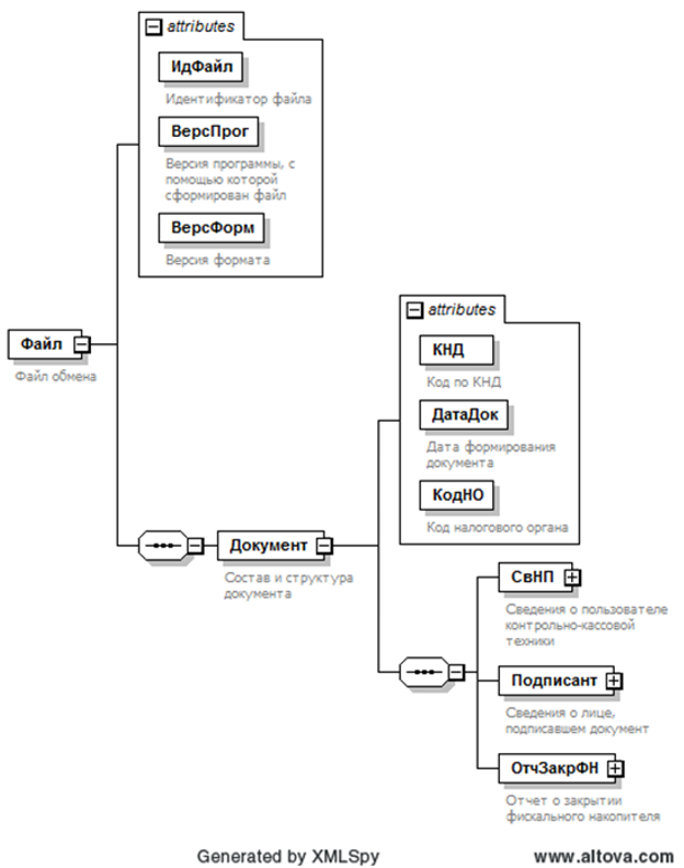
1 - пользователь контрольно-кассовой техники |
2 - представитель пользователя контрольно-кассовой техники
Фамилия, имя, отчествоФИОС НУТиповой элемент <ФИОТип>.
Состав элемента представлен в таблице 4.9
Элемент обязателен при выполнении одного из условий:
- <ПрПодп>=2 и ИдентМЧД не заполнено |
- <ПрПодп>=1 и наличие <НПЮЛ>
Сведения о представителе пользователя контрольно-кассовой техникиСвПредС НУСостав элемента представлен в таблице 4.7
Элемент обязателен при <ПрПодп>=2

Таблица 4.7

Сведения о представителе пользователя контрольно-кассовой техники (СвПред)

Наименование элементаСокращенное наименование (код) элементаПризнак типа элементаФормат элементаПризнак обязательности элементаДополнительная информация
Наименование документа, подтверждающего полномочия представителяНаимДокАT(1-120)О 
Идентификатор машиночитаемой доверенностиИдентМЧДАT(1-120)Н 

Таблица 4.8

Отчет о регистрации контрольно-кассовой техники (ОтчРегККТ)

Наименование элементаСокращенное наименование (код) элементаПризнак типа элементаФормат элементаПризнак обязательности элементаДополнительная информация
Дата формирования фискального документа "Отчет о регистрации"ДатаОтчРегАT(=10)ОТиповой элемент <ДатаТип>.
Дата в формате ДД.ММ.ГГГГ
Время формирования фискального документа "Отчет о регистрации"ВремяОтчРегАT(=5)ОВремя в формате ЧЧ.ММ
Номер фискального документа "Отчет о регистрации"НомерОтчРегАТ(=1)ОКПринимает значение: 1
Фискальный признак документа "Отчет о регистрации"ФПДАT(1-10)ОСодержит только числовые символы
Максимальное значение = 4294967295
ИНН оператора фискальных данныхИННОФДАT(=10)ОТиповой элемент <ИННЮЛТип>
Заводской номер экземпляра модели фискального накопителяЗаводНомерФНАT(1-20)О 
Регистрационный номер контрольно-кассовой техникиРегНомерККТАT(=16)О 

Таблица 4.9

Фамилия, имя, отчество (ФИОТип)

Наименование элементаСокращенное наименование (код) элементаПризнак типа элементаФормат элементаПризнак обязательности элементаДополнительная информация
ФамилияФамилияАT(1-60)О 
ИмяИмяАT(1-60)О 
ОтчествоОтчествоАT(1-60)Н 

Приложение N 7

к приказу ФНС России

от 4 февраля 2020 г. N ЕД-7-20/69@

РЕКОМЕНДУЕМЫЙ ФОРМАТ ИНФОРМАЦИОННОГО ОБМЕНА МЕЖДУ КАБИНЕТОМ КОНТРОЛЬНО-КАССОВОЙ ТЕХНИКИ, ТЕХНИЧЕСКИМИ СРЕДСТВАМИ ОПЕРАТОРА ФИСКАЛЬНЫХ ДАННЫХ И АВТОМАТИЗИРОВАННОЙ ИНФОРМАЦИОННОЙ СИСТЕМОЙ ФЕДЕРАЛЬНОЙ НАЛОГОВОЙ СЛУЖБЫ ПРИ ПРЕДСТАВЛЕНИИ ОТЧЕТА ОБ ИЗМЕНЕНИИ ПАРАМЕТРОВ РЕГИСТРАЦИИ КОНТРОЛЬНО-КАССОВОЙ ТЕХНИКИ В ЭЛЕКТРОННОЙ ФОРМЕ

(в ред. Приказа ФНС РФ от 13.10.2022 N ЕД-7-20/938@)

I. ОБЩИЕ СВЕДЕНИЯ

1. Настоящий формат описывает требования к XML-файлам (далее - файл обмена) передачи в налоговые органы отчета об изменении параметров регистрации контрольно-кассовой техники в электронной форме.

2. Номер версии настоящего формата 5.03, часть 800.02.

II. ОПИСАНИЕ ФАЙЛА ОБМЕНА

3. Имя файла обмена должно иметь следующий вид:

R_Т_A_K_О_GGGGMMDD_N, где:

R_Т - префикс, принимающий значение KO_OTCHIZMREGKKT;

A_K - идентификатор получателя информации, где: A - идентификатор получателя, которому направляется файл обмена, K - идентификатор конечного получателя, для которого предназначена информация из данного файла обмена <1>. Каждый из идентификаторов (A и K) имеет вид для налоговых органов - четырехразрядный код (код налогового органа в соответствии с классификатором "Система обозначения налоговых органов" (СОНО);

<1> Передача файла от отправителя к конечному получателю (K) может осуществляться в несколько этапов через другие налоговые органы, осуществляющие передачу файла на промежуточных этапах, которые обозначаются идентификатором A. В случае передачи файла от отправителя к конечному получателю при отсутствии налоговых органов, осуществляющих передачу на промежуточных этапах, значения идентификаторов A и K совпадают.

О - идентификатор отправителя информации, имеет вид:

для организаций - девятнадцатиразрядный код (идентификационный номер налогоплательщика (далее - ИНН) и код причины постановки на учет (далее - КПП) организации (обособленного подразделения);

для физических лиц - двенадцатиразрядный код (ИНН физического лица, при наличии. При отсутствии ИНН - последовательность из двенадцати нулей).

GGGG - год формирования передаваемого файла, MM - месяц, DD - день;

N - идентификационный номер файла. (Длина - от 1 до 36 знаков. Идентификационный номер файла должен обеспечивать уникальность файла).

Расширение имени файла - xml. Расширение имени файла может указываться как строчными, так и прописными буквами.

Параметры первой строки файла обмена

Первая строка XML-файла должна иметь следующий вид:

<?xml version ="1.0" encoding ="windows-1251"?>

Имя файла, содержащего XML-схему файла обмена, должно иметь следующий вид:

KO_OTCHIZMREGKKT_1_800_02_05_03_xx, где xx - номер версии схемы.

Расширение имени файла - xsd.

XML-схема файла обмена приводится отдельным файлом и размещается на официальном сайте Федеральной налоговой службы.

4. Логическая модель файла обмена представлена в виде диаграммы структуры файла обмена на рисунке 1 настоящего формата. Элементами логической модели файла обмена являются элементы и атрибуты XML-файла. Перечень структурных элементов логической модели файла обмена и сведения о них приведены в таблицах 4.1 - 4.9 настоящего формата.

Для каждого структурного элемента логической модели файла обмена приводятся следующие сведения:

наименование элемента. Приводится полное наименование элемента <2>;

<2> В строке таблицы могут быть описаны несколько элементов, наименования которых разделены символом "|". Такая форма записи применяется при наличии в файле обмена только одного элемента из описанных в этой строке.

сокращенное наименование (код) элемента. Приводится сокращенное наименование элемента. Синтаксис сокращенного наименования должен удовлетворять спецификации XML;

признак типа элемента. Может принимать следующие значения: "С" - сложный элемент логической модели (содержит вложенные элементы), "П" - простой элемент логической модели, реализованный в виде элемента XML-файла, "А" - простой элемент логической модели, реализованный в виде атрибута элемента XML-файла. Простой элемент логической модели не содержит вложенные элементы;

формат элемента. Формат элемента представляется следующими условными обозначениями: Т - символьная строка; N - числовое значение (целое или дробное).

Формат символьной строки указывается в виде Т(n-к) или T(=к), где: n - минимальное количество знаков, к - максимальное количество знаков, символ "-" - разделитель, символ "=" означает фиксированное количество знаков в строке. В случае если минимальное количество знаков равно 0, формат имеет вид Т(0-к). В случае если максимальное количество знаков не ограничено, формат имеет вид Т(n-).

Формат числового значения указывается в виде N(m.к), где: m - максимальное количество знаков в числе, включая знак (для отрицательного числа), целую и дробную часть числа без разделяющей десятичной точки, k - максимальное число знаков дробной части числа. Если число знаков дробной части числа равно 0 (то есть число целое), то формат числового значения имеет вид N(m).

Для простых элементов, являющихся базовыми в XML (определенными в информационно-телекоммуникационной сети "Интернет" по электронному адресу: http://www.w3.org/TR/xmlschema-0), например, элемент с типом "date", поле "Формат элемента" не заполняется. Для таких элементов в поле "Дополнительная информация" указывается тип базового элемента;

признак обязательности элемента определяет обязательность наличия элемента (совокупности наименования элемента и его значения) в файле обмена. Признак обязательности элемента может принимать следующие значения: "О" - наличие элемента в файле обмена обязательно; "Н" - наличие элемента в файле обмена необязательно, то есть элемент может отсутствовать. Если элемент принимает ограниченный перечень значений (по классификатору, кодовому словарю и тому подобному), то признак обязательности элемента дополняется символом "К". Например, "ОК". В случае если количество реализаций элемента может быть более одной, то признак обязательности элемента дополняется символом "М". Например, "НМ" или "ОКМ".

К вышеперечисленным признакам обязательности элемента может добавляться значение "У" в случае описания в XML-схеме условий, предъявляемых к элементу в файле обмена, описанных в графе "Дополнительная информация". Например, "НУ" или "ОКУ";

дополнительная информация содержит, при необходимости, требования к элементу файла обмена, не указанные ранее. Для сложных элементов указывается ссылка на таблицу, в которой описывается состав данного элемента. Для элементов, принимающих ограниченный перечень значений из классификатора (кодового словаря и тому подобного), указывается соответствующее наименование классификатора (кодового словаря и тому подобного) или приводится перечень возможных значений. Для классификатора (кодового словаря и тому подобного) может указываться ссылка на его местонахождение. Для элементов, использующих пользовательский тип данных, указывается наименование типового элемента.

Рисунок 1. Диаграмма структуры файла обмена

Таблица 4.1

Файл обмена (Файл)

Наименование элементаСокращенное наименование (код) элементаПризнак типа элементаФормат элементаПризнак обязательности элементаДополнительная информация
Идентификатор файлаИдФайлАT(1-255)ОУСодержит (повторяет) имя сформированного файла (без расширения)
Версия программы, с помощью которой сформирован файлВерсПрогАT(1-40)О 
Версия форматаВерсФормАT(1-5)ОПринимает значение: 5.03
Состав и структура документаДокументС ОСостав элемента представлен в таблице 4.2

Таблица 4.2

Состав и структура документа (Документ)

Наименование элементаСокращенное наименование (код) элементаПризнак типа элементаФормат элементаПризнак обязательности элементаДополнительная информация
Код по КНДКНДАT(=7)ОКТиповой элемент <КНДТип>.
Принимает значение: 1110202
Дата формирования документаДатаДокАT(=10)ОТиповой элемент <ДатаТип>.
Дата в формате ДД.ММ.ГГГГ
Код налогового органаКодНОАT(=4)ОКТиповой элемент <СОНОТип>.
Принимает значения в соответствии с классификатором "Система обозначений налоговых органов"
Сведения о пользователе контрольно-кассовой техникиСвНПС ОСостав элемента представлен в таблице 4.3
Сведения о лице, подписавшем документПодписантС ОСостав элемента представлен в таблице 4.6
Отчет об изменении параметров регистрации контрольно-кассовой техникиОтчИзмПарРегККТС ОСостав элемента представлен в таблице 4.8

Таблица 4.3

Сведения о пользователе контрольно-кассовой техники (СвНП)

Наименование элементаСокращенное наименование (код) элементаПризнак типа элементаФормат элементаПризнак обязательности элементаДополнительная информация
Пользователь - организацияНПЮЛС ОСостав элемента представлен в таблице 4.4
Пользователь - физическое лицо, зарегистрированное в качестве индивидуального предпринимателяНПФЛС ОСостав элемента представлен в таблице 4.5

Таблица 4.4

Пользователь - организация (НПЮЛ)

Наименование элементаСокращенное наименование (код) элементаПризнак типа элементаФормат элементаПризнак обязательности элементаДополнительная информация
Наименование организацииНаимОргАT(1-1000)О 
ИННИННЮЛАT(=10)ОТиповой элемент <ИННЮЛТип>
КППКППАT(=9)ОТиповой элемент <КППТип>
ОГРНОГРНАT(=13)НТиповой элемент <ОГРНТип>

Таблица 4.5

Пользователь - физическое лицо, зарегистрированное в качестве индивидуального предпринимателя (НПФЛ)

Наименование элементаСокращенное наименование (код) элементаПризнак типа элементаФормат элементаПризнак обязательности элементаДополнительная информация
ИНН физического лица, зарегистрированного в качестве индивидуального предпринимателяИННФЛАT(=12)ОТиповой элемент <ИННФЛТип>
ОГРНИПОГРНИПАT(=15)НТиповой элемент <ОГРНИПТип>
Фамилия, имя, отчество физического лица, зарегистрированного в качестве индивидуального предпринимателяФИОС ОТиповой элемент <ФИОТип>.
Состав элемента представлен в таблице 4.9

Таблица 4.6

Сведения о лице, подписавшем документ (Подписант)

Наименование элементаСокращенное наименование (код) элементаПризнак типа элементаФормат элементаПризнак обязательности элементаДополнительная информация
Признак лица, подписавшего документПрПодпАT(=1)ОКПринимает значение:
1 - пользователь контрольно-кассовой техники |
2 - представитель пользователя контрольно-кассовой техники
Фамилия, имя, отчествоФИОС НУТиповой элемент <ФИОТип>.
Состав элемента представлен в таблице 4.10
Элемент обязателен при выполнении одного из условий:
- <ПрПодп>=2 и ИдентМЧД не заполнено |
- <ПрПодп>=1 и наличие <НПЮЛ>
Сведения о представителе пользователя контрольно-кассовой техникиСвПредС НУСостав элемента представлен в таблице 4.7
Элемент обязателен при <ПрПодп>=2

Таблица 4.7

Сведения о представителе пользователя контрольно-кассовой техники (СвПред)

Наименование элементаСокращенное наименование (код) элементаПризнак типа элементаФормат элементаПризнак обязательности элементаДополнительная информация
Наименование документа, подтверждающего полномочия представителяНаимДокАT(1-120)О 
Идентификатор машиночитаемой доверенностиИдентМЧДАT(1-120)Н 

Таблица 4.8

Отчет об изменении параметров регистрации контрольно-кассовой техники (ОтчИзмПарРегККТ)

Наименование элементаСокращенное наименование (код) элементаПризнак типа элементаФормат элементаПризнак обязательности элементаДополнительная информация
Дата формирования фискального документа "Отчет об изменении параметров регистрации"ДатаОтчРегАT(=10)ОТиповой элемент <ДатаТип>.
Дата в формате ДД.ММ.ГГГГ
Время формирования фискального документа "Отчет об изменении параметров регистрации"ВремяОтчРегАT(=5)ОВремя в формате ЧЧ.ММ
Номер фискального документа "Отчет об изменении параметров регистрации"НомерОтчРегАТ(1-8)ОСодержит только числовые символы.
Минимальное значение = 1
Максимальное значение = 16777215
Фискальный признак документа "Отчет об изменении параметров регистрации"ФПДАT(1-10)ОСодержит только числовые символы
Максимальное значение = 4294967295
ИНН оператора фискальных данныхИННОФДАT(=10)ОТиповой элемент <ИННЮЛТип>
Заводской номер экземпляра модели фискального накопителяЗаводНомерФНАT(1-20)О 
Регистрационный номер контрольно-кассовой техникиРегНомерККТАT(=16)О 

Таблица 4.9

Фамилия, имя, отчество (ФИОТип)

Наименование элементаСокращенное наименование (код) элементаПризнак типа элементаФормат элементаПризнак обязательности элементаДополнительная информация
ФамилияФамилияАT(1-60)О 
ИмяИмяАT(1-60)О 
ОтчествоОтчествоАT(1-60)Н 

Приложение N 8
к приказу ФНС России
от "__" ______ 2020 г. N ___

РЕКОМЕНДУЕМЫЙ ФОРМАТ ИНФОРМАЦИОННОГО ОБМЕНА МЕЖДУ КАБИНЕТОМ КОНТРОЛЬНО-КАССОВОЙ ТЕХНИКИ, ТЕХНИЧЕСКИМИ СРЕДСТВАМИ ОПЕРАТОРА ФИСКАЛЬНЫХ ДАННЫХ И АВТОМАТИЗИРОВАННОЙ ИНФОРМАЦИОННОЙ СИСТЕМОЙ ФЕДЕРАЛЬНОЙ НАЛОГОВОЙ СЛУЖБЫ ПРИ ПРЕДСТАВЛЕНИИ НАЛОГОВЫМ ОРГАНОМ УВЕДОМЛЕНИЯ О ПРИСВОЕНИИ РЕГИСТРАЦИОННОГО НОМЕРА КОНТРОЛЬНО-КАССОВОЙ ТЕХНИКИ В ЭЛЕКТРОННОЙ ФОРМЕ

I. ОБЩИЕ СВЕДЕНИЯ

1. Настоящий формат описывает требования к XML файлам (далее - файл обмена) передачи налоговыми органами налогоплательщику уведомления о присвоении регистрационного номера контрольно-кассовой техники в электронной форме.

2. Номер версии настоящего формата 5.02, часть 800.23.

II. ОПИСАНИЕ ФАЙЛА ОБМЕНА

3. Имя файла обмена должно иметь следующий вид:

KND_O_P_N 1_GGGGMMDD_N 2, где:

KND - префикс, принимающий значение кода документа в соответствии с классификатором налоговой документации (для данного формата 1110211);

O - идентификатор отправителя информации - четырехразрядный код налогового органа, сформировавшего файл, в соответствии с СОНО;

P - идентификатор получателя информации - налогоплательщика, для которого предназначен файл, имеет вид:

для организаций - девятнадцатиразрядный код (идентификационный номер налогоплательщика (ИНН) и код причины постановки на учет (КПП) организации (обособленного подразделения);

для физических лиц - двенадцатиразрядный код (ИНН физического лица, при наличии. При отсутствии ИНН - последовательность из двенадцати нулей);

GGGGMMDD - дата формирования файла;

N 1, N 2 - идентификационные номера файла (GUID). Если документ состоит из нескольких файлов, то N 1 уникален для каждого документа, но одинаковый для всех файлов одного документа, N 2 уникален для каждого файла независимо от принадлежности к документу.

Расширение имени файла - xml. Расширение имени файла может указываться как строчными, так и прописными буквами.

Параметры первой строки файла обмена

Первая строка XML файла должна иметь следующий вид:

<?xml version ="1.0" encoding ="windows-1251"?>

Имя файла, содержащего XML схему файла обмена, должно иметь следующий вид:

KO_UVPRREGNUMKKT_1_800_23_05_02_xx, где xx - номер версии схемы.

Расширение имени файла - xsd.

XML схема файла обмена приводится отдельным файлом и размещается на официальном сайте Федеральной налоговой службы.

4. Логическая модель файла обмена представлена в виде диаграммы структуры файла обмена на рисунке 1 настоящего формата. Элементами логической модели файла обмена являются элементы и атрибуты XML файла. Перечень структурных элементов логической модели файла обмена и сведения о них приведены в таблицах 4.1 - 4.7 настоящего формата.

Для каждого структурного элемента логической модели файла обмена приводятся следующие сведения:

наименование элемента. Приводится полное наименование элемента <1>;

<1> В строке таблицы могут быть описаны несколько элементов, наименования которых разделены символом "|". Такая форма записи применяется при наличии в файле обмена только одного элемента из описанных в этой строке.

сокращенное наименование (код) элемента. Приводится сокращенное наименование элемента. Синтаксис сокращенного наименования должен удовлетворять спецификации XML;

признак типа элемента. Может принимать следующие значения: "С" - сложный элемент логической модели (содержит вложенные элементы), "П" - простой элемент логической модели, реализованный в виде элемента XML файла, "А" - простой элемент логической модели, реализованный в виде атрибута элемента XML файла. Простой элемент логической модели не содержит вложенные элементы;

формат элемента. Формат элемента представляется следующими условными обозначениями: T - символьная строка; N - числовое значение (целое или дробное).

Формат символьной строки указывается в виде T(n-k) или T(=k), где: n - минимальное количество знаков, k - максимальное количество знаков, символ "-" - разделитель, символ "=" означает фиксированное количество знаков в строке. В случае, если минимальное количество знаков равно 0, формат имеет вид T(0-k). В случае, если максимальное количество знаков не ограничено, формат имеет вид T(n-).

Формат числового значения указывается в виде N(m.k), где: m - максимальное количество знаков в числе, включая знак (для отрицательного числа), целую и дробную часть числа без разделяющей десятичной точки, k - максимальное число знаков дробной части числа. Если число знаков дробной части числа равно 0 (то есть число целое), то формат числового значения имеет вид N(m).

Для простых элементов, являющихся базовыми в XML (определенными в сети "Интернет" по электронному адресу: http://www.w3.org/TR/xmlschema-0), например, элемент с типом "date", поле "Формат элемента" не заполняется. Для таких элементов в поле "Дополнительная информация" указывается тип базового элемента;

признак обязательности элемента определяет обязательность наличия элемента (совокупности наименования элемента и его значения) в файле обмена. Признак обязательности элемента может принимать следующие значения: "О" - наличие элемента в файле обмена обязательно; "Н" - наличие элемента в файле обмена необязательно, то есть элемент может отсутствовать. Если элемент принимает ограниченный перечень значений (по классификатору, кодовому словарю и тому подобному), то признак обязательности элемента дополняется символом "К". Например, "ОК". В случае, если количество реализаций элемента может быть более одной, то признак обязательности элемента дополняется символом "М". Например, "НМ" или "ОКМ".

К вышеперечисленным признакам обязательности элемента может добавляться значение "У" в случае описания в XML схеме условий, предъявляемых к элементу в файле обмена, описанных в графе "Дополнительная информация". Например, "НУ" или "ОКУ";

дополнительная информация содержит, при необходимости, требования к элементу файла обмена, не указанные ранее. Для сложных элементов указывается ссылка на таблицу, в которой описывается состав данного элемента. Для элементов, принимающих ограниченный перечень значений из классификатора (кодового словаря и тому подобного), указывается соответствующее наименование классификатора (кодового словаря и тому подобного) или приводится перечень возможных значений. Для классификатора (кодового словаря и тому подобного) может указываться ссылка на его местонахождение. Для элементов, использующих пользовательский тип данных, указывается наименование типового элемента.

Рисунок 1. Диаграмма структуры файла обмена

Таблица 4.1

Файл обмена (Файл)

Наименование элементаСокращенное наименование (код) элементаПризнак типа элементаФормат элементаПризнак обязательности элементаДополнительная информация
Идентификатор файлаИдФайлАT(1-255)ОУСодержит (повторяет) имя сформированного файла (без расширения)
Версия программы, с помощью которой сформирован файлВерсПрогАT(1-40)О 
Версия форматаВерсФормАT(1-5)ОПринимает значение: 5.02
Состав и структура документаДокументС ОСостав элемента представлен в таблице 4.2

Таблица 4.2

Состав и структура документа (Документ)

Наименование элементаСокращенное наименование (код) элементаПризнак типа элементаФормат элементаПризнак обязательности элементаДополнительная информация
Код формы документа по КНДКНДАT(=7)ОКТиповой элемент <КНДТип>.
Принимает значение: 1110211
Дата формирования документаДатаДокАT(=10)ОТиповой элемент <ДатаТип>.
Дата в формате ДД.ММ.ГГГГ
Сведения о заявителеСвНПС ОСостав элемента представлен в таблице 4.3
Регистрационный номер контрольно-кассовой техникиРегНомерККТС ОСостав элемента представлен в таблице 4.6

Таблица 4.3

Сведения о заявителе (СвНП)

Наименование элементаСокращенное наименование (код) элементаПризнак типа элементаФормат элементаПризнак обязательности элементаДополнительная информация
Заявитель - организация |НПЮЛС ОСостав элемента представлен в таблице 4.4
Заявитель - физическое лицо, зарегистрированное в качестве индивидуального предпринимателяНПИПС ОСостав элемента представлен в таблице 4.5

Таблица 4.4

Заявитель - организация (НПЮЛ)

Наименование элементаСокращенное наименование (код) элементаПризнак типа элементаФормат элементаПризнак обязательности элементаДополнительная информация
Наименование организацииНаимОргАT(1-1000)О 
ИНН организацииИННЮЛАT(=10)ОТиповой элемент <ИННЮЛТип>
КППКППАT(=9)ОТиповой элемент <КППТип>
ОГРНОГРНАT(=13)НУТиповой элемент <ОГРНТип>
Элемент необязателен, если первые 4 символа элемента <ИННЮЛ> = 9909

Таблица 4.5

Заявитель - физическое лицо, зарегистрированное в качестве индивидуального предпринимателя (НПИП)

Наименование элементаСокращенное наименование (код) элементаПризнак типа элементаФормат элементаПризнак обязательности элементаДополнительная информация
ИНН физического лица, зарегистрированного в качестве индивидуального предпринимателяИННФЛАT(=12)ОТиповой элемент <ИННФЛТип>
ОГРНИПОГРНИПАT(=15)НУТиповой элемент <ОГРНИПТип>
Элемент необязателен, если первые 4 символа элемента <ИННЮЛ> = 9909
Фамилия, имя, отчество физического лица, зарегистрированного в качестве индивидуального предпринимателяФИОИПС ОТиповой элемент <ФИОТип>.
Состав элемента представлен в таблице 4.7

Таблица 4.6

Регистрационный номер контрольно-кассовой техники (РегНомерККТ)

Наименование элементаСокращенное наименование (код) элементаПризнак типа элементаФормат элементаПризнак обязательности элементаДополнительная информация
Регистрационный номер контрольно-кассовой техникиРегНомерККТАT(=16)О 
Заводской номер экземпляра контрольно-кассовой техникиЗаводНомерККТАT(1-36)О 
Наименование модели контрольно-кассовой техникиМоделККТАT(1-40)О 

Таблица 4.7

Фамилия, имя, отчество (ФИОТип)

Наименование элементаСокращенное наименование (код) элементаПризнак типа элементаФормат элементаПризнак обязательности элементаДополнительная информация
ФамилияФамилияАT(1-60)О 
ИмяИмяАT(1-60)О 
ОтчествоОтчествоАT(1-60)Н