Постановление Центризбиркома РФ от 16.11.2004 N 127/912-4

"Об Инструкции о порядке использования технических средств подсчета голосов - программно-технических комплексов обработки бюллетеней (КОИБ) при голосовании на выборах, референдуме в субъекте Российской Федерации"
Редакция от 16.11.2004 — Документ утратил силу, см. «Постановление Центризбиркома РФ от 28.09.2005 N 153/1026-4»

ЦЕНТРАЛЬНАЯ ИЗБИРАТЕЛЬНАЯ КОМИССИЯ РОССИЙСКОЙ ФЕДЕРАЦИИ

ПОСТАНОВЛЕНИЕ
от 16 ноября 2004 г. N 127/912-4

ОБ ИНСТРУКЦИИ О ПОРЯДКЕ ИСПОЛЬЗОВАНИЯ ТЕХНИЧЕСКИХ СРЕДСТВ ПОДСЧЕТА ГОЛОСОВ - ПРОГРАММНО-ТЕХНИЧЕСКИХ КОМПЛЕКСОВ ОБРАБОТКИ БЮЛЛЕТЕНЕЙ (КОИБ) ПРИ ГОЛОСОВАНИИ НА ВЫБОРАХ, РЕФЕРЕНДУМЕ В СУБЪЕКТЕ РОССИЙСКОЙ ФЕДЕРАЦИИ

В соответствии с подпунктами "в", "е" пункта 9 статьи 21, пунктом 35 статьи 68 Федерального закона "Об основных гарантиях избирательных прав и права на участие в референдуме граждан Российской Федерации" Центральная избирательная комиссия Российской Федерации постановляет:

1. Утвердить Инструкцию о порядке использования технических средств подсчета голосов - программно-технических комплексов обработки бюллетеней (КОИБ) при голосовании на выборах, референдуме в субъекте Российской Федерации (прилагается).

2. Опубликовать настоящее Постановление в журнале "Вестник Центральной избирательной комиссии Российской Федерации".

Председатель Центральной
избирательной комиссии
Российской Федерации
А.А.ВЕШНЯКОВ

Секретарь Центральной
избирательной комиссии
Российской Федерации
O.K.ЗАСТРОЖНАЯ

УТВЕРЖДЕНА
Постановлением Центральной
избирательной комиссии
Российской Федерации
от 16 ноября 2004 г. N 127/912-4

ИНСТРУКЦИЯ
О ПОРЯДКЕ ИСПОЛЬЗОВАНИЯ ТЕХНИЧЕСКИХ СРЕДСТВ ПОДСЧЕТА ГОЛОСОВ - ПРОГРАММНО-ТЕХНИЧЕСКИХ КОМПЛЕКСОВ ОБРАБОТКИ БЮЛЛЕТЕНЕЙ (КОИБ) ПРИ ГОЛОСОВАНИИ НА ВЫБОРАХ, РЕФЕРЕНДУМЕ В СУБЪЕКТЕ РОССИЙСКОЙ ФЕДЕРАЦИИ

1. Общие положения

1.1. Настоящая Инструкция разработана на основании пункта 35 статьи 68 Федерального закона "Об основных гарантиях избирательных прав и права на участие в референдуме граждан Российской Федерации" и определяет порядок использования технических средств подсчета голосов избирателей, участников референдума - программно-технических комплексов обработки бюллетеней (далее - КОИБ) при голосовании на выборах, референдуме в субъекте Российской Федерации.

1.2. Участковые избирательные комиссии, комиссии референдума (далее - участковые комиссии) могут использовать при голосовании КОИБ вместо стационарных ящиков для голосования только по решению Центральной избирательной комиссии Российской Федерации или на основании ее поручения - по решению избирательной комиссии субъекта Российской Федерации, при этом в случае проведения совмещенных выборов разных уровней использование КОИБ обязательно при подсчете голосов на всех выборах всех уровней.

1.3. При голосовании с использованием КОИБ осуществляется автоматизированный подсчет голосов избирателей, участников референдума и составление протоколов участковых комиссий об итогах голосования на выборах, референдумах, проводимых одновременно.

1.4. При использовании КОИБ запрещается разглашение данных подсчета голосов до окончания голосования на избирательном участке, участке референдума, за исключением данных об общем числе проголосовавших избирателей, участников референдума.

1.5. Не допускается применение КОИБ на избирательных участках, участках референдума, на которых проводится досрочное голосование на выборах в федеральные органы государственной власти, органы государственной власти субъектов Российской Федерации, референдуме Российской Федерации, референдуме субъекта Российской Федерации одновременно с досрочным голосованием в помещении соответствующей комиссии на выборах в органы местного самоуправления, местном референдуме.

2. Особенности работы участковой комиссии при использовании КОИБ

Работой КОИБ управляют два оператора КОИБ - члены участковой комиссии с правом решающего голоса, которые предварительно прошли курс обучения правилам эксплуатации и обслуживания КОИБ.

2.1. Оператор КОИБ

Основные функции оператора КОИБ:

1) прием КОИБ, доставленных в помещение для голосования избирательного участка, участка референдума от представителя сервисного центра;

2) монтаж КОИБ в помещении для голосования;

3) проверка работоспособности КОИБ в помещении для голосования накануне дня голосования;

4) настройка КОИБ на проводимые выборы (референдум) в день голосования;

5) тестирование КОИБ в день голосования перед началом голосования;

6) представление доклада председателю участковой комиссии о готовности КОИБ к голосованию после проведения настройки и тестирования;

7) консультирование членов участковой комиссии, избирателей, участников референдума, наблюдателей, кандидатов, их доверенных лиц, представителей избирательных объединений, инициативной группы по проведению референдума по вопросам использования КОИБ в день голосования;

8) осуществление контроля за работой КОИБ в течение дня голосования, а также за сохранностью оборудования;

9) представление сообщений по телефонам "горячей линии" при возникновении нештатных ситуаций, связанных с работой КОИБ;

10) получение на КОИБ протоколов участковой комиссии об итогах голосования на избирательном участке, участке референдума и передача их председателю участковой комиссии;

11) передача по указанию председателя участковой комиссии протоколов об итогах голосования на избирательном участке, участке референдума по коммутируемым линиям связи или сохранение данных протоколов на дискете, ее передача председателю участковой комиссии для представления в вышестоящую избирательную комиссию, комиссию референдума (далее - вышестоящая комиссия);

12) демонтаж и упаковка КОИБ после направления протокола об итогах голосования на избирательном участке, участке референдума в вышестоящую комиссию, передача оборудования представителю сервисного центра.

2.2. Требования к помещению для голосования с использованием КОИБ

Помещение для голосования, кроме установленных законом требований, до начала развертывания КОИБ должно быть оборудовано в соответствии с эксплуатационной документацией на КОИБ необходимым количеством розеток (не менее пяти) и удлинителями для подключения КОИБ к электросети, а также отдельной телефонной линией связи общего пользования с розеткой европейского стандарта (RJ-11) для подключения модема или телефонного аппарата (при необходимости - телефонным удлинителем).

В помещении для голосования должны быть размещены плакаты с правилами голосования с использованием КОИБ.

2.3. Обеспечение участковой комиссии

Участковая комиссия должна быть обеспечена:

1) бумагой для принтера КОИБ;

2) комплектом дискет для КОИБ - ключевыми дискетами с исходными данными о проводимых на избирательном участке, участке референдума выборах, референдуме (по 2 шт. на каждый избирательный участок, участок референдума);

3) прямоугольной печатью с номером избирательного участка, участка референдума (описание и образец печати приведены в приложении N 1 к настоящей Инструкции);

4) комплектом тестовых избирательных бюллетеней для каждого уровня выборов, бюллетеней для голосования на референдуме (далее - бюллетени) для каждого сканера для работы накануне и в день голосования, которые берутся из тиража бюллетеней, полученных участковой комиссией.

Комплект тестовых бюллетеней включает в себя:

- по одному действительному бюллетеню с отметкой в квадрате, расположенном напротив фамилии каждого кандидата (наименования избирательного объединения, избирательного блока), позиции "Против всех кандидатов" ("Против всех списков кандидатов"), в квадратах, относящихся к позициям "Да" и "Нет";

- недействительный бюллетень без отметок (1 шт.);

- недействительный бюллетень, в котором число отметок в квадратах превышает число отметок, установленное законом (1 шт.);

- бюллетень неустановленной формы без оттиска печати соответствующей комиссии (1 шт.);

5) комплектом бюллетеней для проведения тренировки накануне дня голосования, которые берутся из тиража бюллетеней, полученных участковой комиссией.

Комплект тренировочных бюллетеней включает в себя:

- два недействительных бюллетеня (бюллетень без отметок и бюллетень, в котором число отметок в квадратах превышает число отметок, установленное законом);

- по два действительных бюллетеня с отметкой в квадрате "Против всех кандидатов", "Против всех списков кандидатов", в квадратах, относящихся к позициям "Да" и "Нет";

- бюллетень неустановленной формы без оттиска печати соответствующей комиссии (1 шт.).

Для подготовки комплекта тестовых и тренировочных бюллетеней председатель участковой комиссии выдает по акту (приложение N 2 к настоящей Инструкции) операторам КОИБ соответствующее количество бюллетеней из числа бюллетеней, полученных участковой комиссией, с предварительно нанесенной надписью "ТЕСТ" в центральной части каждого бюллетеня (на информации о кандидатах, об избирательных объединениях, об избирательных блоках, на тексте вынесенного на референдум вопроса). При этом недопустимо предварительно гасить тестовые и тренировочные бюллетени. Тренировочные и тестовые бюллетени, использованные для работы накануне дня голосования, необходимо в тот же день после внесения соответствующих записей о возврате бюллетеней в вышеуказанный акт сдать председателю участковой комиссии для последующего погашения в соответствии с законом о выборах, референдуме. В день голосования необходимо составить акт об использовании этих бюллетеней для проверки работоспособности КОИБ (приложение N 3 к настоящей Инструкции) и после окончания голосования погасить все тестовые и тренировочные бюллетени с соблюдением требований, установленных законом.

Наличие стационарных ящиков для голосования при использовании КОИБ не предусматривается.

Все необходимое для использования КОИБ на выборах, референдумах председатели участковых комиссий получают в вышестоящей комиссии.

2.4. Классификация бюллетеней

Бюллетени классифицируются КОИБ следующим образом:

"Действительный", если:

- он является бюллетенем установленной формы;

- на нем проставлен оттиск печати соответствующей комиссии;

- отметки избирателя проставлены только в допустимом количестве квадратов.

"Недействительный", если:

- он является бюллетенем установленной формы;

- на нем проставлен оттиск печати соответствующей комиссии, но он не содержит отметок избирателя, участника референдума ни в одном квадрате, либо в котором число отметок в квадратах превышает число отметок, установленное законом, либо содержит отметку избирателя, проголосовавшего досрочно, в квадрате напротив фамилии выбывшего кандидата.

"Неустановленной формы", если:

- он не имеет оттиска печати комиссии;

- на оттиске печати указан номер, не соответствующий номеру данного избирательного участка, участка референдума;

- число, размер и расположение квадратов для отметок избирателей, участников референдума не соответствует геометрии бюллетеня установленной формы;

- нарушены правила оформления бюллетеня.

Бюллетень, классифицированный КОИБ как "Недействительный" или "Неустановленной формы", маркируется перфорацией (просечками) в верхней или нижней части бюллетеня (в зависимости от того, какой стороной избиратель, участник референдума опустил бюллетень в сканер):

- "Недействительный" без отметок - двумя просечками;

- "Недействительный", в котором число отметок в квадратах превышает число отметок, установленное законом, - тремя просечками;

- "Неустановленной формы" - четырьмя просечками.

Требования к изготовлению бюллетеней для голосования на выборах, референдуме с использованием КОИБ приведены в приложении N 4 к настоящей Инструкции.

2.5. Правила подготовки бюллетеней к выдаче избирателям, участникам референдума

Прямоугольная печать участковой комиссии ставится на лицевой стороне бюллетеня строго в зоне для печати (в правом верхнем углу бюллетеня); цифры номера избирательного участка, участка референдума на оттиске печати должны находиться в нижней части зоны для печати; оттиск печати должен быть четким, не смазанным (недопустимы жирные оттиски, приводящие к "слипанию" цифр, или слабые оттиски с потерей части элементов печати).

Контур оттиска печати не должен пересекать или касаться линий рамки зоны для печати.

Подписи двух членов участковой комиссии с правом решающего голоса ставятся в верхней части зоны для печати на оттиске печати участковой комиссии, не допускается их попадание в зону цифр на оттиске печати.

При вычеркивании из бюллетеня данных выбывших кандидатов необходимо пользоваться шариковой ручкой и следить за тем, чтобы линия вычеркивания проходила через квадрат для отметки избирателя, но не заходила за рамку бюллетеня (слева и справа) и не проходила между квадратами для отметок избирателей.

Заверенные участковой комиссией бюллетени отбраковываются накануне дня голосования под руководством председателя участковой комиссии членами участковой комиссии с правом решающего голоса и не выдаются избирателям, участникам референдума в следующих случаях:

1) если при проставлении печати участковой комиссии на бюллетене получен неудачный оттиск - не пропечаталась часть элементов печати или "слиплись" ("размазались") цифры печати;

2) если контур оттиска печати пересекает линии рамки зоны для печати;

3) если обнаружен типографский брак при изготовлении тиража бюллетеней: бледный оттиск базовых линий или их части на бюллетене, базовые линии имеют разрывы или белые вкрапления;

4) если в зоне квадратов для отметок избирателей, участников референдума имеются следы типографской краски или иные темные вкрапления, контрастные с цветом бюллетеня;

5) при нарушении правил, установленных абзацем 4 пункта 2.5 настоящей Инструкции.

2.6. Правила ввода бюллетеней в сканер КОИБ

Операторы КОИБ в день голосования консультируют избирателей, участников референдума по порядку ввода бюллетеней в сканер КОИБ и следят за соблюдением ими следующих правил:

- бюллетени вводятся в сканер только при горящем зеленом индикаторе;

- бюллетени помещаются в лоток сканера только по одному и в расправленном виде;

- складывать бюллетени недопустимо;

- бюллетени вводятся в сканер узкой стороной - для формата А4, A3 и широкой стороной - для формата А5;

- бюллетени вводятся в сканер текстом вниз.

Возврат бюллетеней сканером происходит автоматически в следующих случаях:

- при вводе бюллетеня под углом больше допустимого;

- при одновременном вводе двух или более бюллетеней;

- при вводе сложенного бюллетеня;

- при вводе бюллетеня со значительным смещением в сторону (не по направляющим).

Показания счетчика бюллетеней, опущенных в сканер, при возврате не изменяются.

В случаях возврата бюллетеня следует повторно ввести его в сканер с соблюдением вышеуказанных правил.

3. Особенности подготовки бюллетеней при досрочном голосовании и голосовании вне помещения для голосования

Если прорезь в переносном ящике для голосования меньше ширины бюллетеня, при проведении досрочного голосования или голосования вне помещения для голосования перед выдачей избирателю, участнику референдума бюллетеня можно предварительно сложить его так, чтобы линия сгиба проходила только между квадратами для отметок избирателя, участника референдума (линию сгиба рекомендуется не фиксировать).

После проставления избирателем, участником референдума отметки бюллетень складывается избирателем, участником референдума по заранее подготовленной линии сгиба и опускается в переносной ящик для голосования или вкладывается в конверт.

4. Организация работы участковой комиссии накануне дня голосования

Подготовка КОИБ к работе накануне дня голосования и проведение всех работ в этот день выполняется операторами КОИБ в соответствии с Порядком работы оператора КОИБ накануне дня голосования (приложение N 5 к настоящей Инструкции) и Руководством оператора КОИБ, входящим в комплект эксплуатационной документации.

4.1. Проверка работоспособности КОИБ

Работоспособность КОИБ проверяется после его сборки и включает в себя:

1) настройку КОИБ на выборы, референдум (загрузка исходных данных с ключевых дискет и по коммутируемым линиям связи);

2) тестирование КОИБ;

3) проведение голосования в тренировочном режиме;

4) распечатку итоговых протоколов;

5) передачу тренировочных протоколов в вышестоящую комиссию по коммутируемым линиям связи или на дискете;

6) проверку правильности подсчета голосов.

При настройке КОИБ на выборы, референдум при запросе "Введите номер УИК" оператор вводит номер соответствующего избирательного участка, участка референдума. При запросе номера модема вышестоящей комиссии оператор должен указать номер телефона модема вышестоящей комиссии для получения исходных данных по коммутируемым линиям связи. Сразу после приема исходных данных оператор КОИБ распечатывает их на принтере и проверяет правильность исходной информации с описанием выборов, референдума, записанной на ключевых дискетах и полученной по модему. Операция "Прием исходных данных" должна быть выполнена оператором трижды: по коммутируемым линиям связи (модему) и с каждой ключевой дискеты по очереди (дискеты не должны быть одновременно вставлены в дисководы обоих сканеров).

Операторы КОИБ получают у председателя участковой комиссии информацию о выбывших кандидатах и, при необходимости, выполняют процедуру "Снять позицию с голосования", проверяют по распечатке снятие кандидатур и ставят на распечатке свою подпись.

4.2. Проведение тестирования КОИБ

После проверки работоспособности КОИБ и настройки на выборы, референдум операторы с помощью комплекта тестовых бюллетеней выполняют тестирование для проверки правильности классификации каждым сканером КОИБ бюллетеней (опускают комплект тестовых бюллетеней, считывают информацию на жидкокристаллическом индикаторе сканера и убеждаются, что сканер правильно классифицирует отметки в квадратах). КОИБ считается работоспособным, если каждым сканером были правильно классифицированы все бюллетени из тестового комплекта.

4.3. Работа в тренировочном режиме

При работе в тренировочном режиме операторы выполняют следующие процедуры:

1. Опускают бюллетени из комплекта бюллетеней для проведения тренировки накануне дня голосования в режиме голосования "Стационарный".

2. Вводят дополнительные сведения для получения протоколов в тренировочном режиме по каждому уровню выборов, референдума, после чего на КОИБ формируются протоколы об итогах голосования на избирательном участке, участке референдума по всем уровням выборов, референдума (с выполненными контрольными соотношениями).

3. Распечатывают протоколы об итогах голосования на избирательном участке, участке референдума и сравнивают их с результатами ручного подсчета бюллетеней проверочного комплекта. Проверяют правильность маркировки недействительных бюллетеней.

4. Передают результаты голосования в тренировочном режиме по коммутируемым линиям связи (по модему) в вышестоящую комиссию (делается не более 10 попыток передачи в течение 20 мин.). В случае невозможности передачи протоколов докладывают по телефонам "горячей линии" и доставляют дискету в вышестоящую комиссию.

5. Завершают работу, и после получения подтверждения из вышестоящей комиссии выключают сканеры в соответствии с Руководством оператора КОИБ.

После завершения работ накануне дня голосования операторам КОИБ следует:

- сдать председателю участковой комиссии для последующего погашения тренировочные бюллетени и использованный комплект тестовых бюллетеней;

- сдать председателю участковой комиссии на ответственное хранение комплект ключевых дискет для КОИБ до начала работ по подготовке КОИБ в день голосования.

5. Организация работы участковой комиссии до открытия помещения для голосования и в ходе голосования

5.1. Подготовка КОИБ к проведению голосования в день голосования

Члены участковой комиссии в день голосования собираются в помещении для голосования не позднее чем за час до начала времени голосования.

Контроль за работой всего комплекса осуществляется операторами КОИБ в день голосования в соответствии с Порядком работы оператора КОИБ в день голосования (приложение N 6 к настоящей Инструкции) и Руководством оператора КОИБ.

Операторам КОИБ необходимо:

1. Получить у председателя участковой комиссии комплект ключевых дискет КОИБ и комплект тестовых бюллетеней для работы в день голосования.

2. Включить КОИБ и выполнить режим работы "Подготовка":

- ввести номер избирательного участка, участка референдума;

- проверить текущую дату и время;

- ввести номер телефона модема вышестоящей комиссии;

- получить исходные данные с помощью модема (при этом ключевая дискета не должна быть вставлена в дисковод сканера). Если после нескольких попыток получить данные не удается, следует получить данные с ключевой дискеты и сообщить об этом по телефонам "горячей линии";

- отсоединить кабель модема от телефонной розетки.

3. Уточнить у председателя участковой комиссии информацию о выбывших кандидатах. В случае необходимости выполнить операцию "Снять позицию с голосования" в соответствии с Руководством оператора КОИБ.

4. Распечатать исходные данные и получить у председателя участковой комиссии подпись на распечатке исходных данных.

5. Выполнить тестирование КОИБ с помощью комплекта тестовых бюллетеней для работы в день голосования.

6. Распечатать протокол тестирования и вместе с распечаткой исходных данных вложить в конверт для документации для дальнейшей передачи в вышестоящую комиссию по окончании голосования на избирательном участке, участке референдума.

7. Извлечь тестовые бюллетени из накопителей всех сканеров и сдать их для последующего погашения председателю участковой комиссии.

8. Доложить по телефонам "горячей линии" о готовности КОИБ к проведению голосования на избирательном участке, участке референдума.

При подготовке КОИБ к проведению голосования в день голосования до его начала (с 7.00 до 8.00) вправе присутствовать члены вышестоящих комиссий, зарегистрированный кандидат или его доверенное лицо, уполномоченный представитель или доверенное лицо избирательного объединения, избирательного блока, список кандидатов которого зарегистрирован, или кандидат из указанного списка, член или уполномоченный представитель инициативной группы по проведению референдума, представители средств массовой информации, наблюдатели и иностранные (международные) наблюдатели. Председатель участковой комиссии оповещает присутствующих о начале тестирования.

5.2. Проведение голосования

В 8.00 в день голосования председатель участковой комиссии объявляет об открытии помещения для голосования.

При проведении досрочного голосования на выборах в органы местного самоуправления, на местном референдуме оператор переводит КОИБ в режим голосования "Досрочный".

Председатель участковой комиссии предъявляет к осмотру членам участковой комиссии и лицам, указанным в пункте 5.1 настоящей Инструкции:

- пустые отсеки накопителей бюллетеней (основной и специальный - для ручного голосования);

- отображение "Принято: 0" на жидкокристаллических индикаторах всех сканеров КОИБ;

- пустые переносные ящики для голосования и опечатывает их;

- переносные ящики с бюллетенями, оставленными досрочно проголосовавшими избирателями, участниками референдума.

Операторы КОИБ устанавливают сканеры на накопители, закрывая оба отсека, опечатывают крышки отсеков для ручного голосования и соединения сканеров с накопителями.

Председатель участковой комиссии в присутствии членов участковой комиссии и иных лиц, указанных в пункте 5.1 настоящей Инструкции, перед началом голосования сообщает об общем количестве избирателей, участников референдума, проголосовавших досрочно, в том числе в помещении территориальной комиссии, окружной избирательной комиссии, избирательной комиссии муниципального образования, предъявляет для визуального ознакомления запечатанные конверты с бюллетенями и список избирателей, участников референдума, проголосовавших досрочно. После этого председатель участковой комиссии вскрывает поочередно каждый конверт.

Если число досрочно проголосовавших избирателей, участников референдума составляет более одного процента от числа избирателей, участников референдума, внесенных в список избирателей, участников референдума на избирательном участке, участке референдума (но не менее десяти избирателей, участников референдума), на оборотной стороне бюллетеней, извлеченных из конвертов досрочно проголосовавших избирателей, участников референдума, непосредственно после извлечения бюллетеней из конвертов проставляется печать участковой комиссии.

После совершения указанных действий председатель участковой комиссии, соблюдая тайну волеизъявления избирателя, участника референдума, опускает бюллетени в техническое средство подсчета голосов. Если на конверте отсутствуют соответствующие реквизиты либо из конверта извлечено более одного бюллетеня установленной формы по соответствующему округу, все извлеченные из данного конверта бюллетени признаются недействительными, о чем составляется акт. На квадратах, расположенных на лицевой стороне каждого из этих бюллетеней, справа от данных баллотирующихся кандидатов, списков кандидатов, позиций "Против всех кандидатов" ("Против всех списков кандидатов"), позиций "Да" и "Нет", вносится запись о причине признания бюллетеня недействительным, которая подтверждается подписями двух членов участковой комиссии с правом решающего голоса и заверяется печатью участковой комиссии, после чего председатель участковой комиссии опускает эти бюллетени в техническое средство подсчета голосов.

После указанных действий, а также в том случае, если досрочное голосование на выборах в органы местного самоуправления, местном референдуме не проводилось, оператор переводит КОИБ в режим голосования "Стационарный".

5.2.1. Работа КОИБ в режиме голосования "Стационарный"

Операторы КОИБ дают консультации избирателям, участникам референдума по вопросам ввода бюллетеней в сканеры КОИБ.

В течение дня голосования во время, определенное вышестоящей комиссией, операторы КОИБ снимают показания со счетчиков всех сканеров КОИБ, суммируют их, делят на количество типов используемых при голосовании бюллетеней, после чего получившееся число проголосовавших избирателей, участников референдума сообщают председателю участковой комиссии, который передает эти данные в вышестоящую комиссию.

5.2.2. Действия операторов КОИБ в нештатных ситуациях, возникших в ходе голосования

В случае возникновения нештатных ситуаций операторы КОИБ сообщают об этом по телефонам "горячей линии" и пытаются устранить неисправность в соответствии с рекомендациями специалистов группы технической поддержки.

Отказ одного сканера. В случаях отказа одного сканера КОИБ во время голосования операторы КОИБ немедленно информируют об этом председателя участковой комиссии, сообщают по телефонам "горячей линии" в группу технической поддержки и выполняют следующие действия.

В случае неисправности главного сканера для дальнейшей работы комплекса необходимо выключить все сканеры и включить главный сканер вновь через 10 - 15 секунд. Если его работоспособность после этого восстановится, включить подчиненные сканеры и продолжить работу на комплексе.

Если работоспособность главного сканера после этого не восстановится, необходимо:

- извлечь дискету из дисковода сканера;

- выключить неисправный сканер;

- подключить принтер и модем к подчиненному (исправному) сканеру, который после включения автоматически становится главным;

- вставить дискету в дисковод исправного сканера;

- включить исправный сканер и продолжить на нем работу.

В случае неисправности подчиненного сканера для дальнейшей работы комплекса необходимо выключить подчиненный сканер и включить его вновь через 10 - 15 секунд. Если его работоспособность после этого восстановится, продолжить работу на комплексе.

Если работоспособность подчиненного сканера после этого не восстановится, необходимо:

- выключить подчиненный сканер;

- продолжить работу на исправных сканерах.

Если после консультации со специалистами группы технической поддержки и выполнения их рекомендаций КОИБ остается неработоспособным, операторы КОИБ должны вызвать группу технической поддержки на избирательный участок, участок референдума.

Если специалистам группы технической поддержки не удалось восстановить работоспособность сканера КОИБ, председатель участковой комиссии совместно с членами участковой комиссии составляет акт о неработоспособности данного сканера КОИБ и докладывает об этом в вышестоящую комиссию. Акт о неработоспособности сканера КОИБ передается в вышестоящую комиссию вместе с первым экземпляром протокола участковой комиссии об итогах голосования.

Голосование избирателей продолжается на работоспособных сканерах КОИБ.

Отключение электропитания. В случае кратковременного отключения электропитания в помещении для голосования необходимо подождать перезагрузки обоих сканеров (примерно 2 минуты). При восстановлении электропитания КОИБ автоматически возвращается в рабочее состояние, при этом в памяти КОИБ сохраняется информация, полученная по ранее обработанным бюллетеням.

В случае продолжительного временного отключения электропитания необходимо:

- сообщить об этом по телефонам "горячей линии";

- выключить все сканеры;

- по указанию председателя участковой комиссии открыть крышку отсека для ручного голосования на одном КОИБ и предложить избирателям, участникам референдума опускать бюллетени в отсек для ручного голосования КОИБ.

После восстановления электропитания в помещении для голосования необходимо:

- включить все сканеры;

- подождать загрузки сканеров (примерно 2 минуты);

- убедиться, что КОИБ готов к приему бюллетеней;

- закрыть и опечатать щель для ручного голосования КОИБ;

- предложить избирателям, участникам референдума продолжить голосование с использованием КОИБ;

- сообщить об этом по телефонам "горячей линии".

Застревание бюллетеня в тракте сканера. В случае застревания бюллетеня в тракте сканера КОИБ (сканер не принимает бюллетени, на верхней панели сканера мигает красный индикатор) необходимо в присутствии избирателя, участника референдума:

- открыть верхнюю крышку сканера;

- приподнять верхнюю часть тракта;

- извлечь бюллетень из тракта сканера, не нарушая тайну волеизъявления избирателя, участника референдума;

- опустить верхнюю часть тракта;

- опустить верхнюю крышку сканера;

- предложить избирателю, участнику референдума расправить извлеченный бюллетень (или заменить его, отнеся к испорченным);

- после загорания зеленого индикатора на верхней панели сканера предложить избирателю, участнику референдума ввести бюллетень в сканер повторно.

Если восстановить работоспособность сканера не удалось, необходимо проинформировать председателя участковой комиссии и вызвать на избирательный участок, участок референдума группу технической поддержки по телефонам "горячей линии".

В это время голосование продолжается на работоспособных сканерах КОИБ.

Отказ всех сканеров КОИБ. В случаях отказа всех сканеров КОИБ во время голосования операторы КОИБ немедленно информируют об этом председателя участковой комиссии, сообщают по телефону в группу технической поддержки и после неудачной попытки перезагрузки КОИБ участковой комиссией выполняются следующие действия:

- открываются крышки отсеков для ручного голосования на всех КОИБ и избиратели, участники референдума опускают бюллетени в отсеки для ручного голосования;

- составляется акт о неработоспособности сканеров КОИБ и докладывается об этом в вышестоящую комиссию. Акт о неработоспособности КОИБ передается в вышестоящую комиссию вместе с первым экземпляром протокола об итогах голосования.

5.3. Организация работы участковой комиссии после окончания голосования

По истечении времени голосования участковая комиссия производит соответствующие действия, определенные законом.

После оглашения, подписания и заверения печатью участковой комиссии итоговых данных, полученных в результате работы со списком избирателей, участников референдума, оглашенные данные вносятся в соответствующие строки увеличенной формы протокола и участковая комиссия в присутствии членов комиссии с правом совещательного голоса производит следующие действия:

- если в течение дня голосования на любом из КОИБ использовался отсек для ручного голосования, участковая комиссия проверяет неповрежденность печатей (пломб) на отсеке для ручного голосования на данном КОИБ, открывает его, затем председатель участковой комиссии опускает все содержащиеся в нем бюллетени в сканер в режиме "Стационарный" таким образом, чтобы не нарушалась тайна волеизъявления. При обнаружении поврежденных бюллетеней они в сканер не опускаются. Участковая комиссия в соответствии с пунктом 17 статьи 68 Федерального закона "Об основных гарантиях избирательных прав и права на участие в референдуме граждан Российской Федерации" решает вопрос о действительности всех таких бюллетеней, после чего составляет вручную протокол об итогах голосования, суммируя полученные данные с данными протокола об итогах голосования, сформированного посредством КОИБ;

- если печать (пломба) повреждена, участковая комиссия составляет акт о выявленном повреждении, в котором указывает причину повреждения и излагает свои выводы.

В случае использования КОИБ на выборах и референдумах, на которых проводилось досрочное голосование с использованием переносных ящиков для голосования, оператор переводит КОИБ в режим голосования "Досрочный". Порядок работы с бюллетенями, находившимися в переносных ящиках для голосования, оставленными досрочно проголосовавшими избирателями, участниками референдума, аналогичен порядку, приведенному в разделе 6 настоящей Инструкции. Если досрочное голосование на указанных выборах, референдумах не проводилось, КОИБ переводится в режим "Переносной".

6. Организация работы участковой комиссии с переносными ящиками для голосования

Вскрытию переносных ящиков для голосования предшествует проверка неповрежденности печатей (пломб) на них. Если печать (пломба) повреждена, участковая комиссия составляет акт о выявленном повреждении, в котором указывает причину повреждения и излагает свои выводы.

Подсчет бюллетеней, находившихся в переносных ящиках для голосования, ведется таким образом, чтобы не нарушалась тайна голосования. Число извлеченных бюллетеней установленной формы оглашается и вносится в соответствующую строку увеличенной формы протокола об итогах голосования.

Если число бюллетеней установленной формы по данному уровню выборов, обнаруженных в переносном ящике, больше количества заявлений избирателей, участников референдума, содержащих отметку о получении бюллетеня, все бюллетени по данному уровню выборов, находившиеся в данном переносном ящике для голосования, решением участковой комиссии признаются недействительными, о чем составляется акт, который прилагается к протоколу об итогах голосования и в котором указываются фамилии и инициалы членов участковой комиссии, обеспечивавших проведение голосования вне помещения для голосования с использованием этого ящика для голосования.

Число признанных в этом случае недействительными бюллетеней оглашается и вносится в указанный акт. На лицевой стороне каждого из этих бюллетеней, на квадратах, расположенных напротив фамилий кандидатов (наименований избирательных объединений, избирательных блоков), позиций "Против всех кандидатов" ("Против всех списков кандидатов"), на квадратах, относящихся к позициям "Да" и "Нет", вносится запись о причине признания бюллетеня недействительным, которая подтверждается подписями двух членов участковой комиссии с правом решающего голоса и заверяется печатью участковой комиссии.

Затем председатель участковой комиссии опускает все бюллетени установленной формы, извлеченные из переносного ящика для голосования, в КОИБ таким образом, чтобы не нарушалась тайна голосования.

Аналогично проводятся указанные действия со вторым и третьим (при их наличии) переносными ящиками для голосования.

После проведения указанных операций операторы переводят КОИБ в режим работы "Подведение итогов".

7. Организация работы участковой комиссии по подготовке протокола об итогах голосования для подписания членами участковой комиссии

Для получения протокола об итогах голосования операторы КОИБ получают у председателя участковой комиссии данные протокола участковой комиссии, которые не могут быть подсчитаны автоматически, то есть данные, полученные на этапе работы со списком избирателей, участников референдума. Операторами КОИБ производится клавиатурный ввод числовых значений соответствующих строк протокола из увеличенной формы протокола согласно запросам на жидкокристаллическом индикаторе главного сканера.

КОИБ производит логический контроль данных протокола, и на жидкокристаллический индикатор выводится информация о совпадении либо несовпадении контрольных соотношений.

Если на жидкокристаллическом индикаторе содержится информация о несовпадении контрольных соотношений, необходимо в первую очередь проверить правильность ввода числовых значений из соответствующих строк увеличенной формы протокола.

В том случае, если на жидкокристаллическом индикаторе содержится информация о том, что число полученных участковой комиссией бюллетеней не равно сумме выданных и погашенных бюллетеней, участковая комиссия проводит проверку данных, внесенных на каждый лист списка избирателей, участников референдума, суммарных данных, занесенных на последний лист списка избирателей, участников референдума, а также правильность подсчета погашенных бюллетеней.

Если в результате дополнительного подсчета контрольные соотношения не выполняются снова, участковая комиссия составляет соответствующий акт, прилагаемый к протоколу об итогах голосования, и вносит данные о расхождении в специальные строки протокола об итогах голосования: "Число утраченных бюллетеней" или "Число не учтенных при получении бюллетеней".

Если контрольные соотношения выполняются, в специальных строках протокола проставляется цифра "0".

После формирования протокола об итогах голосования с выполненными контрольными соотношениями оператор КОИБ распечатывает протокол участковой комиссии об итогах голосования в двух экземплярах для подписания, полученные распечатки передаются председателю участковой комиссии. Требования к форме протокола участковой комиссии об итогах голосования, выдаваемого на печать КОИБ, приведены в приложении N 7 к настоящей Инструкции.

Председатель участковой комиссии оглашает данные строк протокола, подсчитанные КОИБ, которые заносятся в увеличенную форму протокола.

Участковая комиссия проводит проверку контрольных соотношений.

В случае поступления обоснованных жалоб и заявлений, касающихся процедуры подсчета голосов, от лиц, присутствующих при подсчете голосов, участковая комиссия, использовавшая КОИБ, вправе принять решение о незамедлительном проведении непосредственного подсчета голосов без использования КОИБ (ручной подсчет), по итогам которого либо составляется протокол об итогах голосования (в случае разницы более чем в один процент, но не менее трех единиц между данными ручного подсчета голосов и данными, полученными с помощью КОИБ, хотя бы по одной из определенных законом строк протокола участковой комиссии об итогах голосования) с отметкой "Повторный", либо подписывается протокол, составленный с помощью КОИБ, и составляется акт (приложение N 8 к настоящей Инструкции) о совпадении данных, полученных в ходе ручного подсчета голосов с первоначальными данными, который вместе с протоколом участковой комиссии об итогах голосования направляется в вышестоящую комиссию.

Перед подписанием протокола об итогах голосования сведения о количестве поступивших в участковую комиссию в день голосования и до окончания подсчета голосов избирателей, участников референдума жалоб (заявлений), прилагаемых к протоколу, и сведения о количестве составленных участковой комиссией в день голосования и до окончания подсчета голосов избирателей, участников референдума актов и иных документов, прилагаемых к протоколу, вносятся в каждый экземпляр протокола вручную.

После проведения всех необходимых действий и подсчетов участковая комиссия в обязательном порядке проводит итоговое заседание, на котором рассматриваются жалобы и заявления о нарушениях при голосовании и подсчете голосов избирателей, участников референдума, после чего подписывается протокол участковой комиссии об итогах голосования.

Копии протоколов могут изготавливаться с помощью КОИБ.

По требованию члена участковой комиссии, наблюдателя, иных лиц, указанных в пункте 3 статьи 30 Федерального закона "Об основных гарантиях избирательных прав и права на участие в референдуме граждан Российской Федерации", участковая комиссия немедленно после подписания протокола об итогах голосования обязана выдать указанным лицам или предоставить им возможность изготовить копию протокола об итогах голосования, а также заверить ее. Участковая комиссия отмечает факт выдачи копии в соответствующем реестре. Лицо, получившее копию, расписывается в указанном реестре. Лицо, заверяющее копию протокола об итогах голосования, несет ответственность за ее полноту и достоверность содержащихся в ней данных.

Первый экземпляр протокола участковой комиссии об итогах голосования после подписания его всеми присутствующими членами участковой комиссии с правом решающего голоса и выдачи его заверенных копий лицам, имеющим право на получение этих копий, либо заверения этих копий незамедлительно направляется в вышестоящую комиссию и возврату в участковую комиссию не подлежит. К первому экземпляру протокола об итогах голосования приобщаются особые мнения членов участковой комиссии с правом решающего голоса, а также поступившие в указанную комиссию в день голосования и до окончания подсчета голосов избирателей, участников референдума жалобы (заявления) на нарушения закона, на основании которого проводятся выборы, референдум, принятые по указанным жалобам (заявлениям) решения участковой комиссии и составленные участковой комиссией акты. Первый экземпляр протокола об итогах голосования с приложенными к нему документами доставляется в вышестоящую комиссию председателем или секретарем участковой комиссии либо иным членом участковой комиссии с правом решающего голоса по поручению председателя участковой комиссии. При указанной передаче протокола участковой комиссии вправе присутствовать другие члены участковой комиссии, а также наблюдатели, направленные в данную участковую комиссию.

После подписания протокола об итогах голосования и выдачи его заверенных копий лицам, имеющим право на получение этих копий, либо заверения этих копий оператор по указанию председателя участковой комиссии подключает КОИБ к телефонной линии связи (подсоединяет кабель модема к телефонной розетке) и отправляет протокол об итогах голосования на избирательном участке, участке референдума в вышестоящую комиссию по коммутируемым линиям связи (делается не более 10 попыток передачи в течение 20 мин.).

В случае невозможности передачи протокола по коммутируемым линиям связи операторы КОИБ докладывают об этом по телефонам "горячей линии", извлекают обе ключевые дискеты из дисководов сканеров и передают их председателю участковой комиссии.

После передачи всех протоколов по коммутируемым линиям связи в вышестоящую комиссию и получения разрешения председателя участковой комиссии операторы завершают цикл работы на КОИБ и передают ему обе ключевые дискеты для передачи в вышестоящую комиссию вместе с первым экземпляром протокола.

В случае одновременного проведения выборов и (или) референдумов разных уровней действия по подготовке протоколов об итогах голосования на соответствующих выборах и (или) референдумах проводятся аналогичным образом.

После подписания всех протоколов об итогах голосования участковая комиссия извлекает бюллетени из накопителей бюллетеней КОИБ и упаковывает их в соответствии с пунктом 23 статьи 68 Федерального закона "Об основных гарантиях избирательных прав и права на участие в референдуме граждан Российской Федерации".

8. Контрольный (ручной) подсчет голосов

Законом, а в случае его отсутствия решением Центральной избирательной комиссии Российской Федерации может быть предусмотрено, что в пределах территории, на которой действует одна территориальная комиссия, не менее чем на 5 процентах определяемых жребием избирательных участков, участков референдума (но не менее чем на трех избирательных участках, участках референдума), где использовались технические средства подсчета голосов, проводится контрольный подсчет голосов избирателей, участников референдума непосредственно членами участковых комиссий с правом решающего голоса (ручной подсчет голосов). При этом жеребьевка проводится вышестоящей комиссией в течение получаса после окончания времени голосования, а результаты жеребьевки доводятся до сведения каждой участковой комиссии незамедлительно. При проведении совмещенных выборов порядок проведения контрольного подсчета голосов определяется Центральной избирательной комиссией Российской Федерации либо соответствующей избирательной комиссией субъекта Российской Федерации в зависимости от уровня проводимых выборов, референдума.

Контрольный (ручной) подсчет голосов избирателей производится непосредственно членами участковых комиссий с правом решающего голоса.

О возможности проведения контрольного (ручного) подсчета голосов должны быть оповещены все лица, присутствующие при установлении итогов голосования на избирательном участке, участке референдума.

Если по итогам жеребьевки участковая комиссия не попадает в число комиссий, проводящих контрольный (ручной) подсчет, то она обеспечивает сохранность избирательных бюллетеней и всей избирательной документации (бюллетеней для голосования на референдуме и всей документации референдума). При этом члены участковой комиссии после оповещения присутствующих о возможности проведения по решению вышестоящей комиссии ручного подсчета голосов дожидаются соответствующего телефонного сообщения.

Если участковая комиссия обязана произвести контрольный (ручной) подсчет по итогам жеребьевки либо в соответствии с решением вышестоящей комиссии о проведении ручного подсчета голосов на всех избирательных участках, участках референдума, она проводит ручной подсчет голосов в установленном законом порядке.

По итогам контрольного (ручного) подсчета составляется акт о совпадении данных, полученных в ходе ручного подсчета голосов, с первоначальными данными (приложение N 8 к настоящей Инструкции) либо составляется протокол об итогах голосования с отметкой "Повторный" (в случае разницы более чем в один процент, но не менее трех единиц между данными ручного подсчета голосов и данными, полученными с помощью КОИБ, хотя бы по одной из определенных законом строк протокола участковой комиссии об итогах голосования). Указанный акт вместе с протоколом участковой комиссии об итогах голосования направляется в вышестоящую комиссию. Председатель участковой комиссии избирательного участка, участка референдума, определенного жребием для проведения контрольного (ручного) подсчета голосов, непосредственно после установления результатов контрольного (ручного) подсчета голосов информирует о полученных результатах вышестоящую комиссию.

9. Демонтаж и возврат КОИБ

После завершения всех работ операторы КОИБ демонтируют КОИБ, развернутый на избирательном участке, участке референдума, и упаковывают в упаковочную тару в соответствии с Инструкцией по демонтажу КОИБ.

Возврат КОИБ с избирательных участков, участков референдума после окончания выборов, референдума осуществляется по графику, утвержденному вышестоящей комиссией.

10. Размещение протоколов участковых комиссий об итогах голосования вышестоящей комиссией в базу данных ГАС "Выборы"

Протоколы участковых комиссий об итогах голосования, переданные по коммутируемым линиям связи в вышестоящую комиссию, помещаются системным администратором в базу данных ГАС "Выборы".

Председатель, секретарь или иной член участковой комиссии с правом решающего голоса, доставивший протокол участковой комиссии об итогах голосования в вышестоящую комиссию, после занесения данных протокола в увеличенную форму сводной таблицы передает первый экземпляр протокола с приложенными к нему документами члену вышестоящей комиссии с правом решающего голоса. Если протокол участковой комиссии об итогах голосования составлен в соответствии с требованиями закона, предъявляемыми к составлению протокола, член вышестоящей комиссии вносит данные этого протокола в сводную таблицу вышестоящей комиссии. Председатель, секретарь или иной член нижестоящей комиссии с правом решающего голоса, передавший члену вышестоящей комиссии протокол об итогах голосования, расписывается в увеличенной форме сводной таблицы под данными протокола участковой комиссии об итогах голосования.

После этого системный администратор КСА ГАС "Выборы" в присутствии председателя, секретаря или иного члена участковой комиссии с правом решающего голоса и члена группы контроля из числа членов территориальной избирательной комиссии с правом решающего голоса распечатывает данные протокола, полученные по коммутируемым линиям связи. Эта распечатка сверяется с первым экземпляром протокола участковой комиссии и, если они соответствуют друг другу, подписывается системным администратором и членом группы контроля с указанием даты и времени ее подписания.

Компьютерная распечатка передается под расписку председателю, секретарю или иному члену участковой комиссии с правом решающего голоса и приобщается ко второму экземпляру протокола.

Если компьютерная распечатка не соответствует первому экземпляру протокола, выясняются причины несоответствия данных протокола, находящихся в базе данных ГАС "Выборы", первому экземпляру протокола участковой комиссии и вышестоящая комиссия, организующая ввод данных протоколов участковых комиссий в базу данных ГАС "Выборы", принимает соответствующее решение о корректировке протокола данной участковой комиссии, ранее размещенного в базе данных ГАС "Выборы", в соответствии с первым экземпляром протокола участковой комиссии.

В том случае, если протокол участковой комиссии об итогах голосования не передавался по коммутируемым линиям связи в вышестоящую комиссию, системный администратор в порядке, определенном соответствующей инструкцией, вводит данные с ключевой дискеты либо из протокола участковой комиссии в ГАС "Выборы".

Факт соответствия данных из протокола участковой комиссии, размещенных в базе данных ГАС "Выборы", данным первого экземпляра протокола и передачи компьютерной распечатки председателю, секретарю или иному члену участковой комиссии с правом решающего голоса фиксируется в акте (приложение N 9 к настоящей Инструкции).

Приложение N 1
к Инструкции о порядке
использования технических
средств подсчета голосов -
программно-технических комплексов
обработки бюллетеней (КОИБ)
при голосовании на выборах,
референдуме в субъекте
Российской Федерации

ОПИСАНИЕ И ОБРАЗЕЦ ПЕЧАТИ УЧАСТКОВОЙ КОМИССИИ ДЛЯ ЗАВЕРЕНИЯ БЮЛЛЕТЕНЕЙ, ОБРАБАТЫВАЕМЫХ С ИСПОЛЬЗОВАНИЕМ КОИБ

Печать участковой комиссии для заверения бюллетеней, обрабатываемых с использованием КОИБ при голосовании на выборах, референдуме, имеет форму прямоугольника размером 25 x 45 мм, разделенного на две части.

Оттиск печати должен быть черного цвета, четким, несмазанным.

В верхней части оттиска печати располагается текст "Российская Федерация", наименование субъекта Российской Федерации, "Участковая избирательная комиссия" ("Комиссия референдума"), "Избирательный участок N" ("Участок референдума N").

В нижней части оттиска печати располагается номер избирательного участка, участка референдума.

Толщина линий оттиска печати и цифр номера должна быть одинаковой - 0,75 + 0,25 мм.

Расстояние между цифрами номера должно быть не менее 1,5 мм.

Цифры номера размером 3 x 8 мм выполняются почтовым кодом и дополняются нулями слева до 4 разрядов.

Российская Федерация
 
Энская область
 
Участковая
избирательная
комиссия
 
Избирательный
участок
N
0123

Печать изготавливается по прилагаемому чертежу в соответствии с технической документацией по использованию комплексов обработки избирательных бюллетеней.

                                  ^          
                                                 
            Российская Федерация                
                                                 
            Энская область                
                                                 
            Участковая
избирательная
комиссия
               
                                                 
            Избирательный
участок
N
               
                                                 
      v                                        
                                                 
      ^                                        
    3                                            
  45 8                                        
    3                                        
      v                                        
                                    v          
      ^     > 3   3   3   3 <                  
                                             
                  +0,5   +0,5   +0,5                      
                1,5   1,5   1,5                        
                                                 
                                                 
                                                 
                <           > <               T 0,5  
                                         
                                                 
                                                 
                                                 
            < 25 > >              
                                           
                                                 

Печать участковой избирательной комиссии должна соответствовать данному чертежу и удовлетворять следующим требованиям:

- иметь форму прямоугольника размером 25 x 45 мм;

- толщина линий печати и цифр должна быть одинаковой - 0,75 + 0,25 мм;

- расстояние между цифрами номера должно быть не менее 1,5 мм;

- цифры должны выполняться почтовым кодом с дополнением нулями слева до 4 разрядов (на месте прямоугольников на чертеже);

- оттиск должен быть черного цвета, четким, несмазанным.

Приложение N 2
к Инструкции о порядке
использования технических
средств подсчета голосов -
программно-технических комплексов
обработки бюллетеней (КОИБ)
при голосовании на выборах,
референдуме в субъекте
Российской Федерации

УЧАСТКОВАЯ ИЗБИРАТЕЛЬНАЯ КОМИССИЯ (КОМИССИЯ РЕФЕРЕНДУМА) ИЗБИРАТЕЛЬНОГО УЧАСТКА (УЧАСТКА РЕФЕРЕНДУМА)
N ___
АКТ
выдачи тренировочных и тестовых бюллетеней

Настоящий акт составлен в том, что в соответствии с Инструкцией о порядке использования КОИБ при голосовании на выборах, референдуме на избирательном участке (участке референдума) N __________ для проверки работоспособности КОИБ были выданы бюллетени в количестве

(   ) штук.
цифрами   прописью    

Указанные бюллетени подлежат возврату председателю участковой комиссии после проведения тестирования и тренировки.

       
Выдал:        
         
Председатель
участковой избирательной комиссии
(комиссии референдума)
       
       
  подпись   инициалы, фамилия
         
Получил        
         
Член участковой
избирательной комиссии
(комиссии референдума)
       
       
  подпись   инициалы, фамилия

Возвращено

(   ) штук.
  цифрами   прописью    
Председатель
участковой избирательной комиссии
(комиссии референдума)
       
       
  подпись   инициалы, фамилия

Приложение N 3
к Инструкции о порядке
использования технических
средств подсчета голосов -
программно-технических комплексов
обработки бюллетеней (КОИБ)
при голосовании на выборах,
референдуме в субъекте
Российской Федерации

УЧАСТКОВАЯ ИЗБИРАТЕЛЬНАЯ КОМИССИЯ (КОМИССИЯ РЕФЕРЕНДУМА) ИЗБИРАТЕЛЬНОГО УЧАСТКА (УЧАСТКА РЕФЕРЕНДУМА)
N ___
АКТ
об использовании тренировочных и тестовых бюллетеней

Настоящий акт составлен в том, что в соответствии с Инструкцией о порядке использования КОИБ при голосовании на выборах, референдуме на избирательном участке (участке референдума) N __________ для проверки работоспособности КОИБ были использованы тестовые и тренировочные бюллетени в количестве

(   ) штук.
цифрами   прописью    

Указанные бюллетени подлежат погашению наряду с неиспользованными бюллетенями с соблюдением требований, установленных законом.

Председатель
участковой избирательной комиссии
(комиссии референдума)
       
       
  подпись   инициалы, фамилия
         
Заместитель председателя
участковой избирательной комиссии
(комиссии референдума)
       
       
  подпись   инициалы, фамилия
         
Секретарь
участковой избирательной комиссии
(комиссии референдума)
       
       
  подпись   инициалы, фамилия
         
Член участковой
избирательной комиссии
(комиссии референдума)
       
       
  подпись   инициалы, фамилия
         
Член участковой
избирательной комиссии
(комиссии референдума)
       
       
  подпись   инициалы, фамилия

Приложение N 4
к Инструкции о порядке
использования технических
средств подсчета голосов -
программно-технических комплексов
обработки бюллетеней (КОИБ)
при голосовании на выборах,
референдуме в субъекте
Российской Федерации

ТРЕБОВАНИЯ К ИЗГОТОВЛЕНИЮ БЮЛЛЕТЕНЕЙ ДЛЯ ГОЛОСОВАНИЯ НА ВЫБОРАХ, РЕФЕРЕНДУМЕ С ИСПОЛЬЗОВАНИЕМ КОИБ

Бюллетени для голосования на выборах, референдуме с использованием КОИБ печатаются на офсетной бумаге белого цвета плотностью 65 - 80 г/м2.

Размер бюллетеня для голосования на выборах, референдуме с использованием КОИБ 210 x 297 мм (формат А4). Допускается изготовление бюллетеней для голосования с использованием КОИБ на листе размером 297 x 420 мм (формат A3) и размером 148 x 210 мм (формат А5).

Текст бюллетеня печатается в одну краску черного цвета и размещается только на одной стороне бюллетеня. Защитная сетка и микрошрифт (в случае его использования) наносится типографским способом только на другой стороне бюллетеня.

В верхней части бюллетеня (над словом "Бюллетень") и в нижней части бюллетеня печатается идентификатор бюллетеня (маркер), определяющий уровень выборов, референдума.

Бюллетени для голосования на выборах с использованием КОИБ изготавливаются типографским способом в соответствии с формой, представленной на рисунке 1, по чертежам, представленным на рисунках 2, 3, 4.

При изготовлении тиража бюллетеней запрещается отступать от формы и размеров бюллетеня, указанных в соответствующем чертеже.

При изготовлении тиража бюллетеней недопустимы перекосы при их обрезке, бледный оттиск маркеров и базовых линий или их части, разрывы или белые вкрапления в базовых линиях и маркерах, следы типографской краски или иные темные вкрапления в зоне квадратов для отметок избирателей, участников референдума.

Рисунок 1

XXXXXXXXXXXXXXXXXXXXXXXXXXX                              
  (Подписи двух членов участковой избирательной комиссии с правом решающего голоса и печать участковой избирательной комиссии)
                             
ИЗБИРАТЕЛЬНЫЙ БЮЛЛЕТЕНЬ
                             
наименование выборов
дата выборов
наименование округа
                             
                             
РАЗЪЯСНЕНИЕ ПОРЯДКА ЗАПОЛНЕНИЯ ИЗБИРАТЕЛЬНОГО БЮЛЛЕТЕНЯ
                             
текст разъяснений в соответствии с требованиями федерального закона, закона субъекта Российской Федерации
                             
ФАМИЛИЯ, имя, отчество каждого зарегистрированного кандидата Сведения о кандидате в соответствии с требованиями федерального закона, закона субъекта Российской Федерации      
     
(фамилии располагаются в алфавитном порядке)      
                                       
        либо                            
                                       
Символ избирательного объединения, избирательного блока Краткое наименование избирательного объединения, избирательного блока, сведения о кандидатах из списка и (или) его соответствующей региональной части в соответствии с требованиями федерального закона, закона субъекта Российской Федерации      
                                       
                                       
                                       
                                       
                                       
                                       
ПРОТИВ ВСЕХ КАНДИДАТОВ      
(ПРОТИВ ВСЕХ СПИСКОВ КАНДИДАТОВ)      
     
                                       
                              XXXXXXXX      

Рисунок 2

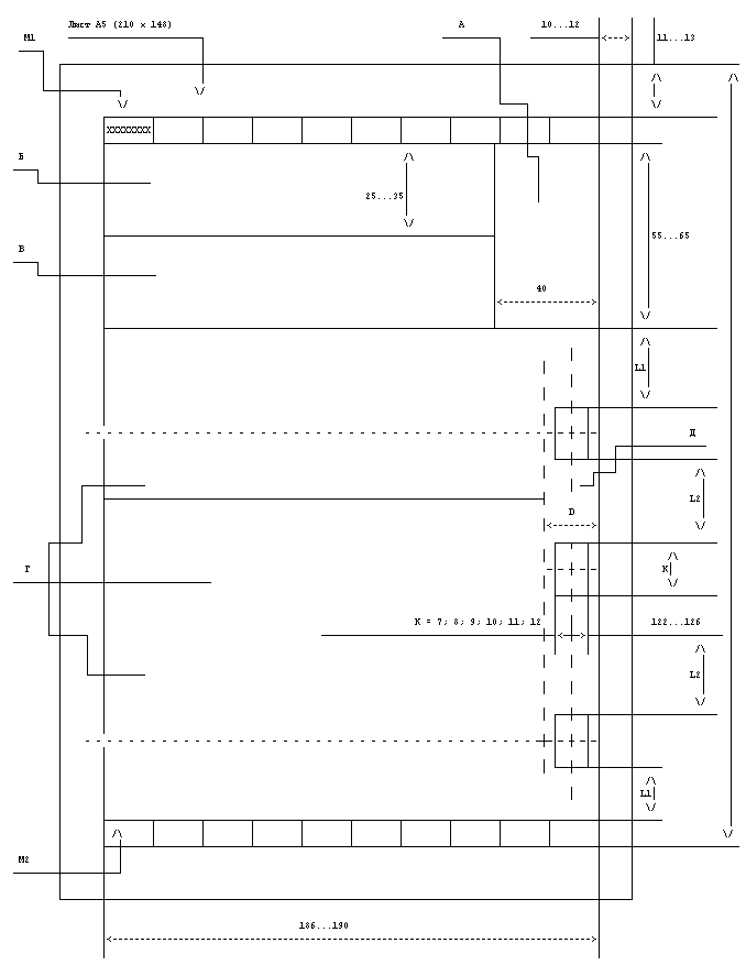
  1. Поля избирательного бюллетеня:
  А - поле для печати (УИК, ТИК, ОИК, МИК)
  В - разъяснение заполнения бюллетеня  
  Г - текстовая область для ФИО кандидатов (наименований избирательных объединений) и их описаний
  Д - область для квадратов  
  М1 - верхний маркер бюллетеня  
  М2 - нижний маркер бюллетеня  
    2. Избирательный бюллетень выполняется типографским способом на писчей бумаге марки ГОСТ 18510-87 массой 1 м2 - 65 - 80 г
    3. Толщина линий рамок, линий квадратов, толщина линий маркера (0,75 +/- 0,1) мм
    4. Толщина линий между текстовыми областями для описания кандидатов 0,2 +/- 0,1 мм
    5. Допустимые значения переменных величин  
    - Ширина колонки для квадратов "Д" должна быть как минимум вдвое больше длины стороны квадрата. Т.е. должно выполняться соотношение D >= 2К.
    6. Неуказанные предельные отклонения +/- 0,5 мм.  
Перв. Примен.   7. Параметры маркеров:  
  - На верхнем маркере прямоугольник ориентации должен быть сплошным.
  - Маркеры определяют номер типа бюллетеня. Сплошным должны быть оба прямоугольника на каждом из маркеров, с номерами, соответствующими номеру типа бюллетеня
     
Справ. N  
 
 
   
   
   
Подпись и дата  
 
 
 
   
Инв. N дубл.  
 
 
 
Взамен инв. N  
 
 
 
 
 
   
   
   
   
Подпись и дата  
 
 
   
   
   
N подл.  
 
 

Рисунок 3

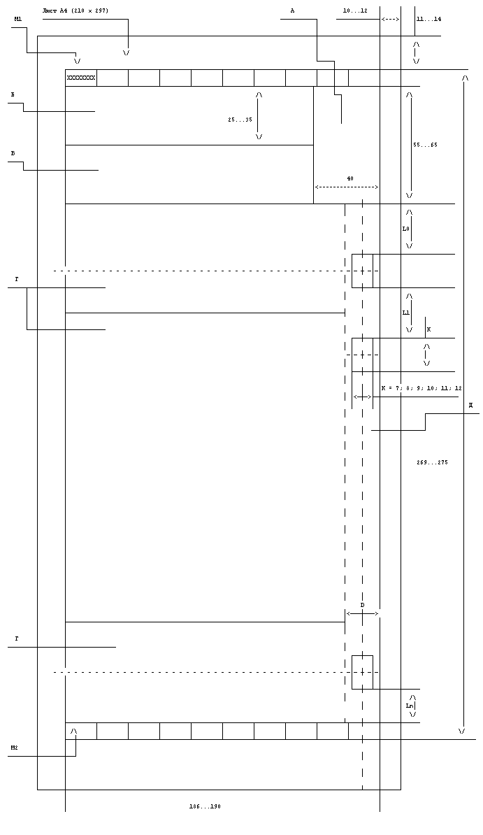
  1. Поля избирательного бюллетеня:
    А - поле для печати (УИК, ТИК, ОИК, МИК)
    Б - заголовок бюллетеня
    В - разъяснение заполнения бюллетеня
    Г - текстовая область для ФИО кандидатов (наименований избирательных объединений) и их описаний
    Д - область для квадратов
    М1 - верхний маркер бюллетеня
    М2 - нижний маркер бюллетеня
    2. Избирательный бюллетень выполняется типографским способом на писчей бумаге марки ГОСТ 18510-87 массой 1 м2 - 65 - 80 г
    3. Толщина линий рамок, линий квадратов, толщина линий маркера (0,75 +/- 0,1) мм
    4. Толщина линий между текстовыми областями для описания кандидатов 0,2 +/- 0,1 мм
    5. Допустимые значения переменных величин
Перв. Примен.   - Расстояния между квадратами L1, L2, ..., Ln-2, Ln-1 >= 5 мм (n - число квадратов). Расстояние между верхним (нижним) квадратом и верхней (нижней) линией, ограничивающей область "Г", L0 (L1) >= 3 мм.
  - Размеры L0, L1, ..., Ln выбираются исходя из объема текста, который необходимо поместить в поля "Г"
  - Размер стороны квадратов для отметок К выбирается исходя из количества кандидатов (избирательных объединений), объема текстовой информации, которые необходимо разместить на бюллетене.
Справ. N   - Длина стороны квадрата может быть от 7 до 12 мм с шагом 1 мм. Все квадраты должны быть одинакового размера и находиться посередине соответствующей области "Г" (по вертикали) и посередине области "Д" (по горизонтали).
  - Ширина колонки для квадратов "Д" должна быть как минимум вдвое больше длины стороны квадрата. Т.е. должно выполняться соотношение D >= 2К
    6. Неуказанные предельные отклонения +/- 0,5 мм
    7. Параметры маркеров:
    - На верхнем маркере прямоугольник ориентации должен быть сплошным.
    - Маркеры определяют номер типа бюллетеня. Сплошными должны быть оба прямоугольника на каждом из маркеров, с номерами, соответствующими номеру типа бюллетеня
       
   
   
Подпись и дата  
 
 
 
Инв. N дубл.  
 
 
 
Инв. N дубл.  
 
 
 
 
   
   
   
   
   
   
   
   
Подпись и дата  
 
 
 
 
   
   
   
   
   
N подл.  
 
 
 
 
 

Рисунок 4

  1. Поля избирательного бюллетеня:
    А - поле для печати (УИК, ТИК, ОИК, МИК)
    Б - заголовок бюллетеня
    В - разъяснение заполнения бюллетеня
    Г - текстовая область для ФИО кандидатов (наименований избирательных объединений) и их описаний
    Д - область для квадратов
    М1 - верхний маркер бюллетеня
    М2 - нижний маркер бюллетеня
    2. Избирательный бюллетень выполняется типографским способом на писчей бумаге марки ГОСТ 18510-87 массой 1 м2 - 65 - 80 г
    3. Толщина линий рамок, линий квадратов, толщина линий маркера (0,75 +/- 0,1) мм
    4. Толщина линий между текстовыми областями для описания кандидатов 0,2 +/- 0,1 мм
    5. Допустимые значения переменных величин
    - Расстояния между квадратами L1, L2, ..., Ln-2, Ln-1 >= 5 мм (n - число квадратов). Расстояние между верхним (нижним) квадратом и верхней (нижней) линией, ограничивающей область "Г", L0 (L1) >= 3 мм.
    - Размеры L0, L1, ..., Ln выбираются исходя из объема текста, который необходимо поместить в поля "Г"
Перв. Примен.   - Размер стороны квадратов для отметок К выбирается исходя из количества кандидатов (избирательных объединений), объема текстовой информации, которые необходимо разместить на бюллетене.
  - Длина стороны квадрата может быть от 7 до 12 мм с шагом 1 мм. Все квадраты должны быть одинакового размера и находиться посередине соответствующей области "Г" (по вертикали) и посередине области "Д" (по горизонтали).
  - Ширина колонки для квадратов "Д" должна быть как минимум вдвое больше длины стороны квадрата. Т.е. должно выполняться соотношение D >= 2К
  6. Неуказанные предельные отклонения +/- 0,5 мм
Справ. N   7. Параметры маркеров:
  - На верхнем маркере прямоугольник ориентации должен быть сплошным.
  - Маркеры определяют номер типа бюллетеня. Сплошными должны быть оба прямоугольника на каждом из маркеров, с номерами, соответствующими номеру типа бюллетеня
       
   
   
   
Подпись и дата  
 
 
 
Инв. N дубл.  
 
 
   
Взамен инв. N  
 
 
 
Подпись и дата  
 
 
 
 
 
N подл.  
 
 
 
 
 
 
   
   
   
   
   
   

Приложение N 5
к Инструкции о порядке
использования технических
средств подсчета голосов -
программно-технических комплексов
обработки бюллетеней (КОИБ)
при голосовании на выборах,
референдуме в субъекте
Российской Федерации

ПОРЯДОК РАБОТЫ ОПЕРАТОРА КОИБ НАКАНУНЕ ДНЯ ГОЛОСОВАНИЯ

1. В 10.00 операторы КОИБ должны начать развертывание комплекса в помещении для голосования, руководствуясь Инструкцией по монтажу КОИБ.

2. После монтажа и включения комплекса позвонить по телефонам "горячей линии" и сообщить номер избирательного участка, участка референдума и степень готовности КОИБ.

3. Получить у председателя участковой комиссии комплект ключевых дискет КОИБ и комплект тестовых и тренировочных бюллетеней для работы накануне дня голосования.

4. Проверить работоспособность технических средств, а именно:

- получить (по очереди) исходные данные с каждой ключевой дискеты и по модему;

- провести тестирование комплекса с помощью комплектов тестовых бюллетеней;

- провести тренировочное голосование с помощью комплектов тренировочных бюллетеней;

- ввести данные протокола участковой комиссии, которые не могут быть подсчитаны автоматически;

- распечатать итоговый протокол участковой комиссии, сравнить его с результатами ручного подсчета бюллетеней и проверить правильность маркировки недействительных бюллетеней;

- передать результаты голосования в тренировочном режиме по модему в вышестоящую комиссию (делается не более 10 попыток передачи в течение 20 минут);

- завершить цикл работы с комплексом и выключить все сканеры комплекса после получения подтверждения из вышестоящей комиссии.

Проверка работоспособности должна быть завершена не позднее 13.30.

По окончании проверки оператор должен доложить о результатах проверки по телефонам "горячей линии".

5. В 15.50 все технические средства должны быть в исходном состоянии для начала второго тренировочного цикла выборов, референдума.

6. В 16.00 проводится второй тренировочный цикл выборов, референдума. Второй тренировочный цикл выборов, референдума должен быть завершен не позднее 17.30. По окончании цикла оператор должен доложить о результатах тренировочных выборов, референдума по телефонам "горячей линии".

7. В случае успешного завершения второго тренировочного цикла и получения от технического центра подтверждения об успешной передаче результатов оператор выключает технические средства и покидает помещение для голосования.

8. При появлении неисправностей в работе комплекса оператор вызывает группу технической поддержки для устранения неисправностей и покидает помещение для голосования после устранения неисправностей и проведения успешного тренировочного цикла голосования.

После завершения работ накануне дня голосования операторам следует:

- сдать председателю участковой комиссии для последующего погашения тренировочные и тестовые бюллетени;

- сдать председателю участковой комиссии на ответственное хранение до начала работ по подготовке КОИБ в день голосования комплект ключевых дискет.

До выключения технические средства должны быть переведены в исходное состояние для проведения выборов, референдума, то есть необходимо полностью завершить начатые выборы, референдум, чтобы в день голосования не восстанавливать систему в первоначальное состояние.

Примечание. Время начала вышеуказанных действий может быть уточнено организующей избирательной комиссией, комиссией референдума, исходя из местных условий.

Приложение N 6
к Инструкции о порядке
использования технических
средств подсчета голосов -
программно-технических комплексов
обработки бюллетеней (КОИБ)
при голосовании на выборах,
референдуме в субъекте
Российской Федерации

ПОРЯДОК РАБОТЫ ОПЕРАТОРА КОИБ В ДЕНЬ ГОЛОСОВАНИЯ

1. Не позднее чем за час до начала времени голосования операторы КОИБ должны прибыть в помещение для голосования и приступить к работе. Оператор должен выполнить следующие действия:

- получить у председателя участковой комиссии комплект ключевых дискет КОИБ и комплект тестовых бюллетеней для работы в день голосования;

- включить технические средства;

- ввести номер избирательного участка, участка референдума;

- проверить текущую дату и время;

- ввести номер телефона модема вышестоящей комиссии;

- получить исходные данные с помощью модема (если после нескольких попыток получить данные не удается, следует вставить ключевую дискету в дисковод сканера и получить данные с ключевой дискеты, сообщив об этом по телефонам "горячей линии");

- отсоединить кабель модема от телефонной розетки;

- уточнить у председателя участковой комиссии информацию о выбывших кандидатах, в случае необходимости выполнить операцию "Снять позицию с голосования";

- распечатать исходные данные и получить у председателя участковой комиссии подпись на распечатке исходных данных;

- выполнить тестирование КОИБ с помощью комплекта тестовых бюллетеней для работы в день голосования;

- распечатать протокол тестирования и вместе с распечаткой исходных данных вложить в конверт для дальнейшей передачи в вышестоящую комиссию;

- извлечь тестовые бюллетени из накопителей всех сканеров и сдать их вместе с неиспользованными для последующего погашения председателю участковой комиссии.

2. В 8.00 председатель участковой комиссии объявляет об открытии помещения для голосования. Оператор должен выполнить следующие действия:

- в случае проведения досрочного голосования на выборах в органы местного самоуправления, на местном референдуме перевести комплекс в режим голосования "Досрочный";

- по указанию председателя участковой комиссии перевести комплекс в режим голосования "Стационарный";

- убрать мини-клавиатуру на главном сканере комплекса под верхнюю панель;

- после осмотра наблюдателями пустых отсеков накопителей установить сканеры на накопители и опечатать сканеры и накопители;

- предъявить наблюдателям отображение на жидкокристаллических индикаторах сканеров КОИБ "Принято: 0".

3. Операторы консультируют избирателей, участников референдума по вопросам ввода бюллетеней в сканеры комплекса.

В течение дня голосования во время, определенное вышестоящей комиссией, операторы снимают показания со счетчиков всех сканеров комплекса, суммируют их, делят на количество типов используемых при голосовании бюллетеней и сообщают полученный результат председателю участковой комиссии, который передает эти данные в вышестоящую комиссию.

В случае возникновения нештатных ситуаций в работе КОИБ операторы должны проконсультироваться у специалистов группы технической поддержки по телефонам "горячей линии".

4. Если в течение дня выборов, референдума на любом из сканеров комплекса использовался отсек для ручного голосования, то после завершения работы со списком избирателей, участников референдума и после проверки участковой комиссией неповрежденности печатей (пломб) на отсеке для ручного голосования бюллетени извлекаются из него и вводятся в данный сканер в стационарном режиме голосования таким образом, чтобы не нарушалась тайна голосования.

5. После завершения ввода бюллетеней из отсека для ручного голосования и выполнения членами участковой комиссии необходимых действий согласно закону оператор переводит комплекс в режим голосования "Досрочный" (при проведении досрочного голосования на выборах в федеральные органы государственной власти, органы государственной власти субъектов Российской Федерации, на референдуме Российской Федерации, референдуме субъекта Российской Федерации). В сканер вводятся бюллетени (извлеченные из переносного ящика для голосования), оставленные досрочно проголосовавшими избирателями. Затем по указанию председателя участковой комиссии комплекс переводится в режим голосования "Переносной" (на жидкокристаллических индикаторах значения счетчиков не изменяются, а вместо слова "Принято: " - отображается "Переносной") и в сканер вводятся бюллетени избирателей, участников референдума, проголосовавших вне помещения для голосования.

6. После завершения ввода всех бюллетеней из переносных ящиков по указанию председателя участковой комиссии оператор переводит комплекс в режим подведения итогов выборов, референдума.

7. Оператор получает у председателя участковой комиссии данные протокола участковой комиссии, которые не могут быть подсчитаны автоматически (дополнительные сведения), и вводит их в КОИБ согласно запросам на жидкокристаллическом индикаторе главного сканера.

8. Комплекс производит логический контроль строк протокола. В случае сообщения о невыполнении контрольных соотношений оператору следует уточнить у председателя участковой комиссии дополнительные сведения и повторно ввести их в КОИБ.

9. После формирования протокола участковой комиссии об итогах голосования с выполненными контрольными соотношениями оператор распечатывает протокол в двух экземплярах и передает полученные распечатки председателю участковой комиссии. После подписания протокола об итогах голосования оператор подключает комплекс к телефонной линии связи (подсоединяет кабель модема к телефонной розетке), проверяет наличие ключевых дискет в дисководах сканеров, подтверждает подписание протокола участковой комиссии об итогах голосования на главном сканере КОИБ и отправляет протокол в вышестоящую комиссию по модему. В случае невозможности передачи протокола оператор докладывает об этом по телефонам "горячей линии", извлекает обе ключевые дискеты из дисководов сканеров и передает их председателю участковой комиссии.

10. После отправки по модему всех протоколов в вышестоящую комиссию оператор по указанию председателя участковой комиссии распечатывает необходимое количество копий протоколов для их выдачи наблюдателям, которые передает вместе с обеими ключевыми дискетами председателю участковой комиссии.

11. После завершения всех работ оператор (строго по указанию председателя участковой комиссии) отключает комплекс от сети электропитания, демонтирует комплекс и упаковывает его в упаковочную тару в соответствии с Инструкцией по демонтажу КОИБ.

Приложение N 7
к Инструкции о порядке
использования технических
средств подсчета голосов -
программно-технических комплексов
обработки бюллетеней (КОИБ)
при голосовании на выборах,
референдуме в субъекте
Российской Федерации

ТРЕБОВАНИЯ К ФОРМЕ ПРОТОКОЛА УЧАСТКОВОЙ ИЗБИРАТЕЛЬНОЙ КОМИССИИ (КОМИССИИ РЕФЕРЕНДУМА) ОБ ИТОГАХ ГОЛОСОВАНИЯ, ВЫДАВАЕМОГО НА ПЕЧАТЬ КОИБ

Протокол участковой избирательной комиссии, комиссии референдума (далее - участковая комиссия) об итогах голосования, выдаваемый на печать КОИБ, печатается на листах формата А4. Каждый лист протокола должен быть пронумерован, подписан всеми присутствующими членами участковой комиссии с правом решающего голоса, заверен печатью участковой комиссии и содержать дату и время (часы, минуты) подписания протокола (образец протокола, выдаваемого на печать, на двух листах прилагается).

Протокол участковой комиссии составляется в двух экземплярах. Время подписания протокола, указанное на каждом листе этих экземпляров, должно быть одинаковым.

ОБРАЗЕЦ
ПРОТОКОЛА УЧАСТКОВОЙ ИЗБИРАТЕЛЬНОЙ КОМИССИИ ОБ ИТОГАХ ГОЛОСОВАНИЯ, ВЫДАВАЕМОГО НА ПЕЧАТЬ КОМПЛЕКСОМ ОБРАБОТКИ ИЗБИРАТЕЛЬНЫХ БЮЛЛЕТЕНЕЙ

Экземпляр N __

Дополнительные выборы депутата Государственной Думы Федерального Собрания Российской Федерации четвертого созыва по Преображенскому одномандатному избирательному округу N 199, город Москва
5 декабря 2004 года
 
ПРОТОКОЛ N 1
участковой избирательной комиссии об итогах голосования Избирательный участок N <номер участка>
1 Число избирателей, включенных в список избирателей на момент окончания голосования и обладающих активным избирательным правом в одномандатном избирательном округе цифрами прописью
2 Число избирательных бюллетеней, полученных участковой избирательной комиссией цифрами прописью
3 Число избирательных бюллетеней, выданных избирателям, проголосовавшим досрочно цифрами прописью
4 Число избирательных бюллетеней, выданных участковой избирательной комиссией избирателям в помещении для голосования в день голосования цифрами прописью
5 Число избирательных бюллетеней, выданных избирателям, проголосовавшим вне помещения для голосования в день голосования цифрами прописью
6 Число погашенных избирательных бюллетеней цифрами прописью
7 Число избирательных бюллетеней, содержащихся в переносных ящиках для голосования цифрами прописью
8 Число избирательных бюллетеней, содержащихся в стационарных ящиках для голосования цифрами прописью
9 Число недействительных избирательных бюллетеней цифрами прописью
10 Число действительных избирательных бюллетеней цифрами прописью
Председатель участковой избирательной комиссии        
    (фамилия, инициалы)   (подпись либо причины отсутствия, отметка об особом мнении)
Заместитель председателя комиссии        
         
Секретарь комиссии        
         
Члены комиссии:        
         
         
         
       
         
         
         
         
         
         
         
         
МП Протокол подписан "__" _______ 2004 года в ___ часов ___ минут

Лист 1

11 Число открепительных удостоверений, полученных участковой избирательной комиссией цифрами прописью
12 Число открепительных удостоверений, выданных участковой избирательной комиссией избирателям на избирательном участке до дня голосования цифрами прописью
13 Число избирателей, проголосовавших по открепительным удостоверениям на избирательном участке цифрами прописью
14 Число погашенных на избирательном участке открепительных удостоверений цифрами прописью
15 Число открепительных удостоверений, выданных избирателям территориальной избирательной комиссией цифрами прописью
16 Число утраченных избирательных бюллетеней цифрами прописью
17 Число не учтенных при получении избирательных бюллетеней цифрами прописью
<N строки> ФАМИЛИЯ ИМЯ ОТЧЕСТВО <Количество голосов> (цифрами/прописью)
<N строки> ФАМИЛИЯ ИМЯ ОТЧЕСТВО <Количество голосов> (цифрами/прописью)
<N строки> ФАМИЛИЯ ИМЯ ОТЧЕСТВО <Количество голосов> (цифрами/прописью)
<N строки> ФАМИЛИЯ ИМЯ ОТЧЕСТВО <Количество голосов> (цифрами/прописью)
<N строки> ФАМИЛИЯ ИМЯ ОТЧЕСТВО <Количество голосов> (цифрами/прописью)
<N строки> ФАМИЛИЯ ИМЯ ОТЧЕСТВО <Количество голосов> (цифрами/прописью)
<N строки> ФАМИЛИЯ ИМЯ ОТЧЕСТВО <Количество голосов> (цифрами/прописью)
<N строки> ПРОТИВ ВСЕХ КАНДИДАТОВ <Количество голосов> (цифрами/прописью)
Сведения о количестве поступивших в участковую избирательную комиссию в день голосования и до окончания подсчета голосов избирателей жалоб (заявлений), прилагаемых к протоколу        
    цифрами   прописью
Сведения о количестве составленных участковой избирательной комиссией в день голосования и до окончания подсчета голосов избирателей актов и иных документов, прилагаемых к протоколу        
    цифрами   прописью
Председатель участковой избирательной комиссии        
    (фамилия, инициалы)   (подпись либо причины отсутствия, отметка об особом мнении)
Заместитель председателя комиссии        
         
Секретарь комиссии        
         
Члены комиссии:        
         
         
       
         
         
         
         
         
         
         
         
МП Протокол подписан "__" ________ 2004 года в ___ часов ___ минут

Лист 2

Приложение N 8
к Инструкции о порядке
использования технических
средств подсчета голосов -
программно-технических комплексов
обработки бюллетеней (КОИБ)
при голосовании на выборах,
референдуме в субъекте
Российской Федерации

Участковая избирательная комиссия (комиссия референдума) избирательного участка (участка референдума)
N __
АКТ
о совпадении данных ручного подсчета голосов избирателей (участников референдума) и данных, полученных с использованием КОИБ

Мы, нижеподписавшиеся, в соответствии с пунктом 32 статьи 68 Федерального закона "Об основных гарантиях избирательных прав и права на участие в референдуме граждан Российской Федерации" (если аналогичная норма имеется в законе субъекта Российской Федерации, то делается ссылка на нее) произвели ручной подсчет голосов избирателей, участников референдума и сравнили результаты с данными, полученными с использованием КОИБ.

Выявлено несовпадение данных по следующим строкам протокола об итогах голосования:

N строки протокола Данные ручного подсчета Данные протокола КОИБ Разница
абсолютная [б - в] в процентах [б - в] х 100%
-------------
большее
а б в г д
         
         
         
         
         
         
         
         
         
         
         
При сравнении данных не учитывались  
  число цифрами и прописью
бюллетеней, которые не содержат отметок в квадратах, расположенных справа от фамилий кандидатов, наименований избирательных объединений, избирательных блоков, позиций "Против всех кандидатов", "Против всех списков кандидатов", в квадратах, относящихся к позициям "Да" и "Нет", или в которых число отметок в указанных квадратах превышает число отметок, установленное законом, и которые в соответствии с пунктом 17 статьи 68 Федерального закона "Об основных гарантиях избирательных прав и права на участие в референдуме граждан Российской Федерации" путем голосования были признаны участковой комиссией действительными.

Участковая комиссия установила (выбрать вариант):

1. Приведенные в таблице несовпадения соответствуют требованиям пункта 32 статьи 68 Федерального закона "Об основных гарантиях избирательных прав и права на участие в референдуме граждан Российской Федерации" и составление протокола об итогах голосования с отметкой "Повторный" не требуется.

ИЛИ

2. Требуется составление протокола об итогах голосования с отметкой "Повторный".

ИЛИ

3. Данные ручного подсчета голосов избирателей, участников референдума и данные, полученные с использованием КОИБ, по строкам протокола (указать номера строк протокола) и последующим строкам совпали и составление протокола об итогах голосования с отметкой "Повторный" не требуется.

Председатель участковой
избирательной комиссии
(комиссии референдума)
       
       
  (фамилия, инициалы)   (подпись либо причины отсутствия, отметка об особом мнении)
         
Заместитель председателя        
         
Секретарь        
         
Члены участковой
избирательной комиссии
(комиссии референдума)
       
       
       
         
         
         
         
         
         
         
         
         
         
         
         
МП        
         
"__" ________ 20__ года       ___ часов ___ минут

Приложение N 9
к Инструкции о порядке
использования технических
средств подсчета голосов -
программно-технических комплексов
обработки бюллетеней (КОИБ)
при голосовании на выборах,
референдуме в субъекте
Российской Федерации

НАИМЕНОВАНИЕ ВЫБОРОВ, РЕФЕРЕНДУМА
"__" ___________ 20__ года
наименование и номер одномандатного избирательного округа, округа референдума
наименование территориальной избирательной комиссии, комиссии референдума
 
АКТ
о соответствии данных, введенных в ГАС "Выборы", первым экземплярам протоколов участковых комиссий
 
АРМ N _____

N п/п Номер участка ФИО представителя участковой комиссии Подпись представителя участковой комиссии, получившего компьютерную распечатку Подпись члена группы контроля, выдавшего компьютерную распечатку Дата Время
             
             
             
             
             
             
             
Системный администратор        
    подпись   инициалы, фамилия
         
Члены группы контроля        
       
       

Примечание. Акт заполняется в хронологическом порядке по мере ввода данных протоколов участковых комиссий.