Приказ Минобрнауки РФ от 19.06.2012 N 493

"Об утверждении административных регламентов Министерства образования и науки Российской Федерации по предоставлению государственных услуг по выдаче разрешений на открытие представительств иностранных государственных органов и организаций по усыновлению (удочерению) детей на территории Российской Федерации и выдаче разрешений на осуществление деятельности по усыновлению (удочерению) детей на территории Российской Федерации представительствами иностранных некоммерческих неправительственных организаций"
Редакция от 09.06.2016 — Документ не действует
Показать изменения

Зарегистрировано в Минюсте России 27 ноября 2012 г. N 25941


МИНИСТЕРСТВО ОБРАЗОВАНИЯ И НАУКИ РОССИЙСКОЙ ФЕДЕРАЦИИ

ПРИКАЗ
от 19 июня 2012 г. N 493

ОБ УТВЕРЖДЕНИИ АДМИНИСТРАТИВНЫХ РЕГЛАМЕНТОВ МИНИСТЕРСТВА ОБРАЗОВАНИЯ И НАУКИ РОССИЙСКОЙ ФЕДЕРАЦИИ ПО ПРЕДОСТАВЛЕНИЮ ГОСУДАРСТВЕННЫХ УСЛУГ ПО ВЫДАЧЕ РАЗРЕШЕНИЙ НА ОТКРЫТИЕ ПРЕДСТАВИТЕЛЬСТВ ИНОСТРАННЫХ ГОСУДАРСТВЕННЫХ ОРГАНОВ И ОРГАНИЗАЦИЙ ПО УСЫНОВЛЕНИЮ (УДОЧЕРЕНИЮ) ДЕТЕЙ НА ТЕРРИТОРИИ РОССИЙСКОЙ ФЕДЕРАЦИИ И ВЫДАЧЕ РАЗРЕШЕНИЙ НА ОСУЩЕСТВЛЕНИЕ ДЕЯТЕЛЬНОСТИ ПО УСЫНОВЛЕНИЮ (УДОЧЕРЕНИЮ) ДЕТЕЙ НА ТЕРРИТОРИИ РОССИЙСКОЙ ФЕДЕРАЦИИ ПРЕДСТАВИТЕЛЬСТВАМИ ИНОСТРАННЫХ НЕКОММЕРЧЕСКИХ НЕПРАВИТЕЛЬСТВЕННЫХ ОРГАНИЗАЦИЙ

(в ред. Приказа Минобрнауки РФ от 09.06.2016 N 694)

В соответствии с Федеральным законом от 27 июля 2010 г. N 210-ФЗ "Об организации предоставления государственных и муниципальных услуг" (Собрание законодательства Российской Федерации, 2010, N 31, ст. 4179; 2011, N 15, ст. 2038; N 27, ст. 3873, ст. 3880; N 29, ст. 4291; N 30, ст. 4587; N 49, ст. 7061) и Правилами разработки и утверждения административных регламентов предоставления государственных услуг, утвержденными постановлением Правительства Российской Федерации от 16 мая 2011 г. N 373 (Собрание законодательства Российской Федерации, 2011, N 22, ст. 3169; N 35, ст. 5092), приказываю:

1. Утвердить:

Административный регламент Министерства образования и науки Российской Федерации по предоставлению государственной услуги по выдаче разрешений на открытие представительств иностранных государственных органов и организаций по усыновлению (удочерению) детей на территории Российской Федерации (приложение N 1);

Административный регламент Министерства образования и науки Российской Федерации по предоставлению государственной услуги по выдаче разрешений на осуществление деятельности по усыновлению (удочерению) детей на территории Российской Федерации представительствами иностранных некоммерческих неправительственных организаций (приложение N 2).

2. Признать утратившим силу приказ Министерства образования и науки Российской Федерации от 27 июля 2009 г. N 270 "Об утверждении Административного регламента Министерства образования и науки Российской Федерации по исполнению государственной функции по выдаче разрешений на открытие представительств иностранных государственных органов и организаций по усыновлению (удочерению) детей на территории Российской Федерации и разрешений на осуществление деятельности по усыновлению (удочерению) детей на территории Российской Федерации представительствами иностранных некоммерческих неправительственных организаций и контролю за их деятельностью" (зарегистрирован Министерством юстиции Российской Федерации 22 сентября 2009 г., регистрационный N 14834. Бюллетень нормативных актов федеральных органов исполнительной власти, 2009, N 43).

3. Контроль за исполнением настоящего приказа возложить на заместителя Министра Реморенко И.М.

Министр
Д.В.ЛИВАНОВ

Приложение N 1

УТВЕРЖДЕН
приказом Министерства образования
и науки Российской Федерации
от 19 июня 2012 г. N 493

АДМИНИСТРАТИВНЫЙ РЕГЛАМЕНТ
МИНИСТЕРСТВА ОБРАЗОВАНИЯ И НАУКИ РОССИЙСКОЙ ФЕДЕРАЦИИ ПО ПРЕДОСТАВЛЕНИЮ ГОСУДАРСТВЕННОЙ УСЛУГИ ПО ВЫДАЧЕ РАЗРЕШЕНИЙ НА ОТКРЫТИЕ ПРЕДСТАВИТЕЛЬСТВ ИНОСТРАННЫХ ГОСУДАРСТВЕННЫХ ОРГАНОВ И ОРГАНИЗАЦИЙ ПО УСЫНОВЛЕНИЮ (УДОЧЕРЕНИЮ) ДЕТЕЙ НА ТЕРРИТОРИИ РОССИЙСКОЙ ФЕДЕРАЦИИ

(в ред. Приказа Минобрнауки РФ от 09.06.2016 N 694)

I. Общие положения

Предмет регулирования Административного регламента

1. Предметом регулирования настоящего Административного регламента (далее - Регламент) являются сроки и последовательность административных процедур (действий) при предоставлении Министерством образования и науки Российской Федерации (далее - Минобрнауки России) государственной услуги по выдаче разрешений на открытие представительств иностранных государственных органов и организаций по усыновлению (удочерению) детей (далее - усыновление) на территории Российской Федерации (далее - соответственно разрешение и представительство).

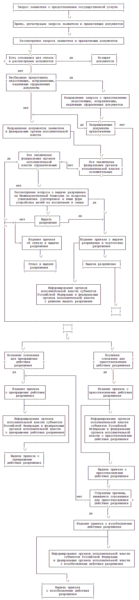
Блок-схема предоставления государственной услуги приведена в приложении N 1 к Регламенту.

Выполнение административных действий в рамках предоставления государственной услуги осуществляется федеральными государственными гражданскими служащими Минобрнауки России (далее - специалисты) в соответствии с установленным распределением должностных обязанностей.

Круг заявителей

2. В качестве заявителей для получения разрешения выступают иностранные государственные органы и организации по усыновлению детей (далее - иностранная организация).

Требования к порядку информирования о предоставлении государственной услуги

3. Информация о порядке предоставления государственной услуги по выдаче разрешений на открытие представительств иностранных государственных органов и организаций по усыновлению (удочерению) детей на территории Российской Федерации (далее - государственная услуга) доводится до сведения заинтересованных лиц посредством:

размещения на информационных стендах Минобрнауки России (далее - информационные стенды), находящихся по адресам: Москва, Тверская ул., д. 11 и Москва, Люсиновская ул., д. 51;

опубликования в сети Интернет на официальном интернет-сайте Минобрнауки России (www.mon.gov.ru), интернет-сайте, созданном при поддержке Минобрнауки России (www.usynovite.ru) (далее - интернет-сайт), а также с использованием федеральной государственной информационной системы "Единый портал государственных и муниципальных услуг (функций)" (www.gosuslugi.ru);

ответов на письменные обращения, направляемые в Минобрнауки России по одному из адресов: Тверская ул., д. 11, Москва, 125993 либо Люсиновская ул., д. 51, Москва, 117997;

ответов на письменные обращения, направляемые в Минобрнауки России по адресам электронной почты: info@mon.gov.ru либо d06@mon.gov.ru;

ответов на телефонные обращения по телефону для справок (консультаций): (499) 237-94-11.

Часы работы Минобрнауки России: пн. - чт. - 9.00 - 18.00, пт. - 9.00 - 16.45, перерыв на обед: 12.00 - 12.45.

Структурное подразделение Минобрнауки России, предоставляющее государственную услугу, - Департамент воспитания и социализации детей (Москва, Люсиновская ул., д. 51, тел./факс: (499) 237-58-74) (далее - Департамент).

4. На интернет-сайте, а также на информационном стенде размещается следующая информация:

а) извлечения из законодательных и иных нормативных правовых актов, содержащих нормы, регулирующие деятельность по предоставлению государственной услуги;

б) текст Регламента с приложениями (полная версия - на интернет-сайте, извлечения - на информационном стенде);

в) блок-схема предоставления государственной услуги, а также условные обозначения к блок-схеме;

г) месторасположение, график (режим) работы, номера телефонов, адреса интернет-сайтов и электронной почты, по которым заинтересованные лица могут получить необходимую информацию.

5. Консультирование заинтересованных лиц по порядку предоставления государственной услуги осуществляется специалистами:

в письменной форме на основании письменного обращения, в том числе по электронной почте;

по телефону;

на личном приеме.

6. Контактные телефоны и адреса указаны в пункте 3 Регламента.

Максимальный срок рассмотрения письменных обращений, обращений, направленных с использованием средств сети Интернет и электронной почты, - 30 дней со дня регистрации обращения.

7. Личный прием граждан с целью консультирования, а также предоставления государственной услуги осуществляется специалистами Департамента по вторникам и четвергам.

Запись граждан на личный прием осуществляется предварительно по их устным обращениям ежедневно, кроме выходных и праздничных дней, с 9.00 до 18.00, в предвыходные и предпраздничные дни - с 9.00 до 16.45 по телефону (499) 237-94-11.

Запись граждан на личный прием осуществляется путем внесения в журнал записи граждан на личный прием следующей информации:

фамилии, имени, отчества (при наличии) гражданина;

даты (месяца, числа) и времени (часов, минут) приема;

контактного телефона гражданина.

Гражданину сообщается время приема, адрес, по которому осуществляется прием, и номер кабинета, в который следует обратиться.

Прием осуществляется в специально выделенных для этих целей помещениях в виде отдельных кабинетов (приемных).

Прием специалистами граждан Российской Федерации осуществляется по адресу: Москва, Люсиновская ул., д. 51.

Прием специалистами иностранных граждан и лиц без гражданства, а также работников иностранных организаций и представительств, имеющих российское гражданство, осуществляется по адресу: Москва, Брюсов пер., д. 11.

8. При ответах на телефонные звонки и устные обращения специалисты консультируют обратившихся граждан по интересующим их вопросам, предусмотренным пунктом 10 Регламента. Ответ на телефонный звонок начинается с информации о наименовании органа, в который позвонил гражданин, фамилии, имени, отчестве (при наличии) и должности специалиста, принявшего телефонный звонок.

Время телефонного разговора не превышает 10 минут. В случае если для разъяснения требуется время, превышающее 10 минут, специалист, осуществляющий консультирование, должен предложить заинтересованному лицу обратиться за необходимой информацией в письменном виде.

9. В случае если специалист, принявший звонок, не может самостоятельно ответить на поставленные вопросы, он переадресует (переводит) данный телефонный звонок другому должностному лицу или же сообщает обратившемуся гражданину телефонный номер, по которому можно получить необходимую информацию.

10. Специалисты проводят консультации по вопросам, касающимся:

а) правового регулирования деятельности иностранных организаций, осуществляемой на территории Российской Федерации через их представительства;

б) порядка и сроков предоставления государственной услуги;

в) порядка оформления предоставляемых заявителем документов;

г) порядка обжалования действий (бездействия) и решений, осуществляемых и принимаемых в ходе предоставления государственной услуги.

II. Стандарт предоставления государственной услуги

Наименование государственной услуги

11. Наименование государственной услуги - выдача разрешений на открытие представительств иностранных государственных органов и организаций по усыновлению (удочерению) детей на территории Российской Федерации.

Наименование федерального органа исполнительной власти, предоставляющего государственную услугу

12. Наименование федерального органа исполнительной власти, предоставляющего государственную услугу, - Минобрнауки России.

Министерство иностранных дел Российской Федерации (далее - МИД России), Министерство внутренних дел Российской Федерации (далее - МВД России), Министерство юстиции Российской Федерации (далее - Минюст России) оказывают в пределах своей компетенции содействие Минобрнауки России в выдаче разрешений.

В процессе предоставления государственной услуги специалисты не вправе требовать от заявителя осуществления действий, в том числе согласований, необходимых для получения государственной услуги и связанных с обращением в иные государственные органы, органы местного самоуправления, организации, за исключением получения услуг, включенных в перечень услуг, которые являются необходимыми и обязательными для предоставления государственных услуг, утвержденный Правительством Российской Федерации.

Описание результата предоставления государственной услуги

13. Результатом предоставления государственной услуги является выдача (отказ в выдаче) разрешения при наличии заключений МИД России, МВД России, Минюста России.

Срок предоставления государственной услуги, срок выдачи документов, являющихся результатом предоставления государственной услуги

14. Срок предоставления государственной услуги: в течение 3 месяцев с даты представления в Минобрнауки России документов, предусмотренных пунктом 17 Регламента.

15. Решение о выдаче (об отказе в выдаче) разрешений выдается (направляется) Минобрнауки России соответствующей иностранной организации и (или) ее представительству в течение 10 рабочих дней с даты его принятия.

Перечень нормативных правовых актов, регулирующих отношения, возникающие в связи с предоставлением государственной услуги

16. Отношения, возникающие в связи с предоставлением государственной услуги, регулируются:

Семейным кодексом Российской Федерации от 29 декабря 1995 г. N 223-ФЗ (Собрание законодательства Российской Федерации, 1996, N 1, ст. 16; 1997, N 46, ст. 5243; 1998, N 26, ст. 3014; 2000, N 2, ст. 153; 2004, N 35, ст. 3607; 2005, N 1, ст. 11; 2006, N 52, ст. 5497; 2007, N 1, ст. 21; N 30, ст. 3808; 2008, N 17, ст. 1756; N 27, ст. 3124; 2010, N 52, ст. 7001; 2011, N 19, ст. 2715; N 49, ст. 7041);

Федеральным законом от 12 января 1996 г. N 7-ФЗ "О некоммерческих организациях" (Собрание законодательства Российской Федерации, 1996, N 3, ст. 145; 1998, N 48, ст. 5849; 1999, N 28, ст. 3473; 2002, N 12, ст. 1093; N 52, ст. 5141; 2003, N 52, ст. 5031; 2006, N 3, ст. 282; N 6, ст. 636; N 45, ст. 4627; 2007, N 1, ст. 37, ст. 39; N 10, ст. 1151; N 22, ст. 2562, ст. 2563; N 27, ст. 3213; N 30, ст. 3753, ст. 3799; N 45, ст. 5415; N 48, ст. 5814; N 49, ст. 6039, ст. 6047, ст. 6061, ст. 6078; 2008, N 20, ст. 2253; N 30, ст. 3604, ст. 3616, ст. 3617; 2009, N 23, ст. 2762; N 29, ст. 3582, ст. 3607; 2010, N 15, ст. 1736; N 19, ст. 2291; N 21, ст. 2526; N 30, ст. 3995; 2011, N 1, ст. 49; N 23, ст. 3264; N 29, ст. 4291; N 30, ст. 4568, ст. 4587, ст. 4590; N 45, ст. 6321; N 47, ст. 6607);

Федеральным законом от 1 декабря 2014 г. N 419-ФЗ "О внесении изменений в отдельные законодательные акты Российской Федерации по вопросам социальной защиты инвалидов в связи с ратификацией Конвенции о правах инвалидов" (Собрание законодательства Российской Федерации, 2014, N 49, ст. 6928; 2016, N 1, ст. 14); (в ред. Приказа Минобрнауки РФ от 09.06.2016 N 694)

Положением о деятельности органов и организаций иностранных государств по усыновлению (удочерению) детей на территории Российской Федерации и контроле за ее осуществлением, утвержденным постановлением Правительства Российской Федерации от 4 ноября 2006 г. N 654 (Собрание законодательства Российской Федерации, 2006, N 46, ст. 4801; 2007, N 32, ст. 4154; 2008, N 50, ст. 5958; 2009, N 17, ст. 2098; 2011, N 40, ст. 5561);

Положением о Межведомственной комиссии по вопросам усыновления (удочерения) и иных форм устройства детей на воспитание в семьи, утвержденным приказом Минобрнауки России от 8 декабря 2005 г. N 303 (зарегистрирован Минюстом России 23 марта 2006 г., регистрационный N 7621. Бюллетень нормативных актов федеральных органов исполнительной власти, N 14, 2006).

Исчерпывающий перечень документов, необходимых в соответствии с нормативными правовыми актами для предоставления государственной услуги, порядок их представления

17. Для получения разрешения заявитель представляет заявление о предоставлении государственной услуги, адресованное в Минобрнауки России и оформленное в свободной форме. В заявлении указывается способ направления заявителю информации о результатах рассмотрения заявления (посредством почтового отправления, выдачи лично заявителю либо уполномоченному в установленном порядке представителю заявителя, посредством электронной почты).

К заявлению о предоставлении государственной услуги должны быть приложены следующие документы:

а) копии учредительных документов, а также документы, содержащие сведения об организационной структуре и сотрудниках иностранной организации;

б) копия лицензии (или другого документа), выданной (выданного) компетентным органом государства местонахождения иностранной организации на срок не менее 1 года и подтверждающей (подтверждающего) ее полномочия по осуществлению деятельности по усыновлению детей;

в) решение руководящего органа иностранной организации о создании своего представительства;

г) положение (документ, определяющий статус, задачи и функции) о представительстве иностранной организации;

д) перечень услуг, предоставляемых иностранной организацией кандидатам в усыновители, с указанием их стоимости;

е) документ, подтверждающий обязательства иностранной организации соблюдать требования законодательства Российской Федерации при осуществлении деятельности по усыновлению детей, осуществлять контроль за условиями жизни и воспитания усыновленных детей и представлять соответствующие отчеты и информацию в установленном порядке, а также осуществлять контроль за постановкой в установленном порядке усыновленных детей на учет в консульском учреждении Российской Федерации;

ж) доверенность, выданную уполномоченному лицу иностранной организацией, на подачу документов для получения разрешения и на получение указанного разрешения.

18. Документы, указанные в подпункте "а" пункта 17 Регламента, принимаются к рассмотрению в течение 1 года с даты их выдачи.

Документы, выданные за пределами Российской Федерации, представляются на государственном (официальном) языке соответствующего иностранного государства и должны быть легализованы в установленном порядке, если иное не предусмотрено законодательством Российской Федерации или международным договором Российской Федерации, а также переведены на русский язык. При этом перевод либо подпись переводчика удостоверяются в консульском учреждении или дипломатическом представительстве Российской Федерации в государстве местонахождения соответствующей иностранной организации либо нотариусом на территории Российской Федерации. <1>

<1> Пункт 6 Положения о деятельности органов и организаций иностранных государств по усыновлению (удочерению) детей на территории Российской Федерации и контроле за ее осуществлением, утвержденного постановлением Правительства Российской Федерации от 4 ноября 2006 г. N 654 (Собрание законодательства Российской Федерации, 2006, N 46, ст. 4801; 2007, N 32, ст. 4154; 2008, N 50, ст. 5958; 2009, N 17, ст. 2098; 2011, N 40, ст. 5561).

В документе, содержащем сведения об организационной структуре и сотрудниках иностранной организации (подпункт "а" пункта 17 Регламента), указываются сведения о направлениях деятельности и структурных подразделениях иностранной организации, руководящем составе организации и ее структурных подразделений.

В случае если лицензия (или другой документ) (подпункт "б" пункта 17 Регламента) выдана на срок более одного года или без указания срока действия, дополнительно представляется документ компетентного органа государства, выдавшего лицензию (или другой документ), подтверждающий ее действие на момент представления документов.

В документе, содержащем перечень услуг, предоставляемых иностранной организацией кандидатам в усыновители, с указанием их стоимости (подпункт "д" пункта 17 Регламента), указываются информация о тех услугах, которые по законодательству государства местонахождения иностранной организации оказываются на платной основе, а также стоимость конкретных услуг и общая стоимость услуг, предоставляемых кандидатам в усыновители.

В доверенности (подпункт "ж" пункта 17 Регламента) указываются: дата и место выдачи, срок действия доверенности, а также реквизиты (должность, фамилия, имя, отчество (при наличии), паспортные данные или данные иного документа, удостоверяющего личность в соответствии с законодательством Российской Федерации, место проживания) лица, выдавшего доверенность, и лица, которое уполномочивается указанной доверенностью на осуществление конкретных действий. В случае если доверенность выдана на неопределенный срок, представляется выписка из законодательства государства местонахождения иностранной организации о порядке выдачи и сроках действия таких доверенностей.

В документах, представленных иностранной организацией, не должно быть подчисток, приписок, зачеркнутых слов и иных исправлений, а также повреждений, наличие которых не позволяет однозначно истолковать их содержание.

Представленный заявителем комплект документов не возвращается.

19. Минобрнауки России вправе дополнительно запрашивать информацию о деятельности соответствующей иностранной организации, законодательные акты в области защиты прав и интересов детей государства местонахождения указанной иностранной организации, а при необходимости и другие документы.

20. Иностранная организация, в отношении которой было принято решение об отказе в выдаче разрешения либо о прекращении действия выданного разрешения, вправе обратиться в Минобрнауки России для повторного рассмотрения вопроса о выдаче разрешения, но не ранее чем через двенадцать месяцев с даты принятия решения об отказе в его выдаче либо о прекращении действия разрешения.

21. Специалисты не вправе требовать от заявителя:

представления документов и информации или осуществления действий, представление или осуществление которых не предусмотрено нормативными правовыми актами, регулирующими отношения, возникающие в связи с предоставлением государственной услуги;

представления документов и информации, которые находятся в распоряжении органов, предоставляющих государственную услугу, иных государственных органов, органов местного самоуправления либо подведомственных государственным органам или органам местного самоуправления и организаций, в соответствии с нормативными правовыми актами Российской Федерации, нормативными правовыми актами субъектов Российской Федерации, муниципальными правовыми актами.

Заявитель вправе представить указанные документы и информацию в Минобрнауки России по собственной инициативе.

Исчерпывающий перечень оснований для отказа в приеме документов, необходимых для предоставления государственной услуги

22. Основаниями для отказа в приеме документов, необходимых для предоставления государственной услуги, являются:

а) наличие принятого ранее в отношении иностранной организации решения об отказе в выдаче разрешения (о прекращении действия выданного разрешения), в случае если с даты принятия указанного решения не истек двенадцатимесячный срок;

б) прекращение действия выданного ранее разрешения по основаниям, предусмотренным подпунктами "б" и "е" пункта 24 Регламента и подпунктами "б" и "в" пункта 77 Регламента.

Исчерпывающий перечень оснований для приостановления или отказа в предоставлении государственной услуги

23. Основания для приостановления предоставления государственной услуги отсутствуют.

24. Основаниями для отказа в выдаче разрешений являются:

а) несоответствие представленных документов требованиям, предъявляемым в соответствии с законодательством Российской Федерации и законодательством соответствующего иностранного государства к их форме и содержанию;

б) представление недостоверных сведений о своей деятельности по усыновлению детей;

в) отрицательные заключения федеральных органов исполнительной власти, оказывающих содействие в предоставлении государственной услуги в соответствии с пунктом 12 Регламента (далее - федеральные органы исполнительной власти);

г) неблагоприятная социально-экономическая, политическая, экологическая обстановка, осуществление военных действий в государстве местонахождения соответствующей иностранной организации, затрудняющие принятие мер по защите граждан Российской Федерации и по оказанию им покровительства со стороны Российской Федерации;

д) отсутствие в законодательных актах государства местонахождения соответствующей иностранной организации норм по признанию решений об усыновлении, произведенном в Российской Федерации, а также наличие в них норм, ограничивающих права и законные интересы усыновленных детей на территории этого государства;

е) грубое или систематическое нарушение соответствующей иностранной организацией и (или) ее представительством, а также ее сотрудниками законодательства Российской Федерации;

ж) истечение срока действия (отзыв) лицензии (или другого документа), выданной (выданного) компетентным органом государства местонахождения соответствующей иностранной организации и подтверждающей (подтверждающего) ее полномочия по осуществлению деятельности по усыновлению детей;

з) ликвидация иностранной организации.

Порядок, размер и основания взимания государственной пошлины или иной платы, взимаемой за предоставление государственной услуги

25. Государственная услуга предоставляется бесплатно.

Максимальный срок ожидания в очереди при подаче запроса о предоставлении государственной услуги и при получении результата предоставления государственной услуги

26. Максимальный срок ожидания в очереди при подаче запроса о предоставлении государственной услуги и при получении результата предоставления государственной услуги - 10 минут.

Срок и порядок регистрации запроса заявителя о предоставлении государственной услуги

27. Регистрация запроса заявителя о предоставлении государственной услуги осуществляется в день поступления указанного запроса в Минобрнауки России.

28. Запрос представляется в экспедицию Минобрнауки России по адресу: Москва, Брюсов пер., д. 21.

График работы экспедиции Минобрнауки России: пн. - чт. - 9.00 - 18.00, пт. - 9.00 - 16.45. Перерыв на обед: 12.00 - 12.45.

Почтовый адрес для направления запроса и необходимых документов: Тверская ул., д. 11, Москва, 125993.

29. Комплект документов, предусмотренных пунктом 17 Регламента, представляется в трех экземплярах: один экземпляр - документы, оформленные в соответствии с требованиями абзаца второго пункта 18 Регламента, и два экземпляра - их фотокопии. Каждый экземпляр комплекта документов вкладывается в отдельную папку. Все листы, вложенные в папку, нумеруются арабскими цифрами в правом верхнем углу. Каждая папка должна иметь внутреннюю опись вложенных в нее документов.

Требования к помещениям, в которых предоставляется государственная услуга, к месту ожидания и приема заявителей, размещению и оформлению визуальной, текстовой и мультимедийной информации о порядке предоставления государственной услуги

30. Помещения, в которых предоставляется государственная услуга, включают помещения для ожидания, информирования, приема заявителей, которые оборудуются стульями (креслами) и столами и обеспечиваются писчей бумагой и письменными принадлежностями (для записи информации, написания заявлений).

Помещения, предназначенные для ознакомления заявителей с информационными материалами, оборудуются также информационными стендами, на которых размещается информация в соответствии с пунктом 4 Регламента.

Каждое рабочее место специалиста в помещении для приема заявителей оборудуется персональным компьютером с обеспеченным доступом к электронным справочным правовым системам.

На территории, прилегающей к месту приема заявителей, оборудуются места для парковки автотранспортных средств.

Абзац 5. - Утратил силу. (в ред. Приказа Минобрнауки РФ от 09.06.2016 N 694)

В здании, в котором осуществляется прием заявителей, предусматривается оборудование доступных мест общественного пользования (туалетов) и хранения верхней одежды посетителей.

30.1. В соответствии с законодательством Российской Федерации в целях организации беспрепятственного доступа инвалидов (включая инвалидов, использующих кресла-коляски и собак-проводников) к месту предоставления государственной услуги им обеспечиваются: (в ред. Приказа Минобрнауки РФ от 09.06.2016 N 694)

условия беспрепятственного доступа к объекту (зданию, помещению), в котором предоставляется государственная услуга, а также для беспрепятственного пользования транспортом, средствами связи и информации; (в ред. Приказа Минобрнауки РФ от 09.06.2016 N 694)

возможность самостоятельного передвижения по территории, на которой расположены объекты (здания, помещения), в которых предоставляется государственная услуга, а также входа в такие объекты и выхода из них, посадки в транспортное средство и высадки из него, в том числе с использованием кресла-коляски; (в ред. Приказа Минобрнауки РФ от 09.06.2016 N 694)

сопровождение инвалидов, имеющих стойкие расстройства функции зрения и самостоятельного передвижения; (в ред. Приказа Минобрнауки РФ от 09.06.2016 N 694)

надлежащее размещение оборудования и носителей информации, необходимых для обеспечения беспрепятственного доступа инвалидов к объектам (зданиям, помещениям), в которых предоставляется государственная услуга, с учетом ограничений их жизнедеятельности; (в ред. Приказа Минобрнауки РФ от 09.06.2016 N 694)

дублирование необходимой для инвалидов звуковой и зрительной информации, а также надписей, знаков и иной текстовой и графической информации знаками, выполненными рельефно-точечным шрифтом Брайля; (в ред. Приказа Минобрнауки РФ от 09.06.2016 N 694)

допуск сурдопереводчика и тифлосурдопереводчика; (в ред. Приказа Минобрнауки РФ от 09.06.2016 N 694)

допуск собаки-проводника на объекты (здания, помещения), в которых предоставляется государственная услуга; (в ред. Приказа Минобрнауки РФ от 09.06.2016 N 694)

оказание инвалидам помощи в преодолении барьеров, мешающих получению ими государственной услуги наравне с другими лицами. (в ред. Приказа Минобрнауки РФ от 09.06.2016 N 694)

В случае невозможности полностью приспособить объект с учетом потребности инвалида ему обеспечивается доступ к месту предоставления государственной услуги либо, когда это возможно, ее предоставление по месту жительства инвалида или в электронной форме. (в ред. Приказа Минобрнауки РФ от 09.06.2016 N 694)

Показатели доступности и качества государственной услуги

31. Показателем доступности государственной услуги является соотношение количества выданных разрешений и общего количества заявлений о выдаче разрешения, зарегистрированных в течение отчетного периода.

32. Показателями качества государственной услуги являются:

соотношение общего числа заявлений о предоставлении государственной услуги, зарегистрированных в течение отчетного периода, и количества признанных обоснованными в этот же период жалоб от заявителей о нарушении порядка и сроков предоставления государственной услуги;

соотношение общего числа решений, принятых Минобрнауки России при предоставлении государственной услуги в течение отчетного периода, и количества удовлетворенных судами в этот же период требований (исков, заявлений) об обжаловании решений Минобрнауки России, принятых при предоставлении государственной услуги.

III. Состав, последовательность и сроки выполнения административных процедур, требования к порядку их выполнения

33. Государственная услуга включает в себя следующие административные процедуры:

прием, регистрация и рассмотрение документов заявителя;

взаимодействие Минобрнауки России с федеральными органами исполнительной власти;

выдача (отказ в выдаче) разрешения;

выдача решения о приостановлении (прекращении, возобновлении) действия разрешения.

Прием, регистрация и рассмотрение документов заявителя

34. Основанием для начала выполнения административной процедуры является поступление в порядке, установленном пунктом 28 Регламента, запроса заявителя о предоставлении государственной услуги.

35. Прием и регистрация запроса заявителя о предоставлении государственной услуги и прилагаемых к нему документов, предусмотренных пунктом 17 Регламента, при их поступлении в Минобрнауки России осуществляются в установленном в Минобрнауки России порядке делопроизводства.

36. При поступлении запроса заявителя о предоставлении государственной услуги и прилагаемых к нему документов в Департамент специалист, ответственный за рассмотрение документов иностранных организаций (далее - специалист, ответственный за работу с иностранными организациями), заносит сведения об их поступлении в журнал учета документов иностранных государственных органов и организаций и представительств иностранных некоммерческих неправительственных организаций по усыновлению (удочерению) детей (далее - журнал учета документов), а также в базу данных о деятельности иностранных организаций.

37. Максимальный срок внесения сведений о поступлении указанных документов в журнал учета документов - 3 рабочих дня с даты их поступления в Департамент.

38. В процессе рассмотрения документов заявителя по существу специалист, ответственный за работу с иностранными организациями, проверяет:

наличие (отсутствие) оснований, предусмотренных пунктом 22 Регламента;

наличие всех необходимых документов;

соответствие оформления документов требованиям, предусмотренным пунктом 18 Регламента;

соответствие содержания документов требованиям, предусмотренным пунктом 18 Регламента.

Максимальный срок рассмотрения документов - 10 рабочих дней с даты внесения сведений о поступлении документов в журнал учета документов.

39. В случае если на момент регистрации в Минобрнауки России запроса заявителя о предоставлении государственной услуги двенадцатимесячный срок с даты принятия решения об отказе в выдаче разрешения либо о прекращении действия разрешения, выданного ранее в отношении заявителя, не истек, специалист, ответственный за прием документов, возвращает в иностранную организацию полный комплект поданных документов с сопроводительным письмом с указанием причины возврата по почте.

Сопроводительное письмо оформляется в установленном в Минобрнауки России порядке делопроизводства и подписывается директором (заместителем директора) Департамента.

Максимальный срок подготовки сопроводительного письма - 5 рабочих дней с даты внесения сведений в журнал учета документов.

В случае если на момент регистрации запроса заявителя о предоставлении государственной услуги истек двенадцатимесячный срок с даты принятия решения об отказе в выдаче разрешения либо о прекращении действия разрешения, принятого ранее в отношении заявителя, либо такое решение не принималось, специалистами и должностными лицами Минобрнауки России осуществляется рассмотрение документов и принятие решения о выдаче (отказе в выдаче) разрешения в порядке, установленном Регламентом.

40. При отсутствии отдельных документов, ненадлежащем их оформлении или несоответствии их содержания установленным требованиям специалист, ответственный за работу с иностранными организациями, готовит в иностранную организацию письмо о невозможности выдачи разрешения в связи с необходимостью представить недостающие, или исправленные, или оформленные надлежащим образом документы (далее - письмо о невозможности выдачи разрешения).

Указанное письмо оформляется в установленном в Минобрнауки России порядке делопроизводства и подписывается директором (заместителем директора) Департамента.

Максимальный срок подготовки и подписания указанного письма - 15 рабочих дней с даты внесения сведений о поступлении документов в журнал учета документов.

Специалист, ответственный за работу с иностранными организациями, делает копию подписанного директором (заместителем директора) Департамента письма о невозможности выдачи разрешения.

Письмо о невозможности выдачи разрешения доводится до сведения заявителя способом, указанным заявителем в заявлении о предоставлении государственной услуги, в течение 3 рабочих дней с даты его подписания.

41. В случае выдачи письма о невозможности выдачи разрешения лично уполномоченному лицу иностранной организации, имеющему доверенность в соответствии с подпунктом "ж" пункта 17 Регламента (далее - уполномоченное лицо иностранной организации), указанное лицо приглашается в Департамент специалистом, ответственным за работу с иностранными организациями.

Уполномоченное лицо иностранной организации на копии подписанного письма о невозможности выдачи разрешения делает отметку о его получении с указанием даты получения, с подписью и ее расшифровкой.

42. Копии писем о невозможности выдачи разрешения с отметками уполномоченных лиц иностранных государственных организаций хранятся в Департаменте в установленном порядке.

43. Если уполномоченное лицо иностранной организации не явилось в Департамент для получения письма о невозможности выдачи разрешения, специалист, ответственный за работу с иностранными организациями, в установленном порядке направляет указанное письмо в иностранную организацию по почте.

Максимальный срок направления письма о невозможности выдачи разрешения - 5 рабочих дней с даты, на которую было вызвано уполномоченное лицо иностранной организации для возврата документов указанной организации.

44. Рассмотрение документов, представленных иностранной организацией для получения разрешения повторно с учетом замечаний, указанных в письме о невозможности выдачи разрешения, осуществляется в общем порядке в срок, предусмотренный пунктом 14 Регламента, с момента регистрации повторно представленных в Минобрнауки России в порядке, предусмотренном пунктами 27 - 29 Регламента, документов иностранной организации.

При повторном представлении иностранной организацией документов, предусмотренных пунктом 17 Регламента, с недостающими или неисправленными или оформленными ненадлежащим образом документами или с неустраненными замечаниями, указанными в письме в соответствии с пунктом 40 Регламента, специалист, ответственный за работу с иностранными организациями, подготавливает в порядке, установленном пунктом 45 Регламента, комплекты документов иностранной государственной организации и направляет их в федеральные органы исполнительной власти для согласования вопроса об отказе в выдаче разрешения.

Взаимодействие Минобрнауки России с федеральными органами исполнительной власти

45. Основанием для начала выполнения административной процедуры является соответствие документов, представленных заявителем для получения государственной услуги, требованиям, установленным пунктами 17 и 18 Регламента, либо повторное представление иностранной организацией документов, предусмотренных пунктом 17 Регламента, с недостающими или неисправленными, или оформленными ненадлежащим образом документами, или с неустраненными замечаниями, указанными в письме в соответствии с пунктом 40 Регламента.

При наличии указанного основания специалист, ответственный за работу с иностранными организациями, подготавливает два экземпляра комплекта документов (их копий) иностранной организации для направления в Минюст России и МВД России, а также письмо в МИД России для рассмотрения в соответствии с компетенцией указанных органов и направления в Минобрнауки России заключения о возможности (невозможности) осуществления представительством иностранной организации деятельности по усыновлению детей на территории Российской Федерации (далее - заключение).

Документы иностранной организации для подготовки заключения направляются вместе с сопроводительным письмом, в котором указываются наименование соответствующей иностранной организации и цель направления документов.

В письме в МИД России указываются на иностранном языке наименование и адрес (место нахождения) иностранной организации на территории государства ее местонахождения.

Указанные сопроводительные письма оформляются в установленном в Минобрнауки России порядке делопроизводства и подписываются заместителем Министра образования и науки Российской Федерации.

Максимальный срок подготовки и подписания сопроводительного письма - 15 рабочих дней с даты внесения сведений о поступлении документов иностранной организации в журнал учета документов.

46. При подготовке заключения Минюст России осуществляет проверку документов, указанных в пункте 17 Регламента, на соответствие их требованиям, предъявляемым в соответствии с законодательством Российской Федерации к их форме и содержанию, а также анализ законодательства государства местонахождения соответствующей иностранной организации на предмет наличия в законодательных актах норм по признанию решений об усыновлении, произведенном в Российской Федерации, и отсутствия норм, ограничивающих права и законные интересы усыновленных детей на территории иностранного государства.

МВД России при подготовке заключения осуществляет проверку сведений об иностранной организации и ее сотрудниках на предмет достоверности представленной информации и соблюдения ими законодательства Российской Федерации в сфере усыновления детей иностранными гражданами или лицами без гражданства и иного законодательства Российской Федерации.

МИД России осуществляет подготовку заключения на основании положительной или отрицательной информации об иностранной организации, полученной из дипломатических представительств и консульских учреждений Российской Федерации, находящихся за пределами Российской Федерации.

Федеральные органы исполнительной власти обязаны представить в Минобрнауки России в соответствии со своей компетенцией заключения в двухмесячный срок с даты получения ими письма Минобрнауки России и соответствующих документов.

47. Одновременно с письмами в федеральные органы исполнительной власти специалист, ответственный за работу с иностранными организациями, направляет в органы исполнительной власти субъектов Российской Федерации, на которые возложены функции регионального оператора государственного банка данных о детях, оставшихся без попечения родителей, запрос о наличии (отсутствии) невыполненных иностранной организацией обязательств по осуществлению контроля за условиями жизни и воспитания ребенка, гражданина Российской Федерации, усыновленного гражданами, проживающими на территории государства местонахождения иностранной организации, а также постановкой усыновленного ребенка в установленном порядке на учет в консульском учреждении Российской Федерации и (или) представлению иностранной организацией соответствующих отчетов об условиях жизни и воспитания усыновленного ребенка, документов, подтверждающих постановку усыновленного ребенка на консульский учет.

Выдача (отказ в выдаче) разрешения

48. Основанием для начала выполнения административной процедуры является поступление в Минобрнауки России заключений от федеральных органов исполнительной власти, предусмотренных пунктом 45 Регламента.

49. При получении положительных заключений от всех федеральных органов исполнительной власти, предусмотренных пунктом 45 Регламента, и при отсутствии в Минобрнауки России негативной информации о деятельности иностранной организации специалист, ответственный за работу с иностранными организациями, готовит проект приказа Минобрнауки России о выдаче разрешения.

При поступлении отрицательных заключений от всех федеральных органов исполнительной власти, предусмотренных пунктом 45 Регламента, и наличии негативной информации о деятельности иностранной организации в Минобрнауки России специалист, ответственный за работу с иностранными организациями, готовит проект приказа Минобрнауки России об отказе в выдаче разрешения.

Максимальный срок подготовки проекта приказа - 5 рабочих дней с даты поступления в Департамент последнего (из трех) заключения федерального органа исполнительной власти.

50. Специалист, ответственный за работу с иностранными организациями, представляет проект приказа Минобрнауки России о выдаче (отказе в выдаче) разрешения на согласование в структурные подразделения Минобрнауки России.

Максимальный срок согласования проекта приказа Минобрнауки России - 5 рабочих дней с даты его поступления в структурное подразделение.

51. При поступлении запроса от федерального органа исполнительной власти о необходимости получения дополнительных сведений о деятельности иностранной организации и (или) объяснений иностранной организации специалист, ответственный за работу с иностранными организациями, запрашивает дополнительные сведения и (или) соответствующие объяснения у иностранной организации, а также в зависимости от информации, необходимой федеральному органу исполнительной власти, направляет соответствующие запросы в органы государственной власти, органы местного самоуправления, компетентные органы иностранных государств, организации, гражданам, которые могут располагать необходимой информацией и (или) представить соответствующие объяснения.

При поступлении в Минобрнауки России от органов исполнительной власти субъектов Российской Федерации информации о наличии не выполненных иностранной организацией обязательств по осуществлению контроля за условиями жизни и воспитания ребенка, гражданина Российской Федерации, усыновленного гражданами, проживающими на территории государства местонахождения иностранной организации, и (или) представлению иностранной организацией соответствующих отчетов об условиях жизни и воспитания усыновленного ребенка специалист, ответственный за работу с иностранными организациями, запрашивает дополнительные сведения и (или) соответствующие объяснения у иностранной организации.

Указанные запросы оформляются письмом в установленном в Минобрнауки России порядке делопроизводства и подписываются заместителем Министра образования и науки Российской Федерации или директором (заместителем директора) Департамента в соответствии с их компетенцией. В запросе указываются информация, которую необходимо представить, а также основания и необходимые сроки ее представления.

Максимальный срок подготовки запроса - 3 рабочих дня с даты поступления в Департамент запроса от федерального органа исполнительной власти либо информации о наличии невыполненных иностранной организацией обязательств по осуществлению контроля за условиями жизни и воспитания усыновленного ребенка и (или) представлению соответствующих отчетов от органа исполнительной власти субъекта Российской Федерации.

52. При поступлении дополнительной информации и (или) объяснений иностранной организации, а также информации от органов государственной власти, органов местного самоуправления, компетентных органов иностранных государств, организаций, граждан специалист, ответственный за работу с иностранными организациями, направляет ее в федеральный орган исполнительной власти, указанный в пункте 51 Регламента.

Указанная информация и (или) объяснения направляются вместе с сопроводительным письмом, в котором указывается наименование соответствующей иностранной организации и цель направления документов.

Сопроводительное письмо оформляется в установленном в Минобрнауки России порядке делопроизводства и подписывается заместителем Министра образования и науки Российской Федерации.

Максимальный срок подготовки и подписания сопроводительного письма - 3 рабочих дня с даты поступления дополнительной информации и (или) соответствующих объяснений в Департамент.

53. При непоступлении в установленные сроки дополнительной информации и (или) объяснений иностранной организации специалист, ответственный за работу с иностранными организациями, направляет соответствующее письмо в федеральный орган исполнительной власти, указанный в пункте 51 Регламента.

Указанное письмо оформляется в установленном в Минобрнауки России порядке делопроизводства и подписывается заместителем Министра образования и науки Российской Федерации.

Максимальный срок подготовки и подписания письма - 3 рабочих дня с даты истечения срока представления дополнительной информации и (или) объяснений.

54. При наличии разногласий между Минобрнауки России и (или) федеральными органами исполнительной власти и необходимости выработки согласованной позиции по вопросу о возможности (невозможности) осуществления представительством иностранной организации деятельности по усыновлению детей на территории Российской Федерации вопрос о выдаче (отказе в выдаче) разрешения рассматривается на заседании Межведомственной комиссии по вопросам усыновления (удочерения) и иных форм устройства детей на воспитание в семьи (далее - Комиссия).

Непоступление в установленные сроки в Минобрнауки России объяснения иностранной организации по имеющимся фактам наличия невыполненных иностранной организацией обязательств по осуществлению контроля за условиями жизни и воспитания ребенка, гражданина Российской Федерации, усыновленного гражданами, проживающими на территории государства местонахождения иностранной организации, и (или) представлению иностранной организацией соответствующих отчетов об условиях жизни и воспитания усыновленного ребенка является основанием для рассмотрения вопроса о выдаче (отказе в выдаче) разрешения на заседании Комиссии.

55. При выявлении обстоятельств, указанных в пункте 54 Регламента, специалист, ответственный за работу с иностранными организациями, готовит справку о деятельности иностранной организации, представленных документах и заключениях федеральных органов исполнительной власти для рассмотрения на заседании Комиссии.

В справке приводится необходимая характеристика соответствующей иностранной организации, вопрос о выдаче (отказе в выдаче) разрешения которой будет рассматриваться на заседании Комиссии, а также указываются причины рассмотрения вопроса о выдаче (отказе в выдаче) разрешения на заседании Комиссии, позиция Минобрнауки России и федеральных органов исполнительной власти. Справка подписывается директором (заместителем директора) Департамента с приложением копий заключений федеральных органов исполнительной власти, одного экземпляра документов иностранной государственной организации.

Указанные материалы докладываются Министру образования и науки Российской Федерации директором (заместителем директора) Департамента в установленном в Минобрнауки России порядке делопроизводства для принятия решения о дате проведения заседания Комиссии.

Максимальный срок подготовки справки и представления доклада Министру образования и науки Российской Федерации - 10 рабочих дней с даты выявления разногласий между федеральными органами исполнительной власти.

Максимальный срок принятия решения о дате проведения Комиссии - 5 рабочих дней с даты получения Министром образования и науки Российской Федерации соответствующих материалов.

56. По итогам заседания Комиссия принимает решение о выдаче (отказе в выдаче) разрешения.

57. В соответствии с принятым Комиссией решением специалист, ответственный за работу с иностранными организациями, готовит проект приказа Минобрнауки России о выдаче (отказе в выдаче) разрешения в порядке, установленном пунктами 49 и 50 Регламента.

58. Регистрация приказа Минобрнауки России о выдаче (отказе в выдаче) разрешения и рассылка копии приказа в Департамент осуществляются в установленном в Минобрнауки России порядке делопроизводства.

59. Специалист, ответственный за работу с иностранными организациями, вносит реквизиты приказа Минобрнауки России о выдаче (отказе в выдаче) разрешения в базу данных о деятельности иностранных организаций.

60. Основанием для подготовки соответствующего разрешения является поступление в Департамент заверенной в установленном в Минобрнауки России порядке делопроизводства копии приказа Минобрнауки России о выдаче разрешения.

61. Специалист, ответственный за работу с иностранными организациями, готовит проект разрешения по форме согласно приложению N 2 к Регламенту.

Максимальный срок подготовки проекта разрешения - 2 рабочих дня с даты издания приказа Минобрнауки России о выдаче разрешения.

62. Разрешение подписывается Министром образования и науки Российской Федерации.

Максимальный срок подписания разрешения - 3 рабочих дня с даты подготовки проекта разрешения.

63. Специалист, ответственный за работу с иностранными организациями, регистрирует подписанное разрешение в журнале учета разрешений на открытие представительств иностранных государственных органов и организаций и разрешений на осуществление деятельности по усыновлению (удочерению) детей на территории Российской Федерации и вносит сведения о разрешении в базу данных о деятельности иностранных организаций.

В журнал учета разрешений на открытие представительств иностранных государственных органов и организаций и разрешений на осуществление деятельности по усыновлению (удочерению) детей на территории Российской Федерации вносится следующая информация:

наименование иностранной организации или ее представительства;

дата и номер приказа Минобрнауки России о выдаче разрешения;

дата выдачи разрешения;

регистрационный номер разрешения;

кем получено (фамилия, имя, отчество (при наличии));

подпись получившего разрешение.

Максимальный срок регистрации и внесения сведений в базу данных - 6 рабочих дней с даты издания приказа о выдаче разрешения.

64. После подписания Министром образования и науки Российской Федерации соответствующего разрешения директор (заместитель директора) Департамента принимает решение о дате и времени выдачи разрешения.

Максимальный срок принятия решения - 2 рабочих дня с даты подписания разрешения.

65. Специалист, ответственный за работу с иностранными организациями, способом, указанным в запросе заявителя о предоставлении государственной услуги, информирует уполномоченное лицо иностранной организации об издании приказа Минобрнауки России о выдаче разрешения, подписании разрешения и назначенных дате и времени получения разрешения.

Максимальный срок информирования - 2 рабочих дня с даты принятия решения о дате и времени выдачи разрешения.

66. Разрешение выдается лично уполномоченному лицу иностранной организации специалистом, ответственным за работу с иностранными организациями, в помещении, расположенном по адресу, указанному в пункте 7 Регламента.

Максимальный срок выдачи разрешения - 10 рабочих дней с даты издания приказа Минобрнауки России о выдаче разрешения.

67. Специалист, ответственный за работу с иностранными организациями, формирует на каждую иностранную организацию, получившую разрешение, дело, которое состоит из документов, представляемых в соответствии с пунктом 17 Регламента, заключений федеральных органов исполнительной власти, приказов Минобрнауки России, решений Комиссии, а также иных документов, затрагивающих вопросы осуществления деятельности указанной иностранной организации и ее представительства, и хранится в Департаменте в отдельных папках в систематизированном (по номеру разрешения) виде.

68. Информация об издании приказа Минобрнауки России об отказе в выдаче разрешения доводится до сведения заявителя специалистом, ответственным за работу с иностранными организациями, способом, указанным в запросе заявителя о предоставлении государственной услуги.

Максимальный срок информирования заявителя - 3 рабочих дня с даты издания приказа Минобрнауки России об отказе в выдаче разрешения.

69. В случае издания приказа Минобрнауки России об отказе в выдаче разрешения документы иностранной организации, представленные с запросом о предоставлении государственной услуги, хранятся в Департаменте в отдельных папках в систематизированном (по наименованию иностранных организаций) виде.

70. Специалист, ответственный за работу с иностранными организациями, способом, указанным в запросе заявителя о предоставлении государственной услуги, информирует уполномоченное лицо иностранной организации об издании приказа Минобрнауки России об отказе в выдаче разрешения и предоставляет указанному лицу копию приказа об отказе в выдаче разрешения.

Максимальный срок информирования уполномоченного лица иностранной организации об издании указанного приказа Минобрнауки России - 5 рабочих дней с даты издания приказа.

71. Если в запросе заявителя о предоставлении государственной услуги выражена просьба о направлении информации о результатах его рассмотрения посредством почтовой связи (электронной почты), соответствующее письмо оформляется в установленном в Минобрнауки России порядке делопроизводства и подписывается директором (заместителем директора) Департамента.

Если в запросе заявителя о предоставлении государственной услуги выражена просьба о выдаче информации о результатах его рассмотрения лично уполномоченному лицу иностранной организации, специалист, ответственный за работу с иностранными организациями, соответствующим образом информирует указанное лицо об издании приказа Минобрнауки России об отказе в выдаче разрешения и назначенных дате и времени получения копии указанного приказа.

Специалист, ответственный за работу с иностранными организациями, выдает лично уполномоченному лицу иностранной организации копию приказа Минобрнауки России об отказе в выдаче разрешения.

Максимальный срок выдачи копии указанного приказа - 10 рабочих дней с даты издания приказа Минобрнауки России о выдаче разрешения.

72. Если уполномоченное лицо иностранной организации не явилось в Минобрнауки России для получения разрешения и копии приказа Минобрнауки России о выдаче разрешения либо копии приказа Минобрнауки России об отказе в выдаче разрешения, специалист, ответственный за работу с иностранными организациями, направляет в иностранную организацию по почте с сопроводительным письмом копию приказа Минобрнауки России о выдаче (отказе в выдаче) разрешения, заверенную в установленном в Минобрнауки России порядке делопроизводства.

Сопроводительное письмо оформляется в установленном в Минобрнауки России порядке делопроизводства и подписывается директором (заместителем директора) Департамента.

Максимальный срок направления указанных документов - 5 рабочих дней с даты, на которую была назначена выдача документов.

73. Решение о выдаче разрешения доводится Минобрнауки России до сведения органов исполнительной власти субъектов Российской Федерации, на которые возложены функции регионального оператора государственного банка данных о детях, оставшихся без попечения родителей, а также федеральных органов исполнительной власти.

Специалист, ответственный за работу с иностранными организациями, готовит соответствующие письма в указанные органы. Письма оформляются в установленном в Минобрнауки России порядке делопроизводства и подписываются заместителем Министра образования и науки Российской Федерации.

Максимальный срок подготовки письма - 5 рабочих дней с даты издания приказа о выдаче разрешения.

Выдача решения о приостановлении (прекращении, возобновлении) действия разрешения

74. По решению Минобрнауки России действие разрешения может быть приостановлено, возобновлено или прекращено.

В случае вынесения решения о приостановлении действия разрешения Минобрнауки России устанавливается срок для устранения нарушений (обстоятельств), повлекших за собой приостановление его действия, который не может быть менее 1 месяца и не должен превышать 6 месяцев.

В случае устранения в течение установленного срока нарушений (обстоятельств), повлекших за собой приостановление действия разрешения, Минобрнауки России принимает решение о возобновлении действия разрешения.

Если в установленный срок нарушения (обстоятельства), повлекшие за собой приостановление действия разрешения, не будут устранены, Минобрнауки России принимается решение о прекращении действия разрешения.

Решение о приостановлении (возобновлении или прекращении) действия разрешения выдается (направляется) Минобрнауки России соответствующей иностранной организации и (или) ее представительству в течение 10 рабочих дней с даты его принятия.

75. Основаниями для приостановления действия разрешения являются:

а) наличие обстоятельств, указанных в подпункте "г" пункта 24 Регламента;

б) однократное нарушение соответствующей иностранной организацией и (или) ее представительством законодательства Российской Федерации;

в) однократное нарушение соответствующей иностранной организацией и (или) ее представительством своих обязательств по осуществлению контроля за условиями жизни и воспитания усыновленных детей и по представлению в установленном порядке соответствующих отчетов и информации, а также по осуществлению контроля за постановкой в установленном порядке усыновленных детей на учет в консульском учреждении Российской Федерации;

г) наличие информации о грубом или систематическом нарушении соответствующей иностранной организацией и (или) ее представительством законодательства Российской Федерации или законодательства соответствующего иностранного государства, поступившей от компетентных органов иностранного государства, федеральных органов исполнительной власти, иных заинтересованных органов государственной власти, а также органов местного самоуправления.

76. Решение Минобрнауки России о возобновлении действия разрешения принимается на основании документов, подтверждающих устранение нарушений (обстоятельств), повлекших за собой приостановление его действия.

77. Основаниями для прекращения действия разрешения являются:

а) наличие обстоятельств, указанных в подпунктах "б", "д", "е", "ж" и "з" пункта 24 Регламента;

б) грубое или систематическое нарушение соответствующей иностранной организацией и (или) ее представительством своих обязательств по осуществлению контроля за условиями жизни и воспитания усыновленных детей и по представлению в установленном порядке соответствующих отчетов и информации, а также по осуществлению контроля за постановкой в установленном порядке усыновленных детей на учет в консульском учреждении Российской Федерации;

в) неустранение нарушений, выявленных Минобрнауки России при осуществлении контроля за деятельностью представительства соответствующей иностранной организации.

78. Основанием для выдачи решения о приостановлении (прекращении, возобновлении) действия разрешения является издание соответствующего приказа Минобрнауки России.

79. Специалист, ответственный за работу с иностранными организациями, на основании поручения директора (заместителя директора) Департамента в письменной форме, которое было дано в процессе исполнения государственной функции по осуществлению контроля за деятельностью представительств иностранных государственных органов и организаций по усыновлению (удочерению) детей на территории Российской Федерации и деятельностью по усыновлению (удочерению) детей на территории Российской Федерации представительств иностранных некоммерческих неправительственных организаций, на основании установления факта, свидетельствующего о наличии обстоятельства, предусмотренного пунктом 75 или 77 Регламента, готовит проект приказа Минобрнауки России соответственно о приостановлении либо прекращении действия разрешения.

Максимальный срок подготовки указанного проекта приказа - 2 рабочих дня с даты, когда директором (заместителем директора) Департамента было дано соответствующее поручение.

80. При наличии разногласий между Минобрнауки России и (или) федеральными органами исполнительной власти по вопросу о возможности осуществления представительством иностранной организации деятельности по усыновлению детей на территории Российской Федерации вопрос о прекращении действия разрешения рассматривается на заседании Комиссии в порядке, установленном пунктами 55 и 56 Регламента.

81. Специалист, ответственный за работу с иностранными организациями, представляет проект приказа Минобрнауки России о приостановлении (прекращении) действия разрешения на согласование в структурные подразделения Минобрнауки России.

Максимальный срок согласования указанного проекта приказа - 5 рабочих дней с даты его поступления в структурное подразделение Минобрнауки России.

82. Регистрация приказа Минобрнауки России о приостановлении (прекращении) действия разрешения и рассылка копии приказа в Департамент осуществляются в установленном в Минобрнауки России порядке делопроизводства.

83. Специалист, ответственный за работу с иностранными организациями, вносит реквизиты приказа Минобрнауки России о приостановлении (прекращении) действия разрешения в базу данных о деятельности иностранных организаций.

Максимальный срок внесения указанной информации в базу данных о деятельности иностранных организаций - 5 рабочих дней с даты издания соответствующего приказа.

Информация о приостановлении (прекращении) действия разрешения не позднее рабочего дня, следующего за днем поступления копии приказа о приостановлении (прекращении) действия разрешения к специалисту, ответственному за работу с иностранными организациями, направляется указанным специалистом в установленном в Минобрнауки России порядке делопроизводства для размещения на интернет-сайте.

84. В приказе Минобрнауки России о приостановлении действия разрешения устанавливается срок для устранения нарушений (обстоятельств), повлекших за собой приостановление его действия. Указанный срок не может быть менее 1 месяца и не должен превышать 6 месяцев с даты издания приказа Минобрнауки России о приостановлении действия разрешения.

85. В случае издания приказа Минобрнауки России о приостановлении (прекращении) действия разрешения директор (заместитель директора) Департамента принимает решение о дате выдачи копии указанного приказа.

Максимальный срок принятия решения - 2 рабочих дня с даты издания указанного приказа.

86. Специалист, ответственный за работу с иностранными организациями, по телефону и (или) письменно информирует иностранную организацию и ее представительство об издании приказа Минобрнауки России о приостановлении (прекращении) действия разрешения и назначенных для получения копии указанного приказа дне и времени.

Соответствующее письмо оформляется в установленном в Минобрнауки России порядке делопроизводства и подписывается директором (заместителем директора) Департамента.

Максимальный срок подготовки письма - 5 рабочих дней с даты принятия решения о дате выдачи представительству копии приказа, указанного в пункте 85 Регламента.

87. Специалист, ответственный за работу с иностранными организациями, выдает лично руководителю представительства копию приказа Минобрнауки России о приостановлении (прекращении) действия разрешения в помещении, расположенном по адресу, указанному в пункте 7 Регламента.

Руководитель представительства проставляет отметку о получении копии указанного приказа (дату получения, подпись, расшифровку подписи) на экземпляре копии приказа, подлежащем хранению в Департаменте.

В случае издания приказа о приостановлении действия разрешения руководитель представительства одновременно с получением копии указанного приказа обязан вернуть специалисту, ответственному за работу с иностранными организациями, оригинал разрешения.

Максимальный срок выдачи копии приказа Минобрнауки России о приостановлении (прекращении) действия разрешения - 10 рабочих дней с даты его издания.

88. Если руководитель представительства не явился в Минобрнауки России для получения копии приказа Минобрнауки России о приостановлении (прекращении) действия разрешения, специалист, ответственный за работу с иностранными организациями, направляет по почте с сопроводительным письмом в иностранную организацию и ее представительство копию указанного приказа о приостановлении (прекращении) действия разрешения, заверенную в установленном в Минобрнауки России порядке делопроизводства.

Сопроводительное письмо оформляется в установленном в Минобрнауки России порядке делопроизводства и подписывается директором (заместителем директора) Департамента.

Максимальный срок направления указанных документов - 5 рабочих дней с даты, на которую была назначена выдача копии приказа Минобрнауки России о приостановлении (прекращении) действия разрешения.

89. Решение о приостановлении (прекращении) действия разрешения доводится Минобрнауки России до сведения органов исполнительной власти субъектов Российской Федерации, на которые возложены функции регионального оператора государственного банка данных о детях, оставшихся без попечения родителей, а также федеральных органов исполнительной власти.

Специалист, ответственный за работу с иностранными организациями, готовит соответствующие письма в указанные органы. Письма оформляются в установленном в Минобрнауки России порядке делопроизводства и подписываются заместителем Министра образования и науки Российской Федерации.

Максимальный срок подготовки письма - 5 рабочих дней с даты издания приказа о выдаче разрешения.

90. Решение о возобновлении действия разрешения принимается директором (заместителем директора) Департамента.

Основанием для возобновления действия разрешения являются поступившие от иностранной организации или ее представительства в установленные сроки документы, подтверждающие устранение нарушений (обстоятельств), повлекших за собой приостановление действия разрешения, либо акт проведения внеплановой проверки представительства, в результате которой установлено устранение нарушений (обстоятельств), повлекших за собой приостановление действия разрешения.

Специалист, ответственный за работу с иностранными организациями, на основании письменного поручения директора (заместителя директора) Департамента готовит проект приказа Минобрнауки России о возобновлении действия разрешения в соответствии с пунктом 50 Регламента.

Регистрация приказа Минобрнауки России о возобновлении действия разрешения осуществляется в установленном в Минобрнауки России порядке делопроизводства.

91. Копия приказа Минобрнауки России о возобновлении действия разрешения, а также разрешение выдаются руководителю представительства в порядке, установленном пунктами 66 - 73 Регламента.

92. Решение о возобновлении действия разрешения доводится Минобрнауки России до сведения органов исполнительной власти субъектов Российской Федерации, на которые возложены функции регионального оператора государственного банка данных о детях, оставшихся без попечения родителей, а также федеральных органов исполнительной власти.

Специалист, ответственный за работу с иностранными организациями, готовит соответствующие письма в указанные органы. Письма оформляются в установленном в Минобрнауки России порядке делопроизводства и подписываются заместителем Министра образования и науки Российской Федерации.

Максимальный срок подготовки указанных писем - 5 рабочих дней с даты издания приказа Минобрнауки России о возобновлении действия разрешения.

Информация о возобновлении действия разрешения не позднее рабочего дня, следующего за днем поступления копии приказа о возобновлении действия разрешения к специалисту, ответственному за работу с иностранными организациями, направляется указанным специалистом в установленном в Минобрнауки России порядке делопроизводства для размещения на интернет-сайте.

IV. Формы контроля за предоставлением государственной услуги

Порядок осуществления текущего контроля за соблюдением и исполнением ответственными должностными лицами положений Регламента и иных нормативных правовых актов, устанавливающих требования к предоставлению государственной услуги, а также принятием ими решений

93. Текущий контроль за соблюдением и исполнением ответственными должностными лицами Минобрнауки России установленных Регламентом административных процедур, а также соответствием решений, принятых в рамках предоставления государственной услуги, положениям нормативных правовых актов Российской Федерации осуществляется вышестоящим должностным лицом Минобрнауки России в соответствии с распределением должностных обязанностей либо должностным лицом, уполномоченным на осуществление контроля (далее - должностное лицо, осуществляющее контроль).

94. Текущий контроль осуществляется путем проведения плановых и внеплановых проверок полноты и качества исполнения государственной услуги.

Порядок и периодичность осуществления плановых и внеплановых проверок полноты и качества предоставления государственной услуги

95. Проверка полноты и качества предоставления государственной услуги осуществляется на основании приказа Минобрнауки России.

96. Плановые проверки полноты и качества предоставления государственной услуги проводятся не реже двух раз в год в соответствии с утвержденным годовым планом работы Минобрнауки России.

Решение о проведении внеплановой проверки полноты и качества предоставления государственной услуги принимается должностным лицом, осуществляющим контроль, при наличии одного из следующих оснований:

необходимость установления факта устранения ранее выявленных нарушений Регламента и (или) иных нормативных правовых актов, устанавливающих требования к предоставлению государственной услуги;

обращение физического или юридического лица с жалобой на нарушения его прав и законных интересов действиями (бездействием) должностных лиц либо специалистов Минобрнауки России, отвечающих за предоставление государственной услуги.

97. В рамках плановой проверки изучаются следующие вопросы:

соблюдение предусмотренных Регламентом требований к порядку информирования о предоставлении государственной услуги;

соблюдение предусмотренных Регламентом сроков предоставления государственной услуги, сроков выдачи (направления) документов, являющихся результатом предоставления государственной услуги;

соблюдение предусмотренных Регламентом требований, предъявляемых к документам, предоставляемым заявителем для получения государственной услуги;

соблюдение предусмотренных Регламентом оснований для отказа в приеме документов, необходимых для предоставления государственной услуги;

соблюдение предусмотренных Регламентом оснований для отказа в предоставлении государственной услуги;

соблюдение сроков и порядка регистрации запроса заявителя о предоставлении государственной услуги;

соблюдение требований к помещениям, в которых предоставляется государственная услуга, к месту ожидания и приема заявителей;

соблюдение состава, последовательности и сроков выполнения административных процедур в процессе предоставления государственной услуги;

обоснованность решений, принятых ответственным должностным лицом при предоставлении государственной услуги.

В рамках внеплановой проверки осуществляется проверка фактов, явившихся основанием для ее проведения.

98. Результаты проверок отражаются в отдельной справке или акте, в которых отмечаются выявленные недостатки и предложения по их устранению.

Ответственность должностных лиц федерального органа исполнительной власти за решения и действия (бездействие), принимаемые (осуществляемые) ими в ходе предоставления государственной услуги

99. Ответственность должностных лиц Минобрнауки России устанавливается в их должностных регламентах в соответствии с требованиями законодательства Российской Федерации.

100. Должностные лица, ответственные за организацию предоставления государственной услуги, несут персональную ответственность за соблюдение положений Регламента и иных нормативных правовых актов, устанавливающих требования к предоставлению государственной услуги, за обеспечение полноты и качества предоставления государственной услуги.

101. По результатам проведенных проверок в случае выявления нарушений осуществляется привлечение виновных лиц к ответственности в соответствии с законодательством Российской Федерации.

Требование к порядку и формам контроля за предоставлением государственной услуги, в том числе со стороны граждан, их объединений и организаций

102. Контроль за исполнением Регламента со стороны граждан, их объединений и организаций является самостоятельной формой контроля и осуществляется путем направления обращений в Минобрнауки России, а также путем обжалования действий (бездействия) и решений, осуществляемых (принятых) в ходе исполнения Регламента, в установленном законодательством Российской Федерации порядке.

V. Досудебное (внесудебное) обжалование заявителем решений и действий (бездействия) Минобрнауки России, должностного лица Минобрнауки России либо федерального государственного гражданского служащего

103. Заявитель имеет право на досудебное (внесудебное) обжалование действий (бездействия) и решений, принятых (осуществляемых) в ходе предоставления государственной услуги.

104. Предметом досудебного (внесудебного) обжалования являются в том числе следующие действия, бездействие и решения:

а) нарушение срока регистрации запроса заявителя о предоставлении государственной услуги;

б) нарушение срока предоставления государственной услуги;

в) требование у заявителя документов, не предусмотренных нормативными правовыми актами Российской Федерации для предоставления государственной услуги;

г) отказ в приеме у заявителя документов, предоставление которых предусмотрено нормативными правовыми актами Российской Федерации для предоставления государственной услуги;

д) отказ в предоставлении государственной услуги, если основания отказа не предусмотрены федеральными законами и принятыми в соответствии с ними иными нормативными правовыми актами Российской Федерации;

е) затребование с заявителя при предоставлении государственной услуги платы, не предусмотренной нормативными правовыми актами Российской Федерации;

ж) отказ Минобрнауки России в исправлении допущенных опечаток и (или) ошибок в выданных в результате предоставления государственной услуги документах либо нарушение установленного срока таких исправлений.

105. Жалоба подается в письменной форме на бумажном носителе, в электронной форме в Минобрнауки России. Жалобы на решения, принятые должностными лицами Минобрнауки России, рассматриваются непосредственно Министром образования и науки Российской Федерации.

106. Жалоба может быть направлена по почте, с использованием информационно-телекоммуникационной сети Интернет, официального сайта Минобрнауки России, федеральной государственной информационной системы "Единый портал государственных и муниципальных услуг (функций)", а также может быть принята на личном приеме заявителя.

107. Жалоба должна содержать:

а) наименование органа, предоставляющего государственную услугу, должностного лица органа, предоставляющего государственную услугу, решения и действия (бездействие) которого обжалуются;

б) фамилию, имя, отчество (последнее - при наличии), сведения о месте жительства заявителя - физического лица либо наименование, сведения о месте нахождения заявителя - юридического лица, а также номер (номера) контактного телефона, адрес (адреса) электронной почты (при наличии) и почтовый адрес, по которым должен быть направлен ответ заявителю;

в) сведения об обжалуемых решениях и действиях (бездействии) Минобрнауки России, должностного лица Минобрнауки России либо федерального государственного гражданского служащего;

г) доводы, на основании которых заявитель не согласен с решением и действием (бездействием) Минобрнауки России, должностного лица Минобрнауки России либо федерального государственного гражданского служащего. Заявителем могут быть представлены документы (при наличии), подтверждающие доводы заявителя, либо их копии.

108. Жалоба, поступившая в Минобрнауки России, подлежит рассмотрению должностным лицом, наделенным полномочиями по рассмотрению жалоб, в течение пятнадцати рабочих дней со дня ее регистрации, а в случае обжалования отказа Минобрнауки России, должностного лица Минобрнауки России в приеме документов у заявителя либо в исправлении допущенных опечаток и ошибок или в случае обжалования нарушения установленного срока таких исправлений - в течение пяти рабочих дней со дня ее регистрации.

109. По результатам рассмотрения жалобы Минобрнауки России принимает одно из следующих решений:

а) удовлетворяет жалобу, в том числе в форме отмены принятого решения, исправления допущенных Минобрнауки России опечаток и ошибок в выданных в результате предоставления государственной услуги документах, возврата заявителю денежных средств, взимание которых не предусмотрено нормативными правовыми актами Российской Федерации, а также в иных формах;

б) отказывает в удовлетворении жалобы.

110. Не позднее дня, следующего за днем принятия решения, указанного в пункте 109 Регламента, заявителю в письменной форме и по желанию заявителя в электронной форме направляется мотивированный ответ о результатах рассмотрения жалобы.

111. В случае установления в ходе или по результатам рассмотрения жалобы признаков состава административного правонарушения или преступления должностное лицо, наделенное полномочиями по рассмотрению жалоб в соответствии с пунктом 108 Регламента, незамедлительно информирует Министра (заместителя Министра) образования и науки Российской Федерации.

По решению Министра (заместителя Министра) образования и науки Российской Федерации имеющиеся материалы направляются в органы прокуратуры.

Приложение N 1
к Административному регламенту
Министерства образования и науки
Российской Федерации по предоставлению
государственной услуги по выдаче
разрешений на открытие представительств
иностранных государственных
органов и организаций по усыновлению
(удочерению) детей на территории
Российской Федерации, утвержденному
приказом Министерства образования
и науки Российской Федерации
от 19 июня 2012 г. N 493

БЛОК-СХЕМА ПРЕДОСТАВЛЕНИЯ МИНИСТЕРСТВОМ ОБРАЗОВАНИЯ И НАУКИ РОССИЙСКОЙ ФЕДЕРАЦИИ ГОСУДАРСТВЕННОЙ УСЛУГИ ПО ВЫДАЧЕ РАЗРЕШЕНИЙ НА ОТКРЫТИЕ ПРЕДСТАВИТЕЛЬСТВ ИНОСТРАННЫХ ГОСУДАРСТВЕННЫХ ОРГАНОВ И ОРГАНИЗАЦИЙ ПО УСЫНОВЛЕНИЮ (УДОЧЕРЕНИЮ) ДЕТЕЙ НА ТЕРРИТОРИИ РОССИЙСКОЙ ФЕДЕРАЦИИ

Условные обозначения:

Приложение N 2
к Административному регламенту
Министерства образования и науки
Российской Федерации по предоставлению
государственной услуги по выдаче
разрешений на открытие представительств
иностранных государственных
органов и организаций по усыновлению
(удочерению) детей на территории
Российской Федерации, утвержденному
приказом Министерства образования
и науки Российской Федерации
от 19 июня 2012 г. N 493

Форма

                                                   Лицевая сторона
 
                           Герб России                         

МИНИСТЕРСТВО ОБРАЗОВАНИЯ И НАУКИ
РОССИЙСКОЙ ФЕДЕРАЦИИ

РАЗРЕШЕНИЕ

___________________________
(регистрационный номер)

НА ОТКРЫТИЕ ПРЕДСТАВИТЕЛЬСТВА ИНОСТРАННОГО
ГОСУДАРСТВЕННОГО ОРГАНА (ОРГАНИЗАЦИИ) ПО
УСЫНОВЛЕНИЮ (УДОЧЕРЕНИЮ) ДЕТЕЙ НА ТЕРРИТОРИИ
РОССИЙСКОЙ ФЕДЕРАЦИИ

________________________________________________________________
(наименование иностранного государственного органа (организации)
________________________________________________________________
по усыновлению (удочерению) детей, которому(ой) разрешается
открыть представительство на территории Российской Федерации)
_________________________________________________________________
название государства местонахождения иностранного
_________________________________________________________________
государственного органа (организации) по усыновлению (удочерению)
_________________________________________________________________
детей, которому(ой) разрешается открыть представительство
на территории Российской Федерации)

Разрешение выдано на основании приказа Минобрнауки России
_________________________________________________________________
(дата, номер и наименование приказа)
_________________________________________________________________
_________________________________________________________________

Министр _______________ _________________
(подпись) (И.О. Фамилия)

М.П. _________________
(дата выдачи)

 
                                                 Оборотная сторона
 
 


Серия РОД N 000000 *



 
Примечание. Разрешение представляет собой бланк размером 210 X 297
мм,  изготавливается  типографским  способом  и  подлежит строгому
учету.

Приложение N 2

УТВЕРЖДЕН
приказом Министерства образования
и науки Российской Федерации
от 19 июня 2012 г. N 493

АДМИНИСТРАТИВНЫЙ РЕГЛАМЕНТ
МИНИСТЕРСТВА ОБРАЗОВАНИЯ И НАУКИ РОССИЙСКОЙ ФЕДЕРАЦИИ ПО ПРЕДОСТАВЛЕНИЮ ГОСУДАРСТВЕННОЙ УСЛУГИ ПО ВЫДАЧЕ РАЗРЕШЕНИЙ НА ОСУЩЕСТВЛЕНИЕ ДЕЯТЕЛЬНОСТИ ПО УСЫНОВЛЕНИЮ (УДОЧЕРЕНИЮ) ДЕТЕЙ НА ТЕРРИТОРИИ РОССИЙСКОЙ ФЕДЕРАЦИИ ПРЕДСТАВИТЕЛЬСТВАМИ ИНОСТРАННЫХ НЕКОММЕРЧЕСКИХ НЕПРАВИТЕЛЬСТВЕННЫХ ОРГАНИЗАЦИЙ

(в ред. Приказа Минобрнауки РФ от 09.06.2016 N 694)

I. Общие положения

Предмет регулирования Административного регламента

1. Предметом регулирования настоящего Административного регламента (далее - Регламент) являются сроки и последовательность административных процедур (действий) при предоставлении Министерством образования и науки Российской Федерации (далее - Минобрнауки России) государственной услуги по выдаче разрешений на осуществление деятельности по усыновлению (удочерению) детей (далее - усыновление) на территории Российской Федерации представительствами иностранных некоммерческих неправительственных организаций (далее - соответственно разрешение и представительство).

Блок-схема предоставления государственной услуги приведена в приложении N 1 к Регламенту.

Выполнение административных действий в рамках предоставления государственной услуги осуществляется федеральными государственными гражданскими служащими Минобрнауки России (далее - специалисты) в соответствии с установленным распределением должностных обязанностей.

Круг заявителей

2. В качестве заявителей для получения разрешения выступают представительства иностранных некоммерческих неправительственных организаций, осуществляющих деятельность по усыновлению детей на территории своего государства не менее 5 лет на момент подачи заявления о получении разрешения и уведомивших Министерство юстиции Российской Федерации о создании представительства на территории Российской Федерации в порядке, установленном законодательством Российской Федерации (далее - иностранная организация).

Требования к порядку информирования о предоставлении государственной услуги

3. Информация о порядке предоставления государственной услуги по выдаче разрешений на осуществление деятельности по усыновлению (удочерению) детей на территории Российской Федерации представительствами иностранных некоммерческих неправительственных организаций (далее - государственная услуга) доводится до сведения заинтересованных лиц посредством:

размещения на информационных стендах Минобрнауки России (далее - информационные стенды), находящихся по адресам: Москва, Тверская ул., д. 11 и Москва, Люсиновская ул., д. 51;

опубликования в сети Интернет на официальном интернет-сайте Минобрнауки России (www.mon.gov.ru), интернет-сайте, созданном при поддержке Минобрнауки России (www.usynovite.ru) (далее - интернет-сайт), а также с использованием федеральной государственной информационной системы "Единый портал государственных и муниципальных услуг (функций)" (www.gosuslugi.ru);

ответов на письменные обращения, направляемые в Минобрнауки России по одному из адресов: Тверская ул., д. 11, Москва, 125993 либо Люсиновская ул., д. 51, Москва, 117997;

ответов на письменные обращения, направляемые в Минобрнауки России по адресам электронной почты: info@mon.gov.ru либо d06@mon.gov.ru;

ответов на телефонные обращения по телефону для справок (консультаций) (499) 237-94-11.

Часы работы Минобрнауки России: пн. - чт. - 9.00 - 18.00, пт. - 9.00 - 16.45, перерыв на обед - 12.00 - 12.45.

Структурное подразделение Минобрнауки России, предоставляющее государственную услугу, - Департамент воспитания и социализации детей (Москва, Люсиновская ул., д. 51, тел./факс (499) 237-58-74) (далее - Департамент).

4. На интернет-сайте, а также на информационном стенде размещается следующая информация:

а) извлечения из законодательных и иных нормативных правовых актов, содержащих нормы, регулирующие деятельность по предоставлению государственной услуги;

б) текст Регламента с приложениями (полная версия на интернет-сайте, извлечения - на информационном стенде);

в) блок-схема предоставления государственной услуги, а также условные обозначения к блок-схеме;

г) месторасположение, график (режим) работы, номера телефонов, адреса интернет-сайтов и электронной почты, по которым заинтересованные лица могут получить необходимую информацию.

5. Консультирование заинтересованных лиц по порядку предоставления государственной услуги осуществляется специалистами:

в письменной форме на основании письменного обращения, в том числе по электронной почте;

по телефону;

на личном приеме.

6. Контактные телефоны и адреса указаны в пункте 3 Регламента.

Максимальный срок рассмотрения письменных обращений, обращений, направленных с использованием средств сети Интернет и электронной почты, - 30 дней со дня регистрации обращения.

7. Личный прием граждан с целью консультирования, а также предоставления государственной услуги осуществляется специалистами Департамента по вторникам и четвергам.

Запись граждан на личный прием осуществляется предварительно по их устным обращениям ежедневно, кроме выходных и праздничных дней, с 9.00 до 18.00, в предвыходные и предпраздничные дни - с 9.00 до 16.45 по телефону (499) 237-94-11.

Запись граждан на личный прием осуществляется путем внесения в журнал записи граждан на личный прием следующей информации:

фамилии, имени, отчества (при наличии) гражданина;

даты (месяца, числа) и времени (часов, минут) приема;

контактного телефона гражданина.

Гражданину сообщается время приема, адрес, по которому осуществляется прием, и номер кабинета, в который следует обратиться.

Прием осуществляется в специально выделенных для этих целей помещениях в виде отдельных кабинетов (приемных).

Прием специалистами граждан Российской Федерации осуществляется по адресу: Москва, Люсиновская ул., д. 51.

Прием специалистами иностранных граждан и лиц без гражданства, а также работников иностранных организаций и представительств, имеющих российское гражданство, осуществляется по адресу: Москва, Брюсов пер., д. 11.

8. При ответах на телефонные звонки и устные обращения специалисты консультируют обратившихся граждан по интересующим их вопросам, предусмотренным пунктом 10 Регламента. Ответ на телефонный звонок начинается с информации о наименовании органа, в который позвонил гражданин, фамилии, имени, отчестве (при наличии) и должности специалиста, принявшего телефонный звонок.

Время телефонного разговора не превышает 10 минут. В случае если для разъяснения требуется время, превышающее 10 минут, специалист, осуществляющий консультирование, должен предложить заинтересованному лицу обратиться за необходимой информацией в письменном виде.

9. В случае если специалист, принявший звонок, не может самостоятельно ответить на поставленные вопросы, он переадресует (переводит) данный телефонный звонок другому должностному лицу или же сообщает обратившемуся гражданину телефонный номер, по которому можно получить необходимую информацию.

10. Специалисты проводят консультации по вопросам, касающимся:

а) правового регулирования деятельности иностранных организаций, осуществляемой на территории Российской Федерации через их представительства;

б) порядка и сроков предоставления государственной услуги;

в) порядка оформления представляемых заявителем документов;

г) порядка обжалования действий (бездействия) и решений, осуществляемых и принимаемых в ходе предоставления государственной услуги.

II. Стандарт предоставления государственной услуги

Наименование государственной услуги

11. Наименование государственной услуги - выдача разрешений на осуществление деятельности по усыновлению (удочерению) детей на территории Российской Федерации представительствами иностранных некоммерческих неправительственных организаций.

Наименование федерального органа исполнительной власти, предоставляющего государственную услугу

12. Наименование федерального органа исполнительной власти, предоставляющего государственную услугу, - Минобрнауки России.

Министерство иностранных дел Российской Федерации (далее - МИД России), Министерство внутренних дел Российской Федерации (далее - МВД России), Министерство юстиции Российской Федерации (далее - Минюст России) оказывают в пределах своей компетенции содействие Минобрнауки России в выдаче разрешений.

В процессе предоставления государственной услуги специалисты не вправе требовать от заявителя осуществления действий, в том числе согласований, необходимых для получения государственной услуги и связанных с обращением в иные государственные органы, органы местного самоуправления, организации, за исключением получения услуг, включенных в перечень услуг, которые являются необходимыми и обязательными для предоставления государственных услуг, утвержденный Правительством Российской Федерации.

Описание результата предоставления государственной услуги

13. Результатом предоставления государственной услуги является выдача (отказ в выдаче) разрешения при наличии заключений МИДа России, МВД России и Минюста России.

Срок предоставления государственной услуги, срок выдачи документов, являющихся результатом предоставления государственной услуги

14. Срок предоставления государственной услуги: в течение 3 месяцев с даты представления в Минобрнауки России документов, предусмотренных пунктом 17 Регламента.

15. Решение о выдаче (об отказе в выдаче) разрешения выдается (направляется) Минобрнауки России соответствующей иностранной организации и (или) ее представительству в течение 10 рабочих дней с даты его принятия.

Перечень нормативных правовых актов, регулирующих отношения, возникающие в связи с предоставлением государственной услуги

16. Отношения, возникающие в связи с предоставлением государственной услуги, регулируются:

Семейным кодексом Российской Федерации от 29 декабря 1995 г. N 223-ФЗ (Собрание законодательства Российской Федерации, 1996, N 1, ст. 16; 1997, N 46, ст. 5243; 1998, N 26, ст. 3014; 2000, N 2, ст. 153; 2004, N 35, ст. 3607; 2005, N 1, ст. 11; 2006, N 52, ст. 5497; 2007, N 1, ст. 21; N 30, ст. 3808; 2008, N 17, ст. 1756; N 27, ст. 3124; 2010, N 52, ст. 7001; 2011, N 19, ст. 2715; N 49, ст. 7041);

Федеральным законом от 12 января 1996 г. N 7-ФЗ "О некоммерческих организациях" (Собрание законодательства Российской Федерации, 1996, N 3, ст. 145; 1998, N 48, ст. 5849; 1999, N 28, ст. 3473; 2002, N 12, ст. 1093; N 52, ст. 5141; 2003, N 52, ст. 5031; 2006, N 3, ст. 282; N 6, ст. 636; N 45, ст. 4627; 2007, N 1, ст. 37, ст. 39; N 10, ст. 1151; N 22, ст. 2562, ст. 2563; N 27, ст. 3213; N 30, ст. 3753, ст. 3799; N 45, ст. 5415; N 48, ст. 5814; N 49, ст. 6039, ст. 6047, ст. 6061, ст. 6078; 2008, N 20, ст. 2253; N 30, ст. 3604, ст. 3616, ст. 3617; 2009, N 23, ст. 2762; N 29, ст. 3582, ст. 3607; 2010, N 15, ст. 1736; N 19, ст. 2291; N 21, ст. 2526; N 30, ст. 3995; 2011, N 1, ст. 49; N 23, ст. 3264; N 29, ст. 4291; N 30, ст. 4568, ст. 4587, ст. 4590; N 45, ст. 6321; N 47, ст. 6607);

Федеральным законом от 1 декабря 2014 г. N 419-ФЗ "О внесении изменений в отдельные законодательные акты Российской Федерации по вопросам социальной защиты инвалидов в связи с ратификацией Конвенции о правах инвалидов" (Собрание законодательства Российской Федерации, 2014, N 49, ст. 6928; 2016, N 1, ст.14); (в ред. Приказа Минобрнауки РФ от 09.06.2016 N 694)

Положением о деятельности органов и организаций иностранных государств по усыновлению (удочерению) детей на территории Российской Федерации и контроле за ее осуществлением, утвержденным постановлением Правительства Российской Федерации от 4 ноября 2006 г. N 654 (Собрание законодательства Российской Федерации, 2006, N 46, ст. 4801; 2007, N 32, ст. 4154; 2008, N 50, ст. 5958; 2009, N 17, ст. 2098; 2011, N 40, ст. 5561);

Положением о Межведомственной комиссии по вопросам усыновления (удочерения) и иных форм устройства детей на воспитание в семьи, утвержденным приказом Минобрнауки России от 8 декабря 2005 г. N 303 (зарегистрирован Минюстом России 23 марта 2006 г., регистрационный N 7621. Бюллетень нормативных актов федеральных органов исполнительной власти, N 14, 2006).

Исчерпывающий перечень документов, необходимых в соответствии с нормативными правовыми актами для предоставления государственной услуги, порядок их представления

17. Для получения разрешения заявитель представляет заявление о предоставлении государственной услуги, адресованное в Минобрнауки России и оформленное в свободной форме. В заявлении указывается способ направления заявителю информации о результатах рассмотрения заявления (посредством почтового отправления, выдачи лично заявителю либо уполномоченному в установленном порядке представителю заявителя, посредством электронной почты).

К заявлению о предоставлении государственной услуги должны быть приложены следующие документы:

а) копии учредительных документов, а также документы, содержащие сведения об организационной структуре и сотрудниках иностранной организации;

б) копия лицензии (или другого документа), выданной (выданного) компетентным органом государства местонахождения иностранной организации на срок не менее 1 года и подтверждающей (подтверждающего) ее полномочия по осуществлению деятельности по усыновлению детей;

в) решение руководящего органа иностранной организации о создании своего представительства;

г) положение (документ, определяющий статус, задачи и функции) о представительстве иностранной организации;

д) перечень услуг, предоставляемых иностранной организацией кандидатам в усыновители, с указанием их стоимости;

е) документ, подтверждающий обязательства иностранной организации соблюдать требования законодательства Российской Федерации при осуществлении деятельности по усыновлению детей, осуществлять контроль за условиями жизни и воспитания усыновленных детей и представлять соответствующие отчеты и информацию в установленном порядке, а также осуществлять контроль за постановкой в установленном порядке усыновленных детей на учет в консульском учреждении Российской Федерации;

ж) рекомендательное письмо компетентного органа государства, выдавшего лицензию (или другой документ) или осуществляющего контроль за деятельностью иностранной организации, о возможности осуществления деятельности по усыновлению;

з) сведения о руководителе представительства иностранной организации;

и) доверенность, выданную руководителю представительства иностранной организации, на подачу документов о получении разрешения на осуществление деятельности и на получение указанного разрешения, а также на оказание содействия кандидатам в усыновители в усыновлении и организацию деятельности указанного представительства в порядке, установленном законодательством Российской Федерации.

18. Документы, указанные в подпункте "а" пункта 17 Регламента, принимаются к рассмотрению в течение 1 года с даты их выдачи.

Документы, выданные за пределами Российской Федерации, представляются на государственном (официальном) языке соответствующего иностранного государства и должны быть легализованы в установленном порядке, если иное не предусмотрено законодательством Российской Федерации или международным договором Российской Федерации, а также переведены на русский язык. При этом перевод либо подпись переводчика удостоверяются в консульском учреждении или дипломатическом представительстве Российской Федерации в государстве местонахождения соответствующей иностранной организации либо нотариусом на территории Российской Федерации. <1>

<1> Пункт 6 Положения о деятельности органов и организаций иностранных государств по усыновлению (удочерению) детей на территории Российской Федерации и контроле за ее осуществлением, утвержденного постановлением Правительства Российской Федерации от 4 ноября 2006 г. N 654 (Собрание законодательства Российской Федерации, 2006, N 46, ст. 4801; 2007, N 32, ст. 4154; 2008, N 50, ст. 5958; 2009, N 17, ст. 2098; 2011, N 40, ст. 5561).

Учредительные документы иностранной организации, представляемые ее представительством, должны подтверждать факт осуществления деятельности по усыновлению детей иностранной некоммерческой организацией на территории государства ее местонахождения в течение не менее пяти лет. При отсутствии подтверждения указанного факта в учредительных документах иностранной некоммерческой организации ее представительство представляет в Минобрнауки России другой документ, подтверждающий осуществление иностранной некоммерческой организацией деятельности по усыновлению детей на территории государства ее местонахождения в течение указанного срока.

В документе, содержащем сведения об организационной структуре и сотрудниках иностранной организации (подпункт "а" пункта 17 Регламента), указываются сведения о направлениях деятельности и структурных подразделениях иностранной организации, руководящем составе организации и ее структурных подразделений.

В случае если лицензия (или другой документ) (подпункт "б" пункта 17 Регламента) выдана на срок более одного года или без указания срока действия, дополнительно представляется документ компетентного органа государства, выдавшего лицензию (или другой документ), подтверждающий ее действие на момент представления документов.

В документе, содержащем перечень услуг, предоставляемых иностранной организацией кандидатам в усыновители, с указанием их стоимости (подпункт "д" пункта 17 Регламента), указываются информация о тех услугах, которые по законодательству государства местонахождения иностранной организации оказываются на платной основе, а также стоимость конкретных услуг и общая стоимость услуг, предоставляемых кандидатам в усыновители.

В доверенности (подпункт "и" пункта 17 Регламента) указываются: дата выдачи, место выдачи, срок действия доверенности, а также реквизиты (должность, фамилия, имя, отчество (при наличии), паспортные данные или данные иного документа, удостоверяющего личность в соответствии с законодательством Российской Федерации, место проживания) лица, выдавшего доверенность, и лица, которое уполномочивается указанной доверенностью на осуществление конкретных действий. В случае если доверенность выдана на неопределенный срок, представляется выписка из законодательства государства местонахождения иностранной организации о порядке выдачи и сроках действия таких доверенностей.

В документах, представленных иностранной организацией, не должно быть подчисток, приписок, зачеркнутых слов и иных исправлений, а также повреждений, наличие которых не позволяет однозначно истолковать их содержание.

Представленный заявителем комплект документов не возвращается.

19. Минобрнауки России вправе дополнительно запрашивать информацию о деятельности соответствующей иностранной организации, законодательные акты в области защиты прав и интересов детей государства местонахождения указанной иностранной организации, а при необходимости и другие документы.

20. Иностранная организация, в отношении которой было принято решение об отказе в выдаче разрешения либо о прекращении действия выданного разрешения, вправе обратиться в Минобрнауки России для повторного рассмотрения вопроса о выдаче разрешения, но не ранее чем через двенадцать месяцев с даты принятия решения об отказе в его выдаче либо о прекращении действия разрешения.

21. Специалисты не вправе требовать от заявителя:

представления документов и информации или осуществления действий, представление или осуществление которых не предусмотрено нормативными правовыми актами, регулирующими отношения, возникающие в связи с предоставлением государственной услуги;

представления документов и информации, которые находятся в распоряжении органов, предоставляющих государственную услугу, иных государственных органов, органов местного самоуправления либо подведомственных государственным органам или органам местного самоуправления и организаций, в соответствии с нормативными правовыми актами Российской Федерации, нормативными правовыми актами субъектов Российской Федерации, муниципальными правовыми актами.

Заявитель вправе представить указанные документы и информацию в Минобрнауки России по собственной инициативе.

Исчерпывающий перечень оснований для отказа в приеме документов, необходимых для предоставления государственной услуги

22. Основаниями для отказа в приеме документов, необходимых для предоставления государственной услуги, являются:

а) наличие принятого ранее в отношении представительства иностранной организации решения об отказе в выдаче разрешения (о прекращении действия выданного разрешения), в случае если с даты принятия указанного решения не истек двенадцатимесячный срок;

б) прекращение действия выданного ранее разрешения по основаниям, предусмотренным подпунктами "б" и "е" пункта 24 Регламента и подпунктами "б" и "в" пункта 77 Регламента.

Исчерпывающий перечень оснований для приостановления или отказа в предоставлении государственной услуги

23. Основания для приостановления предоставления государственной услуги отсутствуют.

24. Основаниями для отказа в выдаче разрешений являются:

а) несоответствие представленных документов требованиям, предъявляемым в соответствии с законодательством Российской Федерации и законодательством соответствующего иностранного государства к их форме и содержанию;

б) представление недостоверных сведений о своей деятельности по усыновлению детей;

в) отрицательные заключения федеральных органов исполнительной власти, оказывающих содействие в предоставлении государственной услуги в соответствии с пунктом 12 Регламента (далее - федеральные органы исполнительной власти);

г) неблагоприятная социально-экономическая, политическая, экологическая обстановка, осуществление военных действий в государстве местонахождения соответствующей иностранной организации, затрудняющие принятие мер по защите граждан Российской Федерации и по оказанию им покровительства со стороны Российской Федерации;

д) отсутствие в законодательных актах государства местонахождения соответствующей иностранной организации норм по признанию решений об усыновлении, произведенном в Российской Федерации, а также наличие в них норм, ограничивающих права и законные интересы усыновленных детей на территории этого государства;

е) грубое или систематическое нарушение соответствующей иностранной организацией и (или) ее представительством, а также ее сотрудниками законодательства Российской Федерации;

ж) истечение срока действия (отзыв) лицензии (или другого документа), выданной (выданного) компетентным органом государства местонахождения соответствующей иностранной организации и подтверждающей (подтверждающего) ее полномочия по осуществлению деятельности по усыновлению детей;

з) исключение представительства иностранной организации из реестра филиалов и представительств международных организаций и иностранных некоммерческих неправительственных организаций в установленном законодательством Российской Федерации порядке;

и) отсутствие сведений о представительстве иностранной организации в реестре филиалов и представительств международных организаций и иностранных некоммерческих неправительственных организаций;

к) осуществление иностранной организацией деятельности по усыновлению детей на территории своего государства менее 5 лет на момент подачи заявления о получении разрешения.

Порядок, размер и основания взимания государственной пошлины или иной платы, взимаемой за предоставление государственной услуги

25. Государственная услуга предоставляется бесплатно.

Максимальный срок ожидания в очереди при подаче запроса о предоставлении государственной услуги и при получении результата предоставления государственной услуги

26. Максимальный срок ожидания в очереди при подаче запроса о предоставлении государственной услуги и при получении результата предоставления государственной услуги - 10 минут.

Срок и порядок регистрации запроса заявителя о предоставлении государственной услуги

27. Регистрация запроса заявителя о предоставлении государственной услуги осуществляется в день поступления указанного запроса в Минобрнауки России.

28. Запрос представляется в экспедицию Минобрнауки России по адресу: Москва, Брюсов пер., д. 21.

График работы экспедиции Минобрнауки России: пн. - чт. - 9.00 - 18.00, пт. - 9.00 - 16.45. Перерыв на обед - 12.00 - 12.45.

Почтовый адрес для направления запроса и необходимых документов: Тверская ул., д. 11, Москва, 125993.

29. Комплект документов, предусмотренных пунктом 17 Регламента, представляется в трех экземплярах: один экземпляр - документы, оформленные в соответствии с требованиями абзаца второго пункта 18 Регламента, и два экземпляра - их фотокопии. Каждый экземпляр комплекта документов вкладывается в отдельную папку. Все листы, вложенные в папку, нумеруются арабскими цифрами в правом верхнем углу. Каждая папка должна иметь внутреннюю опись вложенных в нее документов.

Требования к помещениям, в которых предоставляется государственная услуга, к месту ожидания и приема заявителей, размещению и оформлению визуальной, текстовой и мультимедийной информации о порядке предоставления государственной услуги

30. Помещения, в которых предоставляется государственная услуга, включают помещения для ожидания, информирования, приема заявителей, которые оборудуются стульями (креслами) и столами и обеспечиваются писчей бумагой и письменными принадлежностями (для записи информации, написания заявлений).

Помещения, предназначенные для ознакомления заявителей с информационными материалами, оборудуются также информационными стендами, на которых размещается информация в соответствии с пунктом 4 Регламента.

Каждое рабочее место специалиста в помещении для приема заявителей оборудуется персональным компьютером с обеспеченным доступом к электронным справочным правовым системам.

На территории, прилегающей к месту приема заявителей, оборудуются места для парковки автотранспортных средств.

Абзац 5. - Утратил силу. (в ред. Приказа Минобрнауки РФ от 09.06.2016 N 694)

В здании, в котором осуществляется прием заявителей, предусматривается оборудование доступных мест общественного пользования (туалетов) и хранения верхней одежды посетителей.

30.1. В соответствии с законодательством Российской Федерации в целях организации беспрепятственного доступа инвалидов (включая инвалидов, использующих кресла-коляски и собак-проводников) к месту предоставления государственной услуги им обеспечиваются: (в ред. Приказа Минобрнауки РФ от 09.06.2016 N 694)

условия беспрепятственного доступа к объекту (зданию, помещению), в котором предоставляется государственная услуга, а также для беспрепятственного пользования транспортом, средствами связи и информации; (в ред. Приказа Минобрнауки РФ от 09.06.2016 N 694)

возможность самостоятельного передвижения по территории, на которой расположены объекты (здания, помещения), в которых предоставляется государственная услуга, а также входа в такие объекты и выхода из них, посадки в транспортное средство и высадки из него, в том числе с использованием кресла-коляски; (в ред. Приказа Минобрнауки РФ от 09.06.2016 N 694)

сопровождение инвалидов, имеющих стойкие расстройства функции зрения и самостоятельного передвижения; (в ред. Приказа Минобрнауки РФ от 09.06.2016 N 694)

надлежащее размещение оборудования и носителей информации, необходимых для обеспечения беспрепятственного доступа инвалидов к объектам (зданиям, помещениям), в которых предоставляется государственная услуга, с учетом ограничений их жизнедеятельности; (в ред. Приказа Минобрнауки РФ от 09.06.2016 N 694)

дублирование необходимой для инвалидов звуковой и зрительной информации, а также надписей, знаков и иной текстовой и графической информации знаками, выполненными рельефно-точечным шрифтом Брайля; (в ред. Приказа Минобрнауки РФ от 09.06.2016 N 694)

допуск сурдопереводчика и тифлосурдопереводчика; (в ред. Приказа Минобрнауки РФ от 09.06.2016 N 694)

допуск собаки-проводника на объекты (здания, помещения), в которых предоставляется государственная услуга; (в ред. Приказа Минобрнауки РФ от 09.06.2016 N 694)

оказание инвалидам помощи в преодолении барьеров, мешающих получению ими государственной услуги наравне с другими лицами. (в ред. Приказа Минобрнауки РФ от 09.06.2016 N 694)

В случае невозможности полностью приспособить объект с учетом потребности инвалида ему обеспечивается доступ к месту предоставления государственной услуги либо, когда это возможно, ее предоставление по месту жительства инвалида или в электронной форме. (в ред. Приказа Минобрнауки РФ от 09.06.2016 N 694)

Показатели доступности и качества государственной услуги

31. Показателем доступности государственной услуги является соотношение количества выданных разрешений и общего количества заявлений о выдаче разрешения, зарегистрированных в течение отчетного периода.

32. Показателями качества государственной услуги являются:

соотношение общего числа заявлений о предоставлении государственной услуги, зарегистрированных в течение отчетного периода, и количества признанных обоснованными в этот же период жалоб от заявителей о нарушении порядка и сроков предоставления государственной услуги;

соотношение общего числа решений, принятых Минобрнауки России при предоставлении государственной услуги в течение отчетного периода, и количества удовлетворенных в этот же период судами требований (исков, заявлений) об обжаловании решений Минобрнауки России, принятых при предоставлении государственной услуги.

III. Состав, последовательность и сроки выполнения административных процедур, требования к порядку их выполнения

33. Государственная услуга включает в себя следующие административные процедуры:

прием, регистрация и рассмотрение документов заявителя;

взаимодействие Минобрнауки России с федеральными органами исполнительной власти;

выдача (отказ в выдаче) разрешения;

выдача решения о приостановлении (прекращении, возобновлении) действия разрешения.

Прием, регистрация и рассмотрение документов заявителя

34. Основанием для начала выполнения административной процедуры является поступление в порядке, установленном пунктом 28 Регламента, запроса заявителя о предоставлении государственной услуги.

35. Прием и регистрация запроса заявителя о предоставлении государственной услуги и прилагаемых к нему документов, предусмотренных пунктом 17 Регламента, при их поступлении в Минобрнауки России осуществляются в установленном в Минобрнауки России порядке делопроизводства.

36. При поступлении запроса заявителя о предоставлении государственной услуги и прилагаемых к нему документов в Департамент специалист, ответственный за рассмотрение документов иностранных организаций (далее - специалист, ответственный за работу с иностранными организациями), заносит сведения об их поступлении в журнал учета документов иностранных государственных органов и организаций и представительств иностранных некоммерческих неправительственных организаций по усыновлению (удочерению) детей (далее - журнал учета документов), а также в базу данных о деятельности иностранных организаций.

37. Максимальный срок внесения сведений о поступлении указанных документов в журнал учета документов - 3 рабочих дня с даты их поступления в Департамент.

38. В процессе рассмотрения документов заявителя по существу специалист, ответственный за работу с иностранными организациями, проверяет:

наличие (отсутствие) оснований, предусмотренных пунктом 22 Регламента;

отсутствие основания, предусмотренного подпунктом "к" пункта 24 Регламента;

наличие всех необходимых документов;

соответствие оформления документов требованиям, предусмотренным пунктом 18 Регламента;

соответствие содержания документов требованиям, предусмотренным пунктом 18 Регламента.

Максимальный срок рассмотрения документов - 10 рабочих дней с даты внесения сведений о поступлении документов в журнал учета документов.

39. В случае если на момент регистрации в Минобрнауки России запроса заявителя о предоставлении государственной услуги двенадцатимесячный срок с даты принятия решения об отказе в выдаче разрешения либо о прекращении действия разрешения, выданного ранее в отношении заявителя, не истек, специалист, ответственный за прием документов, возвращает в иностранную организацию полный комплект поданных документов с сопроводительным письмом с указанием причины возврата по почте.

Сопроводительное письмо оформляется в установленном в Минобрнауки России порядке делопроизводства и подписывается директором (заместителем директора) Департамента.

Максимальный срок подготовки сопроводительного письма - 5 рабочих дней с даты внесения сведений в журнал учета документов.

В случае если на момент регистрации запроса заявителя о предоставлении государственной услуги истек двенадцатимесячный срок с даты принятия решения об отказе в выдаче разрешения либо о прекращении действия разрешения, принятого ранее в отношении заявителя, либо такое решение не принималось, специалистами и должностными лицами Минобрнауки России осуществляется рассмотрение документов и принятие решения о выдаче (отказе в выдаче) разрешения в порядке, установленном Регламентом.

40. При отсутствии отдельных документов, ненадлежащем их оформлении или несоответствии их содержания установленным требованиям специалист, ответственный за работу с иностранными организациями, готовит в иностранную организацию письмо о невозможности выдачи разрешения в связи с необходимостью представить недостающие, или исправленные, или оформленные надлежащим образом документы (далее - письмо о невозможности выдачи разрешения).

Указанное письмо оформляется в установленном в Минобрнауки России порядке делопроизводства и подписывается директором (заместителем директора) Департамента.

Максимальный срок подготовки и подписания указанного письма - 15 рабочих дней с даты внесения сведений о поступлении документов в журнал учета документов.

Специалист, ответственный за работу с иностранными организациями, делает копию подписанного директором (заместителем директора) Департамента письма о невозможности выдачи разрешения.

Письмо о невозможности выдачи разрешения доводится до сведения заявителя способом, указанным заявителем в заявлении о предоставлении государственной услуги, в течение 3 рабочих дней с даты его подписания.

41. В случае выдачи письма о невозможности выдачи разрешения лично уполномоченному лицу иностранной организации, имеющему доверенность в соответствии с подпунктом "и" пункта 17 Регламента (далее - уполномоченное лицо иностранной организации), указанное лицо приглашается в Департамент специалистом, ответственным за работу с иностранными организациями.

Уполномоченное лицо иностранной организации на копии подписанного письма о невозможности выдачи разрешения делает отметку о его получении с указанием даты получения, с подписью и ее расшифровкой.

42. Копии писем о невозможности выдачи разрешения с отметками уполномоченных лиц иностранных государственных организаций хранятся в Департаменте в установленном порядке.

43. Если уполномоченное лицо иностранной организации не явилось в Департамент для получения письма о невозможности выдачи разрешения, специалист, ответственный за работу с иностранными организациями, в установленном порядке направляет указанное письмо в иностранную организацию по почте.

Максимальный срок направления письма о невозможности выдачи разрешения - 5 рабочих дней с даты, на которую было вызвано уполномоченное лицо иностранной организации для возврата документов указанной организации.

44. Рассмотрение документов, представленных представительством для получения разрешения повторно с учетом замечаний, указанных в письме о невозможности выдачи разрешения, осуществляется в общем порядке в срок, предусмотренный пунктом 14 Регламента, с момента регистрации повторно представленных в Минобрнауки России в порядке, предусмотренном пунктами 27 - 29 Регламента, документов иностранной организации.

При повторном представлении представительством документов, предусмотренных пунктом 17 Регламента, с недостающими или неисправленными, или оформленными ненадлежащим образом документами, или с неустраненными замечаниями, указанными в письме в соответствии с пунктом 40 Регламента, специалист, ответственный за работу с иностранными организациями, подготавливает в порядке, установленном пунктом 45 Регламента, комплекты документов иностранной государственной организации и направляет их в федеральные органы исполнительной власти для согласования вопроса об отказе в выдаче разрешения.

Взаимодействие Минобрнауки России с федеральными органами исполнительной власти

45. Основанием для начала выполнения административной процедуры является соответствие документов, представленных заявителем для получения государственной услуги, требованиям, установленным пунктами 17 и 18 Регламента, либо повторное представление представительством документов, предусмотренных пунктом 17 Регламента, с недостающими или неисправленными, или оформленными ненадлежащим образом документами, или с неустраненными замечаниями, указанными в письме в соответствии с пунктом 40 Регламента.

При наличии указанного основания специалист, ответственный за работу с иностранными организациями, подготавливает два экземпляра комплекта документов (их копий) иностранной организации для направления в Минюст России и МВД России, а также письмо в МИД России для рассмотрения в соответствии с компетенцией указанных органов и направления в Минобрнауки России заключения о возможности (невозможности) осуществления представительством иностранной организации деятельности по усыновлению детей на территории Российской Федерации (далее - заключение).

Документы иностранной организации для подготовки заключения направляются вместе с сопроводительным письмом, в котором указываются наименование соответствующей иностранной организации и цель направления документов.

В письме в МИД России указываются на иностранном языке наименование и адрес (место нахождения) иностранной организации на территории государства ее местонахождения.

Указанные сопроводительные письма оформляются в установленном в Минобрнауки России порядке делопроизводства и подписываются заместителем Министра образования и науки Российской Федерации.

Максимальный срок подготовки и подписания сопроводительного письма - 15 рабочих дней с даты внесения сведений о поступлении документов иностранной организации в журнал учета документов.

46. При подготовке заключения Минюст России осуществляет проверку наличия сведений о представительстве иностранной некоммерческой организации в реестре филиалов и представительств международных организаций и иностранных некоммерческих неправительственных организаций, а также документов, указанных в пункте 17 Регламента, на соответствие их требованиям, предъявляемым в соответствии с законодательством Российской Федерации к их форме и содержанию, а также анализ законодательства государства местонахождения соответствующей иностранной организации на предмет наличия в законодательных актах норм по признанию решений об усыновлении, произведенном в Российской Федерации, и отсутствия норм, ограничивающих права и законные интересы усыновленных детей на территории иностранного государства.

МВД России при подготовке заключения осуществляет проверку сведений об иностранной организации и ее сотрудниках на предмет достоверности представленной информации и соблюдения ими законодательства Российской Федерации в сфере усыновления детей иностранными гражданами или лицами без гражданства и иного законодательства Российской Федерации.

МИД России осуществляет подготовку заключения на основании положительной или отрицательной информации об иностранной организации, полученной из дипломатических представительств и консульских учреждений Российской Федерации, находящихся за пределами Российской Федерации.

Федеральные органы исполнительной власти обязаны представить в Минобрнауки России в соответствии со своей компетенцией заключения в двухмесячный срок с даты получения ими письма Минобрнауки России и соответствующих документов.

47. Одновременно с письмами в федеральные органы исполнительной власти специалист, ответственный за работу с иностранными организациями, направляет в органы исполнительной власти субъектов Российской Федерации, на которые возложены функции регионального оператора государственного банка данных о детях, оставшихся без попечения родителей, запрос о наличии (отсутствии) невыполненных иностранной организацией обязательств по осуществлению контроля за условиями жизни и воспитания ребенка, гражданина Российской Федерации, усыновленного гражданами, проживающими на территории государства местонахождения иностранной организации, а также постановкой усыновленного ребенка в установленном порядке на учет в консульском учреждении Российской Федерации и (или) представлению иностранной организацией соответствующих отчетов об условиях жизни и воспитания усыновленного ребенка, документов, подтверждающих постановку усыновленного ребенка на консульский учет.

Выдача (отказ в выдаче) разрешения

48. Основанием для начала выполнения административной процедуры является поступление в Минобрнауки России заключений от федеральных органов исполнительной власти, предусмотренных пунктом 45 Регламента.

49. При получении положительных заключений от всех федеральных органов исполнительной власти, предусмотренных пунктом 45 Регламента, и при отсутствии в Минобрнауки России негативной информации о деятельности иностранной организации специалист, ответственный за работу с иностранными организациями, готовит проект приказа Минобрнауки России о выдаче разрешения.

При поступлении отрицательных заключений от всех федеральных органов исполнительной власти, предусмотренных пунктом 45 Регламента, и наличии негативной информации о деятельности иностранной организации в Минобрнауки России специалист, ответственный за работу с иностранными организациями, готовит проект приказа Минобрнауки России об отказе в выдаче разрешения.

Максимальный срок подготовки проекта приказа - 5 рабочих дней с даты поступления в Департамент последнего из трех заключения федерального органа исполнительной власти.

50. Специалист, ответственный за работу с иностранными организациями, представляет проект приказа Минобрнауки России о выдаче (отказе в выдаче) разрешения на согласование в структурные подразделения Минобрнауки России.

Максимальный срок согласования проекта приказа Минобрнауки России - 5 рабочих дней с даты его поступления в структурное подразделение.

51. При поступлении запроса от федерального органа исполнительной власти о необходимости получения дополнительных сведений о деятельности иностранной организации и (или) объяснений иностранной организации специалист, ответственный за работу с иностранными организациями, запрашивает дополнительные сведения и (или) соответствующие объяснения у иностранной организации, а также в зависимости от информации, необходимой федеральному органу исполнительной власти, направляет соответствующие запросы в органы государственной власти, органы местного самоуправления, компетентные органы иностранных государств, организации, гражданам, которые могут располагать необходимой информацией и (или) представить соответствующие объяснения.

При поступлении в Минобрнауки России от органов исполнительной власти субъектов Российской Федерации информации о наличии невыполненных иностранной организацией обязательств по осуществлению контроля за условиями жизни и воспитания ребенка, гражданина Российской Федерации, усыновленного гражданами, проживающими на территории государства местонахождения иностранной организации, и (или) представлению иностранной организацией соответствующих отчетов об условиях жизни и воспитания усыновленного ребенка специалист, ответственный за работу с иностранными организациями, запрашивает дополнительные сведения и (или) соответствующие объяснения у иностранной организации.

Указанные запросы оформляются письмом в установленном в Минобрнауки России порядке делопроизводства и подписываются заместителем Министра образования и науки Российской Федерации или директором (заместителем директора) Департамента в соответствии с их компетенцией. В запросе указываются информация, которую необходимо представить, а также основания и необходимые сроки ее представления.

Максимальный срок подготовки запроса - 3 рабочих дня с даты поступления в Департамент запроса от федерального органа исполнительной власти либо информации о наличии невыполненных иностранной организацией обязательств по осуществлению контроля за условиями жизни и воспитания усыновленного ребенка и (или) представлению соответствующих отчетов от органа исполнительной власти субъекта Российской Федерации.

52. При поступлении дополнительной информации и (или) объяснений иностранной организации, а также информации от органов государственной власти, органов местного самоуправления, компетентных органов иностранных государств, организаций, граждан специалист, ответственный за работу с иностранными организациями, направляет ее в федеральный орган исполнительной власти, указанный в пункте 51 Регламента.

Указанная информация и (или) объяснения направляются вместе с сопроводительным письмом, в котором указываются наименование соответствующей иностранной организации и цель направления документов.

Сопроводительное письмо оформляется в установленном в Минобрнауки России порядке делопроизводства и подписывается заместителем Министра образования и науки Российской Федерации.

Максимальный срок подготовки и подписания сопроводительного письма - 3 рабочих дня с даты поступления дополнительной информации и (или) соответствующих объяснений в Департамент.

53. При непоступлении в установленные сроки дополнительной информации и (или) объяснений иностранной организации специалист, ответственный за работу с иностранными организациями, направляет соответствующее письмо в федеральный орган исполнительной власти, указанный в пункте 51 Регламента.

Указанное письмо оформляется в установленном в Минобрнауки России порядке делопроизводства и подписывается заместителем Министра образования и науки Российской Федерации.

Максимальный срок подготовки и подписания письма - 3 рабочих дня с даты истечения срока представления дополнительной информации и (или) объяснений.

54. При наличии разногласий между Минобрнауки России и (или) федеральными органами исполнительной власти и необходимости выработки согласованной позиции по вопросу о возможности (невозможности) осуществления представительством иностранной организации деятельности по усыновлению детей на территории Российской Федерации вопрос о выдаче (отказе в выдаче) разрешения рассматривается на заседании Межведомственной комиссии по вопросам усыновления (удочерения) и иных форм устройства детей на воспитание в семьи (далее - Комиссия).

Непоступление в установленные сроки в Минобрнауки России объяснения иностранной организации по имеющимся фактам наличия невыполненных иностранной организацией обязательств по осуществлению контроля за условиями жизни и воспитания ребенка, гражданина Российской Федерации, усыновленного гражданами, проживающими на территории государства местонахождения иностранной организации, и (или) представлению иностранной организацией соответствующих отчетов об условиях жизни и воспитания усыновленного ребенка является основанием для рассмотрения вопроса о выдаче (отказе в выдаче) разрешения на заседании Комиссии.

55. При выявлении обстоятельств, указанных в пункте 54 Регламента, специалист, ответственный за работу с иностранными организациями, готовит справку о деятельности иностранной организации, представленных документах и заключениях федеральных органов исполнительной власти для рассмотрения на заседании Комиссии.

В справке приводится необходимая характеристика соответствующей иностранной организации, вопрос о выдаче (отказе в выдаче) разрешения которой будет рассматриваться на заседании Комиссии, а также указываются причины рассмотрения вопроса о выдаче (отказе в выдаче) разрешения на заседании Комиссии, позиция Минобрнауки России и федеральных органов исполнительной власти. Справка подписывается директором (заместителем директора) Департамента с приложением копий заключений федеральных органов исполнительной власти, одного экземпляра документов иностранной государственной организации.

Указанные материалы докладываются Министру образования и науки Российской Федерации директором (заместителем директора) Департамента в установленном в Минобрнауки России порядке делопроизводства для принятия решения о дате проведения заседания Комиссии.

Максимальный срок подготовки справки и представления доклада Министру образования и науки Российской Федерации - 10 рабочих дней с даты выявления разногласий между федеральными органами исполнительной власти.

Максимальный срок принятия решения о дате проведения Комиссии - 5 рабочих дней с даты получения Министром образования и науки Российской Федерации соответствующих материалов.

56. По итогам заседания Комиссия принимает решение о выдаче (отказе в выдаче) разрешения.

57. В соответствии с принятым Комиссией решением специалист, ответственный за работу с иностранными организациями, готовит проект приказа Минобрнауки России о выдаче (отказе в выдаче) разрешения в порядке, установленном пунктами 49 и 50 Регламента.

58. Регистрация приказа Минобрнауки России о выдаче (отказе в выдаче) разрешения и рассылка копии приказа в Департамент осуществляются в установленном в Минобрнауки России порядке делопроизводства.

59. Специалист, ответственный за работу с иностранными организациями, вносит реквизиты приказа Минобрнауки России о выдаче (отказе в выдаче) разрешения в базу данных о деятельности иностранных организаций.

60. Основанием для подготовки соответствующего разрешения является поступление в Департамент заверенной в установленном в Минобрнауки России порядке делопроизводства копии приказа Минобрнауки России о выдаче разрешения.

61. Специалист, ответственный за работу с иностранными организациями, готовит проект разрешения по форме согласно приложению N 2 к Регламенту.

Максимальный срок подготовки проекта разрешения - 2 рабочих дня с даты издания приказа Минобрнауки России о выдаче разрешения.

62. Разрешение подписывается Министром образования и науки Российской Федерации.

Максимальный срок подписания разрешения - 3 рабочих дня с даты подготовки проекта разрешения.

63. Специалист, ответственный за работу с иностранными организациями, регистрирует подписанное разрешение в журнале учета разрешений на открытие представительств иностранных государственных органов и организаций и разрешений на осуществление деятельности по усыновлению (удочерению) детей на территории Российской Федерации и вносит сведения о разрешении в базу данных о деятельности иностранных организаций.

В журнал учета разрешений на открытие представительств иностранных государственных органов и организаций и разрешений на осуществление деятельности по усыновлению (удочерению) детей на территории Российской Федерации вносится следующая информация:

наименование иностранной организации или ее представительства;

дата и номер приказа Минобрнауки России о выдаче разрешения;

дата выдачи разрешения;

регистрационный номер разрешения;

кем получено (фамилия, имя, отчество (при наличии));

подпись получившего разрешение.

Максимальный срок регистрации и внесения сведений в базу данных - 6 рабочих дней с даты издания приказа о выдаче разрешения.

64. После подписания Министром образования и науки Российской Федерации соответствующего разрешения директор (заместитель директора) Департамента принимает решение о дате и времени выдачи разрешения.

Максимальный срок принятия решения - 2 рабочих дня с даты подписания разрешения.

65. Специалист, ответственный за работу с иностранными организациями, способом, указанным в запросе заявителя о предоставлении государственной услуги, информирует руководителя представительства об издании приказа Минобрнауки России о выдаче разрешения, подписании разрешения и назначенных дате и времени получения разрешения.

Максимальный срок информирования - 2 рабочих дня с даты принятия решения о дате и времени выдачи разрешения.

66. Разрешение выдается лично руководителю представительства специалистом, ответственным за работу с иностранными организациями, в помещении, расположенном по адресу, указанному в пункте 7 Регламента.

Максимальный срок выдачи разрешения - 10 рабочих дней с даты издания приказа Минобрнауки России о выдаче разрешения.

Специалист, ответственный за работу с иностранными организациями, направляет письма в органы исполнительной власти субъектов Российской Федерации и федеральные органы исполнительной власти о выдаче указанного разрешения.

Соответствующие письма оформляются в установленном в Минобрнауки России порядке делопроизводства и подписываются заместителем Министра образования и науки Российской Федерации.

Максимальный срок подготовки и подписания писем в указанные органы государственной власти - 10 рабочих дней с даты издания приказа Минобрнауки России о выдаче разрешения.

67. Специалист, ответственный за работу с иностранными организациями, формирует на каждую иностранную организацию, получившую разрешение, дело, которое состоит из документов, представляемых в соответствии с пунктом 17 Регламента, заключений федеральных органов исполнительной власти, приказов Минобрнауки России, решений Комиссии, а также иных документов, затрагивающих вопросы осуществления деятельности указанной иностранной организации и ее представительства, и хранится в Департаменте в отдельных папках в систематизированном (по номеру разрешения) виде.

68. Информация об издании приказа Минобрнауки России об отказе в выдаче разрешения доводится до сведения заявителя специалистом, ответственным за работу с иностранными организациями, способом, указанным в запросе заявителя о предоставлении государственной услуги.

Максимальный срок информирования заявителя - 3 рабочих дня с даты издания приказа Минобрнауки России об отказе в выдаче разрешения.

69. В случае издания приказа Минобрнауки России об отказе в выдаче разрешения документы иностранной организации, представленные с запросом о предоставлении государственной услуги, хранятся в Департаменте в отдельных папках в систематизированном (по наименованию иностранных организаций) виде.

70. Специалист, ответственный за работу с иностранными организациями, способом, указанным в запросе заявителя о представлении государственной услуги, информирует руководителя представительства об издании приказа Минобрнауки России об отказе в выдаче разрешения и предоставляет указанному лицу копию приказа об отказе в выдаче разрешения.

Максимальный срок информирования уполномоченного лица иностранной организации об издании указанного приказа Минобрнауки России - 5 рабочих дней с даты издания приказа.

71. Если в запросе заявителя о предоставлении государственной услуги выражена просьба о направлении информации о результатах его рассмотрения посредством почтовой связи (электронной почты), соответствующее письмо оформляется в установленном в Минобрнауки России порядке делопроизводства и подписывается директором (заместителем директора) Департамента.

Если в запросе заявителя о предоставлении государственной услуги выражена просьба о выдаче информации о результатах его рассмотрения лично руководителю представительства, специалист, ответственный за работу с иностранными организациями, соответствующим образом информирует указанное лицо об издании приказа Минобрнауки России об отказе в выдаче разрешения и назначенных дате и времени получения копии указанного приказа.

Специалист, ответственный за работу с иностранными организациями, выдает лично руководителю представительства копию приказа Минобрнауки России об отказе в выдаче разрешения.

Максимальный срок выдачи копии указанного приказа - 10 рабочих дней с даты издания приказа Минобрнауки России о выдаче разрешения.

72. Если руководитель представительства не явился в Минобрнауки России для получения разрешения и копии приказа Минобрнауки России о выдаче разрешения либо копии приказа Минобрнауки России об отказе в выдаче разрешения, специалист, ответственный за работу с иностранными организациями, направляет в иностранную организацию и ее представительство по почте с сопроводительным письмом копию приказа Минобрнауки России о выдаче (отказе в выдаче) разрешения, заверенную в установленном в Минобрнауки России порядке делопроизводства. Сопроводительное письмо оформляется в установленном в Минобрнауки России порядке делопроизводства и подписывается директором (заместителем директора) Департамента.

Максимальный срок направления указанных документов - 5 рабочих дней с даты, на которую была назначена выдача документов.

73. Решение о выдаче разрешения доводится Минобрнауки России до сведения органов исполнительной власти субъектов Российской Федерации, на которые возложены функции регионального оператора государственного банка данных о детях, оставшихся без попечения родителей, а также федеральных органов исполнительной власти.

Специалист, ответственный за работу с иностранными организациями, готовит соответствующие письма в указанные органы. Письма оформляются в установленном в Минобрнауки России порядке делопроизводства и подписываются заместителем Министра образования и науки Российской Федерации.

Максимальный срок подготовки письма - 5 рабочих дней с даты издания приказа о выдаче разрешения.

Выдача решения о приостановлении (прекращении, возобновлении) действия разрешения

74. По решению Минобрнауки России действие разрешения может быть приостановлено, возобновлено или прекращено.

В случае вынесения решения о приостановлении действия разрешения Минобрнауки России устанавливается срок для устранения нарушений (обстоятельств), повлекших за собой приостановление его действия, который не может быть менее 1 месяца и не должен превышать 6 месяцев.

В случае устранения в течение установленного срока нарушений (обстоятельств), повлекших за собой приостановление действия разрешения, Минобрнауки России принимает решение о возобновлении действия разрешения.

Если в установленный срок нарушения (обстоятельства), повлекшие за собой приостановление действия разрешения, не будут устранены, Минобрнауки России принимается решение о прекращении действия разрешения.

75. Основаниями для приостановления действия разрешения являются:

а) наличие обстоятельств, указанных в подпункте "г" пункта 24 Регламента;

б) однократное нарушение соответствующей иностранной организацией и (или) ее представительством законодательства Российской Федерации;

в) однократное нарушение соответствующей иностранной организацией и (или) ее представительством своих обязательств по осуществлению контроля за условиями жизни и воспитания усыновленных детей и по представлению в установленном порядке соответствующих отчетов и информации, а также по осуществлению контроля за постановкой в установленном порядке усыновленных детей на учет в консульском учреждении Российской Федерации;

г) наличие информации о грубом или систематическом нарушении соответствующей иностранной организацией и (или) ее представительством законодательства Российской Федерации или законодательства соответствующего иностранного государства, поступившей от компетентных органов иностранного государства, федеральных органов исполнительной власти, иных заинтересованных органов государственной власти, а также органов местного самоуправления.

76. Решение Минобрнауки России о возобновлении действия разрешения принимается на основании документов, подтверждающих устранение нарушений (обстоятельств), повлекших за собой приостановление его действия.

77. Основаниями для прекращения действия разрешения являются:

а) наличие обстоятельств, указанных в подпунктах "б", "д", "е", "ж" и "з" пункта 24 Регламента;

б) грубое или систематическое нарушение соответствующей иностранной организацией и (или) ее представительством своих обязательств по осуществлению контроля за условиями жизни и воспитания усыновленных детей и по представлению в установленном порядке соответствующих отчетов и информации, а также по осуществлению контроля за постановкой в установленном порядке усыновленных детей на учет в консульском учреждении Российской Федерации;

в) неустранение нарушений, выявленных Минобрнауки России при осуществлении контроля за деятельностью представительства соответствующей иностранной организации.

78. Основанием для выдачи решения о приостановлении (прекращении, возобновлении) действия разрешения является издание соответствующего приказа Минобрнауки России.

79. Специалист, ответственный за работу с иностранными организациями, на основании поручения директора (заместителя директора) Департамента в письменной форме, которое было дано в процессе исполнения государственной функции по осуществлению контроля за деятельностью представительств иностранных государственных органов и организаций по усыновлению (удочерению) детей на территории Российской Федерации и деятельностью по усыновлению (удочерению) детей на территории Российской Федерации представительств иностранных некоммерческих неправительственных организаций, на основании установления факта, свидетельствующего о наличии обстоятельства, предусмотренного пунктом 75 или пунктом 77 Регламента, готовит проект приказа Минобрнауки России соответственно о приостановлении либо прекращении действия разрешения.

Максимальный срок подготовки указанного проекта приказа - 2 рабочих дня с даты, когда директором (заместителем директора) Департамента было дано соответствующее поручение.

80. При наличии разногласий между Минобрнауки России и (или) федеральными органами исполнительной власти по вопросу о возможности осуществления представительством иностранной организации деятельности по усыновлению детей на территории Российской Федерации вопрос о прекращении действия разрешения рассматривается на заседании Комиссии в порядке, установленном пунктами 55 и 56 Регламента.

81. Специалист, ответственный за работу с иностранными организациями, представляет проект приказа Минобрнауки России о приостановлении (прекращении) действия разрешения на согласование в структурные подразделения Минобрнауки России.

Максимальный срок согласования указанного проекта приказа - 5 рабочих дней с даты его поступления в структурное подразделение.

82. Регистрация приказа Минобрнауки России о приостановлении (прекращении) действия разрешения и рассылка копии приказа в Департамент осуществляются в установленном в Минобрнауки России порядке делопроизводства.

83. Специалист, ответственный за работу с иностранными организациями, вносит реквизиты приказа Минобрнауки России о приостановлении (прекращении) действия разрешения в базу данных о деятельности иностранных организаций.

Максимальный срок внесения указанной информации в базу данных о деятельности иностранных организаций - 5 рабочих дней с даты издания соответствующего приказа.

Информация о приостановлении (прекращении) действия разрешения не позднее рабочего дня, следующего за днем поступления копии приказа о приостановлении (прекращении) действия разрешения к специалисту, ответственному за работу с иностранными организациями, направляется указанным специалистом в установленном в Минобрнауки России порядке делопроизводства для размещения на интернет-сайте.

84. В приказе Минобрнауки России о приостановлении действия разрешения устанавливается срок для устранения нарушений (обстоятельств), повлекших за собой приостановление его действия. Указанный срок не может быть менее 1 месяца и не должен превышать 6 месяцев с даты издания приказа Минобрнауки России о приостановлении действия разрешения.

85. В случае издания приказа Минобрнауки России о приостановлении (прекращении) действия разрешения директор (заместитель директора) Департамента принимает решение о дате выдачи копии указанного приказа.

Максимальный срок принятия решения - 2 рабочих дня с даты издания указанного приказа.

86. Специалист, ответственный за работу с иностранными организациями, по телефону и (или) письменно информирует представительство об издании приказа Минобрнауки России о приостановлении (прекращении) действия разрешения и назначенных для получения копии указанного приказа дне и времени.

Соответствующее письмо оформляется в установленном в Минобрнауки России порядке делопроизводства и подписывается директором (заместителем директора) Департамента.

Максимальный срок подготовки письма - 5 рабочих дней с даты принятия решения о дате выдачи представительству копии приказа, указанного в пункте 85 Регламента.

87. Специалист, ответственный за работу с иностранными организациями, выдает лично руководителю представительства копию приказа Минобрнауки России о приостановлении (прекращении) действия разрешения в помещении, расположенном по адресу, указанному в пункте 7 Регламента.

Руководитель представительства проставляет отметку о получении копии указанного приказа (дату получения, подпись, расшифровку подписи) на экземпляре копии приказа, подлежащем хранению в Департаменте.

В случае издания приказа о приостановлении действия разрешения руководитель представительства одновременно с получением копии указанного приказа обязан вернуть специалисту, ответственному за работу с иностранными организациями, оригинал разрешения.

Максимальный срок выдачи копии приказа Минобрнауки России о приостановлении (прекращении) действия разрешения - 10 рабочих дней с даты его издания.

88. Если руководитель представительства не явился в Минобрнауки России для получения копии приказа Минобрнауки России о приостановлении (прекращении) действия разрешения, специалист, ответственный за работу с иностранными организациями, направляет по почте с сопроводительным письмом в иностранную организацию и ее представительство копию приказа Минобрнауки России о приостановлении (прекращении) действия разрешения, заверенную в установленном в Минобрнауки России порядке делопроизводства.

Сопроводительное письмо оформляется в установленном в Минобрнауки России порядке делопроизводства и подписывается директором (заместителем директора) Департамента.

Максимальный срок направления указанных документов - 5 рабочих дней с даты, на которую была назначена выдача копии приказа Минобрнауки России о приостановлении (прекращении) действия разрешения.

89. Решение о приостановлении (прекращении) действия разрешения доводится Минобрнауки России до сведения органов исполнительной власти субъектов Российской Федерации, на которые возложены функции регионального оператора государственного банка данных о детях, оставшихся без попечения родителей, а также федеральных органов исполнительной власти.

Специалист, ответственный за работу с иностранными организациями, готовит соответствующие письма в указанные органы. Письма оформляются в установленном в Минобрнауки России порядке делопроизводства и подписываются заместителем Министра образования и науки Российской Федерации.

Максимальный срок подготовки письма - 5 рабочих дней с даты издания приказа о выдаче разрешения.

90. Решение о возобновлении действия разрешения принимается директором (заместителем директора) Департамента.

Основанием для возобновления действия разрешения являются поступившие от иностранной организации либо ее представительства в установленные сроки документы, подтверждающие устранение нарушений (обстоятельств), повлекших за собой приостановление действия разрешения, либо акт проведения внеплановой проверки представительства, в результате которой установлено устранение нарушений (обстоятельств), повлекших за собой приостановление действия разрешения.

Специалист, ответственный за работу с иностранными организациями, на основании письменного поручения директора (заместителя директора) Департамента готовит проект приказа Минобрнауки России о возобновлении действия разрешения в соответствии с пунктом 50 Регламента.

Регистрация приказа Минобрнауки России о возобновлении действия разрешения осуществляется в установленном в Минобрнауки России порядке делопроизводства.

91. Копия приказа Минобрнауки России о возобновлении действия разрешения, а также разрешение выдаются руководителю представительства в порядке, установленном пунктами 66 - 73 Регламента.

92. Решение о возобновлении действия разрешения доводится Минобрнауки России до сведения органов исполнительной власти субъектов Российской Федерации, на которые возложены функции регионального оператора государственного банка данных о детях, оставшихся без попечения родителей, а также федеральных органов исполнительной власти.

Специалист, ответственный за работу с иностранными организациями, готовит соответствующие письма в указанные органы. Письма оформляются в установленном в Минобрнауки России порядке делопроизводства и подписываются заместителем Министра образования и науки Российской Федерации.

Максимальный срок подготовки указанных писем - 5 рабочих дней с даты издания приказа Минобрнауки России о возобновлении действия разрешения.

Информация о возобновлении действия разрешения не позднее рабочего дня, следующего за днем поступления копии приказа о возобновлении действия разрешения к специалисту, ответственному за работу с иностранными организациями, направляется указанным специалистом в установленном в Минобрнауки России порядке делопроизводства для размещения на интернет-сайте.

IV. Формы контроля за предоставлением государственной услуги

Порядок осуществления текущего контроля за соблюдением и исполнением ответственными должностными лицами положений Регламента и иных нормативных правовых актов, устанавливающих требования к предоставлению государственной услуги, а также принятием ими решений

93. Текущий контроль за соблюдением и исполнением ответственными должностными лицами Минобрнауки России установленных Регламентом административных процедур, а также соответствием решений, принятых в рамках предоставления государственной услуги, положениям нормативных правовых актов Российской Федерации осуществляется вышестоящим должностным лицом Минобрнауки России согласно распределению должностных обязанностей либо должностным лицом, уполномоченным на осуществление контроля (далее - должностное лицо, осуществляющее контроль).

94. Текущий контроль осуществляется путем проведения плановых и внеплановых проверок полноты и качества исполнения государственной услуги.

Порядок и периодичность осуществления плановых и внеплановых проверок полноты и качества предоставления государственной услуги

95. Проверка полноты и качества предоставления государственной услуги осуществляется на основании приказа Минобрнауки России.

96. Плановые проверки полноты и качества предоставления государственной услуги проводятся не реже двух раз в год в соответствии с утвержденным годовым планом работы Минобрнауки России.

Решение о проведении внеплановой проверки полноты и качества предоставления государственной услуги принимается должностным лицом, осуществляющим контроль, при наличии одного из следующих оснований:

необходимость установления факта устранения ранее выявленных нарушений Регламента и (или) иных нормативных правовых актов, устанавливающих требования к предоставлению государственной услуги;

обращение физического или юридического лица с жалобой на нарушения его прав и законных интересов действиями (бездействием) должностных лиц либо специалистов Минобрнауки России, отвечающих за предоставление государственной услуги.

97. В рамках плановой проверки изучаются следующие вопросы:

соблюдение предусмотренных Регламентом требований к порядку информирования о предоставлении государственной услуги;

соблюдение предусмотренных Регламентом сроков предоставления государственной услуги, сроков выдачи (направления) документов, являющихся результатом предоставления государственной услуги;

соблюдение предусмотренных Регламентом требований, предъявляемых к документам, предоставляемым заявителем для получения государственной услуги;

соблюдение предусмотренных Регламентом оснований для отказа в приеме документов, необходимых для предоставления государственной услуги;

соблюдение предусмотренных Регламентом оснований для отказа в предоставлении государственной услуги;

соблюдение сроков и порядка регистрации запроса заявителя о предоставлении государственной услуги;

соблюдение требований к помещениям, в которых предоставляется государственная услуга, к месту ожидания и приема заявителей;

соблюдение состава, последовательности и сроков выполнения административных процедур в процессе предоставления государственной услуги;

обоснованность решений, принятых ответственным должностным лицом при предоставлении государственной услуги.

В рамках внеплановой проверки осуществляется проверка фактов, явившихся основанием для ее проведения.

98. Результаты проверок отражаются в отдельной справке или акте, в которых отмечаются выявленные недостатки и предложения по их устранению.

Ответственность должностных лиц федерального органа исполнительной власти за решения и действия (бездействие), принимаемые (осуществляемые) ими в ходе предоставления государственной услуги

99. Ответственность должностных лиц Минобрнауки России устанавливается в их должностных регламентах в соответствии с требованиями законодательства Российской Федерации.

100. Должностные лица, ответственные за организацию предоставления государственной услуги, несут персональную ответственность за соблюдение положений Регламента и иных нормативных правовых актов, устанавливающих требования к предоставлению государственной услуги, за обеспечение полноты и качества предоставления государственной услуги.

101. По результатам проведенных проверок в случае выявления нарушений осуществляется привлечение виновных лиц к ответственности в соответствии с законодательством Российской Федерации.

Требование к порядку и формам контроля за предоставлением государственной услуги, в том числе со стороны граждан, их объединений и организаций

102. Контроль за исполнением Регламента со стороны граждан, их объединений и организаций является самостоятельной формой контроля и осуществляется путем направления обращений в Минобрнауки России, а также путем обжалования действий (бездействия) и решений, осуществляемых (принятых) в ходе исполнения Регламента, в установленном законодательством Российской Федерации порядке.

V. Досудебное (внесудебное) обжалование заявителем решений и действий (бездействия) Минобрнауки России, должностного лица Минобрнауки России либо федерального государственного гражданского служащего

103. Заявитель имеет право на досудебное (внесудебное) обжалование действий (бездействия) и решений, принятых (осуществляемых) в ходе предоставления государственной услуги.

104. Предметом досудебного (внесудебного) обжалования являются в том числе следующие действия, бездействие и решения:

а) нарушение срока регистрации запроса заявителя о предоставлении государственной услуги;

б) нарушение срока предоставления государственной услуги;

в) требование у заявителя документов, не предусмотренных нормативными правовыми актами Российской Федерации для предоставления государственной услуги;

г) отказ в приеме у заявителя документов, предоставление которых предусмотрено нормативными правовыми актами Российской Федерации для предоставления государственной услуги;

д) отказ в предоставлении государственной услуги, если основания отказа не предусмотрены федеральными законами и принятыми в соответствии с ними иными нормативными правовыми актами Российской Федерации;

е) затребование с заявителя при предоставлении государственной услуги платы, не предусмотренной нормативными правовыми актами Российской Федерации;

ж) отказ Минобрнауки России в исправлении допущенных опечаток и (или) ошибок в выданных в результате предоставления государственной услуги документах либо нарушение установленного срока таких исправлений.

105. Жалоба подается в письменной форме на бумажном носителе, в электронной форме в Минобрнауки России. Жалобы на решения, принятые должностными лицами Минобрнауки России, рассматриваются непосредственно Министром образования и науки Российской Федерации.

106. Жалоба может быть направлена по почте, с использованием информационно-телекоммуникационной сети Интернет, официального сайта Минобрнауки России, федеральной государственной информационной системы "Единый портал государственных и муниципальных услуг (функций)", а также может быть принята на личном приеме заявителя.

107. Жалоба должна содержать:

а) наименование органа, предоставляющего государственную услугу, должностного лица органа, предоставляющего государственную услугу, решения и действия (бездействие) которого обжалуются;

б) фамилию, имя, отчество (последнее - при наличии), сведения о месте жительства заявителя - физического лица либо наименование, сведения о месте нахождения заявителя - юридического лица, а также номер (номера) контактного телефона (телефонов), адрес (адреса) электронной почты (при наличии) и почтовый адрес, по которым должен быть направлен ответ заявителю;

в) сведения об обжалуемых решениях и действиях (бездействии) Минобрнауки России, должностного лица Минобрнауки России либо федерального государственного гражданского служащего;

г) доводы, на основании которых заявитель не согласен с решением и действием (бездействием) Минобрнауки России, должностного лица Минобрнауки России либо федерального государственного гражданского служащего. Заявителем могут быть представлены документы (при наличии), подтверждающие доводы заявителя, либо их копии.

108. Жалоба, поступившая в Минобрнауки России, подлежит рассмотрению должностным лицом, наделенным полномочиями по рассмотрению жалоб, в течение пятнадцати рабочих дней со дня ее регистрации, а в случае обжалования отказа Минобрнауки России, должностного лица Минобрнауки России в приеме документов у заявителя либо в исправлении допущенных опечаток и ошибок или в случае обжалования нарушения установленного срока таких исправлений - в течение пяти рабочих дней со дня ее регистрации.

109. По результатам рассмотрения жалобы Минобрнауки России принимает одно из следующих решений:

а) удовлетворяет жалобу, в том числе в форме отмены принятого решения, исправления допущенных Минобрнауки России опечаток и ошибок в выданных в результате предоставления государственной услуги документах, возврата заявителю денежных средств, взимание которых не предусмотрено нормативными правовыми актами Российской Федерации, а также в иных формах;

б) отказывает в удовлетворении жалобы.

110. Не позднее дня, следующего за днем принятия решения, указанного в пункте 109 Регламента, заявителю в письменной форме и по желанию заявителя в электронной форме направляется мотивированный ответ о результатах рассмотрения жалобы.

111. В случае установления в ходе или по результатам рассмотрения жалобы признаков состава административного правонарушения или преступления должностное лицо, наделенное полномочиями по рассмотрению жалоб в соответствии с пунктом 108 Регламента, незамедлительно информирует Министра (заместителя Министра) образования и науки Российской Федерации.

По решению Министра (заместителя Министра) образования и науки Российской Федерации имеющиеся материалы направляются в органы прокуратуры.

Приложение N 1
к Административному регламенту
Министерства образования и науки
Российской Федерации по предоставлению
государственной услуги по выдаче разрешений
на осуществление деятельности по
усыновлению (удочерению) детей
на территории Российской Федерации
представительствами иностранных
некоммерческих неправительственных
организаций, утвержденному
приказом Министерства образования
и науки Российской Федерации
от 19 июня 2012 г. N 493

БЛОК-СХЕМА ПРЕДОСТАВЛЕНИЯ МИНИСТЕРСТВОМ ОБРАЗОВАНИЯ И НАУКИ РОССИЙСКОЙ ФЕДЕРАЦИИ ГОСУДАРСТВЕННОЙ УСЛУГИ ПО ВЫДАЧЕ РАЗРЕШЕНИЙ НА ОСУЩЕСТВЛЕНИЕ ДЕЯТЕЛЬНОСТИ ПО УСЫНОВЛЕНИЮ (УДОЧЕРЕНИЮ) ДЕТЕЙ НА ТЕРРИТОРИИ РОССИЙСКОЙ ФЕДЕРАЦИИ ПРЕДСТАВИТЕЛЬСТВАМИ ИНОСТРАННЫХ НЕКОММЕРЧЕСКИХ НЕПРАВИТЕЛЬСТВЕННЫХ ОРГАНИЗАЦИЙ

Условные обозначения:

Приложение N 2
к Административному регламенту
Министерства образования и науки
Российской Федерации по предоставлению
государственной услуги по выдаче разрешений
на осуществление деятельности по
усыновлению (удочерению) детей
на территории Российской Федерации
представительствами иностранных
некоммерческих неправительственных
организаций, утвержденному
приказом Министерства образования
и науки Российской Федерации
от 19 июня 2012 г. N 493

Форма

                                                   Лицевая сторона
 
                           Герб России                         

МИНИСТЕРСТВО ОБРАЗОВАНИЯ И НАУКИ
РОССИЙСКОЙ ФЕДЕРАЦИИ

РАЗРЕШЕНИЕ

___________________________
(регистрационный номер)

НА ОСУЩЕСТВЛЕНИЕ ДЕЯТЕЛЬНОСТИ ПО УСЫНОВЛЕНИЮ
(УДОЧЕРЕНИЮ) ДЕТЕЙ НА ТЕРРИТОРИИ РОССИЙСКОЙ
ФЕДЕРАЦИИ ПРЕДСТАВИТЕЛЬСТВОМ ИНОСТРАННОЙ
НЕКОММЕРЧЕСКОЙ НЕПРАВИТЕЛЬСТВЕННОЙ ОРГАНИЗАЦИИ

________________________________________________________________
(наименование представительства иностранной некоммерческой
________________________________________________________________
неправительственной организации, которому разрешается
________________________________________________________________
осуществлять деятельность по усыновлению (удочерению) детей
на территории Российской Федерации)
________________________________________________________________
(название государства местонахождения иностранной некоммерческой
организации, представительству которой разрешается осуществлять
________________________________________________________________
деятельность по усыновлению (удочерению) детей на территории
Российской Федерации)

Разрешение выдано на основании приказа Минобрнауки России
________________________________________________________________
(дата, номер и наименование приказа)
________________________________________________________________
________________________________________________________________

Министр _______________ _________________
(подпись) (И.О. Фамилия)

М.П. _________________
(дата выдачи)

 
                                                 Оборотная сторона
 
 


Серия РОД N 000000 *



 
Примечание. Разрешение представляет собой бланк размером 210 X 297
мм,  изготавливается  типографским  способом  и  подлежит строгому
учету.