Зарегистрировано в Минюсте России 29 декабря 2016 г. N 45070
МИНИСТЕРСТВО ОБРАЗОВАНИЯ И НАУКИ РОССИЙСКОЙ ФЕДЕРАЦИИ
ПРИКАЗ
от 8 декабря 2016 г. N 1538
О ВНЕСЕНИИ ИЗМЕНЕНИЙ В АДМИНИСТРАТИВНЫЙ РЕГЛАМЕНТ ПРЕДОСТАВЛЕНИЯ ГОСУДАРСТВЕННОЙ УСЛУГИ ПО ПОДТВЕРЖДЕНИЮ ДОКУМЕНТОВ ОБ УЧЕНЫХ СТЕПЕНЯХ, УЧЕНЫХ ЗВАНИЯХ ОРГАНАМИ ГОСУДАРСТВЕННОЙ ВЛАСТИ СУБЪЕКТОВ РОССИЙСКОЙ ФЕДЕРАЦИИ, ОСУЩЕСТВЛЯЮЩИМИ ПЕРЕДАННЫЕ ПОЛНОМОЧИЯ РОССИЙСКОЙ ФЕДЕРАЦИИ ПО ПОДТВЕРЖДЕНИЮ ДОКУМЕНТОВ ОБ УЧЕНЫХ СТЕПЕНЯХ, УЧЕНЫХ ЗВАНИЯХ, УТВЕРЖДЕННЫЙ ПРИКАЗОМ МИНИСТЕРСТВА ОБРАЗОВАНИЯ И НАУКИ РОССИЙСКОЙ ФЕДЕРАЦИИ ОТ 26 ДЕКАБРЯ 2014 Г. N 1630
В целях реализации федеральных законов от 6 апреля 2015 г. N 82-ФЗ "О внесении изменений в отдельные законодательные акты Российской Федерации в части отмены обязательности печати хозяйственных обществ" (Собрание законодательства Российской Федерации, 2015, N 14, ст. 2022), от 28 ноября 2015 г. N 330-ФЗ "О проставлении апостиля на российских официальных документах, подлежащих вывозу за пределы территории Российской Федерации" (Собрание законодательства Российской Федерации, 2015, N 48, ст. 6696) и постановления Правительства Российской Федерации от 8 июня 2016 г. N 508 "О внесении изменений в Правила подтверждения документов об ученых степенях, ученых званиях" (Собрание законодательства Российской Федерации, 2016, N 24, ст. 3546) приказываю:
1. Утвердить прилагаемые изменения, которые вносятся в Административный регламент предоставления государственной услуги по подтверждению документов об ученых степенях, ученых званиях органами государственной власти субъектов Российской Федерации, осуществляющими переданные полномочия Российской Федерации по подтверждению документов об ученых степенях, ученых званиях, утвержденный приказом Министерства образования и науки Российской Федерации от 26 декабря 2014 г. N 1630 (зарегистрирован Министерством юстиции Российской Федерации 23 апреля 2015 г., регистрационный N 37005), с изменениями, внесенными приказом Министерства образования и науки Российской Федерации от 9 июня 2016 г. N 694 (зарегистрирован Министерством юстиции Российской Федерации 15 августа 2016 г., регистрационный N 43240).
2. Контроль за исполнением настоящего приказа оставляю за собой.
Министр
О.Ю. ВАСИЛЬЕВА
Приложение
УТВЕРЖДЕНЫ
приказом Министерства образования
и науки Российской Федерации
от 8 декабря 2016 г. N 1538
ИЗМЕНЕНИЯ, КОТОРЫЕ ВНОСЯТСЯ В АДМИНИСТРАТИВНЫЙ РЕГЛАМЕНТ ПРЕДОСТАВЛЕНИЯ ГОСУДАРСТВЕННОЙ УСЛУГИ ПО ПОДТВЕРЖДЕНИЮ ДОКУМЕНТОВ ОБ УЧЕНЫХ СТЕПЕНЯХ, УЧЕНЫХ ЗВАНИЯХ ОРГАНАМИ ГОСУДАРСТВЕННОЙ ВЛАСТИ СУБЪЕКТОВ РОССИЙСКОЙ ФЕДЕРАЦИИ, ОСУЩЕСТВЛЯЮЩИМИ ПЕРЕДАННЫЕ ПОЛНОМОЧИЯ РОССИЙСКОЙ ФЕДЕРАЦИИ ПО ПОДТВЕРЖДЕНИЮ ДОКУМЕНТОВ ОБ УЧЕНЫХ СТЕПЕНЯХ, УЧЕНЫХ ЗВАНИЯХ, УТВЕРЖДЕННЫЙ ПРИКАЗОМ МИНИСТЕРСТВА ОБРАЗОВАНИЯ И НАУКИ РОССИЙСКОЙ ФЕДЕРАЦИИ ОТ 26 ДЕКАБРЯ 2014 Г. N 1630
1. Абзац второй пункта 8 изложить в следующей редакции:
"Результатом подтверждения документов об ученых степенях, ученых званиях является проставление на них или на отдельных листах, скрепляемых с этими документами, апостиля.".
2. Пункт 9 изложить в следующей редакции:
"9. Срок предоставления государственной услуги, в том числе в отношении документов об ученых степенях, выданных организациями, осуществляющими образовательную деятельность, не может превышать 5 рабочих дней со дня регистрации уполномоченным органом заявления о подтверждении документа об ученой степени, ученом звании (далее - заявление), если иное не предусмотрено настоящим пунктом.
Срок предоставления государственной услуги может быть продлен уполномоченным органом до 30 рабочих дней в случае необходимости получения информации в соответствии с пунктом 41 настоящего Административного регламента. В отношении документов об ученых степенях, выданных организациями, осуществляющими образовательную деятельность, срок предоставления государственной услуги может быть продлен до 45 рабочих дней со дня регистрации уполномоченным органом заявления. Указанные сроки включают в себя время, необходимое уполномоченному органу для направления запросов, предусмотренных пунктом 41 настоящего Административного регламента.
В случае продления срока предоставления государственной услуги уполномоченный орган уведомляет об этом заявителя в течение одного рабочего дня со дня принятия решения о продлении срока проставления апостиля.".
3. Пункт 10 изложить в следующей редакции:
"10. Предоставление государственной услуги регулируется следующими нормативными правовыми актами:
Конвенцией, отменяющей требование легализации иностранных официальных документов от 5 октября 1961 г. (Бюллетень международных договоров, 1993, N 6);
Налоговым кодексом Российской Федерации (часть 2) от 5 августа 2000 г. N 117-ФЗ (Собрание законодательства Российской Федерации, 2000, N 32, ст. 3340, ст. 3341; 2001, N 1, ст. 18; N 23, ст. 2289; N 33, ст. 3413, ст. 3421, ст. 3429; N 49, ст. 4554, ст. 4564; N 53, ст. 5015, ст. 5023; 2002, N 1, ст. 4; N 22, ст. 2026; N 30, ст. 3021, ст. 3027, ст. 3033; N 52, ст. 5138; 2003, N 1, ст. 2, ст. 5, ст. 6, ст. 8, ст. 11; N 19, ст. 1749; N 21, ст. 1958; N 23, ст. 2174; N 26, ст. 2567; N 27, ст. 2700; N 28, ст. 2874, ст. 2879, ст. 2886; N 46, ст. 4435, ст. 4443, ст. 4444; N 50, ст. 4849; N 52, ст. 5030; 2004, N 15, ст. 1342; N 27, ст. 2711, ст. 2713, ст. 2715; N 30, ст. 3083, ст. 3084, ст. 3088; N 31, ст. 3219, ст. 3220, ст. 3222, ст. 3231; N 34, ст. 3517, ст. 3518, ст. 3520, ст. 3522, ст. 3523, ст. 3524, ст. 3525, ст. 3527; N 35, ст. 3607; N 41, ст. 3994; N 45, ст. 4377; N 49, ст. 4840; 2005, N 1, ст. 9, ст. 29, ст. 30, ст. 34, ст. 38; N 21, ст. 1918; N 23, ст. 2201; N 24, ст. 2312; N 25, ст. 2427, ст. 2428, ст. 2429; N 27, ст. 2707, ст. 2713, ст. 2710, ст. 2717; N 30, ст. 3101, ст. 3104, ст. 3112, ст. 3117, ст. 3118, ст. 3128, ст. 3129, ст. 3130; N 43, ст. 4350; N 50, ст. 5246, ст. 5249; N 52, ст. 5581; 2006, N 1, ст. 12, ст. 16; N 3, ст. 280; N 10, ст. 1065; N 12, ст. 1233; N 23, ст. 2380, ст. 2382; N 27, ст. 2881; N 30, ст. 3295; N 31, ст. 3433, ст. 3436, ст. 3443, ст. 3450, ст. 3452; N 43, ст. 4412; N 45, ст. 4627, ст. 4628, ст. 4629, ст. 4630; N 47, ст. 4819; N 50, ст. 5279, ст. 5286; N 52, ст. 5498; 2007, N 1, ст. 7, ст. 20, ст. 31, ст. 39; N 13, ст. 1465; N 21, ст. 2461, ст. 2462, ст. 2463; N 22, ст. 2563, ст. 2564; N 23, ст. 2691; N 31, ст. 3991, ст. 4013; N 45, ст. 5416, ст. 5417, ст. 5432; N 46, ст. 5553, ст. 5554, ст. 5557; N 49, ст. 6045, ст. 6046, ст. 6071; N 50, ст. 6237, ст. 6245, ст. 6246; 2008, N 18, ст. 1942; N 26, ст. 3022; N 27, ст. 3126; N 30, ст. 3577, ст. 3591, ст. 3598, ст. 3611, ст. 3614, ст. 3616; N 42, ст. 4697; N 48, ст. 5500, ст. 5503, ст. 5504, ст. 5519; N 49, ст. 5723, ст. 5749; N 52, ст. 6218, ст. 6219, ст. 6227, ст. 6236, ст. 6237; 2009, N 1, ст. 13, ст. 19, ст. 21, ст. 22, ст. 31; N 11, ст. 1265; N 18, ст. 2147; N 23, ст. 2772, ст. 2775; N 26, ст. 3123; N 29, ст. 3582, ст. 3598, ст. 3602, ст. 3625, ст. 3638, ст. 3639, ст. 3641, ст. 3642; N 30, ст. 3735, ст. 3739; N 39, ст. 4534; N 44, ст. 5171; N 45, ст. 5271; N 48, ст. 5711, ст. 5725, ст. 5726, ст. 5731, ст. 5732, ст. 5733, ст. 5734, ст. 5737; N 51, ст. 6153, ст. 6155; N 52, ст. 6444, ст. 6450, ст. 6455; 2010, N 15, ст. 1737, ст. 1746; N 18, ст. 2145; N 19, ст. 2291; N 21, ст. 2524; N 23, ст. 2797; N 25, ст. 3070; N 28, ст. 3553; N 31, ст. 4176, ст. 4186, ст. 4198; N 32, ст. 4298; N 40, ст. 4969; N 45, ст. 5750, ст. 5756; N 46, ст. 5918; N 47, ст. 6034; N 48, ст. 6247, ст. 6248, ст. 6249, ст. 6250, ст. 6251; 2011, N 1, ст. 7, ст. 9, ст. 21, ст. 37; N 11, ст. 1492, ст. 1494; N 17, ст. 2311, ст. 2318; N 23, ст. 3262, ст. 3265; N 24, ст. 3357; N 26, ст. 3652; N 27, ст. 3881; N 29, ст. 4291; N 30, ст. 4563, ст. 4575, ст. 4583, ст. 4587, ст. 4593, ст. 4596, ст. 4597, ст. 4606; N 45, ст. 6335; N 47, ст. 6609, ст. 6610, ст. 6611; N 48, ст. 6729, ст. 6731; N 49, ст. 7014, ст. 7015, ст. 7016, ст. 7017, ст. 7037, ст. 7043, ст. 7061, ст. 7063; N 50, ст. 7347; 2012, N 14, ст. 1545; N 18, ст. 2128; N 19, ст. 2281; N 24, ст. 3066; N 26, ст. 3447; N 27, ст. 3587, ст. 3588; N 29, ст. 3980; N 31, ст. 4319; N 41, ст. 5527; N 49, ст. 6750, ст. 6751; N 50, ст. 6954, ст. 6958, ст. 6968; N 53, ст. 7584, ст. 7596, ст. 7603, ст. 7604, ст. 7607, ст. 7619; 2013, N 9, ст. 874; N 14, ст. 1647; N 19, ст. 2321; N 23, ст. 2866, ст. 2888, ст. 2889; N 26, ст. 3207; N 27, ст. 3444; N 30, ст. 4031, ст. 4045, ст. 4046, ст. 4047, ст. 4048, ст. 4049, ст. 4081, ст. 4084; N 40, ст. 5033, ст. 5037, ст. 5038, ст. 5039; N 44, ст. 5640, ст. 5645, ст. 5646; N 48, ст. 6165; N 49, ст. 6335; N 52, ст. 6981, ст. 6985; 2014, N 14, ст. 1544; N 16, ст. 1835, ст. 1838; N 19, ст. 2314; N 23, ст. 2924, ст. 2936, ст. 2938; N 26, ст. 3372, ст. 3373, ст. 3393, ст. 3404, ст. 4222, ст. 4239, ст. 4240, ст. 4245; N 48, ст. 6647; 2015, N 48, ст. 6685, 6687, 6691; 2016, N 15, ст. 2064);
Федеральным законом от 23 августа 1996 г. N 127-ФЗ "О науке и государственной научно-технической политике" (Собрание законодательства Российской Федерации, 1996, N 35, ст. 4137; 1998, N 30, ст. 3607; N 51, ст. 6271; 2001, N 1, ст. 20; 2004, N 35, ст. 3607; 2005, N 27, ст. 2715; 2006, N 1, ст. 10; N 50, ст. 5280; 2007, N 49, ст. 6069; 2009, N 1, ст. 17; N 7, ст. 786; N 31, ст. 3923; N 52, ст. 6434; 2010, N 19, ст. 2291; N 31, ст. 4167; 2011, N 10, ст. 1281; N 30, ст. 4597, ст. 4602; N 45, ст. 6321; N 49, ст. 7063; 2012, N 31, ст. 4324; N 50, ст. 6963; 2013, N 19, ст. 2320; N 27, ст. 3477; N 39, ст. 4883; N 44, ст. 5630; 2014, N 52, ст. 7554; 2015, N 29, ст. 4396; 2016, N 22, ст. 3096, ст. 3097) (далее - Федеральный закон "О науке и государственной научно-технической политике");
Федеральным законом от 27 июля 2010 г. N 210-ФЗ "Об организации предоставления государственных и муниципальных услуг" (Собрание законодательства Российской Федерации, 2010, N 31, ст. 4179; 2011, N 15, ст. 2038; N 27, ст. 3873, ст. 3880; N 29, ст. 4291; N 30, ст. 4587; N 49, ст. 7061; 2012, N 31, ст. 4322; 2013, N 14, ст. 1651; N 27, ст. 3477, ст. 3480; N 30, ст. 4084; N 51, ст. 6679; N 52, ст. 6952, ст. 6961, ст. 7009; 2014, N 26, ст. 3366; N 30, ст. 4264, N 49, ст. 6928; 2015, N 1, ст. 67, ст. 72, N 10, ст. 1393, N 29, ст. 4342, ст. 4376; 2016, N 7, ст. 916, N 27, ст. 4293) (далее - Федеральный закон "Об организации предоставления государственных и муниципальных услуг");
Федеральным законом от 1 декабря 2014 г. N 419-ФЗ "О внесении изменений в отдельные законодательные акты Российской Федерации по вопросам социальной защиты инвалидов в связи с ратификацией Конвенции о правах инвалидов" (Собрание законодательства Российской Федерации, 2014, N 49, ст. 6928; 2016, N 1, ст. 14);
Федеральным законом от 28 ноября 2015 г. N 330-ФЗ "О проставлении апостиля на российских официальных документах, подлежащих вывозу за пределы территории Российской Федерации" (Собрание законодательства Российской Федерации, 2015, N 48, ст. 6696);
постановлением Правительства Российской Федерации от 16 мая 2011 г. N 373 "О разработке и утверждении административных регламентов исполнения государственных функций и административных регламентов предоставления государственных услуг" (Собрание законодательства Российской Федерации, 2011, N 22, ст. 3169; N 35, ст. 5092; 2012, N 28, ст. 3908; N 36, ст. 4903; N 50, ст. 7070; N 52, ст. 7507; 2014, N 5, ст. 506);
постановлением Правительства Российской Федерации от 27 февраля 2014 г. N 152 "Об утверждении Правил подтверждения документов об ученых степенях, ученых званиях" (Собрание законодательства Российской Федерации, 2014, N 10, ст. 1042; 2016, N 24, ст. 3546);
постановлением Правительства Российской Федерации от 30 мая 2016 г. N 479 "О компетентных органах, уполномоченных на проставление апостиля в Российской Федерации" (Собрание законодательства Российской Федерации, 2016, N 23, ст. 3326).".
4. Абзац первый пункта 11 изложить в следующей редакции:
"11. Для предоставления государственной услуги заявитель направляет в уполномоченный орган заявление и прилагаемые к нему документы.".
5. В пункте 13 слово "заявителем" исключить.
6. В подпунктах "г" и "ж" пункта 18 после слов "и (или)" дополнить словами "в надлежащем случае".
7. Подраздел "Показатели доступности и качества государственной услуги" раздела II изложить в следующей редакции:
"Показатели доступности и качества государственной услуги, в том числе количество взаимодействий заявителя с должностными лицами при предоставлении государственной услуги и их продолжительность, возможность получения государственной услуги в многофункциональном центре предоставления государственных и муниципальных услуг, возможность получения информации о ходе предоставления государственной услуги, в том числе с использованием информационно-коммуникационных технологий
30. Показателями доступности и качества предоставления государственной услуги являются:
открытый для заявителя доступ к информации о порядке и сроках предоставления государственной услуги, порядке обжалования действий (бездействия) должностных лиц уполномоченного органа;
соблюдение стандарта предоставления государственной услуги;
отсутствие обоснованных жалоб заявителей на действия (бездействие) должностных лиц уполномоченного органа при предоставлении государственной услуги.
30.1. Количество взаимодействий с должностными лицами при предоставлении государственной услуги и их продолжительность определяются настоящим Административным регламентом.
30.2. Возможность получения государственной услуги в многофункциональном центре предоставления государственных и муниципальных услуг отсутствует.
30.3. Заявителям обеспечивается возможность получения информации о ходе предоставления государственной услуги, в том числе с использованием информационно-коммуникационных технологий.".
8. Раздел II "Стандарт предоставления государственной услуги" дополнить подразделом следующего содержания:
"Иные требования, в том числе учитывающие особенности предоставления государственной услуги в многофункциональных центрах предоставления государственных и муниципальных услуг и особенности предоставления государственной услуги в электронной форме
30.4. Иные требования, в том числе учитывающие особенности предоставления государственной услуги в многофункциональных центрах и особенности предоставления государственной услуги в электронной форме, не предъявляются.".
9. В пункте 35 после слова "прием" дополнить словами "и регистрацию".
10. В пункте 40:
а) абзац первый изложить в следующей редакции:
"40. Специалист, рассматривающий документы заявителя (далее - ответственный специалист), в течение срока, установленного пунктом 9 настоящего Административного регламента, обеспечивает проведение следующих действий:";
б) в подпункте "б" после слова "определение" дополнить словами "в надлежащем случае".
11. Пункт 41 изложить в следующей редакции:
"41. Ответственный специалист осуществляет проверку сведений, указанных в документах об ученой степени, ученом звании, представленных для подтверждения, с использованием данных, содержащихся в федеральной информационной системе государственной научной аттестации, а также взаимодействие с Министерством образования и науки Российской Федерации или с иным органом государственной власти либо организацией, которые выдали представленный документ об ученой степени, ученом звании, или с их правопреемником (далее - орган или организация), в том числе:
а) в случае отсутствия у уполномоченного органа образца подписи, сведений о полномочиях должностного лица, подписавшего документ об ученой степени, ученом звании, и в надлежащем случае оттиска печати направляет запрос о представлении соответствующей информации в адрес органа или организации, выдавшей указанный документ. Запрос направляется в течение одного рабочего дня со дня установления уполномоченным органом факта отсутствия указанной информации. Запрос должен содержать наименование выданного документа об ученой степени, ученом звании и его реквизиты. К запросу прилагается копия соответствующего документа об ученой степени, ученом звании;
б) проверяет соответствие:
фамилии, имени, отчества (при наличии) обладателя документов об ученой степени, ученом звании аналогичной информации, предоставленной заявителем;
полученных в ответах на запросы реквизитов бланков государственного образца и реквизитов документов об ученой степени, ученом звании аналогичным реквизитам, предоставленным заявителем;
подписей должностных лиц, в надлежащем случае оттисков печатей на документах об ученой степени, ученом звании, представленных для подтверждения, образцам, имеющимся в уполномоченном органе, полученным им в ответах на запросы.".
12. Абзац второй пункта 43 изложить в следующей редакции:
"В этом случае уполномоченный орган направляет заявителю способом, указанным в заявлении, обоснованное уведомление о продлении срока предоставления государственной услуги в соответствии с пунктом 9 настоящего Административного регламента. В уведомлении указывается новый срок предоставления результата государственной услуги.".
13. Абзац первый пункта 46 изложить в следующей редакции:
"46. Руководитель (заместитель руководителя) уполномоченного органа по результатам рассмотрения проекта решения уполномоченного органа о подтверждении или об отказе в подтверждении документов об ученой степени, ученом звании, представленных заявителем для подтверждения, подготовленного ответственным специалистом, в течение не более чем 5 рабочих дней принимает решение о подтверждении документов об ученой степени, ученом звании, представленных для подтверждения, путем проставления на них или на отдельных листах, скрепляемых с этими документами, апостиля либо об отказе в подтверждении указанных документов".
14. Абзац второй пункта 47 изложить в следующей редакции:
"В случае принятия решения о подтверждении представленных документов об ученой степени, ученом звании в уведомлении указывается дата, после которой заявитель может получить в уполномоченном органе лично оригиналы представленных документов об ученой степени, ученом звании с проставленным на них или на отдельных листах, скрепляемых с этими документами, апостилем либо (при представлении документов заявителя в электронной форме) представить в уполномоченный орган лично оригиналы документов об ученой степени, ученом звании для проставления на них или на отдельных листах, скрепляемых с этими документами, апостиля. В уведомлении уполномоченного органа также сообщается адрес и график, по которым заявитель может получить оригиналы представленных документов об ученой степени, ученом звании с проставленным на них или на отдельных листах, скрепляемых с этими документами, апостилем.".
15. В пункте 48 слова "пунктом 43" заменить словами "пунктом 9".
16. Пункт 49 после слов "с учетом требований" дополнить словами "пункта 9".
17. В пункте 50:
а) после слов "на документах" дополнить словами "или на отдельных листах, скрепляемых с этими документами,";
б) дополнить абзацем следующего содержания:
"При заполнении апостиля могут использоваться также английский и (или) французский языки.".
18. В пункте 52 после слов "с проставленным на них" дополнить словами "или на отдельных листах, скрепляемых с этими документами,".
19. Пункт 53 изложить в следующей редакции:
"53. Ответственный специалист уполномоченного органа в течение 3 рабочих дней после проставления апостиля направляет в Федеральную службу по надзору в сфере образования и науки информацию, необходимую для формирования и ведения федеральных баз данных по вопросам контроля и надзора в сфере образования и науки.".
20. В абзаце пятом пункта 54 после слов "проставляет на них" дополнить словами "или на отдельных листах, скрепляемых с этими документами,".
21. В подпункте "б" пункта 69 после слов "печатью заявителя" дополнить словами "(при наличии)".
22. Приложения N 1 и N 2 к указанному Административному регламенту изложить в следующей редакции:
"Приложение N 1
к Административному регламенту
предоставления государственной услуги
по подтверждению документов
об ученых степенях, ученых званиях
органами государственной власти
субъектов Российской Федерации,
осуществляющими переданные полномочия
Российской Федерации по подтверждению
документов об ученых степенях,
ученых званиях, утвержденному приказом
Министерства образования и науки
Российской Федерации
от 26 декабря 2014 г. N 1630
(в редакции приказа Министерства
образования и науки Российской Федерации
от 8 декабря 2016 г. N 1538)
ПЕРЕЧЕНЬ
ОРГАНОВ ГОСУДАРСТВЕННОЙ ВЛАСТИ СУБЪЕКТОВ РОССИЙСКОЙ ФЕДЕРАЦИИ, ОСУЩЕСТВЛЯЮЩИХ ПЕРЕДАННЫЕ ПОЛНОМОЧИЯ РОССИЙСКОЙ ФЕДЕРАЦИИ ПО ПОДТВЕРЖДЕНИЮ ДОКУМЕНТОВ ОБ УЧЕНЫХ СТЕПЕНЯХ, УЧЕНЫХ ЗВАНИЯХ, ПРЕДОСТАВЛЯЮЩИХ ГОСУДАРСТВЕННУЮ УСЛУГУ: ИНФОРМАЦИЯ О МЕСТЕ НАХОЖДЕНИЯ, АДРЕСАХ ЭЛЕКТРОННОЙ ПОЧТЫ, ОФИЦИАЛЬНЫХ САЙТАХ В СЕТИ "ИНТЕРНЕТ", ТЕЛЕФОНАХ И ГРАФИКАХ РАБОТЫ УКАЗАННЫХ ОРГАНОВ
| N п/п | Наименование уполномоченного органа государственной власти субъекта Российской Федерации | Место нахождения | График работы, справочные телефоны, адрес официального сайта уполномоченного органа, адрес электронной почты |
| 1. | Министерство образования и науки Республики Адыгея | 385000, г. Майкоп, ул. Советская, 176 | понедельник - четверг с 9.00 ч. до 18.00 ч. пятница с 9.00 ч. до 17.00 ч. перерыв с 13.00 ч. до 14.00 ч. справочные телефоны: +7(8772) 57-12-01 http://adygheya.minobr.ru/; E-mail: minobr_ra@mail.ru |
| 2. | Министерство образования и науки Республики Алтай | 649000, Республика Алтай, г. Горно-Алтайск, ул. Комсомольская, д. 3 | понедельник - четверг с 9.00 ч. до 18.00 ч. пятница с 9.00 ч. до 17.00 ч. перерыв с 13.00 ч. до 14.00 ч. справочные телефоны: +7(38822) 4-70-29 http://minobr-ra.ru/; E-mail: reception@minobr-altai.ru |
| 3. | Управление по контролю и надзору в сфере образования Республики Башкортостан | 450005, Республика Башкортостан, г. Уфа, ул. Цюрупы, 100/102 | понедельник - четверг с 9.00 ч. до 18.00 ч. пятница с 9.00 ч. до 17.00 ч. перерыв с 13.00 ч. до 14.00 ч. справочные телефоны: + 7 (347) 251-98-84 http://obrnadzorrb.bashkortostan.ru/ E-mail: obrnadzorrb@yandex.ru |
| 4. | Министерство образования и науки Республики Бурятия | 670001, г. Улан-Удэ, ул. Коммунистическая, д. 47 | понедельник - четверг с 9.00 ч. до 18.00 ч. пятница с 9.00 ч. до 17.00 ч. перерыв с 13.00 ч. до 14.00 ч. справочные телефоны: + 7(3012)21-49-15 http://edu03.ru/ E-mail: minobrrb@bk.ru |
| 5. | Министерство образования и науки Республики Дагестан | 367001, г. Махачкала, ул. Даниялова, д. 32 | понедельник - четверг с 9.00 ч. до 18.00 ч. пятница с 9.00 ч. до 17.00 ч. перерыв с 13.00 ч. до 14.00 ч. справочные телефоны: (8722) 67-84-50 http://dagminobr.ru E-mail: dagminobr@e-dag.ru |
| 6. | Министерство образования и науки Республики Ингушетия | 386102, г. Назрань, ул. Московская, д. 37 | понедельник - четверг с 9.00 ч. до 18.00 ч. пятница с 9.00 ч. до 17.00 ч. перерыв с 13.00 ч. до 14.00 ч. справочные телефоны: +7(8732) 22-24-57 http://morigov.ru/ E-mail: mori_gov@mail.ru |
| 7. | Министерство образования, науки и по делам молодежи Кабардино-Балкарской Республики | 360028, г. Нальчик, пр. Ленина, д. 27 | понедельник - пятница с 9.00 ч. до 18.00 ч. перерыв с 13.00 ч. до 14.00 ч. справочные телефоны: +7(8662) 40-02-85 http://edukbr.ru/ E-mail: minobrsc@kbr.ru |
| 8. | Министерство образования и науки Республики Калмыкия | 358000, г. Элиста, ул. Пушкина, д. 18 | понедельник - четверг с 9.00 ч. до 18.00 ч. пятница с 9.00 ч. до 17.00 ч. перерыв с 13.00 ч. до 14.00 ч. справочные телефоны: +7(847) 223-41-84 http://monrk.ru/ E-mail: mokinrk@rk08.ru |
| 9. | Министерство образования и науки Карачаево-Черкесской Республики | 369000, г. Черкесск, пл. Ленина, д. 1 | понедельник - пятница с 9.00 ч. до 18.00 ч. перерыв с 13.00 ч. до 14.00 ч. справочные телефоны: +7(8782) 26-60-96 http://obrazovanie09.ru/ E-mail: obrazovanie09@mail.ru |
| 10. | Министерство образования Республики Карелия | 185610, г. Петрозаводск, пр. Ленина, 24, 24а | понедельник - четверг с 9.00 ч. до 18.00 ч. пятница с 9.00 ч. до 17.00 ч. перерыв с 13.00 ч. до 14.00 ч. справочные телефоны: +7(8142) 71-73-01 http://minedu.karelia.pro/ E-mail: minedu@karelia.ru |
| 11. | Министерство образования и молодежной политики Республики Коми | 167982, г. Сыктывкар, ул. К. Маркса, д. 210 | понедельник - четверг с 9.00 ч. до 18.00 ч. пятница с 9.00 ч. до 17.00 ч. перерыв с 13.00 ч. до 14.00 ч. справочные телефоны: +7(8212) 25-70-00; +7(8212) 25-70-11 http://minobr.rkomi.ru/ E-mail: minobr@minobr.rkomi.ru |
| 12. | Министерство образования, науки и молодежи Республики Крым | 295000, г. Симферополь, пер. Совнаркомовский, 3 | понедельник - четверг с 9.00 ч. до 18.00 ч. пятница с 9.00 ч. до 17.00 ч. перерыв с 13.00 ч. до 14.00 ч. справочные телефоны: +7(3652) 27-52-32 //http://monm.rk.gov.ru/ E-mail: info.crimea@edu.ru |
| 13. | Министерство образования и науки Республики Марий Эл | 424001, г. Йошкар-Ола, ул. Успенская, 36а | понедельник - четверг с 9.00 ч. до 18.00 ч. пятница с 9.00 ч. до 17.00 ч. перерыв с 13.00 ч. до 14.00 ч. справочные телефоны: +7(8362) 45-22-37 http://mari-el.gov.ru/ E-mail: minobr@mari-el.ru |
| 14. | Министерство образования Республики Мордовия | 430000, г. Саранск, ул. Коммунистическая, д. 33, корп. 2 | понедельник - четверг с 9.00 ч. до 18.00 ч. пятница с 9.00 ч. до 17.00 ч. перерыв с 13.00 ч. до 14.00 ч. справочные телефоны: +7(8342) 47-28-00 http://mo.edurm.ru/ E-mail: morm@moris.ru |
| 15. | Министерство образования Республики Саха (Якутия) | 677000, г. Якутск, пр. Ленина, д. 30 | понедельник - четверг с 9.00 ч. до 18.00 ч. пятница с 9.00 ч. до 17.00 ч. перерыв с 13.00 ч. до 14.00 ч. справочные телефоны: +7(4112) 420-356; +7(4112) 421-119; +7(4112) 422-907 http://minobr.sakha.gov.ru/ E-mail: minobr@sakha.gov.ru |
| 16. | Министерство образования и науки Республики Северная Осетия - Алания | 362040, г. Владикавказ, ул. Бутырина, д. 7 | понедельник - пятница с 9.00 ч. до 18.00 ч. перерыв с 13.00 ч. до 14.00 ч. справочные телефоны: +7(8672) 29-15-15 http://edul5.ru/ E-mail: info@edul5.ru |
| 17. | Министерство образования и науки Республики Татарстан | 420111, г. Казань, ул. Кремлевская, 9 | понедельник - четверг с 9.00 ч. до 18.00 ч. пятница с 9.00 ч. до 17.00 ч. перерыв с 13.00 ч. до 14.00 ч. справочные телефоны: +7 (843) 294-95-90; +7 (843) 237-74-84 http://mon.tatarstan.ru/ E-mail: Minobr.Priemnaya@tatar.ru |
| 18. | Служба по лицензированию и надзору отдельных видов деятельности Республики Тыва | 667011, г. Кызыл, ул. Калинина, д. 1 б | понедельник - четверг с 9.00 ч. до 18.00 ч. пятница с 9.00 ч. до 17.00 ч. перерыв с 13.00 ч. до 14.00 ч. справочные телефоны: +7(39422) 6-00-41 +7(39422) 6-36-44 http://license.rtyva.ru// E-mail: tuvobrnadzor@mail.ru, tuvrar@mail.ru |
| 19. | Министерство образования и науки Удмуртской Республики | 426051, г. Ижевск, ул. М. Горького, д. 73 | понедельник - четверг с 9.00 ч. до 18.00 ч. пятница с 9.00 ч. до 17.00 ч. перерыв с 13.00 ч. до 14.00 ч. справочные телефоны: +7(3412) 51-09-34 http://udmedu.ru// E-mail: moin@obrl8.ru |
| 20. | Министерство образования и науки Республики Хакасия | 655019, г. Абакан, ул. Крылова, д. 72 | понедельник - четверг с 9.00 ч. до 18.00 ч. пятница с 9.00 ч. до 17.00 ч. перерыв с 13.00 ч. до 14.00 ч. справочные телефоны: +7(3902) 29-52-14 http://edurh.ru// E-mail: education_19@mail.ru |
| 21. | Министерство образования и науки Чеченской Республики | 364021, г. Грозный, ул. Трудовая, д. 67 а | понедельник - пятница с 9.00 ч. до 18.00 ч. перерыв с 13.00 ч. до 14.00 ч. справочные телефоны: +7(8712) 22-51-88 http://mon95.ru/ E-mail: moin.chr@mail.ru |
| 22. | Министерство образования и молодежной политики Чувашской Республики | 428004, г. Чебоксары, Президентский бульвар, д. 17 | понедельник - четверг с 9.00 ч. до 18.00 ч. пятница с 9.00 ч. до 17.00 ч. перерыв с 13.00 ч. до 14.00 ч. справочные телефоны: +7(8352) 64-21-71 http://obrazov.cap.ru/ E-mail: obrazov@cap.ru |
| 23. | Главное управление образования и науки Алтайского края | 656035, г. Барнаул, ул. Ползунова, 36 | понедельник - четверг с 9.00 ч. до 18.00 ч. пятница с 9.00 ч. до 17.00 ч. перерыв с 13.00 ч. до 14.00 ч. справочные телефоны: +7(3852) 298-600 http://educaltai.ru E-mail: educ@ttb.ru |
| 24. | Министерство образования, науки и молодежной политики Забайкальского края | 672000, г. Чита, ул. Бутина, д. 28 | понедельник - четверг с 9.00 ч. до 18.00 ч. пятница с 9.00 ч. до 17.00 ч. перерыв с 13.00 ч. до 14.00 ч. справочные телефоны: +7(3022) 21-21-05 http://минобр.забайкальскийкрай.рф/ E-mail: minobrzk@yandex.ru |
| 25. | Министерство образования и науки Камчатского края | 683000, г. Петропавловск-Камчатский, ул. Советская, 35 | понедельник - четверг с 9.00 ч. до 18.00 ч. пятница с 9.00 ч. до 17.00 ч. перерыв с 13.00 ч. до 14.00 ч. справочные телефоны: +7(4152) 42-18-11 http://kamgov.ru/ E-mail: obraz@kamgov.ru |
| 26. | Министерство образования, науки и молодежной политики Краснодарского края | 350075, г. Краснодар, ул. Стасова, 180 | понедельник - четверг с 9.00 ч. до 18.00 ч. пятница с 9.00 ч. до 17.00 ч. перерыв с 13.00 ч. до 14.00 ч. справочные телефоны: +7(861) 235-10-36, +7(861) 231-16-80 http://edukuban.ru/ E-mail: don@krasnodar.ru |
| 27. | Министерство образования Красноярского края | 660021, г. Красноярск, ул. Карла Маркса, д. 122 | понедельник - четверг с 9.00 ч. до 18.00 ч. пятница с 9.00 ч. до 17.00 ч. перерыв с 13.00 ч. до 14.00 ч. справочные телефоны: +7(391) 211-93-10 http://krao.ru/ E-mail: mon@krao.ru |
| 28. | Государственная инспекция по надзору и контролю в сфере образования Пермского края | 614060, г. Пермь, бульвар Гагарина, 10 | понедельник - четверг с 9.00 ч. до 18.00 ч. пятница с 9.00 ч. до 17.00 ч. перерыв с 13.00 ч. до 14.00 ч. справочные телефоны: +7(342) 212-52-50 http://gosobrnadzor.permkrai.ru/ E-mail: gosobrnadzor@ginkso.permkrai.ru |
| 29. | Департамент образования и науки Приморского края | 690000, г. Владивосток, ул. Алеутская, 45-а | понедельник - четверг с 9.00 ч. до 18.00 ч. пятница с 9.00 ч. до 17.00 ч. перерыв с 13.00 ч. до 14.00 ч. справочные телефоны: +7(423) 240-28-04 http://primorsky.ru/ E-mail: education2006@primorsky.ru |
| 30. | Министерство образования и молодежной политики Ставропольского края | 355003, г. Ставрополь, ул. Ломоносова, 3 | понедельник - четверг с 9.00 ч. до 18.00 ч. пятница с 9.00 ч. до 17.00 ч. перерыв с 13.00 ч. до 14.00 ч. справочные телефоны: +7(8652) 37-23-60 http://stavminobr.ru/ E-mail: info@stavminobr.ru |
| 31. | Министерство образования и науки Хабаровского края | 680002, г. Хабаровск, ул. Фрунзе, д. 72 | понедельник - четверг с 9.00 ч. до 18.00 ч. пятница с 9.00 ч. до 17.00 ч. перерыв с 13.00 ч. до 14.00 ч. справочные телефоны: +7(4212) 32-73-68 http://minobr.khb.ru/ E-mail: edu_boss@adm.khv.ru |
| 32. | Министерство образования и науки Амурской области | 675000, г. Благовещенск, ул. Шимановского, 8 | понедельник - четверг с 9.00 ч. до 18.00 ч. пятница с 9.00 ч. до 17.00 ч. перерыв с 13.00 ч. до 14.00 ч. справочные телефоны: +7(4162) 22-62-45; http://obramur.ru/ E-mail: mail@obramur.ru, obr@amurobl.ru |
| 33. | Министерство образования и науки Архангельской области | 163000, г. Архангельск, пр-т Троицкий, д. 49, корп. 1 | понедельник - четверг с 9.00 ч. до 18.00 ч. пятница с 9.00 ч. до 17.00 ч. перерыв с 13.00 ч. до 14.00 ч. справочные телефоны: +7(8182) 21-52-80 http://arkh-edu.ru/ E-mail: arhobr@dvinaland.ru |
| 34. | Министерство образования и науки Астраханской области | 414000, г. Астрахань, ул. Адмиралтейская, 21 | понедельник - четверг с 9.00 ч. до 18.00 ч. пятница с 9.00 ч. до 17.00 ч. перерыв с 13.00 ч. до 14.00 ч. справочные телефоны: + 7(8512) 52-37-26 http://minobr.astrobl.ru/ E-mail: minobr@astrobl.ru |
| 35. | Департамент образования Белгородской области | 308005, г. Белгород, Соборная пл., д. 4 | понедельник - четверг с 9.00 ч. до 18.00 ч. пятница с 9.00 ч. до 17.00 ч. перерыв с 13.00 ч. до 14.00 ч. справочные телефоны: +7(4722) 32-40-34; http://beluno.ru/ E-mail: beluno@belregion.ru |
| 36. | Департамент образования и науки Брянской области | 241050, г. Брянск, ул. Бежицкая, 34а | понедельник - четверг с 9.00 ч. до 18.00 ч. пятница с 9.00 ч. до 17.00 ч. перерыв с 13.00 ч. до 14.00 ч. справочные телефоны: +7(4832) 74-31-58 http://edu.debryansk.ru/ E-mail: edu@edu.debryansk.ru |
| 37. | Департамент образования администрации Владимирской области | 600025, г. Владимир, ул. Комсомольская д. 1 | понедельник - пятница с 9.00 ч. до 18.00 ч. перерыв с 13.00 ч. до 14.00 ч. справочные телефоны: +7(4922) 32-55-34; http://obrazovanie.vladinfo.ru/ E-mail: info@obrazovanie33.ru |
| 38. | Комитет образования и науки Волгоградской области | 400074, г. Волгоград, ул. Огарева, 6 | понедельник - четверг с 8.30 ч. до 17.30 ч. пятница с 8.30 ч. до 16.30 ч. перерыв с 12.30 ч. до 13.30 ч. справочные телефоны: +7(8442) 30-86-00 http://obraz.volganet.ru/ E-mail: education@volganet.ru |
| 39. | Департамент образования Вологодской области | 160012, г. Вологда, ул. Козленская, 114 | понедельник - четверг с 9.00 ч. до 18.00 ч. пятница с 9.00 ч. до 17.00 ч. перерыв с 13.00 ч. до 14.00 ч. справочные телефоны: +7(8172) 23-01-00 (доб. 2001) http://depobr.gov35.ru/ E-mail: edu@edu35.ru; EDU@gov35.ru |
| 40. | Департамент образования, науки и молодежной политики Воронежской области | 396006, г. Воронеж, пл. Ленина, д. 12 | понедельник - четверг с 9.00 ч. до 18.00 ч. пятница с 9.00 ч. до 17.00 ч. перерыв с 13.00 ч. до 14.00 ч. справочные телефоны: +7(473) 212-75-25; http://36edu.ru/ E-mail: obrazov@govvrn.ru, departament@36edu.vrn.ru |
| 41. | Департамент образования Ивановской области | 153000, г. Иваново, пл. Революции, д. 2/1 | понедельник - четверг с 9.00 ч. до 18.00 ч. пятница с 9.00 ч. до 17.00 ч. перерыв с 13.00 ч. до 14.00 ч. справочные телефоны: +7(4932) 32-67-60 http://iv-edu.ru/ E-mail: 077@adminet.ivanovo.ru |
| 42. | Служба по контролю и надзору в сфере образования Иркутской области | 664023, г. Иркутск, ул. Депутатская, д. 33 | понедельник - четверг с 9.00 ч. до 18.00 ч. пятница с 9.00 ч. до 17.00 ч. перерыв с 13.00 ч. до 14.00 ч. справочные телефоны: +7(3952) 53-06-67 http://irkobl.ru E-mail: skno@govirk.ru |
| 43. | Министерство образования Калининградской области | 236035, г. Калининград, пер. Желябова, д. 11 | понедельник - четверг с 9.00 ч. до 18.00 ч. пятница с 9.00 ч. до 17.00 ч. перерыв с 13.00 ч. до 14.00 ч. справочные телефоны: +7(4012) 592-944 http://edu.gov39.ru/ E-mail: minobr@edu.gov39.ru |
| 44. | Министерство образования и науки Калужской области | 248016, г. Калуга, ул. Пролетарская, д. 111 | понедельник - четверг с 9.00 ч. до 18.00 ч. пятница с 9.00 ч. до 17.00 ч. перерыв с 13.00 ч. до 14.00 ч. справочные телефоны: +7(4842) 71-93-02 http://admoblkaluga.ru/ E-mail: minobr@adm.kaluga.ru |
| 45. | Государственная служба по надзору и контролю в сфере образования Кемеровской области | 650000, г. Кемерово, ул. Черняховского, 14; 14А | понедельник - четверг с 9.00 ч. до 18.00 ч. пятница с 9.00 ч. до 17.00 ч. перерыв с 13.00 ч. до 14.00 ч. справочные телефоны: +7(3842) 75-44-89 http://kuzbassobrnadzor.ru/ E-mail: glasko@list.ru |
| 46. | Министерство образования Кировской области | 610019, г. Киров, ул. К. Либкнехта, д. 69 | понедельник - четверг с 9.00 ч. до 18.00 ч. пятница с 9.00 ч. до 17.00 ч. перерыв с 13.00 ч. до 14.00 ч. справочные телефоны: +7(8332) 64-89-58 http://www.43edu.ru E-mail: infor@doko.kirov.ru |
| 47. | Департамент образования и науки Костромской области | 156013, г. Кострома, ул. Ленина, 20 | понедельник - четверг с 9.00 ч. до 18.00 ч. пятница с 9.00 ч. до 17.00 ч. перерыв с 13.00 ч. до 14.00 ч. справочные телефоны: +7(4942) 31-36-54 http://eduportal44.ru/ E-mail: obrn@adm44.ru |
| 48. | Департамент образования и науки Курганской области | 640000, г. Курган, ул. Ленина, 35 | понедельник - четверг с 9.00 ч. до 18.00 ч. пятница с 9.00 ч. до 17.00 ч. перерыв с 13.00 ч. до 14.00 ч. справочные телефоны: +7(3522) 461-441 http://hde.kurganobl.ru/ E-mail: mail@hde.kurganobl.ru |
| 49. | Комитет образования и науки Курской области | 305000, г. Курск, ул. Кирова, 7 | понедельник - четверг с 9.00 ч. до 18.00 ч. пятница с 9.00 ч. до 17.00 ч. перерыв с 13.00 ч. до 14.00 ч. справочные телефоны: +7(4712) 70-05-93 http://komobr46.ru/ E-mail: Komobr46@mail.ru |
| 50. | Комитет общего и профессионального образования Ленинградской области | 191028, г. Санкт-Петербург, наб. реки Фонтанки, 14 | понедельник - четверг с 9.00 ч. до 18.00 ч. пятница с 9.00 ч. до 17.00 ч. перерыв с 13.00 ч. до 14.00 ч. справочные телефоны: +7(812) 273-33-78 http://edu.lenobl.ru/ E-mail: office edu@lenreg.ru |
| 51. | Управление образования и науки Липецкой области | 398600, г. Липецк, ул. Циолковского, 18 | понедельник - четверг с 9.00 ч. до 18.00 ч. пятница с 9.00 ч. до 17.00 ч. перерыв с 13.00 ч. до 14.00 ч. справочные телефоны: +7(4742) 34-95-25 http://deptno.lipetsk.ru/ E-mail: root@obluno.lipetsk.su |
| 52. | Министерство образования и молодежной политики Магаданской области | 685000, г. Магадан, ул. Транспортная, 5/23 | понедельник - четверг с 9.00 ч. до 18.00 ч. пятница с 9.00 ч. до 17.00 ч. перерыв с 13.00 ч. до 14.00 ч. справочные телефоны: +7(4132) 62-32-21; http://minobr.49gov.ru/ E-mail: priemMOiMP@49gov.ru |
| 53. | Министерство образования Московской области | 143407, г. Красногорск-7, бульвар Строителей, 1 | понедельник - четверг с 9.00 ч. до 18.00 ч. пятница с 9.00 ч. до 17.00 ч. перерыв с 13.00 ч. до 14.00 ч. справочные телефоны: +7(498) 602-11-11 http://mo.mosreg.ru/ E-mail: minomos@mail.ru; minobr@mosreg.ru |
| 54. | Министерство образования и науки Мурманской области | 183025, г. Мурманск, ул. Трудовые резервы, 4 | понедельник - четверг с 9.00 ч. до 18.00 ч. пятница с 9.00 ч. до 17.00 ч. перерыв с 13.00 ч. до 14.00 ч. справочные телефоны: +7(8152) 44-63-77 http://minobr.gov-murman.ru/ E-mail: edco@gov-murman.ru |
| 55. | Министерство образования Нижегородской области | 603950, г. Нижний Новгород, ул. Ильинская, д. 18, ГСП-58 | понедельник - четверг с 9.00 ч. до 18.00 ч. пятница с 9.00 ч. до 17.00 ч. перерыв с 13.00 ч. до 14.00 ч. справочные телефоны: +7(831) 433-24-51; http://minobr.government-nnov.ru/ E-mail: official@obr.kreml.nnov.ru |
| 56. | Департамент образования и молодежной политики Новгородской области | 173001, г. Великий Новгород, ул. Новолучанская, 27 | понедельник - четверг с 9.00 ч. до 18.00 ч. пятница с 9.00 ч. до 17.00 ч. перерыв с 13.00 ч. до 14.00 ч. справочные телефоны: +7(8162) 77-25-60; +7(8162) 77-25-60 http://edu53.ru/ E-mail: depobr@edu53.ru |
| 57. | Министерство образования, науки и инновационной политики Новосибирской области | 630011, г. Новосибирск, Красный проспект, 18 | понедельник - четверг с 9.00 ч. до 18.00 ч. пятница с 9.00 ч. до 17.00 ч. перерыв с 13.00 ч. до 14.00 ч. справочные телефоны: +7(383) 223-14-68; http://minobr.nso.ru/ E-mail: minobr@nso.ru |
| 58. | Министерство образования Омской области | 644002, г. Омск, ул. Красный путь, 5 | понедельник - четверг с 9.00 ч. до 18.00 ч. пятница с 9.00 ч. до 17.00 ч. перерыв с 13.00 ч. до 14.00 ч. справочные телефоны: +7(3812) 25-35-58 http://mobr.omskportal.ru/ E-mail: educate@omskportal.ru |
| 59. | Министерство образования Оренбургской области | 460000, г. Оренбург, ул. Постникова, 27 | понедельник - четверг с 9.00 ч. до 18.00 ч. пятница с 9.00 ч. до 17.00 ч. перерыв с 13.00 ч. до 14.00 ч. справочные телефоны: +7(3532) 77-44-41 http://minobr.orb.ru/ E-mail: minobr@obraz-orenburg.ru; minobr@mail.orb.ru |
| 60. | Департамент образования Орловской области | 302021, г. Орел, пл. Ленина, д. 1 | понедельник - четверг с 9.00 ч. до 18.00 ч. пятница с 9.00 ч. до 17.00 ч. перерыв с 13.00 ч. до 14.00 ч. справочные телефоны: +7(4862) 59-82-90 http://orel-region.ru/ E-mail: pr_obraz@adm.orel.ru |
| 61. | Министерство образования Пензенской области | 440600, г. Пенза, ул. Володарского, 7 | понедельник - четверг с 9.00 ч. до 18.00 ч. пятница с 9.00 ч. до 17.00 ч. перерыв с 13.00 ч. до 14.00 ч. справочные телефоны: +7(8412) 55-37-54 http://minobr-penza.ru/ E-mail: minobr@edu-penza.ru |
| 62. | Государственное управление образования Псковской области | 180001, г. Псков, ул. Некрасова, 23 | понедельник - четверг с 9.00 ч. до 18.00 ч. пятница с 9.00 ч. до 17.00 ч. перерыв с 13.00 ч. до 14.00 ч. справочные телефоны: +7(8112) 69-99-45 http://edu.pskov.ru/ E-mail: guotlm@obladmin.pskov.ru |
| 63. | Региональная служба по надзору и контролю в сфере образования Ростовской области | 344002, г. Ростов-на-Дону, ул. Темерницкая, 44 | понедельник - четверг с 9.00 ч. до 18.00 ч. пятница с 9.00 ч. до 16.45 ч. перерыв с 13.00 ч. до 13.45 ч. справочные телефоны: +7(863) 282-22-05 http://rostobrnadzor.ru/ E-mail: rostobrnadzor@rostobrnadzor.ru |
| 64. | Министерство образования Рязанской области | 390000, г. Рязань, ул. Лево-Лыбедская, 36 | понедельник - четверг с 9.00 ч. до 18.00 ч. пятница с 9.00 ч. до 17.00 ч. перерыв с 13.00 ч. до 14.00 ч. справочные телефоны: +7(4912)25-32-36 http://minobr.ryazangov.ru/ E-mail: post@min-obr.ru |
| 65. | Министерство образования и науки Самарской области | 443099, г. Самара, ул. А. Толстого, 38/16 | понедельник - четверг с 9.00 ч. до 18.00 ч. пятница с 9.00 ч. до 17.00 ч. перерыв с 13.00 ч. до 14.00 ч. справочные телефоны: +7(846) 333-75-06 http://educat.samregion.ru/ E-mail: main@samara.edu.ru |
| 66. | Министерство образования Саратовской области | 410002, г. Саратов, ул. Соляная, 32 | понедельник - четверг с 9.00 ч. до 18.00 ч. пятница с 9.00 ч. до 17.00 ч. перерыв с 13.00 ч. до 14.00 ч. справочные телефоны: +7(8452) 23-06-10 +7(8452) 49-21-12 http://minobr.saratov.gov.ru/ E-mail: minobr.sar@yandex.ru |
| 67. | Министерство образования Сахалинской области | 693019, г. Южно-Сахалинск, ул. Ленина, 156 | понедельник - четверг с 9.00 ч. до 18.00 ч. пятница с 9.00 ч. до 17.00 ч. перерыв с 13.00 ч. до 14.00 ч. справочные телефоны: +7(4242) 423-552; +7(4242) 465-903 http://obrazovanie.admsakhalin.ru/ E-mail: minobr@admsakhalin.ru |
| 68. | Министерство общего и профессионального образования Свердловской области | 620075, г. Екатеринбург, ул. Малышева, 33 | понедельник - четверг с 9.00 ч. до 18.00 ч. пятница с 9.00 ч. до 17.00 ч. перерыв с 13.00 ч. до 14.00 ч. справочные телефоны: +7(343) 371-20-08 http://minobraz.ru/ E-mail: info@minobraz.ru |
| 69. | Департамент Смоленской области по образованию, науке и делам молодежи | 214004, г. Смоленск, ул. Николаева, 12-а | понедельник - четверг с 9.00 ч. до 18.00 ч. пятница с 9.00 ч. до 17.00 ч. перерыв с 13.00 ч. до 14.00 ч. справочные телефоны: +7(4812) 38-17-22 http://edu67.ru/ E-mail: obraz@admin-smolensk.ru |
| 70. | Управление образования и науки Тамбовской области | 392000, г. Тамбов, ул. Советская, 108 | понедельник - четверг с 9.00 ч. до 18.00 ч. пятница с 9.00 ч. до 17.00 ч. перерыв с 13.00 ч. до 14.00 ч. справочные телефоны: +7(475) 72-65-94 http://obraz.tmbreg.ru/ E-mail: post@obraz.tambov.gov.ru |
| 71. | Министерство образования Тверской области | 170100, г. Тверь, ул. Советская, 23 | понедельник - четверг с 9.00 ч. до 18.00 ч. пятница с 9.00 ч. до 17.00 ч. перерыв с 13.00 ч. до 14.00 ч. справочные телефоны: +7(4822) 32-10-53 http://edu-tver.ru/ E-mail: dep_obrazov@web.region.tver.ru |
| 72. | Комитет по контролю, надзору и лицензированию в сфере образования Томской области | 634041, г. Томск, пр-т Кирова, 41 | понедельник - четверг с 9.00 ч. до 18.00 ч. пятница с 9.00 ч. до 17.00 ч. перерыв с 13.00 ч. до 14.00 ч. справочные телефоны: +7(3822) 55-43-79 http://obrnadzor.tomsk.gov.ru/ E-mail: yanulina@tomsk.gov.ru |
| 73. | Министерство образования Тульской области | 300012, г. Тула, ул. Оружейная, 5 | понедельник - четверг с 9.00 ч. до 18.00 ч. пятница с 9.00 ч. до 17.00 ч. перерыв с 13.00 ч. до 14.00 ч. справочные телефоны: +7(4872) 56-38-20 http://education.tularegion.ru/ E-mail: do_to@tularegion.ru |
| 74. | Департамент образования и науки Тюменской области | 625000, г. Тюмень, ул. Володарского, 49 | понедельник - четверг с 9.00 ч. до 18.00 ч. пятница с 9.00 ч. до 17.00 ч. перерыв с 13.00 ч. до 14.00 ч. справочные телефоны: +7(3452) 569-300 http://admtyumen.ru E-mail: dep_obraz@72to.ru |
| 75. | Министерство образования и науки Ульяновской области | 432011, г. Ульяновск, ул. Спасская, 18 А | понедельник - четверг с 9.00 ч. до 18.00 ч. пятница с 9.00 ч. до 17.00 ч. перерыв с 13.00 ч. до 14.00 ч. справочные телефоны: +7(8422) 417-927 http://mo73.ru/ E-mail: edu@ulgov.ru |
| 76. | Министерство образования и науки Челябинской области | 454113, г. Челябинск, пл. Революции, 4 | понедельник - четверг с 9.00 ч. до 18.00 ч. пятница с 9.00 ч. до 17.00 ч. перерыв с 13.00 ч. до 14.00 ч. справочные телефоны: +7(351) 263-67-62; http://minobr74.eps74.ru/ E-mail: minobr@gov74.ru |
| 77. | Департамент образования Ярославской области | 150000, г. Ярославль, ул. Советская, 7 | понедельник - четверг 8.30 ч. до 17.30 ч. пятница с 8.30 ч. до 17.30 ч. перерыв с 12.30 ч. до 13.48 ч. справочные телефоны: +7(4852) 40-18-95; http://yarregion.ru/ E-mail: dobr@region.adm.yar.ru |
| 78. | Департамент образования города Москвы | 129010, г. Москва, ул. Большая Спасская, 15, стр. 1 | понедельник - четверг с 9.00 ч. до 18.00 ч. пятница с 9.00 ч. до 17.00 ч. перерыв с 13.00 ч. до 14.00 ч. справочные телефоны: +7(495) 777-77-77 http://dogm.mos.ru/ E-mail: dogm@mos.ru |
| 79. | Комитет по образованию Санкт-Петербурга | 190000, г. Санкт-Петербург, пер. Антоненко, д. 8 | понедельник - четверг с 9.00 ч. до 18.00 ч. пятница с 9.00 ч. до 17.00 ч. перерыв с 13.00 ч. до 14.00 ч. справочные телефоны: +7(812) 570-31-79 http://k-obr.spb.ru/ E-mail: kobr@gov.spb.ru |
| 80. | Департамент образования г. Севастополя | 299011, г. Севастополь, ул. Щербака, 10 | понедельник - четверг с 9.00 ч. до 18.00 ч. пятница с 9.00 ч. до 17.00 ч. перерыв с 13.00 ч. до 14.00 ч. телефон/факс: +7 (8692) 55-02-52 http://do.sev.gov.ru/ E-mail: do@sev.gov.ru |
| 81. | Комитет образования Еврейской автономной области | 679016, ЕАО, г. Биробиджан, ул. Калинина, 19 | понедельник - четверг с 9.00 ч. до 18.00 ч. пятница с 9.00 ч. до 17.00 ч. перерыв с 13.00 ч. до 14.00 ч. справочные телефоны: +7(42622) 2-17-70 http://komobr-eao.ru/ E-mail: komobr@eao.ru |
| 82. | Служба по контролю и надзору в сфере образования Ханты-Мансийского автономного округа - Югры | 628011, г. Ханты-Мансийск, ул. Мира, 124 | понедельник - четверг с 9.00 ч. до 18.00 ч. пятница с 9.00 ч. до 17.00 ч. перерыв с 13.00 ч. до 14.00 ч. справочные телефоны: +7(3467) 39-44-70 http:// http://obrnadzor.admhmao.ru/ E-mail: obrnadzor@admhmao.ru |
| 83. | Департамент образования, культуры и спорта Чукотского автономного округа | 689000, г. Анадырь ул. Беринга, 7 | понедельник - четверг с 9.00 ч. до 18.00 ч. пятница с 9.00 ч. до 17.00 ч. перерыв с 13.00 ч. до 14.00 ч. справочные телефоны: +7(42722) 6-22-76 http://edu87.ru E-mail: borodin@anadyr.ru |
| 84. | Департамент образования Ямало-Ненецкого автономного округа | 629008, г. Салехард, ул. Совхозная, 14, корп. 1 | понедельник - четверг с 9.00 ч. до 18.00 ч. пятница с 9.00 ч. до 17.00 ч. перерыв с 13.00 ч. до 14.00 ч. справочные телефоны: +7(34922) 4-01-51 http://yamaledu.org/ E-mail: yamaledu@do.yanao.ru |
| 85. | Департамент образования, культуры и спорта Ненецкого автономного округа | 166000, г. Нарьян-Мар, ул. Ленина, д. 23а | понедельник - четверг с 9.00 ч. до 18.00 ч. пятница с 9.00 ч. до 17.00 ч. перерыв с 13.00 ч. до 14.00 ч. справочные телефоны: +7(81853) 2-11-86 http://doks.adm-nao.ru/ E-mail: doks@ogvnao.ru |
Приложение N 2
к Административному регламенту
предоставления государственной услуги
по подтверждению документов
об ученых степенях, ученых званиях
органами государственной власти
субъектов Российской Федерации,
осуществляющими переданные полномочия
Российской Федерации по подтверждению
документов об ученых степенях,
ученых званиях, утвержденному приказом
Министерства образования и науки
Российской Федерации
от 26 декабря 2014 г. N 1630
(в редакции приказа Министерства
образования и науки Российской Федерации
от 8 декабря 2016 г. N 1538)
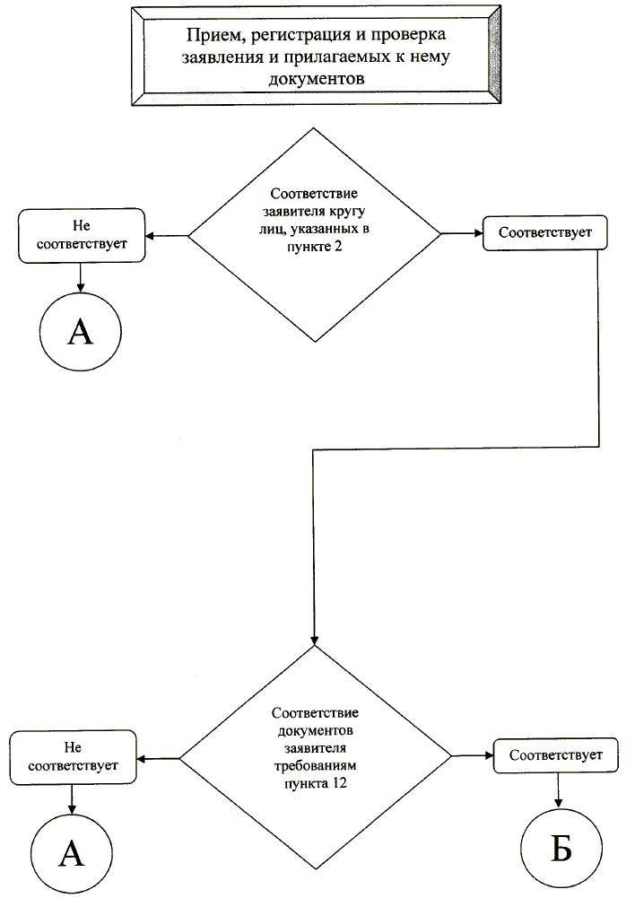
БЛОК-СХЕМА ПОСЛЕДОВАТЕЛЬНОСТИ ДЕЙСТВИЙ ПРИ ПРЕДОСТАВЛЕНИИ ГОСУДАРСТВЕННОЙ УСЛУГИ ПО ПОДТВЕРЖДЕНИЮ ДОКУМЕНТОВ ОБ УЧЕНЫХ СТЕПЕНЯХ, УЧЕНЫХ ЗВАНИЯХ ОРГАНАМИ ГОСУДАРСТВЕННОЙ ВЛАСТИ СУБЪЕКТОВ РОССИЙСКОЙ ФЕДЕРАЦИИ, ОСУЩЕСТВЛЯЮЩИМИ ПЕРЕДАННЫЕ ПОЛНОМОЧИЯ РОССИЙСКОЙ ФЕДЕРАЦИИ ПО ПОДТВЕРЖДЕНИЮ ДОКУМЕНТОВ ОБ УЧЕНЫХ СТЕПЕНЯХ, УЧЕНЫХ ЗВАНИЯХ



