Приказ ФНС РФ от 26.03.2020 N ЕД-7-14/199@

"О внесении изменений в Приказ ФНС России от 25 февраля 2020 года N ЕД-7-14/125@ "Об утверждении рекомендуемого формата представления сведений поставщиками для целей ведения единого реестра субъектов малого и среднего предпринимательства в электронной форме"
Редакция от 26.03.2020 — Действует с 01.04.2020

ФЕДЕРАЛЬНАЯ НАЛОГОВАЯ СЛУЖБА

ПРИКАЗ
от 26 марта 2020 г. N ЕД-7-14/199@

О ВНЕСЕНИИ ИЗМЕНЕНИЙ В ПРИКАЗ ФНС РОССИИ ОТ 25 ФЕВРАЛЯ 2020 ГОДА N ЕД-7-14/125@ "ОБ УТВЕРЖДЕНИИ РЕКОМЕНДУЕМОГО ФОРМАТА ПРЕДСТАВЛЕНИЯ СВЕДЕНИЙ ПОСТАВЩИКАМИ ДЛЯ ЦЕЛЕЙ ВЕДЕНИЯ ЕДИНОГО РЕЕСТРА СУБЪЕКТОВ МАЛОГО И СРЕДНЕГО ПРЕДПРИНИМАТЕЛЬСТВА В ЭЛЕКТРОННОЙ ФОРМЕ"

В соответствии со статьей 4.1 Федерального закона от 24.06.2007 N 209-ФЗ "О развитии малого и среднего предпринимательства в Российской Федерации" с изменениями, внесенными Федеральным законом от 26.07.2019 N 245-ФЗ "О внесении изменений в Федеральный закон "О развитии малого и среднего предпринимательства в Российской Федерации" в части закрепления понятий "социальное предпринимательство", "социальное предприятие" и Федеральным законом от 18.07.2019 N 185-ФЗ "О внесении изменений в статью 33 Федерального закона "О социальной защите инвалидов в Российской Федерации" и статьи 4 и 4.1 Федерального закона "О развитии малого и среднего предпринимательства в Российской Федерации" приказываю:

Официальный источник электронного документа содержит неточность: имеется в виду Федеральный закон от 24.07.2007 N 209-ФЗ.

1. Рекомендуемый формат представления сведений поставщиками для целей ведения единого реестра субъектов малого и среднего предпринимательства в электронной форме, утвержденный приказом ФНС России от 25.02.2020 N ЕД-7-14/125@, изложить в редакции согласно приложению к настоящему приказу.

2. Установить, что настоящий приказ вступает в силу с 01.04.2020.

3. Контроль за исполнением настоящего приказа возложить на заместителя руководителя Федеральной налоговой службы, координирующего работу по ведению единого реестра субъектов малого и среднего предпринимательства.

Руководитель
Федеральной налоговой службы
Д.В. ЕГОРОВ

УТВЕРЖДЕН
приказом ФНС России
от _______ 2020 г. N _____

РЕКОМЕНДУЕМЫЙ ФОРМАТ ПРЕДСТАВЛЕНИЯ СВЕДЕНИЙ ПОСТАВЩИКАМИ ДЛЯ ЦЕЛЕЙ ВЕДЕНИЯ РЕЕСТРА СУБЪЕКТОВ МАЛОГО И СРЕДНЕГО ПРЕДПРИНИМАТЕЛЬСТВА В ЭЛЕКТРОННОЙ ФОРМЕ

I. ОБЩИЕ ПОЛОЖЕНИЯ

1. Настоящий формат описывает требования к XML файлам передачи сведений в электронной форме (далее - файл обмена) в ФНС России лицами, определенными пунктом 2 статьи 6 Федерального закона от 29 декабря 2015 г. N 408-ФЗ, (далее - поставщики) с целью формирования Единого реестра субъектов малого и среднего предпринимательства (МСП).

2. Номер версии настоящего формата 4.06, часть 213_02.

II. ОПИСАНИЕ ФАЙЛА ОБМЕНА

3. Имя файла обмена должно иметь следующий вид:

R_T_P_O_GGGGMMDD_N, где:

R_T - префикс, принимающий значение: VO_SVRRMSP;

P - идентификатор получателя информации, для налоговых органов представляется в виде четырехразрядного кода (код налогового органа в соответствии с Классификатором "Система обозначений налоговых органов" (СОНО), а именно 9965 - МИ ЦОД ФНС России);

O - идентификатор отправителя информации, для поставщиков сведений о субъектах МСП представляется в виде девятнадцатиразрядного кода (идентификационный номер налогоплательщика (ИНН) и код причины постановки на учет (КПП) организации - поставщика);

GGGG - год формирования передаваемого файла, MM - месяц, DD - день;

N - идентификационный номер файла (длина - от 1 до 36 знаков. Идентификационный номер файла должен обеспечивать уникальность файла).

Расширение имени файла - xml. Расширение имени файла может указываться как строчными, так и прописными буквами.

Параметры первой строки файла обмена

Первая строка XML файла должна иметь следующий вид:

<?xml version="1.0" encoding = "windows-1251"?>

Имя файла, содержащего XML схему файла обмена, должно иметь следующий вид:

VO_SVRRMSP_2_213_02_04_06_xx, где xx - номер версии схемы.

Расширение имени файла - xsd.

XML схема файла обмена приводится отдельным файлом.

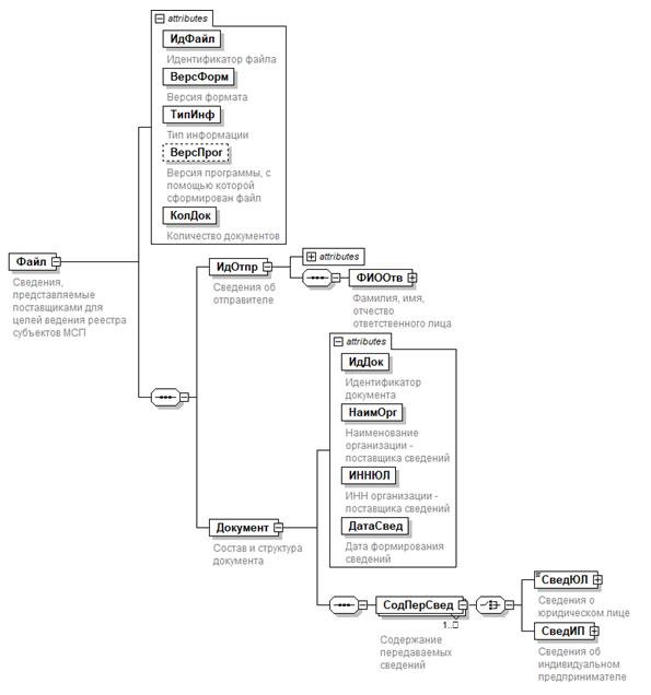
4. Логическая модель файла обмена представлена в виде диаграммы структуры файла обмена на рисунке 1 настоящего формата. Элементами логической модели файла обмена являются элементы и атрибуты XML файла. Перечень структурных элементов логической модели файла обмена и сведения о них приведены в таблицах 4.1 - 4.7 настоящего формата.

Для каждого структурного элемента логической модели документа обмена приводятся следующие сведения:

наименование элемента. Приводится полное наименование элемента <1>;

<1> В строке таблицы могут быть описаны несколько элементов, наименования которых разделены символом "|". Такая форма записи применяется при наличии в файле обмена только одного элемента из описанных в этой строке.

сокращенное наименование (код) элемента. Приводится сокращенное наименование элемента. Синтаксис сокращенного наименования должен удовлетворять спецификации XML;

признак типа элемента. Может принимать следующие значения: "С" - сложный элемент логической модели (содержит вложенные элементы), "П" - простой элемент логической модели, реализованный в виде элемента XML файла, "А" - простой элемент логической модели, реализованный в виде атрибута элемента XML файла. Простой элемент логической модели не содержит вложенные элементы;

формат элемента. Формат элемента представляется следующими условными обозначениями: T - символьная строка; N - числовое значение (целое или дробное).

Формат символьной строки указывается в виде T(n-k) или T(=k), где: n - минимальное количество знаков, k - максимальное количество знаков, символ "-" - разделитель, символ "=" означает фиксированное количество знаков в строке. В случае, если минимальное количество знаков равно 0, формат имеет вид T(0-k). В случае, если максимальное количество знаков не ограничено, формат имеет вид T(n-).

Формат числового значения указывается в виде N(m.k), где: m - максимальное количество знаков в числе, включая знак (для отрицательного числа), целую и дробную часть числа без разделяющей десятичной точки, k - максимальное число знаков дробной части числа. Если число знаков дробной части числа равно 0 (то есть число целое), то формат числового значения имеет вид N(m).

Для простых элементов, являющихся базовыми в XML, например, элемент с типом "date", поле "Формат элемента" не заполняется. Для таких элементов в поле "Дополнительная информация" указывается тип базового элемента;

признак обязательности элемента определяет обязательность наличия элемента (совокупности наименования элемента и его значения) в файле обмена. Признак обязательности элемента может принимать следующие значения: "О" - наличие элемента в файле обмена обязательно; "Н" - наличие элемента в файле обмена необязательно, то есть элемент может отсутствовать. Если элемент принимает ограниченный перечень значений (по классификатору, кодовому словарю и тому подобному), то признак обязательности элемента дополняется символом "К". Например, "ОК". В случае если количество реализаций элемента может быть более одной, то признак обязательности элемента дополняется символом "М". Например, "НМ" или "ОКМ".

К вышеперечисленным признакам обязательности элемента может добавляться значение "У" в случае описания в XML схеме условий, предъявляемых к элементу в файле обмена, описанных в графе "Дополнительная информация". Например, "НУ" или "ОКУ";

дополнительная информация содержит, при необходимости, требования к элементу файла обмена, не указанные ранее. Для сложных элементов указывается ссылка на таблицу, в которой описывается состав данного элемента. Для элементов, принимающих ограниченный перечень значений из классификатора (кодового словаря и тому подобного), указывается соответствующее наименование классификатора (кодового словаря и тому подобного) или приводится перечень возможных значений. Для классификатора (кодового словаря и тому подобного) может указываться ссылка на его местонахождение. Для элементов, использующих пользовательский тип данных, указывается наименование типового элемента.

Рис. 1. Диаграмма структуры файла обмена

Таблица 4.1

Сведения, представляемые поставщиками для целей ведения реестра субъектов МСП (Файл)

Наименование элемента Сокращенное наименование (код) элемента Признак типа элемента Формат элемента Признак обязательности элемента Дополнительная информация
Идентификатор файла ИдФайл А T(1-255) ОУ Содержит (повторяет) имя сформированного файла (без расширения)
Версия формата ВерсФорм А T(1-5) О Принимает значение: 4.06
Тип информации ТипИнф А T(1-50) О Принимает значение:
МИНЭК | БИРЖИ | МИНОБР | СКОЛКОВО | ДЕРЖ_РЕЕСТР_АКЦ | МИНПРОМТОРГ | МИНФИН | АУДИТОРГ | УП_ОРГ_СУБ_РФ | ОБЪЕДИН_ИНВ
Версия программы, с помощью которой сформирован файл ВерсПрог А T(1-40) Н  
Количество документов КолДок А N(9) О Указывает количество повторений элемента <Документ>.
Принимает значение 1
Сведения об отправителе ИдОтпр С   О Состав элемента представлен в таблице 4.2
Состав и структура документа Документ С   О Состав элемента представлен в таблице 4.3

Таблица 4.2

Сведения об отправителе (ИдОтпр)

Наименование элемента Сокращенное наименование (код) элемента Признак типа элемента Формат элемента Признак обязательности элемента Дополнительная информация
Должность ответственного лица ДолжОтв А T(1-100) Н  
Номер контактного телефона Тлф А T(1-20) О  
E-mail E-mail А T(1-45) Н  
Фамилия, имя, отчество ответственного лица ФИООтв С   О Типовой элемент <ФИОТип>.
Состав элемента представлен в табл. 4.7

Таблица 4.3

Состав и структура документа (Документ)

Наименование элемента Сокращенное наименование (код) элемента Признак типа элемента Формат элемента Признак обязательности элемента Дополнительная информация
Идентификатор документа ИдДок А T(1-36) О Рекомендуется использовать глобально уникальный идентификатор (GUID)
Наименование организации - поставщика сведений НаимОрг А T(1-1000) О  
ИНН организации - поставщика сведений ИННЮЛ А T(=10) О Типовой элемент <ИННЮЛТип>
Дата формирования сведений ДатаСвед А   О Типовой элемент <xs:dateTime>
Содержание передаваемых сведений СодПерСвед С   ОМ Состав элемента представлен в табл. 4.4

Таблица 4.4

Содержание передаваемых сведений (СодПерСвед)

Наименование элемента Сокращенное наименование (код) элемента Признак типа элемента Формат элемента Признак обязательности элемента Дополнительная информация
Сведения о юридическом лице | СведЮЛ С   О Состав элемента представлен в таблице 4.5
Сведения об индивидуальном предпринимателе СведИП С   О Состав элемента представлен в таблице 4.6

Таблица 4.5

Сведения о юридическом лице (СведЮЛ)

Наименование элемента Сокращенное наименование (код) элемента Признак типа элемента Формат элемента Признак обязательности элемента Дополнительная информация
Полное наименование юридического лица НаимЮЛ А T(1-1000) О  
ИНН юридического лица ИННЮЛ А T(=10) О Типовой элемент <ИННЮЛТип>

Таблица 4.6

Сведения об индивидуальном предпринимателе (СведИП)

Наименование элемента Сокращенное наименование (код) элемента Признак типа элемента Формат элемента Признак обязательности элемента Дополнительная информация
ИНН физического лица, зарегистрированного в качестве индивидуального предпринимателя ИННФЛ А T(=12) О Типовой элемент <ИННФЛТип>
Фамилия, имя, отчество индивидуального предпринимателя ФИОИП С   О Типовой элемент <ФИОТип>.
Состав элемента представлен в таблице 4.7

Таблица 4.7

Фамилия, имя, отчество физического лица (ФИОТип)

Наименование элемента Сокращенное наименование (код) элемента Признак типа элемента Формат элемента Признак обязательности элемента Дополнительная информация
Фамилия Фамилия А T(1-60) О  
Имя Имя А T(1-60) О  
Отчество Отчество А T(1-60) Н